PRESENTED BY:-
SHIWANI SINGH {18MBA(FM)015}
ASHRAYA RANJAN
JENA{18MBA(FM)027}
GUIDED BY:-
Prof. PRADYOT
KESHARI PRADHAN
 Introduction
 Definition
 Sensation Vs Perception
 Element in perception
 Perception process
 Individual perception
 Sub process of perception
 Factors influencing perception
 Factor involve affecting perception
 Perceptual organisation or perception in management
 Attribution Theory
 Barriers to perceptual accuracy
 When perception fail
 Managing the perception process
 Social perception
Perception has been derived from the Latin
word “Perceptio”. Perception includes all those
processes by which an individual receives
information about his environment seeing,
hearing, feeling, tasting, and smelling . All the
processes are important , but the first three i.e;
seeing, hearing, and feeling are the dominant
senses.
Thus, Perception basically refers to the
manner in which a person experiences the world.
Perception may be defined as a process by which
individuals organize and interpret their sensory
impressions in order to give meaning to their
environment.
SENSATION PERCEPTION
 People use their sensory
organs to sense.
 Sense receive stimuli
both within and outside
the body.
 The sorting out
interpretation, analysis
and integration of
stimuli involving our
sense organs and brain.
 Involvement of an individual
 Process
 Receiving, selecting & organising sensory
stimuli & data
 Yield a picture of the movement
 That picture varies between the reality & just
opposite to the environment.
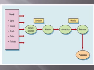
A number of stimuli are constantly confronting
people in the form of information object, events
,people etc in the environment. These serve as the
input of perceptual process.
For instance, a few of the stimuli affecting
the sense are the noise of the air coolers the sound
of there other people talking and moving, outside
noises from the vehicular traffic or a street repair
shop or a loud speaker playing some where the
impact of the total environmental situation.
Perceptual selectivity means that refers to a
tendency to select certain objects from the
environment for attention. The factors affecting
perceptual selection may be both internal and
external factors.
Emphasizes on the subsequent
activities that take place in the
perceptual process after a stimulus is
received.
Perception interpretation is an integral part of the
perception process. Without interpretation,
selection and organization of information do not
make any sense. In fact perception is said to have
taken place only after the data have been
interpreted.
Perceptual outputs encompass all that results
from the throughput process. These would
include such factors as one’s attitudes, opinions,
feelings, values & behaviours resulting from the
perceptual inputs & throughputs
INDIVIDUALS
PERCEPTION
CHARACTERISTICS OF THE TARGET
(PERCEIVED NATURE)
NATURE
SIZE
APPEARANCE
LOCATION
PERCEIVERS
CHARACTERISTICS
NEEDS
EXPERIENCES
VALUES
ATTITUDES
PERSONALITY
SITUATIONAL
FACTORS
PHYSICAL SETTING
SOCIAL SETTING
ORGANISATIONAL
SETTING
A. Perceiver
B. Target
A. Situation
EXTERNAL
ENVIRONMENTAL FACTORS
INTERNAL ENVIRONMENTAL
FACTORS
 Intensity
 Size
 Contrast
 Repetition
 Motion
 Novelty & familiarity
 Beliefs
 Expectations
 Inner needs
 Response disposition
 Response salience
 Perceptual defence
CHARACTERISTICS OF
SITUATION
CHARACTERISTICS OF
PERCEIVER
 Strategic situation need
 Additional & talented
inputs from manager as
well as their
subordinates in the
process of decision
making.
 Needs & motive
 Self concept
 Past experiences
 Current psychological
or emotional state
 Figure ground
 Perceptual grouping
 Social identity
 Perceptual constancy
 Prioritizing & simplifying
Perceptual organisation deals with the manner in
which selected stimuli are organized in order to make
sense out of them. These are 3 principles.
1. Figure Ground Principle: The principle tells that
what we consider as figure and what as ground.
2. Perceptual Grouping : grouping is the tendency
to curb individual stimuli into meaningful
patterns.
 Similarity : The principle of similarity states that
the greater the similarity of the stimuli, the greater
the tendency to perceive them as a common group.
 Proximity: The principle of proximity or nearness
states that a group of stimuli that are close together
will be perceived as a whole pattern of parts
belonging together.
 Closure: It relates to the tendencies of the people to
perceive objects as a whole, even when some parts
of the object are missing.
 Continuity: The continuity principle says that a
person will tend to perceive continuous line of
pattern.
3. Perceptual constancy : this principle permits the
individual to have some constancy or stability in a
tremendously variable & highly complex world.
 Shape constancy: The top of a glass bottle is seen as
circular whether we view it from the side or from
the top.
 Size constancy: When an object is moved farther
away from us we tend to see it as more or less
unvariant in size.
 Colour constancy: It implies that familiar object are
perceived to be of the same colour in varied
conditions. The owner of a red car sees it as red in
the bright as well as dull light.
PERCEPTION IN
MANAGEMENT
Perceptual organisation
Emphasizes on the
subsequent activities
that takes place in the
perceptual process
after a stimulus is
received
STEREOTYPES- It is the tendency to perceive
another person as belonging to a single class or
category
hallucination
Illusions
Negative self fulfilling prophecies
 Process of combining , integrating and
interpreting information about to gain an
accurate understanding of them.
 Have a high level of awareness
 Seek information from various sources to
confirm and disconfirm personal impressions
of a decision
 Be empathetic
 Influence perception of other people when they
are drawing incorrect or incomplete
impressions of events in the work setting.
 Avoid common perceptual distortions that bias
our views of people and situations
 Avoid inappropriate attributions
Mcob perception

Mcob perception

  • 1.
    PRESENTED BY:- SHIWANI SINGH{18MBA(FM)015} ASHRAYA RANJAN JENA{18MBA(FM)027} GUIDED BY:- Prof. PRADYOT KESHARI PRADHAN
  • 2.
     Introduction  Definition Sensation Vs Perception  Element in perception  Perception process  Individual perception  Sub process of perception  Factors influencing perception  Factor involve affecting perception  Perceptual organisation or perception in management  Attribution Theory  Barriers to perceptual accuracy  When perception fail  Managing the perception process  Social perception
  • 3.
    Perception has beenderived from the Latin word “Perceptio”. Perception includes all those processes by which an individual receives information about his environment seeing, hearing, feeling, tasting, and smelling . All the processes are important , but the first three i.e; seeing, hearing, and feeling are the dominant senses. Thus, Perception basically refers to the manner in which a person experiences the world.
  • 4.
    Perception may bedefined as a process by which individuals organize and interpret their sensory impressions in order to give meaning to their environment.
  • 5.
    SENSATION PERCEPTION  Peopleuse their sensory organs to sense.  Sense receive stimuli both within and outside the body.  The sorting out interpretation, analysis and integration of stimuli involving our sense organs and brain.
  • 7.
     Involvement ofan individual  Process  Receiving, selecting & organising sensory stimuli & data  Yield a picture of the movement  That picture varies between the reality & just opposite to the environment.
  • 10.
    A number ofstimuli are constantly confronting people in the form of information object, events ,people etc in the environment. These serve as the input of perceptual process. For instance, a few of the stimuli affecting the sense are the noise of the air coolers the sound of there other people talking and moving, outside noises from the vehicular traffic or a street repair shop or a loud speaker playing some where the impact of the total environmental situation.
  • 11.
    Perceptual selectivity meansthat refers to a tendency to select certain objects from the environment for attention. The factors affecting perceptual selection may be both internal and external factors.
  • 12.
    Emphasizes on thesubsequent activities that take place in the perceptual process after a stimulus is received.
  • 13.
    Perception interpretation isan integral part of the perception process. Without interpretation, selection and organization of information do not make any sense. In fact perception is said to have taken place only after the data have been interpreted.
  • 14.
    Perceptual outputs encompassall that results from the throughput process. These would include such factors as one’s attitudes, opinions, feelings, values & behaviours resulting from the perceptual inputs & throughputs
  • 16.
    INDIVIDUALS PERCEPTION CHARACTERISTICS OF THETARGET (PERCEIVED NATURE) NATURE SIZE APPEARANCE LOCATION PERCEIVERS CHARACTERISTICS NEEDS EXPERIENCES VALUES ATTITUDES PERSONALITY SITUATIONAL FACTORS PHYSICAL SETTING SOCIAL SETTING ORGANISATIONAL SETTING
  • 18.
  • 19.
    EXTERNAL ENVIRONMENTAL FACTORS INTERNAL ENVIRONMENTAL FACTORS Intensity  Size  Contrast  Repetition  Motion  Novelty & familiarity  Beliefs  Expectations  Inner needs  Response disposition  Response salience  Perceptual defence
  • 20.
    CHARACTERISTICS OF SITUATION CHARACTERISTICS OF PERCEIVER Strategic situation need  Additional & talented inputs from manager as well as their subordinates in the process of decision making.  Needs & motive  Self concept  Past experiences  Current psychological or emotional state
  • 21.
     Figure ground Perceptual grouping  Social identity  Perceptual constancy  Prioritizing & simplifying
  • 22.
    Perceptual organisation dealswith the manner in which selected stimuli are organized in order to make sense out of them. These are 3 principles. 1. Figure Ground Principle: The principle tells that what we consider as figure and what as ground. 2. Perceptual Grouping : grouping is the tendency to curb individual stimuli into meaningful patterns.  Similarity : The principle of similarity states that the greater the similarity of the stimuli, the greater the tendency to perceive them as a common group.
  • 23.
     Proximity: Theprinciple of proximity or nearness states that a group of stimuli that are close together will be perceived as a whole pattern of parts belonging together.  Closure: It relates to the tendencies of the people to perceive objects as a whole, even when some parts of the object are missing.  Continuity: The continuity principle says that a person will tend to perceive continuous line of pattern.
  • 24.
    3. Perceptual constancy: this principle permits the individual to have some constancy or stability in a tremendously variable & highly complex world.  Shape constancy: The top of a glass bottle is seen as circular whether we view it from the side or from the top.  Size constancy: When an object is moved farther away from us we tend to see it as more or less unvariant in size.  Colour constancy: It implies that familiar object are perceived to be of the same colour in varied conditions. The owner of a red car sees it as red in the bright as well as dull light.
  • 27.
    PERCEPTION IN MANAGEMENT Perceptual organisation Emphasizeson the subsequent activities that takes place in the perceptual process after a stimulus is received
  • 29.
    STEREOTYPES- It isthe tendency to perceive another person as belonging to a single class or category
  • 30.
  • 31.
     Process ofcombining , integrating and interpreting information about to gain an accurate understanding of them.
  • 32.
     Have ahigh level of awareness  Seek information from various sources to confirm and disconfirm personal impressions of a decision  Be empathetic  Influence perception of other people when they are drawing incorrect or incomplete impressions of events in the work setting.  Avoid common perceptual distortions that bias our views of people and situations  Avoid inappropriate attributions