#atlassian
JIRA for Asset Management 
DAN HORSFALL • WORKPLACE PRODUCTIVITY ANALYST • ATLASSIAN
WHAT IS ASSET MANAGEMENT? 
ASSET MANAGEMENT AT ATLASSIAN 
IMPLEMENTATION 
REVIEW & FUTURE
What is 
asset management?
How to define an asset?
How to define an asset? 
An item of property owned by a person or 
company, regarded as having value and 
available to meet debts, commitments, or 
legacies. ” - Oxford English Dictionary 
“
Asset management
Asset management 
• Is the process of ensuring that a 
company's assets are accounted for.
Asset management 
• Is the process of ensuring that a 
company's assets are accounted for. 
• That they are maintained
Asset management 
• Is the process of ensuring that a 
company's assets are accounted for. 
• That they are maintained 
• Maximise the effectiveness of the asset
What is an asset?
Before asset 
management at 
Atlassian
Atlassian Staff by year
Atlassian Staff by year 
1200 
900 
600 
300 
0 
2002 2003 2004 2005 2006 2007 2008 2009 2010 2011 2012 2013 Today 
Staff 
1100 
889 
620 
370 
265 
160 206 
48 89 2 6 9 20 
~
Atlassian Staff by year 
1200 
900 
600 
300 
0 
2002 2003 2004 2005 2006 2007 2008 2009 2010 2011 2012 2013 Today 
Staff 
1100 
889 
620 
370 
265 
160 206 
48 89 2 6 9 20 
Insert asset management 
~
Questions 
“How much are our assets worth?” 
“What assets do we have?” 
“Where are they?” 
“Who is in control of them?” 
“What condition are they in?”
Asset management in 2008 
(Confluence Wiki Markup table)
Stakeholders 
FINANCE
Requirements 
Low Cost 
Identify each capitalised asset, and track its location 
Integrate with fixed asset accounting system 
Flexible enough to handle all IT assets 
Identify incoming and outgoing assets 
Lightweight process, rapid input for existing assets 
Deliver fantastic user experience
Initial rollout over 3 offices: 
AMS 
SYD 
SF 
Estimated 2,500 assets 
~700 Users
$ 
for all hardware and software.
5,000 
$ 
for all hardware and software.
Requirements 
Low Cost 
Identify each capitalised asset, and track its location 
Integrate with fixed asset accounting system 
Flexible enough to handle all IT assets 
Identify incoming and outgoing assets 
Lightweight process, rapid input for existing assets 
Deliver fantastic user experience
Requirements 
Low Cost 
Identify each capitalised asset, and track its location 
Integrate with fixed asset accounting system 
Flexible enough to handle all IT assets 
Identify incoming and outgoing assets 
Lightweight process, rapid input for existing assets 
Deliver fantastic user experience
Implementation
What is an asset tag?
What is an asset tag? 
• QR Code (or Barcode / RFID) 
• Unique identifier 
• Usually say “Property of …” 
• Ideally hard to remove, 
• Discourage theft.
Requirements 
Low Cost 
Identify each capitalised asset, and track its location 
Integrate with fixed asset accounting system 
Flexible enough to handle all IT assets 
Identify incoming and outgoing assets 
Lightweight process, rapid input for existing assets 
Deliver fantastic user experience
Requirements 
Low Cost 
Identify each capitalised asset, and track its location 
Integrate with fixed asset accounting system 
Flexible enough to handle all IT assets 
Identify incoming and outgoing assets 
Lightweight process, rapid input for existing assets 
Deliver fantastic user experience
Building the JIRA Project 
Determined the fixed assets to be tracked, and 
decide which of them need distinct categories. 
Analyse each of the fixed assets, and decide which 
of their characteristics need to be recorded in JIRA. 
Consider the workflow for an IT Fixed asset, and all 
the statuses it could possibly exist in.
Building the JIRA Project 
Determined the fixed assets to be tracked, and 
decide which of them need distinct categories. 
Analyse each of the fixed assets, and decide which 
of their characteristics need to be recorded in JIRA. 
Consider the workflow for an IT Fixed asset, and all 
the statuses it could possibly exist in.
Building the JIRA Project 
Determined the fixed assets to be tracked, and 
decide which of them need distinct categories. 
Analyse each of the fixed assets, and decide which 
of their characteristics need to be recorded in JIRA. 
Consider the workflow for an IT Fixed asset, and all 
the statuses it could possibly exist in.
Building the JIRA Project 
Determined the fixed assets to be tracked, and 
decide which of them need distinct categories. 
Analyse each of the fixed assets, and decide which 
of their characteristics need to be recorded in JIRA. 
Consider the workflow for an IT Fixed asset, and all 
the statuses it could possibly exist in.
Requirements 
Low Cost 
Identify each capitalised asset, and track its location 
Integrate with fixed asset accounting system 
Flexible enough to handle all IT assets 
Identify incoming and outgoing assets 
Lightweight process, rapid input for existing assets 
Deliver fantastic user experience
Requirements 
Low Cost 
Identify each capitalised asset, and track its location 
Integrate with fixed asset accounting system 
Flexible enough to handle all IT assets 
Identify incoming and outgoing assets 
Lightweight process, rapid input for existing assets 
Deliver fantastic user experience
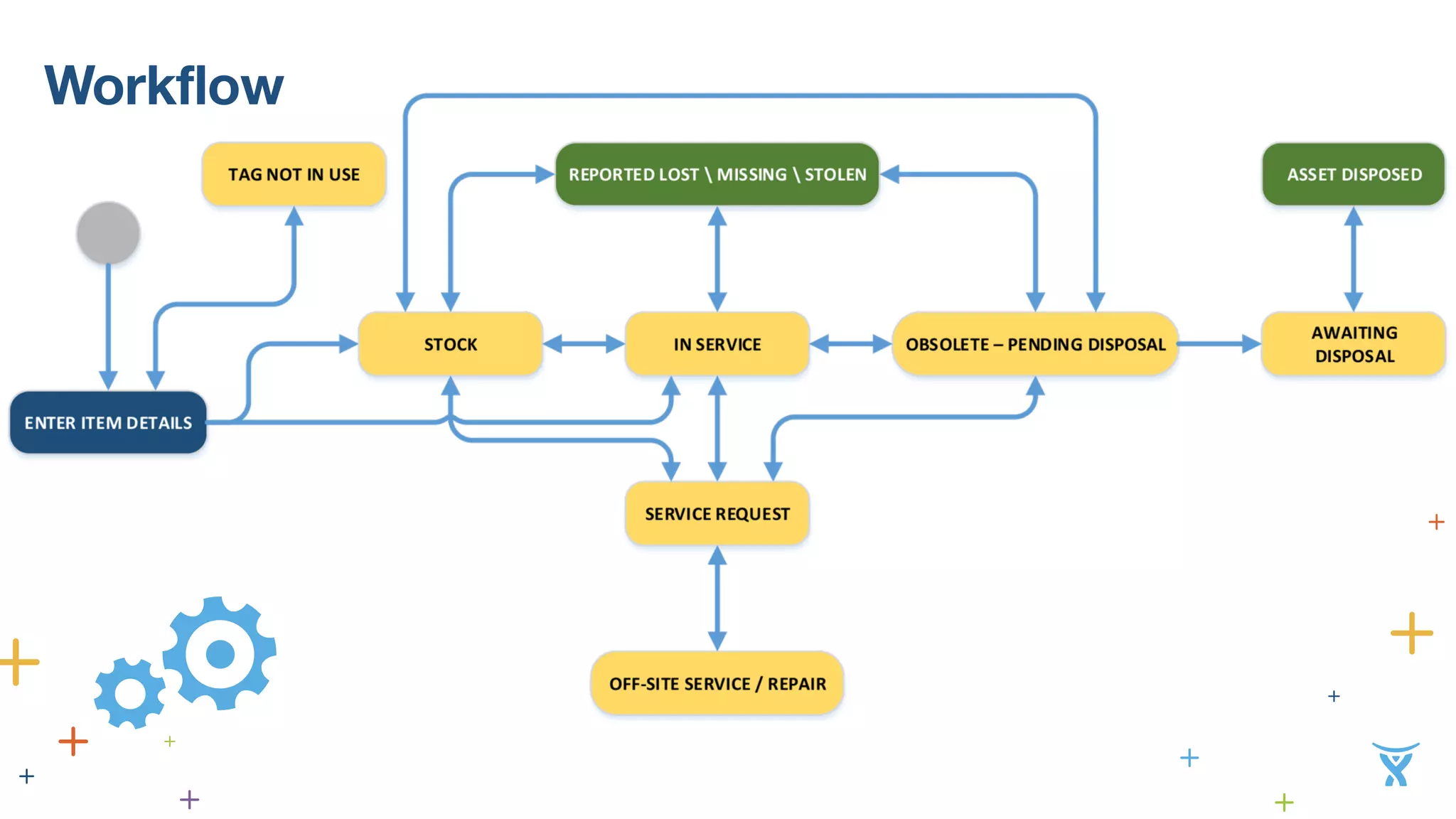
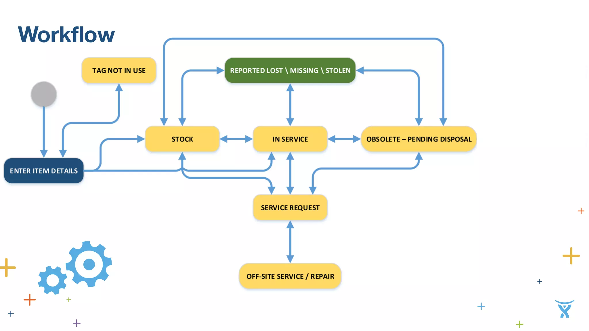
Workflow
Workflow
Workflow
Workflow
Workflow
Workflow
Workflow
Requirements 
Low Cost 
Identify each capitalised asset, and track its location 
Integrate with fixed asset accounting system 
Flexible enough to handle all IT assets 
Identify incoming and outgoing assets 
Lightweight process, rapid input for existing assets 
Deliver fantastic user experience
Requirements 
Low Cost 
Identify each capitalised asset, and track its location 
Integrate with fixed asset accounting system 
Flexible enough to handle all IT assets 
Identify incoming and outgoing assets 
Lightweight process, rapid input for existing assets 
Deliver fantastic user experience
Simplified Workflow for asset capture
Simplified Workflow for asset capture
Simplified Workflow for asset capture
Simplified Workflow for asset capture
Requirements 
Low Cost 
Identify each capitalised asset, and track its location 
Integrate with fixed asset accounting system 
Flexible enough to handle all IT assets 
Identify incoming and outgoing assets 
Lightweight process, rapid input for existing assets 
Deliver fantastic user experience
Requirements 
Low Cost 
Identify each capitalised asset, and track its location 
Integrate with fixed asset accounting system 
Flexible enough to handle all IT assets 
Identify incoming and outgoing assets 
Lightweight process, rapid input for existing assets 
Deliver fantastic user experience
Preparation + Communication 
Before the asset capture 
On the day 
Followup
On the day
Post Implementation
Easy Answers
Easy Answers 
“How much are our assets worth?” 
“What assets do we have?” 
“Where are they?” 
“Who is in control of them?” 
“What condition are they in?”
Easy Answers 
“How much are our assets worth?” 
“What assets do we have?” 
“What assets do we have in stock?” 
“Where are they?” 
“How many Anti-Virus 
licenses do we need?” 
“Who is in control of them?” 
“What percentage are laptops?” 
“What condition are they in?” 
“How many are over 3 years old?” 
“What would it cost to replace all of 
our existing desktops with laptops?” 
“Should we buy AppleCare?”
Over $ 3.2 Million 
of laptop / desktop computers tracked in 
this project.
Effective asset management
Effective asset management
Effective asset management
Summary 
Low Cost 
Identify each capitalised asset, and track its location 
Integrate with fixed asset accounting system 
Flexible enough to handle all IT assets 
Identify incoming and outgoing assets 
Lightweight process, rapid input for existing assets 
Deliver fantastic user experience
Summary 
Low Cost 
Identify each capitalised asset, and track its location 
Integrate with fixed asset accounting system 
Flexible enough to handle all IT assets 
Identify incoming and outgoing assets 
Lightweight process, rapid input for existing assets 
Deliver fantastic user experience
Summary 
Low Cost 
Identify each capitalised asset, and track its location 
Integrate with fixed asset accounting system 
Flexible enough to handle all IT assets 
Identify incoming and outgoing assets 
Lightweight process, rapid input for existing assets 
Deliver fantastic user experience
Effective asset management 
Where Are We Going In The Future? 
• Outsourced imaging and tagging pilot 
currently underway in Sydney 
! 
• Casper Integration 
! 
• Use of JIRA Service Desk
More information at blogs.atlassian.com
Thank you! 
DAN HORSFALL • WORKPLACE PRODUCTIVITY • ATLASSIAN

JIRA for Asset Management - Dan Horsfall

  • 1.
  • 2.
    JIRA for AssetManagement DAN HORSFALL • WORKPLACE PRODUCTIVITY ANALYST • ATLASSIAN
  • 3.
    WHAT IS ASSETMANAGEMENT? ASSET MANAGEMENT AT ATLASSIAN IMPLEMENTATION REVIEW & FUTURE
  • 4.
    What is assetmanagement?
  • 5.
    How to definean asset?
  • 6.
    How to definean asset? An item of property owned by a person or company, regarded as having value and available to meet debts, commitments, or legacies. ” - Oxford English Dictionary “
  • 7.
  • 8.
    Asset management •Is the process of ensuring that a company's assets are accounted for.
  • 9.
    Asset management •Is the process of ensuring that a company's assets are accounted for. • That they are maintained
  • 10.
    Asset management •Is the process of ensuring that a company's assets are accounted for. • That they are maintained • Maximise the effectiveness of the asset
  • 11.
    What is anasset?
  • 12.
  • 13.
  • 14.
    Atlassian Staff byyear 1200 900 600 300 0 2002 2003 2004 2005 2006 2007 2008 2009 2010 2011 2012 2013 Today Staff 1100 889 620 370 265 160 206 48 89 2 6 9 20 ~
  • 15.
    Atlassian Staff byyear 1200 900 600 300 0 2002 2003 2004 2005 2006 2007 2008 2009 2010 2011 2012 2013 Today Staff 1100 889 620 370 265 160 206 48 89 2 6 9 20 Insert asset management ~
  • 16.
    Questions “How muchare our assets worth?” “What assets do we have?” “Where are they?” “Who is in control of them?” “What condition are they in?”
  • 17.
    Asset management in2008 (Confluence Wiki Markup table)
  • 18.
  • 19.
    Requirements Low Cost Identify each capitalised asset, and track its location Integrate with fixed asset accounting system Flexible enough to handle all IT assets Identify incoming and outgoing assets Lightweight process, rapid input for existing assets Deliver fantastic user experience
  • 20.
    Initial rollout over3 offices: AMS SYD SF Estimated 2,500 assets ~700 Users
  • 21.
    $ for allhardware and software.
  • 22.
    5,000 $ forall hardware and software.
  • 23.
    Requirements Low Cost Identify each capitalised asset, and track its location Integrate with fixed asset accounting system Flexible enough to handle all IT assets Identify incoming and outgoing assets Lightweight process, rapid input for existing assets Deliver fantastic user experience
  • 24.
    Requirements Low Cost Identify each capitalised asset, and track its location Integrate with fixed asset accounting system Flexible enough to handle all IT assets Identify incoming and outgoing assets Lightweight process, rapid input for existing assets Deliver fantastic user experience
  • 25.
  • 26.
    What is anasset tag?
  • 27.
    What is anasset tag? • QR Code (or Barcode / RFID) • Unique identifier • Usually say “Property of …” • Ideally hard to remove, • Discourage theft.
  • 28.
    Requirements Low Cost Identify each capitalised asset, and track its location Integrate with fixed asset accounting system Flexible enough to handle all IT assets Identify incoming and outgoing assets Lightweight process, rapid input for existing assets Deliver fantastic user experience
  • 29.
    Requirements Low Cost Identify each capitalised asset, and track its location Integrate with fixed asset accounting system Flexible enough to handle all IT assets Identify incoming and outgoing assets Lightweight process, rapid input for existing assets Deliver fantastic user experience
  • 30.
    Building the JIRAProject Determined the fixed assets to be tracked, and decide which of them need distinct categories. Analyse each of the fixed assets, and decide which of their characteristics need to be recorded in JIRA. Consider the workflow for an IT Fixed asset, and all the statuses it could possibly exist in.
  • 31.
    Building the JIRAProject Determined the fixed assets to be tracked, and decide which of them need distinct categories. Analyse each of the fixed assets, and decide which of their characteristics need to be recorded in JIRA. Consider the workflow for an IT Fixed asset, and all the statuses it could possibly exist in.
  • 32.
    Building the JIRAProject Determined the fixed assets to be tracked, and decide which of them need distinct categories. Analyse each of the fixed assets, and decide which of their characteristics need to be recorded in JIRA. Consider the workflow for an IT Fixed asset, and all the statuses it could possibly exist in.
  • 33.
    Building the JIRAProject Determined the fixed assets to be tracked, and decide which of them need distinct categories. Analyse each of the fixed assets, and decide which of their characteristics need to be recorded in JIRA. Consider the workflow for an IT Fixed asset, and all the statuses it could possibly exist in.
  • 34.
    Requirements Low Cost Identify each capitalised asset, and track its location Integrate with fixed asset accounting system Flexible enough to handle all IT assets Identify incoming and outgoing assets Lightweight process, rapid input for existing assets Deliver fantastic user experience
  • 35.
    Requirements Low Cost Identify each capitalised asset, and track its location Integrate with fixed asset accounting system Flexible enough to handle all IT assets Identify incoming and outgoing assets Lightweight process, rapid input for existing assets Deliver fantastic user experience
  • 36.
  • 37.
  • 38.
  • 39.
  • 40.
  • 41.
  • 42.
  • 43.
    Requirements Low Cost Identify each capitalised asset, and track its location Integrate with fixed asset accounting system Flexible enough to handle all IT assets Identify incoming and outgoing assets Lightweight process, rapid input for existing assets Deliver fantastic user experience
  • 44.
    Requirements Low Cost Identify each capitalised asset, and track its location Integrate with fixed asset accounting system Flexible enough to handle all IT assets Identify incoming and outgoing assets Lightweight process, rapid input for existing assets Deliver fantastic user experience
  • 46.
  • 47.
  • 48.
  • 49.
  • 50.
    Requirements Low Cost Identify each capitalised asset, and track its location Integrate with fixed asset accounting system Flexible enough to handle all IT assets Identify incoming and outgoing assets Lightweight process, rapid input for existing assets Deliver fantastic user experience
  • 51.
    Requirements Low Cost Identify each capitalised asset, and track its location Integrate with fixed asset accounting system Flexible enough to handle all IT assets Identify incoming and outgoing assets Lightweight process, rapid input for existing assets Deliver fantastic user experience
  • 52.
    Preparation + Communication Before the asset capture On the day Followup
  • 53.
  • 54.
  • 55.
  • 56.
    Easy Answers “Howmuch are our assets worth?” “What assets do we have?” “Where are they?” “Who is in control of them?” “What condition are they in?”
  • 57.
    Easy Answers “Howmuch are our assets worth?” “What assets do we have?” “What assets do we have in stock?” “Where are they?” “How many Anti-Virus licenses do we need?” “Who is in control of them?” “What percentage are laptops?” “What condition are they in?” “How many are over 3 years old?” “What would it cost to replace all of our existing desktops with laptops?” “Should we buy AppleCare?”
  • 58.
    Over $ 3.2Million of laptop / desktop computers tracked in this project.
  • 59.
  • 60.
  • 61.
  • 62.
    Summary Low Cost Identify each capitalised asset, and track its location Integrate with fixed asset accounting system Flexible enough to handle all IT assets Identify incoming and outgoing assets Lightweight process, rapid input for existing assets Deliver fantastic user experience
  • 63.
    Summary Low Cost Identify each capitalised asset, and track its location Integrate with fixed asset accounting system Flexible enough to handle all IT assets Identify incoming and outgoing assets Lightweight process, rapid input for existing assets Deliver fantastic user experience
  • 64.
    Summary Low Cost Identify each capitalised asset, and track its location Integrate with fixed asset accounting system Flexible enough to handle all IT assets Identify incoming and outgoing assets Lightweight process, rapid input for existing assets Deliver fantastic user experience
  • 65.
    Effective asset management Where Are We Going In The Future? • Outsourced imaging and tagging pilot currently underway in Sydney ! • Casper Integration ! • Use of JIRA Service Desk
  • 66.
    More information atblogs.atlassian.com
  • 67.
    Thank you! DANHORSFALL • WORKPLACE PRODUCTIVITY • ATLASSIAN