Information about Students and Project
                Guides
Name                            Class    PID No.
Dharmendra Vishwakarma          BEITB    091117
Sumit Jain                      BEITB    091108
Swanand Wagh                    BEITB    091110
Steffi Chetiar                  BEITB    091106


Guides:
- Mrs. Nitika Rai
Dept. of Information Technology, SFIT
-Mr. Vaibhav Kala
-Dept. of Information Technology, SFIT
Table Of Contents:
Sr. No.                 Name
  1                  Introduction
  2                    Features
  3          Scope and Objective of Project
  4               Modeling Diagram
  5               Project Architecture
  6                  Project Flow
  7               Basic GUI Diagram
  8            Hardware Requirements
  9             Software Requirements
  10                 Conclusions
  11                  References
Introduction

 Our project “Issue Tracking system: for Annual Maintenance
Contract System ”.

 Service management software solution.

 This System focuses to simplify task for :
    End Users
    Employee of the company
    Manager
Features

 Online/ On Call complaint registry mechanism.

 Automatic complaint scheduling/rescheduling.

Automatic notifications to Customers.

Auto Manage Service History.

 One Touch Report Generation.

Automatic Email and SMS Notifications.

 Online Payment Option to Customers.

 Automated Engineer Assignment
Scope for Project

Manager(head) is chief decision maker. Receptionist submits
records and issues into system. Engineer works on-site.

 Human intervention only at customer level.

 Receptionist has Manual „Status Change‟ Rights.

 Online Payment Option to Customers.

 Only those decisions that receptionist is unable to act on is
handled by Manager and is final one.
Objective for Project

 Minimising AMC efforts to serve customers.

 Increase customer satisfaction.

 Location Based Engineer Scheduling.

 Enable Performance Analysis.

 Make system cost efficient and scalable up to micro levels.

 To develop a Generic Software System.
UseCase Diagram
Class Diagram
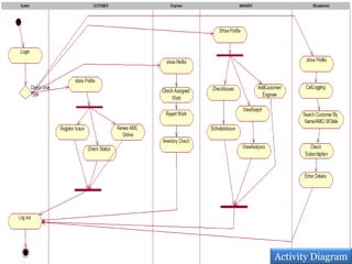
Activity Diagram
Component Diagram
Level „0‟ DFD




Level „1‟ DFD
Level 2 DFD




For MANAGER
For ENGINEER
For RECEPTIONIST
For CUSTOMER
Architecture Diagram
Project Flow Diagram
Basic GUI Diagrams
Form Login
Form submission
Main GUI Window
Hardware Requirements

For Development                   For User
Personal computer system         Any personal Computer system
having Intel Pentium 4 2.66 GHz   Internet connectivity
processor or higher
Minimum 1 GB RAM
Software Requirements

For Development              For User
 Windows XP Or Higher        Any OS
MS-SQL server2000/2005       Web Browser
 Ms-Visual Studio 2010
 .net Framework installed
Conclusion

 Thus, to the best of our knowledge we have tried and
incorporated the functionalities that were missing in the
existing AMC systems.

We are more than confident that our proposed system with its
enhance functionalities has increased level of transparency of
the AMCs process.

 We are also sure our system will be much more user friendly to
both service provider and customer to the best of their
expectation.
References

  1] For .Net Installation:
www.support.mircosoft.com
2] For Deployment And Packing On Server:
 www.developer.com
 www.15seconds.com
 www.windowsazure.com
3] For Sql
www.msdn.microsoft.com
4] For Asp.Net
www.msdn.microsoft.com/net/quickstart/aspplus/default.c
om
www.asp.net
www.fmexpense.com/quickstart/aspplus/default.com
www.asptoday.com
www.aspfree.com
ANY QUESTIONS ??
Issue tracking system

Issue tracking system

  • 2.
    Information about Studentsand Project Guides Name Class PID No. Dharmendra Vishwakarma BEITB 091117 Sumit Jain BEITB 091108 Swanand Wagh BEITB 091110 Steffi Chetiar BEITB 091106 Guides: - Mrs. Nitika Rai Dept. of Information Technology, SFIT -Mr. Vaibhav Kala -Dept. of Information Technology, SFIT
  • 3.
    Table Of Contents: Sr.No. Name 1 Introduction 2 Features 3 Scope and Objective of Project 4 Modeling Diagram 5 Project Architecture 6 Project Flow 7 Basic GUI Diagram 8 Hardware Requirements 9 Software Requirements 10 Conclusions 11 References
  • 4.
    Introduction  Our project“Issue Tracking system: for Annual Maintenance Contract System ”.  Service management software solution.  This System focuses to simplify task for :  End Users  Employee of the company  Manager
  • 5.
    Features  Online/ OnCall complaint registry mechanism.  Automatic complaint scheduling/rescheduling. Automatic notifications to Customers. Auto Manage Service History.  One Touch Report Generation. Automatic Email and SMS Notifications.  Online Payment Option to Customers.  Automated Engineer Assignment
  • 6.
    Scope for Project Manager(head)is chief decision maker. Receptionist submits records and issues into system. Engineer works on-site.  Human intervention only at customer level.  Receptionist has Manual „Status Change‟ Rights.  Online Payment Option to Customers.  Only those decisions that receptionist is unable to act on is handled by Manager and is final one.
  • 7.
    Objective for Project Minimising AMC efforts to serve customers.  Increase customer satisfaction.  Location Based Engineer Scheduling.  Enable Performance Analysis.  Make system cost efficient and scalable up to micro levels.  To develop a Generic Software System.
  • 8.
  • 9.
  • 10.
  • 11.
  • 12.
  • 13.
  • 14.
  • 15.
  • 16.
  • 17.
  • 18.
  • 19.
  • 20.
  • 21.
  • 22.
  • 23.
    Hardware Requirements For Development For User Personal computer system Any personal Computer system having Intel Pentium 4 2.66 GHz Internet connectivity processor or higher Minimum 1 GB RAM
  • 24.
    Software Requirements For Development For User  Windows XP Or Higher  Any OS MS-SQL server2000/2005  Web Browser  Ms-Visual Studio 2010  .net Framework installed
  • 25.
    Conclusion  Thus, tothe best of our knowledge we have tried and incorporated the functionalities that were missing in the existing AMC systems. We are more than confident that our proposed system with its enhance functionalities has increased level of transparency of the AMCs process.  We are also sure our system will be much more user friendly to both service provider and customer to the best of their expectation.
  • 26.
    References 1]For .Net Installation: www.support.mircosoft.com 2] For Deployment And Packing On Server:  www.developer.com  www.15seconds.com  www.windowsazure.com 3] For Sql www.msdn.microsoft.com 4] For Asp.Net www.msdn.microsoft.com/net/quickstart/aspplus/default.c om www.asp.net www.fmexpense.com/quickstart/aspplus/default.com www.asptoday.com www.aspfree.com
  • 27.