Sales and Inventory Management   Group 2-C0907i - FPT-Aptech




             This is to certify
                    that

   Mr./Ms:
   Dinh Huy Toan, Vu Van Thang, Nguyen Duc Duy

   Has successfully Designed &
        Developed:
        Inventory Management System

   Submitted by: Vu Tran Lam

   Date of Issue: Aug 9, 2010

   Authorized Signature: Dinh Huy Toan




                             1
Sales and Inventory Management                            Group 2-C0907i - FPT-Aptech




Contents
Chapter 1: Problem Definition............................................................................................. 4

  I. Description about Inventory Management System .............................................................. 4

Chapter 2:Customer Requirement Specification                                       (CRS) ............................................ 5

  A.Business/Project Objective : ................................................................................................ 5

  B. Analysis of each function: .................................................................................................. 5

     1. Administration Functionalities : ....................................................................................... 5

     2.Salesmen Functionalities : ............................................................................................... 6

     3.Inventory Manager Functionalities : ................................................................................. 7

     4.Sales Manager Functionalities: ......................................................................................... 7

  C.Hardware Requirements: .................................................................................................... 8

  D.Software Requirements: ..................................................................................................... 8

  E.Scope of the Work (in brief):............................................................................................... 8

Chapter 3: Architecture and Design of theProject ................................................................. 9

  A.Logical View ........................................................................................................................ 9

  B. Physical View ................................................................................................................... 10

Chapter 4: Data Flow Diagram (DFD) &                                   Flowcharts ................................................. 11

  A.Data Flow Diagram :.......................................................................................................... 11

     DFD level 0: Context Diagram .......................................................................................... 11

     DFD Level 1.0 – Application Process : Administrator ......................................................... 12

     DFD Level 1 – Application Process : Sales Person ............................................................. 16

     DFD Level 1 – Application Process : Sales Manager .......................................................... 21

     DFD Level 1 – Application Process : Inventory Manager ................................................... 25

  B. Design Flowcharts : ......................................................................................................... 29

     1.Login function : ............................................................................................................. 29
                                                                   2
Sales and Inventory Management                            Group 2-C0907i - FPT-Aptech
      2.Change User Information Function ................................................................................ 30

      3.Functions of Administrator ............................................................................................. 31

      4. Function of Sales Manager: .......................................................................................... 35

      5. Function of Sales Person: ............................................................................................. 37

      6. Function of Inventory Manager..................................................................................... 42

Chapter 5: Entity Relationship Diagram (ERD).................................................................... 44

   I. Make Bill :......................................................................................................................... 45

   II: Permission for Users ....................................................................................................... 46

Chapter 6: Database Design/Structure .............................................................................. 47

   I. Database Design............................................................................................................... 47

   II. Database Structure.......................................................................................................... 48

   III. Screenshot: .................................................................................................................... 53

Chapter 7: Task sheet...................................................................................................... 59

Chapter 8: Checklist of Validations .................................................................................... 60

Chapter 9: Submission Checklist ....................................................................................... 60




                                                                    3
Sales and Inventory Management     Group 2-C0907i - FPT-Aptech




                  Chapter 1: Problem Definition
                                Form No.1/eProjects/Version 1.0


                                        *
                                       * *


I. Description about Inventory Management System

         Camp connection is general stores selling various fast moving
  consumer good (FMCG) which in existence from almost 5 years and is
  situated in the heart of the city. Since last 2-3 years, the huge complexes
  built around the area and people prefer to visit the nearest place to buy
  various FMCG.

         The store is able to cater to the need of people but at the same
  time finding it difficult to manage the sales and stock details. Due to
  increase in sales they are finding it difficult to manage the large amount
  of transactions which are causing discrepancies in the data.

         To solve that difficult problem, the owner of the shop want make use
  of computer to maintain the data, he also thought of expanding the Itemss in
  the store by including the fruits, juices etc, so that we have researched and
  developed a system called Sales and Inventory Management System
  (SIMS).It will store all the information and required data can be retrieved with
  ease, so that users can manage the details and admin functionalities.




                                         4
Sales and Inventory Management        Group 2-C0907i - FPT-Aptech


             Chapter 2:Customer Requirement Specification
                              (CRS)
                          Form No.2/eProjects/CRS/Version1.0

                                           *
                                       *       *



  Client: Users

A.Business/Project Objective :
       To ensure that solve difficult problems by making the system should have
the following functions:
       1. Administration Functionalities.

      2. Salesmen Functionalities.

      3. Inventory Manager Functionalities.

      4. Sales Manager Functionalities.



B. Analysis of each function:


1. Administration Functionalities :

          Login to the System and change his password after login.
          Add contacts details information of new User to the System,
           indicating the exclusive privileges of them.
          Add new item/categories to the inventory.
          Change the price of an item.
          Delete item/categories from the inventory.

          ļ‚· Input :
            - Username and password.
            - Information of User.
            - Item/categories details.
          ļ‚· Process :
            - Authentication of existing Username and password.
            - Save to database when add /update/delete item/categories.
          ļ‚· Output :
            - Inform the corresponding.

                                           5
Sales and Inventory Management   Group 2-C0907i - FPT-Aptech




2.Salesmen Functionalities :

         Login to the System through the initial screen of the system and
          change his password after login.
         See the status of the inventory.
         Search for a particular item by typing the initial letters or by
          category-wise.
         Enter the items purchased by a customer and produce a bill for the
          same.
         Cancel the Items bill, in case of error in entering the details, and
          produce a new one.
         Take back an already sold item that is not satisfactory to the
          customer and produce a receipt for the same.
         Inform the inventory manager about the items that are not
          available, so that they can be stocked.
         Inform the sales manager about any exceptions.
         Get help about the system on how to use the different features of
          the system.

         ļ‚· Input :
           - Username and password for login or new password for change.
           - The letters or category-wise for search.
           - Information about items purchased by customer for produce a
               bill.
           - An already sold item that is not satisfactory to the customer for
               produce a receipt.
         ļ‚· Process :
            - Authentication of existing Username and password.
            - Search database based on the letters or category-wise.
            - Produce a bill for the same item.
            - Produce a new produced bill in case of error in entering the
            details.
            - Produce a receipt for the same item that is not satisfactory to
            the customer.
         ļ‚· Output :
            - Result of search by letters or category-wise.
            - Details of bill produced by Salesmen.
            - Help message about different features of the system.
            - Inform the corresponding.

                                          6
Sales and Inventory Management   Group 2-C0907i - FPT-Aptech




3.Inventory Manager Functionalities :

             Login to the system/change his password after login.
             Check the status of the inventory.
             See the reports from sales people about item that are not
              available and need to be kept in the inventory.
             Validate the inventory against the sales done in the previous
              day.
             Generate inventory reports of the items category-wise, price-
              wise.
             Generate inventory-trends.

         ļ‚· Input :
           - Username and password for login or new password for change.
           - Status/information of the inventory.
           - The reports from sales people.
         ļ‚· Process of module:
           - Authentication of existing Username and password.
           - Validate the inventory.
           - Generate inventory report.
           - Generate inventory-trends.
         ļ‚· Out put of module:
           - Details of the reports from sales
           - Details of the inventory report and inventory-trends.
           - Inform the corresponding.


4.Sales Manager Functionalities:

         Login to the system/change his password after login.
         Check how many bills have been generated in the day so far.
         Check how much money is transacted in the day so far.
         Check how many bills have been cancelled so far in the day.
         Check how many items have been returned so far in the day.
         Check for any exception reports from the sales persons and correct
          it by contacting the inventory manager.
         Generate sales-trend graphs for each of the item.

         ļ‚· Input :
           - Username and password for login or new password for change.
           - The status and information of bills, money, the bills have been
              cancelled, the item have been return in the day so far.
           - Exception report from the sales persons.
                                     7
Sales and Inventory Management    Group 2-C0907i - FPT-Aptech
          ļ‚· Process:
            - Authentication of existing Username and password.
            - Correct exception reports by contacting the inventory manager.
            - Generate sales-trend graphs for each item.



          ļ‚· Out put of module:
            - The numbers of bills, money, the bills have been cancelled, the
              item have been return in the day so far.
            - The sales-trend graph for each item.



C.Hardware Requirements:
          A minimum computer system that will help you access the entire
           tool in the course is a Pentium 166 or a higher capability CPU.
          128 Megabytes of RAM or Higher.


D.Software Requirements:
          Any platform you can have (window,Linux…).
          .NET Framework.
          Java Virtual Machine/J2EE server.
          jdk 1.6 or later.
          Net Bean 6.5.1
          MS SQL Server 2005.


E.Scope of the Work (in brief):

     -   Registration of new client and authentication of existing client.
     -   Provide a user friendly interface to the user to work with application
     -   Add new goods and manage the entire item in the store.
     -   Generation of reports related to all the store problems




                                           8
Sales and Inventory Management           Group 2-C0907i - FPT-Aptech



      Chapter 3: Architecture and Design of theProject
                                    Form No.3/eProjects/Design/Version1

                                                     *
                                                 *       *



             Since the application will have client server architecture, it will have three-
      tier architecture.

      A.Logical View


                    Presentation Layer                   User Interface – GUI Component, where
                                                         data is entered and displayed


           Call                          Reply


                    Business Logic Layer                 Concentration of processing modules of the
                                                         program


         Request                         Reply


                     Data Access Layer                   Access to the database and retrieves
                                                         information upon request


Data Manipulation                      Result
                                       s

                         Database




                                                         9
Sales and Inventory Management    Group 2-C0907i - FPT-Aptech




B. Physical View




         ļ‚· Client sends the request operations such as adding, deleting, and
           updating via Internet to Business Logic Server.

         ļ‚· Server to receive and process those requests and then sent via
           Internet to Database Server .

         ļ‚· Database Server receives service requests and manipulates the
           database and return relevant results for Business Logic Server.

         ļ‚· Business Logic Server receives the result from Database Server and
           return to the Client.




                                          10
Sales and Inventory Management             Group 2-C0907i - FPT-Aptech




             Chapter 4: Data Flow Diagram (DFD) &
                       Flowcharts
                                 Form No.4/eProjects/Design/Version1

                                               *
                                           *       *

A.Data Flow Diagram :


       Data Flow :                                             Process:



       Data Store:                                             External entity:




       External entity:   Transaction                    Inventory Details         Inventory
        Salesmen                                                                    Manager

                            Reports                              Reports review




                                                                      Feedback
                     Feedback                   Sales and
                                                Inventory
                                                                       Transaction Checking
               Feedback
                                               Management
                                                 System
                     Feedback                                      Reports Review




                     Items Information
                                                                                  Sales Manager
         Admin
                                                              Feedback
                                Account Details


                             DFD level 0: Context Diagram
                                                   11
Sales and Inventory Management            Group 2-C0907i - FPT-Aptech




                                       1. Login System



                  Username, Password                 Feedback


                New Info                                          User’s Information
2. Change
                                           Admin                                          3. Create
   Info                                                                                   new User
              Feedback                                              Feedback




                          New Price                       Items/Categories Details


             5. Change                                                     4. Add new
            Items Price                                                  Items/Category
                                Feedback            Feedback




                   DFD Level 1.0 – Application Process : Administrator




                                               12
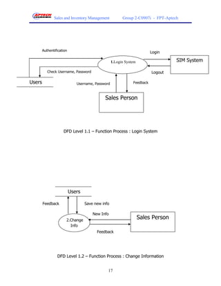
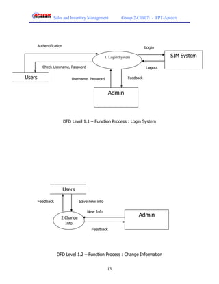
Sales and Inventory Management            Group 2-C0907i - FPT-Aptech




        Authentification
                                                                           Login

                                                   1. Login System                  SIM System

           Check Username, Password                                        Logout

Users                          Username, Password               Feedback



                                                     Admin



                           DFD Level 1.1 – Function Process : Login System




                           Users

        Feedback                   Save new info

                                       New Info
                       2.Change
                                                                     Admin
                         Info
                                         Feedback




                    DFD Level 1.2 – Function Process : Change Information


                                                    13
Sales and Inventory Management        Group 2-C0907i - FPT-Aptech




                                           Users

                                Create User           Feedback



                   User’s Information
 Admin                                         3.Create
                                              new User
                         Feedback



     DFD Level 1.3 – Function Process : Create new User




                                                      Items


                            Save New Items                Feedback


                   Items’s Details
Admin                                            4. Add new
                                                    Items

                     Feedback


     DFD Level 1.4.1 – Function Process : Add new Items




                                14
Sales and Inventory Management        Group 2-C0907i - FPT-Aptech




                                               Categories


                       Save New Category               Feedback


                 Category’s Details
Admin                                         5.Add new
                                              Category

                   Feedback



         DFD Level 1.4.2 – Function Process : Add new Category




                                                  Items


                             Save New Price            Feedback


                 New Price
Admin                                           6.Change
                                              Items price

                   Feedback




          DFD Level 1.5 – Function Process : Change Items Price


                                      15
Sales and Inventory Management             Group 2-C0907i - FPT-Aptech




                        1. Login System                                          7. Add new
                                                                                 Customers
                                                           Customer info

 Username, Password                       Feedback
                                                                                        Feedback

                   New Info
                                                                           Items info
 2. Change                                                                                         3. View Items
Information                                 Sales Person                                                info
                   Feedback                                                     Request


      Request help                                                                Bill Details (id, date, item, ect…)
                                      Report              Feedback
                                      details

     6. Get Help          Help
                                                5. Create                        4. Create Bill
                                                 Reports




                        DFD Level 1 – Application Process : Sales Person




                                                     16
Sales and Inventory Management            Group 2-C0907i - FPT-Aptech




        Authentification
                                                                          Login

                                                   1.Login System                  SIM System

           Check Username, Password                                       Logout

Users                         Username, Password               Feedback



                                             Sales Person




                     DFD Level 1.1 – Function Process : Login System




                           Users

        Feedback                   Save new info

                                       New Info
                       2.Change
                                                                    Sales Person
                         Info
                                         Feedback




                 DFD Level 1.2 – Function Process : Change Information


                                               17
Sales and Inventory Management               Group 2-C0907i - FPT-Aptech




                                                                     Items



                                                  Items info                       Request




                                        Items info
                                                                3. View Items
               Sales Person                                          info

                                            Request




         DFD Level 1.3 – Function Process : View Items Information




                   Bill Details (id,date,item,ect…)

Sales Person                                                   4.Create Bill


                               Feedback


                                                       Save                    Feedback



                                                                 Bills




                DFD Level 1.4 – Function Process : Create Bill


                                          18
Sales and Inventory Management            Group 2-C0907i - FPT-Aptech



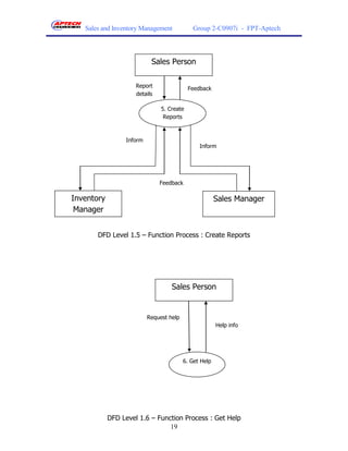
                            Sales Person

                     Report                 Feedback
                     details

                                5. Create
                                 Reports



                  Inform
                                                Inform




                               Feedback

Inventory                                               Sales Manager
 Manager


       DFD Level 1.5 – Function Process : Create Reports




                                    Sales Person


                           Request help
                                                        Help info




                                          6. Get Help




            DFD Level 1.6 – Function Process : Get Help
                                19
Sales and Inventory Management      Group 2-C0907i - FPT-Aptech




                                                Customers


                          Save New Customer            Feedback


                    Customer’s Details
Sales Person                                   7.Add new
                                               Customer

                      Feedback



           DFD Level 1.7 – Function Process : Add new Customers




                                         20
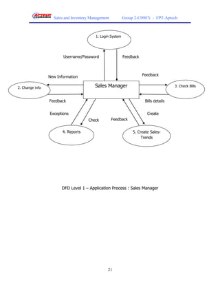
Sales and Inventory Management          Group 2-C0907i - FPT-Aptech



                                         1. Login System




                        Username/Password                  Feedback




                 New Information                                      Feedback


2. Change info                           Sales Manager                                 3. Check Bills



                 Feedback                                              Bills details


                 Exceptions                                             Create
                                     Check          Feedback


                        4. Reports                              5. Create Sales-
                                                                     Trends




                       DFD Level 1 – Application Process : Sales Manager




                                                21
Sales and Inventory Management          Group 2-C0907i - FPT-Aptech




        Authentification
                                                                        Login

                                                 1.Login System                  SIM System

           Check Username, Password                                     Logout

Users                       Username, Password               Feedback



                                          Sales Manager




                      DFD Level 1.1 – Function Process : Login System




                              Users

                 Feedback               Save new info

                                            New Info
                             2.Change
                                                                    Sales Manager
                               Info
                                                 Feedback




                  DFD Level 1.2 – Function Process : Change information


                                             22
Sales and Inventory Management               Group 2-C0907i - FPT-Aptech




                                               View Bills details

          Sales Manager                                                          3. Check Bills



                                                 Bills details

                                                                      Bills details               Request




                                                                                       Bills


                                   DFD Level 1.3 – Function Process : Check Bill



                               Exceptions
                                                                                Sales Manager

                                       Check
                                                                 Contact

                  4. Reports


                                                        Fix’s Command

Report details
                               Feedback


                                                                      Inventory Manager
                 Sales Person




                                     DFD Level 1.4 – Function Process : Report
                                                        23
Sales and Inventory Management     Group 2-C0907i - FPT-Aptech




                         Feedback

Sales Manager                                        5. Create Sales-
                                                          Trends
                            Create

                                                                    Feedback
                                       Inventory -
                                         trends

                                               Inventory Manager




       DFD Level 1.5 – Function Process : Create Sales-Trends




                                  24
Sales and Inventory Management          Group 2-C0907i - FPT-Aptech




                                            1. Login
                                            System

                        Username/Password                Feedback



                    Feedback                                         View Report
 2. Change                           Inventory Manager                                  4. View Report
Information
                    New Info
                                                                       Report Details

          Report
          Details
                               Feedback


             5. Create                      Check
                                                               Inventory Status
          Report/Inventory-
               trends                              3. Check
                                               Inventory Status




                      DFD Level 1 – Application Process : Inventory Manager




                                                    25
Sales and Inventory Management           Group 2-C0907i - FPT-Aptech




        Authentification
                                                                         Login

                                                 1. Login System                     SIM System

           Check Username, Password                                      Logout

Users                      Username, Password                 Feedback



                                              Inventory
                                               Manager



                   DFD Level 1.1 – Function Process : Login System




                           Users

              Feedback                Save new info

                                          New Info
                           2.Change
                                                                         Inventory
                             Info                                         Manager
                                            Feedback




               DFD Level 1.2 – Function Process : Change Information


                                            26
Sales and Inventory Management          Group 2-C0907i - FPT-Aptech




                          Inventory Status

Inventory Manager                                             3. Check
                                                          Inventory Status
                            Check




                                                      Request             Status



                                                                Items




          DFD Level 1.3 – Function Process : Check Inventory Status




                                 View Report

   Inventory Manager                                             4. View Report



                                 Report Details

                                                            Report
                                                                               Feedback
                                                            Details

                                                                 Sales Person




               DFD Level 1.4 – Function Process : View Reports
                                     27
Sales and Inventory Management        Group 2-C0907i - FPT-Aptech




                             Report
                             Details

Inventory Manager                                   5. Create
                                                 Report/Inventory-
                                                      trends
                           Feedback




                                            Inform             View


                                                     Sales Manager




    DFD Level 1.4 – Function Process : Create Report/Inventory-Trends




                                       28
Sales and Inventory Management          Group 2-C0907i - FPT-Aptech



B. Design Flowcharts :

1.Login function :
                                     Start




                              Input Username
                               and Password



                                                                False
                               Check Username,
                              Password on Users                             Display Error
                              table on Database

                           True

                            Check Status of Users

                           On User Table

                    True                            False
                                  Status=1

                                                                     False
                                                      Status=2
Display Administrator
        Main                                                                          False
                                             True
                                                                    Status=3

                               Display Salesmen                                True
                                     Main
                                                                                               Status=4
                                                            Display Sales
                                                            Manager Main


                                                                                      Display Inventory
                                                                                       Manager Main




                                                                                        Stop
                                               29
Sales and Inventory Management     Group 2-C0907i - FPT-Aptech




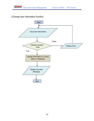
2.Change User Information Function

                               Start




                      Input new Information




                                               False

                      Validate Inputted
                                                              Display Error
                             Data

               True


                 Update Information on Users
                     table on Database




                      Display Success
                         Message




                             Stop




                                          30
Sales and Inventory Management        Group 2-C0907i - FPT-Aptech




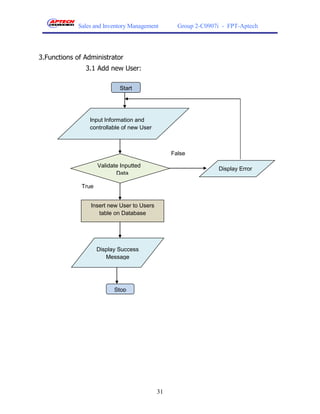
3.Functions of Administrator
               3.1 Add new User:

                             Start




                 Input Information and
                 controllable of new User



                                                 False

                     Validate Inputted
                                                                Display Error
                            Data

              True


                 Insert new User to Users
                    table on Database




                     Display Success
                        Message




                           Stop




                                            31
Sales and Inventory Management     Group 2-C0907i - FPT-Aptech



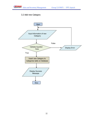
3.2 Add new Category



                   Start




        Input Information of new
                Category



                                    False

           Validate Inputted
                                                   Display Error
                  Data

    True


        Insert new Category to
     Categories table on Database




           Display Success
              Message




                 Stop




                               32
Sales and Inventory Management        Group 2-C0907i - FPT-Aptech



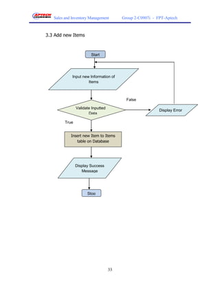
3.3 Add new Items



                        Start




             Input new Information of
                      Items



                                           False

                Validate Inputted
                                                           Display Error
                       Data

         True


            Insert new Item to Items
               table on Database




                Display Success
                   Message




                      Stop




                                    33
Sales and Inventory Management       Group 2-C0907i - FPT-Aptech




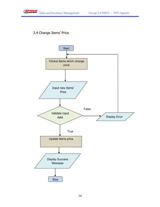
3.4 Change Items’ Price



                     Start



          Choice Items which change
                     price




            Input new Items’
                  Price




                                     False
            Validate input
                 data                              Display Error




                        True

          Update Items price




        Display Success
           Message




            Stop




                                34
Sales and Inventory Management          Group 2-C0907i - FPT-Aptech




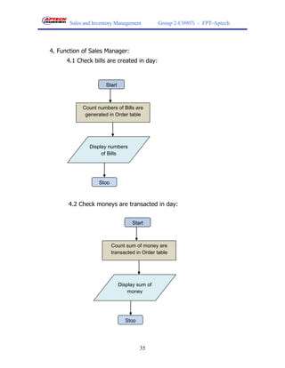
4. Function of Sales Manager:
      4.1 Check bills are created in day:


                      Start



            Count numbers of Bills are
             generated in Order table




               Display numbers
                    of Bills




                   Stop



      4.2 Check moneys are transacted in day:


                                   Start



                          Count sum of money are
                          transacted in Order table




                              Display sum of
                                  money




                                 Stop




                                        35
Sales and Inventory Management        Group 2-C0907i - FPT-Aptech



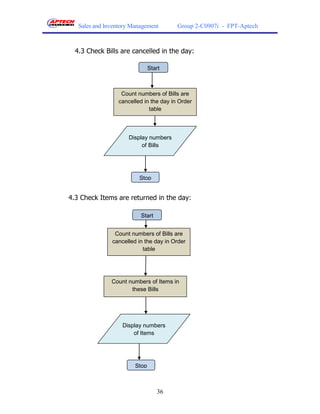
  4.3 Check Bills are cancelled in the day:

                               Start



                   Count numbers of Bills are
                  cancelled in the day in Order
                              table



                      Display numbers
                           of Bills




                          Stop


4.3 Check Items are returned in the day:

                          Start


                Count numbers of Bills are
               cancelled in the day in Order
                           table




               Count numbers of Items in
                      these Bills




                   Display numbers
                       of Items




                        Stop



                                  36
Sales and Inventory Management         Group 2-C0907i - FPT-Aptech




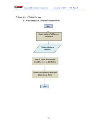
5. Function of Sales Person:
       5.1 View Status of Inventory and inform:

                                       Start



                          Select status of all Items in
                                  Items table




                             Display all status
                                 of Items




                      Get all Items that are not
                    available, need to be stocked




                   Inform the Inventory Manager
                         about those Items




                                Stop




                                        37
Sales and Inventory Management           Group 2-C0907i - FPT-Aptech



5.2 Search Item:



                       Start




             Input Keyword for
                  Search



                                      False
          Validate input
               Data



        True
                                                  Display Error
                                                  Message
     Search on Items table by
            Keyword



                                   False
             Data found


      True

      Display result




          Stop




                                 38
Sales and Inventory Management             Group 2-C0907i - FPT-Aptech



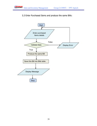
5.3 Enter Purchased Items and produce the same Bills:



                       Start



                Enter purchased
                 Items details


                                    False
           Validate Data                              Display Error

         True

       Produce the same Bill



  Save this Bill into Bills table




   Display Message




           Stop




                                    39
Sales and Inventory Management         Group 2-C0907i - FPT-Aptech




5.4 Cancel produced bill and take back Items:

                       Start



               Select Bill from Bills




                 Check Bill data




                   Data Error
                                            True

 False
                                   Cancel Bill

                                                          False
                           True

                        Update this Bill’s Status =1 in Bills
                       table, count item’s number in this bill



                        Add this Item’s number to the same
                                 Item in Items table




                               Display Message




                                   Stop

                                   40
Sales and Inventory Management      Group 2-C0907i - FPT-Aptech



5.5 Add New Customers




                         Start




                  Input Customer’s
                     Information



                                          False

                 Validate Inputted
                                                          Display Error
                        Data

          True


             Insert new Customer to
           Customers table on Database




                 Display Success
                    Message




                       Stop




                                 41
Sales and Inventory Management         Group 2-C0907i - FPT-Aptech




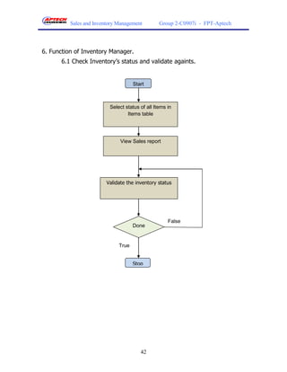
6. Function of Inventory Manager.
       6.1 Check Inventory’s status and validate againts.


                                     Start



                          Select status of all Items in
                                  Items table




                               View Sales report




                         Validate the inventory status




                                                     False
                                     Done


                              True


                                     Stop




                                        42
Sales and Inventory Management         Group 2-C0907i - FPT-Aptech



6.2 View Sales report and generate Inventory report/inventory-trends

                           Start




                                                      False
                     Validate Inventory
                       Status Done



                  True

                  Generate Inventory Report

                     Base Inventory status




                 Generate Inventory-trends
                  Base Inventory status




                           Stop




                                   43
Sales and Inventory Management       Group 2-C0907i - FPT-Aptech




Chapter 5: Entity Relationship Diagram (ERD)
               Form No.5/eProjects/Design/Version1

                               *
                           *        *



     Symbol                                   Description

                                                Entity


                                             Preferences



                                         Primary key attribute
  ---------
  --
                                         connection relations

                                         connection properties

                                              Relational

       1:1                               One – one Relational

       1:N                               one – many Relational




                                   44
Sales and Inventory Management             Group 2-C0907i - FPT-Aptech




I. Make Bill :

                 Name                  Sale ID




                                                                C_ID
                             Sales                                           C_Name

                          1

                                                            Categories
                             Make
        B_ID
                                                             1
                         N

CustNam                       Bills                         Contain
   e
                                                                           I_ID
                         1                                  N


                                                                Items          I_Nam
                          Make                                                 e

                                                            N               Price
                         1
                                                 1
                        Bill Details                        Contain




                                             45
Sales and Inventory Management        Group 2-C0907i - FPT-Aptech




II: Permission for Users


                            R_ID               R_Name




                                       Roles

                                   1


                                   Contain


                                   N


                                       Users              Password


                     U_ID
                                               UserName




                                          46
Sales and Inventory Management       Group 2-C0907i - FPT-Aptech




           Chapter 6: Database Design/Structure
                         Form No.6/eProjects/Design/Version1

                                        *
                                    *        *



I. Database Design
          Database Name: Inventory




                                            47
Sales and Inventory Management        Group 2-C0907i - FPT-Aptech




   II. Database Structure
                                           Table 1:

                                     Table Customers
Fields Name     Data Type           Null              Key                  Description

 Cust_ID            int             No           Primary key   Identity, Store the Id of Customer

Cust_Name     nvarchar(50)          No                              Store name of Customer

    Tel        varchar(12)          No                          Store contact phone of Customer

 Address      nvarchar(50)          No                             Store address of Customer

  Gender            bit             Yes                            Store gender of Customer

Purchased          float            No                             Store number of purchasa

  Status            Bit             No                              Store status of Customer

   City       nvarchar(20)          Yes                              Store City of Customer

 Country      Nvarchar(30)          Yes                            Store Country of Customer




                                             48
Sales and Inventory Management       Group 2-C0907i - FPT-Aptech




                                        Table 2:

                                       Table Users
Fields Name    Data Type             Null             Key                  Description

   U_ID        varchar(5)            No            Primary key          Store Id of User

   R_ID        Varchar(5)            No            Foreign key       Reference Roles table

UserName      varchar(30)            No                             Store username of User

 PassWord     Varchar(16)            No                             Store password of User

  Name        Nvarchar(50)           No                               Store Name of User

  Phone       varchar(12)            No                           Store contact phone of User

   Email      Varchar(30)            No                           Store contact Email of User

 Address      Nvarchar(50)           No                              Store address of User

 LastLogin     DateTime              No                          Store the last time when User
                                                                        login to system

 U_Status          int               No                          Store status of User, Default 1




                                            49
Sales and Inventory Management       Group 2-C0907i - FPT-Aptech



                                            Table 3:


                                            Table Items
 Fields Name      Data Type          Null           Key                    Description

     I_ID         varchar(5)          No       Primary key               Store Id of Item

     C_ID             Int             No       Foreign key    Store ID of Category Contain Item

   I_Name       nvarchar(25)          No                               Store name of Items

    I_Unit       Varchar(15)          No                              Store measure of Item

    I_Price          Float            No                               Store price of Item

  I_Quantity          int             No                          Store quantity of Item in stock

   I_Status           int             No                               Store status of Item




                                            Table 4:




                                    Table Categories
Fields Name     Data Type            Null              Key                  Description

   C_ID             int               No            Primary key    Identity, Store ID of Category

 C_Name        nvarchar(30)           No                              Store Name of Category




                                               50
Sales and Inventory Management        Group 2-C0907i - FPT-Aptech



                                         Table 5:




                                     Table Bills
Fields Name    Data Type          Null              Key                 Description

   B_ID            int             No          Primary key       Identity, store Id of Bill

   U_ID       varchar(5)           No          Foreign key   References U_ID field on Users
                                                                         table

 Cust_ID           int             No          Foreign key     References Cust_ID field on
                                                                    Customers table

   Date        datetime            No                             Store purchased date

 Discount         float            No                           Store the discount of Item

 Payment       nvarchar            No                         Store payment of transactions

   Total          float            No                                Store total price

  Status           bit             No                            Store status of this order




                                           51
Sales and Inventory Management        Group 2-C0907i - FPT-Aptech



                                               Table 6:

                                            Table BillDetails
   Fields        Data Type           Null               Key                    Description
   Name

   B_ID             Int               No          Foreign key      Reference B_ID field of Bills table

   I_ID          varchar(5)           No          Foreign key      Reference I_ID field of Items table

   Price            float             No                                 Store price of this Bill

  Quantity           int              No                                Store quantity of this Bill

              Primary key of this table is a synthesis of two key fields B_ID and I_ID




                                               Table 7:



                                            Table Roles
Fields Name     Data Type             Null              Key                  Description

   R_ID          Varchar(5)            No            Primary Key           Store ID of Role

  R_Name        Nvarchar(30)           No                                Store Name of Role

R_Permission          int              No                             Store Permission of Role




                                                 52
Sales and Inventory Management    Group 2-C0907i - FPT-Aptech




III. Screenshot:




            1. Login Form:




                                          53
Sales and Inventory Management    Group 2-C0907i - FPT-Aptech




2. Change Password:




                             54
Sales and Inventory Management    Group 2-C0907i - FPT-Aptech



3. Administrator:




                              55
Sales and Inventory Management    Group 2-C0907i - FPT-Aptech




4. Salesmen:




                             56
Sales and Inventory Management    Group 2-C0907i - FPT-Aptech




5. Sales Manager:




                                57
Sales and Inventory Management    Group 2-C0907i - FPT-Aptech




6. Inventory Manager :




                              58
Sales and Inventory Management           Group 2-C0907i - FPT-Aptech




                                     Chapter 7: Task sheet
                                     Form No.7/eProjects/TAB/Version1.0

                                                         *
                                                   *         *

Project Ref. No :     Project     Activity Plan                  Date of Preparation of Activity Plan:
                                  Prepared By
Sr.      Task         Title :                          Start Date       Complete      Team Member        Status
                                        :
No                                                                        Date           Names

1.      Project                                     09/08/2010         18/08/2010     Dinh Huy Toan      Finish
      Definition,
                     Sales and      E-Project
      Flowchart,
                     Inventory      Guidelines
         CRS        Management
                                       Book
2.     Design         System                                                          Vu Van Thang       Finish
      Database,
        ERD

3.    Data Flow                                                                        Nguyen Duc        Finish
       Diagram                                                                            Duy




                                                       59
Sales and Inventory Management            Group 2-C0907i - FPT-Aptech




                Chapter 8: Checklist of Validations
                         Form No.8/eProjects/Tab/ver1.0

                                              *
                                          *       *


                           Option                                          Validated

Can a new user who gets registered, enter the application                     Yes
after logging in?
Do all the options present in the application display the                     Yes
correct result?
Does the application’s functionality resolve the user                         Yes
problem, and satisfy their needs?
Has the hardware and software been correctly chosen?                          Yes




             Chapter 9: Submission Checklist
                       Form No.9/eProjects/Tab/Ver1.0

                                      *
                                 *            *
Sr.No                   Particulars                         Yes    No   NA    Comments

 1.     Are the users able to log in to the
        application after validation is performed
        on the user name and password?
 2.     Are the users able to modify their details
        after getting registered?
 3.     Are all the screen contents devoid of
        spelling mistakes?
 4.     Is the user able to trade on fund which
        has been selected?
 5.     Is the application user-friendly?
                                                  60

Inventory management system

  • 1.
    Sales and InventoryManagement Group 2-C0907i - FPT-Aptech This is to certify that Mr./Ms: Dinh Huy Toan, Vu Van Thang, Nguyen Duc Duy Has successfully Designed & Developed: Inventory Management System Submitted by: Vu Tran Lam Date of Issue: Aug 9, 2010 Authorized Signature: Dinh Huy Toan 1
  • 2.
    Sales and InventoryManagement Group 2-C0907i - FPT-Aptech Contents Chapter 1: Problem Definition............................................................................................. 4 I. Description about Inventory Management System .............................................................. 4 Chapter 2:Customer Requirement Specification (CRS) ............................................ 5 A.Business/Project Objective : ................................................................................................ 5 B. Analysis of each function: .................................................................................................. 5 1. Administration Functionalities : ....................................................................................... 5 2.Salesmen Functionalities : ............................................................................................... 6 3.Inventory Manager Functionalities : ................................................................................. 7 4.Sales Manager Functionalities: ......................................................................................... 7 C.Hardware Requirements: .................................................................................................... 8 D.Software Requirements: ..................................................................................................... 8 E.Scope of the Work (in brief):............................................................................................... 8 Chapter 3: Architecture and Design of theProject ................................................................. 9 A.Logical View ........................................................................................................................ 9 B. Physical View ................................................................................................................... 10 Chapter 4: Data Flow Diagram (DFD) & Flowcharts ................................................. 11 A.Data Flow Diagram :.......................................................................................................... 11 DFD level 0: Context Diagram .......................................................................................... 11 DFD Level 1.0 – Application Process : Administrator ......................................................... 12 DFD Level 1 – Application Process : Sales Person ............................................................. 16 DFD Level 1 – Application Process : Sales Manager .......................................................... 21 DFD Level 1 – Application Process : Inventory Manager ................................................... 25 B. Design Flowcharts : ......................................................................................................... 29 1.Login function : ............................................................................................................. 29 2
  • 3.
    Sales and InventoryManagement Group 2-C0907i - FPT-Aptech 2.Change User Information Function ................................................................................ 30 3.Functions of Administrator ............................................................................................. 31 4. Function of Sales Manager: .......................................................................................... 35 5. Function of Sales Person: ............................................................................................. 37 6. Function of Inventory Manager..................................................................................... 42 Chapter 5: Entity Relationship Diagram (ERD).................................................................... 44 I. Make Bill :......................................................................................................................... 45 II: Permission for Users ....................................................................................................... 46 Chapter 6: Database Design/Structure .............................................................................. 47 I. Database Design............................................................................................................... 47 II. Database Structure.......................................................................................................... 48 III. Screenshot: .................................................................................................................... 53 Chapter 7: Task sheet...................................................................................................... 59 Chapter 8: Checklist of Validations .................................................................................... 60 Chapter 9: Submission Checklist ....................................................................................... 60 3
  • 4.
    Sales and InventoryManagement Group 2-C0907i - FPT-Aptech Chapter 1: Problem Definition Form No.1/eProjects/Version 1.0 * * * I. Description about Inventory Management System Camp connection is general stores selling various fast moving consumer good (FMCG) which in existence from almost 5 years and is situated in the heart of the city. Since last 2-3 years, the huge complexes built around the area and people prefer to visit the nearest place to buy various FMCG. The store is able to cater to the need of people but at the same time finding it difficult to manage the sales and stock details. Due to increase in sales they are finding it difficult to manage the large amount of transactions which are causing discrepancies in the data. To solve that difficult problem, the owner of the shop want make use of computer to maintain the data, he also thought of expanding the Itemss in the store by including the fruits, juices etc, so that we have researched and developed a system called Sales and Inventory Management System (SIMS).It will store all the information and required data can be retrieved with ease, so that users can manage the details and admin functionalities. 4
  • 5.
    Sales and InventoryManagement Group 2-C0907i - FPT-Aptech Chapter 2:Customer Requirement Specification (CRS) Form No.2/eProjects/CRS/Version1.0 * * * Client: Users A.Business/Project Objective : To ensure that solve difficult problems by making the system should have the following functions: 1. Administration Functionalities. 2. Salesmen Functionalities. 3. Inventory Manager Functionalities. 4. Sales Manager Functionalities. B. Analysis of each function: 1. Administration Functionalities :  Login to the System and change his password after login.  Add contacts details information of new User to the System, indicating the exclusive privileges of them.  Add new item/categories to the inventory.  Change the price of an item.  Delete item/categories from the inventory. ļ‚· Input : - Username and password. - Information of User. - Item/categories details. ļ‚· Process : - Authentication of existing Username and password. - Save to database when add /update/delete item/categories. ļ‚· Output : - Inform the corresponding. 5
  • 6.
    Sales and InventoryManagement Group 2-C0907i - FPT-Aptech 2.Salesmen Functionalities :  Login to the System through the initial screen of the system and change his password after login.  See the status of the inventory.  Search for a particular item by typing the initial letters or by category-wise.  Enter the items purchased by a customer and produce a bill for the same.  Cancel the Items bill, in case of error in entering the details, and produce a new one.  Take back an already sold item that is not satisfactory to the customer and produce a receipt for the same.  Inform the inventory manager about the items that are not available, so that they can be stocked.  Inform the sales manager about any exceptions.  Get help about the system on how to use the different features of the system. ļ‚· Input : - Username and password for login or new password for change. - The letters or category-wise for search. - Information about items purchased by customer for produce a bill. - An already sold item that is not satisfactory to the customer for produce a receipt. ļ‚· Process : - Authentication of existing Username and password. - Search database based on the letters or category-wise. - Produce a bill for the same item. - Produce a new produced bill in case of error in entering the details. - Produce a receipt for the same item that is not satisfactory to the customer. ļ‚· Output : - Result of search by letters or category-wise. - Details of bill produced by Salesmen. - Help message about different features of the system. - Inform the corresponding. 6
  • 7.
    Sales and InventoryManagement Group 2-C0907i - FPT-Aptech 3.Inventory Manager Functionalities :  Login to the system/change his password after login.  Check the status of the inventory.  See the reports from sales people about item that are not available and need to be kept in the inventory.  Validate the inventory against the sales done in the previous day.  Generate inventory reports of the items category-wise, price- wise.  Generate inventory-trends. ļ‚· Input : - Username and password for login or new password for change. - Status/information of the inventory. - The reports from sales people. ļ‚· Process of module: - Authentication of existing Username and password. - Validate the inventory. - Generate inventory report. - Generate inventory-trends. ļ‚· Out put of module: - Details of the reports from sales - Details of the inventory report and inventory-trends. - Inform the corresponding. 4.Sales Manager Functionalities:  Login to the system/change his password after login.  Check how many bills have been generated in the day so far.  Check how much money is transacted in the day so far.  Check how many bills have been cancelled so far in the day.  Check how many items have been returned so far in the day.  Check for any exception reports from the sales persons and correct it by contacting the inventory manager.  Generate sales-trend graphs for each of the item. ļ‚· Input : - Username and password for login or new password for change. - The status and information of bills, money, the bills have been cancelled, the item have been return in the day so far. - Exception report from the sales persons. 7
  • 8.
    Sales and InventoryManagement Group 2-C0907i - FPT-Aptech ļ‚· Process: - Authentication of existing Username and password. - Correct exception reports by contacting the inventory manager. - Generate sales-trend graphs for each item. ļ‚· Out put of module: - The numbers of bills, money, the bills have been cancelled, the item have been return in the day so far. - The sales-trend graph for each item. C.Hardware Requirements:  A minimum computer system that will help you access the entire tool in the course is a Pentium 166 or a higher capability CPU.  128 Megabytes of RAM or Higher. D.Software Requirements:  Any platform you can have (window,Linux…).  .NET Framework.  Java Virtual Machine/J2EE server.  jdk 1.6 or later.  Net Bean 6.5.1  MS SQL Server 2005. E.Scope of the Work (in brief): - Registration of new client and authentication of existing client. - Provide a user friendly interface to the user to work with application - Add new goods and manage the entire item in the store. - Generation of reports related to all the store problems 8
  • 9.
    Sales and InventoryManagement Group 2-C0907i - FPT-Aptech Chapter 3: Architecture and Design of theProject Form No.3/eProjects/Design/Version1 * * * Since the application will have client server architecture, it will have three- tier architecture. A.Logical View Presentation Layer User Interface – GUI Component, where data is entered and displayed Call Reply Business Logic Layer Concentration of processing modules of the program Request Reply Data Access Layer Access to the database and retrieves information upon request Data Manipulation Result s Database 9
  • 10.
    Sales and InventoryManagement Group 2-C0907i - FPT-Aptech B. Physical View ļ‚· Client sends the request operations such as adding, deleting, and updating via Internet to Business Logic Server. ļ‚· Server to receive and process those requests and then sent via Internet to Database Server . ļ‚· Database Server receives service requests and manipulates the database and return relevant results for Business Logic Server. ļ‚· Business Logic Server receives the result from Database Server and return to the Client. 10
  • 11.
    Sales and InventoryManagement Group 2-C0907i - FPT-Aptech Chapter 4: Data Flow Diagram (DFD) & Flowcharts Form No.4/eProjects/Design/Version1 * * * A.Data Flow Diagram : Data Flow : Process: Data Store: External entity: External entity: Transaction Inventory Details Inventory Salesmen Manager Reports Reports review Feedback Feedback Sales and Inventory Transaction Checking Feedback Management System Feedback Reports Review Items Information Sales Manager Admin Feedback Account Details DFD level 0: Context Diagram 11
  • 12.
    Sales and InventoryManagement Group 2-C0907i - FPT-Aptech 1. Login System Username, Password Feedback New Info User’s Information 2. Change Admin 3. Create Info new User Feedback Feedback New Price Items/Categories Details 5. Change 4. Add new Items Price Items/Category Feedback Feedback DFD Level 1.0 – Application Process : Administrator 12
  • 13.
    Sales and InventoryManagement Group 2-C0907i - FPT-Aptech Authentification Login 1. Login System SIM System Check Username, Password Logout Users Username, Password Feedback Admin DFD Level 1.1 – Function Process : Login System Users Feedback Save new info New Info 2.Change Admin Info Feedback DFD Level 1.2 – Function Process : Change Information 13
  • 14.
    Sales and InventoryManagement Group 2-C0907i - FPT-Aptech Users Create User Feedback User’s Information Admin 3.Create new User Feedback DFD Level 1.3 – Function Process : Create new User Items Save New Items Feedback Items’s Details Admin 4. Add new Items Feedback DFD Level 1.4.1 – Function Process : Add new Items 14
  • 15.
    Sales and InventoryManagement Group 2-C0907i - FPT-Aptech Categories Save New Category Feedback Category’s Details Admin 5.Add new Category Feedback DFD Level 1.4.2 – Function Process : Add new Category Items Save New Price Feedback New Price Admin 6.Change Items price Feedback DFD Level 1.5 – Function Process : Change Items Price 15
  • 16.
    Sales and InventoryManagement Group 2-C0907i - FPT-Aptech 1. Login System 7. Add new Customers Customer info Username, Password Feedback Feedback New Info Items info 2. Change 3. View Items Information Sales Person info Feedback Request Request help Bill Details (id, date, item, ect…) Report Feedback details 6. Get Help Help 5. Create 4. Create Bill Reports DFD Level 1 – Application Process : Sales Person 16
  • 17.
    Sales and InventoryManagement Group 2-C0907i - FPT-Aptech Authentification Login 1.Login System SIM System Check Username, Password Logout Users Username, Password Feedback Sales Person DFD Level 1.1 – Function Process : Login System Users Feedback Save new info New Info 2.Change Sales Person Info Feedback DFD Level 1.2 – Function Process : Change Information 17
  • 18.
    Sales and InventoryManagement Group 2-C0907i - FPT-Aptech Items Items info Request Items info 3. View Items Sales Person info Request DFD Level 1.3 – Function Process : View Items Information Bill Details (id,date,item,ect…) Sales Person 4.Create Bill Feedback Save Feedback Bills DFD Level 1.4 – Function Process : Create Bill 18
  • 19.
    Sales and InventoryManagement Group 2-C0907i - FPT-Aptech Sales Person Report Feedback details 5. Create Reports Inform Inform Feedback Inventory Sales Manager Manager DFD Level 1.5 – Function Process : Create Reports Sales Person Request help Help info 6. Get Help DFD Level 1.6 – Function Process : Get Help 19
  • 20.
    Sales and InventoryManagement Group 2-C0907i - FPT-Aptech Customers Save New Customer Feedback Customer’s Details Sales Person 7.Add new Customer Feedback DFD Level 1.7 – Function Process : Add new Customers 20
  • 21.
    Sales and InventoryManagement Group 2-C0907i - FPT-Aptech 1. Login System Username/Password Feedback New Information Feedback 2. Change info Sales Manager 3. Check Bills Feedback Bills details Exceptions Create Check Feedback 4. Reports 5. Create Sales- Trends DFD Level 1 – Application Process : Sales Manager 21
  • 22.
    Sales and InventoryManagement Group 2-C0907i - FPT-Aptech Authentification Login 1.Login System SIM System Check Username, Password Logout Users Username, Password Feedback Sales Manager DFD Level 1.1 – Function Process : Login System Users Feedback Save new info New Info 2.Change Sales Manager Info Feedback DFD Level 1.2 – Function Process : Change information 22
  • 23.
    Sales and InventoryManagement Group 2-C0907i - FPT-Aptech View Bills details Sales Manager 3. Check Bills Bills details Bills details Request Bills DFD Level 1.3 – Function Process : Check Bill Exceptions Sales Manager Check Contact 4. Reports Fix’s Command Report details Feedback Inventory Manager Sales Person DFD Level 1.4 – Function Process : Report 23
  • 24.
    Sales and InventoryManagement Group 2-C0907i - FPT-Aptech Feedback Sales Manager 5. Create Sales- Trends Create Feedback Inventory - trends Inventory Manager DFD Level 1.5 – Function Process : Create Sales-Trends 24
  • 25.
    Sales and InventoryManagement Group 2-C0907i - FPT-Aptech 1. Login System Username/Password Feedback Feedback View Report 2. Change Inventory Manager 4. View Report Information New Info Report Details Report Details Feedback 5. Create Check Inventory Status Report/Inventory- trends 3. Check Inventory Status DFD Level 1 – Application Process : Inventory Manager 25
  • 26.
    Sales and InventoryManagement Group 2-C0907i - FPT-Aptech Authentification Login 1. Login System SIM System Check Username, Password Logout Users Username, Password Feedback Inventory Manager DFD Level 1.1 – Function Process : Login System Users Feedback Save new info New Info 2.Change Inventory Info Manager Feedback DFD Level 1.2 – Function Process : Change Information 26
  • 27.
    Sales and InventoryManagement Group 2-C0907i - FPT-Aptech Inventory Status Inventory Manager 3. Check Inventory Status Check Request Status Items DFD Level 1.3 – Function Process : Check Inventory Status View Report Inventory Manager 4. View Report Report Details Report Feedback Details Sales Person DFD Level 1.4 – Function Process : View Reports 27
  • 28.
    Sales and InventoryManagement Group 2-C0907i - FPT-Aptech Report Details Inventory Manager 5. Create Report/Inventory- trends Feedback Inform View Sales Manager DFD Level 1.4 – Function Process : Create Report/Inventory-Trends 28
  • 29.
    Sales and InventoryManagement Group 2-C0907i - FPT-Aptech B. Design Flowcharts : 1.Login function : Start Input Username and Password False Check Username, Password on Users Display Error table on Database True Check Status of Users On User Table True False Status=1 False Status=2 Display Administrator Main False True Status=3 Display Salesmen True Main Status=4 Display Sales Manager Main Display Inventory Manager Main Stop 29
  • 30.
    Sales and InventoryManagement Group 2-C0907i - FPT-Aptech 2.Change User Information Function Start Input new Information False Validate Inputted Display Error Data True Update Information on Users table on Database Display Success Message Stop 30
  • 31.
    Sales and InventoryManagement Group 2-C0907i - FPT-Aptech 3.Functions of Administrator 3.1 Add new User: Start Input Information and controllable of new User False Validate Inputted Display Error Data True Insert new User to Users table on Database Display Success Message Stop 31
  • 32.
    Sales and InventoryManagement Group 2-C0907i - FPT-Aptech 3.2 Add new Category Start Input Information of new Category False Validate Inputted Display Error Data True Insert new Category to Categories table on Database Display Success Message Stop 32
  • 33.
    Sales and InventoryManagement Group 2-C0907i - FPT-Aptech 3.3 Add new Items Start Input new Information of Items False Validate Inputted Display Error Data True Insert new Item to Items table on Database Display Success Message Stop 33
  • 34.
    Sales and InventoryManagement Group 2-C0907i - FPT-Aptech 3.4 Change Items’ Price Start Choice Items which change price Input new Items’ Price False Validate input data Display Error True Update Items price Display Success Message Stop 34
  • 35.
    Sales and InventoryManagement Group 2-C0907i - FPT-Aptech 4. Function of Sales Manager: 4.1 Check bills are created in day: Start Count numbers of Bills are generated in Order table Display numbers of Bills Stop 4.2 Check moneys are transacted in day: Start Count sum of money are transacted in Order table Display sum of money Stop 35
  • 36.
    Sales and InventoryManagement Group 2-C0907i - FPT-Aptech 4.3 Check Bills are cancelled in the day: Start Count numbers of Bills are cancelled in the day in Order table Display numbers of Bills Stop 4.3 Check Items are returned in the day: Start Count numbers of Bills are cancelled in the day in Order table Count numbers of Items in these Bills Display numbers of Items Stop 36
  • 37.
    Sales and InventoryManagement Group 2-C0907i - FPT-Aptech 5. Function of Sales Person: 5.1 View Status of Inventory and inform: Start Select status of all Items in Items table Display all status of Items Get all Items that are not available, need to be stocked Inform the Inventory Manager about those Items Stop 37
  • 38.
    Sales and InventoryManagement Group 2-C0907i - FPT-Aptech 5.2 Search Item: Start Input Keyword for Search False Validate input Data True Display Error Message Search on Items table by Keyword False Data found True Display result Stop 38
  • 39.
    Sales and InventoryManagement Group 2-C0907i - FPT-Aptech 5.3 Enter Purchased Items and produce the same Bills: Start Enter purchased Items details False Validate Data Display Error True Produce the same Bill Save this Bill into Bills table Display Message Stop 39
  • 40.
    Sales and InventoryManagement Group 2-C0907i - FPT-Aptech 5.4 Cancel produced bill and take back Items: Start Select Bill from Bills Check Bill data Data Error True False Cancel Bill False True Update this Bill’s Status =1 in Bills table, count item’s number in this bill Add this Item’s number to the same Item in Items table Display Message Stop 40
  • 41.
    Sales and InventoryManagement Group 2-C0907i - FPT-Aptech 5.5 Add New Customers Start Input Customer’s Information False Validate Inputted Display Error Data True Insert new Customer to Customers table on Database Display Success Message Stop 41
  • 42.
    Sales and InventoryManagement Group 2-C0907i - FPT-Aptech 6. Function of Inventory Manager. 6.1 Check Inventory’s status and validate againts. Start Select status of all Items in Items table View Sales report Validate the inventory status False Done True Stop 42
  • 43.
    Sales and InventoryManagement Group 2-C0907i - FPT-Aptech 6.2 View Sales report and generate Inventory report/inventory-trends Start False Validate Inventory Status Done True Generate Inventory Report Base Inventory status Generate Inventory-trends Base Inventory status Stop 43
  • 44.
    Sales and InventoryManagement Group 2-C0907i - FPT-Aptech Chapter 5: Entity Relationship Diagram (ERD) Form No.5/eProjects/Design/Version1 * * * Symbol Description Entity Preferences Primary key attribute --------- -- connection relations connection properties Relational 1:1 One – one Relational 1:N one – many Relational 44
  • 45.
    Sales and InventoryManagement Group 2-C0907i - FPT-Aptech I. Make Bill : Name Sale ID C_ID Sales C_Name 1 Categories Make B_ID 1 N CustNam Bills Contain e I_ID 1 N Items I_Nam Make e N Price 1 1 Bill Details Contain 45
  • 46.
    Sales and InventoryManagement Group 2-C0907i - FPT-Aptech II: Permission for Users R_ID R_Name Roles 1 Contain N Users Password U_ID UserName 46
  • 47.
    Sales and InventoryManagement Group 2-C0907i - FPT-Aptech Chapter 6: Database Design/Structure Form No.6/eProjects/Design/Version1 * * * I. Database Design Database Name: Inventory 47
  • 48.
    Sales and InventoryManagement Group 2-C0907i - FPT-Aptech II. Database Structure Table 1: Table Customers Fields Name Data Type Null Key Description Cust_ID int No Primary key Identity, Store the Id of Customer Cust_Name nvarchar(50) No Store name of Customer Tel varchar(12) No Store contact phone of Customer Address nvarchar(50) No Store address of Customer Gender bit Yes Store gender of Customer Purchased float No Store number of purchasa Status Bit No Store status of Customer City nvarchar(20) Yes Store City of Customer Country Nvarchar(30) Yes Store Country of Customer 48
  • 49.
    Sales and InventoryManagement Group 2-C0907i - FPT-Aptech Table 2: Table Users Fields Name Data Type Null Key Description U_ID varchar(5) No Primary key Store Id of User R_ID Varchar(5) No Foreign key Reference Roles table UserName varchar(30) No Store username of User PassWord Varchar(16) No Store password of User Name Nvarchar(50) No Store Name of User Phone varchar(12) No Store contact phone of User Email Varchar(30) No Store contact Email of User Address Nvarchar(50) No Store address of User LastLogin DateTime No Store the last time when User login to system U_Status int No Store status of User, Default 1 49
  • 50.
    Sales and InventoryManagement Group 2-C0907i - FPT-Aptech Table 3: Table Items Fields Name Data Type Null Key Description I_ID varchar(5) No Primary key Store Id of Item C_ID Int No Foreign key Store ID of Category Contain Item I_Name nvarchar(25) No Store name of Items I_Unit Varchar(15) No Store measure of Item I_Price Float No Store price of Item I_Quantity int No Store quantity of Item in stock I_Status int No Store status of Item Table 4: Table Categories Fields Name Data Type Null Key Description C_ID int No Primary key Identity, Store ID of Category C_Name nvarchar(30) No Store Name of Category 50
  • 51.
    Sales and InventoryManagement Group 2-C0907i - FPT-Aptech Table 5: Table Bills Fields Name Data Type Null Key Description B_ID int No Primary key Identity, store Id of Bill U_ID varchar(5) No Foreign key References U_ID field on Users table Cust_ID int No Foreign key References Cust_ID field on Customers table Date datetime No Store purchased date Discount float No Store the discount of Item Payment nvarchar No Store payment of transactions Total float No Store total price Status bit No Store status of this order 51
  • 52.
    Sales and InventoryManagement Group 2-C0907i - FPT-Aptech Table 6: Table BillDetails Fields Data Type Null Key Description Name B_ID Int No Foreign key Reference B_ID field of Bills table I_ID varchar(5) No Foreign key Reference I_ID field of Items table Price float No Store price of this Bill Quantity int No Store quantity of this Bill Primary key of this table is a synthesis of two key fields B_ID and I_ID Table 7: Table Roles Fields Name Data Type Null Key Description R_ID Varchar(5) No Primary Key Store ID of Role R_Name Nvarchar(30) No Store Name of Role R_Permission int No Store Permission of Role 52
  • 53.
    Sales and InventoryManagement Group 2-C0907i - FPT-Aptech III. Screenshot: 1. Login Form: 53
  • 54.
    Sales and InventoryManagement Group 2-C0907i - FPT-Aptech 2. Change Password: 54
  • 55.
    Sales and InventoryManagement Group 2-C0907i - FPT-Aptech 3. Administrator: 55
  • 56.
    Sales and InventoryManagement Group 2-C0907i - FPT-Aptech 4. Salesmen: 56
  • 57.
    Sales and InventoryManagement Group 2-C0907i - FPT-Aptech 5. Sales Manager: 57
  • 58.
    Sales and InventoryManagement Group 2-C0907i - FPT-Aptech 6. Inventory Manager : 58
  • 59.
    Sales and InventoryManagement Group 2-C0907i - FPT-Aptech Chapter 7: Task sheet Form No.7/eProjects/TAB/Version1.0 * * * Project Ref. No : Project Activity Plan Date of Preparation of Activity Plan: Prepared By Sr. Task Title : Start Date Complete Team Member Status : No Date Names 1. Project 09/08/2010 18/08/2010 Dinh Huy Toan Finish Definition, Sales and E-Project Flowchart, Inventory Guidelines CRS Management Book 2. Design System Vu Van Thang Finish Database, ERD 3. Data Flow Nguyen Duc Finish Diagram Duy 59
  • 60.
    Sales and InventoryManagement Group 2-C0907i - FPT-Aptech Chapter 8: Checklist of Validations Form No.8/eProjects/Tab/ver1.0 * * * Option Validated Can a new user who gets registered, enter the application Yes after logging in? Do all the options present in the application display the Yes correct result? Does the application’s functionality resolve the user Yes problem, and satisfy their needs? Has the hardware and software been correctly chosen? Yes Chapter 9: Submission Checklist Form No.9/eProjects/Tab/Ver1.0 * * * Sr.No Particulars Yes No NA Comments 1. Are the users able to log in to the application after validation is performed on the user name and password? 2. Are the users able to modify their details after getting registered? 3. Are all the screen contents devoid of spelling mistakes? 4. Is the user able to trade on fund which has been selected? 5. Is the application user-friendly? 60