Project Report
On
COMPUTER SHOP
SYSTEM
1
Submitted By:
Mr.VIKRAM MAHENDRA
Under the guidance of:-
…………………………
(Project Coordinator)
CERTIFICATE
This is to certify that the project report titled COMPUTER SHOP
SYSTEM is being submitted by VIKRAM MAHENDRA, bearing
………………………. is a record bonafide work carried out by them.
The results embodied in this report have not been submitted to any other
University for the award of any degree.
………………………… ………………………….
(Supervisor) (Coordinator)
2
ACKNOWLEDGEMENT
I would like to convey my heartful thanks to …………………………
(Computer Science) who always gave valuable suggestions & guidance
for completion of my project. He helped me to understand & remember
important details of the project. My project has been a success only
because of his guidance.
I am especially indented & I am also beholden to my friends. And
finally I thank to the members of my family for their support &
encouragement.
3
Table of Contents
S.No. Title Page No.
1 Abstract 5
2 List of Figures/ tables/ screens 6
3 Database Design 11
4 Symbols & Abbreviations 12
4.1 Introduction 12
4.2 Objective of Project 12
4.3 Purpose 12
4.4 Project Scope 13
5 LITERATURE SURVEY 14
5.1 Introduction 14
5.2 Working with Existing System 14
5.3 Disadvantages of Existing system 15
5.4 Proposed System 15
6 ANALYSIS 16
6.1 Introduction 16
6.2 Software Requirement Specification 16
6.2.1 User requirement 16
6.2.2 Software requirement 16
6.2.3 Hardware requirement 16
6.3 Content diagram of Project & Flowchart 17
7 DESIGN 18
7.1 Introduction 18
7.2 DFD 19
7.3 ER diagram 21
8 Coding 22
9 IMPLEMENTATION & RESULTS 45
10 TESTING & VALIDATION 47
11 CONCLUSION 48
11.1 Project Conclusion 48
11.2 Future enhancement 48
12 Bibliography 49
4
Abstract
The Computer Shop System is designed & developed for a computer shop to manage
their records of selling and purchasing of the computer parts from the dealers and sell
them to the customers. This system make the work of the computer shopkeepers easy
as it keep all the records of the computer product and also keep the records of the
product that is sold to the customers. This system first check the availability of the
computer parts and their quantity then enter the record to the record table after
deducting number of the computer parts from the quantity and then print the invoice
after adding all the discounts and VAT% and save the record for future use if needed.
It also print the reports in a tabular form as well as according to the search of a
particular computer product available at that time ,if product is less than it provide the
facility to modify the product by adding more.
It automates the Systems records, their Selling and Maintenance, Balance evaluation,
due to calculation other functions. In other words you can say it a complete computer-
shop management System. In this project we can easily maintain systems sales details.
We can see the Systems details before selling the particular items.
5
List of Figures/ tables/ screens
LOGIN FORM
MAIN PAGE
ADMINISTRATOR
6
Choice 1:
CREATE / ADD COMPUTER PARTS
CHOICE 2:
DISPLAY ALL PRODUCT AVAILABLE
Choice 3:
Search the product
Choice 4:
Modify products
7
Choice 5:
Delete the records
Choice 6:
Display all the transactions
Choice 7:
Search and display invoice number with details
8
Choice 1:
Product report generator
First show all the products
9
10
Database Design
Database Design in most important in any project. We are using the following table to
store the information.
trans
Name Data type size
Invoiceno character 10
Cust_name character 20
Dateofpurchase character 15
Total_amt float
Invoice
Name Data type size
invoice_no character 10
prod_name character 15
qty integer
amt(amount) integer
order
Name Data type size
prodid1 integer
pname1 character 50
compy1 character 50
qty1 integer
price1 float
dis1 float
product
Name Data type size
prodid integer
name character 50
company character 50
qty integer
price integer
dis integer
descp character 100
11
Symbols & Abbreviations
Introduction
Computer-shop management System is a project which assist in keeping the
Record of whatever the sales from shop (whole seller), also it keep track of remaining
balance which due after selling the product. Through this project we maintain the
discount given on particular products along with complete information related to that
product.
Computer-shop management System is software for store billing
management. Sell hardware systems components and accessories (keep track of sold
configurations, create system configuration, sell accessories and computer
components, supplying company’s administration, and many more...). Computer-shop
management System is a windows based billing software designed for uses in
computer stores.
Objective
The objective of my project to provides management facility to computer-
shop. We have given many facilities for users in this project.
1) Welcome screen
2) Login screen
3) Main form
4) Add Computer System parts
5) Modify Computer System parts
6) Update Computer System parts
7) Delete Computer System parts
8) Report of computer part
9) Report of sold computer parts invoice
10) Report of a particular computer parts
Purpose
It is the project about Computer-shop management System. It automates the
Systems records, their Selling and Maintenance, Balance evaluation, due to
calculation other functions. In other words you can say it a complete computer-shop
management System.
In this project we can easily maintain systems sales details. We can see the
Systems details before selling the particular items & view for our requirement-
satisfying item detail
12
Project Scope
The scope of project ‘Computer-shop management system’ is to Develop
C++ based software to support for daily sale, receipt & Balance of products and
maintain the all information of System related items.
This software will be very useful for the small Computer Shop as well as the
customer. It will perform as the required task of Automation of product by itself in a
systematic way.
It will also save lots of time, as system will perform all tasks in quick time
profiting customer and shop owner as well, so it will prove very economical in every
respect.
13
LITERATURE SURVEY
Introduction
It is to serve as a decision document. It has three questions to answer.
Since, the present system is manual all the work is done in papers and ink by
hand so it is much costly and difficult to use and to operate and it is also time
consuming.
So our automated computerized computer shop system is much feasible, in
cost, time, and efforts as compare to the previous manual system.
It is economically feasible, it will only require a single operator to operate the
system, who is responsible for entering the data into the database via a user interface
provided to him, who can also able to show all the data in tabular form so to provide
information regarding the products that is purchased or that is sell to the customer,
since it requires only a single person to operate the whole system thus reduces the cost
to operate the system.
It is technically feasible, since the whole system is designed using the
technologies like C++ and file handling which is been used. It uses the latest hardware
technologies so easy to operate.
It is Behavioral feasible, since the system is providing a attractive user
interface to the operator/end user, so he feel very easy to work onto it. Response to
operator/end user is very fast and very good. Since, as we mentioned above that it
requires much less amount of cost, it uses computer work so it is very fast to operate
and it is very easy for user to work on it.
Working with the Existing system
In present, all work is done manually by hand in bulk of files which is hard to operate
and hard to maintain the reports of the computer parts presently available and the
product sell to the customer.
1. When the parts of computer first reached to the shop.
2. The computer product counted and the receipt is submitted to the shop personnel.
3. Office staff fill the all the information and then check how much product already
available and then added the current computer parts with it.
4. After counting each and every parts of the computer the receipt is cleared
14
Disadvantages of Present System
1. Require much man power i.e. much efforts, much cost and hard to operate
and maintain.
2. Since, all the work is done in papers so it is very hard to locate a particular
student record when it is required.
Proposed System:-
1. It is automated computerized web based software system.
2. It uses latest technologies like C++.
3. It is easy to operate.
4. Attractive user interface.
15
ANALYSIS
Introduction
• The existing system is referred to as manual system.
• In this system each record of the purchase and sale in needed to be entered in a
record book and accounting book should be kept carefully.
• This system involves a lot of paper work.
• Records are maintained in registers.
Software Requirement Specification
User requirement
• Technology is used to handle data so that data can be stored efficiently and
retrieved when needed.
• Less time is consumed in this process.
• User friendly system.
• Data can be rechecked before submitting to the database. This results into
minimal mistakes.
Software requirement
Front End Tool: C++
Back End Tool: File handling
PLATFORM USED: Windows XP, Windows 2000.
Hardware requirement
1) 20 GB HDD Free Space
2) 128 MB RAM
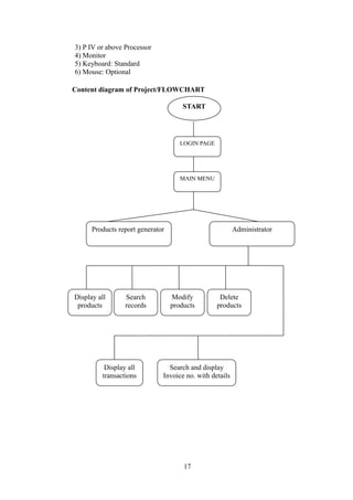
16
3) P IV or above Processor
4) Monitor
5) Keyboard: Standard
6) Mouse: Optional
Content diagram of Project/FLOWCHART
17
MAIN MENU
Products report generator Administrator
Display all
products
Search
records
Modify
products
Delete
products
Display all
transactions
Search and display
Invoice no. with details
START
LOGIN PAGE
DESIGN
Introduction
DATA FLOW DIAGRAMS (DFD’S)
The DFD was first developed by Larry Constiane as a way of expressing system in a
graphical form. A DFD, also known as Bubble Chart, has a purpose of clarifying
system requirement and identifying major transformation that will become the
programs in the system design.
DFD SYMBOLS
1. A SQUARE defines a source or destination of system data
2. An ARROW identifies data flow or data in motion. It is a pipeline through which
information flow.
3. A CIRCLE or a BUBBLE (Some people use an over bubble) represents a process
transforms in coming data flow into outgoing data flow.
4. An OPEN RECTANGLE is a data store or data at rest or a temporary rest
repository of data.
Note that a DFD describe what data flow (logical) rather than they are processed, so it
does not depend on hardware, software and data structure or file organization.
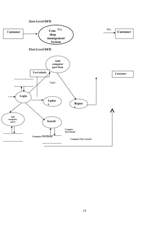
Data Flow Diagram:
18
Zero Level DFD
First Level DFD
19
Customer Computer
shop
management
System
Customer
Req Res
Sold
computer
part Item
Updat
e
Login
Repor
t
User/admin Customer
Search
Add
computer
parts
login
Computer Part Detail
Compter
Part Detail
Computer Part records
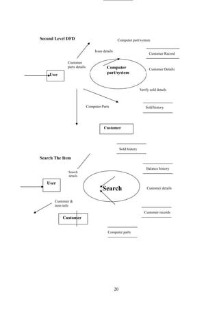
Second Level DFD
Search The Item
20
Computer
part/systemUser
Customer
Computer part/system
Customer Record
Sold historyComputer Parts
Verify sold details
Customer Details
Issus details
Customer
parts details
Search
User
Customer
Sold history
Balance history
Customer records
Customer &
item info
Search
details
Computer parts
Customer details
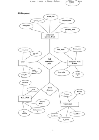
ER Diagram:-
21
User Computer Parts
DETAIL
Sell
computer
pars
Computer
system_detail
user_add
ress
user_ph.n
o.
user_nam
e
Login-
name&pas
sword
system_nam
e
Brand_nam
e
configuration
Warranty_perio
d
Item_price
Item_price
Item_name Brand_name
Model
no.
BALANCE
Paid
Amoun
t
Customer
Invoicen
o.
Balance
Date
C_nam
e
Paid_amoun
tTot.
amount
c_name c_addressc_Balance
c_ph.no.
Invoice
no.
c_name c_addressc_Balance
C_name
no.
C_balance.
C_phone
C_address
Coding
//***************************************************************
// HEADER FILE USED IN PROJECT
//****************************************************************
#include<stdio.h>
#include<conio.h>
#include<stdio.h>
#include<process.h>
#include<fstream.h>
#include<iomanip.h>
#include<string.h>
#include<ctype.h>
class trans
{
// int transid;
char invoiceno[10];
char cust_name[20];
char dateofpurchase[15];
float total_amt;
public:
void display_trans()
{
gotoxy(1,8);
cout<<invoiceno<<setw(25)<<cust_name<<setw(30)<<dateofpurchase;
gotoxy(1,9);
cout<<"*****************************************************************
*************";
}
void inputtrans(char invo[10],char cust_nm[20],char dofp[15],float tot)
{
strcpy(invoiceno,invo);
strcpy(cust_name,cust_nm);
strcpy(dateofpurchase,dofp);
total_amt=tot;
}
void showalltrans(int c)
{
gotoxy(1,c);
cout<<invoiceno<<setw(18)<<cust_name<<setw(25)<<dateofpurchase<<setw(18)<<"Rs.
"<<total_amt;
}
void diplaytrans()
{
gotoxy(1,7);
cout<<setw(5)<<invoiceno<<setw(35)<<cust_name<<setw(35)<<dateofpurchase;
gotoxy(1,8);
cout<<"*****************************************************************
*************";
}
float gettotal()
{ return total_amt;
}
22
char *getinvoicemain()
{ return invoiceno;
}};
class invoice
{
char invoice_no[10];
char prod_name[15];
int qty;
float amt;
public:
void inputinvoice(char invo[10],char pnm[15],int q,float at)
{
strcpy(invoice_no,invo);
strcpy(prod_name,pnm);
qty=q;
amt=at;
}
char *getinvoice()
{ return invoice_no; }
void display(int yy)
{ gotoxy(1,yy);
cout<<prod_name;
gotoxy(10,yy);
cout<<qty;
gotoxy(27,yy);
cout<<amt;
}
void displayinvo(int yy)
{
gotoxy(5,yy);
cout<<setw(5)<<prod_name<<setw(15)<<qty<<setw(15)<<amt;
}
};
struct order
{
int prodid1;
char pname1[50];
char compy1[50];
int qty1;
float price1,dis1;
}o1[50];
int orderk=0;
int checkpass();
void searchshowinvoice();
void trans_tabular();
void copyme(int k,order order1[],int q1,int c2);
void intromain();
int getproduct();
void display_all();
void prod_tabular();
void modify_record(int n);
void delete_record(int n);
void againopenandclose();
int search(int p);
void changeqty(int pr1,int q11);
23
//***************************************************************
// CLASS USED IN PROJECT
//****************************************************************
class product
{
int prodid;
char name[50];
char company[50];
int qty;
float price,dis;
char descp[100];
public:
product()
{
qty=0;
price=0;
dis=0;
}
void modifydata(int n1,char snm[15],char companynm[15],int q);
/
************************************************************************
*****
void showdatamulti()
{
gotoxy(5,7);
cout<<"==========================================================
============";
gotoxy(10,8);
cout<<"PROD NO:";
gotoxy(30,8);
cout<<prodid;
gotoxy(40,8);
cout<<"NAME OF PROD:";
gotoxy(60,8);
cout<<name;
gotoxy(10,9);
cout<<"COMPANY:";
gotoxy(30,9);
cout<<company;
gotoxy(40,9);
cout<<"PROD PRICE:";
gotoxy(60,9);
cout<<price;
gotoxy(10,10);
cout<<"QUANTITY:";
gotoxy(30,10);
cout<<qty;
gotoxy(40,10);
cout<<"DISCOUNT";
gotoxy(60,10);
cout<<dis;
gotoxy(5,11);
cout<<"==========================================================
===========";
}
24
//***********************************************************************
******
void create_prod(int rn1)
{
//**********************************************
gotoxy(5,7);
cout<<"==========================================================
============";
gotoxy(10,8);
cout<<"PROD NO:";
prodid=rn1;
gotoxy(24,8);
cout<<prodid;
gotoxy(35,8);
cout<<"NAME OF PROD:";
gotoxy(54,8);
cin>>name;
gotoxy(10,9);
cout<<"COMPANY:";
gotoxy(22,9);
cin>>company;
gotoxy(35,9);
cout<<"QUANTITY";
gotoxy(54,9);
cin>>qty;
gotoxy(10,11);
cout<<"PROD PRICE";
gotoxy(25,11);
cin>>price;
gotoxy(35,11);
cout<<"DISCOUNT";
gotoxy(45,11);
cin>>dis;
//**********add descrpition about the product
gotoxy(10,12);
cout<<"DESCRIPTION:";
gotoxy(25,12);
gets(descp);
//*****************************************
gotoxy(5,13);
cout<<"==========================================================
===========";
}
void show_prod()
{
//********************************
gotoxy(5,7);
cout<<"==========================================================
============";
gotoxy(10,8);
cout<<"PROD NO:";
gotoxy(25,8);
cout<<prodid;
gotoxy(35,8);
25
cout<<"NAME OF PROD:";
gotoxy(54,8);
cout<<name;
gotoxy(10,9);
cout<<"COMPANY:";
gotoxy(25,9);
cout<<company;
gotoxy(35,9);
cout<<"PROD PRICE:";
gotoxy(54,9);
cout<<price;
gotoxy(10,10);
cout<<"DISCOUNT:";
gotoxy(25,10);
cout<<dis<<"%";
gotoxy(35,10);
cout<<"QUANTITY:";
gotoxy(54,10);
cout<<qty;
gotoxy(5,11);
cout<<"=========================================================
============";
//**********add descrpition about the product
gotoxy(10,12);
cout<<"DESCRIPTION:";
gotoxy(30,12);
cout<<descp;
//*****************************************
gotoxy(5,13);
cout<<"=========================================================
============";
}
//-----------------------show data tabular form----------------------
void showall(int c)
{
gotoxy(1,c);
cout<<prodid<<setw(17)<<name<<setw(11)<<company<<setw(10)<<"Rs."<<price<<set
w(15)<<qty<<setw(12)<<dis<<"%";
}
//-----------------------ends here------------------------------------
int retpno()
{return prodid;}
float retprice()
{return price;}
char* getcompany()
{ return company;}
char* getname()
{return name;}
int getqty()
{ return qty;}
float retdis()
{return dis;}
void setqty(int q21)
26
{
qty=q21;
}
}; //class ends here
//***************************************************************
// global declaration for stream object, object
//****************************************************************
//*************************modify product
void product::modifydata(int n1,char snm[15],char companynm[15],int q)
{
char tmpnm[40],tmpnm2[40];
gotoxy(5,14);
cout<<"===================WANT TO MODIFY
===============================";
gotoxy(10,15);
cout<<"PROD NO:";
prodid=n1;
gotoxy(25,15);
cout<<prodid;
gotoxy(40,15);
strcpy(name,snm);
cout<<"NAME OF PROD:";
gotoxy(60,15);
cout<<name;
gotoxy(10,17);
cout<<"Want to change the name of product";
gotoxy(50,17);
int flag=0;
while(1)
{
gets(tmpnm);
if(strlen(tmpnm)!=0)
{
flag=1;
break;
}
if(strlen(tmpnm)==0)
{ flag=0;
break;
}
}
if(flag==1)
{ strcpy(name,tmpnm);
}
gotoxy(1,18);
strcpy(company,companynm);
//****************COMPANY NAME TO BE MODIFY
cout<<"COMPANY NAME:";
gotoxy(20,18);
cout<<company;
gotoxy(35,18);
cout<<"Want to change the COMPANY";
gotoxy(65,18);
flag=0;
while(1)
27
{
gets(tmpnm2);
if(strlen(tmpnm2)!=0)
{
flag=1;
break;
}
if(strlen(tmpnm2)==0)
{ flag=0;
break;
}
}
if(flag==1)
{ strcpy(company,tmpnm2);
}
//*****************COMPANY NAME TO BE MODIFIED ENDS HERE
gotoxy(5,19);
cout<<"********MODIFY**PRODUCT PRICE - QUANTITY - DISCOUNT
***********";
//****************************************************
gotoxy(5,20);
cout<<"PRICE:";
gotoxy(15,20);
float tmppr=0;
flag=-1;
while(1)
{
cin>>tmppr;
if(tmppr!=0)
{
flag=1;
break;
}else
{ flag=0;
break;
}
}
if(flag==1)
{ price=tmppr;
}
//****************************************************
//****************************************************
gotoxy(22,20);
cout<<"INCREASE QUANTITY:";
gotoxy(45,20);
int tmpqty=0;
cin>>tmpqty;
qty=q;
qty=qty+tmpqty;
//***************************************************
//***************************************************
gotoxy(50,20);
cout<<"DISCOUNT:";
gotoxy(63,20);
float tmpdis=0;
28
cin>>tmpdis;
dis=tmpdis;
//*****************************************
gotoxy(5,22);
cout<<"==========================================================
===========";
}
//**************************class function outside
fstream fp;
product pr;
//***************************************************************
// function to write in file
//****************************************************************
void write_book()
{
fp.open("product.dat",ios::out|ios::app);
clrscr();
intromain();
int rnn=getproduct();
if(rnn>100)
{
rnn=1;
}
pr.create_prod(rnn);
fp.write((char*)&pr,sizeof(product));
fp.close();
gotoxy(10,20);
cout<<"***************PRODUCTS RECORD SAVED******************* ";
cin.ignore();
getch();
}
//********************check the product number already given or not******
int getproduct()
{
ifstream objiff;
product st;
int count=0;
objiff.open("product.dat",ios::binary);
objiff.seekg(0,ios::beg);
if(!objiff)
{
cout<<"File could not be open !! Press any Key...";
getch();
}
//**************temporary hiding these lines
while(objiff.read((char *) &st, sizeof(product)))
{
count++;
}
//***********jump to the last line
objiff.seekg(count-sizeof(st),ios::beg);
objiff.read((char *) &st, sizeof(product));
count=st.retpno();
count++;
objiff.close();
29
return count;
}
//***************************************************************
// function to read specific record from file
//****************************************************************
void display_sp(int n)
{
int flag=0;
fp.open("product.dat",ios::in);
if(!fp)
{
cout<<"File could not be open !! Press any Key...";
getch();
return;
}
while(fp.read((char*)&pr,sizeof(product)))
{
if(pr.retpno()==n)
{
clrscr();
intromain();
pr.show_prod();
flag=1;
}
}
fp.close();
if(flag==0)
cout<<"nnrecord not exist";
getch();
}
//***************************************************************
// function to place order and generating bill for PRODUCT PURCHASED
//****************************************************************
void place_order()
{
invoice inv_obj;
ofstream objinvoice("invoice.dat",ios::binary|ios::app);
char invoiceno1[10];
char cust_name1[20];
char dateofpurchase1[15];
order o1[50];
int c=0,pr1=0;
float amt=0,damt=0,total=0,ttaxt=0;
int k=0,q1;
char ch='Y';
clrscr();
prod_tabular();
clrscr();
intromain();
gotoxy(30,4);
cout<<"============================";
gotoxy(30,5);
cout<<" PLACE YOUR ORDER";
gotoxy(30,6);
cout<<"============================";
30
//****************invoice no**********************
clrscr();
gotoxy(5,10);
cout<<"ENTER THE INVOICE NO: ";
gotoxy(55,10);
cin>>invoiceno1;
//**************************************************
//****************customer name**********************
clrscr();
gotoxy(5,10);
cout<<"ENTER THE CUSTOMER NAME: ";
gotoxy(55,10);
cin>>cust_name1;
//**************************************************
//****************DATE OF PURCHASE**********************
clrscr();
gotoxy(5,10);
cout<<"ENTER THE DATE(dd-mm-yyyy): ";
gotoxy(55,10);
cin>>dateofpurchase1;
//**************************************************
while(ch=='y' || ch=='Y')
{
clrscr();
gotoxy(5,10);
pr1=0;
cout<<"ENTER THE PRODUCT NO: ";
gotoxy(55,10);
cin>>pr1;
k=search(pr1);
if(k>0)
{
gotoxy(5,12);
cout<<"Enter the Quantity:";
gotoxy(28,12);
cin>>q1;
changeqty(pr1,q1);
copyme(k,o1,q1,c);
}else
{
cout<<"PRODUCT not found";
}
clrscr();
c++;
gotoxy(10,20);
cout<<"Do you want purchase more (Yes[ y or Y ] or NO [n or N])";
gotoxy(10,21);
cin>>ch;
if(ch=='n' || ch=='N')
break;
else
continue;
}
//***************while ends by these lines
31
clrscr();
gotoxy(20,20);
cout<<"Thank You For Placing The Order..........";
getch();
clrscr();
/**********************************************************************
display cutomer name invoice number and date of purchase by cutomer
********************************************************************* */
intromain();
gotoxy(13,5);
cout<<"INVOICE NO:"<<setw(10)<<invoiceno1<<setw(15);
cout<<"CUST.NAME:"<<setw(10)<<cust_name1<<setw(5);
gotoxy(13,6);
cout<<"DATE:"<<setw(12)<<dateofpurchase1;
gotoxy(13,7);
cout<<"*************************INVOICE************************";
gotoxy(1,8);
cout<<"PR.No."<<setw(12)<<"NAME"<<setw(10)<<"Qty"<<setw(15)<<"Price"<<setw
(13)<<"Amount"<<setw(23)<<"Amount- discount";
gotoxy(3,9);
cout<<"----------------------------------------------------------------------------";
int yy=10,xx1=1;
for(int x=0;x<c;x++)
{
gotoxy(1,yy);
cout<<xx1;
gotoxy(10,yy);
cout<<o1[x].pname1;
gotoxy(27,yy);
cout<<o1[x].qty1;
gotoxy(40,yy);
cout<<"Rs."<<o1[x].price1;
gotoxy(50,yy);
amt=o1[x].qty1*o1[x].price1;
cout<<"Rs."<<amt;
damt=(float)amt-o1[x].dis1;
gotoxy(65,yy);
cout<<"Rs."<<damt;
total+=damt;
xx1++;
yy++;
//**************copy record in a invoice file****************
inv_obj.inputinvoice(invoiceno1,o1[x].pname1,o1[x].qty1,damt);
objinvoice.write((char*)&inv_obj,sizeof(inv_obj));
//************************************************************
}
ttaxt=5;
gotoxy(3,yy);
cout<<"----------------------------------------------------------------------------";
yy++;
gotoxy(25,yy);
cout<<"TOTAL:";
gotoxy(35,yy);
cout<<total;
yy++;
32
gotoxy(25,yy);
cout<<"TAX%:";
gotoxy(36,yy);
cout<<"+"<<ttaxt;
yy++;
gotoxy(25,yy);
cout<<"----------------------------";
yy++;
gotoxy(25,yy);
cout<<"NET TOTAL:";
gotoxy(35,yy);
total=total+(0.5*total);
cout<<total;
yy++;
gotoxy(3,yy);
cout<<"----------------------------------------------------------------------------";
//************details goes to transcation table
//**********************************
trans transobj;
ofstream objtrans("trans.dat",ios::binary|ios::app);
transobj.inputtrans(invoiceno1,cust_name1,dateofpurchase1,total);
objtrans.write((char*)&transobj,sizeof(transobj));
objtrans.close();
objinvoice.close();
//*************************************************
//*****************change at the above
getch();
}
//********************fuction to copy all record to a structure
void copyme(int k2,order order1[50],int q1,int c2)
{
ifstream objiff2("product.dat",ios::binary);
product bk1;
objiff2.seekg(k2-sizeof(product));
objiff2.read((char*)&bk1,sizeof(product));
strcpy(order1[c2].pname1,bk1.getname());
strcpy(order1[c2].compy1,bk1.getcompany());
order1[c2].dis1=bk1.retdis();
order1[c2].price1=bk1.retprice();
//*********************copy record***********************
order1[c2].qty1=q1;
//c2++;
objiff2.close();
}
//***************************************************************
// INTRODUCTION FUNCTION
//****************************************************************
void intro()
{ clrscr();
gotoxy(4,2);
cout<<"****************************COMPUTER-
SHOP******************************";
gotoxy(12,4);
33
cout<<"==========================================================
=";
gotoxy(5,5);
cout<<"****************************S=Y=S=T=E=M************************
********";
gotoxy(50,10);
cout<<"PROJECT:";
gotoxy(50,12);
cout<<"MADE BY : VIKRAM MAHENDRA";
gotoxy(10,14);
cout<<"---------------MASTER IN COMPUTER APPLICATION--------------------";
getch();
}
//***************************************************************
// ADMINSTRATOR MENU FUNCTION
//****************************************************************
void admin_menu()
{
clrscr();
char ch2;
int num;
//************************************************************
clrscr();
intromain();
gotoxy(20,6);
cout<<"=================ADMIN MENU====================";
gotoxy(22,7);
cout<<"1.CREATE//ADD COMPUTER PARTS";
gotoxy(22,8);
cout<<"2.DISPLAY ALL PRODUCTS AVAILABEL";
gotoxy(22,9);
cout<<"3.SEARCH RECORD(QUERY) ";
gotoxy(22,10);
cout<<"4.MODIFY PRODUCTS";
gotoxy(22,11);
cout<<"5.DELETE PRODUCTS";
gotoxy(22,12);
cout<<"6.DISPLAY ALL TRANSCATIONS";
gotoxy(22,13);
cout<<"7.SEARCH AND DISPLAY INVOICE NO WITH DETAILS";
gotoxy(22,14);
cout<<"8.BACK TO MAIN MENU";
gotoxy(18,15);
cout<<"Please Enter Your Choice (1-8) ";
gotoxy(55,16);
//**********************************************************
ch2=getche();
switch(ch2)
{
case '1': clrscr();
write_book();
break;
case '2': prod_tabular();//display_all();
break;
34
case '3':
//********************
clrscr();
intromain();
gotoxy(10,8);
cout<<"*****ENTER THE PROD ID TO BE SEARCHED:";
gotoxy(55,9);
cin>>num;
display_sp(num);
break;
case '4':
clrscr();
intromain();
gotoxy(10,8);
cout<<"*****ENTER THE PROD ID TO BE SEARCHED AND MODIFY:";
gotoxy(55,9);
cin>>num;
modify_record(num);
break;
case '5':
clrscr();
intromain();
gotoxy(10,8);
cout<<"*****ENTER THE PROD ID TO BE SEARCHED AND TO DELETE:";
gotoxy(55,9);
cin>>num;
delete_record(num);
break;
case '6': trans_tabular();
break;
case '7': searchshowinvoice();
break;
case '8': break;
default:cout<<"a";admin_menu();
}
}
//***************************************************************
// THE MAIN FUNCTION OF PROGRAM
//****************************************************************
void main()
{
char ch;
intro();
if(checkpass()==0)
{
do
{
//****************TEMPORARY***********************
clrscr();
intromain();
gotoxy(20,6);
cout<<"=================MAIN MENU====================";
gotoxy(28,7);
cout<<"01. PRODUCTS REPORT GENERATOR";
gotoxy(28,8);
35
cout<<"02. ADMINISTRATOR";
gotoxy(28,9);
cout<<"03. EXIT";
gotoxy(20,10);
cout<<"==============================================";
gotoxy(25,12);
cout<<"Please Select Your Option (1-3) ";
gotoxy(30,14);
ch=getche();
switch(ch)
{
case '1': clrscr();
orderk=0;
place_order();
getch();
break;
case '2': admin_menu();
break;
case '3':exit(0);
default :cout<<"a";
}
}while(ch!='3');
}else
{
exit(0);
}
}
//***************main intro
void intromain()
{ clrscr();
gotoxy(1,2);
cout<<"*************************COMPUTER****SHOP******PROJECT******
******************";
gotoxy(1,3);
cout<<"*****************************************************************
*************";
}
//***********************************************************************
*******
// DISPLAY ALL THE PRODUCT TABULAR FORM
//***********************************************************************
*******
void prod_tabular()
{
int r=0,col=10;
product st;
ifstream inFile;
inFile.open("product.dat",ios::binary);
if(!inFile)
{
cout<<"File could not be open !! Press any Key...";
36
getch();
return;
}
display_all();
while(inFile.read((char *) &st, sizeof(product)))
{
if(r<=12)
{
r++;
st.showall(col);
col++;
}else
{
gotoxy(20,30);
cout<<"--------------press any key------------------------";
getch();
clrscr();
display_all();
col=10;
r=0;
}
}
inFile.close();
getch();
}
//**************************tabular forms ends *****************************
//*******************tabulars forms headings ********************************
//function to display all the records of product
//**********************************************************************
void display_all()
{
clrscr();
intromain();
gotoxy(1,5);
cout<<" **********************PRODUCTS
DETAILS***************************";
gotoxy(1,6);
cout<<"==========================================================
======================";
gotoxy(1,7);
cout<<"PROD.NO"<<setw(10)<<"NAME"<<setw(15)<<"COMPANY"<<setw(15)<<"P
RICE"<<setw(15)<<"QUANTITY"<<setw(10)<<"DISCOUNT";
gotoxy(1,8);
cout<<"==========================================================
======================";
}
//************************************************************
// MODIFY RECORD
//**********************************************************
void modify_record(int n)
{
product st,temp;
char tmpnm[50],tmpcompany[50];
ifstream inFile;
int fpos=-1;
37
inFile.open("product.dat",ios::binary);
if(!inFile)
{
cout<<"File could not be open !! Press any Key...";
getch();
return;
}
int flag=0;
while(inFile.read((char *) &st, sizeof(product)))
{
if(st.retpno()==n)
{ clrscr();
intromain();
st.showdatamulti();
flag=1;
}
}
inFile.close();
if(flag==0)
cout<<"nnrecord not exist";
else
{
//*******modifying the records starts here
fstream File;
File.open("product.dat",ios::binary|ios::in|ios::out);
if(!File)
{
cout<<"File could not be open !! Press any Key...";
getch();
return;
}
while(File.read((char *) &st, sizeof(product)))
{
if(st.retpno()==n)
{ fpos=(int)File.tellg();
break;
}
}
File.seekp(fpos-sizeof(product),ios::beg);
strcpy(tmpnm,st.getname());
strcpy(tmpcompany,st.getcompany());
int q1=st.getqty();
gotoxy(1,12);
cout<<"*****************************************************************
************";
gotoxy(1,13);
cout<<"================ENTER NEW VALUES FOR THE RECORDS
GIVEN ABOVE=================";
temp.modifydata(n,tmpnm,tmpcompany,q1);
File.write((char *) &temp, sizeof(product));
File.close();
}
}
//***********************************************************************
38
// DELETE THE RECORD OF THE PRODUCTC NOT AVAILABLE
//***********************************************************************
void delete_record(int n)
{
product st;
ifstream inFile;
inFile.open("product.dat",ios::binary);
if(!inFile)
{
cout<<"File could not be open !! Press any Key...";
getch();
return;
}
int flag=0;
while(inFile.read((char *) &st, sizeof(product)))
{
if(st.retpno()==n)
{ clrscr();
intromain();
st.showdatamulti();
flag=1;
}
}
inFile.close();
char ch;
if(flag==0)
cout<<"nnrecord not exist";
else
{
//*******deletion of the records starts from here
gotoxy(1,15);
cout<<"*************************************************************";
gotoxy(5,16);
cout<<"==DO YOU WANT TO DELETE THE RECORDS GIVEN ABOVE[YES(Y)
OR NO (N)========";
gotoxy(2,17);
cin>>ch;
if (toupper(ch)=='Y')
{
ofstream outFile;
outFile.open("Temp1.dat",ios::binary);
ifstream objiff("product.dat",ios::binary);
objiff.seekg(0,ios::beg);
while(objiff.read((char *) &st, sizeof(product)))
{
if(st.retpno()!=n)
{
outFile.write((char *) &st, sizeof(product));
}
}
outFile.close();
objiff.close();
remove("product.dat");
rename("Temp2.dat","product.dat");
39
againopenandclose();
gotoxy(30,20);
cout<<"----------------------------Record Deleted----------------------------------";
}
}
getch();
}
//***********************delete record
ends************************************
void againopenandclose()
{
ifstream inFile;
product st;
inFile.open("product.dat",ios::binary);
if(!inFile)
{
getch();
return;
}
while(inFile.read((char *) &st, sizeof(product)))
{
}
inFile.close();
}
//***********************search the product***********************
int search(int p)
{
product st;
int tmprt=0;
ifstream inFile;
inFile.open("product.dat",ios::binary);
if(!inFile)
{
cout<<"File could not be open !! Press any Key...";
getch();
return -1;
}
int flag=0;
while(inFile.read((char *) &st, sizeof(product)))
{
if(st.retpno()==p)
{ clrscr();
intromain();
st.showdatamulti();
flag=1;
tmprt=(int)inFile.tellg();
break;
}
}
inFile.close();
if(flag==0)
return 0;
//cout<<"nnrecord not exist";
else
{
40
return tmprt;
}
}
//********************change quantity*************************
void changeqty(int pr1,int q11)
{
product st;
int fpos=-1;
fstream File;
File.open("product.dat",ios::binary|ios::in|ios::out);
if(!File)
{
cout<<"File could not be open !! Press any Key...";
getch();
return;
}
while(File.read((char *) &st, sizeof(product)))
{
if(st.retpno()==pr1)
{ fpos=(int)File.tellg();
break;
}
}
File.seekp(fpos-sizeof(product),ios::beg);
int q1=st.getqty();
q1=q1-q11;
st.setqty(q1);
File.write((char *) &st, sizeof(product));
File.close();
}
//****************************TRANSCATIONS
DETAILS***************************
void display_alltrans()
{
clrscr();
intromain();
gotoxy(1,5);
cout<<" **********************TRANSCATION
DETAILS***************************";
gotoxy(1,6);
cout<<"==========================================================
======================";
gotoxy(1,7);
cout<<"INVOICENO"<<setw(18)<<"CUSTNAME"<<setw(20)<<"DATE"<<setw(20)<
<"TOTALAMT";
gotoxy(1,8);
cout<<"==========================================================
======================";
}
//**********************************************************************
// DISPLAY INVOICE NO AND ALL PRODUCT DETAILS
//**********************************************************************
void searchshowinvoice()
{
char invno[10];
41
trans trans1;
invoice invoobj;
int transflag=-1,yy1=10;
float endtot=0.00f;
ifstream objifftrans("trans.dat",ios::binary);
ifstream objinvoice("invoice.dat",ios::binary);
clrscr();
intromain();
//************display the invoices details first
gotoxy(5,5);
cout<<"ENTER THE INVOICE NO:";
gotoxy(30,5);
cin>>invno;
if(!objifftrans)
{
cout<<"File could not be open !! Press any Key...";
getch();
}else
{
gotoxy(1,5);
cout<<"********************INVOICE
DETAILS****************************";
gotoxy(1,6);
cout<<setw(5)<<"INVOICE NO"<<setw(25)<<"CUSTOMER
NAME"<<setw(25)<<"DATE";
gotoxy(1,7);
cout<<"***************************************************************";
while(objifftrans.read((char *) &trans1, sizeof(trans1)))
{
if(strcmp(trans1.getinvoicemain(),invno)==0)
{
transflag=1;
trans1.display_trans();
endtot=trans1.gettotal();
break;
}
}
objifftrans.close();
getch();
if(transflag==1)
{
if(!objinvoice)
{
cout<<"File could not be open !! Press any Key...";
getch();
}else
{
gotoxy(5,11);
cout<<"*****************DETAILS OF PRODUCTS********************";
gotoxy(5,13);
cout<<"***********************************************************";
42
gotoxy(5,15);
cout<<setw(5)<<"PROD_NAME"<<setw(15)<<"QUANT."<<setw(15)<<"AMOUNT";
gotoxy(5,17);
cout<<"***********************************************************";
yy1=20;
while(objinvoice.read((char *) &invoobj, sizeof(invoobj)))
{
if(strcmp(invno,invoobj.getinvoice())==0)
{
invoobj.displayinvo(yy1);
yy1++;
}
}
transflag=-1;
objinvoice.close();
yy1++;
gotoxy(5,yy1);
cout<<"***********************************************************";
yy1++;
gotoxy(10,yy1);
cout<<"NET TOTAL: "<<endtot;
getch();
}
}
}
}
//*****************************ENDS************************************
//**********************************************************************
// DISPLAY ALL THE TRANSCATIONS TABULAR FORM
//**********************************************************************
void trans_tabular()
{
int r=0,col=10;
trans trans1;
ifstream inFile;
inFile.open("trans.dat",ios::binary);
if(!inFile)
{
cout<<"File could not be open !! Press any Key...";
getch();
return;
}
display_alltrans();
while(inFile.read((char *) &trans1, sizeof(trans1)))
{
if(r<=12)
{
r++;
trans1.showalltrans(col);
43
col++;
}else
{
gotoxy(20,30);
cout<<"--------------press any key------------------------";
getch();
clrscr();
display_alltrans();
col=10;
r=0;
}
}
inFile.close();
getch();
}
//**************************tabular forms ends******************************
//******************************login name and password****************
int checkpass()
{
char nm[20];
char pass[10];
clrscr();
intromain();
gotoxy(20,20);
cout<<"PLEASE ENTER THE USER NAME:";
gotoxy(20,21);
cin>>nm;
clrscr();
gotoxy(20,20);
cout<<"PLEASE ENTER THE PASSWORD:";
gotoxy(20,21);
cin>>pass;
if(strcmp(nm,"admin")==0 && strcmp(pass,"vicky")==0)
{
return 0;
}else
{
return 1;
}
}
//********************************************************************
//***************************************************************
// END OF PROJECT
//***************************************************************
44
IMPLEMENTATION & RESULTS
Explanation of Key functions
1. Login
In this, existing user/administrator enters the user-name and password and
access the main form. This contains user name and password as module.
2. Main Form
If administrator accesses this form using authentic login-name and password
then the administrator has administrative power as add the product, create user
account, add new branded computer system, add company, change the shop record .
Administrator have full power But user have some restricted power only which is
provided by administrator.
In this user can sell computer part/assemble computer system/branded
computer system, update customer record. Using this the user/administrator can see
the report of sold computer part, branded computer system in any time duration. In
this there is option to exit.
3. Sell Computer System
In sell assembled computer system/computer part module,
user/administrator can sell available computer part and assembled computer system.
In this ,the user/administrator enters the customer name, address & phone number and
chooses all computer part to sell according to request of customer. The user /
administrator can chose any product, its type, range, its serial number using combo-
box. After choosing the serial number of product the price of the product and total
price (including vat, tax) automatically generate. After selling, the user/administrator
can print and save the receipt. The invoice number and customer number
automatically generate by this software when this form is loaded.
4. Update Customer Balance
In this, there is information related to balance of customer, customer name
and address. In future if any customer paid the balance amount then it can be update.
5. Add Product
In this, the administrator can add new product by entering its name,
company name, range, type, serial number, and its price. Here administrator can also
see the available product and its information. And the administrator can also delete
any product.
6. Product Price Report:
This report shows the price of all available products and its detail as item-
name, company-name, type, range, and serial-number.
7. Sold computer part Report:
This report show the sold computer part in any time duration. The
administrator/user can see the detail of sold computer part in specified time duration.
This report show the name of customer, item-name, company-name, type, range,
45
serial-number, and price of sold product.
8. Sold computer system Report:
This report shows the sold computer system in any time duration. The
administrator/user can see the detail of sold computer system in specified time
duration. This report shows the name of customer, category, company-name, model-
number, ram capacity and its speed, monitor type, Hard-disk capacity and its
interface, processor clock speed and its L2cach, motherboard company-name and its
chipset, its price and other description.
46
TESTING & VALIDATION
Software testing is a criterion of software quality assurance and represents the
ultimate review of specified designing and coding.
System testing reveals the presence of errors in the software developed.
Testing is the process of executing a program with the intent of finding an error.
A good test is one that has a high probability for finding a yet undiscovered error.
A successful test is one that uncovers the hidden errors.
Characteristics of Testing:
Testing begins at the module level and works outward and towards the integration of
the entire computer based system.
Different testing techniques are appropriate at different level of time.
47
CONCLUSION
Project Conclusion
Nothing is perfect in this world. So, we are also no exception. Although, we have tried
our best to present the information effectively, yet, there can be further enhancement
in the Application. We have taken care of all the critical aspects, which need to take
care of during the development of the Project. Like the things this project also has
some limitations and can further be enhances by someone, because there are certain
drawbacks that do not permit the system to be 100% accurate.
Future enhancement
The project has covered almost all the requirements. Further requirements and
improvements can easily be done since the coding is mainly structured or modular in
nature. Improvements can be appended by changing the existing modules.
We think that not a single project is ever considered as complete forever because our
mind is always thinking new and our necessities also are growing.
Our application Also, if you see at the first glance that you find it to be
complete but we want to make it still mature and fully automatic.
As system is flexible you can generate more report and screen as and when required.
The system is modified in future as per the owner requirement.
In this system we can add more reports about users so more and more Information
about computer parts.
48
Bibliography
The C++ Programming Language , 3rd Edition / Stroustrup Addison-Wesley.
C++ Primer, 3rd Edition / Lippman and Lajoie Addison-Wesley.
The Scott Meyers series, Addison-Wesley:
Effective C++ : 50 Specific Ways to Improve Your Programs and Designs, 2nd
Edition
More Effective C++ : 35 New Ways to Improve Your Programs and Designs
and Effective STL: 50 Specific Ways to Improve Your Use of the Standard Template
Library
Beginners' C++ Course, 3rd Edition Ron Wein
49

PROJECT REPORT ON COMPUTER SHOP SYSTEM IN C++

  • 1.
    Project Report On COMPUTER SHOP SYSTEM 1 SubmittedBy: Mr.VIKRAM MAHENDRA Under the guidance of:- ………………………… (Project Coordinator)
  • 2.
    CERTIFICATE This is tocertify that the project report titled COMPUTER SHOP SYSTEM is being submitted by VIKRAM MAHENDRA, bearing ………………………. is a record bonafide work carried out by them. The results embodied in this report have not been submitted to any other University for the award of any degree. ………………………… …………………………. (Supervisor) (Coordinator) 2
  • 3.
    ACKNOWLEDGEMENT I would liketo convey my heartful thanks to ………………………… (Computer Science) who always gave valuable suggestions & guidance for completion of my project. He helped me to understand & remember important details of the project. My project has been a success only because of his guidance. I am especially indented & I am also beholden to my friends. And finally I thank to the members of my family for their support & encouragement. 3
  • 4.
    Table of Contents S.No.Title Page No. 1 Abstract 5 2 List of Figures/ tables/ screens 6 3 Database Design 11 4 Symbols & Abbreviations 12 4.1 Introduction 12 4.2 Objective of Project 12 4.3 Purpose 12 4.4 Project Scope 13 5 LITERATURE SURVEY 14 5.1 Introduction 14 5.2 Working with Existing System 14 5.3 Disadvantages of Existing system 15 5.4 Proposed System 15 6 ANALYSIS 16 6.1 Introduction 16 6.2 Software Requirement Specification 16 6.2.1 User requirement 16 6.2.2 Software requirement 16 6.2.3 Hardware requirement 16 6.3 Content diagram of Project & Flowchart 17 7 DESIGN 18 7.1 Introduction 18 7.2 DFD 19 7.3 ER diagram 21 8 Coding 22 9 IMPLEMENTATION & RESULTS 45 10 TESTING & VALIDATION 47 11 CONCLUSION 48 11.1 Project Conclusion 48 11.2 Future enhancement 48 12 Bibliography 49 4
  • 5.
    Abstract The Computer ShopSystem is designed & developed for a computer shop to manage their records of selling and purchasing of the computer parts from the dealers and sell them to the customers. This system make the work of the computer shopkeepers easy as it keep all the records of the computer product and also keep the records of the product that is sold to the customers. This system first check the availability of the computer parts and their quantity then enter the record to the record table after deducting number of the computer parts from the quantity and then print the invoice after adding all the discounts and VAT% and save the record for future use if needed. It also print the reports in a tabular form as well as according to the search of a particular computer product available at that time ,if product is less than it provide the facility to modify the product by adding more. It automates the Systems records, their Selling and Maintenance, Balance evaluation, due to calculation other functions. In other words you can say it a complete computer- shop management System. In this project we can easily maintain systems sales details. We can see the Systems details before selling the particular items. 5
  • 6.
    List of Figures/tables/ screens LOGIN FORM MAIN PAGE ADMINISTRATOR 6
  • 7.
    Choice 1: CREATE /ADD COMPUTER PARTS CHOICE 2: DISPLAY ALL PRODUCT AVAILABLE Choice 3: Search the product Choice 4: Modify products 7
  • 8.
    Choice 5: Delete therecords Choice 6: Display all the transactions Choice 7: Search and display invoice number with details 8
  • 9.
    Choice 1: Product reportgenerator First show all the products 9
  • 10.
  • 11.
    Database Design Database Designin most important in any project. We are using the following table to store the information. trans Name Data type size Invoiceno character 10 Cust_name character 20 Dateofpurchase character 15 Total_amt float Invoice Name Data type size invoice_no character 10 prod_name character 15 qty integer amt(amount) integer order Name Data type size prodid1 integer pname1 character 50 compy1 character 50 qty1 integer price1 float dis1 float product Name Data type size prodid integer name character 50 company character 50 qty integer price integer dis integer descp character 100 11
  • 12.
    Symbols & Abbreviations Introduction Computer-shopmanagement System is a project which assist in keeping the Record of whatever the sales from shop (whole seller), also it keep track of remaining balance which due after selling the product. Through this project we maintain the discount given on particular products along with complete information related to that product. Computer-shop management System is software for store billing management. Sell hardware systems components and accessories (keep track of sold configurations, create system configuration, sell accessories and computer components, supplying company’s administration, and many more...). Computer-shop management System is a windows based billing software designed for uses in computer stores. Objective The objective of my project to provides management facility to computer- shop. We have given many facilities for users in this project. 1) Welcome screen 2) Login screen 3) Main form 4) Add Computer System parts 5) Modify Computer System parts 6) Update Computer System parts 7) Delete Computer System parts 8) Report of computer part 9) Report of sold computer parts invoice 10) Report of a particular computer parts Purpose It is the project about Computer-shop management System. It automates the Systems records, their Selling and Maintenance, Balance evaluation, due to calculation other functions. In other words you can say it a complete computer-shop management System. In this project we can easily maintain systems sales details. We can see the Systems details before selling the particular items & view for our requirement- satisfying item detail 12
  • 13.
    Project Scope The scopeof project ‘Computer-shop management system’ is to Develop C++ based software to support for daily sale, receipt & Balance of products and maintain the all information of System related items. This software will be very useful for the small Computer Shop as well as the customer. It will perform as the required task of Automation of product by itself in a systematic way. It will also save lots of time, as system will perform all tasks in quick time profiting customer and shop owner as well, so it will prove very economical in every respect. 13
  • 14.
    LITERATURE SURVEY Introduction It isto serve as a decision document. It has three questions to answer. Since, the present system is manual all the work is done in papers and ink by hand so it is much costly and difficult to use and to operate and it is also time consuming. So our automated computerized computer shop system is much feasible, in cost, time, and efforts as compare to the previous manual system. It is economically feasible, it will only require a single operator to operate the system, who is responsible for entering the data into the database via a user interface provided to him, who can also able to show all the data in tabular form so to provide information regarding the products that is purchased or that is sell to the customer, since it requires only a single person to operate the whole system thus reduces the cost to operate the system. It is technically feasible, since the whole system is designed using the technologies like C++ and file handling which is been used. It uses the latest hardware technologies so easy to operate. It is Behavioral feasible, since the system is providing a attractive user interface to the operator/end user, so he feel very easy to work onto it. Response to operator/end user is very fast and very good. Since, as we mentioned above that it requires much less amount of cost, it uses computer work so it is very fast to operate and it is very easy for user to work on it. Working with the Existing system In present, all work is done manually by hand in bulk of files which is hard to operate and hard to maintain the reports of the computer parts presently available and the product sell to the customer. 1. When the parts of computer first reached to the shop. 2. The computer product counted and the receipt is submitted to the shop personnel. 3. Office staff fill the all the information and then check how much product already available and then added the current computer parts with it. 4. After counting each and every parts of the computer the receipt is cleared 14
  • 15.
    Disadvantages of PresentSystem 1. Require much man power i.e. much efforts, much cost and hard to operate and maintain. 2. Since, all the work is done in papers so it is very hard to locate a particular student record when it is required. Proposed System:- 1. It is automated computerized web based software system. 2. It uses latest technologies like C++. 3. It is easy to operate. 4. Attractive user interface. 15
  • 16.
    ANALYSIS Introduction • The existingsystem is referred to as manual system. • In this system each record of the purchase and sale in needed to be entered in a record book and accounting book should be kept carefully. • This system involves a lot of paper work. • Records are maintained in registers. Software Requirement Specification User requirement • Technology is used to handle data so that data can be stored efficiently and retrieved when needed. • Less time is consumed in this process. • User friendly system. • Data can be rechecked before submitting to the database. This results into minimal mistakes. Software requirement Front End Tool: C++ Back End Tool: File handling PLATFORM USED: Windows XP, Windows 2000. Hardware requirement 1) 20 GB HDD Free Space 2) 128 MB RAM 16
  • 17.
    3) P IVor above Processor 4) Monitor 5) Keyboard: Standard 6) Mouse: Optional Content diagram of Project/FLOWCHART 17 MAIN MENU Products report generator Administrator Display all products Search records Modify products Delete products Display all transactions Search and display Invoice no. with details START LOGIN PAGE
  • 18.
    DESIGN Introduction DATA FLOW DIAGRAMS(DFD’S) The DFD was first developed by Larry Constiane as a way of expressing system in a graphical form. A DFD, also known as Bubble Chart, has a purpose of clarifying system requirement and identifying major transformation that will become the programs in the system design. DFD SYMBOLS 1. A SQUARE defines a source or destination of system data 2. An ARROW identifies data flow or data in motion. It is a pipeline through which information flow. 3. A CIRCLE or a BUBBLE (Some people use an over bubble) represents a process transforms in coming data flow into outgoing data flow. 4. An OPEN RECTANGLE is a data store or data at rest or a temporary rest repository of data. Note that a DFD describe what data flow (logical) rather than they are processed, so it does not depend on hardware, software and data structure or file organization. Data Flow Diagram: 18
  • 19.
    Zero Level DFD FirstLevel DFD 19 Customer Computer shop management System Customer Req Res Sold computer part Item Updat e Login Repor t User/admin Customer Search Add computer parts login Computer Part Detail Compter Part Detail Computer Part records
  • 20.
    Second Level DFD SearchThe Item 20 Computer part/systemUser Customer Computer part/system Customer Record Sold historyComputer Parts Verify sold details Customer Details Issus details Customer parts details Search User Customer Sold history Balance history Customer records Customer & item info Search details Computer parts Customer details
  • 21.
    ER Diagram:- 21 User ComputerParts DETAIL Sell computer pars Computer system_detail user_add ress user_ph.n o. user_nam e Login- name&pas sword system_nam e Brand_nam e configuration Warranty_perio d Item_price Item_price Item_name Brand_name Model no. BALANCE Paid Amoun t Customer Invoicen o. Balance Date C_nam e Paid_amoun tTot. amount c_name c_addressc_Balance c_ph.no. Invoice no. c_name c_addressc_Balance C_name no. C_balance. C_phone C_address
  • 22.
    Coding //*************************************************************** // HEADER FILEUSED IN PROJECT //**************************************************************** #include<stdio.h> #include<conio.h> #include<stdio.h> #include<process.h> #include<fstream.h> #include<iomanip.h> #include<string.h> #include<ctype.h> class trans { // int transid; char invoiceno[10]; char cust_name[20]; char dateofpurchase[15]; float total_amt; public: void display_trans() { gotoxy(1,8); cout<<invoiceno<<setw(25)<<cust_name<<setw(30)<<dateofpurchase; gotoxy(1,9); cout<<"***************************************************************** *************"; } void inputtrans(char invo[10],char cust_nm[20],char dofp[15],float tot) { strcpy(invoiceno,invo); strcpy(cust_name,cust_nm); strcpy(dateofpurchase,dofp); total_amt=tot; } void showalltrans(int c) { gotoxy(1,c); cout<<invoiceno<<setw(18)<<cust_name<<setw(25)<<dateofpurchase<<setw(18)<<"Rs. "<<total_amt; } void diplaytrans() { gotoxy(1,7); cout<<setw(5)<<invoiceno<<setw(35)<<cust_name<<setw(35)<<dateofpurchase; gotoxy(1,8); cout<<"***************************************************************** *************"; } float gettotal() { return total_amt; } 22
  • 23.
    char *getinvoicemain() { returninvoiceno; }}; class invoice { char invoice_no[10]; char prod_name[15]; int qty; float amt; public: void inputinvoice(char invo[10],char pnm[15],int q,float at) { strcpy(invoice_no,invo); strcpy(prod_name,pnm); qty=q; amt=at; } char *getinvoice() { return invoice_no; } void display(int yy) { gotoxy(1,yy); cout<<prod_name; gotoxy(10,yy); cout<<qty; gotoxy(27,yy); cout<<amt; } void displayinvo(int yy) { gotoxy(5,yy); cout<<setw(5)<<prod_name<<setw(15)<<qty<<setw(15)<<amt; } }; struct order { int prodid1; char pname1[50]; char compy1[50]; int qty1; float price1,dis1; }o1[50]; int orderk=0; int checkpass(); void searchshowinvoice(); void trans_tabular(); void copyme(int k,order order1[],int q1,int c2); void intromain(); int getproduct(); void display_all(); void prod_tabular(); void modify_record(int n); void delete_record(int n); void againopenandclose(); int search(int p); void changeqty(int pr1,int q11); 23
  • 24.
    //*************************************************************** // CLASS USEDIN PROJECT //**************************************************************** class product { int prodid; char name[50]; char company[50]; int qty; float price,dis; char descp[100]; public: product() { qty=0; price=0; dis=0; } void modifydata(int n1,char snm[15],char companynm[15],int q); / ************************************************************************ ***** void showdatamulti() { gotoxy(5,7); cout<<"========================================================== ============"; gotoxy(10,8); cout<<"PROD NO:"; gotoxy(30,8); cout<<prodid; gotoxy(40,8); cout<<"NAME OF PROD:"; gotoxy(60,8); cout<<name; gotoxy(10,9); cout<<"COMPANY:"; gotoxy(30,9); cout<<company; gotoxy(40,9); cout<<"PROD PRICE:"; gotoxy(60,9); cout<<price; gotoxy(10,10); cout<<"QUANTITY:"; gotoxy(30,10); cout<<qty; gotoxy(40,10); cout<<"DISCOUNT"; gotoxy(60,10); cout<<dis; gotoxy(5,11); cout<<"========================================================== ==========="; } 24
  • 25.
    //*********************************************************************** ****** void create_prod(int rn1) { //********************************************** gotoxy(5,7); cout<<"========================================================== ============"; gotoxy(10,8); cout<<"PRODNO:"; prodid=rn1; gotoxy(24,8); cout<<prodid; gotoxy(35,8); cout<<"NAME OF PROD:"; gotoxy(54,8); cin>>name; gotoxy(10,9); cout<<"COMPANY:"; gotoxy(22,9); cin>>company; gotoxy(35,9); cout<<"QUANTITY"; gotoxy(54,9); cin>>qty; gotoxy(10,11); cout<<"PROD PRICE"; gotoxy(25,11); cin>>price; gotoxy(35,11); cout<<"DISCOUNT"; gotoxy(45,11); cin>>dis; //**********add descrpition about the product gotoxy(10,12); cout<<"DESCRIPTION:"; gotoxy(25,12); gets(descp); //***************************************** gotoxy(5,13); cout<<"========================================================== ==========="; } void show_prod() { //******************************** gotoxy(5,7); cout<<"========================================================== ============"; gotoxy(10,8); cout<<"PROD NO:"; gotoxy(25,8); cout<<prodid; gotoxy(35,8); 25
  • 26.
    cout<<"NAME OF PROD:"; gotoxy(54,8); cout<<name; gotoxy(10,9); cout<<"COMPANY:"; gotoxy(25,9); cout<<company; gotoxy(35,9); cout<<"PRODPRICE:"; gotoxy(54,9); cout<<price; gotoxy(10,10); cout<<"DISCOUNT:"; gotoxy(25,10); cout<<dis<<"%"; gotoxy(35,10); cout<<"QUANTITY:"; gotoxy(54,10); cout<<qty; gotoxy(5,11); cout<<"========================================================= ============"; //**********add descrpition about the product gotoxy(10,12); cout<<"DESCRIPTION:"; gotoxy(30,12); cout<<descp; //***************************************** gotoxy(5,13); cout<<"========================================================= ============"; } //-----------------------show data tabular form---------------------- void showall(int c) { gotoxy(1,c); cout<<prodid<<setw(17)<<name<<setw(11)<<company<<setw(10)<<"Rs."<<price<<set w(15)<<qty<<setw(12)<<dis<<"%"; } //-----------------------ends here------------------------------------ int retpno() {return prodid;} float retprice() {return price;} char* getcompany() { return company;} char* getname() {return name;} int getqty() { return qty;} float retdis() {return dis;} void setqty(int q21) 26
  • 27.
    { qty=q21; } }; //class endshere //*************************************************************** // global declaration for stream object, object //**************************************************************** //*************************modify product void product::modifydata(int n1,char snm[15],char companynm[15],int q) { char tmpnm[40],tmpnm2[40]; gotoxy(5,14); cout<<"===================WANT TO MODIFY ==============================="; gotoxy(10,15); cout<<"PROD NO:"; prodid=n1; gotoxy(25,15); cout<<prodid; gotoxy(40,15); strcpy(name,snm); cout<<"NAME OF PROD:"; gotoxy(60,15); cout<<name; gotoxy(10,17); cout<<"Want to change the name of product"; gotoxy(50,17); int flag=0; while(1) { gets(tmpnm); if(strlen(tmpnm)!=0) { flag=1; break; } if(strlen(tmpnm)==0) { flag=0; break; } } if(flag==1) { strcpy(name,tmpnm); } gotoxy(1,18); strcpy(company,companynm); //****************COMPANY NAME TO BE MODIFY cout<<"COMPANY NAME:"; gotoxy(20,18); cout<<company; gotoxy(35,18); cout<<"Want to change the COMPANY"; gotoxy(65,18); flag=0; while(1) 27
  • 28.
    { gets(tmpnm2); if(strlen(tmpnm2)!=0) { flag=1; break; } if(strlen(tmpnm2)==0) { flag=0; break; } } if(flag==1) { strcpy(company,tmpnm2); } //*****************COMPANYNAME TO BE MODIFIED ENDS HERE gotoxy(5,19); cout<<"********MODIFY**PRODUCT PRICE - QUANTITY - DISCOUNT ***********"; //**************************************************** gotoxy(5,20); cout<<"PRICE:"; gotoxy(15,20); float tmppr=0; flag=-1; while(1) { cin>>tmppr; if(tmppr!=0) { flag=1; break; }else { flag=0; break; } } if(flag==1) { price=tmppr; } //**************************************************** //**************************************************** gotoxy(22,20); cout<<"INCREASE QUANTITY:"; gotoxy(45,20); int tmpqty=0; cin>>tmpqty; qty=q; qty=qty+tmpqty; //*************************************************** //*************************************************** gotoxy(50,20); cout<<"DISCOUNT:"; gotoxy(63,20); float tmpdis=0; 28
  • 29.
    cin>>tmpdis; dis=tmpdis; //***************************************** gotoxy(5,22); cout<<"========================================================== ==========="; } //**************************class function outside fstreamfp; product pr; //*************************************************************** // function to write in file //**************************************************************** void write_book() { fp.open("product.dat",ios::out|ios::app); clrscr(); intromain(); int rnn=getproduct(); if(rnn>100) { rnn=1; } pr.create_prod(rnn); fp.write((char*)&pr,sizeof(product)); fp.close(); gotoxy(10,20); cout<<"***************PRODUCTS RECORD SAVED******************* "; cin.ignore(); getch(); } //********************check the product number already given or not****** int getproduct() { ifstream objiff; product st; int count=0; objiff.open("product.dat",ios::binary); objiff.seekg(0,ios::beg); if(!objiff) { cout<<"File could not be open !! Press any Key..."; getch(); } //**************temporary hiding these lines while(objiff.read((char *) &st, sizeof(product))) { count++; } //***********jump to the last line objiff.seekg(count-sizeof(st),ios::beg); objiff.read((char *) &st, sizeof(product)); count=st.retpno(); count++; objiff.close(); 29
  • 30.
    return count; } //*************************************************************** // functionto read specific record from file //**************************************************************** void display_sp(int n) { int flag=0; fp.open("product.dat",ios::in); if(!fp) { cout<<"File could not be open !! Press any Key..."; getch(); return; } while(fp.read((char*)&pr,sizeof(product))) { if(pr.retpno()==n) { clrscr(); intromain(); pr.show_prod(); flag=1; } } fp.close(); if(flag==0) cout<<"nnrecord not exist"; getch(); } //*************************************************************** // function to place order and generating bill for PRODUCT PURCHASED //**************************************************************** void place_order() { invoice inv_obj; ofstream objinvoice("invoice.dat",ios::binary|ios::app); char invoiceno1[10]; char cust_name1[20]; char dateofpurchase1[15]; order o1[50]; int c=0,pr1=0; float amt=0,damt=0,total=0,ttaxt=0; int k=0,q1; char ch='Y'; clrscr(); prod_tabular(); clrscr(); intromain(); gotoxy(30,4); cout<<"============================"; gotoxy(30,5); cout<<" PLACE YOUR ORDER"; gotoxy(30,6); cout<<"============================"; 30
  • 31.
    //****************invoice no********************** clrscr(); gotoxy(5,10); cout<<"ENTER THEINVOICE NO: "; gotoxy(55,10); cin>>invoiceno1; //************************************************** //****************customer name********************** clrscr(); gotoxy(5,10); cout<<"ENTER THE CUSTOMER NAME: "; gotoxy(55,10); cin>>cust_name1; //************************************************** //****************DATE OF PURCHASE********************** clrscr(); gotoxy(5,10); cout<<"ENTER THE DATE(dd-mm-yyyy): "; gotoxy(55,10); cin>>dateofpurchase1; //************************************************** while(ch=='y' || ch=='Y') { clrscr(); gotoxy(5,10); pr1=0; cout<<"ENTER THE PRODUCT NO: "; gotoxy(55,10); cin>>pr1; k=search(pr1); if(k>0) { gotoxy(5,12); cout<<"Enter the Quantity:"; gotoxy(28,12); cin>>q1; changeqty(pr1,q1); copyme(k,o1,q1,c); }else { cout<<"PRODUCT not found"; } clrscr(); c++; gotoxy(10,20); cout<<"Do you want purchase more (Yes[ y or Y ] or NO [n or N])"; gotoxy(10,21); cin>>ch; if(ch=='n' || ch=='N') break; else continue; } //***************while ends by these lines 31
  • 32.
    clrscr(); gotoxy(20,20); cout<<"Thank You ForPlacing The Order.........."; getch(); clrscr(); /********************************************************************** display cutomer name invoice number and date of purchase by cutomer ********************************************************************* */ intromain(); gotoxy(13,5); cout<<"INVOICE NO:"<<setw(10)<<invoiceno1<<setw(15); cout<<"CUST.NAME:"<<setw(10)<<cust_name1<<setw(5); gotoxy(13,6); cout<<"DATE:"<<setw(12)<<dateofpurchase1; gotoxy(13,7); cout<<"*************************INVOICE************************"; gotoxy(1,8); cout<<"PR.No."<<setw(12)<<"NAME"<<setw(10)<<"Qty"<<setw(15)<<"Price"<<setw (13)<<"Amount"<<setw(23)<<"Amount- discount"; gotoxy(3,9); cout<<"----------------------------------------------------------------------------"; int yy=10,xx1=1; for(int x=0;x<c;x++) { gotoxy(1,yy); cout<<xx1; gotoxy(10,yy); cout<<o1[x].pname1; gotoxy(27,yy); cout<<o1[x].qty1; gotoxy(40,yy); cout<<"Rs."<<o1[x].price1; gotoxy(50,yy); amt=o1[x].qty1*o1[x].price1; cout<<"Rs."<<amt; damt=(float)amt-o1[x].dis1; gotoxy(65,yy); cout<<"Rs."<<damt; total+=damt; xx1++; yy++; //**************copy record in a invoice file**************** inv_obj.inputinvoice(invoiceno1,o1[x].pname1,o1[x].qty1,damt); objinvoice.write((char*)&inv_obj,sizeof(inv_obj)); //************************************************************ } ttaxt=5; gotoxy(3,yy); cout<<"----------------------------------------------------------------------------"; yy++; gotoxy(25,yy); cout<<"TOTAL:"; gotoxy(35,yy); cout<<total; yy++; 32
  • 33.
    gotoxy(25,yy); cout<<"TAX%:"; gotoxy(36,yy); cout<<"+"<<ttaxt; yy++; gotoxy(25,yy); cout<<"----------------------------"; yy++; gotoxy(25,yy); cout<<"NET TOTAL:"; gotoxy(35,yy); total=total+(0.5*total); cout<<total; yy++; gotoxy(3,yy); cout<<"----------------------------------------------------------------------------"; //************details goesto transcation table //********************************** trans transobj; ofstream objtrans("trans.dat",ios::binary|ios::app); transobj.inputtrans(invoiceno1,cust_name1,dateofpurchase1,total); objtrans.write((char*)&transobj,sizeof(transobj)); objtrans.close(); objinvoice.close(); //************************************************* //*****************change at the above getch(); } //********************fuction to copy all record to a structure void copyme(int k2,order order1[50],int q1,int c2) { ifstream objiff2("product.dat",ios::binary); product bk1; objiff2.seekg(k2-sizeof(product)); objiff2.read((char*)&bk1,sizeof(product)); strcpy(order1[c2].pname1,bk1.getname()); strcpy(order1[c2].compy1,bk1.getcompany()); order1[c2].dis1=bk1.retdis(); order1[c2].price1=bk1.retprice(); //*********************copy record*********************** order1[c2].qty1=q1; //c2++; objiff2.close(); } //*************************************************************** // INTRODUCTION FUNCTION //**************************************************************** void intro() { clrscr(); gotoxy(4,2); cout<<"****************************COMPUTER- SHOP******************************"; gotoxy(12,4); 33
  • 34.
    cout<<"========================================================== ="; gotoxy(5,5); cout<<"****************************S=Y=S=T=E=M************************ ********"; gotoxy(50,10); cout<<"PROJECT:"; gotoxy(50,12); cout<<"MADE BY :VIKRAM MAHENDRA"; gotoxy(10,14); cout<<"---------------MASTER IN COMPUTER APPLICATION--------------------"; getch(); } //*************************************************************** // ADMINSTRATOR MENU FUNCTION //**************************************************************** void admin_menu() { clrscr(); char ch2; int num; //************************************************************ clrscr(); intromain(); gotoxy(20,6); cout<<"=================ADMIN MENU===================="; gotoxy(22,7); cout<<"1.CREATE//ADD COMPUTER PARTS"; gotoxy(22,8); cout<<"2.DISPLAY ALL PRODUCTS AVAILABEL"; gotoxy(22,9); cout<<"3.SEARCH RECORD(QUERY) "; gotoxy(22,10); cout<<"4.MODIFY PRODUCTS"; gotoxy(22,11); cout<<"5.DELETE PRODUCTS"; gotoxy(22,12); cout<<"6.DISPLAY ALL TRANSCATIONS"; gotoxy(22,13); cout<<"7.SEARCH AND DISPLAY INVOICE NO WITH DETAILS"; gotoxy(22,14); cout<<"8.BACK TO MAIN MENU"; gotoxy(18,15); cout<<"Please Enter Your Choice (1-8) "; gotoxy(55,16); //********************************************************** ch2=getche(); switch(ch2) { case '1': clrscr(); write_book(); break; case '2': prod_tabular();//display_all(); break; 34
  • 35.
    case '3': //******************** clrscr(); intromain(); gotoxy(10,8); cout<<"*****ENTER THEPROD ID TO BE SEARCHED:"; gotoxy(55,9); cin>>num; display_sp(num); break; case '4': clrscr(); intromain(); gotoxy(10,8); cout<<"*****ENTER THE PROD ID TO BE SEARCHED AND MODIFY:"; gotoxy(55,9); cin>>num; modify_record(num); break; case '5': clrscr(); intromain(); gotoxy(10,8); cout<<"*****ENTER THE PROD ID TO BE SEARCHED AND TO DELETE:"; gotoxy(55,9); cin>>num; delete_record(num); break; case '6': trans_tabular(); break; case '7': searchshowinvoice(); break; case '8': break; default:cout<<"a";admin_menu(); } } //*************************************************************** // THE MAIN FUNCTION OF PROGRAM //**************************************************************** void main() { char ch; intro(); if(checkpass()==0) { do { //****************TEMPORARY*********************** clrscr(); intromain(); gotoxy(20,6); cout<<"=================MAIN MENU===================="; gotoxy(28,7); cout<<"01. PRODUCTS REPORT GENERATOR"; gotoxy(28,8); 35
  • 36.
    cout<<"02. ADMINISTRATOR"; gotoxy(28,9); cout<<"03. EXIT"; gotoxy(20,10); cout<<"=============================================="; gotoxy(25,12); cout<<"PleaseSelect Your Option (1-3) "; gotoxy(30,14); ch=getche(); switch(ch) { case '1': clrscr(); orderk=0; place_order(); getch(); break; case '2': admin_menu(); break; case '3':exit(0); default :cout<<"a"; } }while(ch!='3'); }else { exit(0); } } //***************main intro void intromain() { clrscr(); gotoxy(1,2); cout<<"*************************COMPUTER****SHOP******PROJECT****** ******************"; gotoxy(1,3); cout<<"***************************************************************** *************"; } //*********************************************************************** ******* // DISPLAY ALL THE PRODUCT TABULAR FORM //*********************************************************************** ******* void prod_tabular() { int r=0,col=10; product st; ifstream inFile; inFile.open("product.dat",ios::binary); if(!inFile) { cout<<"File could not be open !! Press any Key..."; 36
  • 37.
    getch(); return; } display_all(); while(inFile.read((char *) &st,sizeof(product))) { if(r<=12) { r++; st.showall(col); col++; }else { gotoxy(20,30); cout<<"--------------press any key------------------------"; getch(); clrscr(); display_all(); col=10; r=0; } } inFile.close(); getch(); } //**************************tabular forms ends ***************************** //*******************tabulars forms headings ******************************** //function to display all the records of product //********************************************************************** void display_all() { clrscr(); intromain(); gotoxy(1,5); cout<<" **********************PRODUCTS DETAILS***************************"; gotoxy(1,6); cout<<"========================================================== ======================"; gotoxy(1,7); cout<<"PROD.NO"<<setw(10)<<"NAME"<<setw(15)<<"COMPANY"<<setw(15)<<"P RICE"<<setw(15)<<"QUANTITY"<<setw(10)<<"DISCOUNT"; gotoxy(1,8); cout<<"========================================================== ======================"; } //************************************************************ // MODIFY RECORD //********************************************************** void modify_record(int n) { product st,temp; char tmpnm[50],tmpcompany[50]; ifstream inFile; int fpos=-1; 37
  • 38.
    inFile.open("product.dat",ios::binary); if(!inFile) { cout<<"File could notbe open !! Press any Key..."; getch(); return; } int flag=0; while(inFile.read((char *) &st, sizeof(product))) { if(st.retpno()==n) { clrscr(); intromain(); st.showdatamulti(); flag=1; } } inFile.close(); if(flag==0) cout<<"nnrecord not exist"; else { //*******modifying the records starts here fstream File; File.open("product.dat",ios::binary|ios::in|ios::out); if(!File) { cout<<"File could not be open !! Press any Key..."; getch(); return; } while(File.read((char *) &st, sizeof(product))) { if(st.retpno()==n) { fpos=(int)File.tellg(); break; } } File.seekp(fpos-sizeof(product),ios::beg); strcpy(tmpnm,st.getname()); strcpy(tmpcompany,st.getcompany()); int q1=st.getqty(); gotoxy(1,12); cout<<"***************************************************************** ************"; gotoxy(1,13); cout<<"================ENTER NEW VALUES FOR THE RECORDS GIVEN ABOVE================="; temp.modifydata(n,tmpnm,tmpcompany,q1); File.write((char *) &temp, sizeof(product)); File.close(); } } //*********************************************************************** 38
  • 39.
    // DELETE THERECORD OF THE PRODUCTC NOT AVAILABLE //*********************************************************************** void delete_record(int n) { product st; ifstream inFile; inFile.open("product.dat",ios::binary); if(!inFile) { cout<<"File could not be open !! Press any Key..."; getch(); return; } int flag=0; while(inFile.read((char *) &st, sizeof(product))) { if(st.retpno()==n) { clrscr(); intromain(); st.showdatamulti(); flag=1; } } inFile.close(); char ch; if(flag==0) cout<<"nnrecord not exist"; else { //*******deletion of the records starts from here gotoxy(1,15); cout<<"*************************************************************"; gotoxy(5,16); cout<<"==DO YOU WANT TO DELETE THE RECORDS GIVEN ABOVE[YES(Y) OR NO (N)========"; gotoxy(2,17); cin>>ch; if (toupper(ch)=='Y') { ofstream outFile; outFile.open("Temp1.dat",ios::binary); ifstream objiff("product.dat",ios::binary); objiff.seekg(0,ios::beg); while(objiff.read((char *) &st, sizeof(product))) { if(st.retpno()!=n) { outFile.write((char *) &st, sizeof(product)); } } outFile.close(); objiff.close(); remove("product.dat"); rename("Temp2.dat","product.dat"); 39
  • 40.
    againopenandclose(); gotoxy(30,20); cout<<"----------------------------Record Deleted----------------------------------"; } } getch(); } //***********************delete record ends************************************ voidagainopenandclose() { ifstream inFile; product st; inFile.open("product.dat",ios::binary); if(!inFile) { getch(); return; } while(inFile.read((char *) &st, sizeof(product))) { } inFile.close(); } //***********************search the product*********************** int search(int p) { product st; int tmprt=0; ifstream inFile; inFile.open("product.dat",ios::binary); if(!inFile) { cout<<"File could not be open !! Press any Key..."; getch(); return -1; } int flag=0; while(inFile.read((char *) &st, sizeof(product))) { if(st.retpno()==p) { clrscr(); intromain(); st.showdatamulti(); flag=1; tmprt=(int)inFile.tellg(); break; } } inFile.close(); if(flag==0) return 0; //cout<<"nnrecord not exist"; else { 40
  • 41.
    return tmprt; } } //********************change quantity************************* voidchangeqty(int pr1,int q11) { product st; int fpos=-1; fstream File; File.open("product.dat",ios::binary|ios::in|ios::out); if(!File) { cout<<"File could not be open !! Press any Key..."; getch(); return; } while(File.read((char *) &st, sizeof(product))) { if(st.retpno()==pr1) { fpos=(int)File.tellg(); break; } } File.seekp(fpos-sizeof(product),ios::beg); int q1=st.getqty(); q1=q1-q11; st.setqty(q1); File.write((char *) &st, sizeof(product)); File.close(); } //****************************TRANSCATIONS DETAILS*************************** void display_alltrans() { clrscr(); intromain(); gotoxy(1,5); cout<<" **********************TRANSCATION DETAILS***************************"; gotoxy(1,6); cout<<"========================================================== ======================"; gotoxy(1,7); cout<<"INVOICENO"<<setw(18)<<"CUSTNAME"<<setw(20)<<"DATE"<<setw(20)< <"TOTALAMT"; gotoxy(1,8); cout<<"========================================================== ======================"; } //********************************************************************** // DISPLAY INVOICE NO AND ALL PRODUCT DETAILS //********************************************************************** void searchshowinvoice() { char invno[10]; 41
  • 42.
    trans trans1; invoice invoobj; inttransflag=-1,yy1=10; float endtot=0.00f; ifstream objifftrans("trans.dat",ios::binary); ifstream objinvoice("invoice.dat",ios::binary); clrscr(); intromain(); //************display the invoices details first gotoxy(5,5); cout<<"ENTER THE INVOICE NO:"; gotoxy(30,5); cin>>invno; if(!objifftrans) { cout<<"File could not be open !! Press any Key..."; getch(); }else { gotoxy(1,5); cout<<"********************INVOICE DETAILS****************************"; gotoxy(1,6); cout<<setw(5)<<"INVOICE NO"<<setw(25)<<"CUSTOMER NAME"<<setw(25)<<"DATE"; gotoxy(1,7); cout<<"***************************************************************"; while(objifftrans.read((char *) &trans1, sizeof(trans1))) { if(strcmp(trans1.getinvoicemain(),invno)==0) { transflag=1; trans1.display_trans(); endtot=trans1.gettotal(); break; } } objifftrans.close(); getch(); if(transflag==1) { if(!objinvoice) { cout<<"File could not be open !! Press any Key..."; getch(); }else { gotoxy(5,11); cout<<"*****************DETAILS OF PRODUCTS********************"; gotoxy(5,13); cout<<"***********************************************************"; 42
  • 43.
    gotoxy(5,15); cout<<setw(5)<<"PROD_NAME"<<setw(15)<<"QUANT."<<setw(15)<<"AMOUNT"; gotoxy(5,17); cout<<"***********************************************************"; yy1=20; while(objinvoice.read((char *) &invoobj,sizeof(invoobj))) { if(strcmp(invno,invoobj.getinvoice())==0) { invoobj.displayinvo(yy1); yy1++; } } transflag=-1; objinvoice.close(); yy1++; gotoxy(5,yy1); cout<<"***********************************************************"; yy1++; gotoxy(10,yy1); cout<<"NET TOTAL: "<<endtot; getch(); } } } } //*****************************ENDS************************************ //********************************************************************** // DISPLAY ALL THE TRANSCATIONS TABULAR FORM //********************************************************************** void trans_tabular() { int r=0,col=10; trans trans1; ifstream inFile; inFile.open("trans.dat",ios::binary); if(!inFile) { cout<<"File could not be open !! Press any Key..."; getch(); return; } display_alltrans(); while(inFile.read((char *) &trans1, sizeof(trans1))) { if(r<=12) { r++; trans1.showalltrans(col); 43
  • 44.
    col++; }else { gotoxy(20,30); cout<<"--------------press any key------------------------"; getch(); clrscr(); display_alltrans(); col=10; r=0; } } inFile.close(); getch(); } //**************************tabularforms ends****************************** //******************************login name and password**************** int checkpass() { char nm[20]; char pass[10]; clrscr(); intromain(); gotoxy(20,20); cout<<"PLEASE ENTER THE USER NAME:"; gotoxy(20,21); cin>>nm; clrscr(); gotoxy(20,20); cout<<"PLEASE ENTER THE PASSWORD:"; gotoxy(20,21); cin>>pass; if(strcmp(nm,"admin")==0 && strcmp(pass,"vicky")==0) { return 0; }else { return 1; } } //******************************************************************** //*************************************************************** // END OF PROJECT //*************************************************************** 44
  • 45.
    IMPLEMENTATION & RESULTS Explanationof Key functions 1. Login In this, existing user/administrator enters the user-name and password and access the main form. This contains user name and password as module. 2. Main Form If administrator accesses this form using authentic login-name and password then the administrator has administrative power as add the product, create user account, add new branded computer system, add company, change the shop record . Administrator have full power But user have some restricted power only which is provided by administrator. In this user can sell computer part/assemble computer system/branded computer system, update customer record. Using this the user/administrator can see the report of sold computer part, branded computer system in any time duration. In this there is option to exit. 3. Sell Computer System In sell assembled computer system/computer part module, user/administrator can sell available computer part and assembled computer system. In this ,the user/administrator enters the customer name, address & phone number and chooses all computer part to sell according to request of customer. The user / administrator can chose any product, its type, range, its serial number using combo- box. After choosing the serial number of product the price of the product and total price (including vat, tax) automatically generate. After selling, the user/administrator can print and save the receipt. The invoice number and customer number automatically generate by this software when this form is loaded. 4. Update Customer Balance In this, there is information related to balance of customer, customer name and address. In future if any customer paid the balance amount then it can be update. 5. Add Product In this, the administrator can add new product by entering its name, company name, range, type, serial number, and its price. Here administrator can also see the available product and its information. And the administrator can also delete any product. 6. Product Price Report: This report shows the price of all available products and its detail as item- name, company-name, type, range, and serial-number. 7. Sold computer part Report: This report show the sold computer part in any time duration. The administrator/user can see the detail of sold computer part in specified time duration. This report show the name of customer, item-name, company-name, type, range, 45
  • 46.
    serial-number, and priceof sold product. 8. Sold computer system Report: This report shows the sold computer system in any time duration. The administrator/user can see the detail of sold computer system in specified time duration. This report shows the name of customer, category, company-name, model- number, ram capacity and its speed, monitor type, Hard-disk capacity and its interface, processor clock speed and its L2cach, motherboard company-name and its chipset, its price and other description. 46
  • 47.
    TESTING & VALIDATION Softwaretesting is a criterion of software quality assurance and represents the ultimate review of specified designing and coding. System testing reveals the presence of errors in the software developed. Testing is the process of executing a program with the intent of finding an error. A good test is one that has a high probability for finding a yet undiscovered error. A successful test is one that uncovers the hidden errors. Characteristics of Testing: Testing begins at the module level and works outward and towards the integration of the entire computer based system. Different testing techniques are appropriate at different level of time. 47
  • 48.
    CONCLUSION Project Conclusion Nothing isperfect in this world. So, we are also no exception. Although, we have tried our best to present the information effectively, yet, there can be further enhancement in the Application. We have taken care of all the critical aspects, which need to take care of during the development of the Project. Like the things this project also has some limitations and can further be enhances by someone, because there are certain drawbacks that do not permit the system to be 100% accurate. Future enhancement The project has covered almost all the requirements. Further requirements and improvements can easily be done since the coding is mainly structured or modular in nature. Improvements can be appended by changing the existing modules. We think that not a single project is ever considered as complete forever because our mind is always thinking new and our necessities also are growing. Our application Also, if you see at the first glance that you find it to be complete but we want to make it still mature and fully automatic. As system is flexible you can generate more report and screen as and when required. The system is modified in future as per the owner requirement. In this system we can add more reports about users so more and more Information about computer parts. 48
  • 49.
    Bibliography The C++ ProgrammingLanguage , 3rd Edition / Stroustrup Addison-Wesley. C++ Primer, 3rd Edition / Lippman and Lajoie Addison-Wesley. The Scott Meyers series, Addison-Wesley: Effective C++ : 50 Specific Ways to Improve Your Programs and Designs, 2nd Edition More Effective C++ : 35 New Ways to Improve Your Programs and Designs and Effective STL: 50 Specific Ways to Improve Your Use of the Standard Template Library Beginners' C++ Course, 3rd Edition Ron Wein 49