2
1. Introduction
1.1 Benefits of E-Commerce .
1.2Advantages of Online Shopping .
2. System Study
2.1 Existing System .
2.2 Limits of Existing System .. .. 6
2.3 Recognition of Need .. 7
2.4 Proposed Solution on System . . 7
2.5 Merits of Proposed System . . 8
3. System Analysis
3.1 Purp ... 9
3.2 Scope ..
3.3 Feasibility Study ...9
3.4 Overview of System . 10
4. System Requirement
4.1 User Class and Characteristics .
4.2 Performance .
.
4.4 Nonfunctional Requirements .
4.5 External Interface Requirements 17
4.6 Design Co . 17
4.7 Assumptions and Dependencies .. 18
5. System Design
...
5.2 ER-Model .22
5.3 Tables
6. System Testing
6.1 Installation of Computer Platform
3
6.2 Technology & Program Testing .
6.3 Input & Output Testing .
6.4 Database & Recoverability Testing
6.5 Functionality & Performance Testing
6.6 Interoperability Testing
6.7 Reliability & Documentation Testing
6.8 Security & Usability Testing
7. Test Cases
7.1 Authentication Test
7.2 Query Test
7.3 Validation Test
9. Referenc
10. Note
4
Online shopping is the process of buying goods and services from
merchants who sell on the Internet and people can purchase just
about anything from companies that provide their products online.
Online shopping is a form of Electronic Commerce .
E-commerce or Electronic commerce, is a subset of E-Business (a company
that does all or most of its transactions through the Internet), is the purchasing,
selling, and exchanging of goods and services over computer networks (such as
the Internet) through which transactions or terms of sale are performed
electronically.
Increase in sales.
Increase in customers.
Ability to be open 24/7.
Instant processing of transactions.
Increased business reach.
Use electronic payment refers to paperless monetary
transactions.
These business transactions occur either as business-to-business (B2B), business-
to-consumer (B2C), consumer-to-consumer (C2C) or consumer-to-business (C2B).
The terms e-commerce and e-business are often used interchangeably. The term E-
Tail (electronic retailing) is also sometimes used in reference to transactional
processes for E-Shopping or Online Shopping.
E-Shopping or Online Shopping
E-Shopping is the browsing and purchase of goods using computer
(Internet) or Television catalog; also called Home Shopping.
Online Shopping is a form of e-commerce which allows customers to
directly buy goods form seller over the Internet.
5
Online shopping is a form of electronic commerce which allows consumers to
directly buy goods or services from a seller over the Internet using a web browser.
Consumers find a product of interest by visiting the website of the retailer directly
or by searching among alternative vendors using a shopping search engine, which
displays the same product's availability and pricing at different e-retailers. A
typical online store enables the customer to browse the firm's range of products and
services, view photos or images of the products, along with information about the
product specifications, features and prices. Online stores typically enable shoppers
to use "search" features to find specific models, brands or items.
Online customers must have access to the Internet and a valid method of payment
in order to complete a transaction, such as a credit card, a debit card, or a service
such as PayPal. For physical products (e.g., books or clothes), the e-retailer ships
the products to the customer; for digital products, such as digital audio files of
songs or software, the e-retailer typically sends the file to the customer over the
Internet.
Save Time
Save Fuel
Save Energy
Comparison of Prices
24/7 Availability
Hate Waiting in Lines
Too Ashamed to Buy
Easy to Search Merchandise You Want to Buy
Say 'goodbye' to the days when you stood in line waiting, and waiting,
and waiting some more for a store clerk to finally check out your items.
Online shopping transactions occur instantly-saving you time to get your
other errands done! Additionally, unlike a store, online shopping has
friendly customer service representatives available 24 hours a day, 7 days
a week to assist you with locating, purchasing and shipping your
merchandise.
6
In day to day life, we will need to buy lots of goods or products from a shop. It
may be food items, electronic items, house hold items etc etc. Now days, it is really
hard to get some time to go out and get them by ourselves due to busy life style or
lots of works. In order to solve this, B2C E-Commerce websites have been started.
Using these websites, we can buy goods or products online just by visiting the
website and ordering the item online by making payments online.
:
Many customers go for purchasing offline so as to examine the product and hold
the possession of the product just after the payment for the product. In this
oyalty depends upon the consistent ability to
deliver quality, value and satisfaction. Offline shopping has a sense of immediacy.
You get to posses the item you've purchased the very moment.
If we can search and make a list of items that we would like to try while shopping,
before actually going out. This way we can be more confident in our purchase and
not missing out something... This can also help us to decide what areas to visit.
And plan such an event with friends....
Time Consuming
Shipping Rates
Refunds/Returns Disputes
Lack of options
Cash-Back offers not present
Bad customer service
Also there are expenses for traveling from house to shop. More over the shop from
where we would like to buy something may not be open 24*7. In order to
7
overcome these, we have e-commerce solution, i.e. one place where we can get all
required goods/products online.
A wave of social & economic changes often follows in the wake of the
new technology. New opportunities may arise to improve on a online
shopping process or to do something that was not previously possible.
Changes in the way individuals are organized into service provider &
customers may then be necessary, & they complete for economic
resources with established units.
People have never before in a time when the scope of scientific inquiry
was so broad, so when the speed of applying the new technology for
many changes in the organization.
In response to technological, socio-economical factors, top level
managers may decide to recognize operations & introduce new schemes.
To remove all the disadvantages of conventional methods, a system is proposed
which is an online shopping.
The purpose of online shopping is to save time, save money. Through online
shopping one can save his valuable time. One can watch and select things he wants
to buy. Through online shopping we can save our money because prices are less
than market prices and we receive our bought things at our home. No need to go
anywhere and do shopping. We can get different varieties of things online and we
can choose which one we want.
8
Through Online Shopping, a person who wants to buy is a lifestyle e-commerce
web application, which retails various fashion and lifestyle products. This project
allows viewing various products available enables registered users to purchase
desired products instantly using PayPal payment processor (Instant Pay) and also
can place order by using Cash on Delivery (Pay Later) option. This project
provides an easy access to Administrators and Managers to view orders placed
using Pay Later and Instant Pay options.
In order to develop an e-commerce website, a numbers of Technologies must be
studied and understood.
This is one of the main reasons that online shopping has
become so popular, as it allows you to switch stores and products by
clicking a button rather than traveling to a new store.
Of course, a large selection means that your decision making
process may be a bit more difficult, but it also makes it more likely that you
will find a high quality product that truly pleases you.
When you purchase a new product, whether for yourself or for
another person, it is always nice to have that product in your possession
immediately.
Needless to say, the quality of a product is also very important.
And, while most online shopping offers you the ability to return faulty or
imperfect products.
Another very important aspect of any shopping experience
is trying to save as much money as possible. One reason that people enjoy
online shopping is that you can often find a product more cheaply online
than you can in stores.
Yes online shopping is better than offline because
we can shop at any of our favorite shop and can get the delivery on same day
itself.
9
As the goal of the application is ease of use and to provide an interactiveinterface,
extensive research has been done to gain an insight into the needs and behaviors of
various users. The working of the application is made convenient and easy to use
for the end user.
Online shopping tries to enhance access to care and
improve the continuity and efficiency of services. Depending on the
specific setting and locally, case managers are responsible for a
variety of tasks, ranging from linking clients to services to actually
providing intensive shopping and delivery services themselves
This product has great future scope. Online shopping
Internet software developed on and for the Windows and later
versions environments and Linux OS. This project also provides
security with the use of Login-id and Password, so that any
unauthorized users can not use your account. The only Authorized
that will have proper access authority can access the software.
The objective of feasibility study is to determine whether or not the
proposed system is feasible. The feasibility is determined in terms of four aspects.
These are:-
In this, one has to test whether the system can be developed using existing
technology or not. It is evident that necessary hardware and software are available
10
for development and implementation of proposed system. We acquired the
technical knowledge of working in languages, and then only we have started
designing our project.
The customers are using different types of peripherals devices. Our system is
capable of providing user friendly interface for all devices (Like laptops, mobile
phone).
As a part of this, the costs and benefits associated with the proposed system are
compared and the project is economically feasible only if tangible and intangible
benefits outweigh the cost. The cost for proposed online shopping system is
outweighing the cost and efforts involved in maintaining the registers, books, files
and generation of various reports. The system also reduces the administrative and
technical staff to do various jobs that single software can do. So, this system is
economically feasible.
Legal feasibility determines whether the proposed system conflicts with legal
requirements, e.g. the Data Protection Act. It will be done by some legal advisors.
The objective of this software is to provide easy assistance to both the customer as
well as the merchant with proper database and information. Online shopping is
something that most of us take for granted these days. We enjoy the convenience
and other benefits of shopping online. You can do shopping while in the comfort
of your own home, without having to step out of the door. Sell at lower rate due to
less over head. No wait to see the products if someone else are taking that.
11
The software provides the following facilities to the Administrator:
Administrator can adding product to database.
Administrator can edit or delete the products from the database.
Administrator can adding and sees the delivery report to the database.
The software provides the following facilities to the Customers :
The customers register with their details and get authentication for an
authorized Login.
Customers are provided with up to date information on the products
available by categories.
Using Shopping Cart, see the item selected appears in the shopping.
Select the shipping option for the item purchased if the item is being
delivered physically.
Using Payment Options. use either online modes (PAYPAL) or offline
modes (COD)
After buying and making payment the products are send to customers
address that he has given.
Designers of online shops are concerned with the effects of information load.
Information load is a product of the spatial and temporal arrangements of stimuli in
the web store. Compared with conventional retail shopping, the information
environment of virtual shopping is enhanced by providing additional product
information such as comparative products and services, as well as various
alternatives and attributes of each alternative, etc.
Customers are attracted to online shopping not only because of high levels of
convenience, but also because of broader selections, competitive pricing, and
greater access to information. Business organizations seek to offer online shopping
not only because it is of much lower cost compared to bricks and mortar stores, but
12
also because it offers access to a worldwide market, increases customer value, and
builds sustainable capabilities.
Online customers must have access to the Internet and a valid method of payment
in order to complete a transaction. Generally, higher levels of education and
personal income correspond to more favorable perceptions of shopping online.
Increased exposure to technology also increases the probability of developing
favorable attitudes towards new shopping channels.
Online shoppers commonly use a credit card or a PayPal account in order to make
payments. However, some systems enable users to create accounts and pay by
alternative means, such as:
Cash on delivery (C.O.D.)
Debit card
Credit Card
Gift cards
Online Banking
Some online shops will not accept international credit cards. Some require both the
purchaser's billing and shipping address to be in the same country as the online
shop's base of operation. Other online shops allow customers from any country to
send gifts anywhere. The financial part of a transaction may be processed in real
time (e.g. letting the consumer know their credit card was declined before they log
off), or may be done later as part of the fulfillment process.
Once a payment has been accepted, the goods or services can be delivered in the
following ways:
Drop shipping: The order is passed to the manufacturer or third-party
distributor, who then ships the item directly to the consumers. By
passing the retailer's physical location to save time, money, and space.
13
In-store pick-up: The customer selects a local store using locator software
and picks up the delivered product at the selected location. This is the
method often used in the bricks and clicks business model.
Printing out: provision of a code for, or e-mailing of such items as
admission tickets and scrip (e.g., gift certificates and coupons). The tickets,
codes, or coupons may be redeemed at the appropriate physical or online
premises and their content reviewed to verify their eligibility (e.g.,
assurances that the right of admission or use is redeemed at the correct time
and place and for the correct number of uses).
Shipping: The product is shipped to a customer-designated address. With
the onset of the Internet and e-commerce sites, which allow customers to
buy tickets online, popularity of this service has increased.
A shopping cart is a piece of e-commerce software on a web server that allows
visitors to an Internet site to select items for eventual purchase; a shopping cart is a
piece of software that acts as an online store's catalog and ordering process.
Typically, a shopping cart is the interface between a company's Web site and its
deeper infrastructure, allowing consumers to select merchandise; review whatthey
have selected; make necessary modifications or additions; and purchase the
merchandise. Shopping carts can be sold as independent pieces of software so
companies can integrate them into their own unique online solution, or they can be
offered as a feature from a service that will create and host a company's e-
commerce site.
Online gift shops are websites which have the primary objective of selling products
online that will be given to others. These online retailers may or may not be
associated to a physical shop.
14
There are 3 kinds of users for the proposed system.
Administrators are the ones who add or administer the
categories for the products, and administers the Vendor. Administrator can see the
daily sell. He can also see the feedback given by the customer.
Vendors/Sellers will add their products to the database, which
will be seen in the website to the end users or say customers who can buy the
products by selecting the one they need. Vendors will have the special privileges
than the end users, and have ability to manage the products added by them.
The end user will be viewing and buying the products
and see the product, their prices and quantity available .Customer can also write
feedbacks for products and services.
The problem under study is being divided into several modules/functions discussed
below to understand the approach to the solution in the broader way:
15
The main page, neatly designed page, here login
option is provided to login. Also new signup option is provided to for new user to
signup.
This screen display all the main categories
from this point user can select any category and they can proceed to select the
products in this category.
This is search screen for selecting product . Option
must be provide to select the product based on name. Select product based on the
category and based on the company, Etc.
This screen shows all the products under the
search criteria. If there are no products under these search criteria then system will
give the message that there are no products found under this category. Also option
is provided to select the products.
View cart screen shows all the selected items, here quantity as
to be entered. And also option is provided to deselect the products.
This screen shows the final products in the view cart.
This gives product list, quantity, Total Amount etc, so user will get the clear
information that how much is the total amount of this selection.
This is the final screen in buying process. Here
customer as confirm the order.
This module deals with the registration of New Customers
I.e. the details of the customer like name, email address, password, etc. when
Registration successful and customer is allowed to logged in the website .So that
he/she can access most of the features available in the website.
This module deals with selecting the products to be purchased and adding to the
cart.
16
This module deals with Payment Options in this the Link is be given and then
when its clicks the PAYMENT GATEWAY (new window will open and pay )
and when its successful pay by customers/end user then BACK or HOME option
will be available to Reach Welcome Page.
In addition to the Non functional requirements are other requirements that don't
actually do anything, but that are critical nevertheless. Specify system
characteristics that are required for acceptance of the system by the end user.
The system must automatically log out all customers after a period of
inactivity. -end servers shall only be accessible to authenticated
administrators. Sensitive data will be encrypted before being sent over insecure
connections like the internet.
The reliability of the overall program depends on the reliability of the
separate components. The main pillar of reliability of the system is the backup of
the database which is continuously maintained and updated to reflect the most
recent changes.
The system should be available at all times, meaning the user can
access it using a web browser, only restricted by the down time of the server on
which the system runs. In case of a of a hardware failure or database corruption, a
replacement page will be shown. Also in case of a hardware failure or database
corruption, backups of the database should be retrieved from the server and saved
by the administrator.
A commercial database is used for maintaining the database and
the application server takes care of the site. In case of a failure, a re-initialization of
the program will be done. Also the software design is being done with modularity
in mind so that maintainability can be done efficiently.
The application is HTML and scripting language based. So The end-
user part is fully portable and any system using any web browser should be able to
use the features of the system, including any hardware platform that is available or
17
will be available in the future. An end-user is use this system on any OS; either it is
Windows or Linux. The system shall run on PC, Laptops, and PDA etc.
Each part of the user interface intends to be as user friendly as
possible. The fonts and buttons used will be intended to be very fast and easy to
long time for the page to load. The user interface for the software shall be
compatible to any browser such as Internet Explorer, Mozilla or Netscape
Navigator by which user can access to the system.
Hardware requirements for Insurance on internet will be
same for both the parties which are follows :
Processor: - Pentium I or above.
RAM: - 128 MB or above.
HD: - 20 GB or above.
Operating System : Linux, Windows etc.
Development Tool : HTML, CSS, JavaScript.
Data Base : SQL.
The Website Order system shall send an e-mail
confirmation to the customer that the items they ordered will be delivered to the
shipping address along with user identification.
There are few constraints that the system should follow. They are:
All the inputs should be checked for validation and messages should be given for
the improper data. The invalid data are to be ignored and error messages should be
given. Details provided by the vendor during his sign up should be stored in
database. While adding the products to the system, mandatory fields must be
checked for validation whether the vendor has filled appropriate data in these
mandatory fields. If not, proper error message should be displayed or else the data
18
is to be stored in database for later retrieval. All mandatory fields should be filled
by customer, while buying the items from the cart.
The product does require back-end database server SQL for storing the username
and password for different types of user of the system as well as various databases
regarding various insurance information. User must be trained for basic computer
functionalities. User must have the basic knowledge of English . The system must
be able to respond to database software within reasonable time.
Customer Admin
Request Update
ConfirmationResponse
E-Shopping
System
19
Add
Item
Updat
e Item
Delete
ItemAdm
in
Product
Details
Log
in
Logi
n
20
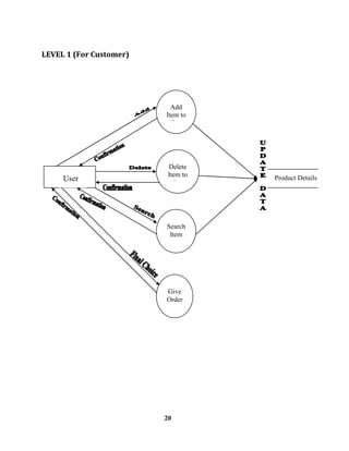
Add
Item to
Cart
Give
Order
Search
Item
Delete
Item to
Cart
User Product Details
21
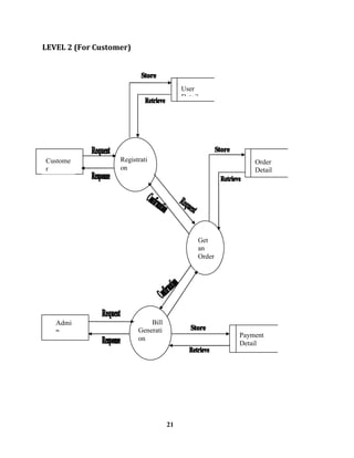
Custome
r
Admi
n
User
Detail
Order
Detail
Payment
Detail
Get
an
Order
Registrati
on
Bill
Generati
on
22
23
Existing Customer Details
24
Product Details
Cart Details
25
Order Details
Payment Details
26
The process of testing of an integrated hardware and software system to verify that
the system meets its specified requirements. Verification: Confirmation by
examination and provisions of objective evidence that specified requirements have
been fulfilled. To test the system as a whole, requirements and expectations should
be clear and the tester needs to understand real time usage of application too.
Install proposed system to run project. In this system windows platform is
required. So first of all install windows 98/2000/XP/8/10 operating system.
Install sufficient hardware such as monitor, printer, keyboard etc. on site. Help also
can provide to user to meet timing demands & balance job mix.
After the modules were tested & integrated with software packages both valid &
invalid test transaction were run to test software system.
User will be tested to determine if they are completing the forms correctly,
accuracy & speed of data entry personnel will be evaluate the efficiency of screen
input layout will be evaluated.
View & enquiry screen will be tested for accuracy based on live data is entered
during the training sessions. All reports will be issued to the final users, & each
user will be required to fill out a questionnaire if the view report meets his/her
information needs.
27
After live data is entered, data files are tested for completeness by comparing batch
control total to produce from the database. Other database tests are performed
during development.
To make sure how well the system recovers from various input errors and other
failure situations.
To make sure that functionality of product are working as per the requirements
defined, within the capabilities of the system,
performance characteristics.
To make sure whether the system can operate well with third party products or not.
To make sure system can be operated for longer duration without developing
failures.
topics documents are correct
and usable.
To make sure that system does not allow unauthorized access to data and
resources.
28
Following of some test cases are made during entire level of testing:
Verification of permitted users is done by entering the valid & authorized
Testing for various queries generated in the application were tested whether
query request for local database returns the correct dataset for the
corresponding query as well as queries for updating (edit), save the data
properly in database.
Here it was tested that, if correct or incorrect entries by the user are accepted
& the processed data outputs the expected results
29
http://en.wikipedia.org/wiki/Online_shopping#Advantages
http://www.w3school.com
http://www.google.com
http://www.E-Commercetimes.com/perl/story/18403.html
Core Java 2 I and II, by Cay S. Horstmann and Gary Cornell
The Complete Reference JSP 2.0 by Hanna
Beginning JavaScript 2nd Edition, by Wilton
The Complete Reference SQL
The Complete Reference HTML
30

Online Shopping System

  • 1.
    2 1. Introduction 1.1 Benefitsof E-Commerce . 1.2Advantages of Online Shopping . 2. System Study 2.1 Existing System . 2.2 Limits of Existing System .. .. 6 2.3 Recognition of Need .. 7 2.4 Proposed Solution on System . . 7 2.5 Merits of Proposed System . . 8 3. System Analysis 3.1 Purp ... 9 3.2 Scope .. 3.3 Feasibility Study ...9 3.4 Overview of System . 10 4. System Requirement 4.1 User Class and Characteristics . 4.2 Performance . . 4.4 Nonfunctional Requirements . 4.5 External Interface Requirements 17 4.6 Design Co . 17 4.7 Assumptions and Dependencies .. 18 5. System Design ... 5.2 ER-Model .22 5.3 Tables 6. System Testing 6.1 Installation of Computer Platform
  • 2.
    3 6.2 Technology &Program Testing . 6.3 Input & Output Testing . 6.4 Database & Recoverability Testing 6.5 Functionality & Performance Testing 6.6 Interoperability Testing 6.7 Reliability & Documentation Testing 6.8 Security & Usability Testing 7. Test Cases 7.1 Authentication Test 7.2 Query Test 7.3 Validation Test 9. Referenc 10. Note
  • 3.
    4 Online shopping isthe process of buying goods and services from merchants who sell on the Internet and people can purchase just about anything from companies that provide their products online. Online shopping is a form of Electronic Commerce . E-commerce or Electronic commerce, is a subset of E-Business (a company that does all or most of its transactions through the Internet), is the purchasing, selling, and exchanging of goods and services over computer networks (such as the Internet) through which transactions or terms of sale are performed electronically. Increase in sales. Increase in customers. Ability to be open 24/7. Instant processing of transactions. Increased business reach. Use electronic payment refers to paperless monetary transactions. These business transactions occur either as business-to-business (B2B), business- to-consumer (B2C), consumer-to-consumer (C2C) or consumer-to-business (C2B). The terms e-commerce and e-business are often used interchangeably. The term E- Tail (electronic retailing) is also sometimes used in reference to transactional processes for E-Shopping or Online Shopping. E-Shopping or Online Shopping E-Shopping is the browsing and purchase of goods using computer (Internet) or Television catalog; also called Home Shopping. Online Shopping is a form of e-commerce which allows customers to directly buy goods form seller over the Internet.
  • 4.
    5 Online shopping isa form of electronic commerce which allows consumers to directly buy goods or services from a seller over the Internet using a web browser. Consumers find a product of interest by visiting the website of the retailer directly or by searching among alternative vendors using a shopping search engine, which displays the same product's availability and pricing at different e-retailers. A typical online store enables the customer to browse the firm's range of products and services, view photos or images of the products, along with information about the product specifications, features and prices. Online stores typically enable shoppers to use "search" features to find specific models, brands or items. Online customers must have access to the Internet and a valid method of payment in order to complete a transaction, such as a credit card, a debit card, or a service such as PayPal. For physical products (e.g., books or clothes), the e-retailer ships the products to the customer; for digital products, such as digital audio files of songs or software, the e-retailer typically sends the file to the customer over the Internet. Save Time Save Fuel Save Energy Comparison of Prices 24/7 Availability Hate Waiting in Lines Too Ashamed to Buy Easy to Search Merchandise You Want to Buy Say 'goodbye' to the days when you stood in line waiting, and waiting, and waiting some more for a store clerk to finally check out your items. Online shopping transactions occur instantly-saving you time to get your other errands done! Additionally, unlike a store, online shopping has friendly customer service representatives available 24 hours a day, 7 days a week to assist you with locating, purchasing and shipping your merchandise.
  • 5.
    6 In day today life, we will need to buy lots of goods or products from a shop. It may be food items, electronic items, house hold items etc etc. Now days, it is really hard to get some time to go out and get them by ourselves due to busy life style or lots of works. In order to solve this, B2C E-Commerce websites have been started. Using these websites, we can buy goods or products online just by visiting the website and ordering the item online by making payments online. : Many customers go for purchasing offline so as to examine the product and hold the possession of the product just after the payment for the product. In this oyalty depends upon the consistent ability to deliver quality, value and satisfaction. Offline shopping has a sense of immediacy. You get to posses the item you've purchased the very moment. If we can search and make a list of items that we would like to try while shopping, before actually going out. This way we can be more confident in our purchase and not missing out something... This can also help us to decide what areas to visit. And plan such an event with friends.... Time Consuming Shipping Rates Refunds/Returns Disputes Lack of options Cash-Back offers not present Bad customer service Also there are expenses for traveling from house to shop. More over the shop from where we would like to buy something may not be open 24*7. In order to
  • 6.
    7 overcome these, wehave e-commerce solution, i.e. one place where we can get all required goods/products online. A wave of social & economic changes often follows in the wake of the new technology. New opportunities may arise to improve on a online shopping process or to do something that was not previously possible. Changes in the way individuals are organized into service provider & customers may then be necessary, & they complete for economic resources with established units. People have never before in a time when the scope of scientific inquiry was so broad, so when the speed of applying the new technology for many changes in the organization. In response to technological, socio-economical factors, top level managers may decide to recognize operations & introduce new schemes. To remove all the disadvantages of conventional methods, a system is proposed which is an online shopping. The purpose of online shopping is to save time, save money. Through online shopping one can save his valuable time. One can watch and select things he wants to buy. Through online shopping we can save our money because prices are less than market prices and we receive our bought things at our home. No need to go anywhere and do shopping. We can get different varieties of things online and we can choose which one we want.
  • 7.
    8 Through Online Shopping,a person who wants to buy is a lifestyle e-commerce web application, which retails various fashion and lifestyle products. This project allows viewing various products available enables registered users to purchase desired products instantly using PayPal payment processor (Instant Pay) and also can place order by using Cash on Delivery (Pay Later) option. This project provides an easy access to Administrators and Managers to view orders placed using Pay Later and Instant Pay options. In order to develop an e-commerce website, a numbers of Technologies must be studied and understood. This is one of the main reasons that online shopping has become so popular, as it allows you to switch stores and products by clicking a button rather than traveling to a new store. Of course, a large selection means that your decision making process may be a bit more difficult, but it also makes it more likely that you will find a high quality product that truly pleases you. When you purchase a new product, whether for yourself or for another person, it is always nice to have that product in your possession immediately. Needless to say, the quality of a product is also very important. And, while most online shopping offers you the ability to return faulty or imperfect products. Another very important aspect of any shopping experience is trying to save as much money as possible. One reason that people enjoy online shopping is that you can often find a product more cheaply online than you can in stores. Yes online shopping is better than offline because we can shop at any of our favorite shop and can get the delivery on same day itself.
  • 8.
    9 As the goalof the application is ease of use and to provide an interactiveinterface, extensive research has been done to gain an insight into the needs and behaviors of various users. The working of the application is made convenient and easy to use for the end user. Online shopping tries to enhance access to care and improve the continuity and efficiency of services. Depending on the specific setting and locally, case managers are responsible for a variety of tasks, ranging from linking clients to services to actually providing intensive shopping and delivery services themselves This product has great future scope. Online shopping Internet software developed on and for the Windows and later versions environments and Linux OS. This project also provides security with the use of Login-id and Password, so that any unauthorized users can not use your account. The only Authorized that will have proper access authority can access the software. The objective of feasibility study is to determine whether or not the proposed system is feasible. The feasibility is determined in terms of four aspects. These are:- In this, one has to test whether the system can be developed using existing technology or not. It is evident that necessary hardware and software are available
  • 9.
    10 for development andimplementation of proposed system. We acquired the technical knowledge of working in languages, and then only we have started designing our project. The customers are using different types of peripherals devices. Our system is capable of providing user friendly interface for all devices (Like laptops, mobile phone). As a part of this, the costs and benefits associated with the proposed system are compared and the project is economically feasible only if tangible and intangible benefits outweigh the cost. The cost for proposed online shopping system is outweighing the cost and efforts involved in maintaining the registers, books, files and generation of various reports. The system also reduces the administrative and technical staff to do various jobs that single software can do. So, this system is economically feasible. Legal feasibility determines whether the proposed system conflicts with legal requirements, e.g. the Data Protection Act. It will be done by some legal advisors. The objective of this software is to provide easy assistance to both the customer as well as the merchant with proper database and information. Online shopping is something that most of us take for granted these days. We enjoy the convenience and other benefits of shopping online. You can do shopping while in the comfort of your own home, without having to step out of the door. Sell at lower rate due to less over head. No wait to see the products if someone else are taking that.
  • 10.
    11 The software providesthe following facilities to the Administrator: Administrator can adding product to database. Administrator can edit or delete the products from the database. Administrator can adding and sees the delivery report to the database. The software provides the following facilities to the Customers : The customers register with their details and get authentication for an authorized Login. Customers are provided with up to date information on the products available by categories. Using Shopping Cart, see the item selected appears in the shopping. Select the shipping option for the item purchased if the item is being delivered physically. Using Payment Options. use either online modes (PAYPAL) or offline modes (COD) After buying and making payment the products are send to customers address that he has given. Designers of online shops are concerned with the effects of information load. Information load is a product of the spatial and temporal arrangements of stimuli in the web store. Compared with conventional retail shopping, the information environment of virtual shopping is enhanced by providing additional product information such as comparative products and services, as well as various alternatives and attributes of each alternative, etc. Customers are attracted to online shopping not only because of high levels of convenience, but also because of broader selections, competitive pricing, and greater access to information. Business organizations seek to offer online shopping not only because it is of much lower cost compared to bricks and mortar stores, but
  • 11.
    12 also because itoffers access to a worldwide market, increases customer value, and builds sustainable capabilities. Online customers must have access to the Internet and a valid method of payment in order to complete a transaction. Generally, higher levels of education and personal income correspond to more favorable perceptions of shopping online. Increased exposure to technology also increases the probability of developing favorable attitudes towards new shopping channels. Online shoppers commonly use a credit card or a PayPal account in order to make payments. However, some systems enable users to create accounts and pay by alternative means, such as: Cash on delivery (C.O.D.) Debit card Credit Card Gift cards Online Banking Some online shops will not accept international credit cards. Some require both the purchaser's billing and shipping address to be in the same country as the online shop's base of operation. Other online shops allow customers from any country to send gifts anywhere. The financial part of a transaction may be processed in real time (e.g. letting the consumer know their credit card was declined before they log off), or may be done later as part of the fulfillment process. Once a payment has been accepted, the goods or services can be delivered in the following ways: Drop shipping: The order is passed to the manufacturer or third-party distributor, who then ships the item directly to the consumers. By passing the retailer's physical location to save time, money, and space.
  • 12.
    13 In-store pick-up: Thecustomer selects a local store using locator software and picks up the delivered product at the selected location. This is the method often used in the bricks and clicks business model. Printing out: provision of a code for, or e-mailing of such items as admission tickets and scrip (e.g., gift certificates and coupons). The tickets, codes, or coupons may be redeemed at the appropriate physical or online premises and their content reviewed to verify their eligibility (e.g., assurances that the right of admission or use is redeemed at the correct time and place and for the correct number of uses). Shipping: The product is shipped to a customer-designated address. With the onset of the Internet and e-commerce sites, which allow customers to buy tickets online, popularity of this service has increased. A shopping cart is a piece of e-commerce software on a web server that allows visitors to an Internet site to select items for eventual purchase; a shopping cart is a piece of software that acts as an online store's catalog and ordering process. Typically, a shopping cart is the interface between a company's Web site and its deeper infrastructure, allowing consumers to select merchandise; review whatthey have selected; make necessary modifications or additions; and purchase the merchandise. Shopping carts can be sold as independent pieces of software so companies can integrate them into their own unique online solution, or they can be offered as a feature from a service that will create and host a company's e- commerce site. Online gift shops are websites which have the primary objective of selling products online that will be given to others. These online retailers may or may not be associated to a physical shop.
  • 13.
    14 There are 3kinds of users for the proposed system. Administrators are the ones who add or administer the categories for the products, and administers the Vendor. Administrator can see the daily sell. He can also see the feedback given by the customer. Vendors/Sellers will add their products to the database, which will be seen in the website to the end users or say customers who can buy the products by selecting the one they need. Vendors will have the special privileges than the end users, and have ability to manage the products added by them. The end user will be viewing and buying the products and see the product, their prices and quantity available .Customer can also write feedbacks for products and services. The problem under study is being divided into several modules/functions discussed below to understand the approach to the solution in the broader way:
  • 14.
    15 The main page,neatly designed page, here login option is provided to login. Also new signup option is provided to for new user to signup. This screen display all the main categories from this point user can select any category and they can proceed to select the products in this category. This is search screen for selecting product . Option must be provide to select the product based on name. Select product based on the category and based on the company, Etc. This screen shows all the products under the search criteria. If there are no products under these search criteria then system will give the message that there are no products found under this category. Also option is provided to select the products. View cart screen shows all the selected items, here quantity as to be entered. And also option is provided to deselect the products. This screen shows the final products in the view cart. This gives product list, quantity, Total Amount etc, so user will get the clear information that how much is the total amount of this selection. This is the final screen in buying process. Here customer as confirm the order. This module deals with the registration of New Customers I.e. the details of the customer like name, email address, password, etc. when Registration successful and customer is allowed to logged in the website .So that he/she can access most of the features available in the website. This module deals with selecting the products to be purchased and adding to the cart.
  • 15.
    16 This module dealswith Payment Options in this the Link is be given and then when its clicks the PAYMENT GATEWAY (new window will open and pay ) and when its successful pay by customers/end user then BACK or HOME option will be available to Reach Welcome Page. In addition to the Non functional requirements are other requirements that don't actually do anything, but that are critical nevertheless. Specify system characteristics that are required for acceptance of the system by the end user. The system must automatically log out all customers after a period of inactivity. -end servers shall only be accessible to authenticated administrators. Sensitive data will be encrypted before being sent over insecure connections like the internet. The reliability of the overall program depends on the reliability of the separate components. The main pillar of reliability of the system is the backup of the database which is continuously maintained and updated to reflect the most recent changes. The system should be available at all times, meaning the user can access it using a web browser, only restricted by the down time of the server on which the system runs. In case of a of a hardware failure or database corruption, a replacement page will be shown. Also in case of a hardware failure or database corruption, backups of the database should be retrieved from the server and saved by the administrator. A commercial database is used for maintaining the database and the application server takes care of the site. In case of a failure, a re-initialization of the program will be done. Also the software design is being done with modularity in mind so that maintainability can be done efficiently. The application is HTML and scripting language based. So The end- user part is fully portable and any system using any web browser should be able to use the features of the system, including any hardware platform that is available or
  • 16.
    17 will be availablein the future. An end-user is use this system on any OS; either it is Windows or Linux. The system shall run on PC, Laptops, and PDA etc. Each part of the user interface intends to be as user friendly as possible. The fonts and buttons used will be intended to be very fast and easy to long time for the page to load. The user interface for the software shall be compatible to any browser such as Internet Explorer, Mozilla or Netscape Navigator by which user can access to the system. Hardware requirements for Insurance on internet will be same for both the parties which are follows : Processor: - Pentium I or above. RAM: - 128 MB or above. HD: - 20 GB or above. Operating System : Linux, Windows etc. Development Tool : HTML, CSS, JavaScript. Data Base : SQL. The Website Order system shall send an e-mail confirmation to the customer that the items they ordered will be delivered to the shipping address along with user identification. There are few constraints that the system should follow. They are: All the inputs should be checked for validation and messages should be given for the improper data. The invalid data are to be ignored and error messages should be given. Details provided by the vendor during his sign up should be stored in database. While adding the products to the system, mandatory fields must be checked for validation whether the vendor has filled appropriate data in these mandatory fields. If not, proper error message should be displayed or else the data
  • 17.
    18 is to bestored in database for later retrieval. All mandatory fields should be filled by customer, while buying the items from the cart. The product does require back-end database server SQL for storing the username and password for different types of user of the system as well as various databases regarding various insurance information. User must be trained for basic computer functionalities. User must have the basic knowledge of English . The system must be able to respond to database software within reasonable time. Customer Admin Request Update ConfirmationResponse E-Shopping System
  • 18.
  • 19.
  • 20.
  • 21.
  • 22.
  • 23.
  • 24.
  • 25.
    26 The process oftesting of an integrated hardware and software system to verify that the system meets its specified requirements. Verification: Confirmation by examination and provisions of objective evidence that specified requirements have been fulfilled. To test the system as a whole, requirements and expectations should be clear and the tester needs to understand real time usage of application too. Install proposed system to run project. In this system windows platform is required. So first of all install windows 98/2000/XP/8/10 operating system. Install sufficient hardware such as monitor, printer, keyboard etc. on site. Help also can provide to user to meet timing demands & balance job mix. After the modules were tested & integrated with software packages both valid & invalid test transaction were run to test software system. User will be tested to determine if they are completing the forms correctly, accuracy & speed of data entry personnel will be evaluate the efficiency of screen input layout will be evaluated. View & enquiry screen will be tested for accuracy based on live data is entered during the training sessions. All reports will be issued to the final users, & each user will be required to fill out a questionnaire if the view report meets his/her information needs.
  • 26.
    27 After live datais entered, data files are tested for completeness by comparing batch control total to produce from the database. Other database tests are performed during development. To make sure how well the system recovers from various input errors and other failure situations. To make sure that functionality of product are working as per the requirements defined, within the capabilities of the system, performance characteristics. To make sure whether the system can operate well with third party products or not. To make sure system can be operated for longer duration without developing failures. topics documents are correct and usable. To make sure that system does not allow unauthorized access to data and resources.
  • 27.
    28 Following of sometest cases are made during entire level of testing: Verification of permitted users is done by entering the valid & authorized Testing for various queries generated in the application were tested whether query request for local database returns the correct dataset for the corresponding query as well as queries for updating (edit), save the data properly in database. Here it was tested that, if correct or incorrect entries by the user are accepted & the processed data outputs the expected results
  • 28.
    29 http://en.wikipedia.org/wiki/Online_shopping#Advantages http://www.w3school.com http://www.google.com http://www.E-Commercetimes.com/perl/story/18403.html Core Java 2I and II, by Cay S. Horstmann and Gary Cornell The Complete Reference JSP 2.0 by Hanna Beginning JavaScript 2nd Edition, by Wilton The Complete Reference SQL The Complete Reference HTML
  • 29.