1
INTRODUCTION
Textile Accounts 14percent of India’s industrial production and around
27 percent of its exports earnings from growing its own raw material (cotton,
jute, silk and wool) to providing value added products to consumers (fabric and
garments), the textile industry covers a wide range of economic activities,
including employment generation in both organised and unorganised sectors.
Manmade fibres accounts for 40 percent share in a cotton dominated
Indian textile industry. India accounts 15 percent of world’s total cotton crop
production and records largest producer of silk.
Textile sector is the second largest employer after the agriculture sector in
both rural and urban areas. India is a large pool of skilled low-cost textile
workers, experienced in technology.
Nowadays, out of the total demand of the textile fibres about 70% is
covered by cotton. Its widespread use is largely due to ease with which its fibers
are spun into yarn.
2
HISTORY OF THE COMPANY
S.S.K.TEXTILES was established in the year 1994, with the Aim of
Delivering Quality Cotton To The Textile Industry.
It is located at a small village in Coimbatore district ,with a capacity of
12000 spindles and Todayit is a Dominant Player in the Textile Melange Yarn
Market Utilising
 The Latest Technology,
 High Grade Raw Material and
 Stringent Quality Control.
to deliver the Finest Products to its customers.
They are manufacturer of Melange Yarn, with the raw material
 Cotton and
 Polyester.
3
PROFILE OF THE COMPANY
NAME : S.S.K.TEXTILES
ADDRESS : SELAMBARAYAMPALAYAM
C.C.PUDUR (POST),
KARUMATHTAMPATTI (VIA),
COIMBATORE.
PINCODE : 641659
YEAR OF ESTABILISHMENT : 1994
PRODUCT : MELANGE YARN
BANK : ICICI BANK
CONTACT NUMBER : 0421-2362356
FAX NUMBER : +91-421-2362358
EMAIL ID : ssktextiles@yahoo.com
TIN NUMBER : 333824461597
CST NUMBER : 657350
NUMBER OF WORKERS : 239
NATURE OF BUSINESS : MANUFACTURER / SUPPLIER
WEBSITE : www.ssktextiles.com
PROPRIETOR : MR.S.K.SUBRAMANIAM
RAW MATERIAL : COTTON AND POLYSTER
CONTACT PERSON : Mr. S. GUNASEKARAN (JMD)
4
OBJECTIVES OF THE COMPANY
 To setup a state-of-the-art infrastructure unit.
 To recruit the Professionals on the basis of their knowledge and
experience in their respective domains.
 To provide various client-centric policies and Timely Delivery.
 To render its services in an efficient manner.
 To be a part of development of their society.
 To provide employment to the people.
 To ensure employer welfare by introducing some scheme.
5
OBJECTIVE OF THE TRAINING
The main objectives of the training are
 To know the organisation structure of the company.
 To study about the various departments in the company.
 To study about the manufacturing process ofthe company.
 To study about the welfare activities provided by the company.
 To study about how Human Resourcedepartment functioning and planning
the beneficial schemes for the employees.
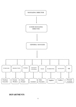
ORGANISATIONAL CHART
6
DEPARTMENTS
MANAGING DIRECTOR
JUNIOR MANAGING
DIRECTOR
PURCHASE PRODUCTION HRSTORES
MARKETING
QUALITY
CONTROL SALES ACCOUNTS
GENERAL MANAGER
Purchase
Executive
SuppliersStores
Keeper
AuditorsFactory
Workers
Sales
Executive
Personal
AssistantAssistant
7
` An Organisation’s functions are rendered under various Heads which is
known as department. The following are the departments in the S.S.K.Textiles
 Purchase Department
 Stores Department
 Production Department
 Quality ControlDepartment
 Sales Department
 Marketing Department
 Accounts Department
 Human ResourceDepartment
PURCHASE DEPARTMENT
8
The first function of the textile industry is purchasing the raw material.
The main function of this department is buying raw materials and
supplying to the production department whenever necessary. Department heads
inform to their requirements of spares to store through purchase indent.
Stores receive the purchase indent and check whether it is available or not
they sent into purchase department. Purchase assistant gets approval from
managing director after getting approval from general manager prepares
quotation to parties.
Purchase department is the primary department in the company. The
demand and supply of the good is maintained by purchase of the raw materials.
The purchase policy of the company is decided by the managing director
of the company the main objective of the purchase department is accuracy,
quality of products and customer satisfaction.
Mode of payment is on two basis
 Cash and
 Credit.
IMPORTANCE OF PURCHASING:
The purchasing function is major importance on account of the following:
9
 Sales depend upon the purchasing, under stiff competition, products will
have to be sold at the prevailing market price, and controlling cost will
maximize the profit.
 Business profit depends upon the turnover of investment.
 The purchasing department gets materials of good quality.
 The purchasing department comes in close contact with many other
companies and the general market in course of discharging its function.
FLOW OF CONTROL:
MANAGING DIRECTOR
GENERAL MANAGER
PURCHASE DEPARTMENT
PURCHASE ASSISTANT
STORES DEPARTMENT
The stores department prepares the receipt and issues of raw materials. It
10
maintains mainly raw materials stock. Code no is the ID for each units of raw
material specified in code register.
Daily stock received note is prepared to reduce frauds and confusions.
Approval goods of sample ordered, then only preparing material invoice note.
Material and department wire code are all maintained. Any repairs on
machine will be maintaining in service book which shows on which date they
send to repair and of serviced.
They also maintain daily book which includes date, time, invoice, quality
of materials, etc., which are maintained by the stores department officers.
FLOW OF CONTROL:
11
MANAING DIRECTOR
GENERAL MANGER
STORES DEPARTMENT
STOREKEEPER
12
PRODUCTION DEPARTMENT
The production department activities has been conducted under the
following process, mixing, blow room, carding, simplex, ring spinning, cone
winding, packing.
Final product of the textile industry is the yarn which is in different
qualities and counts.
The quality differs by means of cotton used percentage in production.
PRODUCTS MEANING COTTON
(%)
POLYESTER
(%)
GM GREY MELANGE 88 12
LGM LIGHT GREY MELANGE 93 7
ECRO ECRO MELANGE 98 2
BALE:
A commercial package consisting of cotton lint tightly compressed,
covered with bagging and bound with metallic or polymer straps.
COUNTS:
Yarn count is the numerical expression of yarn, which defines its fineness
or coarseness.
 25counts
 30counts
 34counts
13
PRODUCTION DEPARTMENT CHART:
The productionactivities have been conducted under the flowing
process.
MIXING
BLOW ROOM
CARDING
DRAWING
SIMPLEX
SPINNING
CONE WINDING
PACKING
DELIVERY
14
MIXING:
 This is the first process carried ot manually by labours.
 8 bales per day approximately.
 Cotton is received in bales for getting various counts of yarn; it is required to
mix various varieties of cotton accordingly. The mixing formula differs from
count to count and mill to mill.
 The size, weight, density of bales for cotton varies country to country.
 After Mixing ,the mixed cotton is carried to ha Blow room.
 Normally cotton bale weighs around 170 Kgs.
.
15
BLOW ROOM:
In this room the polyester is opened and cleaned to produce a clean well
opened and uniform lap. It cleans the seeds and input, is in the form of a lap.
The weight of each lap is 15kgs the waste weight is less than 8%.Blow room
line consists of opening, cleaning, mixing and lap making machine. In this room
tarmacs machine is used for this process.
16
CARDING:
In carding process laps are taken from the blow room department to the
carding department for further opening and cleaning. The load is fed into
carding machine and well opened and more uniform silver is produced in the
carding machine.
DRAWING:
This has got up 25 drawing machine. In this process has got breaker and
finisher. The carding sliver is fed into drawing machine. In drawing the
polyester it is drawn parallel and collected in cones and stores in place for
spinning process here.. In this section the carding sliver gets their original
shape. The quality of sliver will be more improved.
SIMPLEX:
This mill has got MMC simplex machine the sliver is converted into a
thick thread from roving and rolled.
17
SPINNING:
There are 6 short frames. The yarn which is delivered from roller is
wound on plastic tubes called “Ring bobbin” speed in increased according to the
production.
IMPORTANT PROPERTIES CONSIDERED FOR SPINNING:
 Fibre length& length uniformity
 Fibre strength and elongation.
 Fibre fineness.
 Fibre cleanliness.
 Fibre colour.
 Fibre stiffness
CONE WINDING:
There are about 60 “spindles tex winding machines” the defect found in
the thread is removed by yarn cleaner and quality of the yarn will improved the
size of cone.
PACKING:
18
The sales of bundles and bales are manufactured cones are produced and
packed in polyester boxes and they are for sales.
The cones are put into a polythene bag and these bags are packed with 40
cones only .Average weigh of a cone range from 1.20-1.25kg.
The cones are properly arranged and backed finally it is send to the depot
for sales. A normal bag weight around 50kg.
The offered yarn is suitable for crochet and knitting work.
DELIVERY:
The finished products are delivered only after sales and payment made.
The products are delivered by transportation people.
19
QUALITY CONTROL DEPARTMENT
Quality control, or QC for short, is a process by which entities review the
quality of all factors involved in production. ISO 9000 defines quality control as
"A part of quality management focused on fulfilling quality requirements".
 This approach places an emphasis on three aspects: Elements such as
controls, job management, defined and well managed processes,
performance and integrity criteria, and identification of records
 Competence, such as knowledge, skills, experience, and qualifications
 Soft elements, such as personnel, integrity, confidence, organizational
culture, motivation, team spirit, and quality relationship.
In this department snap study done day to day is the main function of
quality officer. If any break down in machines, because of electricity, repair of
machinery and stoppage of any damages or mistakes leads to trucking of works.
So monthly once it will be checked.
20
RECORD MAINTANENCE:
Weekly once technical reports were submitted to general manager and
analyzed all the records gone to head office. Warp block and warp reel is used
in this section.
FUNCTIONS:
 Collect samples as per plan and standard.
 Conduct routine and non-routine tests as per recommended standard.
 Record and properly document test result.
 Interpret market demand in terms of quality characteristics/ parameters.
 Properly maintain the machines/ equipments (follow the maintenance rules).
 Maintain room temperature and humidity properly.
21
STAPLE LENGTH:
 The staple length decides the count of yarn that can be span.
 The staple length is determined from an instrument called FIBOGRAPH.
 The staple used to check the quality of yarn.
 Staple length is an important criterion for spinning fibre, as shorter fibres are
more difficult to spin than longer ones.
 So staple length varies from short to longer length fibres, short fibres also
resulting in more hairy yarns.
WARP BLOCK:
The machine is used for the weighted the silver. The weighted should be
of 18grams.
 Function of the machine:
Used for making Sliver and roving lea and count determination.
Weight unit= Weight bothfor sliver and roving is measured in grain.
WARP REEL:
 A wrap reel or skein winder is a device for measuring yarn and making it
into hanks of a standard size.
 The reel is of a standard size and its revolutions are counted as the yarn is
wrapped around it.
 Function of the machine:
Used for making yarn lea and count measurement.
QUALITY CONTROL DEPARTMENT CHART:
22
SALES DEPARTMENT
QUALITY CONTROL
DEPARTMENT
SUPERVISIOR
WORKERS
23
This department involves in selling of produced different varieties yarn.
 It export sales, local grey cloth sales and it processed cloth sales
and it sale yarn.
 The main objectives of sales is to minimizing over heads like sales
expenses, commission, incentives, discounts and other sales over
heads.
 It minimizing the inventory and sundry debtor. It ensures clarity to
facilitate quick decision, minimizing complaint.
 Stable in selling of goods and sales estimated target should be
achieved.
 The sales officers must have sufficient skill in their field to attain
maximum sales in the company.
FLOW OF CONTROL:
MANAGING DIRECTOR
GENERAL MANAGER
SALES DEPARTMENT

SALES EXECUTIVES
24
MARKETING DEPARTMENT
Marketing has an intensive position in today’s business activities.
Marketing of products helps in gaining popular and profits easily.
 To market the products enquiry is the important first steps. And to enquiry
received from enquiry for the products of quality, price etc.,
 For parties interest, instructions sent to weaving section to finish the goods
within time period given. So, performer invoice is used for getting payment.
 Marketing is the heart of all industrial activities. It is of vital importance for
all businessmen to understand the role of marketing in the economic
development of a country and raising the standard of living of people.
 This will enable the concern to know competitive rates in the market,
moreover information for confirming the sale of the products.
FLOW OF CONTROL:
MARKETING
PRODUCT
PLACE
PROMOTION
PRICE
25
MANAGING DIRECTOR
GENERAL MANAGER
MARKTING DEPARTMENT
SUPPLIERS
ACCOUNTS DEPARTMENT
26
Accounts of the organisation are properly maintained by an qualified
Accountant under whom the accounts are audited.
 Accounting of income and expenditure is done at accrual basis. And
payment is on both cash and credit basis.
 For the purchase of materials gate entry should be arranged by purchases
assistant.
 Accounts department maintain book like ledger, general ledger, cash book,
bank accounts. Cash book especially shows day to day expenses.
 Net profits is prepared and calculated accurately. It is the main aim of the
mill.
 The cash transactions are entered in a cash book and other transaction are
entered in the subsidiary book. The trail balance is calculated by monthly
once.
 At the end of financial year trading profit and loss account is prepared to
calculate to profit and loss of the company.
 The accounts department in the company is fully computerized heads
account department.
ACCOUNTS DEPARTMENTCHART:
27
Junior Managing Director
General Manager
Accountant
Accounts assistant
Cashier
28
HUMAN RESOURCE DEPARTMENT
Planning of future action is to attain success. So planning may be broadly
defined as conceptexpectation moral power and controlling the changes made.
Every organisation or industry is not only made by brick, cement or wood
but it builds by the following components (4m’s) i.e.
 Money
 Man
 Material
 Machine
The man is ultimate resources of the organization because they think,
speck, so that utilization of this resource is very critical.
Success orfailure of an organization depends on the effective
coordination of the resources such as money, material, machinery and men.
29
ROLE OF HUMAN RESOURCE MANAGEMENT:
 Managers are aware that HRM is a function that must play a vital role in
the success of organization.
 It is an active participant in charting the strategic course an organization
must take place to remain competitive, productive and efficient.
 It focuses on people (employees) who are the life blood of the
organization.
 The uniqueness of HRM lies in its emphases on the people in work
setting and its concerns for the well living and comfort of the human
resources in an organization.
 The HRM function is much more integrated and strategically involved.
 HRM and every other functions must work together to achieve the goal
and objectives of organization.
 Effectiveness required competing locally and internationally.
30
MAN POWER:
 Personal offer be knowledge in his work. The most important function of
personal management is manpower planning.
 Personal department include the time keeping and the shifts of the
labourers. The time officer maintains the workers attendance register,
shift register etc., the shift cards are issued to the workers.
 The personal department is maintained by the general manager. The
general manager do the work of labours problem oriented.
 This department is responsible for
 Recruitment,
 Placement, and
 Compensation,
 Motivation and
 Development of employee of the company.
 Every success ofthe organisation depends on the efficient and effective
man power.
 Every success oforganisation is depending on efficient and effective man
power.
 Therefore, people are the most significant resources of any organization.
WORKERS WELFARE:
31
Primary facility:
 This Canteen facility are provided inside the campus which costs are not
even one-third of the rates when compared to outside.
 Free bus facility for their transportation from company to residence.
Canteen facility are provided inside the campus.
Medical facility:
 It is a comprehensive scheme comprising medical claim, accident benefit
and compensation.
Safety training:
 Safety training is begin given to all employees working there once in
every year.
Benefits:
 ESI(EMPLOYEE STATE INSURANCE)
 PF(PROVIDENT FUND)
CONCLUSION
The industrial training in S.S.K.TEXTILES helped in providing
32
knowledge about various departments.
The management and department heads cooperated well to complete the
industrial training in a successful manner. It helps us to know the companies
rules and regulations and procedures.The internship training period I spend in
the textile industry was quite useful to gain good knowledge about the various
operations of the working of the final stage.If it would have been a longer
period. I could have learned much and could have got a chance of doing some
practical work also.
I also came to know the working of separate quality assurance. have
learnt that they are treating their employees and the rewarding of employees and
how to maintain a good report with the employees.I thank the company for
providing me this opportunity for undergoing system study in their concern.

Industrial training report

  • 1.
    1 INTRODUCTION Textile Accounts 14percentof India’s industrial production and around 27 percent of its exports earnings from growing its own raw material (cotton, jute, silk and wool) to providing value added products to consumers (fabric and garments), the textile industry covers a wide range of economic activities, including employment generation in both organised and unorganised sectors. Manmade fibres accounts for 40 percent share in a cotton dominated Indian textile industry. India accounts 15 percent of world’s total cotton crop production and records largest producer of silk. Textile sector is the second largest employer after the agriculture sector in both rural and urban areas. India is a large pool of skilled low-cost textile workers, experienced in technology. Nowadays, out of the total demand of the textile fibres about 70% is covered by cotton. Its widespread use is largely due to ease with which its fibers are spun into yarn.
  • 2.
    2 HISTORY OF THECOMPANY S.S.K.TEXTILES was established in the year 1994, with the Aim of Delivering Quality Cotton To The Textile Industry. It is located at a small village in Coimbatore district ,with a capacity of 12000 spindles and Todayit is a Dominant Player in the Textile Melange Yarn Market Utilising  The Latest Technology,  High Grade Raw Material and  Stringent Quality Control. to deliver the Finest Products to its customers. They are manufacturer of Melange Yarn, with the raw material  Cotton and  Polyester.
  • 3.
    3 PROFILE OF THECOMPANY NAME : S.S.K.TEXTILES ADDRESS : SELAMBARAYAMPALAYAM C.C.PUDUR (POST), KARUMATHTAMPATTI (VIA), COIMBATORE. PINCODE : 641659 YEAR OF ESTABILISHMENT : 1994 PRODUCT : MELANGE YARN BANK : ICICI BANK CONTACT NUMBER : 0421-2362356 FAX NUMBER : +91-421-2362358 EMAIL ID : ssktextiles@yahoo.com TIN NUMBER : 333824461597 CST NUMBER : 657350 NUMBER OF WORKERS : 239 NATURE OF BUSINESS : MANUFACTURER / SUPPLIER WEBSITE : www.ssktextiles.com PROPRIETOR : MR.S.K.SUBRAMANIAM RAW MATERIAL : COTTON AND POLYSTER CONTACT PERSON : Mr. S. GUNASEKARAN (JMD)
  • 4.
    4 OBJECTIVES OF THECOMPANY  To setup a state-of-the-art infrastructure unit.  To recruit the Professionals on the basis of their knowledge and experience in their respective domains.  To provide various client-centric policies and Timely Delivery.  To render its services in an efficient manner.  To be a part of development of their society.  To provide employment to the people.  To ensure employer welfare by introducing some scheme.
  • 5.
    5 OBJECTIVE OF THETRAINING The main objectives of the training are  To know the organisation structure of the company.  To study about the various departments in the company.  To study about the manufacturing process ofthe company.  To study about the welfare activities provided by the company.  To study about how Human Resourcedepartment functioning and planning the beneficial schemes for the employees. ORGANISATIONAL CHART
  • 6.
    6 DEPARTMENTS MANAGING DIRECTOR JUNIOR MANAGING DIRECTOR PURCHASEPRODUCTION HRSTORES MARKETING QUALITY CONTROL SALES ACCOUNTS GENERAL MANAGER Purchase Executive SuppliersStores Keeper AuditorsFactory Workers Sales Executive Personal AssistantAssistant
  • 7.
    7 ` An Organisation’sfunctions are rendered under various Heads which is known as department. The following are the departments in the S.S.K.Textiles  Purchase Department  Stores Department  Production Department  Quality ControlDepartment  Sales Department  Marketing Department  Accounts Department  Human ResourceDepartment PURCHASE DEPARTMENT
  • 8.
    8 The first functionof the textile industry is purchasing the raw material. The main function of this department is buying raw materials and supplying to the production department whenever necessary. Department heads inform to their requirements of spares to store through purchase indent. Stores receive the purchase indent and check whether it is available or not they sent into purchase department. Purchase assistant gets approval from managing director after getting approval from general manager prepares quotation to parties. Purchase department is the primary department in the company. The demand and supply of the good is maintained by purchase of the raw materials. The purchase policy of the company is decided by the managing director of the company the main objective of the purchase department is accuracy, quality of products and customer satisfaction. Mode of payment is on two basis  Cash and  Credit. IMPORTANCE OF PURCHASING: The purchasing function is major importance on account of the following:
  • 9.
    9  Sales dependupon the purchasing, under stiff competition, products will have to be sold at the prevailing market price, and controlling cost will maximize the profit.  Business profit depends upon the turnover of investment.  The purchasing department gets materials of good quality.  The purchasing department comes in close contact with many other companies and the general market in course of discharging its function. FLOW OF CONTROL: MANAGING DIRECTOR GENERAL MANAGER PURCHASE DEPARTMENT PURCHASE ASSISTANT STORES DEPARTMENT The stores department prepares the receipt and issues of raw materials. It
  • 10.
    10 maintains mainly rawmaterials stock. Code no is the ID for each units of raw material specified in code register. Daily stock received note is prepared to reduce frauds and confusions. Approval goods of sample ordered, then only preparing material invoice note. Material and department wire code are all maintained. Any repairs on machine will be maintaining in service book which shows on which date they send to repair and of serviced. They also maintain daily book which includes date, time, invoice, quality of materials, etc., which are maintained by the stores department officers. FLOW OF CONTROL:
  • 11.
  • 12.
    12 PRODUCTION DEPARTMENT The productiondepartment activities has been conducted under the following process, mixing, blow room, carding, simplex, ring spinning, cone winding, packing. Final product of the textile industry is the yarn which is in different qualities and counts. The quality differs by means of cotton used percentage in production. PRODUCTS MEANING COTTON (%) POLYESTER (%) GM GREY MELANGE 88 12 LGM LIGHT GREY MELANGE 93 7 ECRO ECRO MELANGE 98 2 BALE: A commercial package consisting of cotton lint tightly compressed, covered with bagging and bound with metallic or polymer straps. COUNTS: Yarn count is the numerical expression of yarn, which defines its fineness or coarseness.  25counts  30counts  34counts
  • 13.
    13 PRODUCTION DEPARTMENT CHART: Theproductionactivities have been conducted under the flowing process. MIXING BLOW ROOM CARDING DRAWING SIMPLEX SPINNING CONE WINDING PACKING DELIVERY
  • 14.
    14 MIXING:  This isthe first process carried ot manually by labours.  8 bales per day approximately.  Cotton is received in bales for getting various counts of yarn; it is required to mix various varieties of cotton accordingly. The mixing formula differs from count to count and mill to mill.  The size, weight, density of bales for cotton varies country to country.  After Mixing ,the mixed cotton is carried to ha Blow room.  Normally cotton bale weighs around 170 Kgs. .
  • 15.
    15 BLOW ROOM: In thisroom the polyester is opened and cleaned to produce a clean well opened and uniform lap. It cleans the seeds and input, is in the form of a lap. The weight of each lap is 15kgs the waste weight is less than 8%.Blow room line consists of opening, cleaning, mixing and lap making machine. In this room tarmacs machine is used for this process.
  • 16.
    16 CARDING: In carding processlaps are taken from the blow room department to the carding department for further opening and cleaning. The load is fed into carding machine and well opened and more uniform silver is produced in the carding machine. DRAWING: This has got up 25 drawing machine. In this process has got breaker and finisher. The carding sliver is fed into drawing machine. In drawing the polyester it is drawn parallel and collected in cones and stores in place for spinning process here.. In this section the carding sliver gets their original shape. The quality of sliver will be more improved. SIMPLEX: This mill has got MMC simplex machine the sliver is converted into a thick thread from roving and rolled.
  • 17.
    17 SPINNING: There are 6short frames. The yarn which is delivered from roller is wound on plastic tubes called “Ring bobbin” speed in increased according to the production. IMPORTANT PROPERTIES CONSIDERED FOR SPINNING:  Fibre length& length uniformity  Fibre strength and elongation.  Fibre fineness.  Fibre cleanliness.  Fibre colour.  Fibre stiffness CONE WINDING: There are about 60 “spindles tex winding machines” the defect found in the thread is removed by yarn cleaner and quality of the yarn will improved the size of cone. PACKING:
  • 18.
    18 The sales ofbundles and bales are manufactured cones are produced and packed in polyester boxes and they are for sales. The cones are put into a polythene bag and these bags are packed with 40 cones only .Average weigh of a cone range from 1.20-1.25kg. The cones are properly arranged and backed finally it is send to the depot for sales. A normal bag weight around 50kg. The offered yarn is suitable for crochet and knitting work. DELIVERY: The finished products are delivered only after sales and payment made. The products are delivered by transportation people.
  • 19.
    19 QUALITY CONTROL DEPARTMENT Qualitycontrol, or QC for short, is a process by which entities review the quality of all factors involved in production. ISO 9000 defines quality control as "A part of quality management focused on fulfilling quality requirements".  This approach places an emphasis on three aspects: Elements such as controls, job management, defined and well managed processes, performance and integrity criteria, and identification of records  Competence, such as knowledge, skills, experience, and qualifications  Soft elements, such as personnel, integrity, confidence, organizational culture, motivation, team spirit, and quality relationship. In this department snap study done day to day is the main function of quality officer. If any break down in machines, because of electricity, repair of machinery and stoppage of any damages or mistakes leads to trucking of works. So monthly once it will be checked.
  • 20.
    20 RECORD MAINTANENCE: Weekly oncetechnical reports were submitted to general manager and analyzed all the records gone to head office. Warp block and warp reel is used in this section. FUNCTIONS:  Collect samples as per plan and standard.  Conduct routine and non-routine tests as per recommended standard.  Record and properly document test result.  Interpret market demand in terms of quality characteristics/ parameters.  Properly maintain the machines/ equipments (follow the maintenance rules).  Maintain room temperature and humidity properly.
  • 21.
    21 STAPLE LENGTH:  Thestaple length decides the count of yarn that can be span.  The staple length is determined from an instrument called FIBOGRAPH.  The staple used to check the quality of yarn.  Staple length is an important criterion for spinning fibre, as shorter fibres are more difficult to spin than longer ones.  So staple length varies from short to longer length fibres, short fibres also resulting in more hairy yarns. WARP BLOCK: The machine is used for the weighted the silver. The weighted should be of 18grams.  Function of the machine: Used for making Sliver and roving lea and count determination. Weight unit= Weight bothfor sliver and roving is measured in grain. WARP REEL:  A wrap reel or skein winder is a device for measuring yarn and making it into hanks of a standard size.  The reel is of a standard size and its revolutions are counted as the yarn is wrapped around it.  Function of the machine: Used for making yarn lea and count measurement. QUALITY CONTROL DEPARTMENT CHART:
  • 22.
  • 23.
    23 This department involvesin selling of produced different varieties yarn.  It export sales, local grey cloth sales and it processed cloth sales and it sale yarn.  The main objectives of sales is to minimizing over heads like sales expenses, commission, incentives, discounts and other sales over heads.  It minimizing the inventory and sundry debtor. It ensures clarity to facilitate quick decision, minimizing complaint.  Stable in selling of goods and sales estimated target should be achieved.  The sales officers must have sufficient skill in their field to attain maximum sales in the company. FLOW OF CONTROL: MANAGING DIRECTOR GENERAL MANAGER SALES DEPARTMENT SALES EXECUTIVES
  • 24.
    24 MARKETING DEPARTMENT Marketing hasan intensive position in today’s business activities. Marketing of products helps in gaining popular and profits easily.  To market the products enquiry is the important first steps. And to enquiry received from enquiry for the products of quality, price etc.,  For parties interest, instructions sent to weaving section to finish the goods within time period given. So, performer invoice is used for getting payment.  Marketing is the heart of all industrial activities. It is of vital importance for all businessmen to understand the role of marketing in the economic development of a country and raising the standard of living of people.  This will enable the concern to know competitive rates in the market, moreover information for confirming the sale of the products. FLOW OF CONTROL: MARKETING PRODUCT PLACE PROMOTION PRICE
  • 25.
    25 MANAGING DIRECTOR GENERAL MANAGER MARKTINGDEPARTMENT SUPPLIERS ACCOUNTS DEPARTMENT
  • 26.
    26 Accounts of theorganisation are properly maintained by an qualified Accountant under whom the accounts are audited.  Accounting of income and expenditure is done at accrual basis. And payment is on both cash and credit basis.  For the purchase of materials gate entry should be arranged by purchases assistant.  Accounts department maintain book like ledger, general ledger, cash book, bank accounts. Cash book especially shows day to day expenses.  Net profits is prepared and calculated accurately. It is the main aim of the mill.  The cash transactions are entered in a cash book and other transaction are entered in the subsidiary book. The trail balance is calculated by monthly once.  At the end of financial year trading profit and loss account is prepared to calculate to profit and loss of the company.  The accounts department in the company is fully computerized heads account department. ACCOUNTS DEPARTMENTCHART:
  • 27.
    27 Junior Managing Director GeneralManager Accountant Accounts assistant Cashier
  • 28.
    28 HUMAN RESOURCE DEPARTMENT Planningof future action is to attain success. So planning may be broadly defined as conceptexpectation moral power and controlling the changes made. Every organisation or industry is not only made by brick, cement or wood but it builds by the following components (4m’s) i.e.  Money  Man  Material  Machine The man is ultimate resources of the organization because they think, speck, so that utilization of this resource is very critical. Success orfailure of an organization depends on the effective coordination of the resources such as money, material, machinery and men.
  • 29.
    29 ROLE OF HUMANRESOURCE MANAGEMENT:  Managers are aware that HRM is a function that must play a vital role in the success of organization.  It is an active participant in charting the strategic course an organization must take place to remain competitive, productive and efficient.  It focuses on people (employees) who are the life blood of the organization.  The uniqueness of HRM lies in its emphases on the people in work setting and its concerns for the well living and comfort of the human resources in an organization.  The HRM function is much more integrated and strategically involved.  HRM and every other functions must work together to achieve the goal and objectives of organization.  Effectiveness required competing locally and internationally.
  • 30.
    30 MAN POWER:  Personaloffer be knowledge in his work. The most important function of personal management is manpower planning.  Personal department include the time keeping and the shifts of the labourers. The time officer maintains the workers attendance register, shift register etc., the shift cards are issued to the workers.  The personal department is maintained by the general manager. The general manager do the work of labours problem oriented.  This department is responsible for  Recruitment,  Placement, and  Compensation,  Motivation and  Development of employee of the company.  Every success ofthe organisation depends on the efficient and effective man power.  Every success oforganisation is depending on efficient and effective man power.  Therefore, people are the most significant resources of any organization. WORKERS WELFARE:
  • 31.
    31 Primary facility:  ThisCanteen facility are provided inside the campus which costs are not even one-third of the rates when compared to outside.  Free bus facility for their transportation from company to residence. Canteen facility are provided inside the campus. Medical facility:  It is a comprehensive scheme comprising medical claim, accident benefit and compensation. Safety training:  Safety training is begin given to all employees working there once in every year. Benefits:  ESI(EMPLOYEE STATE INSURANCE)  PF(PROVIDENT FUND) CONCLUSION The industrial training in S.S.K.TEXTILES helped in providing
  • 32.
    32 knowledge about variousdepartments. The management and department heads cooperated well to complete the industrial training in a successful manner. It helps us to know the companies rules and regulations and procedures.The internship training period I spend in the textile industry was quite useful to gain good knowledge about the various operations of the working of the final stage.If it would have been a longer period. I could have learned much and could have got a chance of doing some practical work also. I also came to know the working of separate quality assurance. have learnt that they are treating their employees and the rewarding of employees and how to maintain a good report with the employees.I thank the company for providing me this opportunity for undergoing system study in their concern.