Summer internship at
SUNTEX CLOTHING LTD
(production house)
Submitted by:- Sakshi Arora Submitted to:-Tanvir Kaur Chouhan
B.sc fashion design (sem 5)
Summer internship at
SUNTEX CLOTHING LTD.
(production house)
ABOUT SUNTEX CLOTHING LIMITED
 Suntex Clothing Limited was incorporated 4 years ago on Monday 04 March 2013.
 According to Suntex Clothing and as per the information it has reported to registrar of
companies in Chandigarh its last Annual General Meeting (AGM) was held on Thursday
29 September 2016 and Its balance sheet was last filed on Thursday 31 March 2016.
 You can reach the company at their Registered Address E-730, Phase-Viii, Focal Point,
Ludhiana Punjab - 141010 India
ACKNOWLEDGEMENT
The successful completion of this internship project would be incomplete without the mention of
the people who made it possible.
I would like to thank Mr. Vaneesh Kumar Ladia for giving me the opportunity to learn under his
industry. It has been a great experience to work under my mentor Mr. Rajiv Dhawan, for guiding
me and giving me the freedom to work with my own ideas.
I also would like to thank and appreciate the whole staff of the company for their cooperation
and assistance during the course of internship.
I would like to thank my mentor Mr. Prempreet singh dhillon, for their guidance throughout the
internship.
It has been a great learning experience and I gained a lot of knowledge, it was like an eye opener,
and great exposure towards Knitwear industry.
PLANNING:
PLANNING IS EXERCISE OF INTELLIGENT ANTICIPATION IN ORDER TO
ESTABLISH HOW AN OBJECTIVE CAN BE ACHIEVED, OR A NEED FULFILLED, IN
CIRCUMSTANCES WHICH ARE INVARIABLE RESTRICTIVE.
PLANNING IS AN ACT OF PREDICTION, THE ACCURACY OF WHICH VARIES
ENORMOUSLY DEPENDING UPON THE KIND OF OBJECTIVE, THE SKILL OF THE
PLANNER AND HIS TECHNIQUES AND CHANCE.
THERE ARE THREE TYPES OF PLANNING:
1.PRODUCTION PLANNING RELATING THE QUALITIES OF SALE.
2.PRODUCTION PLANNING RELATING TO THE METHOD.
3.PRODUCTION PLANNING RELATING TO TIME.
MERCHANDISERS RESPONSIBILITY
 PRODUCT DEVELOPMENT
 MARKET AND PRODUCT ANALYSIS
 SELLING THE CONCEPT
 BOOKING ORDERS AND CONFIRMING DELIVERIES
 COSTING
 GIVING SHIPPING INSTRUCTIONS AND FOLLOWING SHIPPING,
 HELPING DOCUMENTATION DEPARTMENT
 TAKING RESPONSIBILITY FOR INSPECTIONS AND
 FOLLOWING UP THE SHIPMENT.
INFRASTRUCTURE
GarmentManufacturing
We use raw materials which are accepted as the best quality in the whole world and they are all
from the best master bathes firms like CIBA, Clariant and Dystar. Our laboratory is fully
equipped with Macbeth Color Matching System. The physical and chemical properties of the
fabrics are verified with up-to-date labs and quality control systems. We have a daily output of
10 Tons of Fabric and can increase this by laying on extra shifts as they become needed.
The company is having all the moderen facilities like a large selection of sewing
machines, JUKI, PEGASUS,JACK & KANSAI. All machines are fully computerized.
Currently we have installed 150 sewing machines working to their full capacity.
Juki Pegasus
Hashima Kansai
The company is having highly qualified professionals for production and quality supervisors who
work hard day and night to achieve the targets of the company in all respects.We ensure that we
can meet any type of requirements of our customers on our products range and we can also
manufacture any type of special requirements.
T-Shirts :
 Polo T-Shirts
 Round Neck T-Shirts
 Sweat Shirts
 Track Pants.
MERCHANDISING
Our merchandising team is committed to complete customer satisfaction. Our merchandising
department consists of highly qualified team of merchandisers whose prime aim is to provide
full satisfaction to our customer starting from the fabric procurement stage to shipment and
reporting the status of the order to the buyers regularly.
Various Departments / Sections of Orbid Apparels Ltd are as follows
1. SAMPLE
2. PATTERN
3. CUTTING
4. SEWING
5. FINISHING & PACKING
. 6. STORE
We offer services that includes Tie Dyeing Service, Acid Wash Service, Softener Wash
Service, Hard Wash Service, Enzyme Wash Service, Reactive Dyeing Service, Direct Dyeing &
Acid Dyeing, Cotton Knitted Fabric Dyeing.
QUALITY POLICY / PROCESSES
Being a quality driven company, we lay massive emphasis on the quality of our garments. Our
garments are noted for their quality workmanship. We ensure that the fabric is of the finest
quality. A lot of emphasis is laid on the designs, color and strength of garments. Style is as
important as quality is significant. All our products are subject to in-house scrutiny for multiple
times.
Some of our quality objectives include the following:
 Enhancing the production
 Eliminating the finishing operation
 Maintaining quality throughout our
operation
 Minimizing wastage of material
We also take utmost care while receiving the stock that comes for dyeing or
washing.
CLIENTS
National &International
PANTALOONS
FUTURE GROUP
BIG BAZAR
DUKE
PROLINE
INDUS LEAGUE
When an export order is given to a merchandiser, he has to schedule the
following main function to execute the export order perfectly in time. Are:-
1. Fabric requirement calculations,
2. Accessories requirement calculations (-Thread, Button, 1abet Poly bag, Main label, Woven
label, Fit label, Cartoon etc.)
3. Source of Fabrics
4. Sources of trims.
5. Possible date of arrival of fabrics & trims in the garments factory
6. Costing.
7. Garments production planning.
8. Pre shipment inspection schedule.
9. Shipment documents.
10. Have to make proper & Action plan
1. GARMENTS Trims:
2. Garments trims means all items used in the garment except the basic is called garments
trims. There are hundreds of items used to manufacture garments which are used as trims.
i. A list of few important trims is mentioned here.
a. Sewing thread h. Poly-bag
b. fussing i. Twill tape
c. Label j. Tag pin
d. Button k. Lock pin
e. Zipper l. HD logo
f. Tissue Paper m. Main lable (heat transfer)
g. twill tape n. Moglin tape
.
3. Quality of trims as well as proper selection of trims is very important; otherwise the
garments may be rejected returned by the customers.
4. Activities of Merchandising Department of Orbid Apparels Ltd:
5. Activities of Merchandising Department are as follows:
6. Communication with Buyers
a. Procure Order & Order confirmation
b. Costing
7. Consumption
a. Price Quoting
b. Sample Control & Approval
c. Potential Sourcing of Materials & Approval Fabric, Trims & Accessories
d. Lab dipping & Approval
e. Purchasing of Materials
f. Testing
g. Factory Scheduling / Planning
h. Order Follow up: all steps of production & Quality
i. Ensure On Time Delivery
j. Liaison with the customer during Design, Sourcing, Production & Shipping
k. Attend Buyer’s meeting
l. Ensure Customer Satisfaction
m. Product Development etc.
SEEWING THREAD:
There are various types sewing threads, which are used in the garments manufacturing industries.
100% Cotton. 100% Polyester, Nylon, Viscose, Mono Filament, Multi Filament, Textured, and
Core spun thread especially finished thread etc.
Among the mentioned packages in most cases sewing threads are used in cone form. Within a
cone length of sewing thread varies from 1000 to 500 meters.
LABEL:
Label is a common accessory, which is to use in each garments. Within each garment no of label
to be used more than one because there are various types of label to be used for various
information. In the garment label you will get some information.
Main label — name of company
Size label — Garments size
Price label Tag — Cost of garments
Composition label-fiber composition (Sometimes size in included)
Care label-Ironing & washing code, dying come (Instruction of garments care)
BUTTONS:
It is also common accessories used in the garments. It ‘may work as functional part as well as
decorative item, Buttons are made from Nylon Polyester, Wood Bone, Purl, Metal etc. it may
have two or four holes with shank.
 Melamine button
 Sandwich button
 Shank button
 Plastic button
ZIPPERS:
In the pant, trouser and jacket is a common component Metal or plastic-Teethes are used on
narrow tapes of polyester or Nylons & those two series of teethes locked by a slider. Sometimes
two sliders are used within a single zipper.
Usually zippers do not shrink after wash but increase of garments, which may shrink a wash then
the sipper area, may look wavy.
ELASTIC:
Elastics are available in many sizes and shapes. The force required to stretch the & elastic also
various depending on types of Elastic used.The elastic used in the bottom waistband of a jacket,
vest or pull over shirt etc yeas should consider using the elastic with more tractability. For pants
shorts, skirts (all buttons) the elastic should be of medium stretch ability.
Quality Control and Inspection Procedures
We normally follow AQL Level 4.0 inspection method, but on special case we follow any
inspection method our customers require.
Our quality controland inspection procedure includes the following
functions:
- Accessories Inspection
- Knitted & Flannel Inspection
- Measurement Spec checking
- Accessories Inspection testing
- Accessories Color Matching checking
- Daily Cutting checking
- Fabric Inspection
- Lab dip testing
- Washing Fabric testing
Total Quality of a garment depends on the following factors-
1) Quality of Fabrics
2) Quality of Accessories
3) Quality of Cutting
4) Quality of Machines
5) Quality of Sewing
6) Quality of Washing
7) Quality of Finishing
Quality in Sewing:Maximum quality controlling is in sewing lines as maximum defects occurred during
sewing. Some common defects are-
1) Thread tension
2) Broken stitch
3) Raw edge
4) Open seam
5) Skip stitch
6) Un-even shape
7) Down stitches
8) Center out
9) Gap difference
10) Poor ironing
11) Holes and damages
There are 3 types of quality checkers in sewing line.
Stages ofSample Development
FABRIC AND TRIMS STORE
Texport Syndicate, Bangalore has a centralised fabric and trims store in TS-IV Unit which
receives fabric and trims from the suppliers and issues them to the other unit wherever they are
required. This store has been divided into two parts i.e.
• Fabric Store
• Trims and accessoriesstore
Fabric Cutting
 To make a complete garments, cutting is necessary.
 It means to cut out the garment pieces from lays of the fabric with the help of cutting
templates.
 In garments industries fabric is cut from laying and spreading with accuracy and properly
which is termed as fabric cutting.
• Requirements Of Cutting:
 Precession of cut
 Clean edge
 Infused edge
 Consistency in cutting
 Support of the lay
There are two type of cutting method
 Fully Manual
 Manually Operated Power Knife
1. Fully Manual
Hand Operated Scissor
• Features:
 First & oldest method of fabric cutting
 Used for cutting one or two plies of fabric
 Available to cut the fabric from left to right or right to left
 Can be cut by scissor
 Needs more time & contain high cost
 Used in tailoring & household purposeto cut fabric
2. Manually Operated PowerKnife
Straight Knife
• Features:
 Knife is driven by electric power
 Grinding wheel is present to sharp the knife during cutting
 Blade edge: straight edge, wave edge, saw edge, serrated edge
 Straight edge is mostly used
 Blade stroke 2.5 to 4.5 cm
 Can cut heavy fabric such as canvas & denim
Machines usedin Sewing section
 Single needle lock stitch Machine
 Double needle lock stitch Machine
 4 thread Over Lock Machine
 Bar tack Machine
 Button hole Machine
 Button attaching Machine
 Fusing Machine
Single needle lock stitch Machine
Double needle lock stitch Machine
4 thread Over Lock Machine
Bar tack Machine
Button hole Machine
Button attaching Machine
Fusing Machine
Machine No. of needle Thread consumption per
inch
Single needle lock stitch
Machine
1 2.5”
Double needle lock stitch
Machine
2 5”
3 thread Over Lock
Machine
3 16”
4 thread Over Lock
Machine
4 18”
5 thread Over Lock
Machine
5 21”
Bar tack ----------- 7” ---8”
Button hole stitching ----------- 6”—7” normally per hole
Button attaching 2 hole ---------- 4” per button
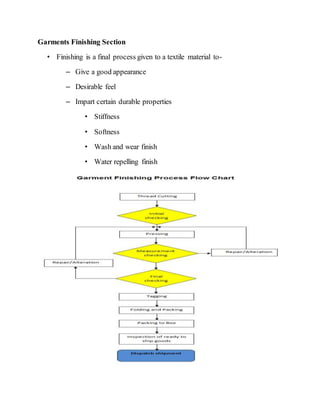
Garments Finishing Section
• Finishing is a final process given to a textile material to-
– Give a good appearance
– Desirable feel
– Impart certain durable properties
• Stiffness
• Softness
• Wash and wear finish
• Water repelling finish
Packing
Product

Summer internship at suntex

  • 1.
    Summer internship at SUNTEXCLOTHING LTD (production house) Submitted by:- Sakshi Arora Submitted to:-Tanvir Kaur Chouhan B.sc fashion design (sem 5)
  • 2.
    Summer internship at SUNTEXCLOTHING LTD. (production house) ABOUT SUNTEX CLOTHING LIMITED  Suntex Clothing Limited was incorporated 4 years ago on Monday 04 March 2013.  According to Suntex Clothing and as per the information it has reported to registrar of companies in Chandigarh its last Annual General Meeting (AGM) was held on Thursday 29 September 2016 and Its balance sheet was last filed on Thursday 31 March 2016.  You can reach the company at their Registered Address E-730, Phase-Viii, Focal Point, Ludhiana Punjab - 141010 India
  • 3.
    ACKNOWLEDGEMENT The successful completionof this internship project would be incomplete without the mention of the people who made it possible. I would like to thank Mr. Vaneesh Kumar Ladia for giving me the opportunity to learn under his industry. It has been a great experience to work under my mentor Mr. Rajiv Dhawan, for guiding me and giving me the freedom to work with my own ideas. I also would like to thank and appreciate the whole staff of the company for their cooperation and assistance during the course of internship. I would like to thank my mentor Mr. Prempreet singh dhillon, for their guidance throughout the internship. It has been a great learning experience and I gained a lot of knowledge, it was like an eye opener, and great exposure towards Knitwear industry.
  • 4.
    PLANNING: PLANNING IS EXERCISEOF INTELLIGENT ANTICIPATION IN ORDER TO ESTABLISH HOW AN OBJECTIVE CAN BE ACHIEVED, OR A NEED FULFILLED, IN CIRCUMSTANCES WHICH ARE INVARIABLE RESTRICTIVE. PLANNING IS AN ACT OF PREDICTION, THE ACCURACY OF WHICH VARIES ENORMOUSLY DEPENDING UPON THE KIND OF OBJECTIVE, THE SKILL OF THE PLANNER AND HIS TECHNIQUES AND CHANCE. THERE ARE THREE TYPES OF PLANNING: 1.PRODUCTION PLANNING RELATING THE QUALITIES OF SALE. 2.PRODUCTION PLANNING RELATING TO THE METHOD. 3.PRODUCTION PLANNING RELATING TO TIME. MERCHANDISERS RESPONSIBILITY  PRODUCT DEVELOPMENT  MARKET AND PRODUCT ANALYSIS  SELLING THE CONCEPT  BOOKING ORDERS AND CONFIRMING DELIVERIES  COSTING  GIVING SHIPPING INSTRUCTIONS AND FOLLOWING SHIPPING,  HELPING DOCUMENTATION DEPARTMENT  TAKING RESPONSIBILITY FOR INSPECTIONS AND  FOLLOWING UP THE SHIPMENT.
  • 5.
    INFRASTRUCTURE GarmentManufacturing We use rawmaterials which are accepted as the best quality in the whole world and they are all from the best master bathes firms like CIBA, Clariant and Dystar. Our laboratory is fully equipped with Macbeth Color Matching System. The physical and chemical properties of the fabrics are verified with up-to-date labs and quality control systems. We have a daily output of 10 Tons of Fabric and can increase this by laying on extra shifts as they become needed. The company is having all the moderen facilities like a large selection of sewing machines, JUKI, PEGASUS,JACK & KANSAI. All machines are fully computerized. Currently we have installed 150 sewing machines working to their full capacity. Juki Pegasus Hashima Kansai
  • 6.
    The company ishaving highly qualified professionals for production and quality supervisors who work hard day and night to achieve the targets of the company in all respects.We ensure that we can meet any type of requirements of our customers on our products range and we can also manufacture any type of special requirements. T-Shirts :  Polo T-Shirts  Round Neck T-Shirts  Sweat Shirts  Track Pants. MERCHANDISING Our merchandising team is committed to complete customer satisfaction. Our merchandising department consists of highly qualified team of merchandisers whose prime aim is to provide full satisfaction to our customer starting from the fabric procurement stage to shipment and reporting the status of the order to the buyers regularly. Various Departments / Sections of Orbid Apparels Ltd are as follows 1. SAMPLE 2. PATTERN 3. CUTTING 4. SEWING 5. FINISHING & PACKING . 6. STORE
  • 7.
    We offer servicesthat includes Tie Dyeing Service, Acid Wash Service, Softener Wash Service, Hard Wash Service, Enzyme Wash Service, Reactive Dyeing Service, Direct Dyeing & Acid Dyeing, Cotton Knitted Fabric Dyeing. QUALITY POLICY / PROCESSES Being a quality driven company, we lay massive emphasis on the quality of our garments. Our garments are noted for their quality workmanship. We ensure that the fabric is of the finest quality. A lot of emphasis is laid on the designs, color and strength of garments. Style is as important as quality is significant. All our products are subject to in-house scrutiny for multiple times. Some of our quality objectives include the following:  Enhancing the production  Eliminating the finishing operation  Maintaining quality throughout our operation  Minimizing wastage of material We also take utmost care while receiving the stock that comes for dyeing or washing. CLIENTS National &International PANTALOONS FUTURE GROUP BIG BAZAR DUKE PROLINE INDUS LEAGUE
  • 8.
    When an exportorder is given to a merchandiser, he has to schedule the following main function to execute the export order perfectly in time. Are:- 1. Fabric requirement calculations, 2. Accessories requirement calculations (-Thread, Button, 1abet Poly bag, Main label, Woven label, Fit label, Cartoon etc.) 3. Source of Fabrics 4. Sources of trims. 5. Possible date of arrival of fabrics & trims in the garments factory 6. Costing. 7. Garments production planning. 8. Pre shipment inspection schedule. 9. Shipment documents. 10. Have to make proper & Action plan 1. GARMENTS Trims: 2. Garments trims means all items used in the garment except the basic is called garments trims. There are hundreds of items used to manufacture garments which are used as trims. i. A list of few important trims is mentioned here. a. Sewing thread h. Poly-bag b. fussing i. Twill tape c. Label j. Tag pin d. Button k. Lock pin e. Zipper l. HD logo f. Tissue Paper m. Main lable (heat transfer) g. twill tape n. Moglin tape . 3. Quality of trims as well as proper selection of trims is very important; otherwise the garments may be rejected returned by the customers. 4. Activities of Merchandising Department of Orbid Apparels Ltd: 5. Activities of Merchandising Department are as follows: 6. Communication with Buyers a. Procure Order & Order confirmation b. Costing
  • 9.
    7. Consumption a. PriceQuoting b. Sample Control & Approval c. Potential Sourcing of Materials & Approval Fabric, Trims & Accessories d. Lab dipping & Approval e. Purchasing of Materials f. Testing g. Factory Scheduling / Planning h. Order Follow up: all steps of production & Quality i. Ensure On Time Delivery j. Liaison with the customer during Design, Sourcing, Production & Shipping k. Attend Buyer’s meeting l. Ensure Customer Satisfaction m. Product Development etc. SEEWING THREAD: There are various types sewing threads, which are used in the garments manufacturing industries. 100% Cotton. 100% Polyester, Nylon, Viscose, Mono Filament, Multi Filament, Textured, and Core spun thread especially finished thread etc. Among the mentioned packages in most cases sewing threads are used in cone form. Within a cone length of sewing thread varies from 1000 to 500 meters. LABEL: Label is a common accessory, which is to use in each garments. Within each garment no of label to be used more than one because there are various types of label to be used for various information. In the garment label you will get some information. Main label — name of company Size label — Garments size Price label Tag — Cost of garments Composition label-fiber composition (Sometimes size in included) Care label-Ironing & washing code, dying come (Instruction of garments care)
  • 10.
    BUTTONS: It is alsocommon accessories used in the garments. It ‘may work as functional part as well as decorative item, Buttons are made from Nylon Polyester, Wood Bone, Purl, Metal etc. it may have two or four holes with shank.  Melamine button  Sandwich button  Shank button  Plastic button ZIPPERS: In the pant, trouser and jacket is a common component Metal or plastic-Teethes are used on narrow tapes of polyester or Nylons & those two series of teethes locked by a slider. Sometimes two sliders are used within a single zipper. Usually zippers do not shrink after wash but increase of garments, which may shrink a wash then the sipper area, may look wavy. ELASTIC: Elastics are available in many sizes and shapes. The force required to stretch the & elastic also various depending on types of Elastic used.The elastic used in the bottom waistband of a jacket, vest or pull over shirt etc yeas should consider using the elastic with more tractability. For pants shorts, skirts (all buttons) the elastic should be of medium stretch ability.
  • 11.
    Quality Control andInspection Procedures We normally follow AQL Level 4.0 inspection method, but on special case we follow any inspection method our customers require. Our quality controland inspection procedure includes the following functions: - Accessories Inspection - Knitted & Flannel Inspection - Measurement Spec checking - Accessories Inspection testing - Accessories Color Matching checking - Daily Cutting checking - Fabric Inspection - Lab dip testing - Washing Fabric testing Total Quality of a garment depends on the following factors- 1) Quality of Fabrics 2) Quality of Accessories 3) Quality of Cutting 4) Quality of Machines 5) Quality of Sewing 6) Quality of Washing 7) Quality of Finishing Quality in Sewing:Maximum quality controlling is in sewing lines as maximum defects occurred during sewing. Some common defects are- 1) Thread tension 2) Broken stitch 3) Raw edge 4) Open seam 5) Skip stitch 6) Un-even shape 7) Down stitches 8) Center out 9) Gap difference 10) Poor ironing 11) Holes and damages There are 3 types of quality checkers in sewing line.
  • 12.
    Stages ofSample Development FABRICAND TRIMS STORE Texport Syndicate, Bangalore has a centralised fabric and trims store in TS-IV Unit which receives fabric and trims from the suppliers and issues them to the other unit wherever they are required. This store has been divided into two parts i.e. • Fabric Store • Trims and accessoriesstore
  • 13.
    Fabric Cutting  Tomake a complete garments, cutting is necessary.  It means to cut out the garment pieces from lays of the fabric with the help of cutting templates.  In garments industries fabric is cut from laying and spreading with accuracy and properly which is termed as fabric cutting. • Requirements Of Cutting:  Precession of cut  Clean edge  Infused edge  Consistency in cutting  Support of the lay There are two type of cutting method  Fully Manual  Manually Operated Power Knife
  • 14.
    1. Fully Manual HandOperated Scissor • Features:  First & oldest method of fabric cutting  Used for cutting one or two plies of fabric  Available to cut the fabric from left to right or right to left  Can be cut by scissor  Needs more time & contain high cost  Used in tailoring & household purposeto cut fabric
  • 15.
    2. Manually OperatedPowerKnife Straight Knife • Features:  Knife is driven by electric power  Grinding wheel is present to sharp the knife during cutting  Blade edge: straight edge, wave edge, saw edge, serrated edge  Straight edge is mostly used  Blade stroke 2.5 to 4.5 cm  Can cut heavy fabric such as canvas & denim
  • 16.
    Machines usedin Sewingsection  Single needle lock stitch Machine  Double needle lock stitch Machine  4 thread Over Lock Machine  Bar tack Machine  Button hole Machine  Button attaching Machine  Fusing Machine Single needle lock stitch Machine Double needle lock stitch Machine 4 thread Over Lock Machine
  • 17.
    Bar tack Machine Buttonhole Machine Button attaching Machine Fusing Machine
  • 18.
    Machine No. ofneedle Thread consumption per inch Single needle lock stitch Machine 1 2.5” Double needle lock stitch Machine 2 5” 3 thread Over Lock Machine 3 16” 4 thread Over Lock Machine 4 18” 5 thread Over Lock Machine 5 21” Bar tack ----------- 7” ---8” Button hole stitching ----------- 6”—7” normally per hole Button attaching 2 hole ---------- 4” per button
  • 19.
    Garments Finishing Section •Finishing is a final process given to a textile material to- – Give a good appearance – Desirable feel – Impart certain durable properties • Stiffness • Softness • Wash and wear finish • Water repelling finish
  • 20.