Silver Spark Apparel Ltd
Ipshita Patra
Sem- VII
Department Study
SSAL
• It isa wholly ownedsubsidiaryofthe Textile andApparelmajor RaymondLimited.
• This unitmanufacturessuitsandformaltrouserscatering largely tothe exportmarkets.
• The majormarketfor thefirm is USA,andothermarketsare Japan,CanadaandEurope.
The majorclients include:
• Konaka(JapaneseBuyer)
• CharlesTyrwhitt
• Peerless
• Levis
• STLonia
• J CPenny
• Calvin Klein
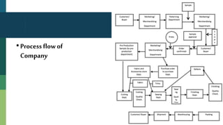
Departments
Marketing and
Merchandising Department
Purchase Department Pre-Production Department PlanningDepartment
CuttingDepartmentSewing DepartmentFinishingDepartmentWarehouse
IndustrialEngineering
Department
QualityAssurance MaintenanceDepartment
Accountsand Finance
Department
InformationTechnology
Department
MTM (Made toMeasure)
Department
•OrganisationalStructure of
SSAL
•Roleof each department
•Processflow of
Company
Sampling
Proto Sample
Fit Sample
Photo shoot
sample
Size Set
Pilot-Production
Sample
Top of
Production
Sample
Shipment Sample
• Stages of Sampling
SamplingIs DoneFor
Procurement oforders
Order confirmation
Finallookof thegarment
For knowingthe critical areas
For knowingcostof production
Operations required
Numberof workers required
Accessoriesrequired etc.
Planning & Purchase
Dept
• PROCESS FLOW OF PURCHASE DEPT  Process Flow
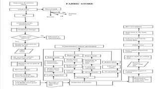
Fabric Store
• Function includes:
 Issuefabric tospreading department as
perplan
 Receive theend bits from thecutting
department
 4-pointsystemfollowed
 10% random inspectionfor trouser
fabric.
 100%inspectionfor jacketfabric.
 Spongingand24hr. relaxation isdone
for
 Preventing fabric shrinkage.
 Process Flow
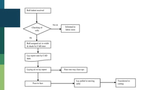
Cutting Department
•Processflow
chart(CAD)
Markerefficiency:
• Jacket:–88 –90%
• Trouser:–85 –87%
Software used: Gerber Accumark
 Processflow chart(Patternmaking)
Spreading Dept
Types oflaying methods:
• Manual spreading
• Automatic spreading
 Process Flow
Cutting
• Machine details :
• Automatic Spreaders:4
• Pin tables : 7
• CNCcutters: 4+1(band knife)
• Fusing machines: 5
• Manpower: 144
 Process Flow
Stickering/Numbering
The numbering of each part in a
particular lay is to be done in order
to avoid the problem of shade
variation in anygarment during
Sewing and also to assure that
different parts for a single garment
are from the same layer of the
fabric.
In addition it helps the
operators to have a perfect
count of the parts and thus,
helps in avoiding the
misplacement of parts.
SewingDept (Jkt)
• Jacket production is forte of SSAL.
• Known for its world class jacket manufacturing.
• Price range of jacket –Rs8000– Rs9,00,000
• Major buyers –
• Calvin klein,
• DKNY,
• Charles tyrwhitt
• Peerless
• Konaka(japan)
Jacket line Installed capacity Actual Budjet
1 600 470
2 600 470
3 600 410
4 600 410
5 600 370
HMS 30 30
Process flowchart
• The SAM for a basic jacketis
approx. 70-85 minand that for
japanese (konaka) jacketis
approx. 90-105 min.
• The material moves on
pneumaticallycontrolled
overhead hangers, whichuses the
principleof gravity beautifully
Finishing Dept
• Improvetheappearanceofthe
garments
• Improvethedrapebypressing
• Improvethedurabilityof the
garments
• Packingfor dispatch
Thefinishingdepartmentat SSAL has
theexclusivelicensetousethe“SI-RO-
SET chemical”forpermanentcrease
setting.
Process flow chart
Quality Dept
• Quality
hierarchyin
SSAL
• TASKOF QUALITYDEPARTMENT
• Quality parametersdiscussion in PP
meeting
• Quality Check before sending the samples
to the buyer
• Trainingthe quality inspectors
• Maintaining all inspection reportsfrom
store towarehouse.
• Final audit before shipment
Industrial Enginerring
Dept
CalculateSAMof
garmentfreshly
orderedto
calculatedifferent
consumptions
Work
measurementofa
newconfirmed
order
Toadvice
production
departmenton
garmentSAM and
line layout
Day today activity
Tocalculateline
efficiency
Tocalculate
operators
efficiency
Grade changeof
operators
Time andmethod
study
Linebalancing
Checkfor work
aid and
compliances
Preparationof
incentivescheme
• . Oncethe customersplace the orderthe
merchandisedepartment forwardsthe
orderto the industrial engineering
department forthe processing.
• Theythen preparethe CMcost (cut make
cost). Thisincludes:
 SAM (standard allocated minute) for
each individual operation
 Cost per machine houris calculation
Maintenance Dept
Carriesout preventive and correctivemaintenance
Line setup during stylechange
Warehouse
•Buyer wise
•Po wise
•Sizewisesegregation
•2 types of container
•20ft –40ft
Projects
Operation Buletin
raymondprojectsdelroy pearless
DKNY.xlsx
Work Station
Improvement
Jacket line – 3 Front Section
Workstation should be improvised according to the operator’s
ease whichwillgive access to do the workin minimum
amount of timeand withless physical fatigue.
• From Bundleto Piece Movement
• Handling
• Ergonomics
• Productivity
• Holding Materialand Equipment
• Storage andCapacity of Ministorage
• Folders to be attached
• Workstation Equipment and Method
Panels Movement
Front panels are being carried
by the operators tothe longer
distance.
Its not according to the
properbundle.
1. Forfront panels
available trolley / bin
trolleys are not feasible
to use.
Problems
Frontand back panels are
of length 82 cm.
Reasons
It is too big for tomove in
the line without affecting
the walking space.
1
1. No wheels ,so no ease
movement.
2. Dueto rod folded
panelscannotbekept
properly inthebin.
3. Iftried tohung,due
to displayrod not
possible
4. Horizontallength is
61cmwhichis less
than82 cm.
4
From Dart marking workstation to Dart Making
workstation
01 Operatorwill turnin twice to get the right ticketed
panel.
02 It takes 4-7mins in which novaluable process
is performed.
03 Due toheavy bundle sometimes 2 operators are
engaged
04 Thedistance between the two workstation is less than7
mts.
Panels are lyingimproperly in the bin at the floor.
Afterasking to
workers theoperators
wantedsomeeasy
andfeasible
transportation system
There attheDart
Makingworkstation
spaceis notmanaged.
At Marking
• Pieces werebeing kept on the rack made on the table on front.
• This actually created fatigue because the operator has to lean on to the table to
keepthe panel up.
• Since it’s a repeated action by the end of the day they suffer from muscoskeletal
problemon shoulder.
1. Thisinverted “u” shaped small
handlewill help to keep the
panels hanging.
2. Thedart marking operator can
directly keep the panels after
making
3. Theoperator doesn’t have to turn
twice the panels.
4. It coversvery less space so can be
easily moved.
5. Canbe made out of scrap.
6. Operatorcan easily pull this.
7. It can be used in the sewing line
Solution
Table
Height
50cm
Wheels for
ease
movement
Time saved : 10 to 12 mins
Implemented trolley
Front Dart And Breast
Pocket Marking
• Table Width is 72”.
• Maximum size of the panelis 43”
• Catch is at same time 2 panels are being placed for marking on the same table by two
different operators for marking Front Dart and Breast Pocket
• Thus space req = 43”+43” = 86”(min.) for properspreading of the panels.
• Contrary part we may see for breast pocket marking only upper part is reqso no full
alignment.
• But, due to collision of the panels sometimes the panel is movedby the other aligned
panels
• Solution can be the extension of the table
by
86”-72”= 14”
• Or implement separate tables.
Solution
• Bottleneck operation when its checks.
• Due to improper handling, pieces go
missing.
• Due to piece missing, it goes for re-
cutting which generates WIP.
• Some times operator wastes10 mins
in searching.
• Operator should take 40 secsbut due
to searching she takes 3-4 mins for
each panel.
• Sometimes due topreparation of pkts
of different no createsfuss
Breast Pocket
Attachment
• Sometimes two 2operators are engaged either for helping the main operator or
herself attaching the breast pocket to prevent WIP.
It can be preventedby segregating the pieces into small bundle either
by bundling it with the help of rubberbands or putting them into the
section of box.
But while trying for bundling with rubberband it was not feasible as at
last after unbundling it again mixed with the other panels
Loading
BreastPkt Preparation BreastPkt attachment
• 30 pcs target for 30 mins
taken
Sam : 25 sec
Sam : 40 sec
Solution
Want big impact?
Use big image
Herewith bundle no will be
written , thushelping the
operator to searchthe part
Boxat the breastpkt preparation Boxat the breastpkt attachment
Almost Helped
• Makingcost : made out of leftover smallplies
• Time saved : upto 5 min for eachpart searching
• Benefit: debottlenecked
Stitch and Trim Canvas
at Armhole
• Bottle neck operation
• SAM for completing this operation is 48 secs.
• But either a helper is requiredto cut of the extra canvas by scissor or the operator
herself will cut the panel by scissor taking 120 to 140 secs.
• Before
• Cutter mechanism used
• In place of Scissor, cutter will cut the extra canvas without stitching
Solution
• After
SleeveHead Preparation
• Thereare upto 9 size segregation on the canvas.
• At a time, operator mayhave to stitch different sized canvas.
• No of pieces required to stitch a sleeve head are 5 parts
Machine
Protruded
bars to keep
the finished
shoulder
heads in
place
Shoulder
head and
canvas box
4 part
segregation
for canvas
48”
37”
Solution
2 size
segregation box
• Prepared slv head
andfelt keeping
place
• Itsnot stuckso
canbeused at
other
workstations
• Protruded bars
not implemented
as it would
hinder the
operation.
Multiskilling
Jacket line – 3 Front section
Target
To have 80% of total operators to be multi-skilled in front section
Front Section total operators: 32
80 % of operators : 25 operators
To become multi-skilled at least 2 critical operations and 1 difficult operation
should be known.
Critical Operations
Quality
Production
BreastPocket
Attach
Matching Accuracy A-zonedefect area
CanvasArmhole
Cutting
Skill
CentreBack
attach
Skill Matching A-zonedefect
Side seamattach Accuracy Matching
Side Seam
Pressing
Time taking
Problems with the
Operators
• Since there is no job rotation, they are not able to increase efficiency in the other
operations.
• Operators don’t know the English numericals resulting in mismatching of the
panels
• Notwilling to learn newoperations
• No motivation for increasing efficiency
• In general working on 50-60 % efficiency
• Absenteeism is 5% to 8% in general
Work Output
raymondprojectsmultiskilling.xlsx
Steps Taken
•Time Tables Made
•Job alteration Done
Multiskilling Planning
•raymondprojectsmultiskilling.xlsx
Target Achieved
Piece tracking
Jacket line – 3 Front Section
Reasons fordry line and lessproduction
Improper
Loading
Missing Parts
at assembly
Ineadequate
WIP
Tracking Process
Loading Sections Assembly
1st Attempt
• Tried to track the piece byhanging boards tobe filledday wise bythe
team leaders
• It willbe atthe loading
• The bundles must be checked for the missingpanels
Section:JacketIII Missing parts Tracking Date:
Style: Monday Tuesday Wednesday Thursday Friday Saturday
Loading 9:30 12:30 3:30 9:30 12:30 3:30 9:30 12:30 3:30 9:30 12:30 3:30 9:30 12:30 3:30 9:30 12:30 3:30
Front
Pcs Loaded
Missing pcs
Sleeve
Pcs Loaded
Missing pcs
Lining
Pcs Loaded
Missing pcs
Collar
Pcs Loaded
Missing pcs
Section:JacketIII Missing parts Trackingat Pairing Date:
Style: Monday Tuesday Wednesday Thursday Friday Saturday
Loading 9:30 12:30 3:30 9:30 12:30 3:30 9:30 12:30 3:30 9:30 12:30 3:30 9:30 12:30 3:30 9:30 12:30 3:30
Front Missing pcs
Lining Missing pcs
Sleeve Missing pcs
FailedNo one filledit or maintainedit due to time factor
Loading was not timelygiven
2nd attempt
• This timefocused for the assembly.
• Main problem was the production was done not according tothe ticket no in the
sections.
• For ex: ifin front sectionproduction is done from 1-100numbered bundle then in
lining it is done from 100-200numbered bundle
• To abolish this :
• raymondprojectstracking.xls
Partially successful
• Team leaders filledthese formats and tried to be intrack with
each other.
• But due to improper loading the coordination was not
maintained.
• Time factor was one of the issue
3rd Attempt
• To abolish the problem happening due toimproper number loading tried to keep
track with the new made format raymondprojectsut tracing.pdf
• The feeding helper willmaintain this
Almost Helped
• Unless anduntillproper loading is not done didn’t accept the
loading
• It helped somehow forthe assembly
Modifications
Proposed
Jigs
• Calculating the top defects in the front section from 1st May to 16th June weget
• 1. Vent up and down(192)
• 2. Breast Pocket Open(102)
• 3. Flap Lining Out(94)
• 4. Bottom Folding Uneven(62)
Alter processused are
• Vent up and down – Pressing
• Flap Lining Out – Recutting
• Bottom Folding Uneven – Pressing
Proposals
• Bottom Folding Pressing Machine optimization can be done byintroducing Jigs.
• Forbottom folding the foldable jig can be preparedwhich will reducetime.
• Instead of folding at different parts , at single time only it can be folded.
• Repeated adjustments can be avoided.
Sleeve Handling
• They are using chains which weighs upto 250 gm and handling is difficult.
• Due to its length, the pieces touch the ground and movement is not smooth.
• Since the pieces are downwardhanging, the WIP is not visual from distant place.
• Springed hangers can be used withclips that is usedin trouser line, but due to its
weight and force requiredto pull the piece is not feasible.
Proposed
• It is recoiling mechanism which will help
to keepthe panel held at visual position
and the operations can be carried out
without any pressure.
Thanks !!

Apparel Internship | B.F.Tech | NIFT

  • 1.
    Silver Spark ApparelLtd Ipshita Patra Sem- VII
  • 2.
  • 3.
    SSAL • It isawholly ownedsubsidiaryofthe Textile andApparelmajor RaymondLimited. • This unitmanufacturessuitsandformaltrouserscatering largely tothe exportmarkets. • The majormarketfor thefirm is USA,andothermarketsare Japan,CanadaandEurope. The majorclients include: • Konaka(JapaneseBuyer) • CharlesTyrwhitt • Peerless • Levis • STLonia • J CPenny • Calvin Klein
  • 4.
    Departments Marketing and Merchandising Department PurchaseDepartment Pre-Production Department PlanningDepartment CuttingDepartmentSewing DepartmentFinishingDepartmentWarehouse IndustrialEngineering Department QualityAssurance MaintenanceDepartment Accountsand Finance Department InformationTechnology Department MTM (Made toMeasure) Department
  • 5.
  • 6.
  • 7.
  • 8.
    Sampling Proto Sample Fit Sample Photoshoot sample Size Set Pilot-Production Sample Top of Production Sample Shipment Sample • Stages of Sampling SamplingIs DoneFor Procurement oforders Order confirmation Finallookof thegarment For knowingthe critical areas For knowingcostof production Operations required Numberof workers required Accessoriesrequired etc.
  • 9.
    Planning & Purchase Dept •PROCESS FLOW OF PURCHASE DEPT  Process Flow
  • 10.
    Fabric Store • Functionincludes:  Issuefabric tospreading department as perplan  Receive theend bits from thecutting department  4-pointsystemfollowed  10% random inspectionfor trouser fabric.  100%inspectionfor jacketfabric.  Spongingand24hr. relaxation isdone for  Preventing fabric shrinkage.  Process Flow
  • 11.
    Cutting Department •Processflow chart(CAD) Markerefficiency: • Jacket:–88–90% • Trouser:–85 –87% Software used: Gerber Accumark  Processflow chart(Patternmaking)
  • 12.
    Spreading Dept Types oflayingmethods: • Manual spreading • Automatic spreading  Process Flow
  • 13.
    Cutting • Machine details: • Automatic Spreaders:4 • Pin tables : 7 • CNCcutters: 4+1(band knife) • Fusing machines: 5 • Manpower: 144  Process Flow
  • 14.
    Stickering/Numbering The numbering ofeach part in a particular lay is to be done in order to avoid the problem of shade variation in anygarment during Sewing and also to assure that different parts for a single garment are from the same layer of the fabric. In addition it helps the operators to have a perfect count of the parts and thus, helps in avoiding the misplacement of parts.
  • 15.
    SewingDept (Jkt) • Jacketproduction is forte of SSAL. • Known for its world class jacket manufacturing. • Price range of jacket –Rs8000– Rs9,00,000 • Major buyers – • Calvin klein, • DKNY, • Charles tyrwhitt • Peerless • Konaka(japan) Jacket line Installed capacity Actual Budjet 1 600 470 2 600 470 3 600 410 4 600 410 5 600 370 HMS 30 30
  • 16.
    Process flowchart • TheSAM for a basic jacketis approx. 70-85 minand that for japanese (konaka) jacketis approx. 90-105 min. • The material moves on pneumaticallycontrolled overhead hangers, whichuses the principleof gravity beautifully
  • 17.
    Finishing Dept • Improvetheappearanceofthe garments •Improvethedrapebypressing • Improvethedurabilityof the garments • Packingfor dispatch Thefinishingdepartmentat SSAL has theexclusivelicensetousethe“SI-RO- SET chemical”forpermanentcrease setting. Process flow chart
  • 18.
    Quality Dept • Quality hierarchyin SSAL •TASKOF QUALITYDEPARTMENT • Quality parametersdiscussion in PP meeting • Quality Check before sending the samples to the buyer • Trainingthe quality inspectors • Maintaining all inspection reportsfrom store towarehouse. • Final audit before shipment
  • 19.
    Industrial Enginerring Dept CalculateSAMof garmentfreshly orderedto calculatedifferent consumptions Work measurementofa newconfirmed order Toadvice production departmenton garmentSAM and linelayout Day today activity Tocalculateline efficiency Tocalculate operators efficiency Grade changeof operators Time andmethod study Linebalancing Checkfor work aid and compliances Preparationof incentivescheme • . Oncethe customersplace the orderthe merchandisedepartment forwardsthe orderto the industrial engineering department forthe processing. • Theythen preparethe CMcost (cut make cost). Thisincludes:  SAM (standard allocated minute) for each individual operation  Cost per machine houris calculation
  • 20.
    Maintenance Dept Carriesout preventiveand correctivemaintenance Line setup during stylechange
  • 21.
  • 22.
  • 23.
  • 24.
  • 25.
    Workstation should beimprovised according to the operator’s ease whichwillgive access to do the workin minimum amount of timeand withless physical fatigue.
  • 26.
    • From BundletoPiece Movement • Handling • Ergonomics • Productivity • Holding Materialand Equipment • Storage andCapacity of Ministorage • Folders to be attached • Workstation Equipment and Method
  • 27.
    Panels Movement Front panelsare being carried by the operators tothe longer distance. Its not according to the properbundle.
  • 28.
    1. Forfront panels availabletrolley / bin trolleys are not feasible to use. Problems
  • 29.
    Frontand back panelsare of length 82 cm. Reasons It is too big for tomove in the line without affecting the walking space. 1 1. No wheels ,so no ease movement. 2. Dueto rod folded panelscannotbekept properly inthebin. 3. Iftried tohung,due to displayrod not possible 4. Horizontallength is 61cmwhichis less than82 cm. 4
  • 30.
    From Dart markingworkstation to Dart Making workstation 01 Operatorwill turnin twice to get the right ticketed panel. 02 It takes 4-7mins in which novaluable process is performed. 03 Due toheavy bundle sometimes 2 operators are engaged 04 Thedistance between the two workstation is less than7 mts.
  • 31.
    Panels are lyingimproperlyin the bin at the floor.
  • 32.
    Afterasking to workers theoperators wantedsomeeasy andfeasible transportationsystem There attheDart Makingworkstation spaceis notmanaged.
  • 33.
    At Marking • Pieceswerebeing kept on the rack made on the table on front. • This actually created fatigue because the operator has to lean on to the table to keepthe panel up. • Since it’s a repeated action by the end of the day they suffer from muscoskeletal problemon shoulder.
  • 34.
    1. Thisinverted “u”shaped small handlewill help to keep the panels hanging. 2. Thedart marking operator can directly keep the panels after making 3. Theoperator doesn’t have to turn twice the panels. 4. It coversvery less space so can be easily moved. 5. Canbe made out of scrap. 6. Operatorcan easily pull this. 7. It can be used in the sewing line Solution Table Height 50cm Wheels for ease movement Time saved : 10 to 12 mins
  • 35.
  • 37.
    Front Dart AndBreast Pocket Marking • Table Width is 72”. • Maximum size of the panelis 43” • Catch is at same time 2 panels are being placed for marking on the same table by two different operators for marking Front Dart and Breast Pocket • Thus space req = 43”+43” = 86”(min.) for properspreading of the panels. • Contrary part we may see for breast pocket marking only upper part is reqso no full alignment. • But, due to collision of the panels sometimes the panel is movedby the other aligned panels
  • 38.
    • Solution canbe the extension of the table by 86”-72”= 14” • Or implement separate tables. Solution
  • 39.
    • Bottleneck operationwhen its checks. • Due to improper handling, pieces go missing. • Due to piece missing, it goes for re- cutting which generates WIP. • Some times operator wastes10 mins in searching. • Operator should take 40 secsbut due to searching she takes 3-4 mins for each panel. • Sometimes due topreparation of pkts of different no createsfuss Breast Pocket Attachment
  • 40.
    • Sometimes two2operators are engaged either for helping the main operator or herself attaching the breast pocket to prevent WIP.
  • 41.
    It can bepreventedby segregating the pieces into small bundle either by bundling it with the help of rubberbands or putting them into the section of box. But while trying for bundling with rubberband it was not feasible as at last after unbundling it again mixed with the other panels
  • 42.
    Loading BreastPkt Preparation BreastPktattachment • 30 pcs target for 30 mins taken Sam : 25 sec Sam : 40 sec Solution
  • 43.
    Want big impact? Usebig image Herewith bundle no will be written , thushelping the operator to searchthe part Boxat the breastpkt preparation Boxat the breastpkt attachment
  • 44.
    Almost Helped • Makingcost: made out of leftover smallplies • Time saved : upto 5 min for eachpart searching • Benefit: debottlenecked
  • 45.
    Stitch and TrimCanvas at Armhole • Bottle neck operation • SAM for completing this operation is 48 secs. • But either a helper is requiredto cut of the extra canvas by scissor or the operator herself will cut the panel by scissor taking 120 to 140 secs.
  • 46.
  • 47.
    • Cutter mechanismused • In place of Scissor, cutter will cut the extra canvas without stitching Solution
  • 48.
  • 49.
  • 50.
    • Thereare upto9 size segregation on the canvas. • At a time, operator mayhave to stitch different sized canvas. • No of pieces required to stitch a sleeve head are 5 parts
  • 51.
    Machine Protruded bars to keep thefinished shoulder heads in place Shoulder head and canvas box 4 part segregation for canvas 48” 37” Solution
  • 52.
    2 size segregation box •Prepared slv head andfelt keeping place • Itsnot stuckso canbeused at other workstations • Protruded bars not implemented as it would hinder the operation.
  • 54.
  • 55.
    Target To have 80%of total operators to be multi-skilled in front section Front Section total operators: 32 80 % of operators : 25 operators To become multi-skilled at least 2 critical operations and 1 difficult operation should be known.
  • 56.
  • 57.
    BreastPocket Attach Matching Accuracy A-zonedefectarea CanvasArmhole Cutting Skill CentreBack attach Skill Matching A-zonedefect Side seamattach Accuracy Matching Side Seam Pressing Time taking
  • 58.
    Problems with the Operators •Since there is no job rotation, they are not able to increase efficiency in the other operations. • Operators don’t know the English numericals resulting in mismatching of the panels • Notwilling to learn newoperations • No motivation for increasing efficiency • In general working on 50-60 % efficiency • Absenteeism is 5% to 8% in general
  • 59.
  • 60.
    Steps Taken •Time TablesMade •Job alteration Done
  • 61.
  • 62.
  • 63.
    Piece tracking Jacket line– 3 Front Section
  • 64.
    Reasons fordry lineand lessproduction Improper Loading Missing Parts at assembly Ineadequate WIP
  • 65.
  • 66.
    1st Attempt • Triedto track the piece byhanging boards tobe filledday wise bythe team leaders • It willbe atthe loading • The bundles must be checked for the missingpanels
  • 67.
    Section:JacketIII Missing partsTracking Date: Style: Monday Tuesday Wednesday Thursday Friday Saturday Loading 9:30 12:30 3:30 9:30 12:30 3:30 9:30 12:30 3:30 9:30 12:30 3:30 9:30 12:30 3:30 9:30 12:30 3:30 Front Pcs Loaded Missing pcs Sleeve Pcs Loaded Missing pcs Lining Pcs Loaded Missing pcs Collar Pcs Loaded Missing pcs Section:JacketIII Missing parts Trackingat Pairing Date: Style: Monday Tuesday Wednesday Thursday Friday Saturday Loading 9:30 12:30 3:30 9:30 12:30 3:30 9:30 12:30 3:30 9:30 12:30 3:30 9:30 12:30 3:30 9:30 12:30 3:30 Front Missing pcs Lining Missing pcs Sleeve Missing pcs
  • 69.
    FailedNo one filleditor maintainedit due to time factor Loading was not timelygiven
  • 70.
    2nd attempt • Thistimefocused for the assembly. • Main problem was the production was done not according tothe ticket no in the sections. • For ex: ifin front sectionproduction is done from 1-100numbered bundle then in lining it is done from 100-200numbered bundle • To abolish this : • raymondprojectstracking.xls
  • 71.
    Partially successful • Teamleaders filledthese formats and tried to be intrack with each other. • But due to improper loading the coordination was not maintained. • Time factor was one of the issue
  • 72.
    3rd Attempt • Toabolish the problem happening due toimproper number loading tried to keep track with the new made format raymondprojectsut tracing.pdf • The feeding helper willmaintain this
  • 73.
    Almost Helped • Unlessanduntillproper loading is not done didn’t accept the loading • It helped somehow forthe assembly
  • 74.
  • 75.
    Jigs • Calculating thetop defects in the front section from 1st May to 16th June weget • 1. Vent up and down(192) • 2. Breast Pocket Open(102) • 3. Flap Lining Out(94) • 4. Bottom Folding Uneven(62) Alter processused are • Vent up and down – Pressing • Flap Lining Out – Recutting • Bottom Folding Uneven – Pressing
  • 76.
    Proposals • Bottom FoldingPressing Machine optimization can be done byintroducing Jigs. • Forbottom folding the foldable jig can be preparedwhich will reducetime. • Instead of folding at different parts , at single time only it can be folded. • Repeated adjustments can be avoided.
  • 78.
  • 79.
    • They areusing chains which weighs upto 250 gm and handling is difficult. • Due to its length, the pieces touch the ground and movement is not smooth. • Since the pieces are downwardhanging, the WIP is not visual from distant place. • Springed hangers can be used withclips that is usedin trouser line, but due to its weight and force requiredto pull the piece is not feasible.
  • 80.
    Proposed • It isrecoiling mechanism which will help to keepthe panel held at visual position and the operations can be carried out without any pressure.
  • 81.