1
MAXIMISING STUDENT SUCCESS
Sujatha Girish
„Education is not filling of a pail, but lighting of a fire.‟
- WB Yeats
Education is not loading a student‟s young mind with loads of information;
instead, it should aim at igniting the hidden instinct in the child which will become a
bright beacon in the path of his success.
It‟s time now for a change in the concept of Education. It‟s the need of the hour to
revolutionize the system of education so as to maximize the student success. The present
day educators must realize that a student‟s success cannot be measured in terms of
academic performance alone; memorization of the curriculum content; effective
recollection and reproduction of the same in the exams is not the purpose of education.
Maximizing students‟ success must become the mantra/ the goal of every
educational institution so that we, today‟s educators can present a confident and
successful youth tomorrow and the current generation of students can emerge as the most
productive resource of the nation. Also, it‟s important for the school heads and educators
to realize that the success of any Educational Institution is directly proportionate to the
success of students.
As the Junior Wing Headmistress of Daffodils English School, Bengaluru, one of
the major challenges I face is, „heterogeneous nature‟ of class rooms. The school
embraces students admitted through RTE category and the NRI students with equal ease
and grace. The teachers take utmost care not to discriminate the underprivileged students
and try to bring them on par with the main stream of students. Though a challenging task,
it is definitely not an impossible one. Through various trial and error methods, we have
achieved an enviable position; received parents‟ appreciation and acknowledgement.
Through this prestigious forum, I would like to share the secret of our success in
2
maximizing the students‟ success, based on my experience as the academic head handling
the students of Pre-primary and Primary classes. We have been able to do so, by focusing
on the following arenas of academics.
I - IMPROVED INSTRUCTIONAL PRACTICES:
The Instructional Practices (IP) are the teaching strategies employed by the teachers to
engage the students in the teaching-learning activity. The IP followed by the teachers in
classrooms play a pivotal role in effectiveness of the teaching – learning process. A
teacher may be very knowledgeable, but if he/ she cannot use appropriate instructional
practices, he/she will not be able to transfer his/her knowledge to the students
successfully.
Many a times a vast communication gap exists in the classrooms due to lack of
apt and precise Instructional practices. The educators need to bridge this gap by ensuring
that instructions given to the students are well received and perceived in the right sense.
They need to do cater to the needs of the students‟ mindset by improving the IP to reach
out to all students. It is significant for teachers to employ a variety of IP to accommodate
student diversity in the classrooms. Implementation of effective instructional practices
support student learning. If the IP are improvised, they can be applied across content
areas as well as in the area of behavior.
“Student engagement is one of the most well-established predictors of
Achievement, when students are more engaged in academic instruction they
tend to have academic and social success.”
Source: Preventing School Failure; Alternative Education for Children and Youth
Volume, Issue, 2015
If the IP employed by the teachers are effective, it adds not only to the academic success
but also to the social success leading to the holistic development of the students. To
increase student engagement and attainment, the following aspects must be kept in mind
while choosing the IP.
3
Simplicity of language:
Usage of simple language with good voice modulation enables the pupils to understand
the content taught in an easy manner. Usage of flowery language, too many idioms,
metaphors….etc, will be appropriate while teaching language and literature. It will
definitely be a hindrance in the comprehension of other subjects.
Likewise, Science and Mathematics must be taught with precision. Teaching and learning
of Humanities discipline is fun filled, if it is explained with relevance to realities of life.
Example: The concept of democracy can be introduced in IV standard, using election
procedure to select the class leader.
The complexity of the topic:
The teachers need to follow different instructional strategies depending on the complexity
of the topics. The difficult topics need to be dealt slowly without rushing. It is mandatory
to pause periodically and quiz the students to assess if they have understood. If some
pupils are unable to answer, then teacher must, by repeat the instructions a couple of
times, to ensure that the pupils understand the content taught. The IP implemented must
vary depending upon the academic content, instructional content and student
characteristics of each class. At times the teacher may have to use different kinds of
instructional practices to teach the same concept to reach out to the students.
Element of Humor:
As Black and William point out, “Learning is driven by what teacher and pupils do in
classrooms.” (1998)
Sprinkle the spice of humor generously in the classrooms. An anecdote or a joke shared
by a student /teacher can break the monotony of the classrooms and create wonders. It
also adds to the Happiness Quotient, Emotional Quotient and the Social Quotient of the
students.
4
Association with Gestures/ formula:
When the teachers use gestures to teach difficult concepts, the pupils are able register
them in a better way. I would like to put forth two case studies to substantiate my
statement.
Case study 1:
As a part of training and grooming of the new teaching staff, I go for regular class
observations. Whenever I feel the IP employed is ineffective, I step in and try to
demonstrate an appropriate IP, so as to train the teacher and also to make the concepts
clear to the students. During my one such class observation in II standard, the teacher
introduced the concept of fractions and the terms „numerator‟ and „denominator‟. Then
the teacher asked a few questions to the students to assess their understanding of the
concepts. I realized that the students were not clear about the terms, numerator and
denominator. They were able to recognize fractions but failed to identify the numerator
and denominator. The plain theoretical explanation given by the teacher was
unsuccessful, as the young minds could not grasp the difference between the two terms. I
tried a simple instructional strategy.
I used ‘thumps up’ gesture to indicate the numerator and ‘thumps down’ gesture
to indicate the denominator. The students found it an easy method. I wrote many fractions
on the black board using blue chalk to write numerator and pink chalk to write the
denominator in all the fractions. When the students were asked to identify the numerator,
they would show „thumps up‟ gesture and tell the number in the upper part of the
fraction. Likewise, when the students were asked to identify the denominator, they would
show „thumps down‟ gesture and say the number in the lower part of the fraction. After a
few examples the whole class in chorus was able to recognize the numerator and
denominator.
5
The above case studies reflect that, a teacher has to be resourceful to think out of
the box to make the classes interesting and effective. Only then the students can
understand the lessons taught which will contribute to their success.
Case study 2:
Teaching of grammar concepts for primary class students can be extremely challenging if
one is not equipped with appropriate instructional practices. The English teacher had
completed teaching of all the parts of speech in IV standard. I was present in the class for
class observation. When the teacher asked, “How many parts of speech are there?” the
students would together say „eight‟ in a sing song tone. When the next question, “Which
are they?” followed, they would look baffled! It was clearly evident that they were unable
to recollect all the parts of speech at a time. The teacher tried to help them by prompting.
They were able to say one by one with her. When they were asked to answer on their
own, again they would give lost look!
It was time for me to step in again. To make it convenient for the students to
remember the parts of speech, I as an English teacher had designed a formula which had
always worked very well. I tried teaching the same formula, which is as given below.
A2
P2
VINC
A2
- stands for adjective and adverb,
P2
-stands for pronoun and preposition,
V- stands for verb,
I - stands for interjection
N- stands for noun and
C- stands for conjunction
It worked. Revising the parts of speech has become a joyous activity now. When the
students repeat the so called formula and say VINC, they mischievously wink their eyes
too. It has now become a tradition in the school in English department to teach parts of
speech using a formula!
6
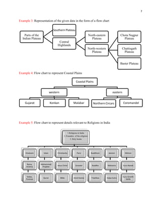
Mind Maps/ Flow charts: Pictorial representation of any data/ content makes it more
appealing and interesting for students to learn and understand. The teachers can make use
of Mind Maps, Flow Charts and Tables to give information rather than regular format of
notes. Following are some of such pictorial representation formats used by the teachers in
our school to teach.
Sample subject: Social Studies
Standard: IV
Example 1: Representation of different states of North East region
Example 2: Tabular representation of different aspects of the given states
seven
sisters of
North East
India
Manipur
Meghalaya
Mizoram
Arunachal
Pradesh
Assam
Nagaland
Tripura
State Capital Dance
Forms
Rivers Occupation Crops Festival
s
Languages
Jammu &
Kashmir
Srinagar Dumhal
Rouff
Jhelum Farming
Handicrafts
Saffron
Rajma
Rice
Maize
Vegetables
Fruits
Lohri
Shivrathri
Id
Kashmiri
Urdu
Dogri
Ladakhi
Himachal
Pradesh
Shimla Himachali Chenab
Ravi
Beas
Sutlej
Yamuna
Farming
Handicraft
Sheep &
goat rearing
Rice
Barley
Maize
Plum
Apple
Pear
Dussehr
a
Hindi,
Pahari
Punjabi
Dogri
7
Example 3: Representation of the given data in the form of a flow chart
Example 4: Flow chart to represent Coastal Plains
Example 5: Flow chart to represent details relevant to Religions in India
Parts of the
Indian Plateau
Southern Plateau
Central
Highlands
North-eastern
Plateau
North-western
Plateau
Chota Nagpur
Plateau
Chattisgarh
Plateau
Baster Plateau
Coastal Plains
western
Gujarat Konkan Malabar
eastern
Northern Circars Coromandel
1.Religions in India
2. Founders of the religions
3. Holy books
Hinduism
Rama,
Krishna
Vedas,
Puranas
Islam
Mohammed
Prophet
Quran
Christianity
Jesus Christ
Bible
Parsi
Zoraster
Zend Avesta
Buddhism
Buddha
Tripitikas
Jainism
Mahavira
Kalpa Sutra
Sikhism
Guru Nanak
Guru Granth
Sahib
8
To put in a nutshell, the teachers should be resourceful enough to improvise The IP as per
the needs of their students so that the knowledge imparted by them is absorbed by the
students successfully.
Let‟s remember, if an egg breaks open naturally, it is the beginning of a new life;
if it is broken forcefully, it is the end of life.
BEST PRACTICES IN INSTRUCTION:
According to Classroom Instruction that Works, nine instructional strategies have the
greatest positive impact on student learning. They include:
 identifying similarities and differences
 summarizing and note-taking
 reinforcing effort and providing recognition
 homework and practice
 non-linguistic representations
 cooperative learning
 setting objectives and providing feedback
 generating and testing hypotheses
 questions, cues, and advance organizers
II - UPDATED PEDAGOGY:
Another important aspect which contributes towards maximizing the student success is
Pedagogy. Pedagogy in simple words is the art of teaching.
“If we are teaching the children today what we were taught yesterday,
then we are robbing them of tomorrow.”
- John Dewey
The educators must constantly make an effort to update the content of curriculum
as well as the approach towards it. It is mandatory to update the Pedagogy to maximize
the success of the students. Employing of outdated teaching techniques will drain away
the students‟ interest and enthusiasm to learn, creating a mental barrier in the teaching-
learning process.
There are 150 teaching methodologies which are being successfully used by the
educators across the globe. They are as enlisted below:
9
150 TEACHING METHODOLOGIES
1. Lecture by teacher
2. Class discussion conducted by teacher
3. Recitation oral questions by teacher answered orally by students
4. Discussion groups conducted by selected student chairpersons
5. Lecture-demonstration by teacher
6. Lecture-demonstration by another instructor(s) from a special field
(guest speaker)
7. Presentation by a panel of instructors or students
8. Presentations by student panels from the class: class invited to
participate
9. Student reports by individuals
10. Student-group reports by committees from the class
11. Debate (informal) on current issues by students from class
12. Class discussions conducted by a student or student committee
13. Forums
14. Bulletin boards
15. Small groups such as task oriented, discussion, Socratic
16. Choral speaking
17. Collecting
18. Textbook assignments
19. Reading assignments in journals monographs, etc.
20. Reading assignments in supplementary books
21. Assignment to outline portions of the textbook
22. Assignment to outline certain supplementary readings
23. Debates (formal)
24. Crossword puzzles
25. Cooking foods of places studied
26. Construction of vocabulary lists
10
27. Vocabulary drills
28. Diaries
29. Dances of places or periods studied
30. Construction of summaries by students
31. Dressing dolls
32. Required term paper
33. Panel discussion
34. Biographical reports given by students
35. Reports on published research studies and experiments by students
36. Library research on topics or problems
37. Written book reports by students
38. Flags
39. Jigsaw puzzle maps
40. Hall of Fame by topic or era (military or political leaders, heroes)
41. Flannel boards
42. Use of pretest
43. Gaming and simulation
44. Flash cards
45. Flowcharts
46. Interviews
47. Maps, transparencies, globes
48. Mobiles
49. Audio-tutorial lessons (individualized instruction)
50. Models
51. Music
52. Field trips
53. Drama, role playing
54. Open textbook study
55. Committee projects--small groups
56. Notebook
57. Murals and montages
11
58. Class projects
59. Individual projects
60. Quizdown gaming
61. Modeling in various media
62. Pen pals
63. Photographs
64. Laboratory experiments performed by more than two students working
together
65. Use of dramatization, skits, plays
66. Student construction of diagrams, charts, or graphs
67. Making of posters by students
68. Students drawing pictures or cartoons vividly portray principles or
facts
69. Problem solving or case studies
70. Puppets
71. Use of chalkboard by instructor as aid in teaching
72. Use of diagrams, tables, graphs, and charts by instructor in teaching
73. Use of exhibits and displays by instructor
74. Reproductions
75. Construction of exhibits and displays by students
76. Use of slides
77. Use of filmstrips
78. Use of motion pictures, educational films, videotapes
79. Use of theater motion pictures
80. Use of recordings
81. Use of radio programs
82. Use of television
83. Role playing
84. Sand tables
85. School affiliations
86. Verbal illustrations: use of anecdotes and parables to illustrate
12
87. Service projects
88. Stamps, coins, and other hobbies
89. Use of community or local resources
90. Story telling
91. Surveys
92. Tutorial: students assigned to other students for assistance, peer
teaching
93. Coaching: special assistance provided for students having difficulty in
the course
94. Oral reports
95. Word association activity
96. Workbooks
97. Using case studies reported in literature to illustrate psychological
principles and facts
98. Construction of scrapbooks
99. Applying simple statistical techniques to class data
100. Time lines
101. "Group dynamics" techniques
102. Units of instruction organized by topics
103. Non directive techniques applied to the classroom
104. Supervised study during class period
105. Use of sociometric text to make sociometric analysis of class
106. Use of technology and instructional resources
107. Open textbook tests, take home tests
108. Put idea into picture
109. Write a caption for chart, picture, or cartoon
110. Reading aloud
111. Differentiated assignment and homework
112. Telling about a trip
113. Mock convention
114. Filling out forms (income tax, checks)
13
115. Prepare editorial for school paper
116. Attend council meeting, school board meeting
117. Exchanging „things‟
118. Making announcements
119. Taking part (community elections)
120. Playing music from other countries or times
121. Studying local history
122. Compile list of older citizens as resource people
123. Students from abroad (exchange students)
124. Obtain free and low cost materials
125. Collect old magazines
126. Collect colored slides
127. Visit an "ethnic" restaurant
128. Specialize in one country
129. Follow a world leader (in the media)
130. Visit an employment agency
131. Start a campaign
132. Conduct a series
133. Investigate a life
134. Assist an immigrant
135. Volunteer (tutoring, hospital)
136. Prepare an exhibit
137. Detect propaganda
138. Join an organization
139. Collect money for a cause
140. Elect a "Hall of Fame" for males
141. Elect a "Hall of Fame" for females
142. Construct a salt map
143. Construct a drama
144. Prepare presentation for senior citizen group
14
145. Invite senior citizen(s) to present local history to class including
displaying artifacts (clothing, tools, objects, etc.)
146. Prepare mock newspaper on specific topic or era
147. Draw a giant map on floor of classroom
148. Research local archaeological site
149. Exchange program with schools from different parts of the state
150. In brainstorming small group, students identify a list of techniques
and strategies that best fit their class.
Source: teaching.uncc.edu/learning_resources/….methods/150_teaching_methods
Along with the above mentioned Pedagogy styles, the teachers in our
school have been employing many more interesting teaching methods.
Some of them are:
MULTI-TEACHERS APPROACH
A group of teachers take up different sub topics of the same chapter and engage
the class. The children get an opportunity to experience teaching of many teachers
of the same subject. It is generally conducted in the AV room using audio-visual
aids. All the sections students come together for this class which adds excitement
to such session.
Computer Science, General Science and Social Studies have been taught
using this methodology for III and IV standard students.
The pre- primary teachers and I and II standard teachers use this methodology for
all the subjects. Audio-visual aids are an added attraction for the toddlers.
LEARNING BY DOING
There is a famous saying:
I hear...I forget;
I see...I remember;
I do…I understand.
15
The students are made to understand the new concepts by practically
doing it. Be it the activity of viewing the objects through the microscope in the
classroom or making the model of a clock to understand the minutes hand and
seconds hand…the students exhibit amazing enthusiasm at I and II standard
levels. The III and IV standard kids are taken to the laboratory to witness the
science experiments and are made to prepare charts/models to reflect the
understanding of their concepts.
The pre-primary kids bring fruits/vegetables to learn about them. They
plant the saplings to learn about the parts of a plant and watch them grow in the
garden of Daffodils.
POWER POINT PRESENTATION
The students feel empowered with technology and proudly present their
own PPTs and explain the same with eloquence and confidence.
It permits them to take the class beyond the boundary of the text books. It is also a
way of employing „cooperative learning methodology‟.
ROLE PLAY WITH DRAMATIZATION
It is a methodology liked by the students of all the age groups. They play
the role of different characters, dressed up in the costumes; and enact the role of
the characters assigned to them. The classroom transforms into an activity center.
WORKSHEET
It is an effective teaching tool used to reinforce the classroom lessons at
all levels and all subjects. It is also used as an activity sheet and displayed on the
bullet-in board to acknowledge the children‟s good work and encourage them.
It replaces the home work note books, reducing the weight of the school
bags. It is inclusive of puzzles, „Multiple Intelligence Questions‟, Mind
16
Maps…etc, making it picturesque. It is designed to be child –centric. The students
solve it with pleasure, without complaining.
DELPHI CIRCLE
In this methodology, the class gets an informal ambience. Sometimes it is
conducted outdoors to break the monotony of a regular classroom. The students
sit in a circle with the teacher and exchange information and ideas. It is used for
the students of all the age groups.
Other than the above mentioned, many methodologies like interviewing
the parents, action song, dramatization, anchoring of the programmes, spell bee,
various types of dictations…etc are used while teaching the subjects as well as
languages.
MULTIMEDIA APPROACH
The world of education is equally getting influenced by „Technology Invasion‟.
Though Digital teaching cannot substitute a teacher, it definitely complements
teaching. An animated phonetic song impresses the young minds and the process
of photosynthesis is imprinted in the student‟s mind, when the teacher explains it
with the aid of audio-visual tool.
The teachers integrate the audio-visual aids like slide shows using the
projectors, the relevant modules available on the „smart boards‟ and the videos on
you tube using the „I pads‟. Since the school campus is technologically equipped
with Wi-Fi network, it enables the teachers to access information easily at any
given time.
An interesting strategy has been adopted by the teachers to give notes in
III and IV standards. They upload the typed notes and display the same on the
smart boards. It enables the teachers to monitor the students‟ activities and
supervise their writing skills simultaneously.
It works as a wonder tool to teach picture compositions and to enhance the
listening skills of the students.
Some of the class room activities / the teaching methodologies employed
by the teachers are illustrated:
17
Presentations by student panels from the class
Interviews
18
Choral Speaking by students
Making of posters by students
19
Role playing
Dramatization
20
Individual report by Student
“Group dynamics" techniques
21
III - Effective Assessment:
Assessing the students in the „right way‟ is the key to success of the students.
Assessments must be effective to ensure the progress of the students. It should be a
measure to determine the students‟ success and not undermine their abilities.
The major problems in the existing assessment system are:
 It creates „Exam Fear‟.
 It is memory and recollecting ability oriented.
 It is not application based most of the rimes.
 It is entirely „Academics based‟.
 The students with excellent skills barring the writing skills are always at a
loss.
 The students‟ talents and special abilities are not taken into consideration at
all.
 It demands for tremendous involvement of parents at primary levels.
 RTE students find it a tough nut to crack.
 It does not cater to „slow learners‟ needs; they end up becoming slower.
 It can damage the children with low IQ levels, emotionally and make them
Under confident.
To address the above problems and the concerns shared by working parents who
are unable to give the kind of time required to prepare a child constantly for assessments,
We have taken several measures which have been contributing well towards the success
of the students. We do not follow the conventional method of assessment which lays
22
more emphasis on the writing skills of the students. The assignments are a balanced
combination of written work and other skills of the students.
The „Multiple Intelligence Theory’, which was developed by eminent
educationist „Howard Gardener’, Ph.D., professor of Education at Harvard University
is a boon and an apt solution to the problems of assessment system. According to this
theory, there are eight different kinds of intelligences (competencies).
A pictorial chart of the same with the description of the eight Intelligences/
competencies is illustrated below.
Source: Theory of multiple intelligences _ Wikipedia, the free encyclopedia_ files
23
We design the assessments keeping the MI theory in mind. The child is assessed based on
his intelligence kind to boost his morale. Integration of „Continuous Comprehensive
Evaluation system‟ is a blessing in disguise for teachers.
The 4 Formative Assessments (FA) are a combination of written activities and
oral activities which are application based and MI oriented which can evaluate the
competencies of the students.
Example 1: FA; Subject: English; Standard: III
Written Activity: Worksheet with paragraph writing (Verbal Intelligence) and
Picture composition (Spatial Intelligence)
Questions, Annotations (Verbal Intelligence)
Oral Activity: Narrate your experience of your visit to a park (Naturalist Intelligence)
Recitation of a poem with action (Bodily/kinesthetic Intelligence)
Example 2: FA; Subject: Science; Standard: IV
Written Activity: Worksheet with Questions to be answered (Verbal Intelligence) and
Completion of Mind Maps/ Flow Charts (Spatial Intelligence)
Oral Activity: Role Play of a plant (Bodily/kinesthetic Intelligence)
(SAS) Smart Class Assessment System, (Intrapersonal Intelligence), in
which the students answer the multiple choice questions displayed on the
smart boards, using the „remote controllers‟ handed over to each of the
students.
Example 3: FA; Subject: Social Studies; Standard: III
Written Activity: Worksheet with Questions to be answered (Verbal Intelligence) and
Identification of pictures /marking on the maps (Spatial Intelligence)
Oral Activity: Student explains the given topic using a chart / a model
(Bodily /kinesthetic Intelligence)
(SAS) Smart Class Assessment System, (Intrapersonal Intelligence)
Example 4: FA; Subject: mathematics; Standard: II
Written Activity: Worksheet with sums to be solved (Logical Intelligence) and
Completion of pattern based questions (Spatial Intelligence)
Oral Activity: Mental Math questions (Logical Intelligence)
(SAS) Smart Class Assessment System, (Intrapersonal Intelligence)
24
The students are assessed based on the above activities conducted during the
regular classes in an informal atmosphere to help them overcome the exam fear. Since the
assessments are conducted as a routine activity, the students answer them effortlessly.
SAS is a fun-filled activity for them, rather than a form of assessment.
The students also have the option of choosing the kind of activity for
assessments, based on their MI.
The Summative Assessments (SA) are designed to be scoring for the students.
They are based on the written exam, oral activity, projects and internal assessment, which
will be awarded based on the child‟s participation in the classroom activities.
A few examples of the projects are illustrated below.
Example 1.Subject: English; Standard: III
Project: Collage making on famous authors
25
Example 2:.Subject: Science; Standard: IV
Project: Preparation of „Leaves Herbarium‟
Example 2:.Subject: Mathematics; Standard: IV
Project: Preparation of „Factor Trees‟
26
Conclusion:
The schools must realize the importance of the above mentioned three primary aspects to
Maximize the success of the students which in turn will lead to the success of the
institutions. The strength of any institution lies on a tripod constituted by,
1. The parents and the students
2. The teaching fraternity and
3. The school management and academic heads
These three entities must collaborate and work hand in hand to climb the ladder of
success and reach the goals set. We follow the following strategies to do so.
 Keep the parents informed, and constantly update them through online sharing
system. Periodic parents‟ - teachers‟ interactions are mandatory.
 To enrich the teaching domain, frequent in- service programmes in the form
of workshops, interactive seminars by eminent speakers, conducted for the
staff throughout the academic session.
 The school management provides all the infrastructure required and through
the academic heads enforces „Quality Teaching- Learning Process‟ in the
school.
“The task of modern education is not to cut down the jungles, but to irrigate
deserts.”
- C.S.Lewis
References:
 buildingrti.utexas.org/rti/effective_instruction
 www.tpsnva.org/files/Essential practices of High Quality Teaching and Learning
 www.tandfonline.com/doi/pdf/10.1080/1045988x2014.919136
 www.hopkinton.k12.ma.us/domain/150
 Teaching.uncc.edu/learning_resources/….methods/150_teaching_methods
 Theory of multiple intelligences _ wikipedia, the free encyclopedia_ files

EDUFEST 2015 at IIT MADRAS - Paper Presentation on MAXIMISING STUDENT SUCCESS by Sujatha Girish

  • 1.
    1 MAXIMISING STUDENT SUCCESS SujathaGirish „Education is not filling of a pail, but lighting of a fire.‟ - WB Yeats Education is not loading a student‟s young mind with loads of information; instead, it should aim at igniting the hidden instinct in the child which will become a bright beacon in the path of his success. It‟s time now for a change in the concept of Education. It‟s the need of the hour to revolutionize the system of education so as to maximize the student success. The present day educators must realize that a student‟s success cannot be measured in terms of academic performance alone; memorization of the curriculum content; effective recollection and reproduction of the same in the exams is not the purpose of education. Maximizing students‟ success must become the mantra/ the goal of every educational institution so that we, today‟s educators can present a confident and successful youth tomorrow and the current generation of students can emerge as the most productive resource of the nation. Also, it‟s important for the school heads and educators to realize that the success of any Educational Institution is directly proportionate to the success of students. As the Junior Wing Headmistress of Daffodils English School, Bengaluru, one of the major challenges I face is, „heterogeneous nature‟ of class rooms. The school embraces students admitted through RTE category and the NRI students with equal ease and grace. The teachers take utmost care not to discriminate the underprivileged students and try to bring them on par with the main stream of students. Though a challenging task, it is definitely not an impossible one. Through various trial and error methods, we have achieved an enviable position; received parents‟ appreciation and acknowledgement. Through this prestigious forum, I would like to share the secret of our success in
  • 2.
    2 maximizing the students‟success, based on my experience as the academic head handling the students of Pre-primary and Primary classes. We have been able to do so, by focusing on the following arenas of academics. I - IMPROVED INSTRUCTIONAL PRACTICES: The Instructional Practices (IP) are the teaching strategies employed by the teachers to engage the students in the teaching-learning activity. The IP followed by the teachers in classrooms play a pivotal role in effectiveness of the teaching – learning process. A teacher may be very knowledgeable, but if he/ she cannot use appropriate instructional practices, he/she will not be able to transfer his/her knowledge to the students successfully. Many a times a vast communication gap exists in the classrooms due to lack of apt and precise Instructional practices. The educators need to bridge this gap by ensuring that instructions given to the students are well received and perceived in the right sense. They need to do cater to the needs of the students‟ mindset by improving the IP to reach out to all students. It is significant for teachers to employ a variety of IP to accommodate student diversity in the classrooms. Implementation of effective instructional practices support student learning. If the IP are improvised, they can be applied across content areas as well as in the area of behavior. “Student engagement is one of the most well-established predictors of Achievement, when students are more engaged in academic instruction they tend to have academic and social success.” Source: Preventing School Failure; Alternative Education for Children and Youth Volume, Issue, 2015 If the IP employed by the teachers are effective, it adds not only to the academic success but also to the social success leading to the holistic development of the students. To increase student engagement and attainment, the following aspects must be kept in mind while choosing the IP.
  • 3.
    3 Simplicity of language: Usageof simple language with good voice modulation enables the pupils to understand the content taught in an easy manner. Usage of flowery language, too many idioms, metaphors….etc, will be appropriate while teaching language and literature. It will definitely be a hindrance in the comprehension of other subjects. Likewise, Science and Mathematics must be taught with precision. Teaching and learning of Humanities discipline is fun filled, if it is explained with relevance to realities of life. Example: The concept of democracy can be introduced in IV standard, using election procedure to select the class leader. The complexity of the topic: The teachers need to follow different instructional strategies depending on the complexity of the topics. The difficult topics need to be dealt slowly without rushing. It is mandatory to pause periodically and quiz the students to assess if they have understood. If some pupils are unable to answer, then teacher must, by repeat the instructions a couple of times, to ensure that the pupils understand the content taught. The IP implemented must vary depending upon the academic content, instructional content and student characteristics of each class. At times the teacher may have to use different kinds of instructional practices to teach the same concept to reach out to the students. Element of Humor: As Black and William point out, “Learning is driven by what teacher and pupils do in classrooms.” (1998) Sprinkle the spice of humor generously in the classrooms. An anecdote or a joke shared by a student /teacher can break the monotony of the classrooms and create wonders. It also adds to the Happiness Quotient, Emotional Quotient and the Social Quotient of the students.
  • 4.
    4 Association with Gestures/formula: When the teachers use gestures to teach difficult concepts, the pupils are able register them in a better way. I would like to put forth two case studies to substantiate my statement. Case study 1: As a part of training and grooming of the new teaching staff, I go for regular class observations. Whenever I feel the IP employed is ineffective, I step in and try to demonstrate an appropriate IP, so as to train the teacher and also to make the concepts clear to the students. During my one such class observation in II standard, the teacher introduced the concept of fractions and the terms „numerator‟ and „denominator‟. Then the teacher asked a few questions to the students to assess their understanding of the concepts. I realized that the students were not clear about the terms, numerator and denominator. They were able to recognize fractions but failed to identify the numerator and denominator. The plain theoretical explanation given by the teacher was unsuccessful, as the young minds could not grasp the difference between the two terms. I tried a simple instructional strategy. I used ‘thumps up’ gesture to indicate the numerator and ‘thumps down’ gesture to indicate the denominator. The students found it an easy method. I wrote many fractions on the black board using blue chalk to write numerator and pink chalk to write the denominator in all the fractions. When the students were asked to identify the numerator, they would show „thumps up‟ gesture and tell the number in the upper part of the fraction. Likewise, when the students were asked to identify the denominator, they would show „thumps down‟ gesture and say the number in the lower part of the fraction. After a few examples the whole class in chorus was able to recognize the numerator and denominator.
  • 5.
    5 The above casestudies reflect that, a teacher has to be resourceful to think out of the box to make the classes interesting and effective. Only then the students can understand the lessons taught which will contribute to their success. Case study 2: Teaching of grammar concepts for primary class students can be extremely challenging if one is not equipped with appropriate instructional practices. The English teacher had completed teaching of all the parts of speech in IV standard. I was present in the class for class observation. When the teacher asked, “How many parts of speech are there?” the students would together say „eight‟ in a sing song tone. When the next question, “Which are they?” followed, they would look baffled! It was clearly evident that they were unable to recollect all the parts of speech at a time. The teacher tried to help them by prompting. They were able to say one by one with her. When they were asked to answer on their own, again they would give lost look! It was time for me to step in again. To make it convenient for the students to remember the parts of speech, I as an English teacher had designed a formula which had always worked very well. I tried teaching the same formula, which is as given below. A2 P2 VINC A2 - stands for adjective and adverb, P2 -stands for pronoun and preposition, V- stands for verb, I - stands for interjection N- stands for noun and C- stands for conjunction It worked. Revising the parts of speech has become a joyous activity now. When the students repeat the so called formula and say VINC, they mischievously wink their eyes too. It has now become a tradition in the school in English department to teach parts of speech using a formula!
  • 6.
    6 Mind Maps/ Flowcharts: Pictorial representation of any data/ content makes it more appealing and interesting for students to learn and understand. The teachers can make use of Mind Maps, Flow Charts and Tables to give information rather than regular format of notes. Following are some of such pictorial representation formats used by the teachers in our school to teach. Sample subject: Social Studies Standard: IV Example 1: Representation of different states of North East region Example 2: Tabular representation of different aspects of the given states seven sisters of North East India Manipur Meghalaya Mizoram Arunachal Pradesh Assam Nagaland Tripura State Capital Dance Forms Rivers Occupation Crops Festival s Languages Jammu & Kashmir Srinagar Dumhal Rouff Jhelum Farming Handicrafts Saffron Rajma Rice Maize Vegetables Fruits Lohri Shivrathri Id Kashmiri Urdu Dogri Ladakhi Himachal Pradesh Shimla Himachali Chenab Ravi Beas Sutlej Yamuna Farming Handicraft Sheep & goat rearing Rice Barley Maize Plum Apple Pear Dussehr a Hindi, Pahari Punjabi Dogri
  • 7.
    7 Example 3: Representationof the given data in the form of a flow chart Example 4: Flow chart to represent Coastal Plains Example 5: Flow chart to represent details relevant to Religions in India Parts of the Indian Plateau Southern Plateau Central Highlands North-eastern Plateau North-western Plateau Chota Nagpur Plateau Chattisgarh Plateau Baster Plateau Coastal Plains western Gujarat Konkan Malabar eastern Northern Circars Coromandel 1.Religions in India 2. Founders of the religions 3. Holy books Hinduism Rama, Krishna Vedas, Puranas Islam Mohammed Prophet Quran Christianity Jesus Christ Bible Parsi Zoraster Zend Avesta Buddhism Buddha Tripitikas Jainism Mahavira Kalpa Sutra Sikhism Guru Nanak Guru Granth Sahib
  • 8.
    8 To put ina nutshell, the teachers should be resourceful enough to improvise The IP as per the needs of their students so that the knowledge imparted by them is absorbed by the students successfully. Let‟s remember, if an egg breaks open naturally, it is the beginning of a new life; if it is broken forcefully, it is the end of life. BEST PRACTICES IN INSTRUCTION: According to Classroom Instruction that Works, nine instructional strategies have the greatest positive impact on student learning. They include:  identifying similarities and differences  summarizing and note-taking  reinforcing effort and providing recognition  homework and practice  non-linguistic representations  cooperative learning  setting objectives and providing feedback  generating and testing hypotheses  questions, cues, and advance organizers II - UPDATED PEDAGOGY: Another important aspect which contributes towards maximizing the student success is Pedagogy. Pedagogy in simple words is the art of teaching. “If we are teaching the children today what we were taught yesterday, then we are robbing them of tomorrow.” - John Dewey The educators must constantly make an effort to update the content of curriculum as well as the approach towards it. It is mandatory to update the Pedagogy to maximize the success of the students. Employing of outdated teaching techniques will drain away the students‟ interest and enthusiasm to learn, creating a mental barrier in the teaching- learning process. There are 150 teaching methodologies which are being successfully used by the educators across the globe. They are as enlisted below:
  • 9.
    9 150 TEACHING METHODOLOGIES 1.Lecture by teacher 2. Class discussion conducted by teacher 3. Recitation oral questions by teacher answered orally by students 4. Discussion groups conducted by selected student chairpersons 5. Lecture-demonstration by teacher 6. Lecture-demonstration by another instructor(s) from a special field (guest speaker) 7. Presentation by a panel of instructors or students 8. Presentations by student panels from the class: class invited to participate 9. Student reports by individuals 10. Student-group reports by committees from the class 11. Debate (informal) on current issues by students from class 12. Class discussions conducted by a student or student committee 13. Forums 14. Bulletin boards 15. Small groups such as task oriented, discussion, Socratic 16. Choral speaking 17. Collecting 18. Textbook assignments 19. Reading assignments in journals monographs, etc. 20. Reading assignments in supplementary books 21. Assignment to outline portions of the textbook 22. Assignment to outline certain supplementary readings 23. Debates (formal) 24. Crossword puzzles 25. Cooking foods of places studied 26. Construction of vocabulary lists
  • 10.
    10 27. Vocabulary drills 28.Diaries 29. Dances of places or periods studied 30. Construction of summaries by students 31. Dressing dolls 32. Required term paper 33. Panel discussion 34. Biographical reports given by students 35. Reports on published research studies and experiments by students 36. Library research on topics or problems 37. Written book reports by students 38. Flags 39. Jigsaw puzzle maps 40. Hall of Fame by topic or era (military or political leaders, heroes) 41. Flannel boards 42. Use of pretest 43. Gaming and simulation 44. Flash cards 45. Flowcharts 46. Interviews 47. Maps, transparencies, globes 48. Mobiles 49. Audio-tutorial lessons (individualized instruction) 50. Models 51. Music 52. Field trips 53. Drama, role playing 54. Open textbook study 55. Committee projects--small groups 56. Notebook 57. Murals and montages
  • 11.
    11 58. Class projects 59.Individual projects 60. Quizdown gaming 61. Modeling in various media 62. Pen pals 63. Photographs 64. Laboratory experiments performed by more than two students working together 65. Use of dramatization, skits, plays 66. Student construction of diagrams, charts, or graphs 67. Making of posters by students 68. Students drawing pictures or cartoons vividly portray principles or facts 69. Problem solving or case studies 70. Puppets 71. Use of chalkboard by instructor as aid in teaching 72. Use of diagrams, tables, graphs, and charts by instructor in teaching 73. Use of exhibits and displays by instructor 74. Reproductions 75. Construction of exhibits and displays by students 76. Use of slides 77. Use of filmstrips 78. Use of motion pictures, educational films, videotapes 79. Use of theater motion pictures 80. Use of recordings 81. Use of radio programs 82. Use of television 83. Role playing 84. Sand tables 85. School affiliations 86. Verbal illustrations: use of anecdotes and parables to illustrate
  • 12.
    12 87. Service projects 88.Stamps, coins, and other hobbies 89. Use of community or local resources 90. Story telling 91. Surveys 92. Tutorial: students assigned to other students for assistance, peer teaching 93. Coaching: special assistance provided for students having difficulty in the course 94. Oral reports 95. Word association activity 96. Workbooks 97. Using case studies reported in literature to illustrate psychological principles and facts 98. Construction of scrapbooks 99. Applying simple statistical techniques to class data 100. Time lines 101. "Group dynamics" techniques 102. Units of instruction organized by topics 103. Non directive techniques applied to the classroom 104. Supervised study during class period 105. Use of sociometric text to make sociometric analysis of class 106. Use of technology and instructional resources 107. Open textbook tests, take home tests 108. Put idea into picture 109. Write a caption for chart, picture, or cartoon 110. Reading aloud 111. Differentiated assignment and homework 112. Telling about a trip 113. Mock convention 114. Filling out forms (income tax, checks)
  • 13.
    13 115. Prepare editorialfor school paper 116. Attend council meeting, school board meeting 117. Exchanging „things‟ 118. Making announcements 119. Taking part (community elections) 120. Playing music from other countries or times 121. Studying local history 122. Compile list of older citizens as resource people 123. Students from abroad (exchange students) 124. Obtain free and low cost materials 125. Collect old magazines 126. Collect colored slides 127. Visit an "ethnic" restaurant 128. Specialize in one country 129. Follow a world leader (in the media) 130. Visit an employment agency 131. Start a campaign 132. Conduct a series 133. Investigate a life 134. Assist an immigrant 135. Volunteer (tutoring, hospital) 136. Prepare an exhibit 137. Detect propaganda 138. Join an organization 139. Collect money for a cause 140. Elect a "Hall of Fame" for males 141. Elect a "Hall of Fame" for females 142. Construct a salt map 143. Construct a drama 144. Prepare presentation for senior citizen group
  • 14.
    14 145. Invite seniorcitizen(s) to present local history to class including displaying artifacts (clothing, tools, objects, etc.) 146. Prepare mock newspaper on specific topic or era 147. Draw a giant map on floor of classroom 148. Research local archaeological site 149. Exchange program with schools from different parts of the state 150. In brainstorming small group, students identify a list of techniques and strategies that best fit their class. Source: teaching.uncc.edu/learning_resources/….methods/150_teaching_methods Along with the above mentioned Pedagogy styles, the teachers in our school have been employing many more interesting teaching methods. Some of them are: MULTI-TEACHERS APPROACH A group of teachers take up different sub topics of the same chapter and engage the class. The children get an opportunity to experience teaching of many teachers of the same subject. It is generally conducted in the AV room using audio-visual aids. All the sections students come together for this class which adds excitement to such session. Computer Science, General Science and Social Studies have been taught using this methodology for III and IV standard students. The pre- primary teachers and I and II standard teachers use this methodology for all the subjects. Audio-visual aids are an added attraction for the toddlers. LEARNING BY DOING There is a famous saying: I hear...I forget; I see...I remember; I do…I understand.
  • 15.
    15 The students aremade to understand the new concepts by practically doing it. Be it the activity of viewing the objects through the microscope in the classroom or making the model of a clock to understand the minutes hand and seconds hand…the students exhibit amazing enthusiasm at I and II standard levels. The III and IV standard kids are taken to the laboratory to witness the science experiments and are made to prepare charts/models to reflect the understanding of their concepts. The pre-primary kids bring fruits/vegetables to learn about them. They plant the saplings to learn about the parts of a plant and watch them grow in the garden of Daffodils. POWER POINT PRESENTATION The students feel empowered with technology and proudly present their own PPTs and explain the same with eloquence and confidence. It permits them to take the class beyond the boundary of the text books. It is also a way of employing „cooperative learning methodology‟. ROLE PLAY WITH DRAMATIZATION It is a methodology liked by the students of all the age groups. They play the role of different characters, dressed up in the costumes; and enact the role of the characters assigned to them. The classroom transforms into an activity center. WORKSHEET It is an effective teaching tool used to reinforce the classroom lessons at all levels and all subjects. It is also used as an activity sheet and displayed on the bullet-in board to acknowledge the children‟s good work and encourage them. It replaces the home work note books, reducing the weight of the school bags. It is inclusive of puzzles, „Multiple Intelligence Questions‟, Mind
  • 16.
    16 Maps…etc, making itpicturesque. It is designed to be child –centric. The students solve it with pleasure, without complaining. DELPHI CIRCLE In this methodology, the class gets an informal ambience. Sometimes it is conducted outdoors to break the monotony of a regular classroom. The students sit in a circle with the teacher and exchange information and ideas. It is used for the students of all the age groups. Other than the above mentioned, many methodologies like interviewing the parents, action song, dramatization, anchoring of the programmes, spell bee, various types of dictations…etc are used while teaching the subjects as well as languages. MULTIMEDIA APPROACH The world of education is equally getting influenced by „Technology Invasion‟. Though Digital teaching cannot substitute a teacher, it definitely complements teaching. An animated phonetic song impresses the young minds and the process of photosynthesis is imprinted in the student‟s mind, when the teacher explains it with the aid of audio-visual tool. The teachers integrate the audio-visual aids like slide shows using the projectors, the relevant modules available on the „smart boards‟ and the videos on you tube using the „I pads‟. Since the school campus is technologically equipped with Wi-Fi network, it enables the teachers to access information easily at any given time. An interesting strategy has been adopted by the teachers to give notes in III and IV standards. They upload the typed notes and display the same on the smart boards. It enables the teachers to monitor the students‟ activities and supervise their writing skills simultaneously. It works as a wonder tool to teach picture compositions and to enhance the listening skills of the students. Some of the class room activities / the teaching methodologies employed by the teachers are illustrated:
  • 17.
    17 Presentations by studentpanels from the class Interviews
  • 18.
    18 Choral Speaking bystudents Making of posters by students
  • 19.
  • 20.
    20 Individual report byStudent “Group dynamics" techniques
  • 21.
    21 III - EffectiveAssessment: Assessing the students in the „right way‟ is the key to success of the students. Assessments must be effective to ensure the progress of the students. It should be a measure to determine the students‟ success and not undermine their abilities. The major problems in the existing assessment system are:  It creates „Exam Fear‟.  It is memory and recollecting ability oriented.  It is not application based most of the rimes.  It is entirely „Academics based‟.  The students with excellent skills barring the writing skills are always at a loss.  The students‟ talents and special abilities are not taken into consideration at all.  It demands for tremendous involvement of parents at primary levels.  RTE students find it a tough nut to crack.  It does not cater to „slow learners‟ needs; they end up becoming slower.  It can damage the children with low IQ levels, emotionally and make them Under confident. To address the above problems and the concerns shared by working parents who are unable to give the kind of time required to prepare a child constantly for assessments, We have taken several measures which have been contributing well towards the success of the students. We do not follow the conventional method of assessment which lays
  • 22.
    22 more emphasis onthe writing skills of the students. The assignments are a balanced combination of written work and other skills of the students. The „Multiple Intelligence Theory’, which was developed by eminent educationist „Howard Gardener’, Ph.D., professor of Education at Harvard University is a boon and an apt solution to the problems of assessment system. According to this theory, there are eight different kinds of intelligences (competencies). A pictorial chart of the same with the description of the eight Intelligences/ competencies is illustrated below. Source: Theory of multiple intelligences _ Wikipedia, the free encyclopedia_ files
  • 23.
    23 We design theassessments keeping the MI theory in mind. The child is assessed based on his intelligence kind to boost his morale. Integration of „Continuous Comprehensive Evaluation system‟ is a blessing in disguise for teachers. The 4 Formative Assessments (FA) are a combination of written activities and oral activities which are application based and MI oriented which can evaluate the competencies of the students. Example 1: FA; Subject: English; Standard: III Written Activity: Worksheet with paragraph writing (Verbal Intelligence) and Picture composition (Spatial Intelligence) Questions, Annotations (Verbal Intelligence) Oral Activity: Narrate your experience of your visit to a park (Naturalist Intelligence) Recitation of a poem with action (Bodily/kinesthetic Intelligence) Example 2: FA; Subject: Science; Standard: IV Written Activity: Worksheet with Questions to be answered (Verbal Intelligence) and Completion of Mind Maps/ Flow Charts (Spatial Intelligence) Oral Activity: Role Play of a plant (Bodily/kinesthetic Intelligence) (SAS) Smart Class Assessment System, (Intrapersonal Intelligence), in which the students answer the multiple choice questions displayed on the smart boards, using the „remote controllers‟ handed over to each of the students. Example 3: FA; Subject: Social Studies; Standard: III Written Activity: Worksheet with Questions to be answered (Verbal Intelligence) and Identification of pictures /marking on the maps (Spatial Intelligence) Oral Activity: Student explains the given topic using a chart / a model (Bodily /kinesthetic Intelligence) (SAS) Smart Class Assessment System, (Intrapersonal Intelligence) Example 4: FA; Subject: mathematics; Standard: II Written Activity: Worksheet with sums to be solved (Logical Intelligence) and Completion of pattern based questions (Spatial Intelligence) Oral Activity: Mental Math questions (Logical Intelligence) (SAS) Smart Class Assessment System, (Intrapersonal Intelligence)
  • 24.
    24 The students areassessed based on the above activities conducted during the regular classes in an informal atmosphere to help them overcome the exam fear. Since the assessments are conducted as a routine activity, the students answer them effortlessly. SAS is a fun-filled activity for them, rather than a form of assessment. The students also have the option of choosing the kind of activity for assessments, based on their MI. The Summative Assessments (SA) are designed to be scoring for the students. They are based on the written exam, oral activity, projects and internal assessment, which will be awarded based on the child‟s participation in the classroom activities. A few examples of the projects are illustrated below. Example 1.Subject: English; Standard: III Project: Collage making on famous authors
  • 25.
    25 Example 2:.Subject: Science;Standard: IV Project: Preparation of „Leaves Herbarium‟ Example 2:.Subject: Mathematics; Standard: IV Project: Preparation of „Factor Trees‟
  • 26.
    26 Conclusion: The schools mustrealize the importance of the above mentioned three primary aspects to Maximize the success of the students which in turn will lead to the success of the institutions. The strength of any institution lies on a tripod constituted by, 1. The parents and the students 2. The teaching fraternity and 3. The school management and academic heads These three entities must collaborate and work hand in hand to climb the ladder of success and reach the goals set. We follow the following strategies to do so.  Keep the parents informed, and constantly update them through online sharing system. Periodic parents‟ - teachers‟ interactions are mandatory.  To enrich the teaching domain, frequent in- service programmes in the form of workshops, interactive seminars by eminent speakers, conducted for the staff throughout the academic session.  The school management provides all the infrastructure required and through the academic heads enforces „Quality Teaching- Learning Process‟ in the school. “The task of modern education is not to cut down the jungles, but to irrigate deserts.” - C.S.Lewis References:  buildingrti.utexas.org/rti/effective_instruction  www.tpsnva.org/files/Essential practices of High Quality Teaching and Learning  www.tandfonline.com/doi/pdf/10.1080/1045988x2014.919136  www.hopkinton.k12.ma.us/domain/150  Teaching.uncc.edu/learning_resources/….methods/150_teaching_methods  Theory of multiple intelligences _ wikipedia, the free encyclopedia_ files