1
How To Conquer Content Chaos
Kristina Halvorson
CEO, Brain Traffic
@halvorson
@halvorson • #contentchaos
CONTENT MARKETING
YOU HAVE DONE all THE THINGS!
@halvorson • #contentchaos
Document your content marketing mission
Create target audience personas
Plan your content mix
Design the content creation process
Create an editorial calendar
Make a plan for distribution
Measure ROI
https://blog.hubspot.com/marketing/documenting-content-marketing-strategy
Mah boss says we
need to be makin’
more content but
he cain’t say why.
Ah got a whole ton o’
content but it’s a gosh-
durned mess.
Mah new content
marketing
platform got the
devil in it.
Ah cain’t get nobody
to write no stinkin’
blog posts.
We ain’t gettin’ no decent
engagement from nobody.
@halvorson • #contentchaos
what am I doing wrong with content marketing
@halvorson • #contentchaos
You haven’t refined your strategy.
You don’t spend enough.
You aren’t promoting enough.
Your content doesn’t provide value.
You’re not competitive in your niche.
Your competitor produces much more content.
You’re impatient.
You need to improve your SEO.
Your expectations are too high.
You’re not having enough fun.
https://neilpatel.com/blog/content-isnt-working-for-you/
TRY HARDER
@halvorson • #contentchaos
how to improve content marketing
IT’S NOT THAT HARD
2018
2017
2016
2015
https://www.joshtong.io/blog/2018/8/20/improving-a-digital-ecosystem-through-content-strategy
= $4
Content
strategy
to the rescue!
neigh! yes also
what do you mean by
“content strategy”
© Brain Traffic 2019
© Brain Traffic 2019
• Who is our audience?
• What informa3on do they
want?
• What do they need?
• What’s our voice and tone?
• How will our content be
designed?
• What are the touchpoints for our
user journeys?
• How will our content appear on
different pla?orms?
• What is our workflow?
• What are the required roles?
• What are our policies and
guidelines?
• What tools will we use?
• How will our content be
organized?
• What taxonomies are being
used?
• How is our structure
affec3ng voice, AI, search
results?
CONTENT STRATEGY
fellers,
let’s back it up
GOAL = The reason we’ll do it
PLAN = What we’ll do
GOAL = Where we’re going
PLAN = How we’ll get there
GOAL = Where we’re going
PLAN = How we’ll get there
DESTINATION
ROADMAP
You have to know where you are now
before you can figure out
how to get where you want to go.
hQps://slideplayer.com/slide/16775505/
Richard Rumelt’s
“Kernel of Strategy”
hQps://slideplayer.com/slide/16775505/
“A good diagnosis
simplifies the often
overwhelming
complexity of reality
by identifying certain
aspects of the
situation as critical.”
What’s going on here? What’s going on here?
What’s going on here?What’s going on here?
LET’S RIDE!
1. Assess your principles
and priorities
2. Map your content
ecosystem
3. Prioritize critical issues
4. Engage the business
@halvorson • #contentchaos
“A principle is a fundamental truth or proposi[on
that serves as the founda[on for a system of belief
or behavior or for a chain of reasoning.
- Dictionary.com
Content
marketing is good
and we are going to
invest in it.
We deliver engaging,
valuable content for our
customers!
We want to be the leading
source of trustworthy
informa[on in our industry!
We’re fully invested in
content marke[ng!
The more content we publish,
the more successful we look.
The more followers and clicks
we get, the more successful
we feel.
Our content is mostly for us.
Get stuff out in the open.
@halvorson • #contentchaos
Conversa-on #1: “What’s really going on here?”
1. Hand out the s[cky notes.
2. Ask: “Why do we have a content marke[ng func[on/program?” Post
notes. Discuss.
3. Now ask: “What largely influences the decisions you make about
content marke[ng?” Post notes. Discuss.
@halvorson • #contentchaos
Conversa-on #2: “What principles do we want to act on?”
1. Hand out the s[cky notes.
2. Ask: “When we share content, how should the business benefit?”
3. Ask: “When we share content, how should our audiences benefit?”
4. Ask: “What should drive our day-to-day decision making process?”
5. Post all notes. Discuss.
6. Work in pairs to drad 3-5 principle statements. Then pair up pairs to combine/
edit. Finally, work together to drad your team’s charter.
Principles You Can Steal
Our content will provide known
value to our target audience.
Our content will adhere to our
organization’s values.
Our content marketing activities
will be measured in the context
of functional business goals.
1. Assess your principles
and priorities
2. Map your content
ecosystem
3. Prioritize critical issues
4. Engage the business
Do a content audit
Do a content audit
Do a content audit
Do a content audit
Do a content audit
gosh durnit
What’s going on here? What’s going on here?
What’s going on here?What’s going on here?
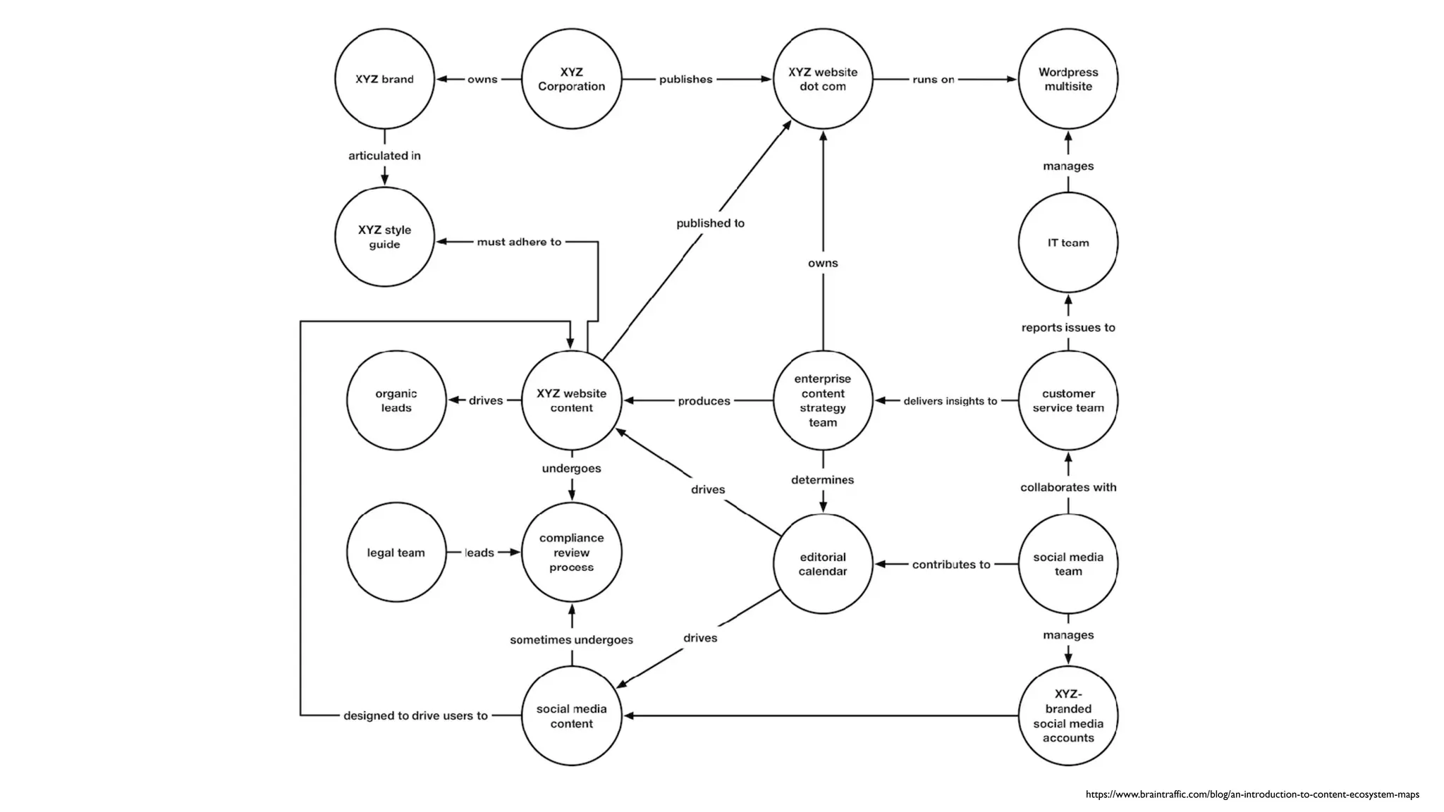
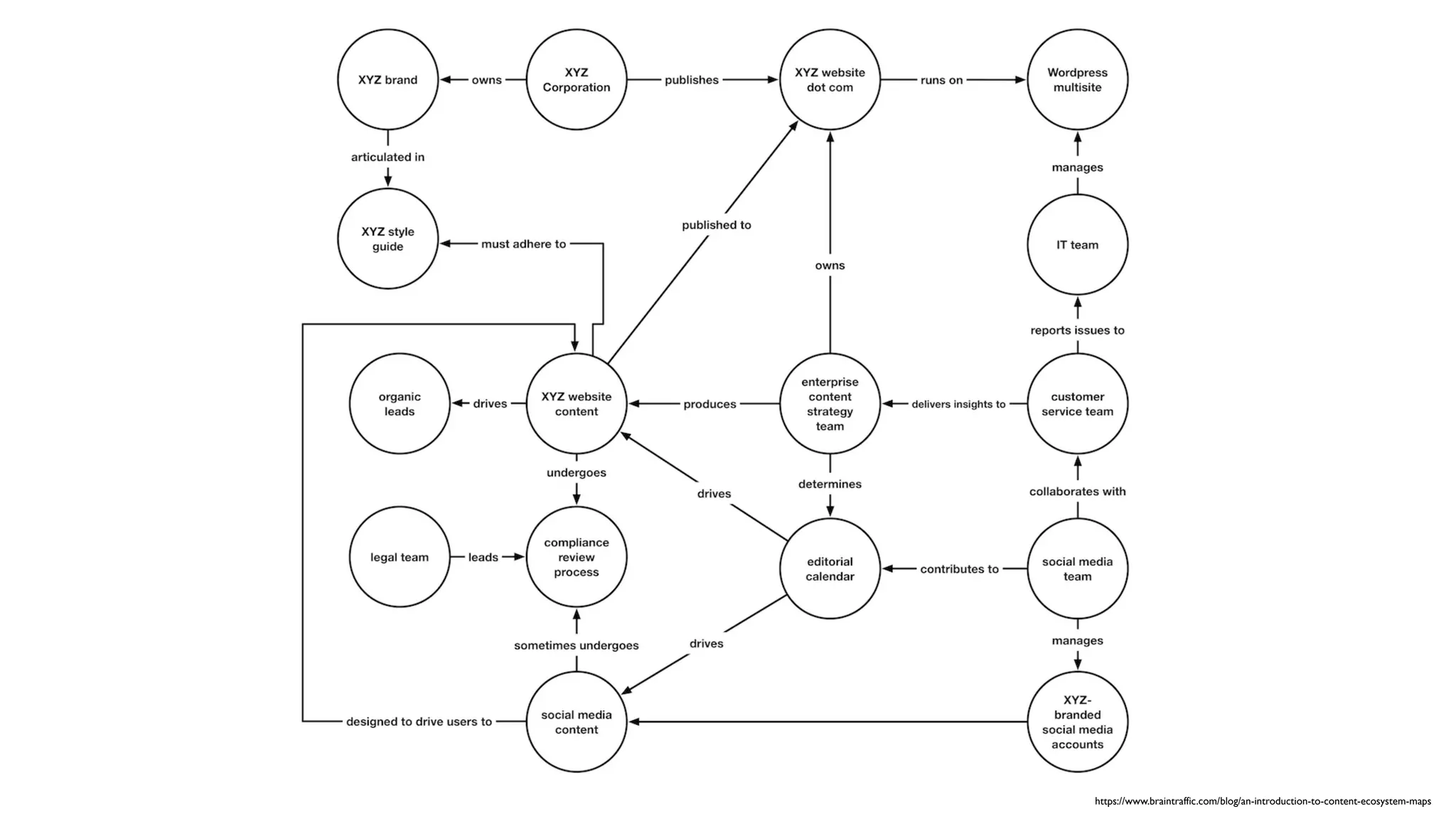
https://www.braintraffic.com/blog/an-introduction-to-content-ecosystem-maps
@halvorson • #contentchaos
“Having a picture of your content reality makes it easier
to talk about with others. It’s also a way to stop feeling
so overwhelmed.
At many organiza[ons, the only complete picture of
their content reality exists inside a single person’s
head. That’s a lot of pressure!
– Scott Kubie,
An Introduction to Content Ecosystem Maps
@halvorson • #contentchaos
How to Create a Content Ecosystem Map
• Step 1: List out all the stuff in your content ecosystem that
readily comes to mind.
• Step 2: Place a few key concepts on a canvas and draw arrows
between them.
• Step 3: Define rela[onships by labeling the arrows.
• Step 4: Refine and fill in details un[l it looks true and
reasonably comprehensive.
https://www.braintraffic.com/blog/an-introduction-to-content-ecosystem-maps
@halvorson • #contentchaos
What kind of stuff should you list?
• Channels: social media accounts, email newsleQers, (temporary)
microsites, blogs, in-product no[fica[ons
• Content types: tweets, posts, PDFs, how-to videos, press releases
• Technology: CMS, DAM, tools, media hos[ng plakorms
• Workflows and processes: content produc[on, project intake, editorial,
reviews, opera[onal mee[ngs
• Standards and policies: style guides, content strategy statements,
organiza[onal vision and mission statements, security and privacy
policies
• Products, brands, and services
https://www.braintraffic.com/blog/what-to-include-in-a-content-ecosystem-map
@halvorson • #contentchaos
Most importantly: PEOPLE
• Roles: typically internal posi[ons and responsibili[es
• Teams: groups of people with similar interests (e.g. formal teams by
department, or groups like “execu[ve stakeholders” or “faculty
members”)
• Audiences: groups of people—internal or external—who are
interested in a par[cular topic or channel
https://www.braintraffic.com/blog/what-to-include-in-a-content-ecosystem-map
@halvorson • #contentchaos
“How you think about and categorize your audiences
can be extremely revealing. As a content strategist, I
prefer the lens of audience as opposed to,
say, customer or persona or market …
Thinking about the audiences for your channels
discretely from the customers for your products tends
to be a more truthful map of your content reality.
– Scott Kubie,
What to Include in a Content Ecosystem Map
https://www.braintraffic.com/blog/an-introduction-to-content-ecosystem-maps
Holy crap, now what are we supposed to do?
@halvorson • #contentchaos
This map is an ongoing tool for reference, analysis, and planning.
• Get alignment. Use your map as a tool to agree on what to call things, who owns
what, and where there’s ambiguity.
• Brainstorm what’s next. Use your map to inspire a collec[ve brain dump about where
challenges and opportuni[es lie.
• Reinforce reality. Use your map in mee[ngs to remind people of what truly exists (and
how complicated things have become).
• Model upcoming changes. Make a copy and start moving parts and pieces around to
demonstrate where you want to be.
https://www.braintraffic.com/blog/an-introduction-to-content-ecosystem-maps
1. Assess your principles
and priorities
2. Map your content
ecosystem
3. Prioritize critical issues
4. Engage the business
BAILEY →
← SAMMY
New CS.com look/feel/purpose
New show art/music
New show intro/outro
Unique Twitter cards for each episode
Get podcast on new podcast catchers (Spotify, Pandora, etc.)
Add resources to older episodes
Add tagging structure to episodes
Collect podcast testimonials and add to site
Sound-proof recording room (Scott)
Turn existing community content on site into a BT blog post
Look in to Overcast for promotion
Research options to optimize show ranking
New BT services/workshops
Add KH/SK bios
Add KH/MC/SK books
Add tags/categories and/or IA structure to blog
Beef up blog author tag pages with bios/links
Update quotes on home page
Update photos
Incorporate mailing list CTA throughout site
Incorporate Google conversion tracking in new workshop registration
system
Begin tracking/optimizing conversions
Begin quarterly editorial review meetings
Update marketing calendar with evergreen content (Twitter/LinkedIn)
Segment mailing lists
Workshop promos
BT services
Begin publishing older blogs as posts on LinkedIn
Optimize LinkedIn posts (custom URLs, CTAs)
Research CRM/marketing automation options
Re-optimize top ranking blog posts (for snippets, questions, images,
etc.)
Repackage/repurpose existing content (ecosystem mapping, Confab
talks, podcast transcripts, etc.)
Quarterly webinars
Annual eBook/report
Develop reusable project plan with year-round milestones
Create reusable content inventory for site copy
Incorporate Google conversion tracking in new Confab registration
system
Begin tracking/optimizing conversions
Update sponsorships page with testimonials
Sponsor video – testimonials/logistics
Attendee videos (what’s Confab like, convince your boss, etc.)
Backfill old Confab events into new past events page format
Review Newfangled lead gen resources
Research CRM/marketing automation options
Test LinkedIn advertising
Accessibility/usability health checks on all sites (Scott)
Documented BT/Confab style guides
Clean up/organize Gather tickets
Make a media mentions list for KH/SK
Integrated marketing calendar
Build email lists / rethink lead generation
BT mailing list (Mailchimp)
Confab mailing list (Mailchimp)
Confab attendees (Swoogo)
Workshop attendees (Swoogo)
Client leads
Workshop leads
Research behavioral tracking for websites
It is time to conquer the content chaos.
@halvorson • #contentchaos
Meaningful change requires boring analysis.
STEP 1: Categorize challenges and opportuni[es.
STEP 2: Document dependencies.
STEP 3: Priori[ze ac[vi[es.
STEP 4: Set milestones and build your plan.
Importance Very high High Important to some Moderate to low
Time Needed A lot Some Not much Unknown
Cost Expensive Mid-range Cheap Unknown
Feasibility Probably will work 50/50 chance Probably won’t work
Uncertain
Desirability Highly desirable Worth a try Undesirable Unknown
Urgency High Medium Low Unknown
Viability High growth poten[al Can sustain Likely temporary Unknown
SensiEvity Explosive Can work with Neutral Unkown
Step #1: Categorize challenges and opportuni[es
A Facilitator’s Guide to Participatory Decision-Making, Sam Kaner et al
THING TO FIX WHAT WE HAVE WHAT WE’D NEED NOTES
Blog post metadata
• Content inventory with
metadata
• New templates
• Keyword plan
• 80 writing hours
• Keyword plan not due
until Q2
• Move around $ for writer
Analy[cs reports • ALL THE DATA
• 3rd party input on
meaningful metrics
• This is going to upset
some folks, need to
socialize first
Rogue social media
channels
• Content ecosystem map • Identify channel owners
• Need point-of-contact to
manage missing passwords
etc.
Podcast • A terrible boring host • A new host
• What happens if we just
shut this down for now?
Step #2: Document Dependencies
A Facilitator’s Guide to Participatory Decision-Making, Sam Kaner et al
IDEA TO TRY WHAT WE HAVE WHAT WE’D NEED NOTES
Webinars
• Past conference talks
• Workshop material
• Technology platform
• Producer
• Registration system
• Several customer
requests in Q2
• Proposed budget due x/
xx
Repurpose old posts
• Analytics on popular
posts
• Editorial services to
refresh
• Full audit of old posts by
topic, author, timeliness
• New artwork
• Need outside resource to
complete audit
LinkedIn publishing • Four motivated authors
• Editorial calendar and
alignment
• Need to clarify
ownership and
accountability of process
Podcast
• A lot of really interesting
friends and contacts
• Sponsorship packages
• Podcast setup
• Need documented POV
prior to moving forward
with discussion
Step #2: Document Dependencies
A Facilitator’s Guide to Participatory Decision-Making, Sam Kaner et al
75
Non-negotiable Nice to have Someday maybe
Step #3: Priori[ze
EVALUATION RESEARCH ALIGNMENT DELIVERABLES MILESTONES
• Is it working?
• What needs to
improve?
• What questions
do we need to
answer to
succeed?
• Who do we need
to talk to?
• What methods
will we use to
answer our
questions?
• How will we
present our
findings?
• How will we
share out our
findings?
• Who needs to
be on board?
• Who will be
our ongoing
champion?
• How will we
keep people
informed?
• What artifacts
do we need to
help make and
document
decisions?
• What tools will
we use to create
or manage these
artifacts?
• Who will own
and keep these
artifacts
updated?
• What dates are
we targeting for
launch, change,
or completion?
• What happens if
we miss this
milestone?
• What happens
after we reach
it?
• Who is
authorized to
move or change
this milestone?
@halvorson • #contentchaos
What goes on your roadmap?
• Key iniEaEves: What do you want to launch, change, or complete?
• Milestones: What events will mark your progress?
• AcEviEes and arEfacts: What do people need to do, make, and
decide to move things along?
• Dependencies: What needs to happen in what order—or what needs
to be acquired—in order for you to succeed?
• Ownership: Who is responsible for required ac[vi[es and outcomes
in your ini[a[ve?
1. Assess your principles
and priorities
2. Map your content
ecosystem
3. Prioritize critical issues
4. Engage the business
Data
Inspiration
Explanation
Trying harder
Fear
Greed
Ego
Leads
Conversions
Retention
Don't just build the case for
content marketing.
Build the case to do it RIGHT.
1. Assess your principles
and priorities
2. Map your content
ecosystem
3. Prioritize critical issues
4. Engage the business
Before we part…
I couldn’t find another
place for this amazing
photo so here it is.
@halvorson • #contentchaos
“
As a discipline, content strategy is new; it’s only become a
focal point inside most enterprise orgs over the last few years.
It’s also been made to seem incredibly complicated.
Go to most analyst conferences, and you’re inundated with
content strategy frameworks that feature 30 different boxes
and arrows, and it all threatens to induce a mild panic attack.
Most teams just give up and say, “Screw it. Let’s just post some
stuff to our blog and social channels and see what happens.”
It’s the biggest problem most content marketing teams face.
And it’s killing the industry.
https://contently.com/2019/07/19/content-strategy-video-course-youve-been-waiting-for/
You are not stupid.
Content marketing isn’t dying.
It is complicated.
Let's discuss
principles.
I'll schedule a series of
working sessions for
ecosystem mapping.
Do a content audit
I’ll let key stakeholders
know we’re starting this
process.
I’ll compile a list of
everything we’ve talked about
doing for months.
AH’M READY!
Thanks, y’all!
Twitter: @havorson
Newsletter: BrainTraffic.com/mailing-list
Workshops: BrainTraffic.com/workshops
• Seattle - November 12
• Atlanta - February 4
• Philadelphia - March 3
Conference: ConfabEvents.com - May 2020

How to Conquer Content Chaos

  • 1.
    1 How To ConquerContent Chaos Kristina Halvorson CEO, Brain Traffic @halvorson @halvorson • #contentchaos
  • 2.
  • 3.
    YOU HAVE DONEall THE THINGS!
  • 4.
    @halvorson • #contentchaos Documentyour content marketing mission Create target audience personas Plan your content mix Design the content creation process Create an editorial calendar Make a plan for distribution Measure ROI https://blog.hubspot.com/marketing/documenting-content-marketing-strategy
  • 5.
    Mah boss sayswe need to be makin’ more content but he cain’t say why. Ah got a whole ton o’ content but it’s a gosh- durned mess. Mah new content marketing platform got the devil in it. Ah cain’t get nobody to write no stinkin’ blog posts. We ain’t gettin’ no decent engagement from nobody.
  • 6.
    @halvorson • #contentchaos whatam I doing wrong with content marketing
  • 7.
    @halvorson • #contentchaos Youhaven’t refined your strategy. You don’t spend enough. You aren’t promoting enough. Your content doesn’t provide value. You’re not competitive in your niche. Your competitor produces much more content. You’re impatient. You need to improve your SEO. Your expectations are too high. You’re not having enough fun. https://neilpatel.com/blog/content-isnt-working-for-you/
  • 8.
  • 9.
    @halvorson • #contentchaos howto improve content marketing
  • 11.
  • 12.
  • 13.
  • 16.
  • 17.
    Content strategy to the rescue! neigh!yes also what do you mean by “content strategy”
  • 18.
  • 19.
    © Brain Traffic2019 • Who is our audience? • What informa3on do they want? • What do they need? • What’s our voice and tone? • How will our content be designed? • What are the touchpoints for our user journeys? • How will our content appear on different pla?orms? • What is our workflow? • What are the required roles? • What are our policies and guidelines? • What tools will we use? • How will our content be organized? • What taxonomies are being used? • How is our structure affec3ng voice, AI, search results?
  • 20.
  • 21.
    GOAL = Thereason we’ll do it PLAN = What we’ll do
  • 22.
    GOAL = Wherewe’re going PLAN = How we’ll get there
  • 23.
    GOAL = Wherewe’re going PLAN = How we’ll get there DESTINATION ROADMAP
  • 30.
    You have toknow where you are now before you can figure out how to get where you want to go.
  • 31.
  • 32.
    hQps://slideplayer.com/slide/16775505/ “A good diagnosis simplifiesthe often overwhelming complexity of reality by identifying certain aspects of the situation as critical.”
  • 33.
    What’s going onhere? What’s going on here? What’s going on here?What’s going on here?
  • 34.
  • 35.
    1. Assess yourprinciples and priorities 2. Map your content ecosystem 3. Prioritize critical issues 4. Engage the business
  • 36.
    @halvorson • #contentchaos “Aprinciple is a fundamental truth or proposi[on that serves as the founda[on for a system of belief or behavior or for a chain of reasoning. - Dictionary.com
  • 37.
    Content marketing is good andwe are going to invest in it.
  • 38.
    We deliver engaging, valuablecontent for our customers! We want to be the leading source of trustworthy informa[on in our industry! We’re fully invested in content marke[ng!
  • 39.
    The more contentwe publish, the more successful we look. The more followers and clicks we get, the more successful we feel. Our content is mostly for us.
  • 40.
    Get stuff outin the open.
  • 41.
    @halvorson • #contentchaos Conversa-on#1: “What’s really going on here?” 1. Hand out the s[cky notes. 2. Ask: “Why do we have a content marke[ng func[on/program?” Post notes. Discuss. 3. Now ask: “What largely influences the decisions you make about content marke[ng?” Post notes. Discuss.
  • 42.
    @halvorson • #contentchaos Conversa-on#2: “What principles do we want to act on?” 1. Hand out the s[cky notes. 2. Ask: “When we share content, how should the business benefit?” 3. Ask: “When we share content, how should our audiences benefit?” 4. Ask: “What should drive our day-to-day decision making process?” 5. Post all notes. Discuss. 6. Work in pairs to drad 3-5 principle statements. Then pair up pairs to combine/ edit. Finally, work together to drad your team’s charter.
  • 43.
    Principles You CanSteal Our content will provide known value to our target audience. Our content will adhere to our organization’s values. Our content marketing activities will be measured in the context of functional business goals.
  • 44.
    1. Assess yourprinciples and priorities 2. Map your content ecosystem 3. Prioritize critical issues 4. Engage the business
  • 45.
    Do a contentaudit Do a content audit Do a content audit Do a content audit Do a content audit gosh durnit
  • 47.
    What’s going onhere? What’s going on here? What’s going on here?What’s going on here?
  • 48.
  • 49.
    @halvorson • #contentchaos “Havinga picture of your content reality makes it easier to talk about with others. It’s also a way to stop feeling so overwhelmed. At many organiza[ons, the only complete picture of their content reality exists inside a single person’s head. That’s a lot of pressure! – Scott Kubie, An Introduction to Content Ecosystem Maps
  • 50.
    @halvorson • #contentchaos Howto Create a Content Ecosystem Map • Step 1: List out all the stuff in your content ecosystem that readily comes to mind. • Step 2: Place a few key concepts on a canvas and draw arrows between them. • Step 3: Define rela[onships by labeling the arrows. • Step 4: Refine and fill in details un[l it looks true and reasonably comprehensive. https://www.braintraffic.com/blog/an-introduction-to-content-ecosystem-maps
  • 51.
    @halvorson • #contentchaos Whatkind of stuff should you list? • Channels: social media accounts, email newsleQers, (temporary) microsites, blogs, in-product no[fica[ons • Content types: tweets, posts, PDFs, how-to videos, press releases • Technology: CMS, DAM, tools, media hos[ng plakorms • Workflows and processes: content produc[on, project intake, editorial, reviews, opera[onal mee[ngs • Standards and policies: style guides, content strategy statements, organiza[onal vision and mission statements, security and privacy policies • Products, brands, and services https://www.braintraffic.com/blog/what-to-include-in-a-content-ecosystem-map
  • 52.
    @halvorson • #contentchaos Mostimportantly: PEOPLE • Roles: typically internal posi[ons and responsibili[es • Teams: groups of people with similar interests (e.g. formal teams by department, or groups like “execu[ve stakeholders” or “faculty members”) • Audiences: groups of people—internal or external—who are interested in a par[cular topic or channel https://www.braintraffic.com/blog/what-to-include-in-a-content-ecosystem-map
  • 53.
    @halvorson • #contentchaos “Howyou think about and categorize your audiences can be extremely revealing. As a content strategist, I prefer the lens of audience as opposed to, say, customer or persona or market … Thinking about the audiences for your channels discretely from the customers for your products tends to be a more truthful map of your content reality. – Scott Kubie, What to Include in a Content Ecosystem Map
  • 58.
  • 59.
    Holy crap, nowwhat are we supposed to do?
  • 60.
    @halvorson • #contentchaos Thismap is an ongoing tool for reference, analysis, and planning. • Get alignment. Use your map as a tool to agree on what to call things, who owns what, and where there’s ambiguity. • Brainstorm what’s next. Use your map to inspire a collec[ve brain dump about where challenges and opportuni[es lie. • Reinforce reality. Use your map in mee[ngs to remind people of what truly exists (and how complicated things have become). • Model upcoming changes. Make a copy and start moving parts and pieces around to demonstrate where you want to be. https://www.braintraffic.com/blog/an-introduction-to-content-ecosystem-maps
  • 61.
    1. Assess yourprinciples and priorities 2. Map your content ecosystem 3. Prioritize critical issues 4. Engage the business
  • 65.
  • 66.
    New CS.com look/feel/purpose Newshow art/music New show intro/outro Unique Twitter cards for each episode Get podcast on new podcast catchers (Spotify, Pandora, etc.) Add resources to older episodes Add tagging structure to episodes Collect podcast testimonials and add to site Sound-proof recording room (Scott) Turn existing community content on site into a BT blog post Look in to Overcast for promotion Research options to optimize show ranking New BT services/workshops Add KH/SK bios Add KH/MC/SK books Add tags/categories and/or IA structure to blog Beef up blog author tag pages with bios/links Update quotes on home page Update photos Incorporate mailing list CTA throughout site Incorporate Google conversion tracking in new workshop registration system Begin tracking/optimizing conversions Begin quarterly editorial review meetings Update marketing calendar with evergreen content (Twitter/LinkedIn) Segment mailing lists Workshop promos BT services Begin publishing older blogs as posts on LinkedIn Optimize LinkedIn posts (custom URLs, CTAs) Research CRM/marketing automation options Re-optimize top ranking blog posts (for snippets, questions, images, etc.) Repackage/repurpose existing content (ecosystem mapping, Confab talks, podcast transcripts, etc.) Quarterly webinars Annual eBook/report Develop reusable project plan with year-round milestones Create reusable content inventory for site copy Incorporate Google conversion tracking in new Confab registration system Begin tracking/optimizing conversions Update sponsorships page with testimonials Sponsor video – testimonials/logistics Attendee videos (what’s Confab like, convince your boss, etc.) Backfill old Confab events into new past events page format Review Newfangled lead gen resources Research CRM/marketing automation options Test LinkedIn advertising Accessibility/usability health checks on all sites (Scott) Documented BT/Confab style guides Clean up/organize Gather tickets Make a media mentions list for KH/SK Integrated marketing calendar Build email lists / rethink lead generation BT mailing list (Mailchimp) Confab mailing list (Mailchimp) Confab attendees (Swoogo) Workshop attendees (Swoogo) Client leads Workshop leads Research behavioral tracking for websites
  • 69.
    It is timeto conquer the content chaos.
  • 71.
    @halvorson • #contentchaos Meaningfulchange requires boring analysis. STEP 1: Categorize challenges and opportuni[es. STEP 2: Document dependencies. STEP 3: Priori[ze ac[vi[es. STEP 4: Set milestones and build your plan.
  • 72.
    Importance Very highHigh Important to some Moderate to low Time Needed A lot Some Not much Unknown Cost Expensive Mid-range Cheap Unknown Feasibility Probably will work 50/50 chance Probably won’t work Uncertain Desirability Highly desirable Worth a try Undesirable Unknown Urgency High Medium Low Unknown Viability High growth poten[al Can sustain Likely temporary Unknown SensiEvity Explosive Can work with Neutral Unkown Step #1: Categorize challenges and opportuni[es A Facilitator’s Guide to Participatory Decision-Making, Sam Kaner et al
  • 73.
    THING TO FIXWHAT WE HAVE WHAT WE’D NEED NOTES Blog post metadata • Content inventory with metadata • New templates • Keyword plan • 80 writing hours • Keyword plan not due until Q2 • Move around $ for writer Analy[cs reports • ALL THE DATA • 3rd party input on meaningful metrics • This is going to upset some folks, need to socialize first Rogue social media channels • Content ecosystem map • Identify channel owners • Need point-of-contact to manage missing passwords etc. Podcast • A terrible boring host • A new host • What happens if we just shut this down for now? Step #2: Document Dependencies A Facilitator’s Guide to Participatory Decision-Making, Sam Kaner et al
  • 74.
    IDEA TO TRYWHAT WE HAVE WHAT WE’D NEED NOTES Webinars • Past conference talks • Workshop material • Technology platform • Producer • Registration system • Several customer requests in Q2 • Proposed budget due x/ xx Repurpose old posts • Analytics on popular posts • Editorial services to refresh • Full audit of old posts by topic, author, timeliness • New artwork • Need outside resource to complete audit LinkedIn publishing • Four motivated authors • Editorial calendar and alignment • Need to clarify ownership and accountability of process Podcast • A lot of really interesting friends and contacts • Sponsorship packages • Podcast setup • Need documented POV prior to moving forward with discussion Step #2: Document Dependencies A Facilitator’s Guide to Participatory Decision-Making, Sam Kaner et al
  • 75.
    75 Non-negotiable Nice tohave Someday maybe Step #3: Priori[ze
  • 76.
    EVALUATION RESEARCH ALIGNMENTDELIVERABLES MILESTONES • Is it working? • What needs to improve? • What questions do we need to answer to succeed? • Who do we need to talk to? • What methods will we use to answer our questions? • How will we present our findings? • How will we share out our findings? • Who needs to be on board? • Who will be our ongoing champion? • How will we keep people informed? • What artifacts do we need to help make and document decisions? • What tools will we use to create or manage these artifacts? • Who will own and keep these artifacts updated? • What dates are we targeting for launch, change, or completion? • What happens if we miss this milestone? • What happens after we reach it? • Who is authorized to move or change this milestone?
  • 77.
    @halvorson • #contentchaos Whatgoes on your roadmap? • Key iniEaEves: What do you want to launch, change, or complete? • Milestones: What events will mark your progress? • AcEviEes and arEfacts: What do people need to do, make, and decide to move things along? • Dependencies: What needs to happen in what order—or what needs to be acquired—in order for you to succeed? • Ownership: Who is responsible for required ac[vi[es and outcomes in your ini[a[ve?
  • 78.
    1. Assess yourprinciples and priorities 2. Map your content ecosystem 3. Prioritize critical issues 4. Engage the business
  • 80.
  • 81.
  • 83.
  • 85.
    Don't just buildthe case for content marketing. Build the case to do it RIGHT.
  • 92.
    1. Assess yourprinciples and priorities 2. Map your content ecosystem 3. Prioritize critical issues 4. Engage the business
  • 93.
    Before we part… Icouldn’t find another place for this amazing photo so here it is.
  • 94.
    @halvorson • #contentchaos “ Asa discipline, content strategy is new; it’s only become a focal point inside most enterprise orgs over the last few years. It’s also been made to seem incredibly complicated. Go to most analyst conferences, and you’re inundated with content strategy frameworks that feature 30 different boxes and arrows, and it all threatens to induce a mild panic attack. Most teams just give up and say, “Screw it. Let’s just post some stuff to our blog and social channels and see what happens.” It’s the biggest problem most content marketing teams face. And it’s killing the industry. https://contently.com/2019/07/19/content-strategy-video-course-youve-been-waiting-for/
  • 95.
    You are notstupid.
  • 96.
  • 97.
  • 98.
    Let's discuss principles. I'll schedulea series of working sessions for ecosystem mapping. Do a content audit I’ll let key stakeholders know we’re starting this process. I’ll compile a list of everything we’ve talked about doing for months. AH’M READY!
  • 99.
    Thanks, y’all! Twitter: @havorson Newsletter:BrainTraffic.com/mailing-list Workshops: BrainTraffic.com/workshops • Seattle - November 12 • Atlanta - February 4 • Philadelphia - March 3 Conference: ConfabEvents.com - May 2020