Hotel Reservation System
Hotel OAK-RAY, Kandy
Prototype Presentation
INTRODUCTION
Hotel Oak-Ray Kandy is one of the famous tourist hotels in Kandy. But
in this hotel currently using manual system. When guest make a
reservation, all the reservation details are recorded in a file and those
files are stored in a special cabinet .calculation of bills and inventory
items are done by manually too.
As the current System is a file based one, management of
the hotel has to put much effort on security those files .they can
easily get damaged by fire, insects or even by a natural disasters .
Keeping files takes much time and wastes much precious man hours.
Although we can’t trust the accuracy of calculation done by manually,
it’s not a surprise of encountering problems.
We decide to develop their Reservation System as
computer based system and hotel can give quick service for guests.
OBJECTIVES
Computerized system replaces to the manual
reservation system.
Save time wasting hotel employees and guests.
Develop databases which stored guest details when
they entered their details.
Create an easy to understand user friendly
environment.
Guest can get speed registration service.
The customer can book the rooms through online or
through phone or in person.
Functional Requirements
 System should display the login/register page
 System should accept the users registration if all the fields are entered
correctly
 System should store the data
 System should allow the guest to check the rooms
 System should show the available rooms to the guest
 System should ask for the number of persons going to check-in
 System should not accept more than 2 adults guests in one room
 System should accept the booking if less than 2 adults guests
 System should show a new room if more than 2 adult guests
 System should accept the booking
 System should ask for details to enter
 System should ask for the check-in/check-out dates
 System should accept the conformation
 System should confirm
 System Should store the booking of the rooms in the database
Nonfunctional requirements
 Recoverability
A good system must recover easily from any kind of issues.
 System Availability
The system should be designed in such a way that the system is available 24*7 and it
should not undergo any downtime due to the heavy traffic of the web users.
 General Performances
Even a few seconds of delay is enough to cause an unpleasant user experience. Users
are no longer in control, and they've deliberately annoyed having to wait for a computer.
 Capacity
A representative within specified service level capacity website operations (browsing,
search, navigation, etc.) to carry out each visitor is the number of visitors that can
support it.
 Security
The system will be secured from the outside attacks and unauthorized access. The
system should be protected from all other outside premises.
Data Flow Diagram
Context Diagram
Accepted
List
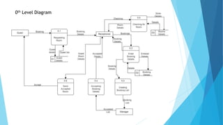
0th Level Diagram
Level 1 Diagram
Use Case Diagram
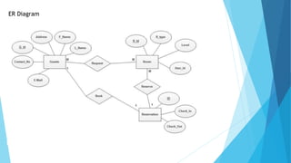
ER Diagram
Databases
Guest Details
Room Details
Reservation Details
User Interfaces
New Guest Account Creation form
Guest Login Form
Reservation Form 1
Guest Reservation Form 2
We use this methodology because this system is small and
requirement are very well understood. We can develop
system with lowest budget. This method easy to understand
and use.
System Development Methodology
Waterfall Model
Software Requirement
CLIENT SIDE SERVER SIDE
Windows 7 OS Windows Server OS
Mozilla Firefox My SQL
Adobe Flash Plug-in Virus Guard
Hardware Requirement
CLIENT SIDE SERVER SIDE
Intel Pentium Dual Core Intel 3.00GHz Processor
Mouse 2GB RAM
Keyboard Network Interface Card
Network Interface Card
1 GB RAM
32 bit color display
1024x768 standard
Presented BY-NVQ-5 in ICT student (Group-D)
H.H.T.R.R. De Silva - KQ/16/ICT5/1/0023
G.I. Usgoda - KQ/16/ICT5/1/0020
M.S.R.B. Rathnayake - KQ/16/ICT5/1/0001
E.M.M.Ethugala - KQ/16/ICT5/1/0022
Thank You!

Hotel reservation system

  • 1.
    Hotel Reservation System HotelOAK-RAY, Kandy Prototype Presentation
  • 2.
    INTRODUCTION Hotel Oak-Ray Kandyis one of the famous tourist hotels in Kandy. But in this hotel currently using manual system. When guest make a reservation, all the reservation details are recorded in a file and those files are stored in a special cabinet .calculation of bills and inventory items are done by manually too. As the current System is a file based one, management of the hotel has to put much effort on security those files .they can easily get damaged by fire, insects or even by a natural disasters . Keeping files takes much time and wastes much precious man hours. Although we can’t trust the accuracy of calculation done by manually, it’s not a surprise of encountering problems. We decide to develop their Reservation System as computer based system and hotel can give quick service for guests.
  • 3.
    OBJECTIVES Computerized system replacesto the manual reservation system. Save time wasting hotel employees and guests. Develop databases which stored guest details when they entered their details. Create an easy to understand user friendly environment. Guest can get speed registration service. The customer can book the rooms through online or through phone or in person.
  • 4.
    Functional Requirements  Systemshould display the login/register page  System should accept the users registration if all the fields are entered correctly  System should store the data  System should allow the guest to check the rooms  System should show the available rooms to the guest  System should ask for the number of persons going to check-in  System should not accept more than 2 adults guests in one room  System should accept the booking if less than 2 adults guests  System should show a new room if more than 2 adult guests  System should accept the booking  System should ask for details to enter  System should ask for the check-in/check-out dates  System should accept the conformation  System should confirm  System Should store the booking of the rooms in the database
  • 5.
    Nonfunctional requirements  Recoverability Agood system must recover easily from any kind of issues.  System Availability The system should be designed in such a way that the system is available 24*7 and it should not undergo any downtime due to the heavy traffic of the web users.  General Performances Even a few seconds of delay is enough to cause an unpleasant user experience. Users are no longer in control, and they've deliberately annoyed having to wait for a computer.  Capacity A representative within specified service level capacity website operations (browsing, search, navigation, etc.) to carry out each visitor is the number of visitors that can support it.  Security The system will be secured from the outside attacks and unauthorized access. The system should be protected from all other outside premises.
  • 6.
    Data Flow Diagram ContextDiagram Accepted List
  • 7.
  • 8.
  • 9.
  • 10.
  • 11.
  • 12.
  • 13.
  • 14.
    User Interfaces New GuestAccount Creation form
  • 15.
  • 16.
  • 17.
  • 18.
    We use thismethodology because this system is small and requirement are very well understood. We can develop system with lowest budget. This method easy to understand and use. System Development Methodology Waterfall Model
  • 20.
    Software Requirement CLIENT SIDESERVER SIDE Windows 7 OS Windows Server OS Mozilla Firefox My SQL Adobe Flash Plug-in Virus Guard
  • 21.
    Hardware Requirement CLIENT SIDESERVER SIDE Intel Pentium Dual Core Intel 3.00GHz Processor Mouse 2GB RAM Keyboard Network Interface Card Network Interface Card 1 GB RAM 32 bit color display 1024x768 standard
  • 22.
    Presented BY-NVQ-5 inICT student (Group-D) H.H.T.R.R. De Silva - KQ/16/ICT5/1/0023 G.I. Usgoda - KQ/16/ICT5/1/0020 M.S.R.B. Rathnayake - KQ/16/ICT5/1/0001 E.M.M.Ethugala - KQ/16/ICT5/1/0022 Thank You!