Web-based Package Tour Reservation System  for  R-Rom-D Tour Co., Ltd. Team Members : Issaret  Yatsomboon  4220118 Woraphan  Atikomtrirat  4414107 Advisor :   A. Krisee Vipulakom
R-Rom-D Tour Co., Ltd. was established in 2002 by Mr. Chaichart Chantaralat. This company is a small family business located in Bangkok. They offer a friendly services to our clients all categories of hotels, sight seeing land arrangements, overland tours especially packages tour inside our home Thailand and around South-East Asia, Cambodia, Laos, Myanmar, Singapore and Vietnam. We offer as well tours to China, Hong Kong, Japan, South Korea, New Zealand, Australia and Europe.  Organization’s Profile
The company has professional guides to serve customer and employees who work in company such as providing information to customers, airline ticket booking and hotel booking. Because of major travel agents started computerizing their business when computer technology became commercially.  They were finding it difficult to maintain accurate and timely manual records of customers. The computerized system is the dominant technology in the travel industry today. Organization’s Profile
Organization Chart of R-Rom-D Tour Co., Ltd.  Organization’s Structure
Department Chart of Information Technology Department Organization’s Structure
The whole schedule of the new computerized system is about 4 months. The project is planned as follows: System Analysis System Design  System Implementation Project Plan
Project Plan Project plan for Web-based Package Tour Reservation System for R-Rom-D Tour Co., Ltd.
Time consuming  Since all the processes are done manually, such as when customers reserve the package tour. It takes very long for the company to collect the customer information in the paper and records to Microsoft Excel due to the company lack of database system. When customer reserves tour package the officer takes for long time to find the customer information because they need to manually check all information. Problem Definition
Lack of data integrity Sometime 2 employees may do the same job and different and conflicting versions of the same data appear in different places in redundant data are not made successfully. This is a data integrity problem. Because the company didn’t has database. The data that be saved in the Microsoft Excel, Everyone can open, see or maintain it. Even though Microsoft Excel can set password but it doesn’t have the enough security such as authorization levels. Poor data quality, all existing document such as customer record, the package information and the other documents will be used a lot, the company spend a lot for these problem. These documents are kept and processes manually.  Problem Definition
Lack of efficient performance report The current system operates manually, and it often has many unexpected problems. Most reports are stored on paper, while some parts are kept in the Microsoft Excel and Microsoft Word programs. Many concerns such as inconsistent data and lack of efficient performance report have happened. Problem Definition
Ineffective channel for customer to accessing When customer want to reserve tour package they have a few and not effective way to reservation. The management of the company has decided to expand the channel of reserving packages and enhance the existing operation process. Problem Definition
The existing system does not serve much to reach more customers Company cannot afford enough money to hire more employees if it needs to expand the new target market with the existing system. The more employees, more expense. According to the problems shown above, most problems occur because the existing processes are done manually. Consequently, with the new computerized system, it will help the company to reduce the time spent for accessing information, store information to be easy to use and generate efficient reports with accurate data. Problem Definition
To eliminate the problems occurring in the existing system. To analyze and identify problems of the existing system in order to develop the new computerized system to reach customer satisfaction. To design the new computer-based information system this facilitates the process of reservation with user friendly interface. (Back-end and Front-end)  To provide customers with an e-commerce system. Webpage offering customers for 24 hours a day and 7 days a week from almost any location.  Objectives of the System
To expand the target markets which are not only in Thailand but also in other countries. To make it easier and faster to handle customer record. Employee can call customer information from system. If there is any new customer information, the system can update the customer record. To provide necessary report for management level by generate the management report for forecasting trend and setting business plan. The manager can make a decision easily such as package programs and sales. Objectives of the System
The amount of paper work and daily work reduced to increase profit of the company. The system should be able to prevent unauthorized person from accessing, modifying and delete data. The proposed system should provide security control for accessing data. Objectives of the System
Front-End Register & Log-in Module  Customers can create new account. Customers can enter username and password for login to reserve the package tour. There is a form for customers to type an email address when they forgot password. Customers can maintain their information. Customers can view the reservation that customers have made. Scope of the System
Package Tour Reservation Module  There are the package tour details arrange by domestic tour and outbound tour. There is new package tour page to show customer about new package tour that company added. There is promotion page to show customer about promotion package tour with special price. There are options for customer to convert currencies (Thai Baht and US Dollar) to know the price of package tours in currency that they want. Scope of the System
Customers can see the package tour descriptions, price and some pictures for make decision before reserve by click  button. Customers can reserve package tour by click  button. Customers can see a review in each package tour by click  button and also make a review package tour. Scope of the System
Customers can see the package tour descriptions, price and some pictures for make decision before reserve by click  button. Customers can reserve package tour by click  button. Customers can see a review in each package tour by click  button and also make a review package tour. Scope of the System
There are 2 type of search engine, basic search for customer can search package tour by keywords or name of city. And advanced search will has more option to search package tour. There is a shopping cart section, customers can maintain their reservation before confirm. Such as customer can remove or change the package tour that they selected. There is the payment page, customers can confirm and choose the way to payment for the package. Scope of the System
Back-End Log-in Module   Users enter username and password in order to use the Back-end system (Administration) for configure or maintain website. Scope of the System
Customers Module   There is a list of registered customers show in this page with first name, last name, date of account created and necessary information. The user can maintain customer information such as name, address, age, date of birth, e-mail address, telephone number, fax number and necessary information. The user can send an email to customers when company wants to send some email to customers. There is able to retrieve customer orders and status of order. There is button to print invoice to customers. Scope of the System
Package Tours Administer Module   The user can add new category or package tour. The user can maintain the package information: Country, Group name, Group size, Pictures, Date of the package and price of each package. The user can maintain the special promotion package tour page. There is review section for user can see review or comment package tours. Scope of the System
Localization Module   The user can maintain (add, edit and delete) currencies. This system has 2 currencies but this feature use when company would like to add more currencies in future. The user can maintain (add, edit and delete) languages in order to use other languages in the future (In this system has only one language that is English). The user can maintain (add, edit and delete) reservation status; pending, processing and completed. Scope of the System
Reports Module   Generate Products Views Report for manager. Categorized by Best Viewed Package Tours Generate Products Purchased Report for manager. Categorized by Best Package Tours Purchased Scope of the System
Generate Customer Orders-Total Report for manager. Categorized by Best Customer Orders-Total Generate Monthly Sales Report for manager. Categorized by Date Categorized by Sale (in Baht) Categorized by Package Tour Name Scope of the System
System Design Context Diagram of Proposed System
 
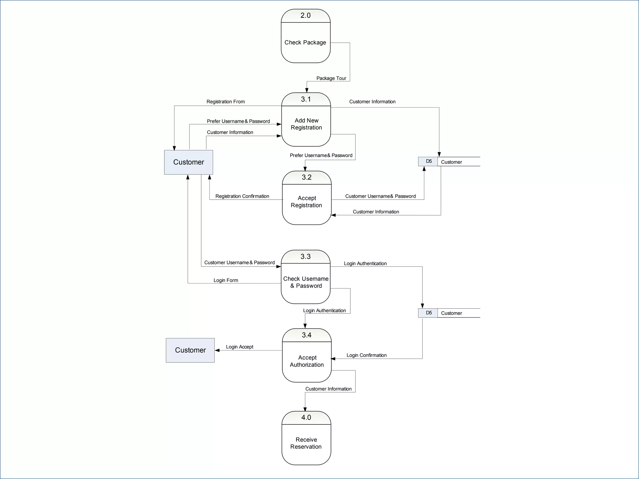
Data Flow Diagram Data Flow Diagram – Level 1  for process 1
Data Flow Diagram Data Flow Diagram – Level 1  for process 2
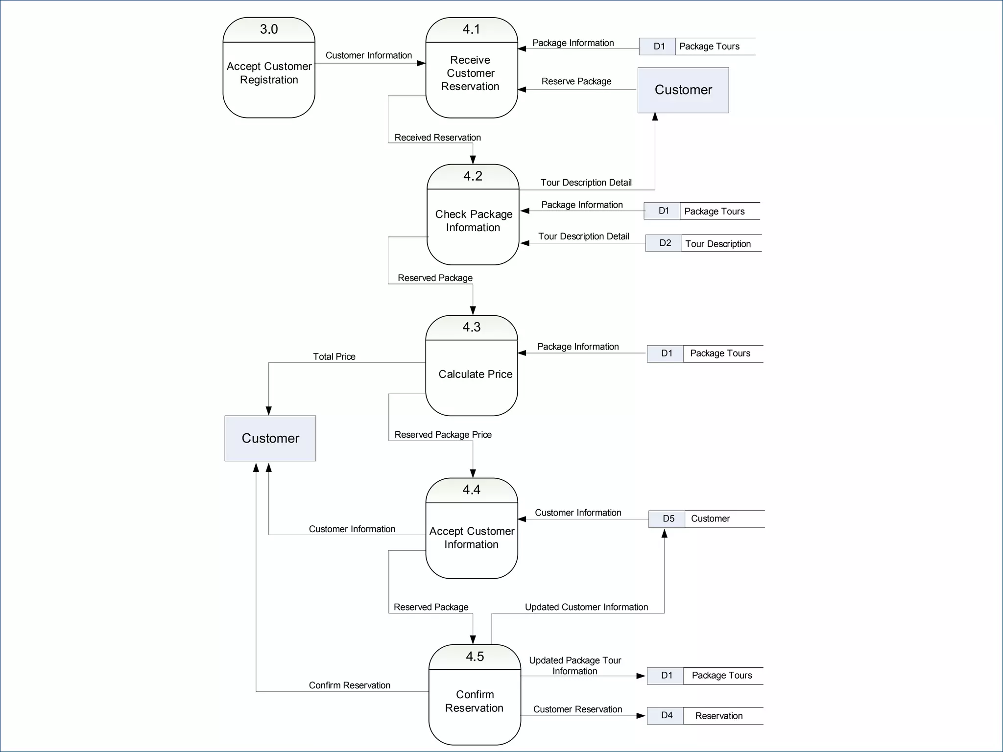
Data Flow Diagram Data Flow Diagram – Level 1  for process 3
Data Flow Diagram Data Flow Diagram – Level 1  for process 3
Data Flow Diagram Data Flow Diagram – Level 1  for process 5
Data Flow Diagram Data Flow Diagram – Level 1  for process 6
Entity-Relationship Diagram
This database table design for “Web-based Package Tours Reservation System for R-Rom-D Tour Co., Ltd.”. This database will store necessary information of system. There are 14 tables in this system and each table has explanation for user or technicians.  Address Book Record of customer address to acknowledge the employee in order to be able to know the necessary information including address, city and country of customer. It is also useful for the employees to manage and check address of customers. Database Design
Categories   Table that is used to keep the categories of package tours. Such as Domestic Tour (Inbound) and Outbound Tour. Categories Description   Table that is used to keep the description of each category and category name with categories id.  Database Design
Currencies   Table that is used to keep the currencies those use on the website.  Customers   Record of customers containing all necessary information including Customer ID and password used in accessing the system. Employees can also keep track of customer information by using this table.  Database Design
Orders   Record of orders containing order id, customer id and payment method. This table is a very important table for system.  Orders Package Tours   This table is actually belongs to the Orders table. To identify package tours those customer reserved. Database Design
Orders Status   This table is just show the order status. When customers finish payment, employee will change status. It contain order status id and order status name .   Orders Total   This table is show the total amount of each order id. Employee will know the exactly amount of each order.  Database Design
Package Tours   Record of all package tours that have been in system. It contains package tour price, image, status and necessary information.  Package Tours Description   Table contains package tours description to describe the packages. It also contain no. of packages that customer has viewed.   Database Design
Package Tours To Categories   This table show which package tour belong in which categories. Reviews   Table contains reviews of customers that review package tours on website. Reviews Description   Table contains reviews description of customers that review package tours on website in detail.  Database Design
Interface design will show the simple interface of R-Rom-D Tour Website. This system comes up with simple interface so everybody can understand easily and user will enjoin with beautiful interface. There are 2 main sections, Back-end and Front-end.  Front-end  >>  Click here … Back-end  >>  Click here … Interface Design
The propose system will provide the effective report for manager can make decision making easier. Because the proposed system use database to keep the information so these all management report will useful to manager. These are the following reports: Best View Package Tours Report Best Package Tours Purchased Report  Best Customers Orders-Total Report  Monthly Sales Report (By date)  Management Report Design
Monthly Sales Report (By Baht sales)  Monthly Sales Report (By Units sold)  Monthly Sales Report (By Name)  Invoice  Reservation Slip  Management Report Design
Overview of the System Implementation Since analysis and design of the proposed system have been done, proposed system is ready to be implemented to expand channel of the existing operation. The typical processes of system implementation are presented in brief details as follows: Hardware and Software installation Web hosting installation Training  Conversion System Implementation
Development team has to make sure that their proposed system work properly without any error or uncover different classes of errors. The major issues should  Program testing Data testing Link testing Validation Testing System Testing Test Plan
This new computerized system is developing to analyze, design and implement the Web-based Package Tour Reservation System for R-Rom-D Tour Co., Ltd. to facilitate the routine task of employees, eliminate the complexity of passing documents, provide better service to customers and improve the transaction process. After we test the proposed system, the system can show the result as objective and it can satisfy the user’s requirement. In the existing system, all the company activities have to be done manually that made the company face many problems in handling the papers. When employee wants to find package tour record, it will take time to search it. Some information is missing because the system can’t keep that information.   Conclusions
The proposed system is designed to meet the requirement of users and management. It can provide better service to the customers and help staff to do their routine tasks quickly and effectively. Moreover, the proposed system made the company need fewer employees to operate entire system. But company may still use the old system due to the main objective of proposed system is to expand channel for customer to contact company and expand the target market into international market. Conclusions
According to Software Industry Promotion Agency (SIPA) is a government agency of Ministry of Information and Communication Technology (ICT) want to support software industry in Thailand by introduce Project “Thai Tourism C-Commerce” or THAI TCC (http://www.thaitourismccommerce.com) to promote and support Travel industry in Thailand. SIPA would like to develop system called DMS (Destination Management System) in Thailand. They focus on create database of travel business to be a collaborative commerce to connect all online booking, e-payment system and Back office system of travel business. So, R-Rom D Tour Co., Ltd. would like to join this project by develop this proposed system to web-base for get support from SIPA in future. (The travel company who would like to participate this project must have own website.) Conclusions
The propose system is focused on Reservation section. However, other feature can take advantage from the website as well, such as website can has more content and feature to reserve air ticket. For the website security, company may prevent hacker to hack website by use host that support SSL (Secure Socket Layer) is a protocol used to transmit data transferred over the internet. For the CRM (Customer Relationship Management), company may use mailing list to send newsletters to customers or create a webboard for customer to make a community on website due to traditional brochure is not work anymore. Company must understand customers and give convenience to them by increase customer services. Recommendations
Information Technology is having and will continue to have impact on travel agencies. To survive and prosper a business must adapt to the changing requirement of its customers and the environments. Businesses must identify problem areas within the business and then use technology to gain maximum productivity and improved quality. Consider the growing size of travel industry in future, the company may approach themselves to fully e-commerce business. Before reaching this point, the company should study all advantage and pitfalls of this method. Recommendations
THANK YOU ..

BIS4995 : Web-based Package Tour Reservation System

  • 1.
    Web-based Package TourReservation System for R-Rom-D Tour Co., Ltd. Team Members : Issaret Yatsomboon 4220118 Woraphan Atikomtrirat 4414107 Advisor : A. Krisee Vipulakom
  • 2.
    R-Rom-D Tour Co.,Ltd. was established in 2002 by Mr. Chaichart Chantaralat. This company is a small family business located in Bangkok. They offer a friendly services to our clients all categories of hotels, sight seeing land arrangements, overland tours especially packages tour inside our home Thailand and around South-East Asia, Cambodia, Laos, Myanmar, Singapore and Vietnam. We offer as well tours to China, Hong Kong, Japan, South Korea, New Zealand, Australia and Europe. Organization’s Profile
  • 3.
    The company hasprofessional guides to serve customer and employees who work in company such as providing information to customers, airline ticket booking and hotel booking. Because of major travel agents started computerizing their business when computer technology became commercially. They were finding it difficult to maintain accurate and timely manual records of customers. The computerized system is the dominant technology in the travel industry today. Organization’s Profile
  • 4.
    Organization Chart ofR-Rom-D Tour Co., Ltd. Organization’s Structure
  • 5.
    Department Chart ofInformation Technology Department Organization’s Structure
  • 6.
    The whole scheduleof the new computerized system is about 4 months. The project is planned as follows: System Analysis System Design System Implementation Project Plan
  • 7.
    Project Plan Projectplan for Web-based Package Tour Reservation System for R-Rom-D Tour Co., Ltd.
  • 8.
    Time consuming Since all the processes are done manually, such as when customers reserve the package tour. It takes very long for the company to collect the customer information in the paper and records to Microsoft Excel due to the company lack of database system. When customer reserves tour package the officer takes for long time to find the customer information because they need to manually check all information. Problem Definition
  • 9.
    Lack of dataintegrity Sometime 2 employees may do the same job and different and conflicting versions of the same data appear in different places in redundant data are not made successfully. This is a data integrity problem. Because the company didn’t has database. The data that be saved in the Microsoft Excel, Everyone can open, see or maintain it. Even though Microsoft Excel can set password but it doesn’t have the enough security such as authorization levels. Poor data quality, all existing document such as customer record, the package information and the other documents will be used a lot, the company spend a lot for these problem. These documents are kept and processes manually. Problem Definition
  • 10.
    Lack of efficientperformance report The current system operates manually, and it often has many unexpected problems. Most reports are stored on paper, while some parts are kept in the Microsoft Excel and Microsoft Word programs. Many concerns such as inconsistent data and lack of efficient performance report have happened. Problem Definition
  • 11.
    Ineffective channel forcustomer to accessing When customer want to reserve tour package they have a few and not effective way to reservation. The management of the company has decided to expand the channel of reserving packages and enhance the existing operation process. Problem Definition
  • 12.
    The existing systemdoes not serve much to reach more customers Company cannot afford enough money to hire more employees if it needs to expand the new target market with the existing system. The more employees, more expense. According to the problems shown above, most problems occur because the existing processes are done manually. Consequently, with the new computerized system, it will help the company to reduce the time spent for accessing information, store information to be easy to use and generate efficient reports with accurate data. Problem Definition
  • 13.
    To eliminate theproblems occurring in the existing system. To analyze and identify problems of the existing system in order to develop the new computerized system to reach customer satisfaction. To design the new computer-based information system this facilitates the process of reservation with user friendly interface. (Back-end and Front-end) To provide customers with an e-commerce system. Webpage offering customers for 24 hours a day and 7 days a week from almost any location. Objectives of the System
  • 14.
    To expand thetarget markets which are not only in Thailand but also in other countries. To make it easier and faster to handle customer record. Employee can call customer information from system. If there is any new customer information, the system can update the customer record. To provide necessary report for management level by generate the management report for forecasting trend and setting business plan. The manager can make a decision easily such as package programs and sales. Objectives of the System
  • 15.
    The amount ofpaper work and daily work reduced to increase profit of the company. The system should be able to prevent unauthorized person from accessing, modifying and delete data. The proposed system should provide security control for accessing data. Objectives of the System
  • 16.
    Front-End Register &Log-in Module Customers can create new account. Customers can enter username and password for login to reserve the package tour. There is a form for customers to type an email address when they forgot password. Customers can maintain their information. Customers can view the reservation that customers have made. Scope of the System
  • 17.
    Package Tour ReservationModule There are the package tour details arrange by domestic tour and outbound tour. There is new package tour page to show customer about new package tour that company added. There is promotion page to show customer about promotion package tour with special price. There are options for customer to convert currencies (Thai Baht and US Dollar) to know the price of package tours in currency that they want. Scope of the System
  • 18.
    Customers can seethe package tour descriptions, price and some pictures for make decision before reserve by click button. Customers can reserve package tour by click button. Customers can see a review in each package tour by click button and also make a review package tour. Scope of the System
  • 19.
    Customers can seethe package tour descriptions, price and some pictures for make decision before reserve by click button. Customers can reserve package tour by click button. Customers can see a review in each package tour by click button and also make a review package tour. Scope of the System
  • 20.
    There are 2type of search engine, basic search for customer can search package tour by keywords or name of city. And advanced search will has more option to search package tour. There is a shopping cart section, customers can maintain their reservation before confirm. Such as customer can remove or change the package tour that they selected. There is the payment page, customers can confirm and choose the way to payment for the package. Scope of the System
  • 21.
    Back-End Log-in Module Users enter username and password in order to use the Back-end system (Administration) for configure or maintain website. Scope of the System
  • 22.
    Customers Module There is a list of registered customers show in this page with first name, last name, date of account created and necessary information. The user can maintain customer information such as name, address, age, date of birth, e-mail address, telephone number, fax number and necessary information. The user can send an email to customers when company wants to send some email to customers. There is able to retrieve customer orders and status of order. There is button to print invoice to customers. Scope of the System
  • 23.
    Package Tours AdministerModule The user can add new category or package tour. The user can maintain the package information: Country, Group name, Group size, Pictures, Date of the package and price of each package. The user can maintain the special promotion package tour page. There is review section for user can see review or comment package tours. Scope of the System
  • 24.
    Localization Module The user can maintain (add, edit and delete) currencies. This system has 2 currencies but this feature use when company would like to add more currencies in future. The user can maintain (add, edit and delete) languages in order to use other languages in the future (In this system has only one language that is English). The user can maintain (add, edit and delete) reservation status; pending, processing and completed. Scope of the System
  • 25.
    Reports Module Generate Products Views Report for manager. Categorized by Best Viewed Package Tours Generate Products Purchased Report for manager. Categorized by Best Package Tours Purchased Scope of the System
  • 26.
    Generate Customer Orders-TotalReport for manager. Categorized by Best Customer Orders-Total Generate Monthly Sales Report for manager. Categorized by Date Categorized by Sale (in Baht) Categorized by Package Tour Name Scope of the System
  • 27.
    System Design ContextDiagram of Proposed System
  • 28.
  • 29.
    Data Flow DiagramData Flow Diagram – Level 1 for process 1
  • 30.
    Data Flow DiagramData Flow Diagram – Level 1 for process 2
  • 31.
    Data Flow DiagramData Flow Diagram – Level 1 for process 3
  • 32.
    Data Flow DiagramData Flow Diagram – Level 1 for process 3
  • 33.
    Data Flow DiagramData Flow Diagram – Level 1 for process 5
  • 34.
    Data Flow DiagramData Flow Diagram – Level 1 for process 6
  • 35.
  • 36.
    This database tabledesign for “Web-based Package Tours Reservation System for R-Rom-D Tour Co., Ltd.”. This database will store necessary information of system. There are 14 tables in this system and each table has explanation for user or technicians. Address Book Record of customer address to acknowledge the employee in order to be able to know the necessary information including address, city and country of customer. It is also useful for the employees to manage and check address of customers. Database Design
  • 37.
    Categories Table that is used to keep the categories of package tours. Such as Domestic Tour (Inbound) and Outbound Tour. Categories Description Table that is used to keep the description of each category and category name with categories id. Database Design
  • 38.
    Currencies Table that is used to keep the currencies those use on the website. Customers Record of customers containing all necessary information including Customer ID and password used in accessing the system. Employees can also keep track of customer information by using this table. Database Design
  • 39.
    Orders Record of orders containing order id, customer id and payment method. This table is a very important table for system. Orders Package Tours This table is actually belongs to the Orders table. To identify package tours those customer reserved. Database Design
  • 40.
    Orders Status This table is just show the order status. When customers finish payment, employee will change status. It contain order status id and order status name . Orders Total This table is show the total amount of each order id. Employee will know the exactly amount of each order. Database Design
  • 41.
    Package Tours Record of all package tours that have been in system. It contains package tour price, image, status and necessary information. Package Tours Description Table contains package tours description to describe the packages. It also contain no. of packages that customer has viewed. Database Design
  • 42.
    Package Tours ToCategories This table show which package tour belong in which categories. Reviews Table contains reviews of customers that review package tours on website. Reviews Description Table contains reviews description of customers that review package tours on website in detail. Database Design
  • 43.
    Interface design willshow the simple interface of R-Rom-D Tour Website. This system comes up with simple interface so everybody can understand easily and user will enjoin with beautiful interface. There are 2 main sections, Back-end and Front-end. Front-end >> Click here … Back-end >> Click here … Interface Design
  • 44.
    The propose systemwill provide the effective report for manager can make decision making easier. Because the proposed system use database to keep the information so these all management report will useful to manager. These are the following reports: Best View Package Tours Report Best Package Tours Purchased Report Best Customers Orders-Total Report Monthly Sales Report (By date) Management Report Design
  • 45.
    Monthly Sales Report(By Baht sales) Monthly Sales Report (By Units sold) Monthly Sales Report (By Name) Invoice Reservation Slip Management Report Design
  • 46.
    Overview of theSystem Implementation Since analysis and design of the proposed system have been done, proposed system is ready to be implemented to expand channel of the existing operation. The typical processes of system implementation are presented in brief details as follows: Hardware and Software installation Web hosting installation Training Conversion System Implementation
  • 47.
    Development team hasto make sure that their proposed system work properly without any error or uncover different classes of errors. The major issues should Program testing Data testing Link testing Validation Testing System Testing Test Plan
  • 48.
    This new computerizedsystem is developing to analyze, design and implement the Web-based Package Tour Reservation System for R-Rom-D Tour Co., Ltd. to facilitate the routine task of employees, eliminate the complexity of passing documents, provide better service to customers and improve the transaction process. After we test the proposed system, the system can show the result as objective and it can satisfy the user’s requirement. In the existing system, all the company activities have to be done manually that made the company face many problems in handling the papers. When employee wants to find package tour record, it will take time to search it. Some information is missing because the system can’t keep that information. Conclusions
  • 49.
    The proposed systemis designed to meet the requirement of users and management. It can provide better service to the customers and help staff to do their routine tasks quickly and effectively. Moreover, the proposed system made the company need fewer employees to operate entire system. But company may still use the old system due to the main objective of proposed system is to expand channel for customer to contact company and expand the target market into international market. Conclusions
  • 50.
    According to SoftwareIndustry Promotion Agency (SIPA) is a government agency of Ministry of Information and Communication Technology (ICT) want to support software industry in Thailand by introduce Project “Thai Tourism C-Commerce” or THAI TCC (http://www.thaitourismccommerce.com) to promote and support Travel industry in Thailand. SIPA would like to develop system called DMS (Destination Management System) in Thailand. They focus on create database of travel business to be a collaborative commerce to connect all online booking, e-payment system and Back office system of travel business. So, R-Rom D Tour Co., Ltd. would like to join this project by develop this proposed system to web-base for get support from SIPA in future. (The travel company who would like to participate this project must have own website.) Conclusions
  • 51.
    The propose systemis focused on Reservation section. However, other feature can take advantage from the website as well, such as website can has more content and feature to reserve air ticket. For the website security, company may prevent hacker to hack website by use host that support SSL (Secure Socket Layer) is a protocol used to transmit data transferred over the internet. For the CRM (Customer Relationship Management), company may use mailing list to send newsletters to customers or create a webboard for customer to make a community on website due to traditional brochure is not work anymore. Company must understand customers and give convenience to them by increase customer services. Recommendations
  • 52.
    Information Technology ishaving and will continue to have impact on travel agencies. To survive and prosper a business must adapt to the changing requirement of its customers and the environments. Businesses must identify problem areas within the business and then use technology to gain maximum productivity and improved quality. Consider the growing size of travel industry in future, the company may approach themselves to fully e-commerce business. Before reaching this point, the company should study all advantage and pitfalls of this method. Recommendations
  • 53.