ONLINE ROOM BOOKING SYSTEM Mr. Manohar Reddy Neelam
ONLINE ROOM BOOKING SYSTEM
in partial fulfillment for the award of the degree
Of
Master of computer applications
Submitted by
Mr. Manohar Reddy Neelam
(Regd.No: 15701f0021)
Under the guidance of
(Satheyndra kumar vaka)
Department of master of computer applications
Annamacharya institute of technology & sciences
(An Autonomous institution)
New boyanapalli, Rajempet – 516126
April 2017
DEPARTMENT OF MASTER OF COMPUTER APPLICATIO
ONLINE ROOM BOOKING SYSTEM Mr. Manohar Reddy Neelam
Table Of Contents
1. INTRODUCTION
1.1 Purpose
1.2 Document Conventions
1.3 Intended Audience
1.4 Product Scope
1.5 References
2. OVERALL DESCRIPTION
2.1 Product Prospective
2.2 Product Functions
2.3 User Utilities
2.4 Operations Environment
2.5 Design and Implementing Constraints
2.6 User Documentation
2.7 Assumptions & Dependencies
3. EXTERNAL INTERFACE REQUIREMENTS
3.1 User Interface
3.2 Hardware Interface
3.3 Software Interface
3.4 Communication Interface
4. SYSTEM FEATURES
4.1 System feature1
4.2 System feature2
5. OTHER NON-FUNCTIONAL REQUIREMENTS
5.1 Performance Requirements
5.2 Safety Requirements
5.3 Security Requirements
5.4 Software Quality Attributes
5.5 Business Rules
ONLINE ROOM BOOKING SYSTEM Mr. Manohar Reddy Neelam
SRS DOCUMENT FOR THE ONLINE ROOM BOOKING SYSTEM:
1. INTRODUCTION:
The introduction of the Software Requirements specification will provide a
detailed description of the requirements for the online Room booking system.
This SRS will allow for a complete understanding of what is to be expected
from the newly introduced system is to be constructed. The clear understanding
of the system and it’s functionalities will allow for the correct software to be
developed for the end-user and will be used for the development of the future
stages of the project. This SRS will provide the foundation for the project. From
this SRS the Online Room booking can be designed, constructed, and finally
tested.
1.1 PURPOSE
 The purpose of this document is to present a detailed Online Room
Booking System.
 It will explain the different functional as well as non functional
requirements of the system, the interfaces of the system, whatthe system
will do or how the system will interact with the external users.
 This Software Requirement Specification document will provide a clear
understanding of what is expected by the client in the proposed Online
Room Booking System.
1.2 DOCUMENT CONVENTIONS:
DB Database
DDB Distributed Database
E-R Entity Relationship
1.3 INTENDED AUDIENCE AND READING SUGGESTIONS:
This will help the people of the long distances who would stay in hotels. It
would be comfortable for them to search for rooms with there mobiles in
there hand.
ONLINE ROOM BOOKING SYSTEM Mr. Manohar Reddy Neelam
1.4 PROJECT SCOPE:
1.4.1 which help the customers to reserve rooms and other facilities of the
hotel from anywhere in their rural areas.
1.4.2 The core part of the project is the reservation and the booking system to
keep track of the reservatons and room availability.
1.4.3 This will be explained in details in ‘3 – Functional Requirements’ section.
There are three types of the end users for this Romm Booking System.
 The first ones are the customer who uses the system for the
reservation purpose.
 The other end users are the admin user the management users
who are given separate authentication to the Hotel Management
System.
 The booking module is used to reserve the hotel roms. The
customer can book the rooms through online or through phone or
in person. The customer needs to enter their personal details and
have to pay 10 percentage of the total payment to confirm the
booking.
1.5 REFERENCES:
 www.1000 projects.com
 www.rooms booking.com
 www.room.com
 www.krazytech.com /projects
2. OVERALL DESCRITION:
Describe the general factors that affect the product and its requirements. This
section does not state specific requirements. Instead it provides a background
for those requirements, which are defined in section 3, and makes them easier
to understand.
2.1 PRODUCT PERSPECTIVE:
The HMS is an independent stand-alone system. It is totally self contained.
The Room details: It includes the original details of all room details, along
with type of bed rooms.
Customer Description: It includes customer code, name, address and
phone number. This information may be used for keeping the records of
customer for any emergency or for any other kind of information.
Room Booking Description: It includes customer id number, place, date of
booking, type of room.
ONLINE ROOM BOOKING SYSTEM Mr. Manohar Reddy Neelam
2.2 PRODUCT FEATURES:
2.2.1 Viewing the Room details:
The user must have the access to up-to-date information about the Room
including
 Room number
 Hotel name
 Location
2.3 USER ENTITY:
The user have to use the software properly and should be obedient to the
owners as to book the room when there is necessary and by not booking
unneccesarily.
2.4 OPERATING ENVIRONMENT:
Operating environment for the HOTEL ROOM DATABASE is as listed below
 distributed database
 client/server system
 Operating system : WINDOWS 8.1.
 database: SQL+ DATABASE
 platform: JAVA
2.5 DESIGN AND IMPLEMENTATION CONSTRAINT:
 The global schema, fragmentation schema, allocation schema.
 Implement the database at least using a centralized database management
system.
2.6 ASSUMPTION DEPENDENCIES:
 Let us assume that this is a hotel database system and it is used in the
following Application
 A request for booking/cancellation of room in any type.
 Assuming both the transactions aresingle transactions, we have designed a
distributed database that is geographically dispersed at four cities Kadapa,
Rajampet, Pulivendula, RayachotI.
ONLINE ROOM BOOKING SYSTEM Mr. Manohar Reddy Neelam
3.EXTERNAL INTERFACE REQUIREMENTS:
3.1 USER INTERFACES:
Keyboard
Mouse
Printer
Front-end software: JAVA
Back-end software: SQL
3.2 HARDWARE INTERFACES:
Windows 8.1
Browser which supports HTML & Javascript
Processor : Intel Chipset
Memory: 200GB
Hard DriveCapacity: 1 TB, expandable
3.3 SOFTWARE INTERFACES:
3.4 COMMUNICATION INTERFACES
 This project supports all types of web browsers.
 We are using simple electronic forms for room booking system.
 The system shall be a standalone product that does not require any
communication interfaces
Software used Description
Operating system
We have chosenWindows 8.1 operating system for
its best support.
Database
To save the labour records, customer records we
have chosen SQL database.
JAVA
To implement the project we have chosenjava
language for its more interactive support.
ONLINE ROOM BOOKING SYSTEM Mr. Manohar Reddy Neelam
4. SYSTEM FEATURES:
They are many features for the user as they can utilize
4.1 System Feature1:
 Anyone can book the room from anywhere they are necessary to book the
room
4.2 System Feature2:
 They can book the room by paying cash online only or by paying when they
are leaving the room.
5. OTHER NONFUNCTIONAL REQUIREMENTS:
Functional requirements define the needs in terms of performance, logical
database requirements, design constraints, standards compliance, reliability,
availability, security, maintainability, and portability.
5.1 PERFORMANCE REQUIREMENTS
 The steps involved to perform the implementation of Hotel database as
listed below.
 Performance requirements define acceptable response times for system
functionality.
 The load time for user interface screens shall take no longer than
two seconds.
 The log in information shall be verified within five seconds.
 Queries shall return results within five seconds.
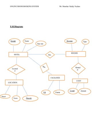
E-R DIAGRAM:
E-R Diagram constitute a technique for reoresenting the logical structure of a
database in a pictorial manner. This analysis is then used to organize data as a
relation, normalizing relation and finally obtaing a relation database.
ENTITIES:
Which specify distinct real-world items in an Application.
PROPERTIES/ATTRIBUTES:
Which specify properties of an entity and Relationships.
RELATIONSHIPS:
Which connect entities and represent meaningful dependencies between them.
ONLINE ROOM BOOKING SYSTEM Mr. Manohar Reddy Neelam
E-R Diagram:
Hotelid Name
Star rate
HOTEL Has
ROOMS
Roomno Type
Located
at
LOCATION
FACILITIES
Rented
at
COST
Costid Amount
Fid Fname
Street
Town Pincode
ONLINE ROOM BOOKING SYSTEM Mr. Manohar Reddy Neelam
NORMALIZATION:
The basic objective of normalization is to be reduce redundancy which means
that information is to be stored only once. Storing information several times
leads to wastage of storage space and increase in the total size of the data
stored.
If a Database is not properly designed it can gives rise to modification
anomalies. Modification anomalies arise when data is added to, changed or
deleted from a database table. Similarly, in traditional databases as well as
improperly designed relational databases, data redundancy can be a problem.
These can be eliminated by normalizing a database.
Normalization is the process of breaking down a table into smaller tables. So
that each table deals with a single theme. There are three different kinds of
modifications of anomalies and formulated the first, second and third normal
forms (3NF) is considered sufficient for most practical purposes. It should be
considered only after a thorough analysis and complete understanding of its
implications.
5.2 SAFETY REQUIREMENTS:
If there is extensive damage to a wide portion of the database due to
catastrophic failure, such as a disk crash, the recovery method restores a past
copy of the database that was backed up to archival storage (typically tape)
and reconstructs a more current state by reapplying or redoing the operations
of committed transactions from the backed up log, up to the time of failure.
5.3 SECURITY REQUIREMENTS:
Security systems need database storage just like many other applications.
However, the special requirements of the security market mean that vendors
must choose their database partner carefully. Customer Service Representatives
and Managers will be able to log in to the Hotel Management System.
Customer Service Representatives will have access to the Reservation/Booking
and Food subsystems. Managers will have access to the Management
subsystemas well as the Reservation/Booking and Food subsystems. Access to
the various subsystems will be protected by a user log in screen that requires a
user name and password.
ONLINE ROOM BOOKING SYSTEM Mr. Manohar Reddy Neelam
5.4 SOFTWARE QUALITY ATTRIBUTES:
AVAILABILITY:
The Rooms should be available on the specified date and specified time as
many customers are doing advance booking reservations.
CORRECTNESS:
The room should give with in time as your comfortability.
MAINTAINABILITY:
The Hotels should maintain correct schedules of the bookings.
USABILITY:
The rooms schedules should satisfy maximum number of customers needs.
5.5 BUSSINESS RULES:
 The customer should book the room before two days.
 The owner should also give the response weather there are room availble
or not

online room booking system

  • 1.
    ONLINE ROOM BOOKINGSYSTEM Mr. Manohar Reddy Neelam ONLINE ROOM BOOKING SYSTEM in partial fulfillment for the award of the degree Of Master of computer applications Submitted by Mr. Manohar Reddy Neelam (Regd.No: 15701f0021) Under the guidance of (Satheyndra kumar vaka) Department of master of computer applications Annamacharya institute of technology & sciences (An Autonomous institution) New boyanapalli, Rajempet – 516126 April 2017 DEPARTMENT OF MASTER OF COMPUTER APPLICATIO
  • 2.
    ONLINE ROOM BOOKINGSYSTEM Mr. Manohar Reddy Neelam Table Of Contents 1. INTRODUCTION 1.1 Purpose 1.2 Document Conventions 1.3 Intended Audience 1.4 Product Scope 1.5 References 2. OVERALL DESCRIPTION 2.1 Product Prospective 2.2 Product Functions 2.3 User Utilities 2.4 Operations Environment 2.5 Design and Implementing Constraints 2.6 User Documentation 2.7 Assumptions & Dependencies 3. EXTERNAL INTERFACE REQUIREMENTS 3.1 User Interface 3.2 Hardware Interface 3.3 Software Interface 3.4 Communication Interface 4. SYSTEM FEATURES 4.1 System feature1 4.2 System feature2 5. OTHER NON-FUNCTIONAL REQUIREMENTS 5.1 Performance Requirements 5.2 Safety Requirements 5.3 Security Requirements 5.4 Software Quality Attributes 5.5 Business Rules
  • 3.
    ONLINE ROOM BOOKINGSYSTEM Mr. Manohar Reddy Neelam SRS DOCUMENT FOR THE ONLINE ROOM BOOKING SYSTEM: 1. INTRODUCTION: The introduction of the Software Requirements specification will provide a detailed description of the requirements for the online Room booking system. This SRS will allow for a complete understanding of what is to be expected from the newly introduced system is to be constructed. The clear understanding of the system and it’s functionalities will allow for the correct software to be developed for the end-user and will be used for the development of the future stages of the project. This SRS will provide the foundation for the project. From this SRS the Online Room booking can be designed, constructed, and finally tested. 1.1 PURPOSE  The purpose of this document is to present a detailed Online Room Booking System.  It will explain the different functional as well as non functional requirements of the system, the interfaces of the system, whatthe system will do or how the system will interact with the external users.  This Software Requirement Specification document will provide a clear understanding of what is expected by the client in the proposed Online Room Booking System. 1.2 DOCUMENT CONVENTIONS: DB Database DDB Distributed Database E-R Entity Relationship 1.3 INTENDED AUDIENCE AND READING SUGGESTIONS: This will help the people of the long distances who would stay in hotels. It would be comfortable for them to search for rooms with there mobiles in there hand.
  • 4.
    ONLINE ROOM BOOKINGSYSTEM Mr. Manohar Reddy Neelam 1.4 PROJECT SCOPE: 1.4.1 which help the customers to reserve rooms and other facilities of the hotel from anywhere in their rural areas. 1.4.2 The core part of the project is the reservation and the booking system to keep track of the reservatons and room availability. 1.4.3 This will be explained in details in ‘3 – Functional Requirements’ section. There are three types of the end users for this Romm Booking System.  The first ones are the customer who uses the system for the reservation purpose.  The other end users are the admin user the management users who are given separate authentication to the Hotel Management System.  The booking module is used to reserve the hotel roms. The customer can book the rooms through online or through phone or in person. The customer needs to enter their personal details and have to pay 10 percentage of the total payment to confirm the booking. 1.5 REFERENCES:  www.1000 projects.com  www.rooms booking.com  www.room.com  www.krazytech.com /projects 2. OVERALL DESCRITION: Describe the general factors that affect the product and its requirements. This section does not state specific requirements. Instead it provides a background for those requirements, which are defined in section 3, and makes them easier to understand. 2.1 PRODUCT PERSPECTIVE: The HMS is an independent stand-alone system. It is totally self contained. The Room details: It includes the original details of all room details, along with type of bed rooms. Customer Description: It includes customer code, name, address and phone number. This information may be used for keeping the records of customer for any emergency or for any other kind of information. Room Booking Description: It includes customer id number, place, date of booking, type of room.
  • 5.
    ONLINE ROOM BOOKINGSYSTEM Mr. Manohar Reddy Neelam 2.2 PRODUCT FEATURES: 2.2.1 Viewing the Room details: The user must have the access to up-to-date information about the Room including  Room number  Hotel name  Location 2.3 USER ENTITY: The user have to use the software properly and should be obedient to the owners as to book the room when there is necessary and by not booking unneccesarily. 2.4 OPERATING ENVIRONMENT: Operating environment for the HOTEL ROOM DATABASE is as listed below  distributed database  client/server system  Operating system : WINDOWS 8.1.  database: SQL+ DATABASE  platform: JAVA 2.5 DESIGN AND IMPLEMENTATION CONSTRAINT:  The global schema, fragmentation schema, allocation schema.  Implement the database at least using a centralized database management system. 2.6 ASSUMPTION DEPENDENCIES:  Let us assume that this is a hotel database system and it is used in the following Application  A request for booking/cancellation of room in any type.  Assuming both the transactions aresingle transactions, we have designed a distributed database that is geographically dispersed at four cities Kadapa, Rajampet, Pulivendula, RayachotI.
  • 6.
    ONLINE ROOM BOOKINGSYSTEM Mr. Manohar Reddy Neelam 3.EXTERNAL INTERFACE REQUIREMENTS: 3.1 USER INTERFACES: Keyboard Mouse Printer Front-end software: JAVA Back-end software: SQL 3.2 HARDWARE INTERFACES: Windows 8.1 Browser which supports HTML & Javascript Processor : Intel Chipset Memory: 200GB Hard DriveCapacity: 1 TB, expandable 3.3 SOFTWARE INTERFACES: 3.4 COMMUNICATION INTERFACES  This project supports all types of web browsers.  We are using simple electronic forms for room booking system.  The system shall be a standalone product that does not require any communication interfaces Software used Description Operating system We have chosenWindows 8.1 operating system for its best support. Database To save the labour records, customer records we have chosen SQL database. JAVA To implement the project we have chosenjava language for its more interactive support.
  • 7.
    ONLINE ROOM BOOKINGSYSTEM Mr. Manohar Reddy Neelam 4. SYSTEM FEATURES: They are many features for the user as they can utilize 4.1 System Feature1:  Anyone can book the room from anywhere they are necessary to book the room 4.2 System Feature2:  They can book the room by paying cash online only or by paying when they are leaving the room. 5. OTHER NONFUNCTIONAL REQUIREMENTS: Functional requirements define the needs in terms of performance, logical database requirements, design constraints, standards compliance, reliability, availability, security, maintainability, and portability. 5.1 PERFORMANCE REQUIREMENTS  The steps involved to perform the implementation of Hotel database as listed below.  Performance requirements define acceptable response times for system functionality.  The load time for user interface screens shall take no longer than two seconds.  The log in information shall be verified within five seconds.  Queries shall return results within five seconds. E-R DIAGRAM: E-R Diagram constitute a technique for reoresenting the logical structure of a database in a pictorial manner. This analysis is then used to organize data as a relation, normalizing relation and finally obtaing a relation database. ENTITIES: Which specify distinct real-world items in an Application. PROPERTIES/ATTRIBUTES: Which specify properties of an entity and Relationships. RELATIONSHIPS: Which connect entities and represent meaningful dependencies between them.
  • 8.
    ONLINE ROOM BOOKINGSYSTEM Mr. Manohar Reddy Neelam E-R Diagram: Hotelid Name Star rate HOTEL Has ROOMS Roomno Type Located at LOCATION FACILITIES Rented at COST Costid Amount Fid Fname Street Town Pincode
  • 9.
    ONLINE ROOM BOOKINGSYSTEM Mr. Manohar Reddy Neelam NORMALIZATION: The basic objective of normalization is to be reduce redundancy which means that information is to be stored only once. Storing information several times leads to wastage of storage space and increase in the total size of the data stored. If a Database is not properly designed it can gives rise to modification anomalies. Modification anomalies arise when data is added to, changed or deleted from a database table. Similarly, in traditional databases as well as improperly designed relational databases, data redundancy can be a problem. These can be eliminated by normalizing a database. Normalization is the process of breaking down a table into smaller tables. So that each table deals with a single theme. There are three different kinds of modifications of anomalies and formulated the first, second and third normal forms (3NF) is considered sufficient for most practical purposes. It should be considered only after a thorough analysis and complete understanding of its implications. 5.2 SAFETY REQUIREMENTS: If there is extensive damage to a wide portion of the database due to catastrophic failure, such as a disk crash, the recovery method restores a past copy of the database that was backed up to archival storage (typically tape) and reconstructs a more current state by reapplying or redoing the operations of committed transactions from the backed up log, up to the time of failure. 5.3 SECURITY REQUIREMENTS: Security systems need database storage just like many other applications. However, the special requirements of the security market mean that vendors must choose their database partner carefully. Customer Service Representatives and Managers will be able to log in to the Hotel Management System. Customer Service Representatives will have access to the Reservation/Booking and Food subsystems. Managers will have access to the Management subsystemas well as the Reservation/Booking and Food subsystems. Access to the various subsystems will be protected by a user log in screen that requires a user name and password.
  • 10.
    ONLINE ROOM BOOKINGSYSTEM Mr. Manohar Reddy Neelam 5.4 SOFTWARE QUALITY ATTRIBUTES: AVAILABILITY: The Rooms should be available on the specified date and specified time as many customers are doing advance booking reservations. CORRECTNESS: The room should give with in time as your comfortability. MAINTAINABILITY: The Hotels should maintain correct schedules of the bookings. USABILITY: The rooms schedules should satisfy maximum number of customers needs. 5.5 BUSSINESS RULES:  The customer should book the room before two days.  The owner should also give the response weather there are room availble or not