1
1.1 INDRODUCTION
This is a project work undertaken in context of partial fulfillment of Bachelor Degree in CSE.
We have tried our best to make the complicated process of Design and Development of Web
Based Hotel Management System as simple as possible using Structured & Modular
technique & Menu oriented interface. I have tried to design the software in such a way that
user may not have any difficulty in using this package & further expansion is possible
without much effort. Even though I cannot claim that this work to be entirely exhaustive, the
main purpose of my exercise is perform each Employee’s activity in computerized way rather
than manually which is time consuming .I am confident that this software package can be
readily used by non-programming personal avoiding human handled chance of error. This
project is used by two types of users.
i. Online User
ii. Administrator (management of the Hotel).
Online users can see the required articles or news Administrator can maintain daily updates in
the hotel records. Administrator is must be an authorized user. He can further change the
password. There is facility for password recovery, logout etc.
The main aim of the entire activity is to automate the process of day to day activities of Hotel
like Room activities, Admission of a New Customer, Assign a room according to customer’s
checkout of a computer and releasing the room and finally compute the bill etc.
The limited time and recourses have restricted us to restrict us to incorporate, in this project,
only main activities that are performed in a HOTEL Management System, but utmost care
has been taken to make the system efficient and user friendly.”HOTEL Management System”
has been designed to computerize the following functions that are performed by the system:
1. Room Detail Functions
2. Opening a New Room
3. Modification to Room assigned
4. Check-in and check-out Functions.
5. Admission of New customer
6. Check –out of customer
7. Room assigning related to customer’s need
2
8. Statement of customer Details
9. Check-out customer
10. Check-out customer
11. Room Details.
13. Individual customer Report.
1.1 OBJECTIVE
During the past several decades’ personal function has been transformed from a relatively
obscure record keeping staff to central and top level management function. There are many
factors that have influenced this transformation like technology advances,
professionalism , and general recognition of human beings as most important resources.
 A computer based management system is designed to handle all the primary
information required to calculate monthly statement . Separate database is maintained
to handle all the details required for the correct statement calculation and generation.
 This project intends to introduce more user friendliness in the various activities such
as record updating, maintenance, and searching.
 The searching of record has been made quite simple as all the details of the customer
can be obtain by simply keying in the identification of that customer.
 Similarly , record maintains and updating can also be accomplished by using the
identification of the customer with all the details being automatically generated .These
details are also being promptly automatically updated in the master file thus
keeping the record absolutely up-to-date.
 The entire information has maintained in database or Files and whoever wants to
retrieve , only authorization user can retrieve the necessary information which can be
easily be accessible from the file.
 The main objective of the entire activities of hotel like
1. Room activities
2. Admission of a New Customer
3. Assign a room according to customer’s demand
4. Checkout of a computer and releasing the room
5. Finally compute the bill etc.
3
6. Packages available
7. Advance online bookings
8. Online Cancellation.
9. List of Regular customer
10. Email facility
11. Feedbacks.
The project has some more features
 System Connectivity
 No data duplication
 No Paper Work required
 Time Efficient
 Cost Efficient
 Automatic data validation
 User friendly environment
 Data security and reliability
 Fast data insertion & retrieval
 Easy performance check.
4
2.1 Introduction
Feasibility study is the second cycle of the System Development Life Cycle (SDLC). But in
wide sense; feasibility study is a cross life cycle activity and should be continuously
performed throughout a system project some time it is criticized that feasibility makes delay
starting of the system, but it is an important subject to think that some people thought may
harmful for the system. In feasibility study discussed about existing system, characteristics
and advantages of proposed system.
2.2 Study of the existing system
 In the existing system user can face so much problems.
 They have to wised to so much time for the reservation of the room
 For reserving a room user should have to go to the hotel.
 This is the time consuming task.
 Some time user is very tired then they faces the so much problem.
 Sometimes user feel the laziness, this is also failure for the existing system.
2.3 Scope of feasibility analysis
In general terms, the elements of a feasibility analysis for a project should cover the
following:
 Need Analysis.
This indicates recognition of a need for the project. The need may affect the organization
itself, another organization, the public, or the government. A preliminary study is then
conducted to confirm and evaluate the need. A proposal of how the need may be satisfied is
then made.
 Process work
This is the preliminary analysis done to determine what will be required to satisfy the need.
The work may be performed by consultant who is an expert in the project field. The
Preliminary study often involves system models or prototypes. For technology –oriented
project, artist’s conception and scaled-down models may be used for illustrating the general
5
characteristics of a process. A simulation of the proposed system can be carried out to predict
the outcome before the actual project starts.
2.4 Limitations of this project
 Now the current system is running manually.
 So security wise is not guarantee to all information and data’s.
 If customer wants search their details it very difficult.
 Not easy to handle details.
 Storages problems.
 Unable to analyze past data.
 (Update, Search, Delete, Edit), these types of method are not accessible without.
2.5 Advantages of proposed system
This project is useful for authorities which keep track of all the users’ registration in a
particular state. The authorities can add hotel packages, room details, availability of rooms,
online booking etc.
The following steps that give the detailed information of the need of proposed system are:
Performance:
During past several decades, the records are supposed to be manually handled for all
activates. The manual handling of the record is the time consuming and highly prone to error.
To improve the performance of the Hotel Management System, the computerized system is to
be undertaken. This project is fully computerized and user friendly even that any of the
members can see the report and status of the company.
Efficiency:
The basic need of this website is efficiency. The website should be efficient so that whenever
a new user submits his /her details the website is update automatically. This record will be
useful for users instantly.
6
Control:
The complete control of the project is under the hands of authorized person who has
the password to access this project and illegal access is not supposed to deal with. All the
control is under the administrator and the other members have the rights to just see the
records not to changes any transaction or entry.
Security:
Security is the main criteria for the proposed system. Since illegal access may corrupt the
database. So security has to be given in this project.
2.6 Stages of the feasibility study
Feasibility study has various stages—
1. Technical feasibility
2. Economical feasibility
3. Financial feasibility
4. Cultural feasibility
2.6 .1 Technical feasibility
Technical feasibility refers to the ability of the process to take advantages of the current state
of the technology in pursuing future improvement. The technical capability of the personal as
well as the capability of the available technology should be considered. Technology transfer
between geographical areas and cultural needs to be analyzed to understand productivity loss
(or gain) due to different (see Cultural Feasibility).
2.6.2 Economic feasibility
This involves the feasibility of the proposed project to generate economic benefits . A
benefit-cost analysis and breakeven analysis are important aspects of evaluating the
economic feasibility of the new industrial projects. The tangible and intangible aspects of
a projects should be translated into economic terms to facilities a consistent basis for
evaluation.
7
2.6.3 Financial feasibility
Financial feasibility should be distinguished from economic feasibility. Financial feasibility
involves the capability of the project organization to raise the appropriate funds needed to
implement the proposed project. Project financing can be a major obstacle in large multiparty
projects because of the level of the level of capital required. Loan availability, credit
worthiness, equity, and loan schedule are important aspects of financial feasibility analysis.
2.6.4 Cultural feasibility
Cultural feasibility deals with the capability of the proposed project with the cultural setup of
the project environment. In labor –intensive projects, planned functions must be integrated
with the local cultural practices and beliefs. For example, religious beliefs my influence what
an individual is willing to do or not do.
2.6.5 Social feasibility
Social feasibility addresses the influence that a proposed project may have on the social
system in the project environment. The ambit social structure may be such that certain
categories of works may be in short supply or nonexistent. The effect of the project on the
social status of the project participates must be accessed to ensure capability. It should be
recognized that workers. In certain industries may have certain status symbols within the
society.
2.6.6 Market feasibility
Another concern is market variability and impact on the project. This area should not be
confused with the Economic feasibility. The market needs analysis to view the potential
impacts of market demand, competitive activities, etc. and “divertible” market share
available. Price war activities by competitors , whether local , regional , national or
international , must also be analyzed for early contingency funding and debt service
negotiation during the start-up , ramp-up, and commercial start-up phases of the project.
8
3.1 Requirements Analysis
Required Analysis is the third step of System Development Life Cycle (SDLC) and project
also. The stage is very mach important and inseparable of a project. Requirement Analysis is
concerned with discovering and what deciding what the new system is requirement to do.
This project has discovered and find out some outline from the Initial Study and Feasibility
Study of our project, but those are not enough to start building a new system.
3.2 Fact Finding
It is one of the important steps toward any system development. It is essential to gather all the
information and facts about an existing system’s outputs, inputs and cost, then ensure that
all strengths and weakness are discovered. Thus when a new designed as many of the
weakness as possible are eliminated, whilst retaining the strengths. To follow this particular
method of fact-finding, Analyst has to study well existing documentation forms, and files of
existing. A good analyst gets fact first Form existing documentation rather than form people.
3.3 Fact Finding Techniques
There are two general techniques available; those used depend upon the particular
circumstances. This are-
 Interview
 Observation
3.3.1 Interview
This technique of fact–finding is most popular , productive for good analysts and most
probably widely used and gathering information in system works, interviewed questions
designed to gather information about a problem area. Interviews are fact-finding technique
where by the system analysts collect information from individual face to face .
Interviewing can be used to find –facts, verify facts, general enthusiasm etc.
9
3.3.2 Observation
The observation of on-site observation is to get as close as possible to “real” system being
studied. For this reason it is important that the analyst is knowledgeable about the general
makeup and activities of the system.
The drawback of the observation is:
 When occur complex situation it can be very time – consuming.
 When small samples it can be inaccurate.
3.4 Cost benefit Analysis
System cost can be defined in earlier stages of system development. Though this general
system, a cost plan is identified .The cost plan is divided in two phases:
 Cost of development
 Cost of using the system.
3.4.1 Cost of Development
Website maintenance cost
 System should setup in the online server system.
 There should be a maintenance engineer.
 Maintaining expert’s solution regularly.
 System update cost is also measure.
System development cost is just one time cost, which will not recur after the project has been
developed.
Human resources cost
 In cost of development, programmers and analyst other peoples salary that is related
in development.
 There is also training to using this software.
 Area of services cost.
10
3.4.2 Cost of using the system
The cost of using the system is predefined and in sometimes it’s depends on user. It can be
divided in two ways: Fixed cost and variable cost.
Fixed cost:
 Software purchase cost & licensees cost are fixed.
 Salaries of system operation are fixed, but it depends on software also.
Variable cost:
 Cost of computer use.
 Printer, paper, magnetic tapes, pen drive.
3.5 User Requirement Analysis
Web–based Information System (WIS) engineering is more complex than traditional
Information System (IS) engineering in that it raises many new issues such as presentation
issues, user profiling, navigation support etc… This paper presents a method –a set of
product models along with process models for the developments of WIS. This method adds
the dimension of user modeling and customization to Web engineering. By capturing the user
profiles, the designer is able to define user categories and to tune the presentation of the WSI
content according to the specificity of the user. Besides, by capturing the user goals, he is
able to define guidelines for navigation in the hyperspace in order to optimize the satisfaction
of the user needs. Finally, the proposed the satisfaction of the user needs. Finally, the
proposed approach considers, as it does in much traditional software approaches, three
different levels of abstraction (conceptual, logical and physical). It also clearly separates the
managements of potential user’s content design, navigational design and interface design.
Such separation of concerns facilities many maintenance tasks and leads to a higher degree of
independence and flexibility.
11
3.6 Hardware Requirements
System development hardware
Hardware Capacity
CPU Intel dual core , 3.0 GHz
RAM DDR3 2GB
HDD 1 TB
Monitor LCD 19.1’’
Table-3.1: System Hardware Requirements
User hardware requirement
Hardware Capacity
CPU Intel Pentium 4,2.0 GHz
RAM DDR2 1GB
HDD 80 GB
Monitor LCD 19.1’’
Table-3.2: User Hardware Requirements
12
3.7 Software Requirements:
System development software
Name Version
Operating system Windows 7,Ultimate service pack 1
Development platform Dreamweaver
Language PHP , MySql
Server Apache
HTML HTML5
Style sheet CSS JQuery
Browser Mozilla Firefox 19.02 Beta
Table-3.3 System Software Requirements
User required software:
Name Version
Operating system Windows7, Ultimate service pack 1
HTML HTML 5
Browsers Mozilla Firefox
Version: 11.0 and Upper version
Table -3.4 User Software requirements
13
3.8 Software Process Model
The software process model may be defined as a simplified description of a software process,
presented from a particular perspective. In essence, each stage of the software process is
identified and a model is then employed to represent the inherent activities associated within
that stage. Consequently, a collection of ‘local’ models may be utilised in generating the
global picture representative of the software process. Examples of models include the
workflow model, the data-flow model and the role model.
Waterfall model:
The waterfall model is a sequential design process, often used in software development
process, in which progress is seen as flowing steadily downwards (like a waterfall) through
the phases of Conception, Initiation, Analysis, Design, Construction, Testing, Production/
Implementation and Maintenance.
The waterfall development model originates in the manufacturing and construction industries,
highly structured physical environments in which after-the-fact changes are prohibitively
costly, if not impossible. Since no formal software development methodologies existed at the
time, the hardware-oriented model was simply adapted for software development.
The first known presentation describing use of similar phases in software engineering was
held by Herbert D. Benington at symposium on advanced programming methods for digital
computers on 29 June 1956. This representation was about the development of software for
SAGE. In 1983 the paper was republished with a foreword by Benington pointing out that the
process was not fact performed in a strict top-down fashion, but depended on a prototype.
Fig: 3.1: Software Process Model
(Waterfall model)
Requirements
Design
Implementation
Verification
Maintenance
14
April
Figure:WorkingGanttchartforwebbasedHotelmanagement
We
ek
17
April
We
ek
16
We
ek
15
We
ek
14
Mar
ch
We
ek
13
February
We
ek
12
We
ek
11
Febr
uary
We
ek
10
Janu
ary
We
ek9
Dec
emb
er
We
ek8
Nov
emb
er
We
ek7
October
We
ek6
We
ek
5
September
We
ek
4
We
ek
3
September
We
ek
2
Week
1
Month
Duratio
n
12days
12days
18days
12days
6days
30days
TaskName
Planning
Project
manageme
ntstudy
Feasibility
Study
Analysis
Project
Requireme
nt
Design
Process
Legend:
1.Durationhasshownhereperweek.
2.Workingdays:SaturdaytoThursday.
3.Workinghour:8hoursperday.
4.Date:December2013toJune2014.
Softwareprocessmodel:“Waterfallmodel”.
15
4.1 Introduction
Database design is the process of producing a detailed data model of a database. This logical
data model contains all the needed to generate a design in a Data Definition Language, which
can then be used to create a database. A fully attributed data model contains detailed
attributes for each entity.
The term database design can be used to describe many different parts of the design of an
overall database system. Principally and most correctly it can be thought of as the logical
design of the base data structures used to store the data. In the relational model these are the
tables and views.
4.2 Design process
The process of doing design generally consists of a number of steps which will be carried out
by the database designer. Not all of these steps will be necessary in all cases.
Usually, the designer must:
 Determine the data to be stored in the database
 Determine the relationships between the different data elements
 Superimpose a logical structure upon the data on the basis of this relationship.
Within the relational model the final step can generally be broken down into two further
steps that of determining the grouping of information within the system, generally
determining what are the basic objects about which information is being stored and then
determining the relationships between these groups of information or objects. This step is
not necessary with an object database.
4.3 Entities selection
An entity represents a discrete object. Entities can be thought of nouns.
Examples: a computer, an employee, a song, a mathematical theorem.
The first step is to identify the different entities in the system. The following entities are
indentified:
4.4 Database name:
To choose SQL server as the database for this project. All entities are wrapped up in a
database. When any entity shell be used, database should be selected. For that reason, it
needs a name. Every name should be related to topic. Our database name is
“Hmanagement”.
16
4.5 Table organization
1. Reservation
This table stores Customer’s Reservation Details.
Field name Type Size Key Description
User_id Varchar 20 Primary User’s id
Check_in date 10 Date of check-in
Check_out Date 10 Date of check-out
Adult Int 10 Number of adult
person
Child Int 10 Number of child
Room_type Varchar 50 Room detail
First_name Varchar 30 First name of
customer
Last_name Varchar 30 Last name of customer
Address Varchar 500 Address of customer
City Varchar 20 City of customer
Country Varchar 20 Last name of customer
Zip_code Int 20 Postal code
E_mail Varchar 100 Mail address of
customer
Password Varchar 12 Password of customer
Contact num Int 30 Contact num of
customer
Figure 4.1: Reservation table
2. Room
This table stores the status of room that are available in the website for reservation.
Field Name Type Size Key Description
Room type varchar 50 Primary Name of room
No.-of-room Int 5 Number of room
User_id varchar 20 User’s login id
Figure 4.2: Room table
17
3. Bill_Payment
Field_name Type Size Key Description
Check-in-date Int 10 Primary Date of check-in
Check-out-date Int 10 Date of check-out
Bill date Int 10 Date of bil
First_name Varchar 30 First name of customer
Last_name Varchar 30 Last name of customer
E-mail Varchar 100 Mail address of
customer
Amount Int 20 Amount of bill
Mode of
payment
Varchar 20 Types of payment
Contact number Varchar 50 Contact numbers of
customer
User_id Varchar 50 User’s login id
Figure: Bill_payment table
4. Bank_table
Field name Type Size Key Description
Account_name Varchar 50 primary Account num of bank
Account_no Int 20 Account_number
Bank Varchar 15 Bank_name
User_id Varchar 20 User’s login id
Balance Int 20 Amonut of account
balance
Figure: 4.4: Bank_table
18
4.6 E-R diagram
This depicts relationship between data objects. The attribute of each data objects noted in the
entity-relationship diagram can be described using a data object description.
Security
User_name
Password
Last_name
First_name
Date_of_birth
Location
Contact_no
Email_id
User_type
List of items
item_code
item_name
category
description
price
tax
type
Customer
customer_id
cust_name
Address
Phone
Email_id
Cust_type
DOB
Maritalstatus
Bill_table
Bill_no
Date_of_billing
Total_price
Total_vat
discount
amt_payble
Email_id
User_type
Bill_detail
srno
billno
Item_name
Item_code
price
quantity
total
Reservation
reservationID
type
Noofpeople
customerid
dateofbooking
splinstruction
Status
location
Home_delivery
homedeliveryID
Cust_name
address
phone
billno
19
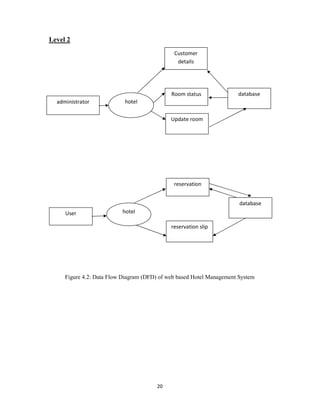
4.7 Data flow diagram (DFD)
Data flow diagram serves two purposes:
1. To provide an indication of how data are transformed as they move through the
system.
2. To depict the function that transformation the data flow.
Level – 0
Level - 1
Figure 4.2: Data Flow Diagram (DFD) of web based Hotel Management System
customer hotel database
administrator
hotel
Customer
details
Room status
database
User
Update room
reservation
20
Level 2
Figure 4.2: Data Flow Diagram (DFD) of web based Hotel Management System
administrator hotel
Customer
details
Room status database
Update room
reservation
User hotel
reservation slip
database
21
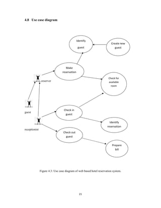
4.8 Use case diagram
reserver
guest
receptionist
Figure 4.3: Use case diagram of web based hotel reservation system.
Identify
guest
Create new
guest
Make
reservation
Check for
available
room
Check in
guest
Identify
reservation
Check out
guest
Prepare
bill
22
Proposed System Interface Design
Figure 4.4: Home Page
23
Figure 4.5: Room Details Page
24
Figure 4.6: Check-In Page
25
Figure 4.7: Check-Out Page
26
Figure 4.8: Admin Panel Page
27
Figure 4.9: Employ Details Page
28
Figure 4.10: Employ Duty Time & Schedule Page
29
Figure 4.11: Employ Salary Details Page
30
Figure 4.12: Total earn per day/month/year Page
31
Figure 4.13: Total Expenses per day/month/year Page
32
Figure 4.14: Search Result Page for all Visitors
33
Figure 4.15: Online Booking Page for Customer
34
5.1 Discussion
Finding an accommodation or a hotel after having reached a particular destination is quite
time consuming as well as expensive. Here comes the importance of online hotel booking
facility. Online hotel is one of the latest techniques in the arena of internet that allows
travelers to book a hotel located anywhere in the world and that too according to your tastes
and preferences. In other words, online hotel booking is one of the awesome facilities of the
internet. Booking a hotel online is not only fast as well as convenient but also very cheap.
Nowadays, many of the hotel providers have their sites on the web, which in turn allows the
users to visit these sites and view the facilities and amenities offered by each of them. The
benefits offered by online hotel booking is endless. Foremost is that it enables you to
compare and choose a hotel in a desired location and that too according to your requirements.
Since many of the hotel websites furnishes information along with rating as well as exterior
and interior pictures of the hotel, it helps users to get a clear idea of hotel, prior to its
booking. Booking hotels online is quite easy. All you have to do with regard to booking
online is to search for hotels in your desired location, in top search engines such as Google or
Yahoo. Then, thousands of results will be displayed. Despite anything, booking hotels online
is fast, easy and economical and unquestionably make your business.
5.2 Scope of Future Application
This project can be used in hotel after adding some more useful modules in the project for
which hotel are providing services. Utmost care and back-up procedures must be established
to ensure 100% successful implementation of the computerized hotel system. In case of
system failure, in the organization should be in a position to process the transaction with
another organization or if the worst comes to the worst, it should be in a position to complete
it manually.
5.3 Scope of improvement
Now a day’s hotels are providing many other facilities, this project can also be improved with
the improvement in the hotels. Utmost care and back-up procedures must be established to
ensure 100% successful implementation of the computerized banking system. In case of
system failure, in the organization should be in a position to process the transaction with
another organization or if the worst comes to the worst, it should be in a position to complete
it manually.
35
Design & Development of Web Based Hotel Management
System
Chapter Five
Bibliography
36
Bibliography
1. Debjani Nag, “E-commerce,” Tata McGraw-Hill., First Edition, vol.32, pp. 54-59,
Nov, 2005.
2. Thomas A.powel, The complete reference HTML and CSS 5th edition McGraw-Hill.
3. PHP 6-Fast & Easy Web Development.
4. Michael Glass, “PHP, Apache, MySQL, Web Development Michael Glass”
5. Jono Bacon, “Practical PHP and Mysql”.
6. SAMS Teach Yourself, “PHP, MySQL and Apache”.
7. Lion Atkinson, “Core PHP Programming”.
8. Pearson Education Developing e-commerce Sites An Integrated Approach By Vivek
Sharma and Rajib Sharma

Hotel management

  • 1.
    1 1.1 INDRODUCTION This isa project work undertaken in context of partial fulfillment of Bachelor Degree in CSE. We have tried our best to make the complicated process of Design and Development of Web Based Hotel Management System as simple as possible using Structured & Modular technique & Menu oriented interface. I have tried to design the software in such a way that user may not have any difficulty in using this package & further expansion is possible without much effort. Even though I cannot claim that this work to be entirely exhaustive, the main purpose of my exercise is perform each Employee’s activity in computerized way rather than manually which is time consuming .I am confident that this software package can be readily used by non-programming personal avoiding human handled chance of error. This project is used by two types of users. i. Online User ii. Administrator (management of the Hotel). Online users can see the required articles or news Administrator can maintain daily updates in the hotel records. Administrator is must be an authorized user. He can further change the password. There is facility for password recovery, logout etc. The main aim of the entire activity is to automate the process of day to day activities of Hotel like Room activities, Admission of a New Customer, Assign a room according to customer’s checkout of a computer and releasing the room and finally compute the bill etc. The limited time and recourses have restricted us to restrict us to incorporate, in this project, only main activities that are performed in a HOTEL Management System, but utmost care has been taken to make the system efficient and user friendly.”HOTEL Management System” has been designed to computerize the following functions that are performed by the system: 1. Room Detail Functions 2. Opening a New Room 3. Modification to Room assigned 4. Check-in and check-out Functions. 5. Admission of New customer 6. Check –out of customer 7. Room assigning related to customer’s need
  • 2.
    2 8. Statement ofcustomer Details 9. Check-out customer 10. Check-out customer 11. Room Details. 13. Individual customer Report. 1.1 OBJECTIVE During the past several decades’ personal function has been transformed from a relatively obscure record keeping staff to central and top level management function. There are many factors that have influenced this transformation like technology advances, professionalism , and general recognition of human beings as most important resources.  A computer based management system is designed to handle all the primary information required to calculate monthly statement . Separate database is maintained to handle all the details required for the correct statement calculation and generation.  This project intends to introduce more user friendliness in the various activities such as record updating, maintenance, and searching.  The searching of record has been made quite simple as all the details of the customer can be obtain by simply keying in the identification of that customer.  Similarly , record maintains and updating can also be accomplished by using the identification of the customer with all the details being automatically generated .These details are also being promptly automatically updated in the master file thus keeping the record absolutely up-to-date.  The entire information has maintained in database or Files and whoever wants to retrieve , only authorization user can retrieve the necessary information which can be easily be accessible from the file.  The main objective of the entire activities of hotel like 1. Room activities 2. Admission of a New Customer 3. Assign a room according to customer’s demand 4. Checkout of a computer and releasing the room 5. Finally compute the bill etc.
  • 3.
    3 6. Packages available 7.Advance online bookings 8. Online Cancellation. 9. List of Regular customer 10. Email facility 11. Feedbacks. The project has some more features  System Connectivity  No data duplication  No Paper Work required  Time Efficient  Cost Efficient  Automatic data validation  User friendly environment  Data security and reliability  Fast data insertion & retrieval  Easy performance check.
  • 4.
    4 2.1 Introduction Feasibility studyis the second cycle of the System Development Life Cycle (SDLC). But in wide sense; feasibility study is a cross life cycle activity and should be continuously performed throughout a system project some time it is criticized that feasibility makes delay starting of the system, but it is an important subject to think that some people thought may harmful for the system. In feasibility study discussed about existing system, characteristics and advantages of proposed system. 2.2 Study of the existing system  In the existing system user can face so much problems.  They have to wised to so much time for the reservation of the room  For reserving a room user should have to go to the hotel.  This is the time consuming task.  Some time user is very tired then they faces the so much problem.  Sometimes user feel the laziness, this is also failure for the existing system. 2.3 Scope of feasibility analysis In general terms, the elements of a feasibility analysis for a project should cover the following:  Need Analysis. This indicates recognition of a need for the project. The need may affect the organization itself, another organization, the public, or the government. A preliminary study is then conducted to confirm and evaluate the need. A proposal of how the need may be satisfied is then made.  Process work This is the preliminary analysis done to determine what will be required to satisfy the need. The work may be performed by consultant who is an expert in the project field. The Preliminary study often involves system models or prototypes. For technology –oriented project, artist’s conception and scaled-down models may be used for illustrating the general
  • 5.
    5 characteristics of aprocess. A simulation of the proposed system can be carried out to predict the outcome before the actual project starts. 2.4 Limitations of this project  Now the current system is running manually.  So security wise is not guarantee to all information and data’s.  If customer wants search their details it very difficult.  Not easy to handle details.  Storages problems.  Unable to analyze past data.  (Update, Search, Delete, Edit), these types of method are not accessible without. 2.5 Advantages of proposed system This project is useful for authorities which keep track of all the users’ registration in a particular state. The authorities can add hotel packages, room details, availability of rooms, online booking etc. The following steps that give the detailed information of the need of proposed system are: Performance: During past several decades, the records are supposed to be manually handled for all activates. The manual handling of the record is the time consuming and highly prone to error. To improve the performance of the Hotel Management System, the computerized system is to be undertaken. This project is fully computerized and user friendly even that any of the members can see the report and status of the company. Efficiency: The basic need of this website is efficiency. The website should be efficient so that whenever a new user submits his /her details the website is update automatically. This record will be useful for users instantly.
  • 6.
    6 Control: The complete controlof the project is under the hands of authorized person who has the password to access this project and illegal access is not supposed to deal with. All the control is under the administrator and the other members have the rights to just see the records not to changes any transaction or entry. Security: Security is the main criteria for the proposed system. Since illegal access may corrupt the database. So security has to be given in this project. 2.6 Stages of the feasibility study Feasibility study has various stages— 1. Technical feasibility 2. Economical feasibility 3. Financial feasibility 4. Cultural feasibility 2.6 .1 Technical feasibility Technical feasibility refers to the ability of the process to take advantages of the current state of the technology in pursuing future improvement. The technical capability of the personal as well as the capability of the available technology should be considered. Technology transfer between geographical areas and cultural needs to be analyzed to understand productivity loss (or gain) due to different (see Cultural Feasibility). 2.6.2 Economic feasibility This involves the feasibility of the proposed project to generate economic benefits . A benefit-cost analysis and breakeven analysis are important aspects of evaluating the economic feasibility of the new industrial projects. The tangible and intangible aspects of a projects should be translated into economic terms to facilities a consistent basis for evaluation.
  • 7.
    7 2.6.3 Financial feasibility Financialfeasibility should be distinguished from economic feasibility. Financial feasibility involves the capability of the project organization to raise the appropriate funds needed to implement the proposed project. Project financing can be a major obstacle in large multiparty projects because of the level of the level of capital required. Loan availability, credit worthiness, equity, and loan schedule are important aspects of financial feasibility analysis. 2.6.4 Cultural feasibility Cultural feasibility deals with the capability of the proposed project with the cultural setup of the project environment. In labor –intensive projects, planned functions must be integrated with the local cultural practices and beliefs. For example, religious beliefs my influence what an individual is willing to do or not do. 2.6.5 Social feasibility Social feasibility addresses the influence that a proposed project may have on the social system in the project environment. The ambit social structure may be such that certain categories of works may be in short supply or nonexistent. The effect of the project on the social status of the project participates must be accessed to ensure capability. It should be recognized that workers. In certain industries may have certain status symbols within the society. 2.6.6 Market feasibility Another concern is market variability and impact on the project. This area should not be confused with the Economic feasibility. The market needs analysis to view the potential impacts of market demand, competitive activities, etc. and “divertible” market share available. Price war activities by competitors , whether local , regional , national or international , must also be analyzed for early contingency funding and debt service negotiation during the start-up , ramp-up, and commercial start-up phases of the project.
  • 8.
    8 3.1 Requirements Analysis RequiredAnalysis is the third step of System Development Life Cycle (SDLC) and project also. The stage is very mach important and inseparable of a project. Requirement Analysis is concerned with discovering and what deciding what the new system is requirement to do. This project has discovered and find out some outline from the Initial Study and Feasibility Study of our project, but those are not enough to start building a new system. 3.2 Fact Finding It is one of the important steps toward any system development. It is essential to gather all the information and facts about an existing system’s outputs, inputs and cost, then ensure that all strengths and weakness are discovered. Thus when a new designed as many of the weakness as possible are eliminated, whilst retaining the strengths. To follow this particular method of fact-finding, Analyst has to study well existing documentation forms, and files of existing. A good analyst gets fact first Form existing documentation rather than form people. 3.3 Fact Finding Techniques There are two general techniques available; those used depend upon the particular circumstances. This are-  Interview  Observation 3.3.1 Interview This technique of fact–finding is most popular , productive for good analysts and most probably widely used and gathering information in system works, interviewed questions designed to gather information about a problem area. Interviews are fact-finding technique where by the system analysts collect information from individual face to face . Interviewing can be used to find –facts, verify facts, general enthusiasm etc.
  • 9.
    9 3.3.2 Observation The observationof on-site observation is to get as close as possible to “real” system being studied. For this reason it is important that the analyst is knowledgeable about the general makeup and activities of the system. The drawback of the observation is:  When occur complex situation it can be very time – consuming.  When small samples it can be inaccurate. 3.4 Cost benefit Analysis System cost can be defined in earlier stages of system development. Though this general system, a cost plan is identified .The cost plan is divided in two phases:  Cost of development  Cost of using the system. 3.4.1 Cost of Development Website maintenance cost  System should setup in the online server system.  There should be a maintenance engineer.  Maintaining expert’s solution regularly.  System update cost is also measure. System development cost is just one time cost, which will not recur after the project has been developed. Human resources cost  In cost of development, programmers and analyst other peoples salary that is related in development.  There is also training to using this software.  Area of services cost.
  • 10.
    10 3.4.2 Cost ofusing the system The cost of using the system is predefined and in sometimes it’s depends on user. It can be divided in two ways: Fixed cost and variable cost. Fixed cost:  Software purchase cost & licensees cost are fixed.  Salaries of system operation are fixed, but it depends on software also. Variable cost:  Cost of computer use.  Printer, paper, magnetic tapes, pen drive. 3.5 User Requirement Analysis Web–based Information System (WIS) engineering is more complex than traditional Information System (IS) engineering in that it raises many new issues such as presentation issues, user profiling, navigation support etc… This paper presents a method –a set of product models along with process models for the developments of WIS. This method adds the dimension of user modeling and customization to Web engineering. By capturing the user profiles, the designer is able to define user categories and to tune the presentation of the WSI content according to the specificity of the user. Besides, by capturing the user goals, he is able to define guidelines for navigation in the hyperspace in order to optimize the satisfaction of the user needs. Finally, the proposed the satisfaction of the user needs. Finally, the proposed approach considers, as it does in much traditional software approaches, three different levels of abstraction (conceptual, logical and physical). It also clearly separates the managements of potential user’s content design, navigational design and interface design. Such separation of concerns facilities many maintenance tasks and leads to a higher degree of independence and flexibility.
  • 11.
    11 3.6 Hardware Requirements Systemdevelopment hardware Hardware Capacity CPU Intel dual core , 3.0 GHz RAM DDR3 2GB HDD 1 TB Monitor LCD 19.1’’ Table-3.1: System Hardware Requirements User hardware requirement Hardware Capacity CPU Intel Pentium 4,2.0 GHz RAM DDR2 1GB HDD 80 GB Monitor LCD 19.1’’ Table-3.2: User Hardware Requirements
  • 12.
    12 3.7 Software Requirements: Systemdevelopment software Name Version Operating system Windows 7,Ultimate service pack 1 Development platform Dreamweaver Language PHP , MySql Server Apache HTML HTML5 Style sheet CSS JQuery Browser Mozilla Firefox 19.02 Beta Table-3.3 System Software Requirements User required software: Name Version Operating system Windows7, Ultimate service pack 1 HTML HTML 5 Browsers Mozilla Firefox Version: 11.0 and Upper version Table -3.4 User Software requirements
  • 13.
    13 3.8 Software ProcessModel The software process model may be defined as a simplified description of a software process, presented from a particular perspective. In essence, each stage of the software process is identified and a model is then employed to represent the inherent activities associated within that stage. Consequently, a collection of ‘local’ models may be utilised in generating the global picture representative of the software process. Examples of models include the workflow model, the data-flow model and the role model. Waterfall model: The waterfall model is a sequential design process, often used in software development process, in which progress is seen as flowing steadily downwards (like a waterfall) through the phases of Conception, Initiation, Analysis, Design, Construction, Testing, Production/ Implementation and Maintenance. The waterfall development model originates in the manufacturing and construction industries, highly structured physical environments in which after-the-fact changes are prohibitively costly, if not impossible. Since no formal software development methodologies existed at the time, the hardware-oriented model was simply adapted for software development. The first known presentation describing use of similar phases in software engineering was held by Herbert D. Benington at symposium on advanced programming methods for digital computers on 29 June 1956. This representation was about the development of software for SAGE. In 1983 the paper was republished with a foreword by Benington pointing out that the process was not fact performed in a strict top-down fashion, but depended on a prototype. Fig: 3.1: Software Process Model (Waterfall model) Requirements Design Implementation Verification Maintenance
  • 14.
  • 15.
    15 4.1 Introduction Database designis the process of producing a detailed data model of a database. This logical data model contains all the needed to generate a design in a Data Definition Language, which can then be used to create a database. A fully attributed data model contains detailed attributes for each entity. The term database design can be used to describe many different parts of the design of an overall database system. Principally and most correctly it can be thought of as the logical design of the base data structures used to store the data. In the relational model these are the tables and views. 4.2 Design process The process of doing design generally consists of a number of steps which will be carried out by the database designer. Not all of these steps will be necessary in all cases. Usually, the designer must:  Determine the data to be stored in the database  Determine the relationships between the different data elements  Superimpose a logical structure upon the data on the basis of this relationship. Within the relational model the final step can generally be broken down into two further steps that of determining the grouping of information within the system, generally determining what are the basic objects about which information is being stored and then determining the relationships between these groups of information or objects. This step is not necessary with an object database. 4.3 Entities selection An entity represents a discrete object. Entities can be thought of nouns. Examples: a computer, an employee, a song, a mathematical theorem. The first step is to identify the different entities in the system. The following entities are indentified: 4.4 Database name: To choose SQL server as the database for this project. All entities are wrapped up in a database. When any entity shell be used, database should be selected. For that reason, it needs a name. Every name should be related to topic. Our database name is “Hmanagement”.
  • 16.
    16 4.5 Table organization 1.Reservation This table stores Customer’s Reservation Details. Field name Type Size Key Description User_id Varchar 20 Primary User’s id Check_in date 10 Date of check-in Check_out Date 10 Date of check-out Adult Int 10 Number of adult person Child Int 10 Number of child Room_type Varchar 50 Room detail First_name Varchar 30 First name of customer Last_name Varchar 30 Last name of customer Address Varchar 500 Address of customer City Varchar 20 City of customer Country Varchar 20 Last name of customer Zip_code Int 20 Postal code E_mail Varchar 100 Mail address of customer Password Varchar 12 Password of customer Contact num Int 30 Contact num of customer Figure 4.1: Reservation table 2. Room This table stores the status of room that are available in the website for reservation. Field Name Type Size Key Description Room type varchar 50 Primary Name of room No.-of-room Int 5 Number of room User_id varchar 20 User’s login id Figure 4.2: Room table
  • 17.
    17 3. Bill_Payment Field_name TypeSize Key Description Check-in-date Int 10 Primary Date of check-in Check-out-date Int 10 Date of check-out Bill date Int 10 Date of bil First_name Varchar 30 First name of customer Last_name Varchar 30 Last name of customer E-mail Varchar 100 Mail address of customer Amount Int 20 Amount of bill Mode of payment Varchar 20 Types of payment Contact number Varchar 50 Contact numbers of customer User_id Varchar 50 User’s login id Figure: Bill_payment table 4. Bank_table Field name Type Size Key Description Account_name Varchar 50 primary Account num of bank Account_no Int 20 Account_number Bank Varchar 15 Bank_name User_id Varchar 20 User’s login id Balance Int 20 Amonut of account balance Figure: 4.4: Bank_table
  • 18.
    18 4.6 E-R diagram Thisdepicts relationship between data objects. The attribute of each data objects noted in the entity-relationship diagram can be described using a data object description. Security User_name Password Last_name First_name Date_of_birth Location Contact_no Email_id User_type List of items item_code item_name category description price tax type Customer customer_id cust_name Address Phone Email_id Cust_type DOB Maritalstatus Bill_table Bill_no Date_of_billing Total_price Total_vat discount amt_payble Email_id User_type Bill_detail srno billno Item_name Item_code price quantity total Reservation reservationID type Noofpeople customerid dateofbooking splinstruction Status location Home_delivery homedeliveryID Cust_name address phone billno
  • 19.
    19 4.7 Data flowdiagram (DFD) Data flow diagram serves two purposes: 1. To provide an indication of how data are transformed as they move through the system. 2. To depict the function that transformation the data flow. Level – 0 Level - 1 Figure 4.2: Data Flow Diagram (DFD) of web based Hotel Management System customer hotel database administrator hotel Customer details Room status database User Update room reservation
  • 20.
    20 Level 2 Figure 4.2:Data Flow Diagram (DFD) of web based Hotel Management System administrator hotel Customer details Room status database Update room reservation User hotel reservation slip database
  • 21.
    21 4.8 Use casediagram reserver guest receptionist Figure 4.3: Use case diagram of web based hotel reservation system. Identify guest Create new guest Make reservation Check for available room Check in guest Identify reservation Check out guest Prepare bill
  • 22.
    22 Proposed System InterfaceDesign Figure 4.4: Home Page
  • 23.
    23 Figure 4.5: RoomDetails Page
  • 24.
  • 25.
  • 26.
  • 27.
  • 28.
    28 Figure 4.10: EmployDuty Time & Schedule Page
  • 29.
    29 Figure 4.11: EmploySalary Details Page
  • 30.
    30 Figure 4.12: Totalearn per day/month/year Page
  • 31.
    31 Figure 4.13: TotalExpenses per day/month/year Page
  • 32.
    32 Figure 4.14: SearchResult Page for all Visitors
  • 33.
    33 Figure 4.15: OnlineBooking Page for Customer
  • 34.
    34 5.1 Discussion Finding anaccommodation or a hotel after having reached a particular destination is quite time consuming as well as expensive. Here comes the importance of online hotel booking facility. Online hotel is one of the latest techniques in the arena of internet that allows travelers to book a hotel located anywhere in the world and that too according to your tastes and preferences. In other words, online hotel booking is one of the awesome facilities of the internet. Booking a hotel online is not only fast as well as convenient but also very cheap. Nowadays, many of the hotel providers have their sites on the web, which in turn allows the users to visit these sites and view the facilities and amenities offered by each of them. The benefits offered by online hotel booking is endless. Foremost is that it enables you to compare and choose a hotel in a desired location and that too according to your requirements. Since many of the hotel websites furnishes information along with rating as well as exterior and interior pictures of the hotel, it helps users to get a clear idea of hotel, prior to its booking. Booking hotels online is quite easy. All you have to do with regard to booking online is to search for hotels in your desired location, in top search engines such as Google or Yahoo. Then, thousands of results will be displayed. Despite anything, booking hotels online is fast, easy and economical and unquestionably make your business. 5.2 Scope of Future Application This project can be used in hotel after adding some more useful modules in the project for which hotel are providing services. Utmost care and back-up procedures must be established to ensure 100% successful implementation of the computerized hotel system. In case of system failure, in the organization should be in a position to process the transaction with another organization or if the worst comes to the worst, it should be in a position to complete it manually. 5.3 Scope of improvement Now a day’s hotels are providing many other facilities, this project can also be improved with the improvement in the hotels. Utmost care and back-up procedures must be established to ensure 100% successful implementation of the computerized banking system. In case of system failure, in the organization should be in a position to process the transaction with another organization or if the worst comes to the worst, it should be in a position to complete it manually.
  • 35.
    35 Design & Developmentof Web Based Hotel Management System Chapter Five Bibliography
  • 36.
    36 Bibliography 1. Debjani Nag,“E-commerce,” Tata McGraw-Hill., First Edition, vol.32, pp. 54-59, Nov, 2005. 2. Thomas A.powel, The complete reference HTML and CSS 5th edition McGraw-Hill. 3. PHP 6-Fast & Easy Web Development. 4. Michael Glass, “PHP, Apache, MySQL, Web Development Michael Glass” 5. Jono Bacon, “Practical PHP and Mysql”. 6. SAMS Teach Yourself, “PHP, MySQL and Apache”. 7. Lion Atkinson, “Core PHP Programming”. 8. Pearson Education Developing e-commerce Sites An Integrated Approach By Vivek Sharma and Rajib Sharma