CChhaapptteerr 44 
MapReduce and Data 
Management
MapReduce Algorithm 
Design
MapReduce: Recap 
• Programmers must specify: 
map (k, v) → list(<k’, v’>) 
reduce (k’, list(v’)) → <k’’, v’’> 
– All values with the same key are reduced together 
• Optionally, also: 
partition (k’, number of partitions) → partition for k’ 
– Often a simple hash of the key, e.g., hash(k’) mod n 
– Divides up key space for parallel reduce operations 
combine (k’, v’) → <k’, v’>* 
– Mini-reducers that run in memory after the map phase 
– Used as an optimization to reduce network traffic 
• The execution framework handles everything else…
k1 k2 k3 k4 k5 k6 v1 v2 v3 v4 v5 v6 
map map map map 
a 1 b 2 c 3 c 6 a 5 c 2 b 7 c 8 
combine combine combine combine 
a 1 b 2 c 9 a 5 c 2 b 7 c 8 
partition partition partition partition 
Shuffle and Sort: aggregate values by keys 
a 1 5 b 2 7 c 2 9 8 
reduce reduce reduce 
r1 s1 r2 s2 r3 s3
“Everything Else” 
• The execution framework handles everything else… 
– Scheduling: assigns workers to map and reduce tasks 
– “Data distribution”: moves processes to data 
– Synchronization: gathers, sorts, and shuffles intermediate data 
– Errors and faults: detects worker failures and restarts 
• Limited control over data and execution flow 
– All algorithms must expressed in m, r, c, p 
• You don’t know: 
– Where mappers and reducers run 
– When a mapper or reducer begins or finishes 
– Which input a particular mapper is processing 
– Which intermediate key a particular reducer is processing
Tools for Synchronization 
• Cleverly-constructed data structures 
– Bring partial results together 
• Sort order of intermediate keys 
– Control order in which reducers process keys 
• Partitioner 
– Control which reducer processes which keys 
• Preserving state in mappers and reducers 
– Capture dependencies across multiple keys and 
values
Basic Hadoop API 
• Mapper 
– void map(K1 key, V1 value, OutputCollector<K2, V2> output, 
Reporter reporter) 
– void configure(JobConf job) 
– void close() throws IOException 
• Reducer/Combiner 
– void reduce(K2 key, Iterator<V2> values, 
OutputCollector<K3,V3> output, Reporter reporter) 
– void configure(JobConf job) 
– void close() throws IOException 
• Partitioner 
– void getPartition(K2 key, V2 value, int numPartitions) 
*Note: forthcoming API changes…
Data Types in Hadoop 
Writable Defines a de/serialization protocol. 
Every data type in Hadoop is a Writable. 
WritableComprable Defines a sort order. All keys must be 
of this type (but not values). 
IntWritable 
LongWritable 
Text 
… 
Concrete classes for different data types. 
SequenceFiles Binary encoded of a sequence of 
key/value pairs
Scalable Hadoop Algorithms: 
Themes 
• Avoid object creation 
– Inherently costly operation 
– Garbage collection 
• Avoid buffering 
– Limited heap size 
– Works for small datasets, but won’t scale!
Hadoop Map Reduce Example 
• See the word count example from Hadoop 
Tutorial: 
http://hadoop.apache.org/common/docs/current/mapred_
Basic Cluster Components 
• One of each: 
– Namenode (NN) 
– Jobtracker (JT) 
• Set of each per slave machine: 
– Tasktracker (TT) 
– Datanode (DN)
Putting everything together… 
datanode daemon 
Linux file system 
… 
tasktracker 
slave node 
datanode daemon 
Linux file system 
… 
tasktracker 
slave node 
datanode daemon 
Linux file system 
… 
tasktracker 
slave node 
namenode 
namenode daemon 
job submission node 
jobtracker
Anatomy of a Job 
• MapReduce program in Hadoop = Hadoop job 
– Jobs are divided into map and reduce tasks 
– An instance of running a task is called a task attempt 
– Multiple jobs can be composed into a workflow 
• Job submission process 
– Client (i.e., driver program) creates a job, configures it, and 
submits it to job tracker 
– JobClient computes input splits (on client end) 
– Job data (jar, configuration XML) are sent to JobTracker 
– JobTracker puts job data in shared location, enqueues tasks 
– TaskTrackers poll for tasks 
– Off to the races…
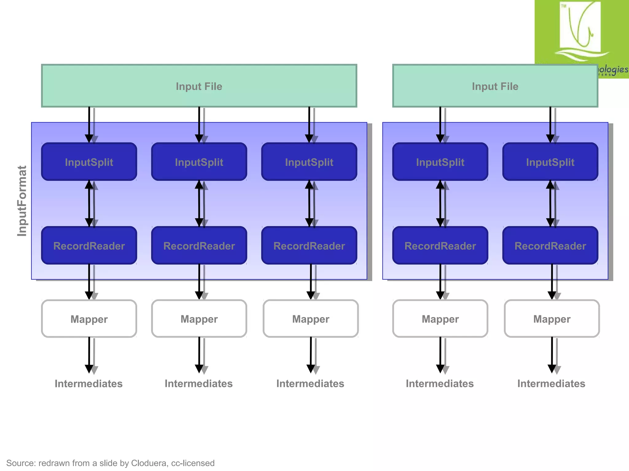
InputSplit 
Input File Input File 
InputSplit InputSplit 
Source: redrawn from a slide by Cloduera, cc-licensed 
InputSplit InputSplit 
RecordReader RecordReader RecordReader RecordReader RecordReader 
Mapper 
Intermediates 
Mapper 
Intermediates 
Mapper 
Intermediates 
Mapper 
Intermediates 
Mapper 
Intermediates 
InputFormat
Mapper Mapper Mapper Mapper Mapper 
Intermediates Intermediates Intermediates Intermediates Intermediates 
Partitioner Partitioner Partitioner Partitioner Partitioner 
Intermediates Intermediates Intermediates 
Reducer Reducer Reduce 
(combiners omitted here) 
Source: redrawn from a slide by Cloduera, cc-licensed
Reducer Reducer Reduce 
RecordWriter 
Output File 
OutputFormat 
RecordWriter 
Output File 
RecordWriter 
Output File
Input and Output 
• InputFormat: 
– TextInputFormat 
– KeyValueTextInputFormat 
– SequenceFileInputFormat 
– … 
• OutputFormat: 
– TextOutputFormat 
– SequenceFileOutputFormat 
– …
Shuffle and Sort in Hadoop 
• Probably the most complex aspect of MapReduce! 
• Map side 
– Map outputs are buffered in memory in a circular buffer 
– When buffer reaches threshold, contents are “spilled” to disk 
– Spills merged in a single, partitioned file (sorted within each partition): 
combiner runs here 
• Reduce side 
– First, map outputs are copied over to reducer machine 
– “Sort” is a multi-pass merge of map outputs (happens in memory and on 
disk): combiner runs here 
– Final merge pass goes directly into reducer
Shuffle and Sort 
Mapper 
Reducer 
other mappers 
other reducers 
circular buffer 
(in memory) 
spills (on disk) 
merged spills 
(on disk) 
intermediate files 
(on disk) 
Combiner 
Combiner
Hadoop Workflow 
1. Load data into HDFS 
2. Develop code locally 
3. Submit MapReduce job 
3a. Go back to Step 2 
You Hadoop Cluster 
4. Retrieve data from HDFS
On Amazon: With EC2 
You 
0. Allocate Hadoop cluster 
1. Load data into HDFS 
2. Develop code locally 
3. Submit MapReduce job 
3a. Go back to Step 2 
EC2 
Your Hadoop Cluster 
4. Retrieve data from HDFS 
5. Clean up! 
Uh oh. Where did the data go?
On Amazon: EC2 and S3 
Your Hadoop Cluster 
S3 
(Persistent Store) 
EC2 
(The Cloud) 
Copy from S3 to HDFS 
Copy from HFDS to S3
Graph Algorithms in MapReduce 
• G = (V,E), where 
– V represents the set of vertices (nodes) 
– E represents the set of edges (links) 
– Both vertices and edges may contain additional 
information
Graphs and MapReduce 
• Graph algorithms typically involve: 
– Performing computations at each node: based 
on node features, edge features, and local link 
structure 
– Propagating computations: “traversing” the 
graph 
• Key questions: 
– How do you represent graph data in 
MapReduce? 
– How do you traverse a graph in MapReduce?
Representing Graphs 
• G = (V, E) 
• Two common representations 
– Adjacency matrix 
– Adjacency list
Adjacency Matrices 
Represent a graph as an n x n square matrix M 
– n = |V| 
– Mij = 1 means a link from node i to j 
1 2 3 4 
1 0 1 0 1 
2 1 0 1 1 
3 1 0 0 0 
4 1 0 1 0 
1 
2 
3 
4
Adjacency Matrices: Critique 
• Advantages: 
– Amenable to mathematical manipulation 
– Iteration over rows and columns corresponds to 
computations on outlinks and inlinks 
• Disadvantages: 
– Lots of zeros for sparse matrices 
– Lots of wasted space
Adjacency Lists 
Take adjacency matrices… and throw away 
all the zeros 
1: 2, 4 
2: 1, 3, 4 
3: 1 
4: 1, 3 
1 2 3 4 
1 0 1 0 1 
2 1 0 1 1 
3 1 0 0 0 
4 1 0 1 0
Adjacency Lists: Critique 
• Advantages: 
– Much more compact representation 
– Easy to compute over outlinks 
• Disadvantages: 
– Much more difficult to compute over inlinks
Finding the Shortest Path 
• Consider simple case of equal edge weights 
• Solution to the problem can be defined inductively 
• Here’s the intuition: 
– Define: b is reachable from a if b is on adjacency list of a 
– DISTANCETO(s) = 0 
– For all nodes p reachable from s, 
DISTANCETO(p) = 1 
– For all nodes n reachable from some other set of nodes M, 
DISTANCETO(n) = 1 + min(DISTANCETO(m), m Î M)
Visualizing Parallel BFS 
n0 
n3 
n2 
n1 
n7 
n6 
n5 
n4 
n9 
n8
From Intuition to Algorithm 
• Data representation: 
– Key: node n 
– Value: d (distance from start), adjacency list (list of nodes 
reachable from n) 
– Initialization: for all nodes except for start node, d = ¥ 
• Mapper: 
 m Î adjacency list: emit (m, d + 1) 
• Sort/Shuffle 
– Groups distances by reachable nodes 
• Reducer: 
– Selects minimum distance path for each reachable node 
– Additional bookkeeping needed to keep track of actual path
Multiple Iterations Needed 
• Each MapReduce iteration advances the 
“known frontier” by one hop 
– Subsequent iterations include more and more 
reachable nodes as frontier expands 
– Multiple iterations are needed to explore entire 
graph 
• Preserving graph structure: 
– Problem: Where did the adjacency list go? 
– Solution: mapper emits (n, adjacency list) as 
well
BFS Pseudo-Code
Stopping Criterion 
• How many iterations are needed in parallel 
BFS (equal edge weight case)? 
• Convince yourself: when a node is first 
“discovered”, we’ve found the shortest path 
• Now answer the question... 
– Six degrees of separation?
Graphs and MapReduce 
• Graph algorithms typically involve: 
– Performing computations at each node: based on node features, 
edge features, and local link structure 
– Propagating computations: “traversing” the graph 
• Generic recipe: 
– Represent graphs as adjacency lists 
– Perform local computations in mapper 
– Pass along partial results via outlinks, keyed by destination node 
– Perform aggregation in reducer on inlinks to a node 
– Iterate until convergence: controlled by external “driver” 
– Don’t forget to pass the graph structure between iterations
Random Walks Over the Web 
• Random surfer model: 
– User starts at a random Web page 
– User randomly clicks on links, surfing from page to page 
• PageRank 
– Characterizes the amount of time spent on any given page 
– Mathematically, a probability distribution over pages 
• PageRank captures notions of page importance 
– One of thousands of features used in web search 
– Note: query-independent
PageRank: Defined 
Given page x with inlinks t1…tn, where 
– C(t) is the out-degree of t 
 a is probability of random jump 
– N is the total number of nodes in the graph 
( ) a 1 (1 a ) ( ) 
å= 
ö çè 
- + ÷ø 
= æ 
n 
PR t 
i i 
i 
C t 
N 
PR x 
1 ( )
Computing PageRank 
• Properties of PageRank 
– Can be computed iteratively 
– Effects at each iteration are local 
• Sketch of algorithm: 
– Start with seed PRi values 
– Each page distributes PRi “credit” to all pages it 
links to 
– Each target page adds up “credit” from multiple 
in-bound links to compute PRi+1 
– Iterate until values converge
Simplified PageRank 
• First, tackle the simple case: 
– No random jump factor 
– No dangling links 
• Then, factor in these complexities… 
– Why do we need the random jump? 
– Where do dangling links come from?
Sample PageRank Iteration (1) 
Iteration 1 n2 (0.166) 
n1 (0.2) 
n4 (0.2) 
n3 (0.2) 
n2 (0.2) 
0.1 0.1 
0.066 
0.066 0.066 
n5 (0.2) 
0.1 
0.1 
0.2 0.2 
n1 (0.066) 
n4 (0.3) 
n3 (0.166) 
n5 (0.3)
Sample PageRank Iteration (2) 
Iteration 2 n2 (0.133) 
n1 (0.066) 
n4 (0.3) 
n3 (0.166) 
n2 (0.166) 
0.083 0.083 
0.1 
0.1 0.1 
n5 (0.3) 
0.033 
0.033 
0.3 0.166 
n1 (0.1) 
n4 (0.2) 
n3 (0.183) 
n5 (0.383)
PageRank in MapReduce 
n n5 [n1, n2, n3] 1 [n2, n4] n2 [n3, n5] n3 [n4] n4 [n5] 
n2 n4 n3 n5 n1 n2 n3 n4 n5 
n2 n4 n3 n5 n1 n2 n3 n4 n5 
n5 [n1, n2, n3n ] 1 [n2, n4] n2 [n3, n5] n3 [n4] n4 [n5] 
Map 
Reduce
PageRank Pseudo-Code
Complete PageRank 
• Two additional complexities 
– What is the proper treatment of dangling nodes? 
– How do we factor in the random jump factor? 
• Solution: 
– Second pass to redistribute “missing PageRank mass” and account 
for random jumps 
ö 
÷ ÷ø 
æ 
ö 
m 
p' a 1 (1 a ) 
+ - + ÷ ÷ø 
ç çè 
æ 
ç çè 
= p 
G 
G 
– p is PageRank value from before, p' is updated PageRank value 
– |G| is the number of nodes in the graph 
– m is the missing PageRank mass
PageRank Convergence 
• Alternative convergence criteria 
– Iterate until PageRank values don’t change 
– Iterate until PageRank rankings don’t change 
– Fixed number of iterations 
• Convergence for web graphs?
Beyond PageRank 
• Link structure is important for web search 
– PageRank is one of many link-based features: 
HITS, SALSA, etc. 
– One of many thousands of features used in 
ranking… 
• Adversarial nature of web search 
– Link spamming 
– Spider traps 
– Keyword stuffing 
– …
Efficient Graph Algorithms 
• Sparse vs. dense graphs 
• Graph topologies
Power Laws are everywhere! 
Figure from: Newman, M. E. J. (2005) “Power laws, Pareto 
distributions and Zipf's law.” Contemporary Physics 46:323–351.
Local Aggregation 
• Use combiners! 
– In-mapper combining design pattern also 
applicable 
• Maximize opportunities for local 
aggregation 
– Simple tricks: sorting the dataset in specific 
ways
Mapreduce and Databases
Relational Databases vs. 
MapReduce 
• Relational databases: 
– Multipurpose: analysis and transactions; batch and interactive 
– Data integrity via ACID transactions 
– Lots of tools in software ecosystem (for ingesting, reporting, etc.) 
– Supports SQL (and SQL integration, e.g., JDBC) 
– Automatic SQL query optimization 
• MapReduce (Hadoop): 
– Designed for large clusters, fault tolerant 
– Data is accessed in “native format” 
– Supports many query languages 
– Programmers retain control over performance 
– Open source 
Source: O’Reilly Blog post by Joseph Hellerstein (11/19/2008)
Database Workloads 
• OLTP (online transaction processing) 
– Typical applications: e-commerce, banking, airline reservations 
– User facing: real-time, low latency, highly-concurrent 
– Tasks: relatively small set of “standard” transactional queries 
– Data access pattern: random reads, updates, writes (involving 
relatively small amounts of data) 
• OLAP (online analytical processing) 
– Typical applications: business intelligence, data mining 
– Back-end processing: batch workloads, less concurrency 
– Tasks: complex analytical queries, often ad hoc 
– Data access pattern: table scans, large amounts of data involved 
per query
OLTP/OLAP Architecture 
ETL 
(Extract, Transform, and Load) 
OLTP OLAP
OLTP/OLAP Integration 
• OLTP database for user-facing transactions 
– Retain records of all activity 
– Periodic ETL (e.g., nightly) 
• Extract-Transform-Load (ETL) 
– Extract records from source 
– Transform: clean data, check integrity, aggregate, etc. 
– Load into OLAP database 
• OLAP database for data warehousing 
– Business intelligence: reporting, ad hoc queries, data mining, etc. 
– Feedback to improve OLTP services
OLTP/OLAP/Hadoop 
Architecture 
ETL 
(Extract, Transform, and Load) 
OLTP Hadoop 
OLAP 
Why does this make sense?
ETL Bottleneck 
• Reporting is often a nightly task: 
– ETL is often slow: why? 
– What happens if processing 24 hours of data takes longer than 24 
hours? 
• Hadoop is perfect: 
– Most likely, you already have some data warehousing solution 
– Ingest is limited by speed of HDFS 
– Scales out with more nodes 
– Massively parallel 
– Ability to use any processing tool 
– Much cheaper than parallel databases 
– ETL is a batch process anyway!
MapReduce algorithms 
for processing relational data
Relational Algebra 
• Primitives 
– Projection (p) 
– Selection (s) 
– Cartesian product (´) 
– Set union (È) 
– Set difference (-) 
– Rename (r) 
• Other operations 
– Join (⋈) 
– Group by… aggregation 
– …
Projection 
R1 
p 
R2 
R3 
R4 
R5 
R1 
R2 
R3 
R4 
R5
Projection in MapReduce 
• Easy! 
– Map over tuples, emit new tuples with appropriate attributes 
– Reduce: take tuples that appear many times and emit only one 
version (duplicate elimination) 
• Tuple t in R: Map(t, t) - (t’,t’) 
• Reduce (t’, [t’, …,t’]) - [t’,t’] 
• Basically limited by HDFS streaming speeds 
– Speed of encoding/decoding tuples becomes important 
– Relational databases take advantage of compression 
– Semistructured data? No problem!
Selection 
R1 
s 
R2 
R3 
R4 
R5 
R1 
R3
Selection in MapReduce 
• Easy! 
– Map over tuples, emit only tuples that meet criteria 
– No reducers, unless for regrouping or resorting tuples (reducers 
are the identity function) 
– Alternatively: perform in reducer, after some other processing 
• But very expensive!!! Has to scan the database 
– Better approaches?
Union, Set Intersection and Set 
Difference 
• Similar ideas: each map outputs the tuple 
pair (t,t). For union, we output it once, for 
intersection only when in the reduce we 
have (t, [t,t]) 
• For Set difference?
Set Difference 
- Map Function: For a tuple t in R, produce key-value 
pair (t, R), and for a tuple t in S, produce 
key-value pair (t, S). 
- Reduce Function: For each key t, do the following. 
1. If the associated value list is [R], then 
produce (t, t). 
2. If the associated value list is anything else, 
which could only be [R, S], [S, R], or [S], produce 
(t, NULL).
Group by… Aggregation 
• Example: What is the average time spent per URL? 
• In SQL: 
– SELECT url, AVG(time) FROM visits GROUP BY url 
• In MapReduce: 
– Map over tuples, emit time, keyed by url 
– Framework automatically groups values by keys 
– Compute average in reducer 
– Optimize with combiners
Relational Joins 
R1 
R2 
R3 
R4 
S1 
S2 
S3 
S4 
R1 S2 
R2 S4 
R3 S1 
R4 S3
Join Algorithms in MapReduce 
• Reduce-side join 
• Map-side join 
• In-memory join 
– Striped variant 
– Memcached variant
Reduce-side Join 
• Basic idea: group by join key 
– Map over both sets of tuples 
– Emit tuple as value with join key as the intermediate key 
– Execution framework brings together tuples sharing the same key 
– Perform actual join in reducer 
– Similar to a “sort-merge join” in database terminology 
• Two variants 
– 1-to-1 joins 
– 1-to-many and many-to-many joins
Map-side Join: Parallel Scans 
• If datasets are sorted by join key, join can be accomplished by a scan 
over both datasets 
• How can we accomplish this in parallel? 
– Partition and sort both datasets in the same manner 
• In MapReduce: 
– Map over one dataset, read from other corresponding partition 
– No reducers necessary (unless to repartition or resort) 
• Consistently partitioned datasets: realistic to expect?
In-Memory Join 
• Basic idea: load one dataset into memory, stream over other dataset 
– Works if R  S and R fits into memory 
– Called a “hash join” in database terminology 
• MapReduce implementation 
– Distribute R to all nodes 
– Map over S, each mapper loads R in memory, hashed by join key 
– For every tuple in S, look up join key in R 
– No reducers, unless for regrouping or resorting tuples
In-Memory Join: Variants 
• Striped variant: 
– R too big to fit into memory? 
– Divide R into R1, R2, R3, … s.t. each Rn fits into 
memory 
– Perform in-memory join: n, Rn ⋈ S 
– Take the union of all join results 
• Memcached join: 
– Load R into memcached 
– Replace in-memory hash lookup with 
memcached lookup
Memcached Join 
• Memcached join: 
– Load R into memcached 
– Replace in-memory hash lookup with memcached lookup 
• Capacity and scalability? 
– Memcached capacity  RAM of individual node 
– Memcached scales out with cluster 
• Latency? 
– Memcached is fast (basically, speed of network) 
– Batch requests to amortize latency costs 
Source: See tech report by Lin et al. (2009)
Which join to use? 
• In-memory join  map-side join  reduce-side 
join 
– Why? 
• Limitations of each? 
– In-memory join: memory 
– Map-side join: sort order and partitioning 
– Reduce-side join: general purpose
Processing Relational Data: 
Summary 
• MapReduce algorithms for processing relational data: 
– Group by, sorting, partitioning are handled automatically by 
shuffle/sort in MapReduce 
– Selection, projection, and other computations (e.g., aggregation), 
are performed either in mapper or reducer 
– Multiple strategies for relational joins 
• Complex operations require multiple MapReduce jobs 
– Example: top ten URLs in terms of average time spent 
– Opportunities for automatic optimization

Hadoop classes in mumbai

  • 2.
    CChhaapptteerr 44 MapReduceand Data Management
  • 3.
  • 4.
    MapReduce: Recap •Programmers must specify: map (k, v) → list(<k’, v’>) reduce (k’, list(v’)) → <k’’, v’’> – All values with the same key are reduced together • Optionally, also: partition (k’, number of partitions) → partition for k’ – Often a simple hash of the key, e.g., hash(k’) mod n – Divides up key space for parallel reduce operations combine (k’, v’) → <k’, v’>* – Mini-reducers that run in memory after the map phase – Used as an optimization to reduce network traffic • The execution framework handles everything else…
  • 5.
    k1 k2 k3k4 k5 k6 v1 v2 v3 v4 v5 v6 map map map map a 1 b 2 c 3 c 6 a 5 c 2 b 7 c 8 combine combine combine combine a 1 b 2 c 9 a 5 c 2 b 7 c 8 partition partition partition partition Shuffle and Sort: aggregate values by keys a 1 5 b 2 7 c 2 9 8 reduce reduce reduce r1 s1 r2 s2 r3 s3
  • 6.
    “Everything Else” •The execution framework handles everything else… – Scheduling: assigns workers to map and reduce tasks – “Data distribution”: moves processes to data – Synchronization: gathers, sorts, and shuffles intermediate data – Errors and faults: detects worker failures and restarts • Limited control over data and execution flow – All algorithms must expressed in m, r, c, p • You don’t know: – Where mappers and reducers run – When a mapper or reducer begins or finishes – Which input a particular mapper is processing – Which intermediate key a particular reducer is processing
  • 7.
    Tools for Synchronization • Cleverly-constructed data structures – Bring partial results together • Sort order of intermediate keys – Control order in which reducers process keys • Partitioner – Control which reducer processes which keys • Preserving state in mappers and reducers – Capture dependencies across multiple keys and values
  • 8.
    Basic Hadoop API • Mapper – void map(K1 key, V1 value, OutputCollector<K2, V2> output, Reporter reporter) – void configure(JobConf job) – void close() throws IOException • Reducer/Combiner – void reduce(K2 key, Iterator<V2> values, OutputCollector<K3,V3> output, Reporter reporter) – void configure(JobConf job) – void close() throws IOException • Partitioner – void getPartition(K2 key, V2 value, int numPartitions) *Note: forthcoming API changes…
  • 9.
    Data Types inHadoop Writable Defines a de/serialization protocol. Every data type in Hadoop is a Writable. WritableComprable Defines a sort order. All keys must be of this type (but not values). IntWritable LongWritable Text … Concrete classes for different data types. SequenceFiles Binary encoded of a sequence of key/value pairs
  • 10.
    Scalable Hadoop Algorithms: Themes • Avoid object creation – Inherently costly operation – Garbage collection • Avoid buffering – Limited heap size – Works for small datasets, but won’t scale!
  • 11.
    Hadoop Map ReduceExample • See the word count example from Hadoop Tutorial: http://hadoop.apache.org/common/docs/current/mapred_
  • 12.
    Basic Cluster Components • One of each: – Namenode (NN) – Jobtracker (JT) • Set of each per slave machine: – Tasktracker (TT) – Datanode (DN)
  • 13.
    Putting everything together… datanode daemon Linux file system … tasktracker slave node datanode daemon Linux file system … tasktracker slave node datanode daemon Linux file system … tasktracker slave node namenode namenode daemon job submission node jobtracker
  • 14.
    Anatomy of aJob • MapReduce program in Hadoop = Hadoop job – Jobs are divided into map and reduce tasks – An instance of running a task is called a task attempt – Multiple jobs can be composed into a workflow • Job submission process – Client (i.e., driver program) creates a job, configures it, and submits it to job tracker – JobClient computes input splits (on client end) – Job data (jar, configuration XML) are sent to JobTracker – JobTracker puts job data in shared location, enqueues tasks – TaskTrackers poll for tasks – Off to the races…
  • 15.
    InputSplit Input FileInput File InputSplit InputSplit Source: redrawn from a slide by Cloduera, cc-licensed InputSplit InputSplit RecordReader RecordReader RecordReader RecordReader RecordReader Mapper Intermediates Mapper Intermediates Mapper Intermediates Mapper Intermediates Mapper Intermediates InputFormat
  • 16.
    Mapper Mapper MapperMapper Mapper Intermediates Intermediates Intermediates Intermediates Intermediates Partitioner Partitioner Partitioner Partitioner Partitioner Intermediates Intermediates Intermediates Reducer Reducer Reduce (combiners omitted here) Source: redrawn from a slide by Cloduera, cc-licensed
  • 17.
    Reducer Reducer Reduce RecordWriter Output File OutputFormat RecordWriter Output File RecordWriter Output File
  • 18.
    Input and Output • InputFormat: – TextInputFormat – KeyValueTextInputFormat – SequenceFileInputFormat – … • OutputFormat: – TextOutputFormat – SequenceFileOutputFormat – …
  • 19.
    Shuffle and Sortin Hadoop • Probably the most complex aspect of MapReduce! • Map side – Map outputs are buffered in memory in a circular buffer – When buffer reaches threshold, contents are “spilled” to disk – Spills merged in a single, partitioned file (sorted within each partition): combiner runs here • Reduce side – First, map outputs are copied over to reducer machine – “Sort” is a multi-pass merge of map outputs (happens in memory and on disk): combiner runs here – Final merge pass goes directly into reducer
  • 20.
    Shuffle and Sort Mapper Reducer other mappers other reducers circular buffer (in memory) spills (on disk) merged spills (on disk) intermediate files (on disk) Combiner Combiner
  • 21.
    Hadoop Workflow 1.Load data into HDFS 2. Develop code locally 3. Submit MapReduce job 3a. Go back to Step 2 You Hadoop Cluster 4. Retrieve data from HDFS
  • 22.
    On Amazon: WithEC2 You 0. Allocate Hadoop cluster 1. Load data into HDFS 2. Develop code locally 3. Submit MapReduce job 3a. Go back to Step 2 EC2 Your Hadoop Cluster 4. Retrieve data from HDFS 5. Clean up! Uh oh. Where did the data go?
  • 23.
    On Amazon: EC2and S3 Your Hadoop Cluster S3 (Persistent Store) EC2 (The Cloud) Copy from S3 to HDFS Copy from HFDS to S3
  • 24.
    Graph Algorithms inMapReduce • G = (V,E), where – V represents the set of vertices (nodes) – E represents the set of edges (links) – Both vertices and edges may contain additional information
  • 25.
    Graphs and MapReduce • Graph algorithms typically involve: – Performing computations at each node: based on node features, edge features, and local link structure – Propagating computations: “traversing” the graph • Key questions: – How do you represent graph data in MapReduce? – How do you traverse a graph in MapReduce?
  • 26.
    Representing Graphs •G = (V, E) • Two common representations – Adjacency matrix – Adjacency list
  • 27.
    Adjacency Matrices Representa graph as an n x n square matrix M – n = |V| – Mij = 1 means a link from node i to j 1 2 3 4 1 0 1 0 1 2 1 0 1 1 3 1 0 0 0 4 1 0 1 0 1 2 3 4
  • 28.
    Adjacency Matrices: Critique • Advantages: – Amenable to mathematical manipulation – Iteration over rows and columns corresponds to computations on outlinks and inlinks • Disadvantages: – Lots of zeros for sparse matrices – Lots of wasted space
  • 29.
    Adjacency Lists Takeadjacency matrices… and throw away all the zeros 1: 2, 4 2: 1, 3, 4 3: 1 4: 1, 3 1 2 3 4 1 0 1 0 1 2 1 0 1 1 3 1 0 0 0 4 1 0 1 0
  • 30.
    Adjacency Lists: Critique • Advantages: – Much more compact representation – Easy to compute over outlinks • Disadvantages: – Much more difficult to compute over inlinks
  • 31.
    Finding the ShortestPath • Consider simple case of equal edge weights • Solution to the problem can be defined inductively • Here’s the intuition: – Define: b is reachable from a if b is on adjacency list of a – DISTANCETO(s) = 0 – For all nodes p reachable from s, DISTANCETO(p) = 1 – For all nodes n reachable from some other set of nodes M, DISTANCETO(n) = 1 + min(DISTANCETO(m), m Î M)
  • 32.
    Visualizing Parallel BFS n0 n3 n2 n1 n7 n6 n5 n4 n9 n8
  • 33.
    From Intuition toAlgorithm • Data representation: – Key: node n – Value: d (distance from start), adjacency list (list of nodes reachable from n) – Initialization: for all nodes except for start node, d = ¥ • Mapper: m Î adjacency list: emit (m, d + 1) • Sort/Shuffle – Groups distances by reachable nodes • Reducer: – Selects minimum distance path for each reachable node – Additional bookkeeping needed to keep track of actual path
  • 34.
    Multiple Iterations Needed • Each MapReduce iteration advances the “known frontier” by one hop – Subsequent iterations include more and more reachable nodes as frontier expands – Multiple iterations are needed to explore entire graph • Preserving graph structure: – Problem: Where did the adjacency list go? – Solution: mapper emits (n, adjacency list) as well
  • 35.
  • 36.
    Stopping Criterion •How many iterations are needed in parallel BFS (equal edge weight case)? • Convince yourself: when a node is first “discovered”, we’ve found the shortest path • Now answer the question... – Six degrees of separation?
  • 37.
    Graphs and MapReduce • Graph algorithms typically involve: – Performing computations at each node: based on node features, edge features, and local link structure – Propagating computations: “traversing” the graph • Generic recipe: – Represent graphs as adjacency lists – Perform local computations in mapper – Pass along partial results via outlinks, keyed by destination node – Perform aggregation in reducer on inlinks to a node – Iterate until convergence: controlled by external “driver” – Don’t forget to pass the graph structure between iterations
  • 38.
    Random Walks Overthe Web • Random surfer model: – User starts at a random Web page – User randomly clicks on links, surfing from page to page • PageRank – Characterizes the amount of time spent on any given page – Mathematically, a probability distribution over pages • PageRank captures notions of page importance – One of thousands of features used in web search – Note: query-independent
  • 39.
    PageRank: Defined Givenpage x with inlinks t1…tn, where – C(t) is the out-degree of t a is probability of random jump – N is the total number of nodes in the graph ( ) a 1 (1 a ) ( ) å= ö çè - + ÷ø = æ n PR t i i i C t N PR x 1 ( )
  • 40.
    Computing PageRank •Properties of PageRank – Can be computed iteratively – Effects at each iteration are local • Sketch of algorithm: – Start with seed PRi values – Each page distributes PRi “credit” to all pages it links to – Each target page adds up “credit” from multiple in-bound links to compute PRi+1 – Iterate until values converge
  • 41.
    Simplified PageRank •First, tackle the simple case: – No random jump factor – No dangling links • Then, factor in these complexities… – Why do we need the random jump? – Where do dangling links come from?
  • 42.
    Sample PageRank Iteration(1) Iteration 1 n2 (0.166) n1 (0.2) n4 (0.2) n3 (0.2) n2 (0.2) 0.1 0.1 0.066 0.066 0.066 n5 (0.2) 0.1 0.1 0.2 0.2 n1 (0.066) n4 (0.3) n3 (0.166) n5 (0.3)
  • 43.
    Sample PageRank Iteration(2) Iteration 2 n2 (0.133) n1 (0.066) n4 (0.3) n3 (0.166) n2 (0.166) 0.083 0.083 0.1 0.1 0.1 n5 (0.3) 0.033 0.033 0.3 0.166 n1 (0.1) n4 (0.2) n3 (0.183) n5 (0.383)
  • 44.
    PageRank in MapReduce n n5 [n1, n2, n3] 1 [n2, n4] n2 [n3, n5] n3 [n4] n4 [n5] n2 n4 n3 n5 n1 n2 n3 n4 n5 n2 n4 n3 n5 n1 n2 n3 n4 n5 n5 [n1, n2, n3n ] 1 [n2, n4] n2 [n3, n5] n3 [n4] n4 [n5] Map Reduce
  • 45.
  • 46.
    Complete PageRank •Two additional complexities – What is the proper treatment of dangling nodes? – How do we factor in the random jump factor? • Solution: – Second pass to redistribute “missing PageRank mass” and account for random jumps ö ÷ ÷ø æ ö m p' a 1 (1 a ) + - + ÷ ÷ø ç çè æ ç çè = p G G – p is PageRank value from before, p' is updated PageRank value – |G| is the number of nodes in the graph – m is the missing PageRank mass
  • 47.
    PageRank Convergence •Alternative convergence criteria – Iterate until PageRank values don’t change – Iterate until PageRank rankings don’t change – Fixed number of iterations • Convergence for web graphs?
  • 48.
    Beyond PageRank •Link structure is important for web search – PageRank is one of many link-based features: HITS, SALSA, etc. – One of many thousands of features used in ranking… • Adversarial nature of web search – Link spamming – Spider traps – Keyword stuffing – …
  • 49.
    Efficient Graph Algorithms • Sparse vs. dense graphs • Graph topologies
  • 50.
    Power Laws areeverywhere! Figure from: Newman, M. E. J. (2005) “Power laws, Pareto distributions and Zipf's law.” Contemporary Physics 46:323–351.
  • 51.
    Local Aggregation •Use combiners! – In-mapper combining design pattern also applicable • Maximize opportunities for local aggregation – Simple tricks: sorting the dataset in specific ways
  • 52.
  • 53.
    Relational Databases vs. MapReduce • Relational databases: – Multipurpose: analysis and transactions; batch and interactive – Data integrity via ACID transactions – Lots of tools in software ecosystem (for ingesting, reporting, etc.) – Supports SQL (and SQL integration, e.g., JDBC) – Automatic SQL query optimization • MapReduce (Hadoop): – Designed for large clusters, fault tolerant – Data is accessed in “native format” – Supports many query languages – Programmers retain control over performance – Open source Source: O’Reilly Blog post by Joseph Hellerstein (11/19/2008)
  • 54.
    Database Workloads •OLTP (online transaction processing) – Typical applications: e-commerce, banking, airline reservations – User facing: real-time, low latency, highly-concurrent – Tasks: relatively small set of “standard” transactional queries – Data access pattern: random reads, updates, writes (involving relatively small amounts of data) • OLAP (online analytical processing) – Typical applications: business intelligence, data mining – Back-end processing: batch workloads, less concurrency – Tasks: complex analytical queries, often ad hoc – Data access pattern: table scans, large amounts of data involved per query
  • 55.
    OLTP/OLAP Architecture ETL (Extract, Transform, and Load) OLTP OLAP
  • 56.
    OLTP/OLAP Integration •OLTP database for user-facing transactions – Retain records of all activity – Periodic ETL (e.g., nightly) • Extract-Transform-Load (ETL) – Extract records from source – Transform: clean data, check integrity, aggregate, etc. – Load into OLAP database • OLAP database for data warehousing – Business intelligence: reporting, ad hoc queries, data mining, etc. – Feedback to improve OLTP services
  • 57.
    OLTP/OLAP/Hadoop Architecture ETL (Extract, Transform, and Load) OLTP Hadoop OLAP Why does this make sense?
  • 58.
    ETL Bottleneck •Reporting is often a nightly task: – ETL is often slow: why? – What happens if processing 24 hours of data takes longer than 24 hours? • Hadoop is perfect: – Most likely, you already have some data warehousing solution – Ingest is limited by speed of HDFS – Scales out with more nodes – Massively parallel – Ability to use any processing tool – Much cheaper than parallel databases – ETL is a batch process anyway!
  • 59.
    MapReduce algorithms forprocessing relational data
  • 60.
    Relational Algebra •Primitives – Projection (p) – Selection (s) – Cartesian product (´) – Set union (È) – Set difference (-) – Rename (r) • Other operations – Join (⋈) – Group by… aggregation – …
  • 61.
    Projection R1 p R2 R3 R4 R5 R1 R2 R3 R4 R5
  • 62.
    Projection in MapReduce • Easy! – Map over tuples, emit new tuples with appropriate attributes – Reduce: take tuples that appear many times and emit only one version (duplicate elimination) • Tuple t in R: Map(t, t) - (t’,t’) • Reduce (t’, [t’, …,t’]) - [t’,t’] • Basically limited by HDFS streaming speeds – Speed of encoding/decoding tuples becomes important – Relational databases take advantage of compression – Semistructured data? No problem!
  • 63.
    Selection R1 s R2 R3 R4 R5 R1 R3
  • 64.
    Selection in MapReduce • Easy! – Map over tuples, emit only tuples that meet criteria – No reducers, unless for regrouping or resorting tuples (reducers are the identity function) – Alternatively: perform in reducer, after some other processing • But very expensive!!! Has to scan the database – Better approaches?
  • 65.
    Union, Set Intersectionand Set Difference • Similar ideas: each map outputs the tuple pair (t,t). For union, we output it once, for intersection only when in the reduce we have (t, [t,t]) • For Set difference?
  • 66.
    Set Difference -Map Function: For a tuple t in R, produce key-value pair (t, R), and for a tuple t in S, produce key-value pair (t, S). - Reduce Function: For each key t, do the following. 1. If the associated value list is [R], then produce (t, t). 2. If the associated value list is anything else, which could only be [R, S], [S, R], or [S], produce (t, NULL).
  • 67.
    Group by… Aggregation • Example: What is the average time spent per URL? • In SQL: – SELECT url, AVG(time) FROM visits GROUP BY url • In MapReduce: – Map over tuples, emit time, keyed by url – Framework automatically groups values by keys – Compute average in reducer – Optimize with combiners
  • 68.
    Relational Joins R1 R2 R3 R4 S1 S2 S3 S4 R1 S2 R2 S4 R3 S1 R4 S3
  • 69.
    Join Algorithms inMapReduce • Reduce-side join • Map-side join • In-memory join – Striped variant – Memcached variant
  • 70.
    Reduce-side Join •Basic idea: group by join key – Map over both sets of tuples – Emit tuple as value with join key as the intermediate key – Execution framework brings together tuples sharing the same key – Perform actual join in reducer – Similar to a “sort-merge join” in database terminology • Two variants – 1-to-1 joins – 1-to-many and many-to-many joins
  • 71.
    Map-side Join: ParallelScans • If datasets are sorted by join key, join can be accomplished by a scan over both datasets • How can we accomplish this in parallel? – Partition and sort both datasets in the same manner • In MapReduce: – Map over one dataset, read from other corresponding partition – No reducers necessary (unless to repartition or resort) • Consistently partitioned datasets: realistic to expect?
  • 72.
    In-Memory Join •Basic idea: load one dataset into memory, stream over other dataset – Works if R S and R fits into memory – Called a “hash join” in database terminology • MapReduce implementation – Distribute R to all nodes – Map over S, each mapper loads R in memory, hashed by join key – For every tuple in S, look up join key in R – No reducers, unless for regrouping or resorting tuples
  • 73.
    In-Memory Join: Variants • Striped variant: – R too big to fit into memory? – Divide R into R1, R2, R3, … s.t. each Rn fits into memory – Perform in-memory join: n, Rn ⋈ S – Take the union of all join results • Memcached join: – Load R into memcached – Replace in-memory hash lookup with memcached lookup
  • 74.
    Memcached Join •Memcached join: – Load R into memcached – Replace in-memory hash lookup with memcached lookup • Capacity and scalability? – Memcached capacity RAM of individual node – Memcached scales out with cluster • Latency? – Memcached is fast (basically, speed of network) – Batch requests to amortize latency costs Source: See tech report by Lin et al. (2009)
  • 75.
    Which join touse? • In-memory join map-side join reduce-side join – Why? • Limitations of each? – In-memory join: memory – Map-side join: sort order and partitioning – Reduce-side join: general purpose
  • 76.
    Processing Relational Data: Summary • MapReduce algorithms for processing relational data: – Group by, sorting, partitioning are handled automatically by shuffle/sort in MapReduce – Selection, projection, and other computations (e.g., aggregation), are performed either in mapper or reducer – Multiple strategies for relational joins • Complex operations require multiple MapReduce jobs – Example: top ten URLs in terms of average time spent – Opportunities for automatic optimization