FAILPASS
1.Countable AQL 1.5 Level II
2.Non-Countable 10%
Inspections
Trim Card
Make &
Approved
MAKE REPORT
100%
Inspection
Ke
Reject GoodsOk Goods
Keep
Separate
TRIMS & ACCESSORIES QUALITY CONTROL
PROCESS FLOW CHART
TRIMS & ACCESSORIES
Colour &
Specification
Check
FAIL
PASS FAIL
PASS
Lab Test
Delivery to Sewing
Line/Finishing &
Packing Section
Communicate with
Merchandiser or
Suppliers or Buyer
FABRIC INSPECTION PROCESS FLOW CHART
QA COORDINATOR: 1 ROLL FOR EACH BATCH CHECK (1/2 TO 1/2 MITRE FOR
COLOR-SHADE, GSM, TORQUE) RANDOMLY INSPECT FABRIC. MAKE REPORT
CONSUME 1
DAY
INFORM TO PROCURMENT
DEPARTMENT
CONSUME 2
DAYS
FAIL
PASS FAIL SUPPLIER
CORRECTION
1 ROLL /BATCH
RE-CHECKAWH
INVENTORY
CONSUME 3
DAYS
ANOTHER 10%
INSPECTION.
MAKE REPORT
PASS FAIL
IMMEDIATE CORRECTIVE
ACTION/SORT OUT
RE-TEST & RE-
INSPECTION.MAKE REPORT
PROCUREMNT DEPARTMENT
CONFIRM THE CORRECTIVE
ACTION
INTERNAL LAB TEST & INSPECTION REPORT FOR COMPARISON
WITH SUPPLIER & SUBCORDINATOR REPORT. (FABRIC MINIMUM
10% INSPECTION BY 4 POINT SYSTEM IF QTY SMALL LIKE 0-1000
MTR INSP 100%. MAKE REPORT
RE-RECEIVE FROM
SUPPLIER
CONSUME
1 DAY
SMALL
QTY
LARGE
QTY
PASS FAIL
SEND TO
WEARHOUSE
CONSUME 7
DAYS
CONSUME 2 DAYS
FOR AWH
CONSUME 1
DAY
SEND TO
WEARHOUSE
Consume
1 day
CONSUME 1
DAYS
FAIL
LIZ PRINTING SECTION QUALITY
CONTROL PROCESS FLOW CHART
Warehouse Fabric/Cut Piece
Received
Sample
FAIL PASS
Re-work
Inspection
Color/Design &
Wash Test
Results
Reports Reports
Bulk Production
In-line Inspection
Color/Design
FAIL PASS
Results
Re-work
Reports Running
End-line Inspection
Workmanship
FAIL PassResults
Delivery to
cutting
ReportsRejection/Alteration
+
KEEP RECORD
Immediate
corrective
action/
sorting
ROLL TO ROLL SHADE, GSM &
ALL LAB TEST REPORT CHECK
CUTTING SECTION FLOW CHART
FABRIC RECEIVE FROM
WEARHOUSE
PATTERN TEST
(GMTS MAKE)
PASS FAIL
RETURN TO SUP
DELIVERY TO CUTTING
SPREADING & LAY HEIGHT
MARKER CHECK WITH RATIO
PASS FAIL
SENT RELAX ZONE
DO PLAN COUNTRY & GROUP
CUT PANEL CHECK 100%
PASS
REVIEW FABRIC
INSPECTION (4 POINT
SYSTEM MINIMUM 10 %)
IF FAIL 20% IF FAIL 100%
INSPECTION
SEND TO
SEWING
SENT TO
PRINT / EMBO
100% CHECK
PRINT / EMBO
FAIL
IF PRINT / EMBO
PASS
RANDOM M-MENT CHECK
MAKE REPORT
RE-INSPECTION
RE-PROCESS
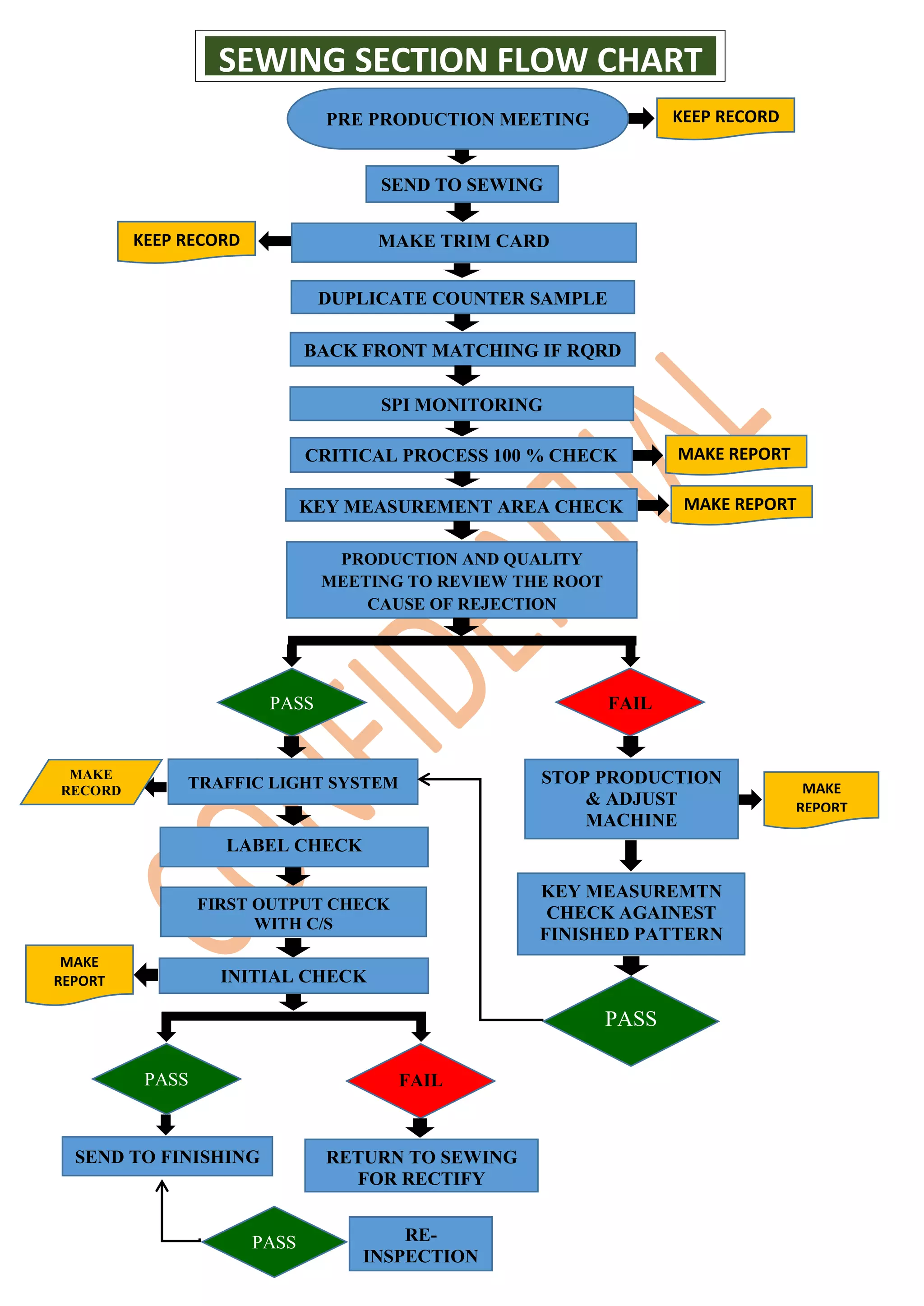
MAKE TRIM CARDKEEP RECORD
DUPLICATE COUNTER SAMPLE
BACK FRONT MATCHING IF RQRD
SPI MONITORING
CCUSTOMER)
SEND TO SEWING
SEWING SECTION FLOW CHART
PRE PRODUCTION MEETING
RETURN TO SEWING
FOR RECTIFY
CRITICAL PROCESS 100 % CHECK
TRAFFIC LIGHT SYSTEM
MAKE REPORT
KEY MEASUREMENT AREA CHECK MAKE REPORT
PASS FAIL
MAKE
RECORD
FIRST OUTPUT CHECK
WITH C/S
LABEL CHECK
PASS
INITIAL CHECK
MAKE
REPORT
FAIL
SEND TO FINISHING
STOP PRODUCTION
& ADJUST
MACHINE
MAKE
REPORT
KEY MEASUREMTN
CHECK AGAINEST
FINISHED PATTERN
PASS
KEEP RECORD
PRODUCTION AND QUALITY
MEETING TO REVIEW THE ROOT
CAUSE OF REJECTION
PASS RE-
INSPECTION
FINISHING SECTION FLOW CHART
100% LABEL & KEY
POINT MEASUREMENT
CHECK
PRE FINAL
INSPECTION
PACKING AUDIT
FAIL
L
MAKE REPORT
MAKE
REPORT
FAIL
RE-CHECK
MAKE
REPORT
PASS
RECEIVE GARMENTS
100% Garments
Trimmings, Thread
Sucking & Ironing
AFTER PRSSING
100%
GARMENTS
FINAL QC
CHECK
METAL
DETECTOR
CHECK
100% GARMENTS
GET UP CHECK
SHADE CHECK
REPAIR
FAIL
FAIL
MAKE REPORT
FAILPASS
FINAL QC CHECK
READY FOR FINAL INSPECTION
FAILPASS RE-CHECK PASS
SHORT OUT
Calibrating
(Every 02 Hours on 1.2mm
Ferrous Card by following 09
Point System)
MAKE REPORT
Stop The
Machine &
Machine Repair.
Last 02 hour
passing garment
recheck.
Pass All Goods
in Metal Free
Zone
Mark With Date,
Time, Order No,
Needle, Action
Taken, Signature
& Storage It
100% Garments are
checked by needle
detector (2 Way For
all country.
MAKE
REPORT
PASS
FAIL
FAIL PASS
Machine
Calibration
MAKE REPORT
METAL DETECTOR FLOW CHART
Metal Detector Machine
Keep Record with Mark-Date, Time, M/No, Order, Colour, Result & Sign
Keep Record with Mark-Date, Time, M/No, Order, Colour, Resul
PULL TEST MACHINE FLOW CHART
Pull Test Machine
Calibration
(Daily -6.8kg Weight &
Acceptance Tolerance
±5%)
MAKE REPORT
FAIL PASS
MAKE REPORT
Collect Garments Every
04 Hours & Test It 90N
Minimum 10 second
Stand
PASS
Machine Supplier
M/BE Replace or
Repair
Keep Record with
Mark-Date, Time,
M/No, Order, Colour,
Result & Sign
FAIL
Last 04 Hour
Garments separate
& Machine Repair
Keep Record with
Mark-Date, Time,
M/No, Order, Colour,
Result & Sign
Storage It in Lock Box
Minimum 6 Months
Sample Request
Ready For Submission
SAMPLE SECTION FLOW CHART
Pattern Development Fabric Development
Check
PASSFAIL
Lab Test
Cutting
Sewing
Workmanship & Measurement Check,
Pull & Nickel test (if necessary)
MAKE REPORT
PASS
PASS
FAIL
FAIL
Early Risk Assessment
& Check Bulk
Table QC Check & Wash
Test (If Required)
MAKE REPORT
PASSFAIL

Garments Manufacturing Flow chart

  • 1.
    FAILPASS 1.Countable AQL 1.5Level II 2.Non-Countable 10% Inspections Trim Card Make & Approved MAKE REPORT 100% Inspection Ke Reject GoodsOk Goods Keep Separate TRIMS & ACCESSORIES QUALITY CONTROL PROCESS FLOW CHART TRIMS & ACCESSORIES Colour & Specification Check FAIL PASS FAIL PASS Lab Test Delivery to Sewing Line/Finishing & Packing Section Communicate with Merchandiser or Suppliers or Buyer
  • 2.
    FABRIC INSPECTION PROCESSFLOW CHART QA COORDINATOR: 1 ROLL FOR EACH BATCH CHECK (1/2 TO 1/2 MITRE FOR COLOR-SHADE, GSM, TORQUE) RANDOMLY INSPECT FABRIC. MAKE REPORT CONSUME 1 DAY INFORM TO PROCURMENT DEPARTMENT CONSUME 2 DAYS FAIL PASS FAIL SUPPLIER CORRECTION 1 ROLL /BATCH RE-CHECKAWH INVENTORY CONSUME 3 DAYS ANOTHER 10% INSPECTION. MAKE REPORT PASS FAIL IMMEDIATE CORRECTIVE ACTION/SORT OUT RE-TEST & RE- INSPECTION.MAKE REPORT PROCUREMNT DEPARTMENT CONFIRM THE CORRECTIVE ACTION INTERNAL LAB TEST & INSPECTION REPORT FOR COMPARISON WITH SUPPLIER & SUBCORDINATOR REPORT. (FABRIC MINIMUM 10% INSPECTION BY 4 POINT SYSTEM IF QTY SMALL LIKE 0-1000 MTR INSP 100%. MAKE REPORT RE-RECEIVE FROM SUPPLIER CONSUME 1 DAY SMALL QTY LARGE QTY PASS FAIL SEND TO WEARHOUSE CONSUME 7 DAYS CONSUME 2 DAYS FOR AWH CONSUME 1 DAY SEND TO WEARHOUSE Consume 1 day CONSUME 1 DAYS FAIL
  • 3.
    LIZ PRINTING SECTIONQUALITY CONTROL PROCESS FLOW CHART Warehouse Fabric/Cut Piece Received Sample FAIL PASS Re-work Inspection Color/Design & Wash Test Results Reports Reports Bulk Production In-line Inspection Color/Design FAIL PASS Results Re-work Reports Running End-line Inspection Workmanship FAIL PassResults Delivery to cutting ReportsRejection/Alteration
  • 4.
    + KEEP RECORD Immediate corrective action/ sorting ROLL TOROLL SHADE, GSM & ALL LAB TEST REPORT CHECK CUTTING SECTION FLOW CHART FABRIC RECEIVE FROM WEARHOUSE PATTERN TEST (GMTS MAKE) PASS FAIL RETURN TO SUP DELIVERY TO CUTTING SPREADING & LAY HEIGHT MARKER CHECK WITH RATIO PASS FAIL SENT RELAX ZONE DO PLAN COUNTRY & GROUP CUT PANEL CHECK 100% PASS REVIEW FABRIC INSPECTION (4 POINT SYSTEM MINIMUM 10 %) IF FAIL 20% IF FAIL 100% INSPECTION SEND TO SEWING SENT TO PRINT / EMBO 100% CHECK PRINT / EMBO FAIL IF PRINT / EMBO PASS RANDOM M-MENT CHECK MAKE REPORT RE-INSPECTION RE-PROCESS
  • 5.
    MAKE TRIM CARDKEEPRECORD DUPLICATE COUNTER SAMPLE BACK FRONT MATCHING IF RQRD SPI MONITORING CCUSTOMER) SEND TO SEWING SEWING SECTION FLOW CHART PRE PRODUCTION MEETING RETURN TO SEWING FOR RECTIFY CRITICAL PROCESS 100 % CHECK TRAFFIC LIGHT SYSTEM MAKE REPORT KEY MEASUREMENT AREA CHECK MAKE REPORT PASS FAIL MAKE RECORD FIRST OUTPUT CHECK WITH C/S LABEL CHECK PASS INITIAL CHECK MAKE REPORT FAIL SEND TO FINISHING STOP PRODUCTION & ADJUST MACHINE MAKE REPORT KEY MEASUREMTN CHECK AGAINEST FINISHED PATTERN PASS KEEP RECORD PRODUCTION AND QUALITY MEETING TO REVIEW THE ROOT CAUSE OF REJECTION PASS RE- INSPECTION
  • 6.
    FINISHING SECTION FLOWCHART 100% LABEL & KEY POINT MEASUREMENT CHECK PRE FINAL INSPECTION PACKING AUDIT FAIL L MAKE REPORT MAKE REPORT FAIL RE-CHECK MAKE REPORT PASS RECEIVE GARMENTS 100% Garments Trimmings, Thread Sucking & Ironing AFTER PRSSING 100% GARMENTS FINAL QC CHECK METAL DETECTOR CHECK 100% GARMENTS GET UP CHECK SHADE CHECK REPAIR FAIL FAIL MAKE REPORT FAILPASS FINAL QC CHECK READY FOR FINAL INSPECTION FAILPASS RE-CHECK PASS SHORT OUT
  • 7.
    Calibrating (Every 02 Hourson 1.2mm Ferrous Card by following 09 Point System) MAKE REPORT Stop The Machine & Machine Repair. Last 02 hour passing garment recheck. Pass All Goods in Metal Free Zone Mark With Date, Time, Order No, Needle, Action Taken, Signature & Storage It 100% Garments are checked by needle detector (2 Way For all country. MAKE REPORT PASS FAIL FAIL PASS Machine Calibration MAKE REPORT METAL DETECTOR FLOW CHART Metal Detector Machine
  • 8.
    Keep Record withMark-Date, Time, M/No, Order, Colour, Result & Sign Keep Record with Mark-Date, Time, M/No, Order, Colour, Resul PULL TEST MACHINE FLOW CHART Pull Test Machine Calibration (Daily -6.8kg Weight & Acceptance Tolerance ±5%) MAKE REPORT FAIL PASS MAKE REPORT Collect Garments Every 04 Hours & Test It 90N Minimum 10 second Stand PASS Machine Supplier M/BE Replace or Repair Keep Record with Mark-Date, Time, M/No, Order, Colour, Result & Sign FAIL Last 04 Hour Garments separate & Machine Repair Keep Record with Mark-Date, Time, M/No, Order, Colour, Result & Sign Storage It in Lock Box Minimum 6 Months
  • 9.
    Sample Request Ready ForSubmission SAMPLE SECTION FLOW CHART Pattern Development Fabric Development Check PASSFAIL Lab Test Cutting Sewing Workmanship & Measurement Check, Pull & Nickel test (if necessary) MAKE REPORT PASS PASS FAIL FAIL Early Risk Assessment & Check Bulk Table QC Check & Wash Test (If Required) MAKE REPORT PASSFAIL