Unit-1
EXPERT SYSTEM
Comparison of Human Vs Expert
system
Contd..
Structure of Expert System
Expert system Differ From
conventional Program
Basic Activities for Expert Systems
• T
• 1. The interpretation of data
• Such as sonar data or geophysical measurements
• 2. PREDICTION :-
• inferring likely consequences of given situations
• 3. Diagnosis of malfunctions
• Such as equipment faults or human diseases
• 4. Design :- Configuring objects under constraints.
• .
• 5. Monitoring:- comparing observations to
expected outcomes.
• 6.Planning: designing Actions
• 7. Debugging: prescribing remedies for
malfunctions
• 8. Repair :- Executing plans to administer
prescribed remedies
• 9. Instruction : diagnosing ,debugging & reparing.
• 10. Control:- Governing overall system behavior
Features of prospector
PROSPECTOR: Operational details
• PROSPECTOR performs a consultation to
determine such things as
• • which model best fits the data • where the
most favourable drilling sites are located
• • what additional data would be most helpful
in reaching firmer conclusions
• • what is the basis for these conclusions and
recommendations
Unit-2
EXPERT SYSTEM
knowledge representation in expert systems
The semantic net technique describes the state of the
world through a collection of nodes that represent objects,
object properties, concepts, events, and arcs of links for a
discussion of the graph data structure. For example, shows
the bank accounts as a semantic net.
Like an object-oriented class structure, the objects at the
bottom of the top-down hierarchy inherit properties from
higher-levels but also possess unique properties. For
example, an individual checking account inherits such
properties as an account number and an account type, but
such properties as overdraft protection, minimum balance,
and linkages to other accounts can change from account to
• With a semantic net, important associations and
relationships can be described explicitly, and the
inheritance hierarchy is easy to understand and
revise. Consequently, it is easier to add new
situations to a semantic net than to a set of slots
and frames. Also, the relevant facts can be found
within the hierarchy, so it is not necessary to
search through a large database to find specific
information. Establishing an inheritance hierarchy
is a difficult task, however, and determining the
unique (non-inherited) properties for each low-
level node calls for (subjective and/or objective)
judgment.
Frames and slots
• A frame is a complex data structure representing a
stereotyped situation, such as an object, an activity,
or a person. Slots are frame-like structures for
representing stereotyped sequences of events or
values. For example, in a frame that describes a bank
account, the slots can be used to represent the
account number, the account type, and the account
balance. Generally, a frame is composed of a
concept, one or more slots, one or more values, and
one or more attached procedures
• Fig shows a set of frames that represent
information about bank accounts. A bank
representative opens the account file for a
customer by soliciting, entering, and verifying
all the required information. The associated
expert system then automatically triggers an
attached procedure that asks the
representative to select a transaction type (for
example, add a new customer, update
customer information, delete a customer, and
so on). The expert system then responds by
triggering the appropriate procedure
Forward vs.Backward Reasoning
• Forward Reasoning
• given a set of basic facts, we try to derive a
• conclusion from these facts.
• Backward Reasoning
• try to find supportive evidence (i.e. facts) for
a
• hypothesis.
• Forward Reasoning Backward Reasoning
• planning, control diagnosis
• data-driven goal-driven (hypothesis)
• bottom-up reasoning top-down reasoning
• find possible conclusions find facts that support a given hypothesis
• supported by given facts
•
• similar to breadth-first search similar to depth-first search
• antecedents (LHS) control consequents (RHS) control Evaluation
• Evaluation
•
TYPES OF TOOLS AVAILABLE FOR EXPERT SYSTEM BUILDING
Expert System
Problem oriented
Symbol manipulation
Skeletal
General purpose
Knowledge acquisition
Design
Programming
Explanation
Prog. Lang
Knowledge Engg. Lang
System building tool
Support Facilities
Stages in the development of Expert
system Tools
EXPERI
MENTAL
SYSTEM
Research
System
Commercial System
Programming Methods supported by
Expert system Tools
• Rule Based METHOD
• use if-then rules to perform fwd & Bckward
Chaining
• TOOL: EMYCIN
• Frame based method
• Use frame hierarchies for inheritance &
procedural attachment.
• Tool: SRL
• PROCEDURE ORIENTED METHOD
• Uses nested subroutines to organize and
control program execution
Tool:-LISP
OBJECT ORIENTED METHOD
Usess items called objects that communicate
with one another via messages.
Tool: SMALL TALK
• LOGIC BASED METHOD
• Uses predicate calculus to structure the program
and guide execution
• Tool:- PROLOG
• Access-oriented
• Uses probes that trigger new computations
when data are changed or read
• Tool:- LOOPS
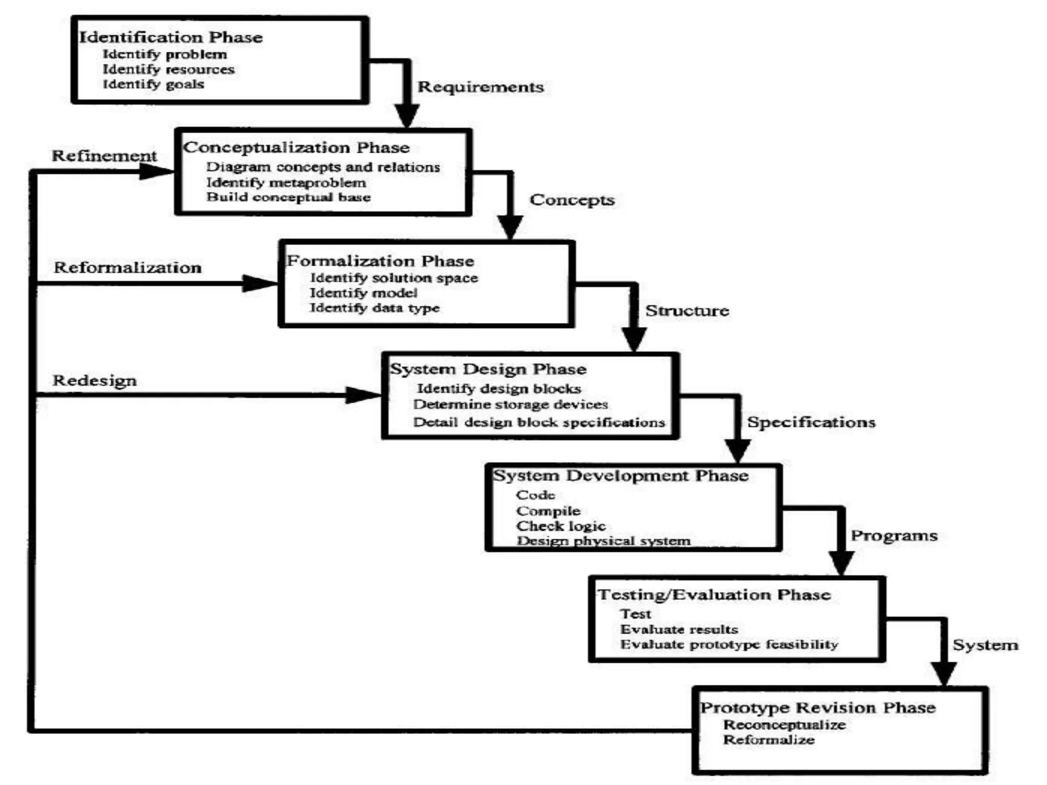
Phases of Expert System
• Identification phase
• The first step in the identification phase,
Identify problem, is similar to the problem
definition phase in the traditional systems
development life cycle. The objective is to
identify, characterize, and define the problems
the system will be expected to solve and then
partition the problem into appropriate sub-
tasks.
• Once the problem is defined, the resources necessary
for acquiring knowledge, implementing the system,
and testing the system are identified. Typical resources
include knowledge, time, computing facilities, and
money. Because expert systems are expensive and
creating one takes considerable time, a feasibility study
is often conducted before work progresses beyond this
point.
• In addition to identifying resources, the expert system
analysts and/or designers also identify the system’s
goals and objectives. It is helpful to identify and
explicitly document the goals because certain design
approaches, such as heuristic search, breadth search,
depth search, and reasoning are goal-driven.
Conceptualization phase
• The central task of the conceptualization phase is
to diagram the system’s key concepts and
relations to define a conceptual base for a
prototype system. Key objectives include
separating the inference engine from the
problem domain, factoring (analyzing) the
problem into meta-problems, identifying the
system’s key concepts and relations, and testing
those concepts and relations by challenging them
(with specific examples of problem-solving
activities) to ensure that they cover every general
case. Many of the tools and techniques described
in Part II are used in this phase.
Formalization Phase
• The formalization phase involves mapping key
concepts, sub-problems, and information flow
characteristics isolated during conceptualization
into more formal representations based on
various knowledge engineering and problem
solving tools and knowledge representation
frameworks . The key objectives are to identify
the solution space (a domain with a collection of
all possible solutions), the hypothesis space (the
hypothetical solution space), the underlying
model, and the characteristics of the data.
System design phase
• During the system design phase (sometimes
called the logical design phase) the analyst
and/or designer specifies how the system will
meet the requirements identified during the
previous three phases. Typically, the reports
and other outputs the systems must produce
are defined first. This phase is similar to the
design stage in the traditional systems
development life cycle
System development phase
• A prototype expert system is created during
the system development (or physical design)
stage. This stage is similar to the development
stage in the traditional system development
life cycle.
Testing and evaluation phase
• During this phase, the prototype system is
evaluated. This phase parallels the testing stage
in the traditional system development life cycle.
• Prototype revision phase
• An expert system evolves over time, calling for
almost constant revision, a trait expert systems
share with most prototypes. Based on the results
of the testing/evaluation phase, concepts and
relations are refined, the solution space, the
model, and the data characteristics are
reformalized, and the system is redesigned
EXPERT SYSTEMS BUILDING TOOLS:
DEFINITIONS
• expert system tool, or shell, is a software
development environment containing the
basic components of expert systems.
Associated with a shell is a prescribed method
for building applications by configuring and
instantiating these components. The core
components of expert systems are the
knowledge base and the reasoning engine.

Expert system (unit 1 & 2)

  • 1.
  • 8.
    Comparison of HumanVs Expert system
  • 9.
  • 14.
  • 16.
    Expert system DifferFrom conventional Program
  • 18.
    Basic Activities forExpert Systems • T • 1. The interpretation of data • Such as sonar data or geophysical measurements • 2. PREDICTION :- • inferring likely consequences of given situations • 3. Diagnosis of malfunctions • Such as equipment faults or human diseases • 4. Design :- Configuring objects under constraints. • .
  • 19.
    • 5. Monitoring:-comparing observations to expected outcomes. • 6.Planning: designing Actions • 7. Debugging: prescribing remedies for malfunctions • 8. Repair :- Executing plans to administer prescribed remedies • 9. Instruction : diagnosing ,debugging & reparing. • 10. Control:- Governing overall system behavior
  • 20.
  • 21.
    PROSPECTOR: Operational details •PROSPECTOR performs a consultation to determine such things as • • which model best fits the data • where the most favourable drilling sites are located • • what additional data would be most helpful in reaching firmer conclusions • • what is the basis for these conclusions and recommendations
  • 22.
  • 23.
    knowledge representation inexpert systems The semantic net technique describes the state of the world through a collection of nodes that represent objects, object properties, concepts, events, and arcs of links for a discussion of the graph data structure. For example, shows the bank accounts as a semantic net. Like an object-oriented class structure, the objects at the bottom of the top-down hierarchy inherit properties from higher-levels but also possess unique properties. For example, an individual checking account inherits such properties as an account number and an account type, but such properties as overdraft protection, minimum balance, and linkages to other accounts can change from account to
  • 24.
    • With asemantic net, important associations and relationships can be described explicitly, and the inheritance hierarchy is easy to understand and revise. Consequently, it is easier to add new situations to a semantic net than to a set of slots and frames. Also, the relevant facts can be found within the hierarchy, so it is not necessary to search through a large database to find specific information. Establishing an inheritance hierarchy is a difficult task, however, and determining the unique (non-inherited) properties for each low- level node calls for (subjective and/or objective) judgment.
  • 26.
    Frames and slots •A frame is a complex data structure representing a stereotyped situation, such as an object, an activity, or a person. Slots are frame-like structures for representing stereotyped sequences of events or values. For example, in a frame that describes a bank account, the slots can be used to represent the account number, the account type, and the account balance. Generally, a frame is composed of a concept, one or more slots, one or more values, and one or more attached procedures
  • 27.
    • Fig showsa set of frames that represent information about bank accounts. A bank representative opens the account file for a customer by soliciting, entering, and verifying all the required information. The associated expert system then automatically triggers an attached procedure that asks the representative to select a transaction type (for example, add a new customer, update customer information, delete a customer, and so on). The expert system then responds by triggering the appropriate procedure
  • 29.
    Forward vs.Backward Reasoning •Forward Reasoning • given a set of basic facts, we try to derive a • conclusion from these facts. • Backward Reasoning • try to find supportive evidence (i.e. facts) for a • hypothesis.
  • 30.
    • Forward ReasoningBackward Reasoning • planning, control diagnosis • data-driven goal-driven (hypothesis) • bottom-up reasoning top-down reasoning • find possible conclusions find facts that support a given hypothesis • supported by given facts • • similar to breadth-first search similar to depth-first search • antecedents (LHS) control consequents (RHS) control Evaluation • Evaluation •
  • 31.
    TYPES OF TOOLSAVAILABLE FOR EXPERT SYSTEM BUILDING Expert System Problem oriented Symbol manipulation Skeletal General purpose Knowledge acquisition Design Programming Explanation Prog. Lang Knowledge Engg. Lang System building tool Support Facilities
  • 32.
    Stages in thedevelopment of Expert system Tools EXPERI MENTAL SYSTEM Research System Commercial System
  • 33.
    Programming Methods supportedby Expert system Tools • Rule Based METHOD • use if-then rules to perform fwd & Bckward Chaining • TOOL: EMYCIN • Frame based method • Use frame hierarchies for inheritance & procedural attachment. • Tool: SRL
  • 34.
    • PROCEDURE ORIENTEDMETHOD • Uses nested subroutines to organize and control program execution Tool:-LISP OBJECT ORIENTED METHOD Usess items called objects that communicate with one another via messages. Tool: SMALL TALK
  • 35.
    • LOGIC BASEDMETHOD • Uses predicate calculus to structure the program and guide execution • Tool:- PROLOG • Access-oriented • Uses probes that trigger new computations when data are changed or read • Tool:- LOOPS
  • 36.
    Phases of ExpertSystem • Identification phase • The first step in the identification phase, Identify problem, is similar to the problem definition phase in the traditional systems development life cycle. The objective is to identify, characterize, and define the problems the system will be expected to solve and then partition the problem into appropriate sub- tasks.
  • 38.
    • Once theproblem is defined, the resources necessary for acquiring knowledge, implementing the system, and testing the system are identified. Typical resources include knowledge, time, computing facilities, and money. Because expert systems are expensive and creating one takes considerable time, a feasibility study is often conducted before work progresses beyond this point. • In addition to identifying resources, the expert system analysts and/or designers also identify the system’s goals and objectives. It is helpful to identify and explicitly document the goals because certain design approaches, such as heuristic search, breadth search, depth search, and reasoning are goal-driven.
  • 39.
    Conceptualization phase • Thecentral task of the conceptualization phase is to diagram the system’s key concepts and relations to define a conceptual base for a prototype system. Key objectives include separating the inference engine from the problem domain, factoring (analyzing) the problem into meta-problems, identifying the system’s key concepts and relations, and testing those concepts and relations by challenging them (with specific examples of problem-solving activities) to ensure that they cover every general case. Many of the tools and techniques described in Part II are used in this phase.
  • 40.
    Formalization Phase • Theformalization phase involves mapping key concepts, sub-problems, and information flow characteristics isolated during conceptualization into more formal representations based on various knowledge engineering and problem solving tools and knowledge representation frameworks . The key objectives are to identify the solution space (a domain with a collection of all possible solutions), the hypothesis space (the hypothetical solution space), the underlying model, and the characteristics of the data.
  • 41.
    System design phase •During the system design phase (sometimes called the logical design phase) the analyst and/or designer specifies how the system will meet the requirements identified during the previous three phases. Typically, the reports and other outputs the systems must produce are defined first. This phase is similar to the design stage in the traditional systems development life cycle
  • 42.
    System development phase •A prototype expert system is created during the system development (or physical design) stage. This stage is similar to the development stage in the traditional system development life cycle.
  • 43.
    Testing and evaluationphase • During this phase, the prototype system is evaluated. This phase parallels the testing stage in the traditional system development life cycle. • Prototype revision phase • An expert system evolves over time, calling for almost constant revision, a trait expert systems share with most prototypes. Based on the results of the testing/evaluation phase, concepts and relations are refined, the solution space, the model, and the data characteristics are reformalized, and the system is redesigned
  • 44.
    EXPERT SYSTEMS BUILDINGTOOLS: DEFINITIONS • expert system tool, or shell, is a software development environment containing the basic components of expert systems. Associated with a shell is a prescribed method for building applications by configuring and instantiating these components. The core components of expert systems are the knowledge base and the reasoning engine.