Environment
Training Session
Mr. Vasan Narang (Chan)
Breaking some Ice
(not from Climate Change)
Getting to know all of you!
1.  What is/are your name(s)?
2.  Role in the Government
3.  One take-away from previous sessions
Breaking some Ice
(not from Climate Change)
—  Vasan Narang (Chan Narula)
—  Disclaimer: NOT a Professor / Doctor
—  B.Sc. in Environment from Mahidol University International College
(#1 University)
—  M.Sc. in Natural Resources Management from
Asian Institute of Technology
(one of the Top Research Institute in Asia)
—  Currently: Consultant for UNDP (Regional Hub)
Consultant for ICEM (Rayong SEA)
Topics we will cover conquer
•  LCA and Ecological Footprint
•  Environmental Impact
Assessment (EIA)
•  Strategic Environmental
Assessment (SEA)
•  Multi-Criteria Analysis
(MCA)
•  EFRC and Climate Resilient
Infrastructure Development
•  Gender Analysis Matrix
Multi-Criteria
Analysis
Multi-Criteria Analysis
v A complementary approach to cost-benefit
analysis (CBA). It is a two-stage decision
procedure.
v The first stage identifies a set of goals or
objectives and then seeks to identify the trade-
offs between those objectives for different
policies or for different ways of achieving a
given policy.
v The second stage seeks to identify the “best”
policy by attaching weights (scores) to the
various objectives.
Importance of MCA
—  A methodology used to assess and score adaptation options
against a set of decision criteria.
—  Effectively incorporate important dimensions in adaptation such
as urgency, co-benefits, no-regret and robustness
characteristics.
—  Support the consideration of uncertainty in the prioritization of
adaptation options.
—  Provides a structured framework for combining expert
judgment and stakeholder preferences and is well suited for
encouraging stakeholder participation in adaptation decision-
making.
MCA as a troubleshooting tool
•  A decision-making tool developed for complex problems.
•  Multiple criteria are involved confusion can arise if a logical,
well-structured decision-making process is not followed.
•  Reaching a general consensus in a multidisciplinary team can
be very difficult to achieve. By using MCA the members don't
have to agree on the relative importance of the Criteria or the
rankings of the alternatives. Each member enters his or her
own judgments, and makes a distinct, identifiable contribution
to a jointly reached conclusion.
When do we use MCA?
—  This method can be used to select or hierarchize solutions
—  In a Foresight exercise it is mainly used in the strategy phase to
choose, for example, which policy option fits the main features
(criteria for the tool) of the project best
—  It can also be used to find out which of the exploratory scenarios best
matches decision makers' expectations
Who is this approach
appropriate for?
—  The method can be used in the foresight working group to reach a
consensus about the best project or scenario.
—  It might be used by a group of decision makers to define which policy
is the best to achieve a goal defined by several criteria.
Pros and Cons of MCA
Pros:
—  A simple method suitable for testing
the robustness of the results of
different policies or options.
—  Allow users to incorporate new
criteria, weightings or actions easily,
not only during the survey but after
it as well, with a view to enriching
the analysis.
—  The simplicity of the aggregation
criterion (weighted average)
Pros and Cons of MCA
Cons:
—  If the goal is to draw up a plan
based on several actions, difficulties
might appear because of any
synergies, incompatibilities and
redundancies among the actions
retained that need to be taken into
account
—  If a criterion is not relevant for an
option, either the criterion or the
option has to be changed.
Energy Frontier Research Center
Climate Resilient Infrastructure
EFRCs
—  These EFRCs are composed of small teams of leading university
and national laboratory researchers focused on solving specific
scientific problems that are blocking clean energy development.
—  Since 2009, the EFRCs have produced over ten thousand peer-
reviewed scientific publications and generated hundreds of
inventions at various stages of the patent process, fostering a
wide range of new technologies that have benefited multiple
private sector companies, both large and small.
—  In 2009, the U.S. DOE Office of Basic Energy Sciences
established the Energy Frontier Research Centers (EFRCs).
EFRCs
—  In 2018, the DOE announced $100 million in funding for 42 EFRCs.
—  Argonne was selected to lead a new EFRC, Advanced Materials for
EnergyWater Systems - to understand and design adsorption,
reactivity, and transport at water-solid interfaces to enable future
advances in materials for efficient water treatment.
Climate Resilient Infrastructure
—  The defining characteristic of climate-resilient
infrastructure is that it is planned, designed, built and
operated in a way that anticipates, prepares for, and
adapts to changing climate conditions.
—  Can withstand, respond to, and recover rapidly from
disruptions caused by these climate conditions.
—  Ensuring climate resilience is a continual process throughout
the life of the asset.
—  Efforts to achieve climate resilience can be mutually
reinforcing with efforts to increase resilience to natural
hazards.
Climate Resilient Infrastructure
—  Climate-resilient infrastructure reduces, but may not fully
eliminate, the risk of climate-related disruptions.
—  The extent to which climate change translates into risks for
infrastructure depends upon the interaction of changing
climate hazards with exposure (the location of assets) and
vulnerability.
—  This definition of climate resilience focuses on the process
used and outcomes achieved to assess whether climate
change impacts have been considered and, if necessary,
managed.
Examples of Climate Resilient
Infrastructure
Structural adaptation measures:
Changing the composition of road surfaces so that they do not
deform in high temperatures.
Examples of Climate Resilient
Infrastructure
Structural adaptation measures:
Building seawalls to reduce coastal erosions and prevent
flooding during high tides.
Examples of Climate Resilient
Infrastructure
Structural adaptation measures:
Using Permeable Pavings to allow water to run through
and prevent flooding during heavy rainfalls.
Examples of Climate Resilient
Infrastructure
Management (or non-structural) adaptation measures:
1.  Changing the timing of maintenance to account for
changing patterns of energy demand and supply
2.  Investment in early warning systems or purchasing
insurance to address financial consequences of climate
variability.
These measures can also include enhanced monitoring of
existing assets to reduce the risk of failure as climate
conditions change. Adaptive management approaches also
include provisions to include flexibility from the outset to
monitor and adjust to changing circumstances over the
assets lifetime.
Enhancing Climate Resilient Agriculture
and Food Security in Bhutan
Output 2: Climate-resilient infrastructure to support
market access
Output 1: Improved climate-resilience and enhanced
productivity of the agriculture sector
Output 3: Enhanced market analysis and skills
development to improve agriculture livelihoods
Output of Climate Resilience
(Agriculture) Case Study in Bhutan
A number of value chain analyses have been conducted in
Bhutan, which highlight the need for greater infrastructure to
climate resiliency, market analysis and skills development to
enhance agriculture livelihoods.
For instance, the Potato in Bhutan - Value Chain Analysis report
highlights three broad issues which need to be addressed by
the value chain supporting agencies:
—  To bring down the cost of production and increase the yields
—  To reduce the post-harvest losses
—  To strengthen market linkages
Gender
Analysis Matrix
Gender Analysis Matrix
—  Developed by Rani Parker
—  A tool that uses participatory approaches to identify how
a particular agricultural production, processing or
marketing practice impacts men and women differently in
the community
—  Community-focused approach enables participants to
analyze differences between men and women’s culturally-
defined practices in the community, and challenge their
assumptions about gender roles.
Example of a
Gender Analysis Matrix
A community could evaluate the labor practices of men and
women, and assess how they impact men and women’s
wellbeing, time use or earning potential. If they identify a
particular activity that discriminates against women, the
community may decide to stop such a practice and create a
more equitable environment.
Benefits of
Gender Analysis Matrix
—  Based on its community-based techniques to collect and
analyze information on the spot.
—  The targeted community self-identifies problems and finds
equitable solutions prompting transformative change.
—  The use of participatory approach, where a group of men
or women, or mixed group of men and women identify
and propose culturally-validated changes at the
community level.
Other Gender Analysis
Frameworks like the GAM
à Uncovers how gender relations affect a development
problem. Gender analysis frameworks provide a step-by-step
methodology for conducting gender analysis.
Ø  Harvard Analytical Framework
Ø  Moser Framework
Ø  Capacities and Vulnerabilities Analysis Framework
Ø  Longwe's Women's Empowerment Framework
Ø  Social Relations Approach
Life Cycle
Assessment and
Ecological Footprint
Life Cycle Assessment
A cradle-to-grave OR cradle-to-cradle analysis
technique to assess environmental impacts associated
with all the stages of a product's life, which is from
raw material extraction through materials processing,
manufacture, distribution, and use.
Calculating LCA and
ecological footprint
—  A method for calculating the environmental impact of a
product or service. The basis for calculation is the so-
called ‘functional unit’.
—  This may be a unit of material (e.g. a kg of steel of given
composition and quality), a unit of energy (e.g. a kW hour
of electricity), or a unit of service (e.g. packaging one liter
of milk).
—  Basic idea of LCA is that the analysis is done over the
entire ‘life cycle’ of the product or service.
Calculating LCA and
ecological footprint
To ensure the quality of a formal life cycle analysis, it is very
important that the ISO 14040 method is applied; otherwise, the
results can be meaningless and the conclusions drawn can be wrong.
takes into account the costs
of investment, energy,
maintenance, and dumping
the final waste product
throughout the lifetime of a
plant.
social impact (and potential
impact) assessment technique that
aims to assess the social and
socio-economic aspects of
products and their potential
positive and negative impacts
along their life cycle
EIA
(Environmental Impact Assessment)
Environmental Impact
Assessment
v EIA is intended to identify the impacts (both beneficial and
adverse) of a proposed public and private development
activities.
v Provides a means to identify the most environmentally suitable
option at an early stage and alternatives to the proposed
initiative.
Why EIA?
1.  Prevent or minimize potentially adverse environmental impacts
and enhance the overall quality of a project
2.  Ensures that all environmental matters are taken into account
quite early in the project at planning process itself
3.  Not only technical and economic considerations but also,
traditional aspects like impact on local people, biodiversity etc.
—  Advantages of EIA are:
Ø  Lower project costs in the long-term
Ø  Increased project acceptance
Ø  Improved project design
Immediate Objectives of EIA
are to
—  improve the environmental design of the proposal;
—  check the environmental acceptability of the proposals compared
to the capacity of the site and the receiving environment;
—  ensure that resources are used appropriately and efficiently;
—  identify appropriate measures for mitigating the potential impacts
of the proposal; and
—  facilitate informed decision making, including setting the
environmental terms and conditions for implementing the proposal.
Which type of projects
undergo EIA?
—  Agriculture
—  Construction (Road networks, Malls, Townships, Dam etc)
—  Industries
—  Electrical projects
—  Waste disposal
—  Any developmental projects around Protected Areas /
Nature Preserves
—  Clean Development Mechanism CDM projects
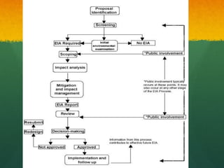
Stages in an EIA
Environmental Impact
Statement (EIS)
—  A comprehensive document that reports the findings of the EIA
and now often required by law before a new project can
proceed.
—  A typical EIS, usually prepared by the project on behalf of
the proponent (usually by consultants)
—  Focuses on the issues most
relevant to decision-making.
Environmental Impact
Statement (EIS)
It can be broken down into three parts with different levels of detail:
1.  Volume 1 - a comprehensive and concise document drawing
together all relevant information regarding the development
project;
2.  Non-Technical Summary (NTS) - a brief report of volume 1 in
non-technical language that can easily be understood by the
public;
3.  Volume 2 - a volume that contains a detailed assessment of the
significant environmental effects.(not necessary when there are no
significant effects either before or after mitigation).
Alternative communication approaches by also be
appropriate where literacy or social/cultural barriers
prevent local people accessing the EIS.
(E.g. Local language videos, presentations, radio
programmes, meetings and workshops).
Environmental Impact
Statement (EIS)
An ideal EIA should
(i) apply to all projects & address all significant impacts;
(ii) compare all possible alternatives;
(iii) result in clear EIS;
(iv) involve public consultation & stringent review procedure;
(v) be timely;
(vi) be enforceable;
(vii) include monitoring & feedback procedures.
Limitations and Challenges of
EIA
Limitations and Challenges of
EIA
—  The team formed for conducting EIA studies is lacking the
expertise in various fields such as Anthropologists and
Social Scientists (to study the social impact of the project)
or even wild life experts
—  Lack of exhaustive ecological and socio-economic
indicators for impact assessment
—  Public comments are not taken into account at the early
stage, which often leads to conflict at the later stage of
project clearance
Limitations and Challenges of
EIA
—  Lack of reliable data sources
—  Secondary data is also not reliable
—  The data collectors do not pay respect to the indigenous
knowledge
—  Credibility of the primary data collected by the data
collectors is doubtful
—  The limited coverage of scoping is confined mainly to
direct impacts.
Limitations and Challenges of
EIA
—  The detailed method used for the prediction and
evaluation of the project is not mentioned in the report.
—  Limited explanations are given both to quantitative
estimation of magnitude of impact and to the assumptions
and judgments used in the evaluation of impacts
—  Details regarding the effectiveness and implementation of
mitigation measures are often not provided
—  Lack of Emergency preparedness plans are not discussed
in sufficient details and the information not disseminated
to the communities.
SEA
(Strategic Environmental
Assessment)
Strategic Environmental
Assessment
v Systematic, open process of analyzing the impact of policies,
plans, programs and other strategic initiatives on the
environment
v Undertaken to ensure that environmental considerations are
taken into account and integrated into decision-making in
support of sustainable development
v Applied to all strategic proposals that have a potentially
significant impact on the environment
v Because these are relatively diverse, SEA approaches are more
diverse than EIA although the same basic principles apply.
Why is SEA important?
Why is SEA important?
—  EIA typically does not cover higher level decisions,
including those that determine type/location of projects
—  SEA focuses on the upstream source of environmental
problems not just their downstream impacts
—  In doing so, responds to sustainable development agenda,
e.g. WSSD, MDG 7 and SDG to ensure environmental
sustainability
—  Emphasis of international lending and cooperation is
changing from projects to policy-based and budgetary
support, sector programming, regional planning etc.
How does SEA add value?
How does SEA add value?
1.  Broader Benefits: Supports sustainable development and
poverty alleviation, e.g. in reinforcing MDG 7 which
underpins all others
2.  Holistic View: Provides a means of ‘mainstreaming’ the
environment across all levels and sectors of decision-
making
3.  Systematic, evidence-based approach: SEA helps to
improve the quality of policy and plan-making
4.  Streamlines: Focuses on scope and context
5.  Good governance: Procedural requirements of SEA helps
to strengthen credibility of decision-making
Key Principles of a good SEA
—  Integrated: with existing policy frameworks and planning
structures (not stand-alone, + to help improve both over
time)
—  Adaptive: Customized to context and issues at stake
—  Sustainability oriented: Consider linkages and trade-offs
among environmental, social and economic considerations
—  Participative: Provides for input from all stakeholders,
including public involvement
—  Transparent: Clear, easy to understand requirements
Limitations/Challenges with SEA
Limitations/Challenges with SEA
1.  SEA still at a relatively early stage of development
2.  Being accepted at senior and decision-making levels and
adopted for use
3.  Assessing cumulative impacts
4.  Addressing cross-boundary & trans-national issues
5.  SEA at the policy level (how to integrate with political
functions, and processes?)
6.  Integrating with planning and across sectors
7.  Effective public & stakeholder participation
Environment Training Session
By Vasan Narang (chanarula@gmail.com)

Environment Training

  • 1.
  • 2.
    Breaking some Ice (notfrom Climate Change) Getting to know all of you! 1.  What is/are your name(s)? 2.  Role in the Government 3.  One take-away from previous sessions
  • 3.
    Breaking some Ice (notfrom Climate Change) —  Vasan Narang (Chan Narula) —  Disclaimer: NOT a Professor / Doctor —  B.Sc. in Environment from Mahidol University International College (#1 University) —  M.Sc. in Natural Resources Management from Asian Institute of Technology (one of the Top Research Institute in Asia) —  Currently: Consultant for UNDP (Regional Hub) Consultant for ICEM (Rayong SEA)
  • 4.
    Topics we willcover conquer •  LCA and Ecological Footprint •  Environmental Impact Assessment (EIA) •  Strategic Environmental Assessment (SEA) •  Multi-Criteria Analysis (MCA) •  EFRC and Climate Resilient Infrastructure Development •  Gender Analysis Matrix
  • 5.
  • 7.
    Multi-Criteria Analysis v A complementaryapproach to cost-benefit analysis (CBA). It is a two-stage decision procedure. v The first stage identifies a set of goals or objectives and then seeks to identify the trade- offs between those objectives for different policies or for different ways of achieving a given policy. v The second stage seeks to identify the “best” policy by attaching weights (scores) to the various objectives.
  • 9.
    Importance of MCA — A methodology used to assess and score adaptation options against a set of decision criteria. —  Effectively incorporate important dimensions in adaptation such as urgency, co-benefits, no-regret and robustness characteristics. —  Support the consideration of uncertainty in the prioritization of adaptation options. —  Provides a structured framework for combining expert judgment and stakeholder preferences and is well suited for encouraging stakeholder participation in adaptation decision- making.
  • 10.
    MCA as atroubleshooting tool •  A decision-making tool developed for complex problems. •  Multiple criteria are involved confusion can arise if a logical, well-structured decision-making process is not followed. •  Reaching a general consensus in a multidisciplinary team can be very difficult to achieve. By using MCA the members don't have to agree on the relative importance of the Criteria or the rankings of the alternatives. Each member enters his or her own judgments, and makes a distinct, identifiable contribution to a jointly reached conclusion.
  • 11.
    When do weuse MCA? —  This method can be used to select or hierarchize solutions —  In a Foresight exercise it is mainly used in the strategy phase to choose, for example, which policy option fits the main features (criteria for the tool) of the project best —  It can also be used to find out which of the exploratory scenarios best matches decision makers' expectations
  • 12.
    Who is thisapproach appropriate for? —  The method can be used in the foresight working group to reach a consensus about the best project or scenario. —  It might be used by a group of decision makers to define which policy is the best to achieve a goal defined by several criteria.
  • 13.
    Pros and Consof MCA Pros: —  A simple method suitable for testing the robustness of the results of different policies or options. —  Allow users to incorporate new criteria, weightings or actions easily, not only during the survey but after it as well, with a view to enriching the analysis. —  The simplicity of the aggregation criterion (weighted average)
  • 14.
    Pros and Consof MCA Cons: —  If the goal is to draw up a plan based on several actions, difficulties might appear because of any synergies, incompatibilities and redundancies among the actions retained that need to be taken into account —  If a criterion is not relevant for an option, either the criterion or the option has to be changed.
  • 15.
    Energy Frontier ResearchCenter Climate Resilient Infrastructure
  • 16.
    EFRCs —  These EFRCsare composed of small teams of leading university and national laboratory researchers focused on solving specific scientific problems that are blocking clean energy development. —  Since 2009, the EFRCs have produced over ten thousand peer- reviewed scientific publications and generated hundreds of inventions at various stages of the patent process, fostering a wide range of new technologies that have benefited multiple private sector companies, both large and small. —  In 2009, the U.S. DOE Office of Basic Energy Sciences established the Energy Frontier Research Centers (EFRCs).
  • 17.
    EFRCs —  In 2018,the DOE announced $100 million in funding for 42 EFRCs. —  Argonne was selected to lead a new EFRC, Advanced Materials for EnergyWater Systems - to understand and design adsorption, reactivity, and transport at water-solid interfaces to enable future advances in materials for efficient water treatment.
  • 18.
    Climate Resilient Infrastructure — The defining characteristic of climate-resilient infrastructure is that it is planned, designed, built and operated in a way that anticipates, prepares for, and adapts to changing climate conditions. —  Can withstand, respond to, and recover rapidly from disruptions caused by these climate conditions. —  Ensuring climate resilience is a continual process throughout the life of the asset. —  Efforts to achieve climate resilience can be mutually reinforcing with efforts to increase resilience to natural hazards.
  • 19.
    Climate Resilient Infrastructure — Climate-resilient infrastructure reduces, but may not fully eliminate, the risk of climate-related disruptions. —  The extent to which climate change translates into risks for infrastructure depends upon the interaction of changing climate hazards with exposure (the location of assets) and vulnerability. —  This definition of climate resilience focuses on the process used and outcomes achieved to assess whether climate change impacts have been considered and, if necessary, managed.
  • 20.
    Examples of ClimateResilient Infrastructure Structural adaptation measures: Changing the composition of road surfaces so that they do not deform in high temperatures.
  • 21.
    Examples of ClimateResilient Infrastructure Structural adaptation measures: Building seawalls to reduce coastal erosions and prevent flooding during high tides.
  • 23.
    Examples of ClimateResilient Infrastructure Structural adaptation measures: Using Permeable Pavings to allow water to run through and prevent flooding during heavy rainfalls.
  • 24.
    Examples of ClimateResilient Infrastructure Management (or non-structural) adaptation measures: 1.  Changing the timing of maintenance to account for changing patterns of energy demand and supply 2.  Investment in early warning systems or purchasing insurance to address financial consequences of climate variability. These measures can also include enhanced monitoring of existing assets to reduce the risk of failure as climate conditions change. Adaptive management approaches also include provisions to include flexibility from the outset to monitor and adjust to changing circumstances over the assets lifetime.
  • 27.
    Enhancing Climate ResilientAgriculture and Food Security in Bhutan Output 2: Climate-resilient infrastructure to support market access Output 1: Improved climate-resilience and enhanced productivity of the agriculture sector Output 3: Enhanced market analysis and skills development to improve agriculture livelihoods
  • 28.
    Output of ClimateResilience (Agriculture) Case Study in Bhutan A number of value chain analyses have been conducted in Bhutan, which highlight the need for greater infrastructure to climate resiliency, market analysis and skills development to enhance agriculture livelihoods. For instance, the Potato in Bhutan - Value Chain Analysis report highlights three broad issues which need to be addressed by the value chain supporting agencies: —  To bring down the cost of production and increase the yields —  To reduce the post-harvest losses —  To strengthen market linkages
  • 29.
  • 30.
    Gender Analysis Matrix — Developed by Rani Parker —  A tool that uses participatory approaches to identify how a particular agricultural production, processing or marketing practice impacts men and women differently in the community —  Community-focused approach enables participants to analyze differences between men and women’s culturally- defined practices in the community, and challenge their assumptions about gender roles.
  • 31.
    Example of a GenderAnalysis Matrix A community could evaluate the labor practices of men and women, and assess how they impact men and women’s wellbeing, time use or earning potential. If they identify a particular activity that discriminates against women, the community may decide to stop such a practice and create a more equitable environment.
  • 32.
    Benefits of Gender AnalysisMatrix —  Based on its community-based techniques to collect and analyze information on the spot. —  The targeted community self-identifies problems and finds equitable solutions prompting transformative change. —  The use of participatory approach, where a group of men or women, or mixed group of men and women identify and propose culturally-validated changes at the community level.
  • 33.
    Other Gender Analysis Frameworkslike the GAM à Uncovers how gender relations affect a development problem. Gender analysis frameworks provide a step-by-step methodology for conducting gender analysis. Ø  Harvard Analytical Framework Ø  Moser Framework Ø  Capacities and Vulnerabilities Analysis Framework Ø  Longwe's Women's Empowerment Framework Ø  Social Relations Approach
  • 34.
  • 35.
    Life Cycle Assessment Acradle-to-grave OR cradle-to-cradle analysis technique to assess environmental impacts associated with all the stages of a product's life, which is from raw material extraction through materials processing, manufacture, distribution, and use.
  • 38.
    Calculating LCA and ecologicalfootprint —  A method for calculating the environmental impact of a product or service. The basis for calculation is the so- called ‘functional unit’. —  This may be a unit of material (e.g. a kg of steel of given composition and quality), a unit of energy (e.g. a kW hour of electricity), or a unit of service (e.g. packaging one liter of milk). —  Basic idea of LCA is that the analysis is done over the entire ‘life cycle’ of the product or service.
  • 39.
    Calculating LCA and ecologicalfootprint To ensure the quality of a formal life cycle analysis, it is very important that the ISO 14040 method is applied; otherwise, the results can be meaningless and the conclusions drawn can be wrong.
  • 40.
    takes into accountthe costs of investment, energy, maintenance, and dumping the final waste product throughout the lifetime of a plant. social impact (and potential impact) assessment technique that aims to assess the social and socio-economic aspects of products and their potential positive and negative impacts along their life cycle
  • 41.
  • 42.
    Environmental Impact Assessment v EIA isintended to identify the impacts (both beneficial and adverse) of a proposed public and private development activities. v Provides a means to identify the most environmentally suitable option at an early stage and alternatives to the proposed initiative.
  • 43.
    Why EIA? 1.  Preventor minimize potentially adverse environmental impacts and enhance the overall quality of a project 2.  Ensures that all environmental matters are taken into account quite early in the project at planning process itself 3.  Not only technical and economic considerations but also, traditional aspects like impact on local people, biodiversity etc. —  Advantages of EIA are: Ø  Lower project costs in the long-term Ø  Increased project acceptance Ø  Improved project design
  • 44.
    Immediate Objectives ofEIA are to —  improve the environmental design of the proposal; —  check the environmental acceptability of the proposals compared to the capacity of the site and the receiving environment; —  ensure that resources are used appropriately and efficiently; —  identify appropriate measures for mitigating the potential impacts of the proposal; and —  facilitate informed decision making, including setting the environmental terms and conditions for implementing the proposal.
  • 45.
    Which type ofprojects undergo EIA? —  Agriculture —  Construction (Road networks, Malls, Townships, Dam etc) —  Industries —  Electrical projects —  Waste disposal —  Any developmental projects around Protected Areas / Nature Preserves —  Clean Development Mechanism CDM projects
  • 46.
  • 48.
    Environmental Impact Statement (EIS) — A comprehensive document that reports the findings of the EIA and now often required by law before a new project can proceed. —  A typical EIS, usually prepared by the project on behalf of the proponent (usually by consultants) —  Focuses on the issues most relevant to decision-making.
  • 49.
    Environmental Impact Statement (EIS) Itcan be broken down into three parts with different levels of detail: 1.  Volume 1 - a comprehensive and concise document drawing together all relevant information regarding the development project; 2.  Non-Technical Summary (NTS) - a brief report of volume 1 in non-technical language that can easily be understood by the public; 3.  Volume 2 - a volume that contains a detailed assessment of the significant environmental effects.(not necessary when there are no significant effects either before or after mitigation).
  • 50.
    Alternative communication approachesby also be appropriate where literacy or social/cultural barriers prevent local people accessing the EIS. (E.g. Local language videos, presentations, radio programmes, meetings and workshops). Environmental Impact Statement (EIS)
  • 52.
    An ideal EIAshould (i) apply to all projects & address all significant impacts; (ii) compare all possible alternatives; (iii) result in clear EIS; (iv) involve public consultation & stringent review procedure; (v) be timely; (vi) be enforceable; (vii) include monitoring & feedback procedures.
  • 53.
  • 54.
    Limitations and Challengesof EIA —  The team formed for conducting EIA studies is lacking the expertise in various fields such as Anthropologists and Social Scientists (to study the social impact of the project) or even wild life experts —  Lack of exhaustive ecological and socio-economic indicators for impact assessment —  Public comments are not taken into account at the early stage, which often leads to conflict at the later stage of project clearance
  • 55.
    Limitations and Challengesof EIA —  Lack of reliable data sources —  Secondary data is also not reliable —  The data collectors do not pay respect to the indigenous knowledge —  Credibility of the primary data collected by the data collectors is doubtful —  The limited coverage of scoping is confined mainly to direct impacts.
  • 56.
    Limitations and Challengesof EIA —  The detailed method used for the prediction and evaluation of the project is not mentioned in the report. —  Limited explanations are given both to quantitative estimation of magnitude of impact and to the assumptions and judgments used in the evaluation of impacts —  Details regarding the effectiveness and implementation of mitigation measures are often not provided —  Lack of Emergency preparedness plans are not discussed in sufficient details and the information not disseminated to the communities.
  • 57.
  • 58.
    Strategic Environmental Assessment v Systematic, openprocess of analyzing the impact of policies, plans, programs and other strategic initiatives on the environment v Undertaken to ensure that environmental considerations are taken into account and integrated into decision-making in support of sustainable development v Applied to all strategic proposals that have a potentially significant impact on the environment v Because these are relatively diverse, SEA approaches are more diverse than EIA although the same basic principles apply.
  • 59.
    Why is SEAimportant?
  • 60.
    Why is SEAimportant? —  EIA typically does not cover higher level decisions, including those that determine type/location of projects —  SEA focuses on the upstream source of environmental problems not just their downstream impacts —  In doing so, responds to sustainable development agenda, e.g. WSSD, MDG 7 and SDG to ensure environmental sustainability —  Emphasis of international lending and cooperation is changing from projects to policy-based and budgetary support, sector programming, regional planning etc.
  • 63.
    How does SEAadd value?
  • 64.
    How does SEAadd value? 1.  Broader Benefits: Supports sustainable development and poverty alleviation, e.g. in reinforcing MDG 7 which underpins all others 2.  Holistic View: Provides a means of ‘mainstreaming’ the environment across all levels and sectors of decision- making 3.  Systematic, evidence-based approach: SEA helps to improve the quality of policy and plan-making 4.  Streamlines: Focuses on scope and context 5.  Good governance: Procedural requirements of SEA helps to strengthen credibility of decision-making
  • 65.
    Key Principles ofa good SEA —  Integrated: with existing policy frameworks and planning structures (not stand-alone, + to help improve both over time) —  Adaptive: Customized to context and issues at stake —  Sustainability oriented: Consider linkages and trade-offs among environmental, social and economic considerations —  Participative: Provides for input from all stakeholders, including public involvement —  Transparent: Clear, easy to understand requirements
  • 66.
  • 67.
    Limitations/Challenges with SEA 1. SEA still at a relatively early stage of development 2.  Being accepted at senior and decision-making levels and adopted for use 3.  Assessing cumulative impacts 4.  Addressing cross-boundary & trans-national issues 5.  SEA at the policy level (how to integrate with political functions, and processes?) 6.  Integrating with planning and across sectors 7.  Effective public & stakeholder participation
  • 68.
    Environment Training Session ByVasan Narang (chanarula@gmail.com)