Бүтээгдэхүүний зах зээлийн хэлбэрүүд:
2.ТӨГС БУС ӨРСӨЛДӨӨНИЙ ЗАХ ЗЭЭЛ
1. Монополь зах зээл
2. Монопольт өрсөлдөөний зах зээл
3. Олигополь зах зээл
1.Монополь зах зээл
Монополийн хэлбэрүүд
1.Хаалттай монополь
Төрөөс зарим нэг пүүсүүдэд тодорхой төрлийн
бүтээгдэхүүн,үйлчилгээг үйлдвэрлэх, борлуулах
эрхийг патент, лицензээр олгож, шинэ өрсөлдөгч пүүс
нэвтрэх боломжийг хууль, эрх зүйн актууд болон
патент, лицензээр хаасан байдаг.
Ийм замаар үүсч, оршин тогтнож буй монополийг
хаалттай буюу хуулиар хүлээн зөвшөөрөгдсөн ил
монополь гэдэг.
2. Нээлттэй монополь
Нээлттэй монополь нь ихэнх тохиолдолд түр
зуурын шинжтэй бөгеөд энэ хэлбэрийн монополиуд
нь бизнесийн шинэ санаа, шинэ технологийн үндсэн
дээр бий болж, дараагийн шинэ санаа, дэшилтэд
технологиор монополь байдлаа алддаг.
Энэ хэлбэрийн монопольд төрөөс зөвшөөрөл
өгсөн боловч өрсөлдөөнөөс хамгаалдаггүй бөгөөд
шинэ өрсөлдөгч нэвтрэх боломж нээлттэй байдаг.
3.Аргагүй монополь
Үйлдвэрлэлийн түүхий эд, материал түүний нөөц,
олдоц, эдийн засгийн үр ашиг, зах зээлийн багтаамж
зэрэг хүчин зүйлүүдтэй холбогдон үүссэн
монополийг аргагүй монополь гэж үздэг.
Тухайн бүтээгдэхүүн, үйлчилгээний үйлдвэрлэлд
ашиглагдах түүхий эд, түүний нөөц, олдоцийг
монопольчилох үед энэ төрлийн монополь үүсдэг
4. Зүй ёсны монополь
Хэрэглэгчдэд хамгийн ашигтай хувилбараар буюу
нийгмийн хувьд зардал багатай байх нөхцлөөр тухайн
бүтээгдэхүүнийг үйлдвэрлэж нийлүүлж байгаа
монополь үйлдвэрлэгч
5.Энгийн монополь
Хэрэглэгчдэд үйлдвэрлэсэн бүтээгдэхүүний ижил
үнээр борлуулж байгаа монополь үйлдвэрлэгч
6.Үнийн ялгаварлал бүхий монополь
Хэрэглэгчдэд үйлдвэрлэсэн бүтээгдэхүүнээ
харилцан адилгүй үнээр нийлүүлж байгаа монополь
үйлдвэрлэгч . Үүнд:
▪ Орон зай : хот, хөдөө
▪ Цаг хугацаа : өдөр, орой
▪ Хэрэглэгчдийн худалдан авах чадвар буюу орлогын
түвшин : чинээлэг, ядуу
▪ Хэрэглээ, худалдан авалтын хэмжээ : бөөний,
жижиглэнгийн
▪ Хэрэглэгчдийн
суралцагсад
нийгмийн статус : ажиллагсад,
Монополь үйлдвэрлэгчийн эрэлт ба орлого
Бүтээгдэхүүн, үйлчилгээний үнэ, тоо хэмжээ
Монополь пүүс үйлдвэрлэх бүтээгдэхүүн,
үйлчилгээнийхээ тоо, хэмжээг ашгаа хамгийн их
байлгахаар тогтооно.
Тухайн тоо, хэмжээний бүтээгдэхүүн, үйлчилгээг
хэрэглэгчид худалдан авч чадах үнийг тогтооно.
Монополь пүүс эрэлтийн хуульд захирагдах бөгөөд
нэмэгдэл нэгж бүгээгдэхүүн, үйлчилгээг зах зээл дээр
борлуулахын тулд эрэлтийн хуулийн дагуу үнээ
буулгах шаардлагатай.
Учир нь тухайн үнийн түвшинд уг нэмэгдэл нэгж
бүтээгдэхүүн, үйлчилгээ нь бусад хүчин зүйл тогтмол
үед үнээ бууруулахгүй бол борлогдох боломжгүй юм.
Монополь үйлдвэрлэгч тухайн бүтээгдэхүүний
зах зээлийн эрэлтийг дангаараа хангах тул олж байгаа
орлогоо хамгийн их байлгахын тулд ямагт эрэлтийн
муруйн мэдрэмжтэй хэсэгт үйл ажиллагаа явуулна.
Пүүсийн ахиу орлого, нийт орлого
Монополь пүүс зах зээл дээр бүтээгдэхүүн,
үйлчилгээг нэмж борлуулахын тулд үнээ буулгадагтай
уялдан пүүсийн ахиу орлогын муруй нь үнээсээ ямагт
бага байдаг ( P> MR)
Монополь пүүсийн ахиу
борлуулсан бүтээгдэхүүний
орлого нь түүний
нэгжийн үнээс бага
байдаг учир монополь пүүсийн ахиу орлогын муруй
нь түүний эрэлтийн муруйн доогуур байрлана.
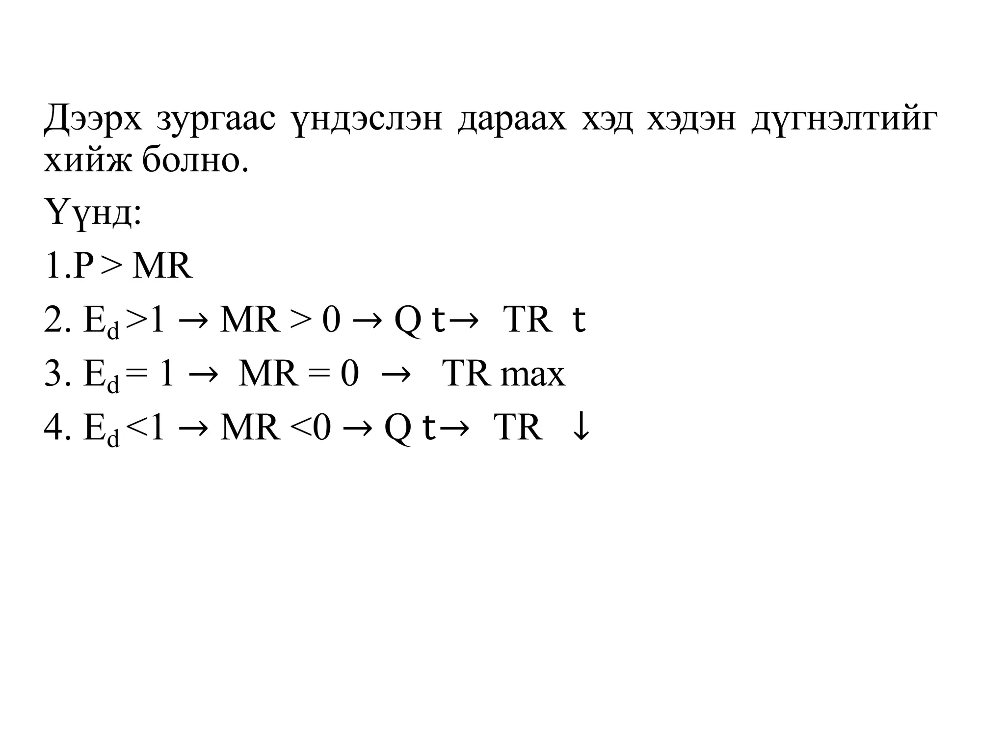
Дээрх зургаас үндэслэн дараах хэд хэдэн дүгнэлтийг
хийж болно.
Үүнд:
1.P > MR
2. Ed >1 → MR > 0 → Q 𝗍→ TR 𝗍
3. Ed = 1 → MR = 0 → TR max
4. Ed <1 → MR <0 → Q 𝗍→ TR ↓
Монополь пүүсийн ашгийн шинжилгээ
Ашгийг хамгийн их байлгах 2 хандлага
1. π = TR – TC→ max
2. MR = MC
Энэ 2 хандлага аль ч зах зээл дээр хүчинтэй
1. Монополь пүүсийн ашиг:
𝜋 = 𝑇𝑅 − 𝑇𝐶
𝜋 – пүүсийн ашиг
𝑇𝑅 – пүүсийн нийт орлого
𝑇𝐶 – пүүсийн нийт зардал
Дээрх зургыг завсар тус бүрээр нь тайлбарлъя.
1. (0 ; QA) → TR - TC = -
2. (QA; QB)→ TR - TC = +
3. (QB; +∞) → TR - TC = -
B
4. QAба Q – ийг хугарлын цэг,TR - TC = 0
5. Q*→ TR - TC = 𝜋 max
Монополь үйлдвэрлэгч хамгийн их ашиг олохын
тулд MR = MC байх хэмжээний бүтээгдэхүүн
үйлдвэрлэж, түүнийгээ зах зээлийн эрэлтийн муруйд
тохирох үнээр борлуулна.
➢ АТС = Р
бол пүүсийн нийт орлого нийт зардалтай тэнцүү
бөгөөд пүүс ашиг ч үгүй алдагдал ч үгүй ажиллана.
Үүнээс өөр үйлдвэрлэлийн
алдагдалтай ажиллах тул энэ нь
түвшинд
пүүсийн
пүүс
хувьд
хамгийн оновчтой сонголт юм.
➢ АТС > Р
Хэрвээ монополь пүүсийн үйлдвэрлэлийн дундаж
зардал нь бүтээгдэхүүн, үйлчилгээний зах зээлийн
үнээс их бол пүүсийн нийт орлого нийт зардлаас бага
бөгөөд пүүс ашиггүй ажиллаж байнa
Монополь пүүсийн эрэлт, ахиу орлого, ахиу зардал, нийг
орлого, зардал, ашгийн шинжилгээг тодорхой жишээн дээр
тайлбарлая.
Тоо
хэмжээ
q
Үнэ
P
Нийт
орлого
TR
Нийт
зардал
TC
Ахиу
орлого
MR
Ахиу
зардал
MC
0 400 0 290 -290 - -
1 360 360 350 10 360 60
2 320 640 400 240 280 50
3 280 840 440 400 200 40
4 240 960 500 460 120 60
5 200 1000 600 400 40 100
6 160 960 740 220 -40 140
7 120 840 920 -80 -120 180
8 80 640 1140 -500 -200 220
Монополь зах зээл дээр үйлдвэрлэлийн болон
хуваарилалтын үр ашиг хангагддаггүй.
Хуваарилалтын үр ашиг хангагддаггүйн
нийгмийн сайн сайхан байдал хамгийн
улмаас
их байж
чадахгүй бөгөөд нийгмийн алдагдал үүсдэг.
Төрийн зохицуулалт бүхий монополь
• МЗЗ-ийн пүүсийн тэр дундаа аргагүй монополь
пүүсийн үнийг төрөөс зохицуулж байдаг
• Зохицуулахдаа P=MC байхаар үнэ тогтоовол пүүс
алдагдал хүлээж ажиллах боломжгүй болно
• Тиймээс P=ATC байхаар үнийг зохицуулдаг
ТӨРИЙН ЗОХИЦУУЛАЛТ БА МОНОПОЛИЙН ТЭНЦВЭР
[F] ба [A] – монополийн үеийн
үндсэн тэнцвэр
[E] – өрсөлдөөний үеийн тэнцвэр
[B] → монополийн дундаж нийт
зардал
𝑸𝒎 ба 𝑷𝒎 – монополийн үеийн үнэ
ба үйлдвэрлэлийн хэмжээ
𝑸𝑬 ба 𝑷𝑬 – өрсөлдөөний үеийн үнэ
ба үйлдвэрлэлийн хэмжээ
𝑸𝑮 ба 𝑷𝑮 – төрийн зохицуулалт
буюу монополийн олох
ашиг тэг байх үеийн үнэ
ба үйлдвэрлэлийн
хэмжээ
Аргагүй монополийг үнээр нь зохицуулах хоёр арга
байдаг.
Үүнд:
Нэгдүгээрт, нийгмийн хувьд хамгийн оновчтой
түвшин болох үнийг ахиу зардалтай. тэнцүүлэх зарчим
Хоёрдугаарт, үнийг дундаж зардалтай тэнцүүлэх
зарчмаар зохицуулна.
2.Монопольт өрсөлдөөний зах зээл
МӨЗЗ ба МЗЗ ба ТӨЗЗ
Сонирхолтой нь уг МӨЗЗ нь ТӨЗЗ болон МЗЗ-ийн
шинжийг агуулсан байдаг
МӨЗЗ ба МЗЗ
Бүтээгдэхүүний ялгаатай байдал нь тухайн
үйлдвэрлэдэг бүтээгдэхүүнийхээ хувьд МӨЗЗ - ийн
пүүс монополь байдалтай болоход хүргэдэг
МӨЗЗ ба ТӨЗЗ
Олон пүүстэй байдаг нь МӨЗЗ-ийн пүүсийн богино
болон урт хугацаанд хамгийн их ашигтай ажиллах
нөхцлийг ТӨЗЗ-ийн пүүсийхтэй адилхан болгодог.
Тиймээс МӨЗЗ - ийн пүүс богино хугацаанд эдийн
засгийн ашигтай болон алдагдалтай ажиллаж болно
Энэ байдал нь ТӨЗЗ-ийн нэгэн адил урт хугацаанд
МӨЗЗ дээр пүүс эдийн засгийн ашиггүй болох
нөхцөлд хүргэнэ
МӨЗЗ үеийн пүүсийн эрэлт, ахиу орлого болон
нийт орлогын муруй
МӨЗЗ дээр харьцангуй олон өрсөлдөгч пүүсүүд
байх тул тухайн пүүсийн бүтээгдэхүүн, үйлчилгээний
эрэлт нь үнийн өөрчлөлтийг нэлээд хүчтэй мэдрэх
буюу ТБӨЗЗ - ийн бусад хэлбэрүүдтэй харьцуулахад
мэдрэмж сайтай байдаг.
МӨЗЗ дээр ажиллаж буй пүүсийн эрэлтийн муруй нь
төгс бус өрсөлдөөнт зах зээлийн бусад хэлбэрүүдтэй
харьцуулахад хэвтээдүү байрлалтай байна.
Гэхдээ эрэлтийн муруй шулуун үед цэг бүр дээрхи
мэдрэмж нь өөр, харин гиперболлог үед цэг бүр дээрээ
ижил мэдрэмжтэй гэдгийг санах хэрэгтэй.
Дээрх хоёр тохиолдлыг зурагаас харж болно.
МӨЗЗ дээр ажиллаж буй пүүс нь ашгийг хамгийн их
байлгахыг зорих бөгөөд зах зээлийн бусад
хэлбэрүүдийн адил MR = MC нөхцлийг баримтлана.
Пүүсийн хувьд төгс өрөлдөөнт зах зээлийн адил
бүтээгдэхүүн, үйлчилгээний эрэлтээсээ хамааран
ашгийн 5 боломжит тохиолдол байна.
1.P>ATC
Пүүсийн бүтээгдэхүүн, үйлчилгээний нэгжийн үнэ
нь нэгж бүтээгдэхүүн, үйлчилгээний үйлдвэрлэлийн
дундаж зардлаасаа их тул пүүс ашигтай ажиллана.
Пүүс бүтээгдэхүүн, үйлчилгээний нэгж тутмаас (P -
ATC) хэмжээний ашиг олох бөгөөд нийт дүндээ (P-
ATC)*Q хэмжээний ашиг олох болно.
Монопольт өрсөлдөөнт пүүсийн богино хугацаан дахь
үнэ ба гарцын хэмжээ
2.P=ATC
Пүүсийн бүтээгдэхүүн, үйлчилгээний нэгжийн үнэ
нь нэгж бүтээгдэхүүн, үйлчилгээний үйлдвэрлэлийн
дундаж зардалтайгаа тэнцүү тул пүүс
ашиггүй,алдагдалгүй ажиллана.
Гэвч пүүс үйлдвэрлэл явуулсны үр дүнд хувьсах
нөхөж
болон тогтмол зардлаа орлогоороо бүрэн
байгаа тул пүүсийн хувьд үйлдвэрлэл явуулах нь
үйлдвэрлэлээ зогсоохоос ашигтай юм.
3.ATC > P>A
VC
Пүүсийн бүтээгдэхүүн, үйлчилгээний нэгжийн үнэ
нь нэгж бүтээгдэхүүний, үйлчилгээний үйлдвэрлэлийн
дундаж зардлаасаа бага тул пүүс алдагдалтай
ажиллана.
Пүүс бүтээгдэхүүн, үйлчилгээний нэгж тутмаас (ATC
- P) хэмжээний алдагдал хүлээх бөгөөд нийт дүндээ
(ATC- P)*Q хэмжээний алдагдалтай ажиллана.
Гэвч пүүс үйлдвэрлэл явуулсны үр дүнд хувьсах
зардлаасаа гадна тогтмол зардлынхаа тодорхой
хэсгийг нөхөж байгаа тул пүүсийн хувьд үйлдвэрлэл
явуулах нь үйлдвэрлэлээ зогсоохоос ашигтай юм.
Иймээс пүүс алдагдалтай боловч бүтээгдэхүүн,
үйлчилгээг үйлдвэрлэсээр байх болно.
MR = MC үйлдвэрлэлийн хэмжээ нь алдагдалыг
хамгийн бага түвшинд хүргэнэ
4. P = AVC
Пүүсийн бүтээгдэхүүн, үйлчилгээний нэгжийн
үнэ нь нэгж бүтээгдэхүүн, үйлчилгээний
үйлдвэрлэлийн дундаж хувьсах зардалтай тэнцүү тул
алдагдалтай ажиллана.
Энэ тохиолдолд пүүс бүтээгдэхүүн, үйлчилгээний
үйлдвэрлэлийн нийт орлогоороо хувьсах зардлаа
нөхөж,тогтмол зардлаа нөхөж чадахгүй байгаа тул
пүүсийн тухайн бүтээгдэхүүн, үйлчилгээний
үйлдвэрлэлээ зогсоох болно.
5. P<A
VC
Пүүсийн бүтээгдэхүүн, үйлчилгээний нэгжийн үнэ нь
нэгж бүтээгдэхүүн, үйлчилгээний үйлдвэрлэлийн
дундаж хувьсах зардлаасаа бага тул алдагдалтай
ажиллана.
Энэ тохиолдолд пүүс бүтээгдэхүүн, үйлчилгээний
үйлдвэрлэлийн нийт орлогоороо хувьсах
нөхөж ч чадахгүй байгаа тул пүүсийн
үйлчилгээний үйлдвэрлэлээ
зардлаа
тухайн
зогсоох
бүтээгдэхүүн,
болно
Монопольт өрсөлдөөнт зах зээлийн урт хугацааны
тэнцвэр
Монопольт өрсөлдөөнт зах зээлийн урт хугацааны
тэнцвэр нь төгс өрсөлдөөнт зах зээлтэй нэлээд төстэй
байдаг
Учир нь зах зээлийн энэ хоёр хэлбэрийн хувьд шинэ
өрсөлдөгч пүүсүүд зах зээлд нэвтэрч, зах зээлээс гарах
нь хялбар, чөлөөтэй бөгөөд зардал бага байдагтай
холбоотой.
Хэрэв монопольт өрсөлдөөнт хэлбэрийн пүүсийн
бүтээгдэхүүн, үйлчилгээний зах зээл нь ашигтай буюу
P > ATC бол шинээр пүүсүүд уг зах зээлд нэвтэрч ,
өрсөлдөгч пүүсүүдийн тоо нэмэгдсэнээр тухайн нэг
пүүст ноогдох хэрэглэгчдийн тоо буурч, бүтээгдэхүүн,
үйлчилгээний эрэлт буурах болно.
Энэ үйл явц бүтээгдэхүүн, үйлчилгээний зах
зээлийн тэнцвэрт үнэ буурсаар P = ATC нөхцөл
хангагдтал буюу уг бүтээгдэхүүн, үйлчилгээний зах
зээл пүүст эдийн засгийн ашиггүй болтол үргэлжилнэ.
Харин тухайн бүтээгдэхүүн, үйлчилгээний зах зээл
ашиггүй буюу P < ATC бол зах зээлээс пүүсүүд гарч,
өрсөлдөгч пүүсүүдийн тоо нэмэгдэж, бүтээгдэхүүн,
үйлчилгээний эрэлт өсөх болно.
Энэ үйл явц бүтээгдэхүүн, үйлчилгээний зах зээлийн
үнэ өссөөр P = ATC нөхцөл хангагдтал буюу уг
бүтээгдэхүүн, үйлчилгээний зах зээл пүүст
алдагдалгүй болтол үргэлжилнэ.
Урт хугацаанд монопольт өрсөлдөөнт зах зээл дээр
хэрвээ ашигтай бол пүүсүүдийн тоо нэмэгдсэнээр, зах
зээлийн үнэ буурч, хэрвээ ашиггүй бол пүүсүүдийн
тоо буурч зах зээлийн үнэ өссөний үр дүнд P=ATC
нөхцөл хангагдах буюу пүүсүүд хэвийн ашигтай
ажиллах болно.
Энэ тохиолдлыг дараах зургаас харж болно. Үүнийг
монопольт өрсөлдөөнт зах зээлийн урт хугацааны
тэнцвэр гэж нэрлэдэг.
Пүүсүүдийн монопольт өрсөлдөөнт зах зээлд чөлөөтэй
орох болон гарах нөхцөл нь урт хугацаанд пүүс тэг
эдийн засгийн ашигтай, илүүдэл хүчин чадалтай
ажиллах үр дүнг бий болгоно.
Монопольт өрсөлдөөнд
бүтээгдэхүүнээ шинэчилж,
хөгжүүлдэг.
ажиллаж
шинэ
байгаа пүүс
бүтээгдэхүүнийг
Зах зээлийн төвлөрлийг хэмжих: Олигополийг
тодорхойлох нь
Олигополь
пүүсүүдийн
зах зээл
гарт төвлөрч
нь цөөхөн
байдгийг
хэдэн том
хэмжих хоёр
үндсэн аргачлал байдаг.
Үүнд:
1. Төвлөрлийн харьцаа (Concentration Ratio-CR):
Зах зээлд давамгайлж байгаа том пүүсүүдийн эзэмшиж
байгаа зах зээлийн хувиудын нийлбэрээр
тодорхойлогддог.
Херфиндал-Хиршманы Индекс (ХХИ)
Индекс нь тухайн зах зээлд үйл ажиллагаа явуулж буй
бүх пүүсүүдийн эзэмшиж буй зах зээлийн хувийг
квадрат зэрэг дээшлүүлэн нийлбэр авснаар
тодорхойлогдоно.
1 2
𝑛
𝐻𝐻𝐼 = 𝑆2 + 𝑆2+. . . +𝑆2 = ෍
(𝑖−1
)
𝑆2
Уг индексийн давуу тал нь, төвлөрлийн харьцаагаар
илэрхийлэгддэггүй зах зээлийн хүчийг хэмжиж
байдаг. ХХИ-ийн хувьд 1000-аас дээш байвал тухайн
зах зээлийг олигополь гэж үздэг.
Олигополь зах зээлийг дээрх байдлаар ангилахаас
гадна:
Олон улсын: автомашины дугуйн зах зээл,
компьютерийн программ хангамжийн зах зээл гэх мэт
Үндэсний: манай улсын хувьд арилжааны банкны зах
зээл
Орон нутгийн: хотод гурилан бүтээгдэхүүний зах зээл
монопольт өрсөлдөөнт байхад орон нутаг, хөдөөд цөөн
тооны үйлдвэрлэгчтэй олигополь зах зээл гэж
ангилдаг.
Олигополийн үйл хөдлөл
Тоглоомын онол
Энэ хэсэгт олигополь зах зээл дээр пүүсүүд хэрхэн
оновчтой шийдвэр гаргадгийг үзнэ.
Өрсөлдөөний бусад хэлбэрүүд төгс өрсөлдөөн,
монополь болон монопольт өрсөлдөөний нөхцөлд
пүүс бүр бусад өрсөлдөгч пүүсүүдийн хариу үйлдлээс
үл хамаарсан, бие даасан шийдвэр гаргадаг.
Эдгээр пүүсийн шийдвэр гаргах зарчим нь маш
энгийн, MR=MC зарчмаар ашиг хамгийн их байх
үйлдвэрлэлийн түвшинг сонгодог.
Дээрх арга нь олигополийн нөхцөл пүүсийн шийдвэр
гаргах зарчим болж чаддаггүй.
Олигополийн гол шинж чанар нь бүр пүүс бүр
шийдвэр гаргахдаа өрсөлдөгчийнхөө хариу үйлдлийг
урьдчилан тооцох шаардлагатай стратегийн харилцан
хамааралтай байдаг
үнэ, үйлдвэрлэлийн хэмжээ болон
Олигополийн
маркетингийн шийдвэр нь бусад пүүсүүдийн
шийдвэртэй харилцан хамааралтай байдаг нь хөзөр,
шатар гэх мэт стратегийн тоглоомын мөн чанартай
адилхан байдаг.
Ийм төрлийн тоглоомыг тоглох хамгийн шилдэг
арга нь өрсөлдөгч тоглогчийн тоглох арга, нүүдлээс
хамааруулан өөрийн шийдвэрийг гаргах явдал юм.
Тоглогчид нь (олигополь пүүсүүд) өөрсдийн үйл
хөдлөлийг өрсөлдөгчдийнхөө үйл хөдлөл болон
хүлээгдэж буй хариу үйлдэлд тохируулан төлөвлөх
ёстой болно.
Ийм стратеги шаардсан нөхцөл байдалд хүмүүс
хэрхэн үйл хөдлөлөө хийхийг судалдаг салбарыг
тоглоомын онол гэдэг.
Энгийн тоглоомын онолын загварыг ашиглан
олигополийн үйл хөдлөлийг авч үзье
Олигополь зах зээл дээр зөвхөн хоёр - пүүс (“Кока
Кола” болон “Пепси Кола”) үйл ажиллагаа явуулдаг
буюу дуополь зах зээл, пүүсүүд нь нэгэн төрлийн
бүтээгдэхүүн (ундаа) үйлдвэрлэдэг гэж үзье
Пүүс бүр “өндөр үнийн” болон “бага үнийн” гэсэн
хоёр боломжит стратегиас сонголт хийнэ.
Пүүс бүрийн олох ашиг өөрийнх нь сонгосон болон
өрсөлдөгчийнх нь сонгосон стратегиас хамаарна.
/Зураг /
Дуополь зах зээлийн хожлын матриц
Кока Кола
Өндөр үнийн Бага үнийн
Пепси Кола
Өндөр
үнийн
А (22;22) В (25;16)
Бага үнийн
C (16;25) D (18;18)
Пүүс бүр хоёр боломжит стратегитай байна.
Хаалтанд байгаа тооны эхнийх нь Кока Кола-гийн
ашгийг илэрхийлэх бол арынх нь Пепси Кола-гийн
ашгийг илэрхийлнэ.
Үсгээр тэмдэглэсэн хожлын матрицын нүд бүр нь хоёр
пүүсийн нэг, нэг стратегийн хослолыг илэрхийлж уг
хослолын үеийн пүүсүүдийн олж авах ашгийн
хэмжээг харуулна.
Стратегийн харилцан хамааралтай байдал.
Зурагт өгөгдсөн тоон мэдээлэл нь
хийсвэр боловч тэдгээрийн хоорондын
хэдийгээр
харилцан
хамаарал бодит байдлыг илэрхийлж чадна.
Өөрөөр хэлбэл, олигополь пүүс өөрийн үнийн
стратегиа өөрчлөх замаар өөрийнхөө
нэмэгдүүлэн, өрсөлдөгч пүүсийнхээ
ашгийг
ашгийн
хэмжээнд нөлөөлж чадна гэсэн стратегийн харилцан
хамааралтай байдлыг харуулж байна
Хуйвалдах хандлага.
Зураг 1 нь олигополь пүүс нь өрсөлдөгч пүүстэйгээ
хамтын ажиллагаа буюу хуйвалдаан хийх замаар илүү
хожоо олж чадна гэдгийг мөн харуулдаг.
Дээрх жишээний хувьд хоёр пүүс зэрэг өндөр үнийн
стратегиа ашиглана гэж тохирсноор ашгаа тус бүрдээ
18 саяас (“D” нүд) 22 сая ам.доллар (“А” нүд) болгон
өсгөж чадна.
Хуурах.
Хожлын матриц нь яагаад хуйвалдааны гэрээгээ
зөрчих, хуурах үйлдлийг хийх хандлага
олигополиудад хүчтэй байдгийг тайлбарлана.
Хоёр пүүс хоёулаа хуйвалдсан үнийн тохиролцоогоо
зөрчин, бие биенээ хуурахыг хүсэж эхэлнэ.
Учир нь аль ч пүүс бага үнийг сонгон стратегиа
өөрчилснөөр олж авах ашгаа 25 сая ам.доллар болтол
нэмэгдүүлж чадна
Хугарсан эрэлтийн муруйн загвар
A, В болон С гэсэн гурван ижил хэмжээний пүүс
ялгаатай бүтээгдэхүүн үйлдвэрлэн ажилладаг нэгэн
хийсвэр олигополь зах зээлийг авч үзье.
Үүнд:
1.Пүүсүүд нь бие даасан байдлаар, хуйвалдааны бус
замаар үнээ тогтоодог
2.А пүүсийн тогтоосон үнэ болон үйлдвэрлэх
бүтээгдэхүүний тоо хэмжээ нь Зураг 2.-д үзүүлснээр,
харгалзан, Р0 ба Q0 байна
Пүүсүүд хоорондын харилцан хамааралтай байдал
болон өрсөлдөгчийнх нь хариу үйлдлийн тухай
тодорхой бус байдал зэргээс шалтгаалан олигополь
пүүсийн эрэлтийн муруй ямар байх нь
тодорхойлогдоно.
Аль нэг пүүсийн үнийн өөрчлөлтөнд үзүүлэх
өрсөлдөгчдийнх нь хариу үйлдлийг үндсэнд нь, үнийн
өөрчлөлтийг дагах болон үнийн өөрчлөлтийг
тооцохгүй байх гэж ялгаж авч үзнэ.
Хугарсан эрэлтийн муруй
[A] Хуйвалдааны бус олигополь пүүсийн эрэлт
болон ахиу орлогын муруйнуудын налалт нь
өрсөлдөгч пүүсүүдүүд өгөгдсөн үнэ Р0-ээс эхлэх
үнийн ямар нэгэн өөрчлөлтийг дагах (D1 ба МR1)
эсвэл тооцохгүй байхаас (D2 ба MR2) хамаарна.
[Б] Ерөнхийдөө, олигополийн өрсөлдөгчид нь үнийн
өсөлтийг тооцохгүй, харин үнийн бууралтыг
дагадаг.
Хуйвалдааны зарчмаар үнэ тогтоох загвар
Хэрвээ олигополь пүүсүүд ижил эрэлтийн болон
зардлын нөхцөлтэй байвал тэдгээр нь нийт гарцын
хэмжээгээ хязгаарлаж, нэг ерөнхий үнэ тогтоохоор
хуйвалдаж болно.
Үр дүнд нь, пүүс бүр монополь пүүс байсан бол
тогтоох байсан Q0 ба Р0 хослолыг тогтооно.
Энэ үнэ болон гарцын хэмжээний хослол нь
олигополь пүүс бүрийн ашгийг хамгийн их
байлгаснаар (тэмдэглэсэн талбай) тэдгээрийн
хамтарсан ашгийг мөн хамгийн их түвшинд хүргэнэ.
Үнээр хошуучлагчийн загвар
Үнээр хошуулагчийн загвар нь бодит байдал дээр
олигополиуд үнээ тогтоохдоо ашигладаг, хуйвалдааны
бус зарчим юм.
Гол агуулга нь олигополь
“давамгайлагч”- хамгийн том,
зах зээл дээрх
эсвэл хамгийн үр
ашигтай пүүс нь үнийн өөрчлөлтийг эхэлж хийхэд
бусад бүх пүүс уг өөрчлөлтийг их, бага ямар нэг
хэмжээгээр шууд дагаж өөрчилдөг үйл ажиллагааг
хэлдэг.
Үнэ
АНХААРАЛ ТАВЬСАНД БАЯРЛАЛАА

lecture12.2022-2023.pdf

  • 1.
    Бүтээгдэхүүний зах зээлийнхэлбэрүүд: 2.ТӨГС БУС ӨРСӨЛДӨӨНИЙ ЗАХ ЗЭЭЛ 1. Монополь зах зээл 2. Монопольт өрсөлдөөний зах зээл 3. Олигополь зах зээл
  • 2.
  • 4.
    Монополийн хэлбэрүүд 1.Хаалттай монополь Төрөөсзарим нэг пүүсүүдэд тодорхой төрлийн бүтээгдэхүүн,үйлчилгээг үйлдвэрлэх, борлуулах эрхийг патент, лицензээр олгож, шинэ өрсөлдөгч пүүс нэвтрэх боломжийг хууль, эрх зүйн актууд болон патент, лицензээр хаасан байдаг. Ийм замаар үүсч, оршин тогтнож буй монополийг хаалттай буюу хуулиар хүлээн зөвшөөрөгдсөн ил монополь гэдэг.
  • 5.
    2. Нээлттэй монополь Нээлттэймонополь нь ихэнх тохиолдолд түр зуурын шинжтэй бөгеөд энэ хэлбэрийн монополиуд нь бизнесийн шинэ санаа, шинэ технологийн үндсэн дээр бий болж, дараагийн шинэ санаа, дэшилтэд технологиор монополь байдлаа алддаг. Энэ хэлбэрийн монопольд төрөөс зөвшөөрөл өгсөн боловч өрсөлдөөнөөс хамгаалдаггүй бөгөөд шинэ өрсөлдөгч нэвтрэх боломж нээлттэй байдаг.
  • 6.
    3.Аргагүй монополь Үйлдвэрлэлийн түүхийэд, материал түүний нөөц, олдоц, эдийн засгийн үр ашиг, зах зээлийн багтаамж зэрэг хүчин зүйлүүдтэй холбогдон үүссэн монополийг аргагүй монополь гэж үздэг. Тухайн бүтээгдэхүүн, үйлчилгээний үйлдвэрлэлд ашиглагдах түүхий эд, түүний нөөц, олдоцийг монопольчилох үед энэ төрлийн монополь үүсдэг
  • 7.
    4. Зүй ёснымонополь Хэрэглэгчдэд хамгийн ашигтай хувилбараар буюу нийгмийн хувьд зардал багатай байх нөхцлөөр тухайн бүтээгдэхүүнийг үйлдвэрлэж нийлүүлж байгаа монополь үйлдвэрлэгч 5.Энгийн монополь Хэрэглэгчдэд үйлдвэрлэсэн бүтээгдэхүүний ижил үнээр борлуулж байгаа монополь үйлдвэрлэгч
  • 8.
    6.Үнийн ялгаварлал бүхиймонополь Хэрэглэгчдэд үйлдвэрлэсэн бүтээгдэхүүнээ харилцан адилгүй үнээр нийлүүлж байгаа монополь үйлдвэрлэгч . Үүнд: ▪ Орон зай : хот, хөдөө ▪ Цаг хугацаа : өдөр, орой ▪ Хэрэглэгчдийн худалдан авах чадвар буюу орлогын түвшин : чинээлэг, ядуу ▪ Хэрэглээ, худалдан авалтын хэмжээ : бөөний, жижиглэнгийн ▪ Хэрэглэгчдийн суралцагсад нийгмийн статус : ажиллагсад,
  • 10.
    Монополь үйлдвэрлэгчийн эрэлтба орлого Бүтээгдэхүүн, үйлчилгээний үнэ, тоо хэмжээ Монополь пүүс үйлдвэрлэх бүтээгдэхүүн, үйлчилгээнийхээ тоо, хэмжээг ашгаа хамгийн их байлгахаар тогтооно. Тухайн тоо, хэмжээний бүтээгдэхүүн, үйлчилгээг хэрэглэгчид худалдан авч чадах үнийг тогтооно.
  • 11.
    Монополь пүүс эрэлтийнхуульд захирагдах бөгөөд нэмэгдэл нэгж бүгээгдэхүүн, үйлчилгээг зах зээл дээр борлуулахын тулд эрэлтийн хуулийн дагуу үнээ буулгах шаардлагатай. Учир нь тухайн үнийн түвшинд уг нэмэгдэл нэгж бүтээгдэхүүн, үйлчилгээ нь бусад хүчин зүйл тогтмол үед үнээ бууруулахгүй бол борлогдох боломжгүй юм.
  • 12.
    Монополь үйлдвэрлэгч тухайнбүтээгдэхүүний зах зээлийн эрэлтийг дангаараа хангах тул олж байгаа орлогоо хамгийн их байлгахын тулд ямагт эрэлтийн муруйн мэдрэмжтэй хэсэгт үйл ажиллагаа явуулна. Пүүсийн ахиу орлого, нийт орлого Монополь пүүс зах зээл дээр бүтээгдэхүүн, үйлчилгээг нэмж борлуулахын тулд үнээ буулгадагтай уялдан пүүсийн ахиу орлогын муруй нь үнээсээ ямагт бага байдаг ( P> MR)
  • 13.
    Монополь пүүсийн ахиу борлуулсанбүтээгдэхүүний орлого нь түүний нэгжийн үнээс бага байдаг учир монополь пүүсийн ахиу орлогын муруй нь түүний эрэлтийн муруйн доогуур байрлана.
  • 18.
    Дээрх зургаас үндэслэндараах хэд хэдэн дүгнэлтийг хийж болно. Үүнд: 1.P > MR 2. Ed >1 → MR > 0 → Q 𝗍→ TR 𝗍 3. Ed = 1 → MR = 0 → TR max 4. Ed <1 → MR <0 → Q 𝗍→ TR ↓
  • 19.
    Монополь пүүсийн ашгийншинжилгээ Ашгийг хамгийн их байлгах 2 хандлага 1. π = TR – TC→ max 2. MR = MC Энэ 2 хандлага аль ч зах зээл дээр хүчинтэй 1. Монополь пүүсийн ашиг: 𝜋 = 𝑇𝑅 − 𝑇𝐶 𝜋 – пүүсийн ашиг 𝑇𝑅 – пүүсийн нийт орлого 𝑇𝐶 – пүүсийн нийт зардал
  • 27.
    Дээрх зургыг завсартус бүрээр нь тайлбарлъя. 1. (0 ; QA) → TR - TC = - 2. (QA; QB)→ TR - TC = + 3. (QB; +∞) → TR - TC = - B 4. QAба Q – ийг хугарлын цэг,TR - TC = 0 5. Q*→ TR - TC = 𝜋 max
  • 28.
    Монополь үйлдвэрлэгч хамгийних ашиг олохын тулд MR = MC байх хэмжээний бүтээгдэхүүн үйлдвэрлэж, түүнийгээ зах зээлийн эрэлтийн муруйд тохирох үнээр борлуулна.
  • 31.
    ➢ АТС =Р бол пүүсийн нийт орлого нийт зардалтай тэнцүү бөгөөд пүүс ашиг ч үгүй алдагдал ч үгүй ажиллана. Үүнээс өөр үйлдвэрлэлийн алдагдалтай ажиллах тул энэ нь түвшинд пүүсийн пүүс хувьд хамгийн оновчтой сонголт юм.
  • 33.
    ➢ АТС >Р Хэрвээ монополь пүүсийн үйлдвэрлэлийн дундаж зардал нь бүтээгдэхүүн, үйлчилгээний зах зээлийн үнээс их бол пүүсийн нийт орлого нийт зардлаас бага бөгөөд пүүс ашиггүй ажиллаж байнa
  • 36.
    Монополь пүүсийн эрэлт,ахиу орлого, ахиу зардал, нийг орлого, зардал, ашгийн шинжилгээг тодорхой жишээн дээр тайлбарлая. Тоо хэмжээ q Үнэ P Нийт орлого TR Нийт зардал TC Ахиу орлого MR Ахиу зардал MC 0 400 0 290 -290 - - 1 360 360 350 10 360 60 2 320 640 400 240 280 50 3 280 840 440 400 200 40 4 240 960 500 460 120 60 5 200 1000 600 400 40 100 6 160 960 740 220 -40 140 7 120 840 920 -80 -120 180 8 80 640 1140 -500 -200 220
  • 38.
    Монополь зах зээлдээр үйлдвэрлэлийн болон хуваарилалтын үр ашиг хангагддаггүй. Хуваарилалтын үр ашиг хангагддаггүйн нийгмийн сайн сайхан байдал хамгийн улмаас их байж чадахгүй бөгөөд нийгмийн алдагдал үүсдэг.
  • 40.
    Төрийн зохицуулалт бүхиймонополь • МЗЗ-ийн пүүсийн тэр дундаа аргагүй монополь пүүсийн үнийг төрөөс зохицуулж байдаг • Зохицуулахдаа P=MC байхаар үнэ тогтоовол пүүс алдагдал хүлээж ажиллах боломжгүй болно • Тиймээс P=ATC байхаар үнийг зохицуулдаг
  • 41.
    ТӨРИЙН ЗОХИЦУУЛАЛТ БАМОНОПОЛИЙН ТЭНЦВЭР [F] ба [A] – монополийн үеийн үндсэн тэнцвэр [E] – өрсөлдөөний үеийн тэнцвэр [B] → монополийн дундаж нийт зардал 𝑸𝒎 ба 𝑷𝒎 – монополийн үеийн үнэ ба үйлдвэрлэлийн хэмжээ 𝑸𝑬 ба 𝑷𝑬 – өрсөлдөөний үеийн үнэ ба үйлдвэрлэлийн хэмжээ 𝑸𝑮 ба 𝑷𝑮 – төрийн зохицуулалт буюу монополийн олох ашиг тэг байх үеийн үнэ ба үйлдвэрлэлийн хэмжээ
  • 43.
    Аргагүй монополийг үнээрнь зохицуулах хоёр арга байдаг. Үүнд: Нэгдүгээрт, нийгмийн хувьд хамгийн оновчтой түвшин болох үнийг ахиу зардалтай. тэнцүүлэх зарчим Хоёрдугаарт, үнийг дундаж зардалтай тэнцүүлэх зарчмаар зохицуулна.
  • 44.
  • 45.
    МӨЗЗ ба МЗЗба ТӨЗЗ Сонирхолтой нь уг МӨЗЗ нь ТӨЗЗ болон МЗЗ-ийн шинжийг агуулсан байдаг МӨЗЗ ба МЗЗ Бүтээгдэхүүний ялгаатай байдал нь тухайн үйлдвэрлэдэг бүтээгдэхүүнийхээ хувьд МӨЗЗ - ийн пүүс монополь байдалтай болоход хүргэдэг МӨЗЗ ба ТӨЗЗ Олон пүүстэй байдаг нь МӨЗЗ-ийн пүүсийн богино болон урт хугацаанд хамгийн их ашигтай ажиллах нөхцлийг ТӨЗЗ-ийн пүүсийхтэй адилхан болгодог.
  • 46.
    Тиймээс МӨЗЗ -ийн пүүс богино хугацаанд эдийн засгийн ашигтай болон алдагдалтай ажиллаж болно Энэ байдал нь ТӨЗЗ-ийн нэгэн адил урт хугацаанд МӨЗЗ дээр пүүс эдийн засгийн ашиггүй болох нөхцөлд хүргэнэ
  • 48.
    МӨЗЗ үеийн пүүсийнэрэлт, ахиу орлого болон нийт орлогын муруй МӨЗЗ дээр харьцангуй олон өрсөлдөгч пүүсүүд байх тул тухайн пүүсийн бүтээгдэхүүн, үйлчилгээний эрэлт нь үнийн өөрчлөлтийг нэлээд хүчтэй мэдрэх буюу ТБӨЗЗ - ийн бусад хэлбэрүүдтэй харьцуулахад мэдрэмж сайтай байдаг.
  • 50.
    МӨЗЗ дээр ажиллажбуй пүүсийн эрэлтийн муруй нь төгс бус өрсөлдөөнт зах зээлийн бусад хэлбэрүүдтэй харьцуулахад хэвтээдүү байрлалтай байна. Гэхдээ эрэлтийн муруй шулуун үед цэг бүр дээрхи мэдрэмж нь өөр, харин гиперболлог үед цэг бүр дээрээ ижил мэдрэмжтэй гэдгийг санах хэрэгтэй. Дээрх хоёр тохиолдлыг зурагаас харж болно.
  • 53.
    МӨЗЗ дээр ажиллажбуй пүүс нь ашгийг хамгийн их байлгахыг зорих бөгөөд зах зээлийн бусад хэлбэрүүдийн адил MR = MC нөхцлийг баримтлана. Пүүсийн хувьд төгс өрөлдөөнт зах зээлийн адил бүтээгдэхүүн, үйлчилгээний эрэлтээсээ хамааран ашгийн 5 боломжит тохиолдол байна.
  • 54.
    1.P>ATC Пүүсийн бүтээгдэхүүн, үйлчилгээнийнэгжийн үнэ нь нэгж бүтээгдэхүүн, үйлчилгээний үйлдвэрлэлийн дундаж зардлаасаа их тул пүүс ашигтай ажиллана. Пүүс бүтээгдэхүүн, үйлчилгээний нэгж тутмаас (P - ATC) хэмжээний ашиг олох бөгөөд нийт дүндээ (P- ATC)*Q хэмжээний ашиг олох болно.
  • 55.
    Монопольт өрсөлдөөнт пүүсийнбогино хугацаан дахь үнэ ба гарцын хэмжээ
  • 57.
    2.P=ATC Пүүсийн бүтээгдэхүүн, үйлчилгээнийнэгжийн үнэ нь нэгж бүтээгдэхүүн, үйлчилгээний үйлдвэрлэлийн дундаж зардалтайгаа тэнцүү тул пүүс ашиггүй,алдагдалгүй ажиллана. Гэвч пүүс үйлдвэрлэл явуулсны үр дүнд хувьсах нөхөж болон тогтмол зардлаа орлогоороо бүрэн байгаа тул пүүсийн хувьд үйлдвэрлэл явуулах нь үйлдвэрлэлээ зогсоохоос ашигтай юм.
  • 60.
    3.ATC > P>A VC Пүүсийнбүтээгдэхүүн, үйлчилгээний нэгжийн үнэ нь нэгж бүтээгдэхүүний, үйлчилгээний үйлдвэрлэлийн дундаж зардлаасаа бага тул пүүс алдагдалтай ажиллана. Пүүс бүтээгдэхүүн, үйлчилгээний нэгж тутмаас (ATC - P) хэмжээний алдагдал хүлээх бөгөөд нийт дүндээ (ATC- P)*Q хэмжээний алдагдалтай ажиллана.
  • 61.
    Гэвч пүүс үйлдвэрлэлявуулсны үр дүнд хувьсах зардлаасаа гадна тогтмол зардлынхаа тодорхой хэсгийг нөхөж байгаа тул пүүсийн хувьд үйлдвэрлэл явуулах нь үйлдвэрлэлээ зогсоохоос ашигтай юм. Иймээс пүүс алдагдалтай боловч бүтээгдэхүүн, үйлчилгээг үйлдвэрлэсээр байх болно. MR = MC үйлдвэрлэлийн хэмжээ нь алдагдалыг хамгийн бага түвшинд хүргэнэ
  • 64.
    4. P =AVC Пүүсийн бүтээгдэхүүн, үйлчилгээний нэгжийн үнэ нь нэгж бүтээгдэхүүн, үйлчилгээний үйлдвэрлэлийн дундаж хувьсах зардалтай тэнцүү тул алдагдалтай ажиллана. Энэ тохиолдолд пүүс бүтээгдэхүүн, үйлчилгээний үйлдвэрлэлийн нийт орлогоороо хувьсах зардлаа нөхөж,тогтмол зардлаа нөхөж чадахгүй байгаа тул пүүсийн тухайн бүтээгдэхүүн, үйлчилгээний үйлдвэрлэлээ зогсоох болно.
  • 66.
    5. P<A VC Пүүсийн бүтээгдэхүүн,үйлчилгээний нэгжийн үнэ нь нэгж бүтээгдэхүүн, үйлчилгээний үйлдвэрлэлийн дундаж хувьсах зардлаасаа бага тул алдагдалтай ажиллана. Энэ тохиолдолд пүүс бүтээгдэхүүн, үйлчилгээний үйлдвэрлэлийн нийт орлогоороо хувьсах нөхөж ч чадахгүй байгаа тул пүүсийн үйлчилгээний үйлдвэрлэлээ зардлаа тухайн зогсоох бүтээгдэхүүн, болно
  • 67.
    Монопольт өрсөлдөөнт захзээлийн урт хугацааны тэнцвэр Монопольт өрсөлдөөнт зах зээлийн урт хугацааны тэнцвэр нь төгс өрсөлдөөнт зах зээлтэй нэлээд төстэй байдаг Учир нь зах зээлийн энэ хоёр хэлбэрийн хувьд шинэ өрсөлдөгч пүүсүүд зах зээлд нэвтэрч, зах зээлээс гарах нь хялбар, чөлөөтэй бөгөөд зардал бага байдагтай холбоотой.
  • 68.
    Хэрэв монопольт өрсөлдөөнтхэлбэрийн пүүсийн бүтээгдэхүүн, үйлчилгээний зах зээл нь ашигтай буюу P > ATC бол шинээр пүүсүүд уг зах зээлд нэвтэрч , өрсөлдөгч пүүсүүдийн тоо нэмэгдсэнээр тухайн нэг пүүст ноогдох хэрэглэгчдийн тоо буурч, бүтээгдэхүүн, үйлчилгээний эрэлт буурах болно. Энэ үйл явц бүтээгдэхүүн, үйлчилгээний зах зээлийн тэнцвэрт үнэ буурсаар P = ATC нөхцөл хангагдтал буюу уг бүтээгдэхүүн, үйлчилгээний зах зээл пүүст эдийн засгийн ашиггүй болтол үргэлжилнэ.
  • 69.
    Харин тухайн бүтээгдэхүүн,үйлчилгээний зах зээл ашиггүй буюу P < ATC бол зах зээлээс пүүсүүд гарч, өрсөлдөгч пүүсүүдийн тоо нэмэгдэж, бүтээгдэхүүн, үйлчилгээний эрэлт өсөх болно. Энэ үйл явц бүтээгдэхүүн, үйлчилгээний зах зээлийн үнэ өссөөр P = ATC нөхцөл хангагдтал буюу уг бүтээгдэхүүн, үйлчилгээний зах зээл пүүст алдагдалгүй болтол үргэлжилнэ.
  • 70.
    Урт хугацаанд монопольтөрсөлдөөнт зах зээл дээр хэрвээ ашигтай бол пүүсүүдийн тоо нэмэгдсэнээр, зах зээлийн үнэ буурч, хэрвээ ашиггүй бол пүүсүүдийн тоо буурч зах зээлийн үнэ өссөний үр дүнд P=ATC нөхцөл хангагдах буюу пүүсүүд хэвийн ашигтай ажиллах болно. Энэ тохиолдлыг дараах зургаас харж болно. Үүнийг монопольт өрсөлдөөнт зах зээлийн урт хугацааны тэнцвэр гэж нэрлэдэг.
  • 75.
    Пүүсүүдийн монопольт өрсөлдөөнтзах зээлд чөлөөтэй орох болон гарах нөхцөл нь урт хугацаанд пүүс тэг эдийн засгийн ашигтай, илүүдэл хүчин чадалтай ажиллах үр дүнг бий болгоно. Монопольт өрсөлдөөнд бүтээгдэхүүнээ шинэчилж, хөгжүүлдэг. ажиллаж шинэ байгаа пүүс бүтээгдэхүүнийг
  • 78.
    Зах зээлийн төвлөрлийгхэмжих: Олигополийг тодорхойлох нь Олигополь пүүсүүдийн зах зээл гарт төвлөрч нь цөөхөн байдгийг хэдэн том хэмжих хоёр үндсэн аргачлал байдаг. Үүнд: 1. Төвлөрлийн харьцаа (Concentration Ratio-CR): Зах зээлд давамгайлж байгаа том пүүсүүдийн эзэмшиж байгаа зах зээлийн хувиудын нийлбэрээр тодорхойлогддог.
  • 79.
    Херфиндал-Хиршманы Индекс (ХХИ) Индекснь тухайн зах зээлд үйл ажиллагаа явуулж буй бүх пүүсүүдийн эзэмшиж буй зах зээлийн хувийг квадрат зэрэг дээшлүүлэн нийлбэр авснаар тодорхойлогдоно. 1 2 𝑛 𝐻𝐻𝐼 = 𝑆2 + 𝑆2+. . . +𝑆2 = ෍ (𝑖−1 ) 𝑆2 Уг индексийн давуу тал нь, төвлөрлийн харьцаагаар илэрхийлэгддэггүй зах зээлийн хүчийг хэмжиж байдаг. ХХИ-ийн хувьд 1000-аас дээш байвал тухайн зах зээлийг олигополь гэж үздэг.
  • 80.
    Олигополь зах зээлийгдээрх байдлаар ангилахаас гадна: Олон улсын: автомашины дугуйн зах зээл, компьютерийн программ хангамжийн зах зээл гэх мэт Үндэсний: манай улсын хувьд арилжааны банкны зах зээл Орон нутгийн: хотод гурилан бүтээгдэхүүний зах зээл монопольт өрсөлдөөнт байхад орон нутаг, хөдөөд цөөн тооны үйлдвэрлэгчтэй олигополь зах зээл гэж ангилдаг.
  • 83.
    Олигополийн үйл хөдлөл Тоглоомынонол Энэ хэсэгт олигополь зах зээл дээр пүүсүүд хэрхэн оновчтой шийдвэр гаргадгийг үзнэ. Өрсөлдөөний бусад хэлбэрүүд төгс өрсөлдөөн, монополь болон монопольт өрсөлдөөний нөхцөлд пүүс бүр бусад өрсөлдөгч пүүсүүдийн хариу үйлдлээс үл хамаарсан, бие даасан шийдвэр гаргадаг.
  • 84.
    Эдгээр пүүсийн шийдвэргаргах зарчим нь маш энгийн, MR=MC зарчмаар ашиг хамгийн их байх үйлдвэрлэлийн түвшинг сонгодог. Дээрх арга нь олигополийн нөхцөл пүүсийн шийдвэр гаргах зарчим болж чаддаггүй. Олигополийн гол шинж чанар нь бүр пүүс бүр шийдвэр гаргахдаа өрсөлдөгчийнхөө хариу үйлдлийг урьдчилан тооцох шаардлагатай стратегийн харилцан хамааралтай байдаг
  • 85.
    үнэ, үйлдвэрлэлийн хэмжээболон Олигополийн маркетингийн шийдвэр нь бусад пүүсүүдийн шийдвэртэй харилцан хамааралтай байдаг нь хөзөр, шатар гэх мэт стратегийн тоглоомын мөн чанартай адилхан байдаг. Ийм төрлийн тоглоомыг тоглох хамгийн шилдэг арга нь өрсөлдөгч тоглогчийн тоглох арга, нүүдлээс хамааруулан өөрийн шийдвэрийг гаргах явдал юм.
  • 87.
    Тоглогчид нь (олигопольпүүсүүд) өөрсдийн үйл хөдлөлийг өрсөлдөгчдийнхөө үйл хөдлөл болон хүлээгдэж буй хариу үйлдэлд тохируулан төлөвлөх ёстой болно. Ийм стратеги шаардсан нөхцөл байдалд хүмүүс хэрхэн үйл хөдлөлөө хийхийг судалдаг салбарыг тоглоомын онол гэдэг. Энгийн тоглоомын онолын загварыг ашиглан олигополийн үйл хөдлөлийг авч үзье
  • 88.
    Олигополь зах зээлдээр зөвхөн хоёр - пүүс (“Кока Кола” болон “Пепси Кола”) үйл ажиллагаа явуулдаг буюу дуополь зах зээл, пүүсүүд нь нэгэн төрлийн бүтээгдэхүүн (ундаа) үйлдвэрлэдэг гэж үзье Пүүс бүр “өндөр үнийн” болон “бага үнийн” гэсэн хоёр боломжит стратегиас сонголт хийнэ. Пүүс бүрийн олох ашиг өөрийнх нь сонгосон болон өрсөлдөгчийнх нь сонгосон стратегиас хамаарна. /Зураг /
  • 89.
    Дуополь зах зээлийнхожлын матриц Кока Кола Өндөр үнийн Бага үнийн Пепси Кола Өндөр үнийн А (22;22) В (25;16) Бага үнийн C (16;25) D (18;18)
  • 90.
    Пүүс бүр хоёрболомжит стратегитай байна. Хаалтанд байгаа тооны эхнийх нь Кока Кола-гийн ашгийг илэрхийлэх бол арынх нь Пепси Кола-гийн ашгийг илэрхийлнэ. Үсгээр тэмдэглэсэн хожлын матрицын нүд бүр нь хоёр пүүсийн нэг, нэг стратегийн хослолыг илэрхийлж уг хослолын үеийн пүүсүүдийн олж авах ашгийн хэмжээг харуулна.
  • 91.
    Стратегийн харилцан хамааралтайбайдал. Зурагт өгөгдсөн тоон мэдээлэл нь хийсвэр боловч тэдгээрийн хоорондын хэдийгээр харилцан хамаарал бодит байдлыг илэрхийлж чадна. Өөрөөр хэлбэл, олигополь пүүс өөрийн үнийн стратегиа өөрчлөх замаар өөрийнхөө нэмэгдүүлэн, өрсөлдөгч пүүсийнхээ ашгийг ашгийн хэмжээнд нөлөөлж чадна гэсэн стратегийн харилцан хамааралтай байдлыг харуулж байна
  • 92.
    Хуйвалдах хандлага. Зураг 1нь олигополь пүүс нь өрсөлдөгч пүүстэйгээ хамтын ажиллагаа буюу хуйвалдаан хийх замаар илүү хожоо олж чадна гэдгийг мөн харуулдаг. Дээрх жишээний хувьд хоёр пүүс зэрэг өндөр үнийн стратегиа ашиглана гэж тохирсноор ашгаа тус бүрдээ 18 саяас (“D” нүд) 22 сая ам.доллар (“А” нүд) болгон өсгөж чадна.
  • 93.
    Хуурах. Хожлын матриц ньяагаад хуйвалдааны гэрээгээ зөрчих, хуурах үйлдлийг хийх хандлага олигополиудад хүчтэй байдгийг тайлбарлана. Хоёр пүүс хоёулаа хуйвалдсан үнийн тохиролцоогоо зөрчин, бие биенээ хуурахыг хүсэж эхэлнэ. Учир нь аль ч пүүс бага үнийг сонгон стратегиа өөрчилснөөр олж авах ашгаа 25 сая ам.доллар болтол нэмэгдүүлж чадна
  • 95.
    Хугарсан эрэлтийн муруйнзагвар A, В болон С гэсэн гурван ижил хэмжээний пүүс ялгаатай бүтээгдэхүүн үйлдвэрлэн ажилладаг нэгэн хийсвэр олигополь зах зээлийг авч үзье. Үүнд: 1.Пүүсүүд нь бие даасан байдлаар, хуйвалдааны бус замаар үнээ тогтоодог 2.А пүүсийн тогтоосон үнэ болон үйлдвэрлэх бүтээгдэхүүний тоо хэмжээ нь Зураг 2.-д үзүүлснээр, харгалзан, Р0 ба Q0 байна
  • 96.
    Пүүсүүд хоорондын харилцанхамааралтай байдал болон өрсөлдөгчийнх нь хариу үйлдлийн тухай тодорхой бус байдал зэргээс шалтгаалан олигополь пүүсийн эрэлтийн муруй ямар байх нь тодорхойлогдоно. Аль нэг пүүсийн үнийн өөрчлөлтөнд үзүүлэх өрсөлдөгчдийнх нь хариу үйлдлийг үндсэнд нь, үнийн өөрчлөлтийг дагах болон үнийн өөрчлөлтийг тооцохгүй байх гэж ялгаж авч үзнэ.
  • 97.
  • 99.
    [A] Хуйвалдааны бусолигополь пүүсийн эрэлт болон ахиу орлогын муруйнуудын налалт нь өрсөлдөгч пүүсүүдүүд өгөгдсөн үнэ Р0-ээс эхлэх үнийн ямар нэгэн өөрчлөлтийг дагах (D1 ба МR1) эсвэл тооцохгүй байхаас (D2 ба MR2) хамаарна. [Б] Ерөнхийдөө, олигополийн өрсөлдөгчид нь үнийн өсөлтийг тооцохгүй, харин үнийн бууралтыг дагадаг.
  • 103.
  • 104.
    Хэрвээ олигополь пүүсүүдижил эрэлтийн болон зардлын нөхцөлтэй байвал тэдгээр нь нийт гарцын хэмжээгээ хязгаарлаж, нэг ерөнхий үнэ тогтоохоор хуйвалдаж болно. Үр дүнд нь, пүүс бүр монополь пүүс байсан бол тогтоох байсан Q0 ба Р0 хослолыг тогтооно. Энэ үнэ болон гарцын хэмжээний хослол нь олигополь пүүс бүрийн ашгийг хамгийн их байлгаснаар (тэмдэглэсэн талбай) тэдгээрийн хамтарсан ашгийг мөн хамгийн их түвшинд хүргэнэ.
  • 105.
    Үнээр хошуучлагчийн загвар Үнээрхошуулагчийн загвар нь бодит байдал дээр олигополиуд үнээ тогтоохдоо ашигладаг, хуйвалдааны бус зарчим юм. Гол агуулга нь олигополь “давамгайлагч”- хамгийн том, зах зээл дээрх эсвэл хамгийн үр ашигтай пүүс нь үнийн өөрчлөлтийг эхэлж хийхэд бусад бүх пүүс уг өөрчлөлтийг их, бага ямар нэг хэмжээгээр шууд дагаж өөрчилдөг үйл ажиллагааг хэлдэг.
  • 106.
  • 107.