1
TAYLOR’S UNIVERSITY
BACHELOR OF SCIENCE (HONOURS) IN ARCHITECTURE
ARC1215 METHODS OF DOCUMENTATION & MEASURED DRAWING
THE DISTRICT OFFICER’S HOUSE
BATU GAJAH
JANUARY 2015
2
i. DECLARATION
This report is submitted for the subject ARC 1215 Methods of Documentation & Measured Drawings by the School of Architecture, Building and Design
of Taylor’s University to obtain 5 credits for Practicum 1.
Name of Building : The District Officer’s House
Address : No.9 , Jalan Changkat , 31000 Batu Gajah, Perak, Malaysia
Supervised by : Mr. Izwan Nor Azhar
A Group Effort By :
0315573 Choong Lai Mun
0308719 Cheah Ee Von
0317197 Joash Lim Yun An
0318217 Evelyn Sinugroho
0318742 Crystallina Alecia Kaya Anak Andrew
0317057 Maria Rosa Seu
0310892 Sumitchaithamdee A/L Ehrin
0316379 Loo Mei Chuen
0316118 Low Tze Hou
0319102 Leong Jia Chi
0315671 Liew Qiao Li
0314079 Tan Zi Cin
0311128 Lee Yuan June
0311085 Nur Bahirah Binti Abdul Rahman
0304211 Siti Qistina Binti Shah
0311662 Anis Nabila Binti Amir Hamzah
0314575 Danar Jovian Aditya Vadya
0314421 Mahi Abdul Muhsin
0311265 Lim Choon Wah
0318538 Wong Teng Chun
0320826 Tan Cui Zhi
0313822 Preston Liew Ru Ping
0310354 Kelvin Cheong Cheng Lee
0317774 Julia Shenjaya
0311561 Mohd Hasif Fawwaz Bin Sukiman
Figure i (Above) : Group picture of the team
3
ii. ACKNOWLEDGEMENT
We would like to take this opportunity to convey our gratitude and thankfulness to :
Mr. Izwan Nor Azhar, whom without his guidance and wisdom, this would not have been possible.
The caretaker of the District Officer’s House; Mr Esham Mudin Bin Idris, who came by every morning to open the entrance of the house and ensure
that electricity and water was available to us during our time there. Thank you too for providing us with informations regarding the house.
The National Archive, Arkib Negara
Municipal Council of Batu Gajah, Majlis Perbandaran Batu Gajah
Batu Gajah Public Works Department, Jabatan Kerja Raya Batu Gajah
Ipoh Public Library, Perpustakaan Awam Ipoh
Batu Gajah Public Library, Perpustakaan Awam Batu Gajah
And finally to the 25 students in this group whom without their hard work and dedication, this project would not be a success.
Thank You.
4
iii. ABSTRACT
	 The District Officer’s House, also known as Kediaman Rasmi Pegawai Daerah Kinta, is located in Jalan Changkat, Batu Gajah, Perak. Built in
the 1890s, this building has observed several site context changes and never faced any functional changes itself. It is one of the many heritage buildings
in Batu Gajah that has been chosen to be part of the Batu Gajah Heritage Trail. This rest house was used to conduct a measured drawing analysis for
our Measured Drawing and Methods of Documentation module in our Practicum 1.
	 Our group of 25 students aim to enlighten what an architectural marvel this building is as it merely observes its changes instead of taking part in
it. To do this, we measured and documented the building as well as conducted extensive research and analysis in order to gain all the relevant information
during our six day site visit to Perak.
	 All the information that we have compiled have been translated into a set of measured drawings, a photo book, a report ,as well as a physical
model.
5
iv. LIST OF ILLUSTRATIONS
Diagram 3.1 : Site plan of Batu Gajah
Diagram 3.2 (Top) : Segregation of the spaces on the ground
floor.
Diagram 3.3 (Bottom) : Segregation of spaces on the first floor.
Diagram 3.4 (Top) : Example of classic British house plan
Diagram 3.5 (Bottom) : Example of traditional Malay house plan
Diagram 3.6 (Top) : Private and public areas on the ground floor
Diagram 3.7 (Bottom) : Private and public areas on the first floor
Diagram 3.8 (Top) : Location of the living room on the first floor of the
District Officer House indicating a semi- private
space
Diagram 3.9 (Top) : Location of the dining area on the ground floor of
the house indicating a semi-private space
Diagram 3.10 (Top) : Location of the VIP room on the ground floor of
the house indicating a private space
Diagram 3.11 (Top) : Location of the guest room on the ground floor of
the house indicating a private space
Diagram 3.12 (Top) : Location of the wet and dry kitchens areas on the
		 ground floor of the house indicating private spaces
Diagram 3.13 (Top) : Location of the maids’ rooms on the ground floor
of the house indicating private spaces
Diagram 4.1 (Bottom) : Location of the usage of timber floor-
ing on the first floor
Diagram 4.2 (Bottom) : Location of the usage of veneer wood
flooring on the ground floor
Diagram 4.3 (Bottom) : Location of the usage of terracota
tiles on the ground floor’s outdoor
Diagram 4.4 (Bottom) : Location of the usage of ceramic tiles
on the first floor
Diagram 4.5 (Bottom) : Location of the usage of terrazo tiles
on the ground floor
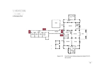
Diagram 5.1 : Ground floor plan indicating sliding
doors labeled D1, D5 and D14.
Diagram 5.2 (Left) : D1
Diagram 5.3 (Left) : D5
Diagram 5.4 (Left) : D14
Diagram 5.5 : Ground floor plan indicating single
hinged doors labeled D10, D11 and D13
Diagram 5.6 (Left) : D10
Diagram 5.7 (Left) : D11
Diagram 5.8 (Left) : D13
Diagram 5.9 : Ground floor plan indicating double
hinged doors labeled D3, D9 and D12
Diagram 5.10 (Left) : D3
6
Diagram 5.11 (Left) : D9
Diagram 5.12 (Left) : D12
Diagram 5.13 : First floor plan indicating double
hinged doors labeled D30, D32, D33, D35 	
Diagram 5.14 (Left) : D33
Diagram 5.15 (Left) : D32
Diagram 5.16 (Left) : D35
Diagram 5.17 (Left) : D30
Diagram 5.18 : Ground floor plan indicating double hinged doors
with louvered windows labeled D6, D7, D19, and
D28
Diagram 5.19 (Left) : D6
Diagram 5.20 (Left) : D7
Diagram 5.21 (Left) : D19
Diagram 5.22 (Left) : D28
Diagram 5.23 : First floor plan indicating double hinged doors
with lattice work labeled D31 and D34
Diagram 5.24 (Left) : D31
Diagram 5.25 (Left) : D34
Diagram 5.26 : Ground floor plan indicating folding door labeled
D27
Diagram 5.27 (Left) : D27
Diagram 5.28 : Ground floor plan indicating swinging doors
labeled D18, D21, D24, amd D25
Diagram 5.29 (Left) : D18
Diagram 5.30 (Left) : D21
Diagram 5.31 (Left) : D24
Diagram 5.32 (Left) : D25
Diagram 5.33 : Ground floor plan indicating double shutter
casement windows labeled W07, W09, D19
and W12
Diagram 5.34 (Left) : W07
Diagram 5.35 (Left) : W12
Diagram 5.36 (Left) : W09
Diagram 5.37 : Ground floor plan indicating double shutter
casement windows with louvers labeled W01,
W04, W05 and W13
Diagram 5.38 (Left) : W01
Diagram 5.39 (Left) : W05
Diagram 5.40 (Left) : W13
Diagram 5.41 (Left) : W04
Diagram 5.42 :First floor plan indicating double shutter case
ment windows with llouvers labeled W39, W42,
and W56
Diagram 5.43 (Left) : W39
Diagram 5.44 (Left) : W56
Diagram 5.47 (Left) : W17
Diagram 5.48 (Left) : W15
Diagram 5.49 (Left) : W25
7
Diagram 5.45 (Left) : W42
Diagram 5.50 : First floor plan indicating double shutter
	 casement windows with lattice labelled
	 W28, W29, W31 and W49
Diagram 5.51 (Left) : W28
Diagram 5.52 (Left) : W31
Diagram 5.53 (Left) : W29
Diagram 5.54 (Left) : W49
Diagram 5.55 : First floor plan indicating double shutter
	 casement windows with lattice labelled
	 W45, W46, W48 and W66
Diagram 5.56 (Left) : W45
Diagram 5.57 (Left) : W48
Diagram 5.58 (Left) : W46
Diagram 5.59 (Left) : W66
Diagram 5.60 : Ground floor plan indicating wooden fixed window
	 labelled W19, W20, W21, and W27
Diagram 5.61 (Left) : W19
Diagram 5.62 (Left) : W21
Diagram 5.63 (Left) : W20
Diagram 5.64 (Left) : W27
Diagram 5.65 : First floor plan indicating wooden fixed
	 windows labeled W40, W43, W51, and W53
Diagram 5.66 (Left) : W40
Diagram 5.67 (Left) : W43
Diagram 5.68 (Left) : W52
Diagram 5.69 (Left) : W53
Diagram 5.70 : First floor plan indicating window screen
	 labelled W33 and W34
Diagram 5.71 (Left) : W33
Diagram 5.72 (Left) : W34
Diagram 5.73 : FIrst floor plan indicating window screen
	 labelled W50 and W51
Diagram 5.74 (Left) : W50
Diagram 5.75 (Left) : W51
Diagram 5.76 : Grounf floor plan indicating C1, C2, C3, C4 and
C6.
Diagram 5.77 (Above) : C1
Diagram 5.78 (Above) : C2
Diagram 5.79 (Above) : C6
Diagram 5.80 : C3
Diagram 5.81 : C4
Diagram 5.82 : C5
Diagram 5.83 : C8
Diagram 5.84 : Wall system of the house.
Diagram 5.85 : Isometric of the groud floor flooring.
Diagram 5.86 : Isometric of the first floor flooring.
8
Diagram 6.1 : Location map of Jalan Changkat
Diagram 6.2 : Location plan of Papan Town
Diagram 6.3 : Site plan of Rumah Besar Raja Bilah
Chart 2.1 (Middle) : Population breakdown of Perak
Chart 2.2 (Bottom) : Religion breakdowwn of Perak
Table 2.1 (Above) : District Officers timeline
Figure i (Above) : Group picture of the team
Figure 2.1 (Above) : Perak , which is also known as silver in English
Figure 2.2 (Bottom) : Old photograph of tin mining activities in Perak
Figure 2.3 (Left) : A potrait of Long Jaafar, the founder of tin in Perak
Figure 2.4 (Right) : Perak’s Kings with the members of the Japanese
Administration
Figure 2.5 (Top) : A group of European, Chinese and Malaysstand
ing beside a drilling platform
Figure 2.6 (Top) : A potrait of Chung Ah Qwee
Figure 2.7 (Bottom) :Old postcard showing tin mining activity in Perak
Figure 2.8 (Top) : Rumah Kutai, Perak
Figure 2.9 (Bottom) : Lattice arch made up of timber
Figure 2.10 (Top) : Bangunan Sultan Abdul Samad, Kuala Lumpur
Figure 2.11 (Bottom) : Masjid Ubudiah, Kuala Kangsar, Perak
Figure 2.12 : Masjid Papan, Batu Gajah with the influence of
Mandaling architecture
Figure 2.13 (Top Left) : Saint Micheal Institution, Perak
Figure 2.14 (Top Right) : The Hong Kong & Shanghai Bank, Ipoh
Figure 2.15 (Middle) : Mercantile Bank, Perak
Figure 2.16 (Bottom) : The Straits Trading Company Building, Perak
Figure 2.17 (Top) : Majestic Theater, Chamberlain Road, Ipoh
Figure 2.18 (Bottom) : The Geological Survey Building, Ipoh that was
designed by B.M Iversen
Figure 2.19 : The stone which is believed to have a size as big
as an elephant back then
Figure 2.20 (Top) : Old photograph of Batu Gajah showing a well
maintained pleasant town.
Figure 2.21 (Bottom) : Batu Gajah formerly served as a collection for tin
ore.
Figure 2.22 (Top) : Chinese tin miners
Figure 2.23 (Bottom) : Malay fishermen
Figure 2.24 : A signage indicating Jalan Changkat, Batu Gajah
Figure 2.25 : Front facade of District Officer’s House with its
surrounding
Figure 3.1 : The signage indicating the entrance of the District
Officer’s House
Figure 3.2 : Front facade of Government Rest House, Jalan
Changkat
Figure 3.3 : Front facade of The District Court Complex,
Batu Gajah
9
Figure 3.4 : Front facade of Batu Gajah Hospital, Jalan Changkat
Figure 3.5 : Fascia board which is also known as “papan sisek”
Figure 3.6 : Symmetrical element on the house that is adapted from
	 Neoclassical style
Figure 3.7 : The usage of wooden plank mostly on the first floor of the
house
Figure 3.8 (Left) : Floral ornamental carvings on the ceiling
Figure 3.9 (Top Right) : Square tuscan column that can be found in the
house
Figure 3.10 (Bottom Right) : Cornice gypsum.
Figure 3.11 (Bottom) : Interior of the living room
Figure 3.12 (Bottom) : Interior of the dining room
Figure 3.13 (Bottom) : Interior of the VIP room
Figure 3.14 (Bottom) : The interior of te guest room
Figure 3.15 (Bottom) : Interior of the dry kitchen
Figure 3.16 (Bottom) : Exterior of the maids’ rooms
Figure 3.17 : One of the pitched roofs that can be found
which shading the garage
Figure 3.18 : One of the windows that is equipped with
lattice work on top of it
Figure 3.19 (Top) : Large shady trees surrounding the house
Figure 3.20 (Bottom) : Greeneries around the compound area
Figure 4.1 : Concrete; the material that are mostly used
on the first floor of the house
Figure 4.6 : Gypsum plaster decoration to enhance the ceiling
Figure 4.7 : Terracota tiles covering the roof of the District Officer’s
House
Figure 4.8 (Top) : Zoomed in of the exterior terracota tile
Figure 4.9 (Top Left) : Ceramic tile in green (type 1)
Figure 4.10 (Top Middle) : Ceramic tile in peach (type 2)
Figure 4.11 (Top Right) : Ceramic tile in pink (type 3)
Figure 4.12 (Left) : Porcelain tile in peach (type 1)
Figure 4.13 (Middle) : Porcelain tile in blue (type 2)
Figure 4.14 (Right) : Porcelain tile in yellow (type 3)
Figure 4.15 (Top) : Close up of the terrazo tile
Figure 5.1 : A locked panel door with a blocked staircase
in front of Bathroom 2 on the first floor.
Figure 5.2 (Right) : D1 sliding door which is located at the main entrance.
Figure 5.3 (Right) : D5 ; a sliding door located at the dining room.
Figure 5.4 (Right) : D14 sliding door ;one of the main entrance to the wet
kitchen.
Figure 5.5 (Right) : D10 is only the door connecting VIP room with Guest
room.
Figure 5.6 (Right) : The back view of D11.
Figure 5.7 (Right) : D13 ; the door that is located under the staircase
near the guest room
Figure 5.8 (Right) : D3 ;double hinged door with glass panels locat
ed inside the VIP living room
10
Figure 5.9 (Right) : D9; doubled hinged door inside the guest
room with triple panels each side
Figure 4.2 : Zoomed in of the Chengal wood
Figure 4.3 : Stripped part on one of the walls exposing the clay brick
mansory
Figure 4.4 (Top) : Close up of the timber flooring
Figure 4.5 (Top) : Close up of the veneer wood flooring
Figure 5.10 (Right) : D12; double hinged door with five narrowed
panels
Figure 5.12 (Right) : D33; double hinged door as the entrace to the
master bed room
Figure 5.13 (Right) : D32; Door to the entrace of master bed room’s
bathroom
Figure 5.14 (Right) : D35; eight panels double hinged door
Figure 5.15 (Right) : D30; upon entering the bedroom
Figure 5.16 (Right) : This door located near the dining area decorated
with glass
Figure 5.17 (Right) : Type of door used in the dry kitchen
Figure 5.18 (Right) : Type of door used at the garage together with the
fascia board
Figure 5.19 (Right) : The door of the outdoor water closet
Figure 5.20 (Right) : D31; can be found upon entering master chang
ing room
Figure 5.21 (Right) : The door upon entering the changing room
Figure 5.22 (Right) : Folding door that covers the garage
Figure 5.23 (Right) : Swinging door; located at the wet kitchen	
Figure 5.24 (Right) : Swinging door at the maids’ rooms
Figure 5.25 (Right) : Another swinging door at the maid’s room’s balcony
Figure 5.26 (Right) : Main swinging door at the maids’ rooms
Figure 5.27 : Well lit area by the fenestrations on the first floor
Figure 5.28 (Right) : W07 which located at the wet kitchen.
Figure 5.29 (Right) : W12 which located along the hallway.
Figure 5.30 (Right) : W09 which only contains 6 columns of glasses.
Figure 5.31 (Right) : Inside view of W01; which located right beside main
staircase.
Figure 5.32 (Right) : Two of W05 placed at the dining room.
Figure 5.33 (Right) : W13 which contains black glasses is located at VIP
room.
Figure 5.34 (Right) : W04 which placed beside the landing of staircase
provides sunlight
Figure 5.38 (Right) : W17 which located in the surau
Figure 5.39 (Right) : W15 ; located at the surau
Figure 5.40 (Right) : W25 which located at the storage
Figure 5.35 (Right) : W39 with louver can be found in Master Bathroom.
Figure 5.36 (Right) : W56 slightly smaller than W39 is placed in Bath
room1
Figure 5.37 (Right) : Perspective view of W42 in Master Bathroom.
11
Figure 5.41 (Right) : W28; located in the family gathering space
Figure 5.42 (Right) : W31 can also be found in the family gathering
space
Figure 5.43 (Right) : W29; can be viewed from the exterior of the first
floor
Figure 5.44 (Right) : W49 which is located in the bedroom 1 and 2
Figure 5.45 (Right) : W45 ; located in the master changing room
Figure 5.46 (Right) : W48; located in the family gathering space
Figure 5.47 (Right) : W46; located in the family gathering area
Figure 5.48 (Right) : Windows in the daughter’s room
Figure 5.49 (Right) : W19 which located in the Guest Bathroom
Figure 5.50 (Right) : W21 which is located in the outdoor water closet
Figure 5.51 (Right) : W20 which has similar design to W21
Figure 5.52 (Right) : W27 which is located in the storage
Figure 5.53 (Right) : W40 which is located in the Master bathroom
Figure 5.54 (Right) : W43 which is located in the master bathroom
Figure 5.55 (Right) : W52; locared in the bathroom 1
Figure 5.56 (Right) : W53 which is located in bathroom 1
Figure 5.57 (Right) : Window screen which is located in the master
changing room
Figure 5.58 (Right) : W34 which is located in the other side of master
changing room
Figure 5.59 (Right) : Window screen located in the Changing Room 1.
Figure 5.60 (Right) : Window screen which located in the other side of
Changing Room1.
Figure 5.61 : The base of the column along the corridor outisde.
Figure 5.62 (Below) : C1 can be found in the porch with two tuscan
columns and an arc in the middle.
Figure 5.63 (Below) : A basic tuscan columns can be seen all over the
building.
Figure 5.64 (Below) : Tuscans columns are used as the
supporters of the arccs.
Figure 5.65 (Left) : C3 can be found at maids’ room entrance.
Figure 5.66 (Right) : C4 can be found at the other side of maids’ room.
Figure 5.67 : A simple column which without capital
and base can be found on first floor.
Figure 5.68 : Arc between two columns can be found in the
porch
Figure 5.69 : Arcs which create pathway in
	 dining room.
Figure 5.70 (Left) : A closer view of the arc in between two columns.
Figure 5.71 (Middle) :A single arc opened up a pathway at the side of the
house.
Figure 5.72(Right) : Two arches emphasize a balancing sense concept of	
	 the house.
Figure 5.73 (Above) : Wooden beam can be seen clearly along the corri
dor.
Figure 5.74 (Below) : An opening of the flooring system allows visitor to
the first floor.
12
Figure 5.75 (Above) : Side view of the housing showing the different size
of pitched roof.
Figure 5.76 (Below) : A close look up of the roof of maids’ room.
Figure 5.77 (Above) : This bracket is found on first floor.
Figure 5.78 (Below) : The exterior brackets look more attractive with the
shape
Figure 5.79 (Above) : A structure called ‘Papan Penutup Meleh’ is placed
on top of the fascia board.
Figure 5.80 (Below) : This fascia board looks simplier compare with the
one on main building roof.
Figure 5.81 (Above) : The main staircase which placed beside the living
room.
Figure 5.82 (Below) : The secondary staircase placed in Hallway 2.
Figure 5.83 : Warm light carried out from the neoclassical
single light wall sconces
Figure 5.84 : Neoclassical ceiling light meander is placed in VIP
room.
Figure 5.85 : Neoclassical single wall sconce in dining room.
Figure 5.86 : Neoclassical single wall sconce in VIP room.
Figure 5.87 : Neoclassical single wall sconce in Family Gathering Space
on first floor.
Figure 5.88 : An organic molded pattern brings out the harmonious feel
ing to the VIP room.
Figure 5.89 : A more crafted ornamentation on the ceiling of living room.
Figure 5.90 : The molded ornamentation along the outline of windows.
Figure 5.91 : The ventilation on the wall can be one of the decorative
element of the house.
Figure 6.3 : List of former and current Kinta District Officers
Figure 6.1 : A potrait of Raja Bilah
Figure 6.2 : A potrait of Raja Bilah
Figure 6. 3 : Front facade of The District Officer’s House
Figure 6.4 : Front facade of The Raja Bilah Mansion
Figure 6.5 : Clay brick masonry
Figure 6.6 : Main door
Figure 6.7 : Panel inner door
Figure 6.8 : Casement window of District Officer’s House
Figure 6.9 : The interior of the first floor
Figure 6.10 : One of the windows of the Raja Bilah Mansion
Figure 6.11 : The gambrel roof
Figure 6.12 : Terrazo tile
Figure 6.13 : Terracota tile
Figure 6.14 : Veneer flooring
Figure 6.15 : Cornice centerpiece
Figure 6.16 : Fascia board
Figure 6.17 : Clay tiles
Figure 6.18 : Cengal flooring
Figure 6.19 : Cornice on the first floor
Figure 6.20 : Pediment
13
TABLE OF CONTENTS
PRELIMINARY PAGES
i. Disclaration
ii. Acknowledgement
iii. Abstract
iv. List of Figures and Tables
INTRODUCTION
1.1 Aims and Objectives
1.2 Introduction of Research
1.3 Instruments
1.4 Limitations
1.5 Methods of Research
1.6 Significance of Study
HISTORY
2.1 Perak
2.1.1 Origin of The Name
2.1.2 Insight
2.1.3 Timeline
2.1.4 Royal Descendants
2.1.5 Social
2.1.6 Economy
2.1.7 Architecture
2.2 Batu Gajah
2.2.1 Origin of The Name
2.2.2 Insight
2.2.3 Batu Gajah Timeline
2.3 Jalan Changkat
2.3.1 Social
2.3.2 Insight
2.4 District Officer’s House
2.4.1 Insight
2.4.2 Ownership
2.4.3 Timeline
ARCHITECTURAL DEVELOPMENT
3.1 Site Context
3.1.1 Government Rest House
3.1.2 District Court House
3.1.3 Batu Gajah Hospital
3.2 Design Concept
3.2.1 Exterior
3.2.2 Interior
3.3 Spatial Typology
3.3.1 Segregation of Spaces
2
3
4
5
17
18
18
19
20
20
22
23
25
27
31
32
33
38
39
40
42
43
44
45
45
49
50
51
54
56
58
14
3.4 Space Planning
3.4.1 Influence of British Culture and Malay
Culture In The Spaces
3.4.2 Relationship Between Spatial Organization
And The Everyday Living
3.4.3 Living Room
3.4.4 Dining Room
3.4.5 VIP Room
3.4.6 Guest Room
3.4.7 Kitchen
3.4.8 Maids’ Room
3.5 Climate Adaptation
3.5.1 Pitched Roof
3.5.2 Ventilation
3.5.3 Plantation
MATERIALS
4.1 Structural
4.1.1 Concrete
4.1.2 Wood
4.1.3 Clay Brick Masonry
4.2 Finishing
4.2.1 Flooring System
4.3 Furnishing
4.3.1 Gypsum Plaster
4.3.2 Terracotta Roof Tile
4.3.3 Terracotta Tile
4.3.4 Ceramic Tile
4.3.5 Porcelain Tile
4.3.6 Terrazzo Tile
DETAILS
5.1 Architectural
5.1.1 Door
5.1.2 Window
5.1.3 Column
5.1.4 Arc
5.1.5 Flooring
5.1.6 Roof
5.1.7 Brackets
5.1.8 Fascia Board
5.1.9 Staircase
5.2 Construction Details
5.2.1 Wall System
5.2.2 Floor System
5.2.3 Roof System
59
61
62
63
64
65
66
67
68
69
70
72
73
74
75
77
78
79
80
81
82
84
101
121
125
126
127
128
129
130
131
132
133
15
5.3 Decorative Elements
5.3.1 Lighting
5.3.2 Ceiling Ornamentation
5.3.3 Wall Ornamentation
CONCLUSION
6.1 Historical Significance
6.2 Cultural Significance
6.3 District Officer House Comparison
REFERENCES
7.1 Books
7.2 Journals
7.3 Websites
APPENDIX
8.1 Photos
8.2 Interview Transcribe
8.3 Newspaper Cuttings
8.4 Receipt
8.5 Reference Book Covers
GLOSSARY
134
135
136
137
137
139
148
149
149
151
214
222
225
226
227
16
1.0 INTRODUCTION
1.1 AIMS AND OBJECTIVES
1.2 INTRODUCTION OF RESEARCH
1.3 INSTRUMENTS
1.4 LIMITATIONS
1.5 METHODS OF RESEARCH
1.6 SIGNIFICANCE OF STUDY
17
1.1 AIM
The aim of this project is to allow students to be able to explore various
measuring techniques and to learn the unique context and architectural
construction of the heritage of Batu Gajah.
1.1 OBJECTIVES
The objectives of this project are to documents the significance of the
District Officer’s House of Batu Gajah to accompany the measured
drawings we have produced. Besides that, it is also to enable students
to analyse the relationship between architecture and the significance of
the building as well as its inhabitation.
18
1.2 INTRODUCTION OF RESEARCH
This report is a documentation of findings from the site - District Officer’s
House of Batu Gajah.
Numerous aspects of the selected building such as architectural, histor-
ical and culture were carefully measured and analysed and finally listed
out along with suitable images into the report. In this report, we are re-
quired to relate the architecture of building to its significance, highlighting
how it supports the inhabitation of the building.
Various instruments were used to record the findings from our selected
buildings. There were main three types of documentation which are the
measured drawings, report and video.
Digital Laser Measuring Tool
Tool that substitute the manual measuring tape when the object mea-
sured are not reachable.
Land Measuring Tape
To measure the area of the land.
Measuring Tape
The basic measuring device used to measure the basic details such as
flooring and columns.
Foldable Ladder
To used to aid the students to measure building details that are higher.
1.3 INSTRUMENTS
19
Measurement
Although the measuring team has put is much effort and great care
during the measuring process, there are quite a number problems faced
by the team. Firstly, the compound of the house is extremely large(6arc);
causing the site plan team to face some challenges while state the exact
measurement of the compound as well as the position of the house and
each trees. Secondly, because the house was man-made and has aged
about 100 years, the building collapsed internally. Therefore, it is hard
to determine the exact measurement of each structural elements in the
house.
Transportation
The District Officer’s House is located at Batu Gajah, Perak. The location
itself has already a huge problem for us students that are studying in
Selangor. Due to this, it was very difficult to travel so far to conduct the
measuring and research activities.
Information
The report team who is tasked to do research on the historical back-
ground of the place as well as the house had visited all the related coun
1.4 LIMITATIONS
cils, offices and libraries which most possibly be holding the information of
the District Officer’s House. However, it is so unfortunate that there is no
information about this house. Therefore, the only way that had left was the
interviewing caretaker that has been taking care of the house for more than
20 years.
20
Various kinds of methods are used in the effort of searching information
of the history of Perak and then the District Officer’s House.
Interview
Interview were conducted with the related officers in the District Council
as well as the care taker of the District Officer’s House.
Online Source
Limited informations were gathered from the legitimate online sources.
Book Source
Information were obtained from book at Perpustakaan Awam Negeri
Perak, Arkib Negara and Taylor’s Library.
1.5 METHODS OF RESEARCH
This report will be a significant endevour in promoting the historical her-
itage building of Batu Gajah. It is also will be a helpful documentation to
the various group of people :
Students
This study will serve as a future reference for students who wish to gain
information from the measured drawing subject. On top of that, student will
also learn more about the heritage building of Batu Gajah while referring to
this report.
The Public
As the end product of this project will be then openly exhibit to the public,
this will open the eyes of the public to realise the significance and unique
heritage and culture of Perak.
The District Council
As the District Council did not hold any information of the District Officer’s
House, this report will be a huge benefit to aid them in conserving the cul-
ture and history of this heritage building by providing the necessary infor-
mation and findings.
1.6 SIGNIFICANCE OF STUDY
21
2.0 HISTORY
2.1 HISTORY OF PERAK
2.2 HISTORY OF BATU GAJAH
2.3 HISTORY OF JALAN JANGKAT
2.4 HISTORY OF DISTRICT OFFICER’S HOUSE
22
The state’s official name is Perak Darul Ridzuan also known as “Perak,
the Abode of Grace”. Perak is also known as silver in English, which
was possibly imitative from the silvery colour of tin, in which Perak was
plentiful in. (Figure 2.1 ) Perak was rich in the alluvial deposits of tin and
was one of the crown jewels of the British Empire. (Figure 2.2 ) Some
sources, state that the name was derived from the gleam of fish scales
in the water that sparkled like silver. “Darul Ridzuan” is the state’s Arabic
honorific and could either mean “land” or “dwelling of grace”.
2.1 HISTORY OF PERAK
2.1.1 ORIGIN OF THE NAME
Figure 2.1 (Above) : Perak , which is also known as silver in English
Figure 2.2 (Bottom) : Old photograph of tin mining activities in Perak
23
The installation of Sultan Muzaffar Shah I, a descendant of Sultan Mah-
mud Shah of Malacca, brought upon the birth of Perak’s history in the
year 1528. The innovation of tin in Larut drove Perak forward and its
economy boomed enormously. Long Jaafar was the founder of tin in
Perak (Figure 2.3) in 1848, drew in a large population of Chinese im-
migrants who built their livelihood, fame and fortune around the mines.
Then, more mining areas were brought into existence.The British who
have had their eyes on Perak for a very long time intervened with the
Pangkor Treaty in 1874, in which the Residential system was introduce
with James W. W. Birch as Perak’s first Resident. The English conquest
of Perak brought considerable economic and political stability, and end-
ed the unending turbulence. Plantations and other agriculture activities
sprang to life, to be followed by a mushrooming of factories, foundries
and workshops.
James W. W. Birch was assassinated in 1875. This is because the na-
tives rejected to be colonized by the British. An uprising against the Res-
idential system happened under the leadership of Datuk Maharaja Lela.
However, the Residential system continued until the Japanese occupa-
tion of Malaya in the year 1945 (Figure 2.4). After the occupation, the
Malaya states were not stable. As a solution, the British introduced new
2.1.2 INSIGHT
2.1 HISTORY OF PERAK
Figure 2.3 (Left) : A potrait of Long Jaafar, the founder of tin in Perak
Figure 2.4 (Right) : Perak’s Kings with the members of the Japanese Administra
		tion
24
administrative systems such as the Malayan Union in 1946, despite the
people’s demand for freedom. The people of Malaya worked together with
the state dignitaries to rebel against the British until finally they granted
independence in the year 1957 (“History of Perak”, n.d.).
25
2.1 HISTORY OF PERAK
2.1.3 TIMELINE
1300BC 1000BC
Perak Man
was buried at
Gua Gunung
Runtuh, Leng-
gong.
15ADPerak became a
kingless kingdom,
ruled by a group
of Perak ministers.
1528
The coronation of
Sultan Mudzaffar
Shah as the first
Sultan of Perak. It
marked the begin-
ning of the Perak
Sultanate.
1753
Sultan Iskandar
Zulkanain signed
an agreement with
Thomas Acheppers,
compelling Perak
to sell its tin ores to
Dutch.
1874
The Pangkor Treaty
was signed between
British and Sir
Andrew Clarke and
Raja Muda Abdullah
of Perak.
1826
The Burney Treaty
or Treaty of Amity
and Commerce was
signed between
Siam and British.
Captain James Low
and Raja Abdullah
Muazzam Shah
signed The Low
The beginning of
cave habitation in
Lenggong. Stone
tools are still be-
ing used in their
daily lives. Flexed
burial are com-
monly practice.
26
1876
Kuala Kangsar
was designated
as Perak state
capital.
1880
1885
Railway tracks
from Port Weld
(Kuala Sepetang)
to Taiping began to
be used.
Taiping Prison was
built.
1895The Treaty of
Federation was
drowned up and
signed, leading to
the establishment
of the Federal
Malay States.
The first post and
telegraph office
was founded in
Perak.
1900
Perak became the
largest producer
in Malaya.
1948Malayan Communist
Party guerillas killed
three British estate
manager, triggered
the Malayan Emer-
gency.
Perak achieved ‘De-
veloped State’ status.
Perak became an
industrialized and
holistically advance
state, in line with
vision 2020.
2015
27
MuzaffarShahI
SultanofPerak
[1528-1549]
MansurShahI
SultanofPerak
[1549-1577]
AhmadTajuddin
Shah,
SultanofPerak
[1577-1584]
(-1584)
TajulAriffin
SultanofPerak
[1584-1594]
(-1594)
MukaddamShah,
SultanofPerak
[1603-1619]
MahmudShahI,
SultanofPerak
[1927-1630]
(-1630)
Raja_
=
Raja_binRaja_ofAcheh
Salehuddin,
SultanofPerak
[1630-1636]
(-1636)MansurShahII
SultanofPerak
(1619-dep.1627)
RajaKechilLasaRajaInu
AlauddinShah
SultanofPerak
[1594-1603]
(-1603)
MuzaffarShahII,
SultanofPerak
[1636-1653]
(-1653)
MahmudIskandarShah,
SultanofPerak
[1653-1720]
(-1720)
Yangdi-PertuanMudaRajaMansur
AlauddinMughayat
Shah,
SultanofPerak
[1720-1728]
(-1728)
MuzaffarShah
III,
SultanofPerak
[1728-1752]
(-1752)
RajaBudakRazul
[RajaPerempuanBudakRazul-installedatIndraSakti1756]
=
SultanIskandarDzulkarnain
(-1765)
MohammadShah,
SultanofPerak
[1752-1752]
(-1752)
IskandarDzulkarnain,
SultanofPerak
[1752-1765-installedatIndraSakti1756]
(-1765)
=
RajaBudakRazulbintiSultanMuzaffarShahIIIof
Perak
[RajaPerempuanBudakRazul-installedinIndraSakti
1756)
Raja_
=
RajaAbdullahbinSultanAhmadShahof
Pahang
MahmudShahII,
SultanofPerak
[1765-1773]
(-1773)
AlauddinMansurShah,
SultanofPerak
[1773-1786]
(-1786)
AhmaddinShah,
SultanofPerak
[1786-1806]
(-1806)
=
(1)PutehbintiLaksamanaTohKualaBidor[Toh
PuanPuteh]
(2)RajaTengahBongsubintiSultanMuzaffarShah
IIIofPerak
(3)SriNayan(Sapiah)bintiTohImamMalikal-Amin
(4)Sinuhbinti_
2.1 HISTORY OF PERAK
2.1.4 ROYAL DESCENDANTS
28
Ja'afarMu'azzamShah,
SultanofPerak
[1857-20.3.1865]
(-20.3.1865)
RajaBendeharaRajaAlangIskandar
(-1849)
=
KenUdaSariBinti
PanglimaDalamRajaAbdulRahman
(1).AbdulMalekMansurShah
SultanofPerak
[1806-1825]
(-1825)
=
RajaHitambintiRajaBendaharaRajaInuof
Perak
AbudllahMu'Azzam
Shah,
SultanofPerak
[1828-20.12.1830]
(-20.12.1830)
Shahabuddin
RiayatShah,
SultanofPerak
[20.12.1830-1851]
(-1851)
=
RajaNutidahSelamat
bintiRaja_ofPerak
[RajaPerempuan
NutidahSelamat]
YussufSharifuddinMuzaffar
Shah,
SultanofPerak
[7.10.1886-26.7.1887-
installedatKualaKangsar
11.5.1887]
(-26.7.1887)
=
RajaTehSharifahbintiSyedHassan
ofPerak
[RajaPerempuanTehSharifah]
(-28.9.1893)
AbdullahMohammad
ShahI,
SultanofPerak
[1851-1857]
(-1857)
=
RajaNgahAminahbintiRaja
ChikofPerak
[RajaPerempuanNgahAminah]
IsmailMu'Abiddin
RiayatShah
SultanofPerak
[28.6.1871-dep.
20.1.1874-installedat
KualaKangsar
28.6.1871]
(-4.4.1889)
AliAl-Mukammal
InayatShah,
SultanofPerak
[1865-26.5.1871-
installedatKuala
Kangsar9.10.1965]
(-26.5.1871)
RajaNutehAishah
[RajaPerempuanNuteh
Aishah-installedat
KualaKangsar5.4.1889]
(ca.1860-Oct.1920)
=
(1878)SultanIdrisMurshid
al-AzzamShahI
(19.6.1849-14.1.1916)
RajaKechilTengah
RajaAhmad(Sultan
Muda)
=
RajaLongbintiRaja_of
Perak[PuanBongsu]
(2).RajaInu
=
RajaMasIrangbinti
RajaIrangofPerak
(3).RajaKechilBesar
RajaAbdulRahman
=
Halimahbinti_
(4).RajaMandak
=
RajaSyedHitambin
RajaSyed_ofSiak
29
AbdullahMohammad
ShahII,
SultanofPerak
(20-1.-1874-
dep.1876)
(ca.1842-22.12.1922)
=
WanNorsiahbintiWan_
RajaMudaRajaMusa
(-12.3.1906)
=
AminahbintiSheikh
MuhammadTaib
[ChePuanBesarAminah]
(-7.5.1939)
RajaKhalidjah
[TengkuPermaisuri
KhalidjahofDeli-installed
onMedan10.2.1925]
(ca.1888-10.11.1960)
=
(25.10.1906)SultanAmaluddin
SaniPerkasaAlamShahIIof
Deli
(7.3.1877-4.10.1945)
AbdulAzizAl-MutasimbillahShah,
SultanOfPerak
[14.10.1938-29.8.1948-Installedat
KualaKangsar4.3.1939]
(14.11.1887-29.3-1948)
=
(1911)RajaHadidjahbintiSultanIdris
Murshidal-AzzamShahIofPerak
[RajaPerempuanHadidjah-
InstalledatKualaKangsar6.3.1939]
(3.3.1895-1.10.1939)
RajaPutehKelsome
[RajaPerempuanPutehKelsome-
InstalledatKualaKangsar1920]
(1900/1-9.5.1972)
=
(1920)SultanIskandarShah
(1880/1-14.10.1938)
(1).RajaAbdulHamid
(ca.1869-23.1.1897)
=
HalimahbintiMatSaman
(3).IskandarShah,
SultanofPerak
[26.10.1918-14.10.1938-Installed
atKualaKangsae10.4.1919]
(1880/1-14.10.1938)
=
(1).TengkuNongFatimahbintiSultan
Ahmadal-Mu’adzamShahofPahang
(-ca.1913)
(2).(1910)RajaPerempuanPuter
KelsomebintiRajaKulopMohammadof
Perak
[RajaPerempuanPutehKelsome-
InstalledatKualaKangsar1920]
(1900/1-9.5.1972)
(3).RajaHadidjah
[RajaPerempuanHadidjah
-installedatKualaKangsar
6.3.1939]
(3.3.1895-1.10.1939)
=
(1911)SultanAbdulAziz
al-MutasimbillahShah
(14.11.187-29.3.1948)
IdrisMurshidAl-AzzamShahI,
SultanofPerak
[26.7.1887-14.1.1916-installedat
KualaKangsar(5.4.1889]
(19.6.1849-14.4.1916)
=
(1).NgahManahbinti_[TohPuanBesar
Manah]
(-4.2.1932)
(2).(1878)RajaNutehAishahbintiSultan
YussufSharifuddinMuzaffarShahof
Perak
[RajaPerempuanNutehAishah-installed
atKualaKangsar5.4.1889]
(ca.1860-Oct.1920)
(3).UtehMariahbintiSulaiman
[RajaPermaisuriTuaUtehMariah
(-26.2.1924)
RajaKulopMohammad
=
RajaSofiahbintiRaja
IbrahimofPerak
SultanAbdullahMohammadShahII
TengkuPermaisuri
KhalidjahofDeli
SultanAbdulAzizal-
MutasimbillahShah
RajaPerempuan
Hadidjah
RajaPerempuan
PutehKelsome
30
(2)AbdulJalilNasruddinMakhtaram
Shah,
SultanofPerak
[14.1.1916-26.10.1918-InstalledatKuala
Kangsar7.9.1916]
(-26.10.1918)
=
YongSofiabinti_
[RajaPermaisuriYongSofia-
InstalledatKualaKangsar7.9.1916]
(-19.10.1916]
RajaTa’ayah
[RajaPerempuan
Ta’ayah-
installedatKualaKang-
sar17.4.1949]
(1892-8.2.1962)
=
(21.3.1912)SultanYussuf
IzzuddinShah
(15.1.1890-4.1.1963)
(2).IdrisAl-Mutawakkil
AlallahiShahII,
SultanofPerak
[4.1.1963-31.1.1984
-installedatKuala
Kangsar26.10.1963]
(12.8.1924-31.1.1984)
=
(12.8.1943)RajaMazwin
bintiRajaAriffShahof
Perak
[RajaPerempuanMazwin-
installedatKualaKangsar
27.10.1963)
(1).RajaFatimah
[TengkuAmpuan
Fatimahof
Pahang-
installedatPekan
28.5.1933]
(1910-23.6.1988)
=
(23.5.1926)Sultan
AbuBakarRi’ayatud-
dinal-Mu’aadzam
ShahofPahang
(29.5.1904-5.5.1974)
(3).RajaFatimah
[TengkuAmpuanFatimah
PadukaSuriofSelangor
-installedatKlang
11.1.1922]
(ca.1899-8.4.1983)
=
(Sept.1921)SultanAla’eddin
SulaimanShahofSelangor
(11.9.1865-31.1.1938)
YussufIzzuddinShah,
SultanofPerak
(29.3.1948-4.1.1963-
installedatKualaKangsar
16.4.1949)
(15.1.1890-4.1.1963)
=
(1).(21.3.1912)RajaTa’ayah
bintiRajaAbdulHamidofPerak
[RajaPerempuanTa’ayah-
installedatKualaKangsar
17.4.1949]
(1892-18.2.1962)
(2).(ca.1925;div)Khatijahbinti
TohIndraWangsaAhmad[Toh
PuanBesarKhatijah]
(1906-6.7.1992)
(3).(ca.194;div)Norizanbinti
MohammadNoor
[TenkuPermaisuriNorizan]
(1927-15.5.1992)
RajaMazwin
[RajaPerempuan
Mazwin-
installedatKuala
Kangsar27.10.1963]
=
(12.8.1943)SultanIdris
al-MutawakkilAallahiShahII
(12.8.1924-31.1.1984)
RajaNorshidah
[TengkuAmpuanNorshidahofDeli-
installedatMedan7.10.1945]
(1914-13.9.1978)
=
(11.4.1935)SultanOsmanal-SaniPerkasa
AlamShahIIofDeli
(20.8.1900-5.6.1967)
(2.)AzlanMuhibuddinShah,
SultanofPerak
[31.1.1984--installed
atKualaKangsar9.12.1985]
(19.4.1928-)
=
(9.12.1955)BainunbintiMohammad
Ali[RajaPermaisuriBainun-
installedatKualaKangsar
9.12.1985]
(7.11.1932-)
(3).Raja
KechilSulong
RajaHarun
al-Rashid
(-ca.1943)
=
Rahmahbinti_
(-ca.1920)
RajaZabedah
[TengkuAmpuanZabedah
ofSelangor-installedat
Klang1910]
(-17.10.1918)
=
(May1910)SultanAla’eddin
SulaimanShahofSelangor
(11.9.1865-31.3.1938)
RajaAriffShah
(Sept.1906-25.1.1975)
=
AzizahbintiAbdullah
(1906-2.4.1993)
31
Perak was one of Malaysia’s most populous state (Figure 2.5) and has
suffered the repercussions of the decline in the tin mining industry. This
was then resulted in a massive decrease in manpower to higher-growth
states such as Penang, Selangor and the Federal Territory of Kuala
Lumpur. As of 2010, the population is at 2, 258, 428. The state’s pop-
ulation is at an annual rate of 0.4% growth (Department of Statistics,
2011).
2.1 HISTORY OF PERAK
2.1.5 SOCIAL
Figure 2.5 (Top) : A group of European, Chinese and Malays
standing beside a drilling platform
Chart 2.1 (Middle) : Population breakdown of Perak
Chart 2.2 (Bottom) : Religion breakdowwn of Perak
32
Perak has been famous for its tin mining long before independence day
of Malaya. Everything started off in 1820s in Malaysia and the arrival
of the Chinese immigrants, together with their leader Chung Ah Qwee
(Figure 2.6), contributed to the needed labour and propelled the industry
forward (TED Case Studies, n.d.). The industrial revolution allowed for
communities to respond to new opportunities due to the speed at which
the tin mining industry was going (Figure 2.7) (Ming, 2009). The small
migrant colony transformed the land into and economic powerhouse
within a few decades. This was also a result of the Industrial Revolution
reaching its peak in the Western world, which demanded for corrosive
resistant metals such as tin, which Perak supplied ( Ipoh City, n.d.). Ma-
laya’s economic success leaded to considerable revenues were being
added to the British Empire’s resources which resulted to the develop-
ment of new infratstructures and the betterment of their lifestyles (Fee,
1998).
2.1 HISTORY OF PERAK
2.1.6 ECONOMY
Figure 2.6 (Top) : A potrait of Chung Ah Qwee
Figure 2.7 (Bottom) : Old postcard showing tin mining activity in Perak
33
Traditional Architecture
Until the 1880s, the building of Perak conformed to Malay architectural
tradition. Timber, rattan, bamboo and atap (palm thatch) were common-
ly used to build houses. A typical house, sometimes with slight varia-
tions, comprised three main sections – rumah ibu (main room), silang
(link) and rumah dapur (kitchen). An example of such house is Rumah
Kutai , in Kuala Kangsar. (Figure 2.8) Many Malay houses in the State
can be distinguished by the bumbung Perak, or gambrel roof, the Perak
roof form developed from the bumbung lima (five-ridge roof). Another
distinctive feature of Perak Malay houses is the anjung (entrance porch)
usually decorated with fine lattice arches (Figure 2.9).
2.1 HISTORY OF PERAK
2.1.7 ARCHITECTURE
Figure 2.8 (Top) : Rumah Kutai, Perak
Figure 2.9 (Bottom) : Lattice arch made up of timber
34
2.1 HISTORY OF PERAK
Neoclassical Style
Coexisting with the Neoclassical style was the Mogul style, which was
first seen in the Malay Peninsula in Kuala Lumpur’s New Government
Offices (built 1894-97) ; now Bangunan Sultan Abdul Samad (Figure
2.20). The Mogul style developed during Moghul Dynasty and also
termed ‘Indo-Islamic’. The splendid Masjid Ubudiah in Kuala Kangsar,
(Figure 2.11) designed by architect Arthur Bennison Hubback, epitomis-
es the Mogul style.
Figure 2.10 (Top) : Bangunan Sultan Abdul Samad, Kuala Lumpur
Figure 2.11 (Bottom) : Masjid Ubudiah, Kuala Kangsar, Perak
2.1.7 ARCHITECTURE
35
Regional Architectural Style
Some late 19th mosques were built with distinct stylistic features by
immigrants from the Indonesian archipelago, for instance the Banjarese
from East Kalimantan, who brought with them building forms from their
distant homeland. One such mosque which has survived intact is in
the coastal District of Kerian, distinguished by its tall steeple roof and
multi-tiered minaret. Similarly, the Masjid Papan (Figure 2.12) is one of
the few mosque still standing that exemplifies Mandaling architecture.
2.1 HISTORY OF PERAK
Figure 2.12 : Masjid Papan, Batu Gajah with the influence of Mandaling architecture
2.1.7 ARCHITECTURE
36
Other Electic Styles
Saint Michael’s Institution, a Roman Catholic boys; school in Ipoh, was
designed in what one La Salle historian describe as the ‘Gothic Vernacu-
lar’ (Figure 2.13).The Hong Kong and Shanghai Bank (Figure 2.14) and
the Mercantile Bank (Figure 2.15) both put up new branches in Ipoh in
1931- one is ‘neo-Victorian Renaissance’ and the other in the Art Deco
style that was at its peak in the 1920s and 1930s. The Straits Trading
Company opted for ‘Italian Renaissance’ (Figure 2.16).
2.1 HISTORY OF PERAK
Figure 2.13 (Top Left) : Saint Micheal Institution, Perak
Figure 2.14 (Top Right) : The Hong Kong & Shanghai Bank, Ipoh
Figure 2.15 (Middle) : Mercantile Bank, Perak
Figure 2.16 (Bottom) : The Straits Trading Company Building, Perak
2.1.7 ARCHITECTURE
37
Art Deco and International Style
As the 20th century moved on, some new materials like mosaic and
glass blocks began to be used between 1930s and 1940s. There was,
very significant stylistic change, with the embrace of, first, Art Deco ; Ma-
jestic Theater (Figure 2.17) as we have seen with the Mercantile Bank in
Ipoh and then the early International style. With the Geological Survey of
Malaya Building, now known as Geological Survey Development (Figure
2.18) Perak can lay claim to an unmistakable International Style building.
2.1 HISTORY OF PERAK
Figure 2.17 (Top) : Majestic Theater, Chamberlain Road, Ipoh
Figure 2.18 (Bottom) : The Geological Survey Building, Ipoh that was designed by B.M
Iversen
2.1.7 ARCHITECTURE
38
2.2 HISTORY OF BATU GAJAH
2.2.1 ORIGIN OF THE NAME
The name Batu Gajah, literally means Stone Elephant in the Malay lan-
guage and is presumably derived from two large boulders that resemble
elephants found along the banks of the Kinta River. Local folklore be-
lieves that the elephants were made of stones to scare away the ele-
phants that were destroying the villager’s sugar cane crops (Lim, 2013).
Another version states that when tin ore was founded in Batu Gajah,
foreign merchants that came from Sumatra used the Kinta River to trade
tin. They were Buddhists whom worshiped idols and they carved out two
rocks in the Kinta River to resemble the shape of two elephants. These
stones were used to help them recognize the place and may have been
used for worship (Portal Majlis Daerah Batu Gajah, 2013).
A more whimsical folklore claims that there was a creature called the
kelembai who was said to have had the power to turn living things into
stones when he reprimanded them. One day, two elephants were cross-
ing the river when he caught them and transformed them into stone (Por-
tal Majlis Daerah Batu Gajah, 2013). The third version related with the
tin mining activities. At first, the tin mining was conquered by the Malays.
While working, they found humungous stones and were said that the
size is as big as elephant (Figure 2.19).
Figure 2.19 : The stone which is believed to have a size as big as an ele
phant back then
39
Batu Gajah lies on the bank of the Kinta River and started out as one of
the many small villages of Mukim Sungai Terap. Since the 19th century,
It was developed under the leadership of their chief, Sri Amar Diraja,.
Kampung Sungai Terap was founded by Toh Panjang Bangkok and was
the first village to have a mosque. He was then appointed as a chief vil-
lage of the area and Mukim Sungai Terap was named after it. It assumed
a new importance in1884, when it was chosen to be the new center of
the Kinta administration. One of the important factors in this selection
was the suitability of a tableland, called Changkat, for European officers’
residences. Batu Gajah’s image was improved when new public offices
were put up at a cost of almost $20,000 (equivalent to RM65520) under
the managing of the state engineer, Francis St. G. Caufield. The Batu
Gajah’s Sanitary Board was established in 1893 with the assistant mag-
istrate as president this led to the development of the land in between
Old Town and Changkat in 1890s (Salma & Abdur-Razzaq, 2005)
2.2.2 INSIGHT
2.2 HISTORY OF BATU GAJAH
Figure 2.20 (Top) : Old photograph of Batu Gajah showing a well maintained
		 pleasant town.
Figure 2.21 (Bottom) : Batu Gajah formerly served as a collection for tin ore.
40
1870
1875
Historical de-
scription of Batu
Gajah is found
in the diary of
J.W.W Birch, the
first British Resi-
dent, who came
this way on the
30th April.
1879After British intervention,
Pandak Akhat took over
as Penghulu of Sungei
Terap, when his brother
Abu Kassim refused to
work under the British.
The start of British ruling
in Batu Gajah however
took over his role as the
Chief in Batu Gajah.
1881
Batu Gajah rose
to importance
when it was care-
fully chosen to
oblige as the new
river port for the
Papan mines, to
which it would be
joined by four-mile
cart road.
1892Batu gajah assumed a
new importance when
it was chosen to be
the new centre of Kinta
administration and this
making the role of Dato
Amar di Raja became
less important.
1895
Batu Gajah can be
reached via railway
from Teluk Anson and
thus aiding exporta-
tion of the tin mining
from Batu Gajah to
Teluk Anson port.
Treaty.
By evidence,
Batu Gajah
already exist
somewhere
around this
year.
2.2 HISTORY OF BATU GAJAH
2.2.3 BATU GAJAH TIMELINE
41
END OF 1890’S
Many buildings
were erected in the
New Town area
near the train
station and head-
ing to Changkat.
1905
Batu Gajah
deemed by Bel-
field as “import-
ant mining and
commercial town”
in Kinta colony.
WORLD
WAR II
1946
After the war end-
ed, a military camp
was opened in
Changkat by Kinta
District Officer,
Cannon Brown.
1952
Massive damages
affected Batu Gajah.
Batu Gajah Hospital be-
came the main office for
the Japanese occupa-
tion meanwhile the Batu
Gajah Prison operated
as the camp.
1957
Colonial era began to fade
because of the geographical
location of Batu Gajah is
near to Ipoh, Ipoh took over
most of the administrative
functions since Ipoh has
been declared to be capital
city of Perak.
When the emergency
phase which was done
by the Parti Komunis
Malaya extended,
Changkat Military
Camp was taken over
by the Regimen Askar
Melayu Diraja up until
42
During 1891, Malay community was the biggest resident in Batu Gajah.
However, when British took over the administration in Batu Gajah, the
Chinese and Indian communities overpowered the Malay residents.
The Chinese pretty much got involved in almost every economic ac-
tivities in Batu Gajah namely miners (Figure 2.22), traders , hawkers ,
goldsmiths , shoemakers , barbers , locksmiths , cane makers , con-
tract workers , rickshaw pullers as well as Oracle. Some of them were
also working as British administrative staffs in Changkat.
The number of Indians in Batu Gajah grew bigger when Indian Immi-
gration Collection was invented in 1907. This funds the ship fare of
the labor workers hostage from South India to the port of Penang and
Singapore. They then worked in rubber estates that were developing
around the peninsula.
In the early 20th century, the number of Malays in Batu Gajah is lesser
than the Chinese and Indians. Most of the Malays were placed in a re-
mote area with countryside atmosphere. They resided mostly along the
Kinta River namely Kampung Air Mati, Sayung, Sungai Terap, Golek,
Lambung Kuda, Ara Payung dam Kampung Sultan. They practiced the
traditional way of living which were farmers, fishermen (Figure 2.23),
hawkers, small traders as well as temporary teachers in Malay schools.
2.3.1 SOCIAL
2.3 HISTORY OF JALAN CHANGKAT
Figure 2.22 (Top) : Chinese tin miners
Figure 2.23 (Bottom) : Malay fishermen
43
Batu Gajah assumed a new importance in 1884 when it was chosen
to be the new centre of the Kinta administration. An important factor
in this selection was the suitability of the tableland, called ‘Changkat’
(Figure 2.24), for the European officers’ residences. One of the reasons
why Changkat is chosen to be the street condensed with Government
Buildings is because the erection of the train railway that connects Batu
Gajah to TelukAnson. The railway was erected in a way that it is heading
to Jalan Changkat and that is why every activities was made easier. Is
believed that Changkat has the finest site for dwelling buildings in the
State. Police Station, Hospital and Quarters for all Officers were erected
on the new site and occupied.
2.3 HISTORY OF JALAN CHANGKAT
Figure 2.24 : A signage indicating Jalan Changkat, Batu Gajah
2.3.2 INSIGHT
44
2.4 HISTORY OF DISTRICT OFFICER’S HOUSE
2.4.1 INSIGHT
The District Officer’s House is located in Jalan Changkat, Batu Gajah
which is opposite to the Magistrate Court of Batu Gajah. The District
House is a double storey bungalow with influences from the Neoclas-
sical style and Traditional Malay Architecture style (Figure 2.25). The
house has an area of approximately 483000 metre square and it is 6
acres including the lawn surrounding the building. It is considered a
semi-permanent structure as the ground floor is made out of concrete
and masonry whereas the first floor is made out of timber. It was built
in the 1890s for the most senior government official in the district, JBM
Leech. It still appears to serve the same purpose today. According to the
caretaker of the District Officer’s House, no major renovation has been
done to the house. However, only small renovations and revamping the
interior spaces have been carried out throughout the years by the District
Officers. Thus, only minor changes can be seen such as the colour of the
wall, the glazing of the windows and also some of the furniture. The form
and massing of the building remain as what it was before.
Figure 2.25 : Front facade of District Officer’s House with its surrounding
45
This house was built in the 1890s to serve as a residence for the District Officers in charged at a particular period. Therefore, the owner of this house
changes over time depending on the District Officers on duty. This house also carter for the VIPs who came to visit Batu Gajah district apart from the
Government Rest House itself. Currently, the house is under the management of the Municipal Council of Batu Gajah ( Majlis Daerah Batu Gajah ) but
it belongs to the state government.
2.4 HISTORY OF DISTRICT OFFICER’S HOUSE
Batu Gajah role as an important administrative center in the early 20th century is clear. As an area which is rich with natural resources, an experienced
and trustworthy District Officer must be appointed. The role that they have to carry is major in maintaining their district.
2.4.3 DISTRICT OFFICERS’ TIMELINE
EN. J.B.M. LEECH
EN. R.D. HEWETT
EN. CECIL WRAY
EN. EDWARD JOHN BREWTER
EN. F.J. WELD
EN. C.D. BOWEN
EN. J.F. OWEN
CAPT. MARKS MEADOWS FROST
EN. DICKSON ERIC AYTON
EN. W.R. BOYD
EN. J.A. HUNTER
EN. AUTHUR LEONARD BIRSE
05.02.1891 - 15.08.1895
16.08.1895 - 02.01.1900
02.02.1900 - 20.03.1904
03.03.1904 - 09.03.1911
10.03.1911 - 20.03.1912
21.03.1912 - 09.07.1916
10.07.1916 - 15.06.1920
16.06.1920 - 16.10.1921
17.10.1921 - JAN 1931
31.08.1935 - 06.12.1937
07.12.1937 - 13.09.1938
14.09.1938 -
NAME TENURE
2.4.2 OWNERSHIP
46
NAME
EN. MUSTAPHAALBAKRI BIN HJ.HASSAN
EN. T.E. SMITH
EN. J.S. CUNYNGHAM - BROWN
EN. J.A. BROWN
EN. D.A. SOMEVILLE
EN. N.L. ALEXANDER
EN. J.K. CREER
EN. MICHAEL JOHN MAC KENZIE SMITH
EN. P.H. SETCHELL
EN. ABDULLAH BIN SAAD
EN. F.K. WATKINSON
EN. ALBERT ARTHUR HUCKLE
EN. P.H. SETCHELL
EN. MOHD. SENAWI BIN HJ. ZAINUDDIN
TG. SYED ABDULLAH BIN TG.SYED OMAR
YM RAJAAZIZ BIN RAJA HJ. AHMAD
EN. AHMAD BIN HARUN
TN. HJ. OSMAN BIN HJ. MOHD. BAKI
TN. HJ. ZAINAL ABIDIN BIN MAAMOR
EN. ZAINAL KARIB BIN ABDUL RAHIM
EN. MOHD. YUSOP BIN YAHYA
DATO’ HJ. SHEIKH AHMAD BIN SHEIKH LONG
TN. HAJI ANWAR BIN HAJI ABDUL RAHMAN
DATO’ HAJI KAMARUDZAMAN BIN MAHMUD
DATO’ BASIRAN B.SABAN
1945
1946 -
19.11.1951 -
1952 -
01.04.1954 - 20.08.1955
21.08.1954 - 31.03.1955
01.04.1955 -
1955 - 1956
1957 - 1958
05.09.1959 - 16.09.1959
17.09.1959 -
1959 - 1960
21.04.1960 - 01.06.1965
23.06.1965 - 30.09.1971
01.10.1971 - 31.12.1975
01.01.1976 - 18.09.1978
01.10.1978 - 15.07.1985
16.07.1985 - 31.08.1991
01.09.1991 - 30.06.1997
01.07.1997 - 30.09.2001
16.10.2001 - 31.12.2002
01.01.2003 - 31.07.2004
16.10.2004 - 30.11.2006
TENURE
NAME TENURE
Table 2.1 (Above) : District Officers timeline
47
3.1 SITE CONTEXT
3.2 DESIGN CONCEPT
3.3 SPATIAL TYPOLOGY
3.4 SPACE PLANNING
3.5 CLIMATIC ADAPTATION
3.0 ARCHITECTURAL DEVELOPMENT
48
The District Officer’s House, Batu Gajah is located along Jalan Changkat.
As Batu Gajah was once the capital of Kinta district and was the second
most important town in Perak after Taiping, the district and government
offices were all located there and these buildings were then conserved
till now, therefore making Jalan Changkat to be very well known for its
Heritage Trail.
3.1 SITE CONTEXT
Figure 3.1 : The signage indicating the entrance of the District Officer’s House
49
3.1 SITE CONTEXT
The house was built in the year of 1939 to function as quarters for 3rd class
officers. The house is located behind the Kinta Golf Course which was orig-
inally a horse racing track back then. They used the house as a meeting
spot after watching the racing matches. The house was then used as an
administrative centre for a short period of time and converted into a rest
house to welcome the Sultan of Perak into Batu Gjah. However the house
is remained vacant after the Sultan fell ill.
3.1.1 GOVERNMENT REST HOUSE
Figure 3.2 : Front facade of Government Rest House, Jalan Changkat
50
3.1 SITE CONTEXT
The District Court Complex of Batu Gajah is an ensemble of three linked
buildings. The complex was originally occupied by government departments
such as District Office, the Public Works Department and Batu Gajah Court.
However the most of the administrative functions and judicial function were
all moved to Ipoh during the 1930s. The status of the Batu Gajah Court was
then changed to District Court. As time passed, some parts of the complex
were occupied by the Land Office due to the limited spaces.
3.1.2 THE DISTRICT COURT COMPLEX
Figure 3.3 : Front facade of The District Court Complex, Batu Gajah
51
3.1 SITE CONTEXT
The hospital started during the 1880s. The Batu Gajah Hospital served the
general population but had a ward exclusively for the European patients.
The hospital is still function until now.
3.1.3 BATU GAJAH HOSPITAL
Figure 3.4 : Front facade of Batu Gajah Hospital, Jalan Changkat
52
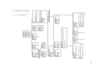
Diagram 3.1 : Site plan of Batu Gajah
53
The colonial period, especially the later British period, had considerable
influence on the building of Malay houses in Perak. During the coloniza-
tion, the British started to erect offices, schools, hospitals, police stations
and houses for government officers. With their own unique and cultural ar-
chitecture styles, the British incorporated the traditional Malay Architecture
into these buildings while taking into consideration of the local climate and
culture of the Malays. Therefore, it can be seen that the District Officer’s
House of Batu Gajah is a colonial building that has a unique combination
of the British Neoclassical Architecture style and the Traditional Malay
Vernacular architecture style.
3.2 DESIGN CONCEPT
54
Traditional Malay Architecture
In a traditional Malay house, the roof plays a very important role. The
District Officer’s House adapted the style of Perak-type pyramidal house
as well as the traditional Limas house. It can be seen that the roof of the
House is a 5 ridged roof with a deep overhang over the porch. The roofs
on every side are lined with the papan sisek (Figure 3.5) which is the
decorative roof fascia board that are widely used in the traditional Malay
vernacular houses. Another distinctive feature of the Perak Malay hous-
es is the anjung (entrance porch) is also found in the District Officer’s
house (Shah, 2006).
3.2 DESIGN CONCEPT
3.2.1 EXTERIOR
Figure 3.5 : Fascia board which is also known as “papan sisek”
55
Neoclassical Style
Neoclassical architecture was an architectural style produced by the
neoclassical movement that began in the mid-18th century. Intellectually
Neoclassicism was symptomatic of a desire to return to the perceived
“purity” of the arts of Rome, Greek and renaissance classicism. This first
rule that strictly follows by the Neoclassical style is the rules of proportion
and symmetrical of the building which can clearly be seen applied on
the District Officer’s House of Batu Gajah (Figure 3.6). The extend use
of the arch and exposed square tuscan columns around the exterior of
the ground floor building are also a prominent feature in Neoclassical
architecture.
3.2 DESIGN CONCEPT
3.2.1 EXTERIOR
Figure 3.6 : Symmetrical element on the house that is adapted from
	 Neoclassical style
56
Traditional Malay Architectural
The Traditional Malay architectural styles are mostly used on the first
floor of the house. The usage of wooden finishing are a prominent char-
acteristic of Malay Architecture as it is culturally significant (Figure 3.7).
The usage of red, golden and yellow curtains with floral designed cur-
tains is also symbolizes the Malay culture.
3.2.2 INTERIOR
3.2 DESIGN CONCEPT
Figure 3.7 : The usage of wooden plank mostly on the first floor of the house
57
3.2 DESIGN CONCEPT
Neoclassical Style
Neoclassical styles were also reflected in the interior of the house by
the small usage of floral ornamental carvings on the ceiling and walls of
the house as decorations. It also can be seen that there is the usage of
square tuscan columns and cornice surrounding the whole building.
3.2.2 INTERIOR
Figure 3.8 (Left) : Floral ornamental carvings on the ceiling
Figure 3.9 (Top Right) : Square tuscan column that can be found in the house.
igure 3.10 (Bottom Right) : Cornice gypsum
58
3.3 SPATIAL TYPOLOGY
The spaces in the house are mainly divided into four parts on each floor,
which are the common area, private rooms, bedrooms and the verandas.
On the ground floor as referred to the (Diagram 3.2), the common areas
are the living room and the dining room. While for private rooms, there
is a VIP room next to the living room as well as a dry and wet kitchen
which located at the back of the house. There is only one guest room and
4 maid’s room which located far back of the building which is assumed
to be an extension later on after the house was built. Verandas are seen
at the sides of the main house. For the first floor as referred to (Diagram
3.3), there is a common area and three bedrooms.
3.3.1 SEGREGATION OF SPACES
Diagram 3.2 (Top) : Segregation of the spaces on the ground floor.
Diagram 3.3 (Bottom) : Segregation of spaces on the first floor.
59
3.4 SPACE PLANNING
Instead of the Neoclassical and Traditional Malay architecture, the spaces
of the house are more influenced by the British and Malay culture and their
basic needs in a living environment. The spatial organization of the District
Officer’s House is very special as it has a mixture of both the British and
Malay culture.
In a traditional Malay house (Diagram 3.5), it is designed in a way where the
house is in a vertical direction and divided into three main portions, which
are the front portion, middle portion and the back portion. The front portion
of the house, consisting of the veranda, porch, stairs, and the common
space, were reserved for the menfolk. The middle portion of the house,
reserved for the womenfolk, also served as sleeping area. The back part is
where the veranda will link the main part of the house to the kitchen.
However, in the District Officer’s House, the spatial organization of the
house was tilted into a horizontal form according to the needs of the British
culture. In the British traditional house (Diagram 3.4), the space is orga-
nized into three parts as well. But slightly differ from the Malay houses; it
is divided into
3.4.1 INFLUENCE OF BRITISH CULTURE AND MALAY CULTURE IN THE SPACES
Diagram 3.4 (Top) : Example of classic British house plan
Diagram 3.5 (Bottom) : Example of traditional Malay house plan
60
the middle portion and the left and right portion. In the middle portion, it is
the common space. In the British culture, they are very emphasis in social-
izing where they tend to always hold meetings and events. Therefore they
have a very spacious living room and dining area for the guest as like what
can be seen from the District Officer’s House.
In conclusion, both the Malay and British culture and spatial organization
elements that have been mentioned above can be seen applied into the
District Officer’s House.
61
3.4 SPACE PLANNING
The culture and everyday living of the family itself does play a big part in
the spatial organization of the house. Each house has its specific function.
Semi-public area: The living room functions as the common area for nor-
mal guest such as family and friends. The dining room is normally used by
the family members to enjoy their meal. Other than That, the officer would
also use it to serve the guests. The large common area on the first floor
are often use for events for the councils and
officers.
Private area: There are total 8 rooms including the 4 maid’s rooms. On
the ground floor, a guest room is dedicated for any guests who are staying
overnight in the house. For VIP room, the officer often uses the room to
serve the important guest such as sultan and other officers for meetings.
On the first floor, there are 3 bedrooms; the master bedroom is for the
officer while the other 2 rooms are for his children.
3.4.2 RELATIONSHIP BETWEEN SPATIAL ORGANIZATION AND THE EVERYDAY LIVING
Diagram 3.6 (Top) : Private and public areas on the ground floor
Diagram 3.7 (Bottom) : Private and public areas on the first floor
62
3.4 SPACE PLANNING
The living room function as a common area for family and friends.
The room is well furnished with old Napoleon sofa set and floor carpet,
giving off a luxurious scent of the house. The wall hanged a plate with the
list of District Officers that had lived in this house since almost a hundred
years ago and an old painting of the house, as if explaining the history
of the house.
3.4.3 LIVING ROOM
Diagram 3.8 (Top) : Location of the living room on the first floor of the District
		 Officer House indicating a semi- private space
Figure 3.11 (Bottom) : Interior of the living room
63
3.4 SPACE PLANNING
The dining room is normally used by the officer’s family to enjoy their
meal. Besides that, it is also used to serve the guests.
According to the housekeeper, the spacious dining room that furnished
with a long dining table can serve up to 20 guests to dine in this space.
The space is well lit and ventilated as it is placed near 3 windows.
3.4.4 DINING ROOM
Diagram 3.9 (Top) : Location of the dining area on the ground floor of the 		
		 house indicating a semi-private space
Figure 3.12 (Bottom) : Interior of the dining room
64
3.4 SPACE PLANNING
This space is used by the officer to serve the important guests such as
sultan and councils.
Located next to the living room, the VIP room is very cozy yet luxurious
with the help of the furnishings. These allow the guests that spend time
there feel very relaxed and well treated.
3.4.5 VIP ROOM
Diagram 3.10 (Top) : Location of the VIP room on the ground floor of the	 	
		 house indicating a private space
Figure 3.13 (Bottom) : Interior of the VIP room
65
3.4 SPACE PLANNING
The guest room is prepared for any guests who are staying overnight in
the officer’s house.
The room is very spacious, well lit and ventilated. The room has 3 doors
which connects to the VIP room, a hallway and to the guest bathroom.
3.4.6 GUEST ROOM
Diagram 3.11 (Top) : Location of the guest room on the ground floor of the
		 house indicating a private space
Figure 3.14 (Bottom) : The interior of te guest room
66
3.4 SPACE PLANNING
Both dry and wet kitchens are located near the back of the house. It is
used by the maids and housewife to prepare meals.
The wet kitchen has another entrance which lead to the exterior of the
house. This make it easy for the maids to enter and exit without disturb-
ing the guest or any users in any other rooms.
3.4.7 KITCHEN
Diagram 3.12 (Top) : Location of the wet and dry kitchens areas on the
		 ground floor of the house indicating private spaces
Figure 3.15 (Bottom) : Interior of the dry kitchen
67
3.4 SPACE PLANNING
There are total of 4 maids’ rooms which are located at the end of the
house which connects to the wet kitchen.
3.4.8 MAIDS’ ROOMS
Diagram 3.13 (Top) : Location of the maids’ rooms on the ground floor of the
		 house indicating private spaces
Figure 3.16 (Bottom) : Exterior of the maids’ rooms
68
3.5 CLIMATIC ADAPTATION
Like any other colonial building or Malay house, pitched roof has always
been the choice as it is more suitable and advantage of having a pitched
roof especially in the tropical weather in Malaysia. With the amount of
rainfall in Malaysia, drainage is an important element in the local archi-
tecture design. Therefore, the use of pitched roof ensures that there is no
accumulation of rainwater on the roof and thus offering a longer lifespan
than any other type of roof.
3.5.1 PITCHED ROOF
Figure 3.17 : One of the pitched roofs that can be found which shading the
	 garage
69
3.5 CLIMATIC ADAPTATION
In a house, ventilation is very important to keep the inside of the house
cool and comfortable. In the District Officer’s House, it supposed to be a
very well ventilated building as it has equipped with sufficient openings in
ground floor and first floor, lattice work as well as gable vents. However,
the stack ventilation did not happen as plan as we realized the first floor
is very hot but the ground floor is the other way around. This is because
on the first floor, the gable vents that allow air to flow out is being covered
up by the ceiling that being add on after that. Moreover, the windows on
the first floor are always closed as the house has been vacant for some
time.
3.5.2 VENTILATION
Figure 3.18 : One of the windows that is equipped with lattice work on top of it
70
3.5 CLIMATIC ADAPTATION
During the olden days, the traditional Malay houses have always been
constructed around tall trees such as coconut trees and palm trees. This
tradition was then brought forward into the colonial houses. In the District
Officer’s House, it can be seen that the house is surrounded by large
amount of trees. These trees function as the windbreakers as well as sun
shading for the house, which protects the structure of the house as well
as people that are living in the house.
3.5.3 PLANTATION
Figure 3.19 (Top) : Large shady trees surrounding the house
Figure 3.20 (Bottom) : Greeneries around the compound area
71
4.0 MATERIALS
4.1 STRUCTURAL
4.2 FINISHING
4.3 FURNISHING
72
In the District Officer’s House, Batu Gajah, reinforced concrete is used
to construct the columns on the ground floor. Concrete is an “artificial
stone” formed by mixing cement, sand and an aggregate into water
while reinforced concrete is a composite material formed by embedded
steel bars in concrete(Yakut, n.d.). Reinforced concrete is very dura-
ble and fire resistance. With the help of the reinforcement, it can also
withstand high compression. Therefore, it is used so build the main
structure of the building. This is also one of the reasons why the District
Officer’s House is still standing strongly after almost a hundred years.
4.1 STRUCTURAL
4.1.1 CONCRETE
Figure 4.1 : Concrete; the material that are mostly used on the first floor of the
	 house
73
The material used to build the first floor of the District Officer’s House is
believed to be Chengal wood. One of the reasons is because Chengal
is very common and easy to be found in Malaysia. Chengal is a heavy
hardwood timber. It is classified as naturally durable and is very resis-
tant to termite attack and fungal infestation (Chengal, 2010). Besides
that, through our research, timber is used also because the architect
wanted to fuse the element of the Traditional Malay style into the
District Officer’s House in order to create a unique fusion of both British
and Malay colonial building.
4.1 STRUCTURAL
4.1.2 WOOD
Figure 4.2 : Zoomed in of the Chengal wood
74
Clay brick Masonry is used to construct the wall on the ground floor
of the District Officer’s House. It was defined that masonry is typical-
ly site constructed (laid) using manufactured masonry units and site
mixed mortar. The units are laid in mortar to various heights, with the
strength of the assembly being achieved during curing of the mortar.
(Richard A. Weber, 2013). In this house, the masonry units used are
the clay bricks. Clay bricks are made of natural earth clay and molded
into specific form and size and then being heated into a kiln (fired) to
a temperature of 1100 to 1200 Fahrenheit degrees in order create the
structural properties of the units. Clay bricks have a very high compres-
sive strength and support relatively high loads (The Properties of Clay
Brick, 2012). Its high durability, moisture and fire resistance properties
are also the reason why it is suitable to be used to build the District
Officer’s House which is located at a tropical climate.
4.1 STRUCTURAL
4.1.3 CLAY BRICK MASONRY
Figure 4.3 : Stripped part on one of the walls exposing the clay brick mansory
75
Wood
Timber floorings are used on all the flooring in first floor. The flooring is pro-
tected by a layer of coating to prevent the wood from rotting and termites
attack. This also enhance the aethatic value of the floor.
4.2 FURNISHING
4.2.1 FLOORING
Figure 4.4 (Top) : Close up of the timber flooring
Diagram 4.1 (Bottom) : Location of the usage of timber flooring on the first floor
76
Wood
Veneer flooring is found in only one room of the house which is the guest
room located in the ground floor. Veneer is a thin layer of timber either
peeled continuously around the circumference or sliced across the width
of the timber. The color is slightly lighter than the timber flooring.
4.2 FURNISHING
4.2.1 FLOORING
Figure 4.5 (Top) : Close up of the veneer wood flooring
Diagram 4.2 (Bottom) : Location of the usage of veneer wood flooring on the 	
		 ground floor
77
Gypsum plaster is used as a finishing for the exterior of the walls on
the ground floor of the house. Gypsum plaster is a white cementing
material made by partial or complete dehydration of the mineral gyp-
sum, commonly with special retarders or hardeners added (Gypsum
Plaster, 2012). It is applied on the brick masonry wall of the building
for protective use and aesthetic view. Gypsum board is used on the
ceiling in the interior of the house for aesthetic quality.
4.3 FINISHING
4.3.1 GYPSUM PLASTER
Figure 4.6 : Gypsum plaster decoration to enhance the ceiling
78
Terracotta roof tiles are used on the roof of the house. As mentioned,
terracotta roof tiles are widely used because of its high durability and
can withstand high strength, therefore it is very suitable to be used
especially in the tropical climate country.
4.3 FINISHING
4.3.2 TERRACOTTA ROOF TILE
Figure 4.7 : Terracota tiles covering the roof of the District Officer’s House
79
4.3 FINISHING
Terracotta tiles are also used at the exterior of the house to form path-
ways of the verandah around the house. Terracotta is used because
of its stronger, stain resistant, scratch resistant as well as its rough
surface which will prevent fall during raining season.
4.3.3 TERRACOTTA TILE
Figure 4.8 (Top) : Zoomed in of the exterior terracota tile
Diagram 4.3 (Bottom) : Location of the usage of terracota tiles on the ground 	
		 floor’s outdoor
80
Ceramic tiles are used widely used in the interior wall and flooring of the
house, especially ground floor and bathrooms. Ceramic tiles are used
because it can be decorated into beautiful patterns which increase the
aesthetic quality of the interior of the house. The maintainence is also
light to take care of.
4.3 FINISHING
4.3.4 CERAMIC TILE
Figure 4.9 (Top Left) : Ceramic tile in green (type 1)
Figure 4.10 (Top Middle) : Ceramic tile in peach (type 2)
Figure 4.11 (Top Right) : Ceramic tile in pink (type 3)
Diagram 4.4 (Bottom) : Location of the usage of ceramic tiles on the first floor
81
4.3 FINISHING
Porcelain tiles which have a stronger property compared to ceramic
tiles are used on the exterior flooring of the house. In this house, there
are few colours of porcelain tiles being used mostly for the interior of
the bathrooms complimenting the usage of the ceramic tiles.
4.3.5 PORCELAIN TILE
Figure 4.12 (Left) : Porcelain tile in peach (type 1)
Figure 4.13 (Middle) : Porcelain tile in blue (type 2)
Figure 4.14 (Right) : Porcelain tile in yellow (type 3)
82
4.3 FINISHING
Terrazzo tiles are used only in the living room and dining room on the
ground floor. Terrazzo consists of marble, quartz, granite, glass or other
suitable chips; sprinkled or un-sprinkled,and poured with binder that is
cementitious, chemical or a combination of both. It is then polished to a
smooth surface (Terrazzo, 2010).
4.3.6 TERRAZZO TILE
Figure 4.15 (Top) : Close up of the terrazo tile
Diagram 4.5 (Bottom) : Location of the usage of terrazo tiles on the ground floor
83
5.0 DETAILS
5.1 ARCHITECTURAL
5.2 CONSTRUCTION DETAILS
5.3 DECORATIVE ELEMENTS
84
Doorways provice access from outside into the building and also be-
tween interior space.
The door is the main element for ventilation at body level. Besides that,
there are also latticework to allow air passage into the interior part of
the room. Having full-length openings allow cross ventilation and then
achieve thermal comfort greatly.
5.1 ARCHITECTURAL
5.1.1 DOOR
The panel door consists of a framework of vertical tiles and horizontal
rails that hold solid wood in place. The wood frames are good in ther-
mal insulation but thicker than metal frames. The wood frames on site
are painted according to the wall colour and also minimize the need for
maintenance.
Figure 5.1 : A locked panel door with a blocked staircase in front of Bathroom 2
on the first floor.
85
D5
D1
5.1 ARCHITECTURAL
5.1.1 DOORS
a. Sliding Door
Sliding door is a door drawn across an aperture on a groove or sus-
pended from a track, rather than turning on hinges. Sliding door acts as
a second defender of this building. It normally found at the exterior door
or main entrance. Pack lock is used to lock the sliding door to beware
of thieves. There are few sliding doors that can be found in this house
as such;
D14
Diagram 5.1 : Ground floor plan indicating sliding doors labeled D1, D5 and D14.
86
Diagram 5.2 (Left) : D1
Figure 5.2 (Right) : D1 sliding door which is located at the main entrance.
Diagram 5.3 (Left) : D5
Figure 5.3 (Right) : D5 ; a sliding door located at the dining room.
Diagram 5.4 (Left) : D14
Figure 5.4 (Right) : D14 sliding door ;one of the main entrance to the wet kitchen.
87
D10
5.1 ARCHITECTURAL
a. Single Hinged Door
Single hinged door is only available with one swing panel. The door
turns on hinges about a side jamb when pushed or pulled. Thus, space
around the door for door swing is required. This type of door is com-
monly found in the interior part of the house.
5.1.1 DOORS
Diagram 5.5 : Ground floor plan indicating single hinged doors labeled D10, D
	 11 and D13
D13
D11
88
Diagram 5.6 (Left) : D10
Figure 5.5 (Right) : D10 is only the door connecting VIP room with Guest room.
Diagram 5.7 (Left) : D11
Figure 5.6 (Right) : The back view of D11.
Diagram 5.8 (Left) : D13
Figure 5.7 (Right) : D13 ; the door that is located under the staircase near the
		 guest room
89
D3
D12
5.1 ARCHITECTURAL
b.Double Hinged Door
Double hinged door has two swings panels with its hinges on both
side of the door frames. It provides a bigger opening for passenger to
pass through. The panel varies to give different aesthetic look. Through
observation, it has found that most of the doors that are being applied
in this house has panels on it.
D9
D3
5.1.1 DOORS
Diagram 5.9 : Ground floor plan indicating double hinged doors labeled D3, D9
	 and D12
90
Diagram 5.10 (Left) : D3
Figure 5.8 (Right) : D3 ;double hinged door with glass panels located inside the
		 VIP living room
Diagram 5.11 (Left) : D9
Figure 5.9 (Right) : D9; doubled hinged door inside the guest room with triple
		 panels each side
Diagram 5.12 (Left) : D12
Figure 5.10 (Right) : D12; double hinged door with five narrowed panels
91
D30
D32
D35
Diagram 5.13 : First floor plan indicating double hinged doors labeled D30,
	 D32, D33, D35
	
D33
92
Diagram 5.14 (Left) : D33
Figure 5.12 (Right) : D33; double hinged door as the entrace to the master bed
		 room
Diagram 5.16 (Left) : D35
Figure 5.14 (Right) : D35; eight panels double hinged door
Diagram 5.15 (Left) : D32
Figure 5.13 (Right) : D32; Door to the entrace of master bed room’s bathroom
Diagram 5.17 (Left) : D30
Figure 5.15 (Right) : D30; upon entering the bedroom
93
D6
5.1 ARCHITECTURAL
DOORS
c.Double Hinged Door with Louvered Window
Double hinged door with louvered window shows the combination of
architecture between Malay and colonial architecture. It allowed air
ventilation whenever the door is closed. District Officer’s House has
quite a number of this type of door resulting the interior to be windy
even if the windows are closed.
D19
D7
D28
Diagram 5.18 : Ground floor plan indicating double hinged doors with louvered
	 windows labeled D6, D7, D19, amd D28
94
Diagram 5.19 (Left) : D6
Figure 5.16 (Right) : This door located near the dining area decorated with glass
Diagram 5.20 (Left) : D7
Figure 5.17 (Right) : Type of door used in the dry kitchen
Diagram 5.21 (Left) : D19
Figure 5.18 (Right) : Type of door used at the garage together with the fascia
		 board
Diagram 5.22 (Left) : D28
Figure 5.19 (Right) : The door of the outdoor water closet
95
5.1 ARCHITECTURAL
d.Double Hinged Door with Lattice
Double hinged door with lattice has the same function with double
hinged door with louvered window. The use of the lattice is for ventila-
tion and sunlight purpose. This type of door can be found on the first
floor between the bedrooms which does not shut down the connection
with another space.
D34
5.1.1 DOORS
Diagram 5.23 : First floor plan indicating double hinged doors with
	 lattice work labeled D31 and D34
D31
96
Diagram 5.24 (Left) : D31
Figure 5.20 (Right) : D31; can be found upon entering master changing room
Diagram 5.25 (Left) : D34
Figure 5.21 (Right) : The door upon entering the changing room
97
5.1 ARCHITECTURAL
e.Folding Door
Folding door is a door with several sections and folding to side when
open up. It is an excellent idea which offers a bigger space to store
stuffs in the garage.
D27
5.1.1 DOORS
Diagram 5.26 : Ground floor plan indicating folding door labeled D27
98
Diagram 5.27 (Left) : D27
Figure 5.22 (Right) : Folding door that covers the garage
99
5.1 ARCHITECTURAL
e.Swinging Door
D18
D25D24
D21
5.1.1 DOORS
Diagram 5.28 : Ground floor plan indicating swinging doors labeled D18, D21,
	 D24, amd D25
100
Diagram 5.29 (Left) : D18
Figure 5.23 (Right) : Swinging door; located at the wet kitchen
Diagram 5.30 (Left) : D21
Figure 5.24 (Right) : Swinging door at the maids’ rooms
Diagram 5.31 (Left) : D24
Figure 5.25 (Right) : Another swinging door at the maid’s room’s balcony
Diagram 5.32 (Left) : D25
Figure 5.26 (Right) : Main swinging door at the maids’ rooms
101
Janella means windows in Portuguese and the bahasa Malaysia word
or it is Jendela.
The windows come with fulllength, lining the walls and providing good
ventilation and views for the house. The quality of oppeness is also re-
flected by the large open interior spaces with less partitions. Casement
window is the most common type of window during the colonial era. It
is attached to the frame by one or more hinges. The top piece is usually
fixed panel and functions as ventilation when the windows are closed.
The fulllength casement windows on site have seperated into two parts.
Most of the time, the bottom part of the fulllength window is closed.
Meanwhile, ventilation is only directed at the upper part of body because
windows are located at higher levels to provide privacy of the room.
There are 3 types of windows in The District Officer’s House, which is:
a. Double Shutter Casement Window
b. Double Shutter Casement Window with Louver
c. Double Shutter Casement Window with Lattice
d. Wooden Fixed Window
e. Window Screen
5.1 ARCHITECTURAL
5.1.2 WINDOWS
Figure 5.27 : Well lit area by the fenestrations on the first floor
102
5.1 ARCHITECTURAL
a. Double Shutter Casement Window
Double shutter casement window can only be found in wet kitchen on
ground floor. This window allows adequate sunlight to enter the space
although is is closed. But the window without louver or lattice is not
efficient in ventilation. So, during cooking, the casement window should
be opened to let the hot air exits the interior building.
W07W09
W12
5.1.2 WINDOWS
Diagram 5.33 : Ground floor plan indicating double shutter casement windows
	 labeled W07, W09, D19 and W12
103
Diagram 5.34 (Left) : W07
Figure 5.28 (Right) : W07 which located at the wet kitchen.
Diagram 5.35 (Left) : W12
Figure 5.29 (Right) : W12 which located along the hallway.
Diagram 5.36 (Left) : W09
Figure 5.30 (Right) : W09 which only contains 6 columns of glasses.
104
5.1 ARCHITECTURAL
b. Double Shutter Casement Window with Louver
Double shutter casement window wth louver provides ventilation
although when the window is closing. The glasses allow sunlight to
penetrate into the room without open the window during sunny day. At
the same time, the louver minimizes the heat from outside enters the
room. Louver takes an important role to keep the interior air circulating.
W01
W13
W13 W13
W05
W04
5.1.2 WINDOWS
Diagram 5.37 : Ground floor plan indicating double shutter casement windows
	 with louvers labeled W01, W04, W05 and W13
W25
W17
W15
105
Diagram 5.38 (Left) : W01
Figure 5.31 (Right) : Inside view of W01; which located right beside main
staircase.
Diagram 5.39 (Left) : W05
Figure 5.32 (Right) : Two of W05 placed at the dining room.
Diagram 5.40 (Left) : W13
Figure 5.33 (Right) : W13 which contains black glasses is located at VIP room.
Diagram 5.41 (Left) : W04
Figure 5.34 (Right) : W04 which placed beside the landing of staircase provides
adequate sunlight
106
Diagram 5.47 (Left) : W17
Figure 5.38 (Right) : W17 which located in the surau
Diagram 5.48 (Left) : W15
Figure 5.39 (Right) : W15 ; located at the surau
Diagram 5.49 (Left) : W25
Figure 5.40 (Right) : W25 which located at the storage
107
5.1 ARCHITECTURAL
W39
W42
5.1.2 WINDOWS
Diagram 5.42 :First floor plan indicating double
	 shutter casement windows with
	 louvers labeled W39, W42, and W56
W56
108
Diagram 5.43 (Left) : W39
Figure 5.35 (Right) : W39 with louver can be found in Master Bathroom.
Diagram 5.44 (Left) : W56
Figure 5.36 (Right) : W56 slightly smaller than W39 is placed in Bathroom1.
Diagram 5.45 (Left) : W42
Figure 5.37 (Right) : Perspective view of W42 in Master Bathroom.
109
5.1 ARCHITECTURAL
c. Double Shutter Casement Window with Lattice
The lattice functions the same with louver. The lattice normally located
on top of the windows. It is much more easier for the hot air to exit and
cold air to enter. All of them is only placed on first floor due to privacy
matter.
W29
W28
W31
W49
W28
5.1.2 WINDOWS
Diagram 5.50 : First floor plan indicating double shutter
	 casement windows with lattice labelled
	 W28, W29, W31 and W49
110
Diagram 5.51 (Left) : W28
Figure 5.41 (Right) : W28; located in the family gathering space
Diagram 5.52 (Left) : W31
Figure 5.42 (Right) : W31 can also be found in the family gathering space
Diagram 5.53 (Left) : W29
Figure 5.43 (Right) : W29; can be viewed from the exterior of the first floor
Diagram 5.54 (Left) : W49
Figure 5.44 (Right) : W49 which is located in the bedroom 1 and 2
111
5.1 ARCHITECTURAL
W46
W45
W48
W66
5.1.2 WINDOWS
Diagram 5.55 : First floor plan indicating double shutter
	 casement windows with lattice labelled
	 W45, W46, W48 and W66
112
Diagram 5.57 (Left) : W48
Figure 5.46 (Right) : W48; located in the family gathering space
Diagram 5.56 (Left) : W45
Figure 5.45 (Right) : W45 ; located in the master changing room
Diagram 5.58 (Left) : W46
Figure 5.47 (Right) : W46; located in the family gathering area
Diagram 5.59 (Left) : W66
Figure 5.48 (Right) : Windows in the daughter’s room
113
5.1 ARCHITECTURAL
d. Wooden Fixed Window
The wooden fixed wiondow is the same with louver. Louver is placed up
of the window will the fixed window with fixed slats which slope upwards
from the outside so as to exclude sun and rainwater but at the same time
give shade,ventilation and visual privacy. Thus, the fixed window can
only be found on ground floor or inside bathroom.
W19W20
W21
W27
5.1.2 WINDOWS
Diagram 5.60 : Ground floor plan indicating wooden fixed window
	 labelled W19, W20, W21, and W27
114
Diagram 5.61 (Left) : W19
Figure 5.49 (Right) : W19 which located in the Guest Bathroom
Diagram 5.62 (Left) : W21
Figure 5.50 (Right) : W21 which is located in the outdoor water closet
Diagram 5.63 (Left) : W20
Figure 5.51 (Right) : W20 which has similar design to W21
Diagram 5.64 (Left) : W27
Figure 5.52 (Right) : W27 which is located in the storage
115
5.1 ARCHITECTURAL
W40W51W43
W53
5.1.2 WINDOWS
Diagram 5.65 : First floor plan indicating wooden fixed
	 windows labeled W40, W43, W51, and W53
116
Diagram 5.66 (Left) : W40
Figure 5.53 (Right) : W40 which is located in the Master bathroom
Diagram 5.67 (Left) : W43
Figure 5.54 (Right) : W43 which is located in the master bathroom
Diagram 5.68 (Left) : W52
Figure 5.55 (Right) : W52; locared in the bathroom 1
Diagram 5.69 (Left) : W53
Figure 5.56 (Right) : W53 which is located in bathroom 1
117
5.1 ARCHITECTURAL
e. Window Screen
Fenestration commonly found in the changing spaces to allow
more light and air to flow through.
W33
W34
5.1.2 WINDOWS
Diagram 5.70 : First floor plan indicating window screen
	 labelled W33 and W34
118
Diagram 5.71 (Left) : W33
Figure 5.57 (Right) : Window screen which is located in the master changing
		 room
Diagram 5.72 (Left) : W34
Figure 5.58 (Right) : W34 which is located in the other side of master changing
		 room
119
5.1 ARCHITECTURAL
W50
W51
5.1.2 WINDOWS
Diagram 5.73 : FIrst floor plan indicating window screen
	 labelled W50 and W51
120
Diagram 5.74 (Left) : W50
Figure 5.59 (Right) : Window screen located in the Changing Room 1.
Diagram 5.75 (Left) : W51
Figure 5.60 (Right) : Window screen which located in the other side of Changing
Room1.
121
A column is a free-standing member usually consisting of a base, circu-
lar shaft and capital. Column is used to transfer the load of the weight
of the structure above to the other structural elements and may support
the roof or beams.
The columns inside The District Officer’s House are known as Pilaster
column. Pilaster column is a squared vertical member which is attached
or partially built into the wall. The column projects slightly from the wall
and the same thing happened behind the same wall. But the columns
along the corridor and foyer can be seen in a whole.
Tuscan order is widely used in the column. The capital is molded to cre-
ate the appearance of platform while the shaft is a pure rectangle with
smooth surface. The column rests on a square base and an unadorned
frieze.
5.1 ARCHITECTURAL
5.1.3 COLUMN
Figure 5.61 : The base of the column along the corridor outisde.
122
5.1 ARCHITECTURAL
C1C1
C2
C6
C3
C4
5.1.3 COLUMN
Diagram 5.76 : Grounf floor plan indicating C1, C2, C3, C4 and C6.
123
Diagram 5.77 (Above) : C1
Figure 5.62 (Below) : C1 can be found in the porch
with two tuscan columns and
an arc in the middle.
Diagram 5.78 (Above) : C2
Figure 5.63 (Below) : A basic tuscan columns
can be seen all over the
building.
Diagram 5.79 (Above) : C6
Figure 5.64 (Below) : Tuscans columns are used as the
supporters of the arccs.
124
Figure 5.65 (Left) : C3 can be found at maids’ room entrance.
Figure 5.66 (Right) : C4 can be found at the other side of maids’ room.
Figure 5.67 : A simple column which without capital
and base can be found on first floor.
Diagram 5.80 : C3 Diagram 5.83 : C8
Diagram 5.81 : C4 Diagram 5.82 : C5
125
A few of arches can be found at the same time between living room and
dining room. Other than that, arches together with staircase can be seen
on south exterior. The series of arches are used to support on piers
or columns. There is also private porches as indoor extensions which
cutting into the walls seperating adjacent rooms to allow pedestrian pas-
sage.
5.1 ARCHITECTURAL
5.1.4 ARC
Figure 5.68 : Arc between two columns
can be found in the porch.
Figure 5.69 : Arcs which create pathway in
dining room.
Figure 5.70 (Left) : A closer view of the arc in between two columns.
Figure 5.71 (Middle) :A single arc opened up a pathway at the side of the house.
Figure 5.72(Right) : Two arches emphasize a balancing sense concept of the
house.
126
Woodframe floors consist of repetitive joists, at a prescribed spacing
sheathed with wood structural panels attached to the top surface.
In this double-storey house, the ceiling of ground floor is the floor of first
floor. The members are called ceiling joists. They rest on the wall or on
beams which span on the walls.
5.1 ARCHITECTURAL
5.1.5 FLOORING
Figure 5.73 (Above) : Wooden beam can be seen clearly along the corridor.
Figure 5.74 (Below) : An opening of the flooring system allows visitor to the
first floor.
127
The roof system acts as the primary sheltering element fo the interior
spaces.
The roof on site is influenced by Malay and colonial architecture. Gabled
hip roof with the horizontal ridge extended upward forming small gables
is applied on the building. The materials of the roof is made up of ter-
racotta tiles which can reflect heat gain into the interior space. The gab
between tiles allows for additional heat ventilation. The high ceiling of the
roof on first floor was claimed to provide cool air to the interior spaces
which lifts the hot air up and pushes the cold air down.
5.1 ARCHITECTURAL
5.1.6 ROOF
Figure 5.75 (Above) : Side view of the housing showing the different size of
pitched roof.
Figure 5.76 (Below) : A close look up of the roof of maids’ room.
128
The bracket is an architectural element used as structural or decorative
member.
The bracket around the building is a device of wood which overhangs
below the roof to carry a weight or to support the cornice.
5.1 ARCHITECTURAL
5.1.7 BRACKETS
Figure 5.77 (Above) : This bracket is found on first floor.
Figure 5.78 (Below) : The exterior brackets look more attractive with the shape
129
Fascia board is decorative wooden cravings on the underside of the roof,
which is ‘cucur atap’ atau ‘papan sisek’ in Malay.
The eaves fasciae are decorative overhangs that provide added shades.
The eaves fasciae are fixed together by hundreds of wooden dowels.
5.1 ARCHITECTURAL
5.1.8 FASCIA BOARD
Figure 5.79 (Above) : A structure called ‘Papan Penutup Meleh’ is placed on top
of the fascia board.
Figure 5.80 (Below) : This fascia board looks simplier compare with the one on
main building roof.
130
Staircase is a series or flight, of steps for passing from one level to an-
other. There are two types of staircases in The District Officer’s House.
Both of these stairs are made of wood. The geometric newel post is
painted in maroon red. Thedesign od the staircase enhances the tradi-
tional Malay architecture in the house. This kind of newel post can be
found on every staircases in the building.
Half Landing Stairs: A U-shape staircase with one landing is the main
staircase to enter the first floor. The only difference between these two
stairs is the direction of the flight changes 180 degrees.
Quater Landing Stairs: It is a L-shape staircase with one landing in the
bend. The landing is needed to change a direction of the flight by 90
degrees and at the same time it serves as a place for rest when moving.
Due to the presence of the landing the flight is divided into two, thereby
reducing quantity of treads in one flight, and makes walking more com-
fortable.
5.1 ARCHITECTURAL
5.1.9 STAIRCASE
Figure 5.81 (Above) : The main staircase which placed beside the living room.
Figure 5.82 (Below) : The secondary staircase placed in Hallway 2.
131
5.2 CONSTRUCTION DETAILS
5.2.1 WALL SYSTEM
Masonry walls consist of modular building blocks bonded together with
mortar to form walls that are durable, fire resistant and structurally ef-
ficient in compression. This is a solid masonry wall which constructed
by solid masonry units laid contignuosly with all joints solidly filled with
mortar. Running bond is used in the wall syatem by composed of over-
lapping stretchers.
Diagram 5.84 : Wall system of the house.
132
The wood joists supported by wood beam. Wood is the most susceptible
to shrinkage perpendicular to its grain.For this reason, the total depth of
wood construction for both the sill condition and the joist beam connec-
tion is equalized to avoid subsidence of the floor plane. Concrete slab
is used on ground floor while hardwood is only the material used in first
floor flooring system.
5.2 CONSTRUCTION DETAILS
5.2.2 FLOOR FRAMING
Diagram 5.86 : Isometric of the first floor flooring.
Diagram 5.85 : Isometric of the groud floor flooring.
133
5.2 CONSTRUCTION DETAILS
5.2.3 ROOF SYSTEM
Hip roof has sloping ends and slides meeting at an inclined projecting
angle. Roof structures framed with wood rafters are an essential sub-
system of wood light frame construction. The dimension lumber used
for roof joists and rafters is easily worked and can be quickly assembled
with simple tools.
Ridge Board
Common Rafter
Hip rafters from the junc-
tion of the sloping side of
a hip roof.
Hip jacks are jack
rafters extending from a
wall plate to a hip rafter.
Jack rafter is any rafter
that is shorter than the
full length of the roof
slope, as one meeting a
hip or valley.
Valley jacks extend from a valley
rafter to a ridge, then the wall plate
along a valley.
Diagram 5.87 : Roof system of the house.
Diagram 5.88 : A closer drawing of the roof system.
134
Neoclassical Single Light Wall Sconces
This lighting features cursive or floral tubing with simple curves and little
hints of decoration. These wall sconces are similiar to the ceiling light
meander to show uniformity and further emphasizing the influence of
neoclassical architecture.
Neoclassical Ceiling Light Meander
This ceiling light is surrounded by six small sconces that hand off the
plaster ceiling. The yellow light warms up the whole atmosphere wiithin
the room.
5.3 DECORATIVE ELEMENTS
5.3.1 LIGHTINGS
Figure 5.83 : Warm light carried out
from the neoclassical
single light wall sconces.
Figure 5.84 : Neoclassical ceiling light
meander is placed in VIP
room.
Figure 5.85 : Neoclassical single wall sconce in dining room.
Figure 5.86 : Neoclassical single wall sconce in VIP room.
Figure 5.87 : Neoclassical single wall sconce in Family Gathering Space on first
floor.
135
Ornamentations which located on the plaster ceiling are used for en-
hancing the quality of interior spaces.
Molding: The decorative motif is formed by a repeated pattern or reflect-
ed image. Geometric shapes and floral elements can be easily seen in
between the design.
5.3 DECORATIVE ELEMENTS
5.3.2 CEILING ORNAMENTATIONS
Figure 5.88 : An organic molded pattern brings out the harmonious feeling to the
VIP room.
Figure 5.89 : A more crafted ornamentation on the ceiling of living room.
136
Brick and Plaster are used to build the walls on ground floor while wood-
en walls can only be found on first floor. Thus, different wall ornamenta-
tion is located on each floor.
Molding: A strip of material with various profiles used to cover transitions
between surfaces or for decoration.
Adding few thin overhanging horizontal and vertical moldings to the sur-
face of the wall create dark shadows below the molding.
Latticed Screen: Latticework is creating patterns by intersecting small
timber members at right angles. The screens suspended up of the doors
and windows as decoration and ventilation.
5.3 DECORATIVE ELEMENTS
5.3.3 WALL ORNAMENTATIONS
Figure 5.90 : The molded ornamentation along the outline of windows.
Figure 5.91 : The ventilation on the wall can be one of the decorative ele
ment of the house.
137
As a conclusion, comparisons and contrasts will be done to buildings of
similar nature and architectural style. The significances also will be dis-
cussed. Discussion on the preservation of the District Officer’s House will
be enlightened as well as a summary of the research.
District Officer’s House is an imperative building due to its historical, archi-
tecture and cultural values. This building holds inimitable knowledge that
should be preserved by the younger generations less it should capitulate to
the ravages of time. This documentation of District Officer’s House exposes
the diversity of cultural significance of architecture and culture.
District Officer’s House has several architectural features from different ar-
chitecture styles that are influenced by the culture, people and its surround-
ing. Those architectural features blend naturally in the building and become
the evidence of various architecture styles that have developed and influ-
enced architecture in Malaysia and Perak in particular. Styles mentioned
are the Malay Vernacular architecture and the Neoclassical architecture. In
a nutshell, the District Officer’s House is a fusion of both styles.
6.0 CONCLUSION
Based on the entire characteristics the building has, we can conclude
that the existence of District Officer’s House has significant impact to-
wards history of Batu Gajah. Therefore, the conservation works are
highly encouraged and the maintenance must be done consistently.
This is to provide opportunity to the next generation to learn and ex-
plore the history and culture that District Officer’s House has to offer.
138
6.1 HISTORICAL SIGNIFICANCE
Although District Officer’s House does not hold that much of historical
elements compared to other buildings, this building must also be appre-
ciated for it has served the State for many years. This building was built
to accommodate the daily life and official activity of Batu Gajah District
Officers and their families in Jalan Changkat. District Officer’s House not
only has become the silent witness of the daily lives of the Batu Gajah
District Officers and their families, but also as testament of the greatness
and development of the Batu Gajah district.
6.2 CULTURAL SIGNIFICANCE
District Officer’s House displayed how the culture and background of peo-
ple and the site can be represented by the building. Two cultures that in-
fluence the District Officer’s House are the cultures of the Malay and the
English. The influences are significant mostly on the architectural elements
displayed as well as the spaces inside the house.
139
District Officer’s House Batu Gajah Raja Bilah Mansion
Location Jalan Changkat, Batu Gajah, Perak Papan Town, Batu Gajah, Perak
History It is located opposite to the Magistrate Court of Batu Gajah. It
is considered a semi-permanent structure as the ground floor
is made out of concrete and masonry whereas the first floor is
made out of timber. It was built in the 1890s for the most senior
government official in the district, JBM Leech.
Batu Gajah role as an important administrative center in the
Raja Bilah bin Raja Tudong Berani II, was the 12th king of Man-
dailing. He was born in 1834 at Katanopan, Southern Tapanuli,
Sumatra. At 26, he left for Malaya because of a clash over the
choice of kingship. Then, Raja Bilah worked under his uncle
until he exposed the rising prospect of Papan as a mining town.
Raja Bilah was allocated to cope Papan by H.W. Leech and
6.3 DISTRICT OFFICER’S HOUSE COMPARISONS
Diagram 6.1 : Location map of Jalan Changkat Diagram 6.2 : Location plan of Papan Town
140
early 20th century is clear. As an area which is rich with natu-
ral resources, an experienced and trustworthy District Officer
must be appointed. Kinta district officials will often appointed by
resident in the country.
was officially appointed Penghulu for Blanja District in 1882 by
Sultan Yusuf Sharifuddin Muzaffar Shah. He became a go-be-
tween the Sultan, the British, and his people. He attended his
duty for 26 years until 1906.
Raja Bilah sold a quota of his mining land to the British. With the
coinage, he built the big house, just next to his first one.
Figure 6.1 : List of former and current Kinta District Officers
Diagram 6.3 : Site plan of Rumah Besar Raja Bilah
Figure 6.2 :
A potrait of Raja Bilah
141
Overview The District House is a double storey bungalow. The house has
an area of approximately 483000 metre square and it is 6 acres
including the lawn surrounding the building. It is considered a
semi-permanent structure as the ground floor is made out of
concrete and masonry whereas the first floor is made out of
timber. Windows are generously placed around the building.
The big house is a two storey building with a rectangular plan.
It is sheltered by two tiered hip roofs, which help ventilate the
hot insides. A projected entry porch/ veranda with a gambrel
roof (limas bungkus) is added to the arrangement. The wall is
half plastered brick and timber on the upper floor. Windows are
liberally provided in the whole building.
Usage Then : To accommodate the District Officers of Kinta as well as
to provide space for casual and cultural meetings for the
royals
Now : Still serves the same purpose
Then : Was not used for only as family residence, but also acted
as a business, financial, and social centre
Now : Museum to display historical pictures of the village.
Architectural
Influence
Malay and Neoclassical Architecture
Malay Influences :The usage of timber, fascia board, latticework,
public space provided for cultural meetings.
Malay, Colonial and Chinese Architecture
Colonial Influences : Formal, almost symmetrical layout and the
high ceiling.
Figure 6. 3 :
Front facade of The
District Officer’s House
Figure 6.4 :
Front facade of The
Raja Bilah Mansion
142
Neoclassical Influences : Symmetrical plan layout, the usage of
modified columns.
Anglo- Indian Palladian Influences : The masonry wall, the arch,
the modified Tuscan column,
the pilaster, the cornice
detail, and the projected
veranda.
Chinese Influences : The usage of diagonal clay floor tiles, laced
carving with bird and flower motives above
doors and windows, vertical iron bars at
openings, and wooden staircases, the
method of laying bricks for the floor decks
and walls which related to the Chinese
shop house construction in Perak.
Architectural
Systems
Wall
There is no legitimate proof as to how the bricks in the load
bearing wall are being constructed. However, one of the ripped
off cement on one of the outer wall has exposed that the style
used is the Flemish bond. The upper floor outer wall is mostly
made up from cengal wood.
Wall
The load bearing wall on the ground floor uses Flemish bond. On
the first floor, the wall is made up of 200 cm x 25cm cengal with
tongue and groove joints. The outer wall is settled horizontally
but the inner wall is the opposite.
Figure 6.5 :
Clay brick masonry
Figure 6.9 :
The interior of the first floor
143
Door
The main door double casement panel door and solely made of
timber. It is protected by a sliding panel of horizontal iron grill.
Most of the outer doors are the double casement that is made
up from timber while the inner doors are panel doors. There is
no traditional selak being used but instead, iron grilled are being
used to aid the security on most of the outer doors.
Door
The main door is sheltered by a sliding panel of horizontal wood-
en grill which rolls and locks mechanically. The cengal door pane
entails of three segments of carvings with a star and crescent
motives signifying Islamic belief. The traditional selak, a wooden
door latch is added for safekeeping.
Windows
The windows are copious and they are placed at almost every
bay. Windows at the lower floor comprises of a framed, lou-
vered panels with vertical bars, and carvings just below the zinc
awning. The upper floor windows are closer to the floor windows
which are closer to the floor then those on the lower storey, and
they are sheltered by a balustrade.
Figure 6.6 :
Main door
Figure 6.7 :
Panel inner door
Figure 6.10 :
One of the windows of the Raja
Bilah Mansion
144
Windows
The windows come with full length and wooden louvered, that
have decorative ventilation panels on top, and beautifully carved
waist-high railings. Casement window is the most common
type of window used in this building. It is attached to the frame
by one or more hinges. The panels are divided into three parts
which the top piece is usually fixed panel and functions as venti-
lation when the windows are closed
Roof
Gabled hip roof with the horizontal ridge extended upward form-
ing small gables is applied on the main building. Gable roof can
be easily seen from the garage and maid rooms.
Roof
Covered by two tiered hip roofs to aid the ventilation while the
veranda is covered with a gambrel roof (limas bungkus).
Figure 6.8 :
Casement window of District
Officer’s House
Figure 6.11 :
The gambrel roof
145
Ornamentations,
Details & Finishing
Tiles
There are few types of tiles are being used in this house which
are ceramic and terrazzo tiles for the interior as well as porce-
lain and terracotta tiles for the exterior finishing.
Flooring
Timber floorings are used on all the flooring in first floor. Veneer
flooring is found in only one room of the house which is the
guest room located in the ground floor.
Tiles
Earth coloured clay tiles of 300 cm x 300 cm were used on the
ground floor. These tiles were rested diagonally on a bed of
bricks tied in mortar.
Flooring
On the first floor, 200 cm x 25 cm local cengal wood ran in the
same direction as the house.
Figure 6.12 :
Terrazo tile
Figure 6.13 :
Terracota tile
Figure 6.14 :
Veneer flooring
Figure 6.17 :
Clay tiles
Figure 6.18 :
Cengal flooring
146
Cornice
A simple long of cornice decorates the edges where the wall
meets the ceiling. The is also cornice centrepiece decorated
with flora motives in the VIP guest room.
Fascia boards
The eaves fasciae are decorative overhangs that provide added
shades. The eaves fasciae are fixed together by hundreds of
wooden dowels. The style being used has influences from the
Rumah Kutai Perak.
Cornice
A long of cornice beautifies the edges where the wall meets the
ceiling.
Pediment
The gentle curvature of the pediment is graciously interrupted to
give way to a finial. The year ‘1896’ is carved marking the date of
completion.
Figure 6.15 :
Cornice centrepiece
Figure 6.16 :
Fascia board
Figure 6.19 :
Cornice on the first
floor
Figure 6.20 :
Pediment
147
Changes According to the caretaker of the District Officer’s House, no
major renovation has been done to the house. However, only
small renovations and revamping the interior spaces have been
carried out throughout the years by the District Officers. Thus,
only minor changes can be seen such as the colour of the wall,
the glazing of the windows and also some of the furniture. The
form and massing of the building remain as what it was before.
When the restoration work began, it started off with the concrete
foundations being laid for a new and stable base for the struc-
ture. The repair work is being done in stages.
Extensive restoration work, costing nearly RM 1.1 million was
completed by contractor Asli Bina Jaya, which was commis-
sioned by the Department of Museums and Antiques.
148
7.1 BOOKS
Ching, F. (1979). Architecture, form, space & order. New York: Van
Nostrand Reinhold.
Fee, C. V. (1998). The Encyclopedia of Malaysia (Architecture ed.). Sin-
gapore: Archipelago Press
Finestone, J. (2002). The royal families of South-East Asia (2nd ed.).
Petaling Jaya, Selangor Darul Ehsan: Shahindera :.
Hashim, W. N. (2011). The Traditional Malay House. Kuala Lumpur:
Institut Terjemahan Negara Malaysia.
Ho, T. (2005). Generations: The story of Batu Gajah. Ipoh, Perak Darul
Ridzuan: Perak Academy.
Khoo, S., & Lubis, A. (2005). Kinta Valley: Pioneering Malaysia’s mod-
ern development. Perak Darul Ridzuan, Malaysia: Perak Academy.
Kleingrothe, C. (1900). Malay Peninsula: Old Photographs of Malaya
and Singapore. Kuala Lumpur: Jugra Publications.
Shah, R. (2006). Landmarks of Perak. Kuala Lumpur: RNS Publication
Sdn Bhd.
The Malaysian monarchy. (1994). Kuala Lumpur?: Royal Album Publica-
tion Committee.
Lubis, A., & Wade, M. (2010). Perak postcards 1890s-1940s. Penang,
Malaysia: Areca Books.
Vlatseas, S. (n.d.). A History of Malaysian Architecture (pp. 101 -111).
Yeang, K. (1992). The architecture of Malaysia. Amsterdam: Pepin Press.
REFERENCES
149
7.2 JOURNAL
Hj. Mohd Zain, H., Shamsina, S., & Rusizah, M. (n.d.). Sejarah Batu
Gajah ; Sepintas Lalu, 1-53.
Thih Khew, L., & Others. (n.d.). A Study of Role, Form and Structure.
Kinta District - Ipoh, Batu Gajah and Kampar, 4-27.
7.3 WEBSITE
ARH 314 and 315 Terminology. (n.d.). Retrieved February 28, 2015,
from http://img.uoregon.edu/arh314/terminology/Terminology_all.html
Architectural Terminology img.uoregon.edu
Building Conservation. (n.d.). Retrieved February 28, 2015, from http://
buildingconservation.blogspot.com/2007/03/adaptation-design-of-tradi-
tional-malay.html
Chengal. (2010). Retrieved February 7, 2015, from Timber Supplier:
http://www.timberflooring.com.my/product/chengal/
Definition of oblige in English:. (n.d.). Retrieved February 28, 2015,
from http://www.oxforddictionaries.com/definition/english/oblige
sonry.php
Gypsum Plaster. (2012). Retrieved February 7, 2015, from Encyclopedia
Britannica: http://global.britannica.com/EBchecked/topic/250427/gyp-
sum-plaster
Department of Statistics Malaysia. (2011). Population and Housing Census
of Malaysia. Population Distribution and Basic Demographics Statistics.
Retrieved February 15, 2015, from http://www.statistics.gov.my/portal/
download_Population/files/census2010/Taburan_Penduduk_dan_Ciri-ci-
ri_Asas_Demografi. pdf
History of Perak Darul Ridzuan, Malaysia. (n.d.). History of Perak Darul
Ridzuan, Malaysia. Retrieved February 15, 2015, from http://www.perak.
info/perak/Perak_ state_history.htm
Lim, P. (2013). The Story of Batu Gajah. New Straits Times, p. 1. Retrieved
February 10, 2015, from http://www.nst.com.my/streets/northern/the-story-
of-batu-gajah-1.219030
7.0 REFERENCES
150
Building Sciences: http://www.wbdg.org/design/env_wall_ma
Stairs types. (n.d.). Retrieved February 28, 2015, from http://popu-
larstairs.com/basic-stair-building/stairs-types
Terrazzo. (2010). Retrieved February 7, 2015, from Made in WAUSAU
: http://www.wausautile.com/terrazzo/
The Properties of Clay Brick. (2012, July 22). Retrieved February 7,
2015, from Clay Brick for Good: http://www.claybrick.org/content/prop-
erties-clay-brick
Yakut, A. (n.d.). Rinforced Concrete Frame Construction. Retrieved
February 7, 2015, from World Housing Encyclopedia: http://www.
world-housing.net/wp-content/uploads/2011/06/RC-Frame_Yakut.pdf
7.0 REFERENCES
151
8.0 APPENDIX
8.1 Photos
8.2 Interview
8.3 Newspaper Cuttings
8.4 Receipt
152
LANDSCAPE
SURROUNDING
Landscape arrangements around the compound area of the house that compliments the greeneries.
153
View of the District Officer’s house compound from the main gate entrance.
Magnificent spread of garden infront of the District Officer’s House.
154
Pavements heading to the District Officer’s House shaded by trees which provides such a beautiful view.
155
Panaromic view of the garden from the left side of the compund overseeing the clouds.
156
PONDOK
MALAY STYLE
The roof of the “pondok” outside the District Officer’s House.
157
The roof with Malay Vernacular influences such as the lattice work which is made out of timber.
158
A small shed is located not far away from the District Officer’s House main building where the officer and his family would take a rest while enjoying the
beautiful greeneries that fill in the whole compound.
159
FRONT VIEW
FACADE
First floor front facade embodies the symmetrical element of architecture as well as the intrigue designs of the fenestrations.
160
Impressive full view of the District Officer’s House’s front facade.
161
The variations of materials beautify the front facade making the
view more diversed.
Adaptation from the Malay Vernacular Architecture by the usage of the
fascia board which is also known as “papan sisek”.
162
Jalur Gemilang and Perak’s state flag soaring high infront of the house.
163
Front elevation of the District Officer’s House
164
SOUTH VIEW
SIDE PERSPECTIVE
The roof of the house is emblazoned by delicate carvings of fascia boards, brackets as well as lattice works.
165
Panaromic view of the back side of the house comprising the storage building.
166
South Elevation of the District Officer’s House.
Side view of the District Officer’s House which includes the storage building as well as the quarters behind the house.
167
Fenestrations ; simple yet showcasing the fusion of neoclassical and malay vernacular architectural elements.
168
NORTH VIEW
SIDE PERSPECTIVE
The combination of the brackets, lattice works, fascia boards, louvers and wire
mesh fenestrations invoke the malay vernacular architectural atmosphere.
169
Serene view of the house as complimented by the greeneries and calming ambience.
170
A walkway beside the house seperating the main building from the outdoor wash room.
171
The garage located behind the main building that was being used to store the vehicle of the owner.
172
LIVING ROOM
GROUND FLOOR
Delicate decorations before entering the VIP living room to greet the visitors.
173
Glorious living room welcoming the visitors when they first enter the house with minimal yet majestic furnitures.
174
VIP ROOM
GROUND FLOOR
Simple but majestic design of the chandelier centrepiece illuminating the VIP living area in the house.
175
VIP living room; very well decorated with royal themed interior specially dedicated to the Royals as well as the Chiefs who come to pay a visit.
176
VIP room which is used by the District Officer to serve the sultans and
other important officers whom came over to pay a visit.
The usage of the carpet to give it a special ambience, different from the other rooms as it serves an important purpose in this house.
177
SURAU
GROUND FLOOR
Modern style windows being adapted to the neoclassical design of this house to provide enough illumination for the surau.
178
Full view of the surau for the muslim to perform their prayers.
179
BATHROOM
GROUND FLOOR
Traditional wooden louvers that were design in such that it prevents the rain water to enter the interior area without altering the function of the louvers.
180
Modern-like bathroom design being implemented for the washroom in the ground floor.
181
WATER CLOSET
GROUND FLOOR
Buffering area upon entering the outdoor water closet.
182
The interior of the outdoor water closet decorated with various ceramics.
183
GUEST ROOM
GROUND FLOOR
Double hinged door; one of the doors to enter the guest room on the ground floor.
184
The guest room on ground floor is used to serve the guest who stay overnight in the house.
185
WET KITCHEN
GROUND FLOOR
The entrance of to the wet kitchen led by few flights of staicase.
186
The interior of the wet kitchen; where all the cooking activities used to take place.
187
DINING ROOM
GROUND FLOOR
Spacious dining area that provides luxorious atmosphere with the usage of the furnitures as well as the paint finishing.
188
Perspective view of the dining room where the officer used to enjoy his dinner with his family and guests.
189
MAIDS’ ROOM
GROUND FLOOR
Balcony walkaway infront of the maids’ rooms.
190
The interior of the maids’ washroom with the combination of timber and tiles.
191
MAIN STAIRCASE
GROUND FLOOR
Main staircase leading up tp the first floor made up of timber with minimal finishings.
192
Perspective view of the main staircase which connects the ground floor to the first floor from the hallway near the dinning area.
193
SECONDARY STAIRCASE
GROUND FLOOR
Secondary staicase that has excess to the kitchen area.
194
Perspective view of the second staircase which assumingly used by the
maids from the hallway near the kitchen area.
Perspective view of the secondary staicase from the kitchen area most commonly used by the women.
195
View of the secondary staircase from first floor.
FAMILY GATHERING SPACE
FIRST FLOOR
Main staircase that leads to the family gathering space on the first floor.
196
Various perspective views of the common area on first floor which often use for events for the councils and officers.
197
Well lit spacious space allows gatherings to take place at ease. The flooring is made up from timber.
198
High ceiling provides a well ventilated space for this family gathering area.
199
MASTER BEDROOM
FIRST FLOOR
Master changing room located just before entering the bathroom.
200
Master bedroom used by the officer and his wife.
The room where the District Officer used to sleep which is also the biggest room in the house.
201
MASTER BATHROOM
FIRST FLOOR
Spacious master bathroom lit and ventilated by the aid of the wooden arched louvers.
202
Full view of the master bathroom showing of how it functioned.
203
BEDROOM 1
FIRST FLOOR
Upper view of bedroom 1 (son’s bedroom) showcasing wire mash for ventilation purposses.
204
This bedroom with cyan paint finishing wall is used by the son of the district officer.
205
The usage of modern grilled windows in the son’s bedroom as well as the symmetrical elements that can be observed.
206
BATHROOM 1
FIRST FLOOR
View that exhibit the connection between the bathroom and changing room.
207
Corner view of bathroom 1 featuring the function of the ventilated windows.
208
BEDROOM 2
FIRST FLOOR
This bedroom with light pink paint finishing wall is used by the daughter of the district officer.
209
Corner view of bedroom 2 (daughter’s bedroom) showcasing the spaciousness of the room.
210
High ceiling is one of the characteristics in this house which is commonly used in most vernacular Malay houses to improve the ventilation .
211
BATHROOM 2
FIRST FLOOR
View showcasing different types of ventilation which are wooden arched louvers and wire mash.
212
This tiles’ material had been used in most of the bathroom in the house to prevent slippery.
213
Corner view of bathroom 2 showcasing the function of the ventilated windows with tinted glasses to secure privacy.
214
8.2 INTERVIEW TRANSCRIBE
Interviewee Name: Esham Mudin Bin Idris
Position of Interviewee: Caretaker of District Officer’s House
Interviewer Name: Anis Nabila Binti Amir Hamzah
Location: District Officer’s House, Batu Gajah
Date: 19.01.2015
Time: 0400pm
Topic: The District Officer’s House
Figure 8.1 : Malay fishermen
215
Interviewer: Assalammualaikum En. Esham. Boleh En. Esham ceritakan sedikit tentang diri En. Esham?
Peace be upon you Mr. Esham. Would you please briefly tell us about yourself?
Interviewee: Saya, Esham Mudin Bin Idris , saya mula bertugas di Pejabat Daerah dan Tanah Kinta pada 3 Mei 1993 dan saya ditempatkan di Ke
diaman Rasmi Pegawai Kinta beralamat No. 9 Jalan Changkat selama 23 tahun. Saya membesar di Batu Gajah kerana bapa saya
pernah bekerja di Penjara Kinta. Jadi, boleh dikatakan, saya membesar dengan melihat rumah ini. Setiap hari dalam perjalanan ke seko
lah, saya pasti akan melalui jalan dihadapan rumah ini. Ketika itu, pada tahun 1975, rumah ini memang asli seperti sekarang.
My name is Esham Mudin Bin Idris. I started working in Kinta District and Land Office on 3rd May 1993 and was placed at the District Offi
cer’s House ; No.9 Jalan Changkat for 23 years. I grew up In Batu Gajah because my father worked at the Kinta Prison before. I could say
that I grew up seeing this house everyday when I was my way to the school. That was in 1975 and the house was still in its original form
like today.
Interviewer: Boleh En. Esham terangkan apa fungsi asal rumah ini?
	 Can you explain to us the real purpose of this house?
Interviewee: Rumah ini dipercayai dahulu pernah didiami oleh pengurus-pengurus lombong kerana pada suatu ketika dahulu, semasa saya bekerja di
sini, pernah datang pelawat-pelawat dari Australia dan New Zealand dan menyatakan mereka adalah anak kepada pengurus-pengurus
tersebut dan pernah tinggal dirumah ini.
It is believed that this house was once inhabit by the mine managers because there was one time when I was working, a few visitors from
Australia and New Zealand came to pay a visit and they claimed that they are the children of those managed and have stayed here before.
Interviewer: Seterusnya, mengenai ruang-ruang di dalam rumah ini, boleh En. Esham terangkan dengan lebih terpirinci satu persatu?
Next, can you explain to us in details, one by one, about the spaces in this house?
216
Interviewee: Memasuki pintu utama ini, kamu akan seterusnya akan masuk ke ruang pertama iaitu ruang tetamu untuk tetamu yang biasa saja. Bilik 
yang khas ini untuk tetamu VIP khas untuk kegunaan sultan-sultan atau sesiapa pembesar yang dating ke rumah ini. Bilik yang ketiga
pula, yang terletak di belakang pula untuk bilik tetamu yang datang berkunjung untuk bermalam di rumah ini. Lepas itu, kita ke ruangan
dapur, yang digunakan untuk masak dan sebagainya. Di belakang ruangan dapur ini terdapat satu ruang memanjang yang dahulunya
merupakan tempat untuk menyimpan barang ataupun stor. Ruangan ini mempunyai sebanyak empat pintu. Seterusnya, ruang makan ini
sememangnya luas sehingga boleh menempatkan sehingga 20 atau 30 orang.
Going into this main door, we will then enter the first space which is the living room for the normal visitor. Then, next to it is a VIP living
room for the usage of the Sultans as well as the Chiefs. The third space which is located at the back is the guest room for those who vis
iting overnight. Then, we will enter the kitchen space. Behind this kitchen there is an elongated space which was once a storeroom. It has
four doors. The dining area can fit about 20 to 30 people.
Interviewer: Bagaimana pula dengan ruangan di tingkat atas?
	 How about the spaces in the first floor?
Interviewee: Sekarang ini kita akan ke ruangan atas melalui tangga utama ini, dan seterusnya memasuki bilik anak perempuan di belah hadapan, dan
bilik anak lelaki pula di belah belakang. Di atas ini juga mempunyai ruang tamu yang luas untuk kegunaan tetamu. Ruang tetamu ini digu
naakan untuk majlis keramaian yang besar-besar. Boleh menempatkan ramai tetamu kerana kawasannya yang sangat luas. Setelah itu,
kita memasuki bilik utama iaitu bilik terbesar di rumah ini, iaitu bilik untuk ibu dan bapa atau lebih dikenali sebagai “Master bed room”.
We enter the first floor through the main staircase. Then, there will be a room for the daughter at the front while a room for the son at the
back. Here, on the first floor, there is also a spacious living space for the usage of the visitors during the gatherings or custom ceremo
nies. The master bed room is for the parents and it is the biggest room in this house.
217
Interviewer: Adakah En. Esham tahu tentang stail pembinaan rumah ini?
	 Do you know anything about the style of this building?
Interviewee: Saya kadang-kadang ada juga tidur disini dan saya perhatikan, rumah ini dibina dengan gaya yang memberi angin masuk dari atas bum-
bung turun ke bawah. Jadi memang didapati kawasan bawah lebih sejuk berbanding kawasan di atas.
Sometimes when I spend my night over here, I noticed that the air goes into this house from the top roof and going down to the ground
floor are. I can say that the first floor is always hotter than the ground floor area.
Interviewer: Selain, papan, konkrit dan bahan-bahan yang biasa, apa lagi yang digunakan untuk membina rumah ini? Boleh En. Esham terangkan?
Other than the basics materials such as timber and concrete, what are the other materials that you know that was being used to build this
house?
Interviewee: Yang setahu saya, semasa mereka membuka rumah yang lebih kurang sama dengan rumah ini iaitu Rumah Rehat Kerajaan yang ter
letak dekat dengan sini, untuk tapak rumah ini, mereka tidak menggunakan konkrit dan besi seperti bangunan-bangunan biasa tetapi
mereka menggunakan batu bata yang disusun.
As far as I’m concerned, when they stripped down the Government Office House which has more or less the same style as this house,
the construction of the foundation was not like the typical reinforced concrete however it was just a bed of bricks.
Interviewer: Apakah ciri-ciri istimewa yang boleh dikaitkan dengan rumah ini?
	 What are the special characteristics of this house?
218
Interviewee: Rumah ini yang istimewanya ialah setiap Pegawai Daerah Kinta yang pernah bertugas pernah menduduki rumah ini kerana rumah ini me
mang besar dengan kawasan tanahnya seluas 6 ekar. Setiap Pegawai Daerah pasti berasa bangga untuk duduk disini kerana daerah
ini merupakan daerah terbesar. Hasilnya pula memang banyak. Hasil seperti bijih timah dan sebagainya. Pembinaannya juga berbeza.
British telah membina semua rumah berbeza antara satu sama lain. Jadi, istimewanya rumah ini, memang tiada rumah lain yang mem
puanyi ciri-ciri sama dengan rumah ini.
The specialty of this house is that every Kinta District Officer was once lived in this house. So the owner varies from time to time. It has
6 acres of land and every District Officers would be so proud to live here because Kinta is the biggest district here. The style is also differ
ent from the others so you will not find any other building that has the exact same style as this house.
Interviewee: Adakah rumah ini sama seperti yang asal atau terdapat perubahan yang telah dilakukan?
Is there any changes that have been done to this house?
Interviewee: Masa mula-mula saya sampai disini, rumah ini masih seperti yang asal. Memang tidak ada perubahan. Lepas itu, dari satu Pegawai Daer
ah ke satu lagi Pegawai Daerah, perubahan-perubahan tidak ketara telah dilakukan seperti contoh warna cat dan sebagainya tetapi dari
segi bentuk rumah, atau perubahan yang besar memang tiada. Rumah ini masih yang sama seperti kali pertama ia dibina.
When I first reached here, this house was exactly as how it was built. No major changes have been done. However, as the District Officers
changes, the minor changes can be observed such as the paintings. The form of this house still remain the same as before.
Interviewer: Sepanjang En. Esham bekerja disini, adakah kerja-kerja membaik-pulih yang telah dilakukan? Dan jika ada, apa dan bagaimanakah
caranya?
While you were working here, is there any repairing works that have been done? If yes, how did they do it?
219
Interviewee: Oleh kerana rumah ini rumah lama, pembaikan itu mesti sentiasa dilakukan. Masalah-masalah itu memang kadang-kala timbul. Contohn
ya paip air yang bocor dan sebanginya. Masalah yang ketara banyak diluar rumah. Tidak susah, cuma kerajaan perlu mengeluarkan
perbelanjaan untuk mencantikkan dan memperbaiki rumah ini.
Since this is an old house, of course there were some repairing works. The problems are there, such as the leakage of the pipes and
many more. Most of the problems are visible in the outside of the house rather than the inside.the repairing work is not that hard, however
the government needs to fund the workers.
Interviewer: Berapa kerapkah kerja-kerja pembersihan dilakukan untuk menjaga rumah ini?
	 How often is the maintenances of this house takes place?
Interviewee: Untuk membersihkan rumah ini kalau diikutkan, seminggu dua kali sudah mencukupi. Oleh kerana rumah ini terletak di puncak bukit,
habuk-habuk yang masuk ke dalam rumah ini, memang banyak.
Twice in two weeks are enough. Since this house is located on top of the hill, the amount of dust can be a lot at times.
	
Interviewer: Adakah sebarang pantang larang yang perlu kita patuhi untuk menghormati rumah ini?
Is there any taboos regarding this house?
Interviewee: Pada saya, memang tiada pantang larang yang diamalkan. Biasa sahaja kerana rumah ini seperti rumah biasa cuma didami oleh ramai
Pegawai Daerah Kinta. Jadi, itu sahaja yang membuatkan ia istimewa, tiada pantang larang atau sebagainya.
No, there is no taboo that needs to be obeyed since this is just a residential house that the District Officers lived in.
Interviewer: Seperti yang kita semua tahu, rumah ini tidak didiami buat masa sekarang. Boleh En. Esham terangkan dengan lebih lanjut?
As we all know, this house is inhabited for now. Could you explain more about this?
220
Interviewee: Buat masa sekarang, memang rumah ini kosong kerana Pegawai Daerah yang bertugas sekarang tinggal dirumahnya sendiri berdekatan
dengan kawasan ini. Tetapi, rumah ini akan tetap berfungsi sebagai kediaman rasmi untuk pegawai-pegawai yang akan datang.
As of right now, this house is still inhabited because the current District Officer is living in his own house which is not far from here. Howev
er, this house still serves the same function and will definitely be habited by the next District Officer.
Interviewer: Selama 23 tahun bekerja disini, boleh En. Esham ceritakan pengalaman encik disini?
In 23 years of working here, can you share with us your own experiences that you have encountered?
Interviewee: Pengalaman saya ya… Saya sudah bekerja disini selama 23 tahun. Memang banyak pengalaman saya di sini. Memang tak dapat nak
diceritakan tetapi salah satunya ialah pengalaman bekerja bersama Pegawai Daerah. Setiap Pegawai Daerah yang bekerja mempu
nyai masing- masing mempunyai ciri-ciri yang berbeza termasuklah gayanya, caranya dan sebagainya. Jadi, saya dapat melihat dan
merasa sendiri pelbagai perbezaan cara hidup mereka walaupun mereka menyandang tanggungjawab yang sama. Lagipun, kawasan ini
memang luas untuk dijaga. Jadi, kadang-kala memang mencabar.
I have a lot of experience working here but one of them would be the experience of dealing with the different District Officers. Each of
them have different characteristics and way of livings although they are carrying the same post.
Interviewer: Apakah harapan En. Esham terhadap rumah ini?
	 What are your hopes regarding this house?
Interviewee: Saya berharap rumah ini akan terus dijaga supaya generasi akan datang dapat menghargai sejarah yang terkandung didalam rumah ini.
Saya sedih apabila sebahagian daripada mereka sudah kurang berminat untuk mengetahui tetang rumah ini. Namun, saya masih percaya
bahawa ada orang yang mas ih mahu menjaganya sama seperti saya.
I hope that this house will be taken care off very well and will always be preserved so that the future generations can appreciate the
historical values behind this house. I am sadden with the fact that some of us are neglecting this house. However, I still believe that there
are some people out there would want to preserve this house just like I do.
221
Interviewer: Selain daripada En. Esham, dimanakah kami boleh mendapatkan informasi mengenai rumah ini?
Where else can we get information about this house other than from you?Interviewee: Boleh cuba di Muzium di Ipoh untuk dapatkan lebih
maklumat tentang daerah Kinta. Tetapi berkenaan dengan rumah ini, mungkin ada, mungkin tidak. Kerana dulu ,pada 1992, pernah ada
simpanan sejarah mengenai rumah ini tetapi pada satu ketika itu, kerana tidak dijaga dengan baik, semua benda-benda itu pun hilang.
You can try searching at The Ipoh Museum about Kinta District. However, information regarding this house would be a lit bit hard to find
since the historical artefacts of this house are no where to be found.
Interviewer: Baiklah, itu sahaja yang ingi kami tanyakan.Terima kasih En. Esham atas pertolongan dan penerangan yang diberikan. Terima kasih juga
atas masa yang diluangkan.
I think that is all for now. Thank you for your time, explanations, help and your effort.
Interviewee: Sama-sama.
My pleasure.
222
8.3 NEWSPAPER CUTTINGS
223
224
225
8.4 RECEIPT
226
8.5 REFERENCE BOOK COVERS
227
GLOSSARY
A
Aesthetic
having a sense of the beautiful; characterized by a love of beauty
Alluvial
Relating to or derived from alluvium
Archipelago
An extensive group of islands
C
Coastal
of or near a coast
Cornice
any prominent, continuous, horizontally projecting feature surmounting
a wall or other construction, or dividing it horizontally for compositional
purposes
Curvature
The act of curving or the state of being curved
D
Durable
able to resist wear, decay, etc., well; lasting; enduring.
F
Fascia Board
Any relatively broad, flat, horizontal surface, as the outer edge of a cor-
nice, a stringcourse, etc
Finish
to bring (something) to an end or to completion; complete
Folklore
The traditional beliefs, customs, and stories of a community, passed
through the generations by word of mouth
Foyer
The lobby of a theater, hotel, or apartment house
Frieze
the part of a classical entablature between the architrave and the cornice,
usually decorated with sculpture in low relief.
Furnish
to supply (a house, room, etc.) with necessary furniture, carpets, applianc-
es, etc
G
Glazing
The action of installing windows
228
Lumber
Timber sawed or split into planks, boards, etc.
N
Nepclassicism
The revival of a classical style or treatment in art, literature, architecture,
or music.
O
Oblige
Make (someone) legally or morally bound to do something
Ornament
An accessory, article, or detail used to beautify the appearance of some-
thing to which it is added or of which it is a part
P
Panel
A comparatively thin, flat piece of wood or the like, as a large piece of
plywood.
Partition
A division into or distribution in portions or shares.
R
Renovation
To restore to good condition; make new or as if new again; repair
Gypsum
A colourless or white mineral sometimes tinted by impurities, found in
beds as an evaporite.
H
Heritage
Property that is or may be inherited; an inheritance.
I
Inhabitated
The act of inhabiting : the state of being inhabited
Intervene
Take part in something so as to prevent or alter a result or course of
events
L
Landing
the floor at the head or foot of a flight of stairs.
Lattice
A structure consisting of strips of wood or metal crossed and fastened
together with square or diamond-shaped spaces left between
Louver
Any of a series of narrow openings framed at their longer edges with
slanting, overlapping fins or slats, adjustable for admitting light and air
while shutting out rain.
229
Symptom
Any phenomenon or circumstance accompanying something and serving
as evidence of it
Steeple
A church tower and spire
T
Tableland
A broad, high level region; a plateau.
Testament
The Mosaic or old covenant or dispensation, or the Christian or new cove-
nant or dispensation.
Tin
A silvery-white metal, the chemical element of atomic number 50
Tread
The horizontal upper surface of a step in a stair, on which the foot is
placed.
V
Veneer
a thin layer of wood or other material for facing or inlaying wood.
Veranda
a porch or portico, sometimes partly enclosed, along the outside of a
building
Repercussion
An unintended consequence of an event or action, especially an unwel-
come one
Revamping
An act or instance of restructuring, reordering, or revising something;
overhaul
S
Semi-permanent
Not permanent, but involving some stability or endurance
Shrinkage
reduction or depreciation in quantity, value, etc.
Silver
A precious shiny greyish-white metal
Slat
A long thin, narrow strip of wood, metal, etc., used as a support for a
bed, as one of the horizontal laths of a Venetian blind, etc.
Slope
Ground that has a natural incline, as the side of a hill.
Splendid
Magnificent; very impressive
230
W
Windbreaker
Trademark. a brand name for a jacket of wind-resistant material with
close-fitting elastic hip band and cuffs.
Whimsical
Playfully quaint or fanciful, especially in an appealing and amusing way
231
Abdul Muhusin Mahi
Anis Nabila Binti Amir
Hamzah
Choong Lai Mun
Cheah Ee Von
Crsytallina Alecia Kaya
Anak Andrew
Danar Jovian Aditya
VadyaEvelyn Sinugroho
Joash Lim Yun An
Julia Shenjaya
Nur Bahirah Binti
Abdul RahmanPreston Liew Ru Ping Siti Qistina Binti Shah
Sumitchai Thamdee A/L
Tan Cui Zhi
Tan Zhi Cin
Wong Teng Chen
Kelvin Cheong
Cheng Lee
Lee Yuan June
Leong Jia Chi
Liew Qiao Li
Lim Choon Wah
Loo Mei Chuen
Low Tze Hou Maria Rosa Seu
Mohd Hasif Fawwaz
Bin Sukiman
Mr.Izwan Nor Azhar

District Officer's House

  • 1.
    1 TAYLOR’S UNIVERSITY BACHELOR OFSCIENCE (HONOURS) IN ARCHITECTURE ARC1215 METHODS OF DOCUMENTATION & MEASURED DRAWING THE DISTRICT OFFICER’S HOUSE BATU GAJAH JANUARY 2015
  • 2.
    2 i. DECLARATION This reportis submitted for the subject ARC 1215 Methods of Documentation & Measured Drawings by the School of Architecture, Building and Design of Taylor’s University to obtain 5 credits for Practicum 1. Name of Building : The District Officer’s House Address : No.9 , Jalan Changkat , 31000 Batu Gajah, Perak, Malaysia Supervised by : Mr. Izwan Nor Azhar A Group Effort By : 0315573 Choong Lai Mun 0308719 Cheah Ee Von 0317197 Joash Lim Yun An 0318217 Evelyn Sinugroho 0318742 Crystallina Alecia Kaya Anak Andrew 0317057 Maria Rosa Seu 0310892 Sumitchaithamdee A/L Ehrin 0316379 Loo Mei Chuen 0316118 Low Tze Hou 0319102 Leong Jia Chi 0315671 Liew Qiao Li 0314079 Tan Zi Cin 0311128 Lee Yuan June 0311085 Nur Bahirah Binti Abdul Rahman 0304211 Siti Qistina Binti Shah 0311662 Anis Nabila Binti Amir Hamzah 0314575 Danar Jovian Aditya Vadya 0314421 Mahi Abdul Muhsin 0311265 Lim Choon Wah 0318538 Wong Teng Chun 0320826 Tan Cui Zhi 0313822 Preston Liew Ru Ping 0310354 Kelvin Cheong Cheng Lee 0317774 Julia Shenjaya 0311561 Mohd Hasif Fawwaz Bin Sukiman Figure i (Above) : Group picture of the team
  • 3.
    3 ii. ACKNOWLEDGEMENT We wouldlike to take this opportunity to convey our gratitude and thankfulness to : Mr. Izwan Nor Azhar, whom without his guidance and wisdom, this would not have been possible. The caretaker of the District Officer’s House; Mr Esham Mudin Bin Idris, who came by every morning to open the entrance of the house and ensure that electricity and water was available to us during our time there. Thank you too for providing us with informations regarding the house. The National Archive, Arkib Negara Municipal Council of Batu Gajah, Majlis Perbandaran Batu Gajah Batu Gajah Public Works Department, Jabatan Kerja Raya Batu Gajah Ipoh Public Library, Perpustakaan Awam Ipoh Batu Gajah Public Library, Perpustakaan Awam Batu Gajah And finally to the 25 students in this group whom without their hard work and dedication, this project would not be a success. Thank You.
  • 4.
    4 iii. ABSTRACT TheDistrict Officer’s House, also known as Kediaman Rasmi Pegawai Daerah Kinta, is located in Jalan Changkat, Batu Gajah, Perak. Built in the 1890s, this building has observed several site context changes and never faced any functional changes itself. It is one of the many heritage buildings in Batu Gajah that has been chosen to be part of the Batu Gajah Heritage Trail. This rest house was used to conduct a measured drawing analysis for our Measured Drawing and Methods of Documentation module in our Practicum 1. Our group of 25 students aim to enlighten what an architectural marvel this building is as it merely observes its changes instead of taking part in it. To do this, we measured and documented the building as well as conducted extensive research and analysis in order to gain all the relevant information during our six day site visit to Perak. All the information that we have compiled have been translated into a set of measured drawings, a photo book, a report ,as well as a physical model.
  • 5.
    5 iv. LIST OFILLUSTRATIONS Diagram 3.1 : Site plan of Batu Gajah Diagram 3.2 (Top) : Segregation of the spaces on the ground floor. Diagram 3.3 (Bottom) : Segregation of spaces on the first floor. Diagram 3.4 (Top) : Example of classic British house plan Diagram 3.5 (Bottom) : Example of traditional Malay house plan Diagram 3.6 (Top) : Private and public areas on the ground floor Diagram 3.7 (Bottom) : Private and public areas on the first floor Diagram 3.8 (Top) : Location of the living room on the first floor of the District Officer House indicating a semi- private space Diagram 3.9 (Top) : Location of the dining area on the ground floor of the house indicating a semi-private space Diagram 3.10 (Top) : Location of the VIP room on the ground floor of the house indicating a private space Diagram 3.11 (Top) : Location of the guest room on the ground floor of the house indicating a private space Diagram 3.12 (Top) : Location of the wet and dry kitchens areas on the ground floor of the house indicating private spaces Diagram 3.13 (Top) : Location of the maids’ rooms on the ground floor of the house indicating private spaces Diagram 4.1 (Bottom) : Location of the usage of timber floor- ing on the first floor Diagram 4.2 (Bottom) : Location of the usage of veneer wood flooring on the ground floor Diagram 4.3 (Bottom) : Location of the usage of terracota tiles on the ground floor’s outdoor Diagram 4.4 (Bottom) : Location of the usage of ceramic tiles on the first floor Diagram 4.5 (Bottom) : Location of the usage of terrazo tiles on the ground floor Diagram 5.1 : Ground floor plan indicating sliding doors labeled D1, D5 and D14. Diagram 5.2 (Left) : D1 Diagram 5.3 (Left) : D5 Diagram 5.4 (Left) : D14 Diagram 5.5 : Ground floor plan indicating single hinged doors labeled D10, D11 and D13 Diagram 5.6 (Left) : D10 Diagram 5.7 (Left) : D11 Diagram 5.8 (Left) : D13 Diagram 5.9 : Ground floor plan indicating double hinged doors labeled D3, D9 and D12 Diagram 5.10 (Left) : D3
  • 6.
    6 Diagram 5.11 (Left): D9 Diagram 5.12 (Left) : D12 Diagram 5.13 : First floor plan indicating double hinged doors labeled D30, D32, D33, D35 Diagram 5.14 (Left) : D33 Diagram 5.15 (Left) : D32 Diagram 5.16 (Left) : D35 Diagram 5.17 (Left) : D30 Diagram 5.18 : Ground floor plan indicating double hinged doors with louvered windows labeled D6, D7, D19, and D28 Diagram 5.19 (Left) : D6 Diagram 5.20 (Left) : D7 Diagram 5.21 (Left) : D19 Diagram 5.22 (Left) : D28 Diagram 5.23 : First floor plan indicating double hinged doors with lattice work labeled D31 and D34 Diagram 5.24 (Left) : D31 Diagram 5.25 (Left) : D34 Diagram 5.26 : Ground floor plan indicating folding door labeled D27 Diagram 5.27 (Left) : D27 Diagram 5.28 : Ground floor plan indicating swinging doors labeled D18, D21, D24, amd D25 Diagram 5.29 (Left) : D18 Diagram 5.30 (Left) : D21 Diagram 5.31 (Left) : D24 Diagram 5.32 (Left) : D25 Diagram 5.33 : Ground floor plan indicating double shutter casement windows labeled W07, W09, D19 and W12 Diagram 5.34 (Left) : W07 Diagram 5.35 (Left) : W12 Diagram 5.36 (Left) : W09 Diagram 5.37 : Ground floor plan indicating double shutter casement windows with louvers labeled W01, W04, W05 and W13 Diagram 5.38 (Left) : W01 Diagram 5.39 (Left) : W05 Diagram 5.40 (Left) : W13 Diagram 5.41 (Left) : W04 Diagram 5.42 :First floor plan indicating double shutter case ment windows with llouvers labeled W39, W42, and W56 Diagram 5.43 (Left) : W39 Diagram 5.44 (Left) : W56 Diagram 5.47 (Left) : W17 Diagram 5.48 (Left) : W15 Diagram 5.49 (Left) : W25
  • 7.
    7 Diagram 5.45 (Left): W42 Diagram 5.50 : First floor plan indicating double shutter casement windows with lattice labelled W28, W29, W31 and W49 Diagram 5.51 (Left) : W28 Diagram 5.52 (Left) : W31 Diagram 5.53 (Left) : W29 Diagram 5.54 (Left) : W49 Diagram 5.55 : First floor plan indicating double shutter casement windows with lattice labelled W45, W46, W48 and W66 Diagram 5.56 (Left) : W45 Diagram 5.57 (Left) : W48 Diagram 5.58 (Left) : W46 Diagram 5.59 (Left) : W66 Diagram 5.60 : Ground floor plan indicating wooden fixed window labelled W19, W20, W21, and W27 Diagram 5.61 (Left) : W19 Diagram 5.62 (Left) : W21 Diagram 5.63 (Left) : W20 Diagram 5.64 (Left) : W27 Diagram 5.65 : First floor plan indicating wooden fixed windows labeled W40, W43, W51, and W53 Diagram 5.66 (Left) : W40 Diagram 5.67 (Left) : W43 Diagram 5.68 (Left) : W52 Diagram 5.69 (Left) : W53 Diagram 5.70 : First floor plan indicating window screen labelled W33 and W34 Diagram 5.71 (Left) : W33 Diagram 5.72 (Left) : W34 Diagram 5.73 : FIrst floor plan indicating window screen labelled W50 and W51 Diagram 5.74 (Left) : W50 Diagram 5.75 (Left) : W51 Diagram 5.76 : Grounf floor plan indicating C1, C2, C3, C4 and C6. Diagram 5.77 (Above) : C1 Diagram 5.78 (Above) : C2 Diagram 5.79 (Above) : C6 Diagram 5.80 : C3 Diagram 5.81 : C4 Diagram 5.82 : C5 Diagram 5.83 : C8 Diagram 5.84 : Wall system of the house. Diagram 5.85 : Isometric of the groud floor flooring. Diagram 5.86 : Isometric of the first floor flooring.
  • 8.
    8 Diagram 6.1 :Location map of Jalan Changkat Diagram 6.2 : Location plan of Papan Town Diagram 6.3 : Site plan of Rumah Besar Raja Bilah Chart 2.1 (Middle) : Population breakdown of Perak Chart 2.2 (Bottom) : Religion breakdowwn of Perak Table 2.1 (Above) : District Officers timeline Figure i (Above) : Group picture of the team Figure 2.1 (Above) : Perak , which is also known as silver in English Figure 2.2 (Bottom) : Old photograph of tin mining activities in Perak Figure 2.3 (Left) : A potrait of Long Jaafar, the founder of tin in Perak Figure 2.4 (Right) : Perak’s Kings with the members of the Japanese Administration Figure 2.5 (Top) : A group of European, Chinese and Malaysstand ing beside a drilling platform Figure 2.6 (Top) : A potrait of Chung Ah Qwee Figure 2.7 (Bottom) :Old postcard showing tin mining activity in Perak Figure 2.8 (Top) : Rumah Kutai, Perak Figure 2.9 (Bottom) : Lattice arch made up of timber Figure 2.10 (Top) : Bangunan Sultan Abdul Samad, Kuala Lumpur Figure 2.11 (Bottom) : Masjid Ubudiah, Kuala Kangsar, Perak Figure 2.12 : Masjid Papan, Batu Gajah with the influence of Mandaling architecture Figure 2.13 (Top Left) : Saint Micheal Institution, Perak Figure 2.14 (Top Right) : The Hong Kong & Shanghai Bank, Ipoh Figure 2.15 (Middle) : Mercantile Bank, Perak Figure 2.16 (Bottom) : The Straits Trading Company Building, Perak Figure 2.17 (Top) : Majestic Theater, Chamberlain Road, Ipoh Figure 2.18 (Bottom) : The Geological Survey Building, Ipoh that was designed by B.M Iversen Figure 2.19 : The stone which is believed to have a size as big as an elephant back then Figure 2.20 (Top) : Old photograph of Batu Gajah showing a well maintained pleasant town. Figure 2.21 (Bottom) : Batu Gajah formerly served as a collection for tin ore. Figure 2.22 (Top) : Chinese tin miners Figure 2.23 (Bottom) : Malay fishermen Figure 2.24 : A signage indicating Jalan Changkat, Batu Gajah Figure 2.25 : Front facade of District Officer’s House with its surrounding Figure 3.1 : The signage indicating the entrance of the District Officer’s House Figure 3.2 : Front facade of Government Rest House, Jalan Changkat Figure 3.3 : Front facade of The District Court Complex, Batu Gajah
  • 9.
    9 Figure 3.4 :Front facade of Batu Gajah Hospital, Jalan Changkat Figure 3.5 : Fascia board which is also known as “papan sisek” Figure 3.6 : Symmetrical element on the house that is adapted from Neoclassical style Figure 3.7 : The usage of wooden plank mostly on the first floor of the house Figure 3.8 (Left) : Floral ornamental carvings on the ceiling Figure 3.9 (Top Right) : Square tuscan column that can be found in the house Figure 3.10 (Bottom Right) : Cornice gypsum. Figure 3.11 (Bottom) : Interior of the living room Figure 3.12 (Bottom) : Interior of the dining room Figure 3.13 (Bottom) : Interior of the VIP room Figure 3.14 (Bottom) : The interior of te guest room Figure 3.15 (Bottom) : Interior of the dry kitchen Figure 3.16 (Bottom) : Exterior of the maids’ rooms Figure 3.17 : One of the pitched roofs that can be found which shading the garage Figure 3.18 : One of the windows that is equipped with lattice work on top of it Figure 3.19 (Top) : Large shady trees surrounding the house Figure 3.20 (Bottom) : Greeneries around the compound area Figure 4.1 : Concrete; the material that are mostly used on the first floor of the house Figure 4.6 : Gypsum plaster decoration to enhance the ceiling Figure 4.7 : Terracota tiles covering the roof of the District Officer’s House Figure 4.8 (Top) : Zoomed in of the exterior terracota tile Figure 4.9 (Top Left) : Ceramic tile in green (type 1) Figure 4.10 (Top Middle) : Ceramic tile in peach (type 2) Figure 4.11 (Top Right) : Ceramic tile in pink (type 3) Figure 4.12 (Left) : Porcelain tile in peach (type 1) Figure 4.13 (Middle) : Porcelain tile in blue (type 2) Figure 4.14 (Right) : Porcelain tile in yellow (type 3) Figure 4.15 (Top) : Close up of the terrazo tile Figure 5.1 : A locked panel door with a blocked staircase in front of Bathroom 2 on the first floor. Figure 5.2 (Right) : D1 sliding door which is located at the main entrance. Figure 5.3 (Right) : D5 ; a sliding door located at the dining room. Figure 5.4 (Right) : D14 sliding door ;one of the main entrance to the wet kitchen. Figure 5.5 (Right) : D10 is only the door connecting VIP room with Guest room. Figure 5.6 (Right) : The back view of D11. Figure 5.7 (Right) : D13 ; the door that is located under the staircase near the guest room Figure 5.8 (Right) : D3 ;double hinged door with glass panels locat ed inside the VIP living room
  • 10.
    10 Figure 5.9 (Right): D9; doubled hinged door inside the guest room with triple panels each side Figure 4.2 : Zoomed in of the Chengal wood Figure 4.3 : Stripped part on one of the walls exposing the clay brick mansory Figure 4.4 (Top) : Close up of the timber flooring Figure 4.5 (Top) : Close up of the veneer wood flooring Figure 5.10 (Right) : D12; double hinged door with five narrowed panels Figure 5.12 (Right) : D33; double hinged door as the entrace to the master bed room Figure 5.13 (Right) : D32; Door to the entrace of master bed room’s bathroom Figure 5.14 (Right) : D35; eight panels double hinged door Figure 5.15 (Right) : D30; upon entering the bedroom Figure 5.16 (Right) : This door located near the dining area decorated with glass Figure 5.17 (Right) : Type of door used in the dry kitchen Figure 5.18 (Right) : Type of door used at the garage together with the fascia board Figure 5.19 (Right) : The door of the outdoor water closet Figure 5.20 (Right) : D31; can be found upon entering master chang ing room Figure 5.21 (Right) : The door upon entering the changing room Figure 5.22 (Right) : Folding door that covers the garage Figure 5.23 (Right) : Swinging door; located at the wet kitchen Figure 5.24 (Right) : Swinging door at the maids’ rooms Figure 5.25 (Right) : Another swinging door at the maid’s room’s balcony Figure 5.26 (Right) : Main swinging door at the maids’ rooms Figure 5.27 : Well lit area by the fenestrations on the first floor Figure 5.28 (Right) : W07 which located at the wet kitchen. Figure 5.29 (Right) : W12 which located along the hallway. Figure 5.30 (Right) : W09 which only contains 6 columns of glasses. Figure 5.31 (Right) : Inside view of W01; which located right beside main staircase. Figure 5.32 (Right) : Two of W05 placed at the dining room. Figure 5.33 (Right) : W13 which contains black glasses is located at VIP room. Figure 5.34 (Right) : W04 which placed beside the landing of staircase provides sunlight Figure 5.38 (Right) : W17 which located in the surau Figure 5.39 (Right) : W15 ; located at the surau Figure 5.40 (Right) : W25 which located at the storage Figure 5.35 (Right) : W39 with louver can be found in Master Bathroom. Figure 5.36 (Right) : W56 slightly smaller than W39 is placed in Bath room1 Figure 5.37 (Right) : Perspective view of W42 in Master Bathroom.
  • 11.
    11 Figure 5.41 (Right): W28; located in the family gathering space Figure 5.42 (Right) : W31 can also be found in the family gathering space Figure 5.43 (Right) : W29; can be viewed from the exterior of the first floor Figure 5.44 (Right) : W49 which is located in the bedroom 1 and 2 Figure 5.45 (Right) : W45 ; located in the master changing room Figure 5.46 (Right) : W48; located in the family gathering space Figure 5.47 (Right) : W46; located in the family gathering area Figure 5.48 (Right) : Windows in the daughter’s room Figure 5.49 (Right) : W19 which located in the Guest Bathroom Figure 5.50 (Right) : W21 which is located in the outdoor water closet Figure 5.51 (Right) : W20 which has similar design to W21 Figure 5.52 (Right) : W27 which is located in the storage Figure 5.53 (Right) : W40 which is located in the Master bathroom Figure 5.54 (Right) : W43 which is located in the master bathroom Figure 5.55 (Right) : W52; locared in the bathroom 1 Figure 5.56 (Right) : W53 which is located in bathroom 1 Figure 5.57 (Right) : Window screen which is located in the master changing room Figure 5.58 (Right) : W34 which is located in the other side of master changing room Figure 5.59 (Right) : Window screen located in the Changing Room 1. Figure 5.60 (Right) : Window screen which located in the other side of Changing Room1. Figure 5.61 : The base of the column along the corridor outisde. Figure 5.62 (Below) : C1 can be found in the porch with two tuscan columns and an arc in the middle. Figure 5.63 (Below) : A basic tuscan columns can be seen all over the building. Figure 5.64 (Below) : Tuscans columns are used as the supporters of the arccs. Figure 5.65 (Left) : C3 can be found at maids’ room entrance. Figure 5.66 (Right) : C4 can be found at the other side of maids’ room. Figure 5.67 : A simple column which without capital and base can be found on first floor. Figure 5.68 : Arc between two columns can be found in the porch Figure 5.69 : Arcs which create pathway in dining room. Figure 5.70 (Left) : A closer view of the arc in between two columns. Figure 5.71 (Middle) :A single arc opened up a pathway at the side of the house. Figure 5.72(Right) : Two arches emphasize a balancing sense concept of the house. Figure 5.73 (Above) : Wooden beam can be seen clearly along the corri dor. Figure 5.74 (Below) : An opening of the flooring system allows visitor to the first floor.
  • 12.
    12 Figure 5.75 (Above): Side view of the housing showing the different size of pitched roof. Figure 5.76 (Below) : A close look up of the roof of maids’ room. Figure 5.77 (Above) : This bracket is found on first floor. Figure 5.78 (Below) : The exterior brackets look more attractive with the shape Figure 5.79 (Above) : A structure called ‘Papan Penutup Meleh’ is placed on top of the fascia board. Figure 5.80 (Below) : This fascia board looks simplier compare with the one on main building roof. Figure 5.81 (Above) : The main staircase which placed beside the living room. Figure 5.82 (Below) : The secondary staircase placed in Hallway 2. Figure 5.83 : Warm light carried out from the neoclassical single light wall sconces Figure 5.84 : Neoclassical ceiling light meander is placed in VIP room. Figure 5.85 : Neoclassical single wall sconce in dining room. Figure 5.86 : Neoclassical single wall sconce in VIP room. Figure 5.87 : Neoclassical single wall sconce in Family Gathering Space on first floor. Figure 5.88 : An organic molded pattern brings out the harmonious feel ing to the VIP room. Figure 5.89 : A more crafted ornamentation on the ceiling of living room. Figure 5.90 : The molded ornamentation along the outline of windows. Figure 5.91 : The ventilation on the wall can be one of the decorative element of the house. Figure 6.3 : List of former and current Kinta District Officers Figure 6.1 : A potrait of Raja Bilah Figure 6.2 : A potrait of Raja Bilah Figure 6. 3 : Front facade of The District Officer’s House Figure 6.4 : Front facade of The Raja Bilah Mansion Figure 6.5 : Clay brick masonry Figure 6.6 : Main door Figure 6.7 : Panel inner door Figure 6.8 : Casement window of District Officer’s House Figure 6.9 : The interior of the first floor Figure 6.10 : One of the windows of the Raja Bilah Mansion Figure 6.11 : The gambrel roof Figure 6.12 : Terrazo tile Figure 6.13 : Terracota tile Figure 6.14 : Veneer flooring Figure 6.15 : Cornice centerpiece Figure 6.16 : Fascia board Figure 6.17 : Clay tiles Figure 6.18 : Cengal flooring Figure 6.19 : Cornice on the first floor Figure 6.20 : Pediment
  • 13.
    13 TABLE OF CONTENTS PRELIMINARYPAGES i. Disclaration ii. Acknowledgement iii. Abstract iv. List of Figures and Tables INTRODUCTION 1.1 Aims and Objectives 1.2 Introduction of Research 1.3 Instruments 1.4 Limitations 1.5 Methods of Research 1.6 Significance of Study HISTORY 2.1 Perak 2.1.1 Origin of The Name 2.1.2 Insight 2.1.3 Timeline 2.1.4 Royal Descendants 2.1.5 Social 2.1.6 Economy 2.1.7 Architecture 2.2 Batu Gajah 2.2.1 Origin of The Name 2.2.2 Insight 2.2.3 Batu Gajah Timeline 2.3 Jalan Changkat 2.3.1 Social 2.3.2 Insight 2.4 District Officer’s House 2.4.1 Insight 2.4.2 Ownership 2.4.3 Timeline ARCHITECTURAL DEVELOPMENT 3.1 Site Context 3.1.1 Government Rest House 3.1.2 District Court House 3.1.3 Batu Gajah Hospital 3.2 Design Concept 3.2.1 Exterior 3.2.2 Interior 3.3 Spatial Typology 3.3.1 Segregation of Spaces 2 3 4 5 17 18 18 19 20 20 22 23 25 27 31 32 33 38 39 40 42 43 44 45 45 49 50 51 54 56 58
  • 14.
    14 3.4 Space Planning 3.4.1Influence of British Culture and Malay Culture In The Spaces 3.4.2 Relationship Between Spatial Organization And The Everyday Living 3.4.3 Living Room 3.4.4 Dining Room 3.4.5 VIP Room 3.4.6 Guest Room 3.4.7 Kitchen 3.4.8 Maids’ Room 3.5 Climate Adaptation 3.5.1 Pitched Roof 3.5.2 Ventilation 3.5.3 Plantation MATERIALS 4.1 Structural 4.1.1 Concrete 4.1.2 Wood 4.1.3 Clay Brick Masonry 4.2 Finishing 4.2.1 Flooring System 4.3 Furnishing 4.3.1 Gypsum Plaster 4.3.2 Terracotta Roof Tile 4.3.3 Terracotta Tile 4.3.4 Ceramic Tile 4.3.5 Porcelain Tile 4.3.6 Terrazzo Tile DETAILS 5.1 Architectural 5.1.1 Door 5.1.2 Window 5.1.3 Column 5.1.4 Arc 5.1.5 Flooring 5.1.6 Roof 5.1.7 Brackets 5.1.8 Fascia Board 5.1.9 Staircase 5.2 Construction Details 5.2.1 Wall System 5.2.2 Floor System 5.2.3 Roof System 59 61 62 63 64 65 66 67 68 69 70 72 73 74 75 77 78 79 80 81 82 84 101 121 125 126 127 128 129 130 131 132 133
  • 15.
    15 5.3 Decorative Elements 5.3.1Lighting 5.3.2 Ceiling Ornamentation 5.3.3 Wall Ornamentation CONCLUSION 6.1 Historical Significance 6.2 Cultural Significance 6.3 District Officer House Comparison REFERENCES 7.1 Books 7.2 Journals 7.3 Websites APPENDIX 8.1 Photos 8.2 Interview Transcribe 8.3 Newspaper Cuttings 8.4 Receipt 8.5 Reference Book Covers GLOSSARY 134 135 136 137 137 139 148 149 149 151 214 222 225 226 227
  • 16.
    16 1.0 INTRODUCTION 1.1 AIMSAND OBJECTIVES 1.2 INTRODUCTION OF RESEARCH 1.3 INSTRUMENTS 1.4 LIMITATIONS 1.5 METHODS OF RESEARCH 1.6 SIGNIFICANCE OF STUDY
  • 17.
    17 1.1 AIM The aimof this project is to allow students to be able to explore various measuring techniques and to learn the unique context and architectural construction of the heritage of Batu Gajah. 1.1 OBJECTIVES The objectives of this project are to documents the significance of the District Officer’s House of Batu Gajah to accompany the measured drawings we have produced. Besides that, it is also to enable students to analyse the relationship between architecture and the significance of the building as well as its inhabitation.
  • 18.
    18 1.2 INTRODUCTION OFRESEARCH This report is a documentation of findings from the site - District Officer’s House of Batu Gajah. Numerous aspects of the selected building such as architectural, histor- ical and culture were carefully measured and analysed and finally listed out along with suitable images into the report. In this report, we are re- quired to relate the architecture of building to its significance, highlighting how it supports the inhabitation of the building. Various instruments were used to record the findings from our selected buildings. There were main three types of documentation which are the measured drawings, report and video. Digital Laser Measuring Tool Tool that substitute the manual measuring tape when the object mea- sured are not reachable. Land Measuring Tape To measure the area of the land. Measuring Tape The basic measuring device used to measure the basic details such as flooring and columns. Foldable Ladder To used to aid the students to measure building details that are higher. 1.3 INSTRUMENTS
  • 19.
    19 Measurement Although the measuringteam has put is much effort and great care during the measuring process, there are quite a number problems faced by the team. Firstly, the compound of the house is extremely large(6arc); causing the site plan team to face some challenges while state the exact measurement of the compound as well as the position of the house and each trees. Secondly, because the house was man-made and has aged about 100 years, the building collapsed internally. Therefore, it is hard to determine the exact measurement of each structural elements in the house. Transportation The District Officer’s House is located at Batu Gajah, Perak. The location itself has already a huge problem for us students that are studying in Selangor. Due to this, it was very difficult to travel so far to conduct the measuring and research activities. Information The report team who is tasked to do research on the historical back- ground of the place as well as the house had visited all the related coun 1.4 LIMITATIONS cils, offices and libraries which most possibly be holding the information of the District Officer’s House. However, it is so unfortunate that there is no information about this house. Therefore, the only way that had left was the interviewing caretaker that has been taking care of the house for more than 20 years.
  • 20.
    20 Various kinds ofmethods are used in the effort of searching information of the history of Perak and then the District Officer’s House. Interview Interview were conducted with the related officers in the District Council as well as the care taker of the District Officer’s House. Online Source Limited informations were gathered from the legitimate online sources. Book Source Information were obtained from book at Perpustakaan Awam Negeri Perak, Arkib Negara and Taylor’s Library. 1.5 METHODS OF RESEARCH This report will be a significant endevour in promoting the historical her- itage building of Batu Gajah. It is also will be a helpful documentation to the various group of people : Students This study will serve as a future reference for students who wish to gain information from the measured drawing subject. On top of that, student will also learn more about the heritage building of Batu Gajah while referring to this report. The Public As the end product of this project will be then openly exhibit to the public, this will open the eyes of the public to realise the significance and unique heritage and culture of Perak. The District Council As the District Council did not hold any information of the District Officer’s House, this report will be a huge benefit to aid them in conserving the cul- ture and history of this heritage building by providing the necessary infor- mation and findings. 1.6 SIGNIFICANCE OF STUDY
  • 21.
    21 2.0 HISTORY 2.1 HISTORYOF PERAK 2.2 HISTORY OF BATU GAJAH 2.3 HISTORY OF JALAN JANGKAT 2.4 HISTORY OF DISTRICT OFFICER’S HOUSE
  • 22.
    22 The state’s officialname is Perak Darul Ridzuan also known as “Perak, the Abode of Grace”. Perak is also known as silver in English, which was possibly imitative from the silvery colour of tin, in which Perak was plentiful in. (Figure 2.1 ) Perak was rich in the alluvial deposits of tin and was one of the crown jewels of the British Empire. (Figure 2.2 ) Some sources, state that the name was derived from the gleam of fish scales in the water that sparkled like silver. “Darul Ridzuan” is the state’s Arabic honorific and could either mean “land” or “dwelling of grace”. 2.1 HISTORY OF PERAK 2.1.1 ORIGIN OF THE NAME Figure 2.1 (Above) : Perak , which is also known as silver in English Figure 2.2 (Bottom) : Old photograph of tin mining activities in Perak
  • 23.
    23 The installation ofSultan Muzaffar Shah I, a descendant of Sultan Mah- mud Shah of Malacca, brought upon the birth of Perak’s history in the year 1528. The innovation of tin in Larut drove Perak forward and its economy boomed enormously. Long Jaafar was the founder of tin in Perak (Figure 2.3) in 1848, drew in a large population of Chinese im- migrants who built their livelihood, fame and fortune around the mines. Then, more mining areas were brought into existence.The British who have had their eyes on Perak for a very long time intervened with the Pangkor Treaty in 1874, in which the Residential system was introduce with James W. W. Birch as Perak’s first Resident. The English conquest of Perak brought considerable economic and political stability, and end- ed the unending turbulence. Plantations and other agriculture activities sprang to life, to be followed by a mushrooming of factories, foundries and workshops. James W. W. Birch was assassinated in 1875. This is because the na- tives rejected to be colonized by the British. An uprising against the Res- idential system happened under the leadership of Datuk Maharaja Lela. However, the Residential system continued until the Japanese occupa- tion of Malaya in the year 1945 (Figure 2.4). After the occupation, the Malaya states were not stable. As a solution, the British introduced new 2.1.2 INSIGHT 2.1 HISTORY OF PERAK Figure 2.3 (Left) : A potrait of Long Jaafar, the founder of tin in Perak Figure 2.4 (Right) : Perak’s Kings with the members of the Japanese Administra tion
  • 24.
    24 administrative systems suchas the Malayan Union in 1946, despite the people’s demand for freedom. The people of Malaya worked together with the state dignitaries to rebel against the British until finally they granted independence in the year 1957 (“History of Perak”, n.d.).
  • 25.
    25 2.1 HISTORY OFPERAK 2.1.3 TIMELINE 1300BC 1000BC Perak Man was buried at Gua Gunung Runtuh, Leng- gong. 15ADPerak became a kingless kingdom, ruled by a group of Perak ministers. 1528 The coronation of Sultan Mudzaffar Shah as the first Sultan of Perak. It marked the begin- ning of the Perak Sultanate. 1753 Sultan Iskandar Zulkanain signed an agreement with Thomas Acheppers, compelling Perak to sell its tin ores to Dutch. 1874 The Pangkor Treaty was signed between British and Sir Andrew Clarke and Raja Muda Abdullah of Perak. 1826 The Burney Treaty or Treaty of Amity and Commerce was signed between Siam and British. Captain James Low and Raja Abdullah Muazzam Shah signed The Low The beginning of cave habitation in Lenggong. Stone tools are still be- ing used in their daily lives. Flexed burial are com- monly practice.
  • 26.
    26 1876 Kuala Kangsar was designated asPerak state capital. 1880 1885 Railway tracks from Port Weld (Kuala Sepetang) to Taiping began to be used. Taiping Prison was built. 1895The Treaty of Federation was drowned up and signed, leading to the establishment of the Federal Malay States. The first post and telegraph office was founded in Perak. 1900 Perak became the largest producer in Malaya. 1948Malayan Communist Party guerillas killed three British estate manager, triggered the Malayan Emer- gency. Perak achieved ‘De- veloped State’ status. Perak became an industrialized and holistically advance state, in line with vision 2020. 2015
  • 27.
    27 MuzaffarShahI SultanofPerak [1528-1549] MansurShahI SultanofPerak [1549-1577] AhmadTajuddin Shah, SultanofPerak [1577-1584] (-1584) TajulAriffin SultanofPerak [1584-1594] (-1594) MukaddamShah, SultanofPerak [1603-1619] MahmudShahI, SultanofPerak [1927-1630] (-1630) Raja_ = Raja_binRaja_ofAcheh Salehuddin, SultanofPerak [1630-1636] (-1636)MansurShahII SultanofPerak (1619-dep.1627) RajaKechilLasaRajaInu AlauddinShah SultanofPerak [1594-1603] (-1603) MuzaffarShahII, SultanofPerak [1636-1653] (-1653) MahmudIskandarShah, SultanofPerak [1653-1720] (-1720) Yangdi-PertuanMudaRajaMansur AlauddinMughayat Shah, SultanofPerak [1720-1728] (-1728) MuzaffarShah III, SultanofPerak [1728-1752] (-1752) RajaBudakRazul [RajaPerempuanBudakRazul-installedatIndraSakti1756] = SultanIskandarDzulkarnain (-1765) MohammadShah, SultanofPerak [1752-1752] (-1752) IskandarDzulkarnain, SultanofPerak [1752-1765-installedatIndraSakti1756] (-1765) = RajaBudakRazulbintiSultanMuzaffarShahIIIof Perak [RajaPerempuanBudakRazul-installedinIndraSakti 1756) Raja_ = RajaAbdullahbinSultanAhmadShahof Pahang MahmudShahII, SultanofPerak [1765-1773] (-1773) AlauddinMansurShah, SultanofPerak [1773-1786] (-1786) AhmaddinShah, SultanofPerak [1786-1806] (-1806) = (1)PutehbintiLaksamanaTohKualaBidor[Toh PuanPuteh] (2)RajaTengahBongsubintiSultanMuzaffarShah IIIofPerak (3)SriNayan(Sapiah)bintiTohImamMalikal-Amin (4)Sinuhbinti_ 2.1 HISTORY OFPERAK 2.1.4 ROYAL DESCENDANTS
  • 28.
    28 Ja'afarMu'azzamShah, SultanofPerak [1857-20.3.1865] (-20.3.1865) RajaBendeharaRajaAlangIskandar (-1849) = KenUdaSariBinti PanglimaDalamRajaAbdulRahman (1).AbdulMalekMansurShah SultanofPerak [1806-1825] (-1825) = RajaHitambintiRajaBendaharaRajaInuof Perak AbudllahMu'Azzam Shah, SultanofPerak [1828-20.12.1830] (-20.12.1830) Shahabuddin RiayatShah, SultanofPerak [20.12.1830-1851] (-1851) = RajaNutidahSelamat bintiRaja_ofPerak [RajaPerempuan NutidahSelamat] YussufSharifuddinMuzaffar Shah, SultanofPerak [7.10.1886-26.7.1887- installedatKualaKangsar 11.5.1887] (-26.7.1887) = RajaTehSharifahbintiSyedHassan ofPerak [RajaPerempuanTehSharifah] (-28.9.1893) AbdullahMohammad ShahI, SultanofPerak [1851-1857] (-1857) = RajaNgahAminahbintiRaja ChikofPerak [RajaPerempuanNgahAminah] IsmailMu'Abiddin RiayatShah SultanofPerak [28.6.1871-dep. 20.1.1874-installedat KualaKangsar 28.6.1871] (-4.4.1889) AliAl-Mukammal InayatShah, SultanofPerak [1865-26.5.1871- installedatKuala Kangsar9.10.1965] (-26.5.1871) RajaNutehAishah [RajaPerempuanNuteh Aishah-installedat KualaKangsar5.4.1889] (ca.1860-Oct.1920) = (1878)SultanIdrisMurshid al-AzzamShahI (19.6.1849-14.1.1916) RajaKechilTengah RajaAhmad(Sultan Muda) = RajaLongbintiRaja_of Perak[PuanBongsu] (2).RajaInu = RajaMasIrangbinti RajaIrangofPerak (3).RajaKechilBesar RajaAbdulRahman = Halimahbinti_ (4).RajaMandak = RajaSyedHitambin RajaSyed_ofSiak
  • 29.
    29 AbdullahMohammad ShahII, SultanofPerak (20-1.-1874- dep.1876) (ca.1842-22.12.1922) = WanNorsiahbintiWan_ RajaMudaRajaMusa (-12.3.1906) = AminahbintiSheikh MuhammadTaib [ChePuanBesarAminah] (-7.5.1939) RajaKhalidjah [TengkuPermaisuri KhalidjahofDeli-installed onMedan10.2.1925] (ca.1888-10.11.1960) = (25.10.1906)SultanAmaluddin SaniPerkasaAlamShahIIof Deli (7.3.1877-4.10.1945) AbdulAzizAl-MutasimbillahShah, SultanOfPerak [14.10.1938-29.8.1948-Installedat KualaKangsar4.3.1939] (14.11.1887-29.3-1948) = (1911)RajaHadidjahbintiSultanIdris Murshidal-AzzamShahIofPerak [RajaPerempuanHadidjah- InstalledatKualaKangsar6.3.1939] (3.3.1895-1.10.1939) RajaPutehKelsome [RajaPerempuanPutehKelsome- InstalledatKualaKangsar1920] (1900/1-9.5.1972) = (1920)SultanIskandarShah (1880/1-14.10.1938) (1).RajaAbdulHamid (ca.1869-23.1.1897) = HalimahbintiMatSaman (3).IskandarShah, SultanofPerak [26.10.1918-14.10.1938-Installed atKualaKangsae10.4.1919] (1880/1-14.10.1938) = (1).TengkuNongFatimahbintiSultan Ahmadal-Mu’adzamShahofPahang (-ca.1913) (2).(1910)RajaPerempuanPuter KelsomebintiRajaKulopMohammadof Perak [RajaPerempuanPutehKelsome- InstalledatKualaKangsar1920] (1900/1-9.5.1972) (3).RajaHadidjah [RajaPerempuanHadidjah -installedatKualaKangsar 6.3.1939] (3.3.1895-1.10.1939) = (1911)SultanAbdulAziz al-MutasimbillahShah (14.11.187-29.3.1948) IdrisMurshidAl-AzzamShahI, SultanofPerak [26.7.1887-14.1.1916-installedat KualaKangsar(5.4.1889] (19.6.1849-14.4.1916) = (1).NgahManahbinti_[TohPuanBesar Manah] (-4.2.1932) (2).(1878)RajaNutehAishahbintiSultan YussufSharifuddinMuzaffarShahof Perak [RajaPerempuanNutehAishah-installed atKualaKangsar5.4.1889] (ca.1860-Oct.1920) (3).UtehMariahbintiSulaiman [RajaPermaisuriTuaUtehMariah (-26.2.1924) RajaKulopMohammad = RajaSofiahbintiRaja IbrahimofPerak SultanAbdullahMohammadShahII TengkuPermaisuri KhalidjahofDeli SultanAbdulAzizal- MutasimbillahShah RajaPerempuan Hadidjah RajaPerempuan PutehKelsome
  • 30.
    30 (2)AbdulJalilNasruddinMakhtaram Shah, SultanofPerak [14.1.1916-26.10.1918-InstalledatKuala Kangsar7.9.1916] (-26.10.1918) = YongSofiabinti_ [RajaPermaisuriYongSofia- InstalledatKualaKangsar7.9.1916] (-19.10.1916] RajaTa’ayah [RajaPerempuan Ta’ayah- installedatKualaKang- sar17.4.1949] (1892-8.2.1962) = (21.3.1912)SultanYussuf IzzuddinShah (15.1.1890-4.1.1963) (2).IdrisAl-Mutawakkil AlallahiShahII, SultanofPerak [4.1.1963-31.1.1984 -installedatKuala Kangsar26.10.1963] (12.8.1924-31.1.1984) = (12.8.1943)RajaMazwin bintiRajaAriffShahof Perak [RajaPerempuanMazwin- installedatKualaKangsar 27.10.1963) (1).RajaFatimah [TengkuAmpuan Fatimahof Pahang- installedatPekan 28.5.1933] (1910-23.6.1988) = (23.5.1926)Sultan AbuBakarRi’ayatud- dinal-Mu’aadzam ShahofPahang (29.5.1904-5.5.1974) (3).RajaFatimah [TengkuAmpuanFatimah PadukaSuriofSelangor -installedatKlang 11.1.1922] (ca.1899-8.4.1983) = (Sept.1921)SultanAla’eddin SulaimanShahofSelangor (11.9.1865-31.1.1938) YussufIzzuddinShah, SultanofPerak (29.3.1948-4.1.1963- installedatKualaKangsar 16.4.1949) (15.1.1890-4.1.1963) = (1).(21.3.1912)RajaTa’ayah bintiRajaAbdulHamidofPerak [RajaPerempuanTa’ayah- installedatKualaKangsar 17.4.1949] (1892-18.2.1962) (2).(ca.1925;div)Khatijahbinti TohIndraWangsaAhmad[Toh PuanBesarKhatijah] (1906-6.7.1992) (3).(ca.194;div)Norizanbinti MohammadNoor [TenkuPermaisuriNorizan] (1927-15.5.1992) RajaMazwin [RajaPerempuan Mazwin- installedatKuala Kangsar27.10.1963] = (12.8.1943)SultanIdris al-MutawakkilAallahiShahII (12.8.1924-31.1.1984) RajaNorshidah [TengkuAmpuanNorshidahofDeli- installedatMedan7.10.1945] (1914-13.9.1978) = (11.4.1935)SultanOsmanal-SaniPerkasa AlamShahIIofDeli (20.8.1900-5.6.1967) (2.)AzlanMuhibuddinShah, SultanofPerak [31.1.1984--installed atKualaKangsar9.12.1985] (19.4.1928-) = (9.12.1955)BainunbintiMohammad Ali[RajaPermaisuriBainun- installedatKualaKangsar 9.12.1985] (7.11.1932-) (3).Raja KechilSulong RajaHarun al-Rashid (-ca.1943) = Rahmahbinti_ (-ca.1920) RajaZabedah [TengkuAmpuanZabedah ofSelangor-installedat Klang1910] (-17.10.1918) = (May1910)SultanAla’eddin SulaimanShahofSelangor (11.9.1865-31.3.1938) RajaAriffShah (Sept.1906-25.1.1975) = AzizahbintiAbdullah (1906-2.4.1993)
  • 31.
    31 Perak was oneof Malaysia’s most populous state (Figure 2.5) and has suffered the repercussions of the decline in the tin mining industry. This was then resulted in a massive decrease in manpower to higher-growth states such as Penang, Selangor and the Federal Territory of Kuala Lumpur. As of 2010, the population is at 2, 258, 428. The state’s pop- ulation is at an annual rate of 0.4% growth (Department of Statistics, 2011). 2.1 HISTORY OF PERAK 2.1.5 SOCIAL Figure 2.5 (Top) : A group of European, Chinese and Malays standing beside a drilling platform Chart 2.1 (Middle) : Population breakdown of Perak Chart 2.2 (Bottom) : Religion breakdowwn of Perak
  • 32.
    32 Perak has beenfamous for its tin mining long before independence day of Malaya. Everything started off in 1820s in Malaysia and the arrival of the Chinese immigrants, together with their leader Chung Ah Qwee (Figure 2.6), contributed to the needed labour and propelled the industry forward (TED Case Studies, n.d.). The industrial revolution allowed for communities to respond to new opportunities due to the speed at which the tin mining industry was going (Figure 2.7) (Ming, 2009). The small migrant colony transformed the land into and economic powerhouse within a few decades. This was also a result of the Industrial Revolution reaching its peak in the Western world, which demanded for corrosive resistant metals such as tin, which Perak supplied ( Ipoh City, n.d.). Ma- laya’s economic success leaded to considerable revenues were being added to the British Empire’s resources which resulted to the develop- ment of new infratstructures and the betterment of their lifestyles (Fee, 1998). 2.1 HISTORY OF PERAK 2.1.6 ECONOMY Figure 2.6 (Top) : A potrait of Chung Ah Qwee Figure 2.7 (Bottom) : Old postcard showing tin mining activity in Perak
  • 33.
    33 Traditional Architecture Until the1880s, the building of Perak conformed to Malay architectural tradition. Timber, rattan, bamboo and atap (palm thatch) were common- ly used to build houses. A typical house, sometimes with slight varia- tions, comprised three main sections – rumah ibu (main room), silang (link) and rumah dapur (kitchen). An example of such house is Rumah Kutai , in Kuala Kangsar. (Figure 2.8) Many Malay houses in the State can be distinguished by the bumbung Perak, or gambrel roof, the Perak roof form developed from the bumbung lima (five-ridge roof). Another distinctive feature of Perak Malay houses is the anjung (entrance porch) usually decorated with fine lattice arches (Figure 2.9). 2.1 HISTORY OF PERAK 2.1.7 ARCHITECTURE Figure 2.8 (Top) : Rumah Kutai, Perak Figure 2.9 (Bottom) : Lattice arch made up of timber
  • 34.
    34 2.1 HISTORY OFPERAK Neoclassical Style Coexisting with the Neoclassical style was the Mogul style, which was first seen in the Malay Peninsula in Kuala Lumpur’s New Government Offices (built 1894-97) ; now Bangunan Sultan Abdul Samad (Figure 2.20). The Mogul style developed during Moghul Dynasty and also termed ‘Indo-Islamic’. The splendid Masjid Ubudiah in Kuala Kangsar, (Figure 2.11) designed by architect Arthur Bennison Hubback, epitomis- es the Mogul style. Figure 2.10 (Top) : Bangunan Sultan Abdul Samad, Kuala Lumpur Figure 2.11 (Bottom) : Masjid Ubudiah, Kuala Kangsar, Perak 2.1.7 ARCHITECTURE
  • 35.
    35 Regional Architectural Style Somelate 19th mosques were built with distinct stylistic features by immigrants from the Indonesian archipelago, for instance the Banjarese from East Kalimantan, who brought with them building forms from their distant homeland. One such mosque which has survived intact is in the coastal District of Kerian, distinguished by its tall steeple roof and multi-tiered minaret. Similarly, the Masjid Papan (Figure 2.12) is one of the few mosque still standing that exemplifies Mandaling architecture. 2.1 HISTORY OF PERAK Figure 2.12 : Masjid Papan, Batu Gajah with the influence of Mandaling architecture 2.1.7 ARCHITECTURE
  • 36.
    36 Other Electic Styles SaintMichael’s Institution, a Roman Catholic boys; school in Ipoh, was designed in what one La Salle historian describe as the ‘Gothic Vernacu- lar’ (Figure 2.13).The Hong Kong and Shanghai Bank (Figure 2.14) and the Mercantile Bank (Figure 2.15) both put up new branches in Ipoh in 1931- one is ‘neo-Victorian Renaissance’ and the other in the Art Deco style that was at its peak in the 1920s and 1930s. The Straits Trading Company opted for ‘Italian Renaissance’ (Figure 2.16). 2.1 HISTORY OF PERAK Figure 2.13 (Top Left) : Saint Micheal Institution, Perak Figure 2.14 (Top Right) : The Hong Kong & Shanghai Bank, Ipoh Figure 2.15 (Middle) : Mercantile Bank, Perak Figure 2.16 (Bottom) : The Straits Trading Company Building, Perak 2.1.7 ARCHITECTURE
  • 37.
    37 Art Deco andInternational Style As the 20th century moved on, some new materials like mosaic and glass blocks began to be used between 1930s and 1940s. There was, very significant stylistic change, with the embrace of, first, Art Deco ; Ma- jestic Theater (Figure 2.17) as we have seen with the Mercantile Bank in Ipoh and then the early International style. With the Geological Survey of Malaya Building, now known as Geological Survey Development (Figure 2.18) Perak can lay claim to an unmistakable International Style building. 2.1 HISTORY OF PERAK Figure 2.17 (Top) : Majestic Theater, Chamberlain Road, Ipoh Figure 2.18 (Bottom) : The Geological Survey Building, Ipoh that was designed by B.M Iversen 2.1.7 ARCHITECTURE
  • 38.
    38 2.2 HISTORY OFBATU GAJAH 2.2.1 ORIGIN OF THE NAME The name Batu Gajah, literally means Stone Elephant in the Malay lan- guage and is presumably derived from two large boulders that resemble elephants found along the banks of the Kinta River. Local folklore be- lieves that the elephants were made of stones to scare away the ele- phants that were destroying the villager’s sugar cane crops (Lim, 2013). Another version states that when tin ore was founded in Batu Gajah, foreign merchants that came from Sumatra used the Kinta River to trade tin. They were Buddhists whom worshiped idols and they carved out two rocks in the Kinta River to resemble the shape of two elephants. These stones were used to help them recognize the place and may have been used for worship (Portal Majlis Daerah Batu Gajah, 2013). A more whimsical folklore claims that there was a creature called the kelembai who was said to have had the power to turn living things into stones when he reprimanded them. One day, two elephants were cross- ing the river when he caught them and transformed them into stone (Por- tal Majlis Daerah Batu Gajah, 2013). The third version related with the tin mining activities. At first, the tin mining was conquered by the Malays. While working, they found humungous stones and were said that the size is as big as elephant (Figure 2.19). Figure 2.19 : The stone which is believed to have a size as big as an ele phant back then
  • 39.
    39 Batu Gajah lieson the bank of the Kinta River and started out as one of the many small villages of Mukim Sungai Terap. Since the 19th century, It was developed under the leadership of their chief, Sri Amar Diraja,. Kampung Sungai Terap was founded by Toh Panjang Bangkok and was the first village to have a mosque. He was then appointed as a chief vil- lage of the area and Mukim Sungai Terap was named after it. It assumed a new importance in1884, when it was chosen to be the new center of the Kinta administration. One of the important factors in this selection was the suitability of a tableland, called Changkat, for European officers’ residences. Batu Gajah’s image was improved when new public offices were put up at a cost of almost $20,000 (equivalent to RM65520) under the managing of the state engineer, Francis St. G. Caufield. The Batu Gajah’s Sanitary Board was established in 1893 with the assistant mag- istrate as president this led to the development of the land in between Old Town and Changkat in 1890s (Salma & Abdur-Razzaq, 2005) 2.2.2 INSIGHT 2.2 HISTORY OF BATU GAJAH Figure 2.20 (Top) : Old photograph of Batu Gajah showing a well maintained pleasant town. Figure 2.21 (Bottom) : Batu Gajah formerly served as a collection for tin ore.
  • 40.
    40 1870 1875 Historical de- scription ofBatu Gajah is found in the diary of J.W.W Birch, the first British Resi- dent, who came this way on the 30th April. 1879After British intervention, Pandak Akhat took over as Penghulu of Sungei Terap, when his brother Abu Kassim refused to work under the British. The start of British ruling in Batu Gajah however took over his role as the Chief in Batu Gajah. 1881 Batu Gajah rose to importance when it was care- fully chosen to oblige as the new river port for the Papan mines, to which it would be joined by four-mile cart road. 1892Batu gajah assumed a new importance when it was chosen to be the new centre of Kinta administration and this making the role of Dato Amar di Raja became less important. 1895 Batu Gajah can be reached via railway from Teluk Anson and thus aiding exporta- tion of the tin mining from Batu Gajah to Teluk Anson port. Treaty. By evidence, Batu Gajah already exist somewhere around this year. 2.2 HISTORY OF BATU GAJAH 2.2.3 BATU GAJAH TIMELINE
  • 41.
    41 END OF 1890’S Manybuildings were erected in the New Town area near the train station and head- ing to Changkat. 1905 Batu Gajah deemed by Bel- field as “import- ant mining and commercial town” in Kinta colony. WORLD WAR II 1946 After the war end- ed, a military camp was opened in Changkat by Kinta District Officer, Cannon Brown. 1952 Massive damages affected Batu Gajah. Batu Gajah Hospital be- came the main office for the Japanese occupa- tion meanwhile the Batu Gajah Prison operated as the camp. 1957 Colonial era began to fade because of the geographical location of Batu Gajah is near to Ipoh, Ipoh took over most of the administrative functions since Ipoh has been declared to be capital city of Perak. When the emergency phase which was done by the Parti Komunis Malaya extended, Changkat Military Camp was taken over by the Regimen Askar Melayu Diraja up until
  • 42.
    42 During 1891, Malaycommunity was the biggest resident in Batu Gajah. However, when British took over the administration in Batu Gajah, the Chinese and Indian communities overpowered the Malay residents. The Chinese pretty much got involved in almost every economic ac- tivities in Batu Gajah namely miners (Figure 2.22), traders , hawkers , goldsmiths , shoemakers , barbers , locksmiths , cane makers , con- tract workers , rickshaw pullers as well as Oracle. Some of them were also working as British administrative staffs in Changkat. The number of Indians in Batu Gajah grew bigger when Indian Immi- gration Collection was invented in 1907. This funds the ship fare of the labor workers hostage from South India to the port of Penang and Singapore. They then worked in rubber estates that were developing around the peninsula. In the early 20th century, the number of Malays in Batu Gajah is lesser than the Chinese and Indians. Most of the Malays were placed in a re- mote area with countryside atmosphere. They resided mostly along the Kinta River namely Kampung Air Mati, Sayung, Sungai Terap, Golek, Lambung Kuda, Ara Payung dam Kampung Sultan. They practiced the traditional way of living which were farmers, fishermen (Figure 2.23), hawkers, small traders as well as temporary teachers in Malay schools. 2.3.1 SOCIAL 2.3 HISTORY OF JALAN CHANGKAT Figure 2.22 (Top) : Chinese tin miners Figure 2.23 (Bottom) : Malay fishermen
  • 43.
    43 Batu Gajah assumeda new importance in 1884 when it was chosen to be the new centre of the Kinta administration. An important factor in this selection was the suitability of the tableland, called ‘Changkat’ (Figure 2.24), for the European officers’ residences. One of the reasons why Changkat is chosen to be the street condensed with Government Buildings is because the erection of the train railway that connects Batu Gajah to TelukAnson. The railway was erected in a way that it is heading to Jalan Changkat and that is why every activities was made easier. Is believed that Changkat has the finest site for dwelling buildings in the State. Police Station, Hospital and Quarters for all Officers were erected on the new site and occupied. 2.3 HISTORY OF JALAN CHANGKAT Figure 2.24 : A signage indicating Jalan Changkat, Batu Gajah 2.3.2 INSIGHT
  • 44.
    44 2.4 HISTORY OFDISTRICT OFFICER’S HOUSE 2.4.1 INSIGHT The District Officer’s House is located in Jalan Changkat, Batu Gajah which is opposite to the Magistrate Court of Batu Gajah. The District House is a double storey bungalow with influences from the Neoclas- sical style and Traditional Malay Architecture style (Figure 2.25). The house has an area of approximately 483000 metre square and it is 6 acres including the lawn surrounding the building. It is considered a semi-permanent structure as the ground floor is made out of concrete and masonry whereas the first floor is made out of timber. It was built in the 1890s for the most senior government official in the district, JBM Leech. It still appears to serve the same purpose today. According to the caretaker of the District Officer’s House, no major renovation has been done to the house. However, only small renovations and revamping the interior spaces have been carried out throughout the years by the District Officers. Thus, only minor changes can be seen such as the colour of the wall, the glazing of the windows and also some of the furniture. The form and massing of the building remain as what it was before. Figure 2.25 : Front facade of District Officer’s House with its surrounding
  • 45.
    45 This house wasbuilt in the 1890s to serve as a residence for the District Officers in charged at a particular period. Therefore, the owner of this house changes over time depending on the District Officers on duty. This house also carter for the VIPs who came to visit Batu Gajah district apart from the Government Rest House itself. Currently, the house is under the management of the Municipal Council of Batu Gajah ( Majlis Daerah Batu Gajah ) but it belongs to the state government. 2.4 HISTORY OF DISTRICT OFFICER’S HOUSE Batu Gajah role as an important administrative center in the early 20th century is clear. As an area which is rich with natural resources, an experienced and trustworthy District Officer must be appointed. The role that they have to carry is major in maintaining their district. 2.4.3 DISTRICT OFFICERS’ TIMELINE EN. J.B.M. LEECH EN. R.D. HEWETT EN. CECIL WRAY EN. EDWARD JOHN BREWTER EN. F.J. WELD EN. C.D. BOWEN EN. J.F. OWEN CAPT. MARKS MEADOWS FROST EN. DICKSON ERIC AYTON EN. W.R. BOYD EN. J.A. HUNTER EN. AUTHUR LEONARD BIRSE 05.02.1891 - 15.08.1895 16.08.1895 - 02.01.1900 02.02.1900 - 20.03.1904 03.03.1904 - 09.03.1911 10.03.1911 - 20.03.1912 21.03.1912 - 09.07.1916 10.07.1916 - 15.06.1920 16.06.1920 - 16.10.1921 17.10.1921 - JAN 1931 31.08.1935 - 06.12.1937 07.12.1937 - 13.09.1938 14.09.1938 - NAME TENURE 2.4.2 OWNERSHIP
  • 46.
    46 NAME EN. MUSTAPHAALBAKRI BINHJ.HASSAN EN. T.E. SMITH EN. J.S. CUNYNGHAM - BROWN EN. J.A. BROWN EN. D.A. SOMEVILLE EN. N.L. ALEXANDER EN. J.K. CREER EN. MICHAEL JOHN MAC KENZIE SMITH EN. P.H. SETCHELL EN. ABDULLAH BIN SAAD EN. F.K. WATKINSON EN. ALBERT ARTHUR HUCKLE EN. P.H. SETCHELL EN. MOHD. SENAWI BIN HJ. ZAINUDDIN TG. SYED ABDULLAH BIN TG.SYED OMAR YM RAJAAZIZ BIN RAJA HJ. AHMAD EN. AHMAD BIN HARUN TN. HJ. OSMAN BIN HJ. MOHD. BAKI TN. HJ. ZAINAL ABIDIN BIN MAAMOR EN. ZAINAL KARIB BIN ABDUL RAHIM EN. MOHD. YUSOP BIN YAHYA DATO’ HJ. SHEIKH AHMAD BIN SHEIKH LONG TN. HAJI ANWAR BIN HAJI ABDUL RAHMAN DATO’ HAJI KAMARUDZAMAN BIN MAHMUD DATO’ BASIRAN B.SABAN 1945 1946 - 19.11.1951 - 1952 - 01.04.1954 - 20.08.1955 21.08.1954 - 31.03.1955 01.04.1955 - 1955 - 1956 1957 - 1958 05.09.1959 - 16.09.1959 17.09.1959 - 1959 - 1960 21.04.1960 - 01.06.1965 23.06.1965 - 30.09.1971 01.10.1971 - 31.12.1975 01.01.1976 - 18.09.1978 01.10.1978 - 15.07.1985 16.07.1985 - 31.08.1991 01.09.1991 - 30.06.1997 01.07.1997 - 30.09.2001 16.10.2001 - 31.12.2002 01.01.2003 - 31.07.2004 16.10.2004 - 30.11.2006 TENURE NAME TENURE Table 2.1 (Above) : District Officers timeline
  • 47.
    47 3.1 SITE CONTEXT 3.2DESIGN CONCEPT 3.3 SPATIAL TYPOLOGY 3.4 SPACE PLANNING 3.5 CLIMATIC ADAPTATION 3.0 ARCHITECTURAL DEVELOPMENT
  • 48.
    48 The District Officer’sHouse, Batu Gajah is located along Jalan Changkat. As Batu Gajah was once the capital of Kinta district and was the second most important town in Perak after Taiping, the district and government offices were all located there and these buildings were then conserved till now, therefore making Jalan Changkat to be very well known for its Heritage Trail. 3.1 SITE CONTEXT Figure 3.1 : The signage indicating the entrance of the District Officer’s House
  • 49.
    49 3.1 SITE CONTEXT Thehouse was built in the year of 1939 to function as quarters for 3rd class officers. The house is located behind the Kinta Golf Course which was orig- inally a horse racing track back then. They used the house as a meeting spot after watching the racing matches. The house was then used as an administrative centre for a short period of time and converted into a rest house to welcome the Sultan of Perak into Batu Gjah. However the house is remained vacant after the Sultan fell ill. 3.1.1 GOVERNMENT REST HOUSE Figure 3.2 : Front facade of Government Rest House, Jalan Changkat
  • 50.
    50 3.1 SITE CONTEXT TheDistrict Court Complex of Batu Gajah is an ensemble of three linked buildings. The complex was originally occupied by government departments such as District Office, the Public Works Department and Batu Gajah Court. However the most of the administrative functions and judicial function were all moved to Ipoh during the 1930s. The status of the Batu Gajah Court was then changed to District Court. As time passed, some parts of the complex were occupied by the Land Office due to the limited spaces. 3.1.2 THE DISTRICT COURT COMPLEX Figure 3.3 : Front facade of The District Court Complex, Batu Gajah
  • 51.
    51 3.1 SITE CONTEXT Thehospital started during the 1880s. The Batu Gajah Hospital served the general population but had a ward exclusively for the European patients. The hospital is still function until now. 3.1.3 BATU GAJAH HOSPITAL Figure 3.4 : Front facade of Batu Gajah Hospital, Jalan Changkat
  • 52.
    52 Diagram 3.1 :Site plan of Batu Gajah
  • 53.
    53 The colonial period,especially the later British period, had considerable influence on the building of Malay houses in Perak. During the coloniza- tion, the British started to erect offices, schools, hospitals, police stations and houses for government officers. With their own unique and cultural ar- chitecture styles, the British incorporated the traditional Malay Architecture into these buildings while taking into consideration of the local climate and culture of the Malays. Therefore, it can be seen that the District Officer’s House of Batu Gajah is a colonial building that has a unique combination of the British Neoclassical Architecture style and the Traditional Malay Vernacular architecture style. 3.2 DESIGN CONCEPT
  • 54.
    54 Traditional Malay Architecture Ina traditional Malay house, the roof plays a very important role. The District Officer’s House adapted the style of Perak-type pyramidal house as well as the traditional Limas house. It can be seen that the roof of the House is a 5 ridged roof with a deep overhang over the porch. The roofs on every side are lined with the papan sisek (Figure 3.5) which is the decorative roof fascia board that are widely used in the traditional Malay vernacular houses. Another distinctive feature of the Perak Malay hous- es is the anjung (entrance porch) is also found in the District Officer’s house (Shah, 2006). 3.2 DESIGN CONCEPT 3.2.1 EXTERIOR Figure 3.5 : Fascia board which is also known as “papan sisek”
  • 55.
    55 Neoclassical Style Neoclassical architecturewas an architectural style produced by the neoclassical movement that began in the mid-18th century. Intellectually Neoclassicism was symptomatic of a desire to return to the perceived “purity” of the arts of Rome, Greek and renaissance classicism. This first rule that strictly follows by the Neoclassical style is the rules of proportion and symmetrical of the building which can clearly be seen applied on the District Officer’s House of Batu Gajah (Figure 3.6). The extend use of the arch and exposed square tuscan columns around the exterior of the ground floor building are also a prominent feature in Neoclassical architecture. 3.2 DESIGN CONCEPT 3.2.1 EXTERIOR Figure 3.6 : Symmetrical element on the house that is adapted from Neoclassical style
  • 56.
    56 Traditional Malay Architectural TheTraditional Malay architectural styles are mostly used on the first floor of the house. The usage of wooden finishing are a prominent char- acteristic of Malay Architecture as it is culturally significant (Figure 3.7). The usage of red, golden and yellow curtains with floral designed cur- tains is also symbolizes the Malay culture. 3.2.2 INTERIOR 3.2 DESIGN CONCEPT Figure 3.7 : The usage of wooden plank mostly on the first floor of the house
  • 57.
    57 3.2 DESIGN CONCEPT NeoclassicalStyle Neoclassical styles were also reflected in the interior of the house by the small usage of floral ornamental carvings on the ceiling and walls of the house as decorations. It also can be seen that there is the usage of square tuscan columns and cornice surrounding the whole building. 3.2.2 INTERIOR Figure 3.8 (Left) : Floral ornamental carvings on the ceiling Figure 3.9 (Top Right) : Square tuscan column that can be found in the house. igure 3.10 (Bottom Right) : Cornice gypsum
  • 58.
    58 3.3 SPATIAL TYPOLOGY Thespaces in the house are mainly divided into four parts on each floor, which are the common area, private rooms, bedrooms and the verandas. On the ground floor as referred to the (Diagram 3.2), the common areas are the living room and the dining room. While for private rooms, there is a VIP room next to the living room as well as a dry and wet kitchen which located at the back of the house. There is only one guest room and 4 maid’s room which located far back of the building which is assumed to be an extension later on after the house was built. Verandas are seen at the sides of the main house. For the first floor as referred to (Diagram 3.3), there is a common area and three bedrooms. 3.3.1 SEGREGATION OF SPACES Diagram 3.2 (Top) : Segregation of the spaces on the ground floor. Diagram 3.3 (Bottom) : Segregation of spaces on the first floor.
  • 59.
    59 3.4 SPACE PLANNING Insteadof the Neoclassical and Traditional Malay architecture, the spaces of the house are more influenced by the British and Malay culture and their basic needs in a living environment. The spatial organization of the District Officer’s House is very special as it has a mixture of both the British and Malay culture. In a traditional Malay house (Diagram 3.5), it is designed in a way where the house is in a vertical direction and divided into three main portions, which are the front portion, middle portion and the back portion. The front portion of the house, consisting of the veranda, porch, stairs, and the common space, were reserved for the menfolk. The middle portion of the house, reserved for the womenfolk, also served as sleeping area. The back part is where the veranda will link the main part of the house to the kitchen. However, in the District Officer’s House, the spatial organization of the house was tilted into a horizontal form according to the needs of the British culture. In the British traditional house (Diagram 3.4), the space is orga- nized into three parts as well. But slightly differ from the Malay houses; it is divided into 3.4.1 INFLUENCE OF BRITISH CULTURE AND MALAY CULTURE IN THE SPACES Diagram 3.4 (Top) : Example of classic British house plan Diagram 3.5 (Bottom) : Example of traditional Malay house plan
  • 60.
    60 the middle portionand the left and right portion. In the middle portion, it is the common space. In the British culture, they are very emphasis in social- izing where they tend to always hold meetings and events. Therefore they have a very spacious living room and dining area for the guest as like what can be seen from the District Officer’s House. In conclusion, both the Malay and British culture and spatial organization elements that have been mentioned above can be seen applied into the District Officer’s House.
  • 61.
    61 3.4 SPACE PLANNING Theculture and everyday living of the family itself does play a big part in the spatial organization of the house. Each house has its specific function. Semi-public area: The living room functions as the common area for nor- mal guest such as family and friends. The dining room is normally used by the family members to enjoy their meal. Other than That, the officer would also use it to serve the guests. The large common area on the first floor are often use for events for the councils and officers. Private area: There are total 8 rooms including the 4 maid’s rooms. On the ground floor, a guest room is dedicated for any guests who are staying overnight in the house. For VIP room, the officer often uses the room to serve the important guest such as sultan and other officers for meetings. On the first floor, there are 3 bedrooms; the master bedroom is for the officer while the other 2 rooms are for his children. 3.4.2 RELATIONSHIP BETWEEN SPATIAL ORGANIZATION AND THE EVERYDAY LIVING Diagram 3.6 (Top) : Private and public areas on the ground floor Diagram 3.7 (Bottom) : Private and public areas on the first floor
  • 62.
    62 3.4 SPACE PLANNING Theliving room function as a common area for family and friends. The room is well furnished with old Napoleon sofa set and floor carpet, giving off a luxurious scent of the house. The wall hanged a plate with the list of District Officers that had lived in this house since almost a hundred years ago and an old painting of the house, as if explaining the history of the house. 3.4.3 LIVING ROOM Diagram 3.8 (Top) : Location of the living room on the first floor of the District Officer House indicating a semi- private space Figure 3.11 (Bottom) : Interior of the living room
  • 63.
    63 3.4 SPACE PLANNING Thedining room is normally used by the officer’s family to enjoy their meal. Besides that, it is also used to serve the guests. According to the housekeeper, the spacious dining room that furnished with a long dining table can serve up to 20 guests to dine in this space. The space is well lit and ventilated as it is placed near 3 windows. 3.4.4 DINING ROOM Diagram 3.9 (Top) : Location of the dining area on the ground floor of the house indicating a semi-private space Figure 3.12 (Bottom) : Interior of the dining room
  • 64.
    64 3.4 SPACE PLANNING Thisspace is used by the officer to serve the important guests such as sultan and councils. Located next to the living room, the VIP room is very cozy yet luxurious with the help of the furnishings. These allow the guests that spend time there feel very relaxed and well treated. 3.4.5 VIP ROOM Diagram 3.10 (Top) : Location of the VIP room on the ground floor of the house indicating a private space Figure 3.13 (Bottom) : Interior of the VIP room
  • 65.
    65 3.4 SPACE PLANNING Theguest room is prepared for any guests who are staying overnight in the officer’s house. The room is very spacious, well lit and ventilated. The room has 3 doors which connects to the VIP room, a hallway and to the guest bathroom. 3.4.6 GUEST ROOM Diagram 3.11 (Top) : Location of the guest room on the ground floor of the house indicating a private space Figure 3.14 (Bottom) : The interior of te guest room
  • 66.
    66 3.4 SPACE PLANNING Bothdry and wet kitchens are located near the back of the house. It is used by the maids and housewife to prepare meals. The wet kitchen has another entrance which lead to the exterior of the house. This make it easy for the maids to enter and exit without disturb- ing the guest or any users in any other rooms. 3.4.7 KITCHEN Diagram 3.12 (Top) : Location of the wet and dry kitchens areas on the ground floor of the house indicating private spaces Figure 3.15 (Bottom) : Interior of the dry kitchen
  • 67.
    67 3.4 SPACE PLANNING Thereare total of 4 maids’ rooms which are located at the end of the house which connects to the wet kitchen. 3.4.8 MAIDS’ ROOMS Diagram 3.13 (Top) : Location of the maids’ rooms on the ground floor of the house indicating private spaces Figure 3.16 (Bottom) : Exterior of the maids’ rooms
  • 68.
    68 3.5 CLIMATIC ADAPTATION Likeany other colonial building or Malay house, pitched roof has always been the choice as it is more suitable and advantage of having a pitched roof especially in the tropical weather in Malaysia. With the amount of rainfall in Malaysia, drainage is an important element in the local archi- tecture design. Therefore, the use of pitched roof ensures that there is no accumulation of rainwater on the roof and thus offering a longer lifespan than any other type of roof. 3.5.1 PITCHED ROOF Figure 3.17 : One of the pitched roofs that can be found which shading the garage
  • 69.
    69 3.5 CLIMATIC ADAPTATION Ina house, ventilation is very important to keep the inside of the house cool and comfortable. In the District Officer’s House, it supposed to be a very well ventilated building as it has equipped with sufficient openings in ground floor and first floor, lattice work as well as gable vents. However, the stack ventilation did not happen as plan as we realized the first floor is very hot but the ground floor is the other way around. This is because on the first floor, the gable vents that allow air to flow out is being covered up by the ceiling that being add on after that. Moreover, the windows on the first floor are always closed as the house has been vacant for some time. 3.5.2 VENTILATION Figure 3.18 : One of the windows that is equipped with lattice work on top of it
  • 70.
    70 3.5 CLIMATIC ADAPTATION Duringthe olden days, the traditional Malay houses have always been constructed around tall trees such as coconut trees and palm trees. This tradition was then brought forward into the colonial houses. In the District Officer’s House, it can be seen that the house is surrounded by large amount of trees. These trees function as the windbreakers as well as sun shading for the house, which protects the structure of the house as well as people that are living in the house. 3.5.3 PLANTATION Figure 3.19 (Top) : Large shady trees surrounding the house Figure 3.20 (Bottom) : Greeneries around the compound area
  • 71.
    71 4.0 MATERIALS 4.1 STRUCTURAL 4.2FINISHING 4.3 FURNISHING
  • 72.
    72 In the DistrictOfficer’s House, Batu Gajah, reinforced concrete is used to construct the columns on the ground floor. Concrete is an “artificial stone” formed by mixing cement, sand and an aggregate into water while reinforced concrete is a composite material formed by embedded steel bars in concrete(Yakut, n.d.). Reinforced concrete is very dura- ble and fire resistance. With the help of the reinforcement, it can also withstand high compression. Therefore, it is used so build the main structure of the building. This is also one of the reasons why the District Officer’s House is still standing strongly after almost a hundred years. 4.1 STRUCTURAL 4.1.1 CONCRETE Figure 4.1 : Concrete; the material that are mostly used on the first floor of the house
  • 73.
    73 The material usedto build the first floor of the District Officer’s House is believed to be Chengal wood. One of the reasons is because Chengal is very common and easy to be found in Malaysia. Chengal is a heavy hardwood timber. It is classified as naturally durable and is very resis- tant to termite attack and fungal infestation (Chengal, 2010). Besides that, through our research, timber is used also because the architect wanted to fuse the element of the Traditional Malay style into the District Officer’s House in order to create a unique fusion of both British and Malay colonial building. 4.1 STRUCTURAL 4.1.2 WOOD Figure 4.2 : Zoomed in of the Chengal wood
  • 74.
    74 Clay brick Masonryis used to construct the wall on the ground floor of the District Officer’s House. It was defined that masonry is typical- ly site constructed (laid) using manufactured masonry units and site mixed mortar. The units are laid in mortar to various heights, with the strength of the assembly being achieved during curing of the mortar. (Richard A. Weber, 2013). In this house, the masonry units used are the clay bricks. Clay bricks are made of natural earth clay and molded into specific form and size and then being heated into a kiln (fired) to a temperature of 1100 to 1200 Fahrenheit degrees in order create the structural properties of the units. Clay bricks have a very high compres- sive strength and support relatively high loads (The Properties of Clay Brick, 2012). Its high durability, moisture and fire resistance properties are also the reason why it is suitable to be used to build the District Officer’s House which is located at a tropical climate. 4.1 STRUCTURAL 4.1.3 CLAY BRICK MASONRY Figure 4.3 : Stripped part on one of the walls exposing the clay brick mansory
  • 75.
    75 Wood Timber floorings areused on all the flooring in first floor. The flooring is pro- tected by a layer of coating to prevent the wood from rotting and termites attack. This also enhance the aethatic value of the floor. 4.2 FURNISHING 4.2.1 FLOORING Figure 4.4 (Top) : Close up of the timber flooring Diagram 4.1 (Bottom) : Location of the usage of timber flooring on the first floor
  • 76.
    76 Wood Veneer flooring isfound in only one room of the house which is the guest room located in the ground floor. Veneer is a thin layer of timber either peeled continuously around the circumference or sliced across the width of the timber. The color is slightly lighter than the timber flooring. 4.2 FURNISHING 4.2.1 FLOORING Figure 4.5 (Top) : Close up of the veneer wood flooring Diagram 4.2 (Bottom) : Location of the usage of veneer wood flooring on the ground floor
  • 77.
    77 Gypsum plaster isused as a finishing for the exterior of the walls on the ground floor of the house. Gypsum plaster is a white cementing material made by partial or complete dehydration of the mineral gyp- sum, commonly with special retarders or hardeners added (Gypsum Plaster, 2012). It is applied on the brick masonry wall of the building for protective use and aesthetic view. Gypsum board is used on the ceiling in the interior of the house for aesthetic quality. 4.3 FINISHING 4.3.1 GYPSUM PLASTER Figure 4.6 : Gypsum plaster decoration to enhance the ceiling
  • 78.
    78 Terracotta roof tilesare used on the roof of the house. As mentioned, terracotta roof tiles are widely used because of its high durability and can withstand high strength, therefore it is very suitable to be used especially in the tropical climate country. 4.3 FINISHING 4.3.2 TERRACOTTA ROOF TILE Figure 4.7 : Terracota tiles covering the roof of the District Officer’s House
  • 79.
    79 4.3 FINISHING Terracotta tilesare also used at the exterior of the house to form path- ways of the verandah around the house. Terracotta is used because of its stronger, stain resistant, scratch resistant as well as its rough surface which will prevent fall during raining season. 4.3.3 TERRACOTTA TILE Figure 4.8 (Top) : Zoomed in of the exterior terracota tile Diagram 4.3 (Bottom) : Location of the usage of terracota tiles on the ground floor’s outdoor
  • 80.
    80 Ceramic tiles areused widely used in the interior wall and flooring of the house, especially ground floor and bathrooms. Ceramic tiles are used because it can be decorated into beautiful patterns which increase the aesthetic quality of the interior of the house. The maintainence is also light to take care of. 4.3 FINISHING 4.3.4 CERAMIC TILE Figure 4.9 (Top Left) : Ceramic tile in green (type 1) Figure 4.10 (Top Middle) : Ceramic tile in peach (type 2) Figure 4.11 (Top Right) : Ceramic tile in pink (type 3) Diagram 4.4 (Bottom) : Location of the usage of ceramic tiles on the first floor
  • 81.
    81 4.3 FINISHING Porcelain tileswhich have a stronger property compared to ceramic tiles are used on the exterior flooring of the house. In this house, there are few colours of porcelain tiles being used mostly for the interior of the bathrooms complimenting the usage of the ceramic tiles. 4.3.5 PORCELAIN TILE Figure 4.12 (Left) : Porcelain tile in peach (type 1) Figure 4.13 (Middle) : Porcelain tile in blue (type 2) Figure 4.14 (Right) : Porcelain tile in yellow (type 3)
  • 82.
    82 4.3 FINISHING Terrazzo tilesare used only in the living room and dining room on the ground floor. Terrazzo consists of marble, quartz, granite, glass or other suitable chips; sprinkled or un-sprinkled,and poured with binder that is cementitious, chemical or a combination of both. It is then polished to a smooth surface (Terrazzo, 2010). 4.3.6 TERRAZZO TILE Figure 4.15 (Top) : Close up of the terrazo tile Diagram 4.5 (Bottom) : Location of the usage of terrazo tiles on the ground floor
  • 83.
    83 5.0 DETAILS 5.1 ARCHITECTURAL 5.2CONSTRUCTION DETAILS 5.3 DECORATIVE ELEMENTS
  • 84.
    84 Doorways provice accessfrom outside into the building and also be- tween interior space. The door is the main element for ventilation at body level. Besides that, there are also latticework to allow air passage into the interior part of the room. Having full-length openings allow cross ventilation and then achieve thermal comfort greatly. 5.1 ARCHITECTURAL 5.1.1 DOOR The panel door consists of a framework of vertical tiles and horizontal rails that hold solid wood in place. The wood frames are good in ther- mal insulation but thicker than metal frames. The wood frames on site are painted according to the wall colour and also minimize the need for maintenance. Figure 5.1 : A locked panel door with a blocked staircase in front of Bathroom 2 on the first floor.
  • 85.
    85 D5 D1 5.1 ARCHITECTURAL 5.1.1 DOORS a.Sliding Door Sliding door is a door drawn across an aperture on a groove or sus- pended from a track, rather than turning on hinges. Sliding door acts as a second defender of this building. It normally found at the exterior door or main entrance. Pack lock is used to lock the sliding door to beware of thieves. There are few sliding doors that can be found in this house as such; D14 Diagram 5.1 : Ground floor plan indicating sliding doors labeled D1, D5 and D14.
  • 86.
    86 Diagram 5.2 (Left): D1 Figure 5.2 (Right) : D1 sliding door which is located at the main entrance. Diagram 5.3 (Left) : D5 Figure 5.3 (Right) : D5 ; a sliding door located at the dining room. Diagram 5.4 (Left) : D14 Figure 5.4 (Right) : D14 sliding door ;one of the main entrance to the wet kitchen.
  • 87.
    87 D10 5.1 ARCHITECTURAL a. SingleHinged Door Single hinged door is only available with one swing panel. The door turns on hinges about a side jamb when pushed or pulled. Thus, space around the door for door swing is required. This type of door is com- monly found in the interior part of the house. 5.1.1 DOORS Diagram 5.5 : Ground floor plan indicating single hinged doors labeled D10, D 11 and D13 D13 D11
  • 88.
    88 Diagram 5.6 (Left): D10 Figure 5.5 (Right) : D10 is only the door connecting VIP room with Guest room. Diagram 5.7 (Left) : D11 Figure 5.6 (Right) : The back view of D11. Diagram 5.8 (Left) : D13 Figure 5.7 (Right) : D13 ; the door that is located under the staircase near the guest room
  • 89.
    89 D3 D12 5.1 ARCHITECTURAL b.Double HingedDoor Double hinged door has two swings panels with its hinges on both side of the door frames. It provides a bigger opening for passenger to pass through. The panel varies to give different aesthetic look. Through observation, it has found that most of the doors that are being applied in this house has panels on it. D9 D3 5.1.1 DOORS Diagram 5.9 : Ground floor plan indicating double hinged doors labeled D3, D9 and D12
  • 90.
    90 Diagram 5.10 (Left): D3 Figure 5.8 (Right) : D3 ;double hinged door with glass panels located inside the VIP living room Diagram 5.11 (Left) : D9 Figure 5.9 (Right) : D9; doubled hinged door inside the guest room with triple panels each side Diagram 5.12 (Left) : D12 Figure 5.10 (Right) : D12; double hinged door with five narrowed panels
  • 91.
    91 D30 D32 D35 Diagram 5.13 :First floor plan indicating double hinged doors labeled D30, D32, D33, D35 D33
  • 92.
    92 Diagram 5.14 (Left): D33 Figure 5.12 (Right) : D33; double hinged door as the entrace to the master bed room Diagram 5.16 (Left) : D35 Figure 5.14 (Right) : D35; eight panels double hinged door Diagram 5.15 (Left) : D32 Figure 5.13 (Right) : D32; Door to the entrace of master bed room’s bathroom Diagram 5.17 (Left) : D30 Figure 5.15 (Right) : D30; upon entering the bedroom
  • 93.
    93 D6 5.1 ARCHITECTURAL DOORS c.Double HingedDoor with Louvered Window Double hinged door with louvered window shows the combination of architecture between Malay and colonial architecture. It allowed air ventilation whenever the door is closed. District Officer’s House has quite a number of this type of door resulting the interior to be windy even if the windows are closed. D19 D7 D28 Diagram 5.18 : Ground floor plan indicating double hinged doors with louvered windows labeled D6, D7, D19, amd D28
  • 94.
    94 Diagram 5.19 (Left): D6 Figure 5.16 (Right) : This door located near the dining area decorated with glass Diagram 5.20 (Left) : D7 Figure 5.17 (Right) : Type of door used in the dry kitchen Diagram 5.21 (Left) : D19 Figure 5.18 (Right) : Type of door used at the garage together with the fascia board Diagram 5.22 (Left) : D28 Figure 5.19 (Right) : The door of the outdoor water closet
  • 95.
    95 5.1 ARCHITECTURAL d.Double HingedDoor with Lattice Double hinged door with lattice has the same function with double hinged door with louvered window. The use of the lattice is for ventila- tion and sunlight purpose. This type of door can be found on the first floor between the bedrooms which does not shut down the connection with another space. D34 5.1.1 DOORS Diagram 5.23 : First floor plan indicating double hinged doors with lattice work labeled D31 and D34 D31
  • 96.
    96 Diagram 5.24 (Left): D31 Figure 5.20 (Right) : D31; can be found upon entering master changing room Diagram 5.25 (Left) : D34 Figure 5.21 (Right) : The door upon entering the changing room
  • 97.
    97 5.1 ARCHITECTURAL e.Folding Door Foldingdoor is a door with several sections and folding to side when open up. It is an excellent idea which offers a bigger space to store stuffs in the garage. D27 5.1.1 DOORS Diagram 5.26 : Ground floor plan indicating folding door labeled D27
  • 98.
    98 Diagram 5.27 (Left): D27 Figure 5.22 (Right) : Folding door that covers the garage
  • 99.
    99 5.1 ARCHITECTURAL e.Swinging Door D18 D25D24 D21 5.1.1DOORS Diagram 5.28 : Ground floor plan indicating swinging doors labeled D18, D21, D24, amd D25
  • 100.
    100 Diagram 5.29 (Left): D18 Figure 5.23 (Right) : Swinging door; located at the wet kitchen Diagram 5.30 (Left) : D21 Figure 5.24 (Right) : Swinging door at the maids’ rooms Diagram 5.31 (Left) : D24 Figure 5.25 (Right) : Another swinging door at the maid’s room’s balcony Diagram 5.32 (Left) : D25 Figure 5.26 (Right) : Main swinging door at the maids’ rooms
  • 101.
    101 Janella means windowsin Portuguese and the bahasa Malaysia word or it is Jendela. The windows come with fulllength, lining the walls and providing good ventilation and views for the house. The quality of oppeness is also re- flected by the large open interior spaces with less partitions. Casement window is the most common type of window during the colonial era. It is attached to the frame by one or more hinges. The top piece is usually fixed panel and functions as ventilation when the windows are closed. The fulllength casement windows on site have seperated into two parts. Most of the time, the bottom part of the fulllength window is closed. Meanwhile, ventilation is only directed at the upper part of body because windows are located at higher levels to provide privacy of the room. There are 3 types of windows in The District Officer’s House, which is: a. Double Shutter Casement Window b. Double Shutter Casement Window with Louver c. Double Shutter Casement Window with Lattice d. Wooden Fixed Window e. Window Screen 5.1 ARCHITECTURAL 5.1.2 WINDOWS Figure 5.27 : Well lit area by the fenestrations on the first floor
  • 102.
    102 5.1 ARCHITECTURAL a. DoubleShutter Casement Window Double shutter casement window can only be found in wet kitchen on ground floor. This window allows adequate sunlight to enter the space although is is closed. But the window without louver or lattice is not efficient in ventilation. So, during cooking, the casement window should be opened to let the hot air exits the interior building. W07W09 W12 5.1.2 WINDOWS Diagram 5.33 : Ground floor plan indicating double shutter casement windows labeled W07, W09, D19 and W12
  • 103.
    103 Diagram 5.34 (Left): W07 Figure 5.28 (Right) : W07 which located at the wet kitchen. Diagram 5.35 (Left) : W12 Figure 5.29 (Right) : W12 which located along the hallway. Diagram 5.36 (Left) : W09 Figure 5.30 (Right) : W09 which only contains 6 columns of glasses.
  • 104.
    104 5.1 ARCHITECTURAL b. DoubleShutter Casement Window with Louver Double shutter casement window wth louver provides ventilation although when the window is closing. The glasses allow sunlight to penetrate into the room without open the window during sunny day. At the same time, the louver minimizes the heat from outside enters the room. Louver takes an important role to keep the interior air circulating. W01 W13 W13 W13 W05 W04 5.1.2 WINDOWS Diagram 5.37 : Ground floor plan indicating double shutter casement windows with louvers labeled W01, W04, W05 and W13 W25 W17 W15
  • 105.
    105 Diagram 5.38 (Left): W01 Figure 5.31 (Right) : Inside view of W01; which located right beside main staircase. Diagram 5.39 (Left) : W05 Figure 5.32 (Right) : Two of W05 placed at the dining room. Diagram 5.40 (Left) : W13 Figure 5.33 (Right) : W13 which contains black glasses is located at VIP room. Diagram 5.41 (Left) : W04 Figure 5.34 (Right) : W04 which placed beside the landing of staircase provides adequate sunlight
  • 106.
    106 Diagram 5.47 (Left): W17 Figure 5.38 (Right) : W17 which located in the surau Diagram 5.48 (Left) : W15 Figure 5.39 (Right) : W15 ; located at the surau Diagram 5.49 (Left) : W25 Figure 5.40 (Right) : W25 which located at the storage
  • 107.
    107 5.1 ARCHITECTURAL W39 W42 5.1.2 WINDOWS Diagram5.42 :First floor plan indicating double shutter casement windows with louvers labeled W39, W42, and W56 W56
  • 108.
    108 Diagram 5.43 (Left): W39 Figure 5.35 (Right) : W39 with louver can be found in Master Bathroom. Diagram 5.44 (Left) : W56 Figure 5.36 (Right) : W56 slightly smaller than W39 is placed in Bathroom1. Diagram 5.45 (Left) : W42 Figure 5.37 (Right) : Perspective view of W42 in Master Bathroom.
  • 109.
    109 5.1 ARCHITECTURAL c. DoubleShutter Casement Window with Lattice The lattice functions the same with louver. The lattice normally located on top of the windows. It is much more easier for the hot air to exit and cold air to enter. All of them is only placed on first floor due to privacy matter. W29 W28 W31 W49 W28 5.1.2 WINDOWS Diagram 5.50 : First floor plan indicating double shutter casement windows with lattice labelled W28, W29, W31 and W49
  • 110.
    110 Diagram 5.51 (Left): W28 Figure 5.41 (Right) : W28; located in the family gathering space Diagram 5.52 (Left) : W31 Figure 5.42 (Right) : W31 can also be found in the family gathering space Diagram 5.53 (Left) : W29 Figure 5.43 (Right) : W29; can be viewed from the exterior of the first floor Diagram 5.54 (Left) : W49 Figure 5.44 (Right) : W49 which is located in the bedroom 1 and 2
  • 111.
    111 5.1 ARCHITECTURAL W46 W45 W48 W66 5.1.2 WINDOWS Diagram5.55 : First floor plan indicating double shutter casement windows with lattice labelled W45, W46, W48 and W66
  • 112.
    112 Diagram 5.57 (Left): W48 Figure 5.46 (Right) : W48; located in the family gathering space Diagram 5.56 (Left) : W45 Figure 5.45 (Right) : W45 ; located in the master changing room Diagram 5.58 (Left) : W46 Figure 5.47 (Right) : W46; located in the family gathering area Diagram 5.59 (Left) : W66 Figure 5.48 (Right) : Windows in the daughter’s room
  • 113.
    113 5.1 ARCHITECTURAL d. WoodenFixed Window The wooden fixed wiondow is the same with louver. Louver is placed up of the window will the fixed window with fixed slats which slope upwards from the outside so as to exclude sun and rainwater but at the same time give shade,ventilation and visual privacy. Thus, the fixed window can only be found on ground floor or inside bathroom. W19W20 W21 W27 5.1.2 WINDOWS Diagram 5.60 : Ground floor plan indicating wooden fixed window labelled W19, W20, W21, and W27
  • 114.
    114 Diagram 5.61 (Left): W19 Figure 5.49 (Right) : W19 which located in the Guest Bathroom Diagram 5.62 (Left) : W21 Figure 5.50 (Right) : W21 which is located in the outdoor water closet Diagram 5.63 (Left) : W20 Figure 5.51 (Right) : W20 which has similar design to W21 Diagram 5.64 (Left) : W27 Figure 5.52 (Right) : W27 which is located in the storage
  • 115.
    115 5.1 ARCHITECTURAL W40W51W43 W53 5.1.2 WINDOWS Diagram5.65 : First floor plan indicating wooden fixed windows labeled W40, W43, W51, and W53
  • 116.
    116 Diagram 5.66 (Left): W40 Figure 5.53 (Right) : W40 which is located in the Master bathroom Diagram 5.67 (Left) : W43 Figure 5.54 (Right) : W43 which is located in the master bathroom Diagram 5.68 (Left) : W52 Figure 5.55 (Right) : W52; locared in the bathroom 1 Diagram 5.69 (Left) : W53 Figure 5.56 (Right) : W53 which is located in bathroom 1
  • 117.
    117 5.1 ARCHITECTURAL e. WindowScreen Fenestration commonly found in the changing spaces to allow more light and air to flow through. W33 W34 5.1.2 WINDOWS Diagram 5.70 : First floor plan indicating window screen labelled W33 and W34
  • 118.
    118 Diagram 5.71 (Left): W33 Figure 5.57 (Right) : Window screen which is located in the master changing room Diagram 5.72 (Left) : W34 Figure 5.58 (Right) : W34 which is located in the other side of master changing room
  • 119.
    119 5.1 ARCHITECTURAL W50 W51 5.1.2 WINDOWS Diagram5.73 : FIrst floor plan indicating window screen labelled W50 and W51
  • 120.
    120 Diagram 5.74 (Left): W50 Figure 5.59 (Right) : Window screen located in the Changing Room 1. Diagram 5.75 (Left) : W51 Figure 5.60 (Right) : Window screen which located in the other side of Changing Room1.
  • 121.
    121 A column isa free-standing member usually consisting of a base, circu- lar shaft and capital. Column is used to transfer the load of the weight of the structure above to the other structural elements and may support the roof or beams. The columns inside The District Officer’s House are known as Pilaster column. Pilaster column is a squared vertical member which is attached or partially built into the wall. The column projects slightly from the wall and the same thing happened behind the same wall. But the columns along the corridor and foyer can be seen in a whole. Tuscan order is widely used in the column. The capital is molded to cre- ate the appearance of platform while the shaft is a pure rectangle with smooth surface. The column rests on a square base and an unadorned frieze. 5.1 ARCHITECTURAL 5.1.3 COLUMN Figure 5.61 : The base of the column along the corridor outisde.
  • 122.
    122 5.1 ARCHITECTURAL C1C1 C2 C6 C3 C4 5.1.3 COLUMN Diagram5.76 : Grounf floor plan indicating C1, C2, C3, C4 and C6.
  • 123.
    123 Diagram 5.77 (Above): C1 Figure 5.62 (Below) : C1 can be found in the porch with two tuscan columns and an arc in the middle. Diagram 5.78 (Above) : C2 Figure 5.63 (Below) : A basic tuscan columns can be seen all over the building. Diagram 5.79 (Above) : C6 Figure 5.64 (Below) : Tuscans columns are used as the supporters of the arccs.
  • 124.
    124 Figure 5.65 (Left): C3 can be found at maids’ room entrance. Figure 5.66 (Right) : C4 can be found at the other side of maids’ room. Figure 5.67 : A simple column which without capital and base can be found on first floor. Diagram 5.80 : C3 Diagram 5.83 : C8 Diagram 5.81 : C4 Diagram 5.82 : C5
  • 125.
    125 A few ofarches can be found at the same time between living room and dining room. Other than that, arches together with staircase can be seen on south exterior. The series of arches are used to support on piers or columns. There is also private porches as indoor extensions which cutting into the walls seperating adjacent rooms to allow pedestrian pas- sage. 5.1 ARCHITECTURAL 5.1.4 ARC Figure 5.68 : Arc between two columns can be found in the porch. Figure 5.69 : Arcs which create pathway in dining room. Figure 5.70 (Left) : A closer view of the arc in between two columns. Figure 5.71 (Middle) :A single arc opened up a pathway at the side of the house. Figure 5.72(Right) : Two arches emphasize a balancing sense concept of the house.
  • 126.
    126 Woodframe floors consistof repetitive joists, at a prescribed spacing sheathed with wood structural panels attached to the top surface. In this double-storey house, the ceiling of ground floor is the floor of first floor. The members are called ceiling joists. They rest on the wall or on beams which span on the walls. 5.1 ARCHITECTURAL 5.1.5 FLOORING Figure 5.73 (Above) : Wooden beam can be seen clearly along the corridor. Figure 5.74 (Below) : An opening of the flooring system allows visitor to the first floor.
  • 127.
    127 The roof systemacts as the primary sheltering element fo the interior spaces. The roof on site is influenced by Malay and colonial architecture. Gabled hip roof with the horizontal ridge extended upward forming small gables is applied on the building. The materials of the roof is made up of ter- racotta tiles which can reflect heat gain into the interior space. The gab between tiles allows for additional heat ventilation. The high ceiling of the roof on first floor was claimed to provide cool air to the interior spaces which lifts the hot air up and pushes the cold air down. 5.1 ARCHITECTURAL 5.1.6 ROOF Figure 5.75 (Above) : Side view of the housing showing the different size of pitched roof. Figure 5.76 (Below) : A close look up of the roof of maids’ room.
  • 128.
    128 The bracket isan architectural element used as structural or decorative member. The bracket around the building is a device of wood which overhangs below the roof to carry a weight or to support the cornice. 5.1 ARCHITECTURAL 5.1.7 BRACKETS Figure 5.77 (Above) : This bracket is found on first floor. Figure 5.78 (Below) : The exterior brackets look more attractive with the shape
  • 129.
    129 Fascia board isdecorative wooden cravings on the underside of the roof, which is ‘cucur atap’ atau ‘papan sisek’ in Malay. The eaves fasciae are decorative overhangs that provide added shades. The eaves fasciae are fixed together by hundreds of wooden dowels. 5.1 ARCHITECTURAL 5.1.8 FASCIA BOARD Figure 5.79 (Above) : A structure called ‘Papan Penutup Meleh’ is placed on top of the fascia board. Figure 5.80 (Below) : This fascia board looks simplier compare with the one on main building roof.
  • 130.
    130 Staircase is aseries or flight, of steps for passing from one level to an- other. There are two types of staircases in The District Officer’s House. Both of these stairs are made of wood. The geometric newel post is painted in maroon red. Thedesign od the staircase enhances the tradi- tional Malay architecture in the house. This kind of newel post can be found on every staircases in the building. Half Landing Stairs: A U-shape staircase with one landing is the main staircase to enter the first floor. The only difference between these two stairs is the direction of the flight changes 180 degrees. Quater Landing Stairs: It is a L-shape staircase with one landing in the bend. The landing is needed to change a direction of the flight by 90 degrees and at the same time it serves as a place for rest when moving. Due to the presence of the landing the flight is divided into two, thereby reducing quantity of treads in one flight, and makes walking more com- fortable. 5.1 ARCHITECTURAL 5.1.9 STAIRCASE Figure 5.81 (Above) : The main staircase which placed beside the living room. Figure 5.82 (Below) : The secondary staircase placed in Hallway 2.
  • 131.
    131 5.2 CONSTRUCTION DETAILS 5.2.1WALL SYSTEM Masonry walls consist of modular building blocks bonded together with mortar to form walls that are durable, fire resistant and structurally ef- ficient in compression. This is a solid masonry wall which constructed by solid masonry units laid contignuosly with all joints solidly filled with mortar. Running bond is used in the wall syatem by composed of over- lapping stretchers. Diagram 5.84 : Wall system of the house.
  • 132.
    132 The wood joistssupported by wood beam. Wood is the most susceptible to shrinkage perpendicular to its grain.For this reason, the total depth of wood construction for both the sill condition and the joist beam connec- tion is equalized to avoid subsidence of the floor plane. Concrete slab is used on ground floor while hardwood is only the material used in first floor flooring system. 5.2 CONSTRUCTION DETAILS 5.2.2 FLOOR FRAMING Diagram 5.86 : Isometric of the first floor flooring. Diagram 5.85 : Isometric of the groud floor flooring.
  • 133.
    133 5.2 CONSTRUCTION DETAILS 5.2.3ROOF SYSTEM Hip roof has sloping ends and slides meeting at an inclined projecting angle. Roof structures framed with wood rafters are an essential sub- system of wood light frame construction. The dimension lumber used for roof joists and rafters is easily worked and can be quickly assembled with simple tools. Ridge Board Common Rafter Hip rafters from the junc- tion of the sloping side of a hip roof. Hip jacks are jack rafters extending from a wall plate to a hip rafter. Jack rafter is any rafter that is shorter than the full length of the roof slope, as one meeting a hip or valley. Valley jacks extend from a valley rafter to a ridge, then the wall plate along a valley. Diagram 5.87 : Roof system of the house. Diagram 5.88 : A closer drawing of the roof system.
  • 134.
    134 Neoclassical Single LightWall Sconces This lighting features cursive or floral tubing with simple curves and little hints of decoration. These wall sconces are similiar to the ceiling light meander to show uniformity and further emphasizing the influence of neoclassical architecture. Neoclassical Ceiling Light Meander This ceiling light is surrounded by six small sconces that hand off the plaster ceiling. The yellow light warms up the whole atmosphere wiithin the room. 5.3 DECORATIVE ELEMENTS 5.3.1 LIGHTINGS Figure 5.83 : Warm light carried out from the neoclassical single light wall sconces. Figure 5.84 : Neoclassical ceiling light meander is placed in VIP room. Figure 5.85 : Neoclassical single wall sconce in dining room. Figure 5.86 : Neoclassical single wall sconce in VIP room. Figure 5.87 : Neoclassical single wall sconce in Family Gathering Space on first floor.
  • 135.
    135 Ornamentations which locatedon the plaster ceiling are used for en- hancing the quality of interior spaces. Molding: The decorative motif is formed by a repeated pattern or reflect- ed image. Geometric shapes and floral elements can be easily seen in between the design. 5.3 DECORATIVE ELEMENTS 5.3.2 CEILING ORNAMENTATIONS Figure 5.88 : An organic molded pattern brings out the harmonious feeling to the VIP room. Figure 5.89 : A more crafted ornamentation on the ceiling of living room.
  • 136.
    136 Brick and Plasterare used to build the walls on ground floor while wood- en walls can only be found on first floor. Thus, different wall ornamenta- tion is located on each floor. Molding: A strip of material with various profiles used to cover transitions between surfaces or for decoration. Adding few thin overhanging horizontal and vertical moldings to the sur- face of the wall create dark shadows below the molding. Latticed Screen: Latticework is creating patterns by intersecting small timber members at right angles. The screens suspended up of the doors and windows as decoration and ventilation. 5.3 DECORATIVE ELEMENTS 5.3.3 WALL ORNAMENTATIONS Figure 5.90 : The molded ornamentation along the outline of windows. Figure 5.91 : The ventilation on the wall can be one of the decorative ele ment of the house.
  • 137.
    137 As a conclusion,comparisons and contrasts will be done to buildings of similar nature and architectural style. The significances also will be dis- cussed. Discussion on the preservation of the District Officer’s House will be enlightened as well as a summary of the research. District Officer’s House is an imperative building due to its historical, archi- tecture and cultural values. This building holds inimitable knowledge that should be preserved by the younger generations less it should capitulate to the ravages of time. This documentation of District Officer’s House exposes the diversity of cultural significance of architecture and culture. District Officer’s House has several architectural features from different ar- chitecture styles that are influenced by the culture, people and its surround- ing. Those architectural features blend naturally in the building and become the evidence of various architecture styles that have developed and influ- enced architecture in Malaysia and Perak in particular. Styles mentioned are the Malay Vernacular architecture and the Neoclassical architecture. In a nutshell, the District Officer’s House is a fusion of both styles. 6.0 CONCLUSION Based on the entire characteristics the building has, we can conclude that the existence of District Officer’s House has significant impact to- wards history of Batu Gajah. Therefore, the conservation works are highly encouraged and the maintenance must be done consistently. This is to provide opportunity to the next generation to learn and ex- plore the history and culture that District Officer’s House has to offer.
  • 138.
    138 6.1 HISTORICAL SIGNIFICANCE AlthoughDistrict Officer’s House does not hold that much of historical elements compared to other buildings, this building must also be appre- ciated for it has served the State for many years. This building was built to accommodate the daily life and official activity of Batu Gajah District Officers and their families in Jalan Changkat. District Officer’s House not only has become the silent witness of the daily lives of the Batu Gajah District Officers and their families, but also as testament of the greatness and development of the Batu Gajah district. 6.2 CULTURAL SIGNIFICANCE District Officer’s House displayed how the culture and background of peo- ple and the site can be represented by the building. Two cultures that in- fluence the District Officer’s House are the cultures of the Malay and the English. The influences are significant mostly on the architectural elements displayed as well as the spaces inside the house.
  • 139.
    139 District Officer’s HouseBatu Gajah Raja Bilah Mansion Location Jalan Changkat, Batu Gajah, Perak Papan Town, Batu Gajah, Perak History It is located opposite to the Magistrate Court of Batu Gajah. It is considered a semi-permanent structure as the ground floor is made out of concrete and masonry whereas the first floor is made out of timber. It was built in the 1890s for the most senior government official in the district, JBM Leech. Batu Gajah role as an important administrative center in the Raja Bilah bin Raja Tudong Berani II, was the 12th king of Man- dailing. He was born in 1834 at Katanopan, Southern Tapanuli, Sumatra. At 26, he left for Malaya because of a clash over the choice of kingship. Then, Raja Bilah worked under his uncle until he exposed the rising prospect of Papan as a mining town. Raja Bilah was allocated to cope Papan by H.W. Leech and 6.3 DISTRICT OFFICER’S HOUSE COMPARISONS Diagram 6.1 : Location map of Jalan Changkat Diagram 6.2 : Location plan of Papan Town
  • 140.
    140 early 20th centuryis clear. As an area which is rich with natu- ral resources, an experienced and trustworthy District Officer must be appointed. Kinta district officials will often appointed by resident in the country. was officially appointed Penghulu for Blanja District in 1882 by Sultan Yusuf Sharifuddin Muzaffar Shah. He became a go-be- tween the Sultan, the British, and his people. He attended his duty for 26 years until 1906. Raja Bilah sold a quota of his mining land to the British. With the coinage, he built the big house, just next to his first one. Figure 6.1 : List of former and current Kinta District Officers Diagram 6.3 : Site plan of Rumah Besar Raja Bilah Figure 6.2 : A potrait of Raja Bilah
  • 141.
    141 Overview The DistrictHouse is a double storey bungalow. The house has an area of approximately 483000 metre square and it is 6 acres including the lawn surrounding the building. It is considered a semi-permanent structure as the ground floor is made out of concrete and masonry whereas the first floor is made out of timber. Windows are generously placed around the building. The big house is a two storey building with a rectangular plan. It is sheltered by two tiered hip roofs, which help ventilate the hot insides. A projected entry porch/ veranda with a gambrel roof (limas bungkus) is added to the arrangement. The wall is half plastered brick and timber on the upper floor. Windows are liberally provided in the whole building. Usage Then : To accommodate the District Officers of Kinta as well as to provide space for casual and cultural meetings for the royals Now : Still serves the same purpose Then : Was not used for only as family residence, but also acted as a business, financial, and social centre Now : Museum to display historical pictures of the village. Architectural Influence Malay and Neoclassical Architecture Malay Influences :The usage of timber, fascia board, latticework, public space provided for cultural meetings. Malay, Colonial and Chinese Architecture Colonial Influences : Formal, almost symmetrical layout and the high ceiling. Figure 6. 3 : Front facade of The District Officer’s House Figure 6.4 : Front facade of The Raja Bilah Mansion
  • 142.
    142 Neoclassical Influences :Symmetrical plan layout, the usage of modified columns. Anglo- Indian Palladian Influences : The masonry wall, the arch, the modified Tuscan column, the pilaster, the cornice detail, and the projected veranda. Chinese Influences : The usage of diagonal clay floor tiles, laced carving with bird and flower motives above doors and windows, vertical iron bars at openings, and wooden staircases, the method of laying bricks for the floor decks and walls which related to the Chinese shop house construction in Perak. Architectural Systems Wall There is no legitimate proof as to how the bricks in the load bearing wall are being constructed. However, one of the ripped off cement on one of the outer wall has exposed that the style used is the Flemish bond. The upper floor outer wall is mostly made up from cengal wood. Wall The load bearing wall on the ground floor uses Flemish bond. On the first floor, the wall is made up of 200 cm x 25cm cengal with tongue and groove joints. The outer wall is settled horizontally but the inner wall is the opposite. Figure 6.5 : Clay brick masonry Figure 6.9 : The interior of the first floor
  • 143.
    143 Door The main doordouble casement panel door and solely made of timber. It is protected by a sliding panel of horizontal iron grill. Most of the outer doors are the double casement that is made up from timber while the inner doors are panel doors. There is no traditional selak being used but instead, iron grilled are being used to aid the security on most of the outer doors. Door The main door is sheltered by a sliding panel of horizontal wood- en grill which rolls and locks mechanically. The cengal door pane entails of three segments of carvings with a star and crescent motives signifying Islamic belief. The traditional selak, a wooden door latch is added for safekeeping. Windows The windows are copious and they are placed at almost every bay. Windows at the lower floor comprises of a framed, lou- vered panels with vertical bars, and carvings just below the zinc awning. The upper floor windows are closer to the floor windows which are closer to the floor then those on the lower storey, and they are sheltered by a balustrade. Figure 6.6 : Main door Figure 6.7 : Panel inner door Figure 6.10 : One of the windows of the Raja Bilah Mansion
  • 144.
    144 Windows The windows comewith full length and wooden louvered, that have decorative ventilation panels on top, and beautifully carved waist-high railings. Casement window is the most common type of window used in this building. It is attached to the frame by one or more hinges. The panels are divided into three parts which the top piece is usually fixed panel and functions as venti- lation when the windows are closed Roof Gabled hip roof with the horizontal ridge extended upward form- ing small gables is applied on the main building. Gable roof can be easily seen from the garage and maid rooms. Roof Covered by two tiered hip roofs to aid the ventilation while the veranda is covered with a gambrel roof (limas bungkus). Figure 6.8 : Casement window of District Officer’s House Figure 6.11 : The gambrel roof
  • 145.
    145 Ornamentations, Details & Finishing Tiles Thereare few types of tiles are being used in this house which are ceramic and terrazzo tiles for the interior as well as porce- lain and terracotta tiles for the exterior finishing. Flooring Timber floorings are used on all the flooring in first floor. Veneer flooring is found in only one room of the house which is the guest room located in the ground floor. Tiles Earth coloured clay tiles of 300 cm x 300 cm were used on the ground floor. These tiles were rested diagonally on a bed of bricks tied in mortar. Flooring On the first floor, 200 cm x 25 cm local cengal wood ran in the same direction as the house. Figure 6.12 : Terrazo tile Figure 6.13 : Terracota tile Figure 6.14 : Veneer flooring Figure 6.17 : Clay tiles Figure 6.18 : Cengal flooring
  • 146.
    146 Cornice A simple longof cornice decorates the edges where the wall meets the ceiling. The is also cornice centrepiece decorated with flora motives in the VIP guest room. Fascia boards The eaves fasciae are decorative overhangs that provide added shades. The eaves fasciae are fixed together by hundreds of wooden dowels. The style being used has influences from the Rumah Kutai Perak. Cornice A long of cornice beautifies the edges where the wall meets the ceiling. Pediment The gentle curvature of the pediment is graciously interrupted to give way to a finial. The year ‘1896’ is carved marking the date of completion. Figure 6.15 : Cornice centrepiece Figure 6.16 : Fascia board Figure 6.19 : Cornice on the first floor Figure 6.20 : Pediment
  • 147.
    147 Changes According tothe caretaker of the District Officer’s House, no major renovation has been done to the house. However, only small renovations and revamping the interior spaces have been carried out throughout the years by the District Officers. Thus, only minor changes can be seen such as the colour of the wall, the glazing of the windows and also some of the furniture. The form and massing of the building remain as what it was before. When the restoration work began, it started off with the concrete foundations being laid for a new and stable base for the struc- ture. The repair work is being done in stages. Extensive restoration work, costing nearly RM 1.1 million was completed by contractor Asli Bina Jaya, which was commis- sioned by the Department of Museums and Antiques.
  • 148.
    148 7.1 BOOKS Ching, F.(1979). Architecture, form, space & order. New York: Van Nostrand Reinhold. Fee, C. V. (1998). The Encyclopedia of Malaysia (Architecture ed.). Sin- gapore: Archipelago Press Finestone, J. (2002). The royal families of South-East Asia (2nd ed.). Petaling Jaya, Selangor Darul Ehsan: Shahindera :. Hashim, W. N. (2011). The Traditional Malay House. Kuala Lumpur: Institut Terjemahan Negara Malaysia. Ho, T. (2005). Generations: The story of Batu Gajah. Ipoh, Perak Darul Ridzuan: Perak Academy. Khoo, S., & Lubis, A. (2005). Kinta Valley: Pioneering Malaysia’s mod- ern development. Perak Darul Ridzuan, Malaysia: Perak Academy. Kleingrothe, C. (1900). Malay Peninsula: Old Photographs of Malaya and Singapore. Kuala Lumpur: Jugra Publications. Shah, R. (2006). Landmarks of Perak. Kuala Lumpur: RNS Publication Sdn Bhd. The Malaysian monarchy. (1994). Kuala Lumpur?: Royal Album Publica- tion Committee. Lubis, A., & Wade, M. (2010). Perak postcards 1890s-1940s. Penang, Malaysia: Areca Books. Vlatseas, S. (n.d.). A History of Malaysian Architecture (pp. 101 -111). Yeang, K. (1992). The architecture of Malaysia. Amsterdam: Pepin Press. REFERENCES
  • 149.
    149 7.2 JOURNAL Hj. MohdZain, H., Shamsina, S., & Rusizah, M. (n.d.). Sejarah Batu Gajah ; Sepintas Lalu, 1-53. Thih Khew, L., & Others. (n.d.). A Study of Role, Form and Structure. Kinta District - Ipoh, Batu Gajah and Kampar, 4-27. 7.3 WEBSITE ARH 314 and 315 Terminology. (n.d.). Retrieved February 28, 2015, from http://img.uoregon.edu/arh314/terminology/Terminology_all.html Architectural Terminology img.uoregon.edu Building Conservation. (n.d.). Retrieved February 28, 2015, from http:// buildingconservation.blogspot.com/2007/03/adaptation-design-of-tradi- tional-malay.html Chengal. (2010). Retrieved February 7, 2015, from Timber Supplier: http://www.timberflooring.com.my/product/chengal/ Definition of oblige in English:. (n.d.). Retrieved February 28, 2015, from http://www.oxforddictionaries.com/definition/english/oblige sonry.php Gypsum Plaster. (2012). Retrieved February 7, 2015, from Encyclopedia Britannica: http://global.britannica.com/EBchecked/topic/250427/gyp- sum-plaster Department of Statistics Malaysia. (2011). Population and Housing Census of Malaysia. Population Distribution and Basic Demographics Statistics. Retrieved February 15, 2015, from http://www.statistics.gov.my/portal/ download_Population/files/census2010/Taburan_Penduduk_dan_Ciri-ci- ri_Asas_Demografi. pdf History of Perak Darul Ridzuan, Malaysia. (n.d.). History of Perak Darul Ridzuan, Malaysia. Retrieved February 15, 2015, from http://www.perak. info/perak/Perak_ state_history.htm Lim, P. (2013). The Story of Batu Gajah. New Straits Times, p. 1. Retrieved February 10, 2015, from http://www.nst.com.my/streets/northern/the-story- of-batu-gajah-1.219030 7.0 REFERENCES
  • 150.
    150 Building Sciences: http://www.wbdg.org/design/env_wall_ma Stairstypes. (n.d.). Retrieved February 28, 2015, from http://popu- larstairs.com/basic-stair-building/stairs-types Terrazzo. (2010). Retrieved February 7, 2015, from Made in WAUSAU : http://www.wausautile.com/terrazzo/ The Properties of Clay Brick. (2012, July 22). Retrieved February 7, 2015, from Clay Brick for Good: http://www.claybrick.org/content/prop- erties-clay-brick Yakut, A. (n.d.). Rinforced Concrete Frame Construction. Retrieved February 7, 2015, from World Housing Encyclopedia: http://www. world-housing.net/wp-content/uploads/2011/06/RC-Frame_Yakut.pdf 7.0 REFERENCES
  • 151.
    151 8.0 APPENDIX 8.1 Photos 8.2Interview 8.3 Newspaper Cuttings 8.4 Receipt
  • 152.
    152 LANDSCAPE SURROUNDING Landscape arrangements aroundthe compound area of the house that compliments the greeneries.
  • 153.
    153 View of theDistrict Officer’s house compound from the main gate entrance. Magnificent spread of garden infront of the District Officer’s House.
  • 154.
    154 Pavements heading tothe District Officer’s House shaded by trees which provides such a beautiful view.
  • 155.
    155 Panaromic view ofthe garden from the left side of the compund overseeing the clouds.
  • 156.
    156 PONDOK MALAY STYLE The roofof the “pondok” outside the District Officer’s House.
  • 157.
    157 The roof withMalay Vernacular influences such as the lattice work which is made out of timber.
  • 158.
    158 A small shedis located not far away from the District Officer’s House main building where the officer and his family would take a rest while enjoying the beautiful greeneries that fill in the whole compound.
  • 159.
    159 FRONT VIEW FACADE First floorfront facade embodies the symmetrical element of architecture as well as the intrigue designs of the fenestrations.
  • 160.
    160 Impressive full viewof the District Officer’s House’s front facade.
  • 161.
    161 The variations ofmaterials beautify the front facade making the view more diversed. Adaptation from the Malay Vernacular Architecture by the usage of the fascia board which is also known as “papan sisek”.
  • 162.
    162 Jalur Gemilang andPerak’s state flag soaring high infront of the house.
  • 163.
    163 Front elevation ofthe District Officer’s House
  • 164.
    164 SOUTH VIEW SIDE PERSPECTIVE Theroof of the house is emblazoned by delicate carvings of fascia boards, brackets as well as lattice works.
  • 165.
    165 Panaromic view ofthe back side of the house comprising the storage building.
  • 166.
    166 South Elevation ofthe District Officer’s House. Side view of the District Officer’s House which includes the storage building as well as the quarters behind the house.
  • 167.
    167 Fenestrations ; simpleyet showcasing the fusion of neoclassical and malay vernacular architectural elements.
  • 168.
    168 NORTH VIEW SIDE PERSPECTIVE Thecombination of the brackets, lattice works, fascia boards, louvers and wire mesh fenestrations invoke the malay vernacular architectural atmosphere.
  • 169.
    169 Serene view ofthe house as complimented by the greeneries and calming ambience.
  • 170.
    170 A walkway besidethe house seperating the main building from the outdoor wash room.
  • 171.
    171 The garage locatedbehind the main building that was being used to store the vehicle of the owner.
  • 172.
    172 LIVING ROOM GROUND FLOOR Delicatedecorations before entering the VIP living room to greet the visitors.
  • 173.
    173 Glorious living roomwelcoming the visitors when they first enter the house with minimal yet majestic furnitures.
  • 174.
    174 VIP ROOM GROUND FLOOR Simplebut majestic design of the chandelier centrepiece illuminating the VIP living area in the house.
  • 175.
    175 VIP living room;very well decorated with royal themed interior specially dedicated to the Royals as well as the Chiefs who come to pay a visit.
  • 176.
    176 VIP room whichis used by the District Officer to serve the sultans and other important officers whom came over to pay a visit. The usage of the carpet to give it a special ambience, different from the other rooms as it serves an important purpose in this house.
  • 177.
    177 SURAU GROUND FLOOR Modern stylewindows being adapted to the neoclassical design of this house to provide enough illumination for the surau.
  • 178.
    178 Full view ofthe surau for the muslim to perform their prayers.
  • 179.
    179 BATHROOM GROUND FLOOR Traditional woodenlouvers that were design in such that it prevents the rain water to enter the interior area without altering the function of the louvers.
  • 180.
    180 Modern-like bathroom designbeing implemented for the washroom in the ground floor.
  • 181.
    181 WATER CLOSET GROUND FLOOR Bufferingarea upon entering the outdoor water closet.
  • 182.
    182 The interior ofthe outdoor water closet decorated with various ceramics.
  • 183.
    183 GUEST ROOM GROUND FLOOR Doublehinged door; one of the doors to enter the guest room on the ground floor.
  • 184.
    184 The guest roomon ground floor is used to serve the guest who stay overnight in the house.
  • 185.
    185 WET KITCHEN GROUND FLOOR Theentrance of to the wet kitchen led by few flights of staicase.
  • 186.
    186 The interior ofthe wet kitchen; where all the cooking activities used to take place.
  • 187.
    187 DINING ROOM GROUND FLOOR Spaciousdining area that provides luxorious atmosphere with the usage of the furnitures as well as the paint finishing.
  • 188.
    188 Perspective view ofthe dining room where the officer used to enjoy his dinner with his family and guests.
  • 189.
    189 MAIDS’ ROOM GROUND FLOOR Balconywalkaway infront of the maids’ rooms.
  • 190.
    190 The interior ofthe maids’ washroom with the combination of timber and tiles.
  • 191.
    191 MAIN STAIRCASE GROUND FLOOR Mainstaircase leading up tp the first floor made up of timber with minimal finishings.
  • 192.
    192 Perspective view ofthe main staircase which connects the ground floor to the first floor from the hallway near the dinning area.
  • 193.
    193 SECONDARY STAIRCASE GROUND FLOOR Secondarystaicase that has excess to the kitchen area.
  • 194.
    194 Perspective view ofthe second staircase which assumingly used by the maids from the hallway near the kitchen area. Perspective view of the secondary staicase from the kitchen area most commonly used by the women.
  • 195.
    195 View of thesecondary staircase from first floor. FAMILY GATHERING SPACE FIRST FLOOR Main staircase that leads to the family gathering space on the first floor.
  • 196.
    196 Various perspective viewsof the common area on first floor which often use for events for the councils and officers.
  • 197.
    197 Well lit spaciousspace allows gatherings to take place at ease. The flooring is made up from timber.
  • 198.
    198 High ceiling providesa well ventilated space for this family gathering area.
  • 199.
    199 MASTER BEDROOM FIRST FLOOR Masterchanging room located just before entering the bathroom.
  • 200.
    200 Master bedroom usedby the officer and his wife. The room where the District Officer used to sleep which is also the biggest room in the house.
  • 201.
    201 MASTER BATHROOM FIRST FLOOR Spaciousmaster bathroom lit and ventilated by the aid of the wooden arched louvers.
  • 202.
    202 Full view ofthe master bathroom showing of how it functioned.
  • 203.
    203 BEDROOM 1 FIRST FLOOR Upperview of bedroom 1 (son’s bedroom) showcasing wire mash for ventilation purposses.
  • 204.
    204 This bedroom withcyan paint finishing wall is used by the son of the district officer.
  • 205.
    205 The usage ofmodern grilled windows in the son’s bedroom as well as the symmetrical elements that can be observed.
  • 206.
    206 BATHROOM 1 FIRST FLOOR Viewthat exhibit the connection between the bathroom and changing room.
  • 207.
    207 Corner view ofbathroom 1 featuring the function of the ventilated windows.
  • 208.
    208 BEDROOM 2 FIRST FLOOR Thisbedroom with light pink paint finishing wall is used by the daughter of the district officer.
  • 209.
    209 Corner view ofbedroom 2 (daughter’s bedroom) showcasing the spaciousness of the room.
  • 210.
    210 High ceiling isone of the characteristics in this house which is commonly used in most vernacular Malay houses to improve the ventilation .
  • 211.
    211 BATHROOM 2 FIRST FLOOR Viewshowcasing different types of ventilation which are wooden arched louvers and wire mash.
  • 212.
    212 This tiles’ materialhad been used in most of the bathroom in the house to prevent slippery.
  • 213.
    213 Corner view ofbathroom 2 showcasing the function of the ventilated windows with tinted glasses to secure privacy.
  • 214.
    214 8.2 INTERVIEW TRANSCRIBE IntervieweeName: Esham Mudin Bin Idris Position of Interviewee: Caretaker of District Officer’s House Interviewer Name: Anis Nabila Binti Amir Hamzah Location: District Officer’s House, Batu Gajah Date: 19.01.2015 Time: 0400pm Topic: The District Officer’s House Figure 8.1 : Malay fishermen
  • 215.
    215 Interviewer: Assalammualaikum En.Esham. Boleh En. Esham ceritakan sedikit tentang diri En. Esham? Peace be upon you Mr. Esham. Would you please briefly tell us about yourself? Interviewee: Saya, Esham Mudin Bin Idris , saya mula bertugas di Pejabat Daerah dan Tanah Kinta pada 3 Mei 1993 dan saya ditempatkan di Ke diaman Rasmi Pegawai Kinta beralamat No. 9 Jalan Changkat selama 23 tahun. Saya membesar di Batu Gajah kerana bapa saya pernah bekerja di Penjara Kinta. Jadi, boleh dikatakan, saya membesar dengan melihat rumah ini. Setiap hari dalam perjalanan ke seko lah, saya pasti akan melalui jalan dihadapan rumah ini. Ketika itu, pada tahun 1975, rumah ini memang asli seperti sekarang. My name is Esham Mudin Bin Idris. I started working in Kinta District and Land Office on 3rd May 1993 and was placed at the District Offi cer’s House ; No.9 Jalan Changkat for 23 years. I grew up In Batu Gajah because my father worked at the Kinta Prison before. I could say that I grew up seeing this house everyday when I was my way to the school. That was in 1975 and the house was still in its original form like today. Interviewer: Boleh En. Esham terangkan apa fungsi asal rumah ini? Can you explain to us the real purpose of this house? Interviewee: Rumah ini dipercayai dahulu pernah didiami oleh pengurus-pengurus lombong kerana pada suatu ketika dahulu, semasa saya bekerja di sini, pernah datang pelawat-pelawat dari Australia dan New Zealand dan menyatakan mereka adalah anak kepada pengurus-pengurus tersebut dan pernah tinggal dirumah ini. It is believed that this house was once inhabit by the mine managers because there was one time when I was working, a few visitors from Australia and New Zealand came to pay a visit and they claimed that they are the children of those managed and have stayed here before. Interviewer: Seterusnya, mengenai ruang-ruang di dalam rumah ini, boleh En. Esham terangkan dengan lebih terpirinci satu persatu? Next, can you explain to us in details, one by one, about the spaces in this house?
  • 216.
    216 Interviewee: Memasuki pintuutama ini, kamu akan seterusnya akan masuk ke ruang pertama iaitu ruang tetamu untuk tetamu yang biasa saja. Bilik yang khas ini untuk tetamu VIP khas untuk kegunaan sultan-sultan atau sesiapa pembesar yang dating ke rumah ini. Bilik yang ketiga pula, yang terletak di belakang pula untuk bilik tetamu yang datang berkunjung untuk bermalam di rumah ini. Lepas itu, kita ke ruangan dapur, yang digunakan untuk masak dan sebagainya. Di belakang ruangan dapur ini terdapat satu ruang memanjang yang dahulunya merupakan tempat untuk menyimpan barang ataupun stor. Ruangan ini mempunyai sebanyak empat pintu. Seterusnya, ruang makan ini sememangnya luas sehingga boleh menempatkan sehingga 20 atau 30 orang. Going into this main door, we will then enter the first space which is the living room for the normal visitor. Then, next to it is a VIP living room for the usage of the Sultans as well as the Chiefs. The third space which is located at the back is the guest room for those who vis iting overnight. Then, we will enter the kitchen space. Behind this kitchen there is an elongated space which was once a storeroom. It has four doors. The dining area can fit about 20 to 30 people. Interviewer: Bagaimana pula dengan ruangan di tingkat atas? How about the spaces in the first floor? Interviewee: Sekarang ini kita akan ke ruangan atas melalui tangga utama ini, dan seterusnya memasuki bilik anak perempuan di belah hadapan, dan bilik anak lelaki pula di belah belakang. Di atas ini juga mempunyai ruang tamu yang luas untuk kegunaan tetamu. Ruang tetamu ini digu naakan untuk majlis keramaian yang besar-besar. Boleh menempatkan ramai tetamu kerana kawasannya yang sangat luas. Setelah itu, kita memasuki bilik utama iaitu bilik terbesar di rumah ini, iaitu bilik untuk ibu dan bapa atau lebih dikenali sebagai “Master bed room”. We enter the first floor through the main staircase. Then, there will be a room for the daughter at the front while a room for the son at the back. Here, on the first floor, there is also a spacious living space for the usage of the visitors during the gatherings or custom ceremo nies. The master bed room is for the parents and it is the biggest room in this house.
  • 217.
    217 Interviewer: Adakah En.Esham tahu tentang stail pembinaan rumah ini? Do you know anything about the style of this building? Interviewee: Saya kadang-kadang ada juga tidur disini dan saya perhatikan, rumah ini dibina dengan gaya yang memberi angin masuk dari atas bum- bung turun ke bawah. Jadi memang didapati kawasan bawah lebih sejuk berbanding kawasan di atas. Sometimes when I spend my night over here, I noticed that the air goes into this house from the top roof and going down to the ground floor are. I can say that the first floor is always hotter than the ground floor area. Interviewer: Selain, papan, konkrit dan bahan-bahan yang biasa, apa lagi yang digunakan untuk membina rumah ini? Boleh En. Esham terangkan? Other than the basics materials such as timber and concrete, what are the other materials that you know that was being used to build this house? Interviewee: Yang setahu saya, semasa mereka membuka rumah yang lebih kurang sama dengan rumah ini iaitu Rumah Rehat Kerajaan yang ter letak dekat dengan sini, untuk tapak rumah ini, mereka tidak menggunakan konkrit dan besi seperti bangunan-bangunan biasa tetapi mereka menggunakan batu bata yang disusun. As far as I’m concerned, when they stripped down the Government Office House which has more or less the same style as this house, the construction of the foundation was not like the typical reinforced concrete however it was just a bed of bricks. Interviewer: Apakah ciri-ciri istimewa yang boleh dikaitkan dengan rumah ini? What are the special characteristics of this house?
  • 218.
    218 Interviewee: Rumah iniyang istimewanya ialah setiap Pegawai Daerah Kinta yang pernah bertugas pernah menduduki rumah ini kerana rumah ini me mang besar dengan kawasan tanahnya seluas 6 ekar. Setiap Pegawai Daerah pasti berasa bangga untuk duduk disini kerana daerah ini merupakan daerah terbesar. Hasilnya pula memang banyak. Hasil seperti bijih timah dan sebagainya. Pembinaannya juga berbeza. British telah membina semua rumah berbeza antara satu sama lain. Jadi, istimewanya rumah ini, memang tiada rumah lain yang mem puanyi ciri-ciri sama dengan rumah ini. The specialty of this house is that every Kinta District Officer was once lived in this house. So the owner varies from time to time. It has 6 acres of land and every District Officers would be so proud to live here because Kinta is the biggest district here. The style is also differ ent from the others so you will not find any other building that has the exact same style as this house. Interviewee: Adakah rumah ini sama seperti yang asal atau terdapat perubahan yang telah dilakukan? Is there any changes that have been done to this house? Interviewee: Masa mula-mula saya sampai disini, rumah ini masih seperti yang asal. Memang tidak ada perubahan. Lepas itu, dari satu Pegawai Daer ah ke satu lagi Pegawai Daerah, perubahan-perubahan tidak ketara telah dilakukan seperti contoh warna cat dan sebagainya tetapi dari segi bentuk rumah, atau perubahan yang besar memang tiada. Rumah ini masih yang sama seperti kali pertama ia dibina. When I first reached here, this house was exactly as how it was built. No major changes have been done. However, as the District Officers changes, the minor changes can be observed such as the paintings. The form of this house still remain the same as before. Interviewer: Sepanjang En. Esham bekerja disini, adakah kerja-kerja membaik-pulih yang telah dilakukan? Dan jika ada, apa dan bagaimanakah caranya? While you were working here, is there any repairing works that have been done? If yes, how did they do it?
  • 219.
    219 Interviewee: Oleh keranarumah ini rumah lama, pembaikan itu mesti sentiasa dilakukan. Masalah-masalah itu memang kadang-kala timbul. Contohn ya paip air yang bocor dan sebanginya. Masalah yang ketara banyak diluar rumah. Tidak susah, cuma kerajaan perlu mengeluarkan perbelanjaan untuk mencantikkan dan memperbaiki rumah ini. Since this is an old house, of course there were some repairing works. The problems are there, such as the leakage of the pipes and many more. Most of the problems are visible in the outside of the house rather than the inside.the repairing work is not that hard, however the government needs to fund the workers. Interviewer: Berapa kerapkah kerja-kerja pembersihan dilakukan untuk menjaga rumah ini? How often is the maintenances of this house takes place? Interviewee: Untuk membersihkan rumah ini kalau diikutkan, seminggu dua kali sudah mencukupi. Oleh kerana rumah ini terletak di puncak bukit, habuk-habuk yang masuk ke dalam rumah ini, memang banyak. Twice in two weeks are enough. Since this house is located on top of the hill, the amount of dust can be a lot at times. Interviewer: Adakah sebarang pantang larang yang perlu kita patuhi untuk menghormati rumah ini? Is there any taboos regarding this house? Interviewee: Pada saya, memang tiada pantang larang yang diamalkan. Biasa sahaja kerana rumah ini seperti rumah biasa cuma didami oleh ramai Pegawai Daerah Kinta. Jadi, itu sahaja yang membuatkan ia istimewa, tiada pantang larang atau sebagainya. No, there is no taboo that needs to be obeyed since this is just a residential house that the District Officers lived in. Interviewer: Seperti yang kita semua tahu, rumah ini tidak didiami buat masa sekarang. Boleh En. Esham terangkan dengan lebih lanjut? As we all know, this house is inhabited for now. Could you explain more about this?
  • 220.
    220 Interviewee: Buat masasekarang, memang rumah ini kosong kerana Pegawai Daerah yang bertugas sekarang tinggal dirumahnya sendiri berdekatan dengan kawasan ini. Tetapi, rumah ini akan tetap berfungsi sebagai kediaman rasmi untuk pegawai-pegawai yang akan datang. As of right now, this house is still inhabited because the current District Officer is living in his own house which is not far from here. Howev er, this house still serves the same function and will definitely be habited by the next District Officer. Interviewer: Selama 23 tahun bekerja disini, boleh En. Esham ceritakan pengalaman encik disini? In 23 years of working here, can you share with us your own experiences that you have encountered? Interviewee: Pengalaman saya ya… Saya sudah bekerja disini selama 23 tahun. Memang banyak pengalaman saya di sini. Memang tak dapat nak diceritakan tetapi salah satunya ialah pengalaman bekerja bersama Pegawai Daerah. Setiap Pegawai Daerah yang bekerja mempu nyai masing- masing mempunyai ciri-ciri yang berbeza termasuklah gayanya, caranya dan sebagainya. Jadi, saya dapat melihat dan merasa sendiri pelbagai perbezaan cara hidup mereka walaupun mereka menyandang tanggungjawab yang sama. Lagipun, kawasan ini memang luas untuk dijaga. Jadi, kadang-kala memang mencabar. I have a lot of experience working here but one of them would be the experience of dealing with the different District Officers. Each of them have different characteristics and way of livings although they are carrying the same post. Interviewer: Apakah harapan En. Esham terhadap rumah ini? What are your hopes regarding this house? Interviewee: Saya berharap rumah ini akan terus dijaga supaya generasi akan datang dapat menghargai sejarah yang terkandung didalam rumah ini. Saya sedih apabila sebahagian daripada mereka sudah kurang berminat untuk mengetahui tetang rumah ini. Namun, saya masih percaya bahawa ada orang yang mas ih mahu menjaganya sama seperti saya. I hope that this house will be taken care off very well and will always be preserved so that the future generations can appreciate the historical values behind this house. I am sadden with the fact that some of us are neglecting this house. However, I still believe that there are some people out there would want to preserve this house just like I do.
  • 221.
    221 Interviewer: Selain daripadaEn. Esham, dimanakah kami boleh mendapatkan informasi mengenai rumah ini? Where else can we get information about this house other than from you?Interviewee: Boleh cuba di Muzium di Ipoh untuk dapatkan lebih maklumat tentang daerah Kinta. Tetapi berkenaan dengan rumah ini, mungkin ada, mungkin tidak. Kerana dulu ,pada 1992, pernah ada simpanan sejarah mengenai rumah ini tetapi pada satu ketika itu, kerana tidak dijaga dengan baik, semua benda-benda itu pun hilang. You can try searching at The Ipoh Museum about Kinta District. However, information regarding this house would be a lit bit hard to find since the historical artefacts of this house are no where to be found. Interviewer: Baiklah, itu sahaja yang ingi kami tanyakan.Terima kasih En. Esham atas pertolongan dan penerangan yang diberikan. Terima kasih juga atas masa yang diluangkan. I think that is all for now. Thank you for your time, explanations, help and your effort. Interviewee: Sama-sama. My pleasure.
  • 222.
  • 223.
  • 224.
  • 225.
  • 226.
  • 227.
    227 GLOSSARY A Aesthetic having a senseof the beautiful; characterized by a love of beauty Alluvial Relating to or derived from alluvium Archipelago An extensive group of islands C Coastal of or near a coast Cornice any prominent, continuous, horizontally projecting feature surmounting a wall or other construction, or dividing it horizontally for compositional purposes Curvature The act of curving or the state of being curved D Durable able to resist wear, decay, etc., well; lasting; enduring. F Fascia Board Any relatively broad, flat, horizontal surface, as the outer edge of a cor- nice, a stringcourse, etc Finish to bring (something) to an end or to completion; complete Folklore The traditional beliefs, customs, and stories of a community, passed through the generations by word of mouth Foyer The lobby of a theater, hotel, or apartment house Frieze the part of a classical entablature between the architrave and the cornice, usually decorated with sculpture in low relief. Furnish to supply (a house, room, etc.) with necessary furniture, carpets, applianc- es, etc G Glazing The action of installing windows
  • 228.
    228 Lumber Timber sawed orsplit into planks, boards, etc. N Nepclassicism The revival of a classical style or treatment in art, literature, architecture, or music. O Oblige Make (someone) legally or morally bound to do something Ornament An accessory, article, or detail used to beautify the appearance of some- thing to which it is added or of which it is a part P Panel A comparatively thin, flat piece of wood or the like, as a large piece of plywood. Partition A division into or distribution in portions or shares. R Renovation To restore to good condition; make new or as if new again; repair Gypsum A colourless or white mineral sometimes tinted by impurities, found in beds as an evaporite. H Heritage Property that is or may be inherited; an inheritance. I Inhabitated The act of inhabiting : the state of being inhabited Intervene Take part in something so as to prevent or alter a result or course of events L Landing the floor at the head or foot of a flight of stairs. Lattice A structure consisting of strips of wood or metal crossed and fastened together with square or diamond-shaped spaces left between Louver Any of a series of narrow openings framed at their longer edges with slanting, overlapping fins or slats, adjustable for admitting light and air while shutting out rain.
  • 229.
    229 Symptom Any phenomenon orcircumstance accompanying something and serving as evidence of it Steeple A church tower and spire T Tableland A broad, high level region; a plateau. Testament The Mosaic or old covenant or dispensation, or the Christian or new cove- nant or dispensation. Tin A silvery-white metal, the chemical element of atomic number 50 Tread The horizontal upper surface of a step in a stair, on which the foot is placed. V Veneer a thin layer of wood or other material for facing or inlaying wood. Veranda a porch or portico, sometimes partly enclosed, along the outside of a building Repercussion An unintended consequence of an event or action, especially an unwel- come one Revamping An act or instance of restructuring, reordering, or revising something; overhaul S Semi-permanent Not permanent, but involving some stability or endurance Shrinkage reduction or depreciation in quantity, value, etc. Silver A precious shiny greyish-white metal Slat A long thin, narrow strip of wood, metal, etc., used as a support for a bed, as one of the horizontal laths of a Venetian blind, etc. Slope Ground that has a natural incline, as the side of a hill. Splendid Magnificent; very impressive
  • 230.
    230 W Windbreaker Trademark. a brandname for a jacket of wind-resistant material with close-fitting elastic hip band and cuffs. Whimsical Playfully quaint or fanciful, especially in an appealing and amusing way
  • 231.
    231 Abdul Muhusin Mahi AnisNabila Binti Amir Hamzah Choong Lai Mun Cheah Ee Von Crsytallina Alecia Kaya Anak Andrew Danar Jovian Aditya VadyaEvelyn Sinugroho Joash Lim Yun An Julia Shenjaya Nur Bahirah Binti Abdul RahmanPreston Liew Ru Ping Siti Qistina Binti Shah Sumitchai Thamdee A/L Tan Cui Zhi Tan Zhi Cin Wong Teng Chen Kelvin Cheong Cheng Lee Lee Yuan June Leong Jia Chi Liew Qiao Li Lim Choon Wah Loo Mei Chuen Low Tze Hou Maria Rosa Seu Mohd Hasif Fawwaz Bin Sukiman Mr.Izwan Nor Azhar