Embed presentation
Downloaded 170 times



















































































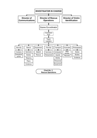
This document provides guidelines for disaster victim identification from the International Criminal Police Organization (Interpol). It discusses: 1. The importance of establishing Disaster Victim Identification Commissions to coordinate identification efforts and ensure standard procedures are followed. 2. Key aspects of disaster victim identification including documentation, respecting religious/cultural customs, addressing stress on personnel, and ensuring necessary equipment is available. 3. An overview of disaster handling procedures including chain of command, communications, rescue operations, and establishing a grid system at the disaster site. 4. Methods of identification including visual recognition, personal effects, and physical evidence examination of external body, internal organs, dental records, and genetics. 5.

















































































