1
ACHARYA N. G. RANGA AGRICULTURAL UNIVERSITY
AGRICULTURAL COLLEGE, MAHANANDI
Master’s Seminar : GP-591
DIGITALAGRICULTURE AND IT’S APPLICATIONS
COURSE INCHARGE
Dr. M. Srinivasa Reddy
Associate Professor and Head,
Dept. of Agronomy.
PRESENTED BY
G. Chaitanya Kumar
MAM/2020-002
2
Date: 07/01/2022
3
INTRODUCTION - AGRICULTURAL REVOLUTIONS
LIMITATIONS IN TRADITIONALAGRICULTURE
DIGITALAGRICULTURE REVOLUTION (DAR)
NEED FOR DIGITALAGRICULTURE
DIGITALAGRICULTURAL TECHNOLOGIES
DA INITIATIVES IN INDIA
BENEFITS OF DIGITALAGRICULTURE
BARRIERS OF DAR IN INDIA
HOW TO STEP UP DA IN INDIA
CASE STUDIES
CONCLUSION
WAY FORWARD  FUTURE THRUST
CONTENTS
4
Introduction
Agriculture is the science, art, or practice of cultivating the soil, producing crops, and
raising livestock and in varying degrees the preparation and marketing of the resulting
products.
• History of Agriculture began thousands of years ago – 105,000 years (Seed Collection).
• Nearly 3 billion people in the world depend on agriculture for their livelihood
(FAO, 2020).
• Agriculture accounts for nearly 26% of GDP in Developing Countries and 4 % of
Global GDP (The World Bank, 2018).
5
In Indian Context
• Agriculture – Driving force and furculum for country’s economy.
• India has 9% of world arable land and 2.3% of geographical area.
• Indian agriculture contributes
• 8% of global agricultural GDP
• Support 18% of the world population
• In Indian economy, agriculture contributes
• 17.6% of nation’s GDP
• Provides 60% of employment
• Livelihood for 70% of nation’s population.
Source : Ministry of Agriculture and farmers welfare 6
AGRICULTURAL REVOLUTIONS
First Agricultural Revolution Arab Agricultural Revolution
Second Agricultural Revolution British / Scottish Agricultural Revolution
Third Agricultural Revolution Green Revolution
Fourth Agricultural Revolution ???
7
Globally, Agriculture is undergoing a series of revolutions to address the needs and
challenges evolving day by day
(Watson, 1974)
• Observed in Europe and Islamic nations.
• Described by historian Antonio Garcia Maceira in 1876.
• Period from 8th to 13th century.
• Transformed with improved techniques and the diffusion of
crop plants.
• Sugarcane, Cotton and Fruit Trees (Orange)
• During the period between the mid-17th and late 19th centuries.
• Crop rotation,
• Chinese plough,
• Development of National market,
• Transportation infrastructures,
• Selective breeding of livestock.
Source: https://en.wikipedia.org/wiki/Agriculture
https://en.wikipedia.org/wiki/British_
Agricultural_Revolution 8
• Started during Mid 20th Century (1960-1980)
• Resulted in Great increase in production of food grains.
• Observed in Mexico and Indian Sub-Continent.
• Main Crops – Wheat, Rice, Jowar, Bajra, Maize.
• Indian Agriculture was converted into an industrial
system.
• Positive Impacts
• Increase in Crop Produce
• Increase in Employment
• Decrease in Imports (Self-sustainability)
• Industrial Growth
9
Dr. Noraman E Borlaug
Father of Green Revolution
Dr. M. S. Swaminathan
Father of Green Revolution
Challenges in Present Day Agriculture
• Small and marginal farmers - unsustainable farm incomes and poverty.
• Unsustainable farming practices leads to soil degradation and water stress.
• Poor farm mechanization due to affordability challenges.
• Lack of food processing, logistics and warehousing infrastructure close to farm
gates, increasing wastage;
• Gaps in market linkages, challenges in price discovery for farmers and price
volatility in the market
• Challenges in financial and digital inclusivity.
• Higher cost of inputs and scarcity of Labour force
10
11
DIGITAL
AGRICULTURAL
REVOLUTION
(DAR)
(or)
AGRICULTURE 4.0
DIGITAL
AGRICULTURAL
REVOLUTION (DAR)
(or)
AGRICULTURE 4.0
11
DIGITALAGRICULTURAL REVOLUTION (DAR)!
12
Digital Agriculture is the use of new and advanced
technologies, integrated into one system, to enable
farmers and other stake holders within the agriculture
value chain to improve food production.(FAO,2018)
Need for Digital Agriculture?
13
Agriculture in the 21st century faces multiple challenges.
Increase in Population, Rapid Urbanization,
Elevated Increase in Demographics
Degraded farm lands, Deforestation, Unbalanced Fertilizer Use
Depletion of Natural Resources
Reduced Productivity, GHG emissions, Variability in Precipitations
Climate Change
14
Source: Agriculture 4.0, February 2018, Oliver Wyman
Change In Demographics
Depletion of Natural Reserves
DIGITAL
AGRICULTURAL
TECHNOLOGIES
15
16
ARTIFICIAL
INTELLIGENCE
(AI)
In Agriculture
16
17
What is Artificial Intelligence?
AI is the construction of Computers, Algorithms and Robots
that mimic the intelligence observed in humans, such as learning,
problem solving and rationalising. Unlike traditional computing,
AI can make decisions in a range of situations that have not been
pre-programmed into it by a human.
Source : United Nations Global Compact 17
VISION
“To transform the state of agriculture by deploying emerging technologies in
an inclusive and sustainable way”
18
Applications of Artificial Intelligence in Agriculture
Growth
Driven by
IOT
Image Based
Insight
Generation
Identificatio
n of Optimal
mix for
Agronomic
Practice
Health
Monitoring
of Crops
Automatic
Techniques
in Irrigation
19
AI STARTUPS IN AGRICULTURE
Prospera – Israeli Start-up
• 2014
• Cloud Based Solution
• It combines aggregate
farmer data with in field
data and make perceptions.
• Used in Greenhouses and
Fields.
• Device is provided with
sensors and Cameras.
20
FarmBot – USA Start-up
• 2011
• Price - $ 4000.
• Rick Carlino & Rory
Aronson
• It Helps farmer To
perform end to end Farm
Operations.
• Seedling Plantation,
weedindg, Watering, Soil
Testing etc,.
FASAL – INDIA
• 2018
• Ananda Verma
• AI powered IoT
platform that
eliminates guess works
in Agriculture.
• Saved 9 Billion lts of
Water, Reduction in
Pesticide Cost upto
60% and 40%
increase in Yield.
20
21
BIG DATA IN AGRICULTURE
21
What is
Bigdata?
Data From
Diversified
Sources
?
?
22
Used to handle huge
amount of data transmitted
from IoT devices
IBM Deep Thunder Model
Frame Work of Bigdata for Precision Agriculture
23
• Precision agriculture empowered by big data has
become a new direction of agricultural development in
the future.
• The emergence of big data technology provides an
effective solution to solve new problems such as data
diversity, high data volume, and high speed.
• Big data promotes the in-depth aggregation of multi-
source data.
24
25
SUPPLY
CHAIN
MANAGEMENT
PROBELMS
PESTICIDE
USE
OPTIMIZATION
YIELD
PREDICTION
MEETING
THE
FOOD
DEMAND
FOOD
SAFETYT
Change in
Weather,
Soil Moisture,
Rainfall,
Soil
Temperature
and other
crop
Factors.
Helps in
Taking
Accurate and
Precise
decisions.
Smart and
precise
application
of Pesticides.
Avoid Over
Use of
Chemicals
Increases
Supply
Chain
Efficiency
(Tracking
and
Transparen
cy of Food
Trucks)
Easy
marketing
Facilities
Provide
Information on
“When to Plant,
When to Water,
When to apply
Chemicals,
When to
Harvest.
Enable Early
detection of
infestation and
contamination
PRACTICAL APPLICATIONS OF BIGDATA
25
enables seamless data storage and real-time reporting across the value chain
26
CLOUD COMPUTING
• Cloud computing provides a shared pool of configurable IT resources (e.g.
processing, network, software, information and storage) on demand, as a
scalable and elastic service, through a networked infrastructure, on a
measured basis, which needs minimal management effort, based on service
level agreements between the service provider and consumers, and often
utilizes virtualization resources. (Sushil Kumar ,2016)
27
ROLE OF CLOUD COMPUTING IN AGRICULTURE FIELD
• Agriculture information data bank
• High integration & sharing of agricultural information
• Providing agricultural technology service & science
• Improvement of the agricultural products marketing
• Efficient use of agricultural resources
• Promote the circulation of agricultural product and service in wider level
• Management of all data related to land, location, area.
28
BENEFITS OF CLOUD COMPUTING IN
AGRICULTURE
• Data Readiness any time & any where
• Local and global communication
• Improve economic condition of the Nation
• Enhanced the GDP of the nation
• Ensure food security level
• Motivation of farmers and researchers
• Reduction of technical issue
• Rural-Urban movement
• Data availability at any time and at any location without delay
• Improve market price of Food, seeds, other product
29
30 30
• IoT is the network of physical objects or “things’’ embedded with electronics,
software, sensors and network connectivity, which enables these objects to collect
and exchange data.
• IOT was proposed by KEVIN ASHTON in 1999.
• Connection of each and every thing to internet.
31
Push the future of farming to next level.
Huge opportunities for farmers to monitor crops and increase productivity.
Opened up extremely productive ways to cultivate soil with use of cheap, easy-to-
install sensors.
To meet growing needs of food for increasing population.
24/7 visibility into soil and crop health.
32
Wang et al. (2020)
33
SMART IRRIGATION
SOIL MONITORING
CLIMATIC CONDITIONS MONITORING
CROP MANAGEMENT
AGRICULTURE DRONES
GREEN HOUSE AUTOMATION
PREDICTIVE ANALYSIS, PEST & DISEASE MONITORING
34
Boosting soil
fertility due to
‘smart’
correction.
Saving
fertilizers and
chemical crop
protection
agents
Controlling
crop state and
preventing its
losses when
stored
Increasing
machinery
efficiency
Tracking
processing
line
equipment
condition
Monitoring
state and
location of
farm animals
Swamy et al. (2020)
35
Small dispersed land holdings
Complexity, scalability and affordability of technology
Internet connectivity and availability
Low awareness of IoT devices
Lack of investment and venture capital funds
36
REMOTE SENSING
37
What is Remote Sensing?
• The acquisition of information about an object or phenomenon
without making physical contact with the object and thus in contrast
to on-site observation, especially earth.
• Remote sensing generally refers to the use of satellites or aircrafts-
based sensor technologies to detect and classify objects on earth both
on land and the waterbodies.
38
Components of Remote Sensing
A – Energy Source / Illumination,
B – Radiation and Atmosphere,
C – Interaction with Target,
D – Recording of energy by the sensor,
E – Transmission, Reception and Processing
F – Interpretation and Analysis and
G - Application
39
MILESTONES IN HISTORY OF REMOTE SENSING
40
YEAR MILESTONE ACHEIVED
1800 Discovery of Infrared by Sir W. Herche
1859 Photography from Balloons
1959 First Space Photograph of the Earth
(xplorer-6)
1960 First Meteorological Satellite launched
1972 Launch LANDSAT-I and rapid
advancement in digital image processing
1982 Launch od LANDSAT-4 with new
generation of sensors (TM)
1999 Launch EOS: NASA Earth observing
mission
1999 Launch of IKONOS, very high spatial
resolution sensor systems
Explorer-6 Launched in 1959
Landsat-1 IKONOS 40
Applications of Remote Sensing
• Crop Production Forecasting
• Assessment of Crop Damage and Crop Progress
• Crop Identification
• Crop Acreage Estimation:
• Crop Yield Modelling and Estimation
• Identification of Pests and Disease Infestation
• Soil Moisture Estimation
• Soil Mapping
• Monitoring of Droughts
• Water Resources Mapping
41
ADVANTAGES OF REMOTE SENSING OVER
TRADITIONALAGRUCLUTRE SURVEYS
• Capability of synoptic view
• Potential for fast survey
• Capability of repetitive coverage to detect the changes
• Low cost involvement
• Higher accuracy
• Real time data analysis
• Use of hyperspectral data for increased information
42
43
DRONES TECHNOLOGY
Drones are Unmanned Aerial Vehicles with
• Potential to cement the gap of Human error and
inefficiency in traditional agriculture.
• Provide Acute and Real time Temporal and spatial
Data. 43
Drone technology in Agriculture
• Irrigation Monitoring
• Crop Health Monitoring and Surveillance
• Crop Damage Assessment
• Field Soil Analysis
• Planting Method
• Agricultural Spraying
• Livestock Tracking
• Enhanced Production
• Effective and Adaptive Techniques
• Greater Safety To Farmers
• Faster data for quick decision
making
• Less Wastage of Resources
• 99% accuracy Rate
• Useful for Insurance Claims
• Evidence for Insurance Companies
44
Robots
• Robotics are being introduced to the dairy,
poultry and Agricultural industries.
• Applications include Weed Identification,
Fertilizer Application, Pesticide Application, Fruit
Picking and Field Operations.
45
ADVANTAGES OF ROBOTS IN FARM
• Elimination of labor - It brings us an opportunity of self employment for those
who are unemployed and thinks the farming profession as a nightmare.
• It is one time investment - expenditure of the farming will drastically.
• Use of Pesticides, Fungicides etc,. Are reduced to large extent.
• It brings revolution in the farming, agriculture and cattle grazing.
• Productivity will be increased to a lot extent.
• Robotics gives us perfect results that perhaps increases the quality.
46
47
INITIATIVES OF DA TECHNOLOGIES IN INDIA
INITIATIVE
INITIATED
BY
FEATURES
SET UP
YEAR
PILOT PROJECT
AT
Digital Agriculture
Mission
2021–2025
Minister of
Agriculture
& Farmers
Welfare
To support and accelerate projects
based on new technologies like AI,
block chain, remote sensing and GIS
technology and use of drones and
robots
September
2021
Started in 6
states and 28
Districts
Agricultural Digital
Infrastructure
(ADI)
Cisco To enhances farming and knowledge
sharing
August
2019
Kaithal (Haryana)
Morena (MP).
Jio Agri (JioKrishi) Reliance
Pvt.
Ltd
It digitises the agricultural ecosystem
along the entire value chain to
empower farmers
February
2020
Jalna and Nashik
(Maharashtra).
Site Specific Crop
Advisory - ITC’s e-
Choupal 4.0
ITC Convert conventional crop-level
generic advice into a personalised
site-specific crop advisory for farmer
September
2021
Sehore and
Vidisha (MP)
Source :https://www.ibef.org/blogs/digital-agriculture-the-future-of-indian-agriculture
48
INITIATIVES OF DA TECHNOLOGIES IN INDIA
49
INITIATIVE INITIATED BY FEATURES
AgroPad
(AI-powered technology)
IBM AI-powered technology helping farmers
check soil and water health.
Results are Provided within 10 Seconds.
Plantix
(crop disease identification over WhatsApp)
PEAT
German Start Up
Helps in identification and subsequent
diagnosis and treatment of a Plant Disease.
Trringo & EM3 Agriservices
(Ubers of the Agriculture sector)
Reliance Pvt.
Ltd
It provide rental services of Farm Machinery and
Tractors on a pay use basis to save time, money
and ensure timely operations.
Swamitva Government of
India
Drawing Digital maps and Revenue boundaries of
every revenue area of a particular Village and
provide a property card for each property holder.
Grain Bank model of
ERGOS
Agri-tech
landscape
Enable Farmer to Convert their grains into a
tradable digital asset to avail Credit against those
assets with partner banks.
Source :Abhishek Beriya, Digital Agriculture: Challenges and Possibilities in India
49
BENEFITS OF DIGITALAGRICULTURE
INPUT HUB PRODUCTION HUB POST HARVEST HUB CONSUMER HUB
50
51
Increased access to machinery hiring services
Improved abilities to detect counterfeits
Increased access to quality inputs
Provision of personalized advice on input
usage
Increased access to credit, finance, and
insurance
INPUT HUB
52
Enablement of precision farming and smart
farm management
Improved producer cooperation
Improved pests and disease management
Improved access to extension services
PRODUCTION
HUB
53
Improved access to transportation and storage
Enablement of efficient logistics
Improved market integration
Improved processing and storage efficiency
Improved market and price information
transparency
Improved transport efficiency
POST HARVEST
54
Improved food safety
Improved traceability
Improved market matching
CONSUMER
HUB
BARRIERS OF
DIGITALAGRICULTURE IN INDIA
55
BARRIERS OF DIGITALAGRICULTURE IN INDIA
• Lack of Internet Connectivity to Rural Areas
• Digital Illiteracy
• High Input cost of the Equipment
• Lack of Awareness Camps
• Small Land Holdings
• Renting and Sharing Practices
56
57
58
HOW TO MAKE DA SUCCESS IN INDIA
Customised approach would be needed to implement digital agriculture to a typical Indian
small farm.
1. Low Cost Technology
2. Portable Hadwares
3. Renting and Sharing platforms
4. Academic Support
5. Increase in Digital Literacy
6. Establishing Series of Networks For Higher Connectivity
7. Performing Training and Awareness Camps
8. Govt. Support to Digi Startups
Case studies
This Photo by Unknown author is licensed under CC BY.
59
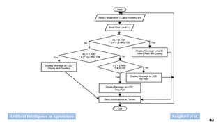
Early stage detection of Downey and Powdery Mildew grape disease using
atmospheric parameters through sensor nodes
• The work is to adapt an Internet of Things (IoT) based approach to predict the
occurrence of Downey and Powdery Mildew grape diseases at an early stage.
• Location – Vineyards of Materwadi & Sakura in Nashik.
• Sensors Used – Temperature & Humidity (DHT11) and Rainfall (Nil) Sensor’s.
• IoT Device Used – NodeMCU (NodeMCU ESP8266, 2020).
Sanghavi et al.
60
ARCHITECHTURE OF THE SYSTEM
Sanghavi et al.
Artificial Intelligence in Agriculture
61
ALGORITHMS IN CENTRAL PROCESSOR
For Rainfall
Rainfall hr-1 Interpretation
<0.1 inch Light Rainfall (2)
0.10 to 0.30 inch Moderate Rainfall
(1)
>0.30 inch High Rainfall (0)
For Powdery and Downy Mildew
n Level = Read Water Level
If n level < 0.1 = 2
If n level 0.10 – 0.30 = 1
If n level >0.30 = 3
Range Interpretation
nRange=0
fTemperature=18-25
Temperature
Heavy Rain
Downy Mildew
nRange=0
fTemperature=25-30
Cloud and Rain Warn
Powdery Mildew
nRange=0
fTemperature=>25
Only Heavy Rain
nRange=0
fTemperature=>30
Cloud and Rain Warn
fTemperature – Read Temp.
fHumidity – Read Humidity
nRange – Check Rainfall. 62
Artificial Intelligence in Agriculture Sanghavi et al.
63
Comparison of proposed system with existing systems
64
Parameters Early Detection of Grapes
Diseases Using Machine
Learning and IoT
(Patil and Thorat, 2016)
WSN Monitoring of Weather and
Crop Parameters for Possible
Disease Risk (Das et al., 2009)
Current work
Diseases
Covered
Downey
Powdery
Bacteria Leaf Spot
Anthracnose
Downey
Powdery
Downey
Powdery
Early Stage
Detection
Yes Yes Yes
Notification No No Yes
Technique Used IOT WSN IOT
Accuracy Downey 90.9%
Powdery 90.9%
Downey 87%
Powdery 84%
Downey 94.4%
Powdery 96%
Cloud based No Yes Yes
Year 2016 2014 2020 64
Real-time early detection of weed plants in pulse
crop field using drone with IoT
65
• To obtain real-time detection of weed plants using a video feed from low altitude
flying drones.
• Segmentation Units used - U-Net, LinkNet and LinkNet-34.
• Drone Used – Nano Tello Drone with ubuntu OS.
• AIM- To perform object segmentation with high time complexity by using
Semantic Segmentation models.
• Location – Mysuru, Karnataka
Revanasiddappa et al. (2020)
65
Experimental results of weed detection in pulse grain field using three
different semantic segmentation models
66
Approach Training
Images
Number
of Weed
Samples
Validation
Images
Mean Pixel
Accuracy
of
Validation
Data
Mean IoU
of
Validation
Data
Testing
Data
Mean
Pixel
Accuracy
of Testing
Data
Mean IoU
of Testing
Data
Speed
U-Net
297 1467 30
0.712 0.549
967
0.704 0.527 0.312s
LinkNet 0.824 0.573 0.812 0.553 0.176s
LinkNet-
34
0.867 0.898 0.843 0.581 0.217s
Revanasiddappa et al. (2020)
International Journal of Agricultural Technology 2020.
Karnataka
66
67
Approach Type of Pixel F1 Score
Weed
(Parthenium)
Background
U-Net Weed
(Parthenium)
0.8367 0.1633
Pulse Grain with soil as background 0.1084 0.8916
LinkNet Weed
(Parthenium)
0.8973 0.1027
Pulse Grain with soil as background 0.0368 0.9632
LinkNet-34 Weed
(Parthenium)
0.943 0.057
Pulse Grain with soil as background 0.0257 0.9743
International Journal of Agricultural Technology 2020.
Karnataka
67
Perception of Weed Detection System
Input Image
Generated Weed Map 68
Paddy (Oryza sativa L.) Crop Acreage Estimation using Geo-spatial
Technologies in Shorapur Taluk of Yadgir District
• To Estimate acreage of Paddy crop in Shorapur.
• Satellite utilised – RESOURCESAT-1 & Landsat – 8
• Sensors Used – LISS-III of RESOURCESAT-1.
• Location Shorapur, Yadgir, Karnataka, India.
• GIS software's - ERDAS IMAGINE 2014 and Arc GIS 9.0
• Proximal Sensors – NDVI meter, SPAD meter, infrared gun, Canopy analyzer.
Desai et al.
Research Frontiers in Precision Agriculture
Karnataka
69
Pre and Post Processed Satellite Images
Images From Landsat - 8 Images From LISS-III 70
Supervised Classification RESOURCESAT LISS-III, January 2017 Image and Unsupervised
Classification of Landsat-8, April 2017 for Accuracy Assessment
71
Area Covered under Paddy as Observed from Classified NDVI Values of LISS-III January, 2017
Sl. No NDVI Values Area (ha)
1 -0.100–0.199 1644.20
2 0.199–0.254 5734.79
3 0.254–0.315 7542.80
4 0.315–0.380 10632.47
5 0.380–0.454 3151.80
6 0.454–0.722 124.68
Total area 28830.74
NDVI values of 0.254 to 0.722 covers paddy. (19397.55 ha covers paddy)
Remote Sensing (ha) DOA (ha) RD (%)
28830.74 23900.34 +17.10
Comparison of Remote Sensing and DOAAcreage Estimates
72
Automated irrigation systems for wheat and tomato crops in arid regions
• To Investigate how electronic controllers in irrigation systems effectively
save water.
• Location - Experimental Farm of the College of Food and Agriculture
Sciences, Riyadh.
• Automated Irrigation System - Hunter Pro-C (ET System).
• He studied effect of AIS on Wheat and Tomato Water use efficiencies.
Ghobari et al.
WATER SA
SAUDI ARABIA 73
Architecture of Irrigation Systems (AIS & CIS)
74 74
Effects of the AIS and CIS on wheat water use efficiencies
Irrigation
treatments
Etc AIW WUE IWUE
(mm) m-3h-1 (mm) m-3h-1 (kgm-3) (kgm-3)
2013-14 growing season
AIS 400.06 4000.56 453.29 4532.90 1.27 1.12
CIS 538.25 5382.53 573.51 5735.06 1.13 1.06
2014-15 growing season
AIS 363.94 3639.43 364.43 4362.30 1.64 1.37
CIS 514.31 5143.07 627.17 6271.75 1.47 1.21
75
WATER SA
SAUDI ARABIA 75
76
Irrigation
treatments
Etc AIW WUE IWUE
(mm) m-3h-1 (mm) m-3h-1 (kgm-3) (kgm-3)
2013-14 growing season
AIS 520.30 5203 594.76 5947.60 7.50 6.56
CIS 653.70 6537 796.15 7961.50 5.72 4.70
2014-15 growing season
AIS 560.50 5605 633.76 6337.6 7.15 6.32
CIS 689.20 6891.80 854.79 8547.9 5.33 4.30
Effects of the AIS and CIS on Tomato water use efficiencies
WATER SA
SAUDI ARABIA 76
Conclusion
Digital Agricultural technology is the key to address all
Digital technologies provide Better, Faster, Quality products/services
which increase small holder farmer productivity, Poverty reduction,
Nutrition, Education and Income.
Compared to other mutagenesis, this technique is efficient in creating
widespread mutation but often leads to unpredictable phenotype.
77 77
78 78

Digital Agriculture and its Applications

  • 1.
  • 2.
    ACHARYA N. G.RANGA AGRICULTURAL UNIVERSITY AGRICULTURAL COLLEGE, MAHANANDI Master’s Seminar : GP-591 DIGITALAGRICULTURE AND IT’S APPLICATIONS COURSE INCHARGE Dr. M. Srinivasa Reddy Associate Professor and Head, Dept. of Agronomy. PRESENTED BY G. Chaitanya Kumar MAM/2020-002 2 Date: 07/01/2022
  • 3.
  • 4.
    INTRODUCTION - AGRICULTURALREVOLUTIONS LIMITATIONS IN TRADITIONALAGRICULTURE DIGITALAGRICULTURE REVOLUTION (DAR) NEED FOR DIGITALAGRICULTURE DIGITALAGRICULTURAL TECHNOLOGIES DA INITIATIVES IN INDIA BENEFITS OF DIGITALAGRICULTURE BARRIERS OF DAR IN INDIA HOW TO STEP UP DA IN INDIA CASE STUDIES CONCLUSION WAY FORWARD FUTURE THRUST CONTENTS 4
  • 5.
    Introduction Agriculture is thescience, art, or practice of cultivating the soil, producing crops, and raising livestock and in varying degrees the preparation and marketing of the resulting products. • History of Agriculture began thousands of years ago – 105,000 years (Seed Collection). • Nearly 3 billion people in the world depend on agriculture for their livelihood (FAO, 2020). • Agriculture accounts for nearly 26% of GDP in Developing Countries and 4 % of Global GDP (The World Bank, 2018). 5
  • 6.
    In Indian Context •Agriculture – Driving force and furculum for country’s economy. • India has 9% of world arable land and 2.3% of geographical area. • Indian agriculture contributes • 8% of global agricultural GDP • Support 18% of the world population • In Indian economy, agriculture contributes • 17.6% of nation’s GDP • Provides 60% of employment • Livelihood for 70% of nation’s population. Source : Ministry of Agriculture and farmers welfare 6
  • 7.
    AGRICULTURAL REVOLUTIONS First AgriculturalRevolution Arab Agricultural Revolution Second Agricultural Revolution British / Scottish Agricultural Revolution Third Agricultural Revolution Green Revolution Fourth Agricultural Revolution ??? 7 Globally, Agriculture is undergoing a series of revolutions to address the needs and challenges evolving day by day
  • 8.
    (Watson, 1974) • Observedin Europe and Islamic nations. • Described by historian Antonio Garcia Maceira in 1876. • Period from 8th to 13th century. • Transformed with improved techniques and the diffusion of crop plants. • Sugarcane, Cotton and Fruit Trees (Orange) • During the period between the mid-17th and late 19th centuries. • Crop rotation, • Chinese plough, • Development of National market, • Transportation infrastructures, • Selective breeding of livestock. Source: https://en.wikipedia.org/wiki/Agriculture https://en.wikipedia.org/wiki/British_ Agricultural_Revolution 8
  • 9.
    • Started duringMid 20th Century (1960-1980) • Resulted in Great increase in production of food grains. • Observed in Mexico and Indian Sub-Continent. • Main Crops – Wheat, Rice, Jowar, Bajra, Maize. • Indian Agriculture was converted into an industrial system. • Positive Impacts • Increase in Crop Produce • Increase in Employment • Decrease in Imports (Self-sustainability) • Industrial Growth 9 Dr. Noraman E Borlaug Father of Green Revolution Dr. M. S. Swaminathan Father of Green Revolution
  • 10.
    Challenges in PresentDay Agriculture • Small and marginal farmers - unsustainable farm incomes and poverty. • Unsustainable farming practices leads to soil degradation and water stress. • Poor farm mechanization due to affordability challenges. • Lack of food processing, logistics and warehousing infrastructure close to farm gates, increasing wastage; • Gaps in market linkages, challenges in price discovery for farmers and price volatility in the market • Challenges in financial and digital inclusivity. • Higher cost of inputs and scarcity of Labour force 10
  • 11.
  • 12.
    DIGITALAGRICULTURAL REVOLUTION (DAR)! 12 DigitalAgriculture is the use of new and advanced technologies, integrated into one system, to enable farmers and other stake holders within the agriculture value chain to improve food production.(FAO,2018)
  • 13.
    Need for DigitalAgriculture? 13 Agriculture in the 21st century faces multiple challenges. Increase in Population, Rapid Urbanization, Elevated Increase in Demographics Degraded farm lands, Deforestation, Unbalanced Fertilizer Use Depletion of Natural Resources Reduced Productivity, GHG emissions, Variability in Precipitations Climate Change
  • 14.
    14 Source: Agriculture 4.0,February 2018, Oliver Wyman Change In Demographics Depletion of Natural Reserves
  • 15.
  • 16.
  • 17.
    17 What is ArtificialIntelligence? AI is the construction of Computers, Algorithms and Robots that mimic the intelligence observed in humans, such as learning, problem solving and rationalising. Unlike traditional computing, AI can make decisions in a range of situations that have not been pre-programmed into it by a human. Source : United Nations Global Compact 17
  • 18.
    VISION “To transform thestate of agriculture by deploying emerging technologies in an inclusive and sustainable way” 18
  • 19.
    Applications of ArtificialIntelligence in Agriculture Growth Driven by IOT Image Based Insight Generation Identificatio n of Optimal mix for Agronomic Practice Health Monitoring of Crops Automatic Techniques in Irrigation 19
  • 20.
    AI STARTUPS INAGRICULTURE Prospera – Israeli Start-up • 2014 • Cloud Based Solution • It combines aggregate farmer data with in field data and make perceptions. • Used in Greenhouses and Fields. • Device is provided with sensors and Cameras. 20 FarmBot – USA Start-up • 2011 • Price - $ 4000. • Rick Carlino & Rory Aronson • It Helps farmer To perform end to end Farm Operations. • Seedling Plantation, weedindg, Watering, Soil Testing etc,. FASAL – INDIA • 2018 • Ananda Verma • AI powered IoT platform that eliminates guess works in Agriculture. • Saved 9 Billion lts of Water, Reduction in Pesticide Cost upto 60% and 40% increase in Yield. 20
  • 21.
    21 BIG DATA INAGRICULTURE 21
  • 22.
    What is Bigdata? Data From Diversified Sources ? ? 22 Usedto handle huge amount of data transmitted from IoT devices IBM Deep Thunder Model
  • 23.
    Frame Work ofBigdata for Precision Agriculture 23
  • 24.
    • Precision agricultureempowered by big data has become a new direction of agricultural development in the future. • The emergence of big data technology provides an effective solution to solve new problems such as data diversity, high data volume, and high speed. • Big data promotes the in-depth aggregation of multi- source data. 24
  • 25.
    25 SUPPLY CHAIN MANAGEMENT PROBELMS PESTICIDE USE OPTIMIZATION YIELD PREDICTION MEETING THE FOOD DEMAND FOOD SAFETYT Change in Weather, Soil Moisture, Rainfall, Soil Temperature andother crop Factors. Helps in Taking Accurate and Precise decisions. Smart and precise application of Pesticides. Avoid Over Use of Chemicals Increases Supply Chain Efficiency (Tracking and Transparen cy of Food Trucks) Easy marketing Facilities Provide Information on “When to Plant, When to Water, When to apply Chemicals, When to Harvest. Enable Early detection of infestation and contamination PRACTICAL APPLICATIONS OF BIGDATA 25
  • 26.
    enables seamless datastorage and real-time reporting across the value chain 26
  • 27.
    CLOUD COMPUTING • Cloudcomputing provides a shared pool of configurable IT resources (e.g. processing, network, software, information and storage) on demand, as a scalable and elastic service, through a networked infrastructure, on a measured basis, which needs minimal management effort, based on service level agreements between the service provider and consumers, and often utilizes virtualization resources. (Sushil Kumar ,2016) 27
  • 28.
    ROLE OF CLOUDCOMPUTING IN AGRICULTURE FIELD • Agriculture information data bank • High integration & sharing of agricultural information • Providing agricultural technology service & science • Improvement of the agricultural products marketing • Efficient use of agricultural resources • Promote the circulation of agricultural product and service in wider level • Management of all data related to land, location, area. 28
  • 29.
    BENEFITS OF CLOUDCOMPUTING IN AGRICULTURE • Data Readiness any time & any where • Local and global communication • Improve economic condition of the Nation • Enhanced the GDP of the nation • Ensure food security level • Motivation of farmers and researchers • Reduction of technical issue • Rural-Urban movement • Data availability at any time and at any location without delay • Improve market price of Food, seeds, other product 29
  • 30.
  • 31.
    • IoT isthe network of physical objects or “things’’ embedded with electronics, software, sensors and network connectivity, which enables these objects to collect and exchange data. • IOT was proposed by KEVIN ASHTON in 1999. • Connection of each and every thing to internet. 31
  • 32.
    Push the futureof farming to next level. Huge opportunities for farmers to monitor crops and increase productivity. Opened up extremely productive ways to cultivate soil with use of cheap, easy-to- install sensors. To meet growing needs of food for increasing population. 24/7 visibility into soil and crop health. 32
  • 33.
    Wang et al.(2020) 33
  • 34.
    SMART IRRIGATION SOIL MONITORING CLIMATICCONDITIONS MONITORING CROP MANAGEMENT AGRICULTURE DRONES GREEN HOUSE AUTOMATION PREDICTIVE ANALYSIS, PEST & DISEASE MONITORING 34
  • 35.
    Boosting soil fertility dueto ‘smart’ correction. Saving fertilizers and chemical crop protection agents Controlling crop state and preventing its losses when stored Increasing machinery efficiency Tracking processing line equipment condition Monitoring state and location of farm animals Swamy et al. (2020) 35
  • 36.
    Small dispersed landholdings Complexity, scalability and affordability of technology Internet connectivity and availability Low awareness of IoT devices Lack of investment and venture capital funds 36
  • 37.
  • 38.
    What is RemoteSensing? • The acquisition of information about an object or phenomenon without making physical contact with the object and thus in contrast to on-site observation, especially earth. • Remote sensing generally refers to the use of satellites or aircrafts- based sensor technologies to detect and classify objects on earth both on land and the waterbodies. 38
  • 39.
    Components of RemoteSensing A – Energy Source / Illumination, B – Radiation and Atmosphere, C – Interaction with Target, D – Recording of energy by the sensor, E – Transmission, Reception and Processing F – Interpretation and Analysis and G - Application 39
  • 40.
    MILESTONES IN HISTORYOF REMOTE SENSING 40 YEAR MILESTONE ACHEIVED 1800 Discovery of Infrared by Sir W. Herche 1859 Photography from Balloons 1959 First Space Photograph of the Earth (xplorer-6) 1960 First Meteorological Satellite launched 1972 Launch LANDSAT-I and rapid advancement in digital image processing 1982 Launch od LANDSAT-4 with new generation of sensors (TM) 1999 Launch EOS: NASA Earth observing mission 1999 Launch of IKONOS, very high spatial resolution sensor systems Explorer-6 Launched in 1959 Landsat-1 IKONOS 40
  • 41.
    Applications of RemoteSensing • Crop Production Forecasting • Assessment of Crop Damage and Crop Progress • Crop Identification • Crop Acreage Estimation: • Crop Yield Modelling and Estimation • Identification of Pests and Disease Infestation • Soil Moisture Estimation • Soil Mapping • Monitoring of Droughts • Water Resources Mapping 41
  • 42.
    ADVANTAGES OF REMOTESENSING OVER TRADITIONALAGRUCLUTRE SURVEYS • Capability of synoptic view • Potential for fast survey • Capability of repetitive coverage to detect the changes • Low cost involvement • Higher accuracy • Real time data analysis • Use of hyperspectral data for increased information 42
  • 43.
    43 DRONES TECHNOLOGY Drones areUnmanned Aerial Vehicles with • Potential to cement the gap of Human error and inefficiency in traditional agriculture. • Provide Acute and Real time Temporal and spatial Data. 43
  • 44.
    Drone technology inAgriculture • Irrigation Monitoring • Crop Health Monitoring and Surveillance • Crop Damage Assessment • Field Soil Analysis • Planting Method • Agricultural Spraying • Livestock Tracking • Enhanced Production • Effective and Adaptive Techniques • Greater Safety To Farmers • Faster data for quick decision making • Less Wastage of Resources • 99% accuracy Rate • Useful for Insurance Claims • Evidence for Insurance Companies 44
  • 45.
    Robots • Robotics arebeing introduced to the dairy, poultry and Agricultural industries. • Applications include Weed Identification, Fertilizer Application, Pesticide Application, Fruit Picking and Field Operations. 45
  • 46.
    ADVANTAGES OF ROBOTSIN FARM • Elimination of labor - It brings us an opportunity of self employment for those who are unemployed and thinks the farming profession as a nightmare. • It is one time investment - expenditure of the farming will drastically. • Use of Pesticides, Fungicides etc,. Are reduced to large extent. • It brings revolution in the farming, agriculture and cattle grazing. • Productivity will be increased to a lot extent. • Robotics gives us perfect results that perhaps increases the quality. 46
  • 47.
  • 48.
    INITIATIVES OF DATECHNOLOGIES IN INDIA INITIATIVE INITIATED BY FEATURES SET UP YEAR PILOT PROJECT AT Digital Agriculture Mission 2021–2025 Minister of Agriculture & Farmers Welfare To support and accelerate projects based on new technologies like AI, block chain, remote sensing and GIS technology and use of drones and robots September 2021 Started in 6 states and 28 Districts Agricultural Digital Infrastructure (ADI) Cisco To enhances farming and knowledge sharing August 2019 Kaithal (Haryana) Morena (MP). Jio Agri (JioKrishi) Reliance Pvt. Ltd It digitises the agricultural ecosystem along the entire value chain to empower farmers February 2020 Jalna and Nashik (Maharashtra). Site Specific Crop Advisory - ITC’s e- Choupal 4.0 ITC Convert conventional crop-level generic advice into a personalised site-specific crop advisory for farmer September 2021 Sehore and Vidisha (MP) Source :https://www.ibef.org/blogs/digital-agriculture-the-future-of-indian-agriculture 48
  • 49.
    INITIATIVES OF DATECHNOLOGIES IN INDIA 49 INITIATIVE INITIATED BY FEATURES AgroPad (AI-powered technology) IBM AI-powered technology helping farmers check soil and water health. Results are Provided within 10 Seconds. Plantix (crop disease identification over WhatsApp) PEAT German Start Up Helps in identification and subsequent diagnosis and treatment of a Plant Disease. Trringo & EM3 Agriservices (Ubers of the Agriculture sector) Reliance Pvt. Ltd It provide rental services of Farm Machinery and Tractors on a pay use basis to save time, money and ensure timely operations. Swamitva Government of India Drawing Digital maps and Revenue boundaries of every revenue area of a particular Village and provide a property card for each property holder. Grain Bank model of ERGOS Agri-tech landscape Enable Farmer to Convert their grains into a tradable digital asset to avail Credit against those assets with partner banks. Source :Abhishek Beriya, Digital Agriculture: Challenges and Possibilities in India 49
  • 50.
    BENEFITS OF DIGITALAGRICULTURE INPUTHUB PRODUCTION HUB POST HARVEST HUB CONSUMER HUB 50
  • 51.
    51 Increased access tomachinery hiring services Improved abilities to detect counterfeits Increased access to quality inputs Provision of personalized advice on input usage Increased access to credit, finance, and insurance INPUT HUB
  • 52.
    52 Enablement of precisionfarming and smart farm management Improved producer cooperation Improved pests and disease management Improved access to extension services PRODUCTION HUB
  • 53.
    53 Improved access totransportation and storage Enablement of efficient logistics Improved market integration Improved processing and storage efficiency Improved market and price information transparency Improved transport efficiency POST HARVEST
  • 54.
    54 Improved food safety Improvedtraceability Improved market matching CONSUMER HUB
  • 55.
  • 56.
    BARRIERS OF DIGITALAGRICULTUREIN INDIA • Lack of Internet Connectivity to Rural Areas • Digital Illiteracy • High Input cost of the Equipment • Lack of Awareness Camps • Small Land Holdings • Renting and Sharing Practices 56
  • 57.
  • 58.
    58 HOW TO MAKEDA SUCCESS IN INDIA Customised approach would be needed to implement digital agriculture to a typical Indian small farm. 1. Low Cost Technology 2. Portable Hadwares 3. Renting and Sharing platforms 4. Academic Support 5. Increase in Digital Literacy 6. Establishing Series of Networks For Higher Connectivity 7. Performing Training and Awareness Camps 8. Govt. Support to Digi Startups
  • 59.
    Case studies This Photoby Unknown author is licensed under CC BY. 59
  • 60.
    Early stage detectionof Downey and Powdery Mildew grape disease using atmospheric parameters through sensor nodes • The work is to adapt an Internet of Things (IoT) based approach to predict the occurrence of Downey and Powdery Mildew grape diseases at an early stage. • Location – Vineyards of Materwadi & Sakura in Nashik. • Sensors Used – Temperature & Humidity (DHT11) and Rainfall (Nil) Sensor’s. • IoT Device Used – NodeMCU (NodeMCU ESP8266, 2020). Sanghavi et al. 60
  • 61.
    ARCHITECHTURE OF THESYSTEM Sanghavi et al. Artificial Intelligence in Agriculture 61
  • 62.
    ALGORITHMS IN CENTRALPROCESSOR For Rainfall Rainfall hr-1 Interpretation <0.1 inch Light Rainfall (2) 0.10 to 0.30 inch Moderate Rainfall (1) >0.30 inch High Rainfall (0) For Powdery and Downy Mildew n Level = Read Water Level If n level < 0.1 = 2 If n level 0.10 – 0.30 = 1 If n level >0.30 = 3 Range Interpretation nRange=0 fTemperature=18-25 Temperature Heavy Rain Downy Mildew nRange=0 fTemperature=25-30 Cloud and Rain Warn Powdery Mildew nRange=0 fTemperature=>25 Only Heavy Rain nRange=0 fTemperature=>30 Cloud and Rain Warn fTemperature – Read Temp. fHumidity – Read Humidity nRange – Check Rainfall. 62
  • 63.
    Artificial Intelligence inAgriculture Sanghavi et al. 63
  • 64.
    Comparison of proposedsystem with existing systems 64 Parameters Early Detection of Grapes Diseases Using Machine Learning and IoT (Patil and Thorat, 2016) WSN Monitoring of Weather and Crop Parameters for Possible Disease Risk (Das et al., 2009) Current work Diseases Covered Downey Powdery Bacteria Leaf Spot Anthracnose Downey Powdery Downey Powdery Early Stage Detection Yes Yes Yes Notification No No Yes Technique Used IOT WSN IOT Accuracy Downey 90.9% Powdery 90.9% Downey 87% Powdery 84% Downey 94.4% Powdery 96% Cloud based No Yes Yes Year 2016 2014 2020 64
  • 65.
    Real-time early detectionof weed plants in pulse crop field using drone with IoT 65 • To obtain real-time detection of weed plants using a video feed from low altitude flying drones. • Segmentation Units used - U-Net, LinkNet and LinkNet-34. • Drone Used – Nano Tello Drone with ubuntu OS. • AIM- To perform object segmentation with high time complexity by using Semantic Segmentation models. • Location – Mysuru, Karnataka Revanasiddappa et al. (2020) 65
  • 66.
    Experimental results ofweed detection in pulse grain field using three different semantic segmentation models 66 Approach Training Images Number of Weed Samples Validation Images Mean Pixel Accuracy of Validation Data Mean IoU of Validation Data Testing Data Mean Pixel Accuracy of Testing Data Mean IoU of Testing Data Speed U-Net 297 1467 30 0.712 0.549 967 0.704 0.527 0.312s LinkNet 0.824 0.573 0.812 0.553 0.176s LinkNet- 34 0.867 0.898 0.843 0.581 0.217s Revanasiddappa et al. (2020) International Journal of Agricultural Technology 2020. Karnataka 66
  • 67.
    67 Approach Type ofPixel F1 Score Weed (Parthenium) Background U-Net Weed (Parthenium) 0.8367 0.1633 Pulse Grain with soil as background 0.1084 0.8916 LinkNet Weed (Parthenium) 0.8973 0.1027 Pulse Grain with soil as background 0.0368 0.9632 LinkNet-34 Weed (Parthenium) 0.943 0.057 Pulse Grain with soil as background 0.0257 0.9743 International Journal of Agricultural Technology 2020. Karnataka 67
  • 68.
    Perception of WeedDetection System Input Image Generated Weed Map 68
  • 69.
    Paddy (Oryza sativaL.) Crop Acreage Estimation using Geo-spatial Technologies in Shorapur Taluk of Yadgir District • To Estimate acreage of Paddy crop in Shorapur. • Satellite utilised – RESOURCESAT-1 & Landsat – 8 • Sensors Used – LISS-III of RESOURCESAT-1. • Location Shorapur, Yadgir, Karnataka, India. • GIS software's - ERDAS IMAGINE 2014 and Arc GIS 9.0 • Proximal Sensors – NDVI meter, SPAD meter, infrared gun, Canopy analyzer. Desai et al. Research Frontiers in Precision Agriculture Karnataka 69
  • 70.
    Pre and PostProcessed Satellite Images Images From Landsat - 8 Images From LISS-III 70
  • 71.
    Supervised Classification RESOURCESATLISS-III, January 2017 Image and Unsupervised Classification of Landsat-8, April 2017 for Accuracy Assessment 71
  • 72.
    Area Covered underPaddy as Observed from Classified NDVI Values of LISS-III January, 2017 Sl. No NDVI Values Area (ha) 1 -0.100–0.199 1644.20 2 0.199–0.254 5734.79 3 0.254–0.315 7542.80 4 0.315–0.380 10632.47 5 0.380–0.454 3151.80 6 0.454–0.722 124.68 Total area 28830.74 NDVI values of 0.254 to 0.722 covers paddy. (19397.55 ha covers paddy) Remote Sensing (ha) DOA (ha) RD (%) 28830.74 23900.34 +17.10 Comparison of Remote Sensing and DOAAcreage Estimates 72
  • 73.
    Automated irrigation systemsfor wheat and tomato crops in arid regions • To Investigate how electronic controllers in irrigation systems effectively save water. • Location - Experimental Farm of the College of Food and Agriculture Sciences, Riyadh. • Automated Irrigation System - Hunter Pro-C (ET System). • He studied effect of AIS on Wheat and Tomato Water use efficiencies. Ghobari et al. WATER SA SAUDI ARABIA 73
  • 74.
    Architecture of IrrigationSystems (AIS & CIS) 74 74
  • 75.
    Effects of theAIS and CIS on wheat water use efficiencies Irrigation treatments Etc AIW WUE IWUE (mm) m-3h-1 (mm) m-3h-1 (kgm-3) (kgm-3) 2013-14 growing season AIS 400.06 4000.56 453.29 4532.90 1.27 1.12 CIS 538.25 5382.53 573.51 5735.06 1.13 1.06 2014-15 growing season AIS 363.94 3639.43 364.43 4362.30 1.64 1.37 CIS 514.31 5143.07 627.17 6271.75 1.47 1.21 75 WATER SA SAUDI ARABIA 75
  • 76.
    76 Irrigation treatments Etc AIW WUEIWUE (mm) m-3h-1 (mm) m-3h-1 (kgm-3) (kgm-3) 2013-14 growing season AIS 520.30 5203 594.76 5947.60 7.50 6.56 CIS 653.70 6537 796.15 7961.50 5.72 4.70 2014-15 growing season AIS 560.50 5605 633.76 6337.6 7.15 6.32 CIS 689.20 6891.80 854.79 8547.9 5.33 4.30 Effects of the AIS and CIS on Tomato water use efficiencies WATER SA SAUDI ARABIA 76
  • 77.
    Conclusion Digital Agricultural technologyis the key to address all Digital technologies provide Better, Faster, Quality products/services which increase small holder farmer productivity, Poverty reduction, Nutrition, Education and Income. Compared to other mutagenesis, this technique is efficient in creating widespread mutation but often leads to unpredictable phenotype. 77 77
  • 78.