TASK 1
A. Differentiate between TEST,
EVALUATION, ASSESSMENT,
A test or quiz is used to examine
someone's knowledge of
something to determine what he
or she knows or has learned.
Testing measures the level of skill
or knowledge that has been
reached. It is an instrument, a
tool with which we measure .
• Evaluation is the process of
making judgments based on
criteria and evidence.
• Assessment is the process
of documenting knowledge,
skills, attitudes and beliefs,
usually in measurable
terms. The goal of
assessment is to make
improvements, as opposed
to simply being judged. In
an educational context,
assessment is the process of
describing, collecting,
recording, scoring, and
interpreting information
about learning.
Language Testing
• Language Testing is the practice and study of evaluating
the proficiency of an individual in using a particular
language effectively.
• The activity of developing and using language tests is
called Language Testing. As a psychometric activity,
language testing traditionally was more concerned
with the planning *, production, development and
analysis of tests. Recent critical and ethical approaches
to language testing have placed more emphasis on the
uses of language tests. The purpose of a language test
is to determine a person’s knowledge and/or ability in
the language and to discriminate that person’s ability
from that of others.
Language Testing
• Such ability may be of different kinds,
achievement, proficiency or aptitude. Tests,
unlike scales, consist of specified tasks
through which language abilities are elicited.
Language Assessment
• The term language assessment is used in free variation with
language testing although it is also used somewhat more
widely to include for example classroom testing for learning
and institutional examinations.
• Language Assessment is a program under the field of
applied linguistics that essentially focuses on evaluating a
person’s fluency in a language.
• The foundation of a language assessment involves its
language content standards and language policies
• These two determine what a student should learn from a
language course and the expectations and goals he should
meet by the end of the course.
Language Assessment
• Another important factor in a language assessment is the
language performance standard. This determines the
language skills a student should develop in order to pass
the assessment.
• This can include skills such as reading, writing, speaking,
and listening. These skills can be evaluated by, for example,
counting the number of pauses within talk time, the use of
different syntax and patterns for sentences, and even the
knowledge of proper etiquette during situational
conversations.
• Language Assessment Collecting information on the
progress of students’ learning using a variety of procedures
(e.g., checklists, formal tests, inventories, self-assessment,
writing folders).
Language Evaluation
• Language Evaluation is used for various purposes in
education. Student evaluation gauges students’ growth,
development, and progress against stated learning
objectives.
• Language Evaluation is Making judgments on the basis of
the information collected.
• Language Evaluation tells educators the strengths and
weaknesses of the program in order that adjustments and
adaptations can be made. In addition, teachers grow
professionally when they reflect on their own teaching and
when they keep informed of current instructional strategies
and evaluation methods they may use in their programs
Language Evaluation Principles
a) Evaluation should reflect the stated learning
objectives and is integrated with instruction.
b) Evaluation is continuous and useful.
c) Evaluation expectations should be
communicated clearly from the beginning.
d) Evaluation should be fair and equitable.
e) Evaluation should be constructive.
f) Evaluation should be balanced and
comprehensive.
BACKGROUND STUDY
GTM, AUDIOLINGUALISM, CLT
Grammar Translation Method
• (W. H. D. Rouse, quoted in Kelly 1969: 53), "to
know everything about something rather than
the thing itself is GTM“
• Grammar Translation was in fact first known in
the United States as the Prussian Method. (A
book by B. Sears, an American classics teacher,
published in 1845 was entitled The Ciceronian
or the I'russian Method of Teaching the
Elements of the Latin Language [Kelly1969J.
Principal Characteristics Of The
Grammar-translation Method
• The goal of foreign language study is to learn a language in order to
read its literature or in order to benefit from the mental discipline
and intellectual development that result from foreign-language
study.
• GTM is a way of studying a language that approaches the
language
• first through detailed analysis of its grammar rules, followed by
application-of this knowledge to the task of translating sentences
and texts into, and out of the target language.
• It hence views language learning as consisting of little more than
memorizing rules and facts in order to understand manipulate the
morphology and syntax of the foreign language.
• The first language is maintained as the reference system in the
acquisition‘ of the second language" (Stern 1983: 455) . .
• Reading and writing are the major focus; little or no systematic
attention is paid to listening or speaking.
• Vocabulary selection is based solely on the reading texts used, and
words are taught through bilingual word lists, dictionary study, and
memorization.
• In a typical Grammar-Translation text, the grammar rules are
presented and illustrated, a list of vocabulary items are presented
with their translation equivalents, and translation exercises are
prescribed.
• The sentence is the basic unit of teaching and language practice.
Much of the lesson is devoted to translating sentences into and out
of the target language, and it is this focus on the sentence that is a
distinctive feature of the method.
• Earlier approaches foreign language study used grammar as an aid
to the study of texts in a foreign language, But this was thought to
be too difficult for students in secondary schools, and the focus on
the sentence was an attempt to make language learning easier (see
Howatt 1984: 131).
• Accuracy is emphasized. Students are expected to attain high
standards in translation, because of "the high priority attached to
meticulous standards o f accuracy which, as well as having an
intrinsic moral value, was a prerequisite for passing the increasing
number of formal written examinations that grew up during the
century" (Howatt 1984: 132).
• Grammar is taught deductively - that is, by presentation and study
of grammar rules, which are then practiced through translation
exercises. In most Grammar-Translation texts, a syllabus was
followed for the sequencing of grammar points throughout a text,
and there was an attempt to teach grammar in an organized and
systematic way.
• The student's native language is the medium of instruction. It is
used to explain new items and to enable comparisons to be made
between the foreign language and the student’s native language.
Drawbacks of GTM
• foreign language learning meant a tedious
experience of memorizing endless lists of
unusable grammar rules and vocabulary and
attempting to produce perfect translations of
stilted or literary prose.
• It is a method for which there is no theory. There
is no literature that offers a rationale or
justification for it or that attempts to relate it to
issues in linguistics, psychology, or educational
theory.
Audio-lingualism
• Audio-lingualism is a method of foreign
language teaching where the emphasis is on
learning grammatical and phonological
structure, especially for speaking and
listening. It is based on behaviourism and so
relies on formation as a basis for learning,
through a great deal of mechanical repetition.
Background of Audiolingualism
• The Coleman Report in 1929 recommended a
reading-based approach to foreign language
teaching for use in American schools and
colleges.
• The technique Bloomfield and his colleagues used
was sometimes known as the "informant
method," since it used a native speaker of the
language - the informant - who served as a
source of phrases and vocabulary and who
provided sentences for imitation, and a linguist,
who supervised the learning experience.
• The language was taught by systematic attention to pronunciation
and by intensive oral drilling of its basic sentence patterns. Pattern
practice was a basic classroom technique. "It is these basic patterns
that constitute the learner's task. They require drill, drill, and more
drill, and only enough vocabulary to make such drills possible"
(Hockett1959).
• The format the linguists involved in this project followed was known
as the "general form": A lesson began with work on pronunciation,
morphology, and grammar, followed by drills and exercises. The
guidelines were published as Structural Notes and Corpus: A Basis
for the Preparation of Materials to Teach English as a Foreign
Language (American Council of Learned Societies 1952). This
became an influential document and together with the "general
form" was used as a guide to developing English courses for
speakers of ten different languages (the famous Spoken Language
series), published between 1953 and 1956 (Moulton 1961).
Approach
Theory of Language
• The audiolingual approach was also based on the behaviourist theory of
learning, which held that language, like other aspects of human activity, is
a form of behaviour. ... Spoken language comes before written language.
Dialogues and drill are central to the approach.
• The theory of language underlying Audiolingualism was derived from a
view proposed by American linguists in the 1950s - a view that came to be
known as structural linguistics.
• The term structural referred to these characteristics:
(a) Elements in a language were thought of as being linearly produced in a
rule-governed (structured) way.
(b) Language samples could be exhaustively described at any structural level
of description (phonetic, phonemic, morphological, etc.).
(c) Linguistic levels were thought of as systems within systems - that is, as
being pyramidal structured; phonemic systems led to morphemic
systems, and these in turn led to the higher-level systems of phrases,
clauses, and sentences.
• An important tenet of structural linguistics was that the
primary medium of language is oral: Speech is language.
• Since many languages do not have a written form and we
learn to speak before we learn to read or write, it was
argued that language is "primarily what is spoken and only
secondarily what is written" (Brooks 1964).
• William Moulton, proclaimed the linguistic principles on
which Language teaching methodology should be based:
"Language is speech… not writing… a language is a set of
habits... Teach the language not about the
language…language is what native speakers say… not what
someone thinks one ought to say…languages are different”.
Theory of Language Learning
• Behaviorism, like structural linguistics, is another
antimentalist, empirically based approach to the study of
human behavior.
• To the behaviorist, the human being is an organism capable of
a wide repertoire of behaviors. The occurrence of these
behaviors is dependent upon three crucial elements in
learning:
• a stimulus, which serves to elicit behavior;
• a response triggered by a stimulus;
• and reinforcement which serves mark the response as being
appropriate (or inappropriate) and encourages the repetition
(or suppression) of the response in the future (see Skinner
1957; Brown 1980). Representation of this can be seen in
Figure.
Principles of Learning via
Audiolingualism
1. Foreign language learning is basically a process of mechanical habit formation. Good habits
are formed by giving correct responses rather than by making mistakes. By memorizing
dialogues and performing pattern drills the chances of producing mistakes are minimized.
Language is verbal behavior - that is, the automatic production and comprehension of
utterances - and can be learned by inducing the students to do likewise.
2. Language skills are learned more effectively if the items to be learned in the target
language are presented in spoken form before they are seen in written form. Aura l-oral
training is needed to provide the foundation for the development of other language skills.
3. Analogy provides a better foundation for language learning than analysis. Analogy involves
the processes of generalization and discrimination. Explanations of rules are therefore not
given until students have practiced a pattern in a variety of contexts and arc thought to
have acquired a perception of the analogies involved. Drills can enable learners to form
correct analogies. Hence the approach to the teaching of grammar is essentially inductive
rather than deductive.
4. The meanings that the words of a language have for the native speaker can be learned only
in a linguistic and cultural context and not in isola tion. Teaching a language thus involves
teaching aspects of the cultural sysrem of the people who speak rhe language (Rivers 1964:
19-22).
Design
• "A radical transformation is called for, a new orientation of
procedures is demanded, and a thorough house cleaning of
methods, materials, texts and tests is unavoidable" (Brooks
1964:50).
• Objectives:
• first, control of the structures of sound, form, and order in the new
language;
• second, acquaintance with vocabulary items that bring content into
these structures;
• and third, meaning, in terms of the significance these verbal
symbols have for those who speak the language natively" (Brooks
1964: 113).
• Long-range objectives "must be language as the native speaker uses
it .... There must be some knowledge of a second language as it is
possessed by a true bilingualist" (Brooks1964: 107).
The syllabus
• Audiolingualism is a linguistic, or structure-based, app roach to language
teaching. The starting point is a linguistic syllabus, which contains the key
items of phonology, morphology, and syntax of the language arranged
according to their order of presentation. These may have been derived in
part from a contrastive analysis of the differences between the native
tongue and the target language, since these differences are thought to be
the cause of the major difficulties the learner will encounter.
• a lexical syllabus of basic vocabulary items is also usually specified in
advance. In Foundations for English Teaching (Fries and Fries 1961), for
example, a corpus of structural and lexical items graded into three levels is
proposed, together with suggestions as to the situations that could be
used to contextualize them.
• The language skills are taught in the order of listening, speaking, reading,
and writing. Listening is viewed largely as training in aural discrimination
of basic sound patterns. The language may be presented entirely orally at
first; written representations are usually withheld from learners in earl y
stages.
• The learner's activities must at first be confined
to the audio lingual and gestural-visual bands of
language behavior. ...
• Recognition and discrimination are followed by
imitation, repetition and memorization. Only
when he is thoroughly familiar with sounds,
arrangements, and forms docs he center his
attention on enlarging his vocabulary
…Throughout he concentrates upon gaining
accuracy before striving for Auency. (Brooks
1964: 50)
Types of learning and teaching
activities
1. Repetition. The student repeats an utterance
aloud as soon as he has heard it. He does this
without looking at a printed text. The utterance
must be brief enough to be retained by the ear.
Sound is as important as form and order.
Example:
• This is the seventh month. -This is the seventh
month.
After a student has repeated an utterance, he may
repeat it again and add a few words, then repeat
that whole utterance and add more words.
2. Inflection.
• Inflection. One word in an utterance appears
in another form when repeated.
EXAMPLES.
• I bought the ticket. – I bought the tickets.
• He bought the candy. -She bought the candy.
3. Replacement
• Replacement. One word in an utterance is
replaced by another.
EXAMPLES.
• He bought this house cheap. - He bought it
cheap.
• Helen left early -She left early.
• They gave their boss a watch. -They gave him
a watch ....
4. Restatement
• Restatement. The student rephrases an
utterance and addresses it to someone else,
according to instructions.
EXAMPLES.
• Tell him to wait for you. -Wait for me.
• Ask her how old she is. -How old are you?
• Ask John when he began. - John, when did you
begin? ..
5. Completion.
• Completion. The student hears an utterance
that is complete except for one word, then
reappears the utterance in completed form.
EXAMPLES.
• I'll go my way and you go .... - I'll go my way
and you go yours.
• We all have ... own troubles. -We all have our
own troubles ....
6. Transposition
• Transposition. A change in word order is
necessary when a word is added.
EXAMPLES .
• I'm hungry. (so). -So am I.
• I'll never do it again . (neither). – Neither will I...
AGREE. EXAMPLES.
• He's following us. - I think you're right.
• This is good coffee. - It's very good.
7. Expansion
• Expansion. When a word is added it takes a
certain place in the sequence.
EXAMPLES.
• I know him. (hardly). -I hardly know him.
• I know him. (well). - I know him well ....
8. Contraction
• Contraction. A single word stands for a phrase
or clause.
EXAMPLES.
• Put your hand on the table. - Put your hand
there.
• They believe that the earth is flat. - They
believe it . ...
9. Transformation
• Transformation. A sentence is transformed by
being made negative or interrogative or through
changes in tens e, mood, voice, aspect, or
modality.
EXAMPLES.
• He knows my address.
• He doesn't know my address.
• Does he know my address?
• He used to know my address.
• If he had known my address,
10. Integration
• Integration. Two separate utterances are
integrated into one.
EXAMPLES.
• They must be honest. This is important. - It is
important that they be honest.
• I know that man. He is looking for you. - I
know the man who is looking for you ....
11.
• Rejoinder. The student makes an appropriate rejoinder to 3 given
utterance. He is told in advance to respond in one of the following ways:
• Be polite.
• Answer the question.
• Agree.
• Agree emphatically.
• Express surprise.
• Express regret.
• Disagree.
• Disagree emphatically.
• Question what is said.
• Fail to understand.
EXAMPLES.
• Thank you. - You' re welcome.
12. Restoration
• Restoration. The student is given a sequence of words
that have been culled from a sentence but still bear its
basic meaning. He uses these words with a minimum
of changes and additions to restore the sentence to its
original form. He may be told whether the time is
present, past, or future.
EXAMPLES.
• students/waiting/bus -The students are waiting for the
bus.
• boys/build/house/tree -The boys built a house in a
tree.
Learner Roles
• Learners are viewed as organisms that can be directed by skilled
training techniques to produce correct responses. In accordance
with behaviorist learning theory, teaching focuses on the external
manifestations of learning rather than on the internal processes.
• Learners playa reactive role by responding to stimuli, and thus have
little control over the content, pace, or style of learning. They are
not encouraged to initiate interaction, because this may lead to
mistakes.
• The fact that In the early stages learners do not always understand
the meaning of what they are repeating is not perceived as a
drawback, for by listening to the teacher, imitating accurately, and
responding to and performing controlled tasks they are learning a
new form of verbal behavior.
Teacher Roles
• In Audiolingualism, as in Situational Language
Teaching, the teacher's role is central and active; it is a
teacher-dominated method.
• The teacher models the target language, controls the
direction and pace of learning, and monitors and
corrects the learners' performance. The teacher must
keep the learners attentive by varying drills and tasks
and choosing relevant situations to practice structures.
• Language learning is seen to result from active verbal
interaction between the teacher and the learners.
The role of instructional materials
Instructional materials in the Audiolingual Method assist the teacher
to: develop language mastery in the learner. They are primarily teacher
oriented.
• A student textbook is often not used in the elementary phases of a
course where students are primarily listening, repeating, and
responding.
• Tape recorders and audiovisual equipment often have central roles
in an audiolingual course.
• If the teacher is not a native speaker of the target language, the
tape recorder provides accurate models for dialogues and drills. A
language laboratory may also be considered essential. It provides
the opportunity for further drill work and to receive controlled
error free practice of basic structures.
Procedure
• Brooks lists the following procedures the teacher
should adopt in using the Audiolingual Method:
• The modeling of all learnings by the teacher.
• The subordination of the mother tongue to the second
language by rendering English inactive while the new
language is being learned.
• The early and continued training of the ear and tongue
without recourse to graphic symbols.
• The learning of structure through the practice of
patterns of sound, order, and form, rather than by
explanation.
• The gradual substitution of graphic symbols for sounds
after sounds arc thoroughly
• known.
• The summarizing of the main principles of structure for the
student's use when the structures are already familiar,
especially when they differ from those of the mother tongue…
• The shortening of the time span between a performance and
the pronouncement of its rightness or wrongness, without
interrupting the response. This enhances the factor of
reinforcement in learning.
• The minimizing of vocabulary until all common structures
have been learned.
• The study of vocabulary only in context.
• Sustained practice in the use of the language only in the
molecular form of speaker-hearer-situation.
• Practice In translation only as a literary e::ercise at an
advanced level. (Brooks 1964: 142)
Decline of Audio-lingualism
COMMUNIVATIVE COMPETENCE
MODEL
Discuss in relation to works of : Dell Hymes, Bachman, Cecle, Dornyey,
Swain and Canale
What is Communicative Competence?
• The term communicative competence refers
to both the tacit knowledge of a language and
the ability to use it effectively. It's also
called communication competence. ...
Most scholars now consider linguistic
competence to be a part of communicative
competence.
Model of Dell Hymes
• Communicative competence is a term coined
by Dell Hymes in 1966 in reaction to Noam
Chomsky's (1965) notion of
“linguistic competence”. ... In fact, it is one of
the four components of communicative
competence: linguistic, sociolinguistic,
discourse, and strategic competence.
Dimensions of Communicative
Competence
Adaptability
Appropriateness
Effectiveness
Communication Competence has
three dimensions:
1. Adaptability - Competent communicators
assess situations and when necessary adapt the
expectations and behaviors accordingly.
2. Appropriateness - Competence means
employing communication behaviors that both you
and others judge to be appropriate to the situation.
3. Effectiveness - Competent communication
behaviors, as evaluated by oneself and others, is
effective in achieving one's communication goals.
Collaborative Communication Skills
• Communication competence in conflict situations is
necessary to promote collaborative interaction. The
"communication competence" skills of collaboration
include:
a. Listening skills
b. Questioning skills
c. Feedback skills
d. Modeling skills
e. Self-monitoring skills
f. Dialogue skills
g. Collaborative argument
Listening Skills
Active, open-minded listening is
essential. Guidelines include:
• Commit to understanding; paraphrase and
acknowledge
• Focus on the essential message rather than
detail
• Provide undivided attention; avoid
interruption
• Withhold judgment; maintain an open mind
Questioning Skills
Questioning is both a way to learn and to empower
others. Questions should be thoughtful and constructive.
Types of questions include:
• Clarification - questions to better understand (e.g., "Who,"
What," "When")
• Probing - questions to learn more (e.g., "Why")
• Hypothesis/scenario testing (e.g., alternatives) - questions
to explore alternatives and introduce new perspectives
(e.g., "What if")
• Doubt raising - asking critical questions, exploring
feasibility (e.g., "How," "What about")
• Evaluation - questions to assess issues, ideas and proposals.
Feedback Skills
Parties need to provide regular, constructive feedback to one
another. Specific communication techniques include :
• "I" message feedback - use statements that begin with "I" (focus on you).
Appropriate, relevant self-disclosure - disclose information that is relevant
to the present situation. Description of feelings - try to describe your
feeling with "I" messages rather than expressing them (e.g., "I get so
frustrated when . . ." rather than "you are so inconsiderate when . . .")
• Perception check - Check out the feelings, thoughts, intentions, and
meanings you perceive rather than assuming them to be true. This may
be particularly important when interpreting nonverbal behavior.
• Behavior description - describe as accurately and objectively as possible
the behavior you see that concerns you.
• Specificity via indexing and dating - be specific about what has occurred
and when it occurred.
Modeling Skills
• We serve as models for others; spouses and partners,
children, friends, co-workers, fellow community
members, clients, etc. If we expect competent and
collaborative communication behavior from others, we
need to model that behavior ourselves. Demonstrate
desired communication behavior
• Invite feedback and criticism of one's own behavior
• "Meta-communicate" - talk with one another about
how well you are communicating and how
communication can be improved.
Self-Monitoring Skills
Communicating well includes a heightened awareness of our own behavior. We need
to consider our own behavior in a number of areas :
• Semantic sensitivity - monitoring the language we use and be sensitive to the
others' interpretations, the meanings we intend, and the meanings others
construct.
• Nonverbal sensitivity - monitoring our nonverbal behaviors and be sensitive to
others' interpretations of those behaviors; welcoming others' concerns about our
behaviors.
• Face sensitivity - monitoring our verbal and nonverbal behaviors so as to minimize
threats to another party's "face."
• Cultural sensitivity - monitoring our verbal and nonverbal behaviors so as to
respect and be sensitive to cultural norms, values, and meanings.
• Personal identity sensitivity - monitoring our verbal and nonverbal behaviors so as
to minimize threats to another party's identity and sense of self.
• Stress sensitivity - assessing the situation and monitoring our actions to be
responsive to the stress and pressures the other party is experiencing.
• Time sensitivity - assessing the situation and monitoring our actions so that we
time our confrontation, feedback, and intervention constructively and
appropriately.
Dialogue Skills
Competent communication interaction in collaboration often occurs as
dialogue. Dialogue emphasizes mutual learning, recognition, and
empowerment. Dialogue is fostered through the following techniques (in
addition to the other six communication competence skills areas):
• Perspective taking - trying to understand the other person's point of view
or experience thoughtfully (cognitively).
• Empathy - trying to understand the other person's experience or
viewpoint emotionally (affectively).
• Bilateral focus, role reversal, and mirroring - techniques designed to
promote perspective taking, empathy, and mutual learning .
• Mutual (other and self centeredness) - focusing on the interests of all
primary parties.
• Patience and tolerance - giving people time to contemplate, speak, and
respond.
• Equal opportunity/time/turns - supporting everyone's opportunity to
participate.
• Acknowledgement and reinforcement- recognition for people's contributions
and commitment.
Collaborative Argument
Conditions:
• Valuing disagreement
• Desire to learn
• Willingness to risk
• Open-mindedness
• Distinguish between arguers
and arguments
• Positive regard for the other
• Ethical responsibility
Skills - Inquiry and advocacy
• Questions
• Reason-giving and
explanation
• Case building and
modification; individual and
joint
• Refutation and constructive
criticism
• Values discussion
• Reflection
Canale and Swain’s Model
It includes two components:
• Communicative competence (a model of
knowledge)
• Actual communication
Components of Model
Communicative Competence
• grammatical competence: the
knowledge of grammar, lexis,
morphology, syntax, semantics
and phonology
• sociolinguistic knowledge: the
knowledge of the sociocultural
rules of language use and rules
of discourse
• strategic competence: the
knowledge of how to
overcome problems when
faced with difficulties in
communication.
Actual Knowledge
• discourse competence: the
demonstration of
knowledge in actual
language performance.
Four Elements of Definition of Communication
Competence by Canale and Swain:
1 – Grammatical Competence: words and rules
2 – Sociolinguistic Competence:
appropriateness
3 – Discourse Competence: cohesion and
coherence
4 – Strategic Competence: appropriate use of
communicative strategies.
Relation with Testing
• the distinction between communicative competence
and actual performance means that tests should
contain tasks that require actual performance as well
as tasks or item types that measure knowledge.
• these task types would allow test takers to
demonstrate their knowledge in action.
• This is a theoretical rationale for the view that pencil
and paper tests of knowledge alone cannot directly
indicate whether a language learner can actually speak
or write in a communicative situation.
Cont.
• as communicative competence was viewed as
knowledge, discrete point tests were seen as
useful for some purposes.
• Discrete point tests – using items that tested
just one isolated item of grammar, for
example – had been heavily criticized in the
communicative revolution of the 1970s (see
Fulcher, 2000a), but Canale and Swain argued
that this criticism was not theoretically sound.
Cont.
• the model, especially if it were more ‘fine
grained’, could be used to develop criteria for the
evaluation of language performance, at different
levels of proficiency.
• It is clear that the implications of a model of
language competence and use have much to say
about how we evaluate language performance,
award a score to that performance and therefore
interpret the score in terms of what we
hypothesize the test taker is able to do in non-
test situations.
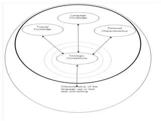
BACHMAN’S MODEL OF COMMUNICATIVE LANGUAGE
ABILITY (CLA)
• Firstly, it clearly distinguishes between what
constitutes ‘knowledge’ and what constitutes
a ‘skill’, which was left unclear in the model of
Canale;
• Secondly, it explicitly ‘attempts to characterize
the processes by which the various
components interact with each other and with
the context in which language use occurs’
(Bachman, 1990: 81)
Components of Bachman’s Model
• language competence (knowledge);
• strategic competence (the ‘capacity for
implementing the components of language
competence in contextualized communicative
language use’, Strategic competence is also said
to be affected by the knowledge structures
(world knowledge) of the language user.
• and psychophysiological mechanisms, which
enable ‘the actual execution of language as a
physical phenomenon’.
Elements Of Discourse Competence
Cohesion
• Cohesion occurs explicitly
under textual competence,
Coherence
• coherence as a title
disappears and is subsumed
under illocutionary
competence.
• The left-hand branch of the
tree concerns the formal
aspects of language usage,
• comprising grammatical
competence and textual
competence.
• The latter concerns
knowledge of how texts
(spoken or written) are
structured so that they are
recognized as conventional
by hearers or readers.
• The right-hand side of the
tree is now described by the
superordinate term
pragmatic competence,
which is defined as the
acceptability of utterances
within specific contexts of
language use, and rules
determining the successful
use of language within
specified contexts.
Pragmatic Competence,
• Pragmatic competence is therefore broken
into two further components.
1. Illocutionary competence concerns the
performance of language functions, as
described by Halliday (1973),
2. and Speech Acts (Austin, 1962).
The Functions In Model
i. Ideational: expressing propositions, information or
feelings
ii. Manipulative: affecting the world around us, including:
a. Instrumental: getting things done through the use of
speech acts
•b. Regulatory: controlling the behaviour of others
c. Interactional: managing interpersonal relationships
iii. Heuristic: extending our knowledge of the world
iv. Imaginative: the humorous or aesthetic use of language.
Sociolinguistic Competence
• Sociolinguistic competence is defined as ‘the
sensitivity to, or control of the conventions of
language use that are determined by the
features of the specific language use.
• context; it enables us to perform language
functions in ways that are appropriate to that
context’ (Bachman, 1990: 94)
Sociolinguistic Components
a) dialect or variety
b) •differences in register
i. field of discourse (context)
ii. mode of discourse (discourse domain)
iii. style of discourse (frozen, formal, consultative,
casual, intimate)
c) •sensitivity to naturalness (what we would expect
a native to say in the context)
d) •cultural references and figures of speech
Strategic Competence
• It is strategic competence that now drives the
model of the ability for language use.
• Bachman argues that strategic competence is
best seen in terms of a psycholinguistic model of
speech production, made up of three
components:
a. Assessment
b. Planning
c. Execution
Assessment Component
• •Identify information needed for realizing a
communicative goal in a particular context.
• •Decide which language competences we have
to achieve the goal.
• Decide which abilities and knowledge we
share with our interlocutor.
• •Evaluate the extent to which communication
is successful.
Planning component
• Retrieve information from language
competence.
• Select modality or channel.
• Assemble an utterance.
Execution Component
• •Use psychophysical mechanisms to realize the
utterance.
The changes that are most significant, as
discussed by McNamara (1996: 72) and Celce-
Murcia et al. (1995), are:
• the introduction of affective (non-cognitive)
factors in language use
• •re-labelling •e- knowledge structures•as •e-
topical knowledge, and
• •reconceptualizing strategic competence as a
set of metacognitive strategies.
CELCE-MURCIA, DÖRNYEI AND THURRELL’S MODEL
OF COMMUNICATIVE COMPETENCE
This model is made up of five components:
• Discourse competence
• Actional competence appears as the knowledge
required to understand ‘communicative intent by
performing and interpreting speech acts and
speech act sets’
• Sociocultural competence
• Linguistic Competence
• Strategic Competence
Discourse
Competence,
appears at the Centre of
the model, reunites
cohesion and coherence,
(which were separated by
Bachman
and Palmer.)
We should also note that
unlike Bachman and
Palmer (1996) there is no
treatment of topical
knowledge (or knowledge
of the world), or affective
factors.
Actional
Competence
is said to relate to the
knowledge of speech acts
needed to engage in
interpersonal exchanges (e.g.
greeting and leave-taking,
making introductions, and so
on), impart information, and
express information and
feelings.
It also includes suasion,
dealing with problems (e.g.
complaining or criticizing,
apologizing and forgiving),
and dealing with the future
(expressing wishes, desires,
plans or goals).
Sociocultural
Competence
includes the knowledge related to context
that impacts upon what is said, and how it is
said. Contextual factors include participant
and situational variables, while stylistic
appropriateness relates to politeness
conventions and stylistic variation by register
and formality.
While cultural factors include the
usual dialect and cross-cultural
communication, some background
knowledge may be implied in this
component, as it is said to include social
conventions and awareness of values, beliefs
and living conditions.
Finally, the component includes
non-verbal communication including body
language, proxemics and the use of
silence. However, this section is confounded
with discourse competence as it is said to
include backchannelling behaviour in
addition to non-verbal discourse managing
tactics.
Strategic
Competence
is said to consist of avoidance
strategies, such as avoiding a
topic of conversation, and
achievement strategies, such
as circumlocution or the use
of delexicalized nouns (such
as ‘thing’). Also included are
stalling strategies, and self-
monitoring strategies such as
repair or rephrasing. Finally,
but crucially, interactional
strategies are listed, such as
asking for help, seeking
clarification or checking
that a listener has
comprehended what has
been said.
Littlewood’s Model Of
Communicative Competence
• The final and the most recent framework
or model of communicative competence
reviewed here is the one presented by
Littlewood (2011).
• He also takes Canale
and Swains’ (1980) and Canale’s (1983)
model as the initial model and develops
it by adding a fifth component as well as
adapting the terminology.
Components
Of Littlewood’s Model
• Linguistic competence includes the knowledge of
vocabulary, grammar, semantics and phonology
that have been the traditional focus of second
language learning.
• Discourse competence enables speakers to
engage in continuous discourse, e.g. by linking
ideas in longer written texts, maintaining longer
spoken turns, participating in interaction,
opening conversations and closing them.
• Pragmatic competence enables second language speakers
to use their linguistic resources to convey and interpret
meanings in real situations, including those where they
encounter problems due to gaps in their knowledge.
• Sociolinguistic competence consists primarily of knowledge
of how to use language appropriately in social situations,
e.g. conveying suitable degrees of formality, directness and
so on.
• Sociocultural competence includes awareness of the
cultural knowledge and assumptions that affect the
exchange of meanings and may lead to misunderstandings
in intercultural communication.(p.547)
• This last component introduces
psycholinguistic aspects of second language
proficiency that are not included in the Canale
and Swain's framework but are fundamental
to communicative language use.
THNK?
HOW IS TESTING A PART OF RESEARCH METHODOLOGY
• Language Testing is a part of Applied
Linguistics as Teaching and Practices.
• Language Testing can be used for Data
collection and build upon it for further
research and pedagogical implications.
• Such as development of materials, designing
of syllabi and may suggest approaches and
class methodology as well.
References
• Bachman, L. (1990). Fundamental considerations in language
testing. New York: Oxford University Press.
• Brown, H.D. (2014). Principles of Language Learning and Teaching: A
course in second language acquisition. (6th ed.). USA: Pearson.
• Canale, M. (1983). From communicative competence to
communicative language pedagogy. In J. Richards & R. Schmidt
(Eds.),
• Language and communication (pp. 2-27). London: London Group
Ltd.
• Canale, M., & Swain, M. (1980). Theoretical bases of communicative
approaches to second language teaching. Applied Linguistics, 1, 1-
47.
• Celce-Murcia, M., Dornyei, Z., & Thunrrel, S. (1995). Communicative
competence: A pedagogically motivated model with content
specifications. Issues in Applied Linguistics, 6(2), 5-35.
• Howatt, A.P.R. (1984). A history of English language teaching.
Oxford: Oxford University Press.
• Hymes, H.D. (1967). Models of the interaction of language and
social setting. Journal of Social Issues, XXIII (2), 8-28.
• Hymes, H.D. (1972). On communicative competence. In J.B. Pride
and J. Holmes (eds.) Sociolinguistics. Selected Readings.
• Harmondsworth: Penguin, pp. 269-293.
• Littlewood, W. (2011). Communicative language teaching: An
expanding concept for a changing world. In E. Hinkel (Ed).
Handbook of research in second language teaching and learning:
Volume II. pp. 541-557. UK: Routledge.
• Richards, J.C.,& Rodgers, T.S. (2014). Approaches and Methods in
Language Teaching. (3rd ed.). Cambridge: Cambridge University
Press. Robins, R.H. (1997). A short history of linguistics (4th ed.).
Essex: Addison Wesley.
• Thompson, Geoff (1996). Some
misconceptions about communicative
language teaching. ELT Journal, 50(1), 9–15.
• Wu, W. (2008). Misunderstandings of
communicative language teaching. English
Language Teaching, 1 (1), 50-53.

difference b/w test, assessment, evaluation

  • 1.
    TASK 1 A. Differentiatebetween TEST, EVALUATION, ASSESSMENT,
  • 2.
    A test orquiz is used to examine someone's knowledge of something to determine what he or she knows or has learned. Testing measures the level of skill or knowledge that has been reached. It is an instrument, a tool with which we measure . • Evaluation is the process of making judgments based on criteria and evidence. • Assessment is the process of documenting knowledge, skills, attitudes and beliefs, usually in measurable terms. The goal of assessment is to make improvements, as opposed to simply being judged. In an educational context, assessment is the process of describing, collecting, recording, scoring, and interpreting information about learning.
  • 3.
    Language Testing • LanguageTesting is the practice and study of evaluating the proficiency of an individual in using a particular language effectively. • The activity of developing and using language tests is called Language Testing. As a psychometric activity, language testing traditionally was more concerned with the planning *, production, development and analysis of tests. Recent critical and ethical approaches to language testing have placed more emphasis on the uses of language tests. The purpose of a language test is to determine a person’s knowledge and/or ability in the language and to discriminate that person’s ability from that of others.
  • 4.
    Language Testing • Suchability may be of different kinds, achievement, proficiency or aptitude. Tests, unlike scales, consist of specified tasks through which language abilities are elicited.
  • 5.
    Language Assessment • Theterm language assessment is used in free variation with language testing although it is also used somewhat more widely to include for example classroom testing for learning and institutional examinations. • Language Assessment is a program under the field of applied linguistics that essentially focuses on evaluating a person’s fluency in a language. • The foundation of a language assessment involves its language content standards and language policies • These two determine what a student should learn from a language course and the expectations and goals he should meet by the end of the course.
  • 6.
    Language Assessment • Anotherimportant factor in a language assessment is the language performance standard. This determines the language skills a student should develop in order to pass the assessment. • This can include skills such as reading, writing, speaking, and listening. These skills can be evaluated by, for example, counting the number of pauses within talk time, the use of different syntax and patterns for sentences, and even the knowledge of proper etiquette during situational conversations. • Language Assessment Collecting information on the progress of students’ learning using a variety of procedures (e.g., checklists, formal tests, inventories, self-assessment, writing folders).
  • 7.
    Language Evaluation • LanguageEvaluation is used for various purposes in education. Student evaluation gauges students’ growth, development, and progress against stated learning objectives. • Language Evaluation is Making judgments on the basis of the information collected. • Language Evaluation tells educators the strengths and weaknesses of the program in order that adjustments and adaptations can be made. In addition, teachers grow professionally when they reflect on their own teaching and when they keep informed of current instructional strategies and evaluation methods they may use in their programs
  • 8.
    Language Evaluation Principles a)Evaluation should reflect the stated learning objectives and is integrated with instruction. b) Evaluation is continuous and useful. c) Evaluation expectations should be communicated clearly from the beginning. d) Evaluation should be fair and equitable. e) Evaluation should be constructive. f) Evaluation should be balanced and comprehensive.
  • 9.
  • 10.
    Grammar Translation Method •(W. H. D. Rouse, quoted in Kelly 1969: 53), "to know everything about something rather than the thing itself is GTM“ • Grammar Translation was in fact first known in the United States as the Prussian Method. (A book by B. Sears, an American classics teacher, published in 1845 was entitled The Ciceronian or the I'russian Method of Teaching the Elements of the Latin Language [Kelly1969J.
  • 11.
    Principal Characteristics OfThe Grammar-translation Method • The goal of foreign language study is to learn a language in order to read its literature or in order to benefit from the mental discipline and intellectual development that result from foreign-language study. • GTM is a way of studying a language that approaches the language • first through detailed analysis of its grammar rules, followed by application-of this knowledge to the task of translating sentences and texts into, and out of the target language. • It hence views language learning as consisting of little more than memorizing rules and facts in order to understand manipulate the morphology and syntax of the foreign language. • The first language is maintained as the reference system in the acquisition‘ of the second language" (Stern 1983: 455) . .
  • 12.
    • Reading andwriting are the major focus; little or no systematic attention is paid to listening or speaking. • Vocabulary selection is based solely on the reading texts used, and words are taught through bilingual word lists, dictionary study, and memorization. • In a typical Grammar-Translation text, the grammar rules are presented and illustrated, a list of vocabulary items are presented with their translation equivalents, and translation exercises are prescribed. • The sentence is the basic unit of teaching and language practice. Much of the lesson is devoted to translating sentences into and out of the target language, and it is this focus on the sentence that is a distinctive feature of the method. • Earlier approaches foreign language study used grammar as an aid to the study of texts in a foreign language, But this was thought to be too difficult for students in secondary schools, and the focus on the sentence was an attempt to make language learning easier (see Howatt 1984: 131).
  • 13.
    • Accuracy isemphasized. Students are expected to attain high standards in translation, because of "the high priority attached to meticulous standards o f accuracy which, as well as having an intrinsic moral value, was a prerequisite for passing the increasing number of formal written examinations that grew up during the century" (Howatt 1984: 132). • Grammar is taught deductively - that is, by presentation and study of grammar rules, which are then practiced through translation exercises. In most Grammar-Translation texts, a syllabus was followed for the sequencing of grammar points throughout a text, and there was an attempt to teach grammar in an organized and systematic way. • The student's native language is the medium of instruction. It is used to explain new items and to enable comparisons to be made between the foreign language and the student’s native language.
  • 14.
    Drawbacks of GTM •foreign language learning meant a tedious experience of memorizing endless lists of unusable grammar rules and vocabulary and attempting to produce perfect translations of stilted or literary prose. • It is a method for which there is no theory. There is no literature that offers a rationale or justification for it or that attempts to relate it to issues in linguistics, psychology, or educational theory.
  • 15.
    Audio-lingualism • Audio-lingualism isa method of foreign language teaching where the emphasis is on learning grammatical and phonological structure, especially for speaking and listening. It is based on behaviourism and so relies on formation as a basis for learning, through a great deal of mechanical repetition.
  • 16.
    Background of Audiolingualism •The Coleman Report in 1929 recommended a reading-based approach to foreign language teaching for use in American schools and colleges. • The technique Bloomfield and his colleagues used was sometimes known as the "informant method," since it used a native speaker of the language - the informant - who served as a source of phrases and vocabulary and who provided sentences for imitation, and a linguist, who supervised the learning experience.
  • 17.
    • The languagewas taught by systematic attention to pronunciation and by intensive oral drilling of its basic sentence patterns. Pattern practice was a basic classroom technique. "It is these basic patterns that constitute the learner's task. They require drill, drill, and more drill, and only enough vocabulary to make such drills possible" (Hockett1959). • The format the linguists involved in this project followed was known as the "general form": A lesson began with work on pronunciation, morphology, and grammar, followed by drills and exercises. The guidelines were published as Structural Notes and Corpus: A Basis for the Preparation of Materials to Teach English as a Foreign Language (American Council of Learned Societies 1952). This became an influential document and together with the "general form" was used as a guide to developing English courses for speakers of ten different languages (the famous Spoken Language series), published between 1953 and 1956 (Moulton 1961).
  • 18.
    Approach Theory of Language •The audiolingual approach was also based on the behaviourist theory of learning, which held that language, like other aspects of human activity, is a form of behaviour. ... Spoken language comes before written language. Dialogues and drill are central to the approach. • The theory of language underlying Audiolingualism was derived from a view proposed by American linguists in the 1950s - a view that came to be known as structural linguistics. • The term structural referred to these characteristics: (a) Elements in a language were thought of as being linearly produced in a rule-governed (structured) way. (b) Language samples could be exhaustively described at any structural level of description (phonetic, phonemic, morphological, etc.). (c) Linguistic levels were thought of as systems within systems - that is, as being pyramidal structured; phonemic systems led to morphemic systems, and these in turn led to the higher-level systems of phrases, clauses, and sentences.
  • 19.
    • An importanttenet of structural linguistics was that the primary medium of language is oral: Speech is language. • Since many languages do not have a written form and we learn to speak before we learn to read or write, it was argued that language is "primarily what is spoken and only secondarily what is written" (Brooks 1964). • William Moulton, proclaimed the linguistic principles on which Language teaching methodology should be based: "Language is speech… not writing… a language is a set of habits... Teach the language not about the language…language is what native speakers say… not what someone thinks one ought to say…languages are different”.
  • 20.
    Theory of LanguageLearning • Behaviorism, like structural linguistics, is another antimentalist, empirically based approach to the study of human behavior. • To the behaviorist, the human being is an organism capable of a wide repertoire of behaviors. The occurrence of these behaviors is dependent upon three crucial elements in learning: • a stimulus, which serves to elicit behavior; • a response triggered by a stimulus; • and reinforcement which serves mark the response as being appropriate (or inappropriate) and encourages the repetition (or suppression) of the response in the future (see Skinner 1957; Brown 1980). Representation of this can be seen in Figure.
  • 22.
    Principles of Learningvia Audiolingualism 1. Foreign language learning is basically a process of mechanical habit formation. Good habits are formed by giving correct responses rather than by making mistakes. By memorizing dialogues and performing pattern drills the chances of producing mistakes are minimized. Language is verbal behavior - that is, the automatic production and comprehension of utterances - and can be learned by inducing the students to do likewise. 2. Language skills are learned more effectively if the items to be learned in the target language are presented in spoken form before they are seen in written form. Aura l-oral training is needed to provide the foundation for the development of other language skills. 3. Analogy provides a better foundation for language learning than analysis. Analogy involves the processes of generalization and discrimination. Explanations of rules are therefore not given until students have practiced a pattern in a variety of contexts and arc thought to have acquired a perception of the analogies involved. Drills can enable learners to form correct analogies. Hence the approach to the teaching of grammar is essentially inductive rather than deductive. 4. The meanings that the words of a language have for the native speaker can be learned only in a linguistic and cultural context and not in isola tion. Teaching a language thus involves teaching aspects of the cultural sysrem of the people who speak rhe language (Rivers 1964: 19-22).
  • 23.
    Design • "A radicaltransformation is called for, a new orientation of procedures is demanded, and a thorough house cleaning of methods, materials, texts and tests is unavoidable" (Brooks 1964:50). • Objectives: • first, control of the structures of sound, form, and order in the new language; • second, acquaintance with vocabulary items that bring content into these structures; • and third, meaning, in terms of the significance these verbal symbols have for those who speak the language natively" (Brooks 1964: 113). • Long-range objectives "must be language as the native speaker uses it .... There must be some knowledge of a second language as it is possessed by a true bilingualist" (Brooks1964: 107).
  • 24.
    The syllabus • Audiolingualismis a linguistic, or structure-based, app roach to language teaching. The starting point is a linguistic syllabus, which contains the key items of phonology, morphology, and syntax of the language arranged according to their order of presentation. These may have been derived in part from a contrastive analysis of the differences between the native tongue and the target language, since these differences are thought to be the cause of the major difficulties the learner will encounter. • a lexical syllabus of basic vocabulary items is also usually specified in advance. In Foundations for English Teaching (Fries and Fries 1961), for example, a corpus of structural and lexical items graded into three levels is proposed, together with suggestions as to the situations that could be used to contextualize them. • The language skills are taught in the order of listening, speaking, reading, and writing. Listening is viewed largely as training in aural discrimination of basic sound patterns. The language may be presented entirely orally at first; written representations are usually withheld from learners in earl y stages.
  • 25.
    • The learner'sactivities must at first be confined to the audio lingual and gestural-visual bands of language behavior. ... • Recognition and discrimination are followed by imitation, repetition and memorization. Only when he is thoroughly familiar with sounds, arrangements, and forms docs he center his attention on enlarging his vocabulary …Throughout he concentrates upon gaining accuracy before striving for Auency. (Brooks 1964: 50)
  • 26.
    Types of learningand teaching activities 1. Repetition. The student repeats an utterance aloud as soon as he has heard it. He does this without looking at a printed text. The utterance must be brief enough to be retained by the ear. Sound is as important as form and order. Example: • This is the seventh month. -This is the seventh month. After a student has repeated an utterance, he may repeat it again and add a few words, then repeat that whole utterance and add more words.
  • 27.
    2. Inflection. • Inflection.One word in an utterance appears in another form when repeated. EXAMPLES. • I bought the ticket. – I bought the tickets. • He bought the candy. -She bought the candy.
  • 28.
    3. Replacement • Replacement.One word in an utterance is replaced by another. EXAMPLES. • He bought this house cheap. - He bought it cheap. • Helen left early -She left early. • They gave their boss a watch. -They gave him a watch ....
  • 29.
    4. Restatement • Restatement.The student rephrases an utterance and addresses it to someone else, according to instructions. EXAMPLES. • Tell him to wait for you. -Wait for me. • Ask her how old she is. -How old are you? • Ask John when he began. - John, when did you begin? ..
  • 30.
    5. Completion. • Completion.The student hears an utterance that is complete except for one word, then reappears the utterance in completed form. EXAMPLES. • I'll go my way and you go .... - I'll go my way and you go yours. • We all have ... own troubles. -We all have our own troubles ....
  • 31.
    6. Transposition • Transposition.A change in word order is necessary when a word is added. EXAMPLES . • I'm hungry. (so). -So am I. • I'll never do it again . (neither). – Neither will I... AGREE. EXAMPLES. • He's following us. - I think you're right. • This is good coffee. - It's very good.
  • 32.
    7. Expansion • Expansion.When a word is added it takes a certain place in the sequence. EXAMPLES. • I know him. (hardly). -I hardly know him. • I know him. (well). - I know him well ....
  • 33.
    8. Contraction • Contraction.A single word stands for a phrase or clause. EXAMPLES. • Put your hand on the table. - Put your hand there. • They believe that the earth is flat. - They believe it . ...
  • 34.
    9. Transformation • Transformation.A sentence is transformed by being made negative or interrogative or through changes in tens e, mood, voice, aspect, or modality. EXAMPLES. • He knows my address. • He doesn't know my address. • Does he know my address? • He used to know my address. • If he had known my address,
  • 35.
    10. Integration • Integration.Two separate utterances are integrated into one. EXAMPLES. • They must be honest. This is important. - It is important that they be honest. • I know that man. He is looking for you. - I know the man who is looking for you ....
  • 36.
    11. • Rejoinder. Thestudent makes an appropriate rejoinder to 3 given utterance. He is told in advance to respond in one of the following ways: • Be polite. • Answer the question. • Agree. • Agree emphatically. • Express surprise. • Express regret. • Disagree. • Disagree emphatically. • Question what is said. • Fail to understand. EXAMPLES. • Thank you. - You' re welcome.
  • 37.
    12. Restoration • Restoration.The student is given a sequence of words that have been culled from a sentence but still bear its basic meaning. He uses these words with a minimum of changes and additions to restore the sentence to its original form. He may be told whether the time is present, past, or future. EXAMPLES. • students/waiting/bus -The students are waiting for the bus. • boys/build/house/tree -The boys built a house in a tree.
  • 38.
    Learner Roles • Learnersare viewed as organisms that can be directed by skilled training techniques to produce correct responses. In accordance with behaviorist learning theory, teaching focuses on the external manifestations of learning rather than on the internal processes. • Learners playa reactive role by responding to stimuli, and thus have little control over the content, pace, or style of learning. They are not encouraged to initiate interaction, because this may lead to mistakes. • The fact that In the early stages learners do not always understand the meaning of what they are repeating is not perceived as a drawback, for by listening to the teacher, imitating accurately, and responding to and performing controlled tasks they are learning a new form of verbal behavior.
  • 39.
    Teacher Roles • InAudiolingualism, as in Situational Language Teaching, the teacher's role is central and active; it is a teacher-dominated method. • The teacher models the target language, controls the direction and pace of learning, and monitors and corrects the learners' performance. The teacher must keep the learners attentive by varying drills and tasks and choosing relevant situations to practice structures. • Language learning is seen to result from active verbal interaction between the teacher and the learners.
  • 40.
    The role ofinstructional materials Instructional materials in the Audiolingual Method assist the teacher to: develop language mastery in the learner. They are primarily teacher oriented. • A student textbook is often not used in the elementary phases of a course where students are primarily listening, repeating, and responding. • Tape recorders and audiovisual equipment often have central roles in an audiolingual course. • If the teacher is not a native speaker of the target language, the tape recorder provides accurate models for dialogues and drills. A language laboratory may also be considered essential. It provides the opportunity for further drill work and to receive controlled error free practice of basic structures.
  • 41.
    Procedure • Brooks liststhe following procedures the teacher should adopt in using the Audiolingual Method: • The modeling of all learnings by the teacher. • The subordination of the mother tongue to the second language by rendering English inactive while the new language is being learned. • The early and continued training of the ear and tongue without recourse to graphic symbols. • The learning of structure through the practice of patterns of sound, order, and form, rather than by explanation. • The gradual substitution of graphic symbols for sounds after sounds arc thoroughly • known.
  • 42.
    • The summarizingof the main principles of structure for the student's use when the structures are already familiar, especially when they differ from those of the mother tongue… • The shortening of the time span between a performance and the pronouncement of its rightness or wrongness, without interrupting the response. This enhances the factor of reinforcement in learning. • The minimizing of vocabulary until all common structures have been learned. • The study of vocabulary only in context. • Sustained practice in the use of the language only in the molecular form of speaker-hearer-situation. • Practice In translation only as a literary e::ercise at an advanced level. (Brooks 1964: 142)
  • 43.
  • 44.
    COMMUNIVATIVE COMPETENCE MODEL Discuss inrelation to works of : Dell Hymes, Bachman, Cecle, Dornyey, Swain and Canale
  • 45.
    What is CommunicativeCompetence? • The term communicative competence refers to both the tacit knowledge of a language and the ability to use it effectively. It's also called communication competence. ... Most scholars now consider linguistic competence to be a part of communicative competence.
  • 46.
    Model of DellHymes • Communicative competence is a term coined by Dell Hymes in 1966 in reaction to Noam Chomsky's (1965) notion of “linguistic competence”. ... In fact, it is one of the four components of communicative competence: linguistic, sociolinguistic, discourse, and strategic competence.
  • 49.
  • 50.
    Communication Competence has threedimensions: 1. Adaptability - Competent communicators assess situations and when necessary adapt the expectations and behaviors accordingly. 2. Appropriateness - Competence means employing communication behaviors that both you and others judge to be appropriate to the situation. 3. Effectiveness - Competent communication behaviors, as evaluated by oneself and others, is effective in achieving one's communication goals.
  • 51.
    Collaborative Communication Skills •Communication competence in conflict situations is necessary to promote collaborative interaction. The "communication competence" skills of collaboration include: a. Listening skills b. Questioning skills c. Feedback skills d. Modeling skills e. Self-monitoring skills f. Dialogue skills g. Collaborative argument
  • 52.
    Listening Skills Active, open-mindedlistening is essential. Guidelines include: • Commit to understanding; paraphrase and acknowledge • Focus on the essential message rather than detail • Provide undivided attention; avoid interruption • Withhold judgment; maintain an open mind
  • 53.
    Questioning Skills Questioning isboth a way to learn and to empower others. Questions should be thoughtful and constructive. Types of questions include: • Clarification - questions to better understand (e.g., "Who," What," "When") • Probing - questions to learn more (e.g., "Why") • Hypothesis/scenario testing (e.g., alternatives) - questions to explore alternatives and introduce new perspectives (e.g., "What if") • Doubt raising - asking critical questions, exploring feasibility (e.g., "How," "What about") • Evaluation - questions to assess issues, ideas and proposals.
  • 54.
    Feedback Skills Parties needto provide regular, constructive feedback to one another. Specific communication techniques include : • "I" message feedback - use statements that begin with "I" (focus on you). Appropriate, relevant self-disclosure - disclose information that is relevant to the present situation. Description of feelings - try to describe your feeling with "I" messages rather than expressing them (e.g., "I get so frustrated when . . ." rather than "you are so inconsiderate when . . .") • Perception check - Check out the feelings, thoughts, intentions, and meanings you perceive rather than assuming them to be true. This may be particularly important when interpreting nonverbal behavior. • Behavior description - describe as accurately and objectively as possible the behavior you see that concerns you. • Specificity via indexing and dating - be specific about what has occurred and when it occurred.
  • 55.
    Modeling Skills • Weserve as models for others; spouses and partners, children, friends, co-workers, fellow community members, clients, etc. If we expect competent and collaborative communication behavior from others, we need to model that behavior ourselves. Demonstrate desired communication behavior • Invite feedback and criticism of one's own behavior • "Meta-communicate" - talk with one another about how well you are communicating and how communication can be improved.
  • 56.
    Self-Monitoring Skills Communicating wellincludes a heightened awareness of our own behavior. We need to consider our own behavior in a number of areas : • Semantic sensitivity - monitoring the language we use and be sensitive to the others' interpretations, the meanings we intend, and the meanings others construct. • Nonverbal sensitivity - monitoring our nonverbal behaviors and be sensitive to others' interpretations of those behaviors; welcoming others' concerns about our behaviors. • Face sensitivity - monitoring our verbal and nonverbal behaviors so as to minimize threats to another party's "face." • Cultural sensitivity - monitoring our verbal and nonverbal behaviors so as to respect and be sensitive to cultural norms, values, and meanings. • Personal identity sensitivity - monitoring our verbal and nonverbal behaviors so as to minimize threats to another party's identity and sense of self. • Stress sensitivity - assessing the situation and monitoring our actions to be responsive to the stress and pressures the other party is experiencing. • Time sensitivity - assessing the situation and monitoring our actions so that we time our confrontation, feedback, and intervention constructively and appropriately.
  • 57.
    Dialogue Skills Competent communicationinteraction in collaboration often occurs as dialogue. Dialogue emphasizes mutual learning, recognition, and empowerment. Dialogue is fostered through the following techniques (in addition to the other six communication competence skills areas): • Perspective taking - trying to understand the other person's point of view or experience thoughtfully (cognitively). • Empathy - trying to understand the other person's experience or viewpoint emotionally (affectively). • Bilateral focus, role reversal, and mirroring - techniques designed to promote perspective taking, empathy, and mutual learning . • Mutual (other and self centeredness) - focusing on the interests of all primary parties. • Patience and tolerance - giving people time to contemplate, speak, and respond. • Equal opportunity/time/turns - supporting everyone's opportunity to participate. • Acknowledgement and reinforcement- recognition for people's contributions and commitment.
  • 58.
    Collaborative Argument Conditions: • Valuingdisagreement • Desire to learn • Willingness to risk • Open-mindedness • Distinguish between arguers and arguments • Positive regard for the other • Ethical responsibility Skills - Inquiry and advocacy • Questions • Reason-giving and explanation • Case building and modification; individual and joint • Refutation and constructive criticism • Values discussion • Reflection
  • 59.
    Canale and Swain’sModel It includes two components: • Communicative competence (a model of knowledge) • Actual communication
  • 60.
    Components of Model CommunicativeCompetence • grammatical competence: the knowledge of grammar, lexis, morphology, syntax, semantics and phonology • sociolinguistic knowledge: the knowledge of the sociocultural rules of language use and rules of discourse • strategic competence: the knowledge of how to overcome problems when faced with difficulties in communication. Actual Knowledge • discourse competence: the demonstration of knowledge in actual language performance.
  • 61.
    Four Elements ofDefinition of Communication Competence by Canale and Swain: 1 – Grammatical Competence: words and rules 2 – Sociolinguistic Competence: appropriateness 3 – Discourse Competence: cohesion and coherence 4 – Strategic Competence: appropriate use of communicative strategies.
  • 62.
    Relation with Testing •the distinction between communicative competence and actual performance means that tests should contain tasks that require actual performance as well as tasks or item types that measure knowledge. • these task types would allow test takers to demonstrate their knowledge in action. • This is a theoretical rationale for the view that pencil and paper tests of knowledge alone cannot directly indicate whether a language learner can actually speak or write in a communicative situation.
  • 63.
    Cont. • as communicativecompetence was viewed as knowledge, discrete point tests were seen as useful for some purposes. • Discrete point tests – using items that tested just one isolated item of grammar, for example – had been heavily criticized in the communicative revolution of the 1970s (see Fulcher, 2000a), but Canale and Swain argued that this criticism was not theoretically sound.
  • 64.
    Cont. • the model,especially if it were more ‘fine grained’, could be used to develop criteria for the evaluation of language performance, at different levels of proficiency. • It is clear that the implications of a model of language competence and use have much to say about how we evaluate language performance, award a score to that performance and therefore interpret the score in terms of what we hypothesize the test taker is able to do in non- test situations.
  • 65.
    BACHMAN’S MODEL OFCOMMUNICATIVE LANGUAGE ABILITY (CLA) • Firstly, it clearly distinguishes between what constitutes ‘knowledge’ and what constitutes a ‘skill’, which was left unclear in the model of Canale; • Secondly, it explicitly ‘attempts to characterize the processes by which the various components interact with each other and with the context in which language use occurs’ (Bachman, 1990: 81)
  • 66.
    Components of Bachman’sModel • language competence (knowledge); • strategic competence (the ‘capacity for implementing the components of language competence in contextualized communicative language use’, Strategic competence is also said to be affected by the knowledge structures (world knowledge) of the language user. • and psychophysiological mechanisms, which enable ‘the actual execution of language as a physical phenomenon’.
  • 68.
    Elements Of DiscourseCompetence Cohesion • Cohesion occurs explicitly under textual competence, Coherence • coherence as a title disappears and is subsumed under illocutionary competence.
  • 70.
    • The left-handbranch of the tree concerns the formal aspects of language usage, • comprising grammatical competence and textual competence. • The latter concerns knowledge of how texts (spoken or written) are structured so that they are recognized as conventional by hearers or readers. • The right-hand side of the tree is now described by the superordinate term pragmatic competence, which is defined as the acceptability of utterances within specific contexts of language use, and rules determining the successful use of language within specified contexts.
  • 71.
    Pragmatic Competence, • Pragmaticcompetence is therefore broken into two further components. 1. Illocutionary competence concerns the performance of language functions, as described by Halliday (1973), 2. and Speech Acts (Austin, 1962).
  • 72.
    The Functions InModel i. Ideational: expressing propositions, information or feelings ii. Manipulative: affecting the world around us, including: a. Instrumental: getting things done through the use of speech acts •b. Regulatory: controlling the behaviour of others c. Interactional: managing interpersonal relationships iii. Heuristic: extending our knowledge of the world iv. Imaginative: the humorous or aesthetic use of language.
  • 73.
    Sociolinguistic Competence • Sociolinguisticcompetence is defined as ‘the sensitivity to, or control of the conventions of language use that are determined by the features of the specific language use. • context; it enables us to perform language functions in ways that are appropriate to that context’ (Bachman, 1990: 94)
  • 74.
    Sociolinguistic Components a) dialector variety b) •differences in register i. field of discourse (context) ii. mode of discourse (discourse domain) iii. style of discourse (frozen, formal, consultative, casual, intimate) c) •sensitivity to naturalness (what we would expect a native to say in the context) d) •cultural references and figures of speech
  • 75.
    Strategic Competence • Itis strategic competence that now drives the model of the ability for language use. • Bachman argues that strategic competence is best seen in terms of a psycholinguistic model of speech production, made up of three components: a. Assessment b. Planning c. Execution
  • 76.
    Assessment Component • •Identifyinformation needed for realizing a communicative goal in a particular context. • •Decide which language competences we have to achieve the goal. • Decide which abilities and knowledge we share with our interlocutor. • •Evaluate the extent to which communication is successful.
  • 77.
    Planning component • Retrieveinformation from language competence. • Select modality or channel. • Assemble an utterance.
  • 78.
    Execution Component • •Usepsychophysical mechanisms to realize the utterance.
  • 79.
    The changes thatare most significant, as discussed by McNamara (1996: 72) and Celce- Murcia et al. (1995), are: • the introduction of affective (non-cognitive) factors in language use • •re-labelling •e- knowledge structures•as •e- topical knowledge, and • •reconceptualizing strategic competence as a set of metacognitive strategies.
  • 81.
    CELCE-MURCIA, DÖRNYEI ANDTHURRELL’S MODEL OF COMMUNICATIVE COMPETENCE This model is made up of five components: • Discourse competence • Actional competence appears as the knowledge required to understand ‘communicative intent by performing and interpreting speech acts and speech act sets’ • Sociocultural competence • Linguistic Competence • Strategic Competence
  • 83.
    Discourse Competence, appears at theCentre of the model, reunites cohesion and coherence, (which were separated by Bachman and Palmer.) We should also note that unlike Bachman and Palmer (1996) there is no treatment of topical knowledge (or knowledge of the world), or affective factors.
  • 84.
    Actional Competence is said torelate to the knowledge of speech acts needed to engage in interpersonal exchanges (e.g. greeting and leave-taking, making introductions, and so on), impart information, and express information and feelings. It also includes suasion, dealing with problems (e.g. complaining or criticizing, apologizing and forgiving), and dealing with the future (expressing wishes, desires, plans or goals).
  • 85.
    Sociocultural Competence includes the knowledgerelated to context that impacts upon what is said, and how it is said. Contextual factors include participant and situational variables, while stylistic appropriateness relates to politeness conventions and stylistic variation by register and formality. While cultural factors include the usual dialect and cross-cultural communication, some background knowledge may be implied in this component, as it is said to include social conventions and awareness of values, beliefs and living conditions. Finally, the component includes non-verbal communication including body language, proxemics and the use of silence. However, this section is confounded with discourse competence as it is said to include backchannelling behaviour in addition to non-verbal discourse managing tactics.
  • 86.
    Strategic Competence is said toconsist of avoidance strategies, such as avoiding a topic of conversation, and achievement strategies, such as circumlocution or the use of delexicalized nouns (such as ‘thing’). Also included are stalling strategies, and self- monitoring strategies such as repair or rephrasing. Finally, but crucially, interactional strategies are listed, such as asking for help, seeking clarification or checking that a listener has comprehended what has been said.
  • 87.
    Littlewood’s Model Of CommunicativeCompetence • The final and the most recent framework or model of communicative competence reviewed here is the one presented by Littlewood (2011). • He also takes Canale and Swains’ (1980) and Canale’s (1983) model as the initial model and develops it by adding a fifth component as well as adapting the terminology.
  • 88.
    Components Of Littlewood’s Model •Linguistic competence includes the knowledge of vocabulary, grammar, semantics and phonology that have been the traditional focus of second language learning. • Discourse competence enables speakers to engage in continuous discourse, e.g. by linking ideas in longer written texts, maintaining longer spoken turns, participating in interaction, opening conversations and closing them.
  • 89.
    • Pragmatic competenceenables second language speakers to use their linguistic resources to convey and interpret meanings in real situations, including those where they encounter problems due to gaps in their knowledge. • Sociolinguistic competence consists primarily of knowledge of how to use language appropriately in social situations, e.g. conveying suitable degrees of formality, directness and so on. • Sociocultural competence includes awareness of the cultural knowledge and assumptions that affect the exchange of meanings and may lead to misunderstandings in intercultural communication.(p.547)
  • 90.
    • This lastcomponent introduces psycholinguistic aspects of second language proficiency that are not included in the Canale and Swain's framework but are fundamental to communicative language use.
  • 91.
    THNK? HOW IS TESTINGA PART OF RESEARCH METHODOLOGY
  • 92.
    • Language Testingis a part of Applied Linguistics as Teaching and Practices. • Language Testing can be used for Data collection and build upon it for further research and pedagogical implications. • Such as development of materials, designing of syllabi and may suggest approaches and class methodology as well.
  • 93.
    References • Bachman, L.(1990). Fundamental considerations in language testing. New York: Oxford University Press. • Brown, H.D. (2014). Principles of Language Learning and Teaching: A course in second language acquisition. (6th ed.). USA: Pearson. • Canale, M. (1983). From communicative competence to communicative language pedagogy. In J. Richards & R. Schmidt (Eds.), • Language and communication (pp. 2-27). London: London Group Ltd. • Canale, M., & Swain, M. (1980). Theoretical bases of communicative approaches to second language teaching. Applied Linguistics, 1, 1- 47. • Celce-Murcia, M., Dornyei, Z., & Thunrrel, S. (1995). Communicative competence: A pedagogically motivated model with content specifications. Issues in Applied Linguistics, 6(2), 5-35.
  • 94.
    • Howatt, A.P.R.(1984). A history of English language teaching. Oxford: Oxford University Press. • Hymes, H.D. (1967). Models of the interaction of language and social setting. Journal of Social Issues, XXIII (2), 8-28. • Hymes, H.D. (1972). On communicative competence. In J.B. Pride and J. Holmes (eds.) Sociolinguistics. Selected Readings. • Harmondsworth: Penguin, pp. 269-293. • Littlewood, W. (2011). Communicative language teaching: An expanding concept for a changing world. In E. Hinkel (Ed). Handbook of research in second language teaching and learning: Volume II. pp. 541-557. UK: Routledge. • Richards, J.C.,& Rodgers, T.S. (2014). Approaches and Methods in Language Teaching. (3rd ed.). Cambridge: Cambridge University Press. Robins, R.H. (1997). A short history of linguistics (4th ed.). Essex: Addison Wesley.
  • 95.
    • Thompson, Geoff(1996). Some misconceptions about communicative language teaching. ELT Journal, 50(1), 9–15. • Wu, W. (2008). Misunderstandings of communicative language teaching. English Language Teaching, 1 (1), 50-53.

Editor's Notes

  • #4 * Dr. Aleem’s addition