1
CCeennttrree ddee DDrrooiitt MMaarriittiimmee && ddeess TTrraannssppoorrttss
FFaaccuullttéé ddee DDrrooiitt eett ddee SScciieenncceess PPoolliittiiqquueess PPaauull CCéézzaannnnee
AAiixx--eenn--PPrroovveennccee
LLaa mmiissee eenn aapppplliiccaattiioonn
dduu CCooddee IISSPPSS
PPaarr AAnnggéélliiqquuee MMoorroossii
DDiirriiggéé ppaarr CChhrriissttiiaann SSCCAAPPEELL eett PPiieerrrree BBoonnaassssiieess
2
MMaasstteerr IIII DDrrooiitt MMaarriittiimmee && ddeess TTrraannssppoorrttss
PPrroommoottiioonn 22000055
SSoommmmaaiirree
GGlloossssaaiirree pp..33
IInnttrroodduuccttiioonn pp..55
II LLaa mmeennaaccee aaccttuueellllee pp..77
11..11 HHiissttoorriiqquuee pp..77
11..22 LLaa ssiittuuaattiioonn aaccttuueellllee pp..1144
11..33 LLeess oobbjjeeccttiiffss pprriinncciippaauuxx pp..2255
IIII LLaa mmiissee eenn aapppplliiccaattiioonn aauu qquuoottiiddiieenn pp..2266
22..11 LLeess tteexxtteess ccoommpplléémmeennttaaiirreess eenn mmaattiièèrree ddee ssûûrreettéé dduu ttrraannssppoorrtt mmaarriittiimmeepp..2266
22..22 LL''oorrggaanniissaattiioonn ffrraannççaaiissee pp..4466
22..33 LLeess nnaavviirreess//lleess aarrmmaatteeuurrss pp..5511
22..44 LLeess ppoorrttss pp..5555
22..55 LLeess ggoouuvveerrnneemmeennttss pp..6622
22..66 LLeess ggrraannddeess lliiggnneess ddee ll''aapppplliiccaattiioonn ddaannss llee rreessttee dduu mmoonnddee pp..6622
22..77 LLeess ttaauuxx ddee ccoonnffoorrmmiittéé aauuxx mmeessuurreess IISSPPSS pp..7711
IIIIII CCoonnssééqquueenncceess eett ssoolluuttiioonnss pp..7744
33..11 LLeess nnoouuvveelllleess ccllaauusseess ddeess cchhaarrtteess ppaarrttiieess pp..7744
33..22 LLeess ddiiffffiiccuullttééss nnééeess ddee ll’’aapppplliiccaattiioonn ddiirreeccttee pp..7766
33..33 CCoommmmeenntt aaccccrrooîîttrree llaa ssûûrreettéé mmaarriittiimmee ?? pp..7788
33..44 LLeess ddéérriivveess àà éévviitteerr pp..8844
CCoonncclluussiioonn pp..8888
AAnnnneexxeess pp..9911
TTaabbllee ddeess aannnneexxeess pp..9922
AAnnnneexxee II :: LLee CCooddee IISSPPSS,, ppaarrttiiee AA pp..9933
AAnnnneexxee IIII :: SSttaattiissttiiqquueess ssuurr lleess aacctteess ddee vviioolleennccee eenn mmeerr pp..110088
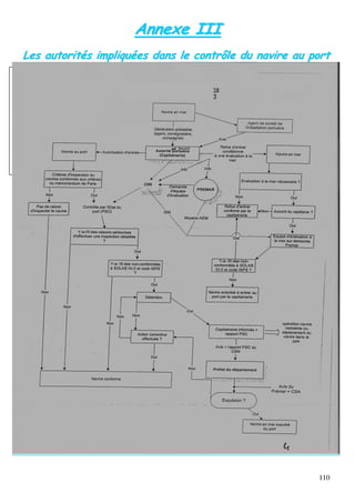
AAnnnneexxee IIIIII:: LLeess aauuttoorriittééss iimmpplliiqquuééeess ddaannss llee ccoonnttrrôôllee dduu nnaavviirree aauu ppoorrtt pp..111111
AAnnnneexxee IIVV:: LLeess ééqquuiippeemmeennttss ddee ssûûrreettéé pp..111122
AAnnnneexxee VV :: LLeess ttaauuxx ddee ccoonnffoorrmmiittéé iinntteerrnnaattiioonnaauuxx aauu CCooddee IISSPPSS pp..111144
3
BBiibblliiooggrraapphhiiee pp..111188
TTaabblleess ddeess mmaattiièèrreess pp..112211
GGlloossssaaiirree
AAFFFFMMAARR :: AAffffaaiirreess mmaarriittiimmeess
AAIISS :: AAuuttoommaattiicc IIddeennttiiffiiccaattiioonn SSyysstteemm
SSyyssttèèmmee aauuttoommaattiiqquuee dd’’iiddeennttiiffiiccaattiioonn
AASSEEAANN :: AAssssoocciiaattiioonn ooff SSoouutthh EEaasstt AAssiiaann NNaattiioonnss
AAssssoocciiaattiioonn ddeess nnaattiioonnss dduu SSuudd--eesstt aassiiaattiiqquuee
CCGGVVMMSSLL :: CCoorrppoorraattiioonn ddee ggeessttiioonn ddee llaa VVooiiee mmaarriittiimmee dduu SSaaiinntt--LLaauurreenntt
CCSSNN :: CCeennttrree ddee ssééccuurriittéé ddeess nnaavviirreess
CCSSOO :: CCoommppaannyy SSeeccuurriittyy OOffffiicceerr
AAggeenntt ddee ssûûrreettéé ddee llaa ccoommppaaggnniiee ((AASSCC))
CCSSRR :: CCoonnttiinnuuoouuss SSyynnooppssiiss RReeccoorrdd
FFiicchhee ssyynnooppttiiqquuee ccoonnttiinnuuee ((FFSSCC))
DDooSS :: DDeeccllaarraattiioonn ooff SSeeccuurriittyy
DDééccllaarraattiioonn ddee ssûûrreettéé
FFCCLL :: FFuullll CCoonnttaaiinneerr LLooaadd
CCoonntteenneeuurr ccoommpplleett
IIAAGGSS :: IInnssttiittuuttee ffoorr tthhee AAnnaallyyssiiss ooff GGlloobbaall SSeeccuurriittyy
IInnssttiittuutt dd’’aannaallyysseess ssuurr llaa ssûûrreettéé iinntteerrnnaattiioonnaallee
IIIIFF :: IInntteerrnnaattiioonnaall IIssllaammiicc FFrroonntt
FFrroonntt iinntteerrnnaattiioonnaall iissllaammiiqquuee
IILLOO :: IInntteerrnnaattiioonnaall LLaabboouurr OOrrggaanniizzaattiioonn
OOrrggaanniissaattiioonn IInntteerrnnaattiioonnaallee dduu TTrraavvaaiill ((OOIITT))
IIMMBB :: IInntteerrnnaattiioonnaall MMaarriittiimmee BBuurreeaauu
BBuurreeaauu MMaarriittiimmee IInntteerrnnaattiioonnaall ((BBMMII))
IIMMOO :: IInntteerrnnaattiioonnaall MMaarriittiimmee OOrrggaanniizzaattiioonn
OOrrggaanniissaattiioonn MMaarriittiimmee IInntteerrnnaattiioonnaallee ((OOMMII))
IISSMM CCooddee :: IInntteerrnnaattiioonnaall SSaaffeettyy MMaannaaggeemmeenntt CCooddee
CCooddee iinntteerrnnaattiioonnaall ddee ggeessttiioonn ddee llaa ssééccuurriittéé ddeess nnaavviirreess ((CCooddee IISSMM))
IISSPPSS CCooddee :: IInntteerrnnaattiioonnaall SShhiipp aanndd PPoorrtt FFaacciilliittyy SSeeccuurriittyy CCooddee
CCooddee ppoouurr llaa ssûûrreettéé ddeess nnaavviirreess eett ddeess iinnssttaallllaattiioonnss ppoorrttuuaaiirreess ((CCooddee IISSPPSS))
4
IISSEEAASS :: IInnssttiittuuttee ooff SSoouutthh EEaasstt AAssiiaann SSttuuddiieess
IInnssttiittuutt dd’’ééttuuddeess dduu SSuudd--eesstt aassiiaattiiqquuee
IISSSSCC :: IInntteerrnnaattiioonnaall SShhiipp SSeeccuurriittyy CCeerrttiiffiiccaattee
CCeerrttiiffiiccaatt iinntteerrnnaattiioonnaall ddee ssûûrreettéé dduu nnaavviirree ((CCIISSNN))
LLCCLL :: LLeessss tthhaann CCoonnttaaiinneerr LLooaadd
CCoonntteenneeuurr ddee ggrroouuppaaggee
MMSSCC :: MMaarriittiimmee SSaaffeettyy CCoommmmiitttteeee
CCoommiittéé ddee llaa ssééccuurriittéé mmaarriittiimmee
NNAATTOO :: NNoorrtthh AAttllaannttiicc TTrreeaattyy OOrrggaanniissaattiioonn
OOrrggaanniissaattiioonn dduu TTrraaiittéé ddee ll’’AAttllaannttiiqquuee NNoorrdd ((OOTTAANN))
PPAAMM :: PPoorrtt AAuuttoonnoommee ddee MMaarrsseeiillllee
PPFFSSAA :: PPoorrtt FFaacciilliittyy SSeeccuurriittyy AAsssseessssmmeenntt
EEvvaalluuaattiioonn ddee ssûûrreettéé ddeess iinnssttaallllaattiioonnss ppoorrttuuaaiirreess ((EESSIIPP))
PPFFSSOO :: PPoorrtt FFaacciilliittyy SSeeccuurriittyy OOffffiicceerr
AAggeenntt ddee ssûûrreettéé ddee ll’’iinnssttaallllaattiioonn ppoorrttuuaaiirree ((AASSIIPP))
PPFFSSPP :: PPoorrtt FFaacciilliittyy SSeeccuurriittyy PPllaann
PPllaann ddee ssûûrreettéé ddee ll’’iinnssttaallllaattiioonn ppoorrttuuaaiirree ((PPSSIIPP))
RRSSOO :: RReeccooggnniizzeedd SSeeccuurriittyy OOrrggaanniizzaattiioonn
OOrrggaanniissmmee ddee ssûûrreettéé rreeccoonnnnuu ((OOSSRR))
SSAAAAGG :: SSoouutthh AAssiiaa AAnnaallyyssiiss GGrroouupp
GGrroouuppee dd’’aannaallyysseess dd’’AAssiiee dduu SSuudd
SSSSAA :: SShhiipp SSeeccuurriittyy AAsssseessssmmeenntt
EEvvaalluuaattiioonn ddee ssûûrreettéé ddeess nnaavviirreess ((EESSNN))
SSSSAASS :: SShhiipp SSeeccuurriittyy AAlleerrtt SSyysstteemm
SSyyssttèèmmee dd’’aalleerrttee ddee ssûûrreettéé dduu nnaavviirree ((SSAASSNN))
SSSSOO :: SShhiipp SSeeccuurriittyy OOffffiicceerr
AAggeenntt ddee ssûûrreettéé dduu nnaavviirree ((AASSNN))
SSSSPP :: SShhiipp SSeeccuurriittyy PPllaann
PPllaann ddee ssûûrreettéé dduu nnaavviirree ((PPSSNN))
SSoocc :: SSttaatteemmeenntt ooff CCoommpplliiaannccee
DDééccllaarraattiioonn ddee ccoonnffoorrmmiittéé
SSOOLLAASS :: SSaaffeettyy ooff LLiiffee aatt SSeeaa CCoonnvveennttiioonn
CCoonnvveennttiioonn ppoouurr llaa ssaauuvveeggaarrddee ddee llaa vviiee hhuummaaiinnee eenn mmeerr
UUNNCCIITTRRAALL :: UUnniitteedd NNaattiioonnss CCoommmmiissssiioonn oonn IInntteerrnnaattiioonnaall TTrraaddee LLaaww
CCoommmmiissssiioonn ddeess NNaattiioonnss UUnniieess ppoouurr llee ddrrooiitt ccoommmmeerrcciiaall iinntteerrnnaattiioonnaall ((CCNNUUDDCCII))
UUNNCCTTAADD :: UUnniitteedd NNaattiioonnss CCoonnffeerreennccee oonn TTrraaddee aanndd DDeevveellooppmmeenntt
5
CCoonnfféérreennccee ddeess NNaattiioonnss UUnniieess ssuurr llee ccoommmmeerrccee eett llee ddéévveellooppppeemmeenntt ((CCNNUUCCEEDD))
VVMMSSLL :: VVooiiee mmaarriittiimmee dduu SSaaiinntt--LLaauurreenntt
WWCCOO :: WWoorrlldd CCuussttoommss OOrrggaanniizzaattiioonn
OOrrggaanniissaattiioonn MMoonnddiiaallee ddeess DDoouuaanneess ((OOMMDD))
IInnttrroodduuccttiioonn
LL’’aaccttiivviittéé mmaarriittiimmee ccoonnssttiittuuee llee ccœœuurr dduu ccoommmmeerrccee iinntteerrnnaattiioonnaall.. SSoonn ppooiiddss eesstt tteell qquu’’aapprrèèss lleess
aatttteennttaattss dduu 1111 sseepptteemmbbrree 22000011,, iill ééttaaiitt iinnccoonncceevvaabbllee ddee nnee ppaass ll’’iinnttééggrreerr ddaannss llaa ppoolliittiiqquuee gglloobbaallee ddee ssûûrreettéé
aalloorrss mmiissee eenn ppllaaccee.. DDèèss nnoovveemmbbrree 22000011,, lloorrss ddee ssaa 2222èèmmee
sseessssiioonn,, ll’’OOrrggaanniissaattiioonn mmaarriittiimmee iinntteerrnnaattiioonnaallee
((OOMMII)) ddeemmaannddee àà ddeeuuxx ddee sseess ccoommiittééss11
ddee ss’’aatttteelleerr àà llaa ccrrééaattiioonn ddee nnoorrmmeess ddee ssûûrreettéé vviissaanntt lleess nnaavviirreess eett lleess
ppoorrttss.. PPuuiiss,, ssuuiittee àà llaa CCoonnfféérreennccee ddiipplloommaattiiqquuee qquuii ss’’eesstt tteennuuee dduu 99 aauu 1133 ddéécceemmbbrree 22000022 aauu ssiièèggee ddee ll’’OOMMII àà
LLoonnddrreess,, uunn cceerrttaaiinn nnoommbbrree dd’’aammeennddeemmeennttss àà ll’’aannnneexxee ddee llaa CCoonnvveennttiioonn iinntteerrnnaattiioonnaallee ppoouurr llaa ssaauuvveeggaarrddee ddee llaa
vviiee hhuummaaiinnee eenn mmeerr tteellllee qquuee mmooddiiffiiééee,, ddiittee CCoonnvveennttiioonn SSOOLLAASS ddee 1199774422
,, aa ééttéé aaddooppttéé eenn pprréésseennccee ddee 110088
ddeess ggoouuvveerrnneemmeennttss oorriiggiinneelllleemmeenntt ccoonnttrraaccttaannttss aaiinnssii qquuee dd’’oobbsseerrvvaatteeuurrss ddee ppaayyss mmeemmbbrreess,, ddee ppaayyss aassssoocciiééss,,
dd’’aaggeenncceess ssppéécciiaalliissééeess ddeess NNaattiioonnss UUnniieess,, dd’’oorrggaanniissaattiioonnss iinntteerrggoouuvveerrnneemmeennttaalleess,, eett dd’’oorrggaanniissaattiioonnss nnoonn--
ggoouuvveerrnneemmeennttaalleess33
.. LLeess mmeessuurreess qquuii oonntt llee pplluuss rréévvoolluuttiioonnnnéé llee sseecctteeuurr mmaarriittiimmee ccoonncceerrnneenntt llaa mmiissee eenn ppllaaccee
dduu CCooddee iinntteerrnnaattiioonnaall ppoouurr llaa ssûûrreettéé ddeess nnaavviirreess eett ddeess iinnssttaallllaattiioonnss ppoorrttuuaaiirreess,, llee CCooddee IISSPPSS44
.. DDeevvaanntt
ll’’uurrggeennccee ddee llaa ssiittuuaattiioonn,, llaa pprrooccéédduurree ddee ll’’aammeennddeemmeenntt ttaacciittee aa ééttéé uuttiilliissééee.. LLaa rrèèggllee dd’’aaddooppttiioonn aa ééttéé llaa
ssuuiivvaannttee :: pplluuss dd’’uunn ttiieerrss ddeess ggoouuvveerrnneemmeennttss ccoonnttrraaccttaannttss àà llaa CCoonnvveennttiioonn,, oouu ddeess ggoouuvveerrnneemmeennttss
ccoonnttrraaccttaannttss ddoonntt lleess ffllootttteess mmaarrcchhaannddeess rreepprréésseennttaaiieenntt aauu mmooiinnss 5500%% dduu ttoonnnnaaggee bbrruutt ddee llaa fflloottttee mmoonnddiiaallee
ddeess nnaavviirreess ddee ccoommmmeerrccee,, ddeevvaaiieenntt mmaanniiffeesstteerr lleeuurr ooppppoossiittiioonn aavvaanntt llee 11eerr
jjaannvviieerr 22000044..
LLee CCooddee IISSPPSS eesstt eennttrréé eenn vviigguueeuurr llee jjeeuuddii 11eerr
jjuuiilllleett 22000044,, ssooiitt àà ppeeiinnee 1188 mmooiiss aapprrèèss ssaa ccoonncceeppttiioonn..
IIll rreellèèvvee ddee llaa ssûûrreettéé mmaarriittiimmee55
–– àà ssaavvooiirr llaa pprrootteeccttiioonn ddeess nnaavviirreess ccoonnttrree lleess pprraattiiqquueess ccrriimmiinneelllleess ppoouuvvaanntt
ssuurrvveenniirr eenn mmeerr ––,, àà nnee ppaass ccoonnffoonnddrree aavveecc llaa ssééccuurriittéé mmaarriittiimmee –– àà ssaavvooiirr llaa pprréévveennttiioonn ddeess rriissqquueess dd’’oorriiggiinnee
nnaattuurreellllee ((tteemmppêêtteess,, ttyypphhoonnss,, ccyycclloonneess)) oouu pprroovvooqquuééss ppaarr llaa nnaavviiggaattiioonn mmaarriittiimmee ((éécchhoouueemmeennttss,, iinncceennddiieess,,
eexxpplloossiioonnss)) ––.. CCeettttee llééggiissllaattiioonn eesstt ttoouutteeffooiiss ttrrèèss oorriieennttééee vveerrss llee tteerrrroorriissmmee mmaarriittiimmee eett nn’’aabboorrddee qquuee ppeeuu oouu
ppaass lleess aauuttrreess pprroobblléémmaattiiqquueess lliiééeess àà llaa ssûûrreettéé mmaarriittiimmee tteelllleess qquuee llaa ppiirraatteerriiee,, lleess ppaassssaaggeerrss ccllaannddeessttiinnss,, llee
ttrraaffiicc ddee ssttuuppééffiiaannttss ppaarr mmeerr,, aalloorrss qquu’’eelllleess ssoonntt ppoouurrttaanntt nneetttteemmeenntt pplluuss ccoonnccrrèètteess..
CCee CCooddee eesstt ccoommppoosséé ddee ddeeuuxx ppaarrttiieess,, llaa ppaarrttiiee AA ééttaanntt aauuttoommaattiiqquueemmeenntt oobblliiggaattooiirree eett llaa ppaarrttiiee BB
nn’’ééttaanntt ppaass ddiirreecctteemmeenntt eexxééccuuttooiirree sseelloonn llaa vvoolloonnttéé ddee ll’’OOMMII.. TToouutteeffooiiss,, aauu nniivveeaauu nnaattiioonnaall,, nnoommbbrreeuuxx ssoonntt
lleess EEttaattss qquuii oonntt rreenndduu cceerrttaaiinneess rreeccoommmmaannddaattiioonnss ddee llaa ppaarrttiiee BB oobblliiggaattooiirreess.. IIll ccoonnvviieenntt ddee nnootteerr qquuee ccee
nnoouuvveeaauu CCooddee ss’’iinnssppiirree,, ssuurr cceerrttaaiinnss ppooiinnttss,, dduu CCooddee iinntteerrnnaattiioonnaall ddee ggeessttiioonn ddee llaa ssééccuurriittéé ddeess nnaavviirreess,, ddiitt
1 Le comité de la sécurité maritime (Maritime Safety Committee, MSC) et le comité juridique.
2 Publiée en France par le décret n° 80-369 du 14 mai 1980, cette Convention compte 155 gouvernements contractants
représentant plus de 98% du tonnage mondial.
3 Site de l’OMI : http://www.imo.org/Newsroom/mainframe.asp?topic_id=583&doc_id=2689 et
http://www.imo.org/includes/blastDataOnly.asp/data_id%3D10606/hesse_chara_sec.pdf.
4 Cf Annexe I : Le code ISPS, partie A, page 93.
5 Distinction établie par G. Gidel, Le droit international de la mer, Tome III, Paris, Sirey, 1934, page 455.
6
CCooddee IISSMM,, nnoottaammmmeenntt aauu nniivveeaauu ddee llaa ssttrruuccttuurree.. LL’’uunn ddee sseess éélléémmeennttss nnoovvaatteeuurrss rrééssiiddee eenn ccee qquu’’iill ccoonncceerrnnee
ééggaalleemmeenntt lleess iinnssttaallllaattiioonnss ppoorrttuuaaiirreess,, aalloorrss qquuee ttoouutteess lleess llééggiissllaattiioonnss pprrééccééddeenntteess nnee ssee rrééfféérraaiieenntt qquu’’aauu
nnaavviirree,, ccee qquuii ss’’eexxpplliiqquuee eennttrree aauuttrree ppaarr llee ffaaiitt qquuee llee ppoorrtt eesstt ccoonnssiiddéérréé ccoommmmee ll’’uunn ddeess mmaaiilllloonnss lleess pplluuss
sseennssiibblleess ddee llaa cchhaaîînnee llooggiissttiiqquuee eett qquuee lleess ccoonnssééqquueenncceess dd’’uunn aaccttee tteerrrroorriissttee ddiirriiggéé ccoonnttrree uunn ppoorrtt
ddééppaasssseerraaiieenntt pphhyyssiiqquueemmeenntt lleess lliimmiitteess ddee ll’’eenncceeiinnttee ppoorrttuuaaiirree.. LLee ppooiinntt 55 dduu pprrééaammbbuullee dduu CCooddee IISSPPSS aajjoouuttee
qquu’’ «« iill ss’’aaggiissssaaiitt dduu mmooyyeenn llee pplluuss rraappiiddee ddee ggaarraannttiirr qquuee lleess mmeessuurreess ddee ssûûrreettéé nnéécceessssaaiirreess eennttrreenntt eenn
vviigguueeuurr eett pprreennnneenntt eeffffeett pprroommpptteemmeenntt.. IIll aa ttoouutteeffooiiss ééttéé ddéécciiddéé qquuee lleess ddiissppoossiittiioonnss ccoonncceerrnnaanntt lleess
iinnssttaallllaattiioonnss ppoorrttuuaaiirreess ssee lliimmiitteerraaiieenntt àà llaa sseeuullee iinntteerrffaaccee nnaavviirree//ppoorrtt »»..
LLee CCooddee IISSPPSS rreeppoossee ssuurr llee pprriinncciippee ddee llaa ggeessttiioonn ddee rriissqquueess qquuii ddooiitt pprreennddrree eenn ccoommppttee ddeeuuxx
ffaacctteeuurrss ffoonnddaammeennttaauuxx :: llaa vvuullnnéérraabbiilliittéé ddee llaa cciibbllee eett lleess ccoonnssééqquueenncceess dd’’uunnee aattttaaqquuee àà cceett eennddrrooiitt.. SSoonn bbuutt
pprriimmoorrddiiaall eesstt ddoonncc dd’’aannttiicciippeerr eett dd’’aattttéénnuueerr aauu mmaaxxiimmuumm lleess mmeennaacceess ppeessaanntt ssuurr llee ttrraannssppoorrtt mmaarriittiimmee,,
ssaacchhaanntt qquuee llee rriissqquuee zzéérroo eesstt mmaallhheeuurreeuusseemmeenntt uuttooppiiqquuee.. LLee ppooiinntt eesssseennttiieell ddee cceess nnoouuvveelllleess rrèègglleess eesstt qquuee
ccee nn’’eesstt qquuee ddee llaa pprréévveennttiioonn aalloorrss qquu’’aauuppaarraavvaanntt llaa lluuttttee ccoonnttrree llee tteerrrroorriissmmee ss’’oorriieennttaaiitt pplluuttôôtt vveerrss llaa
rréépprreessssiioonn.. IIccii,, ll’’oobbjjeeccttiiff eesstt dd’’aaggiirr eenn aammoonntt,, nnoottaammmmeenntt ppoouurr éévviitteerr qquu’’uunnee iinntteerrrruuppttiioonn sséérriieeuussee dduu
ccoommmmeerrccee mmoonnddiiaall dduuee àà ddeess aacctteess ddee mmaallvveeiillllaannccee nnee ssee pprroodduuiissee.. CCeettttee nnoouuvveellllee rréégglleemmeennttaattiioonn aa ccoonncceerrnnéé
aauu 11eerr
jjuuiilllleett 22000044 qquueellqquueess 6600 000000 nnaavviirreess eett 2200 000000 iinnssttaallllaattiioonnss ppoorrttuuaaiirreess ddaannss llee mmoonnddee eennttiieerr eett cceess
oorriiggiinneess ccoommpplleexxeess ssoonntt ddiivveerrsseess..
DDaannss uunnee pprreemmiièèrree ppaarrttiiee,, nnoouuss aabboorrddeerroonnss ddoonncc ll’’ééttaatt ddee llaa mmeennaaccee aaccttuueellllee aaffiinn dd’’éévvaalluueerr ppoouurrqquuooii
cceess nnoouuvveelllleess mmeessuurreess ééttaaiieenntt nnéécceessssaaiirreess.. CCoommmmee ll’’eexxpplliiqquuee llee pprrééaammbbuullee dduu CCooddee IISSPPSS,, llaa mmeennaaccee
ss’’iinntteennssiiffiiee ;; llaa sseeuullee rrééppoonnssee sseennssééee eesstt ddoonncc uunnee rréédduuccttiioonn ddee llaa vvuullnnéérraabbiilliittéé dduu mmoonnddee mmaarriittiimmee,, ccee qquuii
ccoorrrreessppoonndd àà ll’’aappppaarriittiioonn ddee ccee CCooddee..
PPuuiiss,, nnoouuss nnoouuss ppeenncchheerroonnss ssuurr ll’’aapppplliiccaattiioonn dduu CCooddee IISSPPSS aauu qquuoottiiddiieenn eett ssuurr lleess nnoommbbrreeuusseess
rréégglleemmeennttaattiioonnss qquuii ll’’aaccccoommppaaggnneenntt.. SSoouuss cceerrttaaiinnss aassppeeccttss,, iill ss’’aaggiitt eesssseennttiieelllleemmeenntt dd’’uunnee pprrooccéédduurriissaattiioonn ccaarr
nnoommbbrree ddee mmeessuurreess eexxiissttaaiieenntt ddééjjàà,, ssoouuss uunnee ffoorrmmee cceerrtteess mmooiinnss oorrddoonnnnééee eett hhaarrmmoonniissééee.. EEnnffiinn,, nnoouuss
tteerrmmiinneerroonnss ppaarr uunn bbiillaann ddee ll’’aannnnééee ééccoouullééee,, ppoouurr ddééffiinniirr qquueellss oonntt ééttéé lleess aavvaannttaaggeess eesssseennttiieellss ddee cceettttee
rréégglleemmeennttaattiioonn,, lleess iimmppeerrffeeccttiioonnss qquuii oonntt ééttéé rréévvééllééeess aaiinnssii qquuee lleess aamméélliioorraattiioonnss àà eennvviissaaggeerr..
II LLaa mmeennaaccee aaccttuueellllee
11..11.. HHiissttoorriiqquuee
LLaa vviioolleennccee eenn mmeerr eexxiissttee ddeeppuuiiss qquuee ll’’êêttrree hhuummaaiinn aa ccoommmmeennccéé àà ss’’aavveennttuurreerr ssuurr lleess ooccééaannss eett mmeerrss
dduu mmoonnddee,, ccee qquuii eesstt dd’’aauuttaanntt pplluuss pprroobblléémmaattiiqquuee qquu’’iill eesstt ddiiffffiicciillee ddee pprroottééggeerr ccoonnvveennaabblleemmeenntt uunn nnaavviirree uunnee
ffooiiss qquu’’iill aa qquuiittttéé llee ppoorrtt.. LLeess ppéérriillss aauuxxqquueellss iill ddooiitt ss’’aatttteennddrree ddee nnooss jjoouurrss ssoonntt ddee ddeeuuxx oorrddrreess :: llee
tteerrrroorriissmmee mmaarriittiimmee,, qquuii éémmeerrggee ppeeuu àà ppeeuu,, eett llaa ppiirraatteerriiee,, qquuii sséévviitt ddééjjàà ddeeppuuiiss ddeess mmiilllléénnaaiirreess..
11..11..11.. LLee tteerrrroorriissmmee mmaarriittiimmee
7
LLaa pprreemmiièèrree ooccccuurrrreennccee66
ddeess mmoottss tteerrrroorriissmmee,, tteerrrroorriissttee eett tteerrrroorriisseerr ((dduu llaattiinn tteerrrroorr,, tteerrrroorriiss
«« tteerrrreeuurr,, eeffffrrooii »»)) ddaattee ddee llaa ffiinn dduu XXVVIIIIIIee
ssiièèccllee,, ppeeuu aapprrèèss llaa RRéévvoolluuttiioonn ffrraannççaaiissee.. CCeess tteerrmmeess ssoonntt
ddiirreecctteemmeenntt lliiééss aauu rrééggiimmee ddee llaa TTeerrrreeuurr –– 55 sseepptteemmbbrree 11779933//2277 jjuuiilllleett 11779944 ––.. CCeettttee ppéérriiooddee ddééssiiggnnee lleess
aannnnééeess aauu ccoouurrss ddeessqquueelllleess llee CCoommiittéé ddee SSaalluutt PPuubblliiqquuee,, ddiirriiggéé ppaarr RRoobbeessppiieerrrree,, eexxééccuuttaaiitt oouu eemmpprriissoonnnnaaiitt
ttoouutteess lleess ppeerrssoonnnneess qquuii ééttaaiieenntt ccoonnssiiddéérrééeess ccoommmmee ccoonnttrree--rréévvoolluuttiioonnnnaaiirreess..
IIll eesstt ttoouutteeffooiiss àà nnootteerr qquuee,, mmêêmmee ssii lleess tteerrmmeess ss’’yy rraappppoorrttaanntt ssoonntt rréécceennttss,, llaa pprraattiiqquuee,, eellllee,, nnee ll’’eesstt
ppaass.. IIll ss’’aaggiitt mmêêmmee dd’’uunn pphhéénnoommèènnee hhiissttoorriiqquueemmeenntt rrééccuurrrreenntt ccoommmmuunn àà ttoouutteess lleess ssoocciiééttééss eett àà ttoouutteess lleess
ccuullttuurreess.. LLeess mméétthhooddeess uuttiilliissééeess ppaarr lleess tteerrrroorriisstteess eexxiissttaaiieenntt ddééjjàà ssoouuss ll''eemmppiirree rroommaaiinn,, qquuaanndd ddeess
ggrroouuppeemmeennttss aassssaassssiinnaaiieenntt lleess llééggiioonnnnaaiirreess ooccccuuppaannttss aauuxx ppoosstteess ffrroonnttiièèrreess.. LLee «« tteerrrroorriissmmee ccoonnttiinnuu »» eesstt
aappppaarruu,, lluuii,, ssiimmuullttaannéémmeenntt àà llaa pprrooppaaggaattiioonn ddeess iiddééeess ddéémmooccrraattiiqquueess eett nnaattiioonnaalliisstteess aauu XXIIXX ssiièèccllee.. DDee
mmaanniièèrree pplluuss ggéénnéérraallee,, llee mmoott tteerrrroorriissmmee aa eennssuuiittee sseerrvvii àà ddééssiiggnneerr ll’’ooppppoossiittiioonn ddaannss ttoouutteess lleess ooccccuuppaattiioonnss77
..
DDee nnooss jjoouurrss,, iill eesstt ddééffiinnii88
ccoommmmee ll''uuttiilliissaattiioonn,, ppaarr uunn ggrroouuppee ddee ppeerrssoonnnneess oouu uunn ÉÉttaatt,, dd''aaccttiioonnss
vviioolleenntteess,, oouu iillllééggaalleess,, rrééeelllleess oouu ssyymmbboolliiqquueess,, aavveecc llaa vvoolloonnttéé ddéélliibbéérrééee ddee pprroodduuiirree ssuurr llaa cciibbllee uunn sseennttiimmeenntt
dd’’iinnttiimmiiddaattiioonn eett ddee tteerrrreeuurr.. LLee tteerrrroorriissmmee vviissee llaa ppooppuullaattiioonn cciivviillee eenn ggéénnéérraall oouu uunnee ddee sseess ccoommppoossaanntteess,,
mmaaiiss iill ppeeuutt ééggaalleemmeenntt ccoonncceerrnneerr uunnee iinnssttiittuuttiioonn oouu uunn ggoouuvveerrnneemmeenntt ccaarr,, eenn ttaanntt qquuee mmooyyeenn ddee pprreessssiioonn
eexxttrrêêmmeemmeenntt ppuuiissssaanntt,, iill ppeeuutt ccoonnttrraaiinnddrree lleeuurr aaccttiioonn.. LL''oobbjjeeccttiiff eesstt dd''iimmppoosseerr uunn ssyyssttèèmmee ppoolliittiiqquuee,,
dd''oobbtteenniirr llaa ssaattiissffaaccttiioonn ddee rreevveennddiiccaattiioonnss,, ddee ccaauusseerr ddeess ddeessttrruuccttiioonnss àà uunn eennnneemmii mmaaiiss ccee nn’’eesstt jjaammaaiiss àà ddeess
ffiinnss ppeerrssoonnnneelllleess.. IIll aa ggéénnéérraalleemmeenntt ppoouurr eeffffeett ddee ddééssttaabbiilliisseerr uunnee ssoocciiééttéé eett ddee ttrroouubblleerr ggrraavveemmeenntt ll’’oorrddrree
ppuubblliicc eett ddaannss ssaa ffoorrmmee eexxttrrêêmmee,, iill ppeeuutt aalllleerr jjuussqquu’’àà llaa rreemmiissee eenn qquueessttiioonn ddee ll’’oorrddrree ppoolliittiiqquuee eett ssoocciiaall
eexxiissttaanntt,, vvooiirree jjuussqquu’’àà llaa rréévvoolluuttiioonn.. IIll eesstt àà nnootteerr qquuee lleess mmoouuvveemmeennttss tteerrrroorriisstteess eett llee ggrraanndd bbaannddiittiissmmee
ppeeuuvveenntt ssee rraapppprroocchheerr ddaannss lleeuurrss mmooddeess dd''aaccttiioonnss eett lleeuurrss oobbjjeeccttiiffss.. SSuurr llee ppllaann jjuurriiddiiqquuee,, llee tteerrrroorriissmmee eesstt
uunn ccrriimmee oouu ddéélliitt ddee ddrrooiitt ccoommmmuunn vviisséé nnoottaammmmeenntt ppaarr ll''aarrttiiccllee 442211--11 dduu CCooddee PPéénnaall ffrraannççaaiiss 99
..
LLee tteerrrroorriissmmee mmaarriittiimmee eesstt qquuaanntt àà lluuii uunn pphhéénnoommèènnee rréécceenntt ddaannss llaa mmeessuurree ooùù iill nn’’aa ccoommmmeennccéé àà ssee
ddéévveellooppppeerr qquu’’àà ppaarrttiirr ddeess aannnnééeess 6600.. MMooiinnss ddee 220000 iinncciiddeennttss tteerrrroorriisstteess oonntt eeuu lliieeuu ddaannss uunn eennvviirroonnnneemmeenntt
mmaarriittiimmee eett cceeuuxx qquuii ssee ssoonntt ddéérroouullééss eenn mmeerr ssoonntt eennccoorree mmooiinnss nnoommbbrreeuuxx1100
.. PPaarrmmii lleess ccaass lleess pplluuss ttrriisstteemmeenntt
ccééllèèbbrreess ssee ttrroouuvvee ttoouutt dd’’aabboorrdd cceelluuii ddee llaa SSaannttaa MMaarriiaa,, nnaavviirree ddee ccoommmmeerrccee bbaattttaanntt ppaavviilllloonn ppoorrttuuggaaiiss.. AAlloorrss
qquu’’iill eeffffeeccttuuee llaa lliiggnnee LLiissbboonnnnee –– FFlloorriiddee,, iill eesstt ddéérroouuttéé,, llee 2222 jjaannvviieerr 11996611,, eenn pplleeiinnee mmeerr ddeess CCaarraaïïbbeess ppaarr uunn
ccoommmmaannddoo ccoonnssttiittuuéé dd’’uunnee vviinnggttaaiinnee dd’’iinnddiivviidduuss aappppaarrtteennaanntt aauu MMoouuvveemmeenntt NNaattiioonnaall ppoouurr ll’’IInnddééppeennddaannccee dduu
PPoorrttuuggaall,, ddoonntt llee ccaappiittaaiinnee GGaallvvââoo,, ooppppoossaanntt àà SSaallaazzaarr eett ppaarrttiissaann dduu ggéénnéérraall DDeellggaaddoo.. LLee bbuutt ddee ll’’ooppéérraattiioonn
eesstt ddee ddéénnoonncceerr mmééddiiaattiiqquueemmeenntt llee rrééggiimmee aauuttoorriittaaiirree dduu pprrééssiiddeenntt SSaallaazzaarr.. TTrrooiiss ooffffiicciieerrss ddee mmaarriinnee ssoonntt
ttuuééss eett uunn mmaarriinn bblleesssséé.. LLeess ppiirraatteess ssee rreennddeenntt aauu BBrrééssiill qquueellqquueess jjoouurrss pplluuss ttaarrdd,, ooùù iillss ddeemmaannddeenntt eett
oobbttiieennnneenntt ll’’aassiillee ppoolliittiiqquuee.. PPuuiiss,, llee 1155 fféévvrriieerr 11996633,, llee nnaavviirree vvéénnéézzuuéélliieenn AAnnzzooaatteegguuii,, qquuii eeffffeeccttuuee llaa lliiggnnee LLaa
6 Site de l’encyclopédie libre Wikipédia : http://fr.wikipedia.org/wiki/Terrorisme#Etymologie_et_origines.
7 L'une des premières utilisations du terme dans ce sens remonte au gouvernement de Thiers avec l'envahisseur prussien,
durant La Commune de 1871. La France de De Gaulle pendant la guerre d'Algérie, ou plus récemment, La Grande
Bretagne en Irlande du Nord se sont appuyés sur le même concept.
8 Définition de l’encyclopédie Encarta.
9 Livre IV Des crimes et délits contre la nation, l’Etat et la paix publique, Titre II Du terrorisme.
10 Terrorisme.Net : http://www.terrorisme.net/p/article_136.shtml
8
GGuuaaiirraa –– HHoouussttoonn,, eesstt aattttaaqquuéé ppaarr uunn ccoommmmaannddoo ddee tteerrrroorriisstteess qquuii eexxiiggee llaa lliibbéérraattiioonn ddee pprriissoonnnniieerrss ppoolliittiiqquueess
ddéétteennuuss aauu VVeenneezzuueellaa.. IIllss rreejjooiiggnneenntt aalloorrss ll''îîllee bbrrééssiilliieennnnee ddee MMaarraaccaa,, ooùù iillss rreeqquuiièèrreenntt ééggaalleemmeenntt ll''aassiillee
ppoolliittiiqquuee mmaaiiss iillss yy ssoonntt aarrrrêêttééss ppoouurr aaccttee ddee ppiirraatteerriiee eett eexxttrraaddééss vveerrss llee VVeenneezzuueellaa.. LLee 77 ooccttoobbrree 11998855,, uunn
ggrroouuppee ddee ppiirraatteess ppaalleessttiinniieennss ssee rrééccllaammaanntt dduu FFrroonntt ppooppuullaaiirree ddee lliibbéérraattiioonn ddee llaa PPaalleessttiinnee ((FFPPLLPP)) eett ccoommppoosséé
nnoottaammmmeenntt ddee MMuuhhaammmmaadd AAbbbbaass,, MMaaggiidd eell--MMoollqqii,, IIbbrraahhiimm AAbbddeellaattiiff,, YYuussuuff AAhhmmeedd SSaaaadd eett MMoohhaammeedd IIssssaa
AAbbbbaass,, iinntteerrcceeppttee llee ppaaqquueebboott ddee ccrrooiissiièèrree iittaalliieenn AAcchhiillllee LLaauurroo qquuii eeffffeeccttuuee uunnee ccrrooiissiièèrree eenn MMééddiitteerrrraannééee,,
llee lloonngg ddeess ccôôtteess ééggyyppttiieennnneess.. IIll pprreenndd eenn oottaaggee lleess 118800 ppaassssaaggeerrss eett 333311 mmeemmbbrreess dd’’ééqquuiippaaggee aalloorrss àà bboorrdd eett
eexxiiggeenntt llaa lliibbéérraattiioonn ddee 5500 ppaalleessttiinniieennss ddéétteennuuss eenn IIssrraaëëll.. LLééoonn KKlliinngg--HHooffffeerr,, oottaaggee ééttaassuunniieenn iinnffiirrmmee,, eesstt
aassssaassssiinnéé eett jjeettéé ppaarr ddeessssuuss bboorrdd.. LLee 99 ooccttoobbrree,, llee nnaavviirree rreejjooiinntt PPoorrtt SSaaïïdd,, eenn EEggyyppttee eett lleess ppiirraatteess
aacccceepptteenntt dd''iinntteerrrroommpprree lleeuurr aaccttiioonn àà ccoonnddiittiioonn dd’’êêttrree rreemmiiss àà ll''OOrrggaanniissaattiioonn ddee LLiibbéérraattiioonn ddee llaa PPaalleessttiinnee
((OOLLPP)).. LLee ccoommmmaannddoo eemmbbaarrqquuee ddoonncc llee lleennddeemmaaiinn àà bboorrdd dd''uunn BBooeeiinngg 773377 dd''EEggyyppttaaiirr qquuii eesstt iinntteerrcceeppttéé eenn vvooll
ppaarr ddeess aavviioonnss ddee cchhaassssee ééttaattssuunniieennss qquuii llee ffoorrcceenntt àà ssee ppoosseerr ssuurr llaa bbaassee OOTTAANN ddee SSiiggoonneellllaa,, eenn SSiicciillee.. LLeess
ppiirraatteess ssoonntt aarrrrêêttééss,, rreemmiiss àà llaa ppoolliiccee iittaalliieennnnee eett ccoonnddaammnnééss,, àà RRoommee,, llee 2233 mmaaii 11998877.. EEnnffiinn,, llee 1111 jjuuiilllleett
11998888,, aauu llaarrggee dd’’AAtthhèènneess,, llee CCiittyy ooff PPoorrooss,, nnaavviirree ggrreecc ddee ppllaaiissaannccee,, eesstt aattttaaqquuéé ppaarr uunn ccoommmmaannddoo ddee ttrrooiiss
hhoommmmeess dduu CCoonnsseeiill rréévvoolluuttiioonnnnaaiirree dduu FFaattaahh aarrmmééss ddee ppiissttoolleettss--mmiittrraaiilllleeuurrss eett ddee ggrreennaaddeess.. NNeeuuff ppeerrssoonnnneess
ssoonntt ttuuééeess eett qquuaattrree--vviinnggtt--oonnzzee aauuttrreess bblleessssééeess.. LLee 2244 mmaarrss 11999922,, uunnee ddeemmaannddee dd''eexxttrraaddiittiioonn àà ll''eennccoonnttrree
dduu cchheeff pprrééssuumméé dduu ccoommmmaannddoo,, SSaammiirr MMoohhaammeedd AAhhmmeedd KKhhaaiiddiirr,, eesstt ffoorrmmuullééee ppaarr llee jjuuggee ffrraannççaaiiss BBrruugguuiièèrree
aauupprrèèss ddeess aauuttoorriittééss lliibbyyeennnneess..
SSeelloonn PPhhiilliippppee BBooiissssoonn,, ddoocctteeuurr eenn ddrrooiitt1111
,, cceess qquuaattrree aatttteennttaattss rreellèèvveenntt dduu mmêêmmee mmoodduuss ooppeerraannddii,, àà
ssaavvooiirr llee ddééttoouurrnneemmeenntt1122
dd’’uunn nnaavviirree ppaarr uunn ggrroouuppee aarrmméé eett llaa pprriissee dd’’oottaaggeess.. LLee bbuutt eesstt dd’’aalleerrtteerr ll’’ooppiinniioonn
ppuubblliiqquuee iinntteerrnnaattiioonnaallee eenn mmeettttaanntt eenn lluummiièèrree uunn pprroobbllèèmmee ppoolliittiiqquuee ppaarrttiiccuulliieerr.. IIll eesstt àà nnootteerr qquu’’uunn tteell aaccttee
eesstt ppuunnii ddee vviinnggtt aannss ddee rréécclluussiioonn ccrriimmiinneellllee ppaarr ll’’aarrttiiccllee 222244--66 dduu CCooddee ppéénnaall,, vvooiirree ddee llaa rréécclluussiioonn ccrriimmiinneellllee
àà ppeerrppééttuuiittéé lloorrssqquuee cceettttee iinnffrraaccttiioonn eesstt aaccccoommppaaggnnééee ddee ttoorrttuurreess,, aacctteess ddee bbaarrbbaarriiee oouu ss’’iill eenn eesstt rrééssuullttéé llaa
mmoorrtt dd’’uunnee oouu pplluussiieeuurrss ppeerrssoonnnneess ppaarr ll’’aarrttiiccllee 222244--77..
PPaarr ccoonnttrree,, lleess aattttaaqquueess pplluuss rréécceenntteess ttéémmooiiggnneenntt dd’’uunnee vvéérriittaabbllee mmuuttaattiioonn dduu tteerrrroorriissmmee
iinntteerrnnaattiioonnaall qquuii ddeevviieenntt uunn tteerrrroorriissmmee gglloobbaall.. LL’’oobbjjeeccttiiff eesstt ddééssoorrmmaaiiss ddee ccaauusseerr ddeess ddoommmmaaggeess mmaassssiiffss aauu
bbââttiimmeenntt,, àà ll’’ééqquuiippaaggee eett àà ll’’eennvviirroonnnneemmeenntt ppaarr llee bbiiaaiiss dd’’aatttteennttaattss ssuuiicciiddeess.. LLee pprreemmiieerr eexxeemmppllee rréévvééllaatteeuurr ddee
cceettttee nnoouuvveellllee ffoorrmmee qquu’’aa pprriiss llee tteerrrroorriissmmee eesstt cceelluuii dduu ddeessttrrooyyeerr ééttaattssuunniieenn UUSSSS CCoollee qquuii eesstt ppeerrccuuttéé ppaarr
uunnee eemmbbaarrccaattiioonn ppiiééggééee dd’’eexxpplloossiiffss aalloorrss qquu’’iill eesstt eenn ccoouurrss dd’’eessccaallee ddaannss llee ppoorrtt dd’’AAddeenn,, aauu YYéémmeenn,, llee 1122
ooccttoobbrree 22000000.. AAttttrriibbuuéé àà AAll QQaaeeddaa,, ll’’aattttaaqquuee ttuuee ddiixx--sseepptt mmaarriinnss ééttaattssuunniieennss eett eenn bblleessssee qquuaarraannttee ddeeuuxx
aauuttrreess.. LLee 99 nnoovveemmbbrree,, ddeeuuxx ssuussppeeccttss ssoonntt aarrrrêêttééss ppaarr llaa ppoolliiccee yyéémméénniittee.. SSeelloonn ll’’ooppiinniioonn eexxppoossééee ppaarr MM..
11 BOISSON Philippe, La sûreté des navires et la prévention des actes de terrorisme dan le domaine maritime, DMF n° 640,
p. 723, septembre 2003.
12 Fait de s'emparer ou de prendre le contrôle par la violence ou la menace de violence d'un aéronef, d’un navire ou de tout
autre moyen de transport à bord desquels des personnes ont pris place, ainsi que d’une plateforme continentale fixe
située sur un plateau continental afin de commettre un vol, de kidnapper des passagers, ou pour tenter d'obtenir la
satisfaction d'une revendication nationaliste, religieuse ou politique, ce qui s’oppose strictement au déroutement, acte
volontaire de l'équipage consistant à changer de cap pour des raisons techniques ou météorologiques.
9
RRaammaann1133
lloorrss ddee llaa CCoonnfféérreennccee iinntteerrnnaattiioonnaallee ssuurr llaa ssûûrreettéé nnaattiioonnaallee ddaannss uunnee rrééggiioonn eenn mmuuttaattiioonn,, oorrggaanniissééee àà
SSiinnggaappoouurr lleess 2288 eett 2299 ooccttoobbrree 22000044,, iill ss’’aaggiitt dd’’uunnee ffrraappppee ttaaccttiiqquuee1144
–– eett ccee ccoommmmee llaa pplluuppaarrtt ddeess aattttaaqquueess
tteerrrroorriisstteess qquuii oonntt eeuu lliieeuu ddeeppuuiiss 11998855 –– vviissaanntt àà ddoonnnneerr lliibbrree ccoouurrss àà llaa ccoollèèrree rreesssseennttiiee ddaannss cceettttee rrééggiioonn
ccoonnttrree lleess EEttaattss--UUnniiss.. CCeettttee aattttaaqquuee ccoorrrreessppoonnddrraaiitt aaiinnssii àà uunnee ssoorrttee ddee tteerrrroorriissmmee ppuunniittiiff..
LL’’aatttteennttaatt ccoonnttrree llee ppééttrroolliieerr ddoouubbllee ccooqquuee LLiimmbbuurrgg bbaattttaanntt ppaavviilllloonn ffrraannççaaiiss llee 66 ooccttoobbrree 22000022 àà
88hhoooo dduu mmaattiinn aauu llaarrggee dduu YYéémmeenn eenn eesstt uunnee aauuttrree iilllluussttrraattiioonn.. DD’’uunnee ccaappaacciittéé ddee 330000 000000 ttoonnnneess,, llee VVLLCCCC1155
LLiimmbbuurrgg nn’’eesstt cchhaarrggéé qquu’’aavveecc eennvviirroonn 5555 000000 ttoonnnneess ccee jjoouurr--llàà.. AAbboorrddéé àà ttrriibboorrdd ppaarr uunnee eemmbbaarrccaattiioonn
cchhaarrggééee dd’’eexxpplloossiiffss llaannccééee àà pplleeiinnee ppuuiissssaannccee ccoonnttrree llee nnaavviirree,, llee ppééttrroolliieerr eesstt eenn pplleeiinnee mmaannœœuuvvrree dd’’aapppprroocchhee,,
àà ttrrooiiss kkiilloommèèttrreess dduu tteerrmmiinnaall dd’’AAsshh SShhiihhrr,, pprroovviinnccee ddee HHaaddrraammoouutt,, ppoouurr ccoommpplléétteerr ssaa ccaarrggaaiissoonn.. EEggaalleemmeenntt
iimmppuuttéé àà AAll QQaaeeddaa,, cceettttee aattttaaqquuee ffaaiitt uunnee vviiccttiimmee,, uunn mmeemmbbrree ddee ll’’ééqquuiippaaggee qquuii ss’’eesstt nnooyyéé aalloorrss qquuee ll’’ééqquuiippaaggee
aabbaannddoonnnnaaiitt llee nnaavviirree eenn ffeeuu,, eett bblleessssee vviinnggtt qquuaattrree ppeerrssoonnnneess.. PPaarr aaiilllleeuurrss,, uunnee ppoolllluuttiioonn ggéénnéérrééee ppaarr lleess
rrééssiidduuss ddee bbrrûûllaaggee –– eennvviirroonn 1122 000000 ttoonnnneess dd''hhyyddrrooccaarrbbuurreess dd’’AArraabbiiaann HHeeaavvyy oonntt bbrrûûlléé –– eenn aa rrééssuullttéé eenn ssuuss
ddee llaa nnaappppee ddee 220000 àà 330000 ttoonnnneess ddee bbrruutt qquuii aa aatttteeiinntt lleess ppllaaggeess yyéémméénniitteess.. AA ll’’ooppppoosséé ddee ll’’UUSSSS CCoollee,, cceett
aatttteennttaatt rreevvêêttiirraaiitt ppoouurr MM.. RRaammaann uunn aassppeecctt ssttrraattééggiiqquuee1166
ddoonntt ll’’oobbjjeeccttiiff ééttaaiitt dd’’iinntteerrrroommpprree aauu mmooiinnss
mmoommeennttaannéémmeenntt mmaaiiss sséérriieeuusseemmeenntt,, llee ccoommmmeerrccee ppééttrroolliieerr ddeeppuuiiss llee YYéémmeenn..
AAuuttrree éélléémmeenntt ttéémmooiiggnnaanntt ddee ll’’éévveennttuuaalliittéé ddee llaa mmeennaaccee ppoouurr llee ttrraannssppoorrtt mmaarriittiimmee:: eenn 22000022,, uunn
ccoommpplloott ffoommeennttéé ppaarr uunnee cceelllluullee dd’’AAll QQaaeeddaa eett qquuii vviissaaiitt àà aattttaaqquueerr ddeess nnaavviirreess bbrriittaannnniiqquueess eett ééttaattssuunniieennss
ttrraavveerrssaanntt llee ddééttrrooiitt ddee GGiibbrraallttaarr eett llaa mmeerr MMééddiitteerrrraannééee aauurraaiitt ééttéé ddééccoouuvveerrtt eett ddééjjoouuéé.. EEnn eeffffeett,, lleess
aauuttoorriittééss mmaarrooccaaiinneess oonntt ccoonnffiirrmméé llee 1111 jjuuiinn 22000022 aavvooiirr aarrrrêêttéé eenn mmaaii ttrrooiiss ssaaoouuddiieennss.. IIllss ssee sseerraaiieenntt
eennttrraaîînnééss eenn AAffgghhaanniissttaann eett aauurraaiieenntt ééttéé eennvvooyyééss ppoouurr pprrééppaarreerr ddeess aattttaaqquueess aavveecc ddeess zzooddiiaacc ppaarr AAbbdduull
RRaahhiimm MMoohhaammmmeedd AAbbddaa aall--NNaasshheerrii,, cchheeff ddeess ooppéérraattiioonnss nnaavvaalleess dd’’AAll QQaaeeddaa ééggaalleemmeenntt aarrrrêêttéé eenn 22000022..
SSuurrnnoommmméé llee PPrriinnccee ddee llaa MMeerr,, iill eesstt ssuussppeeccttéé dd’’êêttrree llee cceerrvveeaauu ddee ll’’ooppéérraattiioonn ccoonnttrree llee UUSSSS CCoollee..
DDee mmêêmmee,, eenn fféévvrriieerr 22000044,, uunnee bbooîîttee ccoonntteennaanntt 33,,66 kkiillooss ddee TTNNTT,, ddééppoossééee ppaarr uunn mmeemmbbrree pprrééssuumméé dduu
ggrroouuppee AAbbbbuu SSaayyyyaaff1177
,, eexxpplloossee àà bboorrdd dduu SSuuppeerrFFeerrrryy 1144 ddaannss llaa bbaaiiee ddee MMaanniillllee,, aalloorrss qquu’’iill vveennaaiitt ddee qquuiitttteerr
MMiinnddaannaaoo uunnee hheeuurree pplluuss ttôôtt.. CC’’eesstt llee ccaass ddee tteerrrroorriissmmee mmaarriittiimmee llee pplluuss mmeeuurrttrriieerr àà ll’’hheeuurree aaccttuueellllee ppuuiissqquuee
110000 ppeerrssoonnnneess oonntt ttrroouuvvéé llaa mmoorrtt ddaannss cceett aatttteennttaatt..
EEnnffiinn,, eenn mmaarrss 22000044,, ddaannss llee ppoorrtt iissrraaéélliieenn dd’’AAsshhddoodd,, ll’’uunn ddeess pplluuss aanniimmééss dduu ppaayyss,, ddeeuuxx kkaammiikkaazzeess
ppaalleessttiinniieennss aappppaarrtteennaanntt aauuxx BBrriiggaaddeess ddeess mmaarrttyyrreess dd’’AAll AAqqssaa aaiinnssii qquu’’aauu HHaammaass,, ssee ssoonntt ffaaiittss eexxpplloossééss.. IIllss
oonntt ttuuééss 1100 iissrraaéélliieennss eett eenn oonntt bblleesssséé 1188 aauuttrreess.. IIll sseemmbblleerraaiitt qquu’’iillss ssooiieenntt eennttrrééss eenn ffrraauuddee ddaannss llee ppoorrtt
qquuaattrree hheeuurreess aauuppaarraavvaanntt eenn ssee ccaacchhaanntt àà ll’’iinnttéérriieeuurr dd’’uunn ccoonntteenneeuurr qquuii aavvaaiitt ttrraannssiittéé ppaarr uunn aauuttrree ppoorrtt aavvaanntt
dd’’aarrrriivveerr eenn IIssrraaëëll..
13 Ancien haut fonctionnaire du gouvernement de l’Inde, figure réputée de la communauté du renseignement, ainsi que membre
d’honneur de l’Observer Research Foundation (ORF).
14 Le but est généralement de faciliter les actes de terrorisme terrestre par le biais de trafic d’armes ou de stupéfiants, en
transportant clandestinement des terroristes.
15 Very Large Crude Carrier.
16 Tout comme les actes terroristes généralement perpétrés par les Liberation Tigers of Tamil Eelam ou Tigres de libération
de l’Eelam tamoul (LTTE), organisation séparatiste du Sri Lanka dans le but d’affaiblir les capacités militaires et
économique de l’Etat sri lankais et ce pour atteindre leur objectif final, à savoir l’avènement d’un Etat tamoul
indépendant.
17 Groupe rebelle musulman du Sud des Philippines spécialisé dans le kidnapping d’étrangers. Site de Libération :
http://www.liberation.fr/page.php?Article=282361.
10
11..11..22.. LLaa ppiirraatteerriiee
AA ll’’iinnvveerrssee dduu tteerrrroorriissmmee mmaarriittiimmee,, llaa ppiirraatteerriiee ssee pprraattiiqquuaaiitt ddééjjàà ddaannss ll’’AAnnttiiqquuiittéé ddaannss llee bbaassssiinn
mmééddiitteerrrraannééeenn.. EEllllee eesstt ddééffiinniiee ppaarr ll’’aarrttiiccllee 110011 ddee llaa CCoonnvveennttiioonn ddeess NNaattiioonnss UUnniieess ssuurr llee DDrrooiitt ddee llaa MMeerr dduu
1100 ddéécceemmbbrree 119988221188
ccoommmmee «« ll''uunn qquueellccoonnqquuee ddeess aacctteess ssuuiivvaannttss ::
aa)) ttoouutt aaccttee iilllliicciittee ddee vviioolleennccee oouu ddee ddéétteennttiioonn oouu ttoouuttee ddéépprrééddaattiioonn ccoommmmiiss ppaarr ll''ééqquuiippaaggee oouu ddeess
ppaassssaaggeerrss dd''uunn nnaavviirree oouu dd''uunn aaéérroonneeff pprriivvéé,, aaggiissssaanntt àà ddeess ffiinnss pprriivvééeess,, eett ddiirriiggéé :: ii)) ccoonnttrree uunn aauuttrree nnaavviirree
oouu aaéérroonneeff,, oouu ccoonnttrree ddeess ppeerrssoonnnneess oouu ddeess bbiieennss àà lleeuurr bboorrdd,, eenn hhaauuttee mmeerr;; iiii)) ccoonnttrree uunn nnaavviirree oouu aaéérroonneeff,,
ddeess ppeerrssoonnnneess oouu ddeess bbiieennss,, ddaannss uunn lliieeuu nnee rreelleevvaanntt ddee llaa jjuurriiddiiccttiioonn dd''aauuccuunn EEttaatt;;
bb)) ttoouutt aaccttee ddee ppaarrttiicciippaattiioonn vvoolloonnttaaiirree àà ll''uuttiilliissaattiioonn dd''uunn nnaavviirree oouu dd''uunn aaéérroonneeff,, lloorrssqquuee ssoonn aauutteeuurr
aa ccoonnnnaaiissssaannccee ddee ffaaiittss ddoonntt iill ddééccoouullee qquuee ccee nnaavviirree oouu aaéérroonneeff eesstt uunn nnaavviirree oouu aaéérroonneeff ppiirraattee;;
cc)) ttoouutt aaccttee aayyaanntt ppoouurr bbuutt dd''iinncciitteerr àà ccoommmmeettttrree lleess aacctteess ddééffiinniiss aauuxx lleettttrreess aa)) oouu bb)),, oouu ccoommmmiiss
ddaannss ll''iinntteennttiioonn ddee lleess ffaacciilliitteerr »»..
LLaa ppiirraatteerriiee ss’’ooppppoossee aauuxx aacctteess ddeess ccoorrssaaiirreess eenn ccee qquu’’eellllee nn’’eesstt ppaass mmaannddaattééee ppaarr uunn ggoouuvveerrnneemmeenntt..
IIll eesstt àà nnootteerr qquuee ccee pphhéénnoommèènnee pprroottééiiffoorrmmee eesstt eesssseennttiieelllleemmeenntt rrééggiioonnaall eett qquuee,, ddaannss lleess eeaauuxx tteerrrriittoorriiaalleess,,
iill ss’’aaggiitt nnoonn pplluuss ddee ppiirraatteerriiee mmaaiiss ddee vvooll eenn mmeerr.. IIll ccoonnvviieenntt ééggaalleemmeenntt dd’’oobbsseerrvveerr qquuee llee BBuurreeaauu MMaarriittiimmee
IInntteerrnnaattiioonnaall ((BBMMII))1199
aa ccrréééé,, eenn 11999999,, uunn cceennttrree ddee ssuurrvveeiillllaannccee ddee llaa ppiirraatteerriiee2200
,, àà KKuuaallaa LLuummppuurr,, eenn MMaallaaiissiiee..
IIll ppuubblliiee cchhaaqquuee aannnnééee uunn rraappppoorrtt rreeggrroouuppaanntt lleess aacctteess ddee ppiirraatteerriiee eett aauuttrreess aattttaaqquueess ccrriimmiinneelllleess ssuurrvveennuueess
eenn mmeerr.. CCeettttee ééttuuddee aannaallyyssee lleess mmuuttaattiioonnss ddee llaa ppiirraatteerriiee eett iiddeennttiiffiiee lleess zzoonneess àà rriissqquueess aaffiinn qquuee lleess
ééqquuiippaaggeess ppuuiisssseenntt pprreennddrree ddeess mmeessuurreess pprréévveennttiivveess.. AAuu qquuoottiiddiieenn,, ccee cceennttrree rrééppeerrttoorriiee ttoouuss lleess aacctteess ddee
vviioolleennccee eenn mmeerr2211
.. IIll ddiiffffuussee aaiinnssii ttoouuss lleess jjoouurrss ddeess bbuulllleettiinnss dd’’iinnffoorrmmaattiioonn àà ll’’aatttteennttiioonn ddeess nnaavviirreess vviiaa llee
ssyyssttèèmmee ssaatteelllliittaaiirree IInnmmaarrssaatt CC2222
àà ppaarrttiirr ddeessqquueellss iill ppuubblliiee uunn rraappppoorrtt hheebbddoommaaddaaiirree.. IIll ffoouurrnniitt ppaarr aaiilllleeuurrss
uunnee aassssiissttaannccee ggrraattuuiittee aauuxx bbââttiimmeennttss aayyaanntt ééttéé aattttaaqquuééss.. EEnnffiinn,, cceett oorrggaanniissmmee eesstt ffiinnaannccéé ppaarr lleess ddoonnaattiioonnss
ddee 2255 oorrggaanniissaattiioonnss ddee ll’’iinndduussttrriiee mmaarriittiimmee,, ddoonntt ddeess PP&&II cclluubbss,, ddeess aarrmmaatteeuurrss eett ddeess aassssuurreeuurrss..
EEnn tteerrmmeess ggéénnéérraauuxx,, llaa ppiirraatteerriiee2233
eesstt eenn aauuggmmeennttaattiioonn ccoonnssttaannttee ddeeppuuiiss 11999911,, ééppooqquuee àà llaaqquueellllee uunnee
cceennttaaiinnee ddee ccaass sseeuulleemmeenntt ééttaaiitt rreelleevvééee.. LL’’aabboorrddaaggee eesstt llaa mmaannœœuuvvrree llaa pplluuss rrééccuurrrreennttee,, ppuuiiss vviieennnneenntt lleess
tteennttaattiivveess dd’’aabboorrddaaggee eett lleess ddééttoouurrnneemmeennttss.. LLaa pprraattiiqquuee ccoonnssiissttaanntt àà pprreennddrree eenn oottaaggee ll’’ééqquuiippaaggee nn’’eesstt
aappppaarruuee mmaassssiivveemmeenntt qquuee vveerrss 11999955,, cc’’eesstt ddééssoorrmmaaiiss llaa pprraattiiqquuee llaa pplluuss rrééppaanndduuee.. EEnnffiinn,, lleess nnaavviirreess lleess pplluuss
ffrrééqquueemmmmeenntt aattttaaqquuééss ssoonntt lleess ppééttrroolliieerrss eett lleess ttrraannssppoorrttss ddee mmaarrcchhaannddiisseess ddiivveerrsseess àà ll’’aaiiddee ddee ccoouutteeaauuxx oouu
dd’’aarrmmeess àà ffeeuu eett ccee ddeeppuuiiss 11999977 ccaarr aavvaanntt,, lleess ppiirraatteess nn’’ééttaaiieenntt ggéénnéérraalleemmeenntt ppaass aarrmmééss..
DDee ffaaççoonn pplluuss ssppéécciiffiiqquuee,, llaa ccaarraaccttéérriissttiiqquuee pprriinncciippaallee ddee ll’’aannnnééee 220000222244
aa ééttéé uunnee aauuggmmeennttaattiioonn
mmaarrqquuééee dduu nnoommbbrree dd’’aabboorrddaaggeess rrééuussssiiss ccoonnttrree ddeess nnaavviirreess aauu mmoouuiillllaaggee –– cc’’eesstt llee ccaass ddee llaa pplluuppaarrtt ddeess 337700
18 Site des Nations Unies : http://www.un.org/french/law/los/unclos/closindx.htm.
19 Il s’agit d’un organisme dépendant de la Chambre Internationale de Commerce (CCI) créé en 1981.
20 Piracy Reporting Centre of the International Maritime Bureau.
21 Cf Annexe II : Statistiques sur les actes de violence en mer, page 108.
22 Cf infra 2.1.3.1.2 Les textes du MSC, page 37.
23 Cf Annexe II : Statistiques sur les actes de violence en mer, page 108.
24 Site de la CCI : http://www.iccwbo.org/home/news_archives/2003/stories/piracy%20_report_2002.asp.
11
iinncciiddeennttss rreecceennssééss,, ccoonnttrree 333355 eenn 22000011 ––,, ccoommbbiinnééee àà uunnee bbaaiissssee sseennssiibbllee ddeess tteennttaattiivveess dd’’aattttaaqquueess ddee
nnaavviirreess eenn mmoouuvveemmeenntt.. CCeettttee ccoonnssttaattaattiioonn llaaiissssee ssuuppppoosseerr qquuee llaa mmeennaaccee aa ééttéé ggrraavveemmeenntt ssoouuss eessttiimmééee ppaarr ddee
nnoommbbrreeuuxx ééqquuiippaaggee.. LLee nnoommbbrree ddee ddééttoouurrnneemmeennttss eesstt lluuii ppaasssséé ddee 1166 àà 2255.. LL’’eesssseennttiieell ddeess éévvèènneemmeennttss
rraappppoorrttééss2255
ssoonntt ll’’œœuuvvrree ddee ppeettiittss bbaatteeaauuxx,, rreemmoorrqquueeuurrss,, bbaarrggeess oouu bbaatteeaauuxx ddee ppêêcchhee ddaannss lleess eeaauuxx
iinnddoonnééssiieennnneess –– 110033 iinncciiddeennttss ccoonnttrree 9911 eenn 22000011 ––,, aauu BBeennggllaaddeesshh –– 3322 aattttaaqquueess ccoonnttrree 2255 ll’’aannnnééee pprrééccééddeennttee
–– oouu eenn IInnddee –– 1188 ccaass ccoonnttrree 2277 eenn 22000011 ––.. LLee ccoonnttiinneenntt aamméérriiccaaiinn eennrreeggiissttrree uunnee hhaauussssee ddee 330000%% ssuurr uunn aann ::
llee nnoommbbrree dd’’iinncciiddeennttss ppaassssee ddee 2211 eenn 22000011 àà 6655 eenn 220000222266
.. LLaa rrééggiioonn aassiiaattiiqquuee,, qquuaanntt àà eellllee,, rreessttee ssttaabbllee aavveecc
117700 iinncciiddeennttss rreecceennssééss.. PPaarr ccoonnttrree,, llaa SSoommaalliiee ddeevviieenntt uunn ppaayyss ccrriittiiqquuee ;; llee rriissqquuee eesstt ppaasssséé ddee ppoossssiibbllee àà
cceerrttaaiinn.. LLee BBMMII eessttiimmee qquu’’uunn nnaavviirree rrééaalliissaanntt uunnee eessccaallee nnoonn pprréévvuuee ddaannss uunn ppoorrtt ssoommaalliieenn,, qquuii rraalleennttiitt oouu
ss’’aarrrrêêttee pprrèèss ddeess ccôôtteess sseerraa pprreessqquuee iinnéévviittaabblleemmeenntt aabboorrddéé ppaarr ddeess mmiilliicceess aarrmmééeess qquuii eexxttoorrqquueenntt eennssuuiittee
ddeess ssoommmmeess ssuubbssttaannttiieelllleess aauuxx pprroopprriiééttaaiirreess ddee nnaavviirree ppoouurr lleeuurr rreennddrree lleeuurr nnaavviirree eett//oouu lleeuurr ééqquuiippaaggee.. IIll
sseemmbblleerraaiitt ppaarr aaiilllleeuurrss qquuee lleess ppiirraatteess aaiieenntt pplluuttôôtt tteennddaannccee àà vviisseerr ddeess nnaavviirreess ttrraannssppoorrttaanntt ddeess ccaarrggaaiissoonnss
ddee vvaalleeuurr,, tteelllleess qquuee ll’’hhuuiillee ddee ppaallmmee oouu eennccoorree llee ggaassooiill.. EEnnffiinn,, llee rraappppoorrtt mmeennttiioonnnnee àà pplluussiieeuurrss rreepprriisseess qquuee
lleess ppiirraatteess jjeetttteenntt lleess mmeemmbbrreess dd’’ééqquuiippaaggee ppaarr--ddeessssuuss bboorrdd eett lleess llaaiisssseenntt ppoouurr mmoorrttss..
PPoouurr ccee qquuii eesstt dduu pprreemmiieerr sseemmeessttrree 22000033 uunniiqquueemmeenntt,, llaa ppiirraatteerriiee aa ccoonnnnuu uunnee hhaauussssee ddee 3377%% eenn
ccoommppaarraaiissoonn aavveecc llaa mmêêmmee ppéérriiooddee ssuurr ll’’aannnnééee pprrééccééddeennttee,, ssooiitt 223344 aattttaaqquueess.. LLeess eeaauuxx iinnddoonnééssiieennnneess rreesstteenntt
lleess pplluuss ddaannggeerreeuusseess aavveecc 6644 iinncciiddeennttss,, ssuuiivviieess dduu ddééttrrooiitt ddee MMaallaaccccaa –– ddééttrrooiitt qquuii ccôôttooiiee ll’’IInnddoonnééssiiee,, llaa
TThhaaïïllaannddee eett llaa MMaallaaiissiiee eett qquuii eennrreeggiissttrree 1155 aattttaaqquueess ––,, ddee llaa MMaallaaiissiiee,, ddeess PPhhiilliippppiinneess eett dduu VViieettnnaamm.. PPoouurr
ll’’eennsseemmbbllee ddee ll’’aannnnééee,, 444455 ccaass ddee ppiirraatteerriiee oonntt ééttéé rreecceennssééss –– eenn mmeerr,, àà ll’’aannccrraaggee oouu ddaannss uunn ppoorrtt,, ssooiitt uunnee
aauuggmmeennttaattiioonn ddee 112200%% ssuurr uunn aann –– ddoonntt 333322 aavveecc aabboorrddaaggee,, 1199 ccoonncceerrnnaanntt ddeess nnaavviirreess ddééttoouurrnnééss eett pplluuss ddee
9900 ppoouurr llee sseeuull ddééttrrooiitt ddee MMaallaaccccaa..
EEnn 220000442277
,, lleess aacctteess ddee ppiirraatteerriiee ssoonntt ttoommbbééss àà 332255 –– ssooiitt uunnee bbaaiissssee ddee pprrèèss ddee 2277%% –– mmaaiiss iillss ssoonntt
ddééssoorrmmaaiiss pplluuss vviioolleennttss :: 3300 mmeemmbbrreess dd’’ééqquuiippaaggee oonntt ppeerrdduu llaa vviiee ccoonnttrree 2211 eenn 22000033.. LLeess eeaauuxx iinnddoonnééssiieennnneess
rreesstteenntt lleess pplluuss ddaannggeerreeuusseess,, mmêêmmee ssii llee nnoommbbrree dd’’iinncciiddeennttss ppaassssee ddee 112211 eenn 22000033 àà 9933,, ccaarr eelllleess
rreepprréésseenntteenntt,, àà eelllleess sseeuulleess,, pplluuss dd’’uunn qquuaarrtt ddeess aacctteess ccrriimmiinneellss rreecceennssééss eenn mmeerr ssuurr ll’’aannnnééee.. PPaarr aaiilllleeuurrss,, llaa
bbaaiissssee ddeess aacctteess rreecceennssééss ddaannss lleess eeaauuxx nniiggéérriieennnneess –– qquuii ppaasssseenntt ddee 3399 eenn 22000033 àà 2288 eenn 22000044 –– nn’’eesstt qquuee ppeeuu
rraassssuurraannttee ppuuiissqquuee lleess aattttaaqquueess aauu llaarrggee dduu ppaayyss llee ccllaasssseenntt eenn ttrrooiissiièèmmee ppoossiittiioonn ddeess EEttaattss àà rriissqquueess àà
ll’’éécchheellllee mmoonnddiiaallee.. PPaarr ccoonnttrree,, aauu nniivveeaauu dduu sseeuull ccoonnttiinneenntt aaffrriiccaaiinn,, llee NNiiggeerriiaa eesstt ccoonnssiiddéérréé ccoommmmee llee ppaayyss llee
pplluuss ddaannggeerreeuuxx.. EEnnffiinn,, uunn ddeess ttrraaiittss ddoommiinnaannttss ddee 22000044 eesstt qquuee llee ddééttoouurrnneemmeenntt ddee rreemmoorrqquueeuurrss eett ddee
bbaarrggeess aaiinnssii qquuee llaa pprriissee eenn oottaaggee ddee ll’’ééqquuiippaaggee eennrreeggiissttrree uunnee hhaauussssee pprrééooccccuuppaannttee,, eett ccee ppaarrttiiccuulliièèrreemmeenntt aauu
NNoorrdd dduu ddééttrrooiitt ddee MMaallaaccccaa eett aauu NNoorrdd ddee ll’’îîllee ddee SSuummaattrraa.. IIll sseemmbblleerraaiitt ddééssoorrmmaaiiss qquuee ccee ssooiitt pplluuss ll’’œœuuvvrree
ddeess «« ssyynnddiiccaattss dduu ccrriimmee »» qquuee ddee rreebbeelllleess ssééppaarraattiisstteess..
25 Page personnelle de Mark Bruyneel, expert néerlandais en piraterie :
http://home.wanadoo.nl/m.bruyneel/archive/modern/imb2002.htm.
26 Les pays de la zone qui enregistrent une hausse sensible sont la Guyane – qui passe de 0 à 12 actes recensés –, le
Venezuela – de 1 à 8 –, la Colombie – de 1 à 7 –, le Pérou – de 1 à 6 –, l’Equateur – de 8 à 12 – ou encore le Brésil – de 3 à
6 –.
27 Site de la Chambre de Commerce Internationale : http://www.icc-ccs.org/main/news.php?newsid=40.
12
LLaa tteennddaannccee qquuii pprrééddoommiinnaaiitt eenn 22000044 ssee ppoouurrssuuiitt eenn 220000552288
ppuuiissqquuee llee nnoommbbrree dd’’aattttaaqquueess aa bbaaiisssséé
dd’’eennvviirroonn 3300%% àà ll’’éécchheellllee mmoonnddiiaallee aauu pprreemmiieerr sseemmeessttrree.. EEnn eeffffeett,, «« sseeuullss »» 112277 aacctteess ddee vviioolleennccee oonntt ééttéé
rreecceennssééss ddee jjaannvviieerr àà jjuuiinn 22000055,, ccoonnttrree 118822 ll’’aannnnééee pprrééccééddeennttee àà llaa mmêêmmee ppéérriiooddee.. EEnn ssiixx mmooiiss,, ddeess ppiirraatteess
oonntt aabboorrddéé 9922 nnaavviirreess,, ssiixx bbââttiimmeennttss oonntt ééttéé ddééttoouurrnnééss eett 117766 mmeemmbbrreess dd’’ééqquuiippaaggee oonntt ééttéé pprriiss eenn oottaaggeess..
LL’’IInnddoonnééssiiee rreessttee llee ppaayyss llee pplluuss ddaannggeerreeuuxx ppuuiissqquu’’eellllee ccoommppttee 4422 iinncciiddeennttss,, ssooiitt llee ttiieerrss dduu ttoottaall eennrreeggiissttrréé..
PPaarr ccoonnttrree,, aauuccuunn aaccttee ddee vviioolleennccee nn’’aa ééttéé rreecceennsséé ddaannss llee ddééttrrooiitt ddee MMaallaaccccaa ddaannss lleess mmooiiss qquuii oonntt ssuuiivvii llee
tteerrrriibbllee ttssuunnaammii dduu 2266 ddéécceemmbbrree 22000044 eett ccee jjuussqquu’’àà llaa ffiinn dduu mmooiiss ddee fféévvrriieerr.. DDeeppuuiiss,, hhuuiitt iinncciiddeennttss vviioolleennttss
oonntt ééttéé eennrreeggiissttrrééss.. LLaa SSoommaalliiee,, qquuaanntt àà eellllee,, rreeddeevviieenntt rriissqquuééee aapprrèèss ddeeuuxx aannss ddee ccaallmmee.. EEnnttrree aavvrriill eett jjuuiinn
22000055,, hhuuiitt aattttaaqquueess ddee ppiirraatteess aarrmmééss ddee ffuussiillss eett ddee ggrreennaaddeess oonntt ééttéé ddéénnoommbbrrééeess aauu llaarrggee ddee llaa ccôôttee EEsstt dduu
ppaayyss.. DDaannss qquuaattrree ccaass aauu mmooiinnss,, ddeess mmeemmbbrreess dd’’ééqquuiippaaggee oonntt ééttéé pprriiss eenn oottaaggeess eenn éécchhaannggee dd’’uunnee rraannççoonn.. LLee
CCaappiittaaiinnee PPootttteennggaall MMuukkuunnddaann,, ddiirreecctteeuurr dduu BBMMII,, eesstt ppeessssiimmiissttee àà ccee ssuujjeett.. IIll aa eenn eeffffeett ddééccllaarréé qquuee «« lleess
ppiirraatteess qquuii ooppèèrreenntt aauu llaarrggee ddee llaa SSoommaalliiee ssoonntt ddeevveennuuss ddee pplluuss eenn pplluuss aauuddaacciieeuuxx.. IIllss ss’’eemmppaarreenntt ddeess nnaavviirreess
uunnee ffooiiss qquu’’iillss ssoonntt àà ll’’eexxttéérriieeuurr ddeess lliimmiitteess tteerrrriittoorriiaalleess eett lleess ffoorrcceenntt àà nnaavviigguueerr vveerrss llaa hhaauuttee mmeerr.. LLeess
ddeemmaannddeess ddee rraannççoonn ssoonntt pplluuss ffoorrtteess qquuee jjaammaaiiss eett lleess nnééggoocciiaattiioonnss vviissaanntt àà ffaaiirree rreellââcchheerr lleess nnaavviirreess eett lleess
ééqquuiippaaggeess ssoonntt ââpprreess eett iinntteerrmmiinnaabblleess.. LLee mmaannqquuee ttoottaall dd’’aapppplliiccaattiioonn ddee llaa llooii ddaannss cceettttee zzoonnee llaaiisssseenntt lleess
nnaavviirreess eett lleess mmaarriinnss ssaannss aauuccuunnee pprrootteeccttiioonn »».. EEnnffiinn,, pplluussiieeuurrss aauuttrreess zzoonneess oonntt vvuu lleess aacctteess ddee vviioolleennccee eenn
mmeerr aauuggmmeennttééss,, nnoottaammmmeenntt llee NNiiggeerriiaa –– qquuaattrree iinncciiddeennttss oonntt eeuu lliieeuu ddaannss llaa rriivviièèrree BBoonnnnyy ddeeppuuiiss llee 2244 mmaaii
22000055 –– eett ll’’IIrraakk –– qquuaattrree iinncciiddeennttss vviioolleennttss oonntt ééttéé rraappppoorrttééss aauu llaarrggee dduu tteerrmmiinnaall ppééttrroolliieerr ddee BBaassrraa ddeeppuuiiss
llee 2222 aavvrriill 22000055 aalloorrss qquuee,, aauu ccoouurrss ddeess ddeerrnniièèrreess aannnnééeess,, llaa ppiirraatteerriiee sseemmbbllaaiitt iinneexxiissttaannttee ddaannss cceettttee rrééggiioonn
––..
IIll eesstt uunn ccoonnssttaatt iinnccoonnttoouurrnnaabbllee eett iinnqquuiiééttaanntt ssuurr ll’’eennsseemmbbllee ddeess qquuaattrree aannss :: lleess aacctteess ddee ppiirraatteerriiee
nn’’oonntt eennrreeggiissttrréé aauuccuunnee bbaaiissssee ssiiggnniiffiiccaattiivvee,, vvooiirree oonntt mmêêmmee aauuggmmeennttéé ddaannss cceerrttaaiinneess zzoonneess,, ccee qquuii eesstt aasssseezz
pprroobblléémmaattiiqquuee ddeeppuuiiss ll’’eennttrrééee eenn vviigguueeuurr dduu CCooddee IISSPPSS.. CCeettttee oobbsseerrvvaattiioonn ssoouulliiggnnee ppaarr llàà mmêêmmee qquuee cceess
nnoouuvveelllleess mmeessuurreess oonntt uunnee ppoorrttééee aasssseezz lliimmiittééee ddaannss llee sseennss ooùù,, bbiieenn ssoouuvveenntt,, lleess ppaayyss qquuii nnee ppeeuuvveenntt lleess
mmeettttrree ffiinnaanncciièèrreemmeenntt eenn aapppplliiccaattiioonn ssoonntt lleess pplluuss ttoouucchhééss.. DDee pplluuss,, ssii ddeess ppiirraatteess ppeeuuvveenntt ccoonnttoouurrnneerr cceess
mmeessuurreess,, ddeess tteerrrroorriisstteess,, ppaarr ddééffiinniittiioonn mmiieeuuxx oorrggaanniissééss eett pplluuss ddéétteerrmmiinnééss,, llee ppoouurrrroonntt aaiisséémmeenntt.. LLee
CCaappiittaaiinnee PPootttteennggaall MMuukkuunnddaann,, eessttiimmee qquuee,, ddaannss cceerrttaaiinneess rrééggiioonnss dduu mmoonnddee,, iill eesstt ttrroopp aaiisséé dd’’aabboorrddeerr
iillllééggaalleemmeenntt uunn nnaavviirree mmaarrcchhaanndd.. DD’’aauuttaanntt qquuee llaa ppiirraatteerriiee eesstt eenn pplleeiinnee mmuuttaattiioonn ddeeppuuiiss qquueellqquueess aannnnééeess eett
iinnttèèggrree uunnee ddiimmeennssiioonn ppoolliittiiqquuee,, ccee qquuii ddeevviieenntt «« aallaarrmmaanntt vvuu llaa ddéévvaassttaattiioonn qquu’’eellllee ccaauussee ddaannss llee rreessttee dduu
mmoonnddee »».. DD’’aapprrèèss uunn ccoommmmuunniiqquuéé dduu BBMMII eenn ddaattee dduu 22 sseepptteemmbbrree 22000033,, ddeess ggrroouuppeess ddee ppiirraatteess lloouurrddeemmeenntt
aarrmmééss2299
aattttaaqquueenntt ddeess ppeettiittss ppééttrroolliieerrss ddaannss llee ddééttrrooiitt ddee MMaallaaccccaa àà ll’’aaiiddee ddee vveeddeetttteess rraappiiddeess oouu ddee bbaatteeaauuxx
ddee ppêêcchhee.. IIllss sseemmbblleenntt ssuuiivvrree llee mmooddee dd’’aaccttiioonn ddeess rreebbeelllleess ssééppaarraattiisstteess mmeemmbbrreess dduu mmoouuvveemmeenntt ppoouurr llaa
lliibbéérraattiioonn ddee llaa rrééggiioonn dd’’AAcceehh –– aappppeelléé aauussssii GGeerraakkiinn AAcceehh MMeerrddeekkaa,, GGAAMM –– eett ssoonntt pprrêêttss àà pprreennddrree pplluuss ddee
28 Site de la CCI : http://www.icc-ccs.org.uk/.
29 Ils possèdent des armes très sophistiquées, principalement des armes automatiques, des AK 47, des fusils d’assaut
M16 ainsi que des embarcations à grande vitesse et donc par déduction les terroristes potentiels aussi. La tendance s’est
inversée car jusqu’en 1996, les pirates étaient le plus souvent désarmés. Cf Annexe II : Statistiques sur les actes de
violence en mer, page 108.
13
rriissqquueess ppoouurr sseerrvviirr lleeuurr ccaauussee.. UUnn eexxeemmppllee ffrraappppaanntt eesstt cceelluuii ddee ll’’aattttaaqquuee dduu ppééttrroolliieerr PPeennrriiddeerr àà 1122 mmiilllleess
mmaarriinnss ddee PPoorrtt KKeellaanngg,, eenn MMaallaaiissiiee –– ssooiitt eennvviirroonn 2222 kkmm ––.. LLee nnaavviirree ttrraannssppoorrttee aalloorrss 11 000000 ttoonnnneess ddee ffuueell eett
ffaaiitt rroouuttee ddee SSiinnggaappoouurr àà PPeennaanngg qquuaanndd uunn nnaavviirree ddee ppêêcchhee aavveecc,, àà ssoonn bboorrdd,, 1144 ppiirraatteess aarrmmééss ll’’iinntteerrcceeppttee..
AApprrèèss aavvooiirr ddééppoouuiilllléé ll’’ééqquuiippaaggee ddee sseess bbiieennss eett ll’’aavvooiirr ffoorrccéé àà nnaavviigguueerr ddaannss lleess eeaauuxx iinnddoonnééssiieennnneess,, lleess
ppiirraatteess ssoonntt ppaarrttiiss eenn eemmmmeennaanntt llee CCaappiittaaiinnee,, llee cchheeff mmééccaanniicciieenn eett uunn aauuttrree mmeemmbbrree dd’’ééqquuiippaaggee eenn oottaaggeess..
LLeess nnééggoocciiaattiioonnss ddee rraannççoonn ssee ssoonntt éétteerrnniissééeess aavvaanntt qquu’’iillss nnee ssooiieenntt lliibbéérrééss ssaaiinnss eett ssaauuffss.. LLeess aassssaaiillllaannttss ssee
sseerraaiieenntt rrééccllaammééss dduu GGAAMM eett bbiieenn qquuee llaa ppoolliiccee mmaallaaiissiieennnnee aaiitt ccoonncclluu qquuee llee mmoodduuss ooppeerraannddii ccoorrrreessppoonnddaaiitt
eeffffeeccttiivveemmeenntt,, iill nn’’yy aa ppaass ddee pprreeuuvvee ttaannggiibbllee.. CCeerrttaaiinneess aaggeenncceess ddee pprreessssee rraappppoorrtteenntt mmêêmmee qquuee ccee ppoouurrrraaiitt
ttoouutt aauussssii bbiieenn êêttrree dd’’aauuttrreess iinnddiivviidduuss qquuii ccooppiieerraaiieenntt lleeuurr mméétthhooddee.. CCee qquuii eesstt cceerrttaaiinn,, cc’’eesstt qquu’’iill ss’’aaggiissssaaiitt bbeell
eett bbiieenn ddee llaa pprreemmiièèrree aattttaaqquuee dduu ggeennrree ppaarr ddeess ppiirraatteess iinnddoonnééssiieennss ssii pprrèèss ddeess ccôôtteess mmaallaaiissiieennnneess eett ssii llooiinn
aauu SSuudd dd’’AAcceehh.. EEnn ddee ppaarreeiilllleess cciirrccoonnssttaanncceess,, llee mmaannqquuee ccrruucciiaall dd’’iinnffoorrmmaattiioonnss ffiiaabblleess ffaaiitt ccrruueelllleemmeenntt
ddééffaauutt..
UUnnee rreemmaarrqquuee iimmppoorrttaannttee mméérriittee ppoouurrttaanntt dd’’êêttrree ffaaiittee.. IIll nn’’eexxiissttee,, àà ll’’hheeuurree aaccttuueellllee,, aauuccuunnee
cceerrttiittuuddee qquuaanntt àà ccee qquuee ddeess oorrggaanniissaattiioonnss tteerrrroorriisstteess,, nnoottaammmmeenntt jjiihhaaddiisstteess aappppaarrtteennaanntt aauu IInntteerrnnaattiioonnaall
IIssllaammiicc FFrroonntt3300
,, eett ddeess ggrroouuppeess ddee ppiirraatteess ooppéérraanntt,, nnoottaammmmeenntt ddaannss llaa rrééggiioonn ddee ll’’AAssiiee dduu SSuudd eett dduu SSuudd--eesstt,,
ssooiieenntt lliiééss3311
.. LLaa pprriinncciippaallee rraaiissoonn eesstt iiddééoollooggiiqquuee ccaarr lleeuurrss oobbjjeeccttiiffss ssoonntt ddee ffaaiitt ttrrèèss ddiifffféérreennttss :: llee ppiirraattee
aattttaaqquuee àà ddeess ffiinnss ppeerrssoonnnneelllleess,, iill vveeuutt ssoonn bbuuttiinn mmaaiiss nnee vveeuutt qquuee ttrrèèss rraarreemmeenntt mmoouurriirr ppoouurr ssaa ccaauussee,, ppaarr
ooppppoossiittiioonn aauu tteerrrroorriissttee.. PPaarr ccoonnttrree,, iill eesstt pprreessqquuee cceerrttaaiinn qquuee ddeess ggrroouuppeess ddee tteerrrroorriisstteess eetthhnniiqquueess oouu
rreebbeelllleess ooppéérraanntt ddaannss llaa rrééggiioonn iinnddoonnééssiieennnnee ccoommmmeetttteenntt ddee pplluuss eenn pplluuss dd’’aacctteess ddee ppiirraatteerriiee ppoouurr ppoouurrvvooiirr
ffiinnaanncceerr lleeuurr lluuttttee ccoonnttrree llee ggoouuvveerrnneemmeenntt iinnddoonnééssiieenn.. LLee rriissqquuee llee pplluuss sséérriieeuuxx nn’’eesstt ddoonncc ppaass qquuee lleess ppiirraatteess
eett lleess tteerrrroorriisstteess ss’’aassssoocciieenntt mmaaiiss bbiieenn qquuee lleess tteerrrroorriisstteess rreeccrruutteenntt ppaarrmmii ddeess ppiirraatteess ddééjjàà eexxppéérriimmeennttééss,,
ccee qquuii aauuggmmeenntteerraaiitt lleeuurr ffoorrccee dd’’aattttaaqquuee..
11..22.. LLaa ssiittuuaattiioonn aaccttuueellllee
GGrraahhaamm GGeerraarrdd OOnngg3322
pprrééddiissaaiitt,, ddaannss uunn aarrttiiccllee ddaattaanntt ddee sseepptteemmbbrree 22000033 :: «« PPrroocchhaaiinnee ééttaappee,, llee
tteerrrroorriissmmee mmaarriittiimmee »» mmaaiiss qquu’’eenn eesstt--iill eexxaacctteemmeenntt ??
IIll nn’’eexxiissttee ppaass dd’’oorrggaanniissaattiioonn tteerrrroorriissttee ssppéécciiaalliissééee ddaannss lleess aattttaaqquueess mmaarriittiimmeess ;; eenn rreevvaanncchhee,,
pplluussiieeuurrss mmoouuvveemmeennttss tteerrrroorriisstteess ccllaassssiiqquueess oonntt oouu ssoonntt eenn ppaassssee dd’’aaccqquuéérriirr lleess mmooyyeennss ddee ccoommmmeettttrree ddeess
aacctteess tteerrrroorriisstteess nnoonn sseeuulleemmeenntt àà tteerrrree,, ddaannss lleess aaiirrss,, ddaannss lleess eeaauuxx tteerrrriittoorriiaalleess mmaaiiss ééggaalleemmeenntt eenn hhaauuttee
mmeerr.. CC’’eesstt ppoouurrqquuooii iill eesstt cceerrttaaiinn qquuee llaa qquueessttiioonn qquuee ttoouutt llee mmoonnddee ssee ppoossee àà ll’’hheeuurree aaccttuueellllee eesstt cceellllee ddee llaa
rrééaalliittéé ddee llaa mmeennaaccee dd’’aacctteess tteerrrroorriisstteess ccoonnttrree llee mmoonnddee mmaarriittiimmee eenn ttaanntt qquuee vveecctteeuurr ffoonnddaammeennttaall dduu
ccoommmmeerrccee mmoonnddiiaall.. EEnn eeffffeett,, sseelloonn llaa CCNNUUCCEEDD,, eenn tteerrmmeess ddee vvoolluummee,, pplluuss ddee 4466 000000 nnaavviirreess aavveecc,, àà lleeuurr bboorrdd,,
30 Front islamique international (IIF).
31 Site de Terrorisme.Net : http://www.terrorisme.net/p/article_136.shtml.
32 Chercheur à l’Institute of South East Asian Studies, ISEAS, il est l’auteur d’une étude intitulée : Pre-empting Maritime
Terrorism in Southeast Asia, ISEAS Viewpoints, Nov. 29, 2002. Site consacré à la mer de Chine du Sud:
http://community.middlebury.edu/~scs/docs/Ong-Preempting%20Terrorism%20and%20Piracy,%20ISEAS.pdf.
14
11,,2255 mmiilllliioonnss ddee mmaarriinnss eett ddeesssseerrvvaanntt qquueellqquueess 44 000000 ppoorrttss,, oonntt aacchheemmiinnéé 8800%% ddeess qquueellqquueess ssiixx mmiilllliiaarrddss ddee
ttoonnnneess ddee mmaarrcchhaannddiisseess éécchhaannggééeess eenn 22000011 ddaannss llee mmoonnddee..
IIll ffaauutt oobbsseerrvveerr ddee pplluuss qquuee,, ccoonnttrraaiirreemmeenntt aauuxx aauuttrreess mmooddeess ddee ttrraannssppoorrtt,, eett ccee ddaannss uunnee cceerrttaaiinnee
mmeessuurree aauuxx vvuueess ddeess aattttaaqquueess éévvooqquuééeess aannttéérriieeuurreemmeenntt,, llee sseecctteeuurr mmaarriittiimmee aa ééttéé rreellaattiivveemmeenntt ééppaarrggnnéé ppaarr
ddeess aatttteennttaattss mmaassssiiffss,, ccee qquuii eesstt uunn ffaacctteeuurr dd’’aauuttaanntt pplluuss pprrééooccccuuppaanntt.. CCoommppaarréé aauuxx aacctteess ddee tteerrrroorriissmmee
aaéérriieenn qquuii ssoonntt eenn aauuggmmeennttaattiioonn ddeeppuuiiss 11996677,, lleess aattttaaqquueess tteerrrroorriisstteess ddiirriiggééeess ccoonnttrree ll’’iinndduussttrriiee mmaarriittiimmee,,
qquuee ccee ssooiitt ddaannss lleess eeaauuxx tteerrrriittoorriiaalleess oouu eenn mmeerr,, ssoonntt aasssseezz rraarreess.. IIll yy aa eesssseennttiieelllleemmeenntt ddeeuuxx rraaiissoonnss àà cceellaa..
LLaa pprreemmiièèrree eesstt dd’’oorrddrree tteecchhnniiqquuee :: àà ll’’eexxcceeppttiioonn ddeess aatttteennttaattss--ssuuiicciiddeess ddoonntt llee bbuutt nn’’eesstt ppaass llaa ffuuiittee,, iill eesstt
ppaarrttiiccuulliièèrreemmeenntt ddiiffffiicciillee ddee ss’’eennffuuiirr aapprrèèss uunnee aattttaaqquuee eenn hhaauuttee mmeerr.. LLaa sseeccoonnddee eesstt pplluuttôôtt iiddééoollooggiiqquuee :: lleess
tteerrrroorriisstteess vveeuulleenntt qquuee llee tthhééââttrree mmêêmmee ddee lleeuurr aaccttiioonn ssooiitt ssuuffffiissaammmmeenntt éévvooccaatteeuurr,, aaffiinn qquuee llee
rreetteennttiisssseemmeenntt ssooiitt mmaaxxiimmaall eett qquuee llaa ffoorrccee dd’’iinnttiimmiiddaattiioonn ssuurr ll’’EEttaatt aattttaaqquuéé eett ssuurr ll’’ooppiinniioonn ppuubblliiqquuee ssooiitt àà
ssoonn ccoommbbllee,, ccee qquuee llaa mmeerr nnee ppeeuutt ffoouurrnniirr qquuee ddaannss uunnee mmooiinnddrree mmeessuurree ppaarr rraappppoorrtt àà llaa tteerrrree oouu àà ll’’aaiirr.. TToouutt
eesstt qquueessttiioonn dd’’oorrcchheessttrraattiioonn eett dd’’ooppéérraattiioonnss ssppeeccttaaccuullaaiirreess ddoonntt ttoouutt uunn cchhaaccuunn ssee ssoouuvviieennddrraa..
TToouutteeffooiiss,, ééttaanntt ddoonnnnéé qquuee llee tteerrrroorriissmmee ssee ccoonncceennttrree pplluuttôôtt ddééssoorrmmaaiiss ssuurr ddeess aacctteess ddee tteerrrroorriissmmee
ééccoonnoommiiqquuee ccaarr iillss oonntt ddeess ccoonnssééqquueenncceess pplluuss iimmpprreessssiioonnnnaanntteess,, iill eesstt éévviiddeenntt qquuee llee mmiilliieeuu mmaarriittiimmee ffoouurrnniitt
uunn ccaaddrree nneetttteemmeenntt pplluuss vvaassttee qquuee ll’’aaéérriieenn oouu llee tteerrrreessttrree ppuuiissqquuee ll’’eesssseennttiieell dduu ccoommmmeerrccee mmoonnddiiaall ssee ffaaiitt ppaarr
nnaavviirree.. NNoommbbrreeuuxx ssoonntt cceeuuxx qquuii vvooiieenntt ddoonncc llee mmaarriittiimmee ccoommmmee llaa pprroocchhaaiinnee cciibbllee aapprrèèss ll’’aatttteennttaatt aaéérriieenn nneeww--
yyoorrkkaaiiss dduu 1111 sseepptteemmbbrree 22000011,, ll’’aatttteennttaatt ffeerrrroovviiaaiirree mmaaddrriillèènnee dduu 1111 mmaarrss 22000044 eett ll’’aatttteennttaatt ddaannss llee mmééttrroo
lloonnddoonniieenn dduu 77 jjuuiilllleett 22000055.. EEnnffiinn,, dduu ffaaiitt ddee llaa mmuullttiipplliiccaattiioonn ddeess aattttaaqquueess,, lleess lliieeuuxx àà tteerrrree qquuii aauurraaiieenntt ppuu
sseerrvviirr ddee cciibblleess ppootteennttiieelllleess ssoonntt nneetttteemmeenntt mmiieeuuxx pprroottééggééss ssii bbiieenn qquuee lleess ggrroouuppuussccuulleess tteerrrroorriisstteess vvoonntt ssee
rreecceennttrreerr ssuurr ccee qquuii lleeuurr sseemmbbllee êêttrree rreellaattiivveemmeenntt pplluuss aacccceessssiibbllee,, àà ssaavvooiirr lleess iinnffrraassttrruuccttuurreess mmaarriittiimmeess..
IIll eesstt ppaarr aaiilllleeuurrss àà nnootteerr qquuee lleess nnaavviirreess ssoonntt uunn ddeess mmooyyeennss ddee ttrraannssppoorrtt lleess pplluuss vvuullnnéérraabblleess –– eett
ttoouutt ppaarrttiiccuulliièèrreemmeenntt lleess ppééttrroolliieerrss qquuii ssoonntt uunnee pprrooiiee rreellaattiivveemmeenntt ffaacciillee eett dd’’uunnee ggrraannddee ppoorrttééee ssyymmbboolliiqquuee
––,, ééttaanntt ddoonnnnéé qquu’’iill eesstt ppoossssiibbllee ddee lleess aatttteeiinnddrree ssoouuss ll’’eeaauu,, ddeeppuuiiss llaa tteerrrree,, ppaarr lleess aaiirrss,, ddee lleess aabboorrddeerr ddeeppuuiiss
llaa mmeerr oouu ddee lleess aattttaaqquueerr ddee ll’’iinnttéérriieeuurr.. CCeettttee ddeerrnniièèrree éévveennttuuaalliittéé eesstt llaa pplluuss àà ccrraaiinnddrree sseelloonn LLaauurreenntt GGaallyy,,
pprrooffeesssseeuurr àà ll’’EEccoollee nnaattiioonnaallee ddee llaa mmaarriinnee mmaarrcchhaannddee ((EENNMMMM)) ddee NNaanntteess.. IIll eessttiimmee qquu’’iill eexxiissttee uunnee ccaarreennccee
aauu nniivveeaauu ddee llaa ssuurrvveeiillllaannccee dduu rreeccrruutteemmeenntt ddeess ééqquuiippaaggeess ssii bbiieenn qquuee ddeess tteerrrroorriisstteess ppoouurrrraaiieenntt pplluuss oouu mmooiinnss
aaiisséémmeenntt ss’’iinnffiillttrreerr eett ssee ffaaiirree ppaasssseerr eenn ttoouuttee iimmppuunniittéé ppoouurr ddeess mmaarriinnss.. CCeeccii ccoorrrroobboorree llee ffaaiitt qquu’’uunn ggrraanndd
nnoommbbrree ddee cceerrttiiffiiccaattss ddéétteennuuss ppaarr ddeess mmaarriinnss ssoonntt oobbtteennuuss ddee ffaaççoonn ffrraauudduulleeuussee ;; eenn rrééaalliittéé,, jjuussqquu’’àà 8800%%
ddeess cceerrttiiffiiccaattss ddéécceerrnnééss ppaarr cceerrttaaiinnss ppaayyss ssee ssoonntt aavvéérrééss êêttrree ddeess ffaauuxx3333
.. LLoorrss dd’’uunnee ééttuuddee mmeennééee ppaarr ll’’OOMMII
eenn 220000113344
,, 1133 000000 ffaauuxx cceerrttiiffiiccaattss oonntt ééttéé ssiiggnnaallééss,, ddoonntt 9900%% eenn pprroovveennaannccee ddeess PPhhiilliippppiinneess,, ssaacchhaanntt qquuee
sseeuulleemmeenntt 5566%% ddeess aaddmmiinniissttrraattiioonnss mmaarriittiimmeess ccoonnttaaccttééeess ppoouurr cceettttee eennqquuêêttee oonntt rrééppoonndduu.. LL’’OOMMII rreellèèvvee
ééggaalleemmeenntt qquuee,, ddaannss 1100 ppaayyss ccoonnttrrôôllééss ssuurr 1133,, llaa ffrraauuddee ooffffiicciieellllee eesstt uunn ffaaiitt aavvéérréé..
33 Site d’information militaire suisse du nom de CheckPoint:
http://www.checkpoint-online.ch/CheckPoint/Monde/Mon0072-TerrorismeMaritime.html.
34 Site de la BBC : http://news.bbc.co.uk/1/hi/world/asia-pacific/1804146.stm.
15
EEnn oouuttrree,, llee ffaaiitt qquuee llaa mmaaiinn dd’’œœuuvvrree dduu sseecctteeuurr mmaarriittiimmee ssooiitt dd’’oorriiggiinneess eexxttrrêêmmeemmeenntt vvaarriiééeess ddeevviieenntt
uunn ffaacctteeuurr ddee rriissqquuee ssuupppplléémmeennttaaiirree aalloorrss qquuee ll’’iinntteerr--ccuullttuurraalliittéé eesstt ggéénnéérraalleemmeenntt uunn ffaacctteeuurr iinnccoonntteessttaabbllee
dd’’éévvoolluuttiioonn.. CCeerrttaaiinnss yy vvooiieenntt ééggaalleemmeenntt uunnee ggêênnee ddaannss llee sseennss ooùù eenn ccaass dd’’aattttaaqquuee,, uunn mmaarriinn qquuii nn’’aa ppaass llaa
nnaattiioonnaalliittéé dduu ppaavviilllloonn nnee ss’’eennggaaggeerraa ppaass aavveecc llaa mmêêmmee éénneerrggiiee ppoouurr lluutttteerr eett ddééffeennddrree lleess iinnttéérrêêttss dduu ppaayyss
ddaannss lleeqquueell llee nnaavviirree eesstt iimmmmaattrriiccuulléé.. TToouutt eesstt rreellaattiiff mmaaiiss llee ccoorroollllaaiirree eesstt bbiieenn éévviiddeemmmmeenntt qquu’’uunn nnaavviirree lliivvrréé
aauuxx mmaaiinnss dd’’iinnddiivviidduuss mmaallffaaiissaannttss eenn ddeevviieenntt llooggiiqquueemmeenntt dd’’aauuttaanntt pplluuss ddaannggeerreeuuxx..
LLeess ccaarrggaaiissoonnss ssoonntt ééggaalleemmeenntt uunn éélléémmeenntt àà pprreennddrree eenn ccoommppttee ddaannss ll’’aannaallyyssee ddee llaa mmeennaaccee,, eett
nnoottaammmmeenntt dduu ffaaiitt ddee llaa ccoonntteenneeuurriissaattiioonn qquuii,, eenn rrééaalliittéé,, ss’’aavvèèrree pprroobblléémmaattiiqquuee.. RReepprréésseennttaanntt uunn pprrooggrrèèss
iinnddiissccuuttaabbllee ppoouurr llee ttrraannssppoorrtt mmaarriittiimmee,, iill nn’’eenn rreessttee ppaass mmooiinnss qquu’’iill eesstt tteecchhnniiqquueemmeenntt iimmppoossssiibbllee qquu’’uunn
aarrmmaatteeuurr oouu uunn aaffffrréétteeuurr oouuvvrree ttoouuss lleess ccoonntteenneeuurrss qquuii vvoonntt cchhaarrggeerr ssuurr uunn nnaavviirree ppoouurr eenn vvéérriiffiieerr llee
ccoonntteennuu,, ssiinnoonn lleess eessccaalleess sseerraaiieenntt aabbssoolluummeenntt iinnggéérraabblleess,, lleess ccooûûttss eennggeennddrrééss ffaarraammiinneeuuxx,, lleess ddééllaaiiss ddee
lliivvrraaiissoonn iinntteennaabblleess.. DDoottaanntt pplluuss qquuee cceerrttaaiinnss ccoonntteenneeuurrss aarrrriivveenntt ddééjjàà pplloommbbééss –– cc’’eesstt llee ccaass nnoottaammmmeenntt ddeess
FFCCLL3355
––.. SSaannss ccoommpptteerr llee ffaaiitt qquuee llee ttrraannssppoorrtteeuurr mmaarriittiimmee nn’’aa mmaattéérriieelllleemmeenntt ppaass llee tteemmppss dd’’eenn vvéérriiffiieerr llee
ccoonntteennuu,, iill nnee ffaauutt ppaass ppeerrddrree ddee vvuuee qquuee ssii llee cchhaarrggeeuurr lliivvrree uunn ccoonntteenneeuurr pplloommbbéé,, cc’’eesstt ppoouurr éévviitteerr ddee ffaaiirree
ssuubbiirr uunnee nnoouuvveellllee mmaannuutteennttiioonn àà llaa mmaarrcchhaannddiissee,, ssaacchhaanntt qquu’’iill ss’’aaggiitt dduu pprreemmiieerr rriissqquuee ddee ddoommmmaaggeess.. DDee pplluuss,,
llee rriissqquuee ddee vvooll ss’’eenn ttrroouuvvee aaccccrruu,, ccee ttyyppee ddee ccoonnttrrôôllee ccooûûttee rreellaattiivveemmeenntt cchheerr –– iill ffaauutt,, eennttrree aauuttrree,, llaa
pprréésseennccee ddee mmaannuutteennttiioonnnnaaiirreess eett ddee ppooiinntteeuurrss –– eett llaa ccoonnccuurrrreennccee eesstt ppaarrttiiccuulliièèrreemmeenntt rruuddee ddaannss llee sseecctteeuurr
mmaarriittiimmee3366
.. CCeeccii ccoonnssttiittuuee uunnee ddiiffffiiccuullttéé àà ppaarrtt eennttiièèrree ccaarr pprreessqquuee llaa mmooiittiiéé dduu ccoommmmeerrccee mmoonnddiiaall eenn vvaalleeuurr
eett 9900%% ddeess mmaarrcchhaannddiisseess ttrraannssppoorrttééeess ddee nnooss jjoouurrss llee ssoonntt ppaarr ccoonntteenneeuurr,, eelllleess ssoonntt ddeess pplluuss ddiivveerrssiiffiiééeess,,
lleeuurr ddeessccrriippttiioonn rreessttee ssoouuvveenntt vvoolloonnttaaiirreemmeenntt fflloouuee eett lleeuurr pprroovveennaannccee nn’’eesstt ppaass ttoouujjoouurrss ccllaaiirreemmeenntt ééttaabblliiee..
SS’’aajjoouuttee àà cceellaa llee ffaaiitt qquuee lleess pprroopprriiééttaaiirreess ddee nnaavviirreess ddiissssiimmuulleenntt lleeuurr iiddeennttiittéé,, ccee ssyyssttèèmmee ééttaanntt ffaacciilliittéé ppaarr
ll’’eexxiisstteennccee ddee nnoommbbrreeuuxx iinntteerrmmééddiiaaiirreess.. IIll ss’’aaggiitt ddoonncc iinnccoonntteessttaabblleemmeenntt dd’’uunn ppooiinntt sseennssiibbllee ppuuiissqquuee lleess
ccoonntteenneeuurrss ppeeuuvveenntt ccoonntteenniirr ccllaannddeessttiinneemmeenntt ddeess ppeerrssoonnnneess –– ccee qquuii eesstt ssoommmmee ttoouuttee aasssseezz ffrrééqquueenntt aauu vvuu
dduu nnoommbbrree ddee ccllaannddeessttiinnss ddééccoouuvveerrttss cchhaaqquuee aannnnééee ddaannss ddeess ccoonntteenneeuurrss –– oouu ddeess aarrmmeess ccoonnvveennttiioonnnneelllleess,,
nnuuccllééaaiirreess,, cchhiimmiiqquueess,, vvooiirree bbiioollooggiiqquueess.. LLee ccoonntteenneeuurr eesstt dd’’aaiilllleeuurrss ccoonnssiiddéérréé ccoommmmee llee mmooyyeenn llee pplluuss àà mmêêmmee
ddee ttrraannssppoorrtteerr uunnee bboommbbee nnuuccllééaaiirree oouu rraaddiioollooggiiqquuee..
LLeess mmeennaacceess lleess pplluuss sséérriieeuusseess àà ll’’hheeuurree aaccttuueellllee3377
ssoonntt ll’’iinnffiillttrraattiioonn ddee ll’’ééqquuiippaaggee ppaarr ddeess tteerrrroorriisstteess
ppoouurr ccoommmmeettttrree uunn ddeess aacctteess ssuuiivvaannttss :: llee ddééttoouurrnneemmeenntt eett llaa mmiissee àà ffeeuu dd’’uunn cchhiimmiiqquuiieerr,, dd’’uunn ssuuppeerr ppééttrroolliieerr,,
dd’’uunn ggaazziieerr oouu ddee nn’’iimmppoorrttee qquueell nnaavviirree ttrraannssppoorrttaanntt ddeess mmaarrcchhaannddiisseess ddaannggeerreeuusseess,, eexxpplloossiivveess,, ttooxxiiqquueess oouu
iinnffllaammmmaabblleess eett qquuii sseerraaiitt uuttiilliisséé ccoommmmee bboommbbee fflloottttaannttee ddaannss uunn ppoorrtt,, ddaannss uunn ddééttrrooiitt,, ddaannss uunnee zzoonnee
ccôôttiièèrree ttrrèèss ppeeuuppllééee oouu ddaannss uunnee zzoonnee ééccoonnoommiiqquuee sseennssiibbllee.. LL’’aattttaaqquuee dd’’uunn nnaavviirree ppoouurr pprroovvooqquueerr ddeess ppeerrtteess
mmaassssiivveess eenn vviieess hhuummaaiinneess oouu uunnee pprriissee dd’’oottaaggeess ggééaannttee ssuurr uunn ffeerrrryy oouu uunn bbaatteeaauu ddee ccrrooiissiièèrree ddaannss lleess eeaauuxx
iinntteerrnnaattiioonnaalleess ssoonntt ppaarreeiilllleemmeenntt àà rreeddoouutteerr.. LLee ddééttoouurrnneemmeenntt dd’’uunn nnaavviirree ppoouurr ffaaiirree ddee llaa ccoonnttrreebbaannddee
35 Full Container Load, empoté par le chargeur, par opposition au Less than Container Load, qui sert dans le cadre du
groupage, si bien que dans cette optique, il peut parfaitement être empoté par le transporteur qui sera alors au fait de son
contenu.
36 Le transporteur maritime peut ouvrir un conteneur plombé, il lui suffira alors de replacer un plomb et de préciser sur le
connaissement que le conteneur a été déplombé et replombé avec le conteneur n°X.
37 Site de l’Institut d’études internationales de Montréal : http://www.er.uqam.ca/nobel/cepes/pdf/BULL71.pdf.
16
dd’’aarrmmeess,, dd’’eexxpplloossiiffss eett ddee ssttuuppééffiiaannttss oouu eennccoorree ppoouurr ttrraannssppoorrtteerr ddeess ccllaannddeessttiinnss3388
ssuusscciittee uunnee ccrraaiinnttee ttoouutt
aauussssii sséérriieeuussee.. CCee ttyyppee dd’’aaccttiioonnss ppeeuutt ééggaalleemmeenntt aavvooiirr ppoouurr ddeesssseeiinn llaa ppiirraatteerriiee bbaassiiqquuee vviissaanntt àà uuttiilliisseerr lleess
rreecceetttteess ddeess ttrraannssppoorrttss mmaarriittiimmeess ppoouurr ffiinnaanncceerr ddeess aaccttiivviittééss tteerrrroorriisstteess aauuttrreess.. DDaannss llee mmêêmmee ééttaatt
dd’’eesspprriitt,, uunn nnaavviirree «« ffaannttôômmee »» rreeppeeiinntt eett rreennoommmméé –– ccee qquuii eesstt uunnee pprraattiiqquuee ccoouurraannttee ppoouurr lleess ppiirraatteess
aassiiaattiiqquueess ddeeppuuiiss lleess aannnnééeess 8800 –– ppoouurr ttrraannssppoorrtteerr ddeess aarrmmeess eett ddeess hhoommmmeess ssuurr llee lliieeuu tteerrrreessttrree ddee
ll’’aatttteennttaatt oouu ppoouurr bbllaanncchhiirr ddeess ffoonnddss iilllliicciitteess ddeessttiinnééss àà ddeess oorrggaanniissaattiioonnss tteerrrroorriisstteess,, eesstt àà eennvviissaaggeerr.. IIll nnee
ffaauutt ppaass nnoonn pplluuss nnéégglliiggeerr ll’’uuttiilliissaattiioonn ddee ppeettiitteess eemmbbaarrccaattiioonnss ppoouurr aattttaaqquueerr ddeess cciibblleess ssuurr llaa ccôôttee oouu aauu
mmoouuiillllaaggee,, tteelllleess qquuee ddeess iinnssttaallllaattiioonnss ppoorrttuuaaiirreess,, ddeess nnaavviirreess ddee gguueerrrree,, ddeess bbaatteeaauuxx ddee ccrrooiissiièèrree eenn eessccaallee
ddaannss uunn ppoorrtt,, ddeess ffeerrrryyss,, ddeess iinnssttaallllaattiioonnss ppééttrroolliièèrreess ooffffsshhoorree,, ddeess rraaffffiinneerriieess,, ddeess ééttaabblliisssseemmeennttss
ssppéécciiaalliissééss ddaannss llaa rreecchheerrcchhee nnuuccllééaaiirree,, eettcc.. DD’’aauuttaanntt pplluuss qquuee lleess tteerrrroorriisstteess ssee ssoonntt ddééjjàà iilllluussttrrééss aauu ccoouurrss
ddee ccee ggeennrree dd’’ooppéérraattiioonnss,, nnoottaammmmeenntt lloorrss ddee ll’’aatttteennttaatt dduu tteerrmmiinnaall ooffffsshhoorree ddee BBaassssoorraa,, ddaannss llee SSuudd ddee
ll’’IIrraakk,, llee ssaammeeddii 2244 aavvrriill 220000443399
.. DDeess kkaammiikkaazzeess oonntt ddee ffaaiitt eessssaayyéé dd’’aattttaaqquueerr ddeess ttaannkkeerrss eexxppoorrttaanntt dduu bbrruutt
iirraakkiieenn àà ll’’aaiiddee ddee ppeettiitteess eemmbbaarrccaattiioonnss ppiiééggééeess mmaaiiss oonntt ééttéé iinntteerrcceeppttééss ppaarr llaa mmaarriinnee ééttaattssuunniieennnnee.. IIll nn’’eenn
ddeemmeeuurree ppaass mmooiinnss qquuee ddeeuuxx ssoollddaattss ééttaattssuunniieennss oonntt ppéérrii ddaannss ll’’eexxpplloossiioonn ddee ll’’uunn ddeess ccaannoottss.. PPeetteerr SSwwiifftt,,
ddiirreecctteeuurr ggéénnéérraall dd’’IInntteerrttaannkkoo4400
,, eessttiimmee qquuee lleess ppoorrttss aaccccuueeiillllaanntt llee ttrraaffiicc iinntteerrnnaattiioonnaall rreesstteenntt llee ppooiinntt
ffaaiibbllee ddee llaa lluuttttee aannttiitteerrrroorriissttee.. DDeeuuxx jjoouurrss pplluuss ttaarrdd,, llee lluunnddii mmaattiinn,, llee tteerrmmiinnaall ddee BBaassssoorraa,, ppaarr lleeqquueell
ttrraannssiitteenntt 8800%% ddeess qquueellqquueess 11,,99 mmiilllliioonnss ddee bbaarriillss qquuoottiiddiieennnneemmeenntt eexxppoorrttééss dd’’IIrraakk,, ééttaaiitt ddee nnoouuvveeaauu
ooffffiicciieelllleemmeenntt ooppéérraattiioonnnneell.. DD’’aapprrèèss llaa LLllooyydd’’ss,, ggrraannddee ccoommppaaggnniiee dd’’aassssuurraanncceess bbrriittaannnniiqquuee,, llee tteerrmmiinnaall aauurraaiitt
ééttéé ccoommppllèètteemmeenntt ddééttrruuiitt ssii llaa ttaannkkeerr vviisséé aavvaaiitt ééttéé ttoottaalleemmeenntt cchhaarrggéé.. EEnnffiinn,, lleess vvooiieess mmaarriittiimmeess ppeeuuvveenntt
sseerrvviirr àà aaiiddeerr ddeess tteerrrroorriisstteess àà ss’’éécchhaappppeerr,, ddeess aarrmmeess ddee ddeessttrruuccttiioonn mmaassssiivvee ppeeuuvveenntt êêttrree ddiissssiimmuullééeess ddaannss
ddeess ccoonntteenneeuurrss oouu ddeess aaéérroonneeffss ppeeuuvveenntt êêttrree uuttiilliissééss ppoouurr ccoommmmeettttrree ddeess aatttteennttaattss--ssuuiicciiddeess ccoonnttrree ddeess
cciibblleess ssuurr ll’’eeaauu.. EEnn 11999922,, aapprrèèss ss’’êêttrree ffaaiitt aarrrrêêttéé ppaarr llaa ppoolliiccee hhiinnddoouuee,, uunn tteerrrroorriissttee ppaakkiissttaannaaiiss aappppaarrtteennaanntt
àà ll’’oorrggaanniissaattiioonn BBaabbbbaarr KKhhaallssaa aauurraaiitt ddééccllaarréé lloorrss ddee ssoonn iinntteerrrrooggaattooiirree qquu’’aauu ccoouurrss ddee ssoonn eennttrraaîînneemmeenntt,, iill lluuii
aavvaaiitt ééttéé ssuuggggéérréé ddee pprreennddrree ddeess lleeççoonnss ddee ppiilloottaaggeess àà ll’’aaéérroocclluubb ddee BBoommbbaayy ddaannss llee bbuutt ddee ss’’ééccrraasseerr ssuurr uunnee
ppllaatteeffoorrmmee ppééttrroolliièèrree ooffffsshhoorree..
SSaacchhaanntt qquuee lleess tteerrrroorriisstteess ppeeuuvveenntt ssooiitt uuttiilliisseerr ddeess aarrmmeess nnuuccllééaaiirreess,, bbiioollooggiiqquueess,, cchhiimmiiqquueess oouu
rraaddiioollooggiiqquueess qquuii ddiissppeerrsseenntt ddeess ssuubbssttaanncceess rraaddiiooaaccttiivveess,, ssooiitt pprrooccééddeerr vviiaa ddeess pplloonnggeeuurrss ééqquuiippééss ddee mmiinneess
ppoouurr ppaarrvveenniirr àà lleeuurrss ffiinnss eett qquuee lleess eexxppeerrttss éévvooqquueenntt ssoouuvveenntt lleess rriissqquueess qquuee rreepprréésseenntteerraaiitt uunn eennggrraaiiss,,
ccoommmmee llee nniittrraattee dd’’aammmmoonniiuumm qquuii ppeeuutt êêttrree ttrraannssffoorrmméé eenn eexxpplloossiiff ppuuiissssaanntt4411
,, iill ffaauutt ééggaalleemmeenntt êêttrree ccaappaabbllee
38 Le trafic d’êtres humains est un phénomène qui est malheureusement en augmentation constante, et ce principalement
en provenance du Moyen-Orient, d’Afrique ou d’Asie vers l’Europe occidentale qui attire chaque année des dizaines de
milliers d’immigrants clandestins. Les trafiquants ont longtemps utilisé la Turquie mais, maintenant, ils passent plutôt
par la Libye ou la Tunisie car le gouvernement turc a déployé des efforts significatifs en la matière. Le souci majeur est
que ce sont désormais souvent des groupes du crime organisé qui sont impliqués, le corollaire étant nécessairement des
abus innommables des droits de l’homme.
39 Site du Monde : http://www.lemonde.fr/web/recherche_breve/1,13-0,37-851377,0.html.
40 International Association of Independent Tanker Owners – Association internationale des propriétaires indépendants de
pétroliers.
41 Il a déjà été utilisé à plusieurs reprises dans des attentats au camion piégé – à Nairobi, à Mombasa, à Oklahoma City en
1995 – ou pour plusieurs attentats en Indonésie – Bali en octobre 2002 et Jakarta en août 2003 –. Il aurait même déjà
causé des accidents dans le contexte maritime – Texas City et à Brest en 1947 – et terrestre – 300 tonnes de cet engrais
était impliquées lors de l’explosion de l’usine AZF à Toulouse le 21 septembre 2001 –. Il est à noter à ce propos que les
USA et d’autres pays membres de l’OCDE ont importé plus de 1,6 millions de tonnes de nitrate d’ammonium en 2000, et
17
ddee pprréévvooiirr lleess ccoonnssééqquueenncceess ddrraammaattiiqquueess ddee tteellss aacctteess ppoouurr êêttrree pprrêêtt àà ffaaiirree ffaaccee.. LLee pplluuss ppllaauussiibbllee sseerraaiieenntt
nnoonn sseeuulleemmeenntt ddeess ppeerrtteess eenn vviieess hhuummaaiinneess ccaattaassttrroopphhiiqquueess mmaaiiss aauussssii ddeess ddoommmmaaggeess ccoonnssééqquueennttss àà
ll’’eennvviirroonnnneemmeenntt aaiinnssii qquu’’uunnee ppaarraallyyssiiee qquuaassii iinnssttaannttaannééee ddee ll’’ééccoonnoommiiee mmoonnddiiaallee.. LL’’iinntteerrrruuppttiioonn ddééppeennddrraaiitt
eesssseennttiieelllleemmeenntt dduu tteemmppss qquuee ppeennddaanntt lleeqquueell dduurreerraaiitt llee bbllooccaaggee eett ddeess ccooûûttss qquuii sseerraaiieenntt iimmpplliiqquuééss ppoouurr
rreellaanncceerr llaa mmaacchhiinnee ééccoonnoommiiqquuee ;; hhaauutteemmeenntt pprrééjjuuddiicciiaabbllee nnoottaammmmeenntt ppoouurr lleess ppaayyss eenn vvooiiee ddee ddéévveellooppppeemmeenntt,,
eellllee sseerraaiitt iinnéévviittaabblleemmeenntt ssuuiivviiee uunnee ddééggrraaddaattiioonn ddeess éécchhaannggeess mmoonnddiiaauuxx ccaarr lleess ggoouuvveerrnneemmeennttss eennggaaggeerraaiieenntt
ddeess ffrraaiiss ccoolloossssaauuxx eenn ttoouuttee hhââttee ppoouurr ggaarraannttiirr uunnee ssûûrreettéé ppoosstt--aattttaaqquuee àà lleeuurr ppooppuullaattiioonn eett àà lleeuurrss vviilllleess..
DD’’aapprrèèss ddeess eessttiimmaattiioonnss ééttaattssuunniieennnneess4422
,, llee ccooûûtt dd’’uunnee ffeerrmmeettuurree ddee ppoorrtt ccoommpprriissee eennttrree sseepptt eett ddiixx jjoouurrss,,
ssuuiittee àà uunnee aattttaaqquuee tteerrrroorriissttee mmaajjeeuurree,, sseerraaiitt dd’’eennvviirroonn 5588 mmiilllliiaarrddss ddee ddoollllaarrss aamméérriiccaaiinnss.. LLaa ssuupppprreessssiioonn ddeess
eessccaalleess vveerrss llee ppaayyss eenn ccaauussee,, mmaaiiss ééggaalleemmeenntt vveerrss ttoouuss cceeuuxx àà rriissqquueess sseerraaiitt iinnéélluuccttaabbllee.. SSuuiittee àà ll’’ooppéérraattiioonn
ccoonnttrree llee LLiimmbbuurrgg,, llee ddéérroouutteemmeenntt ssuurr lleess ppaayyss vvooiissiinnss aa ccooûûttéé pprrèèss dd’’11%% dduu PPIIBB aauu YYéémmeenn.. UUnnee aattttaaqquuee
tteerrrroorriissttee ddaannss uunn ppoorrtt rruuiinneerraaiitt ddeess aannnnééeess dd’’eeffffoorrttss ppaassssééeess àà ggaaggnneerr eenn ccoommppééttiittiivviittéé ppuuiissqquuee ssaa
rrééppuuttaattiioonn dduu ppoorrtt eenn sseerraaiitt ddééffiinniittiivveemmeenntt eennttaacchhééee..
DDee mmêêmmee,, lleess ttaauuxx dd’’aaffffrrèètteemmeenntt eennrreeggiissttrreerraaiieenntt uunnee hhaauussssee mmaarrqquuééee,, ccoommmmee cceellaa aa ééttéé llee ccaass àà llaa
ssuuiittee ddee ll’’aatttteennttaatt ccoonnttrree llee UUSSSS CCoollee,, llee LLiimmbbuurrgg oouu eennccoorree llee tteerrmmiinnaall ddee BBaassssoorraa.. LLeess aarrmmaatteeuurrss ssee ssoonntt
mmoonnttrrééss pplluuttôôtt aallaarrmmiisstteess ddaannss llaa ddeerrnniièèrree hhyyppootthhèèssee ccaarr iillss eessttiimmaaiieenntt qquuee ssii dd’’aauuttrreess nnaavviirreess mmaarrcchhaannddss ssee
ffaaiissaaiieenntt aattttaaqquuééss,, llaa ssuurrpprriimmee dd’’aassssuurraannccee iimmppoossééee ppeennddaanntt llaa gguueerrrree dduu GGoollffee ddeevvrraaiitt êêttrree rrééttaabblliiee ddaannss
ll’’eennsseemmbbllee dduu GGoollffee aarraabboo--ppeerrssiiqquuee.. EEnn ccaass dd’’aattttaaqquuee ssppéécciiffiiqquuee ccoonnttrree uunn éélléémmeenntt ddee ll’’iinndduussttrriiee ppééttrroolliièèrree,, llee
pprriixx dduu bbaarriill ddee ppééttrroollee ffllaammbbeerraaiitt,, ccee qquuii nnee ffeerraaiitt qquu’’aaggggrraavveerr lleess ccoonnddiittiioonnss ddee llaa rreepprriissee ééccoonnoommiiqquuee.. EEnnffiinn
uunnee mmoonnttééee eenn ffllèècchhee ddeess pprriimmeess dd’’aassssuurraanncceess eenn ddééccoouulleerraaiitt,, ccoommmmee cceellaa aa ééttéé llee ccaass aapprrèèss ll’’aatttteennttaatt ccoonnttrree
llee LLiimmbbuurrgg oouu ccoonnttrree llee tteerrmmiinnaall ddee BBaassssoorraa.. EEnn eeffffeett,, lleess aassssuurreeuurrss aavvaaiieenntt ttrriipplléé llee mmoonnttaanntt ddeess pprriimmeess ppoouurr
lleess nnaavviirreess eessccaallaanntt aauu YYéémmeenn ssuuiittee àà llaa pprreemmiièèrree aattttaaqquuee eett ddaannss llee sseeccoonndd ccaass,, llaa hhaauussssee aa ccoonncceerrnnéé lleess
ssuuppeerr ppééttrroolliieerrss cchhaarrggeeaanntt ddeess ccaarrggaaiissoonnss ddaannss llee ppoorrtt dd’’aall--BBaassrraa –– eexx ppoorrtt ddee MMiinnaa aall--BBaakkrr ––.. SSeelloonn MMiicchhaaeell
RRiicchhaarrddssoonn4433
,, eenn ccaass dd’’aattttaaqquuee ppaarr uunnee bboommbbee nnuuccllééaaiirree oouu rraaddiioollooggiiqquuee,, lleess pprriimmeess dd’’aassssuurraannccee aatttteeiinnddrraaiieenntt
ttrrèèss cceerrttaaiinneemmeenntt ddeess nniivveeaauuxx pprroohhiibbiittiiffss.. PPlluuss ll’’aattttaaqquuee sseerraa ddééssaassttrreeuussee,, pplluuss ll’’eennvvoollééee ddeess pprriimmeess sseerraa
eexxoorrbbiittaannttee.. IIll nn’’eexxiissttee ppaass,, àà ll’’hheeuurree aaccttuueellllee,, dd’’aassssuurraannccee ppoouurr uunnee aattttaaqquuee tteerrrroorriissttee mmaarriittiimmee uuttiilliissaanntt uunnee
bboommbbee nnuuccllééaaiirree ;; llee ccooûûtt ddee llaa rreepprriissee sseerraaiitt aabbssoolluummeenntt iinniimmaaggiinnaabbllee eett iill eessttiimmee mmêêmmee qquu’’iill nn’’eesstt ppaass dduu ttoouutt
cceerrttaaiinn qquuee llaa ssoollvvaabbiilliittéé dd’’uunnee ccoommppaaggnniiee dd’’aassssuurraannccee pprriivvééee ssooiitt ssuuffffiissaannttee..
PPaarr aaiilllleeuurrss,, eenn 22000033,, ll’’UUnniittéé ééccoonnoommiiccoo--aannaallyyttiiqquuee ddee ll’’ééqquuiivvaalleenntt dduu mmiinniissttèèrree ddeess aaffffaaiirreess
ééttrraannggèèrreess aauussttrraalliieenn aa ccoonndduuiitt uunnee ééttuuddee ssuurr ll’’iimmppaacctt qquu’’aauurraaiitt uunn aatttteennttaatt tteerrrroorriissttee mmaajjeeuurr ppoouurr lleess ppaayyss
eenn vvooiiee ddee ddéévveellooppppeemmeenntt ((PPVVDD)),, eenn iinnttééggrraanntt uunnee ddiimmeennssiioonn mmaarriittiimmee4444
.. LLeess ccooûûttss sseerraaiieenntt
ddiisspprrooppoorrttiioonnnneelllleemmeenntt pplluuss éélleevvééss ppoouurr eeuuxx,, nnoottaammmmeenntt dduu ffaaiitt ddee lleeuurrss bbeessooiinnss eenn iinnvveessttiisssseemmeennttss
ce principalement par mer. Site d’information militaire suisse du nom de Check Point: http://www.checkpoint-
online.ch/CheckPoint/Monde/Mon0072-TerrorismeMaritime.html.
42 D’après les estimations du Conference Board et du Cabinet de conseil Booz Allen Hamilton Inc, site de l’OCDE :
http://www.oecd.org/document/45/0,2340,en_2649_34487_4395885_119690_1_1_37407,00.html
43 Ancien éditeur en Asie de l’International Herald Tribune et chercheur pour l’ISEAS. Site du journal Asia Times:
http://www.atimes.com/atimes/Front_Page/FF16Aa02.html.
44 Site de l’Institut australien de politique stratégique : http://www.aspi.org.au/pdf/Maritime_terrorism%20_India_AB.pdf
18
ééttrraannggeerrss ddiirreeccttss qquuii ssoonntt ssuubboorrddoonnnnééss àà uunn eennvviirroonnnneemmeenntt ééccoonnoommiiqquuee ssûûrr eett ssttaabbllee.. IIll rreessssoorrtt,, ddee pplluuss,, qquuee
lleess pprriimmeess dd’’aassssuurraannccee llee sseerraaiieenntt ééggaalleemmeenntt,, eett ccee aauussssii bbiieenn ppoouurr lleess mmaarrcchhaannddiisseess qquuee ppoouurr lleess nnaavviirreess eenn
pprroovveennaannccee ddeess PPVVDD dduu ffaaiitt ddee ll’’iinncceerrttiittuuddee ppeessaanntt ssuurr llaa ffiiaabbiilliittéé ddee lleeuurrss pprrooccéédduurreess llooccaalleess ddee ssûûrreettéé..
11..22..11 LLaa ssiittuuaattiioonn eenn FFrraannccee
LLaa FFrraannccee4455
ddiissppoossee ddee pplluuss ddee 1100 000000 kkmm ddee lliittttoorraall eett 7722%% ddeess éécchhaannggeess ccoommmmeerrcciiaauuxx ffrraannççaaiiss
ss’’eeffffeeccttuueenntt ppaarr mmeerr.. QQuuaanntt àà llaa fflloottttee nnaattiioonnaallee,, eellllee eesstt ccoommppoossééee dd’’eennvviirroonn 220000 nnaavviirreess.. AAuu nniivveeaauu
ppoorrttuuaaiirree,, llaa FFrraannccee4466
ccoommppttee aauu ttoottaall sseepptt ppoorrttss aauuttoonnoommeess4477
,, qquuii ssoonntt eenn pprreemmiieerr lliieeuu ddeess ppoorrttss ddee
ccoommmmeerrccee.. RReepprréésseennttaanntt pplluuss ddee 8800%% dduu ttrraaffiicc mmaarriittiimmee ffrraannççaaiiss ddee mmaarrcchhaannddiisseess,, ccee ssoonntt,, ddee pplluuss,, ddeess
ééttaabblliisssseemmeennttss ppuubblliiccss ddee ll’’EEttaatt ddeeppuuiiss llaa llooii nn°° 6655--449911 dduu 2299 jjuuiinn 11996655.. PPuuiiss eellllee ddiissppoossee ddee 2233 ppoorrttss
dd’’iinnttéérrêêtt nnaattiioonnaall qquuii ssoonntt ééggaalleemmeenntt ddeess ppoorrttss ddee ccoommmmeerrccee eett ddee ppêêcchhee mmaaiiss qquuii ffoonntt ppaarrttiiee,, eeuuxx,, ddeess
aattttrriibbuuttiioonnss ddee ll''ÉÉttaatt.. EEnn tteerrmmeess ddee mmaarrcchhaannddiisseess,, àà ppeeuu pprrèèss 2200%% dduu ttoonnnnaaggee eesstt ccoouuvveerrtt ppaarr lleess ppoorrttss
dd’’iinnttéérrêêtt nnaattiioonnaall qquuii rrééaalliisseenntt pprreessqquuee 5500%% dduu ttrraaffiicc ddee mmaarrcchhaannddiisseess ddiivveerrsseess nnoonn ccoonntteenneeuurriissééeess eett pplluuss
ddee 8800%% dduu ttrraaffiicc ppaassssaaggeerrss.. EEnnffiinn,, llaa FFrraannccee ddéénnoommbbrree 553322 ppoorrttss ddéécceennttrraalliissééss,, ddoonntt 330044 ppoorrttss ddee
ccoommmmeerrccee eett ddee ppêêcchhee qquuii ddééppeennddeenntt ddeess CCoonnsseeiillss GGéénnéérraauuxx ddee ddééppaarrtteemmeennttss eett qquuii ddiissppoosseenntt llaa pplluuppaarrtt dduu
tteemmppss dd’’uunnee zzoonnee rréésseerrvvééee àà llaa ppllaaiissaannccee,, aaiinnssii qquuee 222288 ppoorrttss ddee ppllaaiissaannccee ppllaaccééss ssoouuss llaa rreessppoonnssaabbiilliittéé
ddiirreeccttee ddeess ccoommmmuunneess..
LLaa ssiittuuaattiioonn ppoolliittiiqquuee dduu ppaayyss eesstt tteellllee qquuee llee ggoouuvveerrnneemmeenntt aa uunnee ppoossiittiioonn aasssseezz nneeuuttrree aauu nniivveeaauu ddeess
ccoonnfflliittss iinntteerrnnaattiioonnaauuxx aaccttuueellss,, nnoottaammmmeenntt eenn IIrraakk,, ddoonncc llaa ppeerrssppeeccttiivvee ddee rreepprrééssaaiilllleess eesstt aa pprriioorrii mmooiinnddrree..
PPaarr ccoonnttrree,, llaa MMééddiitteerrrraannééee ppeeuutt rreepprréésseenntteerr uunn ddaannggeerr ppootteennttiieell ppoouurr llaa FFrraannccee ddaannss llaa mmeessuurree ooùù iill ss’’aaggiitt
dd’’uunnee mmeerr ffeerrmmééee ppaarr llaaqquueellllee ttrraannssiitteenntt ddee nnoommbbrreeuusseess mmaattiièèrreess ddaannggeerreeuusseess.. LLeess aacctteess ddee ppiirraatteerriiee yy ssoonntt
ttoottaalleemmeenntt iinneexxiissttaannttss mmaaiiss llaa ccoonnttrreebbaannddee dd’’aarrmmeess eett ddee ssttuuppééffiiaannttss4488
ssee rréévvèèllee êêttrree ll’’uunnee ddeess pprriinncciippaalleess
pprrééooccccuuppaattiioonnss.. EEnn jjuuiinn 220000334499
,, lleess aauuttoorriittééss ggrreeccqquueess oonntt aarrrrêêttéé eenn MMééddiitteerrrraannééee uunn nnaavviirree ssuussppeecctt,, llee
BBaallttiicc SSkkyy,, qquuii aa ffaaiitt eessccaallee eenn TTuurrqquuiiee aavvaanntt ddee rreevveenniirr eenn MMééddiitteerrrraannééee aalloorrss qquu’’iill eeffffeeccttuuaaiitt uunn vvooyyaaggee
TTuunniiss –– SSoouuddaann,, ccee qquuii lleess aa aalleerrttéé.. AA ssoonn bboorrdd,, ssee ttrroouuvvaaiieenntt 88 000000 ddééttoonnaatteeuurrss eett qquueellqquueess 770000 ttoonnnneess
dd’’eexxpplloossiiffss –– ddee ll’’AAnnffoo5500
eesssseennttiieelllleemmeenntt ––.. SSeelloonn GGeeoorrggeess AAnnoommeerriittiiss,, mmiinniissttrree ggrreecc ddee llaa nnaavviiggaattiioonn,, llee
mmaanniiffeessttee dduu bbaatteeaauu iinnddiiqquuaaiitt qquu’’iill ééttaaiitt aaffffrrééttéé ppaarr uunnee ccoommppaaggnniiee ééttaabblliiee aauu SSoouuddaann mmaaiiss llee ccooddee ppoossttaall ddee
ll’’aaddrreessssee àà KKhhaarrttoouumm nnee ccoorrrreessppoonnddaaiitt àà rriieenn.. IIll aa eessttiimméé qquuee llaa ppuuiissssaannccee eexxpplloossiivvee ppootteennttiieellllee dduu
cchhaarrggeemmeenntt ééttaaiitt ccoommppaarraabbllee àà cceellllee dd’’uunnee bboommbbee aattoommiiqquuee,, ssaacchhaanntt qquuee llaa pplluuss ppeettiittee ooggiivvee nnuuccllééaaiirree ddee
ll’’aarrsseennaall ééttaattssuunniieenn aa uunnee cchhaarrggee ééqquuiivvaalleennttee àà 330000 ttoonnnneess ddee TTNNTT,, mmaaiiss iill ddrraammaattiissee àà ll’’eexxccèèss llaa ssiittuuaattiioonn
45 Site du Sénat : http://www.senat.fr/rap/a04-076-20/a04-076-20_mono.html#toc0.
46 Site du ministère des transports, de l’équipement, du tourisme et de la mer :
http://www.mer.equipement.gouv.fr/commerce/01_ports_francais/01_organisation_portuaire/index.htm.
47 Six en métropole : Marseille-Fos, Le Havre, Dunkerque, Nantes Saint-Nazaire, Rouen, Bordeaux et un dans les Antilles,
en Guadeloupe : Pointe-à-Pitre Jarry.
48 Il est à noter à ce sujet qu’en France, les seules personnes habilitées à procéder à la recherche et à la constatation des
infractions dans le domaine du trafic de stupéfiants en mer sont définies à l’article 1 du décret n° 97-545 du 28 mai 1997
modifiant les articles 12 et 16 de la loi n° 94-589 du 15 juillet 1994 relative aux modalités de l'exercice par l'Etat de ses
pouvoirs de contrôle en mer.
49 Site d’information militaire suisse du nom de CheckPoint:
http://www.checkpoint-online.ch/CheckPoint/Monde/Mon0072-TerrorismeMaritime.html
50 Explosif à base de nitrate d’ammonium fabriqué dans le commerce et utilisé principalement pour l’exploitation minière.
19
sseelloonn MMiicchhaaeell RRiicchhaarrddssoonn5511
.. DDee mmêêmmee,, eenn aavvrriill 22000044,, llaa ppoolliiccee iittaalliieennnnee aa ssoouuhhaaiittéé iinnssppeecctteerr aauu ppoorrtt ddee GGiiooiiaa
TTaauurroo uunn ccoonntteenneeuurr eemmbbaarrqquuéé ssuurr uunn nnaavviirree ttuurrcc àà ddeessttiinnaattiioonn ddee NNeeww YYoorrkk.. CCeerrttaaiinneess ddiivveerrggeenncceess
aappppaarraaiissssaaiieenntt aauu nniivveeaauu ddeess ddééccllaarraattiioonnss eenn ddoouuaannee eett iill ccoonntteennaaiitt eenn rrééaalliittéé 88 000000 ffuussiillss AAKK 4477,, 1111
mmiittrraaiilllleetttteess aaiinnssii qquuee dd’’aauuttrreess mmaarrcchhaannddiisseess,, llee ttoouutt ppoouurr uunnee vvaalleeuurr ddee pplluuss ddee sseepptt mmiilllliioonnss ddee ddoollllaarrss
aamméérriiccaaiinnss.. LLee mmêêmmee mmooiiss,, llaa ddoouuaannee ttuurrqquuee aa ddééccoouuvveerrtt àà IIssttaannbbuull 550000 ffuussiillss AAKK 4477 ddaannss uunn ccoonntteenneeuurr qquuii
vveennaaiitt jjuussttee dd’’êêttrree ddéébbaarrqquuéé dd’’uunn nnaavviirree eenn pprroovveennaannccee ddee BBuullggaarriiee eett àà ddeessttiinnaattiioonn dduu PPaarraagguuaayy,, dd’’aapprrèèss lleess
iinnffoorrmmaattiioonnss ppoorrttééeess ssuurr llee mmaanniiffeessttee..
MMiissee àà ppaarrtt llaa ccoonnttrreebbaannddee,, llaa nnaattuurree ddeess mmaarrcchhaannddiisseess qquuii ttrraannssiitteenntt eenn MMééddiitteerrrraannééee rreepprréésseennttee uunn
ppéérriill.. DDuu sseeuull ppooiinntt ddee vvuuee éénneerrggééttiiqquuee,, pplluuss ddee 6655 %% dduu ppééttrroollee eett dduu ggaazz nnaattuurreell ccoonnssoommmmééss eenn EEuurrooppee
oocccciiddeennttaallee ppaasssseenntt cchhaaqquuee aannnnééee ppaarr llaa MMééddiitteerrrraannééee.. DDee pplluuss,, llaa zzoonnee ccoommppttee ddee nnoommbbrreeuuxx ppiippeelliinneess,, lleess
pprriinncciippaauuxx rreelliiaanntt llaa LLiibbyyee àà ll''IIttaalliiee eett llee MMaarroocc àà ll''EEssppaaggnnee.. LLee PPoorrtt aauuttoonnoommee ddee MMaarrsseeiillllee ((PPAAMM)) eesstt
ddiirreecctteemmeenntt ccoonncceerrnnéé ddee ppaarr lleess ttrraaffiiccss qquu’’iill eennrreeggiissttrree5522
eett ccee dd’’aauuttaanntt pplluuss qquu’’iill eesstt eennttoouurréé ddee rraaffffiinneerriieess
eett dd’’eennttrreepprriisseess ppééttrroocchhiimmiiqquueess.. UUnn iinncciiddeenntt iimmpplliiqquuaanntt uunn ssuuppeerr ppééttrroolliieerr pplleeiinn eett ddee tteelllleess iinnssttaallllaattiioonnss
rraasseerraaiitt llaa rrééggiioonn ddee llaa ccaarrttee..
11..22..22.. LLaa ssiittuuaattiioonn ddaannss llee rreessttee dduu mmoonnddee
11..22..22..11.. LLaa ssiittuuaattiioonn eenn AAssiiee
11..22..22..11..11.. LLaa ssiittuuaattiioonn eenn AAssiiee dduu SSuudd--eesstt
LLee SSuudd--eesstt aassiiaattiiqquuee eesstt aa pprriioorrii llaa zzoonnee llaa pplluuss sseennssiibbllee àà ll’’hheeuurree aaccttuueellllee,, eett nnoottaammmmeenntt ll’’IInnddoonnééssiiee..
QQuuee ccee ssooiitt eenn tteerrmmeess ddee ppiirraatteerriiee oouu ddee tteerrrroorriissmmee mmaarriittiimmee,, ccee ppaayyss eesstt ccoonnssiiddéérréé ccoommmmee llee pplluuss rriissqquuéé
ddeeppuuiiss aauu mmooiinnss qquuaattrree aannnnééeess ccoonnssééccuuttiivveess.. CCeettttee ccoonncceennttrraattiioonn ddee ppiirraatteess ssuurr llaa zzoonnee ppeeuutt ss’’eexxpplliiqquueerr ppaarr llee
ffoorrtt ttaauuxx ddee cchhôômmaaggee qquuii aaffffeeccttee ll’’IInnddoonnééssiiee ddeeppuuiiss llaa ggrraavvee ccrriissee ffiinnaanncciièèrree ddee 11999977 aaiinnssii qquuee ppaarr llee nnoommbbrree
éélleevvéé ddee ggrroouuppeess «« mmaaffiieeuuxx »» sséévviissssaanntt ddaannss lleess aalleennttoouurrss..
SSeelloonn lleess eexxppeerrttss ddee llaa rrééggiioonn5533
,, lleess LLTTTTEE rreepprréésseenntteenntt,, àà ll’’éécchheellllee mmoonnddiiaallee,, llee rriissqquuee llee pplluuss sséérriieeuuxx..
LLeeuurr cchheeff ppoolliittiiqquuee eesstt SS..PP.. TTaammiillcchheellvvaann.. IIllss aauurraaiieenntt,, sseemmbbllee--tt--iill,, lleess mmooyyeennss hhuummaaiinnss eett mmaattéérriieellss
dd’’oorrcchheessttrreerr ddeess aattttaaqquueess mmaarriittiimmeess.. DD’’uunnee ppaarrtt,, iillss ddiissppoosseerraaiieenntt dd’’aauu mmooiinnss ddeeuuxx oouu ttrrooiiss nnaavviirreess ddee
ccoommmmeerrccee bbaattttaanntt ppaavviilllloonn ddee ccoommppllaaiissaannccee.. IIllss lleess uuttiilliisseerraaiieenntt,, eenn ddeehhoorrss ddeess ccaarrggaaiissoonnss llééggiittiimmeess,, ppoouurr llee
ttrraannssppoorrtt dd’’aarrmmeess eett dd’’ééqquuiippeemmeennttss mmiilliittaaiirreess vveerrss llee PPaakkiissttaann,, llaa TThhaaïïllaannddee oouu eennccoorree ll’’UUkkrraaiinnee.. DD’’aauuttrree ppaarrtt,,
lleess LLTTTTEE sseerraaiieenntt ccaappaabblleess dd’’oorrggaanniisseerr ddeess aaccttiioonnss mmiilliittaaiirreess aauussssii bbiieenn ccllaassssiiqquueess qquuee nnoonn ccoonnvveennttiioonnnneelllleess eett
ddiissppoosseerraaiieenntt ddee ccoommmmaannddooss ssuuiicciiddeess,, lleess SSeeaa TTiiggeerrss.. LLee 1100 ooccttoobbrree 220000115544
,, qquuaattrree eemmbbaarrccaattiioonnss ssuuiicciiddeess
ppiilloottééeess ppaarr ddeess TTiiggrreess ttaammoouullss ppeerrccuuttee uunn ppeettiitt ppééttrroolliieerr ccaabbootteeuurr,, llee SSiillkk PPrriiddee,, cchhaarrggéé ddee 116600 ttoonnnneess ddee
kkéérroossèènnee eett ddee 227755 ttoonnnneess ddee ddiieesseell ddaannss llaa ppéénniinnssuullee ddee JJaaffffnnaa,, aauu SSrrii LLaannkkaa.. SSeepptt ppeerrssoonnnneess oonntt ééttéé ttuuééeess
aauu ttoottaall mmaaiiss,, «« ppaarr cchhaannccee »»,, lleess ccuuvveess ddee cchhaarrggeemmeenntt nn’’oonntt ppaass ééttéé eennddoommmmaaggééeess,, ll’’iinncceennddiiee qquuii aa pprriiss àà
51 Site d’information militaire suisse du nom de CheckPoint:
http://www.checkpoint-online.ch/CheckPoint/Monde/Mon0072-TerrorismeMaritime.html.
52 Cf infra 2.4.1 L’exemple du Port Autonome de Marseille, page 60.
53 Site du SAAG : http://www.saag.org/papers12/paper1154.html.
54 Site du Cèdre (Centre de documentation, de recherche et d’expérimentations sur les pollutions accidentelles des eaux) :
http://www.le-cedre.fr/.
20
ll’’aarrrriièèrree aa ééttéé rraappiiddeemmeenntt mmaaîîttrriisséé eett llee nnaavviirree aa ééttéé eessccoorrttéé ppaarr ddeess mmiilliittaaiirreess àà ddeessttiinnaattiioonn.. IIll ss’’aaggiitt llàà ddee
lleeuurr ssttrraattééggiiee ffaavvoorriittee.. LL’’uuttiilliissaattiioonn pprriinncciippaallee qquuii eesstt ffaaiittee ddee lleeuurr ccaappaacciittéé mmaarriittiimmee vviissee ddeess oobbjjeeccttiiffss
llooggiissttiiqquueess ddee ttrraannssppoorrtt dd’’hhoommmmeess,, aarrmmeess,, eexxpplloossiiffss,, ssttuuppééffiiaannttss ppoouurr ffaacciilliitteerr lleess ooppéérraattiioonnss tteerrrroorriisstteess àà
tteerrrree.. IIllss mmeetttteenntt aauussssii lleeuurrss ccoommppéétteenncceess aauu sseerrvviiccee dd’’aauuttrreess oorrggaanniissaattiioonnss tteerrrroorriisstteess ;; ddee ffaaiitt,, eenn 11999955,,
lleess LLTTTTEE oonntt ppeerrmmiiss aauu ggrroouuppee AAbbbbuu SSaayyyyaaff eett aauu FFrroonntt mmaauurree ddee lliibbéérraattiioonn iissllaammiiqquuee ((MMIILLFF5555
)) ddee
ttrraannssppoorrtteerr uunnee ccaarrggaaiissoonn dd’’aarrmmeess eett ddee mmuunniittiioonn ddeeppuuiiss llee PPaakkiissttaann jjuussqquu’’aauu SSuudd ddeess PPhhiilliippppiinneess.. UUnnee aauuttrree
ddee lleeuurr ccaarraaccttéérriissttiiqquuee eesstt ddee rreeccrruutteerr ddeess eennffaannttss oorrpphheelliinnss ppoouurr sseerrvviirr ddaannss lleeuurrss rraannggss ;; oorr,, ddeeppuuiiss llee
ddééssaassttrree ccaauusséé ppaarr llee ttssuunnaammii,, lleess eennffaannttss qquuii ssee rreettrroouuvveenntt ccoommppllèètteemmeenntt sseeuullss aauu mmoonnddee ssoonntt nnoommbbrreeuuxx.. LLaa
ssiittuuaattiioonn eesstt ddoonncc pprrééooccccuuppaannttee,, nnee sseerraaiitt--ccee qquuee dd’’uunn ppooiinntt ddee vvuuee hhuummaanniittaaiirree.. AAuuttrree éélléémmeenntt nnoottaabbllee,, iillss nnee
sseemmbblleenntt vviissiibblleemmeenntt ppaass pprrêêttss àà ddéémmaanntteelleerr lleeuurr oorrggaanniissaattiioonn nnii àà eennggaaggeerr uunn pprroocceessssuuss ddee ppaaiixx aavveecc
ll’’aauuttoorriittéé ssrrii llaannkkaaiissee..
LLeess ssppéécciiaalliisstteess eessttiimmeenntt eennssuuiittee qquuee ddeess ffoorrmmaattiioonnss tteerrrroorriisstteess dduu MMooyyeenn--OOrriieenntt,, tteellllee qquuee llee
HHeezzbboollllaahh,, ssoonntt ééggaalleemmeenntt ooppéérraattiioonnnneelllleemmeenntt ccaappaabblleess ddee ppeerrppééttrreerr ddeess aattttaaqquueess mmaarriittiimmeess ddee ggrraannddee
eennvveerrgguurree.. IIllss eennvviissaaggeenntt ppaarraallllèèlleemmeenntt qquuee lleess ggrroouuppuussccuulleess dd’’oorriiggiinnee ééggyyppttiieennnnee GGaammaa’’aatt AAll--IIssllaammiiyyaahh5566
eett llee
DDjjiihhaadd IIssllaammiiqquuee sseerraaiieenntt iinnttéérreessssééss ppaarr ll’’aaccqquuiissiittiioonn dd’’uunnee ccaappaacciittéé dd’’aattttaaqquuee mmaarriittiimmee.. CCeerrttaaiinnss ssuuppppoosseenntt
qquuee cceess ttrrooiiss ffoorrmmaattiioonnss ssee pprrééppaarreenntt oouu ssee ssooiieenntt pprrééppaarrééss ddaannss lleess ccaammppss dd’’eennttrraaîînneemmeenntt ddeess LLTTTTEE.. IIllss
ccoonnssiiddèèrreenntt ddee mmêêmmee qquuee llee PPooppuullaarr FFrroonntt ffoorr tthhee LLiibbeerraattiioonn ooff PPaalleessttiinnee –– GGeenneerraall FFrroonntt5577
ppuuiissssee mmeettttrree àà llaa
ddiissppoossiittiioonn dd’’aauuttrreess ggrroouuppeess sseess «« ccoommppéétteenncceess »» mmaarriittiimmeess.. DD’’aauuttrree ppaarrtt,, mmêêmmee ssii lleess ccoommmmaannddooss dduu JJeemmaaaahh
IIssllaammiiyyaa5588
oonntt ééttéé ddiimmiinnuuééss ppaarr lleess aarrrreessttaattiioonnss ddee lleeuurrss ttêêtteess ppeennssaanntteess,, ddoonntt AAbbuu BBaakkaarr BBaasshhiirr eett RRiidduuaann
IIssaammuuddddiinn,, iillss rreesstteenntt uunnee mmeennaaccee ccoonnssééqquueennttee.. EEnnffiinn,, iill eexxiissttee dd’’aauuttrreess ffoorrmmaattiioonnss tteerrrroorriisstteess aaccttiivveess ddaannss
llaa rrééggiioonn,, ccoommmmee LLaasshhkkaarr JJiihhaadd,, LLaasskkaarr JJuunndduullllaahh oouu eennccoorree RRaabbiittaattuull MMuujjaahhiiddeeeenn..
AA ll’’hheeuurree aaccttuueellllee,, llee pprroobbllèèmmee ttaannggiibbllee ddee ll’’AAssiiee dduu SSuudd--eesstt eesstt llaa ppiirraatteerriiee qquuii eesstt eenn aauuggmmeennttaattiioonn
ccoonnssttaannttee5599
.. EEnn oouuttrree,, ddaannss llee qquuaattrriièèmmee rraappppoorrtt dduu BBMMII,, rreemmiiss eenn ooccttoobbrree 22000033,, iill eesstt ééggaalleemmeenntt ssuuggggéérréé
qquuee lleess rreebbeelllleess ssééppaarraattiisstteess dduu GGAAMM ssoonntt àà ll’’oorriiggiinnee ddee llaa pplluuppaarrtt ddeess aacctteess ddee ppiirraatteerriiee aauuxx vviissééeess
tteerrrroorriisstteess ppeerrppééttrrééeess ddaannss llee ddééttrrooiitt ddee MMaallaaccccaa oouu ddaannss lleess eeaauuxx iinnddoonnééssiieennnneess..
PPoouurr ccee qquuii eesstt dduu tteerrrroorriissmmee ppuurr,, ll’’IISSEEAASS éévvaalluuee llaa mmeennaaccee ddaannss llaa rrééggiioonn eenn ddeeuuxx tteemmppss.. DDuu ffaaiitt ddee
llaa ccoommbbiinnaaiissoonn eennttrree ppiirraatteess ttrraaddiittiioonnnneellss eett mmoouuvveemmeennttss eexxttrréémmiisstteess iinnddiiggèènneess ssuurr llaa zzoonnee,, iill eennvviissaaggee eenn
pprreemmiieerr lliieeuu ll’’éévveennttuuaalliittéé dd’’aattttaaqquueess ssuuiicciiddeess ddaannss llee ddééttrrooiitt ddee MMaallaaccccaa ccoonnttrree ddeess nnaavviirreess ddee ccoommmmeerrccee oouu
ddee gguueerrrree qquuii sseerraaiieenntt ccoouullééss ddaannss ll’’uunn ddeess eennddrrooiittss lleess pplluuss ééttrrooiittss.. EEnn eeffffeett,, iill ss’’aaggiitt dduu ddééttrrooiitt llee pplluuss
ffrrééqquueennttéé aauu mmoonnddee,, ccoonnssttiittuuaanntt aaiinnssii uunnee vvooiiee dd’’eeaauu ppaarrttiiccuulliièèrreemmeenntt àà rriissqquueess.. IIll rreelliiee llee ccoommmmeerrccee mmoonnddiiaall
eett lleess pprriinncciippaalleess rraaffffiinneerriieess ddee ppééttrroollee dduu MMooyyeenn--OOrriieenntt,, dd’’AAssiiee eett dd’’EEuurrooppee.. IIll eesstt llee ppooiinntt ddee ppaassssaaggee oobblliiggéé
ppoouurr ssoorrttiirr dduu ppoorrtt ddee SSiinnggaappoouurr,, ddeeuuxxiièèmmee ppoorrtt aauu mmoonnddee eenn tteerrmmeess ddee ttrraaffiicc,, eett uunnee rroouuttee vviittaallee ppoouurr
ll’’aapppprroovviissiioonnnneemmeenntt ppééttrroolliieerr ddee llaa CChhiinnee –– eennvviirroonn 6600%% ddeess nnaavviirreess qquuii ll’’eemmpprruunntteenntt bbaatttteenntt ppaavviilllloonn cchhiinnooiiss ––..
55 Mouvement séparatiste islamiste originaire du Sud des Philippines.
56 Ils sont considérés comme les cerveaux des attentats à la bombe perpétrés contre le World Trade Center en 1993.
57 Front de Libération de la Palestine.
58 Considérés comme la filière régionale en Asie du Sud-est d’Al Qaeda et originaires de Thaïlande, ils sont notamment
responsables des attentats à la bombe de Bali, en octobre 2002.
59 Cf supra 1.1.2 La piraterie, page 10.
21
SS’’ééttaallaanntt ssuurr 550000 mmiilllleess mmaarriinnss eenn lloonngguueeuurr –– ssooiitt eennvviirroonn 992266 kkmm ––,, llee ddééttrrooiitt ddee MMaallaaccccaa eesstt eexxttrrêêmmeemmeenntt
ééttrrooiitt,, nnoottaammmmeenntt ddaannss llaa ppaarrttiiee SSuudd--eesstt ooùù llaa llaarrggeeuurr mmaaxxiimmuumm eesstt ddee 2200 mmiilllleess mmaarriinnss –– ssooiitt uunn ppeeuu pplluuss ddee
3377 kkmm –– ppoouurr uunn mmiinniimmuumm ddee 11,,33 mmiilllleess mmaarriinnss –– ssooiitt 22,,44 kkmm –– pprrèèss ddee SSiinnggaappoouurr.. CChhaaqquuee aannnnééee,, cc’’eesstt pplluuss dd’’uunn
ttiieerrss dduu ccoommmmeerrccee mmoonnddiiaall qquuii ttrraannssiittee ppaarr ccee ddééttrrooiitt,, eett nnoottaammmmeenntt llaa mmooiittiiéé ddeess ccaarrggaaiissoonnss ttrraannssppoorrttééeess
ppaarr mmeerr,, lleess ddeeuuxx ttiieerrss ddeess éécchhaannggeess mmoonnddiiaauuxx ddee ggaazz nnaattuurreell lliiqquuééffiiéé aaiinnssii qquuee llaa mmooiittiiéé dduu rraavviittaaiilllleemmeenntt
mmoonnddiiaall eenn ppééttrroollee –– ssooiitt 1100 mmiilllliioonnss ddee bbaarriillss ppaarr jjoouurr,, ccee qquuii ééqquuiivvaauutt àà 1133%% dduu rraavviittaaiilllleemmeenntt ppllaannééttaaiirree ––,, ccee
qquuii rreepprréésseennttee eennttrree 5500 000000 eett 333300 000000 nnaavviirreess6600
.. LL’’iinntteerrrruuppttiioonn ddeess aarrttèèrreess ccoommmmeerrcciiaalleess eett éénneerrggééttiiqquuee
dduu mmoonnddee sseerraaiitt iinnssttaannttaannééee eenn ccaass dd’’aattttaaqquuee.. LL’’iimmppaacctt qquu’’eellllee ccaauusseerraaiitt aaiinnssii qquuee llaa ddéévvaassttaattiioonn qquuii
ss’’eennssuuiivvrraaiitt ssoonntt iinniimmaaggiinnaabblleess..
EEnn sseeccoonndd lliieeuu,, ll’’IISSEEAASS ccoonnssiiddèèrree lleess ddééttoouurrnneemmeennttss ccoommmmee uunn rriissqquuee ppootteennttiieell dduu ffaaiitt qquuee llaa zzoonnee
eesstt iinnffeessttééee ddee ppiirraatteess.. TToonnyy TTaann6611
eessttiimmee,, ppoouurr ssaa ppaarrtt,, qquuee lleess tteerrrroorriisstteess rreecchheerrcchheenntt ddee tteellss iimmppaaccttss.. IIll
oobbsseerrvvee ppaarr aaiilllleeuurrss llaa pprréécciissiioonn qquuaassii mmiilliittaaiirree ddeess aattttaaqquueess rréécceemmmmeenntt mmeennééeess ccoonnttrree ddeess nnaavviirreess ddee
ccoommmmeerrccee,, qquuii ss’’eennhhaarrddiisssseenntt eett ddeevviieennnneenntt ddee pplluuss eenn pplluuss vviioolleenntteess,, ccee qquuii lluuii ffaaiitt ccrraaiinnddrree qquuee lleess ppiirraatteess
nnee ss’’aassssoocciieenntt oouu nnee ssee ssooiieenntt ddééjjàà aassssoocciiééss aavveecc ddeess tteerrrroorriisstteess.. CCeeccii rrééssuummee aasssseezz bbiieenn ll’’aattttaaqquuee llee 1166
jjaannvviieerr 11999999 dduu LLee CChhaauummoonntt,, ppééttrroolliieerr bbaattttaanntt ppaavviilllloonn ffrraannççaaiiss dd’’uunnee ccaappaacciittéé ddee 113311 665544 ttoonnnneess ddee ppoorrtt eenn
lloouurrdd.. AAlloorrss qquuee,, lleess ccaalleess pplleeiinneess,, iill ttrraavveerrssee llee ccaannaall PPhhiilliipppp,, aauu llaarrggee ddee SSiinnggaappoouurr ddaannss lleess eeaauuxx
iinnddoonnééssiieennnneess,, iill eesstt aassssaaiillllii ppaarr ddeess ppiirraatteess qquuii mmeennaacceenntt ll’’ooffffiicciieerr ddee qquuaarrtt aavveecc uunnee mmaacchheettttee.. IIllss llee ffoonntt
aalloorrss nnaavviigguueerr àà pplleeiinnee vviitteessssee dduurraanntt 7700 mmiinnuutteess ssaannss ppeerrssoonnnnee àà llaa bbaarrrree aavvaanntt ddee ss’’eennffuuiirr.. DDee mmêêmmee,, llee
ddééttoouurrnneemmeenntt,, aauu llaarrggee ddee SSuummaattrraa,, dduu cchhiimmiiqquuiieerr DDeewwii MMaaddrriimm6622
,, eenn mmaarrss 22000033,, ppaarr ddiixx ppiirraatteess aarrmmééss ddee
mmiittrraaiilllleetttteess eett ddee mmaacchheetttteess,, uuttiilliissaanntt ddeess rraaddiiooss VVHHFF6633
aaiinnssii qquu’’uunnee vveeddeettttee ppoouurr ll’’iinntteerrcceepptteerr eesstt uunnee aauuttrree
iilllluussttrraattiioonn ppaarrffaaiittee ddee llaa ssiittuuaattiioonn.. LLeess ppiirraatteess nnee ssee ssoonntt gguuèèrree pprrééooccccuuppééss ddee rraappppoorrtteerr uunn bbuuttiinn,, iillss oonntt
ddééttrruuiitt llaa rraaddiioo ddee bboorrdd,, pprriiss llaa bbaarrrree eett ddéérroouuttéé llee nnaavviirree ppeennddaanntt eennvviirroonn uunnee hheeuurree.. IIllss oonntt ééggaalleemmeenntt pprriiss
eenn oottaaggee llee CCaappiittaaiinnee eett uunn ooffffiicciieerr ddaannss llee bbuutt ssuuppppoosséé dd’’aaccqquuéérriirr llee ssaavvooiirr--ffaaiirree nnéécceessssaaiirree àà llaa ccoonndduuiittee
dd’’uunnee aattttaaqquuee mmaarriittiimmee.. EEnn eeffffeett,, dd’’aapprrèèss llee rraappppoorrtt ddee llaa ssoocciiééttéé ddee ccoonnsseeiill eenn ssééccuurriittéé AAeeggiiss DDeeffeennccee
SSeerrvviicceess,, bbaassééee àà LLoonnddrreess,, iill sseemmbblleerraaiitt qquu’’iillss vvoouullaaiieenntt aapppprreennddrree àà ddiirriiggeerr uunn nnaavviirree.. LLee qquuoottiiddiieenn TThhee
EEccoonnoommiisstt aa ppoouurr ssaa ppaarrtt vvuu ddaannss llee ddééttoouurrnneemmeenntt dduu DDeewwii MMaaddrriimm «« ll’’ééqquuiivvaalleenntt ddeess ppiirraatteess ddee ll’’aaiirr AAll QQaaeeddaa
aayyaanntt mmeennéé lleess aattttaaqquueess dduu 1111 sseepptteemmbbrree aapprrèèss aavvooiirr ssuuiivvii lleess ccoouurrss ddee ppiilloottaaggee eenn FFlloorriiddee »»..
PPoouurrssuuiivvaanntt ddaannss cceettttee mmêêmmee ooppttiiqquuee,, ll’’ééttuuddee ddee AAeeggiiss DDeeffeennccee SSeerrvviicceess rréévvèèllee qquuee llee ggrroouuppee AAbbbbuu
SSaayyyyaaff eesstt ssoouuppççoonnnnéé dd’’aavvooiirr kkiiddnnaappppéé uunn iinnggéénniieeuurr ddee mmaaiinntteennaannccee ddaannss uunnee ssttaattiioonn bbaallnnééaaiirree ddee SSaabbaahh aauuxx
PPhhiilliippppiinneess eenn 22000022.. QQuuaanndd iill aa ééttéé rreellââcchhéé eenn jjuuiinn 22000044,, iill aauurraaiitt ddééccllaarréé qquuee cceess rraavviisssseeuurrss ssaavvaaiieenntt qquu’’iill
ééttaaiitt iinnssttrruucctteeuurr ddee pplloonnggééee ssoouuss--mmaarriinnee eett qquuee cc’’eesstt ppoouurr cceettttee rraaiissoonn qquu’’iillss ll’’aauurraaiieenntt eennlleevvéé ccaarr iillss vvoouullaaiieenntt
60 Site de Libération : http://www.liberation.fr/page.php?Article=282361 et de Terrorisme.Net :
http://www.terrorisme.net/p/article_136.shtml.
61 Vice-premier ministre et ministre de la coordination des politiques de défense et de sûreté de Singapour.
Site d’information militaire suisse du nom de CheckPoint:
http://www.checkpoint-online.ch/CheckPoint/Monde/Mon0072-TerrorismeMaritime.html
62 Site d’information militaire suisse du nom de CheckPoint:
http://www.checkpoint-online.ch/CheckPoint/Monde/Mon0072-TerrorismeMaritime.html.
63 Bande de fréquences comprises entre 156 et 174 MHz. Informations obtenues lors d’un stage au CROSS La Garde en
avril 2005.
22
êêttrree ffoorrmmééss.. EEnnffiinn,, ttoouujjoouurrss eenn 22000044,, llee pprroopprriiééttaaiirree dd’’uunnee ééccoollee ddee pplloonnggééee ddee KKuuaallaa LLuummppuurr aauurraaiitt oobbsseerrvvéé
qquu’’uunn cceerrttaaiinn nnoommbbrree ddee mmaallaaiissiieennss ddee ssoouucchhee vvoouullaaiitt ssee ffaaiirree eennsseeiiggnneerr llaa pplloonnggééee mmaaiiss nn’’ééttaaiitt ppaarr ccoonnttrree ppaass
dduu ttoouutt iinnttéérreesssséé ppaarr llee ffaaiitt dd’’aapppprreennddrree àà ddééccoommpprreesssseerr..
IIll eesstt uunn aauuttrree aassppeecctt àà pprreennddrree eenn ccoommppttee :: llee mmaannqquuee ddee rreessssoouurrcceess ffiinnaanncciièèrreess ddee cceerrttaaiinnss ppaayyss ddee
llaa zzoonnee qquuii nn’’oonntt ppaass lleess mmooyyeennss ddee ssee mmeettttrree eenn ccoonnffoorrmmiittéé aavveecc llee CCooddee IISSPPSS,, ccee qquuii rreenndd llaa ttââcchhee pplluuss aaiissééee
ppoouurr lleess ppiirraatteess oouu lleess tteerrrroorriisstteess ppuuiissqquuee lleess ppooiinnttss sseennssiibblleess ddee llaa nnaavviiggaattiioonn iinntteerrnnaattiioonnaallee rreesstteenntt
ddééppoouurrvvuuss ddee pprrootteeccttiioonn oouu,, eenn ttoouutt ééttaatt ddee ccaauussee,, mmooiinnss bbiieenn pprroottééggééss qquuee ccee qquu’’iillss nnee ddeevvrraaiieenntt ll’’êêttrree..
LL’’IInnddoonnééssiiee,, qquuii eesstt llaa nnaattiioonn llaa pplluuss ccoonncceerrnnééee,, eesstt aauussssii cceellllee qquuii aa ssuubbii llee pplluuss ddee ccrriittiiqquueess ppoouurr nnee ppaass
ddoonnnneerr lleess mmooyyeennss ssuuffffiissaannttss àà ssaa mmaarriinnee eett àà sseess ggaarrddee--ccôôtteess ddee ssuurrvveeiilllleerr ccoonnvveennaabblleemmeenntt ssaa ppaarrttiiee dduu
ddééttrrooiitt ddee MMaallaaccccaa eett dd’’yy ffaaiirree rrééggnneerr ll’’oorrddrree.. TTaanntt eett ssii bbiieenn qquu’’eenn jjuuiinn 22000044,, llee ccoommmmaannddaanntt eenn cchheeff ddee llaa
mmaarriinnee iinnddoonnééssiieennnnee eennvviissaaggeeaaiitt ddee ddoonnnneerr ll’’oorrddrree ddee ttiirreerr àà vvuuee ppoouurr ttuueerr lleess ppiirraatteess eett tteerrrroorriisstteess pprréésseennttss
ddaannss sseess eeaauuxx..
11..22..22..11..22.. LLaa ssiittuuaattiioonn eenn IInnddee
UUnn iinncciiddeenntt mmaajjeeuurr eesstt ssuurrvveennuu eenn IInnddee llee 22 aavvrriill 22000044 qquuaanndd uunnee ccaarrggaaiissoonn ddee 115500 llaannccee--rroocckkeettss
aaccccoommppaaggnnééss ddee 884400 rroocckkeettss,, ddee pprrèèss dd’’uunn mmiilllliioonn ddee mmuunniittiioonnss eenn ttoouutt ggeennrree,, ddee 22 000000 llaannccee--ggrreennaaddeess,, ddee
2255 000000 ggrreennaaddeess eett ddee pplluuss ddee 11 770000 ffuussiillss dd’’aassssaauutt aa ééttéé iinntteerrcceeppttééee ppaarr lleess aauuttoorriittéé llooccaalleess aapprrèèss aavvooiirr ééttéé
ttrraannssppoorrttééee ccllaannddeessttiinneemmeenntt ppaarr mmeerr aauu BBeennggllaaddeesshh.. SSeelloonn lleess eexxppeerrttss mmaannddaattééss ssuurr ppllaaccee,, cceettttee ddééccoouuvveerrttee
aauurraaiitt ppuu sseerrvviirr àà aarrmmeerr ddeeuuxx bbaattaaiilllloonnss dd’’iinnffaanntteerriiee.. TToouutteeffooiiss,, iill aa ééttéé iimmppoossssiibbllee ppoouurr llaa ccoommmmuunnaauuttéé
iinntteerrnnaattiioonnaallee ddee ddééccoouuvvrriirr lleess eexxppééddiitteeuurrss ddee ccee cchhaarrggeemmeenntt.. MM.. RRaammaann6644
eessttiimmee qquuee lleess ddiiffffiiccuullttééss
mmaajjeeuurreess dduu ppaayyss vviieennnneenntt dduu ffaaiitt qquuee llee BBeennggllaaddeesshh ssee mmoonnttrree rrééttiicceenntt ppoouurr aaggiirr ccoonnttrree llee tteerrrroorriissmmee
mmaarriittiimmee,, vvooiirree qquu’’iill ppeerrmmeettttrraaiitt àà cceerrttaaiinnss iinnddiivviidduuss mmaallffaaiissaannttss ddee ss’’éécchhaappppeerr dduu PPaakkiissttaann ppaarr llaa mmeerr ppoouurr
rreejjooiinnddrree ddeess ccaammppss tteerrrroorriisstteess..
LLaa sseeccoonnddee ssoouurrccee dd’’iinnqquuiiééttuuddee ccoonncceerrnnee DDaawwoooodd IIbbrraahhiimm eett ssoonn oorrggaanniissaattiioonn.. DDee ppaarr lleeuurrss ddiivveerrsseess
aaccttiioonnss tteerrrroorriisstteess,, aacctteess ddee ddééssoobbééiissssaannccee cciivviillee eett iinncciittaattiioonn aauuxx éémmeeuutteess,, iillss ssoonntt uunnee mmeennaaccee ccoonnssttaannttee
ppoouurr llee ggoouuvveerrnneemmeenntt hhiinnddoouu.. IIllss ssoonntt ppaarr aaiilllleeuurrss ooffffiicciieelllleemmeenntt rreecchheerrcchhééss ppaarr lleess UUSSAA ddeeppuuiiss llee 1166 ooccttoobbrree
22000033 ;; eenn eeffffeett,, ll’’ééqquuiivvaalleenntt ééttaattssuunniieenn dduu mmiinniissttèèrree ddee ll’’ééccoonnoommiiee eett ddeess ffiinnaanncceess aa éémmiiss ll’’oorrddrree 1133222244 eett aa
ddeemmaannddéé aauuxx NNaattiioonnss UUnniieess ddee ccoonnssiiddéérreerr DDaawwoooodd IIbbrraahhiimm ccoommmmee uunn tteerrrroorriissttee iinntteerrnnaattiioonnaall aaffiinn ddee ggeelleerr
sseess aaccttiiffss aauuxx UUSSAA eett dd’’eemmppêêcchheerr ttoouuttee ttrraannssaaccttiioonn aavveecc ddeess rreessssoorrttiissssaannttss ééttaattssuunniieennss ggrrââccee àà llaa rrééssoolluuttiioonn
nn°°11337733.. SSoonn bbuutt eesstt dd’’iiddeennttiiffiieerr eett dd’’aannééaannttiirr lleess rreessssoouurrcceess ffiinnaanncciièèrreess qquuii rreelliieenntt ll’’ééccoonnoommiiee ssoouutteerrrraaiinnee eett
llee tteerrrroorriissmmee..
11..22..22..22.. LLaa ssiittuuaattiioonn eenn AAuussttrraalliiee6655
LL’’aammpplleeuurr ddee llaa mmeennaaccee ddaannss ccee ppaayyss ddééppeenndd eenn ppaarrttiiee ddeess ddééppllooiieemmeennttss mmiilliittaaiirreess aauussttrraalliieennss aauu
nniivveeaauu mmoonnddiiaall –– nnoottaammmmeenntt eenn IIrraakk –– qquuii ffoonntt ccrraaiinnddrree ddeess rreepprrééssaaiilllleess.. DD’’aauuttrree ppaarrtt,, llee vvooiissiinnaaggee iimmmmééddiiaatt
64 Site du SAAG : http://www.saag.org/papers12/paper1154.html.
65 Site de l’Institut australien de politique stratégique (ASPI), qui est un organisme indépendant créé par le gouvernement
australien: http://www.aspi.org.au/pdf/Maritime_terrorism%20_India_AB.pdf.
23
ddee ll’’AAuussttrraalliiee aavveecc ll’’AAssiiee dduu SSuudd--eesstt rreenndd llaa mmeennaaccee pplluuss ttaannggiibbllee dduu ffaaiitt ddee ll’’aauuggmmeennttaattiioonn ddee llaa ppiirraatteerriiee
ddaannss lleess eeaauuxx dduu SSuudd--eesstt aassiiaattiiqquuee mmaaiiss ééggaalleemmeenntt ddee ppaarr lleess éécchhaannggeess pprriivviillééggiiééss qquu’’àà ll’’AAuussttrraalliiee aavveecc cceettttee
zzoonnee.. LLee ccoommmmeerrccee aavveecc llee SSuudd--eesstt aassiiaattiiqquuee eexxccééddaaiitt,, eenn 22000044,, lleess 4400 mmiilllliiaarrddss ddee ddoollllaarrss aauussttrraalliieennss ppaarr aann,,
ssooiitt qquueellqquueess 3311 mmiilllliiaarrddss ddee ddoollllaarrss aamméérriiccaaiinnss.. PPaarr aaiilllleeuurrss,, SSiinnggaappoouurr,, ll’’IInnddoonnééssiiee,, llaa TThhaaïïllaannddee eett llaa MMaallaaiissiiee
ffiigguurraaiieenntt ppaarrmmii lleess 1155 pprreemmiièèrreess ddeessttiinnaattiioonnss ddeess eexxppoorrttaattiioonnss aauussttrraalliieennnneess.. UUnnee aattttaaqquuee tteerrrroorriissttee
ééccoonnoommiiqquuee ddaannss llaa rrééggiioonn aaffffeecctteerraaiitt iimmmmaannqquuaabblleemmeenntt cceess ddeeuuxx zzoonneess..
EEnnffiinn,, iill nnee ffaauutt ppaass oouubblliieerr llaa ppaarrttiiccuullaarriittéé ddee llaa ggééooggrraapphhiiee aauussttrraalliieennnnee eellllee--mmêêmmee.. EEnn ttaanntt qquu’’îîllee,,
eellllee eesstt cceerrnnééee ppaarr lleess eeaauuxx eett ccoommppttee 3377 000000 kkmm ddee ccôôtteess,, ssooiitt uunn lliittttoorraall ppaarrmmii lleess pplluuss éétteenndduuss ddee llaa
ppllaannèèttee eett ddoonncc ppaarrttiiccuulliièèrreemmeenntt ddiiffffiicciillee àà pprroottééggeerr.. LLoorrss dduu sséémmiinnaaiirree ssuurr llee ccoonnttrree--tteerrrroorriissmmee mmaarriittiimmee
oorrggaanniisséé àà NNeeww DDeellhhii,, eenn IInnddee lleess 2299 eett 3300 nnoovveemmbbrree 22000044,, AAllddoo BBoorrgguu6666
,, aa ffaaiitt ééttaatt ddeess éélléémmeennttss qquuii
rreennddeenntt llee sseecctteeuurr mmaarriittiimmee pprriimmoorrddiiaall ppoouurr ll’’ééccoonnoommiiee aauussttrraalliieennnnee.. LLee ppaayyss ccoommppttee 7700 ppoorrttss ccoommmmeerrcciiaauuxx
mmaajjeeuurrss,, 330000 iinnssttaallllaattiioonnss ppoorrttuuaaiirreess ddiissttiinncctteess eett ssaa ZZoonnee EEccoonnoommiiqquuee EExxcclluussiivvee ((ZZEEEE)) ss’’éétteenndd ssuurr 1166
mmiilllliioonnss ddee kkmm²².. EEnnvviirroonn 33 000000 nnaavviirreess iimmpplliiqquuééss ddaannss llee ccoommmmeerrccee iinntteerrnnaattiioonnaall eett ccôôttiieerr eessccaalleenntt ddaannss lleess
ppoorrttss aauussttrraalliieennss cchhaaqquuee aannnnééee,, ssooiitt pplluuss ddee 2211 000000 ttoouucchhééss aauu ttoottaall.. PPoouurr ll’’aannnnééee 22000000//22000011,, llaa ppaarrtt ddeess
eexxppoorrttaattiioonnss aauussttrraalliieennnneess ttrraannssppoorrttééeess ppaarr mmeerr,, eenn vvaalleeuurr,, aa rreepprréésseennttéé 8833%% dduu vvoolluummee ttoottaall ddeess
eexxppoorrttaattiioonnss nnaattiioonnaalleess.. PPaarr aaiilllleeuurrss,, llaa ppaarrtt dduu ttoottaall ddeess éécchhaannggeess rrééaalliissééss ppaarr mmeerr ééttaaiitt ddee 7777%%.. LLee ppoorrtt ddee
MMeellbboouurrnnee ggéénnèèrree cchhaaqquuee aannnnééee 7700 mmiilllliiaarrddss ddee ddoollllaarrss aauussttrraalliieennss ddee ppaarr ssoonn aaccttiivviittéé ccoommmmeerrcciiaallee,, ssooiitt
eennvviirroonn 5544 mmiilllliiaarrddss ddee ddoollllaarrss aamméérriiccaaiinnss,, eett 2200 000000 eemmppllooiiss ;; llee ppoorrtt ddee SSyyddnneeyy,, qquuaanntt àà lluuii,, rreepprréésseennttee 4455,,55
mmiilllliiaarrddss ddee ddoollllaarrss aauussttrraalliieennss,, ssooiitt pprrèèss ddee 3355 mmiilllliiaarrddss ddee ddoollllaarrss aamméérriiccaaiinnss,, eett 1177 000000 eemmppllooiiss..
EEnnffiinn,, dd’’aapprrèèss uunnee ééttuuddee ccoonndduuiittee ppaarr lleess sseerrvviicceess ddee rreennsseeiiggnneemmeenntt aauussttrraalliieennss,, iill eesstt pplluuss pprroobbaabbllee
qquuee lleess nnaavviirreess ssooiieenntt llaa cciibbllee ddee ll’’aattttaaqquuee pplluuttôôtt qquuee llee mmooyyeenn dd’’aattttaaqquueerr,, ccee qquuii eexxpplliiqquuee ppoouurrqquuooii lleess mmeessuurreess
ddee ssûûrreettéé àà bboorrdd oonntt ééttéé rreennffoorrccééeess.. PPaarr aaiilllleeuurrss,, lleess aauuttoorriittééss aauussttrraalliieennnneess eessttiimmeenntt qquuee lleess
iinnffrraassttrruuccttuurreess ppééttrroolliièèrreess ooffffsshhoorree sseerraaiieenntt uunnee cciibbllee pprriivviillééggiiééee ssuurr lleeuurr tteerrrriittooiirree ddee ppaarr llee ssyymmbboolliissmmee
ppoolliittiiqquuee qquu’’eelllleess rreennffeerrmmeenntt..
11..22..22..33.. LLaa ssiittuuaattiioonn aauu CCaannaaddaa6677
LLee sseecctteeuurr mmaarriittiimmee eesstt pprriimmoorrddiiaall aauu CCaannaaddaa.. EEnn eeffffeett,, llee ppaayyss ccoommppttee eennvviirroonn 220000 000000 kkmm ddee
lliittttoorraall.. SSoonn ssyyssttèèmmee mmaarriittiimmee ss’’éétteenndd ssuurr 220000 mmiilllleess mmaarriinnss aauu llaarrggee dduu lliittttoorraall,, ssooiitt pplluuss ddee 337700 kkmm,, eett
ss’’aavvaannccee ssuurr pplluuss ddee 33 770000 kkmm àà ll’’iinnttéérriieeuurr dduu ccoonnttiinneenntt ggrrââccee aauu rréésseeaauu ddeess GGrraannddss LLaaccss eett ddee llaa VVooiiee
MMaarriittiimmee dduu SSaaiinntt--LLaauurreenntt ((VVMMSSLL)).. CChhaaqquuee aannnnééee pplluuss ddee 11,,55 mmiilllliioonnss ddee ccrrooiissiiéérriisstteess –– eesssseennttiieelllleemmeenntt eenn
pprroovveennaannccee ddeess UUSSAA –– eett pprrèèss ddee 33,,55 mmiilllliioonnss ddee ccoonntteenneeuurrss àà ddeessttiinnaattiioonn ddee ttoouuttee ll’’AAmméérriiqquuee dduu NNoorrdd
ttrraannssiitteenntt ppaarr lleess 225500 ppoorrttss ccaannaaddiieennss.. LLee ppaayyss ddiissppoossee,, eenn pplluuss,, ddee 1100 tteerrmmiinnaauuxx iinntteerrnnaattiioonnaauuxx,, 1199
iinntteerrpprroovviinncciiaauuxx eett pprrèèss ddee 330000 iinnttrraapprroovviinncciiaauuxx ddééddiiééss aauuxx ttrraavveerrssiieerrss,, ssoorrttee ddee ffeerrrryyss.. EEnn 22000011,, lleess
ttrraavveerrssiieerrss ccaannaaddiieennss oonntt nnoottaammmmeenntt ttrraannssppoorrttéé qquueellqquueess 4400 mmiilllliioonnss ddee ppaassssaaggeerrss eett 1177 mmiilllliioonnss ddee
vvééhhiiccuulleess..
66
Au sein de l’ASPI, Aldo Borgu est responsable du développement et de la gestion des programmes de recherche en
matière d’opérations militaires, de moyens de défense, de terrorisme et d’antiterrorisme.
67 Site du ministère des transports canadien, Transports Canada :
http://www.tc.gc.ca/vigilance/spu/maritime/rehaussement/systeme.htm.
24
EEnn 22000000,, llaa vvaalleeuurr ddeess éécchhaannggeess ccoommmmeerrcciiaauuxx mmaarriittiimmeess dduu CCaannaaddaa,, aauu nniivveeaauu mmoonnddiiaall,, aatttteeiiggnnaaiitt
eennvviirroonn 110000 mmiilllliiaarrddss ddee ddoollllaarrss ccaannaaddiieennss,, ssooiitt qquueellqquueess 8822 mmiilllliioonnss ddee ddoollllaarrss aamméérriiccaaiinnss,, ppoouurr uunn vvoolluummee
ttoottaall ddee 774400 mmiilllliiaarrddss ddee ddoollllaarrss ccaannaaddiieennss,, ssooiitt pplluuss ddee 660088 mmiilllliioonnss ddee ddoollllaarrss aamméérriiccaaiinnss.. LL’’iinndduussttrriiee
mmaarriittiimmee eemmppllooiiee ddiirreecctteemmeenntt pplluuss ddee 3300 000000 ppeerrssoonnnneess eett ggéénnèèrree ddeess rreevveennuuss aannnnuueellss mmooyyeennss ddee 22,,66
mmiilllliiaarrddss ddee ddoollllaarrss ccaannaaddiieenn,, ssooiitt eennvviirroonn 22,,11 mmiilllliiaarrddss ddee ddoollllaarrss aamméérriiccaaiinnss.. EEnnffiinn,, eenn ssuuss ddee llaa ppoossiittiioonn
ssttrraattééggiiqquuee qquu’’ooccccuuppee ll’’iinndduussttrriiee dduu ttrraannssppoorrtt mmaarriittiimmee aauu CCaannaaddaa,, llaa mmeennaaccee ppoouurr ccee ppaayyss vviieenntt ddee ssaa
pprrooxxiimmiittéé iimmmmééddiiaattee aavveecc lleess UUSSAA..
11..22..22..44.. LLaa ssiittuuaattiioonn eenn TTuurrqquuiiee6688
LLee ddééttrrooiitt dduu BBoosspphhoorree,, ddaannss llaa MMeerr NNooiirree,, qquuii ss’’ééttaallee ssuurr 1177 mmiilllleess mmaarriinnss eenn lloonngguueeuurr –– ssooiitt pprreessqquuee
3322 kkmm –– eesstt uunn ppooiinntt sseennssiibbllee ppoouurr llee ccoommmmeerrccee mmaarriittiimmee.. PPlluussiieeuurrss mmiilllliieerrss ddee ppééttrroolliieerrss eett aauuttrreess nnaavviirreess llee
ttrraavveerrsseenntt cchhaaqquuee aannnnééee aavveecc àà lleeuurr bboorrdd dduu ppééttrroollee bbrruutt,, dduu ggaazz nnaattuurreell lliiqquuééffiiéé aaiinnssii qquuee dd’’aauuttrreess pprroodduuiittss
iinndduussttrriieellss cchhiimmiiqquueess,, ssaannss ccoommpptteerr lleess 2200 000000 ttoonnnneess ddee ddéécchheettss rraaddiiooaaccttiiffss qquuii ddooiivveenntt ttrraannssiitteerr ppaarr llee
ddééttrrooiitt ssuurr 1100 aannss dd’’aapprrèèss uunnee llooii vvoottééee ppaarr llaa DDoouummaa rruussssee eenn 22000011.. DDee pplluuss,, dd’’iiccii 22001100,, llee nnoommbbrree ddee nnaavviirreess
eemmpprruunnttaanntt cceettttee rroouuttee mmaarriittiimmee ddeevvrraaiitt aauuggmmeenntteerr ddee 5500%%.. IIll eesstt àà nnootteerr qquuee llee ddééttrrooiitt dduu BBoosspphhoorree aa uunn
rraattiioo ddee ssiixx aacccciiddeennttss ppoouurr uunn mmiilllliioonn ddee mmiilllleess mmaarriinnss ppaarrccoouurruuss,, ssooiitt 99,,55 aacccciiddeennttss ppaarr kkiilloommèèttrree ;; ccee ttaauuxx
dd’’aacccciiddeenntt ccoorrrreessppoonndd aauu ddoouubbllee ddee cceelluuii dduu ccaannaall ddee SSuueezz.. LLaa ssiittuuaattiioonn eesstt dd’’aauuttaanntt pplluuss pprrééooccccuuppaannttee qquuee llee
BBoosspphhoorree ttrraavveerrssee IIssttaannbbuull,, àà ssaavvooiirr uunnee mmééttrrooppoollee ddee pplluuss ddee 1166 mmiilllliioonnss dd’’hhaabbiittaannttss.. CC’’eesstt llaa rraaiissoonn ppoouurr
llaaqquueellllee llaa TTuurrqquuiiee aa iinnttrroodduuiitt ddee nnoouuvveeaauuxx ccoonnttrrôôlleess,, eenn ppaarrttiiccuulliieerr ssuurr lleess ppééttrroolliieerrss,, ccoonnssiissttaanntt eennttrree aauuttrree
eenn uunn ssyyssttèèmmee éélleeccttrroonniiqquuee dd’’iinnffoorrmmaattiioonn eett ddee ggeessttiioonn qquuaanntt aauu ttrraaffiicc mmaarriittiimmee6699
..
LL’’aauuttrree pprroobbllèèmmee ddee llaa TTuurrqquuiiee eesstt llaa ccoonnttrreebbaannddee dd’’aarrmmeess eett ddee ssttuuppééffiiaannttss aaiinnssii qquuee llee ttrraaffiicc
dd’’êêttrreess hhuummaaiinnss ppaarr mmeerr.. CCee ppaayyss aa ééttéé eett rreessttee hhiissttoorriiqquueemmeenntt uunn ppooiinntt ddee ttrraannssbboorrddeemmeenntt cclléé dduu ffaaiitt ddee ssaa
ppoossiittiioonn ggééooggrraapphhiiqquuee qquuii lluuii ppeerrmmeett ddee rreelliieerr ll’’EEuurrooppee eett ll’’AAssiiee.. DDeeppuuiiss llee mmiilliieeuu ddeess aannnnééeess 8800,, uunnee nnoouuvveellllee
tteennddaannccee eesstt aappppaarruuee :: ddeess oorrggaanniissaattiioonnss tteerrrroorriisstteess aayyaanntt ddeess rreevveennddiiccaattiioonnss pplluuttôôtt ppoolliittiiqquueess oonntt ccoommmmeennccéé
àà ss’’aassssoocciieerr aauu ttrraaffiicc ddee ssttuuppééffiiaannttss ppoouurr ffiinnaanncceerr lleeuurrss aacchhaattss dd’’aarrmmeess,, eenn ttoouutt ccaass aauu ddééppaarrtt,, cc’’eesstt ccee qquuii
ss’’aappppeellllee llee nnaarrccoo--tteerrrroorriissmmee..
11..33.. LLeess oobbjjeeccttiiffss pprriinncciippaauuxx
CCoommmmee éévvooqquuéé pprrééccééddeemmmmeenntt,, llee bbuutt pprreemmiieerr,, àà ll’’hheeuurree aaccttuueellllee,, eesstt ddee ccoommmmeettttrree ddeess aacctteess ddee
tteerrrroorriissmmee mmaarriittiimmee ééccoonnoommiiqquuee aaffiinn ddee ppeerrttuurrbbeerr llee bboonn ffoonnccttiioonnnneemmeenntt dduu ccoommmmeerrccee mmoonnddiiaall.. CCeeccii eesstt
ll’’aappaannaaggee ddee ttoouutt tteerrrroorriissttee,, qquu’’iill aappppaarrttiieennnnee àà uunnee oorrggaanniissaattiioonn tteerrrroorriissttee ddee ttyyppee iiddééoollooggiiqquuee,, eetthhnniiqquuee,,
rreelliiggiieeuuxx,, oouu sseeccttaaiirree eett lleess eexxeemmpplleess tteerrrreessttrreess nnee mmaannqquueenntt ppaass7700
.. LLaa mmoottiivvaattiioonn eesssseennttiieellllee eesstt dd’’éébbrraannlleerr
68 Site de l’Institute for the Analysis of Global Security (IAGS, Institut d’analyses sur la sûreté internationale) :
http://www.iags.org/n0124051.htm
69 Vessel Traffic Management and Information System (VTMIS).
70 Prise d’otage de représentants de l’Organisation des pays exportateurs de pétrole (OPEP) en 1975 par un groupe
terroriste dirigé par Ilich Ramírez Sánchez, dit Carlos, un terroriste international ; explosions dans le quartier financier de
Londres dues à l’Armée républicaine irlandaise (IRA) dans les années 80 ; attentats à l’explosifs au World Trade Center à
New York le 26 février 1993 ; explosions simultanées à Bombay contre des cibles économiques, dont la Bourse, en mars
1993 ; explosions à Bali et Mombasa en 2002 ; attaques contre des experts étrangers travaillant pour l’industrie pétrolière
25
ll’’ééccoonnoommiiee iinntteerrnnaattiioonnaallee eenn ffaaiissaanntt ssoouufffflleerr uunn vveenntt ddee ppaanniiqquuee ssuurr llee mmaarrcchhéé bboouurrssiieerr.. SSuurr llee ppllaann mmaarriittiimmee,,
sseeuullee uunnee aattttaaqquuee mmeennééee ccoonnttrree uunn ddeess cceennttrree nneerrvveeuuxx dduu ttrraaffiicc mmaarriittiimmee ppoouurrrraaiitt aavvooiirr uunn tteell éécchhoo,, àà ssaavvooiirr,,
lleess ppoorrttss,, llee ddééttrrooiitt ddee MMaallaaccccaa,, llee ddééttrrooiitt dd’’HHoorrmmuuzz –– aauuxx aalleennttoouurrss ddee ll’’IIrraann eett dd’’OOmmaann ––,, BBaabb eell--MMaannddaabb ––
aauu llaarrggee dduu YYéémmeenn eett ddee llaa ccoorrnnee ddee ll’’AAffrriiqquuee ––,, llee ddééttrrooiitt dduu BBoosspphhoorree eenn TTuurrqquuiiee,, llee ddééttrrooiitt ddee GGiibbrraallttaarr ––
eennttrree llee MMaarroocc eett ll’’EEssppaaggnnee ––,, llee CCaannaall ddee SSuueezz eett llee CCaannaall ddee PPaannaammaa ccaarr llaa ddeennssiittéé ddee nnaavviirreess ddaannss cceess ppooiinnttss
dd’’ééttrraanngglleemmeenntt pprriinncciippaauuxx eesstt ttrrèèss éélleevvééee..
PPoouurr ccee qquuii eesstt dd’’uunnee ffrraappppee eenn pplleeiinnee mmeerr,, ll’’eeffffeett sseerraaiitt mmooiinnddrree eett ddee ttoouuttee ffaaççoonn,, ll’’ooppéérraattiioonn sseerraaiitt
qquuaassiimmeenntt iimmppoossssiibbllee àà rrééaalliisseerr sseelloonn ll’’AAmmiirraall SSiirr AAllaann WWeesstt.. CCeeppeennddaanntt,, ll’’iinnttéérrêêtt dd’’uunn tteell aaccttee sseerraaiitt ll’’iimmppaacctt
ppssyycchhoollooggiiqquuee qquu’’iill nnee mmaannqquueerraaiitt ppaass ddee pprroodduuiirree aauu sseeiinn dduu sseecctteeuurr iinndduussttrriieell oouu ppaarrmmii lleess EEttaattss dduu mmoonnddee
eennttiieerr eett ppaass sseeuulleemmeenntt cceeuuxx qquuii oonntt ééttéé vviissééss,, aaiinnssii qquuee llaa rrééaaccttiioonn eenn cchhaaîînnee qquu’’iill nnee mmaannqquueerraaiitt ppaass ddee
pprroovvooqquueerr..
OOlliivviieerr HHaalllloouuii,, rreessppoonnssaabbllee dduu ddééppaarrtteemmeenntt ssûûrreettéé mmaarriittiimmee ddee SSeeccooppeexx7711
,, eessttiimmee qquuee «« llee rraattiioo
ffaaiissaabbiilliittéé//ddoommmmaaggeess iinnfflliiggééss eesstt nneetttteemmeenntt eenn ffaavveeuurr dd’’uunnee ooppéérraattiioonn tteerrrroorriissttee »».. EEnn eeffffeett,, «« eenn eennggaaggeeaanntt
ddee ffaaiibblleess mmooyyeennss,, ((……)) [[lleess]] rrééssuullttaattss [[ppeeuuvveenntt êêttrree]] eeffffrrooyyaabblleess »» ;; ppaarr llee bbiiaaiiss dd’’uunnee vvuullggaaiirree ppeettiittee vveeddeettttee,,
uunn ssuuppeerr ppééttrroolliieerr ppeeuutt eenn eeffffeett êêttrree ggrraavveemmeenntt eennddoommmmaaggéé eett ssaa ccaarrggaaiissoonn eexxpplloosseerr.. IIll ccoonnvviieenntt ddee nnootteerr
qquuee llaa mmeennaaccee ppèèssee aauussssii bbiieenn ssuurr lleess nnaavviirreess ddee ccoommmmeerrccee oouu àà ppaassssaaggeerrss qquuee ssuurr lleess bbââttiimmeennttss ddee gguueerrrree
ppuuiissqquuee llee bbuutt eesstt ddee ffaaiirree uunn mmaaxxiimmuumm ddee ddééggââttss.. EEnn 22000033,, 2222%% ddeess nnaavviirreess aattttaaqquuééss ééttaaiieenntt ddeess ppééttrroolliieerrss..
LLeess tteerrrroorriisstteess rreecchheerrcchheenntt ddeess ppeerrtteess eenn vviiee hhuummaaiinneess mmoonnssttrruueeuusseess,, ddeess ddééggââttss mmaassssiiffss aauu nniivveeaauu
mmaattéérriieell eett eennvviirroonnnneemmeennttaall ;; lleeuurr bbuutt eesstt qquuee lleeuurr aaccttiioonn ssooiitt llee pplluuss ssppeeccttaaccuullaaiirree ppoossssiibbllee.. IIllss ssee lliivvrreenntt àà
uunnee vvéérriittaabbllee bbaattaaiillllee ppssyycchhoollooggiiqquuee eett eennttrreettiieennnneenntt uunn cclliimmaatt ddee ppeeuurr ppeerrmmaanneenntt.. IIll ss’’aaggiitt ddee tteerrrroorriissmmee
gglloobbaall,, qquuii,, ppoouurr JJüürrggeenn HHaabbeerrmmaass7722
,, «« ppoorrttee lleess ttrraaiittss aannaarrcchhiisstteess dd’’uunnee rréévvoollttee iimmppuuiissssaannttee eenn ccee qquu’’iill eesstt
ddiirriiggéé ccoonnttrree uunn eennnneemmii qquuii,, ddaannss lleess tteerrmmeess pprraaggmmaattiiqquueess dd’’uunnee aaccttiioonn oobbééiissssaanntt àà uunnee ffiinnaalliittéé,, nnee ppeeuutt
aabbssoolluummeenntt ppaass êêttrree vvaaiinnccuu.. LLee sseeuull eeffffeett ppoossssiibbllee eesstt dd’’iinnssttaauurreerr ddaannss llaa ppooppuullaattiioonn eett aauupprrèèss ddeess
ggoouuvveerrnneemmeennttss uunn sseennttiimmeenntt ddee cchhoocc eett dd’’iinnqquuiiééttuuddee »»..
IIII LLaa mmiissee eenn aapppplliiccaattiioonn aauu qquuoottiiddiieenn
LLee CCooddee IISSPPSS ss’’aapppplliiqquuee aauuxx nnaavviirreess eeffffeeccttuuaanntt ddeess vvooyyaaggeess iinntteerrnnaattiioonnaauuxx eett qquuii rreennttrreenntt ddaannss lleess
ccaattééggoorriieess ssuuiivvaanntteess:: nnaavviirreess àà ppaassssaaggeerrss,, ddoonntt lleess eennggiinnss àà ggrraannddee vviitteessssee àà ppaassssaaggeerrss,, nnaavviirreess ddee cchhaarrggee,,
ddoonntt lleess eennggiinnss àà ggrraannddee vviitteessssee àà ccaarrggaaiissoonnss,, dd’’uunnee jjaauuggee bbrruuttee ééggaallee oouu ssuuppéérriieeuurree àà 550000 ttoonnnneeaauuxx,, uunniittééss ddee
ffoorraaggee mmoobbiilleess aauu llaarrggee.. IIll ss’’aapppplliiqquuee ddee mmêêmmee aauuxx iinnssttaallllaattiioonnss ppoorrttuuaaiirreess ddeesssseerrvvaanntt cceess ttyyppeess ddee nnaavviirreess
((sseeccttiioonn AA//33..11 dduu CCooddee IISSPPSS)).. PPaarr ccoonnttrree,, iill nnee ss’’aapppplliiqquuee nnii aauuxx nnaavviirreess ddee gguueerrrree,, nnii aauuxx nnaavviirreess ddee gguueerrrree
aauuxxiilliiaaiirreess,, nnii aauuxx nnaavviirreess aappppaarrtteennaanntt oouu eexxppllooiittééss ppaarr uunn ggoouuvveerrnneemmeenntt ccoonnttrraaccttaanntt eett aaffffeeccttééss
eexxcclluussiivveemmeenntt àà uunn sseerrvviiccee ppuubblliicc nnoonn ccoommmmeerrcciiaall ((sseeccttiioonn AA//33..33 dduu ccooddee IISSPPSS))..
en Arabie Saoudite en 2004 ; explosions dans la région du Sinaï, en Egypte, contre des touristes israéliens en 2004
également et contre l’industrie touristique globale le 23 juillet 2005. La liste n’est malheureusement pas exhaustive.
71 Société de sûreté maritime reconnue organisme de sûreté maritime depuis février 2005.
72 Philosophe et sociologue allemand, lors d’un entretien avec la journaliste Giovanna Borradori paru dans le Monde
Diplomatique de février 2004, page 17 : http://www.monde-diplomatique.fr/2004/02/HABERMAS/11007.
26
CCee CCooddee ééttaabblliitt llee ccaaddrree dd’’uunnee ccooooppéérraattiioonn iinntteerrnnaattiioonnaallee ppaarr llee bbiiaaiiss ddee mmeessuurreess qquuii nnee ssoonntt qquuee ddeess
pprreessccrriippttiioonnss tteecchhnniiqquueess ddoonntt llee bbuutt eesstt ddee pprréévveenniirr ddeess aacctteess ddee mmaallvveeiillllaannccee eett nnoonn ppaass dd’’aaggiirr.. EEnn eeffffeett,,
ll’’aaccttiioonn eesstt uunn ddoommaaiinnee ttoottaalleemmeenntt ddiissttiinncctt eenn tteerrmmeess ddee rreessppoonnssaabbiilliittéé,, ddee ccoommppéétteennccee,, dd’’oorrggaanniissaattiioonn
aaddmmiinniissttrraattiivvee,, ddee pprrooccéédduurreess ooppéérraattiioonnnneelllleess eett ddee tteecchhnniiqquueess7733
.. IIll eexxiissttee bbiieenn éévviiddeemmmmeenntt ddeess lliieennss eennttrree
lleess ddeeuuxx ddoommaaiinneess mmaaiiss iill ffaauutt ééttaabblliirr uunnee ddiissttiinnccttiioonn nneettttee eett pprréécciissee.. DDee mmêêmmee,, ll’’IISSPPSS nnee ddooiitt ppaass êêttrree
ccoonnffoonndduuee aavveecc llaa ssuurrvveeiillllaannccee eenn mmeerr ddaannss ssaa gglloobbaalliittéé ppuuiissqquuee cceellllee--ccii ddééppeenndd,, eenn FFrraannccee ppaarr eexxeemmppllee,, ddee llaa
mmaarriinnee nnaattiioonnaallee7744
eett ddee llaa ddoouuaannee..
IIll eesstt uunn aauuttrree ppooiinntt àà nnootteerr :: llee CCooddee ppaarrllee dd’’iinnssttaallllaattiioonnss ppoorrttuuaaiirreess7755
eett nnoonn ppaass ddee ppoorrttss,, cc’’eesstt--àà--
ddiirree ddee tteerrmmiinnaauuxx,, ssii bbiieenn qquuee llaa cchhaarrggee ddee ttrraavvaaiill eenn aa ééttéé ccoonnssiiddéérraabblleemmeenntt aauuggmmeennttéé.. EEnnffiinn,, llee CCooddee IISSPPSS
eesstt ddiirreecctteemmeenntt iinnssppiirréé ddee llaa llééggiissllaattiioonn ééttaattssuunniieennnnee eett nnoottaammmmeenntt dduu MMaarriittiimmee TTrraannssppoorrttaattiioonn SSeeccuurriittyy
AAcctt ((MMTTSSAA))7766
dduu 2255 nnoovveemmbbrree 22000022 qquuii iimmppoossee ddeess rrèègglleess eennccoorree pplluuss ssttrriicctteess..
22..11 LLeess tteexxtteess ccoommpplléémmeennttaaiirreess eenn mmaattiièèrree ddee ssûûrreettéé dduu
ttrraannssppoorrtt mmaarriittiimmee
IIll eesstt àà nnootteerr qquuee llaa llééggiissllaattiioonn mmaarriittiimmee eenn mmaattiièèrree dd’’aacctteess ccrriimmiinneellss eesstt ttrrèèss aanncciieennnnee ppuuiissqquuee ddeess
oorrddoonnnnaanncceess eett tteexxtteess ddee llooii ttrraaiittaanntt dduu ssuujjeett rreemmoonntteenntt nnoottaammmmeenntt àà 11558844,, 11665500,, 11669911,, 11771188,, 11779999 eett 11882255..
PPlluuss rréécceemmmmeenntt,, llaa CCoonnvveennttiioonn iinntteerrnnaattiioonnaallee ssuurr llaa hhaauuttee mmeerr,, ccoonnççuuee àà GGeennèèvvee llee 2299 aavvrriill 11995588 eett cceellllee ssuurr
llee ddrrooiitt ddee llaa mmeerr ddee MMoonntteeggoo BBaayy ddee 11998822,, hhaarrmmoonniisseenntt lleess rrèègglleess nnaattiioonnaalleess eett ccoooorrddoonnnnee ll’’aaccttiioonn ddeess EEttaattss
ssiiggnnaattaaiirreess,, ddoonntt llaa FFrraannccee,, eenn mmaattiièèrree ddee lluuttttee ccoonnttrree llaa ppiirraatteerriiee ((rreessppeeccttiivveemmeenntt aarrttiicclleess 1144 eett 1100007777
))..
LLaa lluuttttee ccoonnttrree llee tteerrrroorriissmmee eesstt ddeevveennuuee ddeeppuuiiss qquueellqquueess aannnnééeess uunnee pprrééooccccuuppaattiioonn mmaajjeeuurree aauu
nniivveeaauu iinntteerrnnaattiioonnaall.. LL’’UUnniioonn eeuurrooppééeennnnee ss’’eesstt ppeenncchhééee ssuurr llaa qquueessttiioonn àà pplluussiieeuurrss rreepprriisseess7788
ccaarr7799
pplluuss ddee 9900%%
ddee sseess éécchhaannggeess eexxttéérriieeuurrss ttrraannssiitteenntt ppaarr mmeerr ppoouurr 4400%% ddee ll’’eennsseemmbbllee ddee sseess éécchhaannggeess ééccoonnoommiiqquueess,, pplluuss
dd’’uunn mmiilllliiaarrdd ddee ttoonnnneess ddee mmaarrcchhaannddiisseess ttoouucchheenntt sseess ppoorrttss,, uunn ttiieerrss ddee llaa fflloottttee mmoonnddiiaallee aappppaarrttiieenntt àà ddeess
ccoommppaaggnniieess mmaarriittiimmeess eeuurrooppééeennnneess eett llee sseecctteeuurr mmaarriittiimmee eemmppllooiiee pplluuss ddee 22,,55 mmiilllliioonnss ddee ppeerrssoonnnneess.. QQuuaanntt
aauuxx NNaattiioonnss UUnniieess,, eelllleess oonntt ddééjjàà rrééaalliisséé uunn nnoommbbrree ccoonnssiiddéérraabbllee ddee ccoonnvveennttiioonnss iinntteerrnnaattiioonnaalleess
73 La question a été discutée avec Bruno Célérier, administrateur en chef de 1ère classe, chef de la division de l’action de
l’Etat en mer, lors d’un entretien à la Préfecture maritime de Toulon le mercredi 22 juin 2005.
74 Il est à noter que l’organisation générale de la marine nationale a été fixée par le décret n° 91-671 du 14 juillet 1991.
75 « (…) emplacement (…) où a lieu une interface navire/port. Elle comprend les zones telles que les zones de mouillage, les
postes d’attente et leurs abords à partir de la mer » (règle XI-2/1.1.9 de la Convention SOLAS). Pour la France, la limite a
été établie à 25m du côté mer et idem du côté terre.
76 Loi sur la sûreté du transport maritime aux Etats-Unis.
77 Les deux articles sont quasiment identiques : « Tous les Etats doivent coopérer dans toute la mesure du possible à la
répression de la piraterie en haute mer ou en tout autre endroit ne relevant de la juridiction d’aucun Etat » (article 14).
« Tous les Etats coopèrent dans toute la mesure du possible à la répression de la piraterie en haute mer ou en tout autre
lieu ne relevant de la juridiction d'aucun Etat » (article 100).
78 L’antiterrorisme, en Europe, passe par la Convention européenne pour la répression du terrorisme, signée à Strasbourg
le 27 janvier 1977 et par la déclaration JAI sur la lutte antiterroriste du Conseil Justice et affaires Intérieures. Adoptée
lors du Conseil européen du 25 mars 2004, elle prône, entre autre, la solidarité, l’assistance aux victimes, la coopération
et le renforcement des contrôles. Site du gouvernement luxembourgeois:
http://www.gouvernement.lu/salle_presse/actualite/2004/03/25sommet/.
79 Site de l’Institut d’études internationales de Montréal : http://www.er.uqam.ca/nobel/cepes/pdf/BULL71.pdf.
27
ssppéécciiffiiqquueemmeenntt ddééddiiééeess àà ccee ffllééaauu8800
.. MMêêmmee ss’’iill eesstt vvrraaii qquuee bbeeaauuccoouupp ssoonntt ddééddiiééeess aauu sseecctteeuurr aaéérriieenn,, iill nn’’eenn
rreessttee ppaass mmooiinnss qquuee cceerrttaaiinneess rrèègglleess ppeeuuvveenntt eenn êêttrree rreepprriisseess,, oouu aauu mmooiinnss sseerrvviirr ddee bbaassee ddee rrééfflleexxiioonn.. IIll
eexxiissttee ppaarr aaiilllleeuurrss ddeess ccoonnvveennttiioonnss iinntteerrnnaattiioonnaalleess qquuii nnee ccoonncceerrnneenntt qquuee ll’’eennvviirroonnnneemmeenntt mmaarriittiimmee,,
nnoottaammmmeenntt llaa CCoonnvveennttiioonn ppoouurr llaa rréépprreessssiioonn ddeess aacctteess iilllliicciitteess ccoonnttrree llaa ssééccuurriittéé ddee llaa nnaavviiggaattiioonn mmaarriittiimmee
ccoonncclluuee àà RRoommee llee 1100 mmaarrss 11998888,, ddiittee CCoonnvveennttiioonn SSUUAA8811
..
PPaarr aaiilllleeuurrss,, llaa rrééssoolluuttiioonn AA..558844 ddee ll’’AAsssseemmbbllééee dduu 2200 nnoovveemmbbrree 11998855 aa ppeerrmmiiss aauu MMSSCC dd’’ééttaabblliirr ddeess
mmeessuurreess tteecchhnniiqquueess pprraattiiqquueess eett ddééttaaiillllééeess ddee ssûûrreettéé ppoouurr lleess ppaassssaaggeerrss eett lleess ééqquuiippaaggeess eenn ss’’iinnssppiirraanntt ddeess
ttrraavvaauuxx ddee ll’’OOAACCII8822
.. PPuuiiss llaa cciirrccuullaaiirree MMSSCC//CCiirrcc.. 444433 dduu 2266 sseepptteemmbbrree 11998866 aa iinnttrroodduuiitt,, ppoouurr llaa pprreemmiièèrree
ffooiiss,, ll’’ééllaabboorraattiioonn ddee ppllaannss ddee ssûûrreettéé ppoouurr lleess nnaavviirreess eett lleess iinnssttaallllaattiioonnss ppoorrttuuaaiirreess aaiinnssii qquuee llaa ddééssiiggnnaattiioonn
dd’’ooffffiicciieerrss ddee ssûûrreettéé.. EEnnffiinn,, llaa cciirrccuullaaiirree MMSSCC//CCiirrcc.. 775544 dduu 55 jjuuiilllleett 11999966 aa éétteenndduu llee cchhaammpp dd’’aapppplliiccaattiioonn dduu
tteexxttee pprrééccééddeenntt aauuxx ttrraannssbboorrddeeuurrss àà ppaassssaaggeerrss..
22..11..11.. LLaa llééggiissllaattiioonn ffrraannççaaiissee
AAuu nniivveeaauu ppuurreemmeenntt nnaattiioonnaall,, iill eexxiissttaaiitt ddééjjàà ddeess ddiissppoossiittiioonnss llééggaalleess eenn mmaattiièèrree ddee ssûûrreettéé mmaarriittiimmee eett
ppoorrttuuaaiirree bbiieenn aavvaanntt llee CCooddee IISSPPSS.. EElllleess ssoonntt nnoottaammmmeenntt pprréésseenntteess ddaannss llee LLiivvrree IIIIII dduu CCooddee ddeess ppoorrttss
mmaarriittiimmeess ((aarrttiicclleess LL.. 332233--55 eett RR.. 332244--11 àà RR.. 332244..55)),, oouu eennccoorree ddaannss llee ddééccrreett nn°° 9977--11116622 dduu 1177 ddéécceemmbbrree
11999977,, rreellaattiiff àà llaa ssûûrreettéé ddeess ttrraannssppoorrttss mmaarriittiimmeess eett ddeess ooppéérraattiioonnss ppoorrttuuaaiirreess qquuii ss’’yy rraattttaacchheenntt.. DDee mmêêmmee,,
llaa ddiirreeccttiivvee rreellaattiivvee àà llaa vviiggiillaannccee mmaarriittiimmee dduu 1122 fféévvrriieerr 11999988 eett ll’’aarrrrêêttéé dduu 1144 mmaaii 11999999,, qquuii iinnssttiittuuee llee
ccoommiittéé nnaattiioonnaall ddee ssûûrreettéé dduu ttrraannssppoorrtt eett ddeess ppoorrttss mmaarriittiimmeess8833
eett lleess ccoommiittééss llooccaauuxx ddee ssûûrreettéé ppoorrttuuaaiirree8844
,,
ttrraaiitteenntt ddee llaa qquueessttiioonn.. PPuuiiss lleess aauuttoorriittééss ffrraannççaaiisseess oonntt rrééddiiggééss ddeess tteexxtteess ssuuiittee àà ll’’aavvèènneemmeenntt dduu CCooddee
IISSPPSS..
22..11..11..11.. LLeess aarrrrêêttééss
LLee pprreemmiieerr aarrrrêêttéé 8855
,, dduu 55 ddéécceemmbbrree 22000033,, ffiixxee lleess ccoonnddiittiioonnss ddee ddéélliivvrraannccee ddee ll’’aatttteessttaattiioonn ddee
ffoorrmmaattiioonn dd’’aaggeenntt ddee ssûûrreettéé ddee nnaavviirree ((SSSSOO)) eenn FFrraannccee ppoouurr ffoorrmmeerr dduu ppeerrssoonnnneell rrééppoonnddaanntt aauuxx eexxiiggeenncceess
ddee llaa sseeccttiioonn AA//1122..22 dduu CCooddee IISSPPSS.. IIll ccoonnvviieenntt,, eennttrree aauuttrree,, dd’’aavvooiirr ssuuiivvii uunnee ffoorrmmaattiioonn ddaannss uunn cceennttrree ddee
ffoorrmmaattiioonn aaggrréééé8866
ddiissppeennssaanntt llee pprrooggrraammmmee ddééttaaiilllléé eenn aannnneexxee dduu pprréésseenntt aarrrrêêttéé eett dd’’aavvooiirr rrééuussssii llee ccoonnttrrôôllee
80 Convention contre la prise d’otages de New York du 17 décembre 1979 ; Convention internationale pour la répression
des attentats terroristes à l’explosif du 12 janvier 1998.
81 Convention for the Suppression of Unlawful Acts against the Safety of Maritime Navigation. Ce texte donne à l’Etat du
pavillon une compétence exclusive pour intervenir en haute mer afin de poursuivre des terroristes, des pirates ou des
criminels maritimes. Il est entré en vigueur le 1er mars 1992, le même jour qu’un protocole de l’ONU applicable, lui, aux
plates-formes fixes localisées sur un plateau continental. BOISSON Philippe, La sûreté des navires et la prévention des
actes de terrorisme dan le domaine maritime, DMF n° 640, p. 723, septembre 2003.
82 Organisation Internationale de l’Aviation Civile.
83 Il a en charge l’application des conventions et accords internationaux ainsi que des mesures législatives et
réglementaires, coordonne et oriente l’action des comités locaux et peut proposer toute mesure de sûreté (article 3).
84 Ils ont un rôle consultatif auprès du préfet de département, ils peuvent proposer exceptionnellement des mesures
spécifiques temporaires et ils examinent les tâches entre les organismes qui ont des responsabilités en matière de sûreté
(article 5).
85 Publié au JO n° 9 du 11 janvier 2004, page 918, texte n°10. Site de Legifrance :
http://www.legifrance.gouv.fr/WAspad/Visu?cid=635985&indice=10&table=JORF&ligneDeb=1.
86 Dans la pratique, il s’agit des ENMM ou de sociétés privées.
28
ddeess ccoonnnnaaiissssaanncceess aatttteennaanntt.. LLeess ccoouurrss,, rrééppaarrttiiss ssuurr 2211 hheeuurreess mmiinniimmuumm,, iinncclluueenntt ttrrooiiss mmoodduulleess ddee pprréévveennttiioonn
ddeess aacctteess iilllliicciitteess,, uunn mmoodduullee ddee ssûûrreettéé ppoorrttuuaaiirree,, uunn mmoodduullee ssuurr lleess rreessppoonnssaabbiilliittééss ddeess ppaarrttiieess iimmpplliiqquuééeess
ddaannss ll’’IISSPPSS,, uunn mmoodduullee SSOOLLAASS//IISSPPSS,, uunn mmoodduullee ssûûrreettéé dduu nnaavviirree,, uunn mmoodduullee ssuurr llee ppllaann ddee ssûûrreettéé dduu nnaavviirree,,
uunn mmoodduullee ssuurr llaa ggeessttiioonn ddee ffoouullee,, uunn mmoodduullee ssuurr llee mmaattéérriieell ddee ssûûrreettéé aaiinnssii qquu’’uunn mmoodduullee ssuurr llaa ffoorrmmaattiioonn ddee
ll’’ééqquuiippaaggee ppoouurr lleess eexxeerrcciicceess eett ppoouurr ss’’aassssuurreerr qquuee cchhaaccuunn ccoommpprreenndd sseess rreessppoonnssaabbiilliittééss àà bboorrdd..
LLee ddeeuuxxiièèmmee aarrrrêêttéé 8877
,, qquuii ddaattee dduu mmêêmmee jjoouurr,, ffiixxee lleess ccoonnddiittiioonnss ddee ddéélliivvrraannccee ddee ll’’aatttteessttaattiioonn ddee
ffoorrmmaattiioonn dd’’aaggeenntt ddee ssûûrreettéé ddee llaa ccoommppaaggnniiee ((CCSSOO)) eenn FFrraannccee ppoouurr ffoorrmmeerr dduu ppeerrssoonnnneell rrééppoonnddaanntt aauuxx
eexxiiggeenncceess ddee llaa sseeccttiioonn AA//1111..22 dduu CCooddee IISSPPSS.. LLeess ccoonnddiittiioonnss dd’’oobbtteennttiioonn ssoonntt lleess mmêêmmeess ssaauuff qquuee llaa dduurrééee ddee
llaa ffoorrmmaattiioonn eesstt ddee 3322 hheeuurreess.. LLee ccoonntteennuu ddeess ccoouurrss rreessttee sseennssiibblleemmeenntt llee mmêêmmee ssii ccee nn’’eesstt lleess tteecchhnniiqquueess ddee
ffoorrmmaattiioonn dduu ppeerrssoonnnneell àà tteerrrree..
LLee ttrrooiissiièèmmee aarrrrêêttéé 8888
,, eenn ddaattee dduu 1177 jjuuiinn 22000044,, ffiixxee lleess ccoonnddiittiioonnss ddee ddéélliivvrraannccee ddee ll’’aatttteessttaattiioonn ddee
ffoorrmmaattiioonn dd’’aaggeenntt ddee ssûûrreettéé ddee ll’’iinnssttaallllaattiioonn ppoorrttuuaaiirree ((PPFFSSOO)) eenn FFrraannccee ppoouurr ffoorrmmeerr dduu ppeerrssoonnnneell rrééppoonnddaanntt
aauuxx eexxiiggeenncceess ddee llaa sseeccttiioonn AA//1177..22 dduu CCooddee IISSPPSS.. LLeess ccoonnddiittiioonnss dd’’oobbtteennttiioonn ssoonntt ddee nnoouuvveeaauu lleess mmêêmmeess,, llee
vvoolluummee hhoorraaiirree ddee llaa ffoorrmmaattiioonn eesstt ddee 3322 hheeuurreess,, ccoommmmee ppoouurr lleess CCSSOO,, sseeuull llee ccoonntteennuu ddeess ccoouurrss vvaarriiee.. LLaa
ffoorrmmaattiioonn ccoonnttiieenntt uunn mmoodduullee ssuurr lleess oobbjjeeccttiiffss ddee llaa ssûûrreettéé eett llaa rréégglleemmeennttaattiioonn,, uunn mmoodduullee ddee mméétthhooddoollooggiiee
ddee ll’’éévvaalluuaattiioonn ddee llaa mmeennaaccee eett ddee sseennssiibbiilliissaattiioonn aauuxx rriissqquueess,, uunn mmoodduullee ddee pprréévveennttiioonn ddeess aacctteess iilllliicciitteess,, uunn
mmoodduullee ccoonnssaaccrréé aauuxx nnaavviirreess,, uunn mmoodduullee ssuurr lleess PPFFSSPP eett uunn mmoodduullee ddee ggeessttiioonn ddee ccrriissee..
LLee qquuaattrriièèmmee aarrrrêêttéé8899
,, dduu 2255 jjuuiinn 22000044,, ppoorrttee ssuurr llaa rreeccoonnnnaaiissssaannccee ddeess oorrggaanniissmmeess ddee
ssûûrreettéé mmaarriittiimmee ((RRSSOO)) eett ccrrééee uunnee ccoommmmiissssiioonn ccoonnssuullttaattiivvee ddee rreeccoonnnnaaiissssaannccee.. IIll eesstt àà nnootteerr qquuee cc’’eesstt llee
«« mmiinniissttèèrree cchhaarrggéé ddee llaa mmeerr »» qquuii aaccccoorrddee lleess rreeccoonnnnaaiissssaanncceess ppoouurr ddeeuuxx aannss aauuxx oorrggaanniissmmeess qquuii eenn oonntt ffaaiitt
llaa ddeemmaannddee –– eenn pprréécciissaanntt ddaannss qquueell ddoommaaiinnee iillss vveeuulleenntt eexxeerrcceerr lleeuurr ccoommppéétteennccee ((tteerrmmiinnaauuxx àà ppaassssaaggeerrss,, àà
ccoonntteenneeuurrss,, àà pprroodduuiitt ppééttrroolliieerrss,, eettcc –– ((aarrttiiccllee 44)) eett qquuii rrééppoonnddeenntt aauuxx ccrriittèèrreess ddee bbaassee –– eenn tteerrmmeess ddee
ffoorrmmaattiioonn,, dd’’eexxppéérriieennccee eett ddee ccoommppéétteenncceess eenn mmaattiièèrree ddee ssûûrreettéé –– ((aannnneexxee II ddee ll’’aarrrrêêttéé,, aarrttiiccllee 22..33)).. CChhaaqquuee
RRSSOO ddooiitt eennssuuiittee éémmeettttrree uunn rraappppoorrtt dd’’aaccttiivviittéé aannnnuueell..
EEnnffiinn,, llee cciinnqquuiièèmmee aarrrrêêttéé 9900
,, eenn ddaattee dduu 1166 ddéécceemmbbrree 22000044,, ééttaabblliitt llaa lliissttee ddeess sseepptt pprreemmiieerrss RRSSOO
rreeccoonnnnuuss ppaarr llee mmiinniissttèèrree ddeess ttrraannssppoorrttss,, ddee ll’’ééqquuiippeemmeenntt,, dduu ttoouurriissmmee eett ddee llaa mmeerr,, eett ccee eenn aapppplliiccaattiioonn ddee
ll’’aarrrrêêttéé pprrééccééddeenntt..
22..11..11..22.. LLeess cciirrccuullaaiirreess ccoonnjjooiinntteess ddee llaa DDTTMMPPLL9911
eett dduu HHFFDD MMeerr9922
87 Publié au JO n° 9 du 11 janvier 2004, page 920, texte n° 11. Site de Legifrance :
http://www.legifrance.gouv.fr/WAspad/Visu?cid=635986&indice=11&table=JORF&ligneDeb=1.
88 Publié au JO n° 183 du 8 août 2004, page 14155 texte n°8. Site de l’ancien ministère des transports :
http://www2.equipement.gouv.fr/bulletinofficiel/fiches/BO200415/A0150008.htm.
89 Publié au JO n° 179 du 4 août 2004 page 13879 texte n°22.
http://www2.equipement.gouv.fr/bulletinofficiel/fiches/BO200415/A0150011.htm.
90 Publié au JO n° 2 du 4 janvier 2005 page 194 texte n°28. Site de Legifrance :
http://www.legifrance.gouv.fr/WAspad/Visu?cid=716578&indice=23&table=JORF&ligneDeb=1.
91 Direction du Transport Maritime, des Ports et du Littoral.
92 Haut Fonctionnaire de Défense Mer ; depuis le décret n° 2005-471 du 16 mai 2005 qui fixe l’organisation de
l’administration centrale du ministère de l’équipement, des transports, de l’aménagement du territoire, du tourisme et de
la mer, il s’agit du Haut Fonctionnaire de Défense du ministère des transports et il a un adjoint mer.
29
LLaa cciirrccuullaaiirree nn°° 9922229933
dduu 1199 ddéécceemmbbrree 22000033 mmeett eenn œœuuvvrree ddeess mmeessuurreess ddee rreennffoorrcceemmeenntt ddee llaa ssûûrreettéé
ddeess iinnssttaallllaattiioonnss ppoorrttuuaaiirreess.. EEllllee vviissee eenn pprreemmiieerr lliieeuu llaa ccoorrrrééllaattiioonn nnéécceessssaaiirree eennttrree lleess pprreessccrriippttiioonnss dduu CCooddee
IISSPPSS eett lleess mmeessuurreess nnaattiioonnaalleess ddééjjàà eenn vviigguueeuurr,, tteellllee qquuee llee ppllaann VViiggiippiirraattee9944
oouu lleess aauuttrreess ppllaannss ddee ssûûrreettéé
ddééjjàà eenn vviigguueeuurr ddaannss lleess ppoorrttss ddeeppuuiiss lleess iinnssttrruuccttiioonnss nn°°338800009955
eett nn°°446600009966
dduu SSeeccrrééttaarriiaatt GGéénnéérraall ddee llaa
DDééffeennssee NNaattiioonnaallee ((SSGGDDNN)) aaiinnssii qquuee llaa ddiirreeccttiivvee mmiinniissttéérriieellllee ddee vviiggiillaannccee mmaarriittiimmee DDTTMMPPLL//PPMM--DDNN--FFCC//DDMM
dduu 1122 fféévvrriieerr 11999988.. EEnn sseeccoonndd lliieeuu,, llaa cciirrccuullaaiirree nn°° 992222 eesstt ccoonnssaaccrrééee àà llaa pprreemmiièèrree pphhaassee ddee mmiissee eenn œœuuvvrree
ddeess mmeessuurreess IISSPPSS eenn iiddeennttiiffiiaanntt lleess iinnssttaallllaattiioonnss ppoorrttuuaaiirreess ccoonncceerrnnééeess9977
,, eenn ddééssiiggnnaanntt lleess PPFFSSOO ppuuiiss eenn
eennggaaggeeaanntt ddeess PPFFSSAA..
LLaa cciirrccuullaaiirree nn°° 3322339988
,, eenn ddaattee dduu 2299 mmaarrss 22000044,, ffaaiitt ssuuiittee àà llaa pprrééccééddeennttee eenn pprréécciissaanntt cceerrttaaiinneess
mmooddaalliittééss dd’’eexxééccuuttiioonn.. EEllllee ddoonnnnee,, eenn pplluuss,, ddeess iinnssttrruuccttiioonnss ppoouurr «« ppeerrmmeettttrree llaa pplleeiinnee aapppplliiccaattiioonn »» ddeess
mmeessuurreess ddee ssûûrreettéé IISSPPSS aauu nniivveeaauu ddeess iinnssttaallllaattiioonnss ppoorrttuuaaiirreess,, ppoouurr ccee qquuii eesstt ddee ll’’ééllaabboorraattiioonn eett ddee
ll’’aapppprroobbaattiioonn ddeess PPFFSSPP qquuii ssoonntt ééttaabblliiss ppaarr lleess PPFFSSOO.. LLaa cciirrccuullaaiirree nn°°332233 ffoouurrnniitt ddoonncc uunn ppllaann ttyyppee –– iill ss’’aaggiitt
dd’’uunn ddooccuummeenntt pprroottééggéé ––,, ddoonnnnee ddeess ccoonnsseeiillss qquuaanntt aauuxx ééqquuiippeemmeennttss àà mmeettttrree eenn ppllaaccee,, eexxpplliicciittee llaa ffoorrmmaattiioonn
qquuee ddooiitt rreecceevvooiirr llee ppeerrssoonnnneell ddee ll’’iinnssttaallllaattiioonn eett pprréécciissee llee ssttaattuutt ddee ccoonnffiiddeennttiiaalliittéé oouu nnoonn ddeess ddooccuummeennttss ddee
ssûûrreettéé ppoorrttuuaaiirree,, uunnee ffooiiss aarrrrêêttéé ppaarr llee pprrééffeett.. LLeess ddooccuummeennttss eenn qquueessttiioonn ssoonntt nnoottaammmmeenntt llee PPFFSSAA,, llee PPFFSSPP,,
lleess ddééccllaarraattiioonnss ddee ssûûrreettéé ((DDooSS))9999
aaiinnssii qquuee llee rreeggiissttrree ddee ssûûrreettéé ddee ll’’iinnssttaallllaattiioonn ppoorrttuuaaiirree,, qquuii ssoonntt àà
pprroottééggeerr ssooiiggnneeuusseemmeenntt.. IIll eesstt àà nnootteerr qquuee llee CCooddee IISSPPSS nnee rreenndd qquuee llee rreeggiissttrree àà bboorrdd dduu nnaavviirree oobblliiggaattooiirree
((sseeccttiioonn AA//1100)) mmaaiiss nn’’aabboorrddee ppaass llaa qquueessttiioonn ppoouurr lleess iinnssttaallllaattiioonnss ppoorrttuuaaiirreess.. PPaarr ccoonnttrree,, llaa cciirrccuullaaiirree nn°° 332233
ssuubboorrddoonnnnee ll’’aapppprroobbaattiioonn dduu PPFFSSPP àà ccee ddooccuummeenntt eett llee ccaallqquuee ssuurr cceelluuii dduu nnaavviirree110000
..
22..11..11..33.. LLee ddééccrreett 22000044--229900 dduu 2266 mmaarrss 22000044110011
CCee ddééccrreett rraattiiffiiee eett ppuubblliiee lleess aammeennddeemmeennttss àà ll’’aannnneexxee àà llaa CCoonnvveennttiioonn SSOOLLAASS ddee 11997744 eett llee uunn ccooddee
iinntteerrnnaattiioonnaall ppoouurr llaa ssûûrreettéé ddeess nnaavviirreess eett ddeess iinnssttaallllaattiioonnss ppoorrttuuaaiirreess,, ddiitt ccooddee IISSPPSS..
22..11..11..44.. LL’’iinnssttrruuccttiioonn nn°° 441122
93 Site de Secopex : http://www.isps.fr/regle_france/922DTMPL.doc.
94 Plan gouvernemental créé en 1978 sous la présidence de Valéry Giscard d’Estaing suite à une vague d’attentats en
Europe. Ce dispositif de sécurité visant à prévenir les menaces ou à réagir en cas d’actions terroristes a été remanié à trois
reprises : en juin 1995, en juin 2000 et en mars 2003. Il est à noter que le 7 juillet 2005 à 13h00, la France est passée en
niveau d’alerte Vigipirate rouge suite aux attentats du métro londonien. Site Wikipédia :
http://fr.wikipedia.org/wiki/Vigipirate.
95 Instruction du 15 mars 1984 sur la sûreté et la sécurité des ports maritimes de commerce.
96 Instruction du 8 février 1993 sur la sécurité des points et réseaux sensibles.
97 Il faut ensuite remplir la fiche OMI de renseignements, pour informer l’organisation sur les installations portuaires
concernées par les mesures de sûreté ISPS.
98 Site de Secopex : http://www.isps.fr/regle_france/323DTMPL.doc.
99 La DoS est définie comme un « accord conclu entre un navire et soit une installation portuaire soit un autre navire avec
laquelle ou lequel une interface se produit et spécifiant les mesures de sûreté que chacun appliquera » par la règle 1.1.15
du chapitre XI-2 de la Convention SOLAS (soit règle XI-2/1.1.15) et est explicitée par la section A/5 du Code ISPS.
100 Il doit, entre autre, répertorier les incidents ou infractions aux mesures de sûreté ainsi que les changements de niveau
de sûreté et des détails sur les exercices, la formation, l’entretien du matériel de sûreté, les audits internes ou externes,
les modifications apportées au PFSP.
101 Publié au JO n°75 du 28 mars 2004, pages 5955 texte n°5. Site de Legifrance :
http://www.legifrance.gouv.fr/WAspad/UnTexteDeJorf?numjo=MAEJ0430019D.
30
CCee tteexxttee,, pprroovveennaanntt dduu SSGG MMeerr110022
ssuurr ddeemmaannddee dduu PPrreemmiieerr mmiinniissttrree,, eesstt ddaattéé dduu 2288 jjuuiinn 22000044.. IIll
ccoonncceerrnnee lleess «« éécchhaannggeess dd’’iinnffoorrmmaattiioonnss aavveecc lleess nnaavviirreess aayyaanntt ll’’iinntteennttiioonn dd’’eennttrreerr ddaannss uunn ppoorrtt,, oouu aavveecc lleess
nnaavviirreess eexxppllooiittééss ddaannss lleess eeaauuxx tteerrrriittoorriiaalleess oouu yy eennttrraanntt [[aaiinnssii qquuee llee]] ccoonnttrrôôllee ddeess nnaavviirreess ddaannss uunn ppoorrtt oouu
ddaannss lleess eeaauuxx tteerrrriittoorriiaalleess 110033
»».. PPaarraallllèèlleemmeenntt àà cceellaa,, iill ddééffiinniitt llaa rreessppoonnssaabbiilliittéé ddee cchhaaccuunn ddeess iinntteerrvveennaannttss..
LLee ssyyssttèèmmee eexxpplliicciittéé ddaannss cceettttee iinnssttrruuccttiioonn eesstt bbaasséé ssuurr llaa ddéétteerrmmiinnaattiioonn pprrééaallaabbllee àà ll’’eennttrrééee ddaannss llee
ppoorrtt dduu «« ddeeggrréé ddee ddaannggeerroossiittéé dduu nnaavviirree aatttteenndduu »».. LLeess pprreemmiieerrss eenn ccoonnttaacctt pphhyyssiiqquuee aavveecc llee nnaavviirree ssoonntt lleess
ppiillootteess mmaarriittiimmeess qquuii ddooiivveenntt êêttrree sseennssiibbiilliissééss àà «« llaa ddéétteeccttiioonn dd’’aannoommaalliieess »» ddee ffaaççoonn àà eenn aavveerrttiirr
iimmmmééddiiaatteemmeenntt lleess aauuttoorriittééss ddee ppoolliiccee ppoorrttuuaaiirree110044
.. IIll eesstt àà nnootteerr qquuee cceettttee iinnssttrruuccttiioonn pprréécciissee ccllaaiirreemmeenntt
qquuee,, àà mmooiinnss qquuee ll’’aauuttoorriittéé ddee ppoolliiccee ppoorrttuuaaiirree nn’’aaiitt llaa cceerrttiittuuddee qquuee llee nnaavviirree «« pprréésseennttee uunn ddaannggeerr iimmmmééddiiaatt
ddaannss llee ppoorrtt »»,, eellllee ddeevvrraa ll’’aaccccuueeiilllliirr ddaannss llee ppoorrtt ««mmêêmmee ss’’iill nn’’eesstt ppaass ppaarrffaaiitteemmeenntt ccoonnffoorrmmee aauuxx nnoorrmmeess
IISSPPSS »».. DDaannss ccee ccaass,, eellllee ppoouurrrraa lluuii ddéélliivvrreerr uunn aavveerrttiisssseemmeenntt eett ddeemmaannddeerr uunnee DDooSS eett//oouu ffaaiirree iinnssppeecctteerr llee
nnaavviirree àà qquuaaii.. CCee nn’’eesstt qquu’’aapprrèèss ttrrooiiss aavveerrttiisssseemmeennttss qquuee llee rreeffuuss dd’’aaccccèèss aauu ppoorrtt ppeeuutt êêttrree eennvviissaaggéé..
22..11..11..55.. LL’’iinnssttrruuccttiioonn nn°° 441133
CCeettttee iinnssttrruuccttiioonn éémmaannee dduu SSGG MMeerr eett dduu PPrreemmiieerr mmiinniissttrree.. EEnn ddaattee dduu 2200 jjuuiinn 22000044,, eellllee aa ééttéé
ccoorrrriiggééee uunnee pprreemmiièèrree ffooiiss llee 44 aavvrriill 22000055.. EEllllee eexxpplliicciittee ll’’oorrggaanniissaattiioonn ddee ll’’aaddmmiinniissttrraattiioonn ffrraannççaaiissee eenn ccaass
dd’’aalleerrttee ddee ssûûrreettéé éémmiissee ppaarr uunn nnaavviirree.. EEnn eeffffeett,, eellllee ttrraaiittee ddee llaa «« ttrraannssmmiissssiioonn ddeess aalleerrtteess ssuurr llaa ssûûrreettéé ddeess
nnaavviirreess eett [[ddeess]] éécchhaannggeess dd’’iinnffoorrmmaattiioonnss rreellaattiivveess àà llaa ssûûrreettéé eennttrree lleess nnaavviirreess eett lleess oorrggaanniissmmeess àà tteerrrree »»..
CCeettttee iinnssttrruuccttiioonn ssee rrééffèèrree ddoonncc àà llaa rrèèggllee XXII--22//66 ddee llaa CCoonnvveennttiioonn SSOOLLAASS rreellaattiivvee aauu ssyyssttèèmmee dd’’aalleerrttee dduu
nnaavviirree ((SSSSAASS)).. CCeettttee rrèèggllee ddééffiinniitt uunn sscchhéémmaa ssppéécciiffiiqquuee ddee ttrraannssmmiissssiioonn ddaannss lleeqquueell ccee ssoonntt lleess aauuttoorriittééss dduu
ppaavviilllloonn dduu nnaavviirree ccoonncceerrnnéé qquuii ssoonntt ddiirreecctteemmeenntt pprréévveennuueess.. PPaarr ccoonnttrree,, ddaannss llee ccaaddrree dduu ssiiggnnaalleemmeenntt dd’’uunnee
ddééttrreessssee mmaarriittiimmee,, llaa rrèèggllee vveeuutt qquuee ccee ssooiitt ll’’oorrggaanniissmmee ccoommppéétteenntt llee pplluuss pprroocchhee ddee llaa zzoonnee ooùù aa eeuu lliieeuu
ll’’iinncciiddeenntt qquuii ssooiitt iinnffoorrmméé.. IIll ccoonnvviieenntt dd’’oobbsseerrvveerr qquuee ll’’iinnssttrruuccttiioonn nn°° 441133 aaddmmeett,, ddaannss ll’’uurrggeennccee,, ddee
ttrraannssmmeettttrree ddeess iinnffoorrmmaattiioonnss rreellaattiivveess aauuxx aalleerrtteess ddee ssûûrreettéé ppaarr ttéélléépphhoonnee mmaaiiss iill eesstt iimmppéérraattiiff ddee
«« ddoouubbll[[eerr cceess ccoommmmuunniiccaattiioonnss ttéélléépphhoonniiqquueess]] ddee mmeessssaaggeess ééccrriittss,, ddaannss lleess mmeeiilllleeuurrss ddééllaaiiss »»..
CCee tteexxttee pprréévvooiitt ééggaalleemmeenntt dd’’eeffffeeccttuueerr ddeeuuxx eexxeerrcciicceess ppaarr aann ppoouurr mmeettttrree eenn pprraattiiqquuee cceettttee
iinnssttrruuccttiioonn,, ddoonntt uunn qquuii ddooiitt êêttrree jjuummeelléé aavveecc ll’’eexxeerrcciiccee ddee mmiissee eenn ooeeuuvvrree ddee PPiirraattee--mmeerr110055
.. EEnnffiinn,,
ll’’iinnssttrruuccttiioonn nn°° 441133 ss’’aaccccoommppaaggnnee ddee 1111 ffiicchheess ddééffiinniissssaanntt lleess aauuttoorriittééss ccoommppéétteenntteess ddaannss llaa ttrraannssmmiissssiioonn ddee
ll’’aalleerrttee aaiinnssii qquuee lleeuurr éévveennttuueellllee rreessppoonnssaabbiilliittéé eenn ffoonnccttiioonn dduu ttyyppee ddee nnaavviirree ssoouurrccee.. LLaa ffiicchhee nn°°11 ccoonncceerrnnee
ll’’aalleerrttee éémmaannaanntt dd’’uunn nnaavviirree ffrraannççaaiiss eenn mmeerr ppaarr llee SSSSAASS.. LLaa ffiicchhee nn°°22 ttrraaiittee ddee ll’’aalleerrttee éémmaannaanntt dd’’uunn nnaavviirree
ffrraannççaaiiss àà llaa mmeerr,, ppaarr uunn mmooyyeenn aauuttrree qquuee llee SSSSAASS,, eett rreeççuuee ppaarr uunn CCRROOSSSS110066
oouu ppaarr uunn cceennttrree ééqquuiivvaalleenntt
102 Secrétariat général de la mer. Cf infra 2.2.2 Au niveau local, page 49.
103 Cf Annexe III : Les autorités impliquées dans le contrôle du navire au port.
104 Autorité en charge de l’exercice de la police portuaire dans le port, dans les conditions prévues par le livre III du Code
des ports maritimes. En pratique, il s’agit de la Capitainerie.
105 Il s’agit d’une déclinaison du plan Vigipirate. Ce plan gouvernemental d’intervention spécialisé sert à réagir en cas
d’actes de terrorisme maritime avérés et identifie notamment les autorités chargées de l’intervention.
106 Centre Régional Opérationnel de Surveillance et de Sauvetage. Il est à noter qu’il en existe sept au total : le CROSS
Corsen, le CROSS Etel, le CROSS Fort-de-France, le CROSS Gris Nez, le CROSS Jobourg, le CROSS La Garde et le CROSS
La Réunion. Les CROSS ont une copie des SSP de tous les ferrys réguliers de leur zone et ils utilisent quotidiennement
31
oouuttrree--mmeerr.. LLaa ffiicchhee nn°°33 ss’’iinnttéérreessssee àà ll’’aalleerrttee éémmaannaanntt dd’’uunn nnaavviirree ffrraannççaaiiss eenn mmeerr,, ppaarr uunn mmooyyeenn aauuttrree qquuee llee
SSSSAASS,, eett rreeççuuee ppaarr uunn cceennttrree ééttrraannggeerr.. LLaa ffiicchhee nn°°44 ccoorrrreessppoonndd àà uunn nnaavviirree ééttrraannggeerr,, eenn mmeerr,, aayyaanntt éémmiiss uunnee
aalleerrttee ppaarr llee SSSSAASS.. LLaa ffiicchhee nn°°55 eexxpplliicciittee llee ccaass dd’’uunn nnaavviirree ééttrraannggeerr,, eenn mmeerr,, aayyaanntt llaannccéé uunnee aalleerrttee éémmiissee
ppaarr uunn mmooyyeenn aauuttrree qquuee llee SSSSAASS eett rreeççuuee ppaarr uunn CCRROOSSSS oouu ppaarr uunn cceennttrree ééqquuiivvaalleenntt oouuttrree--mmeerr.. LLaa ffiicchhee nn°°66
ss’’aapppplliiqquuee ppoouurr lleess nnaavviirreess ffrraannççaaiiss ssee ttrroouuvvaanntt ddaannss uunn ppoorrtt ffrraannççaaiiss,, eenn aammoonntt ddeess lliimmiitteess ddee llaa
rreessppoonnssaabbiilliittéé dduu PPRREEMMAARR110077
oouu dduu DDGG//CCOOMMAARR110088
oouuttrree--mmeerr.. LLaa ffiicchhee nn°°77 ssee rraappppoorrttee aauu nnaavviirree ééttrraannggeerr ssee
ttrroouuvvaanntt ddaannss uunn ppoorrtt ffrraannççaaiiss,, eenn aammoonntt ddeess lliimmiitteess ddee llaa zzoonnee ddee rreessppoonnssaabbiilliittéé dduu PPRREEMMAARR oouu dduu
DDGG//CCOOMMAARR oouuttrree--mmeerr.. LLaa ffiicchhee nn°°88 vviissee llee nnaavviirree ffrraannççaaiiss ssiittuuéé ddaannss uunn ppoorrtt ééttrraannggeerr aayyaanntt éémmiiss uunnee aalleerrttee
ppaarr llee SSSSAASS.. LLee nnaavviirree ffrraannççaaiiss,, ssiittuuéé ddaannss uunn ppoorrtt ééttrraannggeerr,, aayyaanntt éémmiiss uunnee aalleerrttee ppaarr uunn mmooyyeenn aauuttrree qquuee llee
SSSSAASS ddééppeenndd ddee llaa ffiicchhee nn°°99.. LLaa ffiicchhee nn°°1100 ppoorrttee ssuurr llee nnaavviirree bbaattttaanntt ppaavviilllloonn ffrraannççaaiiss oouu ééttrraannggeerr,, nnoonn
ddiirreecctteemmeenntt aaggrreesssséé,, mmaaiiss qquuii pprreesssseenntt uunn rriissqquuee ddee mmeennaaccee aalloorrss qquu’’iill ssee ttrroouuvvee eenn mmeerr tteerrrriittoorriiaallee
ffrraannççaaiissee,, eett ccee eenn aapppplliiccaattiioonn ddee llaa ccoonnvveennttiioonn SSOOLLAASS,, rrèèggllee XXII--22//77..22 rreellaattiivvee aauuxx mmeennaacceess ccoonnttrree lleess
nnaavviirreess.. EEnnffiinn,, llaa ffiicchhee nn°° 1111 ccoonnssiiddèèrree ll’’iinnffoorrmmaattiioonn ddeess nnaavviirreess ffrraannççaaiiss eett ééttrraannggeerrss,, pprréésseennttss eenn mmeerr
tteerrrriittoorriiaallee ffrraannççaaiissee oouu aayyaanntt ffaaiitt ppaarrtt ddee lleeuurr iinntteennttiioonn dd’’yy eennttrreerr,, ssuurr lleess mmeennaacceess ccoonnttrree lleess nnaavviirreess eett llee
nniivveeaauu ddee ssûûrreettéé aaddooppttéé,, dd’’aapprrèèss llaa rrèèggllee XXII--22//77 ddee llaa CCoonnvveennttiioonn SSOOLLAASS.. AAuu nniivveeaauu ddee ssûûrreettéé 11110099
,, iill nn’’eesstt
ppaass nnéécceessssaaiirree ddee ddiiffffuusseerr ll’’iinnffoorrmmaattiioonn vveerrss lleess nnaavviirreess.. LLeess pprrééffeettss ddee ddééppaarrtteemmeenntt rreennsseeiiggnneenntt lleess
ccaappiittaaiinneerriieess aauu ssuujjeett ddeess nniivveeaauuxx ddee ssûûrreettéé dduu ppoorrtt eett cceelllleess--ccii eenn iinnffoorrmmeenntt lleess nnaavviirreess àà ddeessttiinnaattiioonn ddee
lleeuurr ppoorrtt.. PPoouurr lleess nnaavviirreess rreessttaanntt eenn mmeerr tteerrrriittoorriiaallee,, llee SSGG MMeerr eett llee SSGGDDNN ccoommmmuunniiqquueenntt aauuxx pprrééffeettss
mmaarriittiimmeess lleess nniivveeaauuxx ddee ssûûrreettéé aapppplliiccaabblleess eett ccee ssoonntt lleess ccoooorrddoonnnnaatteeuurrss nnaattiioonnaauuxx ddéélléégguuééss ((CCNNDD)) qquuii
ddiiffffuusseenntt ll’’iinnffoorrmmaattiioonn vviiaa «« ll’’iinnffoorrmmaattiioonn nnaauuttiiqquuee111100
[[éémmiissee]] ssoouuss ffoorrmmee dd’’AAVVUURRNNAAVV111111
oouu ddee NNAAVVAARREEAA111122
»»..
IIll eesstt àà nnootteerr ddee ffaaççoonn ggéénnéérraallee qquuee llaa ttrraannssmmiissssiioonn ddee ll’’aalleerrttee iimmpplliiqquuee,, àà ppeeuu ddee cchhoosseess pprrèèss,,
ttoouujjoouurrss lleess mmêêmmeess iinntteerrvveennaannttss111133
,, ssii ccee nn’’eesstt ppoouurr lleess nnaavviirreess ééttrraannggeerrss,, aauuqquueell ccaass lleess aauuttoorriittééss dduu ppaavviilllloonn
ccoonncceerrnnéé ssoonntt iimmpplliiqquuééeess eenn pplluuss ddeess aauuttoorriittééss ffrraannççaaiisseess..
TRAFIC 2000. Ce système, mis au point par la direction des AFFMAR (affaires maritimes), permet un suivi des navires de
commerce au large des côtes françaises. Il fournit, entre autre, le n°OMI du navire, son n° d’immatriculation, son nom,
son pavillon, le nom de son propriétaire et/ou de son gérant, des détails sur sa cargaison et sur ses caractéristiques
propres, son n°MMSI (Maritime Mobile Service Identity ou Identité du service mobile maritime), le nom de sa société de
classification, le nom de son P&I club, les visites relatives au Mémorandum (MOU), etc. Les informations collectées sont
primordiales pour les CROSS et les capitaineries de ports qui en seront très prochainement équipés si ce n’est déjà fait
(informations obtenues lors du stage au CROSSMED en avril 2005). TRAFIC 2000, qui s’intègre dans le programme de la
marine nationale SPATIONAV, fait suite à la directive 2002/59/CE du 27 juin 2002 sur la mise en place d’un système
communautaire de suivi du trafic maritime et d’information. Site du ministère des transports, de l’équipement, du
tourisme et de la mer : http://www.mer.equipement.gouv.fr/securite/03_navigation/02_cross/trafic2000.pdf.
107 Préfet maritime. Cf infra 2.2.2 Au niveau local, page 49.
108 Binôme constitué, outre-mer, par le Délégué du Gouvernement pour l’action de l’Etat en mer – institué par le décret n°
79-413 du 25 mai 1979 modifié par le décret n° 91-1249 du 11 décembre 1991 –, assisté du Commandant de la Marine.
109 Il est à noter que, en France, il faut faire concorder les trois niveaux de sûreté avec les quatre niveaux du plan
Vigipirate : jaune, orange, rouge et écarlate.
110 Elle est définie par l’instruction du Premier ministre du 3 mai 2002 comme étant « un renseignement de sécurité
maritime (RSM), nécessaire ou simplement utile aux navigateurs pour leur permettre d’assurer leur sécurité et celle des
autres usagers de la mer, qu’il s’agisse de choisir leur route, de signaler des situations ou des dangers particuliers, de
faciliter les secours en cas de besoin, de déterminer leur position, de permettre la meilleure présentation dans les ports et
mouillages et de connaître les ressources qu’ils pourront y trouver. L’information nautique désigne également l’action
d’informer ».
111 Avertissement urgent de navigation, tel que défini dans l’instruction du Premier ministre du 3 mai 2002. Les messages
AVURNAV sont valable 10 jours mais en cas de changement de niveau de sûreté, un nouvel AVURNAV serait émis.
112 Avertissement urgent de navigation de zone, tel que défini dans l’instruction du Premier ministre du 3 mai 2002,
sachant que les mers et océans du globe sont divisés en 16 zones NAVAREA. Ces messages sont diffusés en télex sur les
fréquences HF (bande de fréquences comprises entre 4 000 et 27 500 kHz).
113 Cf infra 2.2.1 Au niveau national, page 46.
32
22..11..11..66.. LLeess oorrddoonnnnaanncceess
LL’’oorrddoonnnnaannccee nn°° 22000044--669911 dduu 1122 jjuuiilllleett 22000044111144
ééttaabblliitt ddeess ddiissppoossiittiioonnss dd’’aaddaappttaattiioonn aauu ddrrooiitt
ccoommmmuunnaauuttaaiirree ddaannss llee ddoommaaiinnee ddeess ttrraannssppoorrttss mmaarriittiimmee,, aaéérriieenn eett ffeerrrroovviiaaiirree.. EEllllee mmooddiiffiiee llee CCooddee ddeess ppoorrttss
mmaarriittiimmeess,, llee CCooddee dduu ttrraavvaaiill mmaarriittiimmee,, llee CCooddee ddee ll’’aavviiaattiioonn cciivviillee eett,, eennttrree aauuttrree,, llaa llooii nn°°8822--11115533 dduu 3300
ddéécceemmbbrree 11998822 mmooddiiffiiééee,, llooii dd’’oorriieennttaattiioonn ssuurr lleess ttrraannssppoorrttss iinnttéérriieeuurrss ((LLOOTTII)).. EEllllee ddiissppoossee nnoottaammmmeenntt qquuee
ll’’aauuttoorriittéé ppoorrttuuaaiirree ddooiitt ppoouurrvvooiirr ffoouurrnniirr eenn ppeerrmmaanneennccee ddeess iinnffoorrmmaattiioonnss eett ddeess ssttaattiissttiiqquueess qquuaanntt aauuxx
mmoouuvveemmeennttss ddeess nnaavviirreess,, aauu ttrraaffiicc mmaarriittiimmee ddee ppaassssaaggeerrss eett ddee mmaarrcchhaannddiisseess,, aauu nnoommbbrree ddee ppeerrssoonnnneess àà bboorrdd
eett aauuxx ccaarraaccttéérriissttiiqquueess ddeess mmaarrcchhaannddiisseess ((nnoouuvveell aarrttiiccllee LL.. 115533--11)).. EEllllee rreennffoorrccee lleess ppoouuvvooiirrss ddee ppoolliiccee
ppoorrttuuaaiirree vviiss--àà--vviiss ddeess nnaavviirreess eenn pprréévvooyyaanntt qquuee ll’’aaccccèèss dd’’uunn nnaavviirree aauu ppoorrtt ppuuiissssee êêttrree ssuubboorrddoonnnnéé àà uunn
ccoonnttrrôôllee pprrééaallaabbllee eett qquuee llee ddééppôôtt dd’’uunnee ccaauuttiioonn ppuuiissssee êêttrree eexxiiggéé ((nnoouuvveell aarrttiiccllee LL.. 332233--55 ttrraannssfféérréé dduu
cchhaappiittrree IIVV aauu cchhaappiittrree IIIIII dduu ttiittrree IIII dduu LLiivvrree IIIIII)).. EEnnffiinn,, ddaannss ll’’oorrddrree iinntteerrnnee uunniiqquueemmeenntt,, llaa zzoonnee
ppoorrttuuaaiirree ddee ssûûrreettéé ss’’éétteenndd aauu--ddeellàà ddeess lliimmiitteess aaddmmiinniissttrraattiivveess dduu ppoorrtt –– ddééffiinniieess ppaarr llee pprrééffeett ddee
ddééppaarrtteemmeenntt –– ppuuiissqquu’’eellllee eenngglloobbee ééggaalleemmeenntt lleess «« zzoonneess tteerrrreessttrreess ccoonnttiigguuëëss aauu ppoorrtt iinnttéérreessssaanntt llaa ssûûrreettéé
ddee ooppéérraattiioonnss ppoorrttuuaaiirreess »» ((nnoouuvveeaauu cchhaappiittrree IIVV dduu TTiittrree IIII dduu LLiivvrree IIIIII,, aarrttiiccllee LL.. 332244--11)).. IIll eesstt àà nnootteerr àà ccee
ssuujjeett qquu’’iill eexxiissttee uunn ppllaann ddee ssûûrreettéé dduu ppoorrtt ddaannss ssoonn eennsseemmbbllee eett qquuee cchhaaqquuee ppllaann ddee ssûûrreettéé dd’’iinnssttaallllaattiioonn
ppoorrttuuaaiirree ddooiitt êêttrree ccoommppaattiibbllee aavveecc llee ppllaann ggéénnéérraall ddee ssûûrreettéé dduu ppoorrtt ((nnoouuvveell aarrttiiccllee LL.. 332244--44)).. PPaarr aaiilllleeuurrss,,
lleess bbaaggaaggeess eett lleess ppeerrssoonnnneess ppeeuuvveenntt êêttrree ccoonnttrrôôllééss ppaarr ddeess ooffffiicciieerrss ddee ppoolliiccee jjuuddiicciiaaiirree ((OOPPJJ)),, ddeess aaggeenntt ddee
ppoolliiccee jjuuddiicciiaaiirree oouu lleeuurrss aaddjjooiinnttss,, eett mmêêmmee ppaarr ddeess «« aaggeennttss ddee nnaattiioonnaalliittéé ffrraannççaaiissee oouu rreessssoorrttiissssaanntt dd’’uunn
EEttaatt mmeemmbbrree ddee llaa CCoommmmuunnaauuttéé eeuurrooppééeennnnee »» ppllaaccééss ssoouuss ll’’aauuttoorriittéé ddeess OOPPJJ.. QQuuaanntt aauuxx nnaavviirreess,, llaa mmêêmmee
rrèèggllee eesstt aapppplliiccaabbllee hhoorrmmiiss ppoouurr ccee qquuii eesstt ddeess «« ppaarrttiieess àà uussaaggee eexxcclluussiiff dd’’hhaabbiittaattiioonn eett ddeess llooccaauuxx
ssyynnddiiccaauuxx »» ((nnoouuvveell aarrttiiccllee LL.. 332244--55))..
LL’’oorrddoonnnnaannccee nn°° 22000055--889988111155
dduu 22 aaooûûtt 22000055 rreemmeett àà jjoouurr lleess lliivvrreess IIIIII eett IIVV dduu CCooddee ddeess ppoorrttss
mmaarriittiimmeess.. UUnnee zzoonnee mmaarriittiimmee eett fflluuvviiaallee ddee nnaavviiggaattiioonn111166
eesstt iinnssttaauurrééee ppaarr ll’’aarrttiiccllee LL 330011..11.. LLaa ppoolliiccee dduu ppllaann
dd’’eeaauu,, qquuii iinnttèèggrree «« ll’’oorrggaanniissaattiioonn ddeess eennttrrééeess,, ssoorrttiieess eett mmoouuvveemmeennttss ddee nnaavviirreess,, bbaatteeaauuxx oouu eennggiinnss
fflloottttaannttss »» ((aarrttiiccllee LL.. 330022--66)),, eesstt ééggaalleemmeenntt aapppplliiccaabbllee ddaannss cceettttee nnoouuvveellllee zzoonnee.. CCeettttee oorrddoonnnnaannccee ssee
jjuussttiiffiiee ppaarr llaa ccrraaiinnttee dd’’aattttaaqquueess ccoonnttrree ddeess nnaavviirreess ddaannss uunn ppoorrtt ccaarr iillss ccoonnssttiittuueenntt ddeess pprrooiieess ffaacciilleess ddaannss
ccee ccoonntteexxttee dduu ffaaiitt ddee lleeuurr vviitteessssee rréédduuiittee eett dd’’uunnee ccaappaacciittéé ddee mmaannœœuuvvrree ppaarrttiiccuulliièèrreemmeenntt lliimmiittééee.. CCee tteexxttee
pprréécciissee ppaarr aaiilllleeuurrss qquuee lleess ooffffiicciieerrss ddee ppoorrttss eett ooffffiicciieerrss ddee ppoorrtt aaddjjooiinnttss oonntt ttoouuttee llaattiittuuddee ppoouurr mmoonntteerr àà
bboorrdd ddeess nnaavviirreess «« eenn ccaass ddee ppéérriill ggrraavvee eett iimmmmiinneenntt eett lloorrssqquuee lleeuurrss oorrddrreess nn’’oonntt ppaass ééttéé eexxééccuuttééss »»111177
.. IIllss
114 Publiée au JO n° 162 du 14 juillet 2004, page 12717 texte n°19. Site de Legifrance :
http://www.legifrance.gouv.fr/WAspad/Visu?cid=710285&indice=19&table=JORF&ligneDeb=1.
115 Information communiquée par Marie-José Heurte, Chargée de mission au SG Mer, suite à un entretien téléphonique le
1er août 2005. Publiée au JO n° 179 du 3 août 2005, page 12 702, texte n° 44. Site de Legifrance :
http://www.legifrance.gouv.fr/WAspad/Visu?cid=744453&indice=44&table=JORF&ligneDeb=1.
116 Elle est définie comme « comprenant, en dehors des limites administratives du port, les espaces nécessaires à
l'approche et au départ du port. Ces espaces sont constitués des chenaux d'accès au port et des zones d'attente et de
mouillage ».
117 La loi n° 94-589 du 15 juillet 1994 – qui est en passe d’être modifiée pour insister sur la sûreté – et le décret n° 95-411
du 19 avril 1995 traitent également du refus d’obtempérer de la part d’un navire. Ils prévoient la possibilité d’exercer des
mesures de contrôle et de coercition en mer ainsi que des amendes.
33
ppeeuuvveenntt aaiinnssii ttoouutt mmeettttrree eenn œœuuvvrree ppoouurr mmeettttrree uunn tteerrmmee àà llaa ssiittuuaattiioonn ddaannggeerreeuussee ((aarrttiiccllee LL.. 330033--22)).. UUnn
aauuttrree ppooiinntt iinnttéérreessssaanntt eesstt qquuee ccee tteexxttee ddiissppoossee ccllaaiirreemmeenntt qquuee sseeuullee ll’’aauuttoorriittéé ppoorrttuuaaiirree ppeeuutt aauuttoorriisseerr
ll’’eennttrrééee dd’’uunn nnaavviirree ddaannss llee ppoorrtt ((aarrttiiccllee LL.. 331111--11)).. EEnnffiinn,, ll’’aarrttiiccllee 332211--88 pprréécciissee qquuee «« llee ffaaiitt ddee ss’’iinnttrroodduuiirree oouu
ddee tteenntteerr ddee ss’’iinnttrroodduuiirree ssaannss aauuttoorriissaattiioonn ddaannss uunnee zzoonnee dd’’aaccccèèss rreessttrreeiinntt eesstt ppuunnii dduunnee aammeennddee ddee 33 775500
eeuurrooss »»..
22..11..22.. LLaa llééggiissllaattiioonn eeuurrooppééeennnnee
22..11..22..11.. LLee rrèègglleemmeenntt ((CCEE)) nn°° 772244//22000044111188
LL’’AAggeennccee eeuurrooppééeennnnee ddee ssééccuurriittéé mmaarriittiimmee aa ééttéé ccrrééééee ppaarr llee rrèègglleemmeenntt ((CCEE)) nn°° 11440066//22000022 dduu 2255
aaooûûtt 22000022 ppoouurr llaa ssééccuurriittéé mmaarriittiimmee eett llaa pprréévveennttiioonn ddeess ppoolllluuttiioonnss.. LLee pprréésseenntt rrèègglleemmeenntt,, eenn ddaattee dduu 3311 mmaarrss
22000044,, mmooddiiffiiee ppoouurr llaa sseeccoonnddee ffooiiss llee rrèègglleemmeenntt ((CCEE)) nn°° 11440066//22000022.. IIll aajjoouuttee,, eennttrree aauuttrree,, ccoommmmee oobbjjeeccttiiff
pprriinncciippaall ddee ll’’AAggeennccee,, llee ffaaiitt dd’’«« aassssuurreerr uunn nniivveeaauu éélleevvéé,, uunniiffoorrmmee eett eeffffiiccaaccee ddee ((……)) ssûûrreettéé mmaarriittiimmee »»
((aarrttiiccllee 11..11)).. SSoonn rrôôllee eesstt dd’’aassssiisstteerr tteecchhnniiqquueemmeenntt eett sscciieennttiiffiiqquueemmeenntt lleess EEttaattss mmeemmbbrreess àà mmeettttrree eenn œœuuvvrree
llaa ssûûrreettéé mmaarriittiimmee ((aarrttiicclleess 11..22 eett 22..gg)) eett ddee sseeccoonnddeerr llaa CCoommmmiissssiioonn eeuurrooppééeennnnee aauu nniivveeaauu ddee ll’’aapppplliiccaattiioonn ddee
llaa llééggiissllaattiioonn eenn qquueessttiioonn ((aarrttiiccllee 22--bb)).. EEnnffiinn,, lleess mmeemmbbrreess ddee ll’’AAggeennccee ddooiivveenntt ddééssoorrmmaaiiss aavvooiirr ddeess
ccoommppéétteenncceess eett uunnee eexxppéérriieennccee eenn mmaattiièèrreess ddee ssûûrreettéé mmaarriittiimmee ((aarrttiiccllee 1100..44 eett 1166..11))..
22..11..22..22.. LLee rrèègglleemmeenntt ((CCEE)) nn°° 772255//22000044111199
RRèègglleemmeenntt eeuurrooppééeenn éémmiiss ppaarr llee CCoonnsseeiill eett llee PPaarrlleemmeenntt llee 3311 mmaarrss 22000044 ééggaalleemmeenntt,, ccee tteexxttee vviissee àà
sseerrvviirr ddee «« bbaassee ppoouurr ll’’iinntteerrpprrééttaattiioonn eett llaa mmiissee eenn œœuuvvrree hhaarrmmoonniissééeess »» ((aarrttiiccllee 22)) ddeess pprreessccrriippttiioonnss ddee
ll’’OOMMII eenn mmaattiièèrree ddee ssûûrreettéé mmaarriittiimmee.. IIll éétteenndd aaiinnssii ll’’aapppplliiccaattiioonn dduu cchhaappiittrree XXII--22 ddee llaa CCoonnvveennttiioonn SSOOLLAASS eett
ddee llaa ppaarrttiiee AA dduu CCooddee IISSPPSS aauuxx nnaavviirreess àà ppaassssaaggeerrss rreelleevvaanntt ddee llaa ccllaassssee AA112200
,, àà lleeuurrss ccoommppaaggnniieess aaiinnssii qquu’’aauuxx
iinnssttaallllaattiioonnss ppoorrttuuaaiirreess lleess ddeesssseerrvvaanntt àà ccoommpptteerr dduu 11eerr
jjuuiilllleett 22000055 ((aarrttiiccllee 33..22)),, ccee qquuii nn’’ééqquuiivvaauutt ppaass ppoouurr
aauuttaanntt àà ll’’eennsseemmbbllee dduu ppoorrtt.. LLeess nnaavviirreess ddee ccllaassssee AA ssoonntt ddeess nnaavviirreess eennggaaggééss ddaannss llee ttrraaffiicc nnaattiioonnaall,, aavveecc àà
lleeuurr bboorrdd pplluuss ddee 1122 ppaassssaaggeerrss eett ss’’ééllooiiggnnaanntt ddee pplluuss ddee 2200 mmiilllleess mmaarriinnss ddeess ccôôtteess –– ssooiitt eennvviirroonn 3377 kkmm ––.. LLee
rrèègglleemmeenntt ((CCEE)) nn°° 772255//22000044 llaaiissssee eennssuuiittee llee cchhooiixx aauuxx EEttaattss mmeemmbbrreess dd’’aapppplliiqquueerr cceettttee rréégglleemmeennttaattiioonn àà
ttoouuss lleess nnaavviirreess ooppéérraanntt ddeess sseerrvviicceess iinnttéérriieeuurrss,, aauuxx ccoommppaaggnniieess aaiinnssii qquu’’aauuxx iinnssttaallllaattiioonnss ppoorrttuuaaiirreess lleess
ddeesssseerrvvaanntt àà ppaarrttiirr dduu 11eerr
jjuuiilllleett 22000077 ((aarrttiiccllee 33..33)).. IIllss ddooiivveenntt aalloorrss eenn iinnffoorrmmeerr llaa CCoommmmiissssiioonn eeuurrooppééeennnnee
eett pprrooccééddeerr àà ddeess rréévviissiioonnss ppéérriiooddiiqquueess qquuiinnqquueennnnaalleess.. PPaarr aaiilllleeuurrss,, ccee rrèègglleemmeenntt rreenndd oobblliiggaattooiirree uunn cceerrttaaiinn
nnoommbbrree ddee ddiissppoossiittiioonnss ddee llaa ppaarrttiiee BB dduu CCooddee,, qquuii nn’’ééttaaiieenntt jjuussqquuee llàà qquuee ddee ssiimmpplleess rreeccoommmmaannddaattiioonnss,, ppoouurr
aaiiddeerr àà mmeettttrree eenn ppllaaccee llaa ppaarrttiiee AA ((aarrttiiccllee 33..55)).. LLeess sseeccttiioonnss ccoonncceerrnnééeess ssoonntt ::
** BB//11..1122 ssuurr llaa rréévviissiioonn ddeess ppllaannss ddee ssûûrreettéé ddeess nnaavviirreess,,
118 Publié au JO de l’Union européenne (UE) n° L 129 du 29 avril 2004 pages 0001-0005. Site de l’UE :
http://europa.eu.int/eur-lex/lex/LexUriServ/LexUriServ.do?uri=CELEX:32004R0724:FR:HTML.
119 Publié au JO de l’UE n° L 129 du 29 avril 2004 pages 0006-0091. Site de l’UE :
http://europa.eu.int/eur-lex/lex/LexUriServ/LexUriServ.do?uri=CELEX:32004R0725:FR:HTML.
120 Au sens de l’article 4 de la directive 98/18/CE du Conseil du 17 mars 1998 établissant des règles et normes de
sécurité pour les navires à passagers.
34
** BB//11..1166 ssuurr ll’’éévvaalluuaattiioonn ddee ssûûrreettéé ddeess iinnssttaallllaattiioonnss ppoorrttuuaaiirreess,,
** BB//44..11 ssuurr llaa pprrootteeccttiioonn ddee llaa ccoonnffiiddeennttiiaalliittéé ddeess ppllaannss eett ddeess éévvaalluuaattiioonnss ddee ssûûrreettéé,,
** BB//44..44 ssuurr lleess oorrggaanniissmmeess ddee ssûûrreettéé rreeccoonnnnuuss,,
** BB//44..55 ssuurr lleess ccoommppéétteenncceess mmiinniimmaalleess ddeess oorrggaanniissmmeess ddee ssûûrreettéé rreeccoonnnnuuss,,
** BB//44..88 ssuurr ll’’ééttaabblliisssseemmeenntt dduu nniivveeaauu ddee ssûûrreettéé,,
** BB//44..1144,, BB//44..1155,, BB//44..1166 ssuurr lleess ppooiinnttss ddee ccoonnttaacctt eett rreennsseeiiggnneemmeennttss ccoonncceerrnnaanntt lleess ppllaannss ddee ssûûrreettéé ddeess
iinnssttaallllaattiioonnss ppoorrttuuaaiirreess,,
** BB//44..1188 ssuurr lleess ddooccuummeennttss dd''iiddeennttiiffiiccaattiioonn,,
** BB//44..2244 ssuurr ll’’aapppplliiccaattiioonn ppaarr lleess nnaavviirreess ddeess mmeessuurreess ddee ssûûrreettéé pprrééccoonniissééeess ppaarr ll''ÉÉttaatt ddaannss lleess eeaauuxx
tteerrrriittoorriiaalleess dduuqquueell iillss nnaavviigguueenntt,,
** BB//44..2288 ssuurr lleess eeffffeeccttiiffss ddeess nnaavviirreess,,
** BB//44..4411 ssuurr llaa ccoommmmuunniiccaattiioonn ddee rreennsseeiiggnneemmeennttss eenn ccaass dd''eexxppuullssiioonn dd''uunn ppoorrtt oouu ddee rreeffuuss dd''yy eennttrreerr,,
** BB//44..4455 ssuurr lleess nnaavviirreess dd''uunn ÉÉttaatt nnoonn--ppaarrttiiee àà llaa ccoonnvveennttiioonn,,
** BB//66..11 ssuurr lleess oobblliiggaattiioonnss ppoouurr llaa ccoommppaaggnniiee ddee ffoouurrnniirr aauu ccaappiittaaiinnee ddeess iinnffoorrmmaattiioonnss ccoonncceerrnnaanntt lleess
ooppéérraatteeuurrss dduu nnaavviirree,,
** BB//88..33 àà BB//88..1100 ssuurr lleess ssttaannddaarrddss mmiinniimmuummss ccoonncceerrnnaanntt ll''éévvaalluuaattiioonn ddee ssûûrreettéé dduu nnaavviirree,,
** BB//99..22 ssuurr lleess ssttaannddaarrddss mmiinniimmuummss ccoonncceerrnnaanntt llee ppllaann ddee ssûûrreettéé dduu nnaavviirree,,
** BB//99..44 ssuurr ll’’iinnddééppeennddaannccee ddeess oorrggaanniissmmeess ddee ssûûrreettéé rreeccoonnnnuuss,,
** BB//1133..66 eett BB//1133..77 ssuurr llaa ppéérriiooddiicciittéé ddeess eexxeerrcciicceess eett ddeess eennttrraaîînneemmeennttss ddee ssûûrreettéé ppoouurr lleess ééqquuiippaaggeess
ddeess nnaavviirreess,, eett ppoouurr lleess aaggeennttss ddee ssûûrreettéé ddeess ccoommppaaggnniieess eett ddeess nnaavviirreess,,
** BB//1155..33 eett BB//1155..44 ssuurr lleess ssttaannddaarrddss mmiinniimmuummss ccoonncceerrnnaanntt ll''éévvaalluuaattiioonn ddee llaa ssûûrreettéé ddee ll''iinnssttaallllaattiioonn
ppoorrttuuaaiirree,,
** BB//1166..33 eett BB//1166..88 ssuurr lleess ssttaannddaarrddss mmiinniimmuummss ccoonncceerrnnaanntt llee ppllaann ddee ssûûrreettéé ddee ll''iinnssttaallllaattiioonn ppoorrttuuaaiirree,,
** BB//1188..55 eett BB//1188..66 ssuurr llaa ppéérriiooddiicciittéé ddeess eexxeerrcciicceess eett ddeess eennttrraaîînneemmeennttss ddee ssûûrreettéé aauu sseeiinn ddeess
iinnssttaallllaattiioonnss ppoorrttuuaaiirreess,, eett ppoouurr lleess aaggeennttss ddee ssûûrreettéé ddeess iinnssttaallllaattiioonnss ppoorrttuuaaiirreess..
IIll eesstt àà nnootteerr uunn ppooiinntt eesssseennttiieell àà ccee ssuujjeett :: llaa sseeccttiioonn BB//11..55 pprréécciissee ccllaaiirreemmeenntt qquu’’aauuccuunnee
rreeccoommmmaannddaattiioonn ddee llaa ppaarrttiiee BB dduu CCooddee «« nnee ssaauurraaiitt ccoonnttrreevveenniirr oouu êêttrree iinntteerrpprrééttééee ddee ffaaççoonn àà mmooddiiffiieerr
ll’’oobbjjeeccttiiff dduu cchhaappiittrree XXII--22 ddee llaa ccoonnvveennttiioonn SSOOLLAASS eett ddee llaa ppaarrttiiee AA dduu CCooddee »».. EEnn ccaass,, ddee ccoonnfflliitt,, ccee nn’’eesstt
jjaammaaiiss llaa ppaarrttiiee BB qquuii pprriimmee.. LLee rrèègglleemmeenntt ((CCEE)) nn°° 772255//22000044 pprréévvooiitt ééggaalleemmeenntt uunn pprroocceessssuuss dd’’iinnssppeeccttiioonnss
ssuuppeerrvviissééeess ppaarr llaa CCoommmmiissssiioonn eeuurrooppééeennnnee.. LLee bbuutt eesstt qquu’’eellllee vvéérriiffiiee ll’’eeffffiiccaacciittéé dduu ccoonnttrrôôllee ddee ll’’aapppplliiccaattiioonn
eeffffeeccttiivvee ddeess rrèègglleess ddee ssûûrreettéé mmiiss eenn œœuuvvrree ppaarr lleess EEttaattss mmeemmbbrreess.. AAbboorrddéé aauu ccoonnssiiddéérraanntt 1144,, ccee «« ccoonnttrrôôllee
ccoommmmuunnaauuttaaiirree ddeess mmeessuurreess ddee ssûûrreettéé »» ((aarrttiiccllee 22)) eesstt eexxpplliicciittéé àà ll’’aarrttiiccllee 99..44.. eett 99..55 dduu pprréésseenntt rrèègglleemmeenntt..
EEnnffiinn,, ccee tteexxttee,, eennttrréé eenn vviigguueeuurr llee 1199 mmaaii 22000044 –– llaa ttrraannssppoossiittiioonn aauu nniivveeaauu ddee EEttaattss mmeemmbbrreess ééttaanntt
pprréévvuuee llee 11eerr
jjuuiilllleett 22000044 –– ppeerrmmeett aauuxx EEttaattss mmeemmbbrreess ((aarrttiiccllee 55)) ddee ccoonncclluurree ddeess aarrrraannggeemmeennttss bbiillaattéérraauuxx oouu
mmuullttiillaattéérraauuxx eennttrree eeuuxx,, tteellss qquuee pprréévvuu àà llaa rrèèggllee XXII--22//1111 ddee llaa ccoonnvveennttiioonn SSOOLLAASS.. AApppplliiccaabblleess aauu ttrraaffiicc
35
rréégguulliieerr ssuurr ddeess rroouutteess ffiixxeess,, cceess aaccccoorrddss vviisseenntt àà pprroommoouuvvooiirr llee ttrraannssppoorrtt mmaarriittiimmee iinnttrraaccoommmmuunnaauuttaaiirree àà
ccoouurrttee ddiissttaannccee..
22..11..22..33.. LLaa pprrooppoossiittiioonn ddee ddiirreeccttiivvee dduu 1111 jjuuiinn 22000044112211
CCeettttee pprrooppoossiittiioonn ddee ddiirreeccttiivvee dduu PPaarrlleemmeenntt eeuurrooppééeenn eett dduu CCoonnsseeiill eesstt rreellaattiivvee àà ll’’aamméélliioorraattiioonn ddee llaa
ssûûrreettéé ddeess ppoorrttss.. EEllllee tteenndd àà ccoooorrddoonnnneerr,, aauu nniivveeaauu ccoommmmuunnaauuttaaiirree,, lleess mmeessuurreess ddee ssûûrreettéé ppoorrttuuaaiirreess
eexxiissttaanntteess ppoouurr uunn ssyyssttèèmmee ddee ssûûrreettéé uunniiffoorrmmiisséé aapppplliiccaabbllee àà ll’’eenncceeiinnttee ppoorrttuuaaiirree ddaannss ssaa gglloobbaalliittéé.. EEnn eeffffeett,,
llee ppoorrtt,, jjoonnccttiioonn eennttrree llaa mmeerr eett llaa tteerrrree,, ss’’éétteenndd bbiieenn aauu--ddeellàà ddeess sseeuulleess iinnssttaallllaattiioonnss ppoorrttuuaaiirreess vviissééeess ppaarr llee
CCooddee IISSPPSS eett ssaa vvuullnnéérraabbiilliittéé ccoonncceerrnnee mmaallhheeuurreeuusseemmeenntt «« ll’’eennsseemmbbllee ddee sseess éélléémmeennttss ccoonnssttiittuuttiiffss »».. SSeelloonn
LLooyyoollaa ddee PPaallaacciioo112222
,, «« aavveecc cceettttee pprrooppoossiittiioonn,, [[llee PPaarrlleemmeenntt eett llee CCoonnsseeiill oonntt]] ll’’iinntteennttiioonn ddee ccoonnssttrruuiirree uunn
nnoouuvveell éélléémmeenntt iimmppoorrttaanntt ddeess ddééffeennsseess ddee llaa CCoommmmuunnaauuttéé ccoonnttrree lleess aaccttiioonnss iilllliicciitteess iinntteennttiioonnnneelllleess.. ((……)) IIll
ffaauutt qquuee lleess ppoorrttss ddeevviieennnneenntt aauussssii ppeeuu vvuullnnéérraabblleess qquuee ppoossssiibbllee aauuxx aacctteess iillllééggaauuxx,, yy ccoommpprriiss lleess aattttaaqquueess
tteerrrroorriisstteess.. IIllss nnee ddooiivveenntt ppaass êêttrree ddeess cciibblleess ffaacciilleess ((……)) ccaarr ll’’eennjjeeuu eesstt ttrroopp iimmppoorrttaanntt »»..
CCeettttee pprrooppoossiittiioonn ddee ddiirreeccttiivvee ccoommppllèèttee aaiinnssii lleess mmeessuurreess pprréésseennttééeess ppaarr llaa CCoommmmiissssiioonn eenn mmaaii 22000033
vviissaanntt uunn rreennffoorrcceemmeenntt ddee llaa ssûûrreettéé ddeess nnaavviirreess eett ddeess iinnssttaallllaattiioonnss ppoorrttuuaaiirreess112233
.. LLee bbuutt eesstt ddee ffoouurrnniirr llee
ccaaddrree ccoommmmuunnaauuttaaiirree nnéécceessssaaiirree àà llaa pprrootteeccttiioonn ddee ttoouuttee llaa cchhaaîînnee llooggiissttiiqquuee dduu ttrraannssppoorrtt mmaarriittiimmee eenn
éévviittaanntt ttoouuttee ddiissttoorrssiioonn ddee llaa ccoonnccuurrrreennccee eennttrree EEttaattss mmeemmbbrreess.. LLaa ddiirreeccttiivvee ss’’aapppplliiqquueerraaiitt «« aauuxx ppeerrssoonnnneess,,
aauuxx iinnffrraassttrruuccttuurreess eett aauu mmaattéérriieell,, yy ccoommpprriiss lleess mmooyyeennss ddee ttrraannssppoorrtt,, [[pprréésseennttss]] ddaannss lleess ppoorrttss aaiinnssii qquuee
ddaannss lleess zzoonneess aaddjjaacceenntteess »» ((aarrttiiccllee 22..11)).. LLeess EEttaattss mmeemmbbrreess ddooiivveenntt ccoonnttrrôôlleerr lleess ppllaannss ddee ssûûrreettéé ppoorrttuuaaiirree
qquuii sseerraaiieenntt rreenndduuss oobblliiggaattooiirreess ppaarr llee pprréésseenntt tteexxttee eett lleeuurr aapppplliiccaattiioonn eeffffeeccttiivvee.. PPaarraallllèèlleemmeenntt àà cceellaa,, ddeess
ssaannccttiioonnss «« eeffffiiccaacceess,, pprrooppoorrttiioonnnnééeess eett ddiissssuuaassiivveess »» eenn ccaass ddee nnoonn--rreessppeecctt ddooiivveenntt êêttrree ffiixxééeess ((aarrttiiccllee 1188))..
LLaa ddiirreeccttiivvee iinnssttaauurreerraaiitt ééggaalleemmeenntt llaa ddééssiiggnnaattiioonn oobblliiggaattooiirree dd’’uunn aaggeenntt ddee ssûûrreettéé ppoorrttuuaaiirree ddaannss cchhaaqquuee
ppoorrtt ppoouurr sseerrvviirr ddee ppooiinntt ddee ccoonnttaacctt aavveecc llaa CCoommmmiissssiioonn ((aarrttiiccllee 99)) aaiinnssii qquuee llaa ccrrééaattiioonn dd’’uunn «« ccoommiittéé ddee llaa
ssûûrreettéé ppoorrttuuaaiirree »» ((aarrttiiccllee 1100)) ppoouurr ccoonnsseeiilllleerr ll’’aauuttoorriittéé rreessppoonnssaabbllee eett ssuuppeerrvviisseerr lleess mmeessuurreess ddee ssûûrreettéé,, eenn
ttoouutt ccaass ppoouurr lleess EEttaattss mmeemmbbrreess nn’’eenn aayyaanntt ppaass eennccoorree eett eenn rreesssseennttaanntt llaa nnéécceessssiittéé..
22..11..22..44 LLee rrèègglleemmeenntt ((CCEE)) nn°° 888844//22000055112244
EEnn ddaattee dduu 1100 jjuuiinn 22000055,, ccee rrèègglleemmeenntt ddee llaa CCoommmmiissssiioonn eeuurrooppééeennnnee ffaaiitt ssuuiittee aauu rrèègglleemmeenntt ((CCEE)) nn°°
772255//22000044 eett eesstt eennttrréé eenn aapppplliiccaattiioonn llee 11eerr
jjuuiilllleett 22000055.. IIll ééttaabblliitt lleess pprrooccéédduurreess ppoouurr «« ccoonnttrrôôlleerr
ll’’aapppplliiccaattiioonn dduu rrèègglleemmeenntt ((CCEE)) nn°° 772255//22000044 aauu nniivveeaauu ddee cchhaaqquuee EEttaatt mmeemmbbrree aaiinnssii qquuee ddeess iinnssttaallllaattiioonnss
ppoorrttuuaaiirreess eett ccoommppaaggnniieess ccoonncceerrnnééeess.. LLeess iinnssppeeccttiioonnss ((……)) [[ssoonntt eeffffeeccttuuééeess ppaarr lleess aaggeennttss ddee llaa CCoommmmiissssiioonn,,]]
dd’’uunnee mmaanniièèrree ttrraannssppaarreennttee,, eeffffiiccaaccee,, hhaarrmmoonniissééee eett ccoohhéérreennttee ((aarrttiiccllee 11))..
121 Site de l’UE : http://europa.eu.int/eur-lex/lex/LexUriServ/LexUriServ.do?uri=CELEX:52004PC0076:FR:HTML.
122 Vice-présidente de la Commission européenne et commissaire chargée des transports et de l’énergie de l’époque.
123 COM (2003) 229 final.
124 Publié au JO de l’UE n° L 148 du 11 juin 2005 pages 0025-0029. Site de l’UE : http://europa.eu.int/eur-
lex/lex/LexUriServ/LexUriServ.do?uri=CELEX:32005R0884:FR:HTML.
36
CCee rrèègglleemmeenntt rrééiittèèrree llee pprriinncciippee dduu rrèègglleemmeenntt ((CCEE)) nn°° 772244//22000044 sseelloonn lleeqquueell ll’’AAggeennccee eeuurrooppééeennnnee
ppoouurr llaa ssééccuurriittéé mmaarriittiimmee ddooiitt ffoouurrnniirr uunnee aassssiissttaannccee tteecchhnniiqquuee ppoouurr lleess ccoonnttrrôôlleess ((aarrttiiccllee 66)),, mmeettttaanntt aaiinnssii
eenn rreellaattiioonn lleess ttrrooiiss tteexxtteess.. IIll ddééffiinniitt eennssuuiittee lleess ccrriittèèrreess ddee qquuaalliiffiiccaattiioonn eett ddee ffoorrmmaattiioonn ddeess iinnssppeecctteeuurrss ddee
llaa CCoommmmiissssiioonn ((aarrttiiccllee 77)) aaiinnssii qquuee,, eennttrree aauuttrree,, llaa pprrooccéédduurree dd’’aannnnoonnccee ddee ll’’iinnssppeeccttiioonn,, vviiaa llee HHFFDD dduu
mmiinniissttèèrree ddeess ttrraannssppoorrttss eenn FFrraannccee,, ((aarrttiiccllee 88)) eett lleess ccrriittèèrreess dd’’ééttaabblliisssseemmeenntt dduu rraappppoorrtt dd’’iinnssppeeccttiioonn
((aarrttiiccllee 1111))..
22..11..33.. LLaa llééggiissllaattiioonn iinntteerrnnaattiioonnaallee
22..11..33..11 LLaa llééggiissllaattiioonn ddee ll’’OOMMII
22..11..33..11..11 LLaa RRééssoolluuttiioonn 11112255
LLee 1122 ddéécceemmbbrree 22000022,, llaa CCoonnfféérreennccee ddiipplloommaattiiqquuee ddeess ggoouuvveerrnneemmeennttss ccoonnttrraaccttaannttss àà llaa CCoonnvveennttiioonn
SSOOLLAASS aammeennddééee aa aaddooppttéé ttoouuttee uunnee sséérriiee dd’’aammeennddeemmeennttss ccoonnnneexxeess àà llaa CCoonnvveennttiioonn,, eenn pplluuss dduu ccooddee IISSPPSS.. LLee
cchhaappiittrree VV ddee llaa CCoonnvveennttiioonn iinncclluutt ddééssoorrmmaaiiss llee ssyyssttèèmmee AAIISS112266
((rrèèggllee VV//1199)).. PPaarr aaiilllleeuurrss,, llee cchhaappiittrree XXII aa ééttéé
ssuubbddiivviisséé eenn XXII--11,, MMeessuurreess ssppéécciiaalleess ppoouurr rreennffoorrcceerr llaa ssééccuurriittéé mmaarriittiimmee,, eett XXII--22,, MMeessuurreess ssppéécciiaalleess ppoouurr
rreennffoorrcceerr llaa ssûûrreettéé mmaarriittiimmee..
LLaa nnoouuvveellllee rrèèggllee XXII--11//33 ééttaabblliitt qquuee ttoouutt nnaavviirree ddooiitt aavvooiirr ssoonn nnuumméérroo dd’’iiddeennttiiffiiccaattiioonn mmaarrqquuéé ddee
ffaaççoonn ddééffiinniittiivvee eett lliissiibbllee àà ddeeuuxx eennddrrooiittss.. IIll ddooiitt aappppaarraaîîttrree ssuurr llaa ssuuppeerrssttrruuccttuurree oouu,, ppoouurr lleess nnaavviirreess àà
ppaassssaaggeerrss,, ssuurr uunnee ssuurrffaaccee vviissiibbllee ddeeppuuiiss lleess aaiirrss,, aaiinnssii qquu’’àà llaa mmaacchhiinnee eett ccee ddèèss llee 11eerr
jjuuiilllleett 22000044 ppoouurr lleess
nnaavviirreess nneeuuffss,, oouu aauu pplluuss ttaarrdd àà llaa pprreemmiièèrree mmiissee eenn ccaallee ssèècchhee qquuii ssuuiitt cceettttee ddaattee ppoouurr lleess nnaavviirreess ccoonnssttrruuiittss
aavvaanntt llee 11eerr
jjuuiilllleett 22000044.. LLaa ffiicchhee ssyynnooppttiiqquuee ccoonnttiinnuuee ((CCSSRR)) rreellèèvvee dduu mmêêmmee cchhaappiittrree,, rrèèggllee XXII--11//55.. EEllllee ddooiitt
rreellaatteerr aauu mmiinniimmuumm lleess 1100 ddeerrnniieerrss ppoorrttss dd’’eessccaallee eett ddooiitt oobblliiggaattooiirreemmeenntt êêttrree ccoonnsseerrvvééee àà bboorrdd..
LLee cchhaappiittrree XXII--22 rreepprreenndd lleess ggrraannddeess lliiggnneess dduu CCooddee IISSPPSS qquuii ccoonnssttiittuuee llaa rrééssoolluuttiioonn 22.. IIll rreepprreenndd lleess
ddééffiinniittiioonnss pprriinncciippaalleess,, llee cchhaammpp dd’’aapppplliiccaattiioonn ddeess mmeessuurreess ddee ssûûrreettéé,, lleess oobblliiggaattiioonnss ddeess ggoouuvveerrnneemmeennttss
ccoonnttrraaccttaannttss eenn mmaattiièèrree ddee ssûûrreettéé,, lleess pprreessccrriippttiioonnss rreellaattiivveess aauuxx ccoommppaaggnniieess aaiinnssii qquuee lleeuurrss rreessppoonnssaabbiilliittééss
ssppéécciiffiiqquueess.. IIll ttrraaiittee ppaarr aaiilllleeuurrss dduu ssyyssttèèmmee dd’’aalleerrttee ddee ssûûrreettéé ddeess nnaavviirreess,, ddeess mmeennaacceess ccoonnttrreess lleess nnaavviirreess,,
dduu ppoouuvvooiirr ddiissccrrééttiioonnnnaaiirreess dduu CCaappiittaaiinnee eenn mmaattiièèrree ddee ssééccuurriittéé eett ddee ssûûrreettéé dduu nnaavviirree aaiinnssii qquuee ddeess mmeessuurreess
lliiééeess aauu ccoonnttrrôôllee eett aauu rreessppeecctt ddeess ddiissppoossiittiioonnss..
22..11..33..11..22 LLeess tteexxtteess dduu MMSSCC
LLeess tteexxtteess éémmiiss ppaarr llee MMSSCC vviisseenntt ggéénnéérraalleemmeenntt àà aappppoorrtteerr ddeess pprréécciissiioonnss ppoouurr ppeerrmmeettttrree uunnee
aapppplliiccaattiioonn ooppttiimmaallee ddeess nnoouuvveelllleess mmeessuurreess aaffiinn ddee rreennffoorrcceerr llaa ssûûrreettéé mmaarriittiimmee..
LLee pprreemmiieerr tteexxttee qquuii ttrraaiittee ddee llaa qquueessttiioonn eesstt llaa cciirrccuullaaiirree MMSSCC//CCiirrcc.. 11006677112277
qquuii ddaattee dduu 2288 fféévvrriieerr
22000033.. EEllllee rraappppeellllee bbrriièèvveemmeenntt aauuxx EEttaattss mmeemmbbrreess lleess ddiivveerrsseess oobblliiggaattiioonnss nnééeess ddee ll’’aaddooppttiioonn dduu nnoouuvveeaauu
cchhaappiittrree XXII--22 ddee llaa CCoonnvveennttiioonn SSOOLLAASS aaiinnssii qquuee dduu CCooddee IISSPPSS eett nnoottaammmmeenntt llaa ddaattee dd’’eennttrrééee eenn vviigguueeuurr ddee
125 Site de Secopex : http://www.isps.fr/regle_OMI/solasconf532.pdf.
126 Automatic Identification System.
127 Site de l’OMI : http://www.imo.org/includes/blastDataOnly.asp/data_id%3D6909/1067.pdf.
37
cceess nnoouuvveelllleess mmeessuurreess.. AA ccee ssuujjeett,, eellllee pprréécciissee qquu’’iill nnee sseerraa aaccccoorrddéé aauuccuunn ddééllaaii ((rrééssoolluuttiioonn 66,, ppaarraaggrraapphhee 11))
eett qquuee lleess EEttaattss mmeemmbbrreess ddooiivveenntt ss’’eeffffoorrcceerr dd’’aassssiisstteerr tteecchhnniiqquueemmeenntt cceeuuxx qquuii aauurraaiieenntt ddeess ddiiffffiiccuullttééss
((rrééssoolluuttiioonn 55,, ppaarraaggrraapphhee 11)) àà ssee ccoonnffoorrmmeerr aauuxx nnoouuvveelllleess rrèègglleess ddaannss lleess tteemmppss.. DDaannss llee mmêêmmee oorrddrree dd’’iiddééeess,,
llaa cciirrccuullaaiirree MMSSCC//CCiirrcc.. 11009977112288
,, eenn ddaattee dduu 66 jjuuiinn 22000033,, ddiissppeennssee ddeess ccoonnsseeiillss ggéénnéérraauuxx ssuurr ll’’aapppplliiccaattiioonn
gglloobbaallee dduu cchhaappiittrree XXII--22 ddee llaa CCoonnvveennttiioonn SSOOLLAASS eett dduu CCooddee IISSPPSS ttoouutt eenn ffaaiissaanntt rrééfféérreennccee àà llaa rrééssoolluuttiioonn
pprrééccééddeennttee.. PPuuiiss llaa cciirrccuullaaiirree MMSSCC//CCiirrcc.. 11110044112299
dduu 1144 jjaannvviieerr 22000044 rraappppeellllee aauuxx ggoouuvveerrnneemmeennttss ccoonnttrraaccttaannttss
lleeuurrss eennggaaggeemmeennttss ssiixx mmooiiss aavvaanntt ll’’eennttrrééee eenn vviigguueeuurr ddeess nnoouuvveelllleess mmeessuurreess ccaarr lleess ssttaattiissttiiqquueess aalloorrss
ddiissppoonniibblleess àà ccee mmoommeenntt--llàà rraappppoorrttaaiieenntt ddeess ttaauuxx ddee ccoonnffoorrmmiittéé llooiinn dd’’êêttrree ssaattiissffaaiissaannttss..
LLaa cciirrccuullaaiirree MMSSCC//CCiirrcc..11007722113300
,, eenn ddaattee dduu 2266 jjuuiinn 22000033,, eesstt bbaassééee ssuurr lleess ddiirreeccttiivveess ééllaabboorrééeess ppaarr llee
SSoouuss--ccoommiittéé ddeess rraaddiiooccoommmmuunniiccaattiioonnss eett ddee llaa rreecchheerrcchhee eett dduu ssaauuvveettaaggee,, ddiitt SSoouuss--ccoommiittéé CCOOMMSSAARR.. EEllllee
ttrraaiittee ddee llaa ccoonncceeppttiioonn dduu SSSSAASS,, rreenndduu oobblliiggaattooiirree ppaarr llaa rrèèggllee XXII--22//66 ddee llaa CCoonnvveennttiioonn SSOOLLAASS aammeennddééee.. LLee
bbuutt eesstt dd’’eennvvooyyeerr uunn ssiiggnnaall oouu uunn mmeessssaaggee àà ll’’aauuttoorriittéé ccoommppéétteennttee tteell qquu’’iill nnee ssooiitt ppaass aauuddiibbllee àà bboorrdd dduu nnaavviirree
nnii ppoouurr lleess bbââttiimmeennttss eennvviirroonnnnaannttss.. TTrrooiiss ssyyssttèèmmeess ssoonntt aaddmmiissssiibblleess aauu ttiittrree ddee cceettttee cciirrccuullaaiirree mmaaiiss iillss nnee
ssoonntt ppaass eexxhhaauussttiiffss.. LLee pprreemmiieerr eesstt uunn «« ééqquuiippeemmeenntt ddee ssuuiivvii eexxcclluussiiff »» ffoouurrnnii ppaarr ddeess pprreessttaattaaiirreess ddee
sseerrvviicceess ddee ttrraaffiicc.. IIll eennvvooiiee uunn ccoommppttee rreenndduu ddee ppoossiittiioonn ppaarr iinntteerrvvaalllleess ddee ssiixx hheeuurreess vviiaa ssaatteelllliittee eett,, eenn ccaass
dd’’aaccttiivvaattiioonn ssooiitt dd’’uunn bboouuttoonn ssooiitt dd’’uunn ccaapptteeuurr oouu aauuttrree,, llee ccoommppttee rreenndduu ddee ppoossiittiioonn aauurraa uunn ffoorrmmaatt ddiifffféérreenntt
ssiiggnnaallaanntt uunnee aannoommaalliiee àà bboorrdd.. LLeess pprreessttaattaaiirreess ddee sseerrvviicceess,, qquuii aassssuurreenntt llee ssuuiivvii ddeess ttrraannssmmiissssiioonnss,, eenn
iinnffoorrmmeenntt aalloorrss iimmmmééddiiaatteemmeenntt llaa ccoommppaaggnniiee mmaarriittiimmee ccoonncceerrnnééee.. LLee ddeeuuxxiièèmmee ssyyssttèèmmee ppoossssiibbllee rreeppoossee ssuurr
ll’’ééqquuiippeemmeenntt SSMMDDSSMM113311
.. IIll ccoonnvviieenntt ttoouutteeffooiiss ddee pprrooccééddeerr àà uunn rrééggllaaggee mmaannuueell ddeess ffrrééqquueenncceess ppoouurr ssiiggnniiffiieerr
llaa ddiifffféérreennccee eennttrree uunnee aalleerrttee ddee ssûûrreettéé eett uunn mmeessssaaggee ddee ddééttrreessssee oouu ddee ssééccuurriittéé ccllaassssiiqquuee.. LLee SSSSAASS ppeeuutt
uuttiilliisseerr ddeess rraaddiiooccoommmmuunniiccaattiioonnss ssppaattiiaalleess ddee ttyyppee IInnmmaarrssaatt113322
CC113333
,, mmiinnii--CC113344
oouu IInnmmaarrssaatt DD113355
.. EEnnffiinn,, llaa
ttrrooiissiièèmmee ppoossssiibbiilliittéé ccoonnssiissttee àà ééttaabblliirr,, aauu pprrééaallaabbllee,, uunn ccooddee qquuii ppeerrmmeett dd’’eennvvooyyeerr ddeess mmeessssaaggeess vvooccaauuxx oouu
ddeess ttrraannssmmiissssiioonn ddee ddoonnnnééeess ccoonntteennaanntt ddeess mmoottss--ccllééss.. LL’’éécchhaannggee ssee ffaaiitt ggéénnéérraalleemmeenntt eennttrree llee nnaavviirree eett llaa
ccoommppaaggnniiee mmaarriittiimmee.. LLee SSSSAASS ddooiitt aavvooiirr aauu mmooiinnss ddeeuuxx ppooiinnttss dd’’aaccttiivvaattiioonn àà bboorrdd,, ddoonntt uunn oobblliiggaattooiirreemmeenntt àà
llaa ppaasssseerreellllee ((rrèèggllee XXII--22//66..22..33..11)).. LLaa cciirrccuullaaiirree pprréécciissee qquu’’iill ss’’aaggiitt ggéénnéérraalleemmeenntt ddee ccoommbbiinnééss ddee ttéélléépphhoonnee,, ddee
ccllaavviieerrss oouu eennccoorree ddee bboouuttoonnss ffiixxeess oouu ppoorrttaattiiffss..
LLaa cciirrccuullaaiirree MMSSCC//CCiirrcc.. 11007733 dduu 1100 jjuuiinn 22000033113366
rreeggrroouuppee ddeess ddiirreeccttiivveess aaddrreessssééeess aauuxx MMRRCCCC113377
eenn
ccaass dd’’aacctteess ddee vviioolleennccee àà ll’’eennccoonnttrree ddeess nnaavviirreess.. EEllllee mmooddiiffiiee llaa cciirrccuullaaiirree MMSSCC//CCiirrcc.. 996677 qquuii nnee ccoonncceerrnnaaiitt qquuee
lleess aacctteess ddee ppiirraatteerriiee eett dd’’aattttaaqquueess àà mmaaiinn aarrmmééee ppoouurr yy iinncclluurree ttoouutt iinncciiddeenntt ddee ssûûrreettéé tteell qquuee ddééffiinnii ddaannss llaa
128 Site de l’OMI : http://www.imo.org/includes/blastDataOnly.asp/data_id%3D7624/1097.pdf.
129 Site de l’OMI : http://www.imo.org/includes/blastDataOnly.asp/data_id%3D8598/1104.pdf.
130 Site de l’OMI : http://www.imo.org/includes/blastDataOnly.asp/data_id%3D7496/1072.pdf.
131 Système Mondial de Détresse et de Sécurité en Mer. Il s’agit d’une réglementation internationale définissant les moyens
de radiocommunication et de repérage exigibles sur les navires pour assurer la sécurité de la vie humaine en mer.
Document communiqué par le CROSS La Garde lors d’un stage en avril 2005.
132 International maritime satellite organization. Cette organisation a été établie par la Convention du même nom en date
du 3 septembre 1978. Elle dispose d’un système de télécommunications utilisant des satellites et des stations terriennes
côtières. Document communiqué par le CROSS La Garde lors d’un stage en avril 2005.
133 Le standard C, miniaturisé, traite uniquement les communications télex sous forme digitale.
134 Il a les mêmes fonctionnalités que le précédent mais de plus faible puissance.
135 Muni d’un système GPS, il est utile pour la surveillance à distance et la diffusion brève d’informations.
136 Site de l’OMI : http://www.imo.org/includes/blastDataOnly.asp/data_id%3D7430/1073.pdf.
137 Maritime Rescue Co-ordination Center, équivalents étrangers des CROSS français institués en 1979 par la Convention
de Hambourg.
38
rrèèggllee XXII--22//11..22..1133 ddee llaa CCoonnvveennttiioonn SSOOLLAASS 113388
.. LLee bbuutt eesstt qquuee lleess MMRRCCCC ssaacchheenntt eexxaacctteemmeenntt qquuii ccoonnttaacctteerr,, àà
qquueell mmoommeenntt,, eett ccee eenn ffoonnccttiioonn ddee llaa ssiittuuaattiioonn àà llaaqquueellllee iillss ssoonntt ccoonnffrroonnttééss..
LLaa cciirrccuullaaiirree MMCCSS//CCiirrcc.. 11007744113399
aa ééttéé rrééaalliissééee llee mmêêmmee jjoouurr qquuee llaa pprrééccééddeennttee mmaaiiss cceellllee--ccii sseerrtt ddee
gguuiiddee ppoouurr llee pprroocceessssuuss ddee rreeccoonnnnaaiissssaannccee ddeess RRSSOO ddaannss llee rreessppeecctt ddeess sseeccttiioonnss AA//44..33 eett BB//44..33 àà BB//44..77 aaiinnssii
qquuee ddee llaa rrèèggllee XXII--22//11..1166.. GGlloobbaalleemmeenntt,, iillss ppeeuuvveenntt aaggiirr aauu nnoomm ddee ll’’aaddmmiinniissttrraattiioonn oouu ddee ll’’aauuttoorriittéé ddééssiiggnnééee
dduu ggoouuvveerrnneemmeenntt ccoonnttrraaccttaanntt ppoouurr aapppprroouuvveerr ddeess SSSSPP,, pprrooccééddeerr aauuxx ccoonnttrrôôlleess ddeess nnaavviirreess,, éémmeettttrree eett
aapppprroouuvveerr ddeess IISSSSCC eett oorrggaanniisseerr ddeess PPFFSSAA..
LLaa rrééssoolluuttiioonn MMSSCC.. 115599 ((7788)) dduu 2211 mmaaii 22000044 ccoommppoorrttee ddeess rreeccoommmmaannddaattiioonnss iinnttéérriimmaaiirreess ssuurr lleess
mmeessuurreess ddee ssûûrreettéé lliiééeess aauu ccoonnttrrôôllee eett aauu rreessppeecctt ddeess ddiissppoossiittiioonnss rreennffoorrççaanntt llaa ssûûrreettéé mmaarriittiimmee.. EEllllee
eexxpplliicciittee aaiinnssii llaa rrèèggllee XXII--22//99 ddee llaa CCoonnvveennttiioonn SSOOLLAASS qquuii ddooiitt êêttrree mmiiss eenn rreellaattiioonn aavveecc lleess sseeccttiioonnss BB//44..2299
eett BB//44..4400 dduu CCooddee IISSPPSS.. IIll eesstt àà nnootteerr qquuee ccee ccoonnttrrôôllee ddooiitt êêttrree ffoonnddéé ssooiitt ssuurr uunnee éévvaalluuaattiioonn aapppprrooffoonnddiiee
ddeess rriissqquueess,, ssooiitt ssuurr ddeess rreennsseeiiggnneemmeennttss ffoouurrnniiss aauu pprrééaallaabbllee,, ggéénnéérraalleemmeenntt ddee ffaaççoonn aannoonnyymmee,, mmaaiiss ddaannss ccee
ddeerrnniieerr ccaass,, iillss ddooiivveenntt êêttrree ffoorrmmeelllleemmeenntt aauutthheennttiiffiiéé..
DDaannss llee mmêêmmee ééttaatt dd’’eesspprriitt,, llaa cciirrccuullaaiirree MMSSCC//CCiirrcc.. 11111111114400
dduu 77 jjuuiinn 22000044 éémmeett ddeess rreeccoommmmaannddaattiioonnss
ssuurr ll’’aapppplliiccaattiioonn dduu cchhaappiittrree XXII--22 ddee llaa CCoonnvveennttiioonn SSOOLLAASS eett dduu CCooddee IISSPPSS.. EEllllee rraappppeellllee aaiinnssii,, ddaannss llaa
sseeccttiioonn BB//99..5511,, qquuee llee SSSSPP ddooiitt pprréévvooiirr ddeess mmeessuurreess eett ddeess pprrooccéédduurreess ddee ssûûrreettéé àà mmeettttrree eenn œœuuvvrree qquuaanndd,,
lloorrss ddee ll’’iinntteerrffaaccee nnaavviirree//iinnssttaallllaattiioonn ppoorrttuuaaiirree,, ll’’uunn oouu ll’’aauuttrree nnee ssaattiissffaaiitt ppaass aauuxx nnoouuvveelllleess pprreessccrriippttiioonnss.. SSii
ccee nn’’eesstt ppaass llee ccaass,, iill ffaauutt ééttaabblliirr uunnee DDooSS.. DDee mmêêmmee,, eenn ccaass ddee ddoouuttee ssuurr llaa ssûûrreettéé ddee ll’’iinnssttaallllaattiioonn ppoorrttuuaaiirree,,
iill ccoonnvviieenntt eenn pprreemmiieerr lliieeuu ddee ccoonnttaacctteerr llee PPFFSSOO,, vvooiirree,, eenn sseeccoonndd lliieeuu,, dd’’ééttaabblliirr uunnee DDooSS.. LLaa cciirrccuullaaiirree rreevviieenntt
ééggaalleemmeenntt ssuurr llee ffaaiitt qquuee llee PPFFSSPP ddooiitt eennvviissaaggeerr ddeess mmeessuurreess àà aapppplliiqquueerr vviiss--àà--vviiss dd’’uunn nnaavviirree qquuii nn’’aapppplliiqquuee
ppaass ccoorrrreecctteemmeenntt ll’’IISSPPSS oouu qquuii nn’’yy eesstt ppaass tteennuu ((sseeccttiioonn BB//1166..5566)).. PPaarr aaiilllleeuurrss,, ddèèss qquuee llee PPFFSSOO ssaaiitt qquu’’uunn tteell
nnaavviirree eesstt eenn aapppprroocchhee,, iill ddeevvrraaiitt ddeemmaannddeerr ll’’aavviiss ddeess «« aauuttoorriittééss cchhaarrggééeess ddee ll’’eexxééccuuttiioonn ddeess mmeessuurreess lliiééeess
aauu ccoonnttrrôôllee eett aauu rreessppeecctt ddeess ddiissppoossiittiioonnss »» ((rrèèggllee XXII--22//99)) aaiinnssii qquuee cceelluuii ddeess aauuttoorriittééss qquuii oonntt aapppprroouuvvéé llee
PPFFSSPP.. LLee tteexxttee pprréécciissee qquu’’uunn cchhaannttiieerr nnaavvaall ppeeuutt êêttrree ddééssiiggnnéé ccoommmmee iinnssttaallllaattiioonn ppoorrttuuaaiirree ttaanntt qquu’’iill ssee pplliiee
aauuxx mmêêmmeess rrèègglleess qquu’’uunnee iinnssttaallllaattiioonn ppoorrttuuaaiirree «« ccllaassssiiqquuee »»,, llaa qquueessttiioonn ééttaanntt dduu rreessssoorrtt dduu ggoouuvveerrnneemmeenntt eett
ddééppeenndd ddee ssaa ppoossiittiioonn aauu mmoommeenntt ooùù eellllee ssee ppoossee.. CC’’eesstt ééggaalleemmeenntt llee ccaass ppoouurr lleess nnaavviirreess eeffffeeccttuuaanntt ddeess
eessssaaiiss eenn mmeerr oouu ppoouurr llaa ssuussppeennssiioonn oouu ll’’aannnnuullaattiioonn dduu IISSSSCC ppoouurr uunn nnaavviirree eenn ccoouurrss ddee ttrraannssffoorrmmaattiioonn oouu ddee
rrééppaarraattiioonn.. PPoouurr ccee qquuii eesstt ddeess nnaavviirreess eenn ccoonnssttrruuccttiioonn,, ttaanntt qquu’’iillss nn’’oonntt ppaass uunn IISSSSCC eenn rrèèggllee,, iillss nnee ssoonntt ppaass
ccoonnssiiddéérrééss ccoommmmee ddeess nnaavviirreess aauu sseennss dduu cchhaappiittrree XXII--22 ddee llaa CCoonnvveennttiioonn SSOOLLAASS eett ddee llaa ppaarrttiiee AA dduu ccooddee
IISSPPSS eett lleeuurr ssûûrreettéé ddééppeenndd dduu cchhaannttiieerr nnaavvaall.. EEnnffiinn,, cceettttee cciirrccuullaaiirree eessttiimmee qquuee lleess uunniittééss fflloottttaanntteess ddee
pprroodduuccttiioonn,, ddee ssttoocckkaaggee eett ddee ddéécchhaarrggeemmeenntt ((FFPPSSOO)) eett lleess uunniittééss ddee ssttoocckkaaggee fflloottttaanntteess ((FFSSUU)) –– sseerrvvaanntt àà llaa
pprroodduuccttiioonn dd’’hhyyddrrooccaarrbbuurreess aauu llaarrggee eett qquuii nnee ssoonntt ppaass ddeess nnaavviirreess aauu sseennss dduu cchhaappiittrree XXII--22 ddee llaa CCoonnvveennttiioonn
138 « Tout acte suspect ou toute circonstance suspecte qui menace la sûreté du navire, y compris une unité mobile de
forage au large et un engin à grande vitesse, ou d’une installation portuaire ou d’une interface navire/port ou d’une
activité de navire à navire ».
139 Site de l’OMI : http://www.imo.org/includes/blastDataOnly.asp/data_id%3D7501/1074.pdf.
140 Site de l’OMI : http://www.imo.org/includes/blastDataOnly.asp/data_id%3D9980/msccirc1111french.pdf.
39
SSOOLLAASS eett ddee llaa ppaarrttiiee AA dduu CCooddee IISSPPSS –– ddooiivveenntt aapppplliiqquueerr cceerrttaaiinneess mmeessuurreess ddee ssûûrreettéé,, ssaannss ttoouutteeffooiiss lleess
ddééffiinniirr,, aaffiinn ddee nnee ppaass «« ccoonnttaammiinneerr »» lleess nnaavviirreess ssoouummiiss àà ll’’IISSPPSS lloorrss dd’’uunnee iinntteerrffaaccee..
LLaa cciirrccuullaaiirree MMSSCC//CCiirrcc.. 11111122114411
dduu 77 jjuuiinn 22000044 ttrraaiittee,, eellllee,, dduu ccoonnggéé àà tteerrrree ddeess ggeennss ddee mmeerr eett ddee
ll’’aaccccèèss aauu nnaavviirree.. CCeettttee cciirrccuullaaiirree rraappppeellllee qquu’’iill ffaauutt rreecchheerrcchheerr llee bboonn ééqquuiilliibbrree eennttrree llaa nnéécceessssiittéé dd’’aaccccrrooîîttrree
llaa ssûûrreettéé,, llee rreessppeecctt ddeess ddrrooiittss ffoonnddaammeennttaauuxx ddeess ggeennss ddee mmeerr eett ddeess ttrraavvaaiilllleeuurrss ppoorrttuuaaiirreess eett ll’’eeffffiiccaacciittéé
ddee ll’’eexxppllooiittaattiioonn ddeess nnaavviirreess,, qquuii ppaassssee ppaarr lleess sseerrvviicceess dd’’aapppprroovviissiioonnnneemmeenntt,, ddee rrééppaarraattiioonn eett dd’’eennttrreettiieenn àà
tteerrrree.. DDee mmêêmmee,, eellllee ssoouulliiggnnee qquuee llaa rrèèggllee AA//1166..33..1155 dduu CCooddee IISSPPSS oobblliiggee lleess ppllaannss ddee ssûûrreettéé àà pprréévvooiirr lleess
ccoonnggééss àà tteerrrree ddeess ggeennss ddee mmeerr aaiinnssii qquuee ll’’aaccccèèss «« ddeess vviissiitteeuurrss aauu nnaavviirree,, yy ccoommpprriiss lleess rreepprréésseennttaannttss ddeess
sseerrvviicceess ssoocciiaauuxx eett ddeess ssyynnddiiccaattss ddeess ggeennss ddee mmeerr »».. LLeess eexxppllooiittaannttss ddeess iinnssttaallllaattiioonnss ppoorrttuuaaiirreess ddooiivveenntt
ééggaalleemmeenntt tteenniirr ccoommppttee ddee cceess bbeessooiinnss.. EEnnffiinn,, ccee tteexxttee pprréécciissee qquuee ccee nn’’eesstt ppaass ppaarrccee qquuee lleess mmeessuurreess ddee
ssûûrreettéé ssoonntt cceennttrrééeess pprriinncciippaalleemmeenntt ssuurr ll’’iinntteerrffaaccee nnaavviirree//iinnssttaallllaattiioonnss ppoorrttuuaaiirreess qquuee lleess ggeennss ddee mmeerr oouu lleess
nnaavviirreess ddooiivveenntt êêttrree ccoonnssiiddéérrééss ccoommmmee uunnee mmeennaaccee ppootteennttiieellllee ssuuppéérriieeuurree.. DD’’aaiilllleeuurrss,, iill ddiissppoossee qquuee ttoouuttee
mmeessuurree aayyaanntt uunn eeffffeett nnééggaattiiff ssuurr «« ll’’éélléémmeenntt hhuummaaiinn »» ddooiitt êêttrree ssiiggnnaalléé àà ll’’OOMMII.. IIll eesstt àà nnootteerr qquu’’aauuxx UUSSAA,,
lleess ffoorrmmaalliittééss ppoouurr ddeesscceennddrree àà tteerrrree ssoonntt ddééssoorrmmaaiiss dd’’uunnee tteellllee ccoommpplleexxiittéé qquuee bbiieenn ssoouuvveenntt,, lleess mmaarriinnss
nn’’eessssaaiieenntt mmêêmmee pplluuss ddee ddeesscceennddrree ppeennddaanntt lleess eessccaalleess..
LLaa cciirrccuullaaiirree MMSSCC//CCiirrcc.. 11113300114422
dduu 1144 ddéécceemmbbrree 22000044 pprrooppoossee uunn gguuiiddee ssuurr lleess rreennsseeiiggnneemmeennttss ddee
ssûûrreettéé àà ffoouurrnniirr aavvaanntt ll’’eennttrrééee aauu ppoorrtt.. EEllllee ss’’aaddrreessssee aauuxx CCaappiittaaiinneess,, aauuxx ccoommppaaggnniieess mmaarriittiimmeess aaiinnssii qquu’’aauuxx
«« ffoonnccttiioonnnnaaiirreess ccoonncceerrnnééss eett aauuttoorriissééss »» eett ffaaiitt ssuuiittee àà uunnee pprrééooccccuuppaattiioonn qquuaanntt àà «« llaa pprroolliifféérraattiioonn ddee
ddeemmaannddeess ddee rreennsseeiiggnneemmeennttss ((……)) [[ddee]] ssûûrreettéé »» qquuii aaffffeeccttee llee ttrraaffiicc ccoommmmeerrcciiaall.. AAiinnssii,, ccee tteexxttee ffoouurrnniitt uunnee
lliissttee nnoorrmmaalliissééee ddee rreennsseeiiggnneemmeennttss qquuee ddooiitt ffoouurrnniirr ttoouutt nnaavviirree aavvaanntt dd’’eennttrreerr aauu ppoorrtt mmaaiiss qquuii nn’’eesstt ppaass
eexxhhaauussttiivvee114433
.. IIll eesstt àà nnootteerr qquuee cceettttee lliissttee rreepprreenndd lleess iinnffoorrmmaattiioonnss ddeemmaannddééeess ppaarr llaa rrèèggllee XXII--22//99..22..11 eett
qquu’’eenn ccaass ddee ccoonntteessttaattiioonn,, llee nnaavviirree ppeeuutt ssee vvooiirr rreeffuusseerr ll’’aaccccèèss aauu ppoorrtt.. LLaa CCaappiittaaiinnee eesstt llaa ppeerrssoonnnnee qquuii ddooiitt
ttrraannssmmeettttrree cceess rreennsseeiiggnneemmeennttss,, àà mmooiinnss qquu’’iill nnee ddeemmaannddee aauu SSSSOO oouu aauu CCSSOO ddee llee ffaaiirree eenn ssoonn nnoomm.. AAvveecc
ssoonn aauuttoorriissaattiioonn eexxpprreessssee,, ll’’aaggeenntt dduu nnaavviirree aauu ppoorrtt sseerraa ééggaalleemmeenntt eenn mmeessuurree ddee ccoommmmuunniiqquueerr cceess
rreennsseeiiggnneemmeennttss àà ll’’aauuttoorriittéé nnaattiioonnaallee ddééssiiggnnééee ppaarr llee ggoouuvveerrnneemmeenntt ccoonnttrraaccttaanntt.. IIll eesstt àà nnootteerr qquuee llee ddééllaaii
mmiinniimmaall rreeqquuiiss ppoouurr ssoouummeettttrree cceess iinnffoorrmmaattiioonnss eesstt ddee 2244 hheeuurreess aavvaanntt ll’’aarrrriivvééee,, àà mmooiinnss qquuee ll’’EEttaatt dduu ppoorrtt
nn’’aaiitt pprriiss dd’’aauuttrreess ddiissppoossiittiioonnss qquu’’iill ddooiitt iimmmmééddiiaatteemmeenntt ffaaiirree ccoonnnnaaîîttrree àà ll’’OOMMII..
LLaa cciirrccuullaaiirree MMSSCC//CCiirrcc.. 11113311114444
dduu 1144 ddéécceemmbbrree 22000044 aa ééllaabboorréé ddeess rreeccoommmmaannddaattiioonnss iinnttéérriimmaaiirreess
ppoouurr qquuee lleess ggoouuvveerrnneemmeennttss ccoonnttrraaccttaannttss eett lleess iinnssttaallllaattiioonnss ppoorrttuuaaiirreess ppuuiisssseenntt pprrooccééddeerr àà ddeess aauuttoo--
éévvaalluuaattiioonnss ffaaccuullttaattiivveess.. LLee bbuutt eesstt ddee lleess aaiiddeerr àà mmeettttrree eenn ppllaaccee lleess nnoouuvveelllleess mmeessuurreess iimmppoossééeess ppaarr ll’’OOMMII
mmaaiiss aauussssii àà ccoonnsseerrvveerr llee nniivveeaauu ddee ssûûrreettéé aaiinnssii aatttteeiinntt.. CCeettttee cciirrccuullaaiirree pprrooppoossee ddoonncc uunnee mméétthhooddoollooggiiee
141 Site Secopex :
http://www.isps.fr/regle_OMI/1112CONGE_A_TERRE_DES_GENS_DE_MER_ET_ACCES_AUX_NAVIRES.pdf.
142 Site de l’OMI : http://www.imo.org/includes/blastDataOnly.asp/data_id%3D10885/1130.pdf.
143 L’Etat du port peut également demander au Capitaine des informations sur la personne chargée du recrutement de
l’équipage, sur celle qui décide de l’emploi du navire ainsi que sur les différentes parties impliquées dans la ou les chartes
parties sous lesquelles opère le navire. Il peut aussi demander les coordonnées des points de contact de ces parties en cas
d’affrètement coque nue ou à temps (règle XI-2/5 de la Convention SOLAS et section B/6.1 du Code ISPS).
144 Site de l’OMI : http://www.imo.org/includes/blastDataOnly.asp/data_id%3D10840/1131.pdf.
40
dd’’aannaallyyssee bbaassééee ssuurr ddeess qquueessttiioonnnnaaiirreess rreepprreennaanntt lleess ppooiinnttss eesssseennttiieellss ddee llaa nnoouuvveellllee rréégglleemmeennttaattiioonn aaffiinn ddee
vvéérriiffiieerr qquu’’iillss ssoonntt eeffffeeccttiivveemmeenntt aapppplliiqquuééss..
LLaa cciirrccuullaaiirree MMSSCC//CCiirrcc..11113322114455
dduu 1144 ddéécceemmbbrree 22000044 rreennffeerrmmee uunn gguuiiddee rrééppoonnddaanntt aauuxx ddiivveerrsseess
qquueessttiioonnss qquuii ssee ssoonntt ppoossééeess aauu 11eerr
jjuuiilllleett 22000044 lloorrss ddee llaa mmiissee eenn aapppplliiccaattiioonn ddeess nnoouuvveelllleess mmeessuurreess ddee ssûûrreettéé..
PPoouurr ccee qquuii eesstt ddeess nniivveeaauuxx ddee ssûûrreettéé,, iill eesstt rraappppeelléé qquuee sseeuull uunn ggoouuvveerrnneemmeenntt ccoonnttrraaccttaanntt ppeeuutt lleess ééttaabblliirr
ppoouurr lleess nnaavviirreess bbaattttaanntt ssoonn ppaavviilllloonn ((rrèèggllee XXII--22//33..11)),, eett qquu’’iill ddooiitt eenn iinnffoorrmmeerr lleess iinnssttaallllaattiioonnss ppoorrttuuaaiirreess ssuurr
ssoonn tteerrrriittooiirree eett lleess nnaavviirreess aavvaanntt oouu ppeennddaanntt lleeuurr ssééjjoouurr ddaannss uunn ddee sseess ppoorrtt ((rrèèggllee XXII--22//33..22)).. DDee pplluuss,, llee
nniivveeaauu ddee ssûûrreettéé nn’’eesstt ppaass nnéécceessssaaiirreemmeenntt hhoommooggèènnee.. UUnn ggoouuvveerrnneemmeenntt ccoonnttrraaccttaanntt nnee ppeeuutt oobblliiggeerr uunn nnaavviirree
oouu uunnee iinnssttaallllaattiioonn ppoorrttuuaaiirree àà rréédduuiirree ssoonn nniivveeaauu ddee ssûûrreettéé ;; eenn ccaass dd’’iinnccoommppaattiibbiilliittéé,, uunnee DDooSS ddooiitt êêttrree
ééttaabblliiee.. IIll eesstt àà nnootteerr qquu’’uunn nnaavviirree aa ll’’oobblliiggaattiioonn ddee rreemmpplliirr uunnee DDooSS ssuurr ddeemmaannddee ddee ll’’iinnssttaallllaattiioonn ppoorrttuuaaiirree
mmaaiiss llaa rréécciipprrooqquuee nn’’eesstt ppaass vvrraaiiee,, ll’’iinnssttaallllaattiioonn ppoorrttuuaaiirree ddeevvaanntt jjuussttee aaccccuusseerr rréécceeppttiioonn ddee llaa ddeemmaannddee ddee
DDooSS ((sseeccttiioonn AA//55..33)).. LLaa DDooSS nnee ddooiitt êêttrree uuttiilliissééee qquuee ddaannss ddeess ccaass eexxcceeppttiioonnnneellss lliiééss àà ddeess rriissqquueess éélleevvééss ssii
bbiieenn qquu’’eenn ooppéérraanntt aauu nniivveeaauu 11,, iill nnee ddeevvrraaiitt tthhééoorriiqquueemmeenntt ppaass yy aavvooiirr ddee DDooSS.. LLeess iinnssppeecctteeuurrss pprrooccééddaanntt aauu
ccoonnttrrôôllee ppaarr ll’’EEttaatt dduu ppoorrtt nnee ddeevvrraaiieenntt ppaass ss’’aatttteennddrree àà ccee qquu’’uunn nnaavviirree aaiitt ssyyssttéémmaattiiqquueemmeenntt ddeess DDooSS
ccoouuvvrraanntt sseess ddiixx ddeerrnniièèrreess eessccaalleess oouu sseess aaccttiivviittééss ddee nnaavviirree àà nnaavviirree.. PPaarr aaiilllleeuurrss,, eenn ccaass dd’’iinncciiddeenntt ddee
ssûûrreettéé,, llee nnaavviirree oouu ll’’iinnssttaallllaattiioonn ppoorrttuuaaiirree nnee ddooiivveenntt ppaass aatttteennddrree qquuee lleeuurr ggoouuvveerrnneemmeenntt ccoonnttrraaccttaanntt
rreehhaauussssee lleeuurr nniivveeaauu ddee ssûûrreettéé mmaaiiss,, aauu ccoonnttrraaiirree,, iillss ddooiivveenntt iimmmmééddiiaatteemmeenntt aapppplliiqquueerr lleess mmeessuurreess ddee ssûûrreettéé
pprréévvuueess ddaannss lleeuurr ppllaann ppoouurr ffaaiirree ffaaccee àà uunnee tteellllee ssiittuuaattiioonn.. EEnnffiinn,, cceettttee cciirrccuullaaiirree rreevviieenntt ssuurr ll’’iimmppoorrttaannccee dduu
ddiiaalloogguuee eennttrree lleess ddiifffféérreennttss aacctteeuurrss ddee llaa ssûûrreettéé mmaarriittiimmee eenn ssoouulliiggnnaanntt qquuee llee ccaarraaccttèèrree ccoonnffiiddeennttiieell ddeess
iinnffoorrmmaattiioonnss éécchhaannggééeess ffaaiitt qquu’’eelllleess nnee ddeevvrraaiieenntt ppaass êêttrree ttrraannssmmiisseess ppaarr llee bbiiaaiiss ddee ssiimmpplleess «« oonnddeess
mmééttrriiqquueess »».. LL’’iinnttéérrêêtt ddee ccee ddiiaalloogguuee eesstt ddee ss’’aaccccoorrddeerr ssuurr lleess pprrooccéédduurreess àà aapppplliiqquueerr qquuaanndd llee nnaavviirree eesstt aauu
ppoorrtt,, ccee qquuii ffaacciilliittee ggrraannddeemmeenntt,, eennttrree aauuttrree,, ll’’iinntteerrvveennttiioonn ddeess ppiillootteess,, ll’’iiddeennttiiffiiccaattiioonn ddeess aarrrriimmeeuurrss,, lleess
iinnssppeeccttiioonnss ddee ssééccuurriittéé,, llaa ccoonndduuiittee ddeess eexxeerrcciicceess dd’’éévvaaccuuaattiioonn eett dd’’eennttrraaîînneemmeenntt aaiinnssii qquuee ll’’aaccccèèss aauu nnaavviirree
ppaarr dduu ppeerrssoonnnneell àà tteerrrree qquuii ddooiitt êêttrree nnéécceessssaaiirreemmeenntt ssoouummiiss àà llaa pprréésseennttaattiioonn dd’’uunn ddooccuummeenntt dd’’iiddeennttiittéé..
LLaa cciirrccuullaaiirree MMSSCC//CCiirrcc.. 11113333114466
dduu 1144 ddéécceemmbbrree 22000044 sseerrtt àà rraappppeelleerr aauuxx EEttaattss mmeemmbbrreess qquuee ssii ll’’EEttaatt
dduu ppoorrtt iimmppoossee ddeess mmeessuurreess ddee ccoonnttrrôôllee rrééppoonnddaanntt àà llaa rrèèggllee XXII--22//99 ddee llaa CCoonnvveennttiioonn SSOOLLAASS,, ccee ddeerrnniieerr aa
ll’’oobblliiggaattiioonn dd’’eenn iinnffoorrmmeerr llee ppooiinntt ddee ccoonnttaacctt nnaattiioonnaall ddee ll’’EEttaatt dduu ppaavviilllloonn aaiinnssii qquuee ll’’OOMMII eett llee RRSSOO aayyaanntt
ddéélliivvrréé llee cceerrttiiffiiccaatt iinntteerrnnaattiioonnaall ddee ssûûrreettéé ssii bbeessooiinn eesstt ((rrèèggllee XXII--22//99..33..11))..
EEnnffiinn,, llaa cciirrccuullaaiirree MMSSCC//CCiirrcc.. 11110099//RReevv..11114477
dduu 1144 ddéécceemmbbrree 22000044 ss’’aattttaaqquuee aauu pprroobbllèèmmee ddeess ffaauusssseess
aalleerrtteess ggéénnéérrééeess ppaarr llee SSSSAASS aaiinnssii qquu’’àà cceelluuii ddeess «« ddoouubblleess aalleerrtteess »»,, ddee ddééttrreessssee pplluuss ddee ssûûrreettéé.. LLee MMSSCC
aavvaaiitt pprrooppoosséé ddèèss jjuuiinn 22000044 aauuxx ggoouuvveerrnneemmeennttss ccoonnttrraaccttaannttss ddee pprrooccééddeerr àà uunnee éévvaalluuaattiioonn dduu SSSSAASS ppoouurr vvooiirr
qquueellss ééttaaiieenntt lleess ddyyssffoonnccttiioonnnneemmeennttss lleess pplluuss rrééccuurrrreennttss mmaaiiss llee ffaaiitt eesstt,, qquuee ppoouurr lleess nnaavviirreess ccoonnssttrruuiittss
aavvaanntt llee 11eerr
jjuuiilllleett 22000044,, llaa ppoossee dduu SSSSAASS ppeeuutt ssee ffaaiirree aauu pplluuss ttaarrdd lloorrss ddee llaa pprreemmiièèrree vviissiittee ddee ll’’iinnssttaallllaattiioonn
rraaddiiooéélleeccttrriiqquuee aapprrèèss llee 11eerr
jjuuiilllleett 22000044 ((rrèèggllee XXII--22//66..11)).. SSii bbiieenn qquuee ddee nnoommbbrreeuuxx nnaavviirreess nn’’eenn ééttaaiieenntt ppaass
145 Site de l’OMI : http://www.imo.org/includes/blastDataOnly.asp/data_id%3D10984/1132.pdf.
146 Site de l’OMI : http://www.imo.org/includes/blastDataOnly.asp/data_id%3D10886/1133.pdf.
147 Site de l’OMI : http://www.imo.org/includes/blastDataOnly.asp/data_id%3D10887/1109-Rev-1.pdf.
41
ppoouurrvvuuss àà llaa ddaattee ddee rrééuunniioonn dduu MMSSCC.. TToouutteeffooiiss,, iill eesstt ppoossssiibbllee dd’’ééttaabblliirr qquuee lleess ffaauusssseess aalleerrtteess ssoonntt
ggéénnéérraalleemmeenntt dduueess àà uunnee ddééffaaiillllaannccee tteecchhnniiqquuee dduu SSSSAASS lluuii--mmêêmmee oouu àà uunnee aaccttiivvaattiioonn mmaalleennccoonnttrreeuussee..
LL’’eexxeemmppllee dduu JJaappoonn eesstt rréévvééllaatteeuurr114488
:: ssuurr 1100 ffaauusssseess aalleerrtteess ddee ssûûrreettéé éémmiisseess eennttrree llee 2233 jjuuiilllleett 22000044 eett llee
1133 ooccttoobbrree 22000044,, ttrrooiiss ssoonntt dduueess àà uunn ddééffaauutt dd’’uunn iinnssttrruummeenntt ddee bboorrdd eett lleess sseepptt aauuttrreess rreellèèvveenntt dd’’uunnee
mmaanniippuullaattiioonn iinnccoorrrreeccttee.. PPoouurr ccee qquuii eesstt ddee llaa ddoouubbllee aalleerrttee,, eellllee ppeeuutt vveenniirr dduu ffaaiitt qquu’’uunnee ssiittuuaattiioonn ddee
ddééttrreessssee ppeeuutt êêttrree iimmmmééddiiaatteemmeenntt ssuuiivviiee dd’’uunn iinncciiddeenntt ddee ssûûrreettéé eett qquu’’uunn iinncciiddeenntt ddee ssûûrreettéé ppeeuutt eennssuuiittee
ccoonndduuiirree àà uunnee ssiittuuaattiioonn ddee ddééttrreessssee.. LLeess aalleerrtteess sseerraaiieenntt ddoonncc aaccttiioonnnnééeess eenn mmêêmmee tteemmppss.. DDaannss ppaarreeiill ccaass,, iill
rreevviieenntt aauu ggoouuvveerrnneemmeenntt ccoonnttrraaccttaanntt ccoonncceerrnnéé dd’’ééttaabblliirr uunn oorrddrree ddee pprriioorriittéé dd’’aaccttiioonn.. EEnnffiinn,, lleess rrééssuullttaattss
oobbtteennuuss nn’’ééttaanntt qquuee lliimmiittééss,, llee MMSSCC iinnvviittee ddoonncc lleess ggoouuvveerrnneemmeennttss ccoonnttrraaccttaannttss àà ppoouurrssuuiivvrree cceettttee eennqquuêêttee
ppoouurr lleess rrééuunniioonnss ssuuiivvaanntteess..
22..11..33..11..33 PPrrooppoossiittiioonn dd’’aammeennddeemmeenntt
FFoorrmmuullééee ppaarr lleess UUSSAA,, eellllee aa ééttéé pprréésseennttééee ddaannss llaa LLeettttrree cciirrccuullaaiirree nn°° 22559955 dduu 1100 nnoovveemmbbrree 22000044114499
..
EEllllee vviissee ll’’iinnsseerrttiioonn dd’’uunnee rrèèggllee XXII--22//1144 ssuurr ll’’iiddeennttiiffiiccaattiioonn eett llee ssuuiivvii aauuttoommaattiiqquuee ddeess nnaavviirreess àà ggrraannddee
ddiissttaannccee qquuii ddeevvrraaiieenntt ccoommmmuunniiqquueerr ddeess rreennsseeiiggnneemmeennttss ssuurr lleeuurr iiddeennttiittéé,, lleeuurr ppoossiittiioonn aauu llaarrggee ddeess ccôôtteess
aaiinnssii qquuee ll’’hheeuurree eett llaa ddaattee ddee lleeuurr ppoossiittiioonn.. SSii llee nnaavviirree eesstt àà 330000 mmiilllleess mmaarriinnss oouu pplluuss –– ssooiitt pplluuss ddee 555555 kkmm ––
,, lleess iinnffoorrmmaattiioonnss ddooiivveenntt aavvooiirr ééttéé rrééaaccttuuaalliissééeess aauu mmooiinnss uunnee ffooiiss aauu ccoouurrss ddeess qquuaattrree ddeerrnniièèrreess hheeuurreess ;; ss’’iill
eesstt àà mmooiinnss ddee 330000 mmiilllleess mmaarriinnss,, lleess iinnffoorrmmaattiioonnss ddooiivveenntt ddaatteerr ddee mmooiinnss dd’’uunnee hheeuurree..
22..11..33..22 LLaa llééggiissllaattiioonn ddee ll’’OOIITT115500
LLee 1199 jjuuiinn 22000033,, lloorrss ddee ssaa 9911èèmmee
ccoonnfféérreennccee aannnnuueellllee,, ll’’OOIITT aa aaddooppttéé uunnee nnoouuvveellllee ccoonnvveennttiioonn ssuurr lleess
ppiièècceess dd’’iiddeennttiittéé ddeess ggeennss ddee mmeerr,, llaa ccoonnvveennttiioonn nn°° 118855115511
,, aaffiinn ddee rreemmppllaacceerr llaa CCoonnvveennttiioonn nn°° 110088 ddee 11995588115522
..
CCee tteexxttee,, eennttrréé eenn vviigguueeuurr llee 99 fféévvrriieerr 22000055,, ffaaiitt ssuuiittee àà llaa rrééssoolluuttiioonn 88 aaddooppttéé llee mmêêmmee jjoouurr qquuee llee CCooddee
IISSPPSS ssuurr llee rreennffoorrcceemmeenntt ddee llaa ccooooppéérraattiioonn eennttrree ll’’OOMMII eett ll’’OOIITT115533
.. IIll ééttaabblliitt,, aarrttiiccllee 33,, uunn ssyyssttèèmmee
dd’’iiddeennttiiffiiccaattiioonn ddeess mmaarriinnss pplluuss rriiggoouurreeuuxx.. LLaa mméétthhooddee rreetteennuuee115544
ssccaannnnee lleess eemmpprreeiinntteess ddiiggiittaalleess qquuii ffiigguurreenntt
aauu ddooss ddee llaa ccaarrttee ssoouuss ffoorrmmee ddee ccooddee bbaarrrree eenn ddeeuuxx ddiimmeennssiioonnss.. UUnnee bbaassee ddee ddoonnnnééeess éélleeccttrroonniiqquuee ppaarr EEttaatt
ssiiggnnaattaaiirree eesstt ééggaalleemmeenntt pprréévvuuee ppaarr ll’’aarrttiiccllee 44 ppoouurr lluutttteerr ccoonnttrree llaa ffaallssiiffiiccaattiioonn.. IIll eesstt àà nnootteerr qquuee cceettttee
ccaarrttee dd’’iiddeennttiittéé bbiioommééttrriiqquuee115555
ppeerrmmeettttrraa ddee ffaacciilliitteerr lleess pprrooccéédduurreess dd’’oobbtteennttiioonn ddeess vviissaass mmaaiiss iill nnee ffaauutt ppaass
ppeerrddrree ddee vvuuee qquu’’iill nnee ss’’aaggiitt ppaass ddee ppaasssseeppoorrtt..
148 Site de Secopex : http://www.isps.fr/Actualité/tableau_code_ISPS.pdf.
149 Site de Secopex : http://www.isps.fr/Actualité/proposition_règle_14_solas.pdf.
150 Organisation Internationale du Travail.
151 La France l’a ratifiée le 16 février 2004 par la loi 2004-146.
152 BOISSON Philippe, La sûreté des navires et la prévention des actes de terrorisme dan le domaine maritime, DMF n° 640,
p. 723, septembre 2003.
153 Il est à noter à ce sujet qu’un comité de travail mixte OIT/OMI sur la sécurité des ports a été mis en place par le MSC
en juin 2003 et par le Conseil d’administration du Bureau international du travail en mars 2003 et qu’il s’intéresse à la
sûreté des navires dans le cadre de l’interface navire/port.
154 Communiqué de presse de Steria, entreprise choisie comme l’un des trois fournisseurs exclusifs, en date du 17 août
2005 : http://www.euronext.com/file/view/0,4245,1626_53424_637231306,00.pdf.
155 La biométrie permet l’identification d’une personne sur la base de caractères physiologiques ou de traits
comportementaux automatiquement vérifiables et identifiables. Il existe deux catégories de technologies biométriques : les
techniques d’analyse comportementales (dynamique de la signature et autres) et les techniques d’analyse de la
42
EEnnffiinn,, ll’’OOIITT ddeevvrraaiitt éétteennddrree cceess mmeessuurreess àà ll’’eennsseemmbbllee ddeess ppeerrssoonnnneess ttrraavvaaiillllaanntt ddaannss ll’’eenncceeiinnttee
ppoorrttuuaaiirree ppuuiissqquu’’eellllee pprrééppaarree uunn pprroojjeett ssuurr uunnee ppiièèccee dd’’iiddeennttiittéé uunniiffoorrmmiissééee..
22..11..33..33 LLaa llééggiissllaattiioonn ddee ll’’OOMMDD115566
EEnn jjuuiinn 22000022,, ll’’OOMMDD aa aaddooppttéé uunnee rrééssoolluuttiioonn rreellaattiivvee àà llaa ssûûrreettéé eett àà llaa ffaacciilliittaattiioonn ddee éécchhaannggeess ddee llaa
cchhaaîînnee llooggiissttiiqquuee.. LL’’oobbjjeeccttiiff eesstt dd’’eemmppêêcchheerr llee ttrraannssppoorrtt ffrraauudduulleeuuxx dd’’aarrmmeess ddee ddeessttrruuccttiioonn mmaassssiivvee ddaannss llee
bbuutt ddee ccoommmmeettttrree ddeess aacctteess tteerrrroorriisstteess.. IIll eesstt àà nnootteerr qquuee llaa ddoouuaannee eesstt aasssseezz ssttrriiccttee qquuaanntt aauuxx sscceellllééss
aappppoossééss ssuurr lleess ccoonntteenneeuurrss :: iillss ddooiivveenntt rrééppoonnddrree àà llaa nnoorrmmee IISSOO//PPAASS 1177771122 qquuii vviissee ddeess «« sscceelllleemmeennttss
mmééccaanniiqquueess ddee hhaauuttee ssééccuurriittéé115577
»» ddoonntt ll’’OOMMDD rraappppeellllee ll’’uuttiilliittéé ddaannss ssoonn «« CCaaddrree ddee nnoorrmmeess vviissaanntt àà ssééccuurriisseerr
eett àà ffaacciilliitteerr llee ccoommmmeerrccee mmoonnddiiaall »»,, eenn ddaattee ddee jjuuiinn 22000055.. CCeeppeennddaanntt,, llaa pprroobblléémmaattiiqquuee ggéénnéérraalleemmeenntt lliiééee
aauuxx sscceellllééss ddeemmeeuurree,, àà ssaavvooiirr qquu’’iillss nnee ssoonntt ppaass iinnvviioollaabblleess ;; uunn eexxppeerrtt ddee llaa qquueessttiioonn,, MM.. FFoorrttiinn,, ll’’aa dd’’aaiilllleeuurrss
ccoonnffiirrmméé aauu ggrroouuppee ddee ttrraavvaaiill dduu CCoonnsseeiill EEccoonnoommiiqquuee eett SSoocciiaall ddeess NNaattiioonnss UUnniieess115588
,, rrééuunnii lloorrss dd’’uunnee sseessssiioonn
ppoorrttaanntt ssuurr lleess pprroobbllèèmmeess ddoouuaanniieerrss iinnttéérreessssaanntt lleess ttrraannssppoorrttss,, eett ccee nnoottaammmmeenntt àà pprrooppooss ddeess ddiissppoossiittiioonnss
tteecchhnniiqquueess ddee llaa CCoonnvveennttiioonn TTIIRR115599
.. IIll oobbsseerrvvee qquu’’iill ssuuffffiitt dd’’ôôtteerr llaa ttêêttee dduu sscceelllleemmeenntt –– mmêêmmee ppoouurr uunn pplloommbb
cceerrttiiffiiéé ppaarr cceettttee nnoorrmmee IISSOO –– aavveecc uunnee ppeerrcceeuussee ppoouurr llee rreettiirreerr ccoommppllèètteemmeenntt.. EEnnssuuiittee,, iill nnee rreessttee pplluuss qquu’’àà
rreeppllaacceerr llee pplloommbb oorriiggiinnaall eenn llee ffeerrmmaanntt aavveecc uunnee nnoouuvveellllee ttêêttee,, ccee qquuii nnee llaaiissssee sseelloonn lluuii aauuccuunnee ttrraaccee
dd’’eeffffrraaccttiioonn.. LLeess ssoolluuttiioonnss pprrooppoossééeess ssoonntt ddoonncc dd’’eennttoouurreerr lleess ddeeuuxx ppooiiggnnééeess ddee llaa ppoorrttee ppaarr uunn ccââbbllee ddee
sscceelllleemmeenntt oouu ddee ppoossiittiioonnnneerr uunn «« mmééccaanniissmmee aannttiirroottaattiioonn »» eennttrree llee sscceelllleemmeenntt eett ssaa ttêêttee,, qquuii aauurraaiieenntt ttoouutt
ddeeuuxx llee mmêêmmee nnuumméérroo dd’’iiddeennttiiffiiccaattiioonn eett ddee pprroottééggeerr ccee nnuumméérroo eenn llee ppllaassttiiffiiaanntt..
EEnnffiinn,, iill eesstt àà nnootteerr116600
qquuee llaa CCoommmmiissssiioonn ddee ppoolliittiiqquuee ggéénnéérraallee ddee ll’’oorrggaanniissmmee aa ééllaabboorréé llee «« CCaaddrree ddee
nnoorrmmeess »» eenn ddéécceemmbbrree 22000044 ppoouurr ssééccuurriisseerr ll’’eennsseemmbbllee ddee llaa cchhaaîînnee llooggiissttiiqquuee.. CCeess nnoouuvveelllleess nnoorrmmeess vviisseenntt
ll’’aaggrréémmeenntt ddeess iinntteerrvveennaannttss dduu ttrraannssppoorrtt,, aaiinnssii qquu’’uunnee ddééccllaarraattiioonn éélleeccttrroonniiqquuee pprrééaallaabbllee ddeess mmaarrcchhaannddiisseess..
CCee nnoouuvveeaauu ssyyssttèèmmee ss’’iinnssppiirree llaarrggeemmeenntt dduu CC--TTPPAATT.. IIll eesstt àà nnootteerr eennffiinn qquuee cceettttee mméétthhooddee ddee llaa ddééccllaarraattiioonn
ssyyssttéémmaattiiqquuee ssee rreettrroouuvvee ddaannss llee rrèègglleemmeenntt ((CCEE)) nn°° 664488//22000055 qquuii mmooddiiffiiee llee ccooddee ddeess ddoouuaanneess
ccoommmmuunnaauuttaaiirree..
22..11..33..44 LLaa llééggiissllaattiioonn ééttaattssuunniieennnnee
LLeess UUSSAA oonntt aaddooppttéé ttoouuttee uunnee sséérriiee ddee llooiiss nnaattiioonnaalleess eett aaccccoorrddss bbiillaattéérraauuxx aavvaanntt mmêêmmee ll’’eennttrrééee eenn
vviigguueeuurr dduu CCooddee IISSPPSS eett qquuii,, ddeeppuuiiss,, vviieennnneenntt eenn ccoommpplléémmeenntt ccaarr iillss eessttiimmeenntt qquuee lleess mmeessuurreess pprriisseess eenn
mmaattiièèrree ddee ssûûrreettéé dduu ttrraannssppoorrtt mmaarriittiimmee ssoonntt iinnssuuffffiissaanntteess.. AA ttiittrree dd’’eexxeemmppllee,, llee 2211 ooccttoobbrree 22000022,, lleess
morphologie humaine (empreintes digitales, traits du visages, voix, dessin du réseau veineux de l’œil, etc). Site Biométrie
On Line : http://biometrie.online.fr/Faq_index.htm.
156 Organisation Mondiale des Douanes.
157 Site de l’OMD :
http://www.wcoomd.org/ie/Fr/Presse/OMD%20-%20CADRE%20DE%20NORMES%20juin%2021%20final.pdf.
158 Site de la commission économique pour l’Europe de l’ONU :
http://www.unece.org/trans/bcf/wp30/documents/TRANS-WP30-218f.pdf.
159 Convention douanière relative au transport international de marchandises sous le couvert de carnets TIR, 1975.
160 Site de Secopex: http://www.isps.fr/supply-chain-security.htm.
43
ggaarrddee--ccôôtteess ééttaattssuunniieennss aavvaaiieenntt ddééjjàà éémmiiss uunnee cciirrccuullaaiirree116611
ccoonntteennaanntt ddeess rreeccoommmmaannddaattiioonnss eexxpplliicciitteess qquuaanntt
aauuxx mmeessuurreess àà pprreennddrree àà bboorrdd ddeess nnaavviirreess ppoouurr lleess pprroottééggeerr..
DD’’aapprrèèss lleess nnootteess ddee ssyynntthhèèssee dd’’uunnee ééttuuddee rrééaalliissééee eenn aavvrriill 22000033 ppaarr SSoopphhiiaa CClléémmeenntt NNoogguuiieerr116622
,, iinnttiittuullééee
«« SSttrraattééggiieess rrééggiioonnaalleess aamméérriiccaaiinneess :: rréévvoolluuttiioonn ssttrraattééggiiqquuee aapprrèèss llee 1111 sseepptteemmbbrree ?? »»116633
,, cceettttee «« ppoolliittiiqquuee
bbiillaattéérraallee aassyymmééttrriiqquuee »»,, bbaassééee ssuurr uunnee sséérriiee dd’’iimmppéérraattiiffss ééttaattssuunniieennss,, eesstt ccaarraaccttéérriissttiiqquuee ddeess ssttrraattééggiieess
rrééggiioonnaalleess aaddooppttééeess ppaarr lleess UUSSAA ddeeppuuiiss lleess aatttteennttaattss dduu 1111 sseepptteemmbbrree 22000011.. DDee mmêêmmee qquuee lleess ssaannccttiioonnss aasssseezz
lloouurrddeess pprréévvuueess eenn ccaass dd’’iinneexxééccuuttiioonn.. UUnn aauuttrree pprriinncciippee ddee bbaassee ddee cceettttee nnoouuvveellllee ssttrraattééggiiee eesstt llee «« rreettoouurr àà
ll’’oorrddrree iinntteerr--ééttaattiiqquuee eenn ttaanntt qquuee ccaaddrree ddee llaa ppoolliittiiqquuee iinntteerrnnaattiioonnaallee »».. IIll ss’’aaccccoommppaaggnnee dd’’uunnee pprréétteennttiioonn ddee
ccoonnttrrôôllee pplluuttôôtt qquuee dd’’iinnfflluueennccee qquuii ss’’iilllluussttrree ppaarrffaaiitteemmeenntt ddaannss lleeuurr ddééssiirr dd’’êêttrree pprréésseennttss ddaannss pplluussiieeuurrss
rrééggiioonnss dduu gglloobbee oouu ppaarr llee bbiiaaiiss dduu ccoonnttrrôôllee ddeess fflluuxx dd’’iinnffoorrmmaattiioonn.. PPaarr aaiilllleeuurrss,, iillss mmeetttteenntt llaa pprreessssiioonn aauupprrèèss
ddeess iinnssttaanncceess iinntteerrnnaattiioonnaalleess ppoouurr uunn lliibbéérraalliissmmee ttoouujjoouurrss pplluuss ggrraanndd eett ddeess vvooiieess mmaarriittiimmeess oouuvveerrtteess aalloorrss
qquuee ttoouuss lleess aauuttrreess ppaayyss ppeennsseenntt uunniiqquueemmeenntt eenn tteerrmmeess ddee ssûûrreettéé dduu ttrraannssppoorrtt mmaarriittiimmee..
EEnnffiinn,, lleess UUSSAA eennvviissaaggeenntt ddee nnee pplluuss ddéélliivvrreerr ddee vviissaass aauuxx mmaarriinnss sseerrvvaanntt àà bboorrdd ddee nnaavviirreess ééttrraannggeerrss
eett ssoouuhhaaiittaanntt ppéénnééttrreerr ddaannss uunn ppoorrtt ééttaattssuunniieenn eenn nnee ssee rrééfféérraanntt qquu’’aauuxx lliisstteess dd’’ééqquuiippaaggee..
22..11..33..44..11 LLaa CCoonnttaaiinneerr SSeeccuurriittyy IInniittiiaattiivvee,, oouu CCSSII116644
CCeettttee sséérriiee ddee mmeessuurreess aa ééttéé aannnnoonnccééee ppoouurr llaa pprreemmiièèrree ffooiiss eenn jjaannvviieerr 22000022.. CCoonnççuuee ppaarr llaa ddoouuaannee
ééttaattssuunniieennnnee,, ssoonn bbuutt eesstt dd’’«« aamméélliioorreerr ddee ffaaççoonn ssiiggnniiffiiccaattiivvee llee mmooddee ddee ffoonnccttiioonnnneemmeenntt dduu ccoommmmeerrccee
mmaarriittiimmee»».. IIll ss’’aaggiitt dd’’uunn pprrooggrraammmmee ddee cciibbllaaggee ddeess mmaarrcchhaannddiisseess àà rriissqquueess qquuii ppeerrmmeett ddee ffiillttrreerr lleess
ccoonntteenneeuurrss aauu ddééppaarrtt dduu ppoorrtt ééttrraannggeerr,, aavvaanntt mmêêmmee qquu’’iillss nnee ssooiieenntt cchhaarrggééss ppoouurr lleess UUSSAA,, lleess mmaarrcchhaannddiisseess
ddeevvaanntt êêttrree ddééccllaarrééeess 2244HH àà ll’’aavvaannccee.. OOrr,, iill ss’’aavvèèrree qquuee ll’’uunn ddeess éélléémmeennttss ccrriittiiqquueess ddee cceettttee tthhééoorriiee eesstt
jjuusstteemmeenntt llaa ccaappaacciittéé àà oobbtteenniirr ddeess iinnffoorrmmaattiioonnss ffiiaabblleess eenn aammoonntt..
EEnn jjuuiinn 22000044,, llaa GGrrèèccee eesstt ddeevveennuuee llee 1188èèmmee
ppoorrtt àà aaddhhéérreerr àà llaa CCSSII dduu ffaaiitt ddeess JJeeuuxx OOllyymmppiiqquueess dd’’ééttéé
ssuurr ssoonn tteerrrriittooiirree.. LLee ccoorroollllaaiirree eesstt qquuee ddeess aaggeennttss ddee ssûûrreettéé ééttaattssuunniieennss ssee ssoonntt ddoonncc ddééppllooyyééss aauu PPiirrééee,,
pprriinncciippaall ppoorrtt ggrreecc,, ppoouurr aaiiddeerr àà ll’’iiddeennttiiffiiccaattiioonn eett àà llaa vvéérriiffiiccaattiioonn ddeess ccoonntteenneeuurrss ssuussppeeccttss.. LLaa CCSSII ééttaaiitt
ddééjjàà ooppéérraattiioonnnneellllee àà ccee mmoommeenntt--llàà ddaannss 1166 ppoorrttss mmaajjeeuurrss dd’’EEuurrooppee,, dd’’AAssiiee eett dduu CCaannaaddaa.. DDrreessssééee ppaarr llaa
ddoouuaannee ééttaattssuunniieennnnee,, cceettttee lliissttee ddee ppoorrttss ssee bbaassee ssuurr lleess 221144 000000 nnaavviirreess qquuii oonntt ttrraannssppoorrttéé 55,,77 mmiilllliioonnss ddee
ccoonntteenneeuurrss eenn 22000011 vveerrss lleess UUSSAA,, ssooiitt lleess ddeeuuxx ttiieerrss dduu ttrraaffiicc ddee ccoonntteenneeuurrss eennttrraannttss,, eett qquuii ccoommpptteenntt ppaarrmmii
lleess 2200 pplluuss ggrrooss ppoorrttss dduu mmoonnddee.. LLaa CCSSII ppeerrmmeett dd’’iiddeennttiiffiieerr eett ddee ssccaannnneerr uunn nnoommbbrree ddee ccoonntteenneeuurrss
rreellaattiivveemmeenntt ffaaiibbllee aauuxx vvuueess dduu vvoolluummee ttoottaall eemmbbaarrqquuéé.. LLee bbuutt eesstt ddee ttrroouuvveerr dd’’éévveennttuueelllleess aarrmmeess ddee
ddeessttrruuccttiioonn mmaassssiivvee oouu ddeess ssuubbssttaanncceess rraaddiiooaaccttiivveess ddaannggeerreeuusseess qquuee ddeess tteerrrroorriisstteess aauurraaiieenntt ppuu ppllaacceerr àà
161 Navigation and Vessel Inspection Circular n°1002.
162 Docteur en Sciences Politiques et Maître de conférence à l'IEP Paris, elle a travaillé au Centre d'Etudes et de
Recherches Internationales (CERI), a été Chargée de recherche à l'Institut d'Etudes de sécurité de l’UE (O) ainsi que Chef
du bureau Amérique du Nord et relations transatlantiques à la Délégation aux affaires stratégiques du ministère de la
défense. Site du centre de géostratégie de l’Ecole normale supérieure :
http://www.geostrategie.ens.fr/membres.php.
163 Site du ministère de la défense :
http://www.defense.gouv.fr/sites/das/dossiers/strategies_regionales_americaines_apres_le_11_septembre825.
164 Site de l’Institut d’études internationales de Montréal : http://www.er.uqam.ca/nobel/cepes/pdf/BULL71.pdf.
44
ll’’iinnttéérriieeuurr.. LLeess aauuttoorriittééss ééttaattssuunniieennnneess ccoonnssiiddèèrreenntt qquu’’iill ss’’aaggiitt ddee «« ddééffeennssee eenn pprrooffoonnddeeuurr »».. CCee ddiissppoossiittiiff
ccoommpplléémmeennttaaiirree ddee ll’’IISSPPSS ss’’eexxpplliiqquuee ppaarr llee ffaaiitt qquu’’iill eexxiissttee àà ll’’hheeuurree aaccttuueellllee pplluuss ddee 1155 mmiilllliioonnss ddee ccoonntteenneeuurrss
eenn cciirrccuullaattiioonn qquuii rrééaalliisseenntt eennvviirroonn 223322 mmiilllliioonnss ddee vvooyyaaggee cchhaaqquuee aannnnééee.. PPaarraallllèèlleemmeenntt àà cceellaa,, qquueellqquueess sseepptt
mmiilllliioonnss ddee ccoonntteenneeuurrss aarrrriivveenntt aannnnuueelllleemmeenntt ddaannss lleess sseeuullss ppoorrttss ééttaattssuunniieennss.. LLaa vvéérriiffiiccaattiioonn ddee ccoonntteenneeuurrss
aarrrriivvaanntt aauuxx UUSSAA ppaarr mmeerr aa aauuggmmeennttéé jjuussqquu’’àà ccoonncceerrnneerr 55..22%% ddeess aarrrriivvééeess ttoottaalleess eenn sseepptteemmbbrree 22000033,,
ccoonnttrree 22%% ll’’aannnnééee pprrééccééddeennttee.. EEnn 22000044 eett àà ll’’éécchheellllee mmoonnddiiaallee,, mmooiinnss ddee 11%% ddeess ccoonntteenneeuurrss eemmbbaarrqquuééss àà bboorrdd
dd’’uunn nnaavviirree ééttaaiitt ssccaannnnéé àà ll’’aaiiddee ddee rraayyoonnss XX oouu ddee rraayyoonnss ggaammmmaa.. LLaa CCSSII ppeerrmmeett ééggaalleemmeenntt ddee vvéérriiffiieerr,, àà
ll’’oorriiggiinnee,, ll’’iiddeennttiittéé ddeess cchhaarrggeeuurrss eett ddeess rréécceeppttiioonnnnaaiirreess..
22..11..33..44..22 LLaa PPrroolliiffeerraattiioonn SSeeccuurriittyy IInniittiiaattiivvee116655
,, oouu PPSSII..
AAnnnnoonnccééee ppaarr GGeeoorrggeess WW BBuusshh,, cceettttee iinniittiiaattiivvee iinnffoorrmmeellllee ddaattee dduu 3311 mmaaii 22000033 eett aa ééttéé pprréésseennttééee
ddeevvaanntt ll’’AAsssseemmbbllééee GGéénnéérraallee ddeess NNaattiioonnss UUnniieess llee 2244 sseepptteemmbbrree ddee llaa mmêêmmee aannnnééee.. LLaa PPSSII éénnoonnccee uunnee sséérriiee
dd’’iinntteerrddiiccttiioonnss pprréésseennttééeess ccoommmmee ccoommppaattiibblleess aavveecc ll’’oorrddrree jjuurriiddiiqquuee aaccttuueell.. DDee ffaaiitt,, llee ddrrooiitt iinntteerrnnaattiioonnaall
ppeerrmmeett dd’’iinntteerrddiirree ddeess nnaavviirreess ssuussppeeccttss oouu ddee mmoonntteerr àà bboorrdd eenn hhaauuttee mmeerr uunniiqquueemmeenntt eenn aayyaanntt llaa ppeerrmmiissssiioonn
ddee ll’’EEttaatt dduu ppaavviilllloonn dduu bbââttiimmeenntt,, àà mmooiinnss qquu’’iill nnee bbaattttee aauuccuunn ppaavviilllloonn,, qquu’’iill ss’’aaggiissssee dd’’uunn bbaatteeaauu ppiirraattee
ttrraannssppoorrttaanntt ddeess eessccllaavveess oouu ddeess ssttuuppééffiiaannttss oouu qquu’’iill ssooiitt uuttiilliisséé ppoouurr ttrraannssppoorrtteerr ddeess mmaarrcchhaannddiisseess iilllliicciitteess..
SSii cceess ccoonnddiittiioonnss nnee ssoonntt ppaass rreessppeeccttééeess,, cc’’eesstt iillllééggaall ;; cc’’eesstt ppoouurrqquuooii lleess UUSSAA eessssaaiieenntt ppaarraallllèèlleemmeenntt ddee ffaaiirree
pprreessssiioonn ssuurr lleess EEttaattss qquuii nn’’oonntt ppaass eennccoorree rraattiiffiiéé llaa CCoonnvveennttiioonn SSUUAA ppoouurr qquu’’iillss llee ffaasssseenntt mmaaiiss ééggaalleemmeenntt
ppoouurr yy aajjoouutteerr ddee nnoouuvveelllleess iinnffrraaccttiioonnss,, àà ssaavvooiirr cceelllleess vviissééeess ppaarr llaa PPSSII..
LL’’oobbjjeeccttiiff pprreemmiieerr ddee llaa PPSSII eesstt dd’’iinntteerrrroommpprree eett ddee ddiissssuuaaddeerr llee ccoommmmeerrccee iilllliicciittee dd’’«« aarrmmeess ddee
ddeessttrruuccttiioonn mmaassssiivvee [[–– aarrmmeess nnuuccllééaaiirree,, cchhiimmiiqquuee oouu bbiioollooggiiqquuee ––]],, aaiinnssii qquuee lleeuurrss vveecctteeuurrss eett lleess mmaattéérriiaauuxx
ccoonnnneexxeess »»,, aauu ddééppaarrtt oouu vveerrss ddeess ppaayyss eenn ffaavveeuurr ddee llaa pprroolliifféérraattiioonn.. LLeess nnaattiioonnss qquuii yy oonntt aaddhhéérréé aacccceepptteenntt
aaiinnssii ddee rreecchheerrcchheerr ttoouutt aaéérroonneeff,, nnaavviirree,, ccaammiioonn,, ttrraaiinn ttrraannssppoorrttaanntt uunnee ccaarrggaaiissoonn ssuussppeeccttee aaiinnssii qquu’’àà
ccoonnffiissqquueerr lleess cchhaarrggeemmeennttss dd’’aarrmmeess oouu ddee mmiissssiilleess qquuii aaggggrraavveenntt llaa pprrooppaaggaattiioonn ddeess aarrmmeess.. LLeess 1111 pprreemmiieerrss
ppaayyss ssiiggnnaattaaiirreess oonntt ééttéé lleess UUSSAA,, llaa GGrraannddee--BBrreettaaggnnee,, llaa FFrraannccee,, ll’’AAlllleemmaaggnnee,, ll’’AAuussttrraalliiee,, llee JJaappoonn,, llee
PPoorrttuuggaall,, ll’’EEssppaaggnnee,, ll’’IIttaalliiee,, lleess PPaayyss--BBaass eett llaa PPoollooggnnee.. SSeelloonn lleess aauuttoorriittééss ééttaattssuunniieennnneess,, pplluuss ddee 6600 EEttaattss yy
ppaarrttiicciippaaiieenntt eenn jjuuiinn 22000055,, llee bbuutt ééttaanntt ddee ccoonncceerrnneerr llee mmaaxxiimmuumm dd’’aacctteeuurrss..
LLee pprreemmiieerr eexxeerrcciiccee PPSSII aa ééttéé rrééaalliisséé eenn AAuussttrraalliiee,, aauu llaarrggee dduu QQuueeeennssllaanndd,, eenn sseepptteemmbbrree 22000033.. CCee
ppaayyss aa ééggaalleemmeenntt aabbrriittéé llaa pprreemmiièèrree rrééuunniioonn dduu ggrroouuppee ddee ttrraavvaaiill ddeess eexxppeerrttss PPSSII llee 3300 nnoovveemmbbrree 22000044.. PPuuiiss
ddeeuuxx eexxeemmpplleess ccoonnccrreettss dd’’aapppplliiccaattiioonn ddee llaa PPSSII ssee ssoonntt pprroodduuiittss eenn ddeeuuxx aannss.. EEnn ooccttoobbrree 22000033,, lleess aauuttoorriittééss
aalllleemmaannddeess eett iittaalliieennnneess oonntt iinntteerrcceeppttéé llee BBBBCC CChhiinnaa,, nnaavviirree aappppaarrtteennaanntt àà uunnee ssoocciiééttéé aalllleemmaannddee,, aalloorrss qquu’’iill
ttrraavveerrssaaiitt llee ccaannaall ddee SSuueezz.. IIll ttrraannssppoorrttaaiitt àà ssoonn bboorrdd ddee ll’’ééqquuiippeemmeenntt ppeerrmmeettttaanntt dd’’oobbtteenniirr ddee ll’’uurraanniiuumm
eennrriicchhii àà ddeessttiinnaattiioonn ddee llaa LLiibbyyee.. PPuuiiss,, eenn jjuuiilllleett 22000033,, ccee ssoonntt lleess aauuttoorriittééss eessppaaggnnoolleess qquuii oonntt cceettttee ffooiiss ssaaiissii
uunn nnaavviirree aacchheemmiinnaanntt ddeess aarrmmeess vveerrss llee SSéénnééggaall..
165 Initiative de sécurité contre la prolifération (traduction employée par le Sénat français) :
http://www.senat.fr/rap/r03-388/r03-3882.html. Site de The Jamestown Foundation, organisme d’information politique :
http://www.jamestown.org/publications_details.php?volume_id=391&issue_id=2872&article_id=23400.
45
IIll eesstt àà nnootteerr qquuee cceettttee iinniittiiaattiivvee nn’’eesstt ppaass ssaannss ssoouulleevveerr uunnee cceerrttaaiinnee ccoonnttrroovveerrssee,, eett ccee jjuusstteemmeenntt
aauu ssuujjeett ddee ssaa ccoonnffoorrmmiittéé aavveecc llee ddrrooiitt iinntteerrnnaattiioonnaall mmaaiiss ééggaalleemmeenntt ssuurr ddeeuuxx aauuttrreess ppooiinnttss.. LLee pprreemmiieerr ssee
rrééffèèrree àà llaa nnéécceessssiittéé aabbssoolluuee ddee ssee bbaasseerr ssuurr ddeess rreennsseeiiggnneemmeennttss ffiiaabblleess,, ssiinnoonn llee rriissqquuee dd’’iinncciiddeennttss
ddiipplloommaattiiqquueess vvaa ssee mmuullttiipplliieerr.. LL’’iinntteerrddiiccttiioonn dd’’uunn nnaavviirree cchhiinnooiiss qquuii ééttaaiitt ssuuppppoosséé ttrraannssppoorrtteerr ddeess pprrééccuurrsseeuurrss
cchhiimmiiqquueess116666
oouu ll’’iinntteerrcceeppttiioonn ddee mmiissssiilleess SSccuudd116677
ccoommmmaannddééss ppaarr llee ggoouuvveerrnneemmeenntt yyéémméénniittee àà llaa CCoorrééee dduu
NNoorrdd ttrraannssppoorrttééss àà bboorrdd dduu SSoo SSaann eett rreellââcchhééss ddeeuuxx jjoouurrss pplluuss ttaarrdd,, ssoouulliiggnneenntt llee rriissqquuee ddee mmééddiiaattiisseerr ddeess
éévvèènneemmeennttss ddee «« ppeeuu dd’’iimmppoorrttaannccee »» qquuii aaffffeecctteenntt llaa ccrrééddiibbiilliittéé dduu pprroojjeett dd’’eennsseemmbbllee.. CCeeccii eesstt dd’’aauuttaanntt pplluuss
pprrééjjuuddiicciiaabbllee qquuee llaa CChhiinnee,, ppaarr eexxeemmppllee,, eesstt aasssseezz ccrriittiiqquuee vviiss--àà--vviiss ddee llaa PPSSII.. LLee sseeccoonndd ppooiinntt ccoonncceerrnnee llaa
ccooooppéérraattiioonn ddeess EEttaattss nnee ppaarrttiicciippaanntt ppaass àà llaa PPSSII eett qquuii ppeeuuvveenntt ss’’ooppppoosseerr ccaattééggoorriiqquueemmeenntt àà uunnee iinnssppeeccttiioonn àà
bboorrdd,, cc’’eesstt uunn rriissqquuee cceerrttaaiinn aavveecc ddeess ddiissppoossiittiioonnss qquuii nnee pprroovviieennnneenntt ppaass dd’’iinnssttaanncceess iinntteerrnnaattiioonnaalleess..
22..11..33..44..33 LLee CCuussttoomm--TTrraaddee PPaarrttnneerrsshhiipp aaggaaiinnsstt TTeerrrroorriissmm,, oouu CC--TTPPAATT
IIll ss’’aaggiitt dd’’uunn aaccccoorrdd eennttrree eexxppoorrttaatteeuurrss vveennddaanntt aauuxx UUSSAA eett llaa ddoouuaannee ééttaattssuunniieennnnee.. LLee bbuutt eesstt ddee
ggaarraannttiirr llaa ffiiaabbiilliittéé ddee ll’’eennsseemmbbllee ddee llaa cchhaaîînnee llooggiissttiiqquuee uuttiilliissééee ppaarr lleess eexxppoorrttaatteeuurrss.. LLee ffaaiitt dd’’yy ppaarrttiicciippeerr
ccoonnssttiittuuee uunn vvéérriittaabbllee aavvaannttaaggee ccoonnccuurrrreennttiieell ppuuiissqquuee lleess ccoonnttrrôôlleess àà ll’’eennttrrééee ssuurr lleess tteerrmmiinnaauuxx ssoonntt mmooiinnddrreess
eett lleess pprrooccéédduurreess aaddmmiinniissttrraattiivveess ddee ddééddoouuaanneemmeenntt aaccccéélléérrééeess.. LLee ccoorroollllaaiirree eesstt ttrrèèss llooggiiqquueemmeenntt qquuee lleess
ddééllaaiiss ddee lliivvrraaiissoonn ssoonntt nneetttteemmeenntt pplluuss rraappiiddeess.. IIll ss’’aaggiitt llàà dd’’uunn aattoouutt iinnccoommppaarraabbllee ssuurr uunn mmaarrcchhéé mmoonnddiiaall
ccaarraaccttéérriisséé ppaarr llee pprriinncciippee dduu 00 ssttoocckk eett ddee ll’’aapppprroovviissiioonnnneemmeenntt «« jjuussttee àà tteemmppss »».. LLaa pprreemmiièèrree eennttrreepprriissee
ffrraannççaaiissee àà aavvooiirr ééttéé cceerrttiiffiiééee CC--TTPPAATT aa ééttéé MMiicchheelliinn ppoouurr ggaarraannttiirr qquuee ll’’eemmppoottaaggee,, llee ttrraannssppoorrtt eett llaa
mmaannuutteennttiioonn ssoonntt rrééaalliissééss ppaarr ddeess eennttrreepprriisseess ssûûrreess.. DDééssoorrmmaaiiss,, cc’’eesstt uunnee vvéérriiffiiccaattiioonn ddeess pprrooccéédduurreess qquuii
ss’’ooppèèrree pplluuttôôtt qquu’’uunn ccoonnttrrôôllee ddeess ccoonntteenneeuurrss.. CCee ssyyssttèèmmee rrééppoonndd aauu ffaaiitt qquuee ddee nnoommbbrreeuuxx ccoonnttrrôôlleess ssoonntt
iinniittiiééss ssuurr llaa bbaassee ddee cclliieennttss ddoouutteeuuxx eett ppaass nnéécceessssaaiirreemmeenntt àà ccaauussee ddee llaa mmaarrcchhaannddiissee eellllee--mmêêmmee..
22..11..33..44..44 LLaa rrèèggllee ddeess pprrééaavviiss
IIll ss’’aaggiitt dd’’uunnee rrèèggllee iimmppoossaanntt ll’’eennvvooii àà llaa ddoouuaannee ééttaassuunniieennnnee ddeess mmaanniiffeesstteess ddee cchhaarrggeemmeenntt ddee ttoouutteess
lleess mmaarrcchhaannddiisseess àà ddeessttiinnaattiioonn ddeess UUSSAA 2244 hheeuurreess aavvaanntt llee cchhaarrggeemmeenntt dduu nnaavviirree.. CCeettttee mmeessuurree eexxiissttee
ddeeppuuiiss llee 22 fféévvrriieerr 22000033.. LLeess ddoouuaanniieerrss ééttaattssuunniieennss ssoonntt dd’’aaiilllleeuurrss pprréésseenntt ddaannss uunn cceerrttaaiinn nnoommbbrree ddee ppoorrttss àà
ll’’ééttrraannggeerr eett ppeeuuvveenntt ffaaiirree qquu’’uunnee mmaarrcchhaannddiissee ssuussppiicciieeuussee nn’’eemmbbaarrqquuee ppaass eenn éémmeettttaanntt uunn «« DDoo nnoott llooaadd
oorrddeerr »».. IIll eesstt àà nnootteerr qquuee llee ppoorrtt ddee NNeeww YYoorrkk aa aaddooppttéé ddeess mmeessuurreess eennccoorree pplluuss ssttrriicctteess eett nnoottaammmmeenntt llee
ffaaiitt qquu’’uunn nnaavviirree ssoouuhhaaiittaanntt eennttrreerr ddaannss llee ppoorrtt ddooiitt pprréévveenniirr lleess aauuttoorriittééss ddee ssoonn aarrrriivvééee 9966 hheeuurreess àà
ll’’aavvaannccee.. AA SSaann FFrraanncciissccoo,, lleess ggaarrddee--ccôôtteess mmoonntteenntt àà bboorrdd ddeeuuxx jjoouurrss aavvaanntt qquuee llee nnaavviirree nnee ppéénnèèttrree ddaannss llee
ppoorrtt..
166 « Substances chimiques légales destinées à l’industrie chimique que les fabricants se procurent illégalement pour
produire des drogues illicites. Elles peuvent être extrêmement dangereuses : l'anhydride acétique, par exemple, qui est
utilisé en production d'acétate de cellulose, colorations, arômes ou médicaments (aspirine), est également une substance
chimique clé pour produire de l'héroïne. Principalement légal, le commerce des précurseurs de drogues fait l'objet d'un
contrôle et d'un suivi très attentif selon le règlement n° 3677/90 du Conseil de l’UE et le règlement n° 3769/92 de la
Commission, mais il n'est pas interdit ». Site de l’UE :
http://europa.eu.int/comm/taxation_customs/customs/customs_controls/drugs_precursors/index_fr.htm.
167 Missile balistique à courte portée développé par l’Union Soviétique dans les années 50.
46
22..11..33..44..55 LLee PPuubblliicc HHeeaalltthh SSeeccuurriittyy aanndd BBiiootteerrrroorriissmm PPrreeppaarreeddnneessss aanndd RReessppoonnssee
AAcctt116688
,, ddiitt BBiiootteerrrroorriissmm AAcctt,, oouu BBTTAA
AAddooppttééee llee 1122 jjuuiinn 22000022,, cceettttee llooii eesstt eennttrrééee eenn vviigguueeuurr llee 1122 ddéécceemmbbrree 22000033.. LLaa BBTTAA oobblliiggee àà
eennvvooyyeerr uunn pprrééaavviiss ppoouurr ttoouuss lleess pprroodduuiittss aalliimmeennttaaiirreess iimmppoorrttééss oouu ooffffeerrttss aauuxx ffiinnss dd’’iimmppoorrttaattiioonn aauuxx UUSSAA..
CCee pprrééaavviiss ddooiitt êêttrree eennvvooyyéé àà llaa FFoooodd aanndd DDrruugg AAddmmiinniissttrraattiioonn ((FFDDAA))116699
.. DDee pplluuss,, ttoouuss lleess ééttaabblliisssseemmeennttss,,
qquu’’iillss ssooiieenntt ééttrraannggeerrss oouu nnaattiioonnaauuxx ddooiivveenntt êêttrree eennrreeggiissttrrééss aauupprrèèss ddee cceettttee ffééddéérraattiioonn ddèèss lloorrss qquu’’iillss
«« ffaabbrriiqquueenntt,, ttrraannssffoorrmmeenntt,, eemmbbaalllleenntt oouu eennttrreeppoosseenntt ddeess aalliimmeennttss ddeessttiinnééss àà llaa ccoonnssoommmmaattiioonn hhuummaaiinnee oouu
aanniimmaallee ssuurr llee ssooll ééttaattssuunniieenn »».. EEnn ccaass ddee nnoonn rreessppeecctt dduu pprrééaavviiss,, llee pprroodduuiitt aalliimmeennttaaiirree iimmppoorrttéé eenn qquueessttiioonn
ppoouurrrraaiitt êêttrree eennttrreeppoosséé aauu ppoorrtt dd’’aarrrriivvééee oouu ddaannss uunn ééttaabblliisssseemmeenntt ssééccuurriittaaiirree jjuussqquu’’àà ccee qquu’’iill ssooiitt ccoonnffoorrmmee àà
llaa BBTTAA,, oouu qquu’’iill ssooiitt rrééeexxppoorrttéé,, vvooiirree ddééttrruuiitt.. PPaarraallllèèlleemmeenntt àà cceellaa,, llaa FFDDAA aa ppuubblliiéé eenn 22000044 uunn gguuiiddee ttrraaiittaanntt
ddeess aammeennddeess cciivviilleess qquuii ssoonntt iinnfflliiggééeess ddaannss ccee ccaass.. IIll eesstt àà nnootteerr qquuee ll’’aapppplliiccaattiioonn ccoommppllèèttee ddee llaa BBTTAA aa ddéébbuuttéé
àà ccoommpptteerr dduu 1133 aaooûûtt 22000044..
22..22 LL''oorrggaanniissaattiioonn ffrraannççaaiissee
22..22..11.. AAuu nniivveeaauu nnaattiioonnaall
LLaa pprreemmiièèrree ppeerrssoonnnnee ccoonncceerrnnééee àà ll’’éécchheelloonn nnaattiioonnaall eesstt llee PPrreemmiieerr mmiinniissttrree.. IIll ss’’aappppuuiiee eennssuuiittee ssuurr
ddeeuuxx oorrggaanniissmmeess ddoonntt iill aa llaa ttuutteellllee,, àà ssaavvooiirr llee SSGG MMeerr eett llee SSGGDDNN,, qquuii ttrraavvaaiilllleenntt eenn ééttrrooiittee ccoollllaabboorraattiioonn,,
dd’’aauuttrreess mmiinniissttèèrreess ppoouuvvaanntt ééggaalleemmeenntt êêttrree iimmpplliiqquuééss.. LLee SSGG MMeerr aa ééttéé ccrréééé ppaarr llee ddééccrreett nn°° 9955--11223322 dduu 2222
nnoovveemmbbrree 11999955.. IIll ccoooorrddoonnnnee lleess ddéécciissiioonnss ggoouuvveerrnneemmeennttaalleess éémmiisseess ppaarr uunnee qquuiinnzzaaiinnee ddee ddééppaarrtteemmeennttss
mmiinniissttéérriieellss.. PPaarr aaiilllleeuurrss,, iill ccoonnttrrôôllee eett éévvaalluuee llaa ppoolliittiiqquuee mmaarriittiimmee dduu ggoouuvveerrnneemmeenntt qquuii rrééssuullttee dd’’uunnee
ccoonncceerrttaattiioonn aavveecc lleess éélluuss eett ll''eennsseemmbbllee ddeess pprrooffeessssiioonnnneellss ccoonncceerrnnééss.. EEnnffiinn,, iill aanniimmee eett ccoooorrddoonnnnee ll’’aaccttiioonn
ddeess pprrééffeettss mmaarriittiimmeess..
LLee SSGGDDNN aa ééttéé iinnssttiittuuéé ppaarr llee ddééccrreett nn°° 6622--880088 dduu 1188 jjuuiilllleett 11996622 rreellaattiiff àà ll’’oorrggaanniissaattiioonn ddee llaa
ddééffeennssee nnaattiioonnaallee eett sseess aattttrriibbuuttiioonnss oonntt ééttéé ffiixxééeess ppaarr llee nn°° 7788--7788 dduu 2255 jjaannvviieerr 11997788.. SSeess mmiissssiioonnss
pprriinncciippaalleess ssoonntt lliiééeess aauuxx qquueessttiioonnss ddee ssééccuurriittéé iinnttéérriieeuurree eett ddee ddééffeennssee.. IIll eesstt ddoonncc ddiirreecctteemmeenntt iimmpplliiqquuéé
ddaannss llaa lluuttttee aannttiitteerrrroorriissttee..
CCeess ddeeuuxx oorrggaanniissmmeess ssoonntt ccoonnssuullttééss ppaarr llee ggoouuvveerrnneemmeenntt ddaannss llee bbuutt ddee ll’’aaiiddeerr àà ddééffiinniirr llaa ppoolliittiiqquuee àà
ssuuiivvrree eenn mmaattiièèrree ddee ssûûrreettéé mmaarriittiimmee,, nnoottaammmmeenntt ppoouurr ccee qquuii eesstt ddeess nniivveeaauuxx ddee ssûûrreettéé qquuii ssoonntt ccaallqquuééss ssuurr
lleess mmeessuurreess dduu ppllaann VViiggiippiirraattee.. NNééaannmmooiinnss,, eenn ccaass ddee ccoonnfflliitt eennttrree uunnee mmeessuurree IISSPPSS eett uunnee mmeessuurree VViiggiippiirraattee,,
iill eesstt àà nnootteerr qquuee llaa sseeccoonnddee ddooiitt nnéécceessssaaiirreemmeenntt pprriimmeerr.. LLee SSGG MMeerr eett llee SSGGDDNN éévvaalluueenntt llaa mmeennaaccee eenn
ffoonnccttiioonn ddeess iinnffoorrmmaattiioonnss qquuii lleeuurr ssoonntt ffoouurrnniieess ppaarr lleess sseerrvviicceess ssppéécciiaalliissééss dduu rreennsseeiiggnneemmeenntt..
168 Loi sur la réactivité et les capacités militaires pour lutter contre le bioterrorisme et garantir la sûreté de la santé
publique.
169 Fédération américaine des aliments et drogues. Elle exerce un contrôle rigoureux sur les industries alimentaires,
pharmaceutiques et cosmétiques.
47
VViieenntt eennssuuiittee ll’’AAuuttoorriittéé NNaattiioonnaallee ddee SSûûrreettéé aavveecc llee HHFFDD dduu mmiinniissttèèrree ddeess ttrraannssppoorrttss.. LL’’iinnssttrruuccttiioonn
nn°°441122 llee ddééffiinniitt ccoommmmee ééttaanntt llee ppooiinntt ddee ccoonnttaacctt nnaattiioonnaall ppeerrmmaanneenntt ppoouurr lleess qquueessttiioonnss ddee ssûûrreettéé mmaarriittiimmee,,
eett ccee vviiss--àà--vviiss ddeess aauuttrreess ggoouuvveerrnneemmeennttss ccoonnttrraaccttaannttss,, ddee llaa CCoommmmiissssiioonn eeuurrooppééeennnnee oouu ddee ll’’OOMMII.. AAuu nniivveeaauu
nnaattiioonnaall,, iill aa ppoouurr mmiissssiioonn ddee «« ffaacciilliitteerr,, ssuuiivvrree eett iinnffoorrmmeerr ssuurr ll’’aapppplliiccaattiioonn ddeess mmeessuurreess ddee ssûûrreettéé mmaarriittiimmee
[[aaiinnssii qquuee ddee]] ffoouurrnniirr ddeess rreennsseeiiggnneemmeennttss ccoonncceerrnnaanntt lleess ppllaannss ddee ssûûrreettéé ddeess iinnssttaallllaattiioonnss ppoorrttuuaaiirreess [[ddoonntt
lleess ccoooorrddoonnnnééeess ddeess PPFFSSOO]] oouu ddeess ccoonnsseeiillss aauuxx aaggeennttss ddee ssûûrreettéé117700
»».. DDee pplluuss,, eenn ttaanntt qquuee ppooiinntt ddee ccoonnttaacctt
nnaattiioonnaall,, iill ppeeuutt éévveennttuueelllleemmeenntt êêttrree iinnffoorrmméé ppaarr sseess hhoommoolloogguueess ééttrraannggeerrss qquu’’uunn ddee lleeuurr nnaavviirree,, ssee ttrroouuvvaanntt
ddaannss uunnee zzoonnee ssoouuss ccoonnttrrôôllee ffrraannççaaiiss,, aa éémmiiss uunnee aalleerrttee ddee ssûûrreettéé,, eett ccee aauu ttiittrree ddee llaa CCoonnvveennttiioonn SSOOLLAASS,,
rrèèggllee XXII--22//1133..11..44.. IIll ttrraannssmmeett aalloorrss ll’’iinnffoorrmmaattiioonn àà qquuii ddee ddrrooiitt,, àà ssaavvooiirr llee CCRROOSSSS GGrriiss NNeezz.. LLee HHFFDD dduu
mmiinniissttèèrree ddeess ttrraannssppoorrttss ddooiitt ppaarreeiilllleemmeenntt rreellaayyeerr lleess iinnffoorrmmaattiioonnss rreellaattiivveess àà uunnee aalleerrttee ddee ssûûrreettéé dd’’uunn
nnaavviirree bbaattttaanntt ppaavviilllloonn ééttrraannggeerr mmaaiiss nnaavviigguuaanntt eenn zzoonnee ddee ccoommppéétteennccee ffrraannççaaiissee aauuxx aauuttoorriittééss ddééssiiggnnééeess ddee
ccee ppaavviilllloonn.. DDaannss llee ccaass dd’’uunn nnaavviirree ffrraannççaaiiss éémmeettttaanntt uunnee aalleerrttee ddee ssûûrreettéé àà ll’’ééttrraannggeerr,, iill ddooiitt pprréévveenniirr lleess
aauuttoorriittééss rriivveerraaiinneess ddee llaa zzoonnee..
LLee CCRROOSSSS GGrriiss NNeezz,, qquuii aa nnoottaammmmeenntt ppaarrttiicciippéé aauu ggrroouuppee ddee ttrraavvaaiill aayyaanntt aaiiddéé àà ll’’ééllaabboorraattiioonn ddee
ll’’iinnssttrruuccttiioonn nn°° 441133,, eesstt ll’’oorrggaanniissmmee ffrraannççaaiiss qquuii rreeççooiitt llaa nnoottiiffiiccaattiioonn ddeess aalleerrtteess ddee ssûûrreettéé,, eett ccee eenn
aapppplliiccaattiioonn ddee llaa rrèèggllee XXII--22//66..22..11 ddee llaa CCoonnvveennttiioonn SSOOLLAASS,, ppoouurr lleess nnaavviirreess ffrraannççaaiiss nnaavviigguuaanntt ppaarrttoouutt ddaannss llee
mmoonnddee.. LLeess aalleerrtteess ssoonntt ggéénnéérraalleemmeenntt éémmiisseess ddiirreecctteemmeenntt ppaarr lleess nnaavviirreess ppaarr llee bbiiaaiiss dduu SSSSAASS.. MMaaiiss iill eesstt
ééggaalleemmeenntt ppoossssiibbllee qquuee llee CCRROOSSSS GGrriiss NNeezz lleess rreeççooiivveenntt iinnddiirreecctteemmeenntt,, ttrrooiiss ccaass ssoonntt aalloorrss ppoossssiibblleess.. TToouutt
dd’’aabboorrdd,, ccee ppeeuutt êêttrree llaa ccoommppaaggnniiee mmaarriittiimmee qquuii nnoottiiffiiee ll’’aalleerrttee aauu CCRROOSSSS ssii eellllee lluuii eesstt ppaarrvveennuuee eenn
pprreemmiieerr117711
.. EEnnssuuiittee,, iill eesstt àà nnootteerr qquuee ddeess aalleerrtteess ddee ssûûrreettéé ppeeuuvveenntt ééggaalleemmeenntt êêttrree éémmiisseess «« eenn ccllaaiirr »»,, cc’’eesstt--
àà--ddiirree ssaannss ppaasssseerr ppaarr llee SSSSAASS mmaaiiss eenn uuttiilliissaanntt lleess vvooiieess hhaabbiittuueelllleess sseerrvvaanntt àà eennvvooyyeerr uunn mmeessssaaggee ddee
ddééttrreessssee –– VVHHFF –– oouu ppaarr ttoouutt aauuttrree mmooyyeenn,, nnoottaammmmeenntt llee ttéélléépphhoonnee ppoorrttaabbllee ppaarr ssoouuccii ddee ddiissccrrééttiioonn.. EElllleess
ppeeuuvveenntt aaiinnssii êêttrree rréécceeppttiioonnnnééeess ppaarr ll’’oorrggaanniissmmee ccoommppéétteenntt aavvooiissiinnaanntt llaa zzoonnee ddee mmeennaaccee qquuii rreettrraannssmmeettttrraa
iimmmmééddiiaatteemmeenntt ll’’iinnffoorrmmaattiioonn aauu CCRROOSSSS GGrriiss NNeezz.. EEnnffiinn,, lleess aauuttoorriittééss dduu ppaavviilllloonn dd’’uunn nnaavviirree ééttrraannggeerr
iinnffoorrmmeenntt llee CCRROOSSSS GGrriiss NNeezz ssii lleeuurr nnaavviirree eesstt eenn hhaauuttee mmeerr,, mmaaiiss ddaannss uunnee zzoonnee rreellaattiivveemmeenntt pprroocchhee ddeess
tteerrrriittooiirreess ffrraannççaaiiss,, oouu ss’’iill eesstt eenn mmeerr tteerrrriittoorriiaallee ffrraannççaaiissee oouu eennccoorree ss’’iill eesstt ddaannss uunn ppoorrtt ffrraannççaaiiss.. CCeess
aauuttoorriittééss ppeeuuvveenntt ééggaalleemmeenntt ccoonnttaacctteerr llee CCRROOSSSS oouu cceennttrree ééqquuiivvaalleenntt oouuttrree--mmeerr ccoommppéétteenntt ppoouurr llaa zzoonnee ooùù
eesstt ssiittuuéé llee nnaavviirree mmeennaaccéé.. LL’’aalleerrttee ddooiitt êêttrree ttrraaiittééee ddee llaa mmêêmmee ffaaççoonn qquuee ssii eellllee ééttaaiitt rreeççuuee vviiaa llee SSSSAASS..
DDèèss rréécceeppttiioonn ddee ll’’aalleerrttee dd’’uunn nnaavviirree eenn mmeerr,, llee CCRROOSSSS GGrriiss NNeezz iinnffoorrmmee117722
,, aauu nniivveeaauu cceennttrraall,, llee HHFFDD
dduu mmiinniissttèèrree ddeess ttrraannssppoorrttss eett llee SSGG MMeerr,, oouu àà ddééffaauutt llee CCIICCAADDMMEERR117733
.. LLee SSGG MMeerr ddooiitt rrééppeerrccuutteerr ll’’aalleerrttee
vveerrss llee SSGGDDNN,, aaiinnssii qquuee vveerrss llee ccaabbiinneett dduu PPrreemmiieerr mmiinniissttrree.. PPaarraallllèèlleemmeenntt àà cceellaa,, iill ddooiitt ddeemmaannddeerr aauu
CCIICCAADDMMEERR ddee rrééddiiggeerr uunn mmeessssaaggee ppoouurr eenn iinnffoorrmmeerr lleess mmiinniissttèèrreess ccoonncceerrnnééss.. LLee HHFFDD dduu mmiinniissttèèrree ddeess
ttrraannssppoorrttss,, ppoouurr ssaa ppaarrtt,, ddooiitt iinnffoorrmmeerr ooffffiicciieelllleemmeenntt llaa ccoommppaaggnniiee mmaarriittiimmee.. IIll eesstt àà nnootteerr qquu’’uunnee ffooiiss
ll’’aalleerrttee éémmiissee,, uunnee pprrooccéédduurree ddee lleevvééee ddee ddoouuttee eesstt eennggaaggééee vviiaa llee CCSSOO ccoonnttrraaccttuueell dduu nnaavviirree.. CCeelluuii--ccii tteennttee
170 Sur ces deux derniers éléments, la définition fait référence aux points B/4.14 à B/4.16 du Code ISPS.
171 Cf supra 2.1.1.5 L’instruction n° 413, page 30.
172 Cf supra 2.1.1.5 L’instruction n° 413, page 30.
173 Centre interministériel de coordination d’aide à la décision MER. Il dépend de l’Etat Major de la marine nationale.
48
ddee ccoonnttaacctteerr llee nnaavviirree ssoouuss pprréétteexxttee dd’’uunn mmeessssaaggee ddee rroouuttiinnee,, eenn uuttiilliissaanntt,, ppaarr eexxeemmppllee,, uunn ccooddee ééttaabbllii eennttrree
eeuuxx aauu pprrééaallaabbllee.. EEnn ll’’aabbsseennccee ddee rrééppoonnssee,, iill ffaauutt ccoonnssiiddéérreerr qquuee ll’’aaccttee ddee vviioolleennccee eesstt eenn ttrraaiinn dd’’êêttrree
ppeerrppééttrréé ((ppaarraaggrraapphhee 44..22..22,, MMSSCC//CCiirrcc.. 11007733)).. SSii llaa ccoommppaaggnniiee ccoonnffiirrmmee aauu HHFFDD dduu mmiinniissttèèrree ddeess ttrraannssppoorrttss
qquu’’iill ss’’aaggiitt dd’’uunnee ffaauussssee aalleerrttee,, ccee ddeerrnniieerr ddooiitt eenn iinnffoorrmmeerr llee CCRROOSSSS GGrriiss NNeezz qquuii,, àà ssoonn ttoouurr,, ddooiitt
iimmmmééddiiaatteemmeenntt pprréévveenniirr ttoouuss cceeuuxx qquu’’iill aa ddééjjàà ccoonnttaaccttééss.. SSii ll’’aalleerrttee ss’’aavvèèrree ffoonnddééee,, llee HHFFDD dduu mmiinniissttèèrree ddeess
ttrraannssppoorrttss ddooiitt eenn iinnffoorrmmeerr llee CCoommmmaannddaanntt ddee llaa zzoonnee mmaarriittiimmee AAttllaannttiiqquuee aauu ttiittrree dduu ccoonnttrrôôllee nnaavvaall aaiinnssii qquuee
llee rreepprréésseennttaanntt ppeerrmmaanneenntt ffrraannççaaiiss aauupprrèèss ddee ll’’EEttaatt rriivveerraaiinn,, ssii llee nnaavviirree eesstt eenn mmeerr tteerrrriittoorriiaallee ééttrraannggèèrree.. IIll
ddooiitt ééggaalleemmeenntt ddoonnnneerr ll’’oorrddrree aauu CCRROOSSSS GGrriiss NNeezz dd’’iinnffoorrmmeerr llee MMRRCCCC ééttrraannggeerr ccoommppéétteenntt ppoouurr llaa zzoonnee ooùù ssee
ttrroouuvvee llee nnaavviirree..
AAuu nniivveeaauu tteerrrriittoorriiaall eett ssii llee nnaavviirree eesstt eenn zzoonnee SSAARR117744
ffrraannççaaiissee,, llee CCRROOSSSS ddooiitt pprréévveenniirr llee PPRREEMMAARR
oouu llee DDGG//CCOOMMAARR oouuttrree--mmeerr aaiinnssii qquuee llee CCRROOSSSS oouu llee cceennttrree ééqquuiivvaalleenntt oouuttrree--mmeerr llee pplluuss pprroocchhee ddee ll’’iinncciiddeenntt..
SSii llaa ssiittuuaattiioonn dduu nnaavviirree ppeeuutt aavvooiirr ddeess rrééppeerrccuussssiioonnss tteerrrreessttrreess –– ss’’iill eesstt pprroocchhee ddeess ccôôtteess ffrraannççaaiisseess ––,, llee
PPRREEMMAARR oouu llee DDGG//CCOOMMAARR aavveerrttiitt àà ssoonn ttoouurr llee pprrééffeett ddee zzoonnee ddee ddééffeennssee,, oouu ll’’aauuttoorriittéé ééqquuiivvaalleennttee oouuttrree--
mmeerr.. CCee ddeerrnniieerr pprréévviieenntt eennssuuiittee llee pprrééffeett ddee ddééppaarrtteemmeenntt ssuusscceeppttiibbllee dd’’êêttrree ddééssiiggnnéé ccoommmmee aauuttoorriittéé llooccaallee
cchhaarrggééee ddee llaa ddiirreeccttiioonn ddeess ooppéérraattiioonnss àà tteerrrree.. QQuuaanntt aauu CCRROOSSSS oouu aauu cceennttrree ééqquuiivvaalleenntt dd’’oouuttrree--mmeerr pprroocchhee
ddee ll’’iinncciiddeenntt,, iill ffoouurrnniitt aauu PPRREEMMAARR,, oouu aauu DDGG//CCOOMMAARR,, lleess iinnffoorrmmaattiioonnss nnéécceessssaaiirreess àà llaa ggeessttiioonn ddee llaa mmeennaaccee
eett qquuii ssoonntt ccoonntteennuueess ddaannss llaa cciirrccuullaaiirree MMSSCC//CCiirrcc.. 11007733,, ppaarraaggrraapphheess 44..22..11 eett 44..22..22.. IIll ppeeuutt ééggaalleemmeenntt
ssoolllliicciitteerr lleess uunniittééss ddee ssaauuvveettaaggeess qquuaalliiffiiééeess ppoouurr cceettttee ooppéérraattiioonn,, ssaacchhaanntt qquuee lleeuurr iinntteerrvveennttiioonn ddééppeenndd
uunniiqquueemmeenntt ddee llaa ddéécciissiioonn ddee ll’’«« aauuttoorriittéé rreessppoonnssaabbllee ddee ll’’ooppéérraattiioonn »» ((ppaarraaggrraapphhee 44..33..33,, MMSSCC//CCiirrcc.. 11007733))..
SSii llee nnaavviirree nn’’eesstt ppaass ddaannss uunnee zzoonnee SSAARR ffrraannççaaiissee,, iill ccoonnvviieenntt ddee pprréévveenniirr aauu nniivveeaauu tteerrrriittoorriiaall,, llee
ccoommmmaannddaanntt ddee zzoonnee mmaarriittiimmee eett llee MMRRCCCC ééttrraannggeerr ccoommppéétteenntt àà cceett eennddrrooiitt.. EEnnffiinn,, ccoonnffoorrmméémmeenntt àà llaa rrèèggllee
XXII--22//66..66 ddee llaa CCoonnvveennttiioonn SSOOLLAASS,, ll’’EEttaatt dduu ppaavviilllloonn ddooiitt iimmmmééddiiaatteemmeenntt iinnffoorrmmeerr ll’’EEttaatt oouu lleess EEttaattss
ééttrraannggeerr((ss)) rriivveerraaiinn((ss)) ddee llaa zzoonnee dd’’aalleerrttee,, qquuii eesstt//ssoonntt ddèèss lloorrss iimmpplliiqquuéé((ss)) ddaannss llaa ccrriissee.. LL’’iinniittiiaattiivvee ddee cceettttee
ddéécciissiioonn ppoolliittiiqquuee ddééppeenndd dduu ccaabbiinneett dduu PPrreemmiieerr mmiinniissttrree ccaarr eellllee nnee ppeeuutt êêttrree qquuee ggoouuvveerrnneemmeennttaallee..
SSii ll’’aalleerrttee pprroovviieenntt dd’’uunn nnaavviirree ddaannss uunn ppoorrtt ffrraannççaaiiss117755
,, llaa pprrooccéédduurree rreessttee sseennssiibblleemmeenntt llaa mmêêmmee ssii ccee
nn’’eesstt qquuee llee CCRROOSSSS GGrriiss NNeezz ddooiitt pprréévveenniirr,, ddèèss rréécceeppttiioonn ddee ll’’aalleerrttee,, eett ccee aauu mmêêmmee ttiittrree qquuee llee SSGG MMeerr eett llee
HHFFDD dduu mmiinniissttèèrree ddeess ttrraannssppoorrttss,, llaa CCaappiittaaiinneerriiee dduu ppoorrtt ccoonncceerrnnéé oouu,, àà ddééffaauutt,, llaa ppeerrmmaanneennccee mmiissee eenn ppllaaccee
ppaarr «« ll’’aauuttoorriittéé iinnvveessttiiee dduu ppoouuvvooiirr ddee ppoolliiccee ppoorrttuuaaiirree »»,, àà mmooiinnss qquu’’eellllee nn’’eenn ssooiitt ddééjjàà iinnffoorrmmééee.. LLaa
CCaappiittaaiinneerriiee,, oouu llaa ppeerrmmaanneennccee,, pprréévviieennddrraa àà ssoonn ttoouurr llee pprrééffeett ddee ddééppaarrtteemmeenntt oouu llee rreepprréésseennttaanntt ddee ll’’EEttaatt
ddaannss llaa ccoolllleeccttiivviittéé dd’’oouuttrree--mmeerr.. IIll iinnccaarrnnee ll’’aauuttoorriittéé ccoommppéétteennttee ppoouurr mmeettttrree eenn œœuuvvrree lleess mmeessuurreess
dd’’iinntteerrvveennttiioonn eett ccoommmmaannddee lleess ffoorrcceess ddee ssûûrreettéé,, cceess ffoonnccttiioonnss ééttaanntt ddééffiinniieess ddaannss llee ppaarraaggrraapphhee 44..11..11,,
MMSSCC//CCiirrcc.. 11007733.. LLaa CCaappiittaaiinneerriiee,, oouu llaa ppeerrmmaanneennccee,, iinnffoorrmmeerraa ppaarreeiilllleemmeenntt llee sseerrvviiccee ddee ppoolliiccee oouu ddee
ggeennddaarrmmeerriiee ccoommppéétteenntt ddaannss llee ppoorrtt,, llee PPRREEMMAARR,, oouu llee DDGG//CCOOMMAARR dd’’oouuttrree--mmeerr,, llee CCRROOSSSS oouu llee cceennttrree
ééqquuiivvaalleenntt oouuttrree--mmeerr llee pplluuss pprroocchhee dduu lliieeuu ddee ll’’aalleerrttee,, llaa ccoommppaaggnniiee oouu ssoonn rreepprréésseennttaanntt llooccaall,, llee PPFFSSOO,, vvooiirree
174 Search And Rescue ; au niveau international, l’appellation la plus employée est Sea Rescue Region (SSR).
175 Cf supra 2.1.1.5 L’instruction n° 413, page 30, fiches n°6 et n°7.
49
ll’’aaggeenntt ddee ssûûrreettéé ppoorrttuuaaiirree,, aaiinnssii qquuee ttoouuttee aauuttoorriittéé oouu ppeerrssoonnnnee pprréévvuuee ppaarr llee ppllaann ddee ssûûrreettéé ddee ll’’iinnssttaallllaattiioonn
ppoorrttuuaaiirree eett//oouu ppaarr llee ppllaann ddee ssûûrreettéé ppoorrttuuaaiirree..
LL’’aaccttiioonn ccoonnccrrèèttee qquuii ssuuiitt uunnee aalleerrttee aavvéérrééee nnee ddééppeenndd pplluuss ddeess pprreessccrriippttiioonnss IISSPPSS mmaaiiss ddee PPiirraattee--mmeerr
eenn FFrraannccee.. CCee ppllaann ggoouuvveerrnneemmeennttaall rreellèèvvee ddee llaa ccoommppéétteennccee dduu PPRREEMMAARR eenn mmeerr.. TToouutteeffooiiss,, ssii llee nnaavviirree
ccoonncceerrnnéé eesstt ssiittuuéé ddaannss uunn ppoorrtt ffrraannççaaiiss,, llee pprrééffeett ddee ddééppaarrtteemmeenntt,, oouu llee rreepprréésseennttaanntt ddee ll’’EEttaatt ddaannss llaa
ccoolllleeccttiivviittéé dd’’oouuttrree--mmeerr,, eesstt ccoommppéétteenntt aauu nniivveeaauu ppoorrttuuaaiirree eett eesstt ppllaaccéé àà ssoonn ttoouurr ssoouuss ll’’aauuttoorriittéé ddee llaa cceelllluullee
iinntteerrmmiinniissttéérriieellllee ddee ccrriissee.. DDaannss ccee ccaass,, llee PPRREEMMAARR,, oouu llee DDGG//CCOOMMAARR oouuttrree--mmeerr,, ppeeuuvveenntt ss’’aappppuuyyeerr ssuurr llee
CCRROOSSSS,, oouu llee cceennttrree ééqquuiivvaalleenntt oouuttrree--mmeerr,, ggééooggrraapphhiiqquueemmeenntt ccoommppéétteenntt.. CCee ddeerrnniieerr ppeeuutt,, ssii bbeessooiinn eesstt,,
oorrggaanniisseerr ll’’aaccttiioonn ddeess uunniittééss ddee ssaauuvveettaaggee.. SSiinnoonn,, ppoouurr ccee qquuii eesstt ddee llaa lluuttttee aannttiitteerrrroorriissttee «« aaccttiivvee »»,, ccee ssoonntt
lleess uunniittééss dd’’iinntteerrvveennttiioonn qquuii aaggiisssseenntt,, àà ssaavvooiirr nnoottaammmmeenntt llee GGIIGGNN117766
eett lleess ccoommmmaannddooss mmaarriinnee117777
.. EEnnffiinn,, dd’’uunn
ppooiinntt ddee vvuuee pplluuss gglloobbaall,, iill ccoonnvviieenntt dd’’oobbsseerrvveerr qquuee llaa mmaarriinnee nnaattiioonnaallee,, ddaannss ssoonn eennsseemmbbllee,, jjoouuee uunn rrôôllee
ssiiggnniiffiiccaattiiff ddaannss llaa pprrootteeccttiioonn dduu lliittttoorraall ffrraannççaaiiss àà ttrraavveerrss llee ccoonncceepptt ddee «« ssaauuvveeggaarrddee mmaarriittiimmee »» qquu’’eellllee
ddéévveellooppppee ddeeppuuiiss ttrrooiiss aannss117788
.. EEllllee aa nnoottaammmmeenntt ttrraavvaaiilllléé àà llaa mmiissee aauu ppooiinntt dduu ssyyssttèèmmee ddee ssuurrvveeiillllaannccee
SSPPAATTIIOONNAAVV117799
eenn rreellaattiioonn aavveecc llaa ddoouuaannee eett lleess AAFFFFMMAARR..
LLeess iinnssppeecctteeuurrss ddeess cceennttrreess ddee ssééccuurriittéé ddeess nnaavviirreess ((CCSSNN))118800
ssoonntt ééggaalleemmeenntt iimmpplliiqquuééss aauu nniivveeaauu ddeess
ccoonnttrrôôlleess ddeess mmeessuurreess IISSPPSS aalloorrss qquu’’àà ll’’oorriiggiinnee,, iillss nnee ffaaiissaaiieenntt aapppplliiqquueerr qquuee llaa ccoonnvveennttiioonn SSOOLLAASS ssuurr llaa
ssééccuurriittéé mmaarriittiimmee.. IIllss oonntt dduu ssuuiivvrree uunnee ffoorrmmaattiioonn ppoouurr êêttrree hhaabbiilliittéé IISSPPSS eett ppeeuuvveenntt,, lloorrss ddee lleeuurr vviissiittee ddee
ccoonnttrrôôllee,, ccoonnssuulltteerr ll’’iinnttééggrraalliittéé dduu SSSSPP,, mmêêmmee lleess ppaarrttiieess ccoonnffiiddeennttiieelllleess.. TToouutteeffooiiss,, llee CCaappiittaaiinnee nnee ddooiitt lleess
lleeuurr mmoonnttrreerr qquu’’aapprrèèss aavvooiirr oobbtteennuu ll’’aapppprroobbaattiioonn ééccrriittee ddee ll’’EEttaatt dduu ppaavviilllloonn.. LLeess iinnssppeecctteeuurrss ddeess CCSSNN
176 Groupe d’Intervention de la Gendarmerie Nationale créé en 1975.
177 Au nombre de cinq – Commandos Hubert (action sous-marine), Jaubert (assaut), Trepel (assaut), Penfentenyo
(reconnaissance) et De Montfort (appui et destruction à distance) –, ils sont également dénommés les « Bérets verts ». Ils
interviennent pour le COS – Commandement des opérations spéciales créé en 1992 et regroupant 2 000 militaires. Le
COS est leur employeur majoritaire (environ 80% des interventions) mais l’Etat major de la marine fait aussi appel à eux
pour des missions de service public (arraisonnement de bâtiments en mer, contrôle du trafic maritime, sauvetage en mer).
Site du GIGN : http://www.gign.org/unites-francaises/cos.phpp –. Seuls deux commandos marine sont particulièrement
spécialisés dans la lutte antiterroriste maritime. Le premier est le commando d’action sous-marine (CASM) Hubert. Basé
dans le port du Canier sur la presqu’île de Saint Mandrier, dans le Var, il date du 30 mars 1953. Site de l’association Net
Marine qui développe l’information militaire maritime française : http://www.netmarine.net/forces/commando/hubert/.
Composé d’une cinquantaine de nageurs de combat brevetés, le CASM Hubert dispose d’une compagnie de soutien et
d’une compagnie opérationnelle subdivisée en quatre sections, dont la section B, spécialisée dans le contre terrorisme
maritime. La section B travaille en étroite collaboration avec l’escouade de contre-terrorisme et de libération d’otages
(ECTLO) du commando Jaubert. Basé à Lorient, l’ECTLO Jaubert est issue de la scission du Groupe de combat en milieu
clos (GCMC) suite à la réforme Commando 2001, l’autre partie ayant intégré le groupe B du commando Hubert. Elle
compte 17 éléments et chacun a une spécialité bien déterminée, allant de l’armement et des munitions à la démolition et à
la ciblerie, en passant entre autre par les renseignements, la progression individuelle et les effets spéciaux. Avec le GIGN,
ces unités d’élite procèdent à des exercices antiterroristes en mer : dans l’Océan Atlantique, il s’agit de l’exercice Armor et
en Méditerranée, de l’exercice Estérel.
178 L’origine de ce concept date de l’échouement, dans la nuit du 17 février 2001, du navire East Sea, avec à son bord 900
réfugiés kurdes sur la plage de Boulouris, près de Saint-Raphaël.
179 Système de surveillance des espaces sous juridiction nationale et des approches maritimes. Ce programme de
surveillance radar a une portée théorique de 24 milles marins, soit plus de 44 km. Il permet le suivi et le positionnement
des navires sur la zone de surveillance en temps réel. Les informations (nom et type du navire, son n° OMI, la route suivie,
le type et le poids des marchandises, etc) sont fournies par le réseau de sémaphores en place le long des côtes et il ne
concerne que la Méditerranée actuellement. Les navires sont obligés de répondre et les autres sémaphores ne
redemandent ces détails qu’en cas de discontinuité au niveau de la réception de l’écho (informations obtenues lors du
stage au CROSSMED en avril 2005).
180 Ils interviennent dans le cadre de la directive du Conseil européen n° 95/21/CE du 19 juin 1995 concernant
l’application aux navires faisant escale dans la Communauté européenne ou dans les eaux relevant de la juridiction des
Etats membres, des normes internationales relatives à la sécurité maritime, à la prévention de la pollution et aux
conditions de vie à bord des navires. Informations obtenues lors d’un entretien au CSN de Marseille le lundi 4 juillet 2005
avec Serge Heyraud, inspecteur habilité ISPS.
50
pprrooccèèddeenntt ddee llaa mmêêmmee ffaaççoonn qquuee ppoouurr uunn ccoonnttrrôôllee PPaarriiss MMOOUU118811
:: ss’’iill ttrroouuvvee uunn ddyyssffoonnccttiioonnnneemmeenntt aauu nniivveeaauu ddee
llaa ssûûrreettéé,, iillss iinncclluurroonntt ddaannss lleeuurr rraappppoorrtt uunnee ddééffiicciieennccee,, ssaacchhaanntt qquu’’uunnee sseeuullee aannnnoottaattiioonn ddee llaa ssoorrttee ppeeuutt
eennttrraaîînneerr ll’’iimmmmoobbiilliissaattiioonn dduu nnaavviirree.. IIllss ddooiivveenntt ddeemmaannddeerr qquueell ttyyppee dd’’eexxeerrcciiccee oonntt ééttéé eeffffeeccttuuééss,, qquueell eenn aa
ééttéé llee rrééssuullttaatt –– ppoossiittiiff oouu ssii ddeess pprroobbllèèmmeess ssoonntt aappppaarruuss ––,, qquuii aa ppaarrttiicciippéé –– llee bbuutt ééttaanntt ddee ss’’aassssuurreerr qquuee ccee
nnee ssoonntt ppaass ttoouujjoouurrss lleess mmêêmmeess qquuii ss’’eennttrraaîînneenntt ssiinnoonn lleess eexxeerrcciicceess ppeerrddeenntt ddee lleeuurr iinnttéérrêêtt ––.. EEnn ccaass ddee ddoouuttee
àà pprrooppooss dd’’uunn nnaavviirree,, llee CCoommmmaannddaanntt dd’’uunn ppoorrtt ppeeuutt lleeuurr ddeemmaannddeerr ddee mmoonntteerr àà bboorrdd ppoouurr vvéérriiffiieerr llaa ccaappaacciittéé
ddee ll’’ééqquuiippaaggee àà ggéérreerr ll’’IISSPPSS ppuuiiss ddee ffaaiirree uunn rraappppoorrtt ssuurr lleeuurr vviissiittee..
IIll eesstt àà nnootteerr eennffiinn qquuee ll’’aaddmmiinniissttrraattiioonn ffrraannççaaiissee aa pprrooccééddéé àà ddeess rreeccrruutteemmeennttss ccoonnssééccuuttiiffss aauuxx
nnoouuvveelllleess mmeessuurreess ddee ssûûrreettéé eenn vviigguueeuurr118822
.. AAuu ccoouurrss dduu CCoonnsseeiill iinntteerrmmiinniissttéérriieell ddee llaa mmeerr qquuii ss’’eesstt tteennuu eenn
aavvrriill 22000044,, iill aa ééttéé ddéécciiddéé qquuee 4400 ppoosstteess ssuupppplléémmeennttaaiirreess dd’’ooffffiicciieerrss ddee ppoorrtt eett dd’’ooffffiicciieerrss ddee ppoorrttss
aaddjjooiinnttss118833
ddeevvaaiieenntt êêttrree ccrrééééss.. EEnn aapppplliiccaattiioonn ddee cceettttee ddéécciissiioonn,, 1155 ppoosstteess oonntt ééttéé ppoouurrvvuuss eenn 22000044 eett 1155
aauuttrreess iinnssccrriittss ddaannss llee pprroojjeett ddee llooii ddee ffiinnaanncceess ppoouurr 22000055..
PPaarr aaiilllleeuurrss,, ll’’iinnssppeeccttiioonn ggéénnéérraallee ddee ll’’aaddmmiinniissttrraattiioonn,, ddee llaa ppoolliiccee nnaattiioonnaallee eett ddeess ffiinnaanncceess,, eett llee
ccoonnsseeiill ggéénnéérraall ddeess ppoonnttss eett cchhaauussssééeess,, oonntt éémmiiss eenn 22000044 uunnee pprreemmiièèrree eessttiimmaattiioonn ssuurr lleess ccooûûttss ddee mmiissee eenn
œœuuvvrree ddee ll’’IISSPPSS ddaannss lleess ppoorrttss qquuii ss’’éélleevvaaiitt àà 111111 mmiilllliioonnss dd’’eeuurrooss eenn iinnvveessttiisssseemmeenntt eett àà 6600 mmiilllliioonnss dd’’eeuurrooss eenn
ffoonnccttiioonnnneemmeenntt.. CCeess cchhiiffffrreess ssee ssoonntt rréévvééllééss aasssseezz pprroocchheess ddee cceeuuxx iinncclluuss ddaannss llee rraappppoorrtt dd’’eexxppeerrttiissee ddee jjuuiinn
22000044,, àà ssaavvooiirr 110000 mmiilllliioonnss dd’’eeuurrooss eenn iinnvveessttiisssseemmeenntt eett 6633,,33 mmiilllliioonnss ppoouurr llee ffoonnccttiioonnnneemmeenntt.. LLaa qquueessttiioonn dduu
ffiinnaanncceemmeenntt nn’’eesstt ppaass eennccoorree ddééffiinniittiivveemmeenntt ééttaabblliiee ccaarr iill eesstt iimmppéérraattiiff ddee nnee ppaass ééttaabblliirr ddee ddiissttoorrssiioonn ddee
ccoonnccuurrrreennccee eennttrree lleess ppoorrttss eeuurrooppééeennss ccoommmmee llee ssoouulliiggnnee llee ppooiinntt 1155 dduu rrèègglleemmeenntt ((CCEE)) nn°°772255//22000044..
TToouutteeffooiiss,, llaa rrééppaarrttiittiioonn ddeevvrraaiitt êêttrree tteellllee qquu’’aannnnoonnccééee ddaannss llee pprroojjeett ddee llooii ddee ffiinnaanncceess 22000055 :: uunnee ppaarrttiiee
ddeevvrraaiitt êêttrree ffiinnaannccééee ppaarr llaa CCoommmmiissssiioonn eeuurrooppééeennnnee ;; ll’’EEttaatt ddeevvrraaiitt eennssuuiittee pprreennddrree eenn cchhaarrggee lleess ddééppeennsseess
rreelleevvaanntt ssttrriicctteemmeenntt ddeess eennggaaggeemmeennttss iinntteerrnnaattiioonnaauuxx pprriiss ppaarr lluuii 118844
«« àà ttiittrree ppeerrmmaanneenntt eett ddaannss ll’’iinnttéérrêêtt
ggéénnéérraall »» ddaannss llaa mmeessuurree ooùù llaa ssûûrreettéé eesstt uunnee mmiissssiioonn rrééggaalliieennnnee ddee ll’’EEttaatt,, ccee qquuii eesstt eessttiimméé àà 2299 mmiilllliioonnss
dd’’eeuurrooss eenn iinnvveessttiisssseemmeenntt eett 2255 mmiilllliioonnss dd’’eeuurrooss eenn ffoonnccttiioonnnneemmeenntt;; eennffiinn,, llee ffiinnaanncceemmeenntt ddeess mmeessuurreess ddee
ccoonnttrrôôllee ddeess ssiitteess118855
,, qquuii ssoonntt ééggaalleemmeenntt pprrooffiittaabblleess dd’’uunn ppooiinntt ddee vvuuee ssééccuurriittaaiirree,, rreesstteerroonntt àà llaa cchhaarrggee ddeess
ooppéérraatteeuurrss pprriivvééss.. CCeess ccooûûttss ssoonntt éévvaalluuééss àà 6600%% ddeess iinnvveessttiisssseemmeennttss eett 6644%% dduu ffoonnccttiioonnnneemmeenntt..
LLee pprroojjeett ddee llooii pprréévvooiitt ééggaalleemmeenntt ll’’iinnssttaauurraattiioonn dd’’uunnee ttaaxxee ppoorrttuuaaiirree ssuurr lleess ppaassssaaggeerrss ddeess ffeerrrriieess eett
lleess ccrrooiissiiéérriisstteess.. PPrroovviissooiirree,, ssaa dduurrééee ddee vviiee eesstt eessttiimmééee àà ttrrooiiss aannss,, llee tteemmppss ddee rraasssseemmbblleerr lleess ffoonnddss
nnéécceessssaaiirreess.. LLaa pprrooppoossiittiioonn ttaabbllee ssuurr 22 eeuurrooss ppaarr ppaassssaaggeerr ffeerrrryy ppiiééttoonn eett 55 eeuurrooss ppoouurr lleess vvééhhiiccuulleess.. CCeettttee
ttaaxxee sseerraaiitt rreevveerrssééee àà ll’’EEttaatt qquuii ll’’iinnjjeecctteerraaiitt eenn rreettoouurr ddaannss llee ffiinnaanncceemmeenntt ddee llaa ssûûrreettéé ppoorrttuuaaiirree..
181 Mémorandum de Paris.
182 Site du Sénat : http://www.senat.fr/rap/a04-076-20/a04-076-2016.html.
183 Il est à noter qu’ils n’ont pas la qualité d’officier ou d’agent de police judiciaire.
184 Celles-ci englobent les dépenses relatives aux PFSA et aux PFSP, à la formation et à la rémunération des PFSO, aux
équipements de contrôle des conteneurs utilisés essentiellement par la douane, à savoir les scanners et aux contrôles
sûreté des passagers.
185 Il s’agit entre autre de la pose des clôtures, de l’organisation et de la gestion du gardiennage, de l’accroissement du rôle
des officiers de port.
51
22..22..22.. AAuu nniivveeaauu llooccaall
LLee pprrééffeett ddee ddééppaarrtteemmeenntt aa uunnee ccoommppéétteennccee eenn mmaattiièèrree ddee ssûûrreettéé ppoorrttuuaaiirree –– ssuurr lleess aaccttiivviittééss
ppoorrttuuaaiirreess eett lleess ppllaannss dd’’eeaauu ddaannss lleess lliimmiitteess aaddmmiinniissttrraattiivveess dduu ppoorrtt –– dduu ffaaiitt qquuee llee CCooddee IISSPPSS ss’’aapppplliiqquuee
ééggaalleemmeenntt aauuxx iinnssttaallllaattiioonnss ppoorrttuuaaiirreess.. PPoouurr lleess BBoouucchheess dduu RRhhôônnee,, iill ss’’aaggiitt aaccttuueelllleemmeenntt ddee CChhrriissttiiaann
FFrréémmoonntt.. IIll eesstt ééggaalleemmeenntt pprrééffeett ddee llaa rrééggiioonn PPrroovveennccee AAllppeess CCôôttee dd’’AAzzuurr ((PPAACCAA)) eett pprrééffeett ddee llaa zzoonnee ddee
ddééffeennssee SSuudd118866
.. IIll aa nnoottaammmmeenntt ddiilliiggeennttéé uunn eexxeerrcciiccee IISSPPSS aauu PPAAMM eenn nnoovveemmbbrree 22000044118877
,, ssooiitt àà ppeeiinnee
qquueellqquueess mmooiiss aapprrèèss ssaa pprriissee ddee ffoonnccttiioonn.. CCeettttee iinniittiiaattiivvee aa rreeggrroouuppéé lleess ffoorrcceess ddee ppoolliiccee,, llaa ddoouuaannee,, lleess
aaffffaaiirreess mmaarriittiimmeess eett lleess sseerrvviicceess ddee ssééccuurriittéé dduu PPAAMM,, rraasssseemmbbllaanntt aaiinnssii qquueellqquueess 113300 ppeerrssoonnnneess.. IIll ss’’aaggiissssaaiitt
ddee llaa pprreemmiièèrree ccoooorrddiinnaattiioonn dd’’uunnee tteellllee eennvveerrgguurree.. LLee TTaarriiqq IIbbnn ZZiiyyaadd,, eenn pprroovveennaannccee dd’’AAllggeerr,, aa ffaaiitt ll’’oobbjjeett
dd’’uunnee iinnssppeeccttiioonn aapppprrooffoonnddiiee àà ssoonn aarrrriivvééee aauu ppoorrtt eett aavvaanntt ddee rreeppaarrttiirr.. AAuu ttoottaall,, 552200 ppeerrssoonnnneess eett 221111
vvééhhiiccuulleess oonntt aaiinnssii ééttéé ccoonnttrrôôllééss.. LLee rrééssuullttaatt ddee ll’’ooppéérraattiioonn aa ééttéé uunnee ssaaiissiiee ddee cciiggaarreetttteess eett ll’’iinntteerrppeellllaattiioonn
ddee ttrrooiiss ppaassssaaggeerrss ssaannss ppaappiieerr dd’’iiddeennttiittéé..
LLee pprrééffeett mmaarriittiimmee,, qquuaanntt àà lluuii,, eesstt llee rreepprréésseennttaanntt ddee ll’’EEttaatt eenn mmeerr,, dduu PPrreemmiieerr mmiinniissttrree eett ddee
cchhaaccuunn ddeess mmiinniissttrreess ((aarrttiiccllee 11eerr
dduu ddééccrreett nn°° 22000044--111122 dduu 66 fféévvrriieerr 22000044))118888
.. CCeett aarrttiiccllee pprréécciissee ééggaalleemmeenntt
qquuee ssoonn aauuttoorriittéé ss’’eexxeerrccee «« àà ppaarrttiirr ddee llaa llaaiissssee ddee bbaassssee mmeerr,, ssaauuff ddaannss lleess ppoorrttss àà ll’’iinnttéérriieeuurr ddee lleeuurrss lliimmiitteess
aaddmmiinniissttrraattiivveess eett ddaannss lleess eessttuuaaiirreess eenn ddeeççàà ddeess lliimmiitteess ttrraannssvveerrssaalleess ddee llaa mmeerr »».. IIll aa eenn cchhaarrggee lleess
aapppprroocchheess mmaarriittiimmeess ddeess ppoorrttss eett ccoooorrddoonnnnee ddeess aaddmmiinniissttrraattiioonnss ddee ll’’EEttaatt eenn mmeerr.. OOffffiicciieerr ggéénnéérraall ddee mmaarriinnee
((aarrttiiccllee 55)) eett ccoommmmaannddaanntt ddee zzoonnee mmaarriittiimmee ((aarrttiiccllee 66))118899
,, iill aa vvuu sseess ccoommppéétteenncceess ss’’ééllaarrggiirr ggrrââccee àà ccee tteexxttee..
DDaannss llaa mmeessuurree ooùù iill ddiissppoossee dd’’uunnee ddoouubbllee ccaassqquueettttee mmiilliittaaiirree eett cciivviillee,, iill aa uunnee ppeerrcceeppttiioonn gglloobbaallee ddee llaa
ddééffeennssee ddeess iinnttéérrêêttss nnaattiioonnaauuxx eenn mmeerr.. DDaannss ll’’ooppttiiqquuee ddee ll’’aaccttiioonn ddee ll’’EEttaatt eenn mmeerr119900
,, iill ppeeuutt ffaaiirree aappppeell aauussssii
bbiieenn àà llaa ddoouuaannee qquu’’àà llaa ggeennddaarrmmeerriiee mmaarriittiimmee oouu nnaattiioonnaallee,, aauuxx aaffffaaiirreess mmaarriittiimmeess oouu eennccoorree àà llaa mmaarriinnee
nnaattiioonnaallee.. IIll ddiirriiggee ppaarr aaiilllleeuurrss ddeess «« cceelllluulleess ddee ccoooorrddiinnaattiioonn ddee ll’’iinnffoorrmmaattiioonn mmaarriittiimmee »» rreeggrroouuppaanntt lleess
mmêêmmeess iinntteerrvveennaannttss.. IIll aa uunn rrôôllee ddee ssoouuttiieenn eett dd’’aappppuuii qquuaanntt aauuxx mmeessuurreess tteecchhnniiqquueess eett iinntteerrvviieennddrraa ssii llee ppoorrtt
rreeffuussee ll’’aaccccèèss àà uunn nnaavviirree oouu ss’’iill ll’’eexxppuullssee ppoouurr lluuii ttrroouuvveerr,, eenn lliiaaiissoonn aavveecc lleess aauuttoorriittééss ppoorrttuuaaiirreess,, uunnee zzoonnee ddee
mmoouuiillllaaggee.. EEnnffiinn,, iill oorrggaanniissee llaa vviissiittee eenn mmeerr ddeess iinnssppeecctteeuurrss hhaabbiilliittééss IISSPPSS vvuu pprrééccééddeemmmmeenntt aaiinnssii qquuee llaa
pprrootteeccttiioonn ddee cceettttee ééqquuiippee eett ddee ll’’eennvviirroonnnneemmeenntt iimmmmééddiiaatt dduu bbaatteeaauu..
22..33 LLeess nnaavviirreess//lleess aarrmmaatteeuurrss
PPoouurr ssee ccoonnffoorrmmeerr aauuxx eexxiiggeenncceess dduu CCooddee IISSPPSS,, lleess aarrmmaatteeuurrss oonntt dduu pprreennddrree uunn cceerrttaaiinn nnoommbbrree ddee
mmeessuurreess,, ddoonntt llaa nnoommiinnaattiioonn dd’’uunn aaggeenntt ddee ssûûrreettéé ddee llaa ccoommppaaggnniiee mmaarriittiimmee ((CCSSOO)) ppoouurr cchhaaqquuee nnaavviirree aaiinnssii qquuee
cceellllee dd’’uunn aaggeenntt cchhaarrggéé ddee llaa ssûûrreettéé àà bboorrdd ((SSSSOO)) eett lleeuurr ffoorrmmaattiioonn.. LLee pprreemmiieerr ddooiitt ss’’aassssuurreerr qquuee ll’’éévvaalluuaattiioonn
186 La zone de défense Sud comprend la région PACA, le Languedoc-Roussillon et la Corse.
187 Article paru dans Metro, Opération de contrôle au port, novembre 2004.
188 Publié au JO n° 32 du 7 février 2004, page 2616 texte n°4. Site de Legifrance :
http://www.legifrance.gouv.fr/WAspad/UnTexteDeJorf?numjo=PRMX0300220D.
189 Les fonctions d’un commandant de zone maritime sont notamment définies à l’article 3 du décret n° 74-968 du 22
novembre 1974 qui fixe l’organisation des commandements de zone maritime. Il est chargé, entre autre, du contrôle naval
déterminé par le décret n° 73-247 du 11 mars 1973.
190 Il est à noter que l’action de l’Etat en mer regroupe la lutte contre le terrorisme, contre le trafic de stupéfiants, contre
les pollutions, contre l’immigration illégale ainsi que le contrôle des pêches.
52
ddee ssûûrreettéé dduu nnaavviirree ((SSSSAA))119911
aa ééttéé mmeennééee àà bbiieenn eett qquuee llee nnaavviirree aa,, àà ssoonn bboorrdd,, uunn ppllaann ddee ssûûrreettéé ((SSSSPP))119922
aapppprroouuvvéé ppaarr ll’’aaddmmiinniissttrraattiioonn cchhaarrggééee ddee cceettttee ttââcchhee.. IIll eesstt àà nnootteerr qquuee ll’’éévvaalluuaattiioonn aauussssii bbiieenn qquuee llee ppllaann
ddooiivveenntt êêttrree rreemmiiss àà jjoouurr rréégguulliièèrreemmeenntt.. LLee SSSSOO ddooiitt ss’’aassssuurreerr ppoouurr ssaa ppaarrtt qquuee llee ppllaann ddee ssûûrreettéé eesstt
ccoorrrreecctteemmeenntt aapppplliiqquuéé àà bboorrdd eenn pprrooccééddaanntt àà ddeess eexxeerrcciicceess eett eenn sseennssiibbiilliissaanntt ll’’ééqquuiippaaggee aauuxx nnoouuvveelllleess
mmeessuurreess ddee ssûûrreettéé..
LLee SSSSPP ddooiitt nnoottaammmmeenntt eemmppêêcchheerr qquuee ddeess mmaarrcchhaannddiisseess iinntteerrddiitteess119933
nnee ssooiieenntt iinnttrroodduuiitteess àà bboorrdd,,
ll’’ééqquuiippaaggee ddeevvaanntt vveeiilllleerr àà ccee qquuee llaa ccaarrggaaiissoonn cchhaarrggééee ssooiitt ccoonnffoorrmmee aauu mmaanniiffeessttee.. MMaaiiss iill ddooiitt ééggaalleemmeenntt
iinnssppeecctteerr llee ccoonntteennuu ddeess aapppprroovviissiioonnnneemmeennttss eett ss’’aassssuurreerr ppaarreeiilllleemmeenntt qquu’’iill eesstt bbiieenn aannaalloogguuee àà llaa ccoommmmaannddee
aavvaanntt qquuee ddee ll’’aacccceepptteerr àà bboorrdd.. PPaarraallllèèlleemmeenntt àà cceellaa,, lleess ccoonnddiittiioonnss dd’’aaccccèèss àà bboorrdd ddooiivveenntt êêttrree rreennffoorrccééeess
aavveecc uunn pprreemmiieerr ccoonnttrrôôllee àà llaa ccoouuppééee,, qquuii ppeeuutt êêttrree eellllee--mmêêmmee ssééccuurriissééee ppaarr uunnee ppoorrttee eenn aacciieerr ggaarrddééee119944
..
LL’’uunnee ddeess mméétthhooddeess lleess pplluuss pprraattiiqquuééeess ccoonnssiissttee àà yy ppoosstteerr uunn mmaatteelloott qquuii ddooiitt ddeemmaannddeerr àà ttoouuttee ppeerrssoonnnnee
vvoouullaanntt mmoonntteerr àà bboorrdd dd’’iinnssccrriirree ssoonn iiddeennttiittéé,, ssoonn hheeuurree dd’’aarrrriivvééee eett ddee ddééppaarrtt ssuurr uunn rreeggiissttrree eett iill ddooiitt
ss’’aassssuurreerr qquu’’eellllee aa uunnee aauuttoorriissaattiioonn.. SSii llaa ppeerrssoonnnnee eenn qquueessttiioonn nn’’eesstt ppaass pprréévvuuee ssuurr llaa lliissttee ddeess vviissiitteeuurrss
aatttteenndduuss,, llee CCaappiittaaiinnee eenn eesstt iimmmmééddiiaatteemmeenntt iinnffoorrmméé eett ddoonnnnee ddeess iinnssttrruuccttiioonnss.. CCee ssyyssttèèmmee ppeerrmmeett ddee ssaavvooiirr
eenn ppeerrmmaanneennccee qquuii eesstt àà bboorrdd eett rraassssuurree lleess CCaappiittaaiinneess qquuii ssee ddééccllaarreenntt hheeuurreeuuxx ddééssoorrmmaaiiss ddee ppoouurrvvooiirr
iiddeennttiiffiieerr llaa ppeerrssoonnnnee qquu’’iillss vviieennnneenntt ddee ccrrooiisseerr ddaannss uunnee ccoouurrssiivvee..
DDee pplluuss,, uunn ppaannnneeaauu dd’’aavveerrttiisssseemmeenntt eesstt aappppoosséé eenn hhaauutt ddee ll’’éécchheellllee dd’’aaccccèèss aauu nnaavviirree eett iinnddiiqquuee
ccllaaiirreemmeenntt lleess nnoouuvveelllleess mmeessuurreess ddee ssûûrreettéé ;; ccoommmmee vvuu aauu ppoorrtt aauuttoonnoommee ddee MMaarrsseeiillllee lloorrss dd’’uunnee vviissiittee ddeess
iinnssttaallllaattiioonnss llee 11eerr
aaooûûtt 22000055 aavveecc uunn iinnssppeecctteeuurr dduu cceennttrree ddee ssééccuurriittéé ddeess nnaavviirreess,, iill ppeeuutt ppaarr eexxeemmppllee
iinnddiiqquueerr :: «« OOnnllyy aauutthhoorriizzeedd vviissiittoorrss sshhaallll bbee aalllloowweedd oonn bbooaarrdd »» oouu «« PPrroohhiibbiitteedd AAcccceessss :: AAnnyy ppeerrssoonn wwhhoo
wwaannttss ttoo bbooaarrdd wwiillll hhaavvee ttoo ddeecclliinnee iiddeennttiittyy ffoorr sshhiipp’’ss sseeccuurriittyy.. »» oouu eennccoorree «« TThhee wwaattcchhmmaann hhaass tthhee rriigghhtt ttoo
mmaakkee bbooddyy aanndd lluuggggaaggee sseeaarrcchheess aatt aannyy ttiimmee ttoo kkeeeepp tthhee sshhiipp’’ss sseeccuurriittyy.. TThhee MMaasstteerr »».. EEnn eeffffeett,, ll’’ééqquuiippaaggee
ppeeuutt eett ddooiitt vvéérriiffiieerr llee ccoonntteennuu ddeess bbaaggaaggeess ddee ttoouuttee ppeerrssoonnnnee ddééssiirreeuussee ddee mmoonntteerr àà bboorrdd.. IIll ppeeuutt
ééggaalleemmeenntt pprrooccééddeerr àà ddeess ffoouuiilllleess ccoorrppoorreelllleess,, ssooiitt àà ll’’aaiiddee dd’’uunn ddéétteecctteeuurr ddee mmééttaauuxx ppoorrttaattiiff,, ssooiitt ppaarr llee
bbiiaaiiss dd’’uunnee ffoouuiillllee ttaaccttiillee.. CCeerrttaaiinnss nnaavviirreess,, nnoottaammmmeenntt cceeuuxx àà ppaassssaaggeerrss,, ssoonntt ééqquuiippééss dd’’uunn ppoorrttiiqquuee ddee
ddéétteeccttiioonn sseemmbbllaabbllee àà cceeuuxx ddeess aaéérrooppoorrttss.. IIll eesstt iinnssttaalllléé ssooiitt aavvaanntt ll’’éécchheellllee dd’’aaccccèèss,, àà mmêêmmee llee qquuaaii,, ssooiitt àà
ll’’iinnttéérriieeuurr dduu bbaatteeaauu,, jjuussttee aapprrèèss llee pprreemmiieerr ssaass dd’’eennttrrééee..
UUnnee ffooiiss ttoouuss lleess ccoonnttrrôôlleess eeffffeeccttuuééss,, uunn bbaaddggee dd’’aaccccèèss tteemmppoorraaiirree eesstt rreemmiiss aauu vviissiitteeuurr eett ssoonn
nnuumméérroo eesstt rreeppoorrttéé ddaannss llee rreeggiissttrree àà ccôôttéé ddeess aauuttrreess rreennsseeiiggnneemmeennttss ddééjjàà iinnssccrriittss ppoouurr cceettttee ppeerrssoonnnnee..
LL’’eesssseennttiieell eesstt iiccii ddee ttoouujjoouurrss ppoouuvvooiirr rreelliieerr uunn bbaaddggee àà uunnee ppeerrssoonnnnee pphhyyssiiqquuee.. LLee rreeggiissttrree ddooiitt êêttrree tteennuu ddee
llaa mmêêmmee ffaaççoonn qquuee cceeuuxx ggaarrddééss ssuurr llee ppoonntt oouu àà llaa mmaacchhiinnee,, àà ssaavvooiirr qquuee lleess iinnffoorrmmaattiioonnss ddooiivveenntt êêttrree ééccrriitteess
191 Prescrite par la section A/8 du Code ISPS, il s’agit d’une étude méthodique des risques qui est fonction des mesures de
sûreté existantes, de la menace potentielle, des points faibles à bord.
192 Le plan de sûreté de chaque bâtiment doit être fonction des spécificités d’un navire en particulier pour être efficace. Il
doit permettre de protéger les personnes à bord, la cargaison, les provisions de bord et le navire lui-même (section A/9 du
Code ISPS). Il doit établir les différentes mesures à prendre en fonction du niveau de sûreté.
193 Armes, substances dangereuses et engins destinés à être utilisés contre des personnes, des navires ou des ports et
dont la présence à bord n’est pas autorisée (section A/9.4.1 du code ISPS).
194 Cf Annexe IV: Les équipements de sûreté. Il est à noter que la plupart des équipements de sûreté auxquels il est fait
référence ont été consulté sur le site de Secopex :
http://www.isps.fr/ISPS-materiel-equipement-securite-protection.htm.
53
àà ll’’eennccrree eett ddooiivveenntt êêttrree lliissiibblleess.. LLeess ooffffiicciieerrss ddee ll’’EEttaatt dduu ppaavviilllloonn oouu ddeess mmeemmbbrreess ddee ll’’aauuttoorriittéé ppoorrttuuaaiirree
ppeeuuvveenntt ddeemmaannddeerr àà ccoonnssuulltteerr ccee rreeggiissttrree.. LLeess ééqquuiippaaggeess ssoonntt ééggaalleemmeenntt ssoouuvveenntt mmuunniiss dd’’uunn bbaaddggee dd’’iiddeennttiittéé,,
ddee pprrééfféérreennccee aavveecc lleeuurr pphhoottoo,, eenn aatttteennddaanntt llaa ppiièèccee dd’’iiddeennttiittéé uunniiffoorrmmiissééee aauu nniivveeaauu iinntteerrnnaattiioonnaall ssuurr
llaaqquueellllee ttrraavvaaiillllee ll’’OOIITT.. SSuurr lleess nnaavviirreess àà ppaassssaaggeerrss,, iill eexxiissttee mmêêmmee ppaarrffooiiss uunn ssyyssttèèmmee aavveecc uunnee ccaarrttee
éélleeccttrroonniiqquuee qquuee lleess mmeemmbbrreess dd’’ééqquuiippaaggee ddooiivveenntt ppaasssseerr ddaannss uunnee bboorrnnee ddee ccoonnttrrôôllee..
IIll eesstt àà nnootteerr qquuee,, ddaannss llaa mmeessuurree ooùù llaa ssuurrvveeiillllaannccee eett llaa vviiggiillaannccee ssoonntt ppaarrmmii lleess mmeeiilllleeuurrss mmooyyeennss
ppoouurr ddiimmiinnuueerr llaa vvuullnnéérraabbiilliittéé ddeess nnaavviirreess,, lleess rroonnddeess ssuurr llee ppoonntt ddooiivveenntt êêttrree iinntteennssiiffiiééeess eett ll’’uussaaggee
ggéénnéérraalliisséé ddeess ttaallkkiieess--wwaallkkiieess rreeccoommmmaannddéé.. LLee rréésseeaauu ddee ccaamméérraass ddee ssuurrvveeiillllaannccee ppaarrttiicciippee ddee ffaaiitt aauuxx
nnoouuvveelllleess mmeessuurreess ddee ssûûrreettéé eett ppeeuutt ss’’aavvéérreerr ttrrèèss uuttiillee eenn ccaass dd’’aalleerrttee ppoouurr ssaavvooiirr iimmmmééddiiaatteemmeenntt qquuii eesstt eenn
ccaauussee.. SSuurr lleess nnaavviirreess ddee ccoommmmeerrccee,, iill ss’’aaggiitt dd’’uunn éélléémmeenntt nnoouuvveeaauu.. LL’’iinnssttaallllaattiioonn ss’’eesstt aavvéérrééee qquueellqquuee ppeeuu
pprroobblléémmaattiiqquuee aauu nniivveeaauu tteecchhnniiqquuee ddaannss llaa mmeessuurree ooùù lleess nnaavviirreess mmaarrcchhaannddss nnaavviigguueenntt ddaannss ddeess zzoonneess qquuii ssoonntt
ssuujjeetttteess àà ddee ffoorrtteess ppeerrttuurrbbaattiioonnss mmééttééoorroollooggiiqquueess.. IIll aa ddoonncc ffaalllluu lleess ééqquuiippeerr aavveecc dduu mmaattéérriieell
ppaarrttiiccuulliièèrreemmeenntt rrééssiissttaanntt eett ddoonncc oonnéérreeuuxx.. AA pprriioorrii,, sseeuulleess lleess zzoonneess sseennssiibblleess oouu cceelllleess dd’’aaccccèèss rreessttrreeiinntt
ssoonntt ssuurrvveeiillllééeess.. PPoouurr ccee qquuii eesstt ddeess nnaavviirreess àà ppaassssaaggeerrss,, iillss eenn ssoonntt ddééjjàà ééqquuiippééss ddeeppuuiiss uunn cceerrttaaiinn tteemmppss,,
mmêêmmee ss’’iill eesstt vvrraaii qquuee llee nnoommbbrree ddee ccaamméérraass –– ddééssoorrmmaaiiss mmuullttiiddiirreeccttiioonnnneelllleess eett ééqquuiippééee dd’’uunn zzoooomm ppuuiissssaanntt ––
aa ééttéé aauuggmmeennttéé,, ssii bbiieenn qquu’’àà ll’’hheeuurree aaccttuueellllee,, aauuccuunn cceennttiimmèèttrree ccaarrrréé dduu bbââttiimmeenntt nn’’éécchhaappppee àà llaa
vviiddééoossuurrvveeiillllaannccee.. TToouutteeffooiiss,, ccee ssyyssttèèmmee nn’’eesstt ppeerrttiinneenntt qquuee ssii uunnee ppeerrssoonnnnee eesstt ddeevvaanntt lleess ééccrraannss ddee
ccoonnttrrôôllee ppoouurr vvéérriiffiieerr eenn tteemmppss rrééeell ccee qquuii ssee ppaassssee ssuurr llee nnaavviirree ;; ssiinnoonn,, iill nnee ss’’aaggiitt qquuee ddee mmeessuurreess ddee
ccoonnttrrôôllee ppoossttéérriieeuurr,, vvooiirree dd’’éélléémmeennttss ddee pprreeuuvvee eenn ccaass dd’’eennqquuêêttee,, qquuii nn’’oonntt eenn rrééaalliittéé ppaass ggrraanndd iinnttéérrêêtt –– ddaannss
llee ccaaddrree ddee ll’’IISSPPSS bbiieenn ssûûrr –– uunnee ffooiiss llaa mmeennaaccee àà eexxééccuuttiioonn ppuuiissqquuee llee pprroopprree ddee ccee CCooddee eesstt llaa pprréévveennttiioonn
ddeess aacctteess mmaallvveeiillllaannttss eett nnoonn ppaass ll’’aaccttiioonn oouu lleess ssaannccttiioonnss aa ppoosstteerriioorrii.. UUnn aauuttrree éélléémmeenntt ss’’iinnttééggrraanntt ddaannss llee
ddiissppoossiittiiff ddee ssuurrvveeiillllaannccee eesstt ll’’ééccllaaiirraaggee.. QQuuaanndd llee nnaavviirree eesstt àà qquuaaii oouu eenn aapppprroocchhee,, ttoouutteess lleess zzoonneess sseennssiibblleess
ddooiivveenntt êêttrree ccoorrrreecctteemmeenntt ééccllaaiirrééeess àà bboorrdd eett llee ppllaann dd’’eeaauu aatttteennaanntt aauu bbââttiimmeenntt aauussssii,, ddee ffaaççoonn àà rreeppéérreerr
lleess éévveennttuueellss iinnttrruuss..
LLee ppllaann rreenndd ééggaalleemmeenntt oobblliiggaattooiirree llaa ssééccuurriissaattiioonn ddeess zzoonneess dd’’aaccccèèss rreessttrreeiinntt oouu ddeess qquuaarrttiieerrss ddee
ll’’ééqquuiippaaggee.. LL’’iinntteerrddiiccttiioonn dd’’aaccccèèss ddooiitt êêttrree ccllaaiirreemmeenntt mmaattéérriiaalliissééee,, ssooiitt ppaarr uunn ppaannnneeaauu dd’’iinntteerrddiiccttiioonn,, ssooiitt eenn
ppeeiiggnnaanntt llaa ppoorrttee dd’’uunnee ccoouulleeuurr ddiifffféérreennttee,, ssooiitt ppaarr uunnee ccoommbbiinnaaiissoonn ddeess ddeeuuxx.. LLeess ddiissppoossiittiiffss eemmppllooyyééss
ppeeuuvveenntt êêttrree,, eenn pplluuss ddeess ppoorrtteess ffeerrmmééeess àà cclléé oouu ppaarr uunn ccaaddeennaass,, ll’’eexxiisstteennccee dd’’uunn pprreemmiieerr ssaass.. IIll bbaarrrree aaiinnssii
ll’’eennttrrééee oouu ll’’aaccccèèss aauuxx eessccaalliieerrss eexxttéérriieeuurrss ppeerrmmeettttaanntt eennttrree aauuttrree dd’’aaccccééddeerr aauu cchhââtteeaauu àà ll’’aaiiddee dd’’uunnee ggrriillllee
oouu dd’’uunnee ssoorrttee ddee «« pprréé--ppoorrttee »» eenn aacciieerr,, llaa ppoorrttee ééttaanntt eennssuuiittee eellllee--mmêêmmee mmuunniiee dd’’uunn vveerrrroouu iinnttéérriieeuurr.. DDeess
ddiiggiiccooddeess oouu ddeess lleecctteeuurrss ddee ccaarrtteess mmaaggnnééttiiqquueess ssoonntt aalloorrss ssoouuvveenntt iinnssttaallllééss ppoouurr ppeerrmmeettttrree dd’’oouuvvrriirr cceess
ppoorrtteess ssééccuurriissééeess mmaaiiss llee pprroobbllèèmmee aa ééttéé llee mmêêmmee qquuee ppoouurr llaa vviiddééoossuurrvveeiillllaannccee.. PPoouurr llee rréésseeaauu eexxttéérriieeuurr,, iill aa
ffaalllluu ttrroouuvveerr uunn ssyyssttèèmmee ssuuffffiissaammmmeenntt rrééssiissttaanntt aauuxx iinntteemmppéérriieess ppoouurr dduurreerr pplluuss dd’’uunnee ttrraavveerrssééee
iinntteerrccoonnttiinneennttaallee,, ccee qquuii aa ddeemmaannddéé ppoouurr cceerrttaaiinnss aarrmmaatteeuurrss pprrèèss ddee ssiixx mmooiiss ddee rreecchheerrcchhee.. CCeerrttaaiinnss
ééqquuiippaaggeess uuttiilliisseenntt àà llaa ppllaaccee ddeess vveerrrroouuss oouu ccaaddeennaass,, ddeess pplloommbbss eenn ppllaassttiiqquuee ddeessttiinnééss eenn tteemmppss nnoorrmmaall àà
ffeerrmmeerr lleess ééccoouuttiilllleess oouu aauuxx ccoonntteenneeuurrss.. BBiieenn qquuee mmooiinnss rrééssiissttaannttss,, iillss oonntt ttoouutteeffooiiss ll’’aavvaannttaaggee,, ppaarr uunnee ssiimmppllee
54
vvéérriiffiiccaattiioonn vviissuueellllee,, ddee ssaavvooiirr iimmmmééddiiaatteemmeenntt ss’’iill yy aa eeuu eeffffrraaccttiioonn ccaarr iillss ssoonntt àà uussaaggee uunniiqquuee.. LLeess hhuubblloottss
eexxttéérriieeuurrss ddeess zzoonneess rréégglleemmeennttééeess ppeeuuvveenntt ééggaalleemmeenntt êêttrree ssééccuurriissééss ppaarr ll’’aappppoossiittiioonn ddee ggrriilllleess,, ttoouutt ccoommmmee
lleess ééccuubbiieerrss119955
qquuii ssoonntt ppaarrffooiiss ccoonnssiiddéérrééss ccoommmmee ddeess zzoonneess sseennssiibblleess.. CCeerrttaaiinnss ppllaannss ddee ssûûrreettéé oonntt mmêêmmee ééttéé
jjuussqquu’’àà éénnuumméérreerr lleess ggaarrddee--rraattss119966
eenn ttaanntt qquuee mmeessuurreess ddee ssûûrreettéé eeffffeeccttiivveess.. EEnnffiinn,, llaa mmeessuurree uullttiimmee ddee
pprrootteeccttiioonn dduu nnaavviirree eesstt llee bbaarrrraaggee éélleeccttrriiqquuee 119977
ddee 99 000000 vvoollttss nnoonn mmoorrtteellss,, ppoouurr ll’’eennttoouurreerr.. CCeettttee ccllôôttuurree
éélleeccttrriiffiiééee sseerrtt ddee ddeerrnniieerr rreemmppaarrtt ddee ddééffeennssee àà llaa ffooiiss ccoonnttrree lleess ppiirraatteess eett llee tteerrrroorriissmmee mmaarriittiimmee,, eett uunnee
aallaarrmmee ppeeuutt ééggaalleemmeenntt êêttrree aajjoouuttééee aauu ddiissppoossiittiiff..
LLee SSSSPP ddooiitt ééggaalleemmeenntt ppeerrmmeettttrree ddee rrééppoonnddrree àà uunnee mmeennaaccee ddee ssûûrreettéé oouu àà uunnee iinnffrraaccttiioonn aauuxx
mmeessuurreess ddee ssûûrreettéé119988
.. DDaannss cceettttee ooppttiiqquuee,, iill ddooiitt eexxpplliicciitteerr lleess ttââcchheess dduu ppeerrssoonnnneell dduu nnaavviirree aayyaanntt ddeess
rreessppoonnssaabbiilliittééss eenn mmaattiièèrree ddee ssûûrreettéé,, ttoouutt ccoommmmee lleess rrôôlleess ddeess aauuttrreess mmeemmbbrreess ddee ll’’ééqquuiippaaggee ddaannss ccee
ddoommaaiinnee.. LLaa ssûûrreettéé eesstt uunnee qquueessttiioonn ddee ccooooppéérraattiioonn eett ddee ttrraavvaaiill dd’’ééqquuiippee,, cc’’eesstt ppoouurrqquuooii ttoouutt ll’’ééqquuiippaaggee ddooiitt
êêttrree ccoorrrreecctteemmeenntt iinnffoorrmméé ddee sseess ddeevvooiirrss eett cchhaaccuunn ddooiitt yy ppaarrttiicciippeerr aaccttiivveemmeenntt.. LLaa sseennssiibbiilliissaattiioonn eesstt
pprriimmoorrddiiaallee cc’’eesstt ppoouurrqquuooii iill nn’’eesstt ppaass rraarree ddee ttrroouuvveerr àà bboorrdd ddeess ppaannnneeaauuxx dd’’iinnffoorrmmaattiioonn ssuurr lleess ddiivveerrss
aassppeeccttss dduu CCooddee IISSPPSS,, lleess ddeerrnniièèrreess mmiisseess àà jjoouurr,, aaiinnssii qquuee lleess oobblliiggaattiioonnss mmaaiiss ééggaalleemmeenntt lleess aavvaannttaaggeess qquu’’iill
ccoommppoorrttee..
UUnn aauuttrree ppooiinntt eesssseennttiieell eesstt llaa mmaaîîttrriissee ddeess ddiivveerrsseess mmeessuurreess eett ééqquuiippeemmeennttss ddee ssûûrreettéé119999
qquuii
ss’’aaccqquuiièèrree vviiaa uunnee ffoorrmmaattiioonn ssppéécciiffiiqquuee eett lleess eexxeerrcciicceess oobblliiggaattooiirreess ddee ssûûrreettéé220000
.. CCeess nnoouuvveelllleess rrèègglleess ssee
ddooiivveenntt dd’’êêttrree ddee vvéérriittaabblleess aauuttoommaattiissmmeess ppoouurr êêttrree uuttiilleess.. IIll eesstt ttoouutt aauussssii ccaappiittaall qquuee lleess ééqquuiippaaggeess ssooiieenntt
bbiieenn ccoonnsscciieennttss qquuee,, àà ttoouutt mmoommeenntt,, ttoouutt ppeeuutt aarrrriivveerr eett ssooiieenntt ddoonncc,, ddaannss ttoouuttee llaa mmeessuurree dduu ppoossssiibbllee,,
pprrééppaarrééss àà ll’’iinnaatttteenndduu..
EEnnffiinn,, iill eesstt àà nnootteerr qquuee llee ppllaann ddooiitt ddoonnnneerr aauu CCaappiittaaiinnee llee ppoouuvvooiirr eett llaa rreessppoonnssaabbiilliittéé aabbssoolluuss ddee
pprreennddrree ddeess ddéécciissiioonnss ccoonncceerrnnaanntt llaa ssééccuurriittéé eett llaa ssûûrreettéé dduu nnaavviirree eett ddee ssoolllliicciitteerr ll’’aassssiissttaannccee,, ssii bbeessooiinn eesstt
((rrèèggllee XXII--22//88 ddee llaa CCoonnvveennttiioonn SSOOLLAASS)).. MMaaiiss lleess oobblliiggaattiioonnss dd’’uunn nnaavviirree nnee ss’’aarrrrêêttee ppaass àà ll’’éévvaalluuaattiioonn eett aauu
ppllaann :: iill ddooiitt ttoouujjoouurrss ccoonnsseerrvveerr àà bboorrdd ddeess rreeggiissttrreess..
LLeess rreeggiissttrreess ppoorrtteenntt ssuurr lleess aaccttiivviittééss vviissééeess ppaarr llee ppllaann ddee ssûûrreettéé220011
.. PPaarr aaiilllleeuurrss,, uunnee ffooiiss ddoottéé dd’’uunn
ppllaann aapppprroouuvvéé,, lleess nnaavviirreess ffoonntt ll’’oobbjjeett dd’’iinnssppeeccttiioonn eett ddee ccoonnttrrôôllee220022
ppoouurr ss’’aassssuurreerr qquuee lleess mmeessuurreess ddee ssûûrreettéé
195 Ouverture ronde, percée à l’avant du navire, à droite et à gauche de l’étrave, pour le passage du câble relié à l’ancre.
196 Petites planchettes en bois. Il en existe de deux sortes : des circulaires qui sont plus efficaces contre les rats ou des
planchettes dont la partie inférieure comporte une encoche pour être à cheval sur la corde reliée à l’ancre.
197 Cf Annexe IV: Les équipements de sûreté, page 112.
198 Il s’agit entre autre des procédures d’évacuation des personnes à bord ou des dispositions pour maintenir les activités
essentielles du navire ou de l’interface navire/port (section A/9.4.4 du Code ISPS).
199 L’équipement le plus sensible du point de vue de l’utilisation au quotidien est le système d’alerte du navire.
200 L’un des exercices les plus communs est la recherche d’une bombe à bord entre deux piles de conteneurs. Il faut donc
procéder à une fouille complète du navire, délimiter un périmètre de sécurité autour de la bombe qui va finir par exploser.
Un incendie se déclare car la bombe était à proximité d’une marchandise dangereuse, il faut donc éteindre le feu en
prenant toutes les précautions nécessaires dues à la classe IMO de la marchandise puis le bord doit appeler le siège de la
compagnie pour l’informer des mesures prises. Tout l’intérêt de l’exercice est qu’il associe sûreté et sécurité. Informations
obtenues lors d’un entretien avec le département sûreté d’un armateur.
201 Il s’agit de la formation, des exercices pratiques, des menaces à la sûreté et incidents de sûreté survenus, des
infractions aux mesures de sûreté, des changements des niveaux de sûreté, des communications liées directement à la
sûreté du navire – et ce a fortiori en cas de menace spécifique à l’encontre du navire ou de l’installation portuaire –, des
audits internes et examens des activités liées à la sûreté, des examens périodiques de l’évaluation et du plan de sûreté du
navire, des modifications apportées au plan ainsi que de l’entretien, l’étalonnage et la mise à l’essai de tout matériel de
sûreté à bord, y compris le SSAS (section A/10 du Code ISPS).
55
rreeqquuiisseess ssoonntt ccoonnccrrèètteemmeenntt eett ccoorrrreecctteemmeenntt aapppplliiqquuééeess ((rrèèggllee XXII--22//99 ddee llaa CCoonnvveennttiioonn SSOOLLAASS)).. SSii lleess
nnaavviirreess ssoonntt eeffffeeccttiivveemmeenntt eenn rrèèggllee,, uunn CCeerrttiiffiiccaatt iinntteerrnnaattiioonnaall ddee ssûûrreettéé ((IISSSSCC)) aatttteessttaanntt qquu’’iillss ssoonntt eenn
ccoonnffoorrmmiittéé aavveecc llee cchhaappiittrree XXII--22 ddee llaa CCoonnvveennttiioonn SSOOLLAASS eett llaa ppaarrttiiee AA dduu CCooddee IISSPPSS lleeuurr eesstt ddéélliivvrréé
((sseeccttiioonn AA//1199..33 dduu ccooddee IISSPPSS)).. DD’’uunnee dduurrééee mmaaxxiimmaallee ddee cciinnqq aannss,, iill ddooiitt rreesstteerr àà bboorrdd ppoouurr ppoouuvvooiirr
ssyyssttéémmaattiiqquueemmeenntt êêttrree pprréésseennttéé ssuurr ddeemmaannddee,, nnoottaammmmeenntt lloorrss ddeess ccoonnttrrôôlleess ppaarr ll’’EEttaatt dduu ppoorrtt.. IIll eesstt àà nnootteerr
qquuee ssoonn tteemmppss ddee vviiee ppeeuutt llééggaalleemmeenntt êêttrree pprroorrooggéé ddaannss ttrrooiiss ccaass bbiieenn ssppéécciiffiiqquueess220033
.. AA ll’’iinnvveerrssee,, llee cceerrttiiffiiccaatt
ppeeuutt ééggaalleemmeenntt ppeerrddrree ddééffiinniittiivveemmeenntt ssaa vvaalliiddiittéé220044
..
AAuu ddéébbuutt ddee llaa mmiissee eenn ppllaaccee,, ddeess cceerrttiiffiiccaattss pprroovviissooiirreess dd’’uunnee dduurrééee mmaaxxiimmaallee ddee ssiixx mmooiiss ééttaaiieenntt
aaddmmiissssiibblleess.. UUnn aann aapprrèèss,, ttoouuss lleess nnaavviirreess,, mmêêmmee lleess nneeuuffss,, ddooiivveenntt iimmppéérraattiivveemmeenntt aavvooiirr ddeess cceerrttiiffiiccaattss
ddééffiinniittiiffss.. DD’’aaiilllleeuurrss,, uunn nnaavviirree ssoorrttaanntt dd’’uunn cchhaannttiieerr nnaavvaall eett nn’’ééttaanntt ppaass cceerrttiiffiiéé nn’’aauurraa ppaass ll’’aauuttoorriissaattiioonn ddee
nnaavviigguueerr.. IIll ssuubbssiissttee uunniiqquueemmeenntt ddeeuuxx ccaass ddaannss lleessqquueellss uunn nnaavviirree dd’’uunn EEttaatt ccoonnttrraaccttaanntt ppeeuutt êêttrree eenn
ppoosssseessssiioonn dd’’uunn cceerrttiiffiiccaatt iinntteerrnnaattiioonnaall pprroovviissooiirree ddee ssûûrreettéé :: ss’’iill cchhaannggee ddee pprroopprriiééttaaiirree oouu ss’’iill cchhaannggee ddee
ppaavviilllloonn.. DDaannss cceess ddeeuuxx sseeuulleess éévveennttuuaalliittééss,, uunn tteemmppss ddee bbaatttteemmeenntt sseerraa ttoolléérréé..
EEnnffiinn,, dd’’aapprrèèss uunnee ééttuuddee dduu ccoommiittéé ddee TTrraannssppoorrtt MMaarriittiimmee ddee ll’’OOCCDDEE iinnttiittuullééee «« LLaa ssuupppprreessssiioonn ddee
ll’’aassssuurraannccee ddee llaa nnaavviiggaattiioonn ssoouuss nnoorrmmee »» rreenndduuee ppuubblliiqquuee eenn jjuuiinn 22000044220055
,, «« llaa ggaarraannttiiee dd’’uunn PP&&II cclluubb sseerraa
aauuttoommaattiiqquueemmeenntt ssuussppeenndduuee –– ssoouuss rréésseerrvvee dduu ppoouuvvooiirr dd’’aapppprréécciiaattiioonn ddoonntt ddiissppoosseenntt lleess aaddmmiinniissttrraatteeuurrss dduu
cclluubb ppoouurr eenn ddéécciiddeerr aauuttrreemmeenntt –– ssii llee nniivveeaauu ddee ccllaassssiiffiiccaattiioonn nn’’eesstt ppaass mmaaiinntteennuu oouu ssii ll’’aassssuurréé//llee mmeemmbbrree
mmaannqquuee aauuxx oobblliiggaattiioonnss rréégglleemmeennttaaiirreess ddee llaa ssoocciiééttéé ddee ccllaassssiiffiiccaattiioonn oouu ddee ll’’EEttaatt dduu ppaavviilllloonn oouu àà cceelllleess
pprreessccrriitteess àà llaa ffooiiss ppaarr llee CCooddee IISSMM eett ppaarr llee CCooddee IISSPPSS.. LLaa ggaarraannttiiee eesstt aauussssii ssyyssttéémmaattiiqquueemmeenntt ssuussppeenndduuee
ssii llee nnaavviirree cchhaannggee ddee ggéérraanntt »».. LLaa ssaannccttiioonn dd’’uunn PP&&II aa uunnee ffoorrccee ddee ddiissssuuaassiioonn iinnccoommppaarraabbllee ppaarr rraappppoorrtt àà
cceellllee dd’’uunn ssiimmppllee aassssuurreeuurr ccoommmmeerrcciiaall ccaarr uunnee ccoommppaaggnniiee mmaarriittiimmee rraaddiiééee dd’’uunn PP&&II ddee rreennoomm nnee sseerraa pplluuss
aacccceeppttééee eennssuuiittee cchheezz dd’’aauuttrreess ttoouutt aauussssii rrééppuuttééss,, llee ccoorroollllaaiirree ééttaanntt qquu’’eellllee ddeevvrraa aavvooiirr rreeccoouurrss àà uunn PP&&II
mmooiinnss rreennoommmméé,, ddoonncc,, ddaannss ll’’iimmaaggiinnaaiirree ccoolllleeccttiiff,, mmooiinnss sséérriieeuuxx,, eett ppoouurrrraaiitt aaiinnssii ssee vvooiirr rreeffuusseerr ll’’eennttrrééee ddee
cceerrttaaiinnss ppoorrttss ppooiinnttiilllleeuuxx,, oouu eenn ttoouutt ccaass ssuubbiirr ddeess ccoonnttrrôôlleess pplluuss aapppprrooffoonnddiiss..
22..44 LLeess ppoorrttss
IIll eesstt uunn ffaaiitt cceerrttaaiinn,, cc’’eesstt qquuee,, ddééssoorrmmaaiiss,, llaa ppoolliittiiqquuee dd’’oouuvveerrttuurree dduu ppoorrtt ssuurr llaa vviillllee,, qquuii pprréévvaallaaiitt
vvooiillàà àà ppeeiinnee qquueellqquueess aannnnééeess,, nn’’eesstt mmaallhheeuurreeuusseemmeenntt pplluuss ddee mmiissee.. DDee pplluuss,, dduu ffaaiitt ddee ll’’ééllaarrggiisssseemmeenntt ddee llaa
CCoommmmuunnaauuttéé eeuurrooppééeennnnee eett dduu TTrraaiittéé ddee SScchheennggeenn,, lleess ccoonnttrrôôlleess dd’’aaccccèèss aauuxx ffrroonnttiièèrreess,, eett nnoottaammmmeenntt ddaannss
lleess ppoorrttss mmaarriittiimmeess,, ééttaaiieenntt ddeevveennuuss ddaannss uunn pprreemmiieerr tteemmppss pplluuss ssoouupplleess aavvaanntt qquuee dd’’êêttrree rreennffoorrccééss eenn 11999966,,
202 Une vérification initiale complète est prévue, ainsi qu’une vérification de renouvellement tous les cinq ans, auxquelles
s’ajoute au moins un contrôle intermédiaire, de préférence deux ans et demis après la vérification initiale et enfin tout
contrôle supplémentaire décidé par l’Etat du pavillon est possible (section A/19.1.1).
203 Si, après la visite de renouvellement, le nouveau certificat ne peut être délivré avant la date d’expiration du précédent,
le délai sera de cinq mois ; si le certificat arrive à échéance mais que le navire n’est pas dans un port apte à le contrôler, le
délai sera de trois mois mais uniquement pour rallier le port de contrôle ; enfin, si le navire n’effectue que des voyages
courts et que son certificat n’a jamais été prorogé, le délai sera de un mois maximum.
204 Les quatre possibilités que cela survienne sont si les contrôles pertinents ne sont pas achevés dans les délais spécifiés,
si les visas prescrits suite à la vérification intermédiaire n’ont pas été apposés sur le certificat, si le navire change de
propriétaire, enfin si le navire change de pavillon.
205 Site de l’OCDE : http://www.oecd.org/dataoecd/39/4/34029659.pdf.
56
ssuuiittee àà llaa rreeccrruuddeesscceennccee ddeess mmoouuvveemmeennttss tteerrrroorriisstteess eenn FFrraannccee220066
.. IIll eesstt àà nnootteerr ppaarr aaiilllleeuurrss qquuee ddeess ccoommiittééss
llooccaauuxx ddee ssûûrreettéé ppoorrttuuaaiirree eexxiissttaaiieenntt ddééjjàà eenn FFrraannccee ddeeppuuiiss ll’’aarrrrêêttéé iinntteerrmmiinniissttéérriieell dduu 1144 mmaaii 11999999.. PPoouurr ccee
qquuii eesstt dduu CCooddee IISSPPSS lluuii--mmêêmmee,, iill iimmppoossee,, eenn pprreemmiieerr lliieeuu,, ddee pprrooccééddeerr àà uunnee éévvaalluuaattiioonn ddee llaa ssûûrreettéé ddee
ll’’iinnssttaallllaattiioonn ppoorrttuuaaiirree ((PPFFSSAA))220077
ppoouurr ddééffiinniirr ccoonnccrrèètteemmeenntt lleess rriissqquueess aauuxxqquueellss eellllee eesstt eexxppoossééee.. CCeettttee
éévvaalluuaattiioonn ddooiitt eennssuuiittee ppeerrmmeettttrree dd’’ééttaabblliirr uunn ppllaann ddee ssûûrreettéé ((PPFFSSPP)) eenn ccoommppllèèttee aaddééqquuaattiioonn aavveecc ll’’iinnssttaallllaattiioonn
ppoorrttuuaaiirree.. IIll eesstt àà nnootteerr qquu’’eenn FFrraannccee,, lleess ddeeuuxx ddooiivveenntt êêttrree aapppprroouuvvééss ppaarr llee PPrrééffeett ddee ddééppaarrtteemmeenntt eett qquuee
llee PPFFSSPP ddooiitt ééggaalleemmeenntt êêttrree eexxaammiinnéé ppaarr llee CCoommiittéé llooccaall ddee ssûûrreettéé ppoorrttuuaaiirree.. UUnnee ffooiiss aapppprroouuvvéé,, llee ppllaann ddooiitt
êêttrree ttrraannssmmiiss àà llaa DDTTMMPPLL aaiinnssii qquu’’aauu HHFFDD dduu mmiinniissttèèrree ddeess ttrraannssppoorrttss.. SSeelloonn CChhrriissttiiaann PPaarriiss220088
,, PPFFSSOO dduu ppoorrtt
ddee RRoouueenn,, llee PPFFSSPP eesstt uunn eexxcceelllleenntt «« mmooyyeenn ddee ddoonnnneerr ll’’aalleerrttee ppoouurr rrééaaggiirr [[aauuxx]] mmeennaaccee [[ddee ssûûrreettéé]] »».. IIll aa lleess
mmêêmmeess ffoonnccttiioonnnnaalliittééss qquuee llee SSSSPP220099
eett llaa ppaarrttiiccuullaarriittéé ddee ddeevvooiirr ééttaabblliirr ddeess pprrooccéédduurreess ppoouurr ffaacciilliitteerr lleess
ccoonnggééss àà tteerrrree dduu ppeerrssoonnnneell dduu nnaavviirree oouu lleess cchhaannggeemmeennttss ddee ppeerrssoonnnneell,, ddee mmêêmmee qquuee ll’’aaccccèèss ddeess vviissiitteeuurrss aauu
nnaavviirree,, yy ccoommpprriiss lleess rreepprréésseennttaannttss ddeess sseerrvviicceess ssoocciiaauuxx eett ddeess ssyynnddiiccaattss ddeess ggeennss ddee mmeerr..
IIll ccoonnvviieenntt dd’’oobbsseerrvveerr qquuee,, ttoouutt ccoommmmee ppoouurr llee nnaavviirree,, llee PPFFSSAA eett llee PPFFSSPP nnee ssoonntt ppaass ffiiggééss eett ddooiivveenntt
êêttrree rrééaaccttuuaalliissééss eenn ffoonnccttiioonn ddeess fflluuccttuuaattiioonnss ddee llaa mmeennaaccee eett//oouu ddeess mmooddeerrnniissaattiioonnss aappppoorrttééeess àà llaa
ssttrruuccttuurree mmêêmmee ddee ll’’iinnssttaallllaattiioonn ppoorrttuuaaiirree,, ddee ffaaççoonn àà rreesstteerr ppeerrttiinneennttss.. TToouutteeffooiiss,, ll’’EEttaatt ddaannss lleeqquueell ssee ssiittuuee
ll’’iinnssttaallllaattiioonn ppoorrttuuaaiirree ddooiitt ééttaabblliirr uunnee lliissttee ddeess mmooddiiffiiccaattiioonnss qquuii nnee ddooiivveenntt ppaass êêttrree ddéécciiddééeess ssaannss ssoonn
aapppprroobbaattiioonn pprrééaallaabbllee ((sseeccttiioonn AA//1166..66 dduu ccooddee IISSPPSS))..
PPoouurr êêttrree ccoonnffoorrmmee aauuxx nnoorrmmeess IISSPPSS,, ll’’iinnssttaallllaattiioonn ppoorrttuuaaiirree ddooiitt ééggaalleemmeenntt aavvooiirr uunn aaggeenntt ddee ssûûrreettéé
ddee ll’’iinnssttaallllaattiioonn ppoorrttuuaaiirree ((PPFFSSOO)) aayyaanntt rreeççuu uunnee ffoorrmmaattiioonn aaddééqquuaattee ((sseeccttiioonn AA//1188..11 dduu CCooddee IISSPPSS)).. IIll eesstt
eennttrree aauuttrree rreessppoonnssaabbllee ddee ll’’ééllaabboorraattiioonn eett dduu ssuuiivvii dduu PPFFSSPP eett ccee mmêêmmee ss’’iill nnee ll’’ééttaabblliitt ppaass ddiirreecctteemmeenntt..
LL’’iinnssttaallllaattiioonn ppoorrttuuaaiirree ddooiitt aauussssii ssee mmuunniirr dd’’uunn cceerrttaaiinn nnoommbbrree dd’’ééqquuiippeemmeennttss ddee ssûûrreettéé221100
qquuii ssoonntt ffoonnccttiioonn
ddee ssoonn ppllaann.. PPaarrmmii lleess mmooyyeennss lleess pplluuss ssoopphhiissttiiqquuééss ffiigguurree llee ssyyssttèèmmee ddee vviiddééoo ddéétteeccttiioonn.. IIll ddeevvrraaiitt
pprrooggrreessssiivveemmeenntt rreemmppllaacceerr llaa vviiddééoossuurrvveeiillllaannccee.. IInnssttaalllléé ssuurr ll’’eennsseemmbbllee ddee llaa zzoonnee ppoorrttuuaaiirree,, iill aa uunn eeffffeett
ddiissssuuaassiiff eenn pplluuss dduu ccoonnttrrôôllee ddeess fflluuxx ddee ppeerrssoonnnneess ppéénnééttrraanntt ddaannss ll’’eenncceeiinnttee dduu ppoorrtt,, ccee qquuii ppeerrmmeett
dd’’aamméélliioorreerr eenn ppaarraallllèèllee llaa ssééccuurriittéé dduu ssiittee eenn rréédduuiissaanntt lleess vvoollss.. LLeess ccaamméérraass ssoonntt ééqquuiippééeess ddee ddéétteecctteeuurrss ddee
mmoouuvveemmeenntt qquuii ddéécclleenncchheenntt uunnee aallaarrmmee ssoonnoorree eett vviissuueellllee aauu cceennttrree ddee ssuurrvveeiillllaannccee eett yy aaffffiicchheenntt
iimmmmééddiiaatteemmeenntt ll’’iimmaaggee ssuussppeeccttee ppoouurr ll’’aannaallyysseerr eenn tteemmppss rrééeell.. TToouutt ll’’iinnttéérrêêtt ddee ccee ddiissppoossiittiiff rrééssiiddee eenn ccee qquuee
lleess iinnffoorrmmaattiioonnss ppuuiisssseenntt êêttrree eennssuuiittee rreettrraavvaaiillllééeess àà ll’’aaiiddee dd’’uunn oorrddiinnaatteeuurr.. CCeerrttaaiinnss llooggiicciieellss dd’’aannaallyyssee
dd’’iimmaaggeess ppeeuuvveenntt mmêêmmee ss’’aaddaapptteerr aauuxx ddeerrnniièèrreess tteecchhnnoollooggiieess eenn mmaattiièèrree ddee rreeccoonnnnaaiissssaannccee dd’’iimmaaggeess,, tteelllleess
206 Lamy manutention, n°11 octobre 2004, étude 360 : Sûreté des installations portuaires pages 360-2 à 360-60.
207 Il s’agit d’identifier les infrastructures potentiellement à risques, les menaces plausibles et les faiblesses de
l’installation portuaire (section A/15 du Code ISPS). Le plan doit donc décrire l’installation dans son ensemble, sa
structure, son réseau électrique, son réseau d’eau ainsi que les mesures de sûreté à prendre spécifiquement aux trois
niveaux de sûreté pour ce qui est du gardiennage, du pourcentage de contrôle à effectuer, de l’éventuel renfort de l’Etat au
niveau 3, de l’échéancier des moyens à mettre en œuvre, etc.
208 Site de la CCI de Rouen : http://www.rouen.cci.fr/club_risques/cr_mai_2005.pdf.
209 Empêcher d’introduire dans l’installation portuaire ou à bord des navires amarrés des marchandises interdites, établir
les procédures pour réagir face à une menace ou à incident de sûreté, expliciter les tâches du personnel (section A/16 du
Code ISPS).
210 Site de Secopex : http://www.isps.fr/ISPS-materiel-equipement-securite-protection.htm.
57
qquuee llaa rreeccoonnnnaaiissssaannccee bbiioommééttrriiqquuee,, ll’’iiddeennttiiffiiccaattiioonn ddeess ppllaaqquueess dd’’iimmmmaattrriiccuullaattiioonn oouu eennccoorree llee nnuumméérroo IISSOO
dd’’uunn ccoonntteenneeuurr,, ccee qquuii ppeerrmmeett uunnee ggeessttiioonn ddeess fflluuxx llooggiissttiiqquueess eett uunnee ttrraaççaabbiilliittéé ddeess bbooîîtteess ssuurr tteerrmmiinnaall..
PPoouurr ccee qquuii eesstt eennssuuiittee ddee llaa ttrraannssmmiissssiioonn ddeess ddoonnnnééeess,, iill eexxiissttee uunn ddiissppoossiittiiff ddee ddeerrnniièèrree ggéénnéérraattiioonn
ttoouutt aauussssii ppeerrffeeccttiioonnnnééee qquuee llee pprrééccééddeenntt,, llee RRéésseeaauu RRaaddiioo MMaaiilllléé,, RRRRMM.. IIll ss’’aaggiitt dd’’uunn rréésseeaauu ssaannss ffiill bbaasséé ssuurr
llaa tteecchhnnoollooggiiee WWii--FFii221111
,, mmaaiiss aamméélliioorréé,, ppoouurr llaa ttrraannssmmiissssiioonn nnuumméérriiqquuee ddee ddoonnnnééeess,, ddee vvooiieess oouu ddee vviiddééooss..
SSééccuurriisséé,, ccee ssyyssttèèmmee eesstt mmooddiiffiiaabbllee àà ssoouuhhaaiitt eett ppeeuutt ddoonncc êêttrree éétteenndduu ppoouurr aaggrraannddiirr uunnee iinnssttaallllaattiioonn ddee
vviiddééoo ddéétteeccttiioonn.. LLee pprreemmiieerr iinnttéérrêêtt ddee ccee ssyyssttèèmmee eesstt qquu’’iill éévviittee llaa ppoossee ddee ccââbblleess,, ssaacchhaanntt qquu’’aavveecc llee ggéénniiee
cciivviill,, eellllee rreepprréésseennttee eennvviirroonn 4400%% dduu pprriixx ttoottaall dd’’uunn ssyyssttèèmmee ddee vviiddééoossuurrvveeiillllaannccee.. LLee sseeccoonndd eesstt qquu’’iill rreenndd
ppoossssiibblleess lleess ccoonnnneexxiioonnss mmoobbiilleess :: ddee ffaaiitt,, lleess iinnssppeecctteeuurrss dduu ccoonnttrrôôllee ppaarr ll’’EEttaatt dduu ppoorrtt eett llaa ddoouuaannee ppeeuutt
aaccccééddeerr iinnssttaannttaannéémmeenntt aauuxx ddoonnnnééeess ddeess sseerrvveeuurrss cceennttrraauuxx,, lleess aaggeennttss ddee ssééccuurriittéé eeffffeeccttuuaanntt ddeess rroonnddeess
ppeeuuvveenntt ssee ccoonnnneecctteerr rraappiiddeemmeenntt aauu ffiicchhiieerr ddeess eemmpprreeiinntteess ddiiggiittaalleess.. IIll eesstt àà nnootteerr qquuee cceettttee tteecchhnnoollooggiiee,, eenn
pplleeiinnee eexxppaannssiioonn,, eesstt llaarrggeemmeenntt eemmppllooyyééee aauuxx UUSSAA eett qquu’’eellllee ppeerrmmeett ddee ccrrééeerr ddeess rréésseeaauuxx àà ll’’éécchheellllee dd’’uunnee
vviillllee..
PPuuiiss vviieennnneenntt lleess ééqquuiippeemmeennttss ddee ssûûrreettéé pplluuss ccllaassssiiqquueess,, llee pprreemmiieerr ééttaanntt llaa ccllôôttuurree.. DD’’aapprrèèss ll’’aannnneexxee 55
ddee llaa cciirrccuullaaiirree nn°° 332233 ddee llaa DDTTMMPPLL eett dduu HHFFDD MMeerr 221122
,, ppoouurr êêttrree eeffffiiccaaccee,, uunnee ccllôôttuurree ddooiitt mmeessuurreerr aauu
mmiinniimmuumm 22,,5500 mmèèttrreess ddee hhaauutteeuurr,, eett ccee ddeeppuuiiss ll’’iinnssttrruuccttiioonn nn°° 33880000 dduu SSGGDDNN.. LL’’aannnneexxee aajjoouuttee qquu’’uunnee ccllôôttuurree
«« ddeevvrraaiitt êêttrree ddiimmeennssiioonnnnééee –– ffoonnddaattiioonnss eett ssttrruuccttuurree –– ppoouurr rrééssiisstteerr àà llaa pprreessssiioonn dd’’uunn ggrroouuppee ddee 2255 oouu 3300
ppeerrssoonnnneess ((……)).. DDeess bbaavvoolleettss eenn ppaarrttiiee hhaauuttee,, dd’’uunnee lloonngguueeuurr mmiinniimmuumm ddee 5500 ccmm,, ggaarrnniiss ddee 33 ffiillss rroonnccee,, iinncclliinnééss
ddee 4455°° vveerrss ll’’eexxttéérriieeuurr,, rreennffoorrcceenntt llaa pprrootteeccttiioonn qquuaanndd llee ssiittee ss’’yy pprrêêttee.. DDaannss lleess zzoonneess eexxiiggeeaanntt uunnee
pprrootteeccttiioonn rreennffoorrccééee,, llaa mmiissee eenn ppllaaccee ddee ccoonncceerrttiinnaa221133
ppeeuutt êêttrree eennvviissaaggééee.. DDeess ccllôôttuurreess ddoouubblleess ppeeuuvveenntt
ééggaalleemmeenntt êêttrree iinnssttaallllééeess,, ll’’iinntteerrvvaallllee ééttaanntt éévveennttuueelllleemmeenntt ggaarrnnii ddee ccoonncceerrttiinnaass [[,, mmaaiiss]] eelllleess nnee ssoonntt
eeffffiiccaacceess qquuee ssii ll’’ééttaabblliisssseemmeenntt dd’’uunn ppoonntt eennttrree lleess ccllôôttuurreess eesstt rreenndduu iimmppoossssiibbllee ppaarr lleeuurr ééccaarrtteemmeenntt –– 22
mmèèttrreess aauu mmiinniimmuumm –– oouu ssii lleess ddeeuuxx ccllôôttuurreess ssoonntt ééttaabblliieess àà ddeess hhaauutteeuurrss ddiifffféérreenntteess »»..
LL’’iinnccoonnvvéénniieenntt eesstt qquuee lleess ccllôôttuurreess nnee ffoonntt eenn rrééaalliittéé qquuee ddéélliimmiitteerr llee ppéérriimmèèttrree dd’’uunnee pprroopprriiééttéé,, cc’’eesstt
ppoouurrqquuooii,, ppoouurr aaccccrrooîîttrree lleeuurr eeffffiiccaacciittéé,, iill vvaauutt mmiieeuuxx lleess aassssoocciieerr àà uunn ssyyssttèèmmee ddee ddéétteeccttiioonn.. CCeeuuxx--ccii ssoonntt
nnoommbbrreeuuxx221144
..
211 Contraction de Wireless Fidelity ou Accès Sans Fil à l’Internet (ASFI) en français. Un réseau Wi-Fi est un réseau
conforme à la norme IEEE 802.11, standard international décrivant les caractéristiques d’un réseau local sans fil à haut
débit (11 Mbps – Millions de bit par seconde – ou supérieur). Le Wi-Fi est basé sur une liaison utilisant des ondes radio-
électriques (radio et infrarouges) en lieu et place des câbles habituels. Site de l’encyclopédie informatique libre
CommentCaMarche.net : http://www.commentcamarche.net/wifi/wifiintro.php3.
L’IEEE est l’Institut des ingénieurs en électromécanique et en électronique (Institute of Electrical and Electronics Engineers)
et il a émis cette norme en 1997.
212 Cf infra 2.1.1.2 Les circulaires conjointes de la DTMPL et du HFD Mer, page 29.
213 Rouleaux de fil de fer barbelés.
214 Une première solution consiste à électrifier le grillage avec des impulsions non mortelles de 9000 volts qui déclenchent,
parallèlement au choc électrique, une alarme, exactement comme pour le navire. Il existe ensuite plusieurs systèmes
reposant sur l’utilisation de câbles : les nappes de fils tendus, d’un poids de 30 kilogrammes, sont fixées sur des têtes de
détection et toute tentative de coupure ou d’écartement déclenche une alarme ; le maillage détecteur est composé d’un
câble coaxial noué et bloqué par des coquilles en acier inox. Ce matériel ressemble à un grillage qui serait superposé sur
la clôture et réagit dès que quelqu’un essaie de le couper ; un câble, électrique cette fois, peut aussi être dissimulé dans le
réseau de concertina pour un taux de défaillance proche de zéro ; enfin, un câble en fibre optique fixé sur une clôture va
analyser les vibrations causées par toute tentative d’escalade ou de coupure. L’avantage est que ce système ne se
déclenche pas inutilement à cause de la pluie, du vent ou de la grêle et son périmètre de détection peut atteindre 400 m.
Autre exemple, les barrières hyperfréquences, composées d’un émetteur et un récepteur. Le premier génère un faisceau
d’énergie invisible vers le second, qui est implanté à une distance maximale de 200 m et qui traite le signal reçu en
58
LL’’ééccllaaiirraaggee aa ééggaalleemmeenntt uunn rrôôllee iimmppoorrttaanntt àà jjoouueerr ddaannss llaa ssûûrreettéé eenn ttaanntt qquuee ddeeuuxxiièèmmee mméétthhooddee ddee
ssûûrreettéé llee pplluuss ccoouurraammmmeenntt uuttiilliisséé.. IIll ddooiitt êêttrree ssuuffffiissaammmmeenntt ppuuiissssaanntt eett bbiieenn ddiissppoosséé ppoouurr ppeerrmmeettttrree uunnee
ssuurrvveeiillllaannccee eeffffeeccttiivvee ddeess ppllaannss dd’’eeaauu,, ddeess iinnssttaallllaattiioonnss ppoorrttuuaaiirreess eett ddee lleeuurrss aabboorrddss iimmmmééddiiaattss..
LLaa pprrootteeccttiioonn ddeess aaccccèèss,, aauuttrree éélléémmeenntt eesssseennttiieell dduu ppllaann ddee ssûûrreettéé ddee ll’’iinnssttaallllaattiioonn ppoorrttuuaaiirree,, ssee
ddééccoommppoossee eenn ddeeuuxx tteemmppss.. IIll ffaauutt ccoonnssiiddéérreerr eenn pprreemmiieerr lliieeuu lleess ddiissppoossiittiiffss mmaattéérriieellss qquuii eemmppêêcchheenntt
pphhyyssiiqquueemmeenntt ll’’aaccccèèss àà llaa zzoonnee.. LLeess ggrriilllleess aauuxx eennttrrééeess eett aauuxx ssoorrttiieess ddeess ppoorrttss eett lleess «« ddiissppoossiittiiffss aannttii--bbéélliieerr
ddee rréégguullaattiioonn ddee ttrraaffiicc »»221155
rreennttrreenntt ddaannss cceettttee ccaattééggoorriiee.. LLee ccoonnttrrôôllee ddeess aaccccèèss ccoonnssttiittuuee llee sseeccoonndd éélléémmeenntt..
IIll eesstt ppaarrttiiccuulliièèrreemmeenntt pprroobblléémmaattiiqquuee aauu nniivveeaauu ddee ll’’iinnssttaallllaattiioonn ppoorrttuuaaiirree dduu ffaaiitt dduu nnoommbbrree dd’’iinnddiivviidduuss qquuii
cciirrccuulleenntt ddaannss uunn ppoorrtt.. IIll ppeeuutt êêttrree aassssuurréé ppaarr llee bbiiaaiiss ddee pplluussiieeuurrss mmooyyeennss,, ddoonntt llee ttrraaddiittiioonnnneell ssyyssttèèmmee ddeess
bbaaddggeess eett aauuttrreess ccaarrtteess àà pprréésseenntteerr aauuxx bbaarrrriièèrreess eett ttoouurrnniiqquueettss dd’’eennttrrééee eett ddee ssoorrttiieess.. TToouutteeffooiiss,, ccoommmmee
ppoouurr llee nnaavviirree,, iill ffaauutt ttoouujjoouurrss êêttrree ccaappaabbllee ddee lleess aassssoocciieerr àà uunn pprroopprriiééttaaiirree pphhyyssiiqquuee.. CC’’eesstt ppoouurrqquuooii iill vvaauutt
mmiieeuuxx pprriivviillééggiieerr lleess ssyyssttèèmmeess dd’’iiddeennttiiffiiccaattiioonn ppaarr eemmpprreeiinnttee ddiiggiittaallee,, aavveecc mméémmoorriissaattiioonn ddee cceelllleess dduu
ppeerrssoonnnneell,, pplluuttôôtt qquuee lleess ddiissppoossiittiiffss ddee ppaassss éélleeccttrroonniiqquueess.. IIll eesstt àà nnootteerr qquuee llee ccoonnttrrôôllee aauuxx aaccccèèss ddooiitt êêttrree
llee pplluuss rraappiiddee ppoossssiibbllee ttoouutt eenn rreessttaanntt iimmppéérraattiivveemmeenntt ffiiaabbllee,, ddee ffaaççoonn àà nnee ggéénnéérreerr aauuccuunn eennggoorrggeemmeenntt.. DDaannss
cceettttee ooppttiiqquuee,, llee mmiinniissttèèrree ffrraannççaaiiss ddee ll’’iinnttéérriieeuurr ttrraavvaaiillllee aaccttuueelllleemmeenntt ssuurr uunn pprroojjeett ddee ddooccuummeennttss
dd’’iiddeennttiittéé bbiioommééttrriiqquueess.. LLeess iinnffoorrmmaattiioonnss rreeccuueeiilllliieess ssoonntt rreettrraaiittééeess ppaarr uunn ssyyssttèèmmee iinnffoorrmmaattiiqquuee qquuii ppeerrmmeett
ddee llooccaalliisseerr nn’’iimmppoorrttee qquueell iinnddiivviidduu pprréésseenntt ssuurr ssiittee –– vviissiitteeuurrss oouu eemmppllooyyééss –– aaiinnssii qquuee ddee ccoonnsseerrvveerr uunn
hhiissttoorriiqquuee ddeess ddiifffféérreennttss mmoouuvveemmeennttss dd’’eennttrrééee eett ddee ssoorrttiieess..
EEnn ccee qquuii ccoonncceerrnnee lleess vviissiitteeuurrss,, iill ccoonnvviieenntt ddee ddeemmaannddeerr àà cchhaaqquuee ppeerrssoonnnnee ssoouuhhaaiittaanntt eennttrraanntt ddaannss llee
ppoorrtt ssoonn iiddeennttiittéé,, llee mmoottiiff ddee ssaa vveennuuee,, llaa dduurrééee ddee ssaa vviissiittee eett ddeess iinnffoorrmmaattiioonnss ssuurr ssoonn vvééhhiiccuullee ss’’iill eenn aa uunn..
IIll eexxiissttee aalloorrss ttrrooiiss hhyyppootthhèèsseess :: llaa pprreemmiièèrree eesstt cceellllee dduu vviissiitteeuurr aatttteenndduu eett ccoonnnnuu ddoonntt lleess eemmpprreeiinntteess ssoonntt
ddééjjàà mméémmoorriissééeess eett rreeccoonnnnuueess ppaarr lleess ddiivveerrss ssyyssttèèmmeess dd’’aaccccèèss ddeess eennddrrooiittss ooùù iill eesstt aauuttoorriisséé àà ssee rreennddrree.. LLaa
ddeeuuxxiièèmmee eesstt cceellllee dduu vviissiitteeuurr aatttteenndduu mmaaiiss iinnccoonnnnuu,, sseess eemmpprreeiinntteess sseerroonntt mméémmoorriissééeess aapprrèèss lleess ccoonnttrrôôlleess
dd’’eennttrrééee.. EEnnffiinn,, llaa ttrrooiissiièèmmee hhyyppootthhèèssee eesstt cceellllee dduu vviissiitteeuurr nnoonn aatttteenndduu eett iinnccoonnnnuu.. LLeess rreennsseeiiggnneemmeennttss
rreeccuueeiilllliiss àà ll’’eennttrrééee ddee llaa zzoonnee ppoorrttuuaaiirree ssoonntt ttrraannssmmiiss aauu PPFFSSOO ddaannss lleess ttrrooiiss ccaass mmaaiiss ddaannss llaa ddeerrnniièèrree
éévveennttuuaalliittéé eennvviissaaggééee,, llee PPFFSSOO eesstt iimmmmééddiiaatteemmeenntt iinnffoorrmméé eett ddéécciiddee ddee llaa ccoonndduuiittee àà tteenniirr..
DDuu ppooiinntt ddee vvuuee ddeess ssaallaarriiééss221166
,, iill eesstt àà nnootteerr qquuee ll’’iinnttrroodduuccttiioonn dd’’uunn ssyyssttèèmmee ddee ccoonnttrrôôllee aauuxx aaccccèèss nnee
ppeeuutt ssee ffaaiirree qquu’’eenn aaccccoorrdd aavveecc llee CCooddee dduu TTrraavvaaiill,, eett ccee ddaannss llaa mmeessuurree ooùù ccee ddiissppoossiittiiff ggéénnèèrree ddeess
cchhaannggeemmeennttss aauu nniivveeaauu ddeess ccoonnddiittiioonnss ddee ttrraavvaaiill.. LLaa ddiirreeccttiioonn qquuii vveeuutt ss’’eennggaaggeerr ddaannss cceettttee vvooiiee ddooiitt ddoonncc
ddeemmaannddeerr aauuxx rreepprréésseennttaannttss ddeess ssaallaarriiééss,, eett nnoottaammmmeenntt aauu CCoommiittéé ddee ll’’hhyyggiièènnee,, ddee ssééccuurriittéé eett ddeess ccoonnddiittiioonnss
ddee ttrraavvaaiill,, ssoonn aavviiss ssuurr llaa qquueessttiioonn.. PPaarraallllèèlleemmeenntt àà cceellaa,, eenn FFrraannccee,, iill ffaauuddrraa ppaarr aaiilllleeuurrss ssuuiivvrree
continu. Toute modification du signal est analysée et une alarme se déclenche si l’amplitude du signal est suffisante.
Enfin, le dernier dispositif est celui dit de la détection enterrée, par le biais de tubes à pression enterrés à 25 cm dans le
sol. Le principe de base est celui de la pression différentielle : les tuyaux sont remplis par un mélange d’eau et de glycol –
composé chimique qui possède au moins deux fonctions alcool – et un capteur analyse toute variation de pression générée
entre autre par le poids d’un corps. Ce système est couplé avec une alarme. Ce système a une couverture de détection de
200 m maximum.
215 Cf Annexe IV : Les équipements de sûreté, page 112.
216 Informations recueillies sur le site de Secopex.
59
ssccrruuppuulleeuusseemmeenntt lleess pprreessccrriippttiioonnss ddee llaa CCoommmmiissssiioonn NNaattiioonnaallee IInnffoorrmmaattiiqquuee eett LLiibbeerrttééss ((CCNNIILL)) eenn mmaattiièèrree ddee
ffiicchhiieerrss iinnffoorrmmaattiiqquueess nnoommiinnaattiiffss..
EEnnffiinn,, aauu nniivveeaauu tteecchhnniiqquuee,, iill ccoonnvviieenntt dd’’oobbsseerrvveerr qquu’’iill eexxiissttee ddeess rrèègglleess iimmppoossaanntt,, eennttrree aauuttrree,, ddee
pprriivviillééggiieerr llaa ssééccuurriittéé ddeess ppeerrssoonnnneess.. IIll eesstt ppaarr aaiilllleeuurrss rreeqquuiiss ddee ppoouuvvooiirr pprrooccééddeerr aauu ddéévveerrrroouuiillllaaggee àà
ddiissttaannccee oouu eenn llooccaall,, eenn ccaass dd’’iinncceennddiiee,, ddeess ddiissppoossiittiiffss ddee ssûûrreettéé.. EEnn oouuttrree,, iill eesstt àà nnootteerr qquuee lleess ccoommppaaggnniieess
dd’’aassssuurraanncceess ddeemmaannddeenntt,, qquuaanntt àà eelllleess,, ddeess «« pprreeuuvveess dd’’iinnttrruussiioonn iinntteennttiioonnnneelllleess »»,, ssuurrttoouutt eenn ccaass dd’’iinncciiddeenntt
ssaannss eeffffrraaccttiioonn..
QQuuaanntt aauuxx mmaarrcchhaannddiisseess,, eelllleess ppeeuuvveenntt êêttrree iinnssppeeccttééeess àà ll’’aaiiddee ddee ssccaannnneerr mmoobbiillee àà rraayyoonnss XX mmoonnttééss
ssuurr ddeess vvééhhiiccuulleess ddee ttyyppee ffoouurrggoonn.. CCee ssyyssttèèmmee,, ddiitt dd’’iinnssppeeccttiioonn nnoonn iinnttrruussiivvee,, ppeerrmmeett ddee lloonnggeerr llee vvééhhiiccuullee àà
iinnssppeecctteerr eenn rroouullaanntt àà vviitteessssee rréédduuiittee ppoouurr rreecchheerrcchheerr ddeess ccllaannddeessttiinnss,, ddee llaa ddrroogguuee,, ddeess mmaattiièèrreess eexxpplloossiivveess
oouu eennccoorree ddee mmaattiièèrreess rraaddiiooaaccttiivveess.. IIll eesstt àà nnootteerr qquuee lleess ssccaannnneerrss rreepprréésseenntteenntt ll’’éélléémmeenntt llee pplluuss oonnéérreeuuxx dduu
bbuuddggeett ssûûrreettéé,, ssii bbiieenn qquuee,, aavvaanntt ddee ss’’eennggaaggeerr ddaannss uunnee tteellllee aaccqquuiissiittiioonn,, iill ffaauutt pprreennddrree eenn ccoonnssiiddéérraattiioonn
ll’’aaccttiivviittéé dduu ppoorrtt aaiinnssii qquuee sseess pprréétteennttiioonnss ccoommmmeerrcciiaalleess –– àà ssaavvooiirr ssii llee ppoorrtt ccoommppttee,, eennttrree aauuttrree,, ppaarrttiicciippeerr àà
llaa CCSSII,, aauu CC--TTPPAATT oouu nnoonn ––..
IIll ccoonnvviieenntt dd’’oobbsseerrvveerr,, eenn ddeerrnniieerr lliieeuu,, qquuee cceerrttaaiinnss ppoorrttss,, nnoottaammmmeenntt eenn AAlllleemmaaggnnee,, nnee llaaiissssee pplluuss lleess
vvééhhiiccuulleess ppéénnééttrreerr ssuurr lleess tteerrmmiinnaauuxx.. LLeess ppeerrssoonnnneess ssoouuhhaaiittaanntt rreennttrreerr ddaannss llee ppoorrtt ddooiivveenntt llaaiisssseerr lleeuurrss
vvééhhiiccuulleess ppeerrssoonnnneellss eenn ddeehhoorrss ddee ll’’eenncceeiinnttee ppoorrttuuaaiirree eett uuttiilliisseerr lleess nnaavveetttteess mmiisseess àà lleeuurr ddiissppoossiittiioonn.. PPaarr
aaiilllleeuurrss,, llee CCoonnsseeiill ccoonnssttiittuuttiioonnnneell221177
ss’’eesstt pprroonnoonnccéé ssuurr lleess ccoonnddiittiioonnss ddee ffoouuiillllee ddeess nnaavviirreess eett ddeess vvééhhiiccuulleess..
LLeess ppeerrssoonnnneellss ddee ssééccuurriittéé pprriivvééss «« nnee ppeeuuvveenntt pprrooccééddeerr,, ssaannss llee ccoonnsseenntteemmeenntt ddee ll’’iinnttéérreesssséé,, qquu’’àà ll’’iinnssppeeccttiioonn
vviissuueellllee ddeess bbaaggaaggeess àà mmaaiinn ;; ((……)) ll’’ooppéérraattiioonn ddaannss llee ccaaddrree ddee llaaqquueellllee iillss ppeeuuvveenntt pprraattiiqquueerr,, ssaauuff rreeffuuss ddeess
ppeerrssoonnnneess ccoonncceerrnnééeess,, ddeess ppaallppaattiioonnss ddee ssééccuurriittéé oouu ddeess ffoouuiilllleess ddee bbaaggaaggeess àà mmaaiinn nnee ppeeuutt êêttrree oorrddoonnnnééee
qquuee ppaarr llee pprrééffeett,, eenn rraaiissoonn ddee mmeennaacceess ggrraavveess ppoouurr llaa ssééccuurriittéé ppuubblliiqquuee eett ddee cciirrccoonnssttaanncceess ppaarrttiiccuulliièèrreess,,
ppoouurr uunn tteemmppss eett ddaannss ddeess lliieeuuxx ddéétteerrmmiinnééss ;; ((……)) lleess mmooddaalliittééss aaiinnssii pprréévvuueess nnee ppoorrtteenntt ppaass aatttteeiinnttee àà llaa
lliibbeerrttéé iinnddiivviidduueellllee »».. IIll eenn eesstt ddee mmêêmmee ppoouurr lleess ooffffiicciieerrss ddee ppoorrtt eett lleess ooffffiicciieerrss ddee ppoorrtt aaddjjooiinnttss.. IIll
aappppaarraaîîtt ddoonncc qquuee221188
,, ssii llee pprrééffeett nn’’oorrddoonnnnee ppaass lleess ccoonnttrrôôlleess ccoommmmee vvuu ccii--ddeessssuuss,, lleess ooppéérraattiioonnss ddee ccoonnttrrôôllee
pprréévvuueess àà ll’’aarrttiiccllee LL.. 332244--44 dduu CCooddee ddeess ppoorrttss mmaarriittiimmeess ssoonntt ssuusscceeppttiibblleess ddee ppoorrtteerr aatttteeiinnttee aauuxx lliibbeerrttééss
iinnddiivviidduueelllleess..
DDeeuuxx rreemmaarrqquueess rreesstteenntt eennccoorree àà ffaaiirree eenn ccee qquuii ccoonncceerrnnee llaa ssûûrreettéé ddeess iinnssttaallllaattiioonnss ppoorrttuuaaiirreess.. LLaa
pprreemmiièèrree eesstt qquuee,, eenn vveerrttuu ddee ll’’aarrttiiccllee LL.. 332244--55,, aalliinnééaa 44 dduu CCooddee ddeess ppoorrttss mmaarriittiimmeess,, lleess aaggeennttss ddee llaa ddoouuaannee
«« ppeeuuvveenntt ((……)) pprrooccééddeerr aauu ccoonnttrrôôllee ddeess ppeerrssoonnnneess,, ddeess bbaaggaaggeess,, ddeess ccoolliiss,, ddeess mmaarrcchhaannddiisseess,, ddeess vvééhhiiccuulleess eett
ddeess nnaavviirreess,, àà ll’’eexxcceeppttiioonn ddeess ppaarrttiieess àà uussaaggee eexxcclluussiiff dd’’hhaabbiittaattiioonn eett ddeess llooccaauuxx ssyynnddiiccaauuxx »».. LLaa sseeccoonnddee
ccoonncceerrnnee ll’’ooppppoossaabbiilliittéé aauuxx ttiieerrss ddeess PPFFSSPP.. LLaa sseeccttiioonn AA//1166..88 dduu ccooddee IISSPPSS pprréécciissaanntt qquu’’iill «« ddooiitt êêttrree pprroottééggéé
ccoonnttrree ttoouutt aaccccèèss oouu ttoouuttee ddiivvuullggaattiioonn nnoonn aauuttoorriissééee »»,, iill aappppaarraaîîtt qquuee sseeuulleess lleess ddiissppoossiittiioonnss ccoommmmuunniiqquuééeess oouu
rreenndduueess ppuubblliiqquueess ppeeuuvveenntt êêttrree ooppppoossaabblleess aauuxx ttiieerrss..
217 Cons. const.,13 mars 2003, n°2003-467 DC, JO 19 mars 2003.
218 Lamy manutention, n°11 octobre 2004, étude 360 : Sûreté des installations portuaires pages 360-2 à 360-60.
60
22..44..11 LL’’eexxeemmppllee dduu PPoorrtt AAuuttoonnoommee ddee MMaarrsseeiillllee221199
LLee PPAAMM ss’’éétteenndd ssuurr 330000 hheeccttaarreess àà MMaarrsseeiillllee mmêêmmee –– bbaassssiinnss oouueesstt –– eett ssuurr 1100 000000 hheeccttaarreess àà FFooss ––
bbaassssiinnss eesstt ––.. SSaa ddéélliimmiittaattiioonn aa ééttéé ccoonnssaaccrrééee ppaarr uunn aarrrrêêttéé dduu 2211 fféévvrriieerr 11999944.. IIll ccoommppttee 2244 iinnssttaallllaattiioonnss
ppoorrttuuaaiirreess ppuubblliiqquueess uuttiilliissééeess ppoouurr uunnee mmuullttiittuuddee ddee ttrraaffiiccss –– ppééttrroolliieerr222200
,, cchhiimmiiqquuee,, ggaazziieerr222211
,, vvrraaccss ssoolliiddeess,,
vvrraaccss lliiqquuiiddeess,, ffrruuiittiieerr mmaaiiss ssuurrttoouutt ppaassssaaggeerr eett ccoonntteenneeuurriisséé ––.. TToouuss lleess PPFFSSPP dduu PPAAMM oonntt ééttéé aapppprroouuvvééss,, ssii
bbiieenn qquuee sseess iinnssttaallllaattiioonnss ppoorrttuuaaiirreess ssoonntt rreeccoonnnnuueess ppaarr ll’’OOMMII eett rrééppeerrttoorriiééeess ddaannss ssaa bbaassee ddee ddoonnnnééeess222222
.. EEnn
éécchhaannggee,, llee ppoorrtt ddiissppoossee dd’’uunnee lleettttrree dd’’aapppprroobbaattiioonn ppoouurr cchhaaqquuee PPFFSSPP,, éémmiissee ppaarr lleess aauuttoorriittééss ffrraannççaaiisseess eett
qquuii ccoorrrreessppoonndd àà uunnee ddééccllaarraattiioonn ddee ccoonnffoorrmmiittéé ddee ll’’iinnssttaallllaattiioonn ppoorrttuuaaiirree,, nnoonn oobblliiggaattooiirree ppoouurr ll’’hheeuurree
((sseeccttiioonn BB//1166..6622 dduu CCooddee IISSPPSS)).. EEllllee ppeeuutt êêttrree ddeemmaannddééee ppaarr lleess nnaavviirreess ccaarr eellllee aatttteessttee qquuee llee PPFFSSPP eesstt bbiieenn
aapppplliiqquuéé eett qquuee lleess mmeessuurreess pprrééccoonniissééeess ssoonntt aaddaappttééeess àà ll’’iinnssttaallllaattiioonn ppoorrttuuaaiirree ccoonncceerrnnééee..
LLaa ssûûrreettéé aauu PPAAMM ddééppeenndd dd’’uunnee oorrggaanniissaattiioonn bbiieenn ssppéécciiffiiqquuee :: eellllee ccoonncceerrnnee eenn pprreemmiieerr lliieeuu llee
ddiirreecctteeuurr ggéénnéérraall dduu ppoorrtt,, ppuuiiss llee CCoommmmaannddaanntt dduu ppoorrtt qquuii rreellèèvvee ddee llaa CCaappiittaaiinneerriiee,, ddoonncc pplluuttôôtt ddee ll’’aassppeecctt
ssééccuurriittaaiirree,, eett qquuii ddiissppoossee ddee ll’’aauuttoorriittéé ddee ppoolliiccee ppoorrttuuaaiirree.. VViieennnneenntt eennssuuiittee PPiieerrrree DDeerrooii,, qquuii eesstt ssoonn aaddjjooiinntt
ddiirreecctt eenn llaa mmaattiièèrree,, eett LLaauurreenntt BBaauueerr,, rreessppoonnssaabbllee ddee ll’’eennsseemmbbllee dduu ddééppaarrtteemmeenntt ssûûrreettéé,, ttoouuss ddeeuuxx ssee
ssiittuuaanntt aauu mmêêmmee nniivveeaauu hhiiéérraarrcchhiiqquuee,, ppuuiiss uunnee ssooiixxaannttaaiinnee ddee ppeerrssoonnnneess,, yy ccoommpprriiss lleess aaddmmiinniissttrraattiiffss,, qquuii ssee
ddééddiiee eexxcclluussiivveemmeenntt àà llaa ssûûrreettéé,, uunnee ddiizzaaiinnee dd’’eennttrree eelllleess aassssuurraanntt uunnee ppeerrmmaanneennccee 2244hh//2244hh..
LLee PPAAMM ddooiitt ttrraaiitteerr eennttrree 2277 eett 3300 nnaavviirreess ppaarr jjoouurr,, ccee qquuii rreepprréésseennttee uunn pprroobbllèèmmee ddee ssûûrreettéé mmiinniimmee
àà rrééssoouuddrree cchhaaqquuee sseemmaaiinnee mmaaiiss iill nn’’yy aa jjaammaaiiss eeuu jjuussqquu’’àà pprréésseenntt dd’’iinncciiddeenntt sséérriieeuuxx eett lleess ddiivveerrsseess
pprrooccéédduurreess ssoonntt rreennttrrééeess ddaannss lleess hhaabbiittuuddeess ppoouurr PPiieerrrree DDeerrooii.. EEnn ccaass dd’’aalleerrttee ddee ssûûrreettéé ddaannss ll’’eenncceeiinnttee
ppoorrttuuaaiirree,, llee ppoorrtt ddooiitt iinnffoorrmmeerr lleess aauuttoorriittééss ccoommppéétteenntteess eett llaaiisssseerr llaa mmaaiinn àà llaa ddoouuaannee aaiinnssii qquu’’àà llaa
ggeennddaarrmmeerriiee mmaarriittiimmee.. IIll eesstt àà nnootteerr qquuee llee ccoonnttrrôôllee ddeess aaccccèèss mmaarriittiimmeess eesstt àà llaa cchhaarrggee ddee ll’’EEttaatt,, llee ppoorrtt nnee
ffaaiissaanntt qquuee ddee llaa pprréévveennttiioonn àà ccee nniivveeaauu--llàà àà ll’’aaiiddee ddee rraaddaarr,, ddee ccaamméérraass oouu ddee vveeddeetttteess ppoouurr iinnvveessttiigguueerr ssii
bbeessooiinn eesstt,, mmaaiiss uunn ooffffiicciieerr ddee ppoorrtt nn’’aa ppaass àà iinntteerrvveenniirr.. PPaarr ccoonnttrree,, llee ccoonnttrrôôllee ddeess aaccccèèss tteerrrreessttrreess ddééppeenndd
llooggiiqquueemmeenntt dduu ppoorrtt :: ddeess ssoocciiééttééss ddee ggaarrddiieennnnaaggee pprriivvééeess vvéérriiffiieenntt ll’’iiddeennttiittéé ddeess cchhaauuffffeeuurrss ddee ccaammiioonnss qquuii
vviieennnneenntt lliivvrreerr aaiinnssii qquuee lleess bbaaddggeess dd’’aaccccèèss ddee cchhaaqquuee iinnddiivviidduu ssoouuhhaaiittaanntt ppéénnééttrreerr ddaannss llee ppoorrtt222233
.. IIll eexxiissttee
aaccttuueelllleemmeenntt 1155 000000 ccaarrtteess ppoorrttuuaaiirreess ppeerrmmaanneenntteess ppoouurr lleess ppeerrssoonnnneess ttrraavvaaiillllaanntt ddaannss ll’’eenncceeiinnttee dduu PPAAMM,, àà
ssaavvooiirr lleess aaggeennttss ppoorrttuuaaiirreess,, lleess aaggeennttss mmaarriittiimmeess,, lleess rreepprréésseennttaannttss mmaarriittiimmeess,, lleess ddoocckkeerrss eett aauuttrreess,,
219 Informations obtenues lors d’un entretien au PAM le vendredi 1er juillet 2005 avec Pierre Deroi, responsable du bureau
défense (il est en liaison avec la Préfecture et fait partie de sa cellule de crise), des plans de secours (antipollution,
sauvetage, port refuge, de sécurité des terminaux et de sûreté) et agent de sûreté des installations portuaires du PAM, et
au cours d’une conversation téléphonique avec Laurent Bauer, directeur du département sûreté du PAM, le mardi 9 août
2005.
220 Le PAM occupe le 3ème rang mondial en tant que port pétrolier avec quelques 60 millions de tonnes de pétrole par an,
Fos assurant 40% des besoins en pétrole brut de la France et alimentant aussi l’Allemagne et la Suisse.
221 Le terminal GDF 1 fournit à lui seul 11% des besoins énergétiques français en méthane.
222 Cette base permet de trouver les contacts ISPS par pays, d’avoir des détails sur les installations portuaires (n° ID du
port, sa latitude, sa longitude, le point de contact sur place, la date d’approbation du PFSP et s’il a déjà été remplacé) et
de savoir si un pays ou une installation portuaire ont mis en place des procédures sûreté alternatives (comme les USA par
exemple). Site de l’OMI : http://www2.imo.org/ISPSCode/ISPSInformation.aspx.
223 J’en ai eu la preuve concrète lors de la visite du PAM le 1er août : il est nécessaire de présenter ces papiers d’identité
et/ou professionnels à chaque poste de contrôle.
61
ssaacchhaanntt qquu’’aauu ttoottaall,, eennvviirroonn 4400 000000 ppeerrssoonnnneess ssoonntt aammeennééeess àà vveenniirr yy ttrraavvaaiilllleerr.. SSii bbiieenn qquuee llee PPAAMM pprrooccèèddee àà
ddeess ccoonnttrrôôlleess iinnooppiinnééss àà ll’’iinnttéérriieeuurr dduu ppoorrtt ;; iill ss’’aaggiitt aauussssii bbiieenn dd’’uunnee ttaaccttiiqquuee dd’’iinnttiimmiiddaattiioonn qquuee ddee ddiissssuuaassiioonn..
TToouutteeffooiiss,, ppoouurr ccee qquuii eesstt ddeess mmaarrcchhaannddiisseess oorrddiinnaaiirreess,, lleess aauuttoorriittééss ppoorrttuuaaiirreess nn’’oonntt ppaass àà aavvooiirr
ccoonnnnaaiissssaannccee ddee ccee qquuii cciirrccuullee ssuurr llee ppoorrtt,, cceellaa rreellèèvvee ddee llaa ddoouuaannee.. CC’’eesstt llee ccaass dd’’uunn ttrraannssiittaaiirree qquuii vvaa
cchheerrcchheerr ssaa mmaarrcchhaannddiissee,, iill ll’’aammèènnee ssuurr llee ppoorrtt,, llee pplloommbb eesstt aappppoosséé ppaarr llaa ddoouuaannee eett iill aa uunnee aauuttoorriissaattiioonn ppoouurr
ssee rreennddrree jjuussqquu’’aauu tteerrmmiinnaall.. LLee ccoonnttrraatt ppaassssee dduu cchhaauuffffeeuurr dduu ttrraannssiittaaiirree aauu mmaannuutteennttiioonnnnaaiirree,, qquuii ssttoocckkee eett
ssuurrvveeiillllee llee ccoonntteenneeuurr,, ppuuiiss dduu mmaannuutteennttiioonnnnaaiirree aauu nnaavviirree.. LLee ppoorrtt nn’’iinntteerrvviieenntt qquuee ppoouurr lleess mmaarrcchhaannddiisseess
ddaannggeerreeuusseess qquuii ddééppeennddeenntt dduu ppoouuvvooiirr rrééggaalliieenn ddee llaa CCaappiittaaiinneerriiee..
CCoommmmee llee pprréévvooiitt llee CCooddee IISSPPSS,, llee PPAAMM pprrooccèèddee àà ddeess eexxeerrcciicceess ddee ssûûrreettéé.. LL’’uunn ddeess ssccéénnaarriiooss
eennvviissaaggeeaabblleess eesstt uunnee tteennttaattiivvee ddee ppéénnééttrraattiioonn ddaannss ll’’eenncceeiinnttee ppoorrttuuaaiirree ppoouurr éévvaalluueerr llaa ccaappaacciittéé ddee rrééaaccttiioonn
ddeess ddiifffféérreennttss iinntteerrvveennaannttss.. LLeess eexxeerrcciicceess mmaajjeeuurrss iimmpplliiqquueenntt llaa cceelllluullee ddee ccrriissee ddee llaa pprrééffeeccttuurree ddee
ddééppaarrtteemmeenntt,, llee ppaarrqquueett ddee PPaarriiss,, llaa ddiivviissiioonn nnaattiioonnaalleess aannttiitteerrrroorriissttee ((DDNNAATT)),, llaa bbrriiggaaddee aannttiitteerrrroorriissttee ddee
PPaarriiss,, llaa pprrééffeeccttuurree ddee ppoolliiccee,, llee pprrooccuurreeuurr ddee llaa RRééppuubblliiqquuee,, llaa ppoolliiccee,, llaa ddoouuaannee,, lleess ppoommppiieerrss,, lleess AAFFFFMMAARR
vvooiirree lleess aarrmmaatteeuurrss ss’’iillss llee ssoouuhhaaiitteenntt.. CCee ttyyppee dd’’ooppéérraattiioonnss ppeerrmmeett ééggaalleemmeenntt ddee vvéérriiffiieerr llaa ppeerrttiinneennccee ddeess
mmeessuurreess nnoouuvveelllleemmeenntt iinnssttiittuuééeess,, ssaacchhaanntt qquuee llee PPAAMM ss’’ééttaaiitt ppeenncchhéé bbiieenn aavvaanntt ssuurr llaa qquueessttiioonn eett ccee dd’’oorreess eett
ddééjjàà ddaannss ll’’oobbjjeeccttiiff ddee ssee pprréémmuunniirr ccoonnttrree dd’’éévveennttuueellss aacctteess tteerrrroorriisstteess –– ssuuiittee àà llaa rreeccrruuddeesscceennccee ddee llaa
mmeennaaccee eenn FFrraannccee aauu mmiilliieeuu ddeess aannnnééeess 9900 –– mmaaiiss aauussssii ppoouurr lluutttteerr ccoonnttrree llaa ppeettiittee ddéélliinnqquuaannccee –– nnoottaammmmeenntt
ppoouurr ccee qquuii ééttaaiitt ddeess vvoollss ddee ccoonntteenneeuurrss eennttiieerrss ––.. DDééssoorrmmaaiiss,, llaa ggeessttiioonn ddeess ccoonntteenneeuurrss eesstt iinnffoorrmmaattiissééee eett
aauuccuunnee bbooîîttee nnee ppeeuutt qquuiitttteerr ll’’eenncceeiinnttee ppoorrttuuaaiirree ssaannss vvéérriiffiiccaattiioonn.. QQuuaanntt aauu ccoonnttrrôôllee dduu ccoonntteennuu,, iill eesstt
aassssuurréé ppaarr llaa ddoouuaannee àà ll’’aaiiddee dd’’uunn ssccaannnneerr mmoobbiillee222244
qquuii aa ccooûûttéé pprrèèss ddee cciinnqq mmiilllliioonnss dd’’eeuurrooss aauu PPAAMM ppoouurr êêttrree
aaccccrrééddiittéé CCSSII.. IIll ppeeuutt ttrraaiitteerr ddee 2200 àà 3300 ccoonntteenneeuurr ppaarr hheeuurree,, ccee qquuii ppeeuutt ppaarraaîîttrree aasssseezz lleenntt mmaaiiss rreessttee
ssuuffffiissaammmmeenntt ddiissssuuaassiiff.. PPoouurr ccee qquuii eesstt ddeess aauuttrreess mmeessuurreess ddee ssûûrreettéé,, iill eesstt àà nnootteerr qquuee lleess mmooyyeennss hhuummaaiinnss
oonntt ééttéé rreennffoorrccééss –– uunnee ssooiixxaannttaaiinnee ddee ppeerrssoonnnneess eeffffeeccttuueenntt ddeess rroonnddeess ssuurr ll’’eennsseemmbbllee dduu ddoommaaiinnee ppoorrttuuaaiirree
aavveecc ddeess vvooiittuurreess ééqquuiippééeess ddee GGPPSS ppoouurr uunnee llooccaalliissaattiioonn pplluuss ffaacciillee ssii eellllee ssee ffoonntt aattttaaqquuééeess eett ssuurr 110055
ppeerrssoonnnneess eemmppllooyyééeess ppaarr llaa CCaappiittaaiinneerriiee,, 5555 ssoonntt aaffffeeccttééeess àà llaa ssûûrreettéé ––.. PPaarr aaiilllleeuurrss,, pplluuss ddee 220000 ccaamméérraass
ssoonntt ddééjjàà eenn ppllaaccee –– ll’’oobbjjeeccttiiff ééttaanntt dd’’aatttteeiinnddrree lleess 330000 dd’’iiccii ppeeuu –– eett ssoonntt rreelliiééeess àà ddeess PPCC ssûûrreettéé qquuii
rreettrraaiitteenntt ll’’iinnffoorrmmaattiioonn,, ssaacchhaanntt qquuee cchhaaqquuee bbaassssiinn ccoommppttee ddeeuuxx PPCC ssûûrreettéé,, uunn ppoouurr lleess aaccccèèss tteerrrreessttrreess eett
ll’’aauuttrree ppoouurr lleess aaccccèèss mmaarriittiimmeess qquuii ssoonntt ssuurrvveeiillllééss ppaarr lleess ooffffiicciieerrss ddee llaa VViiggiiee.. EEnnffiinn,, ll’’eenncceeiinnttee ppoorrttuuaaiirree eesstt
ééqquuiippééee dd’’uunn ddoouubbllee ssyyssttèèmmee ddee ccllôôttuurreess,, llaa pprreemmiièèrree ppoouurr ddééffiinniirr lleess lliimmiitteess eexxttéérriieeuurreess dduu ppoorrtt eett llaa
sseeccoonnddee eennttoouurree lleess tteerrmmiinnaauuxx.. IIll ccoonnvviieenntt ffiinnaalleemmeenntt dd’’oobbsseerrvveerr qquu’’eenn ccaass dd’’aalleerrttee,, llaa ccoonnffiigguurraattiioonn dduu PPAAMM
eesstt tteellllee qquuee ssii lleess ddiifffféérreennttss ppoonnttss qquuii llee ccoommppoosseenntt ssoonntt oouuvveerrttss,, llee ppoorrtt eesstt aalloorrss ddiivviisséé eenn pplluussiieeuurrss zzoonneess
iinnffrraanncchhiissssaabblleess,, ddee ffaaççoonn àà iissoolleerr llaa mmeennaaccee..
PPoouurr tteerrmmiinneerr,, iill eesstt àà nnootteerr qquuee ll’’eennsseemmbbllee ddeess ccooûûttss eennggaaggééss ss’’ééllèèvvee àà pprrèèss ddee 2288 mmiilllliioonnss dd’’eeuurrooss,, ccee
qquuii eesstt ccoonnssiiddéérraabbllee mmaaiiss iill nnee ffaauutt ppaass ppeerrddrree ddee vvuuee llee ffaaiitt qquuee llaa ffaaccttuurree aauurraaiitt ppuu êêttrree nneetttteemmeenntt pplluuss
224 Cf Annexe IV : Les équipements de sûreté, page 112.
62
éélleevvééee dduu ffaaiitt qquuee cceess mmeessuurreess vviieennnneenntt eenn ccoommpplléémmeenntt ddee ccee qquuii eexxiissttaaiitt ddééjjàà.. PPaarr aaiilllleeuurrss,, llee ppoorrtt nn’’iimmppoossee àà
ll’’hheeuurree aaccttuueellllee aauuccuunnee ttaaxxee,, nnii aauuxx nnaavviirreess,, nnii aauuxx eennttrreepprriisseess ddee ttrraannssppoorrttss rroouuttiieerrss nnii aauuxx ppaassssaaggeerrss..
22..55 LLeess ggoouuvveerrnneemmeennttss
LLeess ggoouuvveerrnneemmeennttss ccoonnttrraaccttaannttss ddooiivveenntt ffiixxeerr lleess nniivveeaauuxx ddee ssûûrreettéé222255
aapppprroopprriiééss eenn ffoonnccttiioonn ddee llaa
mmeennaaccee aauu mmoommeenntt TT eett iillss nnee ppeeuuvveenntt ddéélléégguueerr cceettttee ttââcchhee ((sseeccttiioonn AA//44..33 dduu ccooddee IISSPPSS)) ccaarr iillss ssoonntt uunn
éélléémmeenntt pprrééddoommiinnaanntt dduu ddiissppoossiittiiff ddee ssûûrreettéé.. EEnn eeffffeett,, lleess nniivveeaauuxx ddee ssûûrreettéé ééttaabblliisssseenntt uunn lliieenn eennttrree llee
nnaavviirree eett ll’’iinnssttaallllaattiioonn ppoorrttuuaaiirree ccaarr iillss ddéécclleenncchheenntt ll’’aapppplliiccaattiioonn ddee mmeessuurreess ddee ssûûrreettéé aaddaappttééeess àà llaa ssiittuuaattiioonn
dduu nnaavviirree eett ddee ll’’iinnssttaallllaattiioonn ppoorrttuuaaiirree..
DDee pplluuss,, lleess ggoouuvveerrnneemmeennttss ccoonnttrraaccttaannttss ddooiivveenntt ccoommmmuunniiqquueerr ttoouuss lleess rreennsseeiiggnneemmeennttss rreellaattiiffss àà cceess
nniivveeaauuxx ddee ssûûrreettéé aauuxx nnaavviirreess bbaattttaanntt lleeuurr ppaavviilllloonn,, aauuxx ppoorrttss ssiittuuééss ssuurr lleeuurr tteerrrriittooiirree aaiinnssii qquu’’àà ttoouuss lleess
nnaavviirreess ssoouuhhaaiittaanntt eennttrreerr ddaannss uunn ddee lleeuurr ppoorrtt oouu yy ssééjjoouurrnnaanntt ((rrèèggllee XXII--22//33 ddee llaa CCoonnvveennttiioonn SSOOLLAASS))..
PPaarraallllèèlleemmeenntt àà cceellaa,, lleess ggoouuvveerrnneemmeennttss oonntt uunnee vvéérriittaabbllee oobblliiggaattiioonn dd’’iinnffoorrmmaattiioonn eennvveerrss ll’’OOMMII,, nnoottaammmmeenntt
qquuaanntt aauuxx ccoooorrddoonnnnééeess dduu ppooiinntt ddee ccoonnttaacctt nnaattiioonnaall –– ccee qquuii eesstt ttoottaalleemmeenntt ccoommppaattiibbllee,, eenn FFrraannccee,, aavveecc
ll’’aarrttiiccllee 66222266
ddee llaa llooii nn°°7788--775533 dduu 1177 jjuuiilllleett 11997788 ((JJOO dduu 1188 jjuuiilllleett)) ssuurr llaa ccoommmmuunniiccaattiioonn ddeess ddooccuummeennttss
aaddmmiinniissttrraattiiffss ––.. EEnn oouuttrree,, ccoonnffoorrmméémmeenntt àà llaa rrèèggllee XXII--22//1133..44,, lleess EEttaattss ccoonnttrraaccttaannttss ddooiivveenntt aauussssii ffoouurrnniirr àà
ll’’OOMMII,, ttoouuss lleess cciinnqq aannss,, uunnee lliissttee iinnddiiqquuaanntt ttoouuss lleess PPFFSSPP aapppprroouuvvééss aaiinnssii qquuee llee oouu lleess lliieeuu((xx)) ccoonncceerrnnéé((ss)) ppaarr
lleess PPFFSSPP eett llaa ddaattee dd’’aapppprroobbaattiioonn..
EEnnffiinn,, ll’’EEttaatt aa eenn cchhaarrggee ddee ddéélliivvrreerr lleess IISSSSCC eett ddooiitt ccoonnttrrôôlleerr ll’’aapppplliiccaattiioonn ddeess pprreessccrriippttiioonnss ddee
ssûûrreettéé eenn pprrooccééddaanntt àà ddeess iinnssppeeccttiioonnss àà bboorrdd ddeess nnaavviirreess ((rrèèggllee XXII--22//99 ddee llaa CCoonnvveennttiioonn SSOOLLAASS))..
22..66 LLeess ggrraannddeess lliiggnneess ddee ll''aapppplliiccaattiioonn ddaannss llee rreessttee dduu
mmoonnddee
22..66..11.. AAuuxx UUSSAA
LLee CCoonnggrrèèss ééttaattssuunniieenn aa aaddooppttéé uunnee llooii llee 1144 nnoovveemmbbrree 22000022 ffiixxaanntt uunn cceerrttaaiinn nnoommbbrree dd’’eexxiiggeenncceess eenn
mmaattiièèrree ddee ssûûrreettéé,, ddoonntt llee ffaaiitt ddee ccoonndduuiirree ddeess éévvaalluuaattiioonnss ddee vvuullnnéérraabbiilliittéé,, dd’’aavvooiirr ddeess ccaarrtteess ddee ssûûrreettéé
ppoorrttuuaaiirree eett ddee mmeettttrree eenn ppllaaccee llee ssyyssttèèmmee AAIISS ttoouutt eenn iimmppoossaanntt ddee lloouurrddeess ssaannccttiioonnss ppéénnaalleess eenn ccaass ddee nnoonn
rreessppeecctt.. LLee 11eerr
mmaarrss ddee ll’’aannnnééee ssuuiivvaannttee,, llee DDeeppaarrttmmeenntt ooff HHoommeellaanndd SSeeccuurriittyy222277
ééttaaiitt ccrréééé..
PPuuiiss,, ddèèss llee 11eerr
jjuuiilllleett 22000044,, lleess ggaarrddee--ccôôtteess ééttaattssuunniieennss oonntt ccllaaiirreemmeenntt ffaaiitt ssaavvooiirr qquu’’iillss ccoommppttaaiieenntt
mmoonntteerr àà bboorrdd ddee ttoouutt nnaavviirree nnee rreessppeeccttaanntt ppaass lleess nnoouuvveelllleess rrèègglleess ddee ssûûrreettéé mmaarriittiimmee lloorrss ddee ssaa pprreemmiièèrree
vveennuuee ppoosstt--IISSPPSS ddaannss uunn ppoorrtt ééttaattssuunniieenn222288
.. DDaannss llee mmêêmmee oorrddrree dd’’iiddééeess,, llee sseeccrrééttaaiirree àà llaa ddééffeennssee DDoonnaalldd
225 Le premier niveau correspond à des mesures minimales applicables en continu, le deuxième à des mesures
additionnelles renforcées et le troisième à des mesures exceptionnelles pour un laps de temps déterminé.
226 Il interdit de communiquer des documents administratifs qui porteraient atteinte à la sûreté de l’Etat, à la sécurité
publique ou à la sécurité des personnes. Lamy manutention, n°11 octobre 2004, étude 360 : Sûreté des installations
portuaires pages 360-2 à 360-60.
227 Equivalent à un ministère de la sûreté intérieure qui regroupe quelques 22 agences fédérales.
228 Site de The Economist : http://www.economist.com/agenda/displayStory.cfm?story_id=2804108.
63
RRuummssffeelldd aa iimmmmééddiiaatteemmeenntt ddééccllaarréé qquuee lleess UUSSAA nnee mméénnaaggeerraaiieenntt eenn aauuccuunn ccaass lleeuurrss eeffffoorrttss eenn mmaattiièèrree
mmaarriittiimmee cchhaaqquuee ffooiiss qquuee lleess bbéénnééffiicceess sseerraaiieenntt ssuuppéérriieeuurrss aauuxx ccooûûttss.. LLaa ffoorrttee iimmpplliiccaattiioonn ééttaattssuunniieennnnee ddaannss
ll’’IISSPPSS ss’’eexxpplliiqquuee bbiieenn éévviiddeemmmmeenntt eenn pprreemmiieerr lliieeuu ppaarr ll’’oobbsseessssiioonn ssééccuurriittaaiirree qquuii eesstt llaa lleeuurr ssuuiittee aauuxx
aatttteennttaattss dduu 1111 sseepptteemmbbrree 22000011 mmaaiiss eenn sseeccoonndd lliieeuu,, eellllee vviieenntt ééggaalleemmeenntt ddee ll’’iimmppoorrttaannccee dduu sseecctteeuurr mmaarriittiimmee
ppoouurr ccee ppaayyss.. IIll eesstt àà nnootteerr222299
qquuee ccee ppaayyss aa uunn lliittttoorraall ddee 114422 664411 kkmm,, 6600 000000 nnaavviirreess aauu lloonngg ccoouurrss ttoouucchheenntt
lleess 336611 ppoorrttss ééttaattssuunniieennss cchhaaqquuee aannnnééee eett qquuee llaa mmooiittiiéé ddeess iimmppoorrttaattiioonnss ééttaattssuunniieennnneess aarrrriivveenntt ppaarr vvooiiee
mmaarriittiimmee,, ddoonntt 9900%% ppaarr ccoonntteenneeuurr.. LLee CCoommmmaannddaanntt ddeess ggaarrddee--ccôôtteess ééttaattssuunniieennnneess aa cchhiiffffrréé lleess ddééppeennsseess
ttoottaalleess ppoouurr ll’’iinndduussttrriiee eennttrraaîînnééeess ppaarr lleess ddiivveerrsseess mmeessuurreess ddee ssûûrreettéé àà qquueellqquueess sseepptt mmiilllliiaarrddss ddee ddoollllaarrss
aamméérriiccaaiinnss ppoouurr lleess aannnnééeess àà vveenniirr223300
..
LLeess mmaarriinneess ééttaattssuunniieennnnee eett aauussttrraalliieennnnee oonntt ddéébbuuttéé lleeuurrss eexxeerrcciicceess ddèèss ooccttoobbrree 22000033,, lloorrss dd’’uunnee
aapppplliiccaattiioonn ccoonnjjooiinnttee bbaasséé ssuurr uunnee iinntteerrcceeppttiioonn.. LLee nnoomm ddee ccooddee ééttaaiitt «« PPaacciiffiicc PPrrootteeccttoorr »» eett iill ss’’aaggiissssaaiitt ddee
llaa pprreemmiièèrree ddeess 1100 ooppéérraattiioonnss pprréévvuueess ppaarr cceess ddeeuuxx nnaattiioonnss..
DDee mmêêmmee,, llee 55 ooccttoobbrree 22000033,, lleess UUSSAA eett ll’’IInnddee oonntt rrééaalliisséé uunn eexxeerrcciiccee bbaasséé ssuurr cciinnqq jjoouurrss.. IIllss ll’’oonntt
ddéénnoommmméé «« MMaallaabbaarr--22000033 »» eett iill aa iimmpplliiqquuéé pplluuss ddee 22 000000 iinnddiivviidduuss éévvoolluuaanntt ddaannss llee mmiilliieeuu nnaavvaall.. SSeelloonn llee
ccoommmmaannddaanntt hhiinnddoouu MMaannoobbaarr NNaammbbiiaarr,, ll’’iinnttéérrêêtt ééttaaiitt dd’’aaccccrrooîîttrree lleess ccaappaacciittééss ccoommmmuunneess ddeess ddeeuuxx ccoorrppss ddee
mmaarriinnee.. LLee ssccéénnaarriioo ccoonnssiissttaaiitt àà rreecchheerrcchheerr llee nnaavviirree ssuussppeecctt,, aavvaanntt ddee ll’’aabboorrddeerr eett eennffiinn àà ss’’eenn eemmppaarreerr..
IIll ccoonnvviieenntt ddee nnootteerr eenn ddeerrnniieerr lliieeuu qquuee,, ddeeppuuiiss llee 2233 mmaaii 22000055223311
,, lleess ggaarrddee--ccôôtteess ééttaattssuunniieennss
iimmppoosseenntt ddeess ccoonnddiittiioonnss dd’’eennttrrééee ssuupppplléémmeennttaaiirreess ddaannss lleeuurrss ppoorrttss aauuxx nnaavviirreess qquuii,, aauu ccoouurrss ddee lleeuurrss cciinnqq
ddeerrnniièèrreess eessccaalleess,, oonntt ttoouucchhéé ddeess EEttaattss ddaannss lleessqquueellss ddeess mmeessuurreess aannttiitteerrrroorriisstteess eeffffiiccaacceess nnee ssoonntt ppaass
mmaaiinntteennuueess sseelloonn lleess UUSSAA.. LLeess nnaattiioonnss ccoonncceerrnnééeess ssoonntt llaa RRééppuubblliiqquuee ddéémmooccrraattiiqquuee dduu CCoonnggoo,, llaa GGuuiinnééee--
BBiissssaauu,, llee LLiibbéérriiaa,, llaa MMaauurriittaanniiee eett NNaauurruu.. LLeess nnaavviirreess vviissééss ddooiivveenntt iimmppéérraattiivveemmeenntt ooppéérreerr aauu nniivveeaauu ddee
ssûûrreettéé 22.. PPaarr aaiilllleeuurrss,, iillss ddooiivveenntt aavvooiirr ppllaaccéé ddeess mmeemmbbrreess dd’’ééqquuiippaaggee àà cchhaaqquuee ppooiinntt dd’’aaccccèèss dduu bbââttiimmeenntt
lloorrssqquu’’iillss ssééjjoouurrnnaaiieenntt ddaannss uunn ppoorrtt dd’’uunn ddeess EEttaattss cciittééss ccii--ddeessssuuss,, ddee ffaaççoonn àà aavvooiirr uunnee «« vviissiibbiilliittéé ttoottaallee ((……))
ssuurr lleess iinnssttaallllaattiioonnss àà qquuaaii eett ssuurr llee ppllaann dd’’eeaauu »».. IIllss ddooiivveenntt ééggaalleemmeenntt aavvooiirr ccoonnssiiggnnéé ttoouutteess lleess aaccttiioonnss ddee
ssûûrreettéé eennttrreepprriisseess ppaarr llee nnaavviirree ddaannss llee rreeggiissttrree pprréévvuu àà cceett eeffffeett eett ddooiivveenntt lleess iinnddiiqquueerr ssuurr llaa nnoottiiccee
dd’’aarrrriivvééee àà rreemmeettttrree àà llaa ddoouuaannee ééttaattssuunniieennnnee.. IIllss ddooiivveenntt ssee tteenniirr pprrêêtt àà rreemmpplliirr uunnee DDooSS aauuxx UUSSAA eett àà
ppoosstteerr ddeess ggaarrddeess aarrmmééss eemmppllooyyééss ppaarr uunnee ssoocciiééttéé pprriivvééee àà ttoouuss lleess ppooiinnttss dd’’aaccccèèss dduu nnaavviirree qquuaanndd iillss sseerroonntt
ddaannss uunn ppoorrtt ééttaattssuunniieenn..
22..66..22.. AAuu CCaannaaddaa223322
229 Site de l’Institut d’études internationales de Montréal : http://www.er.uqam.ca/nobel/cepes/pdf/BULL71.pdf.
230 Site de Salvanos, association européenne pour la recherche, la formation et le sauvetage en milieu aquatique:
http://www.salvanos.org/modules.php?op=modload&name=News&file=article&sid=523&mode=thread&order=0&thold=0.
231 Notice USCG – 2005 – 21093 du 2 mai 2005. Les garde-côtes se sont basés sur la section 70110 du MTSA qui permet
au Secretary of Homeland Security d’imposer de nouvelles conditions d’entrée vis-à-vis de ports qui ne respectent pas les
mesures ISPS. Site du Department of Homeland Security :
http://www.dhs.gov/interweb/assetlibrary/HSSTAC_MtgNotice_2005May18-19.pdf.
232 Site de la marine canadienne :
http://www.marine.forces.gc.ca/mspa_news/news_issues_f.asp?category=4&title=30.
64
LL’’aamméélliioorraattiioonn ddee llaa ssûûrreettéé dduu ttrraannssppoorrtt mmaarriittiimmee nn’’eesstt ppaass uunnee nnoouuvveeaauuttéé ppoouurr llee CCaannaaddaa..
IImmmmééddiiaatteemmeenntt aapprrèèss lleess aatttteennttaattss dduu 1111 sseepptteemmbbrree 22000011,, lleess aauuttoorriittééss ccaannaaddiieennnneess oonntt ééttaabbllii cciinnqq pprriioorriittééss
ppoouurr oorriieenntteerr llaa ssttrraattééggiiee dduu ggoouuvveerrnneemmeenntt ffééddéérraall eenn mmaattiièèrree ddee ssééccuurriittéé ppuubblliiqquuee eett ddee lluuttttee
aannttiitteerrrroorriissttee.. LLee bbuutt eesstt ddee ddiissssuuaaddeerr eett ddee ddéétteecctteerr lleess tteerrrroorriisstteess aavvaanntt ddee lleess ppoouurrssuuiivvrree oouu ddee lleess
eexxppuullsseerr dduu tteerrrriittooiirree,, dd’’aamméélliioorreerr lleess ppllaannss dd’’uurrggeennccee vviissaanntt llaa pprrootteeccttiioonn ddeess iinnffrraassttrruuccttuurreess aaiinnssii qquuee ddee
ffaavvoorriisseerr lleess iinniittiiaattiivveess iinntteerrnnaattiioonnaalleess eett lleess rreellaattiioonnss aavveecc lleess UUSSAA ppoouurr qquuee lleess nnaavviirreess iimmmmaattrriiccuullééss aauu
CCaannaaddaa eett rreessppeeccttaanntt lleess nnoorrmmeess ddee ssûûrreettéé ccaannaaddiieennnneess ppuuiisssseenntt eennttrreerr ddaannss llee ppoorrttss ééttaattssuunniieennss eett vviiccee
vveerrssaa.. PPuuiiss lleess aauuttoorriittééss ccaannaaddiieennnneess oonntt aauussssiittôôtt pprriiss ttoouuttee uunnee sséérriiee ddee mmeessuurreess pprréévveennttiivveess.. PPoouurr
ll’’eesssseennttiieell,, iill ss’’aaggiissssaaiitt ppoouurr lleess nnaavviirreess iinntteerrccoonnttiinneennttaauuxx ddee ddoonnnneerr uunn pprrééaavviiss 9966HH aavvaanntt ddee ppéénnééttrreerr ddaannss
lleess eeaauuxx ccaannaaddiieennnneess –– ccoonnttrree 2244HH aauuppaarraavvaanntt –– aaiinnssii qquuee ddee ssee ssoouummeettttrree àà uunn ccoonnttrrôôllee pprrééaallaabbllee àà ll’’eennttrrééee
ddaannss llee ssyyssttèèmmee ddeess GGrraannddss LLaaccss eett ddee llaa VVMMSSLL.. LLeess pprroottooccoolleess dd’’aarrrraaiissoonnnneemmeenntt oonntt ééttéé aamméélliioorrééss ppoouurr
aaccccéélléérreerr llee tteemmppss dd’’iinntteerrvveennttiioonn eenn ccaass ddee mmeennaaccee eett llee ccoonnttrrôôllee ddeess ccoonntteenneeuurrss aa ééttéé ppeerrffeeccttiioonnnnéé ppaarr
ll’’ééttaabblliisssseemmeenntt dd’’ééqquuiippeess ccoonnjjooiinntteess ddee llaa ddoouuaannee ddaannss lleess pprriinncciippaauuxx ppoorrttss.. EEnnffiinn,, llaa pprréésseennccee ppoolliicciièèrree aa ééttéé
aaccccrruuee pplluuss ssppéécciiffiiqquueemmeenntt ddaannss lleess iinnssttaallllaattiioonnss ddééddiiééeess aauuxx ccrrooiissiièèrreess..
DDaannss cceettttee ooppttiiqquuee,, llee ggoouuvveerrnneemmeenntt ccaannaaddiieenn aa eennggaaggéé 77,,77 mmiilllliiaarrddss ddee ddoollllaarrss ccaannaaddiieennss,, ssooiitt pplluuss ddee
66 mmiilllliiaarrddss ddee ddoollllaarrss aamméérriiccaaiinnss,, ddaannss llaa lluuttttee aannttiitteerrrroorriissttee gglloobbaallee eett llaa pprrootteeccttiioonn ddee llaa ssééccuurriittéé ppuubblliiqquuee..
SSuurr llaa ttoottaalliittéé ddee llaa ssoommmmee,, 117722,,55 mmiilllliioonnss ddee ddoollllaarrss ccaannaaddiieennss,, ssooiitt pprrèèss ddee 114422 mmiilllliioonnss ddee ddoollllaarrss
aamméérriiccaaiinnss,, oonntt ééttéé ssppéécciiffiiqquueemmeenntt aalllloouuééss àà llaa ssûûrreettéé mmaarriittiimmee –– ddoonntt 6600 mmiilllliioonnss ddèèss llee bbuuddggeett ddee ddéécceemmbbrree
22000011,, ssooiitt 4499 mmiilllliioonnss ddee ddoollllaarrss aamméérriiccaaiinnss ––,, eennttrree aauuttrree ppoouurr llaa ssuurrvveeiillllaannccee aaéérriieennnnee ddeess ppllaannss dd’’eeaauu eett llaa
mmiissee eenn ppllaaccee ddee ll’’AAIISS.. LLee vveerrsseemmeenntt ddee llaa ssoommmmee aa ééttéé éécchheelloonnnnéé ssuurr ssiixx aannss.. QQuuaattrree ggrroouuppeess ddee ttrraavvaaiill
iinncclluuaanntt ddeess rreepprréésseennttaannttss dduu ggoouuvveerrnneemmeenntt eett ddee ll’’iinndduussttrriiee mmaarriittiimmee oonntt ppaarr aaiilllleeuurrss ffoorrmméé :: uunn ppoouurr lleess
nnaavviirreess,, uunn ppoouurr lleess iinnssttaallllaattiioonnss mmaarriittiimmeess,, uunn ppoouurr lleess uunniittééss mmoobbiilleess ddee ffoorraaggee eenn mmeerr eett uunn ppoouurr llee
PPrrooggrraammmmee dd’’aaccccèèss aauuxx zzoonneess rréégglleemmeennttééeess ddeess iinnffrraassttrruuccttuurreess mmaarriittiimmeess.. LLeeuurr ttââcchhee ccoonnssiissttaaiitt àà ffaacciilliitteerr
ll’’ééllaabboorraattiioonn ddee llaa rréégglleemmeennttaattiioonn ddaannss cceess qquuaattrree sseecctteeuurrss cclléé..
EEnnffiinn,, llee CCaannaaddaa aa ssaattiissffaaiitt aauuxx eexxiiggeenncceess dduu CCooddee IISSPPSS ppaarr llee bbiiaaiiss ddee ll’’aarrttiiccllee 55223333
ddee llaa LLooii ssuurr llaa
SSûûrreettéé ddeess TTrraannssppoorrttss MMaarriittiimmee ((LLSSTTMM)).. IIll aa eenn eeffffeett ppeerrmmiiss ll’’ééllaabboorraattiioonn dduu RRèègglleemmeenntt ssuurr llaa ssûûrreettéé dduu
ttrraannssppoorrtt mmaarriittiimmee ((RRSSTTMM)) dduu 2211 mmaaii 22000044223344
..CCee rrèègglleemmeenntt mmeett eenn œœuuvvrree ll’’iinnttééggrraalliittéé ddee llaa ppaarrttiiee AA dduu ccooddee
IISSPPSS aaiinnssii qquuee cceerrttaaiinneess ddiissppoossiittiioonnss ddee llaa ppaarrttiiee BB.. IIll eesstt àà nnootteerr qquuee llee ppaayyss rreecceennssee eennvviirroonn 110000 nnaavviirreess
iimmmmaattrriiccuullééss aauu CCaannaaddaa dd’’uunnee jjaauuggee bbrruuttee ssuuppéérriieeuurree àà 550000 ttoonnnneeaauuxx eett eeffffeeccttuuaanntt ddeess vvooyyaaggeess
iinntteerrnnaattiioonnaauuxx ppoouurr qquueellqquueess 44 000000 nnaavviirreess bbaattttaanntt ppaavviilllloonn ééttrraannggeerr dd’’uunnee jjaauuggee bbrruuttee ssuuppéérriieeuurree àà 550000
ttoonnnneeaauuxx eett ffaaiissaanntt eessccaallee ddaannss lleess ppoorrttss ccaannaaddiieennss.. LLee RRSSTTMM ddééppaassssee lleess eexxiiggeenncceess ddee ll’’OOMMII ppoouurr êêttrree pplluuss
233 « Le gouverneur en conseil peut, par règlement, régir la sûreté du transport maritime et notamment : a) viser à prévenir
les atteintes illicites au transport maritime et, lorsque de telles atteintes surviennent ou risquent de survenir, faire en
sorte que des mesures efficaces soient prises pour y parer; b) exiger ou autoriser un contrôle pour la sécurité des
personnes, des biens, des bâtiments et des installations maritimes; c) régir l'établissement de zones réglementées; d) régir
la tenue et la conservation de dossiers et d'autres documents relatifs à la sûreté des opérations maritimes, notamment des
copies de règlements, de mesures et de règles de sûreté; e) prévoir l'exigence du dépôt auprès du ministre de ces
documents ou leur fourniture sur demande; f) régir la préservation et la restitution de tout élément de preuve saisi sans
mandat ou de tout bâtiment retenu en application de la présente loi ».
234 Publié le 2 juin 2004 dans la partie II de la Gazette du Canada (Journal Officiel du gouvernement du canadien depuis
1841), Vol. 138, no 11.
65
eenn aaddééqquuaattiioonn aavveecc lleess ppaarrttiiccuullaarriittééss mmaarriittiimmeess dduu CCaannaaddaa.. IIll ss’’aapppplliiqquuee eenn eeffffeett àà ttoouutt «« nnaavviirree aayyaanntt uunnee
jjaauuggee bbrruuttee ssuuppéérriieeuurree àà 110000 ttoonnnneeaauuxx aauuttrreess qquuee lleess bbââttiimmeennttss rreemmoorrqquueeuurrss »»,, aauuxx «« bbââttiimmeennttss rreemmoorrqquueeuurrss
rreemmoorrqquuaanntt uunn cchhaallaanndd àà ll''aarrrriièèrree oouu llee lloonngg ddee ssoonn bboorrdd oouu ppoouussssaanntt uunn cchhaallaanndd,, ssii llee cchhaallaanndd ttrraannssppoorrttee
cceerrttaaiinneess ccaarrggaaiissoonnss ddaannggeerreeuusseess »» aaiinnssii qquu’’aauuxx iinnssttaallllaattiioonnss ppoorrttuuaaiirreess lleess ddeesssseerrvvaanntt ((aarrttiiccllee 440011)).. IIll eesstt àà
nnootteerr qquuee lleess nnaavviirreess ssoouummiiss aauu CCooddee IISSPPSS eett ddééjjàà pprréésseennttss ddaannss lleess eeaauuxx ccaannaaddiieennnneess aauu 11eerr
jjuuiilllleett 22000044 oonntt
dduu ffaaiirree ééttaatt ddee lleeuurr CCeerrttiiffiiccaatt iinntteerrnnaattiioonnaall ddee ssûûrreettéé aavvaanntt ddee ppoouuvvooiirr rreessssoorrttiirr dduu tteerrrriittooiirree ccaannaaddiieenn..
AAuu nniivveeaauu pprrooccéédduurraall,, TTrraannssppoorrttss CCaannaaddaa aa ddeemmaannddéé àà ttoouuss lleess aacctteeuurrss ccoonncceerrnnééss ppaarr lleess nnoouuvveelllleess
eexxiiggeenncceess iinnttrroodduuiitteess ppaarr ll’’IISSPPSS eett ppaarr llee RRSSTTMM ddee ssoouummeettttrree aauuxx aauuttoorriittééss lleeuurrss ppllaannss ddee ssûûrreettéé aauu pplluuss
ttaarrdd llee 3311 jjaannvviieerr 22000044223355
,, ll’’aapppprroobbaattiioonn ddee cceess ppllaannss ddeevvaanntt êêttrree tteerrmmiinnééee ffiinn mmaaii--ddéébbuutt jjuuiinn 22000044.. LLeess ppllaannss
ddee ssûûrreettéé ddeess 1133 éécclluusseess ddee llaa VVMMSSLL –– ccoonnssiiddéérrééeess ccoommmmee ddeess zzoonneess ccoonnttrrôôllééeess ;; lleess ppoosstteess ddee ccoonnttrrôôllee,, lleess
ssaalllleess ddeess mmaacchhiinneess,, aaiinnssii qquuee llee ppéérriimmèèttrree iimmmmééddiiaatt ddeess nnaavviirreess ééttaanntt ddeess zzoonneess àà aaccccèèss rréégglleemmeennttéé –– oonntt
ééttéé aapppprroouuvvééss ddèèss llee 44 jjuuiinn 22000044.. DDeess aatttteessttaattiioonnss ddee ccoonnffoorrmmiittéé lleeuurr oonntt ddoonncc ééttéé ddéélliivvrrééeess223366
ccaarr lleess
ééqquuiippeemmeennttss ddee ssûûrreettéé –– ccllôôttuurreess,, bbaarrrriièèrreess,, sseerrrruurreess,, ccaamméérraass,, eettcc –– oonntt ééttéé rreennffoorrccééss ;; ddee pplluuss,, ssuuiittee aauu
RRSSTTMM,, lleess ccoonnttrrôôlleess dd’’aaccccèèss ssee ssoonntt dduurrcciiss –– iillss rreeppoosseenntt ssuurr llaa pprréésseennttaattiioonn ddee ppiièècceess dd’’iiddeennttiittéé
iinnffaallssiiffiiaabblleess eett ppllaassttiiffiiééeess 223377
–– ppoouurr lleess ssoocciiééttééss dd’’aapppprroovviissiioonnnneemmeennttss eett ddee sseerrvviicceess aauuxx nnaavviirreess,, ppoouurr lleess
eemmbbaarrqquueemmeennttss oouu ddéébbaarrqquueemmeennttss –– dd’’uunn ééqquuiippaaggee ooccééaanniiqquuee oouu iinntteerrnnaattiioonnaall,, ddee mmeemmbbrreess ddee llaa ffaammiillllee,, ddee
ppiillootteess oouu ppoouurr lleess nnaavviirreess ccaannaaddiieennss eett ééttaattssuunniieennss ––,, ppoouurr ll’’aaccccèèss ddeess vvééhhiiccuulleess,, ppoouurr lleess nnaavviirreess ddee ccrrooiissiièèrree,,
lleess vviissiitteeuurr iinnaatttteenndduuss oouu lleess mmeemmbbrreess dd’’ééqquuiippaaggee vvoouullaanntt aaccccééddeerr aauu nnaavviirree..
IIll ccoonnvviieenntt dd’’oobbsseerrvveerr qquuee ddèèss llee 11eerr
jjuuiilllleett 22000044,, ddeess iinnssppeecctteeuurrss ddee llaa ssûûrreettéé mmaarriittiimmee ddee TTrraannssppoorrttss
CCaannaaddaa,, ddee llaa VVMMSSLL eett ddee llaa GGaarrddee ccôôttiièèrree ééttaattssuunniieennnnee ssoonntt mmoonnttééss àà bboorrdd ddee ttoouuss lleess nnaavviirreess ééttrraannggeerrss qquuii
ssoonntt eennttrrééss ddaannss cceettttee vvooiiee nnaavviiggaabbllee ppaarr MMoonnttrrééaall.. TToouuss cceeuuxx nn’’aayyaanntt ppaass ssuubbii cceettttee vvéérriiffiiccaattiioonn iinniittiiaallee
aavvaanntt llee 11eerr
jjuuiilllleett oonntt dduu llaa rreeppaasssseerr,, ssaauuff cceeuuxx aayyaanntt ssuubbii uunn eexxaammeenn ddee ccoonnffoorrmmiittéé ppaarr lleess ggaarrddeess--ccôôtteess
ééttaattssuunniieennss eett aayyaanntt rreeççuu uunnee lleettttrree ddee ccoonnffoorrmmiittéé eennttrree aavvrriill 22000044 eett llee 3300 jjuuiinn 22000044.. PPaarr aaiilllleeuurrss,, llaa
CCoorrppoorraattiioonn ddee ggeessttiioonn ddee llaa VVooiiee mmaarriittiimmee dduu SSaaiinntt LLaauurreenntt ((CCGGVVMMSSLL)) eexxiiggee ddeess ddééccllaarraattiioonnss ddee ssûûrreettéé ddaannss
cceerrttaaiinnss ccaass pprréécciiss223388
..
PPoouurr ccee qquuii eesstt dduu ffiinnaanncceemmeenntt ddeess nnoouuvveelllleess mmeessuurreess ddee ssûûrreettéé aauu nniivveeaauu ggoouuvveerrnneemmeennttaall,, lleess
aauuttoorriittééss ccaannaaddiieennnneess oonntt aannnnoonnccéé,, llee 77 mmaaii 22000044,, llee PPrrooggrraammmmee ddee ccoonnttrriibbuuttiioonn ppoouurr llaa ssûûrreettéé ddeess
iinnssttaallllaattiioonnss ppoorrttuuaaiirreess.. IIllss yy oonntt aalllloouuéé 111155 mmiilllliioonnss ddee ddoollllaarrss ccaannaaddiieennss,, ssooiitt pprrèèss ddee 9955 mmiilllliioonnss ddee ddoollllaarrss
aamméérriiccaaiinnss,, ddaannss llee bbuutt ddee ssoouutteenniirr lleess 1199 aaddmmiinniissttrraattiioonnss ppoorrttuuaaiirreess ccaannaaddiieennnneess mmeemmbbrreess ddee ll’’aassssoocciiaattiioonn
ddeess aaddmmiinniissttrraattiioonnss ppoorrttuuaaiirreess ccaannaaddiieennnneess ((AAAAPPCC)).. CCee ffiinnaanncceemmeenntt –– àà hhaauutteeuurr ddee 2255%% ppaarr lleess ppoorrttss eett ddee
235 Site du Groupe Canada Newswire : http://www.newswire.ca/fgov/fr/releases/archive/May2004/21/c6623.html.
236 Site de la CGVMSL : http://www.greatlakes-seaway.com/fr/navigation/isps_bg.html.
237 Sont acceptables les permis de conduire, cartes d’identité avec une photo émise par une agence gouvernementale,
passeports, cartes d’identité d’employé, cartes d’identité syndicale ou cartes d’identité de marin.
238 Pour les navires océaniques, la CGVMSL attendra l’avis de Transports Canada qui se basera sur les informations du
préavis de 96H ou sur un changement de niveau de sûreté. Deuxièmement, les bateaux de navigation intérieure n’ont
théoriquement pas à fournir une DoS. Troisièmement, une DoS sera exigée lorsque l’interface concernera un navire
transportant des marchandises dangereuses en vertu de la réglementation étatsunienne 33CFR160.204. Quatrièmement,
il en sera de même pour les navires dont le pays d’immatriculation n’est pas un Etat contractant. Enfin cinquièmement,
une DoS est obligatoire quant l’interface concerne un navire de croisière. Les intervenants au niveau d’une DoS sont
l’agent régional de la sécurité, le coordonnateur des services maritimes ou le superviseur de quart au moment où la
demande est présentée et le CSO.
Site de la CGVMSL : http://www.greatlakes-seaway.com/fr/navigation/isps_adv.html.
66
7755%% ppaarr llee ggoouuvveerrnneemmeenntt ffééddéérraall –– ppeerrmmeettttrraa,, sseelloonn lleess pprrooppooss ddee AAll SSooppppiitttt223399
,, pprrééssiiddeenntt ddee ll’’AAAAPPCC,, «« llaa
mmiissee eenn œœuuvvrree ccoommppllèèttee eett eeffffiiccaaccee [[ddeess]] ppllaannss [[ddee ssûûrreettéé]] »» ppaarr llee bbiiaaiiss ddee ll’’aaccqquuiissiittiioonn ddeess ééqquuiippeemmeennttss
nnéécceessssaaiirreess.. LLee bbuuddggeett ssûûrreettéé 22000044 dduu ppoorrtt dd’’HHaalliiffaaxx224400
aa lluuii ddééppaasssséé lleess 11,,55 mmiilllliioonnss ddee ddoollllaarrss ccaannaaddiieennss,,
ssooiitt 11,,22 mmiilllliioonnss ddee ddoollllaarrss aamméérriiccaaiinnss eett ccee ppoouurr pprrooccééddeerr àà ll’’éévvaalluuaattiioonn ddee llaa ssûûrreettéé,, ppoouurr aacchheetteerr uunn nnoouuvveeaauu
nnaavviirree ppaattrroouuiilllleeuurr ppoouurr llee ppoorrtt,, ppoouurr mmooddeerrnniisseerr llee ssyyssttèèmmee ddee vviiddééoossuurrvveeiillllaannccee aaiinnssii qquuee llee ssyyssttèèmmee
dd’’ééccllaaiirraaggee ssuurr ll’’eennsseemmbbllee dduu ddoommaaiinnee ppoorrttuuaaiirree eett eennffiinn ppoouurr mmeettttrree eenn ppllaaccee ddeess ccllôôttuurreess ssuupppplléémmeennttaaiirreess..
22..66..33.. AA SSiinnggaappoouurr
LLaa ssûûrreettéé ppoorrttuuaaiirree ddee SSiinnggaappoouurr eesstt uunnee ddeess pplluuss sseerrrrééeess aauu mmoonnddee.. BBaassééee ssuurr ddeess ppaattrroouuiilllleess
iinntteennssiiffiiééeess ppaarr lleess ggaarrddee--ccôôtteess eett llaa mmaarriinnee,, eellllee ppoossssèèddee ppaarraallllèèlleemmeenntt uunn rréésseeaauu iinnttééggrréé ddee ssuurrvveeiillllaannccee eett
dd’’iinnffoorrmmaattiioonn ppoouurr ttrraaqquueerr eett ccoonnttrrôôlleerr lleess aaccttiivviittééss ssuussppeecctteess.. AAffiinn dd’’éévviitteerr,, ddaannss ttoouuttee llaa mmeessuurree dduu
ppoossssiibbllee,, qquuee ddee ppeettiitteess eemmbbaarrccaattiioonnss ccrrooiisseenntt ddeess nnaavviirreess ddee ccoommmmeerrccee àà hhaauuttss rriissqquueess,, lleess rroouutteess ddee
nnaavviiggaattiioonn oonntt ééttéé ssppéécciiaalleemmeenntt rrééoorrggaanniissééeess.. LLaa RRééppuubblliiqquuee ddee SSiinnggaappoouurr aa ddee pplluuss mmiiss eenn ppllaaccee uunn ssyyssttèèmmee
dd’’eessccoorrtteess ppoonnccttuueelllleess ppoouurr cceerrttaaiinnss nnaavviirreess mmaarrcchhaannddss qquuii eemmpprruunntteenntt llee ddééttrrooiitt ddee SSiinnggaappoouurr oouu lleess eeaauuxx
aaddjjaacceenntteess..
22..66..44.. EEnn CChhiinnee224411
LLaa CChhiinnee,, ggrraannddee nnaattiioonn mmaarriittiimmee ppaarr ddééffiinniittiioonn,, ccoommppttee,, aauu ttoottaall,, qquueellqquueess 113300 ppoorrttss iimmpplliiqquuééss ddaannss llee
ccoommmmeerrccee iinntteerrnnaattiioonnaall,, ssooiitt pplluuss ddee 1100 000000 iinnssttaallllaattiioonnss ppoorrttuuaaiirreess,, aaiinnssii qquuee pprrèèss ddee 22 000000 nnaavviirreess bbaattttaanntt
ppaavviilllloonn cchhiinnooiiss eett eeffffeeccttuuaanntt ddeess vvooyyaaggeess iinntteerrnnaattiioonnaauuxx,, ccee qquuii rreepprréésseennttaaiitt uunn ddééffii éénnoorrmmee sseelloonn lleess pprrooppooss
dd’’uunn rreepprréésseennttaanntt ddeess ccoommmmuunniiccaattiioonnss ddee llaa RRééppuubblliiqquuee ppooppuullaaiirree ddee CChhiinnee.. PPoouurr ssee mmeettttrree eenn ccoonnffoorrmmiittéé aavveecc
ll’’IISSPPSS,, llee ggoouuvveerrnneemmeenntt cchhiinnooiiss aa nnoottaammmmeenntt ccrréééé ddeeuuxx tteexxtteess qquuii rreepprreennnneenntt lleess pprreessccrriippttiioonnss ddee llaa
rréégglleemmeennttaattiioonn iinntteerrnnaattiioonnaallee :: llee CCooddee ppoouurr llaa ssûûrreettéé ddeess iinnssttaallllaattiioonnss eett llee CCooddee ppoouurr llaa ssûûrreettéé ddeess nnaavviirreess,,
qquuii ssoonntt eennttrrééss eenn vviigguueeuurr rreessppeeccttiivveemmeenntt eenn nnoovveemmbbrree 22000033 eett eenn mmaarrss 22000044.. LLee bbuutt eesstt ddee «« ggaarraannttiirr uunnee
aapppplliiccaattiioonn eexxhhaauussttiivvee »» ddeess nnoouuvveelllleess pprreessccrriippttiioonnss ddee ll’’OOMMII..
PPoouurr ccee qquuii eesstt ddee llaa ssûûrreettéé ppoorrttuuaaiirree,, lleess aauuttoorriittééss cchhiinnooiisseess oonntt éémmiiss,, aauu pprrééaallaabbllee,, uunn «« rreeccuueeiill ddee
rreeccoommmmaannddaattiioonnss ppoouurr llaa pprraattiiqquuee ddee llaa ssûûrreettéé ddeess iinnssttaallllaattiioonnss ppoorrttuuaaiirreess »».. PPuuiiss eelllleess oonntt mmiiss eenn ppllaaccee uunn
ggrroouuppee ddee ttrraavvaaiill ddoonntt llaa mmiissssiioonn ééttaaiitt ddee ccoonnsseeiilllleerr lleess iinndduussttrriieess ppoorrttuuaaiirreess,, ddee ccoooorrddoonnnneerr lleeuurrss aaccttiioonnss,,
dd’’éévvaalluueerr llaa ssûûrreettéé ddeess iinnssttaallllaattiioonnss ppoorrttuuaaiirreess aaiinnssii qquuee dd’’aapppprroouuvveerr lleess ppllaannss ddee ssûûrreettéé.. FFiinn ooccttoobbrree 22000044,,
559900 iinnssttaallllaattiioonnss ppoorrttuuaaiirreess aavvaaiieenntt ééttéé cceerrttiiffiiééeess,, ssooiitt 9955%% dduu ttoottaall eessttiimméé eett pplluuss ddee 11 770000 ppeerrssoonnnneess
aavvaaiieenntt ééttéé ffoorrmmééeess àà llaa ssûûrreettéé ddeess iinnssttaallllaattiioonnss ppoorrttuuaaiirreess..
PPoouurr ccee qquuii eesstt eennssuuiittee ddee llaa ssûûrreettéé ddeess nnaavviirreess,, llaa SSoocciiééttéé ddee CCllaassssiiffiiccaattiioonn ddee CChhiinnee aa ééttéé ddééssiiggnnééee
ccoommmmee oorrggaanniissmmee ddee ssûûrreettéé rreeccoonnnnuu eett aa ééttéé cchhaarrggééee ddee vvéérriiffiieerr eett ddee cceerrttiiffiieerr lleess bbaatteeaauuxx.. FFiinn ooccttoobbrree
239 Site de l’Association of Canadian Port Authorities :
http://www.acpa-ports.net/pr/releases/release_07052004-funding-f.html.
240 Site du port d’Halifax : http://www.portofhalifax.ca/AbsPage.aspx?id=1152&siteid=1&lang=2.
241 Séminaire de l’OCDE sur le transport maritime, organisé à Paris les 4 et 5 novembre 2004. Site de l’OCDE :
http://www.oecd.org/dataoecd/19/61/33949707.pdf.
67
22000044,, 663388 CCeerrttiiffiiccaattss iinntteerrnnaattiioonnaauuxx ddee ssûûrreettéé aavvaaiieenntt ééttéé ddéécceerrnnééss aauuxx nnaavviirreess cchhiinnooiiss aauu lloonngg ccoouurrss,, ssooiitt
9933%% dduu ttoottaall eessttiimméé.. LLaa ffoorrmmaattiioonn ddeess ppeerrssoonnnneellss iimmpplliiqquuééss ddaannss llaa ssûûrreettéé ddeess nnaavviirreess aa ééggaalleemmeenntt ééttéé mmiissee
eenn œœuuvvrree eett uunn gguuiiddee ppoouurr ffoorrmmeerr lleess ggaarrddeess ddee ssûûrreettéé ddeess nnaavviirreess aaiinnssii qquuee ddeess ccoommppaaggnniieess mmaarriittiimmeess aa ééttéé
ééddiittéé..
PPoouurr ss’’aassssuurreerr ddee llaa mmiissee eenn ppllaaccee eeffffeeccttiivvee ddeess nnoouuvveelllleess mmeessuurreess ddee ssûûrreettéé,, llee ggoouuvveerrnneemmeenntt cchhiinnooiiss
aa oorrggaanniisséé uunn eexxeerrcciiccee pprraattiiqquuee ddee ssûûrreettéé iimmpplliiqquuaanntt ddeess nnaavviirreess eett ddeess iinnssttaallllaattiioonnss ppoorrttuuaaiirreess llee 3300 jjuuiinn
22000044.. LLee rrééssuullttaatt,, ppoossiittiiff,, aa ccoonnffiirrmméé qquuee lleess ssyyssttèèmmeess ddee ssûûrreettéé ééttaaiieenntt eeffffeeccttiiffss ddèèss llee pprreemmiieerr jjoouurr ddee
ll’’eennttrrééee eenn vviigguueeuurr ddeess nnoorrmmeess iinntteerrnnaattiioonnaalleess.. TToouutteeffooiiss,, lleess aauuttoorriittééss cchhiinnooiisseess ssoouulliiggnneenntt ll’’iimmppoorrttaannccee ddee
rrééiittéérreerr sseess eexxeerrcciicceess ccoommmmee llee pprréévvooiitt eexxpprreesssséémmeenntt llee CCooddee aaffiinn dd’’éévviitteerr qquuee ll’’hhaabbiittuuddee nnee rréédduuiissee lleeuurrss
eeffffoorrttss àà nnééaanntt..
22..66..55.. EEnn AAuussttrraalliiee224422
LLee PPrreemmiieerr mmiinniissttrree aauussttrraalliieenn eett ssoonn ccaabbiinneett ffiixxee llaa ppoolliittiiqquuee aannttiitteerrrroorriissttee aauu nniivveeaauu nnaattiioonnaall eett
ll’’AAttttoorrnneeyy GGeenneerraall224433
aaiinnssii qquuee ssoonn ééqquuiippee ssoonntt rreessppoonnssaabblleess ddee ssoonn eexxééccuuttiioonn.. PPoouurr ccee qquuii eesstt ddee llaa
ccoommppoossaannttee mmaarriittiimmee,, ll’’ééqquuiivvaalleenntt dduu mmiinniissttèèrree ddeess ttrraannssppoorrttss eesstt rreessppoonnssaabbllee dduu ddéévveellooppppeemmeenntt ddee llaa
ppoolliittiiqquuee ddee ssûûrreettéé mmaarriittiimmee eett llee sseerrvviiccee ddee llaa ddoouuaannee aauussttrraalliieennnnee aa eenn cchhaarrggee llaa ssuurrvveeiillllaannccee mmaarriittiimmee.. LLeess
CCooaassttwwaattcchh224444
aauussttrraalliieennss ssoonntt uunnee ssuubbddiivviissiioonn ddee llaa ddoouuaannee eett oonntt àà lleeuurr ddiissppoossiittiioonn ttoouuss lleess mmooyyeennss ddoonntt
ddiissppoossee ll’’UUnniittéé mmaarriittiimmee nnaattiioonnaallee ddee llaa ddoouuaannee,, àà ssaavvooiirr ddeess aaéérroonneeffss eett ddeess nnaavviirreess ppoouurr rreemmpplliirr cceettttee
mmiissssiioonn..
DDèèss jjuuiilllleett 22000044,, llee ggoouuvveerrnneemmeenntt aauussttrraalliieenn aa aannnnoonnccéé uunnee sséérriiee ddee mmeessuurreess ddee ssûûrreettéé mmaarriittiimmee ddoonntt
llee ccooûûtt aa ééttéé eessttiimméé àà 110022 mmiilllliioonnss ddee ddoollllaarrss aauussttrraalliieennss,, ssooiitt pprrèèss ddee 7799 mmiilllliioonnss ddee ddoollllaarrss aamméérriiccaaiinnss,, ssuurr
qquuaattrree aannss.. IIll ss’’aaggiitt,, eennttrree aauuttrree,, ddee ffoouurrnniirr àà ll’’UUnniittéé mmaarriittiimmee nnaattiioonnaallee ddee llaa ddoouuaannee ddeess ééqquuiippeemmeennttss
ssuupppplléémmeennttaaiirreess ppoouurr ddoouubblleerr ssuurr ll’’aannnnééee lleess ssoorrttiieess qquuoottiiddiieennnneess eenn mmeerr,, aaiinnssii qquuee ddee ppaasssseerr ddee 8800 000000
ccoonntteenneeuurrss eexxaammiinnééss cchhaaqquuee aannnnééee àà 110000 000000.. DDeess ssccaannnneerrss àà nneeuuttrroonn,, ppeerrmmeettttaanntt ddee ddéétteecctteerr ddeess eexxpplloossiiffss
eett dd’’aauuttrreess ssuubbssttaanncceess iilllliicciitteess,, aaiinnssii qquuee ddeess cchhiieennss ssppéécciiaalleemmeenntt eennttrraaîînnééss ppoouurr ll’’eennvviirroonnnneemmeenntt mmaarriittiimmee
ddeevvrraaiieenntt êêttrree mmiiss ssuurr zzoonnee..
LLeess nnoouuvveelllleess ddiissppoossiittiioonnss ddooiivveenntt ééggaalleemmeenntt ppeerrmmeettttrree aauuxx ddoouuaanniieerrss ddee mmoonntteerr àà bboorrdd ddee llaa pplluuppaarrtt
ddeess nnaavviirreess eessccaallaanntt ppoouurr llaa pprreemmiièèrree ffooiiss ddaannss llee ppaayyss.. AA llaa ffiinn ddee ll’’aannnnééee 22000044,, iillss aaccccééddaaiieenntt àà eennvviirroonn 8800%%
ddeess nnaavviirreess,, ccoonnttrree àà ppeeiinnee 4400%% eenn 22000000.. PPaarraallllèèlleemmeenntt àà cceellaa,, llee rréésseeaauu ddee vviiddééoossuurrvveeiillllaannccee ddee llaa ddoouuaannee
ddeevvrraaiitt êêttrree éétteenndduu àà 3311 nnoouuvveeaauuxx ppoorrttss ppoouurr ccoommpplléétteerr lleess 3322 ddééjjàà ééqquuiippééss.. UUnn nnoouuvveeaauu ssyyssttèèmmee
rréégglleemmeennttaaiirree ddeemmaannddaanntt aauuxx ccoommppaaggnniieess mmaarriittiimmeess ddee ffoouurrnniirr aauuxx aauuttoorriittééss ddeess iinnffoorrmmaattiioonnss ssuurr lleess
242 Site de l’Institut australien de politique stratégique :
http://www.aspi.org.au/pdf/Maritime_terrorism%20_India_AB.pdf
243 En Australie, procureur général, ministre de la justice, ministre responsable de la police et des services de
renseignements (Australian Security Intelligence Organisation, ASIO).
244 Les Coastwatch ne sont pas des garde-côtes dans le sens entendu aux USA ou encore au Royaume-Uni. Ils fournissent
une assistance maritime civile, assistent un certain nombre d’agences gouvernementales, identifient et agissent contre la
pêche illégale, assurent la protection de l’environnement maritime et contribuent à la protection des espèces du milieu
marin (site de la douane australienne : http://www.customs.gov.au/site/page.cfm?u=4238)
68
ppaassssaaggeerrss eett ll’’ééqquuiippaaggee àà bboorrdd aavvaanntt ll’’aarrrriivvééee dduu nnaavviirree ddeevvrraaiitt êêttrree ééttaabbllii.. UUnnee ccaarrttee dd’’iiddeennttiiffiiccaattiioonn ddee
ssûûrreettéé ddeevvrraaiitt ééggaalleemmeenntt êêttrree iinnttrroodduuiittee ppoouurr ttoouuss lleess eemmppllooyyééss ddee ll’’iinndduussttrriiee mmaarriittiimmee aauussttrraalliieennnnee eett uunn
cceerrttaaiinn nnoommbbrree ddee ppoouuvvooiirrss lliimmiittééss ssuupppplléémmeennttaaiirreess ddeevvrraaiieenntt êêttrree aaccccoorrddééss aauuxx aaggeennttss ddee ssûûrreettéé mmaarriittiimmee
pprriivvééss.. EEnnffiinn,, cceess nnoouuvveeaauuxx eennggaaggeemmeennttss ddooiivveenntt rreennffoorrcceerr llaa ccoolllleeccttee ddee rreennsseeiiggnneemmeennttss.. IIllss ssoonntt ffooccaalliissééss
ssuurr llaa «« rreeddiissttrriibbuuttiioonn ddee ll’’iinnffoorrmmaattiioonn aauu mmoommeenntt ooppppoorrttuunn vveerrss lleess ppoorrttss cclléé dduu ppaayyss eett ll’’iinndduussttrriiee mmaarriittiimmee
eenn ggéénnéérraall »».. IIllss ddooiivveenntt aauussssii ppeerrmmeettttrree uunnee rréévviissiioonn ddee llaa ppoolliittiiqquuee gglloobbaallee ddee ssûûrreettéé dduu ggoouuvveerrnneemmeenntt
aauussttrraalliieenn ppoouurr ccee qquuii eesstt ddeess ééqquuiippeemmeennttss ppééttrroolliieerrss ooffffsshhoorree aaiinnssii qquuee ddeess iinnssttaallllaattiioonnss ddee ggaazz.. QQuuaanntt aauuxx
ffoorrcceess ddee ddééffeennssee aauussttrraalliieennnneess,, eelllleess oonntt rreecceennttrréé lleeuurrss eeffffoorrttss ssuurr ll’’aamméélliioorraattiioonn ddeess ttaaccttiiqquueess dd’’aassssaauutt
ddeess nnaavviirreess eenn mmoouuvveemmeenntt eett ssuurr ddeess eexxeerrcciicceess aammpphhiibbiieess ddee lluuttttee aannttiitteerrrroorriissttee.. DDeess ddrraagguueeuurrss ddee mmiinneess eett
ddeess nnaavviirreess ddee rreeccoonnnnaaiissssaanncceess ddee llaa mmaarriinnee aauussttrraalliieennnnee aaccccoommppaaggnneenntt ddééssoorrmmaaiiss lleess ppaattrroouuiilllleess ddee
ssuurrvveeiillllaannccee rreennffoorrccééeess,, ccee qquuii nn’’aa ppaass mmaannqquuéé ddee ccrrééeerr uunn ddéébbaatt ééppiinneeuuxx ddaannss llee ppaayyss.. BBeeaauuccoouupp yy oonntt vvuu uunn
mmooyyeenn dd’’aacccceennttuueerr llaa ssûûrreettéé aauuxx ffrroonnttiièèrreess eenn ggéénnéérraall eett ppaass sseeuulleemmeenntt dduu ffaaiitt dduu tteerrrroorriissmmee,, nnoottaammmmeenntt
ppoouurr iinntteerrcceepptteerr lleess iimmmmiiggrraannttss eenn ssiittuuaattiioonn iirrrréégguulliièèrree,, ccee qquuii eesstt aappppaarruu ddiisspprrooppoorrttiioonnnnéé..
PPoouurr ssee mmeettttrree eenn ccoonnffoorrmmiittéé aavveecc llee CCooddee IISSPPSS,, 224488 ppllaannss ddee ssûûrreettéé,, nnaavviirreess eett iinnssttaallllaattiioonnss
ppoorrttuuaaiirreess ccoonnffoonndduuss,, oonntt ééttéé aapppprroouuvvééss aavvaanntt llaa ddaattee lliimmiittee iimmppoossééee ppaarr ll’’OOMMII.. LLaa pplluuppaarrtt ddeess ccooûûttss
eennggeennddrrééss ppaarr llaa mmiissee eenn aapppplliiccaattiioonn ddeess nnoouuvveelllleess eexxiiggeenncceess ddee ssûûrreettéé oonntt ééttéé ssuuppppoorrttééss ppaarr llee sseecctteeuurr
mmaarriittiimmee.. LLee ggoouuvveerrnneemmeenntt aauussttrraalliieenn lleess aa cchhiiffffrrééss àà pplluuss ddee 331133 mmiilllliioonnss ddee ddoollllaarrss aauussttrraalliieennss eenn
iinnvveessttiisssseemmeenntt iinniittiiaall llaa pprreemmiièèrree aannnnééee,, ssooiitt qquueellqquueess 224411 mmiilllliioonnss ddee ddoollllaarrss aamméérriiccaaiinnss,, eett àà 9966 mmiilllliioonnss ddee
ddoollllaarrss aauussttrraalliieennss eenn iinnvveessttiisssseemmeenntt,, ssooiitt eennvviirroonn 7744 mmiilllliioonnss ddee ddoollllaarrss aamméérriiccaaiinnss..
IIll eesstt àà nnootteerr qquuee ll’’aamméélliioorraattiioonn ddee llaa ssûûrreettéé mmaarriittiimmee eesstt uunnee tteellllee pprriioorriittéé eenn AAuussttrraalliiee qquuee llaa
qquueessttiioonn eesstt ddeevveennuuee uunn éélléémmeenntt ddee ddiifffféérreennttiiaattiioonn lloorrss ddeess éélleeccttiioonnss ffééddéérraalleess dduu 99 ooccttoobbrree 22000044.. LLee
pprrooggrraammmmee ddee ccaammppaaggnnee dduu ggoouuvveerrnneemmeenntt ddee JJoohhnn HHoowwaarrdd,, rréééélluu ppoouurr llaa ttrrooiissiièèmmee ffooiiss,, rreepprreenndd cceerrttaaiinnss
ppooiinnttss éévvooqquuééss ddaannss llee pprrooggrraammmmee ddee jjuuiilllleett 22000044 eett yy aajjoouuttee ddee nnoouuvveeaauuxx éélléémmeennttss.. LLeess pplluuss mmaarrqquuaannttss ssoonntt,,
eennttrree aauuttrree,, ll’’aauuggmmeennttaattiioonn dduu nnoommbbrree dd’’eexxeerrcciicceess aannttiitteerrrroorriisstteess aavveecc ccoommmmee pprreemmiieerrss tthhèèmmeess llaa pprriissee eenn
oottaaggee dd’’uunn ffeerrrryy ddaannss llaa bbaaiiee ddee SSyyddnneeyy oouu eennccoorree uunnee aattttaaqquuee ccoonnttrree uunnee ppllaatteeffoorrmmee ppééttrroolliièèrree ooffffsshhoorree,,
aaiinnssii qquuee ll’’aaccccrrooiisssseemmeenntt ddee llaa fflloottttee ddee nnaavviirreess ddee ssuurrvveeiillllaannccee.. IIll eennvviissaaggee ppaarr aaiilllleeuurrss «« dd’’iiddeennttiiffiieerr,, ddee
vvéérriiffiieerr eett ddee vvaalliiddeerr »» lleess ddoonnnnééeess rrééccoollttééeess ppaarr uunn ssyyssttèèmmee rraaddaarr àà hhaauuttee ffrrééqquueennccee224455
,, àà ll’’aaiiddee ddee nnoouuvveeaauuxx
aaéérroonneeffss ssaannss ppiilloottee.. EEnnffiinn,, iill ssoouuhhaaiittee rreennddrree ll’’aaccccoorrdd ddee ddééffeennssee eennttrree lleess cciinnqq ppuuiissssaanncceess224466
qquuee ssoonntt
SSiinnggaappoouurr,, llaa MMaallaaiissiiee,, llee RRooyyaauummee--UUnnii,, llaa NNoouuvveellllee--ZZééllaannddee eett ll’’AAuussttrraalliiee pplluuss ppeerrccuuttaanntt eenn mmaattiièèrree
dd’’aannttiitteerrrroorriissmmee aaffiinn ddee ppoouuvvooiirr rrééaaggiirr ffaaccee aauuxx mmeennaacceess ccoonntteemmppoorraaiinneess ddee ttyyppee nnoonn ccoonnvveennttiioonnnneell qquuii
ppèèsseenntt ssuurr llaa rrééggiioonn.. AAllddoo BBoorrgguu vvooiitt ddeeuuxx rraaiissoonnss eesssseennttiieelllleess àà cceettttee ddeerrnniièèrree ddéécciissiioonn.. TToouutt dd’’aabboorrdd,, llee
pprreemmiieerr eexxeerrcciiccee pprraattiiqquuee dduu FFPPDDAA aa eeuu lliieeuu eenn ooccttoobbrree 22000044 eett ééttaaiitt eesssseennttiieelllleemmeenntt bbaasséé ssuurr llee tteerrrroorriissmmee
mmaarriittiimmee.. IIll ll’’aa rreesssseennttii ccoommmmee uunnee tteennttaattiivvee vviissaanntt àà aasssseeooiirr llee FFPPDDAA ddaannss llee ccoonntteexxttee ddee llaa ssûûrreettéé
245 High Frequency Surface Wave Radar System. Récemment installé, il est localisé dans le détroit de Torres, entre
l’Australie et la Nouvelle Guinée.
246 Five Power Defence Arrangements (FPDA). Cet engagement réciproque de défense, signé en 1971, oblige les cinq nations
participantes à se consulter en cas d’agression extérieure ou de menace d’attaque contre la Malaisie ou Singapour. Il
s’inscrit dans le prolongement des garanties de défense que donnait le Royaume-Uni à la Malaisie et à Singapour mais qui
ont cessé en 1967 suite au retrait des forces britanniques stationnées à l’Est du Canal de Suez.
69
ccoonntteemmppoorraaiinnee pplluuttôôtt qquuee ccoommmmee uunnee eexxppéérriieennccee sséérriieeuussee ddee lluuttttee aannttiitteerrrroorriissttee.. LLaa sseeccoonnddee eexxpplliiccaattiioonn eesstt
qquuee,, eenn jjuuiinn 22000044,, lloorrss dd’’uunnee ccoonnfféérreennccee ddee pprreessssee rreellaattiivvee aauu FFPPDDAA,, llee mmiinniissttrree mmaallaaiissiieenn ddee llaa ddééffeennssee aa
ccllaaiirreemmeenntt ddééccllaarréé qquuee,, eenn ccaass dd’’aaccttiivviittééss tteerrrroorriisstteess qquueelllleess qquu’’eelllleess ssooiieenntt ssuurr llee ssooll mmaallaaiissiieenn oouu
ssiinnggaappoouurriieenn,, ccee sseerraaiitt llaa MMaallaaiissiiee eett SSiinnggaappoouurr qquuii ss’’eenn ooccccuuppeerraaiieenntt ssppéécciiffiiqquueemmeenntt.. DDee cceettttee ffaaççoonn,, AAllddoo
BBoorrgguu eessttiimmee qquu’’iill rreellaayyee llee FFPPDDAA aa uunn rrôôllee ddee ssiimmppllee ccoooorrddiinnaatteeuurr ddeess eexxeerrcciicceess eett ddeess éécchhaannggeess
dd’’iinnffoorrmmaattiioonn ttoouutt eenn lluuii rreeffuussaanntt uunnee qquueellccoonnqquuee «« iimmpplliiccaattiioonn ooppéérraattiioonnnneellllee »» ddaannss llaa lluuttttee aannttiitteerrrroorriissttee àà
pprroopprreemmeenntt ppaarrlleerr.. IIll eesstt ddoonncc éévviiddeenntt qquuee ddeess eeffffoorrttss rreesstteenntt àà ffaaiirree eenn llaa mmaattiièèrree..
22..66..66.. LL’’OOTTAANN224477
AAuu nniivveeaauu iinntteerrggoouuvveerrnneemmeennttaall224488
,, LL’’OOTTAANN ssoouuhhaaiittee rreessttaauurreerr uunnee ccrrééddiibbiilliittéé qquueellqquuee ppeeuu aaffffeeccttééee
ppaarr lleess ppoossiittiioonnss ddiiaammééttrraalleemmeenntt ooppppoossééeess ddee sseess mmeemmbbrreess ssuurr llee ccoonnfflliitt iirraakkiieenn eett ppaarr sseess ddiiffffiiccuullttééss àà
eennvvooyyeerr ddeess ttrroouuppeess aaddééqquuaatteess ppoouurr ppaacciiffiieerr ll’’AAffgghhaanniissttaann.. EEllllee aassppiirree àà jjoouueerr uunn rrôôllee mmaarrqquuaanntt ddaannss llee XXXXII
ssiièèccllee eett vvooiitt llaa ssûûrreettéé mmaarriittiimmee ccoommmmee llee mmaaiilllloonn ffaaiibbllee ddee llaa ssttrraattééggiiee eeuurrooppééeennnnee eenn mmaattiièèrree ddee lluuttttee
ccoonnttrree llee tteerrrroorriissmmee,, cc’’eesstt ppoouurrqquuooii eellllee vveeuutt yy aappppoorrtteerr ssaa ccoonnttrriibbuuttiioonn..
SSeess oobbjjeeccttiiffss ssoonntt «« ddéétteecctteerr,, ddiissssuuaaddeerr eett ssee pprroottééggeerr ddeess aaccttiivviittééss tteerrrroorriisstteess »» ggrrââccee àà uunnee
ooppéérraattiioonn nnaavvaallee ddee lluuttttee aannttiitteerrrroorriissttee,, mmiissee eenn œœuuvvrree eenn ccooooppéérraattiioonn aavveecc ll’’OOMMII.. LL’’ooppéérraattiioonn AAccttiivvee
EEnnddeeaavvoouurr224499
aa dd’’aabboorrdd ééttéé llaannccééee eenn MMééddiitteerrrraannééee oorriieennttaallee,, llee 66 ooccttoobbrree 22000011,, aavveecc llee ddééppllooiieemmeenntt ddeess
FFoorrcceess nnaavvaalleess ppeerrmmaanneenntteess ddee llaa MMééddiitteerrrraannééee225500
,, cceelllleess--ccii aalltteerrnnaanntt ttoouuss lleess ttrrooiiss mmooiiss aavveecc lleess FFoorrcceess
nnaavvaalleess ppeerrmmaanneenntteess ddee ll’’AAttllaannttiiqquuee225511
.. DDiirriiggééee ppaarr lleess FFoorrcceess nnaavvaalleess aalllliiééeess dd’’EEuurrooppee dduu SSuudd225522
ddeeppuuiiss
NNaapplleess eenn IIttaalliiee,, AAccttiivvee EEnnddeeaavvoouurr aa ééttéé ééttaabblliiee eenn ssiiggnnee ddee ssoolliiddaarriittéé aavveecc lleess UUSSAA.. CCeettttee ooppéérraattiioonn
rreepprréésseennttee «« llaa ccoonnccrrééttiissaattiioonn ddee ll’’eennggaaggeemmeenntt ddee ll’’OOTTAANN eennvveerrss lleess UUSSAA ssuuiittee aauuxx aatttteennttaattss dduu 1111
sseepptteemmbbrree 22000011 [[mmaaiiss]] cc''eesstt aauussssii uunnee iimmppoorrttaannttee ccoonnttrriibbuuttiioonn àà llaa pprréésseerrvvaattiioonn ddee llaa ppaaiixx,, ddee llaa ssttaabbiilliittéé eett
ddee llaa ssééccuurriittéé ddee ttoouuss lleess ppaayyss mmeemmbbrreess ddee ll''AAlllliiaannccee »» sseelloonn llee VViiccee AAmmiirraall iittaalliieenn FFeerrddiinnaannddoo SSaannffeelliiccee ddii
MMoonntteeffoorrttee,, CCoommmmaannddaanntt eenn cchheeff ddeess NNAAVVSSOOUUTTHH eett ddee AAccttiivvee EEnnddeeaavvoouurr.. LLaa bbaassee llééggaallee ddee cceettttee ooppéérraattiioonn
eesstt ll’’aarrttiiccllee 55225533
dduu ttrraaiittéé iinnssttiittuuaanntt ll’’OOTTAANN.. IIll eesstt àà nnootteerr qquuee cc’’eesstt llaa pprreemmiièèrree ffooiiss ddee ll’’hhiissttooiirree ddee ll’’aalllliiaannccee
mmiilliittaaiirree qquuee cceettttee ccllaauussee ddee ddééffeennssee ccoolllleeccttiivvee eesstt aaiinnssii uuttiilliissééee..
247 Alliance regroupant 26 pays d’Amérique du Nord et d’Europe qui se sont engagés à respecter les objectifs du Traité de
l’Atlantique Nord, signé le 4 avril 1949. Son but est la sauvegarde de la liberté et de la sécurité de tous ses membres par
des moyens politiques et/ou militaires.
248 Site de The Economist : http://www.economist.com/agenda/displayStory.cfm?story_id=2804108.
249 Le nom d’Active Endeavour n’a été officialisé que le 26 octobre 2001.
250 Standing Naval Forces Mediterranean (STANAVFORMED). Composées de plusieurs frégates, ainsi que de destroyers
selon un système de rotation, ces forces de réaction immédiate doivent être capables de se déployer rapidement sur une
zone de crise ou de tensions.
251 Standing Naval Forces Atlantic (STANAVFORLANT). Elles fonctionnent sur le même mode que les précédentes.
252 Allied Naval Forces Southern Europe (NAVSOUTH).
253 Article 5 : Les parties conviennent qu'une attaque armée contre l'une ou plusieurs d'entre elles survenant en Europe
ou en Amérique du Nord sera considérée comme une attaque dirigée contre toutes les parties, et en conséquence elles
conviennent que, si une telle attaque se produit, chacune d'elles, dans l'exercice du droit de légitime défense, individuelle
ou collective, reconnu par l'article 51 de la Charte des Nations Unies, assistera la partie ou les parties ainsi attaquées
en prenant aussitôt, individuellement et d'accord avec les autres parties, telle action qu'elle jugera nécessaire, y compris
l'emploi de la force armée, pour rétablir et assurer la sécurité dans la région de l'Atlantique Nord. Toute attaque armée de
cette nature et toute mesure prise en conséquence seront immédiatement portées à la connaissance du Conseil de
Sécurité. Ces mesures prendront fin quand le Conseil de Sécurité aura pris les mesures nécessaires pour rétablir et
maintenir la paix et la sécurité internationales.
Article 51 de la Charte des Nations Unies : Aucune disposition de la présente Charte ne porte atteinte au droit naturel
de légitime défense, individuelle ou collective, dans le cas où un Membre des Nations Unies est l'objet d'une agression
armée, jusqu'à ce que le Conseil de sécurité ait pris les mesures nécessaires pour maintenir la paix et la sécurité
70
LLeess EEttaattss pprréésseennttss ddaannss ll’’OOTTAANN oonntt mmiiss eenn ppllaaccee ddeess ppaattrroouuiilllleess ccoommmmuunneess ddèèss 22000033 aaiinnssii qquuee ddeess
«« rreeccoonnnnaaiissssaanncceess pprrééppaarraattooiirreess ssyyssttéémmaattiiqquueess »» ddeess rroouutteess mmaarriittiimmeess aauuxx ppooiinnttss dd’’ééttrraanngglleemmeenntt dduu ttrraaffiicc,,
ddaannss lleess ccoouullooiirrss mmaarriittiimmeess eett ddaannss lleess ppoorrttss iimmppoorrttaannttss ddee ttoouuttee llaa MMééddiitteerrrraannééee.. PPaarraallllèèlleemmeenntt àà cceellaa,, iillss
oonntt ddéécciiddéé,, llee 44 fféévvrriieerr ddee llaa mmêêmmee aannnnééee,, dd’’iinnttééggrreerr llee ddééttrrooiitt ddee GGiibbrraallttaarr ddaannss lleeuurr ppéérriimmèèttrree
dd’’iinntteerrvveennttiioonn ccaarr iill eesstt ccoonnssiiddéérréé ccoommmmee uunnee zzoonnee àà rriissqquueess dduu ffaaiitt ddeess qquueellqquueess 33 000000 nnaavviirreess mmaarrcchhaannddss
qquuii ll’’eemmpprruunntteenntt qquuoottiiddiieennnneemmeenntt.. AAiinnssii,, ddeeppuuiiss llee 1100 mmaarrss 22000033,, iillss ppeeuuvveenntt eessccoorrtteerr,, ssuurr ddeemmaannddee,, lleess
nnaavviirreess cciivviillss llee ttrraavveerrssaanntt,, eett ccee àà ll’’aaiiddee ddee ffrrééggaatteess,, ddee ssoouuss--mmaarriinnss,, dd’’hhéélliiccooppttèèrreess eett dd’’aavviioonnss ddee
ssuurrvveeiillllaannccee eessppaaggnnoollss,, ppoorrttuuggaaiiss,, aalllleemmaannddss,, nnoorrvvééggiieennss,, ddaannooiiss eett ééttaattssuunniieennss.. CCee ssyyssttèèmmee aa eennssuuiittee ééttéé
ssuussppeenndduu àà ccoommpptteerr dduu 2299 mmaaii 22000044.. PPuuiiss,, llee 1166 mmaarrss 22000044,, AAccttiivvee EEnnddeeaavvoouurr aa ééttéé éétteenndduuee àà ll’’eennsseemmbbllee dduu
ppoouurrttoouurr mmééddiitteerrrraannééeenn ppoouurr ooffffiicciiaalliisseerr ll’’aappppuuii ddoonntt bbéénnééffiicciiaaiitt ddééjjàà ll’’ooppéérraattiioonn ddee llaa ppaarrtt ddeess ppaayyss
mmeemmbbrreess dduu CCoonnsseeiill ddee ppaarrtteennaarriiaatt eeuurroo--aattllaannttiiqquuee225544
,, ddee cceeuuxx dduu PPaarrtteennaarriiaatt ppoouurr llaa ppaaiixx225555
oouu eennccoorree ddeess
EEttaattss ppaarrttiicciippaanntt aauu pprrooggrraammmmee DDiiaalloogguuee mmééddiitteerrrraannééeenn225566
.. CCeeuuxx--ccii ffoouurrnniissssaaiieenntt,, eennttrree aauuttrree,, ddeess
iinnffoorrmmaattiioonnss ssuurr ddeess nnaavviirreess aa pprriioorrii ssuussppeeccttss ttrraannssiittaanntt ddaannss lleeuurrss eeaauuxx..
PPaarraallllèèlleemmeenntt àà cceellaa,, ssuurr ddéécciissiioonn dduu CCoonnsseeiill ddee ll’’AAttllaannttiiqquuee NNoorrdd,, oorrggaannee ddee ddéécciissiioonn ssoouuvveerraaiinn ddee
ll’’OOTTAANN,, iillss oonntt ccoommmmeennccéé,, ddèèss llee 2299 aavvrriill 22000033,, àà aarrrraaiissoonnnneerr ttoouutt bbaatteeaauu ssuussppeecctt,, aavveecc aaccccoorrdd dduu
CCoommmmaannddaanntt ddee bboorrdd eett ddee ll’’EEttaatt dduu ppaavviilllloonn.. LLee nnaavviirree ddooiitt aalloorrss ddéécclliinneerr ssoonn iiddeennttiittéé eett ssoonn aaccttiivviittéé ;; lleess
iinnffoorrmmaattiioonnss ssoonntt ttrraannssmmiisseess aauuxx NNAAVVSSOOUUTTHH àà NNaapplleess aaiinnssii qquu’’aauu CCeennttrree OOTTAANN ppoouurr llaa nnaavviiggaattiioonn
ccoommmmeerrcciiaallee àà NNoorrtthhwwoooodd,, GGrraannddee BBrreettaaggnnee.. EEnn ccaass ddee ddoouuttee,, uunnee ééqquuiippee ddee 1155 àà 2200 ssoollddaattss ppeeuutt mmoonntteerr àà
bboorrdd eett pprrooccééddeerr aauuxx vvéérriiffiiccaattiioonnss ssuurr lleess ddooccuummeennttss eett llaa ccaarrggaaiissoonn.. LLee pprreemmiieerr nnaavviirree àà aavvooiirr ééttéé
aarrrraaiissoonnnnééee aa ééttéé llee NNiinnoo SSttaarr,, bbaattttaanntt ppaavviilllloonn ddeess CCoommoorreess aauu llaarrggee ddee CChhyypprree llee 2299 aavvrriill eett ssaa ccaarrggaaiissoonn
ss’’eesstt ffiinnaalleemmeenntt aavvéérrééee êêttrree eenn ttoottaallee ccoonnffoorrmmiittéé aavveecc ssoonn mmaanniiffeessttee..
LLee rrééssuullttaatt ccoonnccrreett dd’’AAccttiivvee EEnnddeeaavvoouurr,, eesstt qquuee,, ddeeppuuiiss ssoonn llaanncceemmeenntt,, eett ccee jjuussqquu’’aauuxx ssttaattiissttiiqquueess dduu
1188 jjaannvviieerr 22000055,, pplluuss ddee 6677 000000 nnaavviirreess oonntt ééttéé aarrrraaiissoonnnnééss,, lleess mmeemmbbrreess ddee ll’’aalllliiaannccee ssoonntt mmoonnttééss àà bboorrdd ddee
9955 nnaavviirreess eett pplluuss ddee 448888 nnaavviirreess ddee ccoommmmeerrccee oonntt ééttéé eessccoorrttééss aavveecc ssuuccccèèss àà ttrraavveerrss llee ddééttrrooiitt ddee
GGiibbrraallttaarr225577
.. CCeettttee ooppéérraattiioonn aa aaiinnssii ppeerrmmiiss dd’’iiddeennttiiffiieerr ccllaaiirreemmeenntt llee ttrraaffiicc eenn MMééddiitteerrrraannééee,, ccee qquuii,, eenn
rreennddaanntt llaa zzoonnee iinnccoonntteessttaabblleemmeenntt pplluuss ssttaabbllee eett ssééccuurriissééee,, aa ééttéé dd’’aauuttaanntt pplluuss aavvaannttaaggeeuuxx ppoouurr ll’’ééccoonnoommiiee eett
llee ccoommmmeerrccee.. TToouutteeffooiiss,, iill nn’’eenn rreessttee ppaass mmooiinnss qquuee ddeess pprrooggrrèèss rreesstteenntt àà ffaaiirree.. CC’’eesstt ppoouurrqquuooii,, lloorrss dduu
ssoommmmeett dd’’IIssttaannbbuull,, eenn TTuurrqquuiiee,, llee lluunnddii 2288 jjuuiinn 22000044,, lleess ddiirriiggeeaannttss ddee ll’’OOTTAANN oonntt ddéécciiddéé dd’’aacccceennttuueerr
ll’’ooppéérraattiioonn AAccttiivvee EEnnddeeaavvoouurr,, nnoottaammmmeenntt eenn yy iinnttééggrraanntt ddee nnoouuvveeaauuxx ppaayyss,, ccoommmmee llaa RRuussssiiee eett ll’’UUkkrraaiinnee qquuii
oonntt ééttéé ccoonnvviiééeess àà ppaarrttiicciippeerr aauuxx ppaattrroouuiilllleess ddee ssuurrvveeiillllaannccee.. IIllss eennvviissaaggeenntt ddee ffaaiitt dd’’éétteennddrree lleeuurr aaccttiioonn àà llaa
internationales. Les mesures prises par des Membres dans l'exercice de ce droit de légitime défense sont immédiatement
portées à la connaissance du Conseil de sécurité et n'affectent en rien le pouvoir et le devoir qu'a le Conseil, en vertu de la
présente Charte, d'agir à tout moment de la manière qu'il juge nécessaire pour maintenir ou rétablir la paix et la sécurité
internationales.
254 Euro-Atlantic Partnership Council (EAPC). En plus des 26 pays membres de l’OTAN, les 20 autres Etats qui y participent
sont essentiellement des nations d’Europe de l’Est.
255 Partnership for Peace (PfP). Ce regroupement compte 27 pays également présents au sein de l’EAPC.
256 Mediterranean Dialogue. Mis en place depuis une décennie, ce forum vise des questions politiques ainsi qu’une
coopération pratique entre l’OTAN, l’Algérie, l’Egypte, Israël, la Jordanie, la Mauritanie, le Maroc et la Tunisie.
257 Il ne faut pas non plus manquer de signaler qu’Active Endeavour a eu des avantages inattendus : l’opération a sauvé la
vie à des civils, notamment des ouvriers de plateformes pétrolières et a permis de secourir des navires sur le point de
sombrer. Cette opération a également été profitable dans le sens où elle a substantiellement réduit la contrebande et
l’immigration clandestine – la diminution est estimée à 50% –.
71
MMeerr NNooiirree ccaarr llee rriissqquuee dd’’aattttaaqquueess ppaarr ddeess ggrroouuppeess dduu CCaauuccaassee oouu dd’’AAssiiee CCeennttrraallee yy eesstt ppootteennttiieell dduuee àà
ll’’aattttrraaiitt ddee cceerrttaaiinnss cchhaarrggeemmeennttss eett àà ll’’iinnssttaabbiilliittéé ddee llaa zzoonnee.. LL’’iinncciiddeenntt qquuii ss’’eesstt ddéérroouulléé llee 55 mmaaii 22000044 eenn eesstt
ttoouutt àà ffaaiitt ccaarraaccttéérriissttiiqquuee.. LLoorrss dd’’uunnee ccrriissee ppoolliittiiqquuee mmaajjeeuurree eennttrree llaa RRééppuubblliiqquuee ggééoorrggiieennnnee aauuttoonnoommee
dd’’AAddjjaarriiee eett llee ppoouuvvooiirr cceennttrraall àà TTbbiilliissssii,, llee ppoorrtt ggééoorrggiieenn ddee BBaattuummii,, ddoonnnnaanntt ssuurr llaa MMeerr NNooiirree eett aacchheemmiinnaanntt
6600%% ddeess eexxppoorrttaattiioonnss ppééttrroolliièèrreess eenn pprroovveennaannccee ddee llaa MMeerr CCaassppiieennnnee,, aa ééttéé mmiinnéé ssuurr uunn oorrddrree aattttrriibbuuéé àà
AAssllaann AAbbaasshhiiddzzee225588
..
DDeeppuuiiss llee ssoommmmeett,, ll’’UUnniittéé ddee rreennsseeiiggnneemmeenntt ssuurr lleess mmeennaacceess tteerrrroorriisstteess eesstt ddeevveennuuee uunn éélléémmeenntt
ppeerrmmaanneenntt aauu sseeiinn ddeess qquuaarrttiieerrss ggéénnéérraauuxx ddee ll’’OOTTAANN ééttaabblliiss àà BBrruuxxeelllleess.. SSaa mmiissssiioonn eesstt dd’’aacccceennttuueerr llee
ppaarrttaaggee ddeess iinnffoorrmmaattiioonnss eett eellllee ssee rrééuunniitt,, ddaannss cceettttee ooppttiiqquuee,, aavveecc ddeess eexxppeerrttss dduu rreennsseeiiggnneemmeenntt..
PPaarraallllèèlleemmeenntt àà cceellaa,, lleess cchheeffss dd’’EEttaatt eett ddee ggoouuvveerrnneemmeennttss pprréésseennttss oonntt ooppttéé ppoouurr llee ddéévveellooppppeemmeenntt dd’’uunnee
sséérriiee ddee mmeessuurreess aannttiitteerrrroorriisstteess ccoommpplléémmeennttaaiirreess.. IIll ss’’aaggiitt,, eennttrree aauuttrree,, ddee nnoouuvveelllleess ssttrraattééggiieess ddee ddééffeennssee
uuttiilliissaanntt ddeess ééqquuiippeemmeennttss ddee hhaauuttee tteecchhnnoollooggiiee ppoouurr rrééaaggiirr ffaaccee àà ddeess aarrmmeess ddee ddeessttrruuccttiioonn mmaassssiivvee,, àà ddeess
aattttaaqquueess aauu llaannccee--rrooqquueetttteess oouu àà nn’’iimmppoorrttee qquueell ttyyppee ddee bboommbbeess aarrttiissaannaalleess aapprrèèss lleess aavvooiirr ddéétteeccttééeess.. IIll eesstt
àà nnootteerr qquuee,, ppeennddaanntt llee ssoommmmeett,, eett ccee ppoouurr ssee pprréémmuunniirr ccoonnttrree ccee ttyyppee ddee mmeennaacceess,, aauuccuunnee mmaarrcchhaannddiissee
ddaannggeerreeuussee nn’’aa ééttéé aauuttoorriissééee àà eemmpprruunntteerr llee ddééttrrooiitt dduu BBoosspphhoorree..
LLee pprroobbllèèmmee eesssseennttiieell qquuii ssuubbssiissttee,, dd’’aapprrèèss TThhee EEccoonnoommiisstt,, eesstt qquuee lleess ééqquuiippeemmeennttss ddoonntt ddiissppoosseenntt
ll’’OOTTAANN ssoonntt iinnaaddaappttééss ddaannss llee sseennss ooùù iillss ddaatteenntt ppoouurr ll’’eesssseennttiieell ddee llaa GGuueerrrree FFrrooiiddee qquuii ss’’eesstt aacchheevvééee vvooiillàà
pprreessqquuee 1155 aannss.. LL’’OOTTAANN ddiissppoossee eeffffeeccttiivveemmeenntt dd’’uunnee ccaappaacciittéé ddee ssuurrvveeiillllaannccee mmaarriittiimmee ccoonnççuuee àà ll’’oorriiggiinnee ppoouurr
rreeppéérreerr ddeess bbââttiimmeennttss ddee gguueerrrree ssoovviiééttiiqquueess mmaassssiiffss.. OOrr,, àà ll’’hheeuurree aaccttuueellllee,, lleess tteerrrroorriisstteess uuttiilliisseenntt pplluuttôôtt
ddeess ccaannoottss ppnneeuummaattiiqquueess oouu ddeess ppeettiitteess vveeddeetttteess uullttrraa rraappiiddeess,, ssii bbiieenn qquuee ll’’ééqquuiippeemmeenntt nn’’eesstt ppaass eenn
aaddééqquuaattiioonn aavveecc lleess bbeessooiinnss.. CC’’eesstt ppoouurrqquuooii,, cceess ddeerrnniieerrss tteemmppss,, ll’’OOTTAANN rreecceennttrree sseess eeffffoorrttss ssuurr llee
ppeerrffeeccttiioonnnneemmeenntt dduu rréésseeaauu ddee rreennsseeiiggnneemmeennttss ppoouurr ssuuiivvrree ddee pprrèèss lleess pprriinncciippaalleess vvooiieess nnaavviiggaabblleess eett ccoommppttee
ssuurr llee ssuuppppoorrtt llooggiissttiiqquuee ddee sseess EEttaattss mmeemmbbrreess..
22..77.. LLeess ttaauuxx ddee ccoonnffoorrmmiittéé aauuxx mmeessuurreess IISSPPSS
22..77..11 AAuu nniivveeaauu ffrraannççaaiiss
LLaa fflloottttee ffrraannççaaiissee ccoonncceerrnnééee ppaarr lleess nnoouuvveelllleess pprreessccrriippttiioonnss ddee ssûûrreettéé ccoommppttaaiitt 116688 nnaavviirreess aauu 11eerr
jjuuiilllleett 22000044.. AAuu 3300 jjuuiinn 22000044225599
,, 116622 nnaavviirreess aavvaaiieenntt rreeççuu lleeuurr cceerrttiiffiiccaatt iinntteerrnnaattiioonnaall ddee ssûûrreettéé,, ssooiitt 9966,,44%%
dduu ttoottaall.. AA llaa ffiinn 22000044,, llee nnoommbbrree ddee bbââttiimmeennttss ffrraannççaaiiss ccoonncceerrnnééss ppaarr ll’’IISSPPSS ééttaaiitt eessttiimméé àà 119900 dduu ffaaiitt,,
eennttrree aauuttrree,, ddeess eennttrrééeess eett ddeess ssoorrttiieess eenn fflloottttee aaiinnssii qquuee ddeess rrééaarrmmeemmeennttss.. LLee pprroocceessssuuss dd’’aapppprroobbaattiioonn ddeess
ppllaannss ddee ssûûrreettéé nn’’eesstt ppaass dduu rreessssoorrtt ddeess RRSSOO eenn FFrraannccee mmaaiiss ddee llaa DDAAMMGGMM.. DDuu ffaaiitt ddee ll’’éécchhééaanncciieerr aasssseezz
ccoouurrtt ddee ll’’IISSPPSS,, uunn ggrroouuppee ddee ttrraavvaaiill iinntteerrmmiinniissttéérriieell ((GGTTII)) rreeggrroouuppaanntt llee HHFFDD dduu mmiinniissttèèrree ddeess ttrraannssppoorrttss ––
aanncciieenn HHFFDD MMeerr ––,, ddeess eexxppeerrttss ééttaattiiqquueess ssppéécciiaalliissééss ddaannss llaa nnaavviiggaattiioonn mmaarriittiimmee eett llaa ssûûrreettéé,, ddeess
rreepprréésseennttaannttss ddeess mmiinniissttèèrreess ddee llaa ddééffeennssee,, ddee ll’’iinnttéérriieeuurr eett ddeess ffiinnaanncceess aa ééttéé ccrréééé llee 2244 ooccttoobbrree 22000033..
258 A la tête de l’Adjarie depuis son indépendance en 1991 à la suite de la chute de l’ex-URSS, il a démissionné le 5 mai
2004 avant de s’enfuir en Russie.
259 Le dispositif d’approbation des plans de sûreté des navires de commerce, Amarres, 4ème trimestre 2004, pages 3 à 5.
72
QQuuaanntt àà llaa pprrooccéédduurree mmêêmmee dd’’aapppprroobbaattiioonn,, lleess iinnssppeecctteeuurrss ddee ssééccuurriittéé ddeess nnaavviirreess eett llee HHFFDD dduu mmiinniissttèèrree ddeess
ttrraannssppoorrttss oonntt eenn cchhaarrggee ll’’aannaallyyssee ddeess SSSSAA eett SSSSPP226600
ppuuiiss llaa ccoonndduuiittee dd’’uunnee vvéérriiffiiccaattiioonn iinniittiiaallee àà bboorrdd226611
aavvaanntt qquuee ddee rreemmeettttrree uunn rraappppoorrtt dd’’aauuddiitt aauu GGTTII.. LLee SSSSPP ddooiitt eennssuuiittee êêttrree aapppprroouuvvéé ppaarr ll’’aaddmmiinniissttrraattiioonn eett
ll’’IISSSSCC ddéélliivvrréé.. CCeettttee ddeerrnniièèrree ffoonnccttiioonn rreellèèvvee dduu cchheeff dduu cceennttrree ddee ssééccuurriittéé ddee rraattttaacchheemmeenntt dduu nnaavviirree qquuii
ssiiggnnee ééggaalleemmeenntt ll’’IISSSSCC.. IIll eesstt àà nnootteerr qquu’’àà llaa ffiinn 22000044,, 2233 nnaavviirreess bbéénnééffiicciiaaiieenntt ddee cceerrttiiffiiccaattss pprroovviissooiirreess..
SSuurr llee ppllaann pprraattiiqquuee,, ooccttoobbrree 22000033 aa ééttéé mmaaqquuéé ppaarr ll’’aarrrriivvééee ddeess pprreemmiieerrss SSSSPP.. LLee 1155 mmaarrss 22000044,, lleess
pprreemmiièèrreess vviissiitteess dd’’iinnssppeeccttiioonn oonntt eeuu lliieeuu.. LLee 2222 mmaarrss,, lleess pprreemmiieerrss rraappppoorrttss ddee vviissiittee oonntt ééttéé rreenndduuss aauu GGTTII..
AA llaa ffiinn mmaarrss,, 660000 ccaaddrreess ddee llaa mmaarriinnee mmaarrcchhaannddee oonntt aacchheevvéé llaa ffoorrmmaattiioonn ddiissppeennssééee ppaarr ll’’EENNMMMM ddee NNaanntteess
ppoouurr ddeevveenniirr iinnssppeecctteeuurrss ddee ssééccuurriittéé hhaabbiilliittééss IISSPPSS.. LLee mmooiiss dd’’aavvrriill 22000044 aa vvuu ll’’aarrrriivvééee mmaassssiivvee ddeess SSSSPP..
EEnnffiinn,, lleess pprreemmiieerrss IISSSSCC oonntt ééttéé rreemmiiss llee 11eerr
mmaaii..
PPoouurr ccee qquuii eesstt ddeess iinnssttaallllaattiioonnss ppoorrttuuaaiirreess,, eett ccee ssuurr ll’’eennsseemmbbllee ddeess ppoorrttss ffrraannççaaiiss226622
,, 334433
iinnssttaallllaattiioonnss ppoorrttuuaaiirreess ééttaaiieenntt ccoonncceerrnnééeess ppaarr lleess nnoouuvveelllleess mmeessuurreess iimmppoossééeess ppaarr llee CCooddee IISSPPSS aauu 11eerr
jjuuiilllleett
22000044.. EElllleess ééttaaiieenntt rrééppaarrttiieess ssuurr uunn ttoottaall ddee 2288 ppoorrttss,, ddoonntt lleess sseepptt ppoorrttss aauuttoonnoommeess,, 2200 ppoorrttss dd’’iinnttéérrêêtt
nnaattiioonnaall eett uunn ppoorrtt ddééppaarrtteemmeennttaall.. AAuu 3300 jjuuiinn 22000044,, 228844 iinnssttaallllaattiioonnss ppoorrttuuaaiirreess ééttaaiieenntt ccoonnffoorrmmeess aauuxx
pprreessccrriippttiioonnss ddee ll’’OOMMII eenn mmaattiièèrree ddee ssûûrreettéé mmaarriittiimmee,, ssooiitt 8822,,77%%..
22..66..77..22 AAuu nniivveeaauu iinntteerrnnaattiioonnaall226633
LLee MMSSCC aa rrééaalliisséé uunnee ééttuuddee ssuurr ddiifffféérreennttss aassppeeccttss ddee llaa mmiissee eenn aapppplliiccaattiioonn aauu 11eerr
sseepptteemmbbrree 22000044 eett
aauu 3300 nnoovveemmbbrree 22000044.. LLee nnoommbbrree dd’’EEttaattss ccoonnttrraaccttaannttss ss’’ééllèèvvee àà 115533,, ddoonntt 1133 ssaannss lliittttoorraall,, ccee qquuii rreepprréésseennttee
eennvviirroonn 99 554411 iinnssttaallllaattiioonnss ppoorrttuuaaiirreess ddééccllaarrééeess.. AAuu 3300 nnoovveemmbbrree,, 9988,,4466%% ddeess PPFFSSAA aavvaaiieenntt ééttéé aapppprroouuvvééeess ––
ccoonnttrree 9955,,2233%% aauu 11eerr
sseepptteemmbbrree 22000044 –– eett 9988,,4400%% ddee PPFFSSPP aavvaaiieenntt ééttéé ssoouummiiss ppoouurr 9977,,0077%% aapppprroouuvvééss ––
ccoonnttrree 9944,,2288%% ddee PPFFSSPP pprréésseennttééss eett 9922,,3377%% dd’’aapppprroouuvvééss ddeeuuxx mmooiiss pplluuss ttôôtt ––..
LL’’ééttuuddee ppeerrmmeett eennssuuiittee uunnee ccoommppaarraaiissoonn ppaarr zzoonnee ggééooggrraapphhiiqquuee.. PPaarr oorrddrree ddééccrrooiissssaanntt ddee ccoonnffoorrmmiittéé,,
aauu 3300 nnoovveemmbbrree 22000044,, llaa pprreemmiièèrree rrééggiioonn ggééooggrraapphhiiqquuee ééttaaiitt ll’’AAmméérriiqquuee dduu NNoorrdd,, ssooiitt 22 nnaattiioonnss,, 446677
iinnssttaallllaattiioonnss ppoorrttuuaaiirreess ddééccllaarrééeess eett 110000%% ddee PPFFSSPP aapppprroouuvvééss –– ccoonnttrree 88 iinnssttaallllaattiioonnss ppoorrttuuaaiirreess ddee mmooiinnss eett
llee mmêêmmee ppoouurrcceennttaaggee dd’’aapppprroobbaattiioonn aauu 11eerr
sseepptteemmbbrree ––.. EEnn ddeeuuxxiièèmmee ppoossiittiioonn vviieenntt llee NNoorrdd--oouueesstt ddee ll’’EEuurrooppee
qquuii ccoommpprreenndd 1199 EEttaattss,, 33 886688 iinnssttaallllaattiioonnss ppoorrttuuaaiirreess ddééccllaarrééeess eett 9999,,9955%% ddee PPFFSSPP aapppprroouuvvééss –– ccoonnttrree
9955,,7788%% ddee PPFFSSPP aapppprroouuvvééss ppoouurr lleess 33 881199 iinnssttaallllaattiioonnss ppoorrttuuaaiirreess ddééccllaarrééeess aauu 11eerr
sseepptteemmbbrree 22000044 ––..
LL’’AAmméérriiqquuee llaattiinnee eett lleess CCaarraaïïbbeess,, ssooiitt 3300 ggoouuvveerrnneemmeennttss ccoonnttrraaccttaannttss,, ssoonntt ttrrooiissiièèmmee aavveecc 886611 iinnssttaallllaattiioonnss
ppoorrttuuaaiirreess ddééccllaarrééee eett uunn ttaauuxx ddee PPFFSSPP aapppprroouuvvééss ddee 9988,,7722%% -- ccoonnttrree 881133 iinnssttaallllaattiioonnss ppoorrttuuaaiirreess ddééccllaarrééeess
eett 8822,,9900%% ddee PPFFSSPP aapppprroouuvvééss ddeeuuxx mmooiiss pplluuss ttôôtt,, ccee qquuii lleeuurr vvaallaaiitt llaa ssiixxiièèmmee ppllaaccee ––.. LLeess 1199 ppaayyss ddee llaa CCEEII226644
eett dd’’EEuurrooppee oorriieennttaallee ddéénnoommbbrreenntt 660088 iinnssttaallllaattiioonnss ppoorrttuuaaiirreess ddééccllaarrééeess eett llee ppoouurrcceennttaaggee dd’’aapppprroobbaattiioonn ddeess
PPFFSSPP aatttteeiinntt lleess 9955,,3399%% –– ccoonnttrree 9900,,2266%% ddee PPFFSSPP aapppprroouuvvééss ppoouurr lleess 449933 iinnssttaallllaattiioonnss ppoorrttuuaaiirreess ddééccllaarrééeess,,
260 Pour les premiers plans, des représentants des directions générales de la police nationale, de la gendarmerie nationale
et de la marine nationale les ont assistés.
261 18 navires ont été contrôlés par des sociétés de classification car ils étaient trop loin du territoire français.
262 Cf supra 1.2.1 La situation en France, page 18.
263 Annexe V: Les taux de conformité internationaux au Code ISPS, page 114.
264 Communauté des Etats Indépendants issue de l’éclatement de l’ex-URSS.
73
ssooiitt llaa cciinnqquuiièèmmee ppllaaccee aauu 11eerr
sseepptteemmbbrree ––.. LL’’AAssiiee eett llee PPaacciiffiiqquuee aarrrriivveenntt eenn cciinnqquuiièèmmee ppoossiittiioonn aauu 3300
nnoovveemmbbrree 22000044 aavveecc 9944,,9911%% ddee PPFFSSPP aapppprroouuvvééss ppoouurr lleess 33 008844 iinnssttaallllaattiioonnss ppoorrttuuaaiirreess ddééccllaarrééeess ddaannss 3311
EEttaattss –– ccoonnttrree uunnee qquuaattrriièèmmee ppllaaccee aauu 11eerr
sseepptteemmbbrree dduuee aauuxx 9911,,5544%% ddee PPFFSSPP aapppprroouuvvééss ppoouurr 22 993311
iinnssttaallllaattiioonnss ppoorrttuuaaiirreess ––.. LLaa ssiixxiièèmmee ppoossiittiioonn eesstt ooccccuuppééee ppaarr ll’’AAffrriiqquuee,, 3300 nnaattiioonnss,, 223399 iinnssttaallllaattiioonnss
ppoorrttuuaaiirreess ddééccllaarrééeess eett 9944,,1144%% ddee PPFFSSPP aapppprroouuvvééss –– ccoonnttrree 117777 iinnssttaallllaattiioonnss ppoorrttuuaaiirreess ddééccllaarrééeess,, 9933,,2222%%
ddee PPFFSSPP aapppprroouuvvééss eett llaa ttrrooiissiièèmmee ppllaaccee ddeeuuxx mmooiiss aauuppaarraavvaanntt ––.. EEnnffiinn,, lleess 2222 EEttaattss aarraabbeess eett
mmééddiitteerrrraannééeennss ssoonntt sseeppttiièèmmee aavveecc 441144 iinnssttaallllaattiioonnss ppoorrttuuaaiirreess ddééccllaarrééeess eett 8833,,5577%% ddee PPFFSSPP aapppprroouuvvééss ––
ccoonnttrree 1111 iinnssttaallllaattiioonnss ppoorrttuuaaiirreess ddééccllaarrééeess ddee pplluuss aauu 11eerr
sseepptteemmbbrree ((ssooiitt 442255)) eett sseeuulleemmeenntt 7799,,5533%% ddee PPFFSSPP
aapppprroouuvvééss,, ccee qquuii lleess ccllaassssaaiitt àà llaa mmêêmmee ppoossiittiioonn ––..
LLaa pprreemmiièèrree oobbsseerrvvaattiioonn eesstt qquuee,, qquuaattrree mmooiiss aapprrèèss llaa ddaattee lliimmiittee dd’’aapppplliiccaattiioonn ddee ll’’IISSPPSS,, eett mmêêmmee ssii
llaa pplluuppaarrtt ddeess ttaauuxx ddee ccoonnffoorrmmiittéé ssoonntt pprroocchheess ddeess 110000%%,, lleess pprreessccrriippttiioonnss ddee llaa nnoouuvveellllee rrèègglleemmeennttaattiioonn
iinntteerrnnaattiioonnaallee nnee ssoonntt ppaass eennttiièèrreemmeenntt rreessppeeccttééeess.. CCee ccoonnssttaatt ttéémmooiiggnnee ddee llaa ddiiffffiiccuullttéé ddee mmiissee eenn ooeeuuvvrree ddee
cceess nnoouuvveelllleess mmeessuurreess.. LLee ddééllaaii aaccccoorrddéé,, 1188 mmooiiss,, nn’’ééttaanntt ppaass ssuuffffiissaanntt ffaaccee àà llaa mmaassssee ddee ttrraavvaaiill àà aaccccoommpplliirr,,
eexxpplliiqquuee lleess cchhiiffffrreess vvuuss ccii--ddeessssuuss.. DD’’aauuttaanntt pplluuss qquu’’iill ffaauutt ééggaalleemmeenntt tteenniirr ccoommppttee ddee llaa ssoommmmee ddee ttrraavvaaiill
ttoouutt aauussssii ccoonnssiiddéérraabbllee ppoouurr lleess nnaavviirreess.. IIll eesstt àà nnootteerr eennssuuiittee qquuee lleess EEttaatt aarraabbeess eett mmééddiitteerrrraannééeennss ssoonntt llaa
sseeuullee zzoonnee àà aavvooiirr ppeerrdduu ddeess iinnssttaallllaattiioonnss ppoorrttuuaaiirreess ssuurr lleess ddeeuuxx mmooiiss,, ttoouutteess lleess aauuttrreess rrééggiioonnss
ggééooggrraapphhiiqquueess aayyaanntt éétteenndduu ll’’aapppplliiccaattiioonn ddee ll’’IISSPPSS aa dd’’aauuttrreess iinnssttaallllaattiioonnss ppoorrttuuaaiirreess..
CCeettttee ééttuuddee dduu MMSSCC ppeerrmmeett ééggaalleemmeenntt ddee ssaavvooiirr ccoommbbiieenn ddee ggoouuvveerrnneemmeennttss ccoonnttrraaccttaannttss ssee ssoonntt
pplliiééss àà llaa rrèèggllee ddee ddééssiiggnnaattiioonn ddee rreessppoonnssaabblleess ssûûrreettéé.. AAuu 11eerr
sseepptteemmbbrree,, 8844,,3311%% dd’’eennttrree eeuuxx aavvaaiieenntt nnoottiiffiiéé
uunn ppooiinntt ddee ccoonnttaacctt uunniiqquuee,, ppoouurr 8877,,5588%% aauu 3300 nnoovveemmbbrree.. DDee mmêêmmee,, qquuaattrree mmooiiss aapprrèèss ll’’eennttrrééee eenn vviigguueeuurr dduu
CCooddee IISSPPSS,, 8811,,7700%% ddeess EEttaattss ccoonnttrraaccttaannttss aavvaaiieenntt ffoouurrnnii llee nnoomm eett lleess ccoooorrddoonnnnééeess ddeess rreessppoonnssaabblleess ddee llaa
ssûûrreettéé ddeess nnaavviirreess eett 7744,,5511%% cceeuuxx ddeess rreessppoonnssaabblleess ddee llaa ssûûrreettéé ddeess iinnssttaallllaattiioonnss ppoorrttuuaaiirreess.. EEnnffiinn,, 6622,,7755%%
ddeess ggoouuvveerrnneemmeennttss ccoonnttrraaccttaannttss uuttiilliisseenntt ddeess RRSSOO,, ssaacchhaanntt qquuee 220055 RRSSOO eexxiissttaaiieenntt aauu 3300 nnoovveemmbbrree 22000044..
PPoouurr ccee qquuii eesstt ddeess nnaavviirreess226655
,, ll’’aannaallyyssee llaa pplluuss rréécceennttee ddaattee dduu mmeerrccrreeddii 3300 jjuuiinn 22000044,, àà 99hh0000.. EEllllee
rreellèèvvee ddiirreecctteemmeenntt ddee ll’’OOMMII cceettttee ffooiiss eett eesstt bbaassééee ssuurr lleess rrééppoonnsseess ddee 4466 ggoouuvveerrnneemmeennttss ccoonnttrraaccttaannttss
rreepprréésseennttaanntt àà eeuuxx sseeuullss pplluuss ddee 8844%% dduu ttoonnnnaaggee mmoonnddiiaall eett 6688%% dduu nnoommbbrree ddee nnaavviirreess ccoonncceerrnnééss ppaarr lleess
nnoouuvveelllleess mmeessuurreess ddee ssûûrreettéé.. IIll rreessssoorrtt qquu’’àà llaa vveeiillllee ddee llaa ddaattee lliimmiittee dd’’aapppplliiccaattiioonn,, 1199 337777 SSSSPP aavvaaiieenntt ééttéé
ssoouummiiss ppoouurr lleess qquueellqquueess 2222 553399 nnaavviirreess aassttrreeiinnttss aauu CCooddee IISSPPSS eett 1111 999966 cceerrttiiffiiccaattss iinntteerrnnaattiioonnaauuxx ddee
ssûûrreettéé rreemmiiss,, ssooiitt uunn ttaauuxx ddee ccoonnffoorrmmiittéé ddee 5533,,22%% –– ccoonnttrree àà ppeeiinnee 4411,,33%% llee 2255 jjuuiinn 22000044.. AA ttiittrree ddee
ccoommppaarraaiissoonn,, àà llaa mmêêmmee ppéérriiooddee,, llee ttaauuxx ddee ccoonnffoorrmmiittéé ddeess 77 997744 iinnssttaallllaattiioonnss ppoorrttuuaaiirreess ccoonncceerrnnééeess ééttaaiitt ddee
5533,,44%% –– ccoonnttrree 3311,,99%% cciinnqq jjoouurrss pplluuss ttôôtt ––,, ssooiitt 44 668888 PPFFSSPP ssoouummiiss ppoouurr 44 226600 PPFFSSPP aapppprroouuvvééss.. LLaa
pprrooggrreessssiioonn ddeess cchhiiffffrreess eenn cciinnqq jjoouurrss ddee tteemmppss aa rraassssuurréé EEfftthhiimmiiooss EE.. MMiittrrooppoouullooss,, SSeeccrrééttaaiirree ggéénnéérraall ddee
ll’’OOMMII,, qquuii ssee ddiitt ccoonnffiiaanntt ccaarr lleess ttaauuxx ddee ccoonnffoorrmmiittéé ddeess nnaavviirreess eett ddeess iinnssttaallllaattiioonnss ppoorrttuuaaiirreess ssoonntt aasssseezz
pprroocchheess eett ppaarrccee qquuee «« lleess nniivveeaauuxx eeffffeeccttiiffss ddee pprrééppaarraattiioonn,, ddee vviiggiillaannccee eett ddee sseennssiibbiilliissaattiioonn ssuurr llee tteerrrraaiinn
[[ssoonntt nneetttteemmeenntt]] pplluuss éélleevvééss qquuee ccee qquuii ééttaaiitt pprréévvuu [[àà ppeeiinnee uunnee sseemmaaiinnee aauuppaarraavvaanntt]] »».. EEnnffiinn,, iill ccoonnvviieenntt
265 Site de l’OMI : http://www.imo.org/Newsroom/mainframe.asp?topic_id=892&doc_id=3687. Cf Annexe V : Les taux de
conformité internationaux au Code ISPS, page 114.
74
dd’’oobbsseerrvveerr qquuee cceettttee ééttuuddee rreeggrroouuppaaiitt nnoonn sseeuulleemmeenntt lleess cchhiiffffrreess ffoouurrnniiss ppaarr lleess ggoouuvveerrnneemmeennttss
ccoonnttrraaccttaannttss mmaaiiss ééggaalleemmeenntt cceeuuxx dd’’oorrggaanniissmmeess dduu sseecctteeuurr mmaarriittiimmee aayyaanntt uunn ssttaattuutt ddee ccoonnssuullttaannttss aauupprrèèss
ddee ll’’OOMMII.. IIll ss’’aaggiitt nnoottaammmmeenntt ddee ll’’IIAACCSS226666
,, dd’’IInntteerrccaarrggoo226677
,, dd’’IInntteerrttaannkkoo,, ddee ll’’IIPPTTAA226688
,, dd’’IICCCCLL226699
eett ddee
BBIIMMCCOO227700
.. LL’’IICCCCLL eesstt llee sseeuull oorrggaanniissmmee àà aavvooiirr ddéélliivvrréé lleess IISSSSCC àà 110000%% ddeess nnaavviirreess qquu’’iill ssuuiivvaaiitt aauu 3300 jjuuiinn
22000044 –– ccoonnttrree 8888,,99%% llee 2255 jjuuiinn ––,, llee pplluuss ffaaiibbllee ttaauuxx ddee ccoonnffoorrmmiittéé ééttaanntt cceelluuii ddee BBIIMMCCOO,, aavveecc 1188,,66%% ddee cceess
nnaavviirreess cceerrttiiffiiééss,, ssooiitt llee mmêêmmee ppoouurrcceennttaaggee qquuee cciinnqq jjoouurrss pplluuss ttôôtt..
EEnnffiinn,, lleess ddeerrnniieerrss cchhiiffffrreess eenn llaa mmaattiièèrree oonntt ééttéé rraappppoorrttééss ddaannss ddeess aarrttiicclleess ddee ll’’OOMMII.. LLee pprreemmiieerr,,
eenn ddaattee dduu 66 aaooûûtt 22000044227711
,, ssoouulliiggnnee qquuee pplluuss ddee 9900%% ddee cceerrttiiffiiccaattss iinntteerrnnaattiioonnaauuxx ddee ssûûrreettéé ppoouurr lleess nnaavviirreess
oonntt ééttéé éémmiiss.. DDaannss llee sseeccoonndd,, ddaattéé dduu 1177 fféévvrriieerr 22000055227722
,, iill aappppaarraaîîtt qquuee 9944%% ddeess ggoouuvveerrnneemmeennttss
ccoonnttrraaccttaannttss oonntt aapppprroouuvvéé lleess PPFFSSPP ddee 9977%% ddeess iinnssttaallllaattiioonnss ppoorrttuuaaiirreess ddééccllaarrééeess,, ssaacchhaanntt qquu’’iill eenn eexxiissttee pplluuss
ddee 99 660000 ddaannss llee mmoonnddee eennttiieerr..
IIIIII CCoonnssééqquueenncceess eett ssoolluuttiioonnss
33..11 LLeess nnoouuvveelllleess ccllaauusseess ddeess cchhaarrtteess ppaarrttiieess227733
UUnn cceerrttaaiinn nnoommbbrree ddee ccllaauusseess ttyyppeess aa dduu êêttrree ccrréééé ppoouurr ffaaiirree ffaaccee àà llaa nnoouuvveellllee rréégglleemmeennttaattiioonn.. DDèèss
nnoovveemmbbrree 22000033,, BBIIMMCCOO ddiissppoossaaiitt dd’’uunnee ccllaauussee ttyyppee ppoouurr lleess aaffffrrèètteemmeennttss àà tteemmppss eett,, eenn mmaarrss 22000044,, ppoouurr lleess
cchhaarrtteess ppaarrttiieess aauu vvooyyaaggee aaiinnssii qquuee ddeess ccllaauusseess ssppéécciiffiiqquueess ppoouurr lleess UUSSAA dduu ffaaiitt ddee lleeuurrss llooiiss
ssuupppplléémmeennttaaiirreess,, nnoottaammmmeenntt llaa MMTTSSAA.. PPoouurr ssaa ppaarrtt,, IInntteerrttaannkkoo ttrraavvaaiillllee aavveecc uunnee sseeuullee ccllaauussee ppoouurr lleess
cchhaarrtteess ppaarrttiieess aauu vvooyyaaggee.. EEnnffiinn,, lleess ccoommppaaggnniieess ppééttrroolliièèrreess oonntt ééggaalleemmeenntt ppuubblliiéé ddeess ccllaauusseess ssûûrreettéé227744
mmaaiiss
PPhhiilliippppee BBooiissssoonn eessttiimmee qquu’’eelllleess ssoonntt nneetttteemmeenntt pplluuss «« ppéénnaalliissaanntteess »» ddaannss llaa mmeessuurree ooùù llee ppaarrttaaggee ddeess ccooûûttss
eett ddeess rreessppoonnssaabbiilliittééss nn’’eesstt ppoossssiibbllee qquuee ssii lleess mmeessuurreess rreeqquuiisseess àà ll’’eennccoonnttrree dduu nnaavviirree ccoonncceerrnneenntt aauussssii
ll’’eennsseemmbbllee ddeess nnaavviirreess ddaannss llee ppoorrtt..
33..11..11 LLeess oobblliiggaattiioonnss ddeess ppaarrttiieess
LLeess oobblliiggaattiioonnss ddee ll’’aarrmmaatteeuurr ssoonntt dd’’aavvooiirr uunn SSSSPP eenn rrèèggllee,, ddee ll’’aapppplliiqquueerr,, ddee pprrooccuurreerr uunnee ccooppiiee ddee
ll’’IISSSSCC àà ll’’aaffffrréétteeuurr ss’’iill llee lluuii ddeemmaannddee,, ddee lluuii ddoonnnneerr lleess ccoooorrddoonnnnééeess dduu CCSSOO eett ddee ssuuppppoorrtteerr lleess ccooûûttss lliiééss àà
llaa mmiissee aauuxx nnoorrmmeess ddee ssûûrreettéé ddee ssoonn nnaavviirree,, ssiinnoonn ssaa rreessppoonnssaabbiilliittéé ppeeuutt êêttrree eennggaaggééee..
266 International Association of Classification Societies – Association internationale des sociétés de classification.
267 International Association of Dry Cargo Shipowners – Association internationale des propriétaires de fret dry.
268 International Parcel Tankers Association – Association internationale de parcel tankers (transporteurs parcellaires).
269 International Council of Cruise Lines – Conseil international des compagnies de croisières.
270 Association internationale de navigation.
271 Site de l’OMI : http://www.imo.org/Newsroom/mainframe.asp?topic_id=892&doc_id=3760.
272 Site de l’OMI : http://www.imo.org/Newsroom/mainframe.asp?topic_id=892&doc_id=4714.
273 Site de la Chambre Arbitrale Maritime de Paris, CAMP, gazette n°6 :
http://www.arbitrage-maritime.org/fr/gazette.htm.
274 Il existe, entre autre, la STB’s Security Regulation clause révisée le 10 juin 2004, la Vitol ISPS clause pour les
affrètements au voyage, la ISPS clause de Chevron du 28 avril 2004, la SHELLVOYS-ISPS clause du 19 mai 2004 et la
BPVOY 4.
75
LL’’aaffffrréétteeuurr,, qquuaanntt àà lluuii,, aa uunnee oobblliiggaattiioonn ccllaassssiiqquuee dd’’iinnffoorrmmaattiioonn ppoouurr ppeerrmmeettttrree àà ll’’aarrmmaatteeuurr
dd’’aapppplliiqquueerr ccoorrrreecctteemmeenntt lleess mmeessuurreess ddee ssûûrreettéé ddee ssoonn SSSSPP.. LLaa ccllaauussee BBIIMMCCOO rreeqquuiieerrtt eenn oouuttrree qquu’’iill
ffoouurrnniissssee sseess ccoooorrddoonnnnééeess aauu CCSSOO eett aauu SSSSOO aaiinnssii qquuee cceelllleess ddee ttoouuss lleess ssoouuss--aaffffrréétteeuurrss eenn ccaass ddee cchhaarrttee
ppaarrttiiee aauu vvooyyaaggee.. LLaa ccllaauussee IInntteerrttaannkkoo vveeuutt qquu’’iill ddoonnnnee «« ll’’iiddeennttiittéé eett lleess ccoooorrddoonnnnééeess ddee ttoouutteess lleess ppaarrttiieess
aauuxx ccoonnttrraattss rreellaattiiffss aauu nnaavviirree eett àà ssoonn uuttiilliissaattiioonn,, lloorrssqquuee ddee tteellss ccoonnttrraattss oonntt ééttéé ssiiggnnééss ppaarr ll’’aaffffrréétteeuurr,, llee
ssoouuss--aaffffrréétteeuurr eett ppaarr sseess aaggeennttss »» aaiinnssii qquuee ddee «« ttoouutteess lleess ppaarrttiieess ccoonncceerrnnééeess ppaarr cceess ccoonnttrraattss »».. IIll ddooiitt
eennffiinn ffoouurrnniirr «« ttoouuttee iinnffoorrmmaattiioonn ppeerrttiinneennttee rreellaattiivvee àà llaa ccaarrggaaiissoonn dduu nnaavviirree oouu àà ll’’uuttiilliissaattiioonn eexxiiggééee ppaarr
ll’’aarrmmaatteeuurr »».. LLeess ppeerrtteess,, ddoommmmaaggeess oouu ddééppeennsseess eennttrraaîînnééss ppaarr uunn nnoonn rreessppeecctt ddeess oobblliiggaattiioonnss ccii--ddeessssuuss
sseerraaiieenntt àà llaa cchhaarrggee ddee ll’’aaffffrréétteeuurr.. LLaa ccllaauussee BBIIMMCCOO eexxcclluutt llaa rreessppoonnssaabbiilliittéé ppoouurr ddoommmmaaggeess ccoonnssééccuuttiiffss aaffiinn
dd’’éévviitteerr ddeess iinnddeemmnniissaattiioonnss eexxoorrbbiittaanntteess eett iinnddiiqquuee ppaarr aaiilllleeuurrss qquuee lleess rreettaarrddss ssuurrvveennaanntt ppaarr ssaa ffaauuttee sseerroonntt
iinnddeemmnniissééss àà hhaauutteeuurr ddeess ssuurreessttaarriieess.. DDee mmêêmmee,, ppoouurr lleess aaffffrrèètteemmeennttss aauu vvooyyaaggee eett eenn ccee qquuii ccoonncceerrnnee lleess
ddééppeennsseess rreellaattiivveess aauuxx mmeessuurreess ddee ssûûrreettéé iimmppoossééeess ppaarr llee ppoorrtt 227755
,, BBIIMMCCOO eett IInntteerrttaannkkoo ss’’aaccccoorrddeenntt :: eelllleess
ssoonntt àà llaa cchhaarrggee ddee ll’’aaffffrréétteeuurr,, ll’’aarrmmaatteeuurr aassssuummaanntt lleess ffrraaiiss ddééccoouullaanntt ddee ll’’aapppplliiccaattiioonn dduu SSSSPP eenn ffoonnccttiioonn dduu
nniivveeaauu ddee ssûûrreettéé eenn vviigguueeuurr.. EEnnffiinn,, iill eesstt àà nnootteerr qquuee,, dd’’aapprrèèss llaa ccllaauussee BBIIMMCCOO,, ll’’aarrmmaatteeuurr qquuii aa rreemmpplliitt ttoouutteess
sseess oobblliiggaattiioonnss nnee sseerraa ppaass ppéénnaalliisséé eenn ccaass ddee rreettaarrdd dduu aauuxx aaffffrrèètteemmeennttss aannttéérriieeuurrss,, cceeuuxx--ccii ééttaanntt rreeppoorrttééss
ddaannss llaa ffiicchhee ssyynnooppttiiqquuee ccoonnttiinnuuee.. LLaa rrèèggllee vveeuutt qquu’’iill eenn ssooiitt ddee llaa rreessppoonnssaabbiilliittéé ddee ll’’aaffffrréétteeuurr qquuii ssee ddooiitt
dd’’êêttrree llee pplluuss aatttteennttiiff ppoossssiibbllee aaffiinn ddee jjuuggeerr ddeess rriissqquueess éévveennttuueellss aavvaanntt ddee cchhooiissiirr uunn nnaavviirree,, nnoottaammmmeenntt ss’’iill
ddooiitt eessccaalleerr aauuxx UUSSAA..
33..11..22 LLee rreeffuuss dd’’aaccccèèss aauu ppoorrtt
SSuurr cceettttee qquueessttiioonn,, IInntteerrttaannkkoo ééttaabblliitt qquuee ssii llee nnaavviirree nnee ppeeuutt eennttrreerr ddaannss llee ppoorrtt oouu pprrooccééddeerr aauuxx
ooppéérraattiioonnss ccoommmmeerrcciiaalleess ppeennddaanntt pplluuss ddee cciinnqq jjoouurrss,, ll’’aarrmmaatteeuurr ppeeuutt ddeemmaannddeerr àà ll’’aaffffrréétteeuurr ddee ddééssiiggnneerr uunn
ppoorrtt ddee ssuubbssttiittuuttiioonn.. AAuu bboouutt ddee 4488HH,, ll’’aarrmmaatteeuurr,, ss’’iill nn’’aa ppaass rreeççuu ddee rrééppoonnssee,, ppeeuutt ssooiitt ddéécchhaarrggeerr llaa
mmaarrcchhaannddiissee ddaannss uunn ppoorrtt ddee ssoonn cchhooiixx eett ccee àà llaa cchhaarrggee ddee ll’’aaffffrréétteeuurr,, ssooiitt mmeettttrree iinnssttaannttaannéémmeenntt uunn tteerrmmee
àà llaa cchhaarrttee ppaarrttiiee ssii llee nnaavviirree eesstt llèèggee.. PPhhiilliippppee BBooiissssoonn pprréécciissee,, àà ccee ssuujjeett,, qquu’’IInntteerrttaannkkoo nnee pprrooppoossee cceettttee
ccllaauussee qquu’’àà ttiittrree ooppttiioonnnneell ppaarrccee qquu’’eellllee eesstt ssuusscceeppttiibbllee ddee mmeettttrree lleess ppaarrttiieess ddaannss uunnee «« ssiittuuaattiioonn
iinnccoonnffoorrttaabbllee »» éévviiddeennttee..
33..11..33 LLaa NNOORR227766
PPoouurr ccee qquuii eesstt ddee ll’’aaffffrrèètteemmeenntt aauu vvooyyaaggee,, llaa ccllaauussee BBIIMMCCOO ppeerrmmeett àà ll’’aarrmmaatteeuurr dd’’eennvvooyyeerr llaa NNOORR
aavvaanntt mmêêmmee dd’’aavvooiirr rreeççuu ll’’aauuttoorriissaattiioonn ddee ssûûrreettéé ddeess aauuttoorriittééss ddee ccoonnttrrôôllee.. EEllllee ssuubboorrddoonnnnee ttoouutteeffooiiss cceettttee
aaccttiioonn aauu ffaaiitt qquuee llee nnaavviirree aaiitt ppaarr aaiilllleeuurrss rreemmppllii ttoouutteess lleess aauuttrreess oobblliiggaattiioonnss ddééccoouullaanntt ddee llaa cchhaarrttee ppaarrttiiee..
275 Ses mesures sont relatives aux inspections, aux taxes et droit de port relatifs à la sûreté, à la présence de gardes à
bord, aux remorqueurs d’escorte.
276 Notice of Readiness ou notice du navire prêt : envoyée par le Capitaine, elle atteste que le navire est apte à commencer
les opérations commerciales.
76
PPhhiilliippppee BBooiissssoonn oobbsseerrvvee qquuee lleess rreettaarrddss ccoonnssééccuuttiiffss aauuxx mmeessuurreess ddee ssûûrreettéé ssoonntt aassssiimmiillééss àà ddeess ssttaarriieess oouu àà
ddeess ssuurreessttaarriieess eenn ffoonnccttiioonn ddee llaa ssiittuuaattiioonn..
33..11..44 LLaa nnoottiioonn ddee ppoorrtt ssûûrr
CCeettttee nnoottiioonn ffaaiitt ggéénnéérraalleemmeenntt rrééfféérreennccee àà llaa ssééccuurriittéé ddee llaa nnaavviiggaattiioonn eett iill eesstt dduu ddeevvooiirr ddee
ll’’aaffffrréétteeuurr ddee ddééssiiggnneerr uunn ppoorrtt ssûûrr227777
.. PPhhiilliippppee BBooiissssoonn eessttiimmee qquuee ccee ccoonncceepptt ppeeuutt êêttrree éétteenndduu àà llaa ssûûrreettéé
mmaarriittiimmee ssii ddeess ppiirraatteess oonntt eennvvaahhii uunn ppoorrtt,, ssii bbiieenn qquuee llaa ccoonndduuiittee ddeess ooppéérraattiioonnss ccoommmmeerrcciiaalleess eenn eesstt
nnéécceessssaaiirreemmeenntt aaffffeeccttééee.. PPaarr ccoonnttrree,, uunnee mmaauuvvaaiissee mmiissee eenn œœuuvvrree dduu PPFFSSPP ppaarr llee cchhaarrggeeuurr oouu llee
rréécceeppttiioonnnnaaiirree nnee ssuuffffiitt ppaass.. IIll iinnssiissttee ssuurr ll’’iiddééee qquuee llaa nnoottiioonn ddee ppoorrtt ssûûrr nnee ppeeuutt êêttrree rreemmiissee eenn qquueessttiioonn qquuee
ppaarr llee ddaannggeerr qquu’’uunn nnaavviirree rreennccoonnttrreerraaiitt ddaannss uunn ppoorrtt.. EEnnffiinn,, ssii lleess aarrmmaatteeuurrss vveeuulleenntt aaccccrrooîîttrree lleeuurr
pprrootteeccttiioonn,, iillss ppeeuuvveenntt ddeemmaannddeerr ddaannss llaa cchhaarrttee ppaarrttiiee àà ccee qquuee ll’’aaffffrréétteeuurr nnee ssee rreennddee qquuee ddaannss ddeess
iinnssttaallllaattiioonnss ppoorrttuuaaiirreess rrééppoonnddaanntt aauuxx nnoorrmmeess IISSPPSS..
33..22.. LLeess ddiiffffiiccuullttééss nnééeess ddee ll’’aapppplliiccaattiioonn ddiirreeccttee
LLee pprriinncciippaall pprroobbllèèmmee éévvooqquuéé,, aauussssii bbiieenn dduu ccôôttéé ppoorrttuuaaiirree qquuee dduu ccôôttéé aarrmmaatteeuurrss eesstt llee ccoonnfflliitt eennttrree
rrèègglleess ddee ssééccuurriittéé eett mmeessuurreess ddee ssûûrreettéé.. EEnn eeffffeett,, ddee nnoommbbrreeuusseess nnoorrmmeess ddee ssûûrreettéé pprréésseenntteess ddaannss ddeess SSSSPP
ccoonndduuiisseenntt àà ddeess aabbeerrrraattiioonnss dduu ppooiinntt ddee vvuuee ddee llaa ssééccuurriittéé,, nnoottaammmmeenntt aauu nniivveeaauu ddee ll’’éévvaaccuuaattiioonn ddeess
ppaassssaaggeerrss qquuii eesstt rreenndduuee iimmppoossssiibbllee ppaarr ddeess ppoorrtteess ccaaddeennaassssééeess oouu ppaarr ddeess ggrriilllleess aauuxx ppooiinnttss ssttrraattééggiiqquueess..
DDaannss ppaarreeiill ccaass,, llaa ssééccuurriittéé ddooiitt ttoouujjoouurrss pprriimmeerr eett iill eesstt dduu ddeevvooiirr dduu CCaappiittaaiinnee ddee ffaaiirree rreessppeecctteerr cceettttee
pprriimmaauuttéé227788
.. CCee pprreemmiieerr ppooiinntt eexxpplliiqquuee ppoouurr ll’’eesssseennttiieell llaa rréévviissiioonn ddeess ppllaannss ddee ssûûrreettéé aapprrèèss llee pprreemmiieerr
eexxeerrcciiccee pprraattiiqquuee.. LLeess aauuttrreess rraaiissoonnss ssoonntt,, eennttrree aauuttrree,, llee ffaaiitt qquuee cceerrttaaiinneess mmeessuurreess ddee ssûûrreettéé ééttaaiieenntt ttrroopp
vvaagguueess oouu ttrroopp ggéénnéérraalleess ppoouurr êêttrree eeffffiiccaacceess.. IIll eesstt àà nnootteerr qquuee ttoouuttee mmooddiiffiiccaattiioonn ddooiitt êêttrree eennvvooyyééee àà
ll’’aaddmmiinniissttrraattiioonn qquuii ddooiitt ll’’aapppprroouuvveerr aavvaanntt qquu’’iill nnee ssooiitt pprrooccééddéé aauu cchhaannggeemmeenntt..
LL’’aauuttrree ddiiffffiiccuullttéé mmaajjeeuurree eesstt cceellllee ddeess ffaauusssseess aalleerrtteess aavveecc llee SSSSAASS.. LLaa qquueessttiioonn aa dd’’aaiilllleeuurrss uunnee
tteellllee iinncciiddeennccee qquuee llee MMSSCC aa aaddooppttéé uunnee cciirrccuullaaiirree àà ccee ssuujjeett qquuii aa ddééjjàà ffaaiitt ll’’oobbjjeett dd’’uunnee rréévviissiioonn227799
.. LLee sseeuull
mmooyyeenn ddee rreemmééddiieerr àà cceellaa eesstt llaa ccoonnnnaaiissssaannccee aapppprrooffoonnddiiee ddee ccee ssyyssttèèmmee,, eett ccee aauussssii bbiieenn dd’’uunn ppooiinntt ddee vvuuee
tthhééoorriiqquuee qquuee pprraattiiqquuee.. LLee ddeeuuxxiièèmmee ppooiinntt sseennssiibbllee aauu nniivveeaauu dduu SSSSAASS eesstt qquuee lleess sseeccttiioonnss AA//99..44..1177 eett
AA//99..44..1188 dduu CCooddee IISSPPSS ddiissppoosseenntt qquuee llee ppllaann ddee ssûûrreettéé dduu nnaavviirree ddooiitt mmeennttiioonnnneerr ll’’eennddrrooiitt ooùù ssoonntt iinnssttaallllééeess
lleess ccoommmmaannddeess dduu SSSSAASS aaiinnssii qquuee llaa ffaaççoonn ddee llee ddéécclleenncchheerr,, ddee llee nneeuuttrraalliisseerr eett ddee llee rrééeenncclleenncchheerr,, ccee qquuii
sseemmbbllee aasssseezz iimmpprruuddeenntt ssaacchhaanntt qquuee llee SSSSPP ddooiitt nnéécceessssaaiirreemmeenntt rreesstteerr àà bboorrdd.. BBiieenn qquu’’iill ssooiitt ssttrriicctteemmeenntt
ccoonnffiiddeennttiieell eett qquu’’iill ddooiivvee êêttrree ccoonnsseerrvvéé ddaannss uunn lliieeuu pprroottééggéé,, iill nn’’eemmppêêcchhee qquuee ttoouutt tteerrrroorriissttee ppeeuutt ssaavvooiirr qquuee
llee ppllaann ddooiitt ccoonntteenniirr ddee tteelllleess iinnffoorrmmaattiioonnss ppuuiissqquuee llee CCooddee IISSPPSS eesstt ccoonnssuullttaabbllee ssuurr IInntteerrnneett.. IIll eesstt
ééggaalleemmeenntt vvrraaii qquu’’uunn tteerrrroorriissttee ssoouuhhaaiittaanntt mmoonntteerr àà bboorrdd dd’’uunn nnaavviirree ddaannss ll’’ooppttiiqquuee ddee ccoommmmeettttrree uunn aatttteennttaatt
nnee ssee pprrééooccccuuppeerraa ppaass dduu SSSSPP.. IIll nn’’eemmppêêcchhee qquuee llaa qquueessttiioonn eesstt aaccttuueelllleemmeenntt eenn ddiissccuussssiioonn,, nnoottaammmmeenntt aauu
277 Tout navire doit pouvoir entrer dans un port, procéder à des opérations commerciales et en repartir.
278 Cf supra 2.3 Les navires / les armateurs, page 51, règle XI-2/8 de la Convention SOLAS.
279 Cf supra 2.1.3.1.2 Les textes du MSC, page 37, MSC/Circ. 1109/Rev 1.
77
nniivveeaauu aarrmmaattoorriiaall,, ssaannss rriieenn ddee ffoorrmmeell ppoouurr ll’’iinnssttaanntt.. IIll sseerraaiitt ppeeuutt--êêttrree pplluuss jjuuddiicciieeuuxx,, ppaarr eexxeemmppllee,, qquuee
sseeuulleess ddeeuuxx ppeerrssoonnnneess àà bboorrdd ssaacchheenntt ccoommmmeenntt ddééssaammoorrcceerr llee SSSSAASS ssaannss pprrooccéédduurree ééccrriittee eett qquuee,, ppaarr
ccoonnttrree,, llaa ccooppiiee dduu SSSSPP eenn ppoosssseessssiioonn ddee ll’’aarrmmaatteeuurr ssooiitt llaa sseeuullee àà llee pprréécciisseerr..
LLee ccaass ddeess ppiillootteess,, qquuii ssoonntt aauussssii ccoonncceerrnnééss ppaarr llee CCooddee IISSPPSS,, eesstt ééggaalleemmeenntt pprroobblléémmaattiiqquuee.. IIllss
ssuubbiisssseenntt ccoommmmee ttoouutteess ppeerrssoonnnneess ssoouuhhaaiittaanntt mmoonntteerr àà bboorrdd dd’’uunn nnaavviirree ddeess ccoonnttrrôôlleess dd’’iiddeennttiittéé ppoouurr
ggaarraannttiirr qquu’’iill ss’’aaggiitt bbiieenn ddee ppiillootteess eett ppaass ddee tteerrrroorriisstteess.. MMaaiiss ppaarrffooiiss lleess vvéérriiffiiccaattiioonnss ssoonntt tteelllleess qquu’’iill eesstt
aarrrriivvéé qquuee ddeess ppiillootteess ssooiieenntt bbllooqquuééss àà llaa ccoouuppééee aalloorrss qquuee llee bbââttiimmeenntt ccoonnttiinnuuaaiitt àà ffaaiirree rroouuttee ppoouurr rreejjooiinnddrree
ssoonn ppoossttee àà qquuaaii ddaannss ddeess eeaauuxx ddoonntt ll’’ééqquuiippaaggee nnee ccoonnnnaaiissssaaiitt ppaass lleess ssppéécciiffiicciittééss,, ccee qquuii ppeeuutt êêttrree ttrrèèss
ddaannggeerreeuuxx.. LLaa qquueessttiioonn eesstt tteellllee qquuee lleess ppiillootteess ttrraavvaaiilllleenntt aaccttuueelllleemmeenntt eenn ccoollllaabboorraattiioonn aavveecc uunn ccoommiittéé ddee
ll’’OOMMII ssuurr uunnee aaddaappttaattiioonn dduu ccoonnttrrôôllee IISSPPSS àà lleeuurr eennccoonnttrree228800
.. LLeess ffrraannççaaiiss oonntt dd’’aaiilllleeuurrss pprrooppoosséé llaa mmiissee eenn
ppllaaccee ggéénnéérraalliissééee dd’’uunn «« ffiicchhiieerr dd’’aaccccoommppaaggnneemmeenntt »» ccoommpprreennaanntt uunnee pphhoottoo eett ddeess rreennsseeiiggnneemmeennttss ssuurr llee
ppiilloottee qquuii eesstt ddééjjàà uuttiilliisséé aauu sseeiinn dduu PPAAMM..
UUnn aauuttrree ssoouuccii lliiéé aauuxx nnoouuvveelllleess mmeessuurreess ddee ssûûrreettéé eesstt llaa ccaappaacciittéé àà ééqquuiilliibbrreerr lleess eexxiiggeenncceess eenn
mmaattiièèrree ddee ssûûrreettéé mmaarriittiimmee,, nnoottaammmmeenntt lleess ccoonnttrrôôlleess dd’’aaccccèèss aauu nnaavviirree,, eett llaa nnéécceessssiittéé ddee mmaaiinntteenniirr llaa lliibbrree
cciirrccuullaattiioonn ccoommmmeerrcciiaallee eett ddeess ppeerrssoonnnneess,, ccee qquuii sseemmbbllee iinnccoommppaattiibbllee iiddééoollooggiiqquueemmeenntt.. IIll ss’’aaggiitt ttrrèèss
pprroobbaabblleemmeenntt dd’’uunn ddeess ddééffiiss mmaajjeeuurrss ddee llaa mmoonnddiiaalliissaattiioonn.. IInnccoonnttoouurrnnaabbllee,, iill ddeemmaannddee uunnee ggeessttiioonn ppaarrffaaiittee ddee
ttoouuss lleess iinnssttaannttss ppoouurr nnee ppaass llaaiisssseerr nnoonn pplluuss ddee ccôôttéé llaa nnoottiioonn ddee pprrooffiittaabbiilliittéé.. LLeess mmeessuurreess ddooiivveenntt êêttrree
vviiaabblleess ééccoonnoommiiqquueemmeenntt aaffiinn qquuee cchhaaqquuee iinntteerrvveennaanntt dduu sseecctteeuurr mmaarriittiimmee ppuuiissssee mmaaiinntteenniirr ssaa ppoossiittiioonn
ccoonnccuurrrreennttiieellllee ssuurr llee mmaarrcchhéé eett qquuee llaa fflluuiiddiittéé ddeess éécchhaannggeess ssooiitt rreessppeeccttééee..
LLaa qquueessttiioonn dduu ffiinnaanncceemmeenntt,, qquuaanntt àà eellllee,, nn’’eesstt ppaass ddééffiinniittiivveemmeenntt rrééggllééee àà ll’’éécchheellllee mmoonnddiiaallee.. AAuu
nniivveeaauu eeuurrooppééeenn,, eellllee eesstt ttoouujjoouurrss eenn ddiissccuussssiioonn.. IIll ccoonnvviieenntt dd’’oobbsseerrvveerr àà ccee pprrooppooss qquuee llee ccooûûtt ddee ttoouutteess cceess
nnoouuvveelllleess mmeessuurreess aa eennggeennddrréé llaa ccrrééaattiioonn dd’’uunnee ssuurrcchhaarrggee IISSPPSS ppoouurr lleess uussaaggeerrss dduu ttrraannssppoorrtt mmaarriittiimmee.. PPoouurr
llaa mmaajjeeuurree ppaarrttiiee ddeess aarrmmaatteeuurrss,, llee mmoonnttaanntt ddee cceettttee nnoouuvveellllee ttaaxxee aa ééttéé ddiissccuuttéé aauu sseeiinn ddeess ccoonnfféérreenncceess
mmaarriittiimmeess eett lleess ccoommppaaggnniieess qquuii nn’’eenn ffoonntt ppaass ppaarrttiiee ssee ssoonntt ggéénnéérraalleemmeenntt aalliiggnnééeess.. LLee pprriinncciippee ddee bbaassee eesstt
ll’’iimmppoossiittiioonn dd’’uunnee ttaaxxee ffiixxee ppaarr ccoonntteenneeuurr àà llaaqquueellllee ss’’aajjoouuttee cceellllee ddéécciiddééee ppaarr cceerrttaaiinnss ppoorrttss ppoouurr ccoouuvvrriirr lleess
iinnvveessttiisssseemmeennttss,, pplluuss cceellllee ddeess mmaannuutteennttiioonnnnaaiirreess qquuii ppeeuutt êêttrree ccoouuppllééee aavveecc llaa ttaaxxee ppoorrttuuaaiirree.. CCeettttee nnoouuvveellllee
ssuurrcchhaarrggee aa ééttéé rreellaattiivveemmeenntt mmaall aacccceeppttééee ddee pprriimmee aabboorrdd228811
ppuuiissqquu’’eellllee ss’’aajjoouuttee àà uunnee lliissttee ddééjjàà lloonngguuee ((BBAAFF,,
CCAAFF,, TTHHCC,, ssuurrttaaxxee ppoouurr rriissqquuee ddee gguueerrrree,, ppoouurr ééqquuiippeemmeennttss ssppéécciiaauuxx,, ppoouurr ll’’eennccoommbbrreemmeenntt ppoorrttuuaaiirree,, eettcc))..
DDee pplluuss,, lleess cchhaarrggeeuurrss ffrraannççaaiiss ssee ssoonntt iinnddiiggnnééss ccoonnttrree cceettttee pprraattiiqquuee vviissaanntt àà iimmppoosseerr uunnee ssuurrcchhaarrggee
«« aarrbbiittrraaiirree »» ccoommmmuunnee aalloorrss qquu’’eellllee ddeevvrraaiitt ddééppeennddrree ddeess ffrraaiiss eennggaaggééss ppaarr cchhaaqquuee aarrmmaatteeuurr,, ccee qquuii nnee ppeeuutt
êêttrree uunniiffoorrmmee.. LLeess cchhaarrggeeuurrss vvoouuddrraaiieenntt qquuee llee ffrreett ssooiitt ffoorrffaaiittaaiirree ccaarr iillss eessttiimmeenntt qquuee cceess ccooûûttss
aaddddiittiioonnnneellss,, cceennssééss êêttrree ddeess ssuurrcchhaarrggeess,, ssoonntt eenn rrééaalliittéé ddeess cchhaarrggeess àà ppaarrtt eennttiièèrree eett qquu’’eenn ttaanntt qquuee tteelllleess
eelllleess ddeevvrraaiieenntt êêttrree iinnttééggrrééeess ddaannss llee pprriixx dduu ttrraannssppoorrtt,, eett ccee ppoouurr éévviitteerr lleeuurr pprroolliifféérraattiioonn qquuaalliiffiiééee
280 Informations obtenues lors de la visite de la station de pilotage de Port-de-Bouc le mardi 17 mai 2005 selon un pilote
de la station de pilotage de Port-de-Bouc membre du syndicat international des pilotes.
281 Selon l’Association des utilisateurs de transport de fret (AUTF). Site de l’UE :
http://europa.eu.int/comm/competition/antitrust/others/maritime/white_paper/autf_french_shippers_council_response
_fr.pdf.
78
dd’’«« iinnccoonnttrrôôllaabbllee »».. PPoouurr ccee qquuii eesstt ddeess ppaassssaaggeerrss228822
,, ll’’iimmppoossiittiioonn dd’’uunnee nnoouuvveellllee ttaaxxee228833
eesstt aasssseezz ccrriittiiqquuééee ccaarr
llee ttrraaffiicc ppaassssaaggeerrss eesstt eenn bbaaiissssee ddeeppuuiiss qquueellqquueess aannnnééeess eett qquuee lleess ccoommppaaggnniieess ddooiivveenntt ffaaiirree ffaaccee,, ccoommmmee
ddaannss ttoouuss lleess sseecctteeuurrss,, àà llaa mmoonnttééee eenn ppuuiissssaannccee ddeess llooww ccoosstt.. EEnn FFrraannccee,, llee ssuujjeett eesstt àà ll’’ééttuuddee aauu sseeiinn dduu
CCoommiittéé iinntteerrmmiinniissttéérriieell ddee llaa MMeerr,, llee CCIIMMEERR,, qquuii aa ééttéé iinnssttaauurréé ppaarr llee mmêêmmee ddééccrreett qquuee llee SSGG MMeerr,, llee nn°°9955--
11223322 dduu 2222 nnoovveemmbbrree 11999955..
AAuuxx éélléémmeennttss vvuuss ccii--ddeessssuuss ss’’aajjoouuttee llee ffaaiitt qquuee llaa ssttrruuccttuurree ééccllaattééee dduu ccoonnttrrôôllee mmaarriittiimmee ppoouurrrraaiitt
ddeevveenniirr uunn oobbssttaaccllee àà llaa lluuttttee mmuullttiillaattéérraallee aaccttuueelllleemmeenntt eennggaaggééee ccoonnttrree llee tteerrrroorriissmmee mmaarriittiimmee ppaarr
ll’’eennsseemmbbllee ddeess EEttaattss.. EEnn eeffffeett,, eenn pplluuss ddee ll’’OOMMII,, qquuii ccoooorrddoonnnnee ll’’aapppplliiccaattiioonn ddee cceess rrèègglleess,, ll’’iinnssppeeccttiioonn ddeess
ccoonntteenneeuurrss ppaarr ssccaannnneerr rreellèèvvee ddee ll’’OOMMDD.. QQuuaanntt àà llaa mmiissee aauu ppooiinntt dd’’uunn ppaasssseeppoorrtt iinnffaallssiiffiiaabbllee ddeessttiinnéé aauu
ppeerrssoonnnneell ddeess nnaavviirreess,, eellllee eesstt àà llaa cchhaarrggee ddee ll’’OOIITT.. AAuu nniivveeaauu nnaattiioonnaall,, llaa pprroobblléémmaattiiqquuee eesstt llaa mmêêmmee,, llee
ccoonnttrrôôllee eesstt ddiissppeerrsséé eennttrree pplluussiieeuurrss iinntteerrvveennaannttss228844
..
PPaarr aaiilllleeuurrss,, llee ffaaiitt qquuee llee CCooddee IISSPPSS nnee ss’’aapppplliiqquuee qquu’’aauuxx nnaavviirreess ddee 550000 ttoonnnneeaauuxx ddee jjaauuggee bbrruuttee
eeffffeeccttuuaanntt ddeess vvooyyaaggeess iinntteerrnnaattiioonnaauuxx aaiinnssii qquu’’aauuxx iinnssttaallllaattiioonnss ppoorrttuuaaiirreess lleess ddeesssseerrvvaanntt eesstt aasssseezz lliimmiittaattiiff..
IIll eesstt bbiieenn éévviiddeenntt qquuee llee bbuutt eesstt dd’’éévviitteerr uunn aatttteennttaatt ssppeeccttaaccuullaaiirree ;; ttoouutteeffooiiss,, iill ffaauutt tteenniirr ccoommppttee dduu ffaaiitt
qquu’’uunnee iinnssttaallllaattiioonn ppoorrttuuaaiirree qquuii nn’’eesstt aa pprriioorrii ppaass ddeessttiinnééee àà rreecceevvooiirr ddeess nnaavviirreess vviissééss ppaarr llee CCooddee IISSPPSS ssooiitt
aammeennééee ppoouurr uunnee rraaiissoonn qquueellccoonnqquuee àà llee ffaaiirree.. QQuuee ssee ppaasssseerraaiitt--iill ?? EEllllee nn’’eenn eesstt llééggaalleemmeenntt ppaass aappttee.. DDee pplluuss,,
lleess sseeuullss aatttteennttaattss mmaarriittiimmeess ééttaanntt ssuurrvveennuuss àà ll’’hheeuurree aaccttuueellllee ssoonntt llee ffaaiitt ddee ppeettiitteess eemmbbaarrccaattiioonnss.. NNee
ffaauuddrraaiitt--iill ppaass pplluuttôôtt ssee rreecceennttrreerr ssuurr ccee ttyyppee ddee bbaatteeaauuxx ?? PPoouurr ccoommbbaattttrree llee tteerrrroorriissmmee,, iill ffaauutt ddeess mmooyyeennss
eeffffiiccaacceess eett aaddaappttééss ttoouutt eenn ggaarrddaanntt bbiieenn àà ll’’eesspprriitt qquuee ll’’oonn nn’’aa ppaass llee ddrrooiitt àà ll’’eerrrreeuurr ;; uunnee ffooiiss qquu’’uunn aatttteennttaatt
mmaajjeeuurr sseerraa mmaallhheeuurreeuusseemmeenntt ssuurrvveennuu,, iill sseerraa ttrroopp ttaarrdd.. LLee BBMMII rreellèèvvee àà cceett ééggaarrdd ddaannss ssoonn rraappppoorrtt aannnnuueell
ppoouurr ll’’aannnnééee 22000022,, ppuubblliiéé llee 2299 jjaannvviieerr 22000033,, qquu’’uunn aatttteennttaatt ccoommmmee cceelluuii ppeerrppééttrréé ccoonnttrree llee LLiimmbbuurrgg eesstt
ddiiffffiicciillee àà eemmppêêcchheerr.. IIll aajjoouuttee ppaarr aaiilllleeuurrss qquuee llaa sseeuullee rrééppoonnssee ppoossssiibbllee àà ccee ttyyppee dd’’aattttaaqquuee eesstt qquuee lleess EEttaattss
ccôôttiieerrss ss’’aassssuurreenntt qquuee lleess aapppprroocchheess ddee lleeuurrss ppoorrttss ssoonntt ssééccuurriissééeess.. IIll rreeccoommmmaannddee eenn oouuttrree ddee ddééssiiggnneerr ddeess
cchheennaauuxx dd’’aaccccèèss qquuii ddeevvrraaiieenntt êêttrree ppllaaccééss ssoouuss llaa ssuurrvveeiillllaannccee ddeess ggaarrddee--ccôôtteess oouu ddee llaa ppoolliiccee ;; aaiinnssii,, ttoouuttee
eemmbbaarrccaattiioonn nnoonn aauuttoorriissééee eenn sseerraaiitt iimmmmééddiiaatteemmeenntt bbaannnniiee.. EEnn eeffffeett,, «« llee rriissqquuee dd’’aattttaaqquueess tteerrrroorriisstteess nnee
ppoouurrrraa pprroobbaabblleemmeenntt jjaammaaiiss êêttrree éélliimmiinnéé,, ppaarr ccoonnttrree,, iill eesstt ppoossssiibbllee dd’’iinntteerrvveenniirr ppoouurr llee rréédduuiirree.. LLaa qquueessttiioonn àà
ssee ppoosseerr eesstt ddee ssaavvooiirr ddaannss qquueellllee mmeessuurree lleess ggoouuvveerrnneemmeennttss pprreennnneenntt llaa mmeennaaccee tteerrrroorriissttee mmaarriittiimmee aauu
sséérriieeuuxx.. AApprrèèss llee LLiimmbbuurrgg,, nnoouuss nnee ppoouuvvoonnss ppaass ccoonnttiinnuueerr àà eessppéérreerr qquuee llee mmeeiilllleeuurr ssee pprroodduuiissee ttoouutt eenn
iiggnnoorraanntt lleess lleeççoonnss [[dduu ppaasssséé]] »».. IIll eessttiimmee qquuee llee pplluuss ddiissssuuaassiiff rreesstteenntt ddeess vveeiilllleess aannttii--ppiirraatteess vviiggiillaanntteess.. EEnn
eeffffeett,, dd’’aapprrèèss lleess rraappppoorrttss hheebbddoommaaddaaiirreess ffoouurrnniiss ppaarr llee BBMMII,, ddee nnoommbbrreeuusseess tteennttaattiivveess dd’’aattttaaqquueess ssoonntt
éévviittééeess ggrrââccee aauuxx rroonnddeess ddee ll’’ééqquuiippaaggee oouu àà lleeuurr sseeuullee pprréésseennccee ssuurr llee ppoonntt..
EEnnffiinn,, ssii lleess ggrraannddss ppoorrttss ssoonntt ddééssoorrmmaaiiss aauuxx nnoorrmmeess,, lleess ppoorrttss sseeccoonnddaaiirreess,, eeuuxx,, oonntt pplluuss ddee
ddiiffffiiccuullttééss eett rriissqquueenntt,, àà tteerrmmee,, dd’’êêttrree iissoollééss eett ddee nnee pplluuss êêttrree ddeesssseerrvviiss..
282 Site du Sénat : http://www.senat.fr/cra/s20050215/s20050215H10.html.
283 Cf supra 2.2.1 Au niveau national, page 46.
284 Cf supra 2.2.1 Au niveau national, page 46.
79
33..33.. CCoommmmeenntt aaccccrrooîîttrree llaa ssûûrreettéé mmaarriittiimmee ??
LLaa ccrraaiinnttee pprriinncciippaallee qquuii eesstt aappppaarruuee aavvaanntt mmêêmmee llaa mmiissee eenn ppllaaccee eeffffeeccttiivvee dduu cchhaappiittrree XXII--22 eett dduu
CCooddee IISSPPSS ééttaaiitt qquuee cceess nnoouuvveelllleess rrèègglleess aallllaaiieenntt ppeerrttuurrbbeerr llee ttrraaffiicc mmaarriittiimmee eett ccee ppaarrccee qquuee lleess ttaauuxx ddee
ccoonnffoorrmmiittéé nnee sseerraaiieenntt ppaass mmaaxxiimmaauuxx.. LLee rriissqquuee eesssseennttiieell ééttaaiitt qquuee lleess ppaayyss qquuii aapppplliiqquueerraaiieenntt ssttrriicctteemmeenntt lleess
eexxiiggeenncceess dduu CCooddee IISSPPSS ddèèss llee pprreemmiieerr jjoouurr ddee lleeuurr eennttrrééee eenn vviigguueeuurr rreeffuusseerraaiieenntt ccaattééggoorriiqquueemmeenntt ddee
ccoommmmeerrcceerr aavveecc cceeuuxx qquuii nnee rreessppeecctteerraaiieenntt ppaass lleess rrèègglleess eett qquuii ppeeuuvveenntt êêttrree ccllaassssééss eenn ttrrooiiss ggrroouuppeess :: eenn
pprreemmiieerr lliieeuu,, cceerrttaaiinnss EEttaattss ssoonntt pplluuss llaaxxiisstteess qquuee dd’’aauuttrreess ;; eenn sseeccoonndd lliieeuu,, cceerrttaaiinnss EEttaattss nnee ssee sseenntteenntt ppaass
dduu ttoouutt ccoonncceerrnnééss ;; eennffiinn,, iill nnee ffaauutt ppaass oouubblliieerr cceeuuxx qquuii nn’’oonntt ppaass lleess rreessssoouurrcceess ffiinnaanncciièèrreess ssuuffffiissaanntteess ppoouurr
ssee mmeettttrree ccoommppllèètteemmeenntt aauuxx nnoorrmmeess.. DDaannss uunn rraappppoorrtt ddaattaanntt ddee 22000033228855
,, ll’’OOCCDDEE aavvaaiitt pprréévvuu qquuee llaa mmiissee eenn
ppllaaccee ddee ll’’IISSPPSS ss’’ééllèèvveerraaiitt àà 11,,33 mmiilllliiaarrddss ddee ddoollllaarrss aamméérriiccaaiinnss ppoouurr lleess ooppéérraatteeuurrss ddee nnaavviirreess aauu ccoouurrss ddee llaa
pprreemmiièèrree aannnnééee,, ppuuiiss 773300 mmiilllliioonnss lleess aannnnééeess ssuuiivvaanntteess –– ccee qquuii eesstt aassttrroonnoommiiqquuee mmaaiiss nneetttteemmeenntt iinnfféérriieeuurr,,
ppoouurr eellllee,, aauu ccooûûtt dd’’uunn aatttteennttaatt tteerrrroorriissttee mmaajjeeuurr ––.. OOrr,, lleess ppaayyss eenn vvooiiee ddee ddéévveellooppppeemmeenntt nn’’oonntt ppaass lleess ffoonnddss
nnéécceessssaaiirreess ppoouurr rrééaalliisseerr ddee tteellss iinnvveessttiisssseemmeennttss.. LLaa rrééssoolluuttiioonn 55 ddee ll’’OOMMII,, aaddooppttééee llee mmêêmmee jjoouurr qquuee ll’’IISSPPSS,,
vviissee llaa ccooooppéérraattiioonn tteecchhnniiqquuee eennttrree EEttaattss :: lleess UUSSAA oonntt ddoonncc eennvviissaaggéé ddee rreellaanncceerr ll’’aanncciieenn AAffrriiccaann CCooaassttaall
SSeeccuurriittyy PPrrooggrraamm228866
ddoonntt llee bbuutt ééttaaiitt dd’’aaiiddeerr lleess ggaarrddee--ccôôtteess eett mmaarriinneess nnaattiioonnaalleess ddeess ppaayyss ppaarrttiicciippaannttss,, àà
ssaavvooiirr llee MMaarroocc,, ll’’AAllggéérriiee eett llaa TTuunniissiiee,, àà ss’’aamméélliioorreerr,, eenn ppaarrttiiccuulliieerr aauu nniivveeaauu ddee lleeuurr ppaattrroouuiillllee ddee
ssuurrvveeiillllaannccee.. DDee ssoonn ccôôttéé,, ll’’AAlllleemmaaggnnee aa ddééppllooyyéé ddèèss 22000044 ddeess nnaavviirreess mmiilliittaaiirreess aaiinnssii qquuee ddeess aaéérroonneeffss ddee
ssuurrvveeiillllaannccee mmaarriittiimmee àà DDjjiibboouuttii eett aauu KKeennyyaa.. NNee sseerraaiitt--iill ppaass pplluuss ppeerrttiinneenntt ddee ddoonnnneerr rrééeelllleemmeenntt àà cceess
nnaattiioonnss lleess mmooyyeennss dd’’aaggiirr ppaarr eelllleess--mmêêmmeess ?? DDaannss ccee sseennss,, dd’’aauuttrreess EEttaattss oonntt ééggaalleemmeenntt ccoonnttrriibbuuéé àà llaa
ffoorrmmaattiioonn ddeess ppeerrssoonnnneellss cchhaarrggééss ddee llaa ssûûrreettéé mmaarriittiimmee eenn eennvvooyyaanntt ssuurr ppllaaccee ddeess ffoorrmmaatteeuurrss.. LLee ttrraavveerrss àà
éévviitteerr ééttaanntt ll’’iinnggéérreennccee ddaannss llaa ppoolliittiiqquuee nnaattiioonnaallee.. IIll eesstt àà nnootteerr qquuee ll’’OOMMII ss’’yy eesstt ééggaalleemmeenntt eemmppllooyyéé ddèèss
jjaannvviieerr 22000022 nnoottaammmmeenntt aauu ttrraavveerrss ddee ssoonn IIMMOO’’ss IInntteeggrraatteedd TTeecchhnniiccaall CCoo--ooppeerraattiioonn PPrrooggrraammmmee228877
.. SSoonn
iimmpplliiccaattiioonn aa ppeerrmmiiss llaa ffoorrmmaattiioonn ddee pprrèèss ddee 33 220000 ppeerrssoonnnneess..
AA pprriioorrii,, aauuccuunn pprroobbllèèmmee ddee bbllooccaaggee mmaajjeeuurr nn’’aa eeuu lliieeuu,, eett ccee eenn ppaarrttiiee ppaarrccee qquuee ll’’OOMMII aa rrééddiiggéé uunn
cceerrttaaiinn nnoommbbrree ddee cciirrccuullaaiirreess vviissaanntt àà aaiiddeerr lleess ggoouuvveerrnneemmeennttss ccoonnttrraaccttaannttss ddaannss ll’’aapppplliiccaattiioonn ddeess nnoouuvveelllleess
mmeessuurreess ddee ssûûrreettéé228888
.. LL’’eexxpplliiccaattiioonn ddoommiinnaannttee rreessttee ttoouutteeffooiiss qquuee llee ffaaiitt ddee nnee ppaass ssee pplliieerr aauuxx nnoorrmmeess eesstt
ggrraavveemmeenntt ppéénnaalliissaanntt ééccoonnoommiiqquueemmeenntt.. PPrreennoonnss ll’’eexxeemmppllee eexxttrrêêmmee ddeess EEttaattss--UUnniiss :: ttoouuttee mmaarrcchhaannddiissee qquuii nnee
pprroovviieenntt ppaass dd’’uunn ppoorrtt ddee cchhaarrggeemmeenntt rrééppoonnddaanntt aauuxx nnoorrmmee IISSPPSS –– eett mmêêmmee pplluuss aavveecc lleeuurrss iinniittiiaattiivveess
uunniillaattéérraalleess –– eesstt ssyyssttéémmaattiiqquueemmeenntt rreeffuussééee eett aauuccuunn nnaavviirree ééttaattssuunniieenn nn’’yy eessccaalleerraa;; ddee pplluuss,, ttoouutt nnaavviirree qquuii
nnee ssuuiitt ppaass lleess rrèègglleess IISSPPSS ssee vveerrrraa ssooiitt mmeettttrree aauu mmoouuiillllaaggee eenn aatttteennttee ddee vvéérriiffiiccaattiioonn aavvaanntt ddee ppoouuvvooiirr
ppéénnééttrreerr ddaannss ll’’eenncceeiinnttee ppoorrttuuaaiirree,, ppaarrffooiiss eenn ddeevvaanntt rreemmpplliirr cceerrttaaiinneess ccoonnddiittiioonnss dd’’aaccccèèss,, ssooiitt sseerraa
ffoorrmmeelllleemmeenntt iinntteerrddiitt dd’’yy eennttrreerr.. OOrr,, iill eesstt ccllaaiirr qquuee llee ccoommmmeerrccee aavveecc lleess UUSSAA rreepprréésseennttee uunnee ppaarrtt
ssiiggnniiffiiccaattiivvee ddeess éécchhaannggeess ccoommmmeerrcciiaauuxx ppoouurr qquuaassiimmeenntt ttoouutteess lleess nnaattiioonnss dduu mmoonnddee ;; aauuccuunnee nn’’aa ddoonncc iinnttéérrêêtt
285 Site de l’OCDE : http://www.oecd.org/document/45/0,2340,en_2649_34487_4395885_119690_1_1_37407,00.html.
286 Programme pour la sûreté des côtes africaines. Site de l’IAGS : http://www.iags.org/n0124051.htm.
287 Programme intégré de coopération technique de l’OMI. Site de l’OMI :
http://www.imo.org/includes/blastDataOnly.asp/data_id%3D10606/hesse_chara_sec.pdf.
288 Cf 2.1.3.1.2 Les textes du MSC, page 37.
80
àà ssee ddééssiinnttéérreesssseerr ddeess nnoouuvveelllleess mmeessuurreess ddee ssûûrreettéé,, ccee qquuii eexxpplliiqquuee ppaarr aaiilllleeuurrss qquu’’iill nn’’ééttaaiitt ppaass nnéécceessssaaiirree
qquuee llee CCooddee IISSPPSS pprréévvooiiee ddeess ssaannccttiioonnss ddiirreecctteess eenn ccaass dd’’iinneexxééccuuttiioonn ddeess mmeessuurreess ddee ssûûrreettéé.. LLaa pprreessssiioonn ddee
llaa ssaannccttiioonn ééccoonnoommiiqquuee eesstt tteellllee ddaannss uunn sseecctteeuurr ooùù llaa ccoonnccuurrrreennccee eesstt fféérrooccee qquuee ddeess ppéénnaalliittééss
ssuupppplléémmeennttaaiirreess nn’’aavvaaiieenntt ppaass lliieeuu dd’’êêttrree..
UUnn aann pplluuss ttaarrdd,, llee ddééffii mmaajjeeuurr eesstt llaa rroouuttiinnee.. PPoouurr ll’’iinnssttaanntt,, llaa pplluuppaarrtt ddeess aacctteeuurrss sseemmbblleenntt jjoouueerr llee
jjeeuu pplluuss oouu mmooiinnss aavveecc ccoommppllaaiissaannccee mmaaiiss qquu’’eenn sseerraa--tt--iill ddaannss uunn aann,, cciinnqq aannss eett pplluuss ttaarrdd ?? LLee ffaaiitt eesstt qquuee llee
CCooddee IISSPPSS vviissee àà ssee pprréémmuunniirr ccoonnttrree llee tteerrrroorriissmmee ;; cceeppeennddaanntt,, ssii rriieenn ddee ccoonnccrreett eett//oouu ddee ssppeeccttaaccuullaaiirree nnee
ssee ppaassssee,, llee rriissqquuee nn’’eesstt--iill ppaass qquuee llaa vviiggiillaannccee ddeess uunnss eett ddeess aauuttrreess ssee rreellââcchhee ?? CC’’eesstt aalloorrss aauu mmoommeenntt ooùù iillss
sseerroonntt lleess pplluuss vvuullnnéérraabblleess qquuee llee ddaannggeerr sseerraa dd’’aauuttaanntt pplluuss ggrraanndd.. CC’’eesstt ddaannss cceettttee ooppttiiqquuee qquuee ddeess ccoonnttrrôôlleess
eeffffeeccttiiffss eett ssuuiivviiss ssoonntt nnéécceessssaaiirreess ppoouurr «« nnee ppaass bbaaiisssseerr llaa ggaarrddee »»,, sseelloonn ll’’eexxpprreessssiioonn dduu SSeeccrrééttaaiirree ggéénnéérraall
ddee ll’’OOMMII,, ccaarr llaa «« pprrootteeccttiioonn dduu sseecctteeuurr mmaarriittiimmee eesstt uunn ddeevvooiirr ppeerrmmaanneenntt »»..
EEnn rrééaalliittéé,, llaa pprroobblléémmaattiiqquuee eesstt qquuaassiimmeenntt eennffaannttiinnee :: llee mmoonnddee mmaarriittiimmee nn’’aa ppaass uunnee ccuullttuurree ddee llaa
ssûûrreettéé aauussssii aannccrrééee ddaannss lleess mmœœuurrss qquuee cceellllee dduu mmoonnddee aaéérriieenn,, ll’’eennsseemmbbllee ddeess pprrooffeessssiioonnnneellss ccoonncceerrnnééss
ss’’aaccccoorrddee ssuurr ccee ssuujjeett.. IIll lluuii ffaauutt ddoonncc llaa ddéévveellooppppeerr,, ccee qquuii aa ddééjjàà ccoommmmeennccéé mmaaiiss vvaa eennccoorree pprreennddrree uunn
cceerrttaaiinn tteemmppss,, eett ccee aalloorrss mmêêmmee qquuee ttoouuss lleess aacctteeuurrss ffoonntt pprreeuuvvee ddee bboonnnnee vvoolloonnttéé.. OOlliivviieerr HHaalllloouuii eessttiimmee
qquuee,, ddaannss ccee sseecctteeuurr àà llaa «« rrééppuuttaattiioonn ooppaaqquuee »»,, ll’’IISSPPSS eesstt uunnee vvéérriittaabbllee «« rréévvoolluuttiioonn ccuullttuurreellllee »».. CC’’eesstt ttoouuttee
llaa mmeennttaalliittéé eett llee mmooddee ddee ffoonnccttiioonnnneemmeenntt ssééccuullaaiirree ddee ll’’eennsseemmbbllee dduu sseecctteeuurr mmaarriittiimmee qquuii ddooiitt cchhaannggeerr.. LLeess
mmeessuurreess aaddooppttééeess ddaannss llee CCooddee IISSPPSS oonntt ééttéé pprriisseess ppoouurr rreessppoonnssaabbiilliisseerr ttoouuss lleess iinntteerrvveennaannttss,, aauussssii bbiieenn lleess
ggoouuvveerrnneemmeennttss qquuee lleess eexxppllooiittaannttss dd’’iinnssttaallllaattiioonnss ppoorrttuuaaiirreess,, lleess eexxppllooiittaannttss ddee nnaavviirreess,, lleess ééqquuiippaaggeess,, eett lleess
aauuttrreess ppaarrttiieess iimmpplliiqquuééeess ddaannss llee ttrraannssppoorrtt mmaarriittiimmee.. IIll eesstt ddoonncc llooggiiqquuee qquu’’iillss yy ccoonnttrriibbuueenntt ttoouuss eenn
ffoouurrnniissssaanntt llee mmêêmmee eeffffoorrtt ppuuiissqquuee cc’’eesstt ddaannss ll’’iinnttéérrêêtt ddee cchhaaccuunn.. LLaa tteennddaannccee aaccttuueellllee ppoorrttee mmêêmmee àà
éétteennddrree cceess nnoouuvveelllleess rrèègglleess àà llaa cchhaaîînnee llooggiissttiiqquuee ddaannss ssaa ttoottaalliittéé,, cc’’eesstt ll’’ééttaappee ssuuiivvaannttee,, llee CC--TTPPAATT,, qquuii
ss’’aappppaarreennttee àà llaa tthhèèssee ddee ll’’eexxppééddiitteeuurr ccoonnnnuu ddee mmiissee ddaannss ll’’aaéérriieenn228899
.. CCeeppeennddaanntt,, nn’’eesstt--iill ppaass uunn ppeeuu ttrroopp aaiisséé
ddee rrééccllaammeerr qquuee llaa pprroovveennaannccee ddeess mmaarrcchhaannddiisseess ssooiitt ssyyssttéémmaattiiqquueemmeenntt eett ccllaaiirreemmeenntt ééttaabblliiee qquuaanndd lleess
pprroopprriiééttaaiirreess ddee nnaavviirreess,, eeuuxx,, ccoonnttiinnuueenntt àà ppoouuvvooiirr iimmppuunnéémmeenntt ddiissssiimmuulleerr lleeuurr iiddeennttiittéé ?? TToouutteess lleess
rreessppoonnssaabbiilliittééss eett ttoouuss lleess ssaaccrriiffiicceess nnee ppeeuuvveenntt ppaass êêttrree ddeemmaannddééss ttoouujjoouurrss aauuxx mmêêmmeess ppeerrssoonnnneess.. CCee
ttrraavveerrss dduu mmoonnddee mmaarriittiimmee eesstt ppaarrmmii lleess ccoonncceeppttss lleess pplluuss aanncciieennss eett iill eesstt bbiieenn éévviiddeenntt qquu’’iill eesstt ttrrèèss dduurr ddee
lluutttteerr ccoonnttrree lleess pprraattiiqquueess aanncceessttrraalleess ;; ppoouurrttaanntt,, iill ss’’aaggiitt dd’’uunn oobbjjeeccttiiff vveerrss lleeqquueell iill eesstt nnéécceessssaaiirree ddee
tteennddrree ccaarr ppoouurr rreennddrree llee ttrraannssppoorrtt mmaarriittiimmee llee pplluuss ssûûrr ppoossssiibbllee,, ttoouuss lleess mmaaiilllloonnss ddee llaa cchhaaîînnee ddooiivveenntt êêttrree
ttrraannssppaarreennttss.. LLaa ffiicchhee ssyynnooppttiiqquuee ccoonnttiinnuuee vvaa ééggaalleemmeenntt ddaannss ccee sseennss..
DDee mmaanniièèrree pplluuss ggéénnéérraallee,, lleess ssoolluuttiioonnss ppoouurr rreennffoorrcceerr llaa ssûûrreettéé mmaarriittiimmee,, eett ddoonncc ppoouurr lluutttteerr ccoonnttrree
llee tteerrrroorriissmmee,, ssoonntt ddiivveerrsseess.. PPrreemmiièèrreemmeenntt,, ccoommmmee llee ssoouulliiggnnee MM.. RRaammaann229900
,, llaa ccooooppéérraattiioonn rrééggiioonnaallee eett
iinntteerrnnaattiioonnaallee ddooiitt pprriimmeerr,, eett ccee nnoottaammmmeenntt ssoouuss llaa ffoorrmmee dd’’uunnee aassssiissttaannccee ooppéérraattiioonnnneellllee229911
eett jjuurriiddiiqquuee229922
289 Loi n° 96-151 du 26 février 1996, article 28, modifiée par la loi n° 2002-3 du 3 janvier 2002 consacrant l’expression
d’« agent habilité ».
290 Site du SAAG : http://www.saag.org/papers12/paper1154.html.
291 Actions prises par la marine ou les garde-côtes d’un pays pour appréhender des terroristes impliqués dans des actes
de terrorismes maritimes contre une autre nation.
292 Poursuites judiciaires, extradition, remise des terroristes à la police de l’Etat attaqué par l’Etat d’appréhension.
81
mmuuttuueellllee.. SSuurr ccee ddeerrnniieerr ppooiinntt,, llee BBMMII cciittee uunn eexxeemmppllee ppaarrttiiccuulliièèrreemmeenntt rraarree229933
.. LLee 2255 fféévvrriieerr 22000033,, uunnee ccoouurr
hhiinnddoouuee aa ccoonnddaammnnéé 1144 ppiirraatteess iinnddoonnééssiieennss àà sseepptt aannss dd’’eemmpprriissoonnnneemmeenntt cchhaaccuunn ppoouurr aavvooiirr ddééttoouurrnnéé uunn nnaavviirree
bbaattttaanntt ppaavviilllloonn jjaappoonnaaiiss,, ll’’AAlloonnddrraa RRaaiinnbbooww,, aauu llaarrggee ddeess ccôôtteess iinnddoonnééssiieennnneess eenn ooccttoobbrree 11999999,, eenn ssee bbaassaanntt
ssuurr ll’’aarrttiiccllee 110055229944
ddee llaa CCoonnvveennttiioonn ddeess NNaattiioonnss UUnniieess ssuurr llee DDrrooiitt ddee llaa MMeerr.. IIll eesstt aasssseezz iinnhhaabbiittuueell qquu’’uunnee
ccoouurr nnaattiioonnaallee ssee rreeccoonnnnaaiissssee ccoommppéétteennttee ppoouurr uunn aaccttee rrééaalliisséé ddaannss lleess eeaauuxx iinntteerrnnaattiioonnaalleess.. LLee BBMMII ssoouulliiggnnee
qquuee lleess aauuttoorriittééss hhiinnddoouueess oonntt «« ffaaiitt pprreeuuvvee ddee ccoouurraaggee qquuaanndd uunn EEttaatt aavveecc mmooiinnss ddee ccoonnvviiccttiioonn nnee ssee sseerraaiitt
ttoouutt ssiimmpplleemmeenntt ppaass iimmpplliiqquuéé ééttaanntt ddoonnnnéé qquuee ll’’iinncciiddeenntt ccoonncceerrnnaaiitt uunn nnaavviirree ééttrraannggeerr,, ttrraannssppoorrttaanntt uunnee
ccaarrggaaiissoonn ééttrraannggèèrree,, ddééttoouurrnnéé ppaarr ddeess rreessssoorrttiissssaannttss ééttrraannggeerrss eenn ddeehhoorrss ddee ssaa zzoonnee ddee ccoommppéétteennccee »».. LLeess
ggaarrddee--ccôôtteess ddee ll’’IInnddee oonntt nnoottaammmmeenntt ccooooppéérréé aavveecc llee BBMMII eett llaa mmaarriinnee iinnddoonnééssiieennnnee ppoouurr ssttooppppeerr llee nnaavviirree
ddééttoouurrnnéé eett aarrrrêêtteerr lleess ccoouuppaabblleess.. MM.. RRaammaann iinnssiissttee ssuurr llee ffaaiitt qquuee cceettttee aassssiissttaannccee ddooiitt ddeevveenniirr llaa nnoorrmmee
pplluuttôôtt qquuee ll’’eexxcceeppttiioonn ssiinnoonn llaa lluuttttee ccoonnttrree llee tteerrrroorriissmmee mmaarriittiimmee eett llaa ppiirraatteerriiee rreesstteerraa iinneeffffeeccttiivvee..
LLaa ccooooppéérraattiioonn ddooiitt ééggaalleemmeenntt ppaasssseerr ppaarr uunnee iinntteennssiiffiiccaattiioonn ddeess ppaattrroouuiilllleess ccoommmmuunneess llee lloonngg ddeess
ccôôtteess aaiinnssii qquu’’aauuxx eennddrrooiittss ssttrraattééggiiqquueess dduu ttrraaffiicc mmaarriittiimmee éévvooqquuééss aannttéérriieeuurreemmeenntt àà pplluussiieeuurrss rreepprriisseess..
LL’’oobbjjeeccttiiff eesstt dd’’éévviitteerr ddeess «« ttrroouuss »» ddaannss llaa ssuurrvveeiillllaannccee.. TToouutteeffooiiss,, llee pprroobbllèèmmee rreessttee ttoouujjoouurrss llee mmêêmmee :: lleess
rrééggiioonnss lleess pplluuss sseennssiibblleess ssoonntt aauu llaarrggee ddee ppaayyss eenn vvooiiee ddee ddéévveellooppppeemmeenntt eett iill lleeuurr mmaannqquuee dduu mmaattéérriieell.. CC’’eesstt
ppoouurrqquuooii,, eessttiimmaanntt qquuee sseeuullee ll’’IInnddoonnééssiiee ppeeuutt rrééssoouuddrree llaa mmeennaaccee tteerrrroorriissttee ppeessaanntt ssuurr sseess eeaauuxx
tteerrrriittoorriiaalleess,, AAllddoo BBoorrgguu229955
ccoonnssiiddèèrree qquuee llaa mmaajjeeuurree ppaarrttiiee ddee llaa ssttrraattééggiiee aannttiitteerrrroorriissttee aauussttrraalliieennnnee ddooiitt
ppeerrmmeettttrree aauuxx aauuttoorriittééss iinnddoonnééssiieennnneess dd’’eenn ffiinniirr aavveecc lleess oorrggaanniissaattiioonnss tteerrrroorriisstteess sséévviissssaanntt ddaannss llaa rrééggiioonn..
PPoouurr cceellaa,, iill eennvviissaaggee dd’’aassssiisstteerr lleess aauuttoorriittééss iinnddoonnééssiieennnneess eenn lleeuurr ffoouurrnniissssaanntt ddeess bbaatteeaauuxx ppoouurr ppaattrroouuiilllleerr
pplluuss ffrrééqquueemmmmeenntt,, ccoommmmee ddaannss llee ccaaddrree dduu pprrooggrraammmmee PPaacciiffiicc PPaattrrooll BBooaatt ((PPPPBB))229966
.. CCeettttee iinniittiiaattiivvee dduu
ggoouuvveerrnneemmeenntt aauussttrraalliieenn aavvaaiitt eenn eeffffeett ppeerrmmiiss ddee rreennffoorrcceerr lleess mmooyyeennss tteecchhnniiqquueess ddee ssuurrvveeiillllaannccee eett ddee
ppaattrroouuiillllee mmaarriittiimmee ddaannss llaa rrééggiioonn dduu PPaacciiffiiqquuee SSuudd..
DDeeuuxxiièèmmeemmeenntt,, llee ppaarrttaaggee mmêêmmee ddeess iinnffoorrmmaattiioonnss ddooiitt êêttrree iinntteennssiiffiiéé,, nnoottaammmmeenntt ppaarr llee bbiiaaiiss ddee
sséémmiinnaaiirreess,, nnee sseerraaiitt--ccee qquuee ppaarrccee qquu’’iillss ppeerrmmeetttteenntt dd’’éécchhaannggeerr ddeess iiddééeess ssuurr uunn mmooddee iinnffoorrmmeell eett aaiinnssii ddee
pprrooggrreesssseerr,, tteell llee bbrraaiinnssttoorrmmiinngg ssii pprriisséé ddeess pprraattiicciieennss dduu mmaarrkkeettiinngg.. IIll ffaauutt nnéécceessssaaiirreemmeenntt aavvooiirr ccoonnsscciieennccee
ddeess mmeennaacceess qquuii ppèèsseenntt ssuurr llaa vviiee hhuummaaiinnee,, llee ttrraaffiicc mmaarriittiimmee eett llee ccoommmmeerrccee rrééggiioonnaall eett mmoonnddiiaall ppoouurr lleess
ccoommbbaattttrree.. LLee pprreemmiieerr ppaass eesstt ddoonncc dd’’êêttrree ccaappaabbllee dd’’iiddeennttiiffiieerr llee pplluuss ccllaaiirreemmeenntt ppoossssiibbllee lleess oorrggaanniissaattiioonnss
tteerrrroorriisstteess ssuusscceeppttiibblleess dd’’aattttaaqquueerr llee mmoonnddee mmaarriittiimmee.. EEnnssuuiittee,, iill ffaauutt pprrooccééddeerr àà uunn ssuuiivvii ddee lleeuurrss
mmoouuvveemmeennttss ppoouurr ppoouuvvooiirr lleess ddéémmaanntteelleerr.. LLeess eexxppeerrttss ddee llaa lluuttttee aannttii--tteerrrroorriissttee iinntteerrnnaattiioonnaallee oonntt ddééjjàà
rrééppaarrttiiss lleess pprriinncciippaauuxx ggrroouuppeess eexxiissttaannttss eenn qquuaattrree ccaattééggoorriieess mmaaiiss uunniiqquueemmeenntt ddaannss ll’’ooppttiiqquuee ddee llaa mmeennaaccee llaa
pplluuss pprrééooccccuuppaannttee ppoouurr llaa ppéérriiooddee eett ppoouurr lleess UUSSAA,, àà ssaavvooiirr llee tteerrrroorriissmmee lliiéé aauuxx aarrmmeess ddee ddeessttrruuccttiioonn
293 Site du SAAG : http://www.saag.org/papers12/paper1154.html.
294 « Tout Etat peut, en haute mer ou en tout autre lieu ne relevant de la juridiction d'aucun Etat, saisir un navire ou un
aéronef pirate, ou un navire ou un aéronef capturé à la suite d'un acte de piraterie et aux mains de pirates, et
appréhender les personnes et saisir les biens se trouvant à bord. Les tribunaux de l'Etat qui a opéré la saisie peuvent se
prononcer sur les peines à infliger, ainsi que sur les mesures à prendre en ce qui concerne le navire, l'aéronef ou les
biens, réserve faite des tiers de bonne foi ».
295 Site de l’ASPI : http://www.aspi.org.au/pdf/Maritime_terrorism%20_India_AB.pdf.
296 Bateaux de patrouille du Pacifique. Ce programme a été officialisé en août 1983 suite à l’adoption de la Convention de
Montego Bay sur le droit de la mer de 1982 qui a créé des ZEE et l’obligation de patrouiller dans ces zones. Site
Wikipédia : http://en.wikipedia.org/wiki/Pacific_Patrol_Boat_Program.
82
mmaassssiivvee 229977
.. SSuurr llee mmêêmmee mmooddèèllee,, lleess oorrggaanniissaattiioonnss tteerrrroorriisstteess ssuusscceeppttiibblleess ddee ccoommmmeettttrree ddeess aacctteess ddee
tteerrrroorriissmmee mmaarriittiimmee ppoouurrrraaiieenntt êêttrree rrééppeerrttoorriiééeess.. LLaa pprreemmiièèrree ccaattééggoorriiee rreeggrroouuppeerraaiitt cceelllleess qquuii oonntt ddééjjàà uunnee
ccaappaacciittéé dd’’aattttaaqquuee mmaarriittiimmee nnoonn sseeuulleemmeenntt uuttiilliissaabbllee ssuurr lleess ccôôtteess eett aauuxx aabboorrddss ddeess ppoorrttss mmaaiiss ééggaalleemmeenntt eenn
hhaauuttee mmeerr eett qquuii ssee ssoonntt ddééjjàà iilllluussttrrééeess eenn llaa mmaattiièèrree,, ccoommmmee ppaarr eexxeemmppllee lleess LLTTTTEE.. LLaa ddeeuuxxiièèmmee ccaattééggoorriiee
ccoorrrreessppoonnddrraaiitt àà cceelllleess qquuii oonntt ddéémmoonnttrréé uunnee «« ccaappaacciittéé ssppoorraaddiiqquuee »» ppoouurr ppeerrppééttrreerr cceerrttaaiinnss aacctteess ddee
tteerrrroorriissmmee mmaarriittiimmee,, tteellss qquuee llee ddééttoouurrnneemmeenntt ddee nnaavviirreess,, ll’’aattttaaqquuee ddee nnaavviirreess aauu mmoouuiillllaaggee,, eettcc.. AAll QQaaeeddaa eett
cceerrttaaiinnss mmoouuvveemmeennttss ppaalleessttiinniieennss sseerraaiieenntt ddaannss cceettttee ccaattééggoorriiee.. LLaa ttrrooiissiièèmmee ccaattééggoorriiee vviisseerraaiitt cceelllleess qquuii oonntt
ttéémmooiiggnnéé dd’’uunn iinnttéérrêêtt ppoouurr aaccqquuéérriirr ddeess ccoommppéétteenncceess dd’’aattttaaqquuee mmaarriittiimmee mmaaiiss qquuii nnee lleess oonntt ppaass eennccoorree.. LLeess
ddiivveerrss mmoouuvveemmeennttss jjiihhaaddiisstteess lliiééss ddee pprrèèss oouu ddee llooiinn àà AAll QQaaeeddaa eett aauu FFrroonntt iinntteerrnnaattiioonnaall iissllaammiiqquuee229988
aappppaarrttiieennddrraaiieenntt àà cceettttee ccaattééggoorriiee.. EEnnffiinn,, llaa ddeerrnniièèrree ccaattééggoorriiee ccoonnttiieennddrraaiitt cceelllleess qquuii nn’’oonntt jjaammaaiiss eeuu
dd’’aappttiittuuddeess ppoouurr ccoommmmeettttrree ddeess aattttaaqquueess mmaarriittiimmeess eett qquuii nn’’oonntt ppaass tteennttéé nnoonn pplluuss ddee lleess aavvooiirr.. LLaa pplluuppaarrtt
ddeess oorrggaanniissaattiioonnss tteerrrroorriisstteess aauu nniivveeaauu mmoonnddiiaall rreennttrreerraaiieenntt ddaannss cceettttee uullttiimmee ccaattééggoorriiee..
IIll eesstt àà nnootteerr,, àà ccee ssuujjeett,, qquuee sseeuullss ddeess ggrroouuppuussccuulleess eetthhnniiqquueess oouu rreelliiggiieeuuxx,, nnoottaammmmeenntt lleess
«« ffoorrmmaattiioonnss jjiihhaaddiisstteess ppaanniissllaammiiqquueess »»,, sseemmbblleenntt iinnttéérreessssééss ppaarr ll’’éévveennttuuaalliittéé ddee ccoommmmeettttrree ddeess aacctteess
tteerrrroorriisstteess mmaarriittiimmeess.. EEnn rreevvaanncchhee,, aauuccuunnee ffoorrmmaattiioonn iiddééoollooggiiqquuee nnee ppaarraaîîtt ll’’êêttrree.. IIll ss’’aaggiitt llàà eennccoorree dd’’uunn
ppooiinntt ccrruucciiaall :: lleess aauuttoorriittééss ddeess ppaayyss aattttaaqquuééss –– nnoottaammmmeenntt cceelllleess dduu ddééttrrooiitt ddee MMaallaaccccaa aauu vvuu ddee ll’’eessccaallaaddee
rréécceemmmmeenntt eennrreeggiissttrrééee aauu nniivveeaauu ddeess aacctteess ddee ppiirraatteerriiee mmoottiivvééss ppaarr ddeess rraaiissoonnss ppoolliittiiqquueess ddaannss llaa rrééggiioonn ––
ddooiivveenntt ppoouuvvooiirr ddéétteerrmmiinneerr rraappiiddeemmeenntt qquueellss ssoonntt lleess mmoottiiffss rrééeellss qquuii ssoouuss--tteennddeenntt lleess aacctteess ppeerrppééttrrééss..
AAiinnssii,, iillss ppoouurrrroonntt aaddaapptteerr lleeuurrss mméétthhooddeess eett lleess ccoommbbaattttrree pplluuss eeffffiiccaacceemmeenntt.. PPoouurr cceellaa,, uunnee ccoolllleeccttee
eeffffiicciieennttee ddee ll’’iinnffoorrmmaattiioonn ddee llaa ppaarrtt ddeess sseerrvviicceess ddee rreennsseeiiggnneemmeenntt eesstt nnéécceessssaaiirree.. IIll ccoonnvviieenntt ddee ggaarrddeerr àà
ll’’eesspprriitt qquuee llaa mmeennaaccee ppeeuutt êêttrree ddee ddeeuuxx ssoorrtteess :: ssooiitt vveenniirr ddee ll’’iinnttéérriieeuurr dduu ppaayyss eett ddaannss ccee ccaass sseeuullee llaa
ccoommppéétteennccee ddeess sseerrvviicceess nnaattiioonnaauuxx ddee rreennsseeiiggnneemmeennttss ppoouurrrraa eemmppêêcchheerr ll’’aattttaaqquuee ;; ssooiitt êêttrree ppllaanniiffiiééee ddeeppuuiiss
ll’’eexxttéérriieeuurr ssii bbiieenn qquuee ppoouurr llaa ffaaiirree éécchhoouueerr,, ll’’aaiiddee ddee ll’’EEttaatt àà ppaarrttiirr dduuqquueell ll’’aaccttee aa ééttéé ppllaanniiffiiéé sseerraa ttoouutt aauussssii
nnéécceessssaaiirreess.. EEnn tteennaanntt ccoommppttee ddee cceettttee sseeccoonnddee hhyyppootthhèèssee,, iill aappppaarraaîîtt qquuee lleess sseerrvviicceess ddee rreennsseeiiggnneemmeenntt
ddeevvrraaiieenntt,, ddaannss uunnee cceerrttaaiinnee mmeessuurree,, ssee ccoommpplléétteerr.. DDaannss cceettttee ooppttiiqquuee,, MM.. RRaammaann229999
pprrôônnee ll’’aacccceennttuuaattiioonn ddee
pprraattiiqquueess tteelllleess qquuee llee rreeppéérraaggee ccoommmmuunn ddee nnoouuvveeaauuxx aaggeennttss,, llee rreeccrruutteemmeenntt ccoommmmuunn,, lleess iinntteerrrrooggaattooiirreess
ccoommmmuunnss.. IIll eesstt bbiieenn éévviiddeenntt qquuee lleess sseerrvviicceess ddee rreennsseeiiggnneemmeennttss yy ssoonntt gglloobbaalleemmeenntt ooppppoossééss..
IIll eesstt iinnttéérreessssaanntt dd’’oobbsseerrvveerr,, aauu ssuujjeett ddee llaa ccoolllleeccttee dd’’iinnffoorrmmaattiioonnss qquuee,, eenn ddeehhoorrss ddeess aaccttiioonnss
ééttaattiiqquueess,, cceerrttaaiinneess iinnssttiittuuttiioonnss pprriivvééeess ss’’eeffffoorrcceenntt ppaarreeiilllleemmeenntt ddee ppaarrttiicciippeerr.. AA ttiittrree dd’’eexxeemmppllee,, llee LLllooyydd’’ss
297 En premier, viennent ceux qui prônent l’utilisation d’armes de destruction massive et qui en sont en possession, à
savoir aucune organisation à l’heure actuelle. En deuxième, il y a ceux qui prônent l’utilisation d’armes de destruction
massive ou qui sont susceptibles de les utiliser mais qui ne les ont pas encore ou qui sont en train de les acquérir. Al
Qaeda et d’autres organisations jihadistes font partie de cette catégorie. Ceux qui sont déjà en possession d’une sorte
d’armes de destruction massive mais qui n’en prônent pas l’utilisation constituent la troisième catégorie. Les LTTE y sont
classés à cause de la réserve de cyanure de potassium à leur disposition. Si la quantité qu’ils détiennent reste méconnue,
il est certain que s’il est mélangé avec de l’acide, les fumées ou vapeurs toxiques qui en résulteraient seraient suffisantes
pour créer une panique collective sans précédent, voire des décès massifs. Enfin, la quatrième catégorie regroupe ceux qui
n’ont jamais prôné l’utilisation d’armes de destruction massive et qui n’ont pas plus tenté d’en acquérir, à savoir la
majorité des organisations terroristes. Site du SAAG : http://www.saag.org/papers12/paper1154.html.
298 International Islamic Front.
299 Site du SAAG : http://www.saag.org/papers12/paper1154.html.
83
RReeggiisstteerr,, bbaasséé àà LLoonnddrreess,, ttrraavvaaiillllee eenn ccoooorrddiinnaattiioonn aavveecc llee MMII66 bbrriittaannnniiqquuee330000
eett llaa CCIIAA ééttaattssuunniieennnnee aaffiinn ddee
ttrraaqquueerr lleess aaccttiivviittééss ssuussppiicciieeuusseess,, eenn vvéérriiffiiaanntt eennttrree aauuttrree ll’’aaccqquuiissiittiioonn ddeess nnaavviirreess aaffiinn ddee ddéétteerrmmiinneerr ss’’iillss
nn’’oonntt ppaass ééttéé aacchheettééss ppaarr ddeess tteerrrroorriisstteess pprrééppaarraanntt uunn aatttteennttaatt mmaarriittiimmee..
TTrrooiissiièèmmeemmeenntt,, iill ffaauutt êêttrree ooppéérraattiioonnnneelllleemmeenntt aappttee àà ggéérreerr uunnee ccrriissee mmaajjeeuurree dduuee àà uunn aatttteennttaatt
tteerrrroorriissttee mmaarriittiimmee.. IIll eesstt àà nnootteerr qquu’’eenn ppaarreeiillllee ssiittuuaattiioonn,, MM.. RRaammaann eessttiimmee qquu’’uunn EEttaatt sseeuull nnee ffaaiitt ppaass llee
ppooiiddss,, ssuurrttoouutt qquuaanndd iill ss’’aaggiitt ddee ppaayyss aauuxx mmooyyeennss lliimmiittééss.. IIll pprrooppoossee ddoonncc ddee mmeettttrree eenn œœuuvvrree ddeess cceelllluulleess
rrééggiioonnaalleess ddee ggeessttiioonn ddee ccrriissee eett dd’’oorrggaanniisseerr ddeess eexxeerrcciicceess rréégguulliieerrss ppoouurr tteesstteerr lleeuurr eeffffiiccaacciittéé.. IIll eesstt bbiieenn
éévviiddeenntt qquuee llaa cclléé ddee llaa rrééuussssiittee ddee llaa lluuttttee aannttiitteerrrroorriissttee eesstt llaa ccooooppéérraattiioonn eennttrree ttoouutteess lleess nnaattiioonnss dduu
mmoonnddee eett ccee ppaarrccee qquuee llee ttrraannssppoorrtt mmaarriittiimmee eesstt ppaarr nnaattuurree iinntteerrnnaattiioonnaall eett qquuee llee tteerrrroorriissmmee aaffffeeccttee
mmaallhheeuurreeuusseemmeenntt ttoouuss lleess ppaayyss.. SSaannss cceettttee uunnaanniimmiittéé,, ttoouuss lleess eeffffoorrttss ddééjjàà eennttrreepprriiss sseerraaiieenntt vvaaiinnss.. CCoommmmee
llee ssoouulliiggnnee KKooffii AAnnnnaann330011
,, SSeeccrrééttaaiirree ggéénnéérraall ddeess NNaattiioonnss UUnniieess,, «« llee tteerrrroorriissmmee nnee ppeeuutt êêttrree vvaaiinnccuu qquuee ssii llaa
ccoommmmuunnaauuttéé iinntteerrnnaattiioonnaallee aa llaa vvoolloonnttéé ddee ss’’uunniirr eenn uunnee llaarrggee ccooaalliittiioonn »».. LLaa rrééssuullttaannttee eesstt qquuee cceettttee
uunnaanniimmiittéé nn’’eesstt eeffffiicciieennttee qquuee ssii eellllee ddééppaassssee llee ssyynnddrroommee qquuaalliiffiiéé ddee «« ssyynnddrroommee ddee llaa vviiccttiimmee ffiinnaallee »» ppaarr MM..
RRaammaann330022
:: àà ssaavvooiirr qquu’’àà ll’’hheeuurree aaccttuueellllee,, cchhaaqquuee ppaayyss aaggiitt ccoonnttrree llee tteerrrroorriissmmee qquuaanndd iill eesstt ddiirreecctteemmeenntt
ccoonncceerrnnéé,, cc’’eesstt--àà--ddiirree qquuaanndd lleess vviiccttiimmeess ssoonntt sseess pprroopprreess cciittooyyeennss.. SSii ccee nn’’eesstt ppaass llee ccaass,, llaa ddéétteerrmmiinnaattiioonn
eesstt mmooiinnss ffoorrttee,, ddoonncc nneetttteemmeenntt mmooiinnss eeffffiiccaaccee,, ccee qquuii sseerrtt lleess tteerrrroorriisstteess.. UUnn aauuttrree éélléémmeenntt aaffffaaiibbllii llee
ccoonnsseennssuuss ggéénnéérraall :: lleess ddiivveerrsseess llooiiss nnaattiioonnaalleess eett aaccccoorrddss bbiillaattéérraauuxx aaddooppttééss ppaarr lleess UUSSAA eett aabboorrddééss
pprrééccééddeemmmmeenntt,, qquuii ccrrééeenntt uunnee ddiissttoorrssiioonn ddeess éécchhaannggeess mmoonnddiiaauuxx.. LLee pprroobbllèèmmee ss’’eesstt pprriinncciippaalleemmeenntt ppoosséé
aavvaanntt ll’’eennttrrééee eenn vviigguueeuurr dduu CCooddee IISSPPSS ccaarr ll’’éécchhééaanncciieerr ééttaattssuunniieenn ééttaaiitt aavvaannccéé,, nnoottaammmmeenntt ppoouurr ccee qquuii eesstt
ddee llaa llooii dduu 1144 nnoovveemmbbrree 22000022330033
qquuii rreennttrraaiitt eenn aapppplliiccaattiioonn ssiixx mmooiiss pplluuss ttôôtt qquuee lleess mmeessuurreess iinntteerrnnaattiioonnaalleess..
LLeess UUSSAA oonntt ppaarr aaiilllleeuurrss mmiiss eenn œœuuvvrree uunn cceerrttaaiinn nnoommbbrree ddee mmeessuurreess ddee ssûûrreettéé aaddddiittiioonnnneelllleess.. IIllss oonntt
ééttéé lleess pprreemmiieerrss àà oorrggaanniisseerr ddeess eessccoorrtteess mmiilliittaaiirreess ddee ssuuppeerr ppééttrroolliieerrss,, oouu dd’’aauuttrree nnaavviirreess mmaarrcchhaannddss.. AA
ttiittrree eexxcceeppttiioonnnneell,, iill eesstt vvrraaii qquuee llaa mmaannœœuuvvrree eesstt eeffffiiccaaccee eett ddiissssuuaassiivvee.. TToouutteeffooiiss,, eenn pprraattiiqquuee,, ccee nnee ppeeuutt
êêttrree ggéénnéérraalliisséé eett ssuurr llee lloonngg tteerrmmee,, cceellaa ddeevviieenntt aabbssoolluummeenntt iinnggéérraabbllee,, vvooiirree iimmppoossssiibbllee ddaannss lleess eeaauuxx
tteerrrriittoorriiaalleess ddeess aauuttrreess ppaayyss.. EEnn eeffffeett,, uunnee tteellllee iinniittiiaattiivvee ppeeuutt êêttrree ccoonnssiiddéérrééee ccoommmmee ddee ll’’iinnggéérreennccee ddaannss llaa
ppoolliittiiqquuee ddee ddééffeennssee nnaattiioonnaallee eett ccoonndduuiirree aaiinnssii àà ddeess iinncciiddeennttss ddiipplloommaattiiqquueess.. QQuuaanntt àà ll’’eexxtteennssiioonn ddee llaa CCSSII
aauu nniivveeaauu mmoonnddiiaall,, iill ffaauuddrraaiitt qquuee llee pprroocceessssuuss ssooiitt ccaaddrréé ppaarr uunnee iinnssttiittuuttiioonn iinntteerrnnaattiioonnaallee qquuii ffiixxeerraaiitt ddeess
lliimmiitteess aaffiinn dd’’éévviitteerr ttoouutt aabbuuss.. PPoouurr llee mmoommeenntt,, lleess vvéérriiffiiccaattiioonnss ddee ccoonntteenneeuurrss ssoonntt ffooccaalliissééeess ssuurr lleess bbooîîtteess
àà ddeessttiinnaattiioonn ddeess UUSSAA,, mmêêmmee ssii,, ddeeppuuiiss 22000044,, llee CCaannaaddaa eett llee JJaappoonn oonntt aacccceeppttéé uunnee pprrooppoossiittiioonn ééttaattssuunniieennnnee
ccoonnssiissttaanntt àà ssccaannnneerr ttoouutt ccoonntteenneeuurr ssuussppeecctt aauu ddééppaarrtt ddeess ppoorrttss ééttaattssuunniieennss eett vveerrss cceess ddeeuuxx ppaayyss.. DDaannss llaa
mmêêmmee ooppttiiqquuee,, llee 2222 aavvrriill 22000044330044
,, ll’’UUEE eett lleess UUSSAA oonntt ddéécciiddéé ddee rreennffoorrcceerr ll’’aaccccoorrdd ddee ccooooppéérraattiioonn ddoouuaanniièèrree
eett dd’’aassssiissttaannccee mmuuttuueellllee eenn mmaattiièèrree ddoouuaanniièèrree ((AACCAAMM)) ssiiggnnéé llee 1188 mmaaii 11999977.. LLee bbuutt eesstt ddee rreecchheerrcchheerr ttoouuttee
ssoolluuttiioonn ssuusscceeppttiibbllee dd’’aassssuurreerr llaa ssûûrreettéé dduu ttrraannssppoorrtt ppaarr ccoonntteenneeuurrss eenn pprroovveennaannccee ddee nn’’iimmppoorrttee qquueellllee oorriiggiinnee
300 Division experte en désinformation des services secrets britanniques.
301 Site de l’ONU : http://www.un.org/french/geninfo/ir/ch2/ch2_txt.htm.
302 Site du SAAG : http://www.saag.org/papers12/paper1154.html.
303 Cf supra 2.6.1 Aux USA, page 62.
304 Site de l’UE : http://europa.eu.int/scadplus/leg/fr/lvb/l06026.htm.
84
aauu sseeiinn ddee ll’’UUEE oouu ddeess UUSSAA oouu eenn ttrraannssbboorrddeemmeenntt ssuurr cceess ddeeuuxx zzoonneess,, ccee qquuii ccoouuvvrree ddééjjàà uunnee ggrraannddee ppaarrttiiee dduu
ccoommmmeerrccee mmoonnddiiaall ppoouurr aaccccrrooîîttrree llaa ssûûrreettéé ddee llaa cchhaaîînnee dd’’aapppprroovviissiioonnnneemmeenntt.. LL’’oobbjjeeccttiiff ééttaanntt qquuee lleess
pprriinncciippaauuxx nnééggoocciiaannttss aassiiaattiiqquueess ss’’eenn iinnssppiirreenntt ppoouurr qquuee ll’’eennsseemmbbllee dduu sseecctteeuurr mmaarriittiimmee ssooiitt iimmpplliiqquuéé.. EEnnffiinn,,
lleess UUSSAA oonntt mmiiss aauu ppooiinntt uunn ddéétteecctteeuurr ddee ppaarrttiiccuulleess eexxpplloossiivveess qquuii eesstt ppllaaccéé àà ccôôttéé ddeess ppoorrttiiqquueess ddee
ddéétteeccttiioonn ccllaassssiiqquueess,, ttoouutteeffooiiss,, llee pprroobbllèèmmee rreessttee llee mmêêmmee qquuee ppoouurr lleess ssccaannnneerrss,, iill eesstt iimmppoossssiibbllee ddee vvéérriiffiieerr
cchhaaqquuee ccoonntteenneeuurr..
LL’’aauuttrree ppaarrttiiee dduu pprroobbllèèmmee ccoonnssiissttee eenn ccee qquuee lleess nnoouuvveelllleess mmeessuurreess pphhyyssiiqquueess ddee ssûûrreettéé pprriisseess àà llaa
ssuuiittee ddeess aatttteennttaattss dduu 1111 sseepptteemmbbrree 22000011 oonntt ééttéé eesssseennttiieelllleemmeenntt ddiiccttééeess ppaarr ll’’aannttii--tteerrrroorriissmmee ééttaattssuunniieenn..
LLee bbuutt ppoouurr lleess UUSSAA eesstt dd’’éévviitteerr qquuee lleess tteerrrroorriisstteess nnee ssee sseerrvveenntt dduu ccoommmmeerrccee mmaarriittiimmee ccoommmmee dd’’uunn mmooddee
ddee ttrraannssppoorrtt dd’’aarrmmeess ddee ddeessttrruuccttiioonn mmaassssiivvee.. LL’’iiddééee eesstt lloouuaabbllee mmaaiiss llee rraaiissoonnnneemmeenntt nnee ttiieenntt gglloobbaalleemmeenntt
ppaass ccoommppttee ddeess pprrééooccccuuppaattiioonnss dduu rreessttee dduu mmoonnddee,, nnoottaammmmeenntt ddee ll’’AAssiiee dduu SSuudd--eesstt,, ooùù lleess nnaavviirreess sseerrvveenntt àà
mmeettttrree eenn œœuuvvrree ddeess aacctteess tteerrrroorriisstteess pplluuss ccllaassssiiqquueess eett pplluuss ttaannggiibblleess ppaarr llee bbiiaaiiss dd’’aarrmmeess pplluuss
ccoonnvveennttiioonnnneelllleess,, ccoommmmee lleess eexxpplloossiiffss.. DDee mmêêmmee,, llee mmaannqquuee dd’’iinnttéérrêêtt ppoouurr aaggiirr ccoonnttrree ddeess oorrggaanniissaattiioonnss
ccoommmmee lleess LLTTTTEE,, qquuii ccoommmmeetttteenntt ddeess aacctteess ddee tteerrrroorriissmmee mmaarriittiimmee eeffffeeccttiiffss mmaaiiss uunniiqquueemmeenntt aauuxx aalleennttoouurrss
dduu SSrrii LLaannkkaa –– iillss nnee mmeennaacceenntt ddoonncc eenn rriieenn lleess rreessssoorrttiissssaannttss ééttaattssuunniieennss eett eennccoorree bbiieenn mmooiinnss ll’’ééccoonnoommiiee
ddeess UUSSAA –– eesstt ccaarraaccttéérriissttiiqquuee ddee cceett ééttaatt dd’’eesspprriitt qquuii ddéémmoonnttrree bbiieenn qquuee lleess iinnttéérrêêttss ééttaattssuunniieennss ssoonntt
pprrééddoommiinnaannttss ppaarr rraappppoorrtt aauuxx aauuttrreess..
EEnnffiinn,, eenn ddeerrnniieerr rreeccoouurrss,, iill ffaauutt êêttrree ccaappaabbllee ddee ssee pprrééppaarreerr àà ll’’iinnaatttteenndduu eett bbiieenn ggaarrddeerr àà ll’’eesspprriitt
qquuee lleess tteerrrroorriisstteess cciibblleenntt lleeuurr lliieeuu dd’’aaccttiioonn eenn ffoonnccttiioonn ddee ll’’ooppppoorrttuunniittéé qquuii ssee pprréésseennttee.. SSaannss aabboorrddeerr llaa
qquueessttiioonn eenn ddeess tteerrmmeess ééllooggiieeuuxx,, bbiieenn aauu ccoonnttrraaiirree,, iill nnee ffaauutt ppaass lleess ssoouuss--eessttiimmeerr eett bbiieenn pprreennddrree eenn ccoommppttee
llee ffaaiitt qquuee ccee ssoonntt ddeess iinnddiivviidduuss rraattiioonnnneellss,, mmééttiiccuulleeuuxx eett pprruuddeennttss,, ccee qquuii rreenndd llaa lluuttttee aannttiitteerrrroorriissttee
dd’’aauuttaanntt pplluuss ééppiinneeuussee.. IIllss nn’’aattttaaqquueerroonntt qquuee ss’’iillss ssoonntt ssûûrrss dd’’eeuuxx àà 110000%% ccaarr lleeuurr bbuutt eesstt ddee rrééuussssiirr lleeuurrss
aattrroocciittééss,, ssii bbiieenn qquu’’iillss aatttteennddeenntt qquuee lleeuurr oobbjjeeccttiiff ssooiitt vvuullnnéérraabbllee.. IIll aappppaarraaîîtt ddoonncc ccllaaiirreemmeenntt qquuee llee sseeuull
mmooyyeenn ddee lluuttttee eeffffiiccaaccee eesstt dd’’eemmppêêcchheerr ttoouuttee vvuullnnéérraabbiilliittéé.. DDee pplluuss,, ssee ccoonncceennttrreerr ssuurr lleeuurrss aaccttiioonnss ppaassssééeess
ppoouurr pprrééddiirree lleeuurrss aattttaaqquueess ffuuttuurreess eesstt ddaannggeerreeuuxx ddaannss llaa mmeessuurree ooùù iillss vvoonntt rraarreemmeenntt ttaappeerr ddeeuuxx ffooiiss aauu
mmêêmmee eennddrrooiitt.. BBiieenn aauu ccoonnttrraaiirree,, llee pprroopprree dduu tteerrrroorriissmmee eesstt qquu’’iill ppeeuutt ffrraappppeerr nn’’iimmppoorrttee ooùù,, nn’’iimmppoorrttee
ccoommmmeenntt,, ppaarr nn’’iimmppoorrttee qquueellss mmooyyeennss,, ccee qquuii nn’’aa rriieenn ddee rraassssuurraanntt.. PPoouurr lleess ccoommbbaattttrree sséérriieeuusseemmeenntt,, iill sseerraaiitt
pprroobbaabblleemmeenntt pplluuss ppeerrttiinneenntt dd’’eessssaayyeerr dd’’aaccqquuéérriirr ccee qquuee AAllddoo BBoorrgguu qquuaalliiffiiee ddee «« ccoommpprrééhheennssiioonn
ssttrraattééggiiqquuee »».. IIll ffaauuddrraaiitt ddoonncc ccoonnttiinnuueerr àà uuttiilliisseerr lleess iinnffoorrmmaattiioonnss ttaaccttiiqquueess oobbtteennuueess eenn iinntteerrrrooggeeaanntt lleess
tteerrrroorriisstteess aaccttuueelllleemmeenntt eenn ccaappttiivviittéé ppoouurr mmeenneerr uunnee ssoorrttee dd‘‘ééttuuddee eemmppiirriiqquuee ddééttaaiillllééee àà lleeuurr ssuujjeett.. LLee bbuutt
uullttiimmee eesstt ddee ppaarrvveenniirr àà lleess ccoommpprreennddrree,, eeuuxx eett lleeuurr mmooddee ooppéérraattooiirree,, eeuuxx eett lleeuurrss mmoottiivvaattiioonnss pprrooffoonnddeess,,
eeuuxx eett ccee qquuii lleess iinnfflluueennccee ddaannss llee cchhooiixx ddeess cciibblleess,, eeuuxx eett lleeuurrss ssttrraattééggiieess ddee rreeccrruutteemmeenntt,, eeuuxx eett llaa ffaaççoonn
ddoonntt iillss mmeessuurreenntt llee ssuuccccèèss dd’’uunnee ooppéérraattiioonn ppoouurr ppoouuvvooiirr,, aauu ffiinnaall,, mmiieeuuxx lleess aannééaannttiirr.. TToouutteeffooiiss,, iill nnee ffaauutt ppaass
nnoonn pplluuss ssee llaaiisssseerr eennffeerrmmeerr ddaannss ddeess sscchhéémmaass dd’’iiddeennttiiffiiccaattiioonn qquuii pprrooppoosseerraaiitt uunn tteerrrroorriissttee ttyyppee..
33..44.. LLeess ddéérriivveess àà éévviitteerr
85
NNoommbbrreeuuxx ssoonntt cceeuuxx qquuii vvooiieenntt ll’’iinnffoorrmmaattiioonn ccoommmmee llaa mmeeiilllleeuurree aarrmmee ppoouurr lluutttteerr ccoonnttrree llee
tteerrrroorriissmmee.. CCeeppeennddaanntt,, ttaanntt qquuee llaa ssûûrreettéé eett llaa pprrootteeccttiioonn ddeess ppaassssaaggeess mmaarriittiimmeess vviittaauuxx ppoouurr llee ccoommmmeerrccee
mmoonnddiiaall nnee sseerroonntt ppaass aassssuurrééeess,, llaa mmeennaaccee dduu tteerrrroorriissmmee mmaarriittiimmee ppllaanneerraa.. IIll ffaauutt ddoonncc aaggiirr mmaaiiss eenn ssee
bbaassaanntt ssuurr ddeess iinnffoorrmmaattiioonnss ffiiaabblleess,, ddaannss ttoouuttee llaa mmeessuurree dduu ppoossssiibbllee,, eett ccee aaffiinn dd’’éévviitteerr ttoouuttee aaccttiioonn
ddéémmeessuurrééee eett iinnffoonnddééee.. UUnnee mmeessuurree ddee ssûûrreettéé ddooiitt êêttrree pprrooppoorrttiioonnnnééee ((sseeccttiioonn AA//11..22..55 dduu CCooddee IISSPPSS)),, eett ccee
eenn aaccccoorrdd aavveecc lleess pprriinncciippeess ffoonnddaammeennttaauuxx dduu ddrrooiitt iinntteerrnnaattiioonnaall eett nnoottaammmmeenntt aavveecc llee ccoonncceepptt ddee llééggiittiimmee
ddééffeennssee.. LLee pprrééaammbbuullee dduu CCooddee IISSPPSS,, ppooiinntt 99,, eesstt ccllaaiirr ssuurr ccee ppooiinntt :: «« AAuuccuunnee ddiissppoossiittiioonn dduu pprréésseenntt ccooddee nnee
ddooiitt êêttrree iinntteerrpprrééttééee oouu aapppplliiqquuééee dd’’uunnee mmaanniièèrree iinnccoommppaattiibbllee aavveecc llee rreessppeecctt vvoouulluu ddeess lliibbeerrttééss eett ddeess ddrrooiittss
ffoonnddaammeennttaauuxx éénnoonnccééss ddaannss lleess iinnssttrruummeennttss rrééggiioonnaauuxx,, nnoottaammmmeenntt cceeuuxx qquuii oonntt ttrraaiitt aauuxx ttrraavvaaiilllleeuurrss
mmaarriittiimmeess eett aauuxx rrééffuuggiiééss yy ccoommpprriiss llaa DDééccllaarraattiioonn ddee ll’’OOrrggaanniissaattiioonn IInntteerrnnaattiioonnaallee dduu TTrraavvaaiill ssuurr lleess
pprriinncciippeess ffoonnddaammeennttaauuxx eett lleess ddrrooiittss dduu ttrraavvaaiill,, aaiinnssii qquuee lleess nnoorrmmeess iinntteerrnnaattiioonnaalleess ccoonncceerrnnaanntt lleess
ttrraavvaaiilllleeuurrss mmaarriittiimmeess eett ppoorrttuuaaiirreess »»..
LL’’iinniittiiaattiivvee ddiittee ddee ll’’AAmmiirraall TThhoommaass BB.. FFaarrggoo330055
ppeeuutt êêttrree cciittééee àà ttiittrree ddee ddoouubbllee eexxeemmppllee.. AApprrèèss llaa
cchhuuttee ddeess TTaalliibbaannss eenn AAffgghhaanniissttaann,, lleess UUSSAA oonntt cchheerrcchhéé uunn cceerrttaaiinn nnoommbbrree ddee ssoolluuttiioonnss ppoouurr vveenniirr àà bboouutt dduu
tteerrrroorriissmmee eenn ggéénnéérraall,, eett dduu tteerrrroorriissmmee mmaarriittiimmee eenn ppaarrttiiccuulliieerr.. IIllss oonntt ddee ffaaiitt aaddooppttéé uunnee aapppprroocchhee
rrééggiioonnaallee dduu tteerrrroorriissmmee ppoouurr ddééttrruuiirree lleess éévveennttuueellss «« ffuuttuurrss ssaannccttuuaaiirreess ddeess tteerrrroorriisstteess aaiinnssii qquuee lleeuurrss bbaasseess
dd’’eennttrraaîînneemmeenntt »».. DDaannss cceettttee ooppttiiqquuee rrééggiioonnaalliissttee,, llee PPeennttaaggoonnee aavvaaiitt ccoommmmeennccéé àà ssee ppeenncchheerr ssuurr uunn pprroojjeett
dd’’iinniittiiaattiivvee rrééggiioonnaallee eenn mmaattiièèrree ddee ssûûrreettéé mmaarriittiimmee330066
ppoouurr ccoommbbaattttrree àà llaa ffooiiss llaa ppiirraatteerriiee,, llee tteerrrroorriissmmee
mmaarriittiimmee,, llee ttrraaffiicc ddee ssttuuppééffiiaannttss eett llee ttrraaffiicc dd’’êêttrreess hhuummaaiinnss ppaarr mmeerr.. LL’’uunn ddeess mmooyyeennss àà mmeettttrree eenn œœuuvvrree
ééttaaiitt ddee rreennffoorrcceerr llaa ssuurrvveeiillllaannccee ddeess eeaauuxx dduu SSuudd--eesstt aassiiaattiiqquuee eett nnoottaammmmeenntt cceelllleess dduu ddééttrrooiitt ddee MMaallaaccccaa..
CCee pprrooggrraammmmee ééttaaiitt cceennsséé ccoommpprreennddrree nnoonn sseeuulleemmeenntt uunn éécchhaannggee dd’’iinnffoorrmmaattiioonnss ccoonnffiiddeennttiieelllleess aavveecc lleess
EEttaattss dd’’AAssiiee dduu SSuudd--eesstt mmaaiiss ééggaalleemmeenntt llee ddééppllooiieemmeenntt ddeess ffoorrcceess ssppéécciiaalleess eett ddee llaa mmaarriinnee ééttaattssuunniieennnneess,,
mmuunniieess ddee ppeettiitteess vveeddeetttteess rraappiiddeess..
LLaa rrééaaccttiioonn ééppiiddeerrmmiiqquuee qquuee cceess mmeessuurreess dd’’aassssiissttaannccee oonntt iimmmmééddiiaatteemmeenntt pprroovvooqquuééee ppeeuutt ss’’eexxpplliiqquueerr
ppaarr llee ffaaiitt qquuee ttoouuss lleess ppaayyss ddee llaa zzoonnee eessssaaiieenntt ddeeppuuiiss pplluussiieeuurrss aannnnééeess ddee ttrroouuvveerr ddeess ssoolluuttiioonnss rrééggiioonnaalleess àà
lleeuurrss pprroobbllèèmmeess rrééggiioonnaauuxx ddee ssûûrreettéé.. DDee ffaaiitt,, ddéébbuutt ooccttoobbrree 22000033,, lleess rreessppoonnssaabblleess ddee ll’’AASSEEAANN330077
ssee ssoonntt
eennggaaggééss àà rreennffoorrcceerr lleess lliieennss qquuii lleess uunniisssseenntt aauu nniivveeaauu ddee llaa lluuttttee aannttiitteerrrroorriissttee,, ddee llaa ppiirraatteerriiee mmaarriittiimmee eett
ddeess aauuttrreess ddéélliittss ttrraannssnnaattiioonnaauuxx ppaarr llaa ccrrééaattiioonn dd’’uunnee ccoommmmuunnaauuttéé rrééggiioonnaallee eenn mmaattiièèrree ddee ssûûrreettéé.. LLaa
pprrooppoossiittiioonn vviieenntt ddee ll’’IInnddoonnééssiiee eett ll’’uunn ddeess oobbjjeeccttiiffss pprriioorriittaaiirreess eesstt dd’’aaccccrrooîîttrree llaa ccooooppéérraattiioonn eenn mmaattiièèrree ddee
ppaattrroouuiillllee ccoonnjjooiinnttee.. EEnn oouuttrree,, ll’’aaccccoorrdd FFiivvee PPoowweerr DDeeffeennccee AArrrraannggeemmeenntt eennttrree SSiinnggaappoouurr,, llaa MMaallaaiissiiee,, llaa
GGrraannddee BBrreettaaggnnee,, ll’’AAuussttrraalliiee eett llaa NNoouuvveellllee ZZééllaannddee ddooiitt êêttrree pprroocchhaaiinneemmeenntt mmooddiiffiiéé aaffiinn ddee pprreennddrree eenn
ccoommppttee llee tteerrrroorriissmmee aaiinnssii qquuee lleess aauuttrreess mmeennaacceess nnoonn ccoonnvveennttiioonnnneelllleess ddiirriiggééss ccoonnttrree llaa ssééccuurriittéé rrééggiioonnaallee
aaiinnssii qquuee ccoonnttrree llee mmoonnddee mmaarriittiimmee.. CCeettttee ccooooppéérraattiioonn rrééggiioonnaallee eesstt aabbssoolluummeenntt ccrruucciiaallee eett ddooiitt êêttrree
eennccoouurraaggééee ddaannss llaa mmeessuurree ooùù llee ddééccoouuppaaggee aaddmmiinniissttrraattiiff ddeess ffrroonnttiièèrreess mmaarriittiimmeess ddee cceess nnaattiioonnss rreessttee uunn
305 Site de l’Institut international d’études stratégiques, http://www.iiss.org/stratcomfree.php?scID=386.
306 La Regional Maritime Security Initiative, ou RMSI.
307 Association of South East Asian Nations – Association des nations du Sud-est asiatique.
86
ssuujjeett ddee ppoolléémmiiqquuee qquuii ccoommpplliiqquuee llaa mmiissee eenn aapppplliiccaattiioonn ddee cceerrttaaiinneess mmeessuurreess.. EEnnffiinn,, NNaajjiibb TTuunn RRaazzaakk,, VViiccee--
pprreemmiieerr mmiinniissttrree mmaallaaiissiieenn eett mmiinniissttrree ddee llaa ddééffeennssee,, ccrraaiinntt qquuee llaa pprréésseennccee ddeess ffoorrcceess ééttaattssuunniieennnneess ddaannss llaa
rrééggiioonn nn’’aauuggmmeennttee aauu ccoonnttrraaiirree lleess rriissqquueess dd’’iinnssééccuurriittéé ttoouutt eenn eennccoouurraaggeeaanntt llee ffaannaattiissmmee.. IIll nn’’eesstt ppaass ccoonnttrree
llee ffaaiitt ddee ccoollllaabboorreerr pplluuss ééttrrooiitteemmeenntt aavveecc lleess UUSSAA mmaaiiss iill eessttiimmee qquuee llaa ccooooppéérraattiioonn ddooiitt ppoorrtteerr ssuurr llee
ppaarrttaaggee dd’’iinnffoorrmmaattiioonnss aaiinnssii qquuee ssuurr llee bbllooccaaggee ddeess rréésseeaauuxx ffiinnaanncciieerrss eett llooggiissttiiqquueess ddeess mmoouuvveemmeennttss
tteerrrroorriisstteess pplluuttôôtt qquuee ssuurr uunnee pprréésseennccee pphhyyssiiqquuee ccoommmmee llee ssoouuhhaaiittaaiitt llee sseeccrrééttaaiirree ééttaattssuunniieenn àà llaa ddééffeennssee,,
DDoonnaalldd RRuummssffeelldd..
TToouutteeffooiiss,, llaa ssiittuuaattiioonn ppeeuutt éévveennttuueelllleemmeenntt êêttrree iinntteerrpprrééttééee eenn ddeess tteerrmmeess ttoouutt àà ffaaiitt ddiifffféérreennttss330088
..
CCeettttee rrééppoonnssee ddeess nnaattiioonnss dduu SSuudd--eesstt aassiiaattiiqquuee ppeeuutt aaiinnssii ttéémmooiiggnneerr dd’’uunnee cceerrttaaiinnee ffoorrmmee ddee rreesssseennttiimmeenntt
vviiss--àà--vviiss ddee ccee qquuii eesstt ccoonnssiiddéérréé ccoommmmee uunnee iinniittiiaattiivvee iinnttrruussiivvee –– aalloorrss qquuee ll’’iiddééee ddee ddééppaarrtt ééttaaiitt bbaassééee ssuurr
ddeess iinntteennttiioonnss ttoouutt àà ffaaiitt hhoonnoorraabblleess ––.. PPlluuss eexxaacctteemmeenntt,, llee ffaaiitt eesstt qquuee,, ppoouurr cceerrttaaiinnss ggoouuvveerrnneemmeennttss,, iill ppeeuutt
nnee pplluuss ss’’aaggiirr ssiimmpplleemmeenntt ddee rreessppeecctt dduu ddrrooiitt iinntteerrnnaattiioonnaall eett ddee llaa nnoonn--iinnggéérreennccee mmaaiiss pplluuttôôtt ddee
«« ggééooppoolliittiiqquuee »» eett ddee «« ppuuiissssaanncceess mmaarriittiimmeess qquuii ssoouuhhaaiitteenntt iimmppoosseerr lleeuurr vvoolloonnttéé aauuxx ppeettiittss EEttaattss ccôôttiieerrss »»..
PPaarr llee bbiiaaiiss «« dd’’eexxccuusseess eett ddee ssccéénnaarriiooss ccaauucchheemmaarrddeessqquueess »»,, eelllleess cchheerrcchheerraaiieenntt àà «« aaccccrrooîîttrree lleeuurr
ccoommppéétteennccee ddaannss lleess eeaauuxx tteerrrriittoorriiaalleess ddee cceess nnaattiioonnss aaiinnssii qquu’’àà mmooddiiffiieerr lleess rrèègglleess pprréévvaallaanntt ddaannss lleess
ddééttrrooiittss sseerrvvaanntt àà llaa nnaavviiggaattiioonn iinntteerrnnaattiioonnaallee »».. CCeettttee aapppprroocchhee eenn tteerrmmeess dd’’iimmppéérriiaalliissmmee ééttaattssuunniieenn eesstt ttoouutt
aauussssii ppllaauussiibbllee aauu vvuu ddee ll’’hhiissttooiirree mmaaiiss iill ccoonnvviieenntt ééggaalleemmeenntt dd’’éévviitteerr ttoouuttee ppaarraannooïïaa ccoolllleeccttiivvee,, aauussssii bbiieenn aauu
nniivveeaauu dd’’éévveennttuueellss ccoommpplloottss ggoouuvveerrnneemmeennttaauuxx qquuee dd’’aatttteennttaattss ccaattaassttrroopphheess.. EEnn eeffffeett,, uunnee aauuttrree eerrrreeuurr àà nnee
ssuurrttoouutt ppaass ccoommmmeettttrree,, mmêêmmee ssii llaa mmeennaaccee ss’’aavvèèrree ttaannggiibbllee,, eesstt ddee ccoonnssttrruuiirree ddeess ssccéénnaarriiooss dd’’hhoorrrreeuurr qquuii nnee
ppeeuuvveenntt qquuee ccoommpplliiqquueerr llaa ssiittuuaattiioonn eett eenn aauuccuunn ccaass aappppoorrtteerr uunnee qquueellccoonnqquuee ssoolluuttiioonn.. CCee nn’’eesstt ppaass ddee ççaa ddoonntt
llee mmoonnddee aa bbeessooiinn àà ll’’hheeuurree aaccttuueellllee eeuu ééggaarrdd àà ttoouuss lleess aatttteennttaattss mmeeuurrttrriieerrss qquuii ssee pprroodduuiisseenntt.. IIll eesstt bbiieenn
éévviiddeenntt qquu’’aauuccuunn ppaayyss nn’’eesstt àà ll’’aabbrrii dd’’aaccttiioonnss tteerrrroorriisstteess ddrraammaattiiqquueess.. TToouutteeffooiiss,, iill ffaauuddrraaiitt éévviitteerr,, ddaannss ttoouuttee
llaa mmeessuurree dduu ppoossssiibbllee,, ddee ssuurr--pprroojjeetteerr lleess aaccttiioonnss mmaallvveeiillllaanntteess,, nnoottaammmmeenntt cceelllleess aattttrriibbuuééeess àà AAll QQaaeeddaa,,
ttoouutt eenn ddééccoonnssiiddéérraanntt dd’’aauuttrreess ffoorrmmaattiioonnss tteerrrroorriisstteess qquuii eexxiissttaaiieenntt bbiieenn aavvaanntt,, ccaarr ççaa nnee ffaaiitt qquuee sseerrvviirr lleess
tteerrrroorriisstteess,, ccee qquuii nnee ssiiggnniiffiiee ppaass qquu’’iill ffaauutt ddeevveenniirr mmooiinnss vviiggiillaanntt.. BBiieenn aauu ccoonnttrraaiirree,, iill ffaauutt rreeddoouubblleerr
dd’’aatttteennttiioonn,, ddee pprruuddeennccee eett dd’’iinntteelllliiggeennccee mmaaiiss eenn ssee ffooccaalliissaanntt ssuurr ll’’eesssseennttiieell,, ssuurr llee ffaaccttuueell eett ppaass ssuurr ddeess
ffaannttaassmmeess oobbsseessssiioonnnneellss..
AAuu--ddeellàà ddee llaa ppoolléémmiiqquuee qquuee cceettttee iinniittiiaattiivvee ééttaattssuunniieennnnee aa ssoouulleevvéé ddee pprriimmee aabboorrdd,, iill eesstt uunn ppooiinntt
iinnttéérreessssaanntt :: ssii lleess aauuttrreess nnaattiioonnss dduu mmoonnddee vveeuulleenntt éévviitteerr ll’’iinnggéérreennccee dd’’uunn ttiieerrss ddaannss lleeuurr ppoolliittiiqquuee ddee ssûûrreettéé,,
iillss oonntt ttoouutt iinnttéérrêêtt àà ddéévveellooppppeerr ppaarr eeuuxx--mmêêmmeess ddeess pprrooggrraammmmeess rrééggiioonnaauuxx ddee ccooooppéérraattiioonn,, ddee ppaarrttaaggee
dd’’iinnffoorrmmaattiioonnss eett ddee ssuurrvveeiillllaannccee ccoommmmuunnee qquuii ssooiieenntt iinnddééppeennddaannttss eett eeffffiiccaacceess.. AAuu ffiinnaall,, ccee nnee ppeeuutt êêttrree qquuee
bbéénnééffiiqquuee eett sseerrvviirr llaa lluuttttee ccoonnttrree lleess aacctteess mmaallvveeiillllaannttss,, ddoommaaiinnee ddeess pplluuss ccoommpplleexxeess..
TToouuttee llaa pprroobblléémmaattiiqquuee dduu tteerrrroorriissmmee rrééssiiddee ddaannss llee ffaaiitt qquu’’iill ss’’aaggiitt dd’’uunn pphhéénnoommèènnee ssii eeffffrraayyaanntt eett ssii
aannccrréé ddaannss ll’’iimmaaggiinnaaiirree ccoolllleeccttiiff qquuee llee jjuuggeemmeenntt eenn eesstt sséérriieeuusseemmeenntt aaffffeeccttéé eett llee ddééssiirr ddee vveennggeeaannccee eenn
ddeevviieenntt pplluuss ffoorrtt qquuee llaa rraaiissoonn.. TToouutteeffooiiss,, iill nnee ffaauutt ppaass ppeerrddrree ddee vvuuee qquuee,, bbiieenn qquuee llee tteerrrroorriissmmee ssooiitt uunnee
308 Site du blog personnel de Bill Roggio: http://billroggio.com/archives/2005/04/of_pirates_and_1.php.
87
hhoorrrreeuurr ssaannss nnoomm,, ccee qquuee ppeerrssoonnnnee nnee ccoonntteessttee,, llaa lluuttttee ccoonnttrree ccee ffllééaauu nnee ddooiitt ppaass ddééggéénnéérreerr nnii ppeerrmmeettttrree
ddee ggrraavveess aabbuuss.. LL’’OObbsseerrvvaattooiirree ppoouurr llaa pprrootteeccttiioonn ddeess ddééffeennsseeuurrss ddeess ddrrooiittss ddee ll’’HHoommmmee330099
eessttiimmee qquuee ll’’aannnnééee
22000044 aa ééttéé mmaarrqquuééee ppaarr ddeess llooiiss aannttiitteerrrroorriisstteess qquuii oonntt «« rreellaattiivviiss[[éé]],, vvooiirree ((……)) nnii[[éé]] lleess ddrrooiittss ddee ll’’hhoommmmee »»
mmaaiiss llee pplluuss iinnqquuiiééttaanntt eesstt qquuee cceettttee ccoonnssttaattaattiioonn nnee ss’’aapppplliiqquuee ppaass uunniiqquueemmeenntt aauuxx ppaayyss aauuttoorriittaaiirreess,, ccoommmmee
aaiimmeenntt àà llee ppeennsseerr.. EEllllee rraappppoorrttee qquuee,, ddeeppuuiiss aaooûûtt 22000044,, lleess jjuuggeess bbrriittaannnniiqquueess ccoonnssiiddèèrreenntt ccoommmmee ééttaanntt
rreecceevvaabblleess lleess pprreeuuvveess rrééssuullttaanntt dd’’iinntteerrrrooggaattooiirreess ccoonndduuiittss ssoouuss llaa ttoorrttuurree eett ssoouulliiggnnee qquuee «« llee nnoommbbrree
dd’’aatttteeiinnttee aauuxx ddééffeennsseeuurrss ddeess ddrrooiittss ddee ll’’HHoommmmee »» aa qquuaassiimmeenntt ééttéé mmuullttiipplliiéé ppaarr ddeeuuxx eenn ccoommppaarraaiissoonn aavveecc
22000033.. PPaarr aaiilllleeuurrss,, iill eesstt hheeuurreeuuxx qquuee llee PPrreemmiieerr mmiinniissttrree ffrraannççaaiiss aaccttuueell aaiitt rreeffuusséé ddee ddoonnnneerr ll’’oorrddrree aauuxx
ffoorrcceess ddee ppoolliiccee ddee ttiirreerr ppoouurr ttuueerr,, ccee qquuii ccoonnssttiittuuee uunnee ggrraavvee ddéérriivvee qquuee rriieenn nnee ppeeuutt eexxpplliiqquueerr ddaannss uunnee
ddéémmooccrraattiiee.. LLaa pprreeuuvvee eenn aa ééttéé mmaallhheeuurreeuusseemmeenntt ffaaiittee ppaarr llaa mmoorrtt ddee JJeeaann--CChhaarrlleess ddee MMeenneezzeess331100
,,
éélleeccttrriicciieenn dd’’oorriiggiinnee bbrrééssiilliieennnnee ddee 2277 aannss,, aabbaattttuu àà bboouutt ppoorrttaanntt àà LLoonnddrreess llee 2222 jjuuiilllleett 22000055.. SSoouuppççoonnnnéé àà
ttoorrtt dd’’êêttrree uunn tteerrrroorriissttee pprrééssuumméé aayyaanntt uunn lliieenn aavveecc lleess aatttteennttaattss tteerrrriibblleess qquuii oonntt lliieeuu ddaannss llee mmééttrroo ddee llaa
ccaappiittaallee bbrriittaannnniiqquuee,, iill aauurraaiitt ééttéé pprriiss eenn cchhaassssee ppaarr ddeess ppoolliicciieerrss eenn cciivviill ddaannss uunnee rraammee ddee mmééttrroo,, aavvaanntt
dd’’êêttrree ppllaaqquuéé aauu ssooll eett ttuuéé ccaarr iill nn’’aauurraaiitt ppaass oobbééii aauuxx ffoorrcceess ddee ll’’oorrddrree qquuii lluuii iinnttiimmaaiieenntt ddee ss’’aarrrrêêtteerr.. LLaa lluuttttee
ccoonnttrree llee tteerrrroorriissmmee ddeevviieenntt uunnee vvéérriittaabbllee oobbsseessssiioonn ccaarr llaa pprreessssiioonn qquu’’uunn aatttteennttaatt mmaajjeeuurr ssee pprroodduuiissee eesstt
ttrroopp ffoorrttee eett iill sseemmbbllee qquuee rriieenn nnee ppeeuutt nnoouuss eenn pprroottééggeerr.. CCeeppeennddaanntt,, eellllee nnee ppeeuutt ppaass jjuussttiiffiieerr ddee tteellss
ddrraammeess,, rriieenn nnee llee ppeeuutt ssiinnoonn cceellaa ééqquuiivvaauuddrraaiitt àà ssee rraabbaaiisssseerr aauu mmêêmmee nniivveeaauu qquuee lleess tteerrrroorriisstteess eett àà
ttoottaalleemmeenntt ddééccoonnssiiddéérreerr llaa vviiee hhuummaaiinnee..
CCoonncclluussiioonn
AAmmbbiittiioonnnnaanntt uunn vvaassttee ccoonnsseennssuuss eennttrree lleess ggoouuvveerrnneemmeennttss,, lleess iinnssttaallllaattiioonnss ppoorrttuuaaiirreess eett lleess nnaavviirreess,,
llee CCooddee IISSPPSS eesstt llee ffrruuiitt dduu ttrraavvaaiill iinntteennssiiff eennttrreepprriiss ppaarr llee CCoommiittéé ddee SSééccuurriittéé MMaarriittiimmee ddee ll’’OOMMII eett ssoonn
ggrroouuppee ddee ttrraavvaaiill iinntteerr--sseessssiioonnnneell ppeennddaanntt uunn aann.. IIll vviissee àà rreennffoorrcceerr llaa ssûûrreettéé mmaarriittiimmee ppoouurr ddéétteecctteerr,,
pprréévveenniirr eett ddiissssuuaaddeerr ddeess aacctteess mmaallvveeiillllaannttss ppoouuvvaanntt ccoommpprroommeettttrree llaa ssûûrreettéé dduu ttrraannssppoorrtt mmaarriittiimmee aaffiinn qquuee
llaa vvuullnnéérraabbiilliittéé ssooiitt mmiinniimmaallee.. CChhaaccuunn yy aa rraappiiddeemmeenntt ppaarrttiicciippéé ccaarr llaa ssûûrreettéé ss’’eesstt vviittee rréévvééllééee êêttrree uunn aattoouutt
mmaajjeeuurr ppoouurr lleess ppoorrttss aaiinnssii qquu’’uunn éélléémmeenntt iinnddiissppeennssaabbllee àà llaa ppoouurrssuuiittee ddeess aaccttiivviittééss ccoommmmeerrcciiaalleess ppoouurr uunn
aarrmmaatteeuurr.. IIll eesstt cceeppeennddaanntt àà nnootteerr qquuee,, ppoouurr cceerrttaaiinnss ppaayyss,, ddoonntt llaa FFrraannccee ffaaiitt ppaarrttiiee,, iill ss’’aaggiitt
eesssseennttiieelllleemmeenntt dd’’uunnee uunniiffoorrmmiissaattiioonn àà ll’’éécchheellllee iinntteerrnnaattiioonnaallee ddaannss llaa mmeessuurree ooùù iillss aapppplliiqquuaaiieenntt ddééjjàà uunn
cceerrttaaiinn nnoommbbrree ddee mmeessuurreess ssiimmiillaaiirreess àà cceelllleess nnoouuvveelllleemmeenntt iimmppoossééeess..
PPoouurr EEfftthhiimmiiooss MMiittrrooppoouullooss,, SSeeccrrééttaaiirree ggéénnéérraall ddee ll’’OOMMII,, «« ((……)) ll’’oobbjjeeccttiiff ffiinnaall [[eesstt dd’’]]éélleevveerr nnooss
ddééffeennsseess llee pplluuss hhaauutt ppoossssiibbllee aaffiinn qquuee ll’’iinndduussttrriiee mmaarriittiimmee nnee ddeevviieennnnee ppaass llaa cciibbllee dd’’aaccttiivviittééss tteerrrroorriisstteess »»..
AAiinnssii,, llee pprreemmiieerr ppaass aa ééttéé ffrraanncchhii aavveecc llee rrèègglleemmeenntt eeuurrooppééeenn ((CCEE)) nn°°772255//22000044 qquuii aa ccoonnssiiddéérraabblleemmeenntt
éétteenndduu ll’’aapppplliiccaattiioonn dduu CCooddee IISSPPSS,, ssaannss oouubblliieerr llaa ppoossssiibbiilliittéé –– qquuii ddeevviieennddrraa àà nn’’eenn ppaass ddoouutteerr oobblliiggaattooiirree dd’’iiccii
llàà –– llaaiissssééee aauuxx EEttaattss mmeemmbbrreess ddee llaa CCoommmmuunnaauuttéé eeuurrooppééeennnnee dd’’iinncclluurree ttoouuss lleess nnaavviirreess aauu 11eerr
jjuuiilllleett 22000077..
309 Programme commun à la Fédération internationale des ligues des droits de l’Homme (FIDH) et à l’Organisation
mondiale contre la torture (OMCT). Site du Monde : http://www.lemonde.fr/web/article/0,1-0@2-3220,36-639882@51-
635324,0.html.
310 Site du Monde : http://www.lemonde.fr/web/article/0,1-0@2-669420,36-682158,0.html.
88
LL’’iinnttéérrêêtt sseerraaiitt éévviiddeemmmmeenntt qquuee ddee tteelllleess mmeessuurreess ssooiieenntt ggéénnéérraalliissééeess ssoouuss ppeeiinnee ddee rreennoouuvveelleerr llaa
pprroobblléémmaattiiqquuee dd’’uunn CCooddee IISSPPSS iinnééggaalleemmeenntt aapppplliiqquuéé,, sseeuullee ll’’uunniiffoorrmmiittéé lleess rreennddrraa eeffffiiccaacceess.. QQuuaanntt àà llaa ssûûrreettéé
ddee ll’’eennsseemmbbllee ddee llaa cchhaaîînnee llooggiissttiiqquuee,, eellllee aappppaarraaîîtt ddee pplluuss eenn pplluuss ccoommmmee llaa pprroocchhaaiinnee ééttaappee.. LL’’OOMMII aa
llooggiiqquueemmeenntt ccoommmmeennccéé ppaarr llee ddeerrnniieerr mmaaiilllloonn,, ssoouuvveenntt ccoonnssiiddéérréé ccoommmmee ll’’uunn ddeess pplluuss vvuullnnéérraabblleess,, mmaaiiss iill eesstt
bbiieenn éévviiddeenntt qquu’’uunnee ffooiiss llee mmaattéérriieell oouu lleess iinnddiivviidduuss cchhaarrggééss ddee ll’’aattttaaqquuee tteerrrroorriissttee ddaannss ll’’eenncceeiinnttee ppoorrttuuaaiirree
oouu àà bboorrdd dduu nnaavviirree,, iill eesstt ttrroopp ttaarrdd.. CC’’eesstt ppoouurrqquuooii iill ffaauutt sseennssiibbiilliisseerr ttoouuttee llaa cchhaaîînnee llooggiissttiiqquuee,, uunn éélléémmeenntt
sseeuull nn’’eesstt ppaass ssuuffffiissaanntt sseeuullee ll’’iimmpplliiccaattiioonn ddee ttoouutt uunn cchhaaccuunn eesstt eeffffiiccaaccee.. IIll eesstt àà eessppéérreerr qquuee llee nnoouuvveeaauu
pprroojjeett eenn ccoouurrss dd’’ééllaabboorraattiioonn àà ll’’OOMMII ssuurr llee ttrraannssppoorrtt mmaarriittiimmee ttiieennnnee ccoommppttee ddee cceettttee pprroobblléémmaattiiqquuee..
LLaa ssiittuuaattiioonn rreessttee ttoouutteeffooiiss dd’’aauuttaanntt pplluuss mmeennaaççaannttee aaccttuueelllleemmeenntt qquuee ddeess «« ppiirraatteess nnoouuvveellllee
ggéénnéérraattiioonn »» ss’’eenn pprreennnneenntt ddee pplluuss eenn pplluuss ffrrééqquueemmmmeenntt àà ddeess nnaavviirreess mmaarrcchhaannddss ttrraannssppoorrttaanntt ddeess ccaarrggaaiissoonnss
ddaannggeerreeuusseess.. PPaarr aaiilllleeuurrss,, lleess aattttaaqquueess ccoonnttrree lleess nnaavviirreess àà ppaassssaaggeerrss ggaaggnneenntt mmaallhheeuurreeuusseemmeenntt eenn
ffrrééqquueennccee :: uunn aatttteennttaatt331111
aa nnoottaammmmeenntt ééttéé ppeerrppééttrréé llee 2288 aaooûûtt 22000055 ccoonnttrree llee ffeerrrryy,, llee DDoonnaa RRaammoonnaa,, àà
LLaammiittaann,, ssuurr ll’’îîllee ddee BBaassiillaann,, aauu SSuudd ddeess PPhhiilliippppiinneess lloorrss ddee ll’’eemmbbaarrqquueemmeenntt.. UUnn eexxpplloossiiff ddiissssiimmuulléé àà ll’’aarrrriièèrree
dduu bbaatteeaauu,, ssoouuss ddeess rréésseerrvvooiirrss ddee ggaazz ddee ppééttrroollee lliiqquuééffiiéé ((GGPPLL)) aa bblleesssséé 3300 ppeerrssoonnnneess –– cceerrttaaiinneess oonntt ddeess
bbrrûûlluurreess aauu ttrrooiissiièèmmee ddeeggrréé –– eett aa pprroovvooqquuéé uunn éénnoorrmmee iinncceennddiiee.. CCee nn’’eesstt ddoonncc ppaass llee mmoommeenntt ddee ffaaiibblliirr eett
ll’’iimmpplliiccaattiioonn ddee ttoouuss lleess iinntteerrvveennaannttss rreessttee pprriimmoorrddiiaallee ssiinnoonn llaa ssûûrreettéé nn’’eesstt ppaass mmaaxxiimmaallee,, ccee qquuii eesstt
hhaauutteemmeenntt pprrééjjuuddiicciiaabbllee eett ddaannggeerreeuuxx.. IIll eesstt bbiieenn éévviiddeenntt qquuee llaa lluuttttee ccoonnttrree llaa ppiirraatteerriiee eett llee tteerrrroorriissmmee
iinntteerrnnaattiioonnaall,, mmaarriittiimmee oouu aauuttrree,, nnee ppeeuutt êêttrree qquuee llee ffrruuiitt dd’’eeffffoorrttss ccoolllleeccttiiffss.. TToouutteeffooiiss,, iill ccoonnvviieenntt ddee
rraappppeelleerr qquuee llee CCooddee IISSPPSS nnee pprréévvooiitt aauuccuunnee mmeessuurree dd’’aaccttiioonn ccaarr ccee nn’’eesstt ppaass ssoonn rrôôllee.. LL’’IISSPPSS nn’’eesstt qquuee ddee llaa
pprréévveennttiioonn..
IIll ffaauutt ééggaalleemmeenntt rreetteenniirr qquuee ttoouuttee mmeessuurree pphhyyssiiqquuee ddee ssûûrreettéé eexxiiggee ddeeuuxx ccoommppoossaanntteess eesssseennttiieelllleess
ppoouurr êêttrree eeffffiiccaaccee :: eenn pprreemmiieerr lliieeuu,, uunnee vvéérriiffiiccaattiioonn iinnttrraannssiiggeeaannttee ddeess aannttééccééddeennttss ddeess nnoouuvveeaauuxx eemmppllooyyééss
ddeess ccoommppaaggnniieess mmaarriittiimmeess ppoouurr éévviitteerr ttoouuttee iinnffiillttrraattiioonn ddee tteerrrroorriisstteess oouu ddee ssyymmppaatthhiissaannttss,, eett pplluuss
ppaarrttiiccuulliièèrreemmeenntt ddeess mmeemmbbrreess dd’’ééqquuiippaaggee,, ccee qquuii eesstt ddeess pplluuss ddiiffffiicciilleess ddaannss llaa mmeessuurree ooùù lleess nnaavviirreess ddee
ccoommmmeerrccee rreeccrruuttee ddaannss ddee nnoommbbrreeuuxx ppoorrttss eenn ffoonnccttiioonn ddeess bbeessooiinnss iimmmmééddiiaattss.. EEnn sseeccoonndd lliieeuu,, llaa ppoolliittiiqquuee ddee
ccoonnttrrôôlleess aauuxx aaccccèèss ddooiitt êêttrree ddeess pplluuss ddrraassttiiqquueess.. BBeeaauuccoouupp ssoouuhhaaiittaaiieenntt llaa mmiissee eenn ppllaaccee ddee mmeessuurreess ddee
ssûûrreettéé sseemmbbllaabblleess àà cceelllleess eexxiissttaanntt ddaannss uunn aaéérrooppoorrtt mmaaiiss iill ffaauutt bbiieenn êêttrree ccoonnsscciieenntt qquu’’uunn ppoorrtt eesstt ddaannss uunnee
ssiittuuaattiioonn ddiiaammééttrraalleemmeenntt ooppppoossééee.. UUnn aaéérrooppoorrtt eesstt uunn eessppaaccee ttoottaalleemmeenntt ccllooss,, ccee qquuee nnee sseerraa jjaammaaiiss uunn ppoorrtt,,
mmêêmmee aavveecc ddeess bbaarrrriièèrreess eett aauuttrreess ggrriilllleess ;; ddee pplluuss,, llee fflluuxx ddee mmaarrcchhaannddiisseess eett ddee ccaammiioonnss qquuii cciirrccuulleenntt ddaannss
uunnee eenncceeiinnttee ppoorrttuuaaiirree eesstt iinnccoommppaarraabbllee aavveecc llaa ssiittuuaattiioonn dd’’uunn aaéérrooppoorrtt qquuii nnee rreepprréésseennttee qquu’’àà ppeeiinnee 1100%% dduu
ttrraaffiicc ddee mmaarrcchhaannddiisseess àà ll’’éécchheellllee mmoonnddiiaallee.. PPaarr aaiilllleeuurrss,, iill ss’’aaggiitt eesssseennttiieelllleemmeenntt ddee mmaarrcchhaannddiisseess ppeeuu
vvoolluummiinneeuusseess eett qquuii ssoonntt pplluuss rraarreemmeenntt ccoonntteenneeuurriissééeess qquuee llee ffrreett mmaarriittiimmee.. TToouutteeffooiiss,, iill nn’’eenn ddeemmeeuurree ppaass
mmooiinnss qquuee llee mmoonnddee aaéérriieenn eesstt uunnee ssoouurrccee dd’’iinnssppiirraattiioonn ddee ppaarr ssoonn aavvaanncceemmeenntt eenn llaa mmaattiièèrree..
PPoouurr ccee qquuii eesstt dduu ccaass ssppéécciiffiiqquuee ddee llaa FFrraannccee,, llee bbiillaann ddee ll’’aapppplliiccaattiioonn ddee ll’’IISSPPSS eesstt jjuuggéé
«« ssaattiissffaaiissaanntt »» ppaarr llee mmiinniissttèèrree ddeess ttrraannssppoorrttss,, ddee ll’’ééqquuiippeemmeenntt,, dduu ttoouurriissmmee eett ddee llaa mmeerr,, eett ccee eenn ppaarrttiiee dduu
311 Site de RTL Belgique : http://www.rtl.be/Site/Index.aspx?LG=1&PageID=209&ArticleID=50756.
89
ffaaiitt qquuee llaa ccoollllaabboorraattiioonn eennttrree lleess eexxppllooiittaannttss ddeess iinnssttaallllaattiioonnss ppoorrttuuaaiirreess,, lleess aauuttoorriittééss ppoorrttuuaaiirreess eett lleess
sseerrvviicceess ggoouuvveerrnneemmeennttaauuxx eenn aa ééttéé ccoonnssiiddéérraabblleemmeenntt rreennffoorrccééee.. LLeess eeffffoorrttss ddeevvrraaiieenntt ddééssoorrmmaaiiss ss’’oorriieenntteerr
vveerrss llee rreeggrroouuppeemmeenntt,, ssuurr uunn lliieeuu ddee ttrraavvaaiill ccoommmmuunn,, ddeess AAFFFFMMAARR eett ddeess ppoorrttss,, ccoommmmee cceellaa ssee pprraattiiqquuee ddééjjàà
eenn IIttaalliiee nnoottaammmmeenntt,, ddee ffaaççoonn àà éévviitteerr ttoouuttee ppeerrttee dd’’iinnffoorrmmaattiioonnss oouu dduu mmooiinnss ddee rreettaarrdd ddaannss llaa ttrraannssmmiissssiioonn..
LLaa pprrééooccccuuppaattiioonn mmaajjeeuurree,, àà ll’’hheeuurree aaccttuueellllee,, rreessttee ttoouutteeffooiiss ll’’aamméélliioorraattiioonn ddee llaa ssûûrreettéé ddeess bbaassssiinnss
ppoorrttuuaaiirreess –– ddééppeennddaanntt dduu pprrééffeett ddee ddééppaarrtteemmeenntt àà ll’’iinnttéérriieeuurr ddeess lliimmiitteess aaddmmiinniissttrraattiivveess dduu ppoorrtt ––.. EEnn
eeffffeett,, uunnee ccaarreennccee eesstt aappppaarruuee eenn mmaattiièèrree ddee ssuurrvveeiillllaannccee nnaauuttiiqquuee,, eenn ttaanntt qquu’’éélléémmeenntt dd’’iinnttiimmiiddaattiioonn.. IIll eesstt àà
nnootteerr qquuee cceettttee zzoonnee ddee ccoommppéétteennccee tteerrrriittoorriiaallee ddééppeenndd ddee llaa ppoolliiccee nnaattiioonnaallee ssii bbiieenn qquuee ll’’uunnee ddeess ssoolluuttiioonnss
eennvviissaaggééeess sseerraaiitt llaa ccrrééaattiioonn ddee «« bbrriiggaaddeess ddee ssûûrreettéé ppoorrttuuaaiirree »».. EElllleess ppoouurrrraaiieenntt êêttrree iinnttrroodduuiitteess aauu nniivveeaauu
dduu PPAAMM eett dduu ppoorrtt aauuttoonnoommee dduu HHaavvrree..
LL’’eennjjeeuu eesstt ddee ttaaiillllee ppuuiissqquuee lleess aavvaannttaaggeess ddee ll’’aaccccrrooiisssseemmeenntt ddee llaa ssûûrreettéé dduu ttrraannssppoorrtt mmaarriittiimmee vvoonntt
ddééjjàà bbiieenn aauu--ddeellàà ddee llaa lluuttttee ccoonnttrree llee tteerrrroorriissmmee,, qquuii,, iill eesstt vvrraaii ééttaaiitt ll’’oobbjjeeccttiiff cceennttrraall.. EEnn eeffffeett,, llaa
rrééssuullttaannttee ddeess mmeessuurreess ddee ssûûrreettéé ccoonnssiissttee bbiieenn ssoouuvveenntt eenn ddeess aamméélliioorraattiioonnss eenn mmaattiièèrree ddee ssééccuurriittéé,, llaa
rréécciipprrooqquuee nn’’ééttaanntt ppoouurrttaanntt ppaass vvrraaiiee.. AA ttiittrree dd’’eexxeemmpplleess,, llee rreennffoorrcceemmeenntt ddee llaa ssûûrreettéé mmaarriittiimmee aa ppeerrmmiiss ddee
lluutttteerr ccoonnttrree llee ccrriimmee oorrggaanniisséé,, ddee rréédduuiirree llee nnoommbbrree ddee vvoollss ddee ccoonntteenneeuurrss ssuurr lleess tteerrmmiinnaauuxx,, dd’’iinntteerrcceepptteerr
ddeess ppaassssaaggeerrss ccllaannddeessttiinnss,, dd’’aauuggmmeenntteerr lleess ccaappaacciittééss eenn mmaattiièèrree ddee rreecchheerrcchhee eett ddee ssaauuvveettaaggee eenn mmeerr,,
dd’’aaccccrrooîîttrree llaa pprrootteeccttiioonn ddeess ppêêcchheess eett dd’’aaffffiinneerr llaa lluuttttee ccoonnttrree llaa ppoolllluuttiioonn dduu mmiilliieeuu mmaarriinn.. AA ttiittrree
dd’’eexxeemmppllee,, ppoouurr llee sseeuull ppoorrtt aauuttoonnoommee ddee MMaarrsseeiillllee eett ccee eennttrree jjaannvviieerr eett nnoovveemmbbrree 22000044,, ccee ssoonntt qquueellqquueess
115500 ppaassssaaggeerrss ccllaannddeessttiinnss qquuii oonntt ééttéé iinntteerrppeellllééss ddaannss ll’’eenncceeiinnttee ppoorrttuuaaiirree ggrrââccee aauuxx ddiivveerrsseess ooppéérraattiioonnss ddee
ccoonnttrrôôllee331122
..
IIll eesstt uunn ffaaiitt iinnccoonnttoouurrnnaabbllee :: uunn llaappss ddee tteemmppss ssuupppplléémmeennttaaiirree eesstt nnéécceessssaaiirree ppoouurr aasssseeooiirr
ddééffiinniittiivveemmeenntt lleess pprraattiiqquueess lleess mmiieeuuxx aaddaappttééeess àà uunnee ssûûrreettéé mmaaxxiimmaallee.. CCeerrttaaiinnss ssoonntt ppaarrttaaggééss qquuaanntt aauuxx
mméétthhooddeess ccoouurraanntteess ddee ll’’iinndduussttrriiee mmaarriittiimmee,, ppaarr eexxeemmppllee ll’’uuttiilliissaattiioonn ddee ssoocciiééttééss pprriivvééeess ppoouurr ccoonnttrrôôlleerr lleess
aaccccèèss aauussssii bbiieenn ddeess nnaavviirreess qquuee ddeess iinnssttaallllaattiioonnss ppoorrttuuaaiirreess,, qquuii eesstt àà ddoouubbllee ttrraanncchhaanntt :: ddaannss uunn sseennss,, eelllleess
sseerroonntt nneetttteemmeenntt pplluuss rriiggoouurreeuusseess ssuurr ll’’iiddeennttiittéé ddeess ppeerrssoonnnneess eett nnee sseerroonntt ppaass iinnfflluueennccééeess ddaannss lleeuurr ttrraavvaaiill,,
ccee qquuii eesstt uunn bbiieenn.. DDee ll’’aauuttrree,, ppoouurr llee ccaass ssppéécciiffiiqquuee ddeess nnaavviirreess,, eelllleess nn’’oonntt ppaass uunnee ccuullttuurree mmaarriittiimmee eett nnee
sseerroonntt pprroobbaabblleemmeenntt ppaass aasssseezz iimmpplliiqquuééeess ppoouurr ssaaiissiirr ttoouutt llee bbéénnééffiiccee àà rreettiirreerr ddee cceess nnoouuvveelllleess mmeessuurreess.. EEnn
ttoouutt ééttaatt ddee ccaauussee,, llaa mmaattiièèrree rreessttee vviivvaannttee eett ccee mmêêmmee dd’’uunn ppooiinntt ddee vvuuee jjuurriiddiiqquuee ppuuiissqquuee qquu’’uunnee ddiirreeccttiivvee
eeuurrooppééeennnnee ppoorrttaanntt ssuurr lleess uunniittééss ddee cchhaarrggeemmeenntt iinntteerrmmooddaalleess331133
eesstt aaccttuueelllleemmeenntt eenn ccoouurrss ddee ddiissccuussssiioonn
ppoouurr aaccccrrooîîttrree llaa ssééccuurriissaattiioonn ddeess ccoonntteenneeuurrss ppaarr ddeess ccoonnttrrôôlleess ppéérriiooddiiqquueess eett uunnee hhoommoollooggaattiioonn
ccoommmmuunnaauuttaaiirree uunniiffoorrmmiissééee.. CCee tteexxttee ffaaiitt ssuuiittee,, eennttrree aauuttrree,, àà llaa CCoonnvveennttiioonn iinntteerrnnaattiioonnaallee ssuurr llaa ssééccuurriittéé
ddeess ccoonntteenneeuurrss ddeess NNaattiioonnss uunniieess ((CCSSCC)) ddee 11997722 qquuii aa ééttéé rraattiiffiiééee ppaarr llaa pplluuppaarrtt ddeess EEttaattss mmeemmbbrreess.. IIll nnee
ffaauutt ppaass oouubblliieerr nnoonn pplluuss llaa pprrooppoossiittiioonn ddee ddiirreeccttiivvee eeuurrooppééeennnnee331144
qquuii vveeuutt qquuee llee ppoorrtt,, ddaannss ssaa gglloobbaalliittéé,, ssooiitt
ssééccuurriisséé.. MMaaiinntteennaanntt qquuee ll’’iinntteerrffaaccee mmeerr//tteerrrree ((nnaavviirree//iinnssttaallllaattiioonn ppoorrttuuaaiirree)) aa ééttéé ttrraaiittééee,, ccee tteexxttee eesstt
312 Article paru dans Metro, Opération de contrôle au port, novembre 2004.
313 Site de l’UE : http://europa.eu.int/scadplus/leg/fr/lvb/l24271.htm.
314 Cf supra : 2.1.2.3 La proposition de directive du 11 juin 2004, page 35.
90
ssoouuss--tteenndduu ppaarr llaa nnéécceessssiittéé dd’’iinncclluurree,, ddaannss llaa ssûûrreettéé dduu ttrraannssppoorrtt mmaarriittiimmee,, llee ddeerrnniieerr ttrroonnççoonn,, àà ssaavvooiirr llaa
lliiaaiissoonn tteerrrree//tteerrrree mmaattéérriiaalliissééee ddaannss lleess rreellaattiioonnss eennttrree llee ppoorrtt eett ll’’iinnttéérriieeuurr dduu ppaayyss..
EEnnffiinn,, iill nnee ffaauutt ppaass ppeerrddrree ddee vvuuee qquuee ssii llee rriissqquuee qquu’’uunn nnaavviirree ssooiitt uuttiilliisséé ccoommmmee bboommbbee fflloottttaannttee eesstt
cceerrttaaiinn,, iill nn’’eenn rreessttee ppaass mmooiinnss qquu’’iill nnee ffaauutt ppaass oouubblliieerr ttrroopp ffaacciilleemmeenntt qquuee lleess nnaavviirreess mmooddeerrnneess ssoonntt aasssseezz
bbiieenn ééqquuiippééss dd’’uunn ppooiinntt ddee vvuuee ssééccuurriittaaiirree –– nnoottaammmmeenntt aavveecc ll’’aavvèènneemmeenntt ddeess ddoouubblleess ccooqquueess –– ssii bbiieenn qquu’’iill
nn’’eesstt ppaass ssii ssiimmppllee ddee ffaaiirree ccoommppllèètteemmeenntt eexxpplloosseerr lleeuurr cchhaarrggeemmeenntt oouu ddee lleess ccoouulleerr..
LL’’iinnttéérrêêtt ddeess ddiifffféérreenntteess mmeessuurreess ddee ssûûrreettéé aaddooppttééeess eesstt dd’’êêttrree ccaappaabbllee dd’’aannttiicciippeerr ddee tteellss ppéérriillss
aaiinnssii qquuee ddee ssaavvooiirr rrééaaggiirr eenn ccaass dd’’aattttaaqquuee rrééeellllee,, ccee qquuii ppaassssee nnéécceessssaaiirreemmeenntt ppaarr llee ppaarrttaaggee ddee
rreennsseeiiggnneemmeennttss eett llaa ccooooppéérraattiioonn iinntteerrnnaattiioonnaallee.. IIll eesstt iinnttéérreessssaanntt ddee nnootteerr qquuee,, ddaannss uunn ddoommaaiinnee aauussssii
sseeccrreett qquuee llaa ssûûrreettéé,, llaa pprriinncciippaallee rrééppoonnssee àà aappppoorrtteerr eesstt ppaarraaddooxxaalleemmeenntt ll’’iinnffoorrmmaattiioonn..
AAnnnneexxeess
TTaabblleess ddeess aannnneexxeess
AAnnnneexxee II :: LLee CCooddee IISSPPSS,, ppaarrttiiee AA
AAnnnneexxee IIII :: CChhiiffffrreess ssuurr llaa vviioolleennccee eenn mmeerr
AAnnnneexxee IIIIII:: LLeess aauuttoorriittééss iimmpplliiqquuééeess ddaannss llee ccoonnttrrôôllee
dduu nnaavviirree aauu ppoorrtt
AAnnnneexxee IIVV:: LLeess ééqquuiippeemmeennttss ddee ssûûrreettéé
91
AAnnnneexxee VV :: LLeess ttaauuxx ddee ccoonnffoorrmmiittéé iinntteerrnnaattiioonnaauuxx aauu
CCooddee IISSPPSS
AAnnnneexxee VVII :: EExxeemmpplleess ddee ddiifffféérreennttss cceerrttiiffiiccaattss
iinntteerrnnaattiioonnaauuxx ddee ssûûrreettéé dduu nnaavviirree
AAnnnneexxee II331155
LLee CCooddee IISSPPSS,, ppaarrttiiee AA
PPRREESSCCRRIIPPTTIIOONNSS OOBBLLIIGGAATTOOIIRREESS CCOONNCCEERRNNAANNTT LLEESS DDIISSPPOOSSIITTIIOONNSS DDUU CCHHAAPPIITTRREE XXII--22 DDEE LLAA
CCOONNVVEENNTTIIOONN IINNTTEERRNNAATTIIOONNAALLEE DDEE 11997744 PPOOUURR LLAA
SSAAUUVVEEGGAARRDDEE DDEE LLAA VVIIEE HHUUMMAAIINNEE EENN MMEERR TTEELLLLEE QQUUEE MMOODDIIFFIIÉÉEE
11.. GGéénnéérraalliittééss
11..11.. IInnttrroodduuccttiioonn ::
LLaa pprréésseennttee ppaarrttiiee dduu CCooddee iinntteerrnnaattiioonnaall ppoouurr llaa ssûûrreettéé ddeess nnaavviirreess eett ddeess iinnssttaallllaattiioonnss ppoorrttuuaaiirreess ccoonnttiieenntt lleess
ddiissppoossiittiioonnss oobblliiggaattooiirreess aauuxxqquueelllleess iill eesstt ffaaiitt rrééfféérreennccee ddaannss llee cchhaappiittrree XXII--22 ddee llaa CCoonnvveennttiioonn iinntteerrnnaattiioonnaallee ddee
11997744 ppoouurr llaa ssaauuvveeggaarrddee ddee llaa vviiee hhuummaaiinnee eenn mmeerr,, tteellllee qquuee mmooddiiffiiééee..
11..22.. OObbjjeeccttiiffss ::
LLeess oobbjjeeccttiiffss dduu pprréésseenntt CCooddee ssoonntt lleess ssuuiivvaannttss ::
11.. ééttaabblliirr uunn ccaaddrree iinntteerrnnaattiioonnaall ffaaiissaanntt aappppeell àà llaa ccooooppéérraattiioonn eennttrree lleess GGoouuvveerrnneemmeennttss ccoonnttrraaccttaannttss,, lleess
oorrggaanniissmmeess ppuubblliiccss,, lleess aaddmmiinniissttrraattiioonnss llooccaalleess eett lleess sseecctteeuurrss mmaarriittiimmee eett ppoorrttuuaaiirree ppoouurr ddéétteecctteerr lleess
mmeennaacceess ccoonnttrree llaa ssûûrreettéé eett pprreennddrree ddeess mmeessuurreess ddee ssaauuvveeggaarrddee ccoonnttrree lleess iinncciiddeennttss ddee ssûûrreettéé qquuii mmeennaacceenntt
lleess nnaavviirreess oouu lleess iinnssttaallllaattiioonnss ppoorrttuuaaiirreess uuttiilliissééss ddaannss llee ccoommmmeerrccee iinntteerrnnaattiioonnaall ;;
22.. ééttaabblliirr lleess rrôôlleess eett rreessppoonnssaabbiilliittééss rreessppeeccttiiffss ddeess GGoouuvveerrnneemmeennttss ccoonnttrraaccttaannttss,, ddeess oorrggaanniissmmeess ppuubblliiccss,,
ddeess aaddmmiinniissttrraattiioonnss llooccaalleess eett ddeess sseecctteeuurrss mmaarriittiimmee eett ppoorrttuuaaiirree,, aauuxx nniivveeaauuxx nnaattiioonnaall eett iinntteerrnnaattiioonnaall,, ppoouurr
ggaarraannttiirr llaa ssûûrreettéé mmaarriittiimmee ;;
33.. ggaarraannttiirr llee rraasssseemmbblleemmeenntt eett ll''éécchhaannggee rraappiiddeess eett eeffffiiccaacceess ddee rreennsseeiiggnneemmeennttss lliiééss àà llaa ssûûrreettéé ;;
44.. pprréévvooiirr uunnee mméétthhooddee ppoouurr pprrooccééddeerr aauuxx éévvaalluuaattiioonnss ddee llaa ssûûrreettéé eenn vvuuee ddee ll''ééttaabblliisssseemmeenntt ddee ppllaannss eett ddee
pprrooccéédduurreess ppeerrmmeettttaanntt ddee rrééaaggiirr aauuxx cchhaannggeemmeennttss ddeess nniivveeaauuxx ddee ssûûrreettéé ;; eett
55.. ddoonnnneerr ll''aassssuurraannccee qquuee ddeess mmeessuurreess ddee ssûûrreettéé mmaarriittiimmee aaddééqquuaatteess eett pprrooppoorrttiioonnnnééeess ssoonntt eenn ppllaaccee..
11..33.. PPrreessccrriippttiioonnss ffoonnccttiioonnnneelllleess ::
EEnn vvuuee ddee rrééaalliisseerr sseess oobbjjeeccttiiffss,, llee CCooddee iinnccoorrppoorree uunn cceerrttaaiinn nnoommbbrree ddee pprreessccrriippttiioonnss ffoonnccttiioonnnneelllleess.. CCeelllleess--ccii
ccoommpprreennnneenntt,, ssaannss ttoouutteeffooiiss ss''yy lliimmiitteerr,, lleess ffoonnccttiioonnss ssuuiivvaanntteess ::
11.. rraasssseemmbblleerr eett éévvaalluueerr ddeess rreennsseeiiggnneemmeennttss ccoonncceerrnnaanntt lleess mmeennaacceess ccoonnttrree llaa ssûûrreettéé eett éécchhaannggeerr cceess
rreennsseeiiggnneemmeennttss aavveecc lleess GGoouuvveerrnneemmeennttss ccoonnttrraaccttaannttss aapppprroopprriiééss ;;
22.. eexxiiggeerr llee mmaaiinnttiieenn ddee pprroottooccoolleess ddee ccoommmmuunniiccaattiioonn àà ll''iinntteennttiioonn ddeess nnaavviirreess eett ddeess iinnssttaallllaattiioonnss ppoorrttuuaaiirreess ;;
33.. eemmppêêcchheerr ll''aaccccèèss nnoonn aauuttoorriisséé aauuxx nnaavviirreess eett aauuxx iinnssttaallllaattiioonnss ppoorrttuuaaiirreess eett àà lleeuurrss zzoonneess dd''aaccccèèss
rreessttrreeiinntt ;;
44.. eemmppêêcchheerr ll''iinnttrroodduuccttiioonn dd''aarrmmeess,, ddee ddiissppoossiittiiffss iinncceennddiiaaiirreess oouu dd''eexxpplloossiiffss nnoonn aauuttoorriissééss àà bboorrdd ddeess
nnaavviirreess eett ddaannss lleess iinnssttaallllaattiioonnss ppoorrttuuaaiirreess ;;
55.. ooffffrriirr uunn mmooyyeenn ddee ddoonnnneerr ll''aalleerrttee ppoouurr rrééaaggiirr aauuxx mmeennaacceess ccoonnttrree llaa ssûûrreettéé oouu àà ddeess iinncciiddeennttss ddee ssûûrreettéé ;;
66.. eexxiiggeerr ddeess ppllaannss ddee ssûûrreettéé dduu nnaavviirree eett ddee ll''iinnssttaallllaattiioonn ppoorrttuuaaiirree ééttaabblliiss àà ppaarrttiirr ddeess éévvaalluuaattiioonnss ddee llaa
ssûûrreettéé ;; eett
315 Site de la CAMP : http://www.arbitrage-maritime.org/fr/PDF/Code_ISPS.pdf.
92
77.. eexxiiggeerr uunnee ffoorrmmaattiioonn,, uunn eennttrraaîînneemmeenntt eett ddeess eexxeerrcciicceess ppoouurr ggaarraannttiirr llaa ffaammiilliiaarriissaattiioonn aavveecc lleess ppllaannss eett
pprrooccéédduurreess ddee ssûûrreettéé..
22.. DDééffiinniittiioonnss
22..11.. AAuuxx ffiinnss ddee llaa pprréésseennttee ppaarrttiiee,, ssaauuff ddiissppoossiittiioonn eexxpprreessssee ccoonnttrraaiirree ::
11.. CCoonnvveennttiioonn ddééssiiggnnee llaa CCoonnvveennttiioonn iinntteerrnnaattiioonnaallee ddee 11997744 ppoouurr llaa ssaauuvveeggaarrddee ddee llaa vviiee hhuummaaiinnee eenn mmeerr,, tteellllee
qquuee mmooddiiffiiééee..
22.. RRèèggllee ddééssiiggnnee uunnee rrèèggllee ddee llaa CCoonnvveennttiioonn..
33.. CChhaappiittrree ddééssiiggnnee uunn cchhaappiittrree ddee llaa CCoonnvveennttiioonn..
44.. PPllaann ddee ssûûrreettéé dduu nnaavviirree ddééssiiggnnee uunn ppllaann ééttaabbllii eenn vvuuee ddee ggaarraannttiirr ll''aapppplliiccaattiioonn ddeess mmeessuurreess nnéécceessssaaiirreess àà
bboorrdd dduu nnaavviirree ppoouurr pprroottééggeerr lleess ppeerrssoonnnneess àà bboorrdd,, llaa ccaarrggaaiissoonn,, lleess eennggiinnss ddee ttrraannssppoorrtt,, lleess pprroovviissiioonnss ddee
bboorrdd oouu llee nnaavviirree ccoonnttrree lleess rriissqquueess dd''uunn iinncciiddeenntt ddee ssûûrreettéé..
55.. PPllaann ddee ssûûrreettéé ddee ll''iinnssttaallllaattiioonn ppoorrttuuaaiirree ddééssiiggnnee uunn ppllaann ééttaabbllii eenn vvuuee ddee ggaarraannttiirr ll''aapppplliiccaattiioonn ddeess mmeessuurreess
nnéécceessssaaiirreess ppoouurr pprroottééggeerr ll''iinnssttaallllaattiioonn ppoorrttuuaaiirree eett lleess nnaavviirreess,, lleess ppeerrssoonnnneess,, llaa ccaarrggaaiissoonn,, lleess eennggiinnss ddee
ttrraannssppoorrtt eett lleess pprroovviissiioonnss ddee bboorrdd àà ll''iinnttéérriieeuurr ddee ll''iinnssttaallllaattiioonn ppoorrttuuaaiirree ccoonnttrree lleess rriissqquueess dd''uunn iinncciiddeenntt ddee
ssûûrreettéé..
66.. AAggeenntt ddee ssûûrreettéé dduu nnaavviirree ddééssiiggnnee llaa ppeerrssoonnnnee àà bboorrdd dduu nnaavviirree,, rreessppoonnssaabbllee ddeevvaanntt llee ccaappiittaaiinnee,, ddééssiiggnnééee
ppaarr llaa ccoommppaaggnniiee ccoommmmee rreessppoonnssaabbllee ddee llaa ssûûrreettéé dduu nnaavviirree,, yy ccoommpprriiss ddee ll''eexxééccuuttiioonn eett dduu mmaaiinnttiieenn dduu ppllaann
ddee ssûûrreettéé dduu nnaavviirree eett ddee llaa lliiaaiissoonn aavveecc ll''aaggeenntt ddee ssûûrreettéé ddee llaa ccoommppaaggnniiee eett lleess aaggeennttss ddee ssûûrreettéé ddee
ll''iinnssttaallllaattiioonn ppoorrttuuaaiirree..
77.. AAggeenntt ddee ssûûrreettéé ddee llaa ccoommppaaggnniiee ddééssiiggnnee llaa ppeerrssoonnnnee ddééssiiggnnééee ppaarr llaa ccoommppaaggnniiee ppoouurr ggaarraannttiirr qquu''uunnee
éévvaalluuaattiioonn ddee llaa ssûûrreettéé dduu nnaavviirree eesstt eeffffeeccttuuééee,, qquu''uunn ppllaann ddee ssûûrreettéé dduu nnaavviirree eesstt ééttaabbllii,, eesstt ssoouummiiss ppoouurr
aapppprroobbaattiioonn eett eesstt eennssuuiittee aapppplliiqquuéé eett tteennuu àà jjoouurr,, eett ppoouurr aassssuurreerr llaa lliiaaiissoonn aavveecc ll''aaggeenntt ddee ssûûrreettéé ddee
ll''iinnssttaallllaattiioonn ppoorrttuuaaiirree eett ll''aaggeenntt ddee ssûûrreettéé dduu nnaavviirree..
88.. AAggeenntt ddee ssûûrreettéé ddee ll''iinnssttaallllaattiioonn ppoorrttuuaaiirree ddééssiiggnnee llaa ppeerrssoonnnnee ddééssiiggnnééee ccoommmmee ééttaanntt rreessppoonnssaabbllee ddee
ll''ééttaabblliisssseemmeenntt,, ddee ll''eexxééccuuttiioonn,, ddee llaa rréévviissiioonn eett dduu mmaaiinnttiieenn dduu ppllaann ddee ssûûrreettéé ddee ll''iinnssttaallllaattiioonn ppoorrttuuaaiirree aaiinnssii
qquuee ddee llaa lliiaaiissoonn aavveecc lleess aaggeennttss ddee ssûûrreettéé dduu nnaavviirree eett lleess aaggeennttss ddee ssûûrreettéé ddee llaa ccoommppaaggnniiee..
99.. NNiivveeaauu ddee ssûûrreettéé 11 ddééssiiggnnee llee nniivveeaauu aauuqquueell ddeess mmeessuurreess ddee ssûûrreettéé mmiinniimmaalleess aapppprroopprriiééeess ddooiivveenntt êêttrree
mmaaiinntteennuueess eenn ppeerrmmaanneennccee..
1100.. NNiivveeaauu ddee ssûûrreettéé 22 ddééssiiggnnee llee nniivveeaauu aauuqquueell ddeess mmeessuurreess ddee ssûûrreettéé aaddddiittiioonnnneelllleess aapppprroopprriiééeess ddooiivveenntt
êêttrree mmaaiinntteennuueess ppeennddaanntt uunnee ppéérriiooddee ddéétteerrmmiinnééee eenn rraaiissoonn dd''uunn rriissqquuee aaccccrruu dd''iinncciiddeenntt ddee ssûûrreettéé..
1111.. NNiivveeaauu ddee ssûûrreettéé 33 ddééssiiggnnee llee nniivveeaauu aauuqquueell ddee nnoouuvveelllleess mmeessuurreess ddee ssûûrreettéé ssppéécciiaalleess ddooiivveenntt êêttrree
mmaaiinntteennuueess ppeennddaanntt uunnee ppéérriiooddee lliimmiittééee lloorrssqquu''uunn iinncciiddeenntt ddee ssûûrreettéé eesstt pprroobbaabbllee oouu iimmmmiinneenntt,, bbiieenn qquu''iill
ppuuiissssee nnee ppaass êêttrree ppoossssiibbllee dd''iiddeennttiiffiieerr llaa cciibbllee pprréécciissee..
22..22.. LLee tteerrmmee «« nnaavviirree »»,, lloorrssqquu''iill eesstt eemmppllooyyéé ddaannss llee pprréésseenntt CCooddee,, ccoommpprreenndd lleess uunniittééss mmoobbiilleess ddee ffoorraaggee aauu llaarrggee
eett lleess eennggiinnss àà ggrraannddee vviitteessssee,, tteellss qquuee ddééffiinniiss àà llaa rrèèggllee XXII--22//11..
22..33.. LL''eexxpprreessssiioonn «« GGoouuvveerrnneemmeenntt ccoonnttrraaccttaanntt »» uuttiilliissééee ddaannss uunn ccoonntteexxttee eenn rraappppoorrtt aavveecc uunnee iinnssttaallllaattiioonn
ppoorrttuuaaiirree,, lloorrssqquu''eellllee ffiigguurree ddaannss lleess sseeccttiioonnss 1144 àà 1188,, ccoonnssttiittuuee aauussssii uunnee rrééfféérreennccee àà ll''aauuttoorriittéé ddééssiiggnnééee..
22..44.. LLeess tteerrmmeess eett eexxpprreessssiioonnss ppoouurr lleessqquueellss aauuccuunnee ddééffiinniittiioonn nn''eesstt ddoonnnnééee ddaannss llaa pprréésseennttee ppaarrttiiee oonntt llee sseennss qquuii
lleeuurr eesstt ddoonnnnéé aauuxx cchhaappiittrreess IIeerr eett XXII--22 ddee llaa CCoonnvveennttiioonn..
33.. AApppplliiccaattiioonn
33..11.. LLee pprréésseenntt CCooddee ss''aapppplliiqquuee ::
11.. aauuxx ttyyppeess ddee nnaavviirreess ssuuiivvaannttss qquuii eeffffeeccttuueenntt ddeess vvooyyaaggeess iinntteerrnnaattiioonnaauuxx ::
11.. nnaavviirreess àà ppaassssaaggeerrss,, yy ccoommpprriiss lleess eennggiinnss àà ggrraannddee vviitteessssee àà ppaassssaaggeerrss ;;
22.. nnaavviirreess ddee cchhaarrggee,, yy ccoommpprriiss lleess eennggiinnss àà ggrraannddee vviitteessssee àà ccaarrggaaiissoonnss,, dd''uunnee jjaauuggee bbrruuttee ééggaallee oouu
ssuuppéérriieeuurree àà 550000 ;; eett
33.. uunniittééss mmoobbiilleess ddee ffoorraaggee aauu llaarrggee ;; eett
93
22.. aauuxx iinnssttaallllaattiioonnss ppoorrttuuaaiirreess ffoouurrnniissssaanntt ddeess sseerrvviicceess àà ddee tteellss nnaavviirreess qquuii eeffffeeccttuueenntt ddeess vvooyyaaggeess
iinntteerrnnaattiioonnaauuxx..
33..22.. NNoonnoobbssttaanntt lleess ddiissppoossiittiioonnss ddee llaa sseeccttiioonn 33..11..22,, lleess GGoouuvveerrnneemmeennttss ccoonnttrraaccttaannttss ddooiivveenntt ddéécciiddeerr ddee llaa ppoorrttééee
ddee ll''aapppplliiccaattiioonn ddee llaa pprréésseennttee ppaarrttiiee dduu CCooddee aauuxx iinnssttaallllaattiioonnss ppoorrttuuaaiirreess ssiittuuééeess ssuurr lleeuurr tteerrrriittooiirree qquuii,, bbiieenn
qquu''eelllleess ssooiieenntt pprriinncciippaalleemmeenntt uuttiilliissééeess ppaarr ddeess nnaavviirreess qquuii nn''eeffffeeccttuueenntt ppaass ddee vvooyyaaggeess iinntteerrnnaattiioonnaauuxx,, ddooiivveenntt
ppaarrffooiiss ffoouurrnniirr ddeess sseerrvviicceess àà ddeess nnaavviirreess aarrrriivvaanntt dd''uunn vvooyyaaggee iinntteerrnnaattiioonnaall oouu ppaarrttaanntt ppoouurr uunn tteell vvooyyaaggee..
33..22..11.. LLeess GGoouuvveerrnneemmeennttss ccoonnttrraaccttaannttss ddooiivveenntt ffoonnddeerr lleeuurr ddéécciissiioonn,, pprriissee eenn vveerrttuu ddee llaa sseeccttiioonn 33..22,, ssuurr uunnee
éévvaalluuaattiioonn ddee llaa ssûûrreettéé ddee ll''iinnssttaallllaattiioonn ppoorrttuuaaiirree eeffffeeccttuuééee ccoonnffoorrmméémmeenntt àà llaa pprréésseennttee ppaarrttiiee dduu CCooddee..
33..22..22.. TToouuttee ddéécciissiioonn pprriissee ppaarr uunn GGoouuvveerrnneemmeenntt ccoonnttrraaccttaanntt eenn vveerrttuu ddee llaa sseeccttiioonn 33..22 nnee ddooiitt ppaass
ccoommpprroommeettttrree llee nniivveeaauu ddee ssûûrreettéé àà aatttteeiinnddrree eenn vveerrttuu dduu cchhaappiittrree XXII--22 oouu ddee llaa pprréésseennttee ppaarrttiiee dduu CCooddee..
33..33.. LLee pprréésseenntt CCooddee nnee ss''aapppplliiqquuee ppaass nnii aauuxx nnaavviirreess ddee gguueerrrree oouu nnaavviirreess ddee gguueerrrree aauuxxiilliiaaiirreess nnii aauuxx aauuttrreess
nnaavviirreess aappppaarrtteennaanntt àà uunn GGoouuvveerrnneemmeenntt ccoonnttrraaccttaanntt oouu eexxppllooiittééss ppaarr lluuii eett aaffffeeccttééss eexxcclluussiivveemmeenntt àà uunn sseerrvviiccee
ppuubblliicc nnoonn ccoommmmeerrcciiaall..
33..44.. LLeess sseeccttiioonnss 55 àà 1133 eett 1199 ddee llaa pprréésseennttee ppaarrttiiee ss''aapppplliiqquueenntt aauuxx ccoommppaaggnniieess eett aauuxx nnaavviirreess ddee llaa mmaanniièèrree
ssppéécciiffiiééee àà llaa rrèèggllee XXII--22//44..
33..55.. LLeess sseeccttiioonnss 55 eett 1144 àà 1188 ddee llaa pprréésseennttee ppaarrttiiee ss''aapppplliiqquueenntt aauuxx iinnssttaallllaattiioonnss ppoorrttuuaaiirreess ddee llaa mmaanniièèrree ssppéécciiffiiééee
àà llaa rrèèggllee XXII--22//1100..
33..66.. AAuuccuunnee ddiissppoossiittiioonn dduu pprréésseenntt CCooddee nnee ppoorrttee aatttteeiinnttee aauuxx ddrrooiittss oouu oobblliiggaattiioonnss qquu''oonntt lleess EEttaattss eenn vveerrttuu dduu
ddrrooiitt iinntteerrnnaattiioonnaall..
44.. RReessppoonnssaabbiilliittééss ddeess GGoouuvveerrnneemmeennttss ccoonnttrraaccttaannttss
44..11.. SSoouuss rréésseerrvvee ddeess ddiissppoossiittiioonnss ddeess rrèègglleess XXII--22//33 eett XXII--22//77,, lleess GGoouuvveerrnneemmeennttss ccoonnttrraaccttaannttss ddooiivveenntt ééttaabblliirr
ddeess nniivveeaauuxx ddee ssûûrreettéé eett ddoonnnneerr ddeess rreeccoommmmaannddaattiioonnss ssuurr lleess mmeessuurreess ddee pprrootteeccttiioonn ccoonnttrree lleess iinncciiddeennttss ddee
ssûûrreettéé.. DDeess nniivveeaauuxx ddee ssûûrreettéé ssuuppéérriieeuurrss ddéénnootteenntt uunnee pprroobbaabbiilliittéé aaccccrruuee ddee ssuurrvveennaannccee dd''uunn iinncciiddeenntt ddee ssûûrreettéé..
LLeess ffaacctteeuurrss àà pprreennddrree eenn ccoonnssiiddéérraattiioonn ppoouurr ll''ééttaabblliisssseemmeenntt dduu nniivveeaauu ddee ssûûrreettéé aapppprroopprriiéé ccoommpprreennnneenntt
nnoottaammmmeenntt ::
11.. llaa mmeessuurree ddaannss llaaqquueellllee ll''iinnffoorrmmaattiioonn ssuurr llaa mmeennaaccee eesstt ccrrééddiibbllee ;;
22.. llaa mmeessuurree ddaannss llaaqquueellllee ll''iinnffoorrmmaattiioonn ssuurr llaa mmeennaaccee eesstt ccoorrrroobboorrééee ;;
33.. llaa mmeessuurree ddaannss llaaqquueellllee ll''iinnffoorrmmaattiioonn ssuurr llaa mmeennaaccee eesstt ssppéécciiffiiqquuee oouu iimmmmiinneennttee ;; eett
44.. lleess ccoonnssééqquueenncceess ppootteennttiieelllleess ddee ll''iinncciiddeenntt ddee ssûûrreettéé..
44..22.. LLeess GGoouuvveerrnneemmeennttss ccoonnttrraaccttaannttss,, lloorrssqquu''iillss ééttaabblliisssseenntt llee nniivveeaauu ddee ssûûrreettéé 33,, ddooiivveenntt ddiiffffuusseerr,, ssii nnéécceessssaaiirree,,
ddeess ccoonnssiiggnneess aapppprroopprriiééeess eett ffoouurrnniirr ddeess rreennsseeiiggnneemmeennttss lliiééss àà llaa ssûûrreettéé aauuxx nnaavviirreess eett aauuxx iinnssttaallllaattiioonnss ppoorrttuuaaiirreess
ssuusscceeppttiibblleess dd''êêttrree ttoouucchhééss..
44..33.. LLeess GGoouuvveerrnneemmeennttss ccoonnttrraaccttaannttss ppeeuuvveenntt ddéélléégguueerr àà uunn oorrggaanniissmmee ddee ssûûrreettéé rreeccoonnnnuu cceerrttaaiinneess ddeess ttââcchheess
lliiééeess àà llaa ssûûrreettéé qquuii lleeuurr iinnccoommbbeenntt eenn vveerrttuu dduu cchhaappiittrree XXII--22 eett ddee llaa pprréésseennttee ppaarrttiiee dduu CCooddee,, àà ll''eexxcceeppttiioonn ddeess
ttââcchheess ssuuiivvaanntteess ::
11.. ééttaabblliirr llee nniivveeaauu ddee ssûûrreettéé aapppplliiccaabbllee ;;
22.. aapppprroouuvveerr uunnee éévvaalluuaattiioonn ddee ssûûrreettéé dd''uunnee iinnssttaallllaattiioonn ppoorrttuuaaiirree eett ttoouutt aammeennddeemmeenntt uullttéérriieeuurr àà uunnee
éévvaalluuaattiioonn aapppprroouuvvééee ;;
33.. iiddeennttiiffiieerr lleess iinnssttaallllaattiioonnss ppoorrttuuaaiirreess qquuii sseerroonntt aappppeellééeess àà ddééssiiggnneerr uunn aaggeenntt ddee ssûûrreettéé ddee ll''iinnssttaallllaattiioonn
ppoorrttuuaaiirree ;;
44.. aapppprroouuvveerr uunn ppllaann ddee ssûûrreettéé dd''uunnee iinnssttaallllaattiioonn ppoorrttuuaaiirree eett ttoouutt aammeennddeemmeenntt uullttéérriieeuurr àà uunn ppllaann aapppprroouuvvéé ;;
55.. eexxeerrcceerr ddeess mmeessuurreess lliiééeess aauu ccoonnttrrôôllee eett aauu rreessppeecctt ddeess ddiissppoossiittiioonnss eenn aapppplliiccaattiioonn ddee llaa rrèèggllee XXII--22//99 ;; eett
66.. ééttaabblliirr lleess pprreessccrriippttiioonnss aapppplliiccaabblleess àà uunnee ddééccllaarraattiioonn ddee ssûûrreettéé..
94
44..44.. LLeess GGoouuvveerrnneemmeennttss ccoonnttrraaccttaannttss ddooiivveenntt,, ddaannss llaa mmeessuurree ooùù iillss llee jjuuggeenntt aapppprroopprriiéé,, mmeettttrree àà ll''éépprreeuuvvee
lleess ppllaannss ddee ssûûrreettéé dduu nnaavviirree oouu ddee ll''iinnssttaallllaattiioonn ppoorrttuuaaiirree qquu''iillss oonntt aapppprroouuvvééss oouu,, ddaannss llee ccaass ddeess nnaavviirreess,, lleess
ppllaannss qquuii oonntt ééttéé aapppprroouuvvééss eenn lleeuurr nnoomm,, oouu lleess aammeennddeemmeennttss àà cceess ppllaannss,, ppoouurr vvéérriiffiieerr lleeuurr eeffffiiccaacciittéé..
55.. DDééccllaarraattiioonn ddee ssûûrreettéé
55..11.. LLeess GGoouuvveerrnneemmeennttss ccoonnttrraaccttaannttss ddooiivveenntt ddéétteerrmmiinneerr qquuaanndd uunnee ddééccllaarraattiioonn ddee ssûûrreettéé eesstt rreeqquuiissee,, eenn éévvaalluuaanntt
llee rriissqquuee qquu''uunnee iinntteerrffaaccee nnaavviirree//ppoorrtt oouu uunnee aaccttiivviittéé ddee nnaavviirree àà nnaavviirree pprréésseennttee ppoouurr lleess ppeerrssoonnnneess,, lleess bbiieennss oouu
ll''eennvviirroonnnneemmeenntt..
55..22.. UUnn nnaavviirree ppeeuutt ddeemmaannddeerr qquu''uunnee ddééccllaarraattiioonn ddee ssûûrreettéé ssooiitt rreemmpplliiee lloorrssqquuee ::
11.. llee nnaavviirree eesstt eexxppllooiittéé àà uunn nniivveeaauu ddee ssûûrreettéé ssuuppéérriieeuurr àà cceelluuii ddee ll''iinnssttaallllaattiioonn ppoorrttuuaaiirree oouu dd''uunn aauuttrree nnaavviirree
aavveecc lleeqquueell iill yy aa iinntteerrffaaccee ;;
22.. iill eexxiissttee uunn aaccccoorrdd eennttrree lleess GGoouuvveerrnneemmeennttss ccoonnttrraaccttaannttss aauu ssuujjeett dd''uunnee ddééccllaarraattiioonn ddee ssûûrreettéé vviissaanntt
cceerrttaaiinnss vvooyyaaggeess iinntteerrnnaattiioonnaauuxx oouu nnaavviirreess ssppéécciiffiiqquueess eeffffeeccttuuaanntt ddee tteellss vvooyyaaggeess ;;
33.. iill yy aa eeuu uunnee mmeennaaccee ppoouurr llaa ssûûrreettéé oouu uunn iinncciiddeenntt ddee ssûûrreettéé mmeettttaanntt eenn ccaauussee llee nnaavviirree oouu ll''iinnssttaallllaattiioonn
ppoorrttuuaaiirree,, sseelloonn llee ccaass
44.. llee nnaavviirree ssee ttrroouuvvee ddaannss uunn ppoorrtt qquuii nn''eesstt ppaass tteennuu dd''aavvooiirr oouu ddee mmeettttrree eenn ooeeuuvvrree uunn ppllaann ddee ssûûrreettéé ddee
ll''iinnssttaallllaattiioonn ppoorrttuuaaiirree aapppprroouuvvéé ;; oouu
55.. llee nnaavviirree eexxeerrccee ddeess aaccttiivviittééss ddee nnaavviirree àà nnaavviirree aavveecc uunn aauuttrree nnaavviirree qquuii nn''eesstt ppaass tteennuu dd''aavvooiirr eett ddee
mmeettttrree eenn ooeeuuvvrree uunn ppllaann ddee ssûûrreettéé dduu nnaavviirree aapppprroouuvvéé..
55..33.. LL''iinnssttaallllaattiioonn ppoorrttuuaaiirree oouu llee oouu lleess nnaavviirreess,, sseelloonn llee ccaass,, ddooiivveenntt aaccccuusseerr rréécceeppttiioonn ddeess ddeemmaannddeess ddee
ddééccllaarraattiioonn ddee ssûûrreettéé ppeerrttiinneenntteess ffaaiitteess eenn vveerrttuu ddee llaa pprréésseennttee sseeccttiioonn..
55..44.. LLaa ddééccllaarraattiioonn ddee ssûûrreettéé ddooiitt êêttrree rreemmpplliiee ppaarr ::
11.. llee ccaappiittaaiinnee oouu ll''aaggeenntt ddee ssûûrreettéé dduu nnaavviirree ppoouurr llee ccoommppttee dduu oouu ddeess nnaavviirree((ss)) ;; eett,, ss''iill yy aa lliieeuu,,
22.. ll''aaggeenntt ddee ssûûrreettéé ddee ll''iinnssttaallllaattiioonn ppoorrttuuaaiirree oouu,, ssii llee GGoouuvveerrnneemmeenntt ccoonnttrraaccttaanntt eenn ddéécciiddee aauuttrreemmeenntt,, uunnee
aauuttrree eennttiittéé rreessppoonnssaabbllee ddee llaa ssûûrreettéé àà tteerrrree,, ppoouurr llee ccoommppttee ddee ll''iinnssttaallllaattiioonn ppoorrttuuaaiirree..
55..55.. LLaa ddééccllaarraattiioonn ddee ssûûrreettéé ddooiitt iinnddiiqquueerr lleess mmeessuurreess ddee ssûûrreettéé rreeqquuiisseess qquuii ppoouurrrraaiieenntt êêttrree ppaarrttaaggééeess eennttrree uunnee
iinnssttaallllaattiioonn ppoorrttuuaaiirree eett uunn nnaavviirree oouu eennttrree ddeess nnaavviirreess,, aaiinnssii qquuee llaa rreessppoonnssaabbiilliittéé ddee cchhaaccuunn..
55..66.. LLeess GGoouuvveerrnneemmeennttss ccoonnttrraaccttaannttss ddooiivveenntt ssppéécciiffiieerr,, ccoommppttee tteennuu ddeess ddiissppoossiittiioonnss ddee llaa rrèèggllee XXII--22//99..22..33,, llaa
dduurrééee mmiinniimmaallee ppeennddaanntt llaaqquueellllee lleess ddééccllaarraattiioonnss ddee ssûûrreettéé ddooiivveenntt êêttrree ccoonnsseerrvvééeess ppaarr lleess iinnssttaallllaattiioonnss ppoorrttuuaaiirreess
ssiittuuééeess ssuurr lleeuurr tteerrrriittooiirree..
55..77.. LLeess AAddmmiinniissttrraattiioonnss ddooiivveenntt ssppéécciiffiieerr,, ccoommppttee tteennuu ddeess ddiissppoossiittiioonnss ddee llaa rrèèggllee XXII-- 22//99..22..33,, llaa dduurrééee mmiinniimmaallee
ppeennddaanntt llaaqquueellllee lleess ddééccllaarraattiioonnss ddee ssûûrreettéé ddooiivveenntt êêttrree ccoonnsseerrvvééeess ppaarr lleess nnaavviirreess aauuttoorriissééss àà bbaattttrree lleeuurr ppaavviilllloonn..
66.. OObblliiggaattiioonnss ddee llaa ccoommppaaggnniiee
66..11.. LLaa ccoommppaaggnniiee ddooiitt vveeiilllleerr àà ccee qquuee llee ppllaann ddee ssûûrreettéé dduu nnaavviirree ccoonnttiieennnnee uunn éénnoonnccéé ccllaaiirr mmeettttaanntt ll''aacccceenntt ssuurr
ll''aauuttoorriittéé dduu ccaappiittaaiinnee.. LLaa ccoommppaaggnniiee ddooiitt ssppéécciiffiieerr,, ddaannss llee ppllaann ddee ssûûrreettéé dduu nnaavviirree,, qquuee llee ccaappiittaaiinnee aa llee ppoouuvvooiirr eett
llaa rreessppoonnssaabbiilliittéé aabbssoolluuss ddee pprreennddrree ddeess ddéécciissiioonnss ccoonncceerrnnaanntt llaa ssééccuurriittéé eett llaa ssûûrreettéé dduu nnaavviirree eett ddee ssoolllliicciitteerr
ll''aassssiissttaannccee ddee llaa ccoommppaaggnniiee oouu ddee ttoouutt GGoouuvveerrnneemmeenntt ccoonnttrraaccttaanntt,, sseelloonn qquuee ddee bbeessooiinn..
66..22.. LLaa ccoommppaaggnniiee ddooiitt vveeiilllleerr àà ccee qquuee ll''aaggeenntt ddee ssûûrreettéé ddee llaa ccoommppaaggnniiee,, llee ccaappiittaaiinnee eett ll''aaggeenntt ddee ssûûrreettéé dduu nnaavviirree
bbéénnééffiicciieenntt ddee ll''aappppuuii nnéécceessssaaiirree ppoouurr ss''aaccqquuiitttteerr ddee lleeuurrss ttââcchheess eett ddee lleeuurrss rreessppoonnssaabbiilliittééss ccoonnffoorrmméémmeenntt aauu
cchhaappiittrree XXII--22 eett àà llaa pprréésseennttee ppaarrttiiee dduu CCooddee..
77.. SSûûrreettéé dduu nnaavviirree
77..11.. UUnn nnaavviirree eesstt tteennuu ddee pprreennddrree ddeess mmeessuurreess ccoorrrreessppoonnddaanntt aauuxx nniivveeaauuxx ddee ssûûrreettéé ééttaabblliiss ppaarr lleess GGoouuvveerrnneemmeennttss
ccoonnttrraaccttaannttss,, ccoommmmee iill eesstt iinnddiiqquuéé ccii--ddeessssoouuss..
95
77..22.. AAuu nniivveeaauu ddee ssûûrreettéé 11,, lleess aaccttiivviittééss ssuuiivvaanntteess ddooiivveenntt êêttrree eexxééccuuttééeess,, ppaarr llee bbiiaaiiss ddee mmeessuurreess aapppprroopprriiééeess,, àà
bboorrdd ddee ttoouuss lleess nnaavviirreess,, ccoommppttee tteennuu ddeess rreeccoommmmaannddaattiioonnss éénnoonnccééeess ddaannss llaa ppaarrttiiee BB dduu pprréésseenntt CCooddee,, eenn vvuuee
dd''iiddeennttiiffiieerr eett ddee pprreennddrree ddeess mmeessuurreess ddee ssaauuvveeggaarrddee ccoonnttrree lleess iinncciiddeennttss ddee ssûûrreettéé ::
11.. vveeiilllleerr àà ll''eexxééccuuttiioonn ddee ttoouutteess lleess ttââcchheess lliiééeess àà llaa ssûûrreettéé dduu nnaavviirree ;;
22.. ccoonnttrrôôlleerr ll''aaccccèèss aauu nnaavviirree ;;
33.. ccoonnttrrôôlleerr ll''eemmbbaarrqquueemmeenntt ddeess ppeerrssoonnnneess eett ddee lleeuurrss eeffffeettss ;;
44.. ssuurrvveeiilllleerr lleess zzoonneess dd''aaccccèèss rreessttrreeiinntt ppoouurr ss''aassssuurreerr qquuee sseeuulleess lleess ppeerrssoonnnneess aauuttoorriissééeess yy oonntt aaccccèèss ;;
55.. ssuurrvveeiilllleerr lleess zzoonneess ddee ppoonntt eett lleess zzoonneess aauu vvooiissiinnaaggee dduu nnaavviirree ;;
66.. ssuuppeerrvviisseerr llaa mmaannuutteennttiioonn ddee llaa ccaarrggaaiissoonn eett ddeess pprroovviissiioonnss ddee bboorrdd ;; eett
77.. vveeiilllleerr àà ccee qquuee llee ssyyssttèèmmee ddee ccoommmmuunniiccaattiioonn ddee ssûûrreettéé ssooiitt rraappiiddeemmeenntt ddiissppoonniibbllee..
77..33.. AAuu nniivveeaauu ddee ssûûrreettéé 22,, lleess mmeessuurreess ddee pprrootteeccttiioonn aaddddiittiioonnnneelllleess,, ssppéécciiffiiééeess ddaannss llee ppllaann ddee ssûûrreettéé dduu nnaavviirree,,
ddooiivveenntt êêttrree mmiisseess eenn ooeeuuvvrree ppoouurr cchhaaccuunnee ddeess aaccttiivviittééss ddééccrriitteess ddaannss llaa sseeccttiioonn 77..22,, ccoommppttee tteennuu ddeess
rreeccoommmmaannddaattiioonnss éénnoonnccééeess ddaannss llaa ppaarrttiiee BB dduu pprréésseenntt CCooddee..
77..44.. AAuu nniivveeaauu ddee ssûûrreettéé 33,, ddeess mmeessuurreess ddee pprrootteeccttiioonn ssppéécciiaalleess ssuupppplléémmeennttaaiirreess,, ssppéécciiffiiééeess ddaannss llee ppllaann ddee ssûûrreettéé
dduu nnaavviirree,, ddooiivveenntt êêttrree mmiisseess eenn ooeeuuvvrree ppoouurr cchhaaccuunnee ddeess aaccttiivviittééss ddééccrriitteess ddaannss llaa sseeccttiioonn 77..22,, ccoommppttee tteennuu ddeess
rreeccoommmmaannddaattiioonnss éénnoonnccééeess ddaannss llaa ppaarrttiiee BB dduu pprréésseenntt CCooddee..
77..55.. CChhaaqquuee ffooiiss qquuee ll''AAddmmiinniissttrraattiioonn ééttaabblliitt uunn nniivveeaauu ddee ssûûrreettéé 22 oouu uunn nniivveeaauu ddee ssûûrreettéé 33,, llee nnaavviirree ddooiitt aaccccuusseerr
rréécceeppttiioonn ddeess ccoonnssiiggnneess ccoonncceerrnnaanntt llee cchhaannggeemmeenntt ddee nniivveeaauu ddee ssûûrreettéé..
77..66.. AAvvaanntt dd''eennttrreerr ddaannss uunn ppoorrtt oouu qquuaanndd iill ssee ttrroouuvvee ddaannss uunn ppoorrtt ssiittuuéé ssuurr llee tteerrrriittooiirree dd''uunn GGoouuvveerrnneemmeenntt
ccoonnttrraaccttaanntt qquuii aa ééttaabbllii uunn nniivveeaauu ddee ssûûrreettéé 22 oouu uunn nniivveeaauu ddee ssûûrreettéé 33,, llee nnaavviirree ddooiitt aaccccuusseerr rréécceeppttiioonn ddee cceettttee
ccoonnssiiggnnee eett ccoonnffiirrmmeerr àà ll''aaggeenntt ddee ssûûrreettéé ddee ll''iinnssttaallllaattiioonn ppoorrttuuaaiirree qquu''iill aa ccoommmmeennccéé àà mmeettttrree eenn ooeeuuvvrree lleess
mmeessuurreess eett pprrooccéédduurreess aapppprroopprriiééeess ddééccrriitteess ddaannss llee ppllaann ddee ssûûrreettéé dduu nnaavviirree eett ddaannss llee ccaass dduu nniivveeaauu ddee ssûûrreettéé 33,,
ddaannss lleess ccoonnssiiggnneess ddiiffffuussééeess ppaarr llee GGoouuvveerrnneemmeenntt ccoonnttrraaccttaanntt qquuii aa ééttaabbllii llee nniivveeaauu ddee ssûûrreettéé 33.. LLee nnaavviirree ddooiitt
ssiiggnnaalleerr lleess ddiiffffiiccuullttééss éévveennttuueelllleess qquuee ppoossee lleeuurr mmiissee eenn ooeeuuvvrree.. DDaannss ccee ccaass,, ll''aaggeenntt ddee ssûûrreettéé ddee ll''iinnssttaallllaattiioonn
ppoorrttuuaaiirree eett ll''aaggeenntt ddee ssûûrreettéé dduu nnaavviirree ddooiivveenntt rreesstteerr eenn lliiaaiissoonn eett ccoooorrddoonnnneerr lleess mmeessuurreess aapppprroopprriiééeess..
77..77.. SSii uunn nnaavviirree eesstt tteennuu ppaarr ll''AAddmmiinniissttrraattiioonn dd''ééttaabblliirr,, oouu aa ddééjjàà ééttaabbllii,, uunn nniivveeaauu ddee ssûûrreettéé ssuuppéérriieeuurr àà cceelluuii qquuii aa
ééttéé ééttaabbllii ppoouurr llee ppoorrtt ddaannss lleeqquueell iill aa ll''iinntteennttiioonn dd''eennttrreerr oouu ddaannss lleeqquueell iill ssee ttrroouuvvee ddééjjàà,, ccee nnaavviirree ddooiitt eenn
iinnffoorrmmeerr,, ssaannss ttaarrddeerr,, ll''aauuttoorriittéé ccoommppéétteennttee dduu GGoouuvveerrnneemmeenntt ccoonnttrraaccttaanntt ssuurr llee tteerrrriittooiirree dduuqquueell ll''iinnssttaallllaattiioonn
ppoorrttuuaaiirree eesstt ssiittuuééee eett ll''aaggeenntt ddee ssûûrreettéé ddee ll''iinnssttaallllaattiioonn ppoorrttuuaaiirree..
77..77..11.. DDaannss ccee ccaass,, ll''aaggeenntt ddee ssûûrreettéé dduu nnaavviirree ddooiitt rreesstteerr eenn lliiaaiissoonn aavveecc ll''aaggeenntt ddee ssûûrreettéé ddee ll''iinnssttaallllaattiioonn
ppoorrttuuaaiirree eett ccoooorrddoonnnneerr lleess mmeessuurreess aapppprroopprriiééeess,, ssii nnéécceessssaaiirree..
77..88.. UUnnee AAddmmiinniissttrraattiioonn qquuii ddeemmaannddee aauuxx nnaavviirreess aauuttoorriissééss àà bbaattttrree ssoonn ppaavviilllloonn dd''ééttaabblliirr uunn nniivveeaauu ddee ssûûrreettéé 22 oouu
33 ddaannss uunn ppoorrtt dd''uunn aauuttrree GGoouuvveerrnneemmeenntt ccoonnttrraaccttaanntt ddooiitt eenn iinnffoorrmmeerr ccee GGoouuvveerrnneemmeenntt ccoonnttrraaccttaanntt ssaannss ttaarrddeerr..
77..99.. LLoorrssqquuee lleess GGoouuvveerrnneemmeennttss ccoonnttrraaccttaannttss ééttaabblliisssseenntt ddeess nniivveeaauuxx ddee ssûûrreettéé eett vveeiilllleenntt àà ccee qquuee ddeess
rreennsseeiiggnneemmeennttss ssuurr llee nniivveeaauu ddee ssûûrreettéé ssooiieenntt ffoouurrnniiss aauuxx nnaavviirreess qquuii ssoonntt eexxppllooiittééss ddaannss lleeuurr mmeerr tteerrrriittoorriiaallee oouu
qquuii oonntt ffaaiitt ppaarrtt ddee lleeuurr iinntteennttiioonn dd''eennttrreerr ddaannss lleeuurr mmeerr tteerrrriittoorriiaallee,, cceess nnaavviirreess ddooiivveenntt êêttrree iinnvviittééss àà rreesstteerr
vviiggiillaannttss eett àà ccoommmmuunniiqquueerr iimmmmééddiiaatteemmeenntt àà lleeuurr AAddmmiinniissttrraattiioonn eett àà ttoouuss lleess EEttaattss ccôôttiieerrss vvooiissiinnss ttoouuss
rreennsseeiiggnneemmeennttss ppoorrttééss àà lleeuurr aatttteennttiioonn qquuii rriissqquueerraaiieenntt ddee ccoommpprroommeettttrree llaa ssûûrreettéé mmaarriittiimmee ddaannss llaa zzoonnee..
77..99..11.. LLoorrssqquu''iill iinnffoorrmmee cceess nnaavviirreess dduu nniivveeaauu ddee ssûûrreettéé aapppplliiccaabbllee,, uunn GGoouuvveerrnneemmeenntt ccoonnttrraaccttaanntt ddooiitt,, ccoommppttee
tteennuu ddeess rreeccoommmmaannddaattiioonnss éénnoonnccééeess ddaannss llaa ppaarrttiiee BB dduu pprréésseenntt CCooddee,, iinnffoorrmmeerr ééggaalleemmeenntt cceess nnaavviirreess ddee
ttoouuttee mmeessuurree ddee ssûûrreettéé qquu''iillss ddeevvrraaiieenntt pprreennddrree eett,, llee ccaass éécchhééaanntt,, ddeess mmeessuurreess qquuii oonntt ééttéé pprriisseess ppaarr llee
GGoouuvveerrnneemmeenntt ccoonnttrraaccttaanntt ppoouurr ffoouurrnniirr uunnee pprrootteeccttiioonn ccoonnttrree llaa mmeennaaccee..
88.. EEvvaalluuaattiioonn ddee llaa ssûûrreettéé dduu nnaavviirree
96
88..11.. LL''éévvaalluuaattiioonn ddee llaa ssûûrreettéé dduu nnaavviirree eesstt uunn éélléémmeenntt eesssseennttiieell qquuii ffaaiitt ppaarrttiiee iinnttééggrraannttee dduu pprroocceessssuuss
dd''ééttaabblliisssseemmeenntt eett dd''aaccttuuaalliissaattiioonn dduu ppllaann ddee ssûûrreettéé dduu nnaavviirree..
88..22.. LL''aaggeenntt ddee ssûûrreettéé ddee llaa ccoommppaaggnniiee ddooiitt vveeiilllleerr àà ccee qquuee ll''éévvaalluuaattiioonn ddee llaa ssûûrreettéé dduu nnaavviirree ssooiitt eeffffeeccttuuééee ppaarr
ddeess ppeerrssoonnnneess aayyaanntt lleess qquuaalliiffiiccaattiioonnss vvoouulluueess ppoouurr pprrooccééddeerr àà uunnee eessttiimmaattiioonn ddee llaa ssûûrreettéé dd''uunn nnaavviirree,,
ccoonnffoorrmméémmeenntt àà llaa pprréésseennttee sseeccttiioonn eett ccoommppttee tteennuu ddeess rreeccoommmmaannddaattiioonnss éénnoonnccééeess ddaannss llaa ppaarrttiiee BB dduu pprréésseenntt
CCooddee..
88..33.. SSoouuss rréésseerrvvee ddeess ddiissppoossiittiioonnss ddee llaa sseeccttiioonn 99..22..11,, uunn oorrggaanniissmmee ddee ssûûrreettéé rreeccoonnnnuu ppeeuutt eeffffeeccttuueerr ll''éévvaalluuaattiioonn
ddee ssûûrreettéé dduu nnaavviirree dd''uunn nnaavviirree ppaarrttiiccuulliieerr..
88..44.. LL''éévvaalluuaattiioonn ddee llaa ssûûrreettéé dduu nnaavviirree ddooiitt ccoommpprreennddrree uunnee ééttuuddee ddee ssûûrreettéé ssuurr ppllaaccee eett,, aauu mmooiinnss,, lleess éélléémmeennttss
ssuuiivvaannttss ::
11.. iiddeennttiiffiiccaattiioonn ddeess mmeessuurreess,, ddeess pprrooccéédduurreess eett ddeess ooppéérraattiioonnss ddee ssûûrreettéé eexxiissttaanntteess ;;
22.. iiddeennttiiffiiccaattiioonn eett éévvaalluuaattiioonn ddeess ooppéérraattiioonnss eesssseennttiieelllleess ddee bboorrdd qquu''iill eesstt iimmppoorrttaanntt ddee pprroottééggeerr ;;
33.. iiddeennttiiffiiccaattiioonn ddeess mmeennaacceess éévveennttuueelllleess ccoonnttrree lleess ooppéérraattiioonnss eesssseennttiieelllleess ddee bboorrdd eett pprroobbaabbiilliittéé ddee
ssuurrvveennaannccee,, aaffiinn dd''ééttaabblliirr ddeess mmeessuurreess ddee ssûûrreettéé eett ddee lleeuurr ddoonnnneerr uunn oorrddrree ddee pprriioorriittéé ;; eett
44.. iiddeennttiiffiiccaattiioonn ddeess ppooiinnttss ffaaiibblleess,, yy ccoommpprriiss lleess ffaacctteeuurrss hhuummaaiinnss,, ddee ll''iinnffrraassttrruuccttuurree,, ddeess ppoolliittiiqquueess eett ddeess
pprrooccéédduurreess..
88..55.. LL''éévvaalluuaattiioonn ddee llaa ssûûrreettéé dduu nnaavviirree ddooiitt êêttrree ééttaayyééee ppaarr ddeess ddooccuummeennttss,, êêttrree eexxaammiinnééee,, aacccceeppttééee eett ccoonnsseerrvvééee
ppaarr llaa ccoommppaaggnniiee..
99.. PPllaann ddee ssûûrreettéé dduu nnaavviirree
99..11.. CChhaaqquuee nnaavviirree ddooiitt aavvooiirr àà bboorrdd uunn ppllaann ddee ssûûrreettéé aapppprroouuvvéé ppaarr ll''AAddmmiinniissttrraattiioonn.. CCee ppllaann ddooiitt pprréévvooiirr ddeess
ddiissppoossiittiioonnss ppoouurr lleess ttrrooiiss nniivveeaauuxx ddee ssûûrreettéé tteellss qquuee ddééffiinniiss ddaannss llaa pprréésseennttee ppaarrttiiee dduu CCooddee..
99..11..11.. SSoouuss rréésseerrvvee ddeess ddiissppoossiittiioonnss ddee llaa sseeccttiioonn 99..22..11,, uunn oorrggaanniissmmee ddee ssûûrreettéé rreeccoonnnnuu ppeeuutt pprrééppaarreerr llee ppllaann
ddee ssûûrreettéé dduu nnaavviirree dd''uunn nnaavviirree ppaarrttiiccuulliieerr..
99..22.. LL'' LL''AAddmmiinniissttrraattiioonn AAddmmiinniissttrraattiioonn ppeeuutt ccoonnffiieerr ll''eexxaammeenn eett ll''aapppprroobbaattiioonn ddeess ppllaannss ddee ssûûrreettéé dduu nnaavviirree,, oouu
ddeess aammeennddeemmeennttss àà uunn ppllaann pprrééccééddeemmmmeenntt aapppprroouuvvéé,, àà ddeess oorrggaanniissmmeess ddee ssûûrreettéé rreeccoonnnnuuss..
99..22..11.. DDaannss ccee ccaass,, ll''oorrggaanniissmmee ddee ssûûrreettéé rreeccoonnnnuu cchhaarrggéé dd''eexxaammiinneerr eett dd''aapppprroouuvveerr uunn ppllaann ddee ssûûrreettéé dduu
nnaavviirree,, oouu ddeess aammeennddeemmeennttss àà ccee ppllaann,, nnee ddooiitt ppaass aavvooiirr ppaarrttiicciippéé àà llaa pprrééppaarraattiioonn ddee ll''éévvaalluuaattiioonn ddee llaa ssûûrreettéé
dduu nnaavviirree nnii àà llaa pprrééppaarraattiioonn dduu ppllaann ddee ssûûrreettéé dduu nnaavviirree,, oouu ddeess aammeennddeemmeennttss àà ccee ppllaann,, ddeevvaanntt ffaaiirree ll''oobbjjeett
ddee ll''eexxaammeenn..
99..33.. TToouutt ppllaann ddee ssûûrreettéé dduu nnaavviirree,, oouu ttoouutt aammeennddeemmeenntt àà uunn ppllaann aapppprroouuvvéé pprrééccééddeemmmmeenntt,, qquuii eesstt ssoouummiiss aauuxx ffiinnss
dd''aapppprroobbaattiioonn ddooiitt êêttrree aaccccoommppaaggnnéé ddee ll''éévvaalluuaattiioonn ddee llaa ssûûrreettéé ssuurr llaa bbaassee ddee llaaqquueellllee iill aa ééttéé mmiiss aauu ppooiinntt..
99..44.. UUnn tteell ppllaann ddooiitt êêttrree ééllaabboorréé ccoommppttee tteennuu ddeess rreeccoommmmaannddaattiioonnss éénnoonnccééeess ddaannss llaa ppaarrttiiee BB dduu pprréésseenntt CCooddee eett
êêttrree rrééddiiggéé ddaannss llaa oouu lleess llaanngguueess ddee ttrraavvaaiill dduu nnaavviirree.. SSii llaa oouu lleess llaanngguueess uuttiilliissééeess nnee ssoonntt nnii ll''aannggllaaiiss,, nnii ll''eessppaaggnnooll,,
nnii llee ffrraannççaaiiss,, uunnee ttrraadduuccttiioonn ddaannss ll''uunnee ddee cceess llaanngguueess ddooiitt êêttrree ffoouurrnniiee.. LLee ppllaann ddooiitt ppoorrtteerr aauu mmooiinnss ssuurr ccee qquuii
ssuuiitt ::
11.. lleess mmeessuurreess vviissaanntt àà eemmppêêcchheerr ll''iinnttrroodduuccttiioonn àà bboorrdd dd''aarrmmeess,, ddee ssuubbssttaanncceess ddaannggeerreeuusseess eett dd''eennggiinnss
ddeessttiinnééss àà êêttrree uuttiilliissééss ccoonnttrree ddeess ppeerrssoonnnneess,, ddeess nnaavviirreess oouu ddeess ppoorrttss eett ddoonntt llaa pprréésseennccee àà bboorrdd nn''eesstt ppaass
aauuttoorriissééee ;;
22.. ll''iiddeennttiiffiiccaattiioonn ddeess zzoonneess dd''aaccccèèss rreessttrreeiinntt eett ddeess mmeessuurreess vviissaanntt àà eemmppêêcchheerr ll''aaccccèèss nnoonn aauuttoorriisséé àà cceess
zzoonneess ;;
33.. ddeess mmeessuurreess vviissaanntt àà eemmppêêcchheerr ll''aaccccèèss nnoonn aauuttoorriisséé aauu nnaavviirree ;;
44.. ddeess pprrooccéédduurreess ppoouurr ffaaiirree ffaaccee àà uunnee mmeennaaccee ccoonnttrree llaa ssûûrreettéé oouu uunnee aatttteeiinnttee àà llaa ssûûrreettéé,, yy ccoommpprriiss ddeess
ddiissppoossiittiioonnss ppoouurr mmaaiinntteenniirr lleess ooppéérraattiioonnss eesssseennttiieelllleess dduu nnaavviirree oouu ddee ll''iinntteerrffaaccee nnaavviirree//ppoorrtt ;;
55.. ddeess pprrooccéédduurreess ppoouurr ddoonnnneerr ssuuiittee aauuxx ccoonnssiiggnneess ddee ssûûrreettéé qquuee lleess GGoouuvveerrnneemmeennttss ccoonnttrraaccttaannttss ppeeuuvveenntt
ddoonnnneerr aauu nniivveeaauu ddee ssûûrreettéé 33 ;;
97
66.. ddeess pprrooccéédduurreess dd''éévvaaccuuaattiioonn eenn ccaass ddee mmeennaaccee ccoonnttrree llaa ssûûrreettéé oouu dd''aatttteeiinnttee àà llaa ssûûrreettéé ;;
77.. lleess ttââcchheess dduu ppeerrssoonnnneell dduu nnaavviirree aauuqquueell ssoonntt aattttrriibbuuééeess ddeess rreessppoonnssaabbiilliittééss eenn mmaattiièèrree ddee ssûûrreettéé eett cceelllleess
ddeess aauuttrreess mmeemmbbrreess dduu ppeerrssoonnnneell dduu nnaavviirree ccoonncceerrnnaanntt lleess aassppeeccttss lliiééss àà llaa ssûûrreettéé;;
88.. ddeess pprrooccéédduurreess dd''aauuddiitt ddeess aaccttiivviittééss lliiééeess àà llaa ssûûrreettéé ;;
99.. ddeess pprrooccéédduurreess ccoonncceerrnnaanntt llaa ffoorrmmaattiioonn,, lleess eennttrraaîînneemmeennttss eett lleess eexxeerrcciicceess lliiééss aauu ppllaann ;;
1100.. ddeess pprrooccéédduurreess ccoonncceerrnnaanntt ll''iinntteerrffaaccee aavveecc lleess aaccttiivviittééss lliiééeess àà llaa ssûûrreettéé ddeess iinnssttaallllaattiioonnss ppoorrttuuaaiirreess ;;
1111.. ddeess pprrooccéédduurreess ccoonncceerrnnaanntt ll''eexxaammeenn ppéérriiooddiiqquuee dduu ppllaann eett ssaa mmiissee àà jjoouurr ;;
1122.. ddeess pprrooccéédduurreess ddee nnoottiiffiiccaattiioonn ddeess iinncciiddeennttss ddee ssûûrreettéé ;;
1133.. ll''iiddeennttiiffiiccaattiioonn ddee ll''aaggeenntt ddee ssûûrreettéé dduu nnaavviirree ;;
1144.. ll''iiddeennttiiffiiccaattiioonn ddee ll''aaggeenntt ddee ssûûrreettéé ddee llaa ccoommppaaggnniiee,, yy ccoommpprriiss lleess ccoooorrddoonnnnééeess ooùù iill ppeeuutt êêttrree jjooiinntt 2244
hheeuurreess ssuurr 2244 ;;
1155.. ddeess pprrooccéédduurreess vviissaanntt àà ggaarraannttiirr ll''iinnssppeeccttiioonn,, llaa mmiissee àà ll''eessssaaii,, ll''ééttaalloonnnnaaggee eett ll''eennttrreettiieenn ddee ttoouutt mmaattéérriieell
ddee ssûûrreettéé pprréévvuu àà bboorrdd ;;
1166.. llaa ffrrééqquueennccee ddee llaa mmiissee àà ll''eessssaaii oouu ddee ll''ééttaalloonnnnaaggee ddee ttoouutt mmaattéérriieell ddee ssûûrreettéé pprréévvuu àà bboorrdd !!;;
1177.. ll''iiddeennttiiffiiccaattiioonn ddeess eennddrrooiittss ooùù ssoonntt iinnssttaallllééeess lleess ccoommmmaannddeess dduu ssyyssttèèmmee dd''aalleerrttee ddee ssûûrreettéé dduu nnaavviirree ;;
eett
1188.. lleess pprrooccéédduurreess,, iinnssttrruuccttiioonnss eett ccoonnsseeiillss ccoonncceerrnnaanntt ll''uuttiilliissaattiioonn dduu ssyyssttèèmmee dd''aalleerrttee ddee ssûûrreettéé dduu nnaavviirree,, yy
ccoommpprriiss ssaa mmiissee àà ll''eessssaaii,, ssoonn ddéécclleenncchheemmeenntt ;; ssaa nneeuuttrraalliissaattiioonn eett ssoonn rrééeenncclleenncchheemmeenntt eett llaa mmaanniièèrree ddee
rréédduuiirree llee nnoommbbrree ddee ffaauusssseess aalleerrtteess..
99..44..11.. LLee ppeerrssoonnnneell qquuii pprrooccèèddee aauuxx aauuddiittss iinntteerrnneess ddeess aaccttiivviittééss lliiééeess àà llaa ssûûrreettéé ssppéécciiffiiééeess ddaannss llee ppllaann oouu
qquuii éévvaalluuee ssaa mmiissee eenn ooeeuuvvrree nnee ddooiitt ppaass aavvooiirr ddee rraappppoorrtt aavveecc lleess aaccttiivviittééss ffaaiissaanntt ll''oobbjjeett ddee ll''aauuddiitt,, àà mmooiinnss
qquuee cceellaa nnee ssooiitt ppaass ppoossssiibbllee ddaannss llaa pprraattiiqquuee dduu ffaaiitt ddee llaa ttaaiillllee eett ddee llaa nnaattuurree ddee llaa ccoommppaaggnniiee oouu dduu nnaavviirree..
99..55.. LL'' LL''AAddmmiinniissttrraattiioonn AAddmmiinniissttrraattiioonn ddooiitt ddéécciiddeerr qquueelllleess ssoonntt lleess mmooddiiffiiccaattiioonnss qquuii nnee ddooiivveenntt ppaass êêttrree
aappppoorrttééeess àà uunn ppllaann ddee ssûûrreettéé dduu nnaavviirree aapppprroouuvvéé oouu aauu mmaattéérriieell ddee ssûûrreettéé ssppéécciiffiiéé ddaannss llee ppllaann aapppprroouuvvéé ssaannss qquuee
lleess aammeennddeemmeennttss ppeerrttiinneennttss aauu ppllaann ssooiieenntt aapppprroouuvvééss ppaarr eellllee.. CCeess mmooddiiffiiccaattiioonnss ddooiivveenntt êêttrree aauu mmooiinnss aauussssii
eeffffiiccaacceess qquuee lleess mmeessuurreess pprreessccrriitteess ddaannss llee cchhaappiittrree XXII--22 eett ddaannss llaa pprréésseennttee ppaarrttiiee dduu CCooddee..
99..55..11.. LLaa nnaattuurree ddeess mmooddiiffiiccaattiioonnss aappppoorrttééeess aauu ppllaann ddee ssûûrreettéé dduu nnaavviirree oouu aauu mmaattéérriieell ddee ssûûrreettéé qquuii oonntt ééttéé
eexxpprreesssséémmeenntt aapppprroouuvvééeess ppaarr ll''AAddmmiinniissttrraattiioonn ccoonnffoorrmméémmeenntt àà llaa sseeccttiioonn 99..55 ddooiitt êêttrree eexxpplliiqquuééee ddaannss uunn
ddooccuummeenntt iinnddiiqquuaanntt ccllaaiirreemmeenntt cceettttee aapppprroobbaattiioonn.. CCeettttee aapppprroobbaattiioonn ddooiitt êêttrree ccoonnsseerrvvééee àà bboorrdd dduu nnaavviirree eett
ddooiitt êêttrree pprréésseennttééee eenn mmêêmmee tteemmppss qquuee llee CCeerrttiiffiiccaatt ddee ssûûrreettéé dduu nnaavviirree ((oouu llee CCeerrttiiffiiccaatt iinntteerrnnaattiioonnaall
pprroovviissooiirree ddee ssûûrreettéé dduu nnaavviirree)).. SSii cceess mmooddiiffiiccaattiioonnss ssoonntt pprroovviissooiirreess,, lloorrssqquuee lleess mmeessuurreess oouu llee mmaattéérriieell
aapppprroouuvvééss àà ll''oorriiggiinnee ssoonntt rrééttaabblliiss,, iill nn''eesstt pplluuss nnéécceessssaaiirree ddee ccoonnsseerrvveerr àà bboorrdd dduu nnaavviirree ccee ddooccuummeenntt..
99..66.. LLee ppllaann ppeeuutt êêttrree ccoonnsseerrvvéé ssoouuss ffoorrmmee éélleeccttrroonniiqquuee.. DDaannss ccee ccaass,, iill ddooiitt êêttrree pprroottééggéé ppaarr ddeess pprrooccéédduurreess
vviissaanntt àà eemmppêêcchheerr qquuee sseess ddoonnnnééeess ssooiieenntt eeffffaaccééeess,, ddééttrruuiitteess oouu mmooddiiffiiééeess ssaannss aauuttoorriissaattiioonn..
99..77.. LLee ppllaann ddooiitt êêttrree pprroottééggéé ccoonnttrree ttoouutt aaccccèèss oouu ttoouuttee ddiivvuullggaattiioonn nnoonn aauuttoorriissééss..
99..88.. LLeess ppllaannss ddee ssûûrreettéé dduu nnaavviirree nnee ddooiivveenntt ppaass ffaaiirree ll''oobbjjeett dd''uunnee iinnssppeeccttiioonn ppaarr lleess ffoonnccttiioonnnnaaiirreess ddûûmmeenntt
aauuttoorriissééss ppaarr uunn GGoouuvveerrnneemmeenntt ccoonnttrraaccttaanntt àà eexxééccuutteerr lleess mmeessuurreess lliiééeess aauu ccoonnttrrôôllee eett aauu rreessppeecctt ddeess ddiissppoossiittiioonnss
pprréévvuueess aauuxx tteerrmmeess ddee llaa rrèèggllee XXII--22//99,, ssaauuff ddaannss lleess ccaass pprréévvuuss ddaannss llaa sseeccttiioonn 99..88..11..
99..88..11.. SSii lleess ffoonnccttiioonnnnaaiirreess ddûûmmeenntt aauuttoorriissééss ppaarr uunn GGoouuvveerrnneemmeenntt ccoonnttrraaccttaanntt oonntt ddeess rraaiissoonnss sséérriieeuusseess ddee
ppeennsseerr qquuee llee nnaavviirree nnee ssaattiissffaaiitt ppaass aauuxx pprreessccrriippttiioonnss dduu cchhaappiittrree XXII--22 oouu ddee llaa ppaarrttiiee AA dduu pprréésseenntt CCooddee eett
ssii llee sseeuull mmooyyeenn ddee vvéérriiffiieerr oouu ddee rreeccttiiffiieerr llaa nnoonn--ccoonnffoorrmmiittéé eesstt ddee rréévviisseerr lleess pprreessccrriippttiioonnss ppeerrttiinneenntteess dduu
ppllaann ddee ssûûrreettéé dduu nnaavviirree,, uunn aaccccèèss lliimmiittéé aauuxx sseeccttiioonnss dduu ppllaann aauuqquueell ssee rraappppoorrttee llaa nnoonn--ccoonnffoorrmmiittéé ppeeuutt êêttrree
aaccccoorrddéé àà ttiittrree eexxcceeppttiioonnnneell mmaaiiss uunniiqquueemmeenntt aavveecc ll''aaccccoorrdd dduu GGoouuvveerrnneemmeenntt ccoonnttrraaccttaanntt,, oouu dduu ccaappiittaaiinnee,, dduu
nnaavviirree eenn qquueessttiioonn.. TToouutteeffooiiss,, lleess ddiissppoossiittiioonnss dduu ppllaann qquuii ssee rraappppoorrtteenntt aauuxx ssoouuss--sseeccttiioonnss 22,, 44,, 55,, 77,, 1155,, 1177 eett
1188 ddee llaa sseeccttiioonn 99..44 ddee llaa pprréésseennttee ppaarrttiiee dduu CCooddee ssoonntt ccoonnssiiddéérrééeess ccoommmmee ééttaanntt ddeess rreennsseeiiggnneemmeennttss
ccoonnffiiddeennttiieellss eett nnee ppeeuuvveenntt ppaass ffaaiirree ll''oobbjjeett dd''uunnee iinnssppeeccttiioonn ssaannss ll''aaccccoorrdd dduu GGoouuvveerrnneemmeenntt ccoonnttrraaccttaanntt
iinnttéérreesssséé..
1100.. RReeggiissttrreess
98
1100..11.. DDeess rreeggiissttrreess ddeess aaccttiivviittééss ccii--aapprrèèss vviissééeess ddaannss llee ppllaann ddee ssûûrreettéé dduu nnaavviirree ddooiivveenntt êêttrree ccoonnsseerrvvééss àà bboorrdd aauu
mmooiinnss ppeennddaanntt llaa ppéérriiooddee mmiinniimmaallee ssppéécciiffiiééee ppaarr ll''AAddmmiinniissttrraattiioonn,, ccoommppttee tteennuu ddeess ddiissppoossiittiioonnss ddee llaa rrèèggllee XXII--
22//99..22..33 ::
11.. ffoorrmmaattiioonn,, eexxeerrcciicceess eett eennttrraaîînneemmeennttss ;;
22.. mmeennaacceess ccoonnttrree llaa ssûûrreettéé eett iinncciiddeennttss ddee ssûûrreettéé ;;
33.. iinnffrraaccttiioonnss aauuxx mmeessuurreess ddee ssûûrreettéé ;;
44.. cchhaannggeemmeennttss ddee nniivveeaauu ddee ssûûrreettéé ;;
55.. ccoommmmuunniiccaattiioonnss lliiééeess ddiirreecctteemmeenntt àà llaa ssûûrreettéé dduu nnaavviirree,, nnoottaammmmeenntt eenn ccaass ddee mmeennaacceess ssppéécciiffiiqquueess àà
ll''eennccoonnttrree dduu nnaavviirree oouu ddeess iinnssttaallllaattiioonnss ppoorrttuuaaiirreess ooùù llee nnaavviirree ssee ttrroouuvvee oouu aa ffaaiitt eessccaallee aauuppaarraavvaanntt ;;
66.. aauuddiittss iinntteerrnneess eett eexxaammeennss ddeess aaccttiivviittééss lliiééeess àà llaa ssûûrreettéé ;;
77.. eexxaammeenn ppéérriiooddiiqquuee ddee ll''éévvaalluuaattiioonn ddee llaa ssûûrreettéé dduu nnaavviirree ;;
88.. eexxaammeenn ppéérriiooddiiqquuee dduu ppllaann ddee ssûûrreettéé dduu nnaavviirree ;;
99.. mmiissee eenn ooeeuuvvrree ddeess aammeennddeemmeennttss aauu ppllaann ;; eett
1100.. eennttrreettiieenn,, ééttaalloonnnnaaggee eett mmiissee àà ll''eessssaaii ddee ttoouutt mmaattéérriieell ddee ssûûrreettéé pprréévvuu àà bboorrdd,, yy ccoommpprriiss mmiissee àà ll''eessssaaii
dduu ssyyssttèèmmee dd''aalleerrttee ddee ssûûrreettéé dduu nnaavviirree..
1100..22.. LLeess rreeggiissttrreess ddooiivveenntt êêttrree tteennuuss ddaannss llaa oouu lleess llaanngguueess ddee ttrraavvaaiill dduu nnaavviirree.. SSii llaa oouu lleess llaanngguueess uuttiilliissééeess nnee
ssoonntt nnii ll''aannggllaaiiss,, nnii ll''eessppaaggnnooll,, nnii llee ffrraannççaaiiss,, uunnee ttrraadduuccttiioonn ddaannss ll''uunnee ddee cceess llaanngguueess ddooiitt êêttrree ffoouurrnniiee..
1100..33.. LLeess rreeggiissttrreess ppeeuuvveenntt êêttrree ccoonnsseerrvvééss ssoouuss ffoorrmmee éélleeccttrroonniiqquuee.. DDaannss ccee ccaass,, iillss ddooiivveenntt êêttrree pprroottééggééss ppaarr ddeess
pprrooccéédduurreess vviissaanntt àà eemmppêêcchheerr qquuee lleeuurrss ddoonnnnééeess ssooiieenntt eeffffaaccééeess,, ddééttrruuiitteess oouu mmooddiiffiiééeess ssaannss aauuttoorriissaattiioonn..
1100..44.. LLeess rreeggiissttrreess ddooiivveenntt êêttrree pprroottééggééss ccoonnttrree ttoouutt aaccccèèss oouu ttoouuttee ddiivvuullggaattiioonn nnoonn aauuttoorriissééss..
1111.. AAggeenntt ddee ssûûrreettéé ddee llaa ccoommppaaggnniiee
1111..11.. LLaa ccoommppaaggnniiee ddooiitt ddééssiiggnneerr uunn aaggeenntt ddee ssûûrreettéé ddee llaa ccoommppaaggnniiee.. UUnnee ppeerrssoonnnnee ddééssiiggnnééee ccoommmmee aaggeenntt ddee ssûûrreettéé
ddee llaa ccoommppaaggnniiee ppeeuutt aaggiirr ppoouurr uunn oouu pplluussiieeuurrss nnaavviirreess,, sseelloonn llee nnoommbbrree ddee nnaavviirreess eett lleess ttyyppeess ddee nnaavviirreess eexxppllooiittééss
ppaarr llaa ccoommppaaggnniiee,, ssoouuss rréésseerrvvee qquuee lleess nnaavviirreess ddoonntt cceettttee ppeerrssoonnnnee eesstt rreessppoonnssaabbllee ssooiieenntt ccllaaiirreemmeenntt iiddeennttiiffiiééss..
UUnnee ccoommppaaggnniiee ppeeuutt,, sseelloonn llee nnoommbbrree ddee nnaavviirreess eett lleess ttyyppeess ddee nnaavviirreess qquu''eellllee eexxppllooiittee,, ddééssiiggnneerr pplluussiieeuurrss aaggeennttss
ddee ssûûrreettéé ddee llaa ccoommppaaggnniiee,, ssoouuss rréésseerrvvee qquuee lleess nnaavviirreess ddoonntt cchhaaqquuee ppeerrssoonnnnee eesstt rreessppoonnssaabbllee ssooiieenntt ccllaaiirreemmeenntt
iiddeennttiiffiiééss..
1111..22.. OOuuttrree cceelllleess qquuii ssoonntt ssppéécciiffiiééeess ddaannss dd''aauuttrreess sseeccttiioonnss ddee llaa pprréésseennttee ppaarrttiiee dduu CCooddee,, lleess ttââcchheess eett
rreessppoonnssaabbiilliittééss ddee ll''aaggeenntt ddee ssûûrreettéé ddee llaa ccoommppaaggnniiee ccoommpprreennnneenntt,, ssaannss ttoouutteeffooiiss ss''yy lliimmiitteerr,, ccee qquuii ssuuiitt::
11.. ffoorrmmuulleerr ddeess aavviiss ssuurr lleess ddeeggrrééss ddee mmeennaaccee aauuxxqquueellss llee nnaavviirree rriissqquuee dd''êêttrree ccoonnffrroonnttéé,, àà ll''aaiiddee
dd''éévvaalluuaattiioonnss aapppprroopprriiééeess ddee llaa ssûûrreettéé eett dd''aauuttrreess rreennsseeiiggnneemmeennttss ppeerrttiinneennttss ;;
22.. vveeiilllleerr àà ccee qquuee ddeess éévvaalluuaattiioonnss ddee llaa ssûûrreettéé dduu nnaavviirree ssooiieenntt eeffffeeccttuuééeess ;;
33.. vveeiilllleerr àà ll''ééllaabboorraattiioonn,, àà llaa ssoouummiissssiioonn aauuxx ffiinnss dd''aapppprroobbaattiioonn eett ppuuiiss àà llaa mmiissee eenn ooeeuuvvrree eett aauu mmaaiinnttiieenn dduu
ppllaann ddee ssûûrreettéé dduu nnaavviirree ;;
44.. vveeiilllleerr àà ccee qquuee llee ppllaann ddee ssûûrreettéé dduu nnaavviirree ssooiitt mmooddiiffiiéé ccoommmmee iill ccoonnvviieenntt ppoouurr eenn rreeccttiiffiieerr lleess llaaccuunneess eett
vveeiilllleerr àà ccee qquu''iill rrééppoonnddee aauuxx bbeessooiinnss dduu nnaavviirree eenn mmaattiièèrree ddee ssûûrreettéé ;;
55.. pprreennddrree ddeess ddiissppoossiittiioonnss eenn vvuuee ddeess aauuddiittss iinntteerrnneess eett ddeess eexxaammeennss ddeess aaccttiivviittééss lliiééeess àà llaa ssûûrreettéé ;;
66.. pprreennddrree ddeess ddiissppoossiittiioonnss eenn vvuuee ddeess vvéérriiffiiccaattiioonnss iinniittiiaalleess eett uullttéérriieeuurreess dduu nnaavviirree ppaarr ll''AAddmmiinniissttrraattiioonn oouu
ll``oorrggaanniissmmee ddee ssûûrreettéé rreeccoonnnnuu ;;
77.. vveeiilllleerr àà ccee qquuee lleess ddééffeeccttuuoossiittééss eett lleess nnoonn--ccoonnffoorrmmiittééss iiddeennttiiffiiééeess lloorrss ddeess aauuddiittss iinntteerrnneess,, ddeess eexxaammeennss
ppéérriiooddiiqquueess,, ddeess iinnssppeeccttiioonnss ddee ssûûrreettéé eett ddeess vvéérriiffiiccaattiioonnss ddee ccoonnffoorrmmiittéé ssooiieenntt rreeccttiiffiiééeess rraappiiddeemmeenntt ;;
88.. aaccccrrooîîttrree llaa pprriissee ddee ccoonnsscciieennccee ddee llaa ssûûrreettéé eett llaa vviiggiillaannccee ;;
99.. vveeiilllleerr àà ccee qquuee llee ppeerrssoonnnneell rreessppoonnssaabbllee ddee llaa ssûûrreettéé dduu nnaavviirree aaiitt rreeççuu uunnee ffoorrmmaattiioonn aaddééqquuaattee;;
1100.. vveeiilllleerr àà ll''eeffffiiccaacciittéé ddee llaa ccoommmmuunniiccaattiioonn eett ddee llaa ccooooppéérraattiioonn eennttrree ll''aaggeenntt ddee ssûûrreettéé dduu nnaavviirree eett lleess
aaggeennttss ddee ssûûrreettéé ppeerrttiinneennttss ddeess iinnssttaallllaattiioonnss ppoorrttuuaaiirreess ;;
1111.. vveeiilllleerr àà ccee qquuee lleess eexxiiggeenncceess eenn mmaattiièèrree ddee ssûûrreettéé eett ddee ssééccuurriittéé ccoonnccoorrddeenntt ;;
99
1122.. vveeiilllleerr àà ccee qquuee,, ssii ll''oonn uuttiilliissee ddeess ppllaannss ddee ssûûrreettéé ddee nnaavviirreess ddee llaa mmêêmmee ccoommppaaggnniiee oouu dd''uunnee fflloottttee ddee
nnaavviirreess,, llee ppllaann ddee cchhaaqquuee nnaavviirree rreeffllèèttee eexxaacctteemmeenntt lleess rreennsseeiiggnneemmeennttss ssppéécciiffiiqquueess àà ccee nnaavviirree ;; eett
1133.. vveeiilllleerr àà ccee qquuee ttoouutt aauuttrree aarrrraannggeemmeenntt oouu ttoouutt aarrrraannggeemmeenntt ééqquuiivvaalleenntt aapppprroouuvvéé ppoouurr uunn nnaavviirree oouu uunn
ggrroouuppee ddee nnaavviirreess ddoonnnnéé ssooiitt mmiiss eenn ooeeuuvvrree eett mmaaiinntteennuu..
1122.. AAggeenntt ddee ssûûrreettéé dduu nnaavviirree
1122..11.. UUnn aaggeenntt ddee ssûûrreettéé dduu nnaavviirree ddooiitt êêttrree ddééssiiggnnéé àà bboorrdd ddee cchhaaqquuee nnaavviirree..
1122..22.. OOuuttrree cceelllleess qquuii ssoonntt ssppéécciiffiiééeess ddaannss dd''aauuttrreess sseeccttiioonnss ddee llaa pprréésseennttee ppaarrttiiee dduu CCooddee,, lleess ttââcchheess eett
rreessppoonnssaabbiilliittééss ddee ll''aaggeenntt ddee ssûûrreettéé dduu nnaavviirree ccoommpprreennnneenntt,, ssaannss ttoouutteeffooiiss ss''yy lliimmiitteerr,, ccee qquuii ssuuiitt ::
11.. pprrooccééddeerr àà ddeess iinnssppeeccttiioonnss ddee ssûûrreettéé rréégguulliièèrreess dduu nnaavviirree ppoouurr ss''aassssuurreerr qquuee lleess mmeessuurreess ddee ssûûrreettéé ssoonntt
ttoouujjoouurrss aapppprroopprriiééeess ;;
22.. aassssuurreerr eett ssuuppeerrvviisseerr llaa mmiissee eenn ooeeuuvvrree dduu ppllaann ddee ssûûrreettéé dduu nnaavviirree,, yy ccoommpprriiss ddee ttoouutt aammeennddeemmeenntt aappppoorrttéé
àà ccee ppllaann ;;
33.. ccoooorrddoonnnneerr lleess aassppeeccttss lliiééss àà llaa ssûûrreettéé ddee llaa mmaannuutteennttiioonn ddeess ccaarrggaaiissoonnss eett ddeess pprroovviissiioonnss ddee bboorrdd aavveecc lleess
aauuttrreess mmeemmbbrreess dduu ppeerrssoonnnneell ddee bboorrdd eett aavveecc lleess aaggeennttss ddee ssûûrreettéé ppeerrttiinneennttss ddeess iinnssttaallllaattiioonnss ppoorrttuuaaiirreess ;;
44.. pprrooppoosseerr ddeess mmooddiiffiiccaattiioonnss àà aappppoorrtteerr aauu ppllaann ddee ssûûrreettéé dduu nnaavviirree ;;
55.. nnoottiiffiieerr àà ll''aaggeenntt ddee ssûûrreettéé ddee llaa ccoommppaaggnniiee ttoouutteess ddééffeeccttuuoossiittééss eett nnoonn--ccoonnffoorrmmiittééss iiddeennttiiffiiééeess lloorrss ddeess
aauuddiittss iinntteerrnneess,, ddeess eexxaammeennss ppéérriiooddiiqquueess,, ddeess iinnssppeeccttiioonnss ddee ssûûrreettéé eett ddeess vvéérriiffiiccaattiioonnss ddee ccoonnffoorrmmiittéé eett
mmeettttrree eenn ooeeuuvvrree ttoouutteess mmeessuurreess ccoorrrreeccttiivveess ;;
66.. aaccccrrooîîttrree llaa pprriissee ddee ccoonnsscciieennccee ddee llaa ssûûrreettéé eett llaa vviiggiillaannccee àà bboorrdd ;;
77.. vveeiilllleerr àà ccee qquuee llee ppeerrssoonnnneell rreessppoonnssaabbllee ddee llaa ssûûrreettéé dduu nnaavviirree aaiitt rreeççuu uunnee ffoorrmmaattiioonn aaddééqquuaattee,, sseelloonn qquu''iill
ccoonnvviieenntt ;;
88.. nnoottiiffiieerr ttoouuss lleess iinncciiddeennttss ddee ssûûrreettéé ;;
99.. ccoooorrddoonnnneerr llaa mmiissee eenn ooeeuuvvrree dduu ppllaann ddee ssûûrreettéé dduu nnaavviirree aavveecc ll''aaggeenntt ddee ssûûrreettéé ddee llaa ccoommppaaggnniiee eett aavveecc
ll''aaggeenntt ddee ssûûrreettéé ppeerrttiinneenntt ddee ll''iinnssttaallllaattiioonn ppoorrttuuaaiirree ;; eett
1100.. ss''aassssuurreerr qquuee llee mmaattéérriieell ddee ssûûrreettéé eesstt ccoorrrreecctteemmeenntt uuttiilliisséé,, mmiiss àà ll''eessssaaii,, ééttaalloonnnnéé eett eennttrreetteennuu,, ss''iill yy eenn
aa..
1133.. FFoorrmmaattiioonn,, eexxeerrcciicceess eett eennttrraaîînneemmeennttss eenn mmaattiièèrree ddee ssûûrreettéé ddeess nnaavviirreess
1133..11.. LL''aaggeenntt ddee ssûûrreettéé ddee llaa ccoommppaaggnniiee eett llee ppeerrssoonnnneell ccoommppéétteenntt àà tteerrrree ddooiivveenntt aavvooiirr ddeess ccoonnnnaaiissssaanncceess eett aavvooiirr
rreeççuu uunnee ffoorrmmaattiioonn,, ccoommppttee tteennuu ddeess rreeccoommmmaannddaattiioonnss éénnoonnccééeess ddaannss llaa ppaarrttiiee BB dduu pprréésseenntt CCooddee..
1133..22.. LL''aaggeenntt ddee ssûûrreettéé dduu nnaavviirree ddooiitt ppoossssééddeerr ddeess ccoonnnnaaiissssaanncceess eett aavvooiirr rreeççuu uunnee ffoorrmmaattiioonn,, ccoommppttee tteennuu ddeess
rreeccoommmmaannddaattiioonnss éénnoonnccééeess ddaannss llaa ppaarrttiiee BB dduu pprréésseenntt CCooddee..
1133..33.. LLee ppeerrssoonnnneell ddee bboorrdd cchhaarrggéé ddee ttââcchheess eett ddee rreessppoonnssaabbiilliittééss ssppéécciiaalleess eenn mmaattiièèrree ddee ssûûrreettéé ddooiitt ccoommpprreennddrree
lleess rreessppoonnssaabbiilliittééss qquuii lluuii iinnccoommbbeenntt àà cceett ééggaarrdd,, tteelllleess qquu''eelllleess ssoonntt ddééccrriitteess ddaannss llee ppllaann ddee ssûûrreettéé dduu nnaavviirree,, eett iill
ddooiitt aavvooiirr ddeess ccoonnnnaaiissssaanncceess eett ddeess aappttiittuuddeess ssuuffffiissaanntteess ppoouurr ss''aaccqquuiitttteerr ddeess ttââcchheess qquuii lluuii ssoonntt aassssiiggnnééeess,,
ccoommppttee tteennuu ddeess rreeccoommmmaannddaattiioonnss éénnoonnccééeess ddaannss llaa ppaarrttiiee BB dduu pprréésseenntt CCooddee..
1133..44.. PPoouurr ggaarraannttiirr ll''eeffffiiccaacciittéé ddee llaa mmiissee eenn ooeeuuvvrree dduu ppllaann ddee ssûûrreettéé dduu nnaavviirree,, ddeess eexxeerrcciicceess ddooiivveenntt êêttrree
eeffffeeccttuuééss àà ddeess iinntteerrvvaalllleess aapppprroopprriiééss,, ccoommppttee tteennuu dduu ttyyppee ddee nnaavviirree,, ddeess cchhaannggeemmeennttss ddee ppeerrssoonnnneell dduu nnaavviirree,,
ddeess iinnssttaallllaattiioonnss ppoorrttuuaaiirreess ooùù llee nnaavviirree ddooiitt ffaaiirree eessccaallee eett dd''aauuttrreess ccoonnddiittiioonnss ppeerrttiinneenntteess,, ccoommppttee tteennuu ddeess
rreeccoommmmaannddaattiioonnss éénnoonnccééeess ddaannss llaa ppaarrttiiee BB dduu pprréésseenntt CCooddee..
1133..55.. LL''aaggeenntt ddee ssûûrreettéé ddee llaa ccoommppaaggnniiee ddooiitt vveeiilllleerr àà llaa ccoooorrddiinnaattiioonn eett llaa mmiissee eenn ooeeuuvvrree eeffffiiccaacceess ddeess ppllaannss ddee
ssûûrreettéé dduu nnaavviirree eenn ppaarrttiicciippaanntt aauuxx eexxeerrcciicceess àà ddeess iinntteerrvvaalllleess aapppprroopprriiééss,, ccoommppttee tteennuu ddeess rreeccoommmmaannddaattiioonnss
éénnoonnccééeess ddaannss llaa ppaarrttiiee BB dduu pprréésseenntt CCooddee..
1144.. SSûûrreettéé ddee ll''iinnssttaallllaattiioonn ppoorrttuuaaiirree
100
1144..11.. UUnnee iinnssttaallllaattiioonn ppoorrttuuaaiirree eesstt tteennuuee ddee pprreennddrree ddeess mmeessuurreess ccoorrrreessppoonnddaanntt aauuxx nniivveeaauuxx ddee ssûûrreettéé ééttaabblliiss ppaarr
llee GGoouuvveerrnneemmeenntt ccoonnttrraaccttaanntt ssuurr llee tteerrrriittooiirree dduuqquueell eellllee eesstt ssiittuuééee.. LLeess mmeessuurreess eett pprrooccéédduurreess ddee ssûûrreettéé ddooiivveenntt
êêttrree aapppplliiqquuééeess ddaannss ll''iinnssttaallllaattiioonn ppoorrttuuaaiirree ddee mmaanniièèrree àà eennttrraaîînneerr llee mmiinniimmuumm ddee ppeerrttuurrbbaattiioonnss oouu ddee rreettaarrddss ppoouurr
lleess ppaassssaaggeerrss,, llee nnaavviirree,, llee ppeerrssoonnnneell dduu nnaavviirree eett lleess vviissiitteeuurrss,, lleess mmaarrcchhaannddiisseess eett lleess sseerrvviicceess..
1144..22.. AAuu nniivveeaauu ddee ssûûrreettéé 11,, lleess aaccttiivviittééss ssuuiivvaanntteess ddooiivveenntt êêttrree eexxééccuuttééeess ppaarr llee bbiiaaiiss ddee mmeessuurreess aapppprroopprriiééeess ddaannss
ttoouutteess lleess iinnssttaallllaattiioonnss ppoorrttuuaaiirreess,, ccoommppttee tteennuu ddeess rreeccoommmmaannddaattiioonnss éénnoonnccééeess ddaannss llaa ppaarrttiiee BB dduu pprréésseenntt CCooddee,,
eenn vvuuee dd''iiddeennttiiffiieerr eett ddee pprreennddrree ddeess mmeessuurreess ddee ssaauuvveeggaarrddee ccoonnttrree lleess iinncciiddeennttss ddee ssûûrreettéé ::
11.. vveeiilllleerr àà ll''eexxééccuuttiioonn ddee ttoouutteess lleess ttââcchheess lliiééeess àà llaa ssûûrreettéé ddee ll''iinnssttaallllaattiioonn ppoorrttuuaaiirree ;;
22.. ccoonnttrrôôlleerr ll''aaccccèèss àà ll''iinnssttaallllaattiioonn ppoorrttuuaaiirree ;;
33.. ssuurrvveeiilllleerr ll''iinnssttaallllaattiioonn ppoorrttuuaaiirree,, yy ccoommpprriiss llaa oouu lleess zzoonneess ddee mmoouuiillllaaggee eett dd''aammaarrrraaggee ;;
44.. ssuurrvveeiilllleerr lleess zzoonneess dd''aaccccèèss rreessttrreeiinntt ppoouurr vvéérriiffiieerr qquuee sseeuulleess lleess ppeerrssoonnnneess aauuttoorriissééeess yy oonntt aaccccèèss ;;
55.. ssuuppeerrvviisseerr llaa mmaannuutteennttiioonn ddee llaa ccaarrggaaiissoonn ;;
66.. ssuuppeerrvviisseerr llaa mmaannuutteennttiioonn ddeess pprroovviissiioonnss ddee bboorrdd ;; eett
77.. vveeiilllleerr àà ccee qquuee llee ssyyssttèèmmee ddee ccoommmmuunniiccaattiioonn ddee ssûûrreettéé ssooiitt rraappiiddeemmeenntt ddiissppoonniibbllee..
1144..33.. AAuu nniivveeaauu ddee ssûûrreettéé 22,, lleess mmeessuurreess ddee pprrootteeccttiioonn aaddddiittiioonnnneelllleess ssppéécciiffiiééeess ddaannss llee ppllaann ddee ssûûrreettéé ddee
ll''iinnssttaallllaattiioonn ppoorrttuuaaiirree ddooiivveenntt êêttrree mmiisseess eenn ooeeuuvvrree ppoouurr cchhaaccuunnee ddeess aaccttiivviittééss ddééccrriitteess ddaannss llaa sseeccttiioonn 1144..22,,
ccoommppttee tteennuu ddeess rreeccoommmmaannddaattiioonnss éénnoonnccééeess ddaannss llaa ppaarrttiiee BB dduu pprréésseenntt CCooddee..
1144..44.. AAuu nniivveeaauu ddee ssûûrreettéé 33,, lleess aauuttrreess mmeessuurreess ssppéécciiaalleess ddee pprrootteeccttiioonn ssppéécciiffiiééeess ddaannss llee ppllaann ddee ssûûrreettéé ddee
ll''iinnssttaallllaattiioonn ppoorrttuuaaiirree ddooiivveenntt êêttrree mmiisseess eenn ooeeuuvvrree ppoouurr cchhaaccuunnee ddeess aaccttiivviittééss ddééccrriitteess ddaannss llaa sseeccttiioonn 1144..22,,
ccoommppttee tteennuu ddeess rreeccoommmmaannddaattiioonnss éénnoonnccééeess ddaannss llaa ppaarrttiiee BB dduu pprréésseenntt CCooddee..
1144..44..11.. EEnn oouuttrree,, aauu nniivveeaauu ddee ssûûrreettéé 33,, lleess iinnssttaallllaattiioonnss ppoorrttuuaaiirreess ssoonntt tteennuueess ddee ssuuiivvrree eett dd''eexxééccuutteerr ttoouutteess
ccoonnssiiggnneess ddee ssûûrreettéé ssppéécciiffiiééeess ppaarr llee GGoouuvveerrnneemmeenntt ccoonnttrraaccttaanntt ssuurr llee tteerrrriittooiirree dduuqquueell ll''iinnssttaallllaattiioonn
ppoorrttuuaaiirree eesstt ssiittuuééee..
1144..55.. LLoorrssqquu''uunn aaggeenntt ddee ssûûrreettéé ddee ll''iinnssttaallllaattiioonn ppoorrttuuaaiirree eesstt iinnffoorrmméé qquu''uunn nnaavviirree aa ddeess ddiiffffiiccuullttééss àà ssaattiissffaaiirree
aauuxx pprreessccrriippttiioonnss dduu cchhaappiittrree XXII--22 oouu ddee llaa pprréésseennttee ppaarrttiiee dduu CCooddee oouu àà mmeettttrree eenn ooeeuuvvrree lleess mmeessuurreess eett
pprrooccéédduurreess aapppprroopprriiééeess ddééccrriitteess ddaannss llee ppllaann ddee ssûûrreettéé dduu nnaavviirree,, eett ddaannss llee ccaass dduu nniivveeaauu ddee ssûûrreettéé 33,, àà llaa ssuuiittee ddee
ttoouutteess ccoonnssiiggnneess ddee ssûûrreettéé ddoonnnnééeess ppaarr llee GGoouuvveerrnneemmeenntt ccoonnttrraaccttaanntt ssuurr llee tteerrrriittooiirree dduuqquueell ll''iinnssttaallllaattiioonn
ppoorrttuuaaiirree eesstt ssiittuuééee,, ll''aaggeenntt ddee ssûûrreettéé ddee ll''iinnssttaallllaattiioonn ppoorrttuuaaiirree eett ll''aaggeenntt ddee ssûûrreettéé dduu nnaavviirree ddooiivveenntt rreesstteerr eenn
lliiaaiissoonn eett ddooiivveenntt ccoooorrddoonnnneerr lleess mmeessuurreess aapppprroopprriiééeess..
1144..66.. LLoorrssqquu''uunn aaggeenntt ddee ssûûrreettéé ddee ll''iinnssttaallllaattiioonn ppoorrttuuaaiirree eesstt iinnffoorrmméé qquu''uunn nnaavviirree aapppplliiqquuee uunn nniivveeaauu ddee ssûûrreettéé
ssuuppéérriieeuurr àà cceelluuii ddee ll''iinnssttaallllaattiioonn ppoorrttuuaaiirree,, cceett aaggeenntt llee nnoottiiffiiee àà ll''aauuttoorriittéé ccoommppéétteennttee,, ssee mmeett eenn rraappppoorrtt aavveecc
ll''aaggeenntt ddee ssûûrreettéé dduu nnaavviirree eett ccoooorrddoonnnnee lleess mmeessuurreess aapppprroopprriiééeess,, ssii nnéécceessssaaiirree..
1155.. EEvvaalluuaattiioonn ddee llaa ssûûrreettéé ddee ll''iinnssttaallllaattiioonn ppoorrttuuaaiirree
1155..11.. LL''éévvaalluuaattiioonn ddee llaa ssûûrreettéé ddee ll''iinnssttaallllaattiioonn ppoorrttuuaaiirree eesstt uunn éélléémmeenntt eesssseennttiieell qquuii ffaaiitt ppaarrttiiee iinnttééggrraannttee dduu
pprroocceessssuuss dd''ééttaabblliisssseemmeenntt eett ddee mmiissee àà jjoouurr dduu ppllaann ddee ssûûrreettéé ddee ll''iinnssttaallllaattiioonn ppoorrttuuaaiirree..
1155..22.. LL''éévvaalluuaattiioonn ddee llaa ssûûrreettéé ddee ll''iinnssttaallllaattiioonn ppoorrttuuaaiirree ddooiitt êêttrree eeffffeeccttuuééee ppaarr llee GGoouuvveerrnneemmeenntt ccoonnttrraaccttaanntt ssuurr
llee tteerrrriittooiirree dduuqquueell ll''iinnssttaallllaattiioonn ppoorrttuuaaiirree eesstt ssiittuuééee.. UUnn GGoouuvveerrnneemmeenntt ccoonnttrraaccttaanntt ppeeuutt aauuttoorriisseerr uunn oorrggaanniissmmee
ddee ssûûrreettéé rreeccoonnnnuu àà eeffffeeccttuueerr ll''éévvaalluuaattiioonn ddee llaa ssûûrreettéé ddee ll''iinnssttaallllaattiioonn ppoorrttuuaaiirree dd''uunnee iinnssttaallllaattiioonn ppoorrttuuaaiirree
ppaarrttiiccuulliièèrree ssiittuuééee ssuurr ssoonn tteerrrriittooiirree..
1155..22..11.. SSii uunnee éévvaalluuaattiioonn ddee llaa ssûûrreettéé ddee ll''iinnssttaallllaattiioonn ppoorrttuuaaiirree aa ééttéé eeffffeeccttuuééee ppaarr uunn oorrggaanniissmmee ddee ssûûrreettéé
rreeccoonnnnuu,, llee GGoouuvveerrnneemmeenntt ccoonnttrraaccttaanntt ssuurr llee tteerrrriittooiirree dduuqquueell ll''iinnssttaallllaattiioonn ppoorrttuuaaiirree eesstt ssiittuuééee ddooiitt ppaasssseerr
eenn rreevvuuee cceettttee éévvaalluuaattiioonn eett ll''aapppprroouuvveerr ppoouurr ccoonnffiirrmmeerr qquu''eellllee ssaattiissffaaiitt àà llaa pprréésseennttee sseeccttiioonn..
1155..33.. LLeess ppeerrssoonnnneess qquuii eeffffeeccttuueenntt ll''éévvaalluuaattiioonn ddooiivveenntt aavvooiirr lleess qquuaalliiffiiccaattiioonnss nnéécceessssaaiirreess ppoouurr pprrooccééddeerr àà uunnee
eessttiimmaattiioonn ddee llaa ssûûrreettéé ddee ll''iinnssttaallllaattiioonn ppoorrttuuaaiirree ccoonnffoorrmméémmeenntt àà llaa pprréésseennttee sseeccttiioonn,, ccoommppttee tteennuu ddeess
rreeccoommmmaannddaattiioonnss éénnoonnccééeess ddaannss llaa ppaarrttiiee BB dduu pprréésseenntt CCooddee..
101
1155..44.. LLeess éévvaalluuaattiioonnss ddee llaa ssûûrreettéé ddee ll''iinnssttaallllaattiioonn ppoorrttuuaaiirree ddooiivveenntt êêttrree ppéérriiooddiiqquueemmeenntt rreevvuueess eett mmiisseess àà jjoouurr,,
ccoommppttee tteennuu ddeess fflluuccttuuaattiioonnss ddee llaa mmeennaaccee eett//oouu ddeess cchhaannggeemmeennttss mmiinneeuurrss aaffffeeccttaanntt ll''iinnssttaallllaattiioonn ppoorrttuuaaiirree eett
ddooiivveenntt ttoouujjoouurrss êêttrree ppaassssééeess eenn rreevvuuee eett mmiisseess àà jjoouurr lloorrssqquuee ddeess cchhaannggeemmeennttss iimmppoorrttaannttss ssoonntt aappppoorrttééss àà
ll''iinnssttaallllaattiioonn ppoorrttuuaaiirree..
1155..55.. LL''éévvaalluuaattiioonn ddee llaa ssûûrreettéé ddee ll''iinnssttaallllaattiioonn ppoorrttuuaaiirree ddooiitt ccoommpprreennddrree,, aauu mmooiinnss lleess éélléémmeennttss ssuuiivvaannttss ::
11.. iiddeennttiiffiiccaattiioonn eett éévvaalluuaattiioonn ddeess iinnffrraassttrruuccttuurreess eett bbiieennss eesssseennttiieellss qquu''iill eesstt iimmppoorrttaanntt ddee pprroottééggeerr ;;
22.. iiddeennttiiffiiccaattiioonn ddeess mmeennaacceess éévveennttuueelllleess ccoonnttrree lleess bbiieennss eett lleess iinnffrraassttrruuccttuurreess eett ddee lleeuurr pprroobbaabbiilliittéé ddee
ssuurrvveennaannccee,, aaffiinn dd''ééttaabblliirr ddeess mmeessuurreess ddee ssûûrreettéé qquuii ss''iimmppoosseenntt,, eenn lleess ccllaassssaanntt ppaarr oorrddrree ddee pprriioorriittéé ;;
33.. iiddeennttiiffiiccaattiioonn,, cchhooiixx eett ccllaasssseemmeenntt ppaarr oorrddrree ddee pprriioorriittéé ddeess ccoonnttrree--mmeessuurreess eett ddeess cchhaannggeemmeennttss ddee
pprrooccéédduurree aaiinnssii qquuee ddee lleeuurr ddeeggrréé dd''eeffffiiccaacciittéé ppoouurr rréédduuiirree llaa vvuullnnéérraabbiilliittéé ;; eett
44.. iiddeennttiiffiiccaattiioonn ddeess ppooiinnttss ffaaiibblleess,, yy ccoommpprriiss lleess ffaacctteeuurrss hhuummaaiinnss,, ddee ll''iinnffrraassttrruuccttuurree,, ddeess ppoolliittiiqquueess eett ddeess
pprrooccéédduurreess..
1155..66.. LLeess GGoouuvveerrnneemmeennttss ccoonnttrraaccttaannttss ppeeuuvveenntt aacccceepptteerr qquu''uunnee éévvaalluuaattiioonn ddee llaa ssûûrreettéé ddee ll''iinnssttaallllaattiioonn ppoorrttuuaaiirree
ccoouuvvrree pplluussiieeuurrss iinnssttaallllaattiioonnss ppoorrttuuaaiirreess àà ccoonnddiittiioonn qquuee ll''eexxppllooiittaanntt,, ll''eemmppllaacceemmeenntt,, ll''eexxppllooiittaattiioonn,, llee mmaattéérriieell eett llaa
ccoonncceeppttiioonn ddee cceess iinnssttaallllaattiioonnss ppoorrttuuaaiirreess ssooiieenntt ssiimmiillaaiirreess.. TToouutt GGoouuvveerrnneemmeenntt ccoonnttrraaccttaanntt qquuii aauuttoorriissee uunn
aarrrraannggeemmeenntt ddee ccee ttyyppee ddooiitt eenn ccoommmmuunniiqquueerr lleess ddééttaaiillss àà ll''OOrrggaanniissaattiioonn..
1155..77.. LLoorrssqquuee ll''éévvaalluuaattiioonn ddee llaa ssûûrreettéé ddee ll''iinnssttaallllaattiioonn ppoorrttuuaaiirree eesstt aacchheevvééee,, iill ffaauutt ééttaabblliirr uunn rraappppoorrtt qquuii
ccoommpprreennnnee uunn rrééssuumméé ddee llaa mmaanniièèrree ddoonntt ll''éévvaalluuaattiioonn ss''eesstt ddéérroouullééee,, uunnee ddeessccrriippttiioonn ddee cchhaaqquuee ppooiinntt vvuullnnéérraabbllee
iiddeennttiiffiiéé aauu ccoouurrss ddee ll''éévvaalluuaattiioonn eett uunnee ddeessccrriippttiioonn ddeess ccoonnttrree--mmeessuurreess ppeerrmmeettttaanntt ddee rreemmééddiieerr àà cchhaaqquuee ppooiinntt
vvuullnnéérraabbllee.. CCee rraappppoorrtt ddooiitt êêttrree pprroottééggéé ccoonnttrree ttoouutt aaccccèèss oouu ttoouuttee ddiivvuullggaattiioonn nnoonn aauuttoorriissééss..
1166.. PPllaann ddee ssûûrreettéé ddee ll''iinnssttaallllaattiioonn ppoorrttuuaaiirree
1166..11.. UUnn ppllaann ddee ssûûrreettéé ddee ll''iinnssttaallllaattiioonn ppoorrttuuaaiirree ddooiitt êêttrree ééllaabboorréé eett tteennuu àà jjoouurr,, ssuurr llaa bbaassee dd''uunnee éévvaalluuaattiioonn ddee llaa
ssûûrreettéé ddee ll''iinnssttaallllaattiioonn ppoorrttuuaaiirree,, ppoouurr cchhaaqquuee iinnssttaallllaattiioonn ppoorrttuuaaiirree eett ddooiitt êêttrree aaddaappttéé àà ll''iinntteerrffaaccee nnaavviirree//ppoorrtt..
CCee ppllaann ddooiitt pprréévvooiirr ddeess ddiissppoossiittiioonnss ppoouurr lleess ttrrooiiss nniivveeaauuxx ddee ssûûrreettéé qquuii ssoonntt ddééffiinniiss ddaannss llaa pprréésseennttee ppaarrttiiee dduu
CCooddee..
1166..11..11.. SSoouuss rréésseerrvvee ddeess ddiissppoossiittiioonnss ddee llaa sseeccttiioonn 1166..22,, uunn oorrggaanniissmmee ddee ssûûrreettéé rreeccoonnnnuu ppeeuutt pprrééppaarreerr llee ppllaann
ddee ssûûrreettéé ddee ll''iinnssttaallllaattiioonn ppoorrttuuaaiirree dd''uunnee iinnssttaallllaattiioonn ppoorrttuuaaiirree ppaarrttiiccuulliièèrree..
1166..22.. LLee ppllaann ddee ssûûrreettéé ddee ll''iinnssttaallllaattiioonn ppoorrttuuaaiirree ddooiitt êêttrree aapppprroouuvvéé ppaarr llee GGoouuvveerrnneemmeenntt ccoonnttrraaccttaanntt ssuurr llee
tteerrrriittooiirree dduuqquueell ll''iinnssttaallllaattiioonn ppoorrttuuaaiirree eesstt ssiittuuééee..
1166..33.. CCee ppllaann ddooiitt êêttrree ééllaabboorréé ccoommppttee tteennuu ddeess rreeccoommmmaannddaattiioonnss éénnoonnccééeess ddaannss llaa ppaarrttiiee BB dduu CCooddee eett êêttrree rrééddiiggéé
ddaannss llaa llaanngguuee ddee ttrraavvaaiill ddee ll''iinnssttaallllaattiioonn ppoorrttuuaaiirree.. LLee ppllaann ddooiitt ccoommpprreennddrree aauu mmooiinnss ::
11.. lleess mmeessuurreess vviissaanntt àà eemmppêêcchheerr ll''iinnttrroodduuccttiioonn,, ddaannss ll''iinnssttaallllaattiioonn ppoorrttuuaaiirree oouu àà bboorrdd dduu nnaavviirree,, dd''aarrmmeess,, ddee
ssuubbssttaanncceess ddaannggeerreeuusseess eett dd''eennggiinnss ddeessttiinnééss àà êêttrree uuttiilliissééss ccoonnttrree ddeess ppeerrssoonnnneess,, ddeess nnaavviirreess oouu ddeess ppoorrttss
eett ddoonntt llaa pprréésseennccee nn''eesstt ppaass aauuttoorriissééee ;;
22.. lleess mmeessuurreess ddeessttiinnééeess àà eemmppêêcchheerr ll''aaccccèèss nnoonn aauuttoorriisséé àà ll''iinnssttaallllaattiioonn ppoorrttuuaaiirree,, aauuxx nnaavviirreess aammaarrrrééss ddaannss
ll''iinnssttaallllaattiioonn ppoorrttuuaaiirree eett aauuxx zzoonneess dd''aaccccèèss rreessttrreeiinntt ddee ll''iinnssttaallllaattiioonn ;;
33.. ddeess pprrooccéédduurreess ppoouurr ffaaiirree ffaaccee àà uunnee mmeennaaccee ccoonnttrree llaa ssûûrreettéé oouu uunnee aatttteeiinnttee àà llaa ssûûrreettéé,, yy ccoommpprriiss ddeess
ddiissppoossiittiioonnss ppoouurr mmaaiinntteenniirr lleess ooppéérraattiioonnss eesssseennttiieelllleess ddee ll''iinnssttaallllaattiioonn ppoorrttuuaaiirree oouu ddee ll''iinntteerrffaaccee
nnaavviirree//ppoorrtt ;;
44.. ddeess pprrooccéédduurreess ppoouurr ddoonnnneerr ssuuiittee aauuxx ccoonnssiiggnneess ddee ssûûrreettéé qquuee llee GGoouuvveerrnneemmeenntt ccoonnttrraaccttaanntt ssuurr llee
tteerrrriittooiirree dduuqquueell ll''iinnssttaallllaattiioonn ppoorrttuuaaiirree eesstt ssiittuuééee ppoouurrrraaiitt ddoonnnneerr aauu nniivveeaauu ddee ssûûrreettéé 33 ;;
55.. ddeess pprrooccéédduurreess dd''éévvaaccuuaattiioonn eenn ccaass ddee mmeennaaccee ccoonnttrree llaa ssûûrreettéé oouu dd''aatttteeiinnttee àà llaa ssûûrreettéé ;;
66.. lleess ttââcchheess dduu ppeerrssoonnnneell ddee ll''iinnssttaallllaattiioonn aauuqquueell ssoonntt aattttrriibbuuééeess ddeess rreessppoonnssaabbiilliittééss eenn mmaattiièèrree ddee ssûûrreettéé eett
cceelllleess ddeess aauuttrreess mmeemmbbrreess dduu ppeerrssoonnnneell ddee ll''iinnssttaallllaattiioonn ppoorrttuuaaiirree ccoonncceerrnnaanntt lleess aassppeeccttss lliiééss àà llaa ssûûrreettéé ;;
77.. ddeess pprrooccéédduurreess ccoonncceerrnnaanntt ll''iinntteerrffaaccee aavveecc lleess aaccttiivviittééss lliiééeess àà llaa ssûûrreettéé ddeess nnaavviirreess ;;
88.. ddeess pprrooccéédduurreess ccoonncceerrnnaanntt ll''eexxaammeenn ppéérriiooddiiqquuee dduu ppllaann eett ssaa mmiissee àà jjoouurr ;;
102
99.. ddeess pprrooccéédduurreess ddee nnoottiiffiiccaattiioonn ddeess iinncciiddeennttss ddee ssûûrreettéé ;;
1100.. ll''iiddeennttiiffiiccaattiioonn ddee ll''aaggeenntt ddee ssûûrreettéé ddee ll''iinnssttaallllaattiioonn ppoorrttuuaaiirree,, yy ccoommpprriiss lleess ccoooorrddoonnnnééeess ooùù iill ppeeuutt êêttrree
jjooiinntt 2244 hheeuurreess ssuurr 2244 ;;
1111.. ddeess mmeessuurreess vviissaanntt àà ggaarraannttiirr llaa pprrootteeccttiioonn ddeess rreennsseeiiggnneemmeennttss ffiigguurraanntt ddaannss llee ppllaann ;;
1122.. ddeess mmeessuurreess ddeessttiinnééeess àà ggaarraannttiirr llaa pprrootteeccttiioonn eeffffeeccttiivvee ddee llaa ccaarrggaaiissoonn eett dduu mmaattéérriieell ddee mmaannuutteennttiioonn ddee
llaa ccaarrggaaiissoonn ddaannss ll''iinnssttaallllaattiioonn ppoorrttuuaaiirree ;;
1133.. ddeess pprrooccéédduurreess dd''aauuddiitt dduu ppllaann ddee ssûûrreettéé ddee ll''iinnssttaallllaattiioonn ppoorrttuuaaiirree ;;
1144.. ddeess pprrooccéédduurreess ppoouurr ddoonnnneerr ssuuiittee àà uunnee aalleerrttee ddaannss llee ccaass ooùù llee ssyyssttèèmmee dd''aalleerrttee ddee ssûûrreettéé dd''uunn nnaavviirree ssee
ttrroouuvvaanntt ddaannss ll''iinnssttaallllaattiioonn ppoorrttuuaaiirree aa ééttéé aaccttiivvéé ;; eett
1155.. ddeess pprrooccéédduurreess ppoouurr ffaacciilliitteerr lleess ccoonnggééss àà tteerrrree ppoouurr llee ppeerrssoonnnneell dduu nnaavviirree oouu lleess cchhaannggeemmeennttss ddee
ppeerrssoonnnneell,, ddee mmêêmmee qquuee ll''aaccccèèss ddeess vviissiitteeuurrss aauu nnaavviirree,, yy ccoommpprriiss lleess rreepprréésseennttaannttss ddeess sseerrvviicceess ssoocciiaauuxx eett
ddeess ssyynnddiiccaattss ddeess ggeennss ddee mmeerr..
1166..44.. LLee ppeerrssoonnnneell qquuii pprrooccèèddee aauuxx aauuddiittss iinntteerrnneess ddeess aaccttiivviittééss lliiééeess àà llaa ssûûrreettéé ssppéécciiffiiééeess ddaannss llee ppllaann oouu qquuii
éévvaalluuee ssaa mmiissee eenn ooeeuuvvrree nnee ddooiitt ppaass aavvooiirr ddee rraappppoorrtt aavveecc lleess aaccttiivviittééss ffaaiissaanntt ll''oobbjjeett ddee ll''aauuddiitt,, àà mmooiinnss qquuee cceellaa
nnee ssooiitt ppaass ppoossssiibbllee ddaannss llaa pprraattiiqquuee dduu ffaaiitt ddee llaa ttaaiillllee eett ddee llaa nnaattuurree ddee ll''iinnssttaallllaattiioonn ppoorrttuuaaiirree..
1166..55.. LLee ppllaann ddee ssûûrreettéé ddee ll''iinnssttaallllaattiioonn ppoorrttuuaaiirree ppeeuutt êêttrree ccoommbbiinnéé aavveecc llee ppllaann ddee ssûûrreettéé dduu ppoorrtt oouu ttoouutt aauuttrree
ppllaann dd''uurrggeennccee ppoorrttuuaaiirree oouu ffaaiirree ppaarrttiiee ddee tteellss ppllaannss..
1166..66.. LLee GGoouuvveerrnneemmeenntt ccoonnttrraaccttaanntt ssuurr llee tteerrrriittooiirree dduuqquueell ll''iinnssttaallllaattiioonn ppoorrttuuaaiirree eesstt ssiittuuééee ddooiitt ddéécciiddeerr qquueelllleess
ssoonntt lleess mmooddiiffiiccaattiioonnss qquuii nnee ddooiivveenntt ppaass êêttrree aappppoorrttééeess aauu ppllaann ddee ssûûrreettéé ddee ll''iinnssttaallllaattiioonn ppoorrttuuaaiirree ssaannss qquuee lleess
aammeennddeemmeennttss ppeerrttiinneennttss àà ccee ppllaann ssooiieenntt aapppprroouuvvééss ppaarr lluuii..
1166..77.. LLee ppllaann ppeeuutt êêttrree ccoonnsseerrvvéé ssoouuss ffoorrmmee éélleeccttrroonniiqquuee.. DDaannss ccee ccaass,, iill ddooiitt êêttrree pprroottééggéé ppaarr ddeess pprrooccéédduurreess
vviissaanntt àà eemmppêêcchheerr qquuee sseess ddoonnnnééeess ssooiieenntt eeffffaaccééeess,, ddééttrruuiitteess oouu mmooddiiffiiééeess ssaannss aauuttoorriissaattiioonn..
1166..88.. LLee ppllaann ddooiitt êêttrree pprroottééggéé ccoonnttrree ttoouutt aaccccèèss oouu ttoouuttee ddiivvuullggaattiioonn nnoonn aauuttoorriissééss..
1166..99.. LLeess GGoouuvveerrnneemmeennttss ccoonnttrraaccttaannttss ppeeuuvveenntt aacccceepptteerr qquu''uunn ppllaann ddee ssûûrreettéé ddee ll''iinnssttaallllaattiioonn ppoorrttuuaaiirree ccoouuvvrree
pplluussiieeuurrss iinnssttaallllaattiioonnss ppoorrttuuaaiirreess àà ccoonnddiittiioonn qquuee ll''eexxppllooiittaanntt,, ll''eemmppllaacceemmeenntt,, ll''eexxppllooiittaattiioonn,, llee mmaattéérriieell eett llaa
ccoonncceeppttiioonn ddee cceess iinnssttaallllaattiioonnss ppoorrttuuaaiirreess ssooiieenntt ssiimmiillaaiirreess.. TToouutt GGoouuvveerrnneemmeenntt ccoonnttrraaccttaanntt qquuii aauuttoorriissee uunn aauuttrree
aarrrraannggeemmeenntt ddee ccee ttyyppee ddooiitt eenn ccoommmmuunniiqquueerr ddééttaaiillss àà ll''OOrrggaanniissaattiioonn..
1177.. AAggeenntt ddee ssûûrreettéé ddee ll''iinnssttaallllaattiioonn ppoorrttuuaaiirree
1177..11.. UUnn aaggeenntt ddee ssûûrreettéé ddee ll''iinnssttaallllaattiioonn ppoorrttuuaaiirree ddooiitt êêttrree ddééssiiggnnéé ddaannss cchhaaqquuee iinnssttaallllaattiioonn ppoorrttuuaaiirree.. UUnnee
ppeerrssoonnnnee ppeeuutt êêttrree ddééssiiggnnééee ccoommmmee aaggeenntt ddee ssûûrreettéé dd''uunnee oouu ddee pplluussiieeuurrss iinnssttaallllaattiioonnss ppoorrttuuaaiirreess..
1177..22.. OOuuttrree cceelllleess qquuii ssoonntt ssppéécciiffiiééeess ddaannss dd''aauuttrreess sseeccttiioonnss ddee llaa pprréésseennttee ppaarrttiiee dduu CCooddee,, lleess ttââcchheess eett
rreessppoonnssaabbiilliittééss ddee ll''aaggeenntt ddee ssûûrreettéé ddee ll''iinnssttaallllaattiioonn ppoorrttuuaaiirree ccoommpprreennnneenntt,, ssaannss ttoouutteeffooiiss ss''yy lliimmiitteerr,, ccee qquuii ssuuiitt ::
11.. eeffffeeccttuueerr uunnee ééttuuddee ddee ssûûrreettéé iinniittiiaallee ccoommppllèèttee ddee ll''iinnssttaallllaattiioonn ppoorrttuuaaiirree eenn tteennaanntt ccoommppttee ddee ll''éévvaalluuaattiioonn
ppeerrttiinneennttee ddee llaa ssûûrreettéé ddee ll''iinnssttaallllaattiioonn ppoorrttuuaaiirree ;;
22.. vveeiilllleerr àà ll''ééllaabboorraattiioonn eett àà llaa mmiissee àà jjoouurr dduu ppllaann ddee ssûûrreettéé ddee ll''iinnssttaallllaattiioonn ppoorrttuuaaiirree ;;
33.. mmeettttrree eenn ooeeuuvvrree llee ppllaann ddee ssûûrreettéé ddee ll''iinnssttaallllaattiioonn ppoorrttuuaaiirree eett pprrooccééddeerr àà ddeess eexxeerrcciicceess àà cceett eeffffeett ;;
44.. pprrooccééddeerr àà ddeess iinnssppeeccttiioonnss ddee ssûûrreettéé rréégguulliièèrreess ddee ll''iinnssttaallllaattiioonn ppoorrttuuaaiirree ppoouurr ss''aassssuurreerr qquuee lleess mmeessuurreess
ddee ssûûrreettéé rreesstteenntt aapppprroopprriiééeess ;;
55.. rreeccoommmmaannddeerr eett iinnccoorrppoorreerr lleess mmooddiiffiiccaattiioonnss nnéécceessssaaiirreess aauu ppllaann ddee ssûûrreettéé ddee ll''iinnssttaallllaattiioonn ppoorrttuuaaiirree ppoouurr
eenn rreeccttiiffiieerr lleess llaaccuunneess eett mmeettttrree àà jjoouurr llee ppllaann ppoouurr tteenniirr ccoommppttee ddeess cchhaannggeemmeennttss ppeerrttiinneennttss aaffffeeccttaanntt
ll''iinnssttaallllaattiioonn ppoorrttuuaaiirree ;;
66.. aaccccrrooîîttrree llaa pprriissee ddee ccoonnsscciieennccee ddee llaa ssûûrreettéé eett llaa vviiggiillaannccee dduu ppeerrssoonnnneell ddee ll''iinnssttaallllaattiioonn ppoorrttuuaaiirree ;;
77.. vveeiilllleerr àà ccee qquuee llee ppeerrssoonnnneell rreessppoonnssaabbllee ddee llaa ssûûrreettéé ddee ll''iinnssttaallllaattiioonn ppoorrttuuaaiirree aaiitt rreeççuu uunnee ffoorrmmaattiioonn
aaddééqquuaattee ;;
103
88.. ffaaiirree rraappppoorrtt aauuxx aauuttoorriittééss ccoommppéétteenntteess eett tteenniirr uunn rreeggiissttrree ddeess éévvéénneemmeennttss qquuii mmeennaacceenntt llaa ssûûrreettéé ddee
ll''iinnssttaallllaattiioonn ppoorrttuuaaiirree ;;
99.. ccoooorrddoonnnneerr llaa mmiissee eenn ooeeuuvvrree dduu ppllaann ddee ssûûrreettéé ddee ll''iinnssttaallllaattiioonn ppoorrttuuaaiirree aavveecc llee oouu lleess aaggeenntt((ss)) ddee ssûûrreettéé
ccoommppéétteenntt((ss)) ddee llaa ccoommppaaggnniiee eett dduu nnaavviirree ;;
1100.. aassssuurreerr llaa ccoooorrddiinnaattiioonn aavveecc lleess sseerrvviicceess ddee ssûûrreettéé,, ss''iill yy aa lliieeuu ;;
1111.. ss''aassssuurreerr qquuee lleess nnoorrmmeess aapppplliiccaabblleess aauu ppeerrssoonnnneell cchhaarrggéé ddee llaa ssûûrreettéé ddee ll''iinnssttaallllaattiioonn ppoorrttuuaaiirree ssoonntt
rreessppeeccttééeess ;;
1122.. ss''aassssuurreerr qquuee llee mmaattéérriieell ddee ssûûrreettéé eesstt ccoorrrreecctteemmeenntt uuttiilliisséé,, mmiiss àà ll''eessssaaii,, ééttaalloonnnnéé eett eennttrreetteennuu,, ss''iill yy eenn
aa ;; eett
1133.. aaiiddeerr ll''aaggeenntt ddee ssûûrreettéé dduu nnaavviirree àà ccoonnffiirrmmeerr,, ssuurr ddeemmaannddee,, ll''iiddeennttiittéé ddeess ppeerrssoonnnneess cchheerrcchhaanntt àà mmoonntteerr
àà bboorrdd dduu nnaavviirree..
1177..33.. LL''aaggeenntt ddee ssûûrreettéé ddee ll''iinnssttaallllaattiioonn ppoorrttuuaaiirree ddooiitt bbéénnééffiicciieerr ddee ll''aappppuuii nnéécceessssaaiirree ppoouurr ss''aaccqquuiitttteerr ddeess ttââcchheess
eett ddeess rreessppoonnssaabbiilliittééss qquuii lluuii ssoonntt iimmppoossééeess ppaarr llee cchhaappiittrree XXII--22 eett ppaarr llaa pprréésseennttee ppaarrttiiee dduu CCooddee..
1188.. FFoorrmmaattiioonn,, eexxeerrcciicceess eett eennttrraaîînneemmeennttss eenn mmaattiièèrree ddee ssûûrreettéé ddeess iinnssttaallllaattiioonnss ppoorrttuuaaiirreess
1188..11.. LL''aaggeenntt ddee ssûûrreettéé ddee ll''iinnssttaallllaattiioonn ppoorrttuuaaiirree eett llee ppeerrssoonnnneell ccoommppéétteenntt cchhaarrggéé ddee llaa ssûûrreettéé ddee ll''iinnssttaallllaattiioonn
ppoorrttuuaaiirree ddooiivveenntt aavvooiirr ddeess ccoonnnnaaiissssaanncceess eett aavvooiirr rreeççuu uunnee ffoorrmmaattiioonn,, ccoommppttee tteennuu ddeess rreeccoommmmaannddaattiioonnss éénnoonnccééeess
ddaannss llaa ppaarrttiiee BB dduu pprréésseenntt CCooddee..
1188..22.. LLee ppeerrssoonnnneell ddeess iinnssttaallllaattiioonnss ppoorrttuuaaiirreess cchhaarrggéé ddee ttââcchheess ssppéécciiffiiqquueess lliiééeess àà llaa ssûûrreettéé ddooiitt ccoommpprreennddrree lleess
ttââcchheess eett lleess rreessppoonnssaabbiilliittééss qquuii lluuii iinnccoommbbeenntt àà cceett ééggaarrdd,, tteelllleess qquu''eelllleess ssoonntt ddééccrriitteess ddaannss llee ppllaann ddee ssûûrreettéé ddee
ll''iinnssttaallllaattiioonn ppoorrttuuaaiirree,, eett iill ddooiitt aavvooiirr ddeess ccoonnnnaaiissssaanncceess eett ddeess aappttiittuuddeess ssuuffffiissaanntteess ppoouurr ss''aaccqquuiitttteerr ddeess ttââcchheess
qquuii lluuii ssoonntt aassssiiggnnééeess,, ccoommppttee tteennuu ddeess rreeccoommmmaannddaattiioonnss éénnoonnccééeess ddaannss llaa ppaarrttiiee BB dduu pprréésseenntt CCooddee..
1188..33.. PPoouurr ggaarraannttiirr ll''eeffffiiccaacciittéé ddee llaa mmiissee eenn ooeeuuvvrree dduu ppllaann ddee ssûûrreettéé ddee ll''iinnssttaallllaattiioonn ppoorrttuuaaiirree,, ddeess eexxeerrcciicceess
ddooiivveenntt êêttrree eeffffeeccttuuééss àà ddeess iinntteerrvvaalllleess aapppprroopprriiééss ccoommppttee tteennuu ddeess ttyyppeess dd''ooppéérraattiioonnss eeffffeeccttuuééeess ppaarr
ll''iinnssttaallllaattiioonn ppoorrttuuaaiirree,, ddeess cchhaannggeemmeennttss ddaannss llaa ccoommppoossiittiioonn dduu ppeerrssoonnnneell ddee ll''iinnssttaallllaattiioonn ppoorrttuuaaiirree,, dduu ttyyppee ddee
nnaavviirreess qquuee ddeesssseerrtt ll''iinnssttaallllaattiioonn ppoorrttuuaaiirree eett aauuttrreess cciirrccoonnssttaanncceess ppeerrttiinneenntteess,, ccoommppttee tteennuu ddeess rreeccoommmmaannddaattiioonnss
éénnoonnccééeess ddaannss llaa ppaarrttiiee BB dduu pprréésseenntt CCooddee..
1188..44.. LL''aaggeenntt ddee ssûûrreettéé ddee ll''iinnssttaallllaattiioonn ppoorrttuuaaiirree ddooiitt ggaarraannttiirr ll''eeffffiiccaacciittéé ddee llaa ccoooorrddiinnaattiioonn eett ddee llaa mmiissee eenn
ooeeuuvvrree dduu ppllaann ddee ssûûrreettéé ddee ll''iinnssttaallllaattiioonn ppoorrttuuaaiirree eenn ppaarrttiicciippaanntt àà ddeess eennttrraaîînneemmeennttss àà ddeess iinntteerrvvaalllleess aapppprroopprriiééss,,
ccoommppttee tteennuu ddeess rreeccoommmmaannddaattiioonnss éénnoonnccééeess ddaannss llaa ppaarrttiiee BB dduu pprréésseenntt CCooddee..
1199.. VVéérriiffiiccaattiioonn ddeess nnaavviirreess eett ddéélliivvrraannccee ddeess cceerrttiiffiiccaattss
1199..11.. VVéérriiffiiccaattiioonnss ::
1199..11..11.. CChhaaqquuee nnaavviirree aauuqquueell ss''aapppplliiqquuee llaa pprréésseennttee ppaarrttiiee dduu CCooddee ddooiitt êêttrree ssoouummiiss aauuxx vvéérriiffiiccaattiioonnss
ssppéécciiffiiééeess ccii--ddeessssoouuss ::
11.. uunnee vvéérriiffiiccaattiioonn iinniittiiaallee,, aavvaanntt llaa mmiissee eenn sseerrvviiccee dduu nnaavviirree oouu aavvaanntt qquuee llee cceerrttiiffiiccaatt pprreessccrriitt àà llaa
sseeccttiioonn 1199..22 ssooiitt ddéélliivvrréé ppoouurr llaa pprreemmiièèrree ffooiiss,, qquuii ccoommpprreennnnee uunnee vvéérriiffiiccaattiioonn ccoommppllèèttee ddee ssoonn ssyyssttèèmmee
ddee ssûûrreettéé eett ddee ttoouutt mmaattéérriieell ddee ssûûrreettéé ccoonnnneexxee vviissééss ppaarr lleess ddiissppoossiittiioonnss ppeerrttiinneenntteess dduu cchhaappiittrree XXII--22,,
ddee llaa pprréésseennttee ppaarrttiiee dduu CCooddee eett dduu ppllaann ddee ssûûrreettéé dduu nnaavviirree aapppprroouuvvéé.. CCeettttee vvéérriiffiiccaattiioonn ddooiitt ppeerrmmeettttrree
ddee ss''aassssuurreerr qquuee llee ssyyssttèèmmee ddee ssûûrreettéé eett ttoouutt mmaattéérriieell ddee ssûûrreettéé ccoonnnneexxee dduu nnaavviirree ssaattiissffoonntt pplleeiinneemmeenntt
aauuxx pprreessccrriippttiioonnss aapppplliiccaabblleess dduu cchhaappiittrree XXII--22 eett ddee llaa pprréésseennttee ppaarrttiiee dduu CCooddee,, qquuee lleeuurr ééttaatt eesstt
ssaattiissffaaiissaanntt eett qquu''iillss ssoonntt aaddaappttééss aauu sseerrvviiccee aauuqquueell llee nnaavviirree eesstt ddeessttiinnéé ;;
22.. uunnee vvéérriiffiiccaattiioonn ddee rreennoouuvveelllleemmeenntt àà ddeess iinntteerrvvaalllleess ssppéécciiffiiééss ppaarr ll''AAddmmiinniissttrraattiioonn mmaaiiss nnee ddééppaassssaanntt
ppaass cciinnqq aannss,, ssaauuff ssii llaa sseeccttiioonn 1199..33 ss''aapppplliiqquuee.. CCeettttee vvéérriiffiiccaattiioonn ddooiitt ppeerrmmeettttrree ddee ss''aassssuurreerr qquuee llee
ssyyssttèèmmee ddee ssûûrreettéé eett ttoouutt mmaattéérriieell ddee ssûûrreettéé ccoonnnneexxee dduu nnaavviirree ssaattiissffoonntt pplleeiinneemmeenntt aauuxx pprreessccrriippttiioonnss
aapppplliiccaabblleess dduu cchhaappiittrree XXII--22 ddee llaa pprréésseennttee ppaarrttiiee dduu CCooddee eett dduu ppllaann ddee ssûûrreettéé dduu nnaavviirree aapppprroouuvvéé,, qquuee
lleeuurr ééttaatt eesstt ssaattiissffaaiissaanntt eett qquu''iillss ssoonntt aaddaappttééss aauu sseerrvviiccee aauuqquueell llee nnaavviirree eesstt ddeessttiinnéé ;;
104
33.. aauu mmooiinnss uunnee vvéérriiffiiccaattiioonn iinntteerrmmééddiiaaiirree.. SSii uunnee sseeuullee vvéérriiffiiccaattiioonn iinntteerrmmééddiiaaiirree eesstt eeffffeeccttuuééee,, eellllee ddooiitt
aavvooiirr lliieeuu eennttrree llaa ddeeuuxxiièèmmee eett llaa ttrrooiissiièèmmee ddaattee aannnniivveerrssaaiirree dduu cceerrttiiffiiccaatt tteellllee qquuee ddééffiinniiee àà llaa rrèèggllee II//22
nn)).. LLaa vvéérriiffiiccaattiioonn iinntteerrmmééddiiaaiirree ddooiitt ccoommpprreennddrree uunnee iinnssppeeccttiioonn dduu ssyyssttèèmmee ddee ssûûrreettéé eett ddee ttoouutt
mmaattéérriieell ddee ssûûrreettéé ccoonnnneexxee dduu nnaavviirree,, aaffiinn ddee ss''aassssuurreerr qquu''iillss rreesstteenntt ssaattiissffaaiissaannttss ppoouurr llee sseerrvviiccee aauuqquueell
llee nnaavviirree eesstt ddeessttiinnéé.. MMeennttiioonn ddee cceettttee vvéérriiffiiccaattiioonn iinntteerrmmééddiiaaiirree ddooiitt êêttrree ppoorrttééee ssuurr llee cceerrttiiffiiccaatt ;;
44.. ttoouuttee vvéérriiffiiccaattiioonn ssuupppplléémmeennttaaiirree ddéécciiddééee ppaarr ll''AAddmmiinniissttrraattiioonn..
1199..11..22.. LLeess vvéérriiffiiccaattiioonnss ddeess nnaavviirreess ddooiivveenntt êêttrree eeffffeeccttuuééeess ppaarr lleess ffoonnccttiioonnnnaaiirreess ddee ll''AAddmmiinniissttrraattiioonn.. LL''
LL''AAddmmiinniissttrraattiioonn AAddmmiinniissttrraattiioonn ppeeuutt ttoouutteeffooiiss ccoonnffiieerr lleess vvéérriiffiiccaattiioonnss àà uunn oorrggaanniissmmee ddee ssûûrreettéé rreeccoonnnnuu
vviisséé àà llaa rrèèggllee XXII--22//11..
1199..11..33.. DDaannss ttoouuss lleess ccaass,, ll''AAddmmiinniissttrraattiioonn iinnttéérreessssééee ddooiitt ssee ppoorrtteerr pplleeiinneemmeenntt ggaarraannttee ddee ll''eexxééccuuttiioonn
ccoommppllèèttee eett ddee ll''eeffffiiccaacciittéé ddee llaa vvéérriiffiiccaattiioonn eett ddooiitt ss''eennggaaggeerr àà pprreennddrree lleess mmeessuurreess nnéécceessssaaiirreess ppoouurr
ssaattiissffaaiirree àà cceettttee oobblliiggaattiioonn..
1199..11..44.. LLee ssyyssttèèmmee ddee ssûûrreettéé eett ttoouutt mmaattéérriieell ddee ssûûrreettéé ccoonnnneexxee dduu nnaavviirree ddooiivveenntt êêttrree eennttrreetteennuuss,, aapprrèèss llaa
vvéérriiffiiccaattiioonn,, ddee mmaanniièèrree àà rreesstteerr ccoonnffoorrmmeess aauuxx ddiissppoossiittiioonnss ddeess rrèègglleess XXII--22//44..22 eett XXII--22//66,, ddee llaa pprréésseennttee
ppaarrttiiee dduu CCooddee eett dduu ppllaann ddee ssûûrreettéé dduu nnaavviirree aapppprroouuvvéé.. LLoorrssqquu''uunnee ddeess vvéérriiffiiccaattiioonnss pprreessccrriitteess aauuxx tteerrmmeess
ddee llaa sseeccttiioonn 1199..11..11 aa ééttéé eeffffeeccttuuééee,, aauuccuunn cchhaannggeemmeenntt nnee ddooiitt êêttrree aappppoorrttéé aauu ssyyssttèèmmee ddee ssûûrreettéé oouu àà uunn
qquueellccoonnqquuee mmaattéérriieell ddee ssûûrreettéé ccoonnnneexxee nnii aauu ppllaann ddee ssûûrreettéé dduu nnaavviirree aapppprroouuvvéé ssaannss ll''aaccccoorrdd ddee
ll''AAddmmiinniissttrraattiioonn..
1199..22.. DDéélliivvrraannccee dduu cceerrttiiffiiccaatt oouu aappppoossiittiioonn dd''uunn vviissaa ::
1199..22..11.. UUnn CCeerrttiiffiiccaatt iinntteerrnnaattiioonnaall ddee ssûûrreettéé dduu nnaavviirree ddooiitt êêttrree ddéélliivvrréé,, aapprrèèss uunnee vviissiittee iinniittiiaallee oouu uunnee
vvéérriiffiiccaattiioonn ddee rreennoouuvveelllleemmeenntt eeffffeeccttuuééee ccoonnffoorrmméémmeenntt aauuxx ddiissppoossiittiioonnss ddee llaa sseeccttiioonn 1199..11..
1199..22..22.. CCee cceerrttiiffiiccaatt ddooiitt êêttrree ddéélliivvrréé oouu vviisséé ssooiitt ppaarr ll''AAddmmiinniissttrraattiioonn,, ssooiitt ppaarr uunn oorrggaanniissmmee ddee ssûûrreettéé
rreeccoonnnnuu aaggiissssaanntt ppoouurr llee ccoommppttee ddee ll''AAddmmiinniissttrraattiioonn..
1199..22..33.. UUnn GGoouuvveerrnneemmeenntt ccoonnttrraaccttaanntt ppeeuutt,, àà llaa ddeemmaannddee ddee ll''AAddmmiinniissttrraattiioonn,, ffaaiirree vvéérriiffiieerr llee nnaavviirree.. SS''iill eesstt
ccoonnvvaaiinnccuu qquuee lleess ddiissppoossiittiioonnss ddee llaa sseeccttiioonn 1199..11..11 ssoonntt rreessppeeccttééeess,, iill ddooiitt ddéélliivvrreerr aauu nnaavviirree uunn CCeerrttiiffiiccaatt
iinntteerrnnaattiioonnaall ddee ssûûrreettéé dduu nnaavviirree oouu aauuttoorriisseerr ssaa ddéélliivvrraannccee eett,, llee ccaass éécchhééaanntt,, aappppoosseerr uunn vviissaa oouu aauuttoorriisseerr
ssoonn aappppoossiittiioonn ssuurr llee cceerrttiiffiiccaatt dduu nnaavviirree,, ccoonnffoorrmméémmeenntt aauu pprréésseenntt CCooddee..
1199..22..33..11.. UUnnee ccooppiiee dduu cceerrttiiffiiccaatt eett uunnee ccooppiiee dduu rraappppoorrtt ddee vvéérriiffiiccaattiioonn ddooiivveenntt êêttrree ccoommmmuunniiqquuééeess ddaannss
lleess mmeeiilllleeuurrss ddééllaaiiss àà ll''AAddmmiinniissttrraattiioonn qquuii aa ffaaiitt llaa ddeemmaannddee..
1199..22..33..22.. TToouutt cceerrttiiffiiccaatt aaiinnssii ddéélliivvrréé ddooiitt ccoommppoorrtteerr uunnee ddééccllaarraattiioonn ééttaabblliissssaanntt qquu''iill aa ééttéé ddéélliivvrréé àà llaa
ddeemmaannddee ddee ll''AAddmmiinniissttrraattiioonn.. IIll ddooiitt aavvooiirr llaa mmêêmmee vvaalleeuurr eett êêttrree aacccceeppttéé ddaannss lleess mmêêmmeess ccoonnddiittiioonnss
qquu''uunn cceerrttiiffiiccaatt ddéélliivvrréé eenn vveerrttuu ddee llaa sseeccttiioonn 1199..22..22..
1199..22..44.. LLee CCeerrttiiffiiccaatt iinntteerrnnaattiioonnaall ddee ssûûrreettéé dduu nnaavviirree ddooiitt êêttrree ééttaabbllii sseelloonn llee mmooddèèllee qquuii ffiigguurree eenn aappppeennddiiccee
aauu pprréésseenntt CCooddee.. SSii llaa llaanngguuee uuttiilliissééee nn''eesstt nnii ll''aannggllaaiiss,, nnii ll''eessppaaggnnooll,, nnii llee ffrraannççaaiiss,, llee tteexxttee ddooiitt ccoommpprreennddrree
uunnee ttrraadduuccttiioonn ddaannss ll''uunnee ddee cceess llaanngguueess..
1199..33.. DDuurrééee eett vvaalliiddiittéé dduu cceerrttiiffiiccaatt ::
1199..33..11.. LLee CCeerrttiiffiiccaatt iinntteerrnnaattiioonnaall ddee ssûûrreettéé dduu nnaavviirree ddooiitt êêttrree ddéélliivvrréé ppoouurr uunnee ppéérriiooddee ddoonntt llaa dduurrééee eesstt
ffiixxééee ppaarr ll''AAddmmiinniissttrraattiioonn,, ssaannss qquuee cceettttee dduurrééee ppuuiissssee eexxccééddeerr cciinnqq aannss..
1199..33..22.. LLoorrssqquuee llaa vvéérriiffiiccaattiioonn ddee rreennoouuvveelllleemmeenntt eesstt aacchheevvééee ddaannss uunn ddééllaaii ddee ttrrooiiss mmooiiss aavvaanntt llaa ddaattee
dd''eexxppiirraattiioonn dduu cceerrttiiffiiccaatt eexxiissttaanntt,, llee nnoouuvveeaauu cceerrttiiffiiccaatt eesstt vvaallaabbllee àà ccoommpptteerr ddee llaa ddaattee dd''aacchhèèvveemmeenntt ddee llaa
vvéérriiffiiccaattiioonn ddee rreennoouuvveelllleemmeenntt jjuussqquu''àà uunnee ddaattee qquuii nn''eesstt ppaass ppoossttéérriieeuurree ddee pplluuss ddee cciinnqq aannss àà llaa ddaattee
dd''eexxppiirraattiioonn dduu cceerrttiiffiiccaatt eexxiissttaanntt..
1199..33..22..11.. LLoorrssqquuee llaa vvéérriiffiiccaattiioonn ddee rreennoouuvveelllleemmeenntt eesstt aacchheevvééee aapprrèèss llaa ddaattee dd''eexxppiirraattiioonn dduu cceerrttiiffiiccaatt
eexxiissttaanntt,, llee nnoouuvveeaauu cceerrttiiffiiccaatt eesstt vvaallaabbllee àà ccoommpptteerr ddee llaa ddaattee dd''aacchhèèvveemmeenntt ddee llaa vvéérriiffiiccaattiioonn ddee
rreennoouuvveelllleemmeenntt jjuussqquu''àà uunnee ddaattee qquuii nn''eesstt ppaass ppoossttéérriieeuurree ddee pplluuss ddee cciinnqq aannss àà llaa ddaattee dd''eexxppiirraattiioonn dduu
cceerrttiiffiiccaatt eexxiissttaanntt..
1199..33..22..22.. LLoorrssqquuee llaa vvéérriiffiiccaattiioonn ddee rreennoouuvveelllleemmeenntt eesstt aacchheevvééee pplluuss ddee ttrrooiiss mmooiiss aavvaanntt llaa ddaattee
dd''eexxppiirraattiioonn dduu cceerrttiiffiiccaatt eexxiissttaanntt,, llee nnoouuvveeaauu cceerrttiiffiiccaatt eesstt vvaallaabbllee àà ccoommpptteerr ddee llaa ddaattee dd''aacchhèèvveemmeenntt
ddee llaa vvéérriiffiiccaattiioonn ddee rreennoouuvveelllleemmeenntt jjuussqquu''àà uunnee ddaattee qquuii nn''eesstt ppaass ppoossttéérriieeuurree ddee pplluuss ddee cciinnqq aannss àà llaa
ddaattee dd''aacchhèèvveemmeenntt ddee llaa vvéérriiffiiccaattiioonn ddee rreennoouuvveelllleemmeenntt..
1199..33..33.. SSii uunn cceerrttiiffiiccaatt eesstt ddéélliivvrréé ppoouurr uunnee dduurrééee iinnfféérriieeuurree àà cciinnqq aannss,, ll''AAddmmiinniissttrraattiioonn ppeeuutt eenn pprroorrooggeerr llaa
vvaalliiddiittéé aauu--ddeellàà ddee llaa ddaattee dd''eexxppiirraattiioonn,, jjuussqquu''àà ccoonnccuurrrreennccee ddee llaa ppéérriiooddee mmaaxxiimmaallee iinnddiiqquuééee ddaannss llaa sseeccttiioonn
105
1199..33..11,, àà ccoonnddiittiioonn qquuee lleess vvéérriiffiiccaattiioonnss mmeennttiioonnnnééeess ddaannss llaa sseeccttiioonn 1199..11..11,, qquuii ssoonntt aapppplliiccaabblleess lloorrssqquu''uunn
cceerrttiiffiiccaatt eesstt ddéélliivvrréé ppoouurr cciinnqq aannss,, ssooiieenntt eeffffeeccttuuééeess sseelloonn qquu''iill ccoonnvviieenntt..
1199..33..44.. SSii,, aapprrèèss ll''aacchhèèvveemmeenntt dd''uunnee vvéérriiffiiccaattiioonn ddee rreennoouuvveelllleemmeenntt,, uunn nnoouuvveeaauu cceerrttiiffiiccaatt nnee ppeeuutt ppaass êêttrree
ddéélliivvrréé oouu ffoouurrnnii aauu nnaavviirree aavvaanntt llaa ddaattee dd''eexxppiirraattiioonn dduu cceerrttiiffiiccaatt eexxiissttaanntt,, ll''AAddmmiinniissttrraattiioonn oouu ll''oorrggaanniissmmee
ddee ssûûrreettéé rreeccoonnnnuu aaggiissssaanntt ppoouurr llee ccoommppttee ddee ll''AAddmmiinniissttrraattiioonn ppeeuutt aappppoosseerr uunn vviissaa ssuurr llee cceerrttiiffiiccaatt eexxiissttaanntt
eett ccee cceerrttiiffiiccaatt ddooiitt êêttrree aacccceeppttéé ccoommmmee vvaallaabbllee ppoouurr uunnee nnoouuvveellllee ppéérriiooddee,, qquuii nnee ppeeuutt eexxccééddeerr cciinnqq mmooiiss àà
ccoommpptteerr ddee llaa ddaattee dd''eexxppiirraattiioonn..
1199..33..55.. SSii,, àà llaa ddaattee dd''eexxppiirraattiioonn ddee ssoonn cceerrttiiffiiccaatt,, llee nnaavviirree nnee ssee ttrroouuvvee ppaass ddaannss uunn ppoorrtt ddaannss lleeqquueell iill ppeeuutt
ssuubbiirr uunnee vvéérriiffiiccaattiioonn,, ll''AAddmmiinniissttrraattiioonn ppeeuutt pprroorrooggeerr llaa vvaalliiddiittéé ddee ccee cceerrttiiffiiccaatt.. TToouutteeffooiiss,, uunnee tteellllee
pprroorrooggaattiioonn nnee ddooiitt êêttrree aaccccoorrddééee qquuee ppoouurr ppeerrmmeettttrree aauu nnaavviirree dd''aacchheevveerr ssoonn vvooyyaaggee vveerrss llee ppoorrtt ddaannss lleeqquueell
iill ddooiitt êêttrree vvéérriiffiiéé eett ccee,, uunniiqquueemmeenntt ddaannss llee ccaass ooùù cceettttee mmeessuurree sseemmbbllee ooppppoorrttuunnee eett rraaiissoonnnnaabbllee.. AAuuccuunn
cceerrttiiffiiccaatt nnee ddooiitt êêttrree aaiinnssii pprroorrooggéé ppoouurr uunnee ppéérriiooddee ddee pplluuss ddee ttrrooiiss mmooiiss eett uunn nnaavviirree aauuqquueell cceettttee
pprroorrooggaattiioonn aa ééttéé aaccccoorrddééee nn''aa ppaass llee ddrrooiitt,, eenn vveerrttuu ddee cceettttee pprroorrooggaattiioonn,, aapprrèèss ssoonn aarrrriivvééee ddaannss llee ppoorrtt
ddaannss lleeqquueell iill ddooiitt êêttrree vvéérriiffiiéé,, dd''eenn rreeppaarrttiirr ssaannss eenn aavvooiirr oobbtteennuu uunn nnoouuvveeaauu cceerrttiiffiiccaatt.. LLoorrssqquuee llaa
vvéérriiffiiccaattiioonn ddee rreennoouuvveelllleemmeenntt eesstt aacchheevvééee,, llee nnoouuvveeaauu cceerrttiiffiiccaatt eesstt vvaallaabbllee jjuussqquu''àà uunnee ddaattee qquuii nn''eesstt ppaass
ppoossttéérriieeuurree ddee pplluuss ddee cciinnqq aannss àà llaa ddaattee dd''eexxppiirraattiioonn dduu cceerrttiiffiiccaatt eexxiissttaanntt aavvaanntt qquuee llaa pprroorrooggaattiioonn aaiitt ééttéé
aaccccoorrddééee..
1199..33..66.. UUnn cceerrttiiffiiccaatt ddéélliivvrréé àà uunn nnaavviirree eeffffeeccttuuaanntt ddeess vvooyyaaggeess ccoouurrttss qquuii nn''aa ppaass ééttéé pprroorrooggéé eenn vveerrttuu ddeess
ddiissppoossiittiioonnss pprrééccééddeenntteess ddee llaa pprréésseennttee sseeccttiioonn ppeeuutt êêttrree pprroorrooggéé ppaarr ll''AAddmmiinniissttrraattiioonn ppoouurr uunnee ppéérriiooddee ddee
ggrrââccee nnee ddééppaassssaanntt ppaass dd''uunn mmooiiss llaa ddaattee dd''eexxppiirraattiioonn iinnddiiqquuééee ssuurr ccee cceerrttiiffiiccaatt.. LLoorrssqquuee llaa vvéérriiffiiccaattiioonn ddee
rreennoouuvveelllleemmeenntt eesstt aacchheevvééee,, llee nnoouuvveeaauu cceerrttiiffiiccaatt eesstt vvaallaabbllee jjuussqquu''àà uunnee ddaattee qquuii nn''eesstt ppaass ppoossttéérriieeuurree ddee
pplluuss ddee cciinnqq aannss àà llaa ddaattee dd''eexxppiirraattiioonn dduu cceerrttiiffiiccaatt eexxiissttaanntt aavvaanntt qquuee llaa pprroorrooggaattiioonn aaiitt ééttéé aaccccoorrddééee..
1199..33..77.. LLoorrssqquu''uunnee vvéérriiffiiccaattiioonn iinntteerrmmééddiiaaiirree eesstt aacchheevvééee ddaannss uunn ddééllaaii iinnfféérriieeuurr àà cceelluuii qquuii eesstt ssppéécciiffiiéé ddaannss
llaa sseeccttiioonn 1199..11..11 ::
11.. llaa ddaattee dd''eexxppiirraattiioonn ffiigguurraanntt ssuurr llee cceerrttiiffiiccaatt eesstt rreemmppllaaccééee aauu mmooyyeenn dd''uunn vviissaa ppaarr uunnee ddaattee qquuii nnee ddooiitt
ppaass êêttrree ppoossttéérriieeuurree ddee pplluuss ddee ttrrooiiss aannss àà llaa ddaattee àà llaaqquueellllee llaa vvéérriiffiiccaattiioonn iinntteerrmmééddiiaaiirree aa ééttéé aacchheevvééee ;;
22.. llaa ddaattee dd''eexxppiirraattiioonn ppeeuutt rreesstteerr iinncchhaannggééee,, àà ccoonnddiittiioonn qquu''uunnee oouu pplluussiieeuurrss vvéérriiffiiccaattiioonnss
ssuupppplléémmeennttaaiirreess ssooiieenntt eeffffeeccttuuééeess ddee tteellllee ssoorrttee qquuee lleess iinntteerrvvaalllleess mmaaxxiimmaauuxx eennttrree lleess vvéérriiffiiccaattiioonnss
pprreessccrriitteess aauuxx tteerrmmeess ddee llaa sseeccttiioonn 1199..11..11 nnee ssooiieenntt ppaass ddééppaassssééss..
1199..33..88.. UUnn cceerrttiiffiiccaatt ddéélliivvrréé eenn vveerrttuu ddee llaa sseeccttiioonn 1199..22 cceessssee dd''êêttrree vvaallaabbllee ddaannss ll''uunn qquueellccoonnqquuee ddeess ccaass
ssuuiivvaannttss ::
11.. ssii lleess vvéérriiffiiccaattiioonnss ppeerrttiinneenntteess nnee ssoonntt ppaass aacchheevvééeess ddaannss lleess ddééllaaiiss ssppéécciiffiiééss ddaannss llaa sseeccttiioonn 1199..11..11 ;;
22.. ssii lleess vviissaass pprreessccrriittss aauuxx tteerrmmeess ddeess sseeccttiioonnss 1199..11..11..33 eett 1199..33..77..11,, ssii eelllleess ss''aapppplliiqquueenntt,, nn''oonntt ppaass ééttéé
aappppoossééss ssuurr llee cceerrttiiffiiccaatt ;;
33.. lloorrssqquu''uunnee ccoommppaaggnniiee aassssuummee llaa rreessppoonnssaabbiilliittéé ddee ll''eexxppllooiittaattiioonn dd''uunn nnaavviirree qquuii nn''ééttaaiitt ppaass eexxppllooiittéé
pprrééccééddeemmmmeenntt ppaarr cceettttee ccoommppaaggnniiee ;; eett
44.. ssii llee nnaavviirree ppaassssee ssoouuss llee ppaavviilllloonn dd''uunn aauuttrree EEttaatt..
1199..33..99.. DDaannss lleess ccaass ooùù ::
11.. uunn nnaavviirree ppaassssee ssoouuss llee ppaavviilllloonn dd''uunn aauuttrree GGoouuvveerrnneemmeenntt ccoonnttrraaccttaanntt,, llee GGoouuvveerrnneemmeenntt ccoonnttrraaccttaanntt
ddoonntt llee nnaavviirree ééttaaiitt aauuttoorriisséé pprrééccééddeemmmmeenntt àà bbaattttrree llee ppaavviilllloonn,, ddooiitt,, ddèèss qquuee ppoossssiibbllee,, aaddrreesssseerr àà
ll''AAddmmiinniissttrraattiioonn cceessssiioonnnnaaiirree ddeess ccooppiieess dduu CCeerrttiiffiiccaatt iinntteerrnnaattiioonnaall ddee ssûûrreettéé dduu nnaavviirree oouu ttoouuss lleess
rreennsseeiiggnneemmeennttss rreellaattiiffss aauu CCeerrttiiffiiccaatt iinntteerrnnaattiioonnaall ddee ssûûrreettéé dduu nnaavviirree ddoonntt llee nnaavviirree ééttaaiitt ppoouurrvvuu aavvaanntt
llee ttrraannssffeerrtt,, aaiinnssii qquuee ddeess ccooppiieess ddeess rraappppoorrttss ddee vvéérriiffiiccaattiioonn ddiissppoonniibblleess,, oouu
22.. uunnee ccoommppaaggnniiee aassssuummee llaa rreessppoonnssaabbiilliittéé ddee ll''eexxppllooiittaattiioonn dd''uunn nnaavviirree qquuii nn''ééttaaiitt ppaass eexxppllooiittéé aauuppaarraavvaanntt
ppaarr eellllee,, llaa ccoommppaaggnniiee aannttéérriieeuurree ddooiitt,, ddèèss qquuee ppoossssiibbllee,, aaddrreesssseerr àà llaa nnoouuvveellllee ccoommppaaggnniiee eexxppllooiittaannttee ddeess
ccooppiieess ddee ttoouutt rreennsseeiiggnneemmeenntt ccoonncceerrnnaanntt llee CCeerrttiiffiiccaatt iinntteerrnnaattiioonnaall ddee ssûûrreettéé dduu nnaavviirree oouu ffaacciilliitteerr lleess
vvéérriiffiiccaattiioonnss ddééccrriitteess ddaannss llaa sseeccttiioonn 1199..44..22..
1199..44.. DDéélliivvrraannccee dd''uunn cceerrttiiffiiccaatt pprroovviissooiirree ::
1199..44..11.. LLeess cceerrttiiffiiccaattss ddééccrriittss ddaannss llaa sseeccttiioonn 1199..22 nnee ddooiivveenntt êêttrree ddéélliivvrrééss qquuee ssii ll''AAddmmiinniissttrraattiioonn qquuii ddéélliivvrree
llee cceerrttiiffiiccaatt eesstt pplleeiinneemmeenntt ccoonnvvaaiinnccuuee qquuee llee nnaavviirree ssaattiissffaaiitt aauuxx pprreessccrriippttiioonnss ddee llaa sseeccttiioonn 1199..11.. TToouutteeffooiiss,,
aapprrèèss llee 11eerr jjuuiilllleett 22000044,, ppoouurr ::
11.. uunn nnaavviirree ssaannss cceerrttiiffiiccaatt oouu uunn nnaavviirree àà ssaa lliivvrraaiissoonn oouu aavvaanntt ssaa mmiissee oouu ssaa rreemmiissee eenn sseerrvviiccee ;;
106
22.. uunn nnaavviirree bbaattttaanntt llee ppaavviilllloonn dd''uunn GGoouuvveerrnneemmeenntt ccoonnttrraaccttaanntt qquuii ppaassssee ssoouuss llee ppaavviilllloonn dd''uunn aauuttrree
GGoouuvveerrnneemmeenntt ccoonnttrraaccttaanntt ;;
33.. uunn nnaavviirree bbaattttaanntt llee ppaavviilllloonn dd''uunn EEttaatt qquuii nn''eesstt ppaass uunn GGoouuvveerrnneemmeenntt ccoonnttrraaccttaanntt qquuii ppaassssee ssoouuss llee
ppaavviilllloonn dd''uunn GGoouuvveerrnneemmeenntt ccoonnttrraaccttaanntt,, oouu
44.. uunnee ccoommppaaggnniiee qquuii aassssuummee llaa rreessppoonnssaabbiilliittéé ddee ll''eexxppllooiittaattiioonn dd''uunn nnaavviirree qquuii nn''ééttaaiitt ppaass eexxppllooiittéé
aauuppaarraavvaanntt ppaarr eellllee,, jjuussqquu''àà ccee qquuee llee cceerrttiiffiiccaatt vviisséé àà llaa sseeccttiioonn 1199..22 ssooiitt ddéélliivvrréé,, ll''AAddmmiinniissttrraattiioonn ppeeuutt
ffaaiirree ddéélliivvrreerr uunn CCeerrttiiffiiccaatt iinntteerrnnaattiioonnaall pprroovviissooiirree ddee ssûûrreettéé dduu nnaavviirree ééttaabbllii ssuurr llee mmooddèèllee ffiigguurraanntt eenn
aappppeennddiiccee àà llaa pprréésseennttee ppaarrttiiee dduu CCooddee..
1199..44..22.. UUnn CCeerrttiiffiiccaatt iinntteerrnnaattiioonnaall pprroovviissooiirree ddee ssûûrreettéé dduu nnaavviirree nnee ddooiitt êêttrree ddéélliivvrréé qquuee ssii ll''AAddmmiinniissttrraattiioonn
oouu ll''oorrggaanniissmmee ddee ssûûrreettéé rreeccoonnnnuu,, aauu nnoomm ddee ll''AAddmmiinniissttrraattiioonn,, aa vvéérriiffiiéé qquuee ::
11.. ll''éévvaalluuaattiioonn ddee llaa ssûûrreettéé dduu nnaavviirree pprreessccrriittee ppaarr llaa pprréésseennttee ppaarrttiiee dduu CCooddee aa ééttéé eeffffeeccttuuééee ;;
22.. uunnee ccooppiiee dduu ppllaann ddee ssûûrreettéé dduu nnaavviirree ssaattiissffaaiissaanntt aauuxx pprreessccrriippttiioonnss dduu cchhaappiittrree XXII--22 eett ddee llaa pprréésseennttee
ppaarrttiiee dduu CCooddee ssee ttrroouuvvee àà bboorrdd dduu nnaavviirree,, llee ppllaann aayyaanntt ééttéé ssoouummiiss ppoouurr eexxaammeenn eett aapppprroobbaattiioonn eett ééttaanntt
aapppplliiqquuéé àà bboorrdd dduu nnaavviirree ;;
33.. llee nnaavviirree eesstt ddoottéé dd''uunn ssyyssttèèmmee dd''aalleerrttee ddee ssûûrreettéé dduu nnaavviirree qquuii ssaattiissffaaiitt aauuxx pprreessccrriippttiioonnss ddee llaa rrèèggllee
XXII--22//66,, ssii uunn tteell ssyyssttèèmmee eesstt eexxiiggéé ;;
44.. ll''aaggeenntt ddee ssûûrreettéé ddee llaa ccoommppaaggnniiee ::
11.. ss''eesstt aassssuurréé ::
11.. qquuee llee ppllaann ddee ssûûrreettéé dduu nnaavviirree aa ééttéé eexxaammiinnéé ppoouurr vvéérriiffiieerr qquu''iill ssaattiissffaaiitt àà llaa pprréésseennttee
ppaarrttiiee dduu CCooddee ;;
22.. qquuee llee ppllaann aa ééttéé ssoouummiiss aauuxx ffiinnss dd''aapppprroobbaattiioonn ;; eett
33.. qquuee llee ppllaann eesstt aapppplliiqquuéé àà bboorrdd dduu nnaavviirree ;; eett
22.. aa mmiiss eenn ppllaaccee lleess aarrrraannggeemmeennttss nnéécceessssaaiirreess,, yy ccoommpprriiss eenn ccee qquuii ccoonncceerrnnee lleess eexxeerrcciicceess,, lleess
eennttrraaîînneemmeennttss eett lleess vvéérriiffiiccaattiioonnss iinntteerrnneess,, mmooyyeennnnaanntt lleessqquueellss iill eessttiimmee qquuee llee nnaavviirree ssuubbiirraa aavveecc
ssuuccccèèss llaa vvéérriiffiiccaattiioonn pprreessccrriittee ccoonnffoorrmméémmeenntt àà llaa sseeccttiioonn 1199..11..11..11 ddaannss uunn ddééllaaii ddee ssiixx mmooiiss ;;
55.. ddeess ddiissppoossiittiioonnss oonntt ééttéé pprriisseess ppoouurr pprrooccééddeerr aauuxx vvéérriiffiiccaattiioonnss rreeqquuiisseess aauuxx tteerrmmeess ddee llaa sseeccttiioonn
1199..11..11..11 ;;
66.. llee ccaappiittaaiinnee,, ll''aaggeenntt ddee ssûûrreettéé dduu nnaavviirree eett aauuttrree ppeerrssoonnnneell ddee bboorrdd rreessppoonnssaabblleess ddee ttââcchheess ssppéécciiffiiqquueess
lliiééeess àà llaa ssûûrreettéé ssoonntt ffaammiilliiaarriissééss aavveecc lleeuurrss ttââcchheess eett rreessppoonnssaabbiilliittééss tteelllleess qquuee ssppéécciiffiiééeess ddaannss llaa
pprréésseennttee ppaarrttiiee dduu CCooddee ;; eett aavveecc lleess ddiissppoossiittiioonnss ppeerrttiinneenntteess dduu ppllaann ddee ssûûrreettéé dduu nnaavviirree qquuii ssee ttrroouuvvee àà
bboorrdd,, cceess rreennsseeiiggnneemmeennttss aayyaanntt ééttéé ffoouurrnniiss ddaannss llaa llaanngguuee ddee ttrraavvaaiill dduu ppeerrssoonnnneell dduu nnaavviirree oouu ddaannss uunnee
llaanngguuee qquu''iill ccoommpprreenndd ;; eett
77.. ll''aaggeenntt ddee ssûûrreettéé dduu nnaavviirree ssaattiissffaaiitt aauuxx pprreessccrriippttiioonnss ddee llaa pprréésseennttee ppaarrttiiee dduu CCooddee..
1199..44..33.. UUnn CCeerrttiiffiiccaatt iinntteerrnnaattiioonnaall pprroovviissooiirree ddee ssûûrreettéé dduu nnaavviirree ppeeuutt êêttrree ddéélliivvrréé ppaarr ll''AAddmmiinniissttrraattiioonn oouu
ppaarr uunn oorrggaanniissmmee ddee ssûûrreettéé rreeccoonnnnuu aauuttoorriisséé àà aaggiirr eenn ssoonn nnoomm..
1199..44..44.. UUnn CCeerrttiiffiiccaatt iinntteerrnnaattiioonnaall pprroovviissooiirree ddee ssûûrreettéé dduu nnaavviirree eesstt vvaallaabbllee ppoouurr uunnee ppéérriiooddee ddee ssiixx mmooiiss,, oouu
jjuussqquu''àà llaa ddaattee ddee ddéélliivvrraannccee dduu cceerrttiiffiiccaatt pprreessccrriitt aauuxx tteerrmmeess ddee llaa sseeccttiioonn 1199..22,, ssii cceettttee ddaattee eesstt
aannttéérriieeuurree,, eett iill nnee ppeeuutt ppaass êêttrree pprroorrooggéé..
1199..44..55.. AAuuccuunn GGoouuvveerrnneemmeenntt ccoonnttrraaccttaanntt nnee ddooiitt aacccceepptteerr qquu''uunn aauuttrree cceerrttiiffiiccaatt iinntteerrnnaattiioonnaall pprroovviissooiirree ddee
ssûûrreettéé dduu nnaavviirree ssooiitt ddéélliivvrréé ppaarr llaa ssuuiittee àà uunn nnaavviirree ssii,, ddee ll''ooppiinniioonn ddee ll''AAddmmiinniissttrraattiioonn oouu ddee ll''oorrggaanniissmmee ddee
ssûûrreettéé rreeccoonnnnuu,, ll''uunnee ddeess rraaiissoonnss ppoouurr lleessqquueelllleess llee nnaavviirree oouu llaa ccoommppaaggnniiee ssoolllliicciittee uunn tteell cceerrttiiffiiccaatt eesstt ddee ssee
ssoouussttrraaiirree àà ll''oobblliiggaattiioonn ddee ssaattiissffaaiirree pplleeiinneemmeenntt aauu cchhaappiittrree XXII--22 eett àà llaa pprréésseennttee ppaarrttiiee dduu CCooddee aauu--ddeellàà ddee
llaa ppéérriiooddee ddee vvaalliiddiittéé dduu CCeerrttiiffiiccaatt pprroovviissooiirree iinniittiiaall ddééccrriitt ddaannss llaa sseeccttiioonn 1199..44..44..
1199..44..66.. AAuuxx ffiinnss ddee ll''aapppplliiccaattiioonn ddee llaa rrèèggllee XXII--22//99,, lleess GGoouuvveerrnneemmeennttss ccoonnttrraaccttaannttss ppeeuuvveenntt,, aavvaanntt
dd''aacccceepptteerr uunn CCeerrttiiffiiccaatt iinntteerrnnaattiioonnaall pprroovviissooiirree ddee ssûûrreettéé dduu nnaavviirree eenn ttaanntt qquuee cceerrttiiffiiccaatt vvaallaabbllee,, ss''aassssuurreerr
qquuee lleess ccoonnddiittiioonnss pprreessccrriitteess aauuxx tteerrmmeess ddeess sseeccttiioonnss 1199..44..22..44 àà 1199..44..22..66 oonntt ééttéé rreemmpplliieess..
107
AAnnnneexxee IIII331166
SSttaattiissttiiqquueess ssuurr lleess aacctteess ddee vviioolleennccee eenn mmeerr
hhttttpp::////wwwwww..sseeccuurree--mmaarriinnee..ccoomm//ssttaattiissttiiccss//aattttaacckk..hhttmm
316 Les informations sont essentiellement issues des rapports du BMI et disponibles sur le site de Secure Marine, un
consultant néerlandais en sûreté maritime, recommandé sur le site du BMI :
http://www.secure-marine.com/history.htm.
Nombre d’actes de piraterie
Nombres d’actes de piraterie
Tendance
Pays dénombrant plus de 10 attaques par an
108
hhttttpp::////wwwwww..sseeccuurree--mmaarriinnee..ccoomm//ssttaattiissttiiccss//ccoouunnttrriieess..hhttmm
hhttttpp::////wwwwww..sseeccuurree--mmaarriinnee..ccoomm//ssttaattiissttiiccss//aattttaacckk__ttyyppeess..hhttmm
Types d’attaques perpétrées contre les navires
Types d’attaques perpétrées contre les équipages
109
hhttttpp::////wwwwww..sseeccuurree--mmaarriinnee..ccoomm//ssttaattiissttiiccss//aattttaacckk__ccrreeww..hhttmm
hhttttpp::////wwwwww..sseeccuurree--mmaarriinnee..ccoomm//ssttaattiissttiiccss//sshhiippss..hhttmm
hhttttpp::////wwwwww..sseeccuurree--mmaarriinnee..ccoomm//ssttaattiissttiiccss//aarrmmss__uusseedd..hhttmm
Type de navires attaqués
Type d’armes utilisées
110
AAnnnneexxee IIIIII
LLeess aauuttoorriittééss iimmpplliiqquuééeess ddaannss llee ccoonnttrrôôllee dduu nnaavviirree aauu ppoorrtt
111
AAnnnneexxee IIVV
LLeess ééqquuiippeemmeennttss ddee ssûûrreettéé
11.. LLEE SSCCAANNNNEERR DDUU PPAAMM331177
22.. CCOOUUPPEEEE SSEECCUURRIISSEEEE331188
317 Photo fournie par Laurent Bauer (PAM).
318 Les équipements suivants viennent du site de Secopex :
http://www.isps.fr/ISPS-materiel-equipement-securite-protection.htm.
112
33.. BBAARRRRAAGGEE EELLEECCTTRRIIQQUUEE
44.. DDIISSPPOOSSIITTIIFF AANNTTII BBEELLIIEERR
113
AAnnnneexxee VV
LLeess ttaauuxx ddee ccoonnffoorrmmiittéé iinntteerrnnaattiioonnaauuxx aauu CCooddee IISSPPSS
TTaauuxx ddee ccoonnffoorrmmiittéé aauu CCooddee IISSPPSS àà 0099hh0000 llee 3300 jjuuiinn 22000044
NNAAVVIIRREESS
GGoouuvveerrnneemmeennttss ((4466 rrééppoonnsseess))
NNoommbbrree ddee nnaavviirreess aassttrreeiinnttss aauu CCooddee
PPllaannss ddee ssûûrreettéé ddeess nnaavviirreess ((PPSSNN)) ssoouummiiss
CCeerrttiiffiiccaattss iinntteerrnnaattiioonnaall ddee ssûûrreettéé ddeess nnaavviirreess ((CCIISSNN)) éémmiiss
2222553399
1199337777
1111999966
5533..22%% ((ccoonnttrree 4411..33%% llee 2255 jjuuiinn))
IIAACCSS
NNoommbbrree ddee nnaavviirreess aassttrreeiinnttss aauu CCooddee
PPllaannss ddee ssûûrreettéé ddeess nnaavviirreess ((PPSSNN)) ssoouummiiss
CCeerrttiiffiiccaattss iinntteerrnnaattiioonnaall ddee ssûûrreettéé ddeess nnaavviirreess ((CCIISSNN)) éémmiiss
1166778844
1133000055
1111663399 6699..33%% ((ccoonnttrree 6600..88%% llee 2255 jjuuiinn))
IINNTTEERRCCAARRGGOO
NNoommbbrree ddee nnaavviirreess aassttrreeiinnttss aauu CCooddee
PPllaannss ddee ssûûrreettéé ddeess nnaavviirreess ((PPSSNN)) ssoouummiiss
CCeerrttiiffiiccaattss iinntteerrnnaattiioonnaall ddee ssûûrreettéé ddeess nnaavviirreess ((CCIISSNN)) éémmiiss
991166
776699
551133 5566%% ((mmêêmmee %% ddeeppuuiiss llee 1111 jjuuiinn))
IINNTTEERRTTAANNKKOO
NNoommbbrree ddee nnaavviirreess aassttrreeiinnttss aauu CCooddee
PPllaannss ddee ssûûrreettéé ddeess nnaavviirreess ((PPSSNN)) ssoouummiiss
CCeerrttiiffiiccaattss iinntteerrnnaattiioonnaall ddee ssûûrreettéé ddeess nnaavviirreess ((CCIISSNN)) éémmiiss
22117755
22117755
11554477 7711%% ((ccoonnttrree 5566%% llee 2255 jjuuiinn))
IIPPTTAA
NNoommbbrree ddee nnaavviirreess aassttrreeiinnttss aauu CCooddee
PPllaannss ddee ssûûrreettéé ddeess nnaavviirreess ((PPSSNN)) ssoouummiiss
CCeerrttiiffiiccaattss iinntteerrnnaattiioonnaall ddee ssûûrreettéé ddeess nnaavviirreess ((CCIISSNN)) éémmiiss
442299
442255
442255 9999..00%% ((ccoonnttrree 7711..11%% llee 2255 jjuuiinn))
IICCCCLL
NNoommbbrree ddee nnaavviirreess aassttrreeiinnttss aauu CCooddee
PPllaannss ddee ssûûrreettéé ddeess nnaavviirreess ((PPSSNN)) ssoouummiiss
CCeerrttiiffiiccaattss iinntteerrnnaattiioonnaall ddee ssûûrreettéé ddeess nnaavviirreess ((CCIISSNN)) éémmiiss
111188
111188
111188 110000..00%% ((ccoonnttrree 8888..99%% llee 2255 jjuuiinn))
BBIIMMCCOO
NNoommbbrree ddee nnaavviirreess aassttrreeiinnttss aauu CCooddee
PPllaannss ddee ssûûrreettéé ddeess nnaavviirreess ((PPSSNN)) ssoouummiiss
CCeerrttiiffiiccaattss iinntteerrnnaattiioonnaall ddee ssûûrreettéé ddeess nnaavviirreess ((CCIISSNN)) éémmiiss
22662222
22118899
448888 1188..66%% ((mmêêmmee %% ddeeppuuiiss llee 1111 jjuuiinn))
IINNSSTTAALLLLAATTIIOONNSS PPOORRTTUUAAIIRREESS
GGoouuvveerrnneemmeennttss ((8866 rrééppoonnsseess))
NNoommbbrree dd’’iinnssttaallllaattiioonnss ppoorrttuuaaiirreess
PPllaann ddee ssûûrreettéé ddee ll’’iinnssttaallllaattiioonn ppoorrttuuaaiirree ((PPSSIIPP)) ssoouummiiss
PPSSIIPP aapppprroouuvvééss
77997744
44668888
44226600 5533..44%% ((ccoonnttrree 3311..99%% llee 2255 jjuuiinn))
114
TTaabblleeaauu ccoommppaarraattiiff ddeess rrééssuummééss ggéénnéérraauuxx331199
((aauu 11eerr
sseepptteemmbbrree 22000044 eett aauu 2299 nnoovveemmbbrree 22000044))
aauu
RReennsseeiiggnneemmeennttss ggéénnéérraauuxx 0011//0099//22000044 2299//1111//22000044
NNoommbbrree dd’’EEttaattss qquuii ssoonntt ddeess ggoouuvveerrnneemmeennttss ccoonnttrraaccttaannttss 115533 115533
NNoommbbrree ddee ggoouuvveerrnneemmeennttss ccoonnttrraaccttaannttss qquuii nn’’oonntt ppaass ddee lliittttoorraall 1133 1133
EEttaattss ppoouurr lleessqquueellss llaa CCoonnvveennttiioonn eennttrree eenn vviigguueeuurr aapprrèèss llee 11eerr
jjuuiilllleett 22000044 66 66
EEttaattss ppoouurr lleessqquueellss llaa CCoonnvveennttiioonn nn’’eesstt ppaass eennccoorree eennttrrééee eenn vviigguueeuurr 55 00
NNoommbbrree dd’’EEttaattss ccoonnttrraaccttaannttss qquuii oonntt nnoottiiffiiéé uunn ppooiinntt ddee ccoonnttaacctt nnaattiioonnaall uunniiqquuee
eenn %% dduu nnoommbbrree ttoottaall dd’’EEttaattss qquuii ssoonntt ddeess ggoouuvveerrnneemmeennttss ccoonnttrraaccttaannttss
112299
8844,,3311%%
113344
8877,,5588%%
RReennsseeiiggnneemmeennttss ccoonncceerrnnaanntt lleess iinnssttaallllaattiioonnss ppoorrttuuaaiirreess
GGoouuvveerrnneemmeennttss ccoonnttrraaccttaannttss aayyaanntt ssiiggnnaalléé qquu’’iillss aavvaaiieenntt ddeess iinnssttaallllaattiioonnss ppoorrttuuaaiirreess
eenn %% dduu nnoommbbrree ttoottaall dd’’EEttaattss qquuii ssoonntt ddeess ggoouuvveerrnneemmeennttss ccoonnttrraaccttaannttss
112222
7799,,7744%%
113333
9933,,6666%%
GGoouuvveerrnneemmeennttss ccoonnttrraaccttaannttss aayyaanntt ssiiggnnaalléé qquu’’iillss aavvaaiieenntt aapppprroouuvvéé ddeess PPFFSSPP
eenn %% dduu nnoommbbrree ttoottaall dd’’EEttaattss qquuii ssoonntt ddeess ggoouuvveerrnneemmeennttss ccoonnttrraaccttaannttss
111199
7777,,7788%%
113322
9922,,9966%%**
NNoommbbrree dd’’iinnssttaallllaattiioonnss ppoorrttuuaaiirreess ddééccllaarrééeess ((eessttiimmaattiioonn)) 99 110088 99 554411
-- nnoommbbrree ddee PPFFSSAA aapppprroouuvvééss
eenn %% dduu nnoommbbrree dd’’iinnssttaallllaattiioonnss ppoorrttuuaaiirreess ddééccllaarrééeess
88 667744
9955,,2233%%
99 339944
9988,,4466%%
-- nnoommbbrree ddee PPFFSSPP ssoouummiiss
eenn %% dduu nnoommbbrree dd’’iinnssttaallllaattiioonnss ppoorrttuuaaiirreess ddééccllaarrééeess
88 558877
9944,,2288%%
99 338888
9988,,4400%%
-- nnoommbbrree ddee PPFFSSPP aapppprroouuvvééss
eenn %% dduu nnoommbbrree dd’’iinnssttaallllaattiioonnss ppoorrttuuaaiirreess ddééccllaarrééeess
88 441133
9922,,3377%%
99 226611
9977,,0077%%
**cchhiiffffrree rreevvuu aaffiinn ddee pprreennddrree eenn ccoommppttee lleess EEttaattss ssaannss lliittttoorraall,, àà ll’’eexxcceeppttiioonn ddee cceeuuxx qquuii bboorrddeenntt ddeess mmeerrss ffeerrmmééeess..
319 Site de Secopex : http://www.isps.fr/Actualité/tableau_code_ISPS.pdf.
115
EEttaatt ccoommppaarraattiiff ddee llaa mmiissee eenn œœuuvvrree ppaarr rrééggiioonnss ggééooggrraapphhiiqquueess
((aauu 11eerr
sseepptteemmbbrree 22000044 eett aauu 2299 nnoovveemmbbrree 22000044))
AAuu 11eerr
sseepptteemmbbrree 22000044
RRééggiioonn AAffrriiqquuee EEttaattss aarraabbeess eett
mmééddiitteerrrraannééeennss
AAssiiee eett
PPaacciiffiiqquuee
CCEEII eett EEuurrooppee
oorriieennttaallee
AAmméérriiqquuee
llaattiinnee eett
CCaarraaïïbbeess
NNoorrdd--oouueesstt
ddee ll’’EEuurrooppee
AAmméérriiqquuee
dduu NNoorrdd
NNoommbbrree dd’’EEttaattss 3300 2222 3311 1199 3300 1199 22
EEttaattss ssaannss lliittttoorraall** 22 00 11 44 11 33 00
EEttaattss qquuii oonntt
aapppprroouuvvééss ddeess PPFFSSPP
1177 2200 2277 1122 2288 1166 22
EEttaattss qquuii oonntt
aapppprroouuvvééss ddeess PPFFSSPP
((%%))**
6600,,7711 9900,,9911 9900,,0000 8800,,0000 9966,,5555 110000,,0000 110000,,0000
IInnssttaallllaattiioonnss
ppoorrttuuaaiirreess ddééccllaarrééeess
117777 442255 22993311 449933 881133 33881199 445599
PPFFSSPP aapppprroouuvvééss 116655 333388 22668833 444455 667744 33665588 445599
PPFFSSPP aapppprroouuvvééss ((%%)) 9933,,2222 7799,,5533 9911,,5544 9900,,2266 8822,,9900 9955,,7788 110000,,0000
AAuu 2299 nnoovveemmbbrree 22000044
RRééggiioonn AAffrriiqquuee EEttaattss aarraabbeess eett
mmééddiitteerrrraannééeennss
AAssiiee eett
PPaacciiffiiqquuee
CCEEII eett EEuurrooppee
oorriieennttaallee
AAmméérriiqquuee
llaattiinnee eett
CCaarraaïïbbeess
NNoorrdd--oouueesstt
ddee ll’’EEuurrooppee
AAmméérriiqquuee
dduu NNoorrdd
NNoommbbrree dd’’EEttaattss 3300 2222 3311 1199 3300 1199 22
EEttaattss ssaannss lliittttoorraall** 22 00 11 44 11 33 00
EEttaattss qquuii oonntt
aapppprroouuvvééss ddeess PPFFSSPP
2233 2211 2288 1133 2299 1166 22
EEttaattss qquuii oonntt
aapppprroouuvvééss ddeess PPFFSSPP
((%%))**
8822,,1144 9955,,4455 9933,,3333 8866,,6677 110000,,0000 110000,,0000 110000,,0000
IInnssttaallllaattiioonnss
ppoorrttuuaaiirreess ddééccllaarrééeess
223399 441144 33008844 660088 886611 33886688 446677
PPFFSSPP aapppprroouuvvééss 222255 334466 22992277 558800 885500 33886666 446677
PPFFSSPP aapppprroouuvvééss ((%%)) 9944,,1144 8833,,5577 9944,,9911 9955,,3399 9988,,7722 9999,,9955 110000,,0000
116
**cchhiiffffrree rreevvuu aaffiinn ddee pprreennddrree eenn ccoommppttee lleess EEttaattss ssaannss lliittttoorraall,, àà ll’’eexxcceeppttiioonn ddee cceeuuxx qquuii bboorrddeenntt ddeess mmeerrss ffeerrmmééeess..
RReennsseeiiggnneemmeennttss ffoouurrnniiss ccoonncceerrnnaanntt lleess qquueessttiioonnss vviissééeess àà
llaa rrèèggllee XXII--22//1133 ddee llaa CCoonnvveennttiioonn SSOOLLAASS
((aauu 2299 nnoovveemmbbrree 22000044))
GGoouuvveerrnneemmeennttss ccoonnttrraaccttaannttss
RRèèggllee NNoomm eett ccoooorrddoonnnnééeess ddeess aauuttoorriittééss NNoommbbrree PPoouurrcceennttaaggee
XXII--22//1133..11..11 RReessppoonnssaabblleess ddee llaa ssûûrreettéé dduu nnaavviirree 112255 8811,,7700%%
XXII--22//1133..11..11 RReessppoonnssaabblleess ddee llaa ssûûrreettéé ddeess iinnssttaallllaattiioonnss ppoorrttuuaaiirreess 111144 7744,,5511%%
XXII--22//1133..11..33 DDééssiiggnnééeess ppoouurr rreecceevvooiirr lleess ccoommmmuunniiccaattiioonnss rreellaattiivveess àà ll’’éévvaalluuaattiioonn
ddee llaa ssûûrreettéé ddeess nnaavviirreess eett lleeuurr ddoonnnneerr ssuuiittee
110033 6677,,3322%%
XXII--22//1133..11..44 DDééssiiggnnééeess ppoouurr rreecceevvooiirr lleess ccoommmmuunniiccaattiioonnss dd’’aauuttrreess
ggoouuvveerrnneemmeennttss eett lleeuurr ddoonnnneerr ssuuiittee
111111 7722,,5555%%
XXII--22//1133..11..55 DDééssiiggnnééeess ppoouurr ddoonnnneerr ddeess ccoonnsseeiillss eett pprrêêtteerr aassssiissttaannccee aauuxx
nnaavviirreess
110033 6677,,3322%%
XXII--22//1133..22 NNoommbbrree ddee ggoouuvveerrnneemmeennttss ccoonnttrraaccttaannttss uuttiilliissaanntt ddeess oorrggaanniissmmeess
ddee ssûûrreettéé rreeccoonnnnuuss
9966 6622,,7755%%
NNoommbbrree dd’’oorrggaanniissmmeess ddee ssûûrreettéé rreeccoonnnnuuss aassssoocciiééss 220055 ----------
BBiibblliiooggrraapphhiiee
DDooccttrriinnee
•• BBOOIISSSSOONN PPhhiilliippppee,, LLaa ssûûrreettéé ddeess nnaavviirreess eett llaa pprréévveennttiioonn ddeess aacctteess ddee tteerrrroorriissmmee ddaannss llee ddoommaaiinnee
mmaarriittiimmee,, DDMMFF nn°° 664400,, pp.. 772233,, sseepptteemmbbrree 22000033..
•• BBOOIISSSSOONN PPhhiilliippppee,, LLeess ccllaauusseess ddee ssûûrreettéé mmaarriittiimmee ddaannss lleess cchhaarrtteess--ppaarrttiieess,, GGaazzeettttee nn°°66 ddee llaa CChhaammbbrree
AArrbbiittrraallee MMaarriittiimmee ddee PPaarriiss ((CCAAMMPP)),, ppaaggee nn°° 33..
PPrreessssee
117
•• LLee ddiissppoossiittiiff dd’’aapppprroobbaattiioonn ddeess ppllaannss ddee ssûûrreettéé ddeess nnaavviirreess ddee ccoommmmeerrccee,, AAmmaarrrreess,, 44èèmmee
ttrriimmeessttrree 22000044,,
ppaaggeess 33 àà 55..
•• OOppéérraattiioonn ddee ccoonnttrrôôllee aauu ppoorrtt,, MMeettrroo nnoovveemmbbrree 22000044
SSiitteess WWeebb
•• AAssiiaa TTiimmeess,, hhttttpp::////wwwwww..aattiimmeess..ccoomm//aattiimmeess//FFrroonntt__PPaaggee//FFFF1166AAaa0022..hhttmmll
•• AAssssoocciiaattiioonn ooff CCaannaaddiiaann PPoorrtt AAuutthhoorriittiieess,, hhttttpp::////wwwwww..aaccppaa--ppoorrttss..nneett//pprr//rreelleeaasseess//rreelleeaassee__0077005522000044--
ffuunnddiinngg--ff..hhttmmll
•• BBBBCC,, hhttttpp::////nneewwss..bbbbcc..ccoo..uukk//11//hhii//wwoorrlldd//aassiiaa--ppaacciiffiicc//11880044114466..ssttmm
•• BBiibblliiootthhèèqquuee vviirrttuueellllee ssuurr llaa mmeerr ddee CChhiinnee dduu SSuudd,, hhttttpp::////ccoommmmuunniittyy..mmiiddddlleebbuurryy..eedduu//~~ssccss//ddooccss//OOnngg--
PPrreeeemmppttiinngg%%2200TTeerrrroorriissmm%%2200aanndd%%2200PPiirraaccyy,,%%2200IISSEEAASS..ppddff
•• BBiioommééttrriiee oonn LLiinnee,, hhttttpp::////bbiioommeettrriiee..oonnlliinnee..ffrr//FFaaqq__iinnddeexx..hhttmm
•• CCAAMMPP ::
hhttttpp::////wwwwww..aarrbbiittrraaggee--mmaarriittiimmee..oorrgg//ffrr//ggaazzeettttee..hhttmm
hhttttpp::////wwwwww..aarrbbiittrraaggee--mmaarriittiimmee..oorrgg//ffrr//PPDDFF//CCooddee__IISSPPSS..ppddff
•• CCèèddrree ((CCeennttrree ddee ddooccuummeennttaattiioonn,, ddee rreecchheerrcchhee eett dd’’eexxppéérriimmeennttaattiioonnss ssuurr lleess ppoolllluuttiioonnss aacccciiddeenntteelllleess ddeess
eeaauuxx)),, hhttttpp::////wwwwww..llee--cceeddrree..ffrr//
•• CCeennttrree ddee ggééoossttrraattééggiiee ddee ll’’EEccoollee NNoorrmmaallee SSuuppéérriieeuurree,, hhttttpp::////wwwwww..ggeeoossttrraatteeggiiee..eennss..ffrr//mmeemmbbrreess..pphhpp
•• CCGGVVMMSSLL ::
hhttttpp::////wwwwww..ggrreeaattllaakkeess--sseeaawwaayy..ccoomm//ffrr//nnaavviiggaattiioonn//iissppss__aaddvv..hhttmmll
hhttttpp::////wwwwww..ggrreeaattllaakkeess--sseeaawwaayy..ccoomm//ffrr//nnaavviiggaattiioonn//iissppss__bbgg..hhttmmll
•• CCCCII ddee RRoouueenn,, hhttttpp::////wwwwww..rroouueenn..ccccii..ffrr//cclluubb__rriissqquueess//ccrr__mmaaii__22000055..ppddff
•• CChhaammbbrree ddee CCoommmmeerrccee IInntteerrnnaattiioonnaallee ::
hhttttpp::////wwwwww..iiccccwwbboo..oorrgg//hhoommee//nneewwss__aarrcchhiivveess//22000033//ssttoorriieess//ppiirraaccyy%%2200__rreeppoorrtt__22000022..aasspp
hhttttpp::////wwwwww..iicccc--ccccss..oorrgg//mmaaiinn//nneewwss..pphhpp??nneewwssiidd==4400
hhttttpp::////wwwwww..iicccc--ccccss..oorrgg..uukk//
•• CChheecckk PPooiinntt,, ssiittee dd’’iinnffoorrmmaattiioonn mmiilliittaaiirree ssuuiissssee,, hhttttpp::////wwwwww..cchheecckkppooiinntt--oonnlliinnee..cchh//CChheecckkPPooiinntt//MMoonnddee//MMoonn00007722--
TTeerrrroorriissmmeeMMaarriittiimmee..hhttmmll
•• CCoommmmeennttÇÇaaMMaarrcchhee..nneett,, hhttttpp::////wwwwww..ccoommmmeennttccaammaarrcchhee..nneett//wwiiffii//wwiiffiiiinnttrroo..pphhpp33
•• CCoommmmiissssiioonn ééccoonnoommiiqquuee ppoouurr ll’’EEuurrooppee ddee ll’’OONNUU,, hhttttpp::////wwwwww..uunneeccee..oorrgg//ttrraannss//bbccff//wwpp3300//ddooccuummeennttss//TTRRAANNSS--WWPP3300--
221188ff..ppddff
•• DDeeppaarrttmmeenntt ooff HHoommeellaanndd SSeeccuurriittyy,, hhttttpp::////wwwwww..ddhhss..ggoovv//iinntteerrwweebb//aasssseettlliibbrraarryy//HHSSSSTTAACC__MMttggNNoottiiccee__22000055MMaayy1188--
1199..ppddff
•• DDoouuaannee aauussttrraalliieennnnee,, hhttttpp::////wwwwww..ccuussttoommss..ggoovv..aauu//ssiittee//ppaaggee..ccffmm??uu==44223388
•• EEnnttrreepprriissee EEuurroonneexxtt,, hhttttpp::////wwwwww..eeuurroonneexxtt..ccoomm//ffiillee//vviieeww//00,,44224455,,11662266__5533442244__663377223311330066,,0000..ppddff
118
•• GGIIGGNN,, hhttttpp::////wwwwww..ggiiggnn..oorrgg//uunniitteess--ffrraannccaaiisseess//ccooss..pphhpp
•• GGoouuvveerrnneemmeenntt lluuxxeemmbboouurrggeeooiiss,, hhttttpp::////wwwwww..ggoouuvveerrnneemmeenntt..lluu//ssaallllee__pprreessssee//aaccttuuaalliittee//22000044//0033//2255ssoommmmeett//
•• GGrroouuppee CCaannaaddaa NNeewwsswwiirree,, hhttttpp::////wwwwww..nneewwsswwiirree..ccaa//ffggoovv//ffrr//rreelleeaasseess//aarrcchhiivvee//MMaayy22000044//2211//cc66662233..hhttmmll
•• IIAAGGSS,, hhttttpp::////wwwwww..iiaaggss..oorrgg//nn00112244005511..hhttmm
•• IInnssttiittuutt aauussttrraalliieenn ddee ppoolliittiiqquuee ssttrraattééggiiqquuee,,
hhttttpp::////wwwwww..aassppii..oorrgg..aauu//ppddff//MMaarriittiimmee__tteerrrroorriissmm%%2200__IInnddiiaa__AABB..ppddff
•• IInnssttiittuutt dd’’ééttuuddeess iinntteerrnnaattiioonnaalleess ddee MMoonnttrrééaall ::
hhttttpp::////wwwwww..eerr..uuqqaamm..ccaa//nnoobbeell//cceeppeess//ppddff//BBUULLLL7711..ppddff
hhttttpp::////wwwwww..eerr..uuqqaamm..ccaa//nnoobbeell//cceeppeess//ppddff//BBUULLLL7722..ppddff
•• IInnssttiittuutt iinntteerrnnaattiioonnaall dd’’ééttuuddeess ssttrraattééggiiqquueess,, hhttttpp::////wwwwww..iiiissss..oorrgg//ssttrraattccoommffrreeee..pphhpp??ssccIIDD==338866
•• LLee MMoonnddee ::
hhttttpp::////wwwwww..lleemmoonnddee..ffrr//wweebb//aarrttiiccllee//00,,11--00@@22--33222200,,3366--663399888822@@5511--663355332244,,00..hhttmmll
hhttttpp::////wwwwww..lleemmoonnddee..ffrr//wweebb//aarrttiiccllee//00,,11--00@@22--666699442200,,3366--668822115588,,00..hhttmmll
hhttttpp::////wwwwww..lleemmoonnddee..ffrr//wweebb//rreecchheerrcchhee__bbrreevvee//11,,1133--00,,3377--885511337777,,00..hhttmmll
•• LLiibbéérraattiioonn :: hhttttpp::////wwwwww..lliibbeerraattiioonn..ffrr//ppaaggee..pphhpp??AArrttiiccllee==228822336611
•• MMaarriinnee ccaannaaddiieennnnee,, hhttttpp::////wwwwww..mmaarriinnee..ffoorrcceess..ggcc..ccaa//mmssppaa__nneewwss//nneewwss__iissssuueess__ff..aasspp??ccaatteeggoorryy==44&&ttiittllee==3300
•• MMiinniissttèèrree ddeess ttrraannssppoorrttss ccaannaaddiieenn::
hhttttpp::////wwwwww..ttcc..ggcc..ccaa//vviiggiillaannccee//ssppuu//mmaarriittiimmee//rreehhaauusssseemmeenntt//ssyysstteemmee..hhttmm
•• MMiinniissttèèrree ffrraannççaaiiss ddee llaa ddééffeennssee,,
hhttttpp::////wwwwww..ddeeffeennssee..ggoouuvv..ffrr//ssiitteess//ddaass//ddoossssiieerrss//ssttrraatteeggiieess__rreeggiioonnaalleess__aammeerriiccaaiinneess__aapprreess__llee__1111__sseepptteemmbbrree
882255
•• MMiinniissttèèrree ffrraannççaaiiss ddeess ttrraannssppoorrttss,, ddee ll’’ééqquuiippeemmeenntt,, dduu ttoouurriissmmee eett ddee llaa mmeerr ::
hhttttpp::////wwwwww..mmeerr..eeqquuiippeemmeenntt..ggoouuvv..ffrr//ccoommmmeerrccee//0011__ppoorrttss__ffrraannccaaiiss//0011__oorrggaanniissaattiioonn__ppoorrttuuaaiirree//iinnddeexx..hhttmm
hhttttpp::////wwwwww..mmeerr..eeqquuiippeemmeenntt..ggoouuvv..ffrr//sseeccuurriittee//0033__nnaavviiggaattiioonn//0022__ccrroossss//ttrraaffiicc22000000..ppddff
•• NNeett MMaarriinnee,, hhttttpp::////wwwwww..nneettmmaarriinnee..nneett//ffoorrcceess//ccoommmmaannddoo//hhuubbeerrtt//
•• OOCCDDEE ::
hhttttpp::////wwwwww..ooeeccdd..oorrgg//ddaattaaooeeccdd//1199//6611//3333994499770077..ppddff
hhttttpp::////wwwwww..ooeeccdd..oorrgg//ddaattaaooeeccdd//3399//44//3344002299665599..ppddff
hhttttpp::////wwwwww..ooeeccdd..oorrgg//ddooccuummeenntt//4455//00,,22334400,,eenn__22664499__3344448877__44339955888855__111199669900__11__11__3377440077,,0000..hhttmmll
•• OOMMDD,, hhttttpp::////wwwwww..wwccoooommdd..oorrgg//iiee//FFrr//PPrreessssee//OOMMDD%%2200--
%%2200CCAADDRREE%%2200DDEE%%2200NNOORRMMEESS%%2200jjuuiinn%%22002211%%2200ffiinnaall..ppddff
•• OOMMII ::
hhttttpp::////wwwwww..iimmoo..oorrgg//hhoommee..aasspp
hhttttpp::////wwwwww..iimmoo..oorrgg//iinncclluuddeess//bbllaassttDDaattaaOOnnllyy..aasspp//ddaattaa__iidd%%33DD1100660066//hheessssee__cchhaarraa__sseecc..ppddff
hhttttpp::////wwwwww..iimmoo..oorrgg//NNeewwssrroooomm//mmaaiinnffrraammee..aasspp??ttooppiicc__iidd==558833&&ddoocc__iidd==22668899
hhttttpp::////wwwwww..iimmoo..oorrgg//NNeewwssrroooomm//mmaaiinnffrraammee..aasspp??ttooppiicc__iidd==889922&&ddoocc__iidd==33668877
hhttttpp::////wwwwww..iimmoo..oorrgg//NNeewwssrroooomm//mmaaiinnffrraammee..aasspp??ttooppiicc__iidd==889922&&ddoocc__iidd==33776600
hhttttpp::////wwwwww..iimmoo..oorrgg//NNeewwssrroooomm//mmaaiinnffrraammee..aasspp??ttooppiicc__iidd==889922&&ddoocc__iidd==44771144
119
hhttttpp::////wwwwww22..iimmoo..oorrgg//IISSPPSSCCooddee//IISSPPSSIInnffoorrmmaattiioonn..aassppxx
•• OONNUU,, hhttttpp::////wwwwww..uunn..oorrgg//ffrreenncchh//ggeenniinnffoo//iirr//cchh22//cchh22__ttxxtt..hhttmm
•• PPoorrtt ddee HHaalliiffaaxx,, hhttttpp::////wwwwww..ppoorrttooffhhaalliiffaaxx..ccaa//AAbbssPPaaggee..aassppxx??iidd==11115522&&ssiitteeiidd==11&&llaanngg==22
•• RRTTLL BBeellggiiqquuee,, hhttttpp::////wwwwww..rrttll..bbee//SSiittee//IInnddeexx..aassppxx??LLGG==11&&PPaaggeeIIDD==220099&&AArrttiicclleeIIDD==5500775566
•• SSaallvvaannooss,,
hhttttpp::////wwwwww..ssaallvvaannooss..oorrgg//mmoodduulleess..pphhpp??oopp==mmooddllooaadd&&nnaammee==NNeewwss&&ffiillee==aarrttiiccllee&&ssiidd==552233&&mmooddee==tthhrreeaadd&&oorrddeerr==00
&&tthhoolldd==00
•• SSeeccooppeexx ::
hhttttpp::////wwwwww..iissppss..ffrr//AAccttuuaalliittéé//ttaabblleeaauu__ccooddee__IISSPPSS..ppddff
hhttttpp::////wwwwww..iissppss..ffrr//IISSPPSS--mmaatteerriieell--eeqquuiippeemmeenntt--sseeccuurriittee--pprrootteeccttiioonn..hhttmm
hhttttpp::////wwwwww..iissppss..ffrr//ssuuppppllyy--cchhaaiinn--sseeccuurriittyy..hhttmm
•• SSeeccuurree MMaarriinnee ::
hhttttpp::////wwwwww..sseeccuurree--mmaarriinnee..ccoomm//hhiissttoorryy..hhttmm
hhttttpp::////wwwwww..sseeccuurree--mmaarriinnee..ccoomm//ssttaattiissttiiccss//aattttaacckk..hhttmm
hhttttpp::////wwwwww..sseeccuurree--mmaarriinnee..ccoomm//ssttaattiissttiiccss//ccoouunnttrriieess..hhttmm
hhttttpp::////wwwwww..sseeccuurree--mmaarriinnee..ccoomm//ssttaattiissttiiccss//aattttaacckk__ttyyppeess..hhttmm
hhttttpp::////wwwwww..sseeccuurree--mmaarriinnee..ccoomm//ssttaattiissttiiccss//aattttaacckk__ccrreeww..hhttmm
hhttttpp::////wwwwww..sseeccuurree--mmaarriinnee..ccoomm//ssttaattiissttiiccss//sshhiippss..hhttmm
hhttttpp::////wwwwww..sseeccuurree--mmaarriinnee..ccoomm//ssttaattiissttiiccss//aarrmmss__uusseedd..hhttmm
•• SSéénnaatt ffrraannççaaiiss ::
hhttttpp::////wwwwww..sseennaatt..ffrr//ccrraa//ss2200005500221155//ss2200005500221155HH1100..hhttmmll
hhttttpp::////wwwwww..sseennaatt..ffrr//rraapp//aa0044--007766--2200//aa0044--007766--22001166..hhttmmll
hhttttpp::////wwwwww..sseennaatt..ffrr//rraapp//aa0044--007766--2200//aa0044--007766--2200__mmoonnoo..hhttmmll##ttoocc00
hhttttpp::////wwwwww..sseennaatt..ffrr//rraapp//rr0033--338888//rr0033--33888822..hhttmmll
•• SSoouutthh AAssiiaa AAnnaallyyssiiss GGrroouupp,, hhttttpp::////wwwwww..ssaaaagg..oorrgg//ppaappeerrss1122//ppaappeerr11115544..hhttmmll
•• TTeerrrroorriissmmee..NNeett,, hhttttpp::////wwwwww..tteerrrroorriissmmee..nneett//pp//aarrttiiccllee__113366..sshhttmmll
•• TThhee EEccoonnoommiisstt,, hhttttpp::////wwwwww..eeccoonnoommiisstt..ccoomm//aaggeennddaa//ddiissppllaayySSttoorryy..ccffmm??ssttoorryy__iidd==22880044110088
•• UUnniioonn EEuurrooppééeennnnee ::
hhttttpp::////eeuurrooppaa..eeuu..iinntt//ccoommmm//ccoommppeettiittiioonn//aannttiittrruusstt//ootthheerrss//mmaarriittiimmee//wwhhiittee__ppaappeerr//aauuttff__ffrreenncchh__sshhiippppeerrss__ccoouu
nncciill__rreessppoonnssee__ffrr..ppddff
hhttttpp::////eeuurrooppaa..eeuu..iinntt//ccoommmm//ttaaxxaattiioonn__ccuussttoommss//ccuussttoommss//ccuussttoommss__ccoonnttrroollss//ddrruuggss__pprreeccuurrssoorrss//iinnddeexx__ffrr..hhttmm
hhttttpp::////eeuurrooppaa..eeuu..iinntt//ssccaaddpplluuss//lleegg//ffrr//llvvbb//ll0066002266..hhttmm
hhttttpp::////eeuurrooppaa..eeuu..iinntt//ssccaaddpplluuss//lleegg//ffrr//llvvbb//ll2244227711..hhttmm
TTaabblleess ddeess mmaattiièèrreess
SSoommmmaaiirree pp..22
GGlloossssaaiirree pp..33
IInnttrroodduuccttiioonn pp..55
120
II LLaa mmeennaaccee aaccttuueellllee pp..77
11..11 HHiissttoorriiqquuee pp..77
11..11..11.. LLee tteerrrroorriissmmee mmaarriittiimmee pp..77
11..11..22.. LLaa ppiirraatteerriiee pp..1100
11..22 LLaa ssiittuuaattiioonn aaccttuueellllee pp..1144
11..22..11 LLaa ssiittuuaattiioonn eenn FFrraannccee pp..1188
11..22..22 LLaa ssiittuuaattiioonn ddaannss llee rreessttee dduu mmoonnddee pp..1199
11..22..22..11 LLaa ssiittuuaattiioonn eenn AAssiiee pp..1199
11..22..22..11..11 LLaa ssiittuuaattiioonn eenn AAssiiee dduu SSuudd--eesstt pp..1199
11..22..22..11..22 LLaa ssiittuuaattiioonn eenn IInnddee pp..2222
11..22..22..22 LLaa ssiittuuaattiioonn eenn AAuussttrraalliiee pp..2233
11..22..22..33 LLaa ssiittuuaattiioonn aauu CCaannaaddaa pp..2244
11..22..22..44 LLaa ssiittuuaattiioonn eenn TTuurrqquuiiee pp..2244
11..33 LLeess oobbjjeeccttiiffss pprriinncciippaauuxx pp..2255
IIII LLaa mmiissee eenn aapppplliiccaattiioonn aauu qquuoottiiddiieenn pp..2266
22..11 LLeess tteexxtteess ccoommpplléémmeennttaaiirreess eenn mmaattiièèrree ddee ssûûrreettéé dduu ttrraannssppoorrtt mmaarriittiimmeepp..2266
22..11..11 LLaa llééggiissllaattiioonn ffrraannççaaiissee pp..2277
22..11..11..11 LLeess aarrrrêêttééss pp..2288
22..11..11..22 LLeess cciirrccuullaaiirreess ccoonnjjooiinntteess ddee llaa DDTTMMPPLL eett dduu HHFFDD MMeerr pp..2299
22..11..11..33 LLee ddééccrreett 22000044--229900 dduu 2266 mmaarrss 22000044 pp..3300
22..11..11..44 LL’’iinnssttrruuccttiioonn nn°° 441122 pp..3300
22..11..11..55 LL’’iinnssttrruuccttiioonn nn°° 441133 pp..3300
22..11..11..66 LLeess oorrddoonnnnaanncceess pp..3322
22..11..22 LLaa llééggiissllaattiioonn eeuurrooppééeennnnee pp..3333
22..11..22..11 LLee rrèègglleemmeenntt ((CCEE)) nn°° 772244//22000044 pp..3333
22..11..22..22 LLee rrèègglleemmeenntt ((CCEE)) nn°° 772255//22000044 pp..3333
22..11..22..33 LLaa pprrooppoossiittiioonn ddee ddiirreeccttiivvee dduu 1111 jjuuiinn 22000044 pp..3355
22..11..22..44 LLee rrèègglleemmeenntt ((CCEE)) nn°° 888844//22000055 pp..3366
22..11..33 LLaa llééggiissllaattiioonn iinntteerrnnaattiioonnaallee pp..3366
22..11..33..11 LLaa llééggiissllaattiioonn ddee ll’’OOMMII pp..3366
22..11..33..11..11 LLaa rrééssoolluuttiioonn 11 pp..3366
22..11..33..11..22 LLeess tteexxtteess dduu MMSSCC PP..3377
22..11..33..11..33 PPrrooppoossiittiioonn dd’’aammeennddeemmeenntt pp..4411
22..11..33..22 LLaa llééggiissllaattiioonn ddee ll’’OOIITT pp..4411
22..11..33..33 LLaa llééggiissllaattiioonn ddee ll’’OOMMDD pp..4422
22..11..33..44 LLaa llééggiissllaattiioonn ééttaattssuunniieennnnee pp..4433
22..11..33..44..11 LLaa CCoonnttaaiinneerr SSeeccuurriittyy IInniittiiaattiivvee,, oouu CCSSII pp..4433
22..11..33..44..22 LLaa PPrroolliiffeerraattiioonn SSeeccuurriittyy IInniittiiaattiivvee,, oouu PPSSII pp..4444
22..11..33..44..33 LLee CCuussttoomm--TTrraaddee PPaarrttnneerrsshhiipp aaggaaiinnsstt TTeerrrroorriissmm,, oouu CC--TTPPAATT pp..4455
22..11..33..44..44 LLaa rrèèggllee ddeess pprrééaavviiss pp..4455
22..11..33..44..55 LLee PPuubblliicc HHeeaalltthh SSeeccuurriittyy aanndd BBiiootteerrrroorriissmm PPrreeppaarreeddnneessss
aanndd RReessppoonnssee AAcctt,, ddiitt BBiiootteerrrroorriissmm AAcctt,, oouu BBTTAA pp..4466
22..22 LL''oorrggaanniissaattiioonn ffrraannççaaiissee pp..4466
22..22..11 AAuu nniivveeaauu nnaattiioonnaall pp..4466
22..22..22 AAuu nniivveeaauu llooccaall pp..5511
121
22..33 LLeess nnaavviirreess// lleess aarrmmaatteeuurrss pp..5511
22..44 LLeess ppoorrttss pp..5555
22..44..11 LL’’eexxeemmppllee dduu PPoorrtt AAuuttoonnoommee ddee MMaarrsseeiillllee pp..6600
22..55 LLeess ggoouuvveerrnneemmeennttss pp..6622
22..66 LLeess ggrraannddeess lliiggnneess ddee ll''aapppplliiccaattiioonn ddaannss llee rreessttee dduu mmoonnddee pp..6622
22..66..11 AAuuxx UUSSAA pp..6622
22..66..22 AAuu CCaannaaddaa pp..6633
22..66..33 AA SSiinnggaappoouurr pp..6666
22..66..44 EEnn CChhiinnee pp..6666
22..66..55 EEnn AAuussttrraalliiee pp..6677
22..66..66 LL’’OOTTAANN pp..6699
22..66..77 LLeess ttaauuxx ddee ccoonnffoorrmmiittéé pp..7711
22..66..77..11 AAuu nniivveeaauu ffrraannççaaiiss pp..7711
22..66..77..22 AAuu nniivveeaauu iinntteerrnnaattiioonnaall pp..7722
IIIIII CCoonnssééqquueenncceess eett ssoolluuttiioonnss pp..7744
33..11 LLeess nnoouuvveelllleess ccllaauusseess ddeess cchhaarrtteess ppaarrttiieess pp..7744
33..11..11 LLeess oobblliiggaattiioonnss ddeess ppaarrttiieess pp..7744
33..11..22 LLee rreeffuuss dd’’aaccccèèss aauu ppoorrtt pp..7755
33..11..33 LLaa NNOORR pp..7755
33..11..44 LLaa nnoottiioonn ddee ppoorrtt ssûûrr pp..7755
33..22 LLeess ddiiffffiiccuullttééss nnééeess ddee ll’’aapppplliiccaattiioonn ddiirreeccttee pp..7766
33..33 CCoommmmeenntt aaccccrrooîîttrree llaa ssûûrreettéé mmaarriittiimmee ?? pp..7788
33..44 LLeess ddéérriivveess àà éévviitteerr pp..8844
CCoonncclluussiioonn pp..8888
AAnnnneexxeess pp..9911
TTaabbllee ddeess aannnneexxeess pp..9922
AAnnnneexxee II :: LLee CCooddee IISSPPSS,, ppaarrttiiee AA pp..9933
AAnnnneexxee IIII :: SSttaattiissttiiqquueess ssuurr lleess aacctteess ddee vviioolleennccee eenn mmeerr pp..110088
AAnnnneexxee IIIIII:: LLeess aauuttoorriittééss iimmpplliiqquuééeess ddaannss llee ccoonnttrrôôllee dduu nnaavviirree aauu ppoorrtt pp..111111
AAnnnneexxee IIVV:: LLeess ééqquuiippeemmeennttss ddee ssûûrreettéé pp..111122
AAnnnneexxee VV :: LLeess ttaauuxx ddee ccoonnffoorrmmiittéé iinntteerrnnaattiioonnaauuxx aauu CCooddee IISSPPSS pp..111144
BBiibblliiooggrraapphhiiee pp..111188
TTaabblleess ddeess mmaattiièèrreess pp..112211

Dess isps

  • 1.
    1 CCeennttrree ddee DDrrooiittMMaarriittiimmee && ddeess TTrraannssppoorrttss FFaaccuullttéé ddee DDrrooiitt eett ddee SScciieenncceess PPoolliittiiqquueess PPaauull CCéézzaannnnee AAiixx--eenn--PPrroovveennccee LLaa mmiissee eenn aapppplliiccaattiioonn dduu CCooddee IISSPPSS PPaarr AAnnggéélliiqquuee MMoorroossii DDiirriiggéé ppaarr CChhrriissttiiaann SSCCAAPPEELL eett PPiieerrrree BBoonnaassssiieess
  • 2.
    2 MMaasstteerr IIII DDrrooiittMMaarriittiimmee && ddeess TTrraannssppoorrttss PPrroommoottiioonn 22000055 SSoommmmaaiirree GGlloossssaaiirree pp..33 IInnttrroodduuccttiioonn pp..55 II LLaa mmeennaaccee aaccttuueellllee pp..77 11..11 HHiissttoorriiqquuee pp..77 11..22 LLaa ssiittuuaattiioonn aaccttuueellllee pp..1144 11..33 LLeess oobbjjeeccttiiffss pprriinncciippaauuxx pp..2255 IIII LLaa mmiissee eenn aapppplliiccaattiioonn aauu qquuoottiiddiieenn pp..2266 22..11 LLeess tteexxtteess ccoommpplléémmeennttaaiirreess eenn mmaattiièèrree ddee ssûûrreettéé dduu ttrraannssppoorrtt mmaarriittiimmeepp..2266 22..22 LL''oorrggaanniissaattiioonn ffrraannççaaiissee pp..4466 22..33 LLeess nnaavviirreess//lleess aarrmmaatteeuurrss pp..5511 22..44 LLeess ppoorrttss pp..5555 22..55 LLeess ggoouuvveerrnneemmeennttss pp..6622 22..66 LLeess ggrraannddeess lliiggnneess ddee ll''aapppplliiccaattiioonn ddaannss llee rreessttee dduu mmoonnddee pp..6622 22..77 LLeess ttaauuxx ddee ccoonnffoorrmmiittéé aauuxx mmeessuurreess IISSPPSS pp..7711 IIIIII CCoonnssééqquueenncceess eett ssoolluuttiioonnss pp..7744 33..11 LLeess nnoouuvveelllleess ccllaauusseess ddeess cchhaarrtteess ppaarrttiieess pp..7744 33..22 LLeess ddiiffffiiccuullttééss nnééeess ddee ll’’aapppplliiccaattiioonn ddiirreeccttee pp..7766 33..33 CCoommmmeenntt aaccccrrooîîttrree llaa ssûûrreettéé mmaarriittiimmee ?? pp..7788 33..44 LLeess ddéérriivveess àà éévviitteerr pp..8844 CCoonncclluussiioonn pp..8888 AAnnnneexxeess pp..9911 TTaabbllee ddeess aannnneexxeess pp..9922 AAnnnneexxee II :: LLee CCooddee IISSPPSS,, ppaarrttiiee AA pp..9933 AAnnnneexxee IIII :: SSttaattiissttiiqquueess ssuurr lleess aacctteess ddee vviioolleennccee eenn mmeerr pp..110088 AAnnnneexxee IIIIII:: LLeess aauuttoorriittééss iimmpplliiqquuééeess ddaannss llee ccoonnttrrôôllee dduu nnaavviirree aauu ppoorrtt pp..111111 AAnnnneexxee IIVV:: LLeess ééqquuiippeemmeennttss ddee ssûûrreettéé pp..111122 AAnnnneexxee VV :: LLeess ttaauuxx ddee ccoonnffoorrmmiittéé iinntteerrnnaattiioonnaauuxx aauu CCooddee IISSPPSS pp..111144
  • 3.
    3 BBiibblliiooggrraapphhiiee pp..111188 TTaabblleess ddeessmmaattiièèrreess pp..112211 GGlloossssaaiirree AAFFFFMMAARR :: AAffffaaiirreess mmaarriittiimmeess AAIISS :: AAuuttoommaattiicc IIddeennttiiffiiccaattiioonn SSyysstteemm SSyyssttèèmmee aauuttoommaattiiqquuee dd’’iiddeennttiiffiiccaattiioonn AASSEEAANN :: AAssssoocciiaattiioonn ooff SSoouutthh EEaasstt AAssiiaann NNaattiioonnss AAssssoocciiaattiioonn ddeess nnaattiioonnss dduu SSuudd--eesstt aassiiaattiiqquuee CCGGVVMMSSLL :: CCoorrppoorraattiioonn ddee ggeessttiioonn ddee llaa VVooiiee mmaarriittiimmee dduu SSaaiinntt--LLaauurreenntt CCSSNN :: CCeennttrree ddee ssééccuurriittéé ddeess nnaavviirreess CCSSOO :: CCoommppaannyy SSeeccuurriittyy OOffffiicceerr AAggeenntt ddee ssûûrreettéé ddee llaa ccoommppaaggnniiee ((AASSCC)) CCSSRR :: CCoonnttiinnuuoouuss SSyynnooppssiiss RReeccoorrdd FFiicchhee ssyynnooppttiiqquuee ccoonnttiinnuuee ((FFSSCC)) DDooSS :: DDeeccllaarraattiioonn ooff SSeeccuurriittyy DDééccllaarraattiioonn ddee ssûûrreettéé FFCCLL :: FFuullll CCoonnttaaiinneerr LLooaadd CCoonntteenneeuurr ccoommpplleett IIAAGGSS :: IInnssttiittuuttee ffoorr tthhee AAnnaallyyssiiss ooff GGlloobbaall SSeeccuurriittyy IInnssttiittuutt dd’’aannaallyysseess ssuurr llaa ssûûrreettéé iinntteerrnnaattiioonnaallee IIIIFF :: IInntteerrnnaattiioonnaall IIssllaammiicc FFrroonntt FFrroonntt iinntteerrnnaattiioonnaall iissllaammiiqquuee IILLOO :: IInntteerrnnaattiioonnaall LLaabboouurr OOrrggaanniizzaattiioonn OOrrggaanniissaattiioonn IInntteerrnnaattiioonnaallee dduu TTrraavvaaiill ((OOIITT)) IIMMBB :: IInntteerrnnaattiioonnaall MMaarriittiimmee BBuurreeaauu BBuurreeaauu MMaarriittiimmee IInntteerrnnaattiioonnaall ((BBMMII)) IIMMOO :: IInntteerrnnaattiioonnaall MMaarriittiimmee OOrrggaanniizzaattiioonn OOrrggaanniissaattiioonn MMaarriittiimmee IInntteerrnnaattiioonnaallee ((OOMMII)) IISSMM CCooddee :: IInntteerrnnaattiioonnaall SSaaffeettyy MMaannaaggeemmeenntt CCooddee CCooddee iinntteerrnnaattiioonnaall ddee ggeessttiioonn ddee llaa ssééccuurriittéé ddeess nnaavviirreess ((CCooddee IISSMM)) IISSPPSS CCooddee :: IInntteerrnnaattiioonnaall SShhiipp aanndd PPoorrtt FFaacciilliittyy SSeeccuurriittyy CCooddee CCooddee ppoouurr llaa ssûûrreettéé ddeess nnaavviirreess eett ddeess iinnssttaallllaattiioonnss ppoorrttuuaaiirreess ((CCooddee IISSPPSS))
  • 4.
    4 IISSEEAASS :: IInnssttiittuutteeooff SSoouutthh EEaasstt AAssiiaann SSttuuddiieess IInnssttiittuutt dd’’ééttuuddeess dduu SSuudd--eesstt aassiiaattiiqquuee IISSSSCC :: IInntteerrnnaattiioonnaall SShhiipp SSeeccuurriittyy CCeerrttiiffiiccaattee CCeerrttiiffiiccaatt iinntteerrnnaattiioonnaall ddee ssûûrreettéé dduu nnaavviirree ((CCIISSNN)) LLCCLL :: LLeessss tthhaann CCoonnttaaiinneerr LLooaadd CCoonntteenneeuurr ddee ggrroouuppaaggee MMSSCC :: MMaarriittiimmee SSaaffeettyy CCoommmmiitttteeee CCoommiittéé ddee llaa ssééccuurriittéé mmaarriittiimmee NNAATTOO :: NNoorrtthh AAttllaannttiicc TTrreeaattyy OOrrggaanniissaattiioonn OOrrggaanniissaattiioonn dduu TTrraaiittéé ddee ll’’AAttllaannttiiqquuee NNoorrdd ((OOTTAANN)) PPAAMM :: PPoorrtt AAuuttoonnoommee ddee MMaarrsseeiillllee PPFFSSAA :: PPoorrtt FFaacciilliittyy SSeeccuurriittyy AAsssseessssmmeenntt EEvvaalluuaattiioonn ddee ssûûrreettéé ddeess iinnssttaallllaattiioonnss ppoorrttuuaaiirreess ((EESSIIPP)) PPFFSSOO :: PPoorrtt FFaacciilliittyy SSeeccuurriittyy OOffffiicceerr AAggeenntt ddee ssûûrreettéé ddee ll’’iinnssttaallllaattiioonn ppoorrttuuaaiirree ((AASSIIPP)) PPFFSSPP :: PPoorrtt FFaacciilliittyy SSeeccuurriittyy PPllaann PPllaann ddee ssûûrreettéé ddee ll’’iinnssttaallllaattiioonn ppoorrttuuaaiirree ((PPSSIIPP)) RRSSOO :: RReeccooggnniizzeedd SSeeccuurriittyy OOrrggaanniizzaattiioonn OOrrggaanniissmmee ddee ssûûrreettéé rreeccoonnnnuu ((OOSSRR)) SSAAAAGG :: SSoouutthh AAssiiaa AAnnaallyyssiiss GGrroouupp GGrroouuppee dd’’aannaallyysseess dd’’AAssiiee dduu SSuudd SSSSAA :: SShhiipp SSeeccuurriittyy AAsssseessssmmeenntt EEvvaalluuaattiioonn ddee ssûûrreettéé ddeess nnaavviirreess ((EESSNN)) SSSSAASS :: SShhiipp SSeeccuurriittyy AAlleerrtt SSyysstteemm SSyyssttèèmmee dd’’aalleerrttee ddee ssûûrreettéé dduu nnaavviirree ((SSAASSNN)) SSSSOO :: SShhiipp SSeeccuurriittyy OOffffiicceerr AAggeenntt ddee ssûûrreettéé dduu nnaavviirree ((AASSNN)) SSSSPP :: SShhiipp SSeeccuurriittyy PPllaann PPllaann ddee ssûûrreettéé dduu nnaavviirree ((PPSSNN)) SSoocc :: SSttaatteemmeenntt ooff CCoommpplliiaannccee DDééccllaarraattiioonn ddee ccoonnffoorrmmiittéé SSOOLLAASS :: SSaaffeettyy ooff LLiiffee aatt SSeeaa CCoonnvveennttiioonn CCoonnvveennttiioonn ppoouurr llaa ssaauuvveeggaarrddee ddee llaa vviiee hhuummaaiinnee eenn mmeerr UUNNCCIITTRRAALL :: UUnniitteedd NNaattiioonnss CCoommmmiissssiioonn oonn IInntteerrnnaattiioonnaall TTrraaddee LLaaww CCoommmmiissssiioonn ddeess NNaattiioonnss UUnniieess ppoouurr llee ddrrooiitt ccoommmmeerrcciiaall iinntteerrnnaattiioonnaall ((CCNNUUDDCCII)) UUNNCCTTAADD :: UUnniitteedd NNaattiioonnss CCoonnffeerreennccee oonn TTrraaddee aanndd DDeevveellooppmmeenntt
  • 5.
    5 CCoonnfféérreennccee ddeess NNaattiioonnssUUnniieess ssuurr llee ccoommmmeerrccee eett llee ddéévveellooppppeemmeenntt ((CCNNUUCCEEDD)) VVMMSSLL :: VVooiiee mmaarriittiimmee dduu SSaaiinntt--LLaauurreenntt WWCCOO :: WWoorrlldd CCuussttoommss OOrrggaanniizzaattiioonn OOrrggaanniissaattiioonn MMoonnddiiaallee ddeess DDoouuaanneess ((OOMMDD)) IInnttrroodduuccttiioonn LL’’aaccttiivviittéé mmaarriittiimmee ccoonnssttiittuuee llee ccœœuurr dduu ccoommmmeerrccee iinntteerrnnaattiioonnaall.. SSoonn ppooiiddss eesstt tteell qquu’’aapprrèèss lleess aatttteennttaattss dduu 1111 sseepptteemmbbrree 22000011,, iill ééttaaiitt iinnccoonncceevvaabbllee ddee nnee ppaass ll’’iinnttééggrreerr ddaannss llaa ppoolliittiiqquuee gglloobbaallee ddee ssûûrreettéé aalloorrss mmiissee eenn ppllaaccee.. DDèèss nnoovveemmbbrree 22000011,, lloorrss ddee ssaa 2222èèmmee sseessssiioonn,, ll’’OOrrggaanniissaattiioonn mmaarriittiimmee iinntteerrnnaattiioonnaallee ((OOMMII)) ddeemmaannddee àà ddeeuuxx ddee sseess ccoommiittééss11 ddee ss’’aatttteelleerr àà llaa ccrrééaattiioonn ddee nnoorrmmeess ddee ssûûrreettéé vviissaanntt lleess nnaavviirreess eett lleess ppoorrttss.. PPuuiiss,, ssuuiittee àà llaa CCoonnfféérreennccee ddiipplloommaattiiqquuee qquuii ss’’eesstt tteennuuee dduu 99 aauu 1133 ddéécceemmbbrree 22000022 aauu ssiièèggee ddee ll’’OOMMII àà LLoonnddrreess,, uunn cceerrttaaiinn nnoommbbrree dd’’aammeennddeemmeennttss àà ll’’aannnneexxee ddee llaa CCoonnvveennttiioonn iinntteerrnnaattiioonnaallee ppoouurr llaa ssaauuvveeggaarrddee ddee llaa vviiee hhuummaaiinnee eenn mmeerr tteellllee qquuee mmooddiiffiiééee,, ddiittee CCoonnvveennttiioonn SSOOLLAASS ddee 1199774422 ,, aa ééttéé aaddooppttéé eenn pprréésseennccee ddee 110088 ddeess ggoouuvveerrnneemmeennttss oorriiggiinneelllleemmeenntt ccoonnttrraaccttaannttss aaiinnssii qquuee dd’’oobbsseerrvvaatteeuurrss ddee ppaayyss mmeemmbbrreess,, ddee ppaayyss aassssoocciiééss,, dd’’aaggeenncceess ssppéécciiaalliissééeess ddeess NNaattiioonnss UUnniieess,, dd’’oorrggaanniissaattiioonnss iinntteerrggoouuvveerrnneemmeennttaalleess,, eett dd’’oorrggaanniissaattiioonnss nnoonn-- ggoouuvveerrnneemmeennttaalleess33 .. LLeess mmeessuurreess qquuii oonntt llee pplluuss rréévvoolluuttiioonnnnéé llee sseecctteeuurr mmaarriittiimmee ccoonncceerrnneenntt llaa mmiissee eenn ppllaaccee dduu CCooddee iinntteerrnnaattiioonnaall ppoouurr llaa ssûûrreettéé ddeess nnaavviirreess eett ddeess iinnssttaallllaattiioonnss ppoorrttuuaaiirreess,, llee CCooddee IISSPPSS44 .. DDeevvaanntt ll’’uurrggeennccee ddee llaa ssiittuuaattiioonn,, llaa pprrooccéédduurree ddee ll’’aammeennddeemmeenntt ttaacciittee aa ééttéé uuttiilliissééee.. LLaa rrèèggllee dd’’aaddooppttiioonn aa ééttéé llaa ssuuiivvaannttee :: pplluuss dd’’uunn ttiieerrss ddeess ggoouuvveerrnneemmeennttss ccoonnttrraaccttaannttss àà llaa CCoonnvveennttiioonn,, oouu ddeess ggoouuvveerrnneemmeennttss ccoonnttrraaccttaannttss ddoonntt lleess ffllootttteess mmaarrcchhaannddeess rreepprréésseennttaaiieenntt aauu mmooiinnss 5500%% dduu ttoonnnnaaggee bbrruutt ddee llaa fflloottttee mmoonnddiiaallee ddeess nnaavviirreess ddee ccoommmmeerrccee,, ddeevvaaiieenntt mmaanniiffeesstteerr lleeuurr ooppppoossiittiioonn aavvaanntt llee 11eerr jjaannvviieerr 22000044.. LLee CCooddee IISSPPSS eesstt eennttrréé eenn vviigguueeuurr llee jjeeuuddii 11eerr jjuuiilllleett 22000044,, ssooiitt àà ppeeiinnee 1188 mmooiiss aapprrèèss ssaa ccoonncceeppttiioonn.. IIll rreellèèvvee ddee llaa ssûûrreettéé mmaarriittiimmee55 –– àà ssaavvooiirr llaa pprrootteeccttiioonn ddeess nnaavviirreess ccoonnttrree lleess pprraattiiqquueess ccrriimmiinneelllleess ppoouuvvaanntt ssuurrvveenniirr eenn mmeerr ––,, àà nnee ppaass ccoonnffoonnddrree aavveecc llaa ssééccuurriittéé mmaarriittiimmee –– àà ssaavvooiirr llaa pprréévveennttiioonn ddeess rriissqquueess dd’’oorriiggiinnee nnaattuurreellllee ((tteemmppêêtteess,, ttyypphhoonnss,, ccyycclloonneess)) oouu pprroovvooqquuééss ppaarr llaa nnaavviiggaattiioonn mmaarriittiimmee ((éécchhoouueemmeennttss,, iinncceennddiieess,, eexxpplloossiioonnss)) ––.. CCeettttee llééggiissllaattiioonn eesstt ttoouutteeffooiiss ttrrèèss oorriieennttééee vveerrss llee tteerrrroorriissmmee mmaarriittiimmee eett nn’’aabboorrddee qquuee ppeeuu oouu ppaass lleess aauuttrreess pprroobblléémmaattiiqquueess lliiééeess àà llaa ssûûrreettéé mmaarriittiimmee tteelllleess qquuee llaa ppiirraatteerriiee,, lleess ppaassssaaggeerrss ccllaannddeessttiinnss,, llee ttrraaffiicc ddee ssttuuppééffiiaannttss ppaarr mmeerr,, aalloorrss qquu’’eelllleess ssoonntt ppoouurrttaanntt nneetttteemmeenntt pplluuss ccoonnccrrèètteess.. CCee CCooddee eesstt ccoommppoosséé ddee ddeeuuxx ppaarrttiieess,, llaa ppaarrttiiee AA ééttaanntt aauuttoommaattiiqquueemmeenntt oobblliiggaattooiirree eett llaa ppaarrttiiee BB nn’’ééttaanntt ppaass ddiirreecctteemmeenntt eexxééccuuttooiirree sseelloonn llaa vvoolloonnttéé ddee ll’’OOMMII.. TToouutteeffooiiss,, aauu nniivveeaauu nnaattiioonnaall,, nnoommbbrreeuuxx ssoonntt lleess EEttaattss qquuii oonntt rreenndduu cceerrttaaiinneess rreeccoommmmaannddaattiioonnss ddee llaa ppaarrttiiee BB oobblliiggaattooiirreess.. IIll ccoonnvviieenntt ddee nnootteerr qquuee ccee nnoouuvveeaauu CCooddee ss’’iinnssppiirree,, ssuurr cceerrttaaiinnss ppooiinnttss,, dduu CCooddee iinntteerrnnaattiioonnaall ddee ggeessttiioonn ddee llaa ssééccuurriittéé ddeess nnaavviirreess,, ddiitt 1 Le comité de la sécurité maritime (Maritime Safety Committee, MSC) et le comité juridique. 2 Publiée en France par le décret n° 80-369 du 14 mai 1980, cette Convention compte 155 gouvernements contractants représentant plus de 98% du tonnage mondial. 3 Site de l’OMI : http://www.imo.org/Newsroom/mainframe.asp?topic_id=583&doc_id=2689 et http://www.imo.org/includes/blastDataOnly.asp/data_id%3D10606/hesse_chara_sec.pdf. 4 Cf Annexe I : Le code ISPS, partie A, page 93. 5 Distinction établie par G. Gidel, Le droit international de la mer, Tome III, Paris, Sirey, 1934, page 455.
  • 6.
    6 CCooddee IISSMM,, nnoottaammmmeennttaauu nniivveeaauu ddee llaa ssttrruuccttuurree.. LL’’uunn ddee sseess éélléémmeennttss nnoovvaatteeuurrss rrééssiiddee eenn ccee qquu’’iill ccoonncceerrnnee ééggaalleemmeenntt lleess iinnssttaallllaattiioonnss ppoorrttuuaaiirreess,, aalloorrss qquuee ttoouutteess lleess llééggiissllaattiioonnss pprrééccééddeenntteess nnee ssee rrééfféérraaiieenntt qquu’’aauu nnaavviirree,, ccee qquuii ss’’eexxpplliiqquuee eennttrree aauuttrree ppaarr llee ffaaiitt qquuee llee ppoorrtt eesstt ccoonnssiiddéérréé ccoommmmee ll’’uunn ddeess mmaaiilllloonnss lleess pplluuss sseennssiibblleess ddee llaa cchhaaîînnee llooggiissttiiqquuee eett qquuee lleess ccoonnssééqquueenncceess dd’’uunn aaccttee tteerrrroorriissttee ddiirriiggéé ccoonnttrree uunn ppoorrtt ddééppaasssseerraaiieenntt pphhyyssiiqquueemmeenntt lleess lliimmiitteess ddee ll’’eenncceeiinnttee ppoorrttuuaaiirree.. LLee ppooiinntt 55 dduu pprrééaammbbuullee dduu CCooddee IISSPPSS aajjoouuttee qquu’’ «« iill ss’’aaggiissssaaiitt dduu mmooyyeenn llee pplluuss rraappiiddee ddee ggaarraannttiirr qquuee lleess mmeessuurreess ddee ssûûrreettéé nnéécceessssaaiirreess eennttrreenntt eenn vviigguueeuurr eett pprreennnneenntt eeffffeett pprroommpptteemmeenntt.. IIll aa ttoouutteeffooiiss ééttéé ddéécciiddéé qquuee lleess ddiissppoossiittiioonnss ccoonncceerrnnaanntt lleess iinnssttaallllaattiioonnss ppoorrttuuaaiirreess ssee lliimmiitteerraaiieenntt àà llaa sseeuullee iinntteerrffaaccee nnaavviirree//ppoorrtt »».. LLee CCooddee IISSPPSS rreeppoossee ssuurr llee pprriinncciippee ddee llaa ggeessttiioonn ddee rriissqquueess qquuii ddooiitt pprreennddrree eenn ccoommppttee ddeeuuxx ffaacctteeuurrss ffoonnddaammeennttaauuxx :: llaa vvuullnnéérraabbiilliittéé ddee llaa cciibbllee eett lleess ccoonnssééqquueenncceess dd’’uunnee aattttaaqquuee àà cceett eennddrrooiitt.. SSoonn bbuutt pprriimmoorrddiiaall eesstt ddoonncc dd’’aannttiicciippeerr eett dd’’aattttéénnuueerr aauu mmaaxxiimmuumm lleess mmeennaacceess ppeessaanntt ssuurr llee ttrraannssppoorrtt mmaarriittiimmee,, ssaacchhaanntt qquuee llee rriissqquuee zzéérroo eesstt mmaallhheeuurreeuusseemmeenntt uuttooppiiqquuee.. LLee ppooiinntt eesssseennttiieell ddee cceess nnoouuvveelllleess rrèègglleess eesstt qquuee ccee nn’’eesstt qquuee ddee llaa pprréévveennttiioonn aalloorrss qquu’’aauuppaarraavvaanntt llaa lluuttttee ccoonnttrree llee tteerrrroorriissmmee ss’’oorriieennttaaiitt pplluuttôôtt vveerrss llaa rréépprreessssiioonn.. IIccii,, ll’’oobbjjeeccttiiff eesstt dd’’aaggiirr eenn aammoonntt,, nnoottaammmmeenntt ppoouurr éévviitteerr qquu’’uunnee iinntteerrrruuppttiioonn sséérriieeuussee dduu ccoommmmeerrccee mmoonnddiiaall dduuee àà ddeess aacctteess ddee mmaallvveeiillllaannccee nnee ssee pprroodduuiissee.. CCeettttee nnoouuvveellllee rréégglleemmeennttaattiioonn aa ccoonncceerrnnéé aauu 11eerr jjuuiilllleett 22000044 qquueellqquueess 6600 000000 nnaavviirreess eett 2200 000000 iinnssttaallllaattiioonnss ppoorrttuuaaiirreess ddaannss llee mmoonnddee eennttiieerr eett cceess oorriiggiinneess ccoommpplleexxeess ssoonntt ddiivveerrsseess.. DDaannss uunnee pprreemmiièèrree ppaarrttiiee,, nnoouuss aabboorrddeerroonnss ddoonncc ll’’ééttaatt ddee llaa mmeennaaccee aaccttuueellllee aaffiinn dd’’éévvaalluueerr ppoouurrqquuooii cceess nnoouuvveelllleess mmeessuurreess ééttaaiieenntt nnéécceessssaaiirreess.. CCoommmmee ll’’eexxpplliiqquuee llee pprrééaammbbuullee dduu CCooddee IISSPPSS,, llaa mmeennaaccee ss’’iinntteennssiiffiiee ;; llaa sseeuullee rrééppoonnssee sseennssééee eesstt ddoonncc uunnee rréédduuccttiioonn ddee llaa vvuullnnéérraabbiilliittéé dduu mmoonnddee mmaarriittiimmee,, ccee qquuii ccoorrrreessppoonndd àà ll’’aappppaarriittiioonn ddee ccee CCooddee.. PPuuiiss,, nnoouuss nnoouuss ppeenncchheerroonnss ssuurr ll’’aapppplliiccaattiioonn dduu CCooddee IISSPPSS aauu qquuoottiiddiieenn eett ssuurr lleess nnoommbbrreeuusseess rréégglleemmeennttaattiioonnss qquuii ll’’aaccccoommppaaggnneenntt.. SSoouuss cceerrttaaiinnss aassppeeccttss,, iill ss’’aaggiitt eesssseennttiieelllleemmeenntt dd’’uunnee pprrooccéédduurriissaattiioonn ccaarr nnoommbbrree ddee mmeessuurreess eexxiissttaaiieenntt ddééjjàà,, ssoouuss uunnee ffoorrmmee cceerrtteess mmooiinnss oorrddoonnnnééee eett hhaarrmmoonniissééee.. EEnnffiinn,, nnoouuss tteerrmmiinneerroonnss ppaarr uunn bbiillaann ddee ll’’aannnnééee ééccoouullééee,, ppoouurr ddééffiinniirr qquueellss oonntt ééttéé lleess aavvaannttaaggeess eesssseennttiieellss ddee cceettttee rréégglleemmeennttaattiioonn,, lleess iimmppeerrffeeccttiioonnss qquuii oonntt ééttéé rréévvééllééeess aaiinnssii qquuee lleess aamméélliioorraattiioonnss àà eennvviissaaggeerr.. II LLaa mmeennaaccee aaccttuueellllee 11..11.. HHiissttoorriiqquuee LLaa vviioolleennccee eenn mmeerr eexxiissttee ddeeppuuiiss qquuee ll’’êêttrree hhuummaaiinn aa ccoommmmeennccéé àà ss’’aavveennttuurreerr ssuurr lleess ooccééaannss eett mmeerrss dduu mmoonnddee,, ccee qquuii eesstt dd’’aauuttaanntt pplluuss pprroobblléémmaattiiqquuee qquu’’iill eesstt ddiiffffiicciillee ddee pprroottééggeerr ccoonnvveennaabblleemmeenntt uunn nnaavviirree uunnee ffooiiss qquu’’iill aa qquuiittttéé llee ppoorrtt.. LLeess ppéérriillss aauuxxqquueellss iill ddooiitt ss’’aatttteennddrree ddee nnooss jjoouurrss ssoonntt ddee ddeeuuxx oorrddrreess :: llee tteerrrroorriissmmee mmaarriittiimmee,, qquuii éémmeerrggee ppeeuu àà ppeeuu,, eett llaa ppiirraatteerriiee,, qquuii sséévviitt ddééjjàà ddeeppuuiiss ddeess mmiilllléénnaaiirreess.. 11..11..11.. LLee tteerrrroorriissmmee mmaarriittiimmee
  • 7.
    7 LLaa pprreemmiièèrree ooccccuurrrreennccee66 ddeessmmoottss tteerrrroorriissmmee,, tteerrrroorriissttee eett tteerrrroorriisseerr ((dduu llaattiinn tteerrrroorr,, tteerrrroorriiss «« tteerrrreeuurr,, eeffffrrooii »»)) ddaattee ddee llaa ffiinn dduu XXVVIIIIIIee ssiièèccllee,, ppeeuu aapprrèèss llaa RRéévvoolluuttiioonn ffrraannççaaiissee.. CCeess tteerrmmeess ssoonntt ddiirreecctteemmeenntt lliiééss aauu rrééggiimmee ddee llaa TTeerrrreeuurr –– 55 sseepptteemmbbrree 11779933//2277 jjuuiilllleett 11779944 ––.. CCeettttee ppéérriiooddee ddééssiiggnnee lleess aannnnééeess aauu ccoouurrss ddeessqquueelllleess llee CCoommiittéé ddee SSaalluutt PPuubblliiqquuee,, ddiirriiggéé ppaarr RRoobbeessppiieerrrree,, eexxééccuuttaaiitt oouu eemmpprriissoonnnnaaiitt ttoouutteess lleess ppeerrssoonnnneess qquuii ééttaaiieenntt ccoonnssiiddéérrééeess ccoommmmee ccoonnttrree--rréévvoolluuttiioonnnnaaiirreess.. IIll eesstt ttoouutteeffooiiss àà nnootteerr qquuee,, mmêêmmee ssii lleess tteerrmmeess ss’’yy rraappppoorrttaanntt ssoonntt rréécceennttss,, llaa pprraattiiqquuee,, eellllee,, nnee ll’’eesstt ppaass.. IIll ss’’aaggiitt mmêêmmee dd’’uunn pphhéénnoommèènnee hhiissttoorriiqquueemmeenntt rrééccuurrrreenntt ccoommmmuunn àà ttoouutteess lleess ssoocciiééttééss eett àà ttoouutteess lleess ccuullttuurreess.. LLeess mméétthhooddeess uuttiilliissééeess ppaarr lleess tteerrrroorriisstteess eexxiissttaaiieenntt ddééjjàà ssoouuss ll''eemmppiirree rroommaaiinn,, qquuaanndd ddeess ggrroouuppeemmeennttss aassssaassssiinnaaiieenntt lleess llééggiioonnnnaaiirreess ooccccuuppaannttss aauuxx ppoosstteess ffrroonnttiièèrreess.. LLee «« tteerrrroorriissmmee ccoonnttiinnuu »» eesstt aappppaarruu,, lluuii,, ssiimmuullttaannéémmeenntt àà llaa pprrooppaaggaattiioonn ddeess iiddééeess ddéémmooccrraattiiqquueess eett nnaattiioonnaalliisstteess aauu XXIIXX ssiièèccllee.. DDee mmaanniièèrree pplluuss ggéénnéérraallee,, llee mmoott tteerrrroorriissmmee aa eennssuuiittee sseerrvvii àà ddééssiiggnneerr ll’’ooppppoossiittiioonn ddaannss ttoouutteess lleess ooccccuuppaattiioonnss77 .. DDee nnooss jjoouurrss,, iill eesstt ddééffiinnii88 ccoommmmee ll''uuttiilliissaattiioonn,, ppaarr uunn ggrroouuppee ddee ppeerrssoonnnneess oouu uunn ÉÉttaatt,, dd''aaccttiioonnss vviioolleenntteess,, oouu iillllééggaalleess,, rrééeelllleess oouu ssyymmbboolliiqquueess,, aavveecc llaa vvoolloonnttéé ddéélliibbéérrééee ddee pprroodduuiirree ssuurr llaa cciibbllee uunn sseennttiimmeenntt dd’’iinnttiimmiiddaattiioonn eett ddee tteerrrreeuurr.. LLee tteerrrroorriissmmee vviissee llaa ppooppuullaattiioonn cciivviillee eenn ggéénnéérraall oouu uunnee ddee sseess ccoommppoossaanntteess,, mmaaiiss iill ppeeuutt ééggaalleemmeenntt ccoonncceerrnneerr uunnee iinnssttiittuuttiioonn oouu uunn ggoouuvveerrnneemmeenntt ccaarr,, eenn ttaanntt qquuee mmooyyeenn ddee pprreessssiioonn eexxttrrêêmmeemmeenntt ppuuiissssaanntt,, iill ppeeuutt ccoonnttrraaiinnddrree lleeuurr aaccttiioonn.. LL''oobbjjeeccttiiff eesstt dd''iimmppoosseerr uunn ssyyssttèèmmee ppoolliittiiqquuee,, dd''oobbtteenniirr llaa ssaattiissffaaccttiioonn ddee rreevveennddiiccaattiioonnss,, ddee ccaauusseerr ddeess ddeessttrruuccttiioonnss àà uunn eennnneemmii mmaaiiss ccee nn’’eesstt jjaammaaiiss àà ddeess ffiinnss ppeerrssoonnnneelllleess.. IIll aa ggéénnéérraalleemmeenntt ppoouurr eeffffeett ddee ddééssttaabbiilliisseerr uunnee ssoocciiééttéé eett ddee ttrroouubblleerr ggrraavveemmeenntt ll’’oorrddrree ppuubblliicc eett ddaannss ssaa ffoorrmmee eexxttrrêêmmee,, iill ppeeuutt aalllleerr jjuussqquu’’àà llaa rreemmiissee eenn qquueessttiioonn ddee ll’’oorrddrree ppoolliittiiqquuee eett ssoocciiaall eexxiissttaanntt,, vvooiirree jjuussqquu’’àà llaa rréévvoolluuttiioonn.. IIll eesstt àà nnootteerr qquuee lleess mmoouuvveemmeennttss tteerrrroorriisstteess eett llee ggrraanndd bbaannddiittiissmmee ppeeuuvveenntt ssee rraapppprroocchheerr ddaannss lleeuurrss mmooddeess dd''aaccttiioonnss eett lleeuurrss oobbjjeeccttiiffss.. SSuurr llee ppllaann jjuurriiddiiqquuee,, llee tteerrrroorriissmmee eesstt uunn ccrriimmee oouu ddéélliitt ddee ddrrooiitt ccoommmmuunn vviisséé nnoottaammmmeenntt ppaarr ll''aarrttiiccllee 442211--11 dduu CCooddee PPéénnaall ffrraannççaaiiss 99 .. LLee tteerrrroorriissmmee mmaarriittiimmee eesstt qquuaanntt àà lluuii uunn pphhéénnoommèènnee rréécceenntt ddaannss llaa mmeessuurree ooùù iill nn’’aa ccoommmmeennccéé àà ssee ddéévveellooppppeerr qquu’’àà ppaarrttiirr ddeess aannnnééeess 6600.. MMooiinnss ddee 220000 iinncciiddeennttss tteerrrroorriisstteess oonntt eeuu lliieeuu ddaannss uunn eennvviirroonnnneemmeenntt mmaarriittiimmee eett cceeuuxx qquuii ssee ssoonntt ddéérroouullééss eenn mmeerr ssoonntt eennccoorree mmooiinnss nnoommbbrreeuuxx1100 .. PPaarrmmii lleess ccaass lleess pplluuss ttrriisstteemmeenntt ccééllèèbbrreess ssee ttrroouuvvee ttoouutt dd’’aabboorrdd cceelluuii ddee llaa SSaannttaa MMaarriiaa,, nnaavviirree ddee ccoommmmeerrccee bbaattttaanntt ppaavviilllloonn ppoorrttuuggaaiiss.. AAlloorrss qquu’’iill eeffffeeccttuuee llaa lliiggnnee LLiissbboonnnnee –– FFlloorriiddee,, iill eesstt ddéérroouuttéé,, llee 2222 jjaannvviieerr 11996611,, eenn pplleeiinnee mmeerr ddeess CCaarraaïïbbeess ppaarr uunn ccoommmmaannddoo ccoonnssttiittuuéé dd’’uunnee vviinnggttaaiinnee dd’’iinnddiivviidduuss aappppaarrtteennaanntt aauu MMoouuvveemmeenntt NNaattiioonnaall ppoouurr ll’’IInnddééppeennddaannccee dduu PPoorrttuuggaall,, ddoonntt llee ccaappiittaaiinnee GGaallvvââoo,, ooppppoossaanntt àà SSaallaazzaarr eett ppaarrttiissaann dduu ggéénnéérraall DDeellggaaddoo.. LLee bbuutt ddee ll’’ooppéérraattiioonn eesstt ddee ddéénnoonncceerr mmééddiiaattiiqquueemmeenntt llee rrééggiimmee aauuttoorriittaaiirree dduu pprrééssiiddeenntt SSaallaazzaarr.. TTrrooiiss ooffffiicciieerrss ddee mmaarriinnee ssoonntt ttuuééss eett uunn mmaarriinn bblleesssséé.. LLeess ppiirraatteess ssee rreennddeenntt aauu BBrrééssiill qquueellqquueess jjoouurrss pplluuss ttaarrdd,, ooùù iillss ddeemmaannddeenntt eett oobbttiieennnneenntt ll’’aassiillee ppoolliittiiqquuee.. PPuuiiss,, llee 1155 fféévvrriieerr 11996633,, llee nnaavviirree vvéénnéézzuuéélliieenn AAnnzzooaatteegguuii,, qquuii eeffffeeccttuuee llaa lliiggnnee LLaa 6 Site de l’encyclopédie libre Wikipédia : http://fr.wikipedia.org/wiki/Terrorisme#Etymologie_et_origines. 7 L'une des premières utilisations du terme dans ce sens remonte au gouvernement de Thiers avec l'envahisseur prussien, durant La Commune de 1871. La France de De Gaulle pendant la guerre d'Algérie, ou plus récemment, La Grande Bretagne en Irlande du Nord se sont appuyés sur le même concept. 8 Définition de l’encyclopédie Encarta. 9 Livre IV Des crimes et délits contre la nation, l’Etat et la paix publique, Titre II Du terrorisme. 10 Terrorisme.Net : http://www.terrorisme.net/p/article_136.shtml
  • 8.
    8 GGuuaaiirraa –– HHoouussttoonn,,eesstt aattttaaqquuéé ppaarr uunn ccoommmmaannddoo ddee tteerrrroorriisstteess qquuii eexxiiggee llaa lliibbéérraattiioonn ddee pprriissoonnnniieerrss ppoolliittiiqquueess ddéétteennuuss aauu VVeenneezzuueellaa.. IIllss rreejjooiiggnneenntt aalloorrss ll''îîllee bbrrééssiilliieennnnee ddee MMaarraaccaa,, ooùù iillss rreeqquuiièèrreenntt ééggaalleemmeenntt ll''aassiillee ppoolliittiiqquuee mmaaiiss iillss yy ssoonntt aarrrrêêttééss ppoouurr aaccttee ddee ppiirraatteerriiee eett eexxttrraaddééss vveerrss llee VVeenneezzuueellaa.. LLee 77 ooccttoobbrree 11998855,, uunn ggrroouuppee ddee ppiirraatteess ppaalleessttiinniieennss ssee rrééccllaammaanntt dduu FFrroonntt ppooppuullaaiirree ddee lliibbéérraattiioonn ddee llaa PPaalleessttiinnee ((FFPPLLPP)) eett ccoommppoosséé nnoottaammmmeenntt ddee MMuuhhaammmmaadd AAbbbbaass,, MMaaggiidd eell--MMoollqqii,, IIbbrraahhiimm AAbbddeellaattiiff,, YYuussuuff AAhhmmeedd SSaaaadd eett MMoohhaammeedd IIssssaa AAbbbbaass,, iinntteerrcceeppttee llee ppaaqquueebboott ddee ccrrooiissiièèrree iittaalliieenn AAcchhiillllee LLaauurroo qquuii eeffffeeccttuuee uunnee ccrrooiissiièèrree eenn MMééddiitteerrrraannééee,, llee lloonngg ddeess ccôôtteess ééggyyppttiieennnneess.. IIll pprreenndd eenn oottaaggee lleess 118800 ppaassssaaggeerrss eett 333311 mmeemmbbrreess dd’’ééqquuiippaaggee aalloorrss àà bboorrdd eett eexxiiggeenntt llaa lliibbéérraattiioonn ddee 5500 ppaalleessttiinniieennss ddéétteennuuss eenn IIssrraaëëll.. LLééoonn KKlliinngg--HHooffffeerr,, oottaaggee ééttaassuunniieenn iinnffiirrmmee,, eesstt aassssaassssiinnéé eett jjeettéé ppaarr ddeessssuuss bboorrdd.. LLee 99 ooccttoobbrree,, llee nnaavviirree rreejjooiinntt PPoorrtt SSaaïïdd,, eenn EEggyyppttee eett lleess ppiirraatteess aacccceepptteenntt dd''iinntteerrrroommpprree lleeuurr aaccttiioonn àà ccoonnddiittiioonn dd’’êêttrree rreemmiiss àà ll''OOrrggaanniissaattiioonn ddee LLiibbéérraattiioonn ddee llaa PPaalleessttiinnee ((OOLLPP)).. LLee ccoommmmaannddoo eemmbbaarrqquuee ddoonncc llee lleennddeemmaaiinn àà bboorrdd dd''uunn BBooeeiinngg 773377 dd''EEggyyppttaaiirr qquuii eesstt iinntteerrcceeppttéé eenn vvooll ppaarr ddeess aavviioonnss ddee cchhaassssee ééttaattssuunniieennss qquuii llee ffoorrcceenntt àà ssee ppoosseerr ssuurr llaa bbaassee OOTTAANN ddee SSiiggoonneellllaa,, eenn SSiicciillee.. LLeess ppiirraatteess ssoonntt aarrrrêêttééss,, rreemmiiss àà llaa ppoolliiccee iittaalliieennnnee eett ccoonnddaammnnééss,, àà RRoommee,, llee 2233 mmaaii 11998877.. EEnnffiinn,, llee 1111 jjuuiilllleett 11998888,, aauu llaarrggee dd’’AAtthhèènneess,, llee CCiittyy ooff PPoorrooss,, nnaavviirree ggrreecc ddee ppllaaiissaannccee,, eesstt aattttaaqquuéé ppaarr uunn ccoommmmaannddoo ddee ttrrooiiss hhoommmmeess dduu CCoonnsseeiill rréévvoolluuttiioonnnnaaiirree dduu FFaattaahh aarrmmééss ddee ppiissttoolleettss--mmiittrraaiilllleeuurrss eett ddee ggrreennaaddeess.. NNeeuuff ppeerrssoonnnneess ssoonntt ttuuééeess eett qquuaattrree--vviinnggtt--oonnzzee aauuttrreess bblleessssééeess.. LLee 2244 mmaarrss 11999922,, uunnee ddeemmaannddee dd''eexxttrraaddiittiioonn àà ll''eennccoonnttrree dduu cchheeff pprrééssuumméé dduu ccoommmmaannddoo,, SSaammiirr MMoohhaammeedd AAhhmmeedd KKhhaaiiddiirr,, eesstt ffoorrmmuullééee ppaarr llee jjuuggee ffrraannççaaiiss BBrruugguuiièèrree aauupprrèèss ddeess aauuttoorriittééss lliibbyyeennnneess.. SSeelloonn PPhhiilliippppee BBooiissssoonn,, ddoocctteeuurr eenn ddrrooiitt1111 ,, cceess qquuaattrree aatttteennttaattss rreellèèvveenntt dduu mmêêmmee mmoodduuss ooppeerraannddii,, àà ssaavvooiirr llee ddééttoouurrnneemmeenntt1122 dd’’uunn nnaavviirree ppaarr uunn ggrroouuppee aarrmméé eett llaa pprriissee dd’’oottaaggeess.. LLee bbuutt eesstt dd’’aalleerrtteerr ll’’ooppiinniioonn ppuubblliiqquuee iinntteerrnnaattiioonnaallee eenn mmeettttaanntt eenn lluummiièèrree uunn pprroobbllèèmmee ppoolliittiiqquuee ppaarrttiiccuulliieerr.. IIll eesstt àà nnootteerr qquu’’uunn tteell aaccttee eesstt ppuunnii ddee vviinnggtt aannss ddee rréécclluussiioonn ccrriimmiinneellllee ppaarr ll’’aarrttiiccllee 222244--66 dduu CCooddee ppéénnaall,, vvooiirree ddee llaa rréécclluussiioonn ccrriimmiinneellllee àà ppeerrppééttuuiittéé lloorrssqquuee cceettttee iinnffrraaccttiioonn eesstt aaccccoommppaaggnnééee ddee ttoorrttuurreess,, aacctteess ddee bbaarrbbaarriiee oouu ss’’iill eenn eesstt rrééssuullttéé llaa mmoorrtt dd’’uunnee oouu pplluussiieeuurrss ppeerrssoonnnneess ppaarr ll’’aarrttiiccllee 222244--77.. PPaarr ccoonnttrree,, lleess aattttaaqquueess pplluuss rréécceenntteess ttéémmooiiggnneenntt dd’’uunnee vvéérriittaabbllee mmuuttaattiioonn dduu tteerrrroorriissmmee iinntteerrnnaattiioonnaall qquuii ddeevviieenntt uunn tteerrrroorriissmmee gglloobbaall.. LL’’oobbjjeeccttiiff eesstt ddééssoorrmmaaiiss ddee ccaauusseerr ddeess ddoommmmaaggeess mmaassssiiffss aauu bbââttiimmeenntt,, àà ll’’ééqquuiippaaggee eett àà ll’’eennvviirroonnnneemmeenntt ppaarr llee bbiiaaiiss dd’’aatttteennttaattss ssuuiicciiddeess.. LLee pprreemmiieerr eexxeemmppllee rréévvééllaatteeuurr ddee cceettttee nnoouuvveellllee ffoorrmmee qquu’’aa pprriiss llee tteerrrroorriissmmee eesstt cceelluuii dduu ddeessttrrooyyeerr ééttaattssuunniieenn UUSSSS CCoollee qquuii eesstt ppeerrccuuttéé ppaarr uunnee eemmbbaarrccaattiioonn ppiiééggééee dd’’eexxpplloossiiffss aalloorrss qquu’’iill eesstt eenn ccoouurrss dd’’eessccaallee ddaannss llee ppoorrtt dd’’AAddeenn,, aauu YYéémmeenn,, llee 1122 ooccttoobbrree 22000000.. AAttttrriibbuuéé àà AAll QQaaeeddaa,, ll’’aattttaaqquuee ttuuee ddiixx--sseepptt mmaarriinnss ééttaattssuunniieennss eett eenn bblleessssee qquuaarraannttee ddeeuuxx aauuttrreess.. LLee 99 nnoovveemmbbrree,, ddeeuuxx ssuussppeeccttss ssoonntt aarrrrêêttééss ppaarr llaa ppoolliiccee yyéémméénniittee.. SSeelloonn ll’’ooppiinniioonn eexxppoossééee ppaarr MM.. 11 BOISSON Philippe, La sûreté des navires et la prévention des actes de terrorisme dan le domaine maritime, DMF n° 640, p. 723, septembre 2003. 12 Fait de s'emparer ou de prendre le contrôle par la violence ou la menace de violence d'un aéronef, d’un navire ou de tout autre moyen de transport à bord desquels des personnes ont pris place, ainsi que d’une plateforme continentale fixe située sur un plateau continental afin de commettre un vol, de kidnapper des passagers, ou pour tenter d'obtenir la satisfaction d'une revendication nationaliste, religieuse ou politique, ce qui s’oppose strictement au déroutement, acte volontaire de l'équipage consistant à changer de cap pour des raisons techniques ou météorologiques.
  • 9.
    9 RRaammaann1133 lloorrss ddee llaaCCoonnfféérreennccee iinntteerrnnaattiioonnaallee ssuurr llaa ssûûrreettéé nnaattiioonnaallee ddaannss uunnee rrééggiioonn eenn mmuuttaattiioonn,, oorrggaanniissééee àà SSiinnggaappoouurr lleess 2288 eett 2299 ooccttoobbrree 22000044,, iill ss’’aaggiitt dd’’uunnee ffrraappppee ttaaccttiiqquuee1144 –– eett ccee ccoommmmee llaa pplluuppaarrtt ddeess aattttaaqquueess tteerrrroorriisstteess qquuii oonntt eeuu lliieeuu ddeeppuuiiss 11998855 –– vviissaanntt àà ddoonnnneerr lliibbrree ccoouurrss àà llaa ccoollèèrree rreesssseennttiiee ddaannss cceettttee rrééggiioonn ccoonnttrree lleess EEttaattss--UUnniiss.. CCeettttee aattttaaqquuee ccoorrrreessppoonnddrraaiitt aaiinnssii àà uunnee ssoorrttee ddee tteerrrroorriissmmee ppuunniittiiff.. LL’’aatttteennttaatt ccoonnttrree llee ppééttrroolliieerr ddoouubbllee ccooqquuee LLiimmbbuurrgg bbaattttaanntt ppaavviilllloonn ffrraannççaaiiss llee 66 ooccttoobbrree 22000022 àà 88hhoooo dduu mmaattiinn aauu llaarrggee dduu YYéémmeenn eenn eesstt uunnee aauuttrree iilllluussttrraattiioonn.. DD’’uunnee ccaappaacciittéé ddee 330000 000000 ttoonnnneess,, llee VVLLCCCC1155 LLiimmbbuurrgg nn’’eesstt cchhaarrggéé qquu’’aavveecc eennvviirroonn 5555 000000 ttoonnnneess ccee jjoouurr--llàà.. AAbboorrddéé àà ttrriibboorrdd ppaarr uunnee eemmbbaarrccaattiioonn cchhaarrggééee dd’’eexxpplloossiiffss llaannccééee àà pplleeiinnee ppuuiissssaannccee ccoonnttrree llee nnaavviirree,, llee ppééttrroolliieerr eesstt eenn pplleeiinnee mmaannœœuuvvrree dd’’aapppprroocchhee,, àà ttrrooiiss kkiilloommèèttrreess dduu tteerrmmiinnaall dd’’AAsshh SShhiihhrr,, pprroovviinnccee ddee HHaaddrraammoouutt,, ppoouurr ccoommpplléétteerr ssaa ccaarrggaaiissoonn.. EEggaalleemmeenntt iimmppuuttéé àà AAll QQaaeeddaa,, cceettttee aattttaaqquuee ffaaiitt uunnee vviiccttiimmee,, uunn mmeemmbbrree ddee ll’’ééqquuiippaaggee qquuii ss’’eesstt nnooyyéé aalloorrss qquuee ll’’ééqquuiippaaggee aabbaannddoonnnnaaiitt llee nnaavviirree eenn ffeeuu,, eett bblleessssee vviinnggtt qquuaattrree ppeerrssoonnnneess.. PPaarr aaiilllleeuurrss,, uunnee ppoolllluuttiioonn ggéénnéérrééee ppaarr lleess rrééssiidduuss ddee bbrrûûllaaggee –– eennvviirroonn 1122 000000 ttoonnnneess dd''hhyyddrrooccaarrbbuurreess dd’’AArraabbiiaann HHeeaavvyy oonntt bbrrûûlléé –– eenn aa rrééssuullttéé eenn ssuuss ddee llaa nnaappppee ddee 220000 àà 330000 ttoonnnneess ddee bbrruutt qquuii aa aatttteeiinntt lleess ppllaaggeess yyéémméénniitteess.. AA ll’’ooppppoosséé ddee ll’’UUSSSS CCoollee,, cceett aatttteennttaatt rreevvêêttiirraaiitt ppoouurr MM.. RRaammaann uunn aassppeecctt ssttrraattééggiiqquuee1166 ddoonntt ll’’oobbjjeeccttiiff ééttaaiitt dd’’iinntteerrrroommpprree aauu mmooiinnss mmoommeennttaannéémmeenntt mmaaiiss sséérriieeuusseemmeenntt,, llee ccoommmmeerrccee ppééttrroolliieerr ddeeppuuiiss llee YYéémmeenn.. AAuuttrree éélléémmeenntt ttéémmooiiggnnaanntt ddee ll’’éévveennttuuaalliittéé ddee llaa mmeennaaccee ppoouurr llee ttrraannssppoorrtt mmaarriittiimmee:: eenn 22000022,, uunn ccoommpplloott ffoommeennttéé ppaarr uunnee cceelllluullee dd’’AAll QQaaeeddaa eett qquuii vviissaaiitt àà aattttaaqquueerr ddeess nnaavviirreess bbrriittaannnniiqquueess eett ééttaattssuunniieennss ttrraavveerrssaanntt llee ddééttrrooiitt ddee GGiibbrraallttaarr eett llaa mmeerr MMééddiitteerrrraannééee aauurraaiitt ééttéé ddééccoouuvveerrtt eett ddééjjoouuéé.. EEnn eeffffeett,, lleess aauuttoorriittééss mmaarrooccaaiinneess oonntt ccoonnffiirrmméé llee 1111 jjuuiinn 22000022 aavvooiirr aarrrrêêttéé eenn mmaaii ttrrooiiss ssaaoouuddiieennss.. IIllss ssee sseerraaiieenntt eennttrraaîînnééss eenn AAffgghhaanniissttaann eett aauurraaiieenntt ééttéé eennvvooyyééss ppoouurr pprrééppaarreerr ddeess aattttaaqquueess aavveecc ddeess zzooddiiaacc ppaarr AAbbdduull RRaahhiimm MMoohhaammmmeedd AAbbddaa aall--NNaasshheerrii,, cchheeff ddeess ooppéérraattiioonnss nnaavvaalleess dd’’AAll QQaaeeddaa ééggaalleemmeenntt aarrrrêêttéé eenn 22000022.. SSuurrnnoommmméé llee PPrriinnccee ddee llaa MMeerr,, iill eesstt ssuussppeeccttéé dd’’êêttrree llee cceerrvveeaauu ddee ll’’ooppéérraattiioonn ccoonnttrree llee UUSSSS CCoollee.. DDee mmêêmmee,, eenn fféévvrriieerr 22000044,, uunnee bbooîîttee ccoonntteennaanntt 33,,66 kkiillooss ddee TTNNTT,, ddééppoossééee ppaarr uunn mmeemmbbrree pprrééssuumméé dduu ggrroouuppee AAbbbbuu SSaayyyyaaff1177 ,, eexxpplloossee àà bboorrdd dduu SSuuppeerrFFeerrrryy 1144 ddaannss llaa bbaaiiee ddee MMaanniillllee,, aalloorrss qquu’’iill vveennaaiitt ddee qquuiitttteerr MMiinnddaannaaoo uunnee hheeuurree pplluuss ttôôtt.. CC’’eesstt llee ccaass ddee tteerrrroorriissmmee mmaarriittiimmee llee pplluuss mmeeuurrttrriieerr àà ll’’hheeuurree aaccttuueellllee ppuuiissqquuee 110000 ppeerrssoonnnneess oonntt ttrroouuvvéé llaa mmoorrtt ddaannss cceett aatttteennttaatt.. EEnnffiinn,, eenn mmaarrss 22000044,, ddaannss llee ppoorrtt iissrraaéélliieenn dd’’AAsshhddoodd,, ll’’uunn ddeess pplluuss aanniimmééss dduu ppaayyss,, ddeeuuxx kkaammiikkaazzeess ppaalleessttiinniieennss aappppaarrtteennaanntt aauuxx BBrriiggaaddeess ddeess mmaarrttyyrreess dd’’AAll AAqqssaa aaiinnssii qquu’’aauu HHaammaass,, ssee ssoonntt ffaaiittss eexxpplloossééss.. IIllss oonntt ttuuééss 1100 iissrraaéélliieennss eett eenn oonntt bblleesssséé 1188 aauuttrreess.. IIll sseemmbblleerraaiitt qquu’’iillss ssooiieenntt eennttrrééss eenn ffrraauuddee ddaannss llee ppoorrtt qquuaattrree hheeuurreess aauuppaarraavvaanntt eenn ssee ccaacchhaanntt àà ll’’iinnttéérriieeuurr dd’’uunn ccoonntteenneeuurr qquuii aavvaaiitt ttrraannssiittéé ppaarr uunn aauuttrree ppoorrtt aavvaanntt dd’’aarrrriivveerr eenn IIssrraaëëll.. 13 Ancien haut fonctionnaire du gouvernement de l’Inde, figure réputée de la communauté du renseignement, ainsi que membre d’honneur de l’Observer Research Foundation (ORF). 14 Le but est généralement de faciliter les actes de terrorisme terrestre par le biais de trafic d’armes ou de stupéfiants, en transportant clandestinement des terroristes. 15 Very Large Crude Carrier. 16 Tout comme les actes terroristes généralement perpétrés par les Liberation Tigers of Tamil Eelam ou Tigres de libération de l’Eelam tamoul (LTTE), organisation séparatiste du Sri Lanka dans le but d’affaiblir les capacités militaires et économique de l’Etat sri lankais et ce pour atteindre leur objectif final, à savoir l’avènement d’un Etat tamoul indépendant. 17 Groupe rebelle musulman du Sud des Philippines spécialisé dans le kidnapping d’étrangers. Site de Libération : http://www.liberation.fr/page.php?Article=282361.
  • 10.
    10 11..11..22.. LLaa ppiirraatteerriiee AAll’’iinnvveerrssee dduu tteerrrroorriissmmee mmaarriittiimmee,, llaa ppiirraatteerriiee ssee pprraattiiqquuaaiitt ddééjjàà ddaannss ll’’AAnnttiiqquuiittéé ddaannss llee bbaassssiinn mmééddiitteerrrraannééeenn.. EEllllee eesstt ddééffiinniiee ppaarr ll’’aarrttiiccllee 110011 ddee llaa CCoonnvveennttiioonn ddeess NNaattiioonnss UUnniieess ssuurr llee DDrrooiitt ddee llaa MMeerr dduu 1100 ddéécceemmbbrree 119988221188 ccoommmmee «« ll''uunn qquueellccoonnqquuee ddeess aacctteess ssuuiivvaannttss :: aa)) ttoouutt aaccttee iilllliicciittee ddee vviioolleennccee oouu ddee ddéétteennttiioonn oouu ttoouuttee ddéépprrééddaattiioonn ccoommmmiiss ppaarr ll''ééqquuiippaaggee oouu ddeess ppaassssaaggeerrss dd''uunn nnaavviirree oouu dd''uunn aaéérroonneeff pprriivvéé,, aaggiissssaanntt àà ddeess ffiinnss pprriivvééeess,, eett ddiirriiggéé :: ii)) ccoonnttrree uunn aauuttrree nnaavviirree oouu aaéérroonneeff,, oouu ccoonnttrree ddeess ppeerrssoonnnneess oouu ddeess bbiieennss àà lleeuurr bboorrdd,, eenn hhaauuttee mmeerr;; iiii)) ccoonnttrree uunn nnaavviirree oouu aaéérroonneeff,, ddeess ppeerrssoonnnneess oouu ddeess bbiieennss,, ddaannss uunn lliieeuu nnee rreelleevvaanntt ddee llaa jjuurriiddiiccttiioonn dd''aauuccuunn EEttaatt;; bb)) ttoouutt aaccttee ddee ppaarrttiicciippaattiioonn vvoolloonnttaaiirree àà ll''uuttiilliissaattiioonn dd''uunn nnaavviirree oouu dd''uunn aaéérroonneeff,, lloorrssqquuee ssoonn aauutteeuurr aa ccoonnnnaaiissssaannccee ddee ffaaiittss ddoonntt iill ddééccoouullee qquuee ccee nnaavviirree oouu aaéérroonneeff eesstt uunn nnaavviirree oouu aaéérroonneeff ppiirraattee;; cc)) ttoouutt aaccttee aayyaanntt ppoouurr bbuutt dd''iinncciitteerr àà ccoommmmeettttrree lleess aacctteess ddééffiinniiss aauuxx lleettttrreess aa)) oouu bb)),, oouu ccoommmmiiss ddaannss ll''iinntteennttiioonn ddee lleess ffaacciilliitteerr »».. LLaa ppiirraatteerriiee ss’’ooppppoossee aauuxx aacctteess ddeess ccoorrssaaiirreess eenn ccee qquu’’eellllee nn’’eesstt ppaass mmaannddaattééee ppaarr uunn ggoouuvveerrnneemmeenntt.. IIll eesstt àà nnootteerr qquuee ccee pphhéénnoommèènnee pprroottééiiffoorrmmee eesstt eesssseennttiieelllleemmeenntt rrééggiioonnaall eett qquuee,, ddaannss lleess eeaauuxx tteerrrriittoorriiaalleess,, iill ss’’aaggiitt nnoonn pplluuss ddee ppiirraatteerriiee mmaaiiss ddee vvooll eenn mmeerr.. IIll ccoonnvviieenntt ééggaalleemmeenntt dd’’oobbsseerrvveerr qquuee llee BBuurreeaauu MMaarriittiimmee IInntteerrnnaattiioonnaall ((BBMMII))1199 aa ccrréééé,, eenn 11999999,, uunn cceennttrree ddee ssuurrvveeiillllaannccee ddee llaa ppiirraatteerriiee2200 ,, àà KKuuaallaa LLuummppuurr,, eenn MMaallaaiissiiee.. IIll ppuubblliiee cchhaaqquuee aannnnééee uunn rraappppoorrtt rreeggrroouuppaanntt lleess aacctteess ddee ppiirraatteerriiee eett aauuttrreess aattttaaqquueess ccrriimmiinneelllleess ssuurrvveennuueess eenn mmeerr.. CCeettttee ééttuuddee aannaallyyssee lleess mmuuttaattiioonnss ddee llaa ppiirraatteerriiee eett iiddeennttiiffiiee lleess zzoonneess àà rriissqquueess aaffiinn qquuee lleess ééqquuiippaaggeess ppuuiisssseenntt pprreennddrree ddeess mmeessuurreess pprréévveennttiivveess.. AAuu qquuoottiiddiieenn,, ccee cceennttrree rrééppeerrttoorriiee ttoouuss lleess aacctteess ddee vviioolleennccee eenn mmeerr2211 .. IIll ddiiffffuussee aaiinnssii ttoouuss lleess jjoouurrss ddeess bbuulllleettiinnss dd’’iinnffoorrmmaattiioonn àà ll’’aatttteennttiioonn ddeess nnaavviirreess vviiaa llee ssyyssttèèmmee ssaatteelllliittaaiirree IInnmmaarrssaatt CC2222 àà ppaarrttiirr ddeessqquueellss iill ppuubblliiee uunn rraappppoorrtt hheebbddoommaaddaaiirree.. IIll ffoouurrnniitt ppaarr aaiilllleeuurrss uunnee aassssiissttaannccee ggrraattuuiittee aauuxx bbââttiimmeennttss aayyaanntt ééttéé aattttaaqquuééss.. EEnnffiinn,, cceett oorrggaanniissmmee eesstt ffiinnaannccéé ppaarr lleess ddoonnaattiioonnss ddee 2255 oorrggaanniissaattiioonnss ddee ll’’iinndduussttrriiee mmaarriittiimmee,, ddoonntt ddeess PP&&II cclluubbss,, ddeess aarrmmaatteeuurrss eett ddeess aassssuurreeuurrss.. EEnn tteerrmmeess ggéénnéérraauuxx,, llaa ppiirraatteerriiee2233 eesstt eenn aauuggmmeennttaattiioonn ccoonnssttaannttee ddeeppuuiiss 11999911,, ééppooqquuee àà llaaqquueellllee uunnee cceennttaaiinnee ddee ccaass sseeuulleemmeenntt ééttaaiitt rreelleevvééee.. LL’’aabboorrddaaggee eesstt llaa mmaannœœuuvvrree llaa pplluuss rrééccuurrrreennttee,, ppuuiiss vviieennnneenntt lleess tteennttaattiivveess dd’’aabboorrddaaggee eett lleess ddééttoouurrnneemmeennttss.. LLaa pprraattiiqquuee ccoonnssiissttaanntt àà pprreennddrree eenn oottaaggee ll’’ééqquuiippaaggee nn’’eesstt aappppaarruuee mmaassssiivveemmeenntt qquuee vveerrss 11999955,, cc’’eesstt ddééssoorrmmaaiiss llaa pprraattiiqquuee llaa pplluuss rrééppaanndduuee.. EEnnffiinn,, lleess nnaavviirreess lleess pplluuss ffrrééqquueemmmmeenntt aattttaaqquuééss ssoonntt lleess ppééttrroolliieerrss eett lleess ttrraannssppoorrttss ddee mmaarrcchhaannddiisseess ddiivveerrsseess àà ll’’aaiiddee ddee ccoouutteeaauuxx oouu dd’’aarrmmeess àà ffeeuu eett ccee ddeeppuuiiss 11999977 ccaarr aavvaanntt,, lleess ppiirraatteess nn’’ééttaaiieenntt ggéénnéérraalleemmeenntt ppaass aarrmmééss.. DDee ffaaççoonn pplluuss ssppéécciiffiiqquuee,, llaa ccaarraaccttéérriissttiiqquuee pprriinncciippaallee ddee ll’’aannnnééee 220000222244 aa ééttéé uunnee aauuggmmeennttaattiioonn mmaarrqquuééee dduu nnoommbbrree dd’’aabboorrddaaggeess rrééuussssiiss ccoonnttrree ddeess nnaavviirreess aauu mmoouuiillllaaggee –– cc’’eesstt llee ccaass ddee llaa pplluuppaarrtt ddeess 337700 18 Site des Nations Unies : http://www.un.org/french/law/los/unclos/closindx.htm. 19 Il s’agit d’un organisme dépendant de la Chambre Internationale de Commerce (CCI) créé en 1981. 20 Piracy Reporting Centre of the International Maritime Bureau. 21 Cf Annexe II : Statistiques sur les actes de violence en mer, page 108. 22 Cf infra 2.1.3.1.2 Les textes du MSC, page 37. 23 Cf Annexe II : Statistiques sur les actes de violence en mer, page 108. 24 Site de la CCI : http://www.iccwbo.org/home/news_archives/2003/stories/piracy%20_report_2002.asp.
  • 11.
    11 iinncciiddeennttss rreecceennssééss,, ccoonnttrree333355 eenn 22000011 ––,, ccoommbbiinnééee àà uunnee bbaaiissssee sseennssiibbllee ddeess tteennttaattiivveess dd’’aattttaaqquueess ddee nnaavviirreess eenn mmoouuvveemmeenntt.. CCeettttee ccoonnssttaattaattiioonn llaaiissssee ssuuppppoosseerr qquuee llaa mmeennaaccee aa ééttéé ggrraavveemmeenntt ssoouuss eessttiimmééee ppaarr ddee nnoommbbrreeuuxx ééqquuiippaaggee.. LLee nnoommbbrree ddee ddééttoouurrnneemmeennttss eesstt lluuii ppaasssséé ddee 1166 àà 2255.. LL’’eesssseennttiieell ddeess éévvèènneemmeennttss rraappppoorrttééss2255 ssoonntt ll’’œœuuvvrree ddee ppeettiittss bbaatteeaauuxx,, rreemmoorrqquueeuurrss,, bbaarrggeess oouu bbaatteeaauuxx ddee ppêêcchhee ddaannss lleess eeaauuxx iinnddoonnééssiieennnneess –– 110033 iinncciiddeennttss ccoonnttrree 9911 eenn 22000011 ––,, aauu BBeennggllaaddeesshh –– 3322 aattttaaqquueess ccoonnttrree 2255 ll’’aannnnééee pprrééccééddeennttee –– oouu eenn IInnddee –– 1188 ccaass ccoonnttrree 2277 eenn 22000011 ––.. LLee ccoonnttiinneenntt aamméérriiccaaiinn eennrreeggiissttrree uunnee hhaauussssee ddee 330000%% ssuurr uunn aann :: llee nnoommbbrree dd’’iinncciiddeennttss ppaassssee ddee 2211 eenn 22000011 àà 6655 eenn 220000222266 .. LLaa rrééggiioonn aassiiaattiiqquuee,, qquuaanntt àà eellllee,, rreessttee ssttaabbllee aavveecc 117700 iinncciiddeennttss rreecceennssééss.. PPaarr ccoonnttrree,, llaa SSoommaalliiee ddeevviieenntt uunn ppaayyss ccrriittiiqquuee ;; llee rriissqquuee eesstt ppaasssséé ddee ppoossssiibbllee àà cceerrttaaiinn.. LLee BBMMII eessttiimmee qquu’’uunn nnaavviirree rrééaalliissaanntt uunnee eessccaallee nnoonn pprréévvuuee ddaannss uunn ppoorrtt ssoommaalliieenn,, qquuii rraalleennttiitt oouu ss’’aarrrrêêttee pprrèèss ddeess ccôôtteess sseerraa pprreessqquuee iinnéévviittaabblleemmeenntt aabboorrddéé ppaarr ddeess mmiilliicceess aarrmmééeess qquuii eexxttoorrqquueenntt eennssuuiittee ddeess ssoommmmeess ssuubbssttaannttiieelllleess aauuxx pprroopprriiééttaaiirreess ddee nnaavviirree ppoouurr lleeuurr rreennddrree lleeuurr nnaavviirree eett//oouu lleeuurr ééqquuiippaaggee.. IIll sseemmbblleerraaiitt ppaarr aaiilllleeuurrss qquuee lleess ppiirraatteess aaiieenntt pplluuttôôtt tteennddaannccee àà vviisseerr ddeess nnaavviirreess ttrraannssppoorrttaanntt ddeess ccaarrggaaiissoonnss ddee vvaalleeuurr,, tteelllleess qquuee ll’’hhuuiillee ddee ppaallmmee oouu eennccoorree llee ggaassooiill.. EEnnffiinn,, llee rraappppoorrtt mmeennttiioonnnnee àà pplluussiieeuurrss rreepprriisseess qquuee lleess ppiirraatteess jjeetttteenntt lleess mmeemmbbrreess dd’’ééqquuiippaaggee ppaarr--ddeessssuuss bboorrdd eett lleess llaaiisssseenntt ppoouurr mmoorrttss.. PPoouurr ccee qquuii eesstt dduu pprreemmiieerr sseemmeessttrree 22000033 uunniiqquueemmeenntt,, llaa ppiirraatteerriiee aa ccoonnnnuu uunnee hhaauussssee ddee 3377%% eenn ccoommppaarraaiissoonn aavveecc llaa mmêêmmee ppéérriiooddee ssuurr ll’’aannnnééee pprrééccééddeennttee,, ssooiitt 223344 aattttaaqquueess.. LLeess eeaauuxx iinnddoonnééssiieennnneess rreesstteenntt lleess pplluuss ddaannggeerreeuusseess aavveecc 6644 iinncciiddeennttss,, ssuuiivviieess dduu ddééttrrooiitt ddee MMaallaaccccaa –– ddééttrrooiitt qquuii ccôôttooiiee ll’’IInnddoonnééssiiee,, llaa TThhaaïïllaannddee eett llaa MMaallaaiissiiee eett qquuii eennrreeggiissttrree 1155 aattttaaqquueess ––,, ddee llaa MMaallaaiissiiee,, ddeess PPhhiilliippppiinneess eett dduu VViieettnnaamm.. PPoouurr ll’’eennsseemmbbllee ddee ll’’aannnnééee,, 444455 ccaass ddee ppiirraatteerriiee oonntt ééttéé rreecceennssééss –– eenn mmeerr,, àà ll’’aannccrraaggee oouu ddaannss uunn ppoorrtt,, ssooiitt uunnee aauuggmmeennttaattiioonn ddee 112200%% ssuurr uunn aann –– ddoonntt 333322 aavveecc aabboorrddaaggee,, 1199 ccoonncceerrnnaanntt ddeess nnaavviirreess ddééttoouurrnnééss eett pplluuss ddee 9900 ppoouurr llee sseeuull ddééttrrooiitt ddee MMaallaaccccaa.. EEnn 220000442277 ,, lleess aacctteess ddee ppiirraatteerriiee ssoonntt ttoommbbééss àà 332255 –– ssooiitt uunnee bbaaiissssee ddee pprrèèss ddee 2277%% –– mmaaiiss iillss ssoonntt ddééssoorrmmaaiiss pplluuss vviioolleennttss :: 3300 mmeemmbbrreess dd’’ééqquuiippaaggee oonntt ppeerrdduu llaa vviiee ccoonnttrree 2211 eenn 22000033.. LLeess eeaauuxx iinnddoonnééssiieennnneess rreesstteenntt lleess pplluuss ddaannggeerreeuusseess,, mmêêmmee ssii llee nnoommbbrree dd’’iinncciiddeennttss ppaassssee ddee 112211 eenn 22000033 àà 9933,, ccaarr eelllleess rreepprréésseenntteenntt,, àà eelllleess sseeuulleess,, pplluuss dd’’uunn qquuaarrtt ddeess aacctteess ccrriimmiinneellss rreecceennssééss eenn mmeerr ssuurr ll’’aannnnééee.. PPaarr aaiilllleeuurrss,, llaa bbaaiissssee ddeess aacctteess rreecceennssééss ddaannss lleess eeaauuxx nniiggéérriieennnneess –– qquuii ppaasssseenntt ddee 3399 eenn 22000033 àà 2288 eenn 22000044 –– nn’’eesstt qquuee ppeeuu rraassssuurraannttee ppuuiissqquuee lleess aattttaaqquueess aauu llaarrggee dduu ppaayyss llee ccllaasssseenntt eenn ttrrooiissiièèmmee ppoossiittiioonn ddeess EEttaattss àà rriissqquueess àà ll’’éécchheellllee mmoonnddiiaallee.. PPaarr ccoonnttrree,, aauu nniivveeaauu dduu sseeuull ccoonnttiinneenntt aaffrriiccaaiinn,, llee NNiiggeerriiaa eesstt ccoonnssiiddéérréé ccoommmmee llee ppaayyss llee pplluuss ddaannggeerreeuuxx.. EEnnffiinn,, uunn ddeess ttrraaiittss ddoommiinnaannttss ddee 22000044 eesstt qquuee llee ddééttoouurrnneemmeenntt ddee rreemmoorrqquueeuurrss eett ddee bbaarrggeess aaiinnssii qquuee llaa pprriissee eenn oottaaggee ddee ll’’ééqquuiippaaggee eennrreeggiissttrree uunnee hhaauussssee pprrééooccccuuppaannttee,, eett ccee ppaarrttiiccuulliièèrreemmeenntt aauu NNoorrdd dduu ddééttrrooiitt ddee MMaallaaccccaa eett aauu NNoorrdd ddee ll’’îîllee ddee SSuummaattrraa.. IIll sseemmbblleerraaiitt ddééssoorrmmaaiiss qquuee ccee ssooiitt pplluuss ll’’œœuuvvrree ddeess «« ssyynnddiiccaattss dduu ccrriimmee »» qquuee ddee rreebbeelllleess ssééppaarraattiisstteess.. 25 Page personnelle de Mark Bruyneel, expert néerlandais en piraterie : http://home.wanadoo.nl/m.bruyneel/archive/modern/imb2002.htm. 26 Les pays de la zone qui enregistrent une hausse sensible sont la Guyane – qui passe de 0 à 12 actes recensés –, le Venezuela – de 1 à 8 –, la Colombie – de 1 à 7 –, le Pérou – de 1 à 6 –, l’Equateur – de 8 à 12 – ou encore le Brésil – de 3 à 6 –. 27 Site de la Chambre de Commerce Internationale : http://www.icc-ccs.org/main/news.php?newsid=40.
  • 12.
    12 LLaa tteennddaannccee qquuiipprrééddoommiinnaaiitt eenn 22000044 ssee ppoouurrssuuiitt eenn 220000552288 ppuuiissqquuee llee nnoommbbrree dd’’aattttaaqquueess aa bbaaiisssséé dd’’eennvviirroonn 3300%% àà ll’’éécchheellllee mmoonnddiiaallee aauu pprreemmiieerr sseemmeessttrree.. EEnn eeffffeett,, «« sseeuullss »» 112277 aacctteess ddee vviioolleennccee oonntt ééttéé rreecceennssééss ddee jjaannvviieerr àà jjuuiinn 22000055,, ccoonnttrree 118822 ll’’aannnnééee pprrééccééddeennttee àà llaa mmêêmmee ppéérriiooddee.. EEnn ssiixx mmooiiss,, ddeess ppiirraatteess oonntt aabboorrddéé 9922 nnaavviirreess,, ssiixx bbââttiimmeennttss oonntt ééttéé ddééttoouurrnnééss eett 117766 mmeemmbbrreess dd’’ééqquuiippaaggee oonntt ééttéé pprriiss eenn oottaaggeess.. LL’’IInnddoonnééssiiee rreessttee llee ppaayyss llee pplluuss ddaannggeerreeuuxx ppuuiissqquu’’eellllee ccoommppttee 4422 iinncciiddeennttss,, ssooiitt llee ttiieerrss dduu ttoottaall eennrreeggiissttrréé.. PPaarr ccoonnttrree,, aauuccuunn aaccttee ddee vviioolleennccee nn’’aa ééttéé rreecceennsséé ddaannss llee ddééttrrooiitt ddee MMaallaaccccaa ddaannss lleess mmooiiss qquuii oonntt ssuuiivvii llee tteerrrriibbllee ttssuunnaammii dduu 2266 ddéécceemmbbrree 22000044 eett ccee jjuussqquu’’àà llaa ffiinn dduu mmooiiss ddee fféévvrriieerr.. DDeeppuuiiss,, hhuuiitt iinncciiddeennttss vviioolleennttss oonntt ééttéé eennrreeggiissttrrééss.. LLaa SSoommaalliiee,, qquuaanntt àà eellllee,, rreeddeevviieenntt rriissqquuééee aapprrèèss ddeeuuxx aannss ddee ccaallmmee.. EEnnttrree aavvrriill eett jjuuiinn 22000055,, hhuuiitt aattttaaqquueess ddee ppiirraatteess aarrmmééss ddee ffuussiillss eett ddee ggrreennaaddeess oonntt ééttéé ddéénnoommbbrrééeess aauu llaarrggee ddee llaa ccôôttee EEsstt dduu ppaayyss.. DDaannss qquuaattrree ccaass aauu mmooiinnss,, ddeess mmeemmbbrreess dd’’ééqquuiippaaggee oonntt ééttéé pprriiss eenn oottaaggeess eenn éécchhaannggee dd’’uunnee rraannççoonn.. LLee CCaappiittaaiinnee PPootttteennggaall MMuukkuunnddaann,, ddiirreecctteeuurr dduu BBMMII,, eesstt ppeessssiimmiissttee àà ccee ssuujjeett.. IIll aa eenn eeffffeett ddééccllaarréé qquuee «« lleess ppiirraatteess qquuii ooppèèrreenntt aauu llaarrggee ddee llaa SSoommaalliiee ssoonntt ddeevveennuuss ddee pplluuss eenn pplluuss aauuddaacciieeuuxx.. IIllss ss’’eemmppaarreenntt ddeess nnaavviirreess uunnee ffooiiss qquu’’iillss ssoonntt àà ll’’eexxttéérriieeuurr ddeess lliimmiitteess tteerrrriittoorriiaalleess eett lleess ffoorrcceenntt àà nnaavviigguueerr vveerrss llaa hhaauuttee mmeerr.. LLeess ddeemmaannddeess ddee rraannççoonn ssoonntt pplluuss ffoorrtteess qquuee jjaammaaiiss eett lleess nnééggoocciiaattiioonnss vviissaanntt àà ffaaiirree rreellââcchheerr lleess nnaavviirreess eett lleess ééqquuiippaaggeess ssoonntt ââpprreess eett iinntteerrmmiinnaabblleess.. LLee mmaannqquuee ttoottaall dd’’aapppplliiccaattiioonn ddee llaa llooii ddaannss cceettttee zzoonnee llaaiisssseenntt lleess nnaavviirreess eett lleess mmaarriinnss ssaannss aauuccuunnee pprrootteeccttiioonn »».. EEnnffiinn,, pplluussiieeuurrss aauuttrreess zzoonneess oonntt vvuu lleess aacctteess ddee vviioolleennccee eenn mmeerr aauuggmmeennttééss,, nnoottaammmmeenntt llee NNiiggeerriiaa –– qquuaattrree iinncciiddeennttss oonntt eeuu lliieeuu ddaannss llaa rriivviièèrree BBoonnnnyy ddeeppuuiiss llee 2244 mmaaii 22000055 –– eett ll’’IIrraakk –– qquuaattrree iinncciiddeennttss vviioolleennttss oonntt ééttéé rraappppoorrttééss aauu llaarrggee dduu tteerrmmiinnaall ppééttrroolliieerr ddee BBaassrraa ddeeppuuiiss llee 2222 aavvrriill 22000055 aalloorrss qquuee,, aauu ccoouurrss ddeess ddeerrnniièèrreess aannnnééeess,, llaa ppiirraatteerriiee sseemmbbllaaiitt iinneexxiissttaannttee ddaannss cceettttee rrééggiioonn ––.. IIll eesstt uunn ccoonnssttaatt iinnccoonnttoouurrnnaabbllee eett iinnqquuiiééttaanntt ssuurr ll’’eennsseemmbbllee ddeess qquuaattrree aannss :: lleess aacctteess ddee ppiirraatteerriiee nn’’oonntt eennrreeggiissttrréé aauuccuunnee bbaaiissssee ssiiggnniiffiiccaattiivvee,, vvooiirree oonntt mmêêmmee aauuggmmeennttéé ddaannss cceerrttaaiinneess zzoonneess,, ccee qquuii eesstt aasssseezz pprroobblléémmaattiiqquuee ddeeppuuiiss ll’’eennttrrééee eenn vviigguueeuurr dduu CCooddee IISSPPSS.. CCeettttee oobbsseerrvvaattiioonn ssoouulliiggnnee ppaarr llàà mmêêmmee qquuee cceess nnoouuvveelllleess mmeessuurreess oonntt uunnee ppoorrttééee aasssseezz lliimmiittééee ddaannss llee sseennss ooùù,, bbiieenn ssoouuvveenntt,, lleess ppaayyss qquuii nnee ppeeuuvveenntt lleess mmeettttrree ffiinnaanncciièèrreemmeenntt eenn aapppplliiccaattiioonn ssoonntt lleess pplluuss ttoouucchhééss.. DDee pplluuss,, ssii ddeess ppiirraatteess ppeeuuvveenntt ccoonnttoouurrnneerr cceess mmeessuurreess,, ddeess tteerrrroorriisstteess,, ppaarr ddééffiinniittiioonn mmiieeuuxx oorrggaanniissééss eett pplluuss ddéétteerrmmiinnééss,, llee ppoouurrrroonntt aaiisséémmeenntt.. LLee CCaappiittaaiinnee PPootttteennggaall MMuukkuunnddaann,, eessttiimmee qquuee,, ddaannss cceerrttaaiinneess rrééggiioonnss dduu mmoonnddee,, iill eesstt ttrroopp aaiisséé dd’’aabboorrddeerr iillllééggaalleemmeenntt uunn nnaavviirree mmaarrcchhaanndd.. DD’’aauuttaanntt qquuee llaa ppiirraatteerriiee eesstt eenn pplleeiinnee mmuuttaattiioonn ddeeppuuiiss qquueellqquueess aannnnééeess eett iinnttèèggrree uunnee ddiimmeennssiioonn ppoolliittiiqquuee,, ccee qquuii ddeevviieenntt «« aallaarrmmaanntt vvuu llaa ddéévvaassttaattiioonn qquu’’eellllee ccaauussee ddaannss llee rreessttee dduu mmoonnddee »».. DD’’aapprrèèss uunn ccoommmmuunniiqquuéé dduu BBMMII eenn ddaattee dduu 22 sseepptteemmbbrree 22000033,, ddeess ggrroouuppeess ddee ppiirraatteess lloouurrddeemmeenntt aarrmmééss2299 aattttaaqquueenntt ddeess ppeettiittss ppééttrroolliieerrss ddaannss llee ddééttrrooiitt ddee MMaallaaccccaa àà ll’’aaiiddee ddee vveeddeetttteess rraappiiddeess oouu ddee bbaatteeaauuxx ddee ppêêcchhee.. IIllss sseemmbblleenntt ssuuiivvrree llee mmooddee dd’’aaccttiioonn ddeess rreebbeelllleess ssééppaarraattiisstteess mmeemmbbrreess dduu mmoouuvveemmeenntt ppoouurr llaa lliibbéérraattiioonn ddee llaa rrééggiioonn dd’’AAcceehh –– aappppeelléé aauussssii GGeerraakkiinn AAcceehh MMeerrddeekkaa,, GGAAMM –– eett ssoonntt pprrêêttss àà pprreennddrree pplluuss ddee 28 Site de la CCI : http://www.icc-ccs.org.uk/. 29 Ils possèdent des armes très sophistiquées, principalement des armes automatiques, des AK 47, des fusils d’assaut M16 ainsi que des embarcations à grande vitesse et donc par déduction les terroristes potentiels aussi. La tendance s’est inversée car jusqu’en 1996, les pirates étaient le plus souvent désarmés. Cf Annexe II : Statistiques sur les actes de violence en mer, page 108.
  • 13.
    13 rriissqquueess ppoouurr sseerrvviirrlleeuurr ccaauussee.. UUnn eexxeemmppllee ffrraappppaanntt eesstt cceelluuii ddee ll’’aattttaaqquuee dduu ppééttrroolliieerr PPeennrriiddeerr àà 1122 mmiilllleess mmaarriinnss ddee PPoorrtt KKeellaanngg,, eenn MMaallaaiissiiee –– ssooiitt eennvviirroonn 2222 kkmm ––.. LLee nnaavviirree ttrraannssppoorrttee aalloorrss 11 000000 ttoonnnneess ddee ffuueell eett ffaaiitt rroouuttee ddee SSiinnggaappoouurr àà PPeennaanngg qquuaanndd uunn nnaavviirree ddee ppêêcchhee aavveecc,, àà ssoonn bboorrdd,, 1144 ppiirraatteess aarrmmééss ll’’iinntteerrcceeppttee.. AApprrèèss aavvooiirr ddééppoouuiilllléé ll’’ééqquuiippaaggee ddee sseess bbiieennss eett ll’’aavvooiirr ffoorrccéé àà nnaavviigguueerr ddaannss lleess eeaauuxx iinnddoonnééssiieennnneess,, lleess ppiirraatteess ssoonntt ppaarrttiiss eenn eemmmmeennaanntt llee CCaappiittaaiinnee,, llee cchheeff mmééccaanniicciieenn eett uunn aauuttrree mmeemmbbrree dd’’ééqquuiippaaggee eenn oottaaggeess.. LLeess nnééggoocciiaattiioonnss ddee rraannççoonn ssee ssoonntt éétteerrnniissééeess aavvaanntt qquu’’iillss nnee ssooiieenntt lliibbéérrééss ssaaiinnss eett ssaauuffss.. LLeess aassssaaiillllaannttss ssee sseerraaiieenntt rrééccllaammééss dduu GGAAMM eett bbiieenn qquuee llaa ppoolliiccee mmaallaaiissiieennnnee aaiitt ccoonncclluu qquuee llee mmoodduuss ooppeerraannddii ccoorrrreessppoonnddaaiitt eeffffeeccttiivveemmeenntt,, iill nn’’yy aa ppaass ddee pprreeuuvvee ttaannggiibbllee.. CCeerrttaaiinneess aaggeenncceess ddee pprreessssee rraappppoorrtteenntt mmêêmmee qquuee ccee ppoouurrrraaiitt ttoouutt aauussssii bbiieenn êêttrree dd’’aauuttrreess iinnddiivviidduuss qquuii ccooppiieerraaiieenntt lleeuurr mméétthhooddee.. CCee qquuii eesstt cceerrttaaiinn,, cc’’eesstt qquu’’iill ss’’aaggiissssaaiitt bbeell eett bbiieenn ddee llaa pprreemmiièèrree aattttaaqquuee dduu ggeennrree ppaarr ddeess ppiirraatteess iinnddoonnééssiieennss ssii pprrèèss ddeess ccôôtteess mmaallaaiissiieennnneess eett ssii llooiinn aauu SSuudd dd’’AAcceehh.. EEnn ddee ppaarreeiilllleess cciirrccoonnssttaanncceess,, llee mmaannqquuee ccrruucciiaall dd’’iinnffoorrmmaattiioonnss ffiiaabblleess ffaaiitt ccrruueelllleemmeenntt ddééffaauutt.. UUnnee rreemmaarrqquuee iimmppoorrttaannttee mméérriittee ppoouurrttaanntt dd’’êêttrree ffaaiittee.. IIll nn’’eexxiissttee,, àà ll’’hheeuurree aaccttuueellllee,, aauuccuunnee cceerrttiittuuddee qquuaanntt àà ccee qquuee ddeess oorrggaanniissaattiioonnss tteerrrroorriisstteess,, nnoottaammmmeenntt jjiihhaaddiisstteess aappppaarrtteennaanntt aauu IInntteerrnnaattiioonnaall IIssllaammiicc FFrroonntt3300 ,, eett ddeess ggrroouuppeess ddee ppiirraatteess ooppéérraanntt,, nnoottaammmmeenntt ddaannss llaa rrééggiioonn ddee ll’’AAssiiee dduu SSuudd eett dduu SSuudd--eesstt,, ssooiieenntt lliiééss3311 .. LLaa pprriinncciippaallee rraaiissoonn eesstt iiddééoollooggiiqquuee ccaarr lleeuurrss oobbjjeeccttiiffss ssoonntt ddee ffaaiitt ttrrèèss ddiifffféérreennttss :: llee ppiirraattee aattttaaqquuee àà ddeess ffiinnss ppeerrssoonnnneelllleess,, iill vveeuutt ssoonn bbuuttiinn mmaaiiss nnee vveeuutt qquuee ttrrèèss rraarreemmeenntt mmoouurriirr ppoouurr ssaa ccaauussee,, ppaarr ooppppoossiittiioonn aauu tteerrrroorriissttee.. PPaarr ccoonnttrree,, iill eesstt pprreessqquuee cceerrttaaiinn qquuee ddeess ggrroouuppeess ddee tteerrrroorriisstteess eetthhnniiqquueess oouu rreebbeelllleess ooppéérraanntt ddaannss llaa rrééggiioonn iinnddoonnééssiieennnnee ccoommmmeetttteenntt ddee pplluuss eenn pplluuss dd’’aacctteess ddee ppiirraatteerriiee ppoouurr ppoouurrvvooiirr ffiinnaanncceerr lleeuurr lluuttttee ccoonnttrree llee ggoouuvveerrnneemmeenntt iinnddoonnééssiieenn.. LLee rriissqquuee llee pplluuss sséérriieeuuxx nn’’eesstt ddoonncc ppaass qquuee lleess ppiirraatteess eett lleess tteerrrroorriisstteess ss’’aassssoocciieenntt mmaaiiss bbiieenn qquuee lleess tteerrrroorriisstteess rreeccrruutteenntt ppaarrmmii ddeess ppiirraatteess ddééjjàà eexxppéérriimmeennttééss,, ccee qquuii aauuggmmeenntteerraaiitt lleeuurr ffoorrccee dd’’aattttaaqquuee.. 11..22.. LLaa ssiittuuaattiioonn aaccttuueellllee GGrraahhaamm GGeerraarrdd OOnngg3322 pprrééddiissaaiitt,, ddaannss uunn aarrttiiccllee ddaattaanntt ddee sseepptteemmbbrree 22000033 :: «« PPrroocchhaaiinnee ééttaappee,, llee tteerrrroorriissmmee mmaarriittiimmee »» mmaaiiss qquu’’eenn eesstt--iill eexxaacctteemmeenntt ?? IIll nn’’eexxiissttee ppaass dd’’oorrggaanniissaattiioonn tteerrrroorriissttee ssppéécciiaalliissééee ddaannss lleess aattttaaqquueess mmaarriittiimmeess ;; eenn rreevvaanncchhee,, pplluussiieeuurrss mmoouuvveemmeennttss tteerrrroorriisstteess ccllaassssiiqquueess oonntt oouu ssoonntt eenn ppaassssee dd’’aaccqquuéérriirr lleess mmooyyeennss ddee ccoommmmeettttrree ddeess aacctteess tteerrrroorriisstteess nnoonn sseeuulleemmeenntt àà tteerrrree,, ddaannss lleess aaiirrss,, ddaannss lleess eeaauuxx tteerrrriittoorriiaalleess mmaaiiss ééggaalleemmeenntt eenn hhaauuttee mmeerr.. CC’’eesstt ppoouurrqquuooii iill eesstt cceerrttaaiinn qquuee llaa qquueessttiioonn qquuee ttoouutt llee mmoonnddee ssee ppoossee àà ll’’hheeuurree aaccttuueellllee eesstt cceellllee ddee llaa rrééaalliittéé ddee llaa mmeennaaccee dd’’aacctteess tteerrrroorriisstteess ccoonnttrree llee mmoonnddee mmaarriittiimmee eenn ttaanntt qquuee vveecctteeuurr ffoonnddaammeennttaall dduu ccoommmmeerrccee mmoonnddiiaall.. EEnn eeffffeett,, sseelloonn llaa CCNNUUCCEEDD,, eenn tteerrmmeess ddee vvoolluummee,, pplluuss ddee 4466 000000 nnaavviirreess aavveecc,, àà lleeuurr bboorrdd,, 30 Front islamique international (IIF). 31 Site de Terrorisme.Net : http://www.terrorisme.net/p/article_136.shtml. 32 Chercheur à l’Institute of South East Asian Studies, ISEAS, il est l’auteur d’une étude intitulée : Pre-empting Maritime Terrorism in Southeast Asia, ISEAS Viewpoints, Nov. 29, 2002. Site consacré à la mer de Chine du Sud: http://community.middlebury.edu/~scs/docs/Ong-Preempting%20Terrorism%20and%20Piracy,%20ISEAS.pdf.
  • 14.
    14 11,,2255 mmiilllliioonnss ddeemmaarriinnss eett ddeesssseerrvvaanntt qquueellqquueess 44 000000 ppoorrttss,, oonntt aacchheemmiinnéé 8800%% ddeess qquueellqquueess ssiixx mmiilllliiaarrddss ddee ttoonnnneess ddee mmaarrcchhaannddiisseess éécchhaannggééeess eenn 22000011 ddaannss llee mmoonnddee.. IIll ffaauutt oobbsseerrvveerr ddee pplluuss qquuee,, ccoonnttrraaiirreemmeenntt aauuxx aauuttrreess mmooddeess ddee ttrraannssppoorrtt,, eett ccee ddaannss uunnee cceerrttaaiinnee mmeessuurree aauuxx vvuueess ddeess aattttaaqquueess éévvooqquuééeess aannttéérriieeuurreemmeenntt,, llee sseecctteeuurr mmaarriittiimmee aa ééttéé rreellaattiivveemmeenntt ééppaarrggnnéé ppaarr ddeess aatttteennttaattss mmaassssiiffss,, ccee qquuii eesstt uunn ffaacctteeuurr dd’’aauuttaanntt pplluuss pprrééooccccuuppaanntt.. CCoommppaarréé aauuxx aacctteess ddee tteerrrroorriissmmee aaéérriieenn qquuii ssoonntt eenn aauuggmmeennttaattiioonn ddeeppuuiiss 11996677,, lleess aattttaaqquueess tteerrrroorriisstteess ddiirriiggééeess ccoonnttrree ll’’iinndduussttrriiee mmaarriittiimmee,, qquuee ccee ssooiitt ddaannss lleess eeaauuxx tteerrrriittoorriiaalleess oouu eenn mmeerr,, ssoonntt aasssseezz rraarreess.. IIll yy aa eesssseennttiieelllleemmeenntt ddeeuuxx rraaiissoonnss àà cceellaa.. LLaa pprreemmiièèrree eesstt dd’’oorrddrree tteecchhnniiqquuee :: àà ll’’eexxcceeppttiioonn ddeess aatttteennttaattss--ssuuiicciiddeess ddoonntt llee bbuutt nn’’eesstt ppaass llaa ffuuiittee,, iill eesstt ppaarrttiiccuulliièèrreemmeenntt ddiiffffiicciillee ddee ss’’eennffuuiirr aapprrèèss uunnee aattttaaqquuee eenn hhaauuttee mmeerr.. LLaa sseeccoonnddee eesstt pplluuttôôtt iiddééoollooggiiqquuee :: lleess tteerrrroorriisstteess vveeuulleenntt qquuee llee tthhééââttrree mmêêmmee ddee lleeuurr aaccttiioonn ssooiitt ssuuffffiissaammmmeenntt éévvooccaatteeuurr,, aaffiinn qquuee llee rreetteennttiisssseemmeenntt ssooiitt mmaaxxiimmaall eett qquuee llaa ffoorrccee dd’’iinnttiimmiiddaattiioonn ssuurr ll’’EEttaatt aattttaaqquuéé eett ssuurr ll’’ooppiinniioonn ppuubblliiqquuee ssooiitt àà ssoonn ccoommbbllee,, ccee qquuee llaa mmeerr nnee ppeeuutt ffoouurrnniirr qquuee ddaannss uunnee mmooiinnddrree mmeessuurree ppaarr rraappppoorrtt àà llaa tteerrrree oouu àà ll’’aaiirr.. TToouutt eesstt qquueessttiioonn dd’’oorrcchheessttrraattiioonn eett dd’’ooppéérraattiioonnss ssppeeccttaaccuullaaiirreess ddoonntt ttoouutt uunn cchhaaccuunn ssee ssoouuvviieennddrraa.. TToouutteeffooiiss,, ééttaanntt ddoonnnnéé qquuee llee tteerrrroorriissmmee ssee ccoonncceennttrree pplluuttôôtt ddééssoorrmmaaiiss ssuurr ddeess aacctteess ddee tteerrrroorriissmmee ééccoonnoommiiqquuee ccaarr iillss oonntt ddeess ccoonnssééqquueenncceess pplluuss iimmpprreessssiioonnnnaanntteess,, iill eesstt éévviiddeenntt qquuee llee mmiilliieeuu mmaarriittiimmee ffoouurrnniitt uunn ccaaddrree nneetttteemmeenntt pplluuss vvaassttee qquuee ll’’aaéérriieenn oouu llee tteerrrreessttrree ppuuiissqquuee ll’’eesssseennttiieell dduu ccoommmmeerrccee mmoonnddiiaall ssee ffaaiitt ppaarr nnaavviirree.. NNoommbbrreeuuxx ssoonntt cceeuuxx qquuii vvooiieenntt ddoonncc llee mmaarriittiimmee ccoommmmee llaa pprroocchhaaiinnee cciibbllee aapprrèèss ll’’aatttteennttaatt aaéérriieenn nneeww-- yyoorrkkaaiiss dduu 1111 sseepptteemmbbrree 22000011,, ll’’aatttteennttaatt ffeerrrroovviiaaiirree mmaaddrriillèènnee dduu 1111 mmaarrss 22000044 eett ll’’aatttteennttaatt ddaannss llee mmééttrroo lloonnddoonniieenn dduu 77 jjuuiilllleett 22000055.. EEnnffiinn,, dduu ffaaiitt ddee llaa mmuullttiipplliiccaattiioonn ddeess aattttaaqquueess,, lleess lliieeuuxx àà tteerrrree qquuii aauurraaiieenntt ppuu sseerrvviirr ddee cciibblleess ppootteennttiieelllleess ssoonntt nneetttteemmeenntt mmiieeuuxx pprroottééggééss ssii bbiieenn qquuee lleess ggrroouuppuussccuulleess tteerrrroorriisstteess vvoonntt ssee rreecceennttrreerr ssuurr ccee qquuii lleeuurr sseemmbbllee êêttrree rreellaattiivveemmeenntt pplluuss aacccceessssiibbllee,, àà ssaavvooiirr lleess iinnffrraassttrruuccttuurreess mmaarriittiimmeess.. IIll eesstt ppaarr aaiilllleeuurrss àà nnootteerr qquuee lleess nnaavviirreess ssoonntt uunn ddeess mmooyyeennss ddee ttrraannssppoorrtt lleess pplluuss vvuullnnéérraabblleess –– eett ttoouutt ppaarrttiiccuulliièèrreemmeenntt lleess ppééttrroolliieerrss qquuii ssoonntt uunnee pprrooiiee rreellaattiivveemmeenntt ffaacciillee eett dd’’uunnee ggrraannddee ppoorrttééee ssyymmbboolliiqquuee ––,, ééttaanntt ddoonnnnéé qquu’’iill eesstt ppoossssiibbllee ddee lleess aatttteeiinnddrree ssoouuss ll’’eeaauu,, ddeeppuuiiss llaa tteerrrree,, ppaarr lleess aaiirrss,, ddee lleess aabboorrddeerr ddeeppuuiiss llaa mmeerr oouu ddee lleess aattttaaqquueerr ddee ll’’iinnttéérriieeuurr.. CCeettttee ddeerrnniièèrree éévveennttuuaalliittéé eesstt llaa pplluuss àà ccrraaiinnddrree sseelloonn LLaauurreenntt GGaallyy,, pprrooffeesssseeuurr àà ll’’EEccoollee nnaattiioonnaallee ddee llaa mmaarriinnee mmaarrcchhaannddee ((EENNMMMM)) ddee NNaanntteess.. IIll eessttiimmee qquu’’iill eexxiissttee uunnee ccaarreennccee aauu nniivveeaauu ddee llaa ssuurrvveeiillllaannccee dduu rreeccrruutteemmeenntt ddeess ééqquuiippaaggeess ssii bbiieenn qquuee ddeess tteerrrroorriisstteess ppoouurrrraaiieenntt pplluuss oouu mmooiinnss aaiisséémmeenntt ss’’iinnffiillttrreerr eett ssee ffaaiirree ppaasssseerr eenn ttoouuttee iimmppuunniittéé ppoouurr ddeess mmaarriinnss.. CCeeccii ccoorrrroobboorree llee ffaaiitt qquu’’uunn ggrraanndd nnoommbbrree ddee cceerrttiiffiiccaattss ddéétteennuuss ppaarr ddeess mmaarriinnss ssoonntt oobbtteennuuss ddee ffaaççoonn ffrraauudduulleeuussee ;; eenn rrééaalliittéé,, jjuussqquu’’àà 8800%% ddeess cceerrttiiffiiccaattss ddéécceerrnnééss ppaarr cceerrttaaiinnss ppaayyss ssee ssoonntt aavvéérrééss êêttrree ddeess ffaauuxx3333 .. LLoorrss dd’’uunnee ééttuuddee mmeennééee ppaarr ll’’OOMMII eenn 220000113344 ,, 1133 000000 ffaauuxx cceerrttiiffiiccaattss oonntt ééttéé ssiiggnnaallééss,, ddoonntt 9900%% eenn pprroovveennaannccee ddeess PPhhiilliippppiinneess,, ssaacchhaanntt qquuee sseeuulleemmeenntt 5566%% ddeess aaddmmiinniissttrraattiioonnss mmaarriittiimmeess ccoonnttaaccttééeess ppoouurr cceettttee eennqquuêêttee oonntt rrééppoonndduu.. LL’’OOMMII rreellèèvvee ééggaalleemmeenntt qquuee,, ddaannss 1100 ppaayyss ccoonnttrrôôllééss ssuurr 1133,, llaa ffrraauuddee ooffffiicciieellllee eesstt uunn ffaaiitt aavvéérréé.. 33 Site d’information militaire suisse du nom de CheckPoint: http://www.checkpoint-online.ch/CheckPoint/Monde/Mon0072-TerrorismeMaritime.html. 34 Site de la BBC : http://news.bbc.co.uk/1/hi/world/asia-pacific/1804146.stm.
  • 15.
    15 EEnn oouuttrree,, lleeffaaiitt qquuee llaa mmaaiinn dd’’œœuuvvrree dduu sseecctteeuurr mmaarriittiimmee ssooiitt dd’’oorriiggiinneess eexxttrrêêmmeemmeenntt vvaarriiééeess ddeevviieenntt uunn ffaacctteeuurr ddee rriissqquuee ssuupppplléémmeennttaaiirree aalloorrss qquuee ll’’iinntteerr--ccuullttuurraalliittéé eesstt ggéénnéérraalleemmeenntt uunn ffaacctteeuurr iinnccoonntteessttaabbllee dd’’éévvoolluuttiioonn.. CCeerrttaaiinnss yy vvooiieenntt ééggaalleemmeenntt uunnee ggêênnee ddaannss llee sseennss ooùù eenn ccaass dd’’aattttaaqquuee,, uunn mmaarriinn qquuii nn’’aa ppaass llaa nnaattiioonnaalliittéé dduu ppaavviilllloonn nnee ss’’eennggaaggeerraa ppaass aavveecc llaa mmêêmmee éénneerrggiiee ppoouurr lluutttteerr eett ddééffeennddrree lleess iinnttéérrêêttss dduu ppaayyss ddaannss lleeqquueell llee nnaavviirree eesstt iimmmmaattrriiccuulléé.. TToouutt eesstt rreellaattiiff mmaaiiss llee ccoorroollllaaiirree eesstt bbiieenn éévviiddeemmmmeenntt qquu’’uunn nnaavviirree lliivvrréé aauuxx mmaaiinnss dd’’iinnddiivviidduuss mmaallffaaiissaannttss eenn ddeevviieenntt llooggiiqquueemmeenntt dd’’aauuttaanntt pplluuss ddaannggeerreeuuxx.. LLeess ccaarrggaaiissoonnss ssoonntt ééggaalleemmeenntt uunn éélléémmeenntt àà pprreennddrree eenn ccoommppttee ddaannss ll’’aannaallyyssee ddee llaa mmeennaaccee,, eett nnoottaammmmeenntt dduu ffaaiitt ddee llaa ccoonntteenneeuurriissaattiioonn qquuii,, eenn rrééaalliittéé,, ss’’aavvèèrree pprroobblléémmaattiiqquuee.. RReepprréésseennttaanntt uunn pprrooggrrèèss iinnddiissccuuttaabbllee ppoouurr llee ttrraannssppoorrtt mmaarriittiimmee,, iill nn’’eenn rreessttee ppaass mmooiinnss qquu’’iill eesstt tteecchhnniiqquueemmeenntt iimmppoossssiibbllee qquu’’uunn aarrmmaatteeuurr oouu uunn aaffffrréétteeuurr oouuvvrree ttoouuss lleess ccoonntteenneeuurrss qquuii vvoonntt cchhaarrggeerr ssuurr uunn nnaavviirree ppoouurr eenn vvéérriiffiieerr llee ccoonntteennuu,, ssiinnoonn lleess eessccaalleess sseerraaiieenntt aabbssoolluummeenntt iinnggéérraabblleess,, lleess ccooûûttss eennggeennddrrééss ffaarraammiinneeuuxx,, lleess ddééllaaiiss ddee lliivvrraaiissoonn iinntteennaabblleess.. DDoottaanntt pplluuss qquuee cceerrttaaiinnss ccoonntteenneeuurrss aarrrriivveenntt ddééjjàà pplloommbbééss –– cc’’eesstt llee ccaass nnoottaammmmeenntt ddeess FFCCLL3355 ––.. SSaannss ccoommpptteerr llee ffaaiitt qquuee llee ttrraannssppoorrtteeuurr mmaarriittiimmee nn’’aa mmaattéérriieelllleemmeenntt ppaass llee tteemmppss dd’’eenn vvéérriiffiieerr llee ccoonntteennuu,, iill nnee ffaauutt ppaass ppeerrddrree ddee vvuuee qquuee ssii llee cchhaarrggeeuurr lliivvrree uunn ccoonntteenneeuurr pplloommbbéé,, cc’’eesstt ppoouurr éévviitteerr ddee ffaaiirree ssuubbiirr uunnee nnoouuvveellllee mmaannuutteennttiioonn àà llaa mmaarrcchhaannddiissee,, ssaacchhaanntt qquu’’iill ss’’aaggiitt dduu pprreemmiieerr rriissqquuee ddee ddoommmmaaggeess.. DDee pplluuss,, llee rriissqquuee ddee vvooll ss’’eenn ttrroouuvvee aaccccrruu,, ccee ttyyppee ddee ccoonnttrrôôllee ccooûûttee rreellaattiivveemmeenntt cchheerr –– iill ffaauutt,, eennttrree aauuttrree,, llaa pprréésseennccee ddee mmaannuutteennttiioonnnnaaiirreess eett ddee ppooiinntteeuurrss –– eett llaa ccoonnccuurrrreennccee eesstt ppaarrttiiccuulliièèrreemmeenntt rruuddee ddaannss llee sseecctteeuurr mmaarriittiimmee3366 .. CCeeccii ccoonnssttiittuuee uunnee ddiiffffiiccuullttéé àà ppaarrtt eennttiièèrree ccaarr pprreessqquuee llaa mmooiittiiéé dduu ccoommmmeerrccee mmoonnddiiaall eenn vvaalleeuurr eett 9900%% ddeess mmaarrcchhaannddiisseess ttrraannssppoorrttééeess ddee nnooss jjoouurrss llee ssoonntt ppaarr ccoonntteenneeuurr,, eelllleess ssoonntt ddeess pplluuss ddiivveerrssiiffiiééeess,, lleeuurr ddeessccrriippttiioonn rreessttee ssoouuvveenntt vvoolloonnttaaiirreemmeenntt fflloouuee eett lleeuurr pprroovveennaannccee nn’’eesstt ppaass ttoouujjoouurrss ccllaaiirreemmeenntt ééttaabblliiee.. SS’’aajjoouuttee àà cceellaa llee ffaaiitt qquuee lleess pprroopprriiééttaaiirreess ddee nnaavviirreess ddiissssiimmuulleenntt lleeuurr iiddeennttiittéé,, ccee ssyyssttèèmmee ééttaanntt ffaacciilliittéé ppaarr ll’’eexxiisstteennccee ddee nnoommbbrreeuuxx iinntteerrmmééddiiaaiirreess.. IIll ss’’aaggiitt ddoonncc iinnccoonntteessttaabblleemmeenntt dd’’uunn ppooiinntt sseennssiibbllee ppuuiissqquuee lleess ccoonntteenneeuurrss ppeeuuvveenntt ccoonntteenniirr ccllaannddeessttiinneemmeenntt ddeess ppeerrssoonnnneess –– ccee qquuii eesstt ssoommmmee ttoouuttee aasssseezz ffrrééqquueenntt aauu vvuu dduu nnoommbbrree ddee ccllaannddeessttiinnss ddééccoouuvveerrttss cchhaaqquuee aannnnééee ddaannss ddeess ccoonntteenneeuurrss –– oouu ddeess aarrmmeess ccoonnvveennttiioonnnneelllleess,, nnuuccllééaaiirreess,, cchhiimmiiqquueess,, vvooiirree bbiioollooggiiqquueess.. LLee ccoonntteenneeuurr eesstt dd’’aaiilllleeuurrss ccoonnssiiddéérréé ccoommmmee llee mmooyyeenn llee pplluuss àà mmêêmmee ddee ttrraannssppoorrtteerr uunnee bboommbbee nnuuccllééaaiirree oouu rraaddiioollooggiiqquuee.. LLeess mmeennaacceess lleess pplluuss sséérriieeuusseess àà ll’’hheeuurree aaccttuueellllee3377 ssoonntt ll’’iinnffiillttrraattiioonn ddee ll’’ééqquuiippaaggee ppaarr ddeess tteerrrroorriisstteess ppoouurr ccoommmmeettttrree uunn ddeess aacctteess ssuuiivvaannttss :: llee ddééttoouurrnneemmeenntt eett llaa mmiissee àà ffeeuu dd’’uunn cchhiimmiiqquuiieerr,, dd’’uunn ssuuppeerr ppééttrroolliieerr,, dd’’uunn ggaazziieerr oouu ddee nn’’iimmppoorrttee qquueell nnaavviirree ttrraannssppoorrttaanntt ddeess mmaarrcchhaannddiisseess ddaannggeerreeuusseess,, eexxpplloossiivveess,, ttooxxiiqquueess oouu iinnffllaammmmaabblleess eett qquuii sseerraaiitt uuttiilliisséé ccoommmmee bboommbbee fflloottttaannttee ddaannss uunn ppoorrtt,, ddaannss uunn ddééttrrooiitt,, ddaannss uunnee zzoonnee ccôôttiièèrree ttrrèèss ppeeuuppllééee oouu ddaannss uunnee zzoonnee ééccoonnoommiiqquuee sseennssiibbllee.. LL’’aattttaaqquuee dd’’uunn nnaavviirree ppoouurr pprroovvooqquueerr ddeess ppeerrtteess mmaassssiivveess eenn vviieess hhuummaaiinneess oouu uunnee pprriissee dd’’oottaaggeess ggééaannttee ssuurr uunn ffeerrrryy oouu uunn bbaatteeaauu ddee ccrrooiissiièèrree ddaannss lleess eeaauuxx iinntteerrnnaattiioonnaalleess ssoonntt ppaarreeiilllleemmeenntt àà rreeddoouutteerr.. LLee ddééttoouurrnneemmeenntt dd’’uunn nnaavviirree ppoouurr ffaaiirree ddee llaa ccoonnttrreebbaannddee 35 Full Container Load, empoté par le chargeur, par opposition au Less than Container Load, qui sert dans le cadre du groupage, si bien que dans cette optique, il peut parfaitement être empoté par le transporteur qui sera alors au fait de son contenu. 36 Le transporteur maritime peut ouvrir un conteneur plombé, il lui suffira alors de replacer un plomb et de préciser sur le connaissement que le conteneur a été déplombé et replombé avec le conteneur n°X. 37 Site de l’Institut d’études internationales de Montréal : http://www.er.uqam.ca/nobel/cepes/pdf/BULL71.pdf.
  • 16.
    16 dd’’aarrmmeess,, dd’’eexxpplloossiiffss eettddee ssttuuppééffiiaannttss oouu eennccoorree ppoouurr ttrraannssppoorrtteerr ddeess ccllaannddeessttiinnss3388 ssuusscciittee uunnee ccrraaiinnttee ttoouutt aauussssii sséérriieeuussee.. CCee ttyyppee dd’’aaccttiioonnss ppeeuutt ééggaalleemmeenntt aavvooiirr ppoouurr ddeesssseeiinn llaa ppiirraatteerriiee bbaassiiqquuee vviissaanntt àà uuttiilliisseerr lleess rreecceetttteess ddeess ttrraannssppoorrttss mmaarriittiimmeess ppoouurr ffiinnaanncceerr ddeess aaccttiivviittééss tteerrrroorriisstteess aauuttrreess.. DDaannss llee mmêêmmee ééttaatt dd’’eesspprriitt,, uunn nnaavviirree «« ffaannttôômmee »» rreeppeeiinntt eett rreennoommmméé –– ccee qquuii eesstt uunnee pprraattiiqquuee ccoouurraannttee ppoouurr lleess ppiirraatteess aassiiaattiiqquueess ddeeppuuiiss lleess aannnnééeess 8800 –– ppoouurr ttrraannssppoorrtteerr ddeess aarrmmeess eett ddeess hhoommmmeess ssuurr llee lliieeuu tteerrrreessttrree ddee ll’’aatttteennttaatt oouu ppoouurr bbllaanncchhiirr ddeess ffoonnddss iilllliicciitteess ddeessttiinnééss àà ddeess oorrggaanniissaattiioonnss tteerrrroorriisstteess,, eesstt àà eennvviissaaggeerr.. IIll nnee ffaauutt ppaass nnoonn pplluuss nnéégglliiggeerr ll’’uuttiilliissaattiioonn ddee ppeettiitteess eemmbbaarrccaattiioonnss ppoouurr aattttaaqquueerr ddeess cciibblleess ssuurr llaa ccôôttee oouu aauu mmoouuiillllaaggee,, tteelllleess qquuee ddeess iinnssttaallllaattiioonnss ppoorrttuuaaiirreess,, ddeess nnaavviirreess ddee gguueerrrree,, ddeess bbaatteeaauuxx ddee ccrrooiissiièèrree eenn eessccaallee ddaannss uunn ppoorrtt,, ddeess ffeerrrryyss,, ddeess iinnssttaallllaattiioonnss ppééttrroolliièèrreess ooffffsshhoorree,, ddeess rraaffffiinneerriieess,, ddeess ééttaabblliisssseemmeennttss ssppéécciiaalliissééss ddaannss llaa rreecchheerrcchhee nnuuccllééaaiirree,, eettcc.. DD’’aauuttaanntt pplluuss qquuee lleess tteerrrroorriisstteess ssee ssoonntt ddééjjàà iilllluussttrrééss aauu ccoouurrss ddee ccee ggeennrree dd’’ooppéérraattiioonnss,, nnoottaammmmeenntt lloorrss ddee ll’’aatttteennttaatt dduu tteerrmmiinnaall ooffffsshhoorree ddee BBaassssoorraa,, ddaannss llee SSuudd ddee ll’’IIrraakk,, llee ssaammeeddii 2244 aavvrriill 220000443399 .. DDeess kkaammiikkaazzeess oonntt ddee ffaaiitt eessssaayyéé dd’’aattttaaqquueerr ddeess ttaannkkeerrss eexxppoorrttaanntt dduu bbrruutt iirraakkiieenn àà ll’’aaiiddee ddee ppeettiitteess eemmbbaarrccaattiioonnss ppiiééggééeess mmaaiiss oonntt ééttéé iinntteerrcceeppttééss ppaarr llaa mmaarriinnee ééttaattssuunniieennnnee.. IIll nn’’eenn ddeemmeeuurree ppaass mmooiinnss qquuee ddeeuuxx ssoollddaattss ééttaattssuunniieennss oonntt ppéérrii ddaannss ll’’eexxpplloossiioonn ddee ll’’uunn ddeess ccaannoottss.. PPeetteerr SSwwiifftt,, ddiirreecctteeuurr ggéénnéérraall dd’’IInntteerrttaannkkoo4400 ,, eessttiimmee qquuee lleess ppoorrttss aaccccuueeiillllaanntt llee ttrraaffiicc iinntteerrnnaattiioonnaall rreesstteenntt llee ppooiinntt ffaaiibbllee ddee llaa lluuttttee aannttiitteerrrroorriissttee.. DDeeuuxx jjoouurrss pplluuss ttaarrdd,, llee lluunnddii mmaattiinn,, llee tteerrmmiinnaall ddee BBaassssoorraa,, ppaarr lleeqquueell ttrraannssiitteenntt 8800%% ddeess qquueellqquueess 11,,99 mmiilllliioonnss ddee bbaarriillss qquuoottiiddiieennnneemmeenntt eexxppoorrttééss dd’’IIrraakk,, ééttaaiitt ddee nnoouuvveeaauu ooffffiicciieelllleemmeenntt ooppéérraattiioonnnneell.. DD’’aapprrèèss llaa LLllooyydd’’ss,, ggrraannddee ccoommppaaggnniiee dd’’aassssuurraanncceess bbrriittaannnniiqquuee,, llee tteerrmmiinnaall aauurraaiitt ééttéé ccoommppllèètteemmeenntt ddééttrruuiitt ssii llaa ttaannkkeerr vviisséé aavvaaiitt ééttéé ttoottaalleemmeenntt cchhaarrggéé.. EEnnffiinn,, lleess vvooiieess mmaarriittiimmeess ppeeuuvveenntt sseerrvviirr àà aaiiddeerr ddeess tteerrrroorriisstteess àà ss’’éécchhaappppeerr,, ddeess aarrmmeess ddee ddeessttrruuccttiioonn mmaassssiivvee ppeeuuvveenntt êêttrree ddiissssiimmuullééeess ddaannss ddeess ccoonntteenneeuurrss oouu ddeess aaéérroonneeffss ppeeuuvveenntt êêttrree uuttiilliissééss ppoouurr ccoommmmeettttrree ddeess aatttteennttaattss--ssuuiicciiddeess ccoonnttrree ddeess cciibblleess ssuurr ll’’eeaauu.. EEnn 11999922,, aapprrèèss ss’’êêttrree ffaaiitt aarrrrêêttéé ppaarr llaa ppoolliiccee hhiinnddoouuee,, uunn tteerrrroorriissttee ppaakkiissttaannaaiiss aappppaarrtteennaanntt àà ll’’oorrggaanniissaattiioonn BBaabbbbaarr KKhhaallssaa aauurraaiitt ddééccllaarréé lloorrss ddee ssoonn iinntteerrrrooggaattooiirree qquu’’aauu ccoouurrss ddee ssoonn eennttrraaîînneemmeenntt,, iill lluuii aavvaaiitt ééttéé ssuuggggéérréé ddee pprreennddrree ddeess lleeççoonnss ddee ppiilloottaaggeess àà ll’’aaéérroocclluubb ddee BBoommbbaayy ddaannss llee bbuutt ddee ss’’ééccrraasseerr ssuurr uunnee ppllaatteeffoorrmmee ppééttrroolliièèrree ooffffsshhoorree.. SSaacchhaanntt qquuee lleess tteerrrroorriisstteess ppeeuuvveenntt ssooiitt uuttiilliisseerr ddeess aarrmmeess nnuuccllééaaiirreess,, bbiioollooggiiqquueess,, cchhiimmiiqquueess oouu rraaddiioollooggiiqquueess qquuii ddiissppeerrsseenntt ddeess ssuubbssttaanncceess rraaddiiooaaccttiivveess,, ssooiitt pprrooccééddeerr vviiaa ddeess pplloonnggeeuurrss ééqquuiippééss ddee mmiinneess ppoouurr ppaarrvveenniirr àà lleeuurrss ffiinnss eett qquuee lleess eexxppeerrttss éévvooqquueenntt ssoouuvveenntt lleess rriissqquueess qquuee rreepprréésseenntteerraaiitt uunn eennggrraaiiss,, ccoommmmee llee nniittrraattee dd’’aammmmoonniiuumm qquuii ppeeuutt êêttrree ttrraannssffoorrmméé eenn eexxpplloossiiff ppuuiissssaanntt4411 ,, iill ffaauutt ééggaalleemmeenntt êêttrree ccaappaabbllee 38 Le trafic d’êtres humains est un phénomène qui est malheureusement en augmentation constante, et ce principalement en provenance du Moyen-Orient, d’Afrique ou d’Asie vers l’Europe occidentale qui attire chaque année des dizaines de milliers d’immigrants clandestins. Les trafiquants ont longtemps utilisé la Turquie mais, maintenant, ils passent plutôt par la Libye ou la Tunisie car le gouvernement turc a déployé des efforts significatifs en la matière. Le souci majeur est que ce sont désormais souvent des groupes du crime organisé qui sont impliqués, le corollaire étant nécessairement des abus innommables des droits de l’homme. 39 Site du Monde : http://www.lemonde.fr/web/recherche_breve/1,13-0,37-851377,0.html. 40 International Association of Independent Tanker Owners – Association internationale des propriétaires indépendants de pétroliers. 41 Il a déjà été utilisé à plusieurs reprises dans des attentats au camion piégé – à Nairobi, à Mombasa, à Oklahoma City en 1995 – ou pour plusieurs attentats en Indonésie – Bali en octobre 2002 et Jakarta en août 2003 –. Il aurait même déjà causé des accidents dans le contexte maritime – Texas City et à Brest en 1947 – et terrestre – 300 tonnes de cet engrais était impliquées lors de l’explosion de l’usine AZF à Toulouse le 21 septembre 2001 –. Il est à noter à ce propos que les USA et d’autres pays membres de l’OCDE ont importé plus de 1,6 millions de tonnes de nitrate d’ammonium en 2000, et
  • 17.
    17 ddee pprréévvooiirr lleessccoonnssééqquueenncceess ddrraammaattiiqquueess ddee tteellss aacctteess ppoouurr êêttrree pprrêêtt àà ffaaiirree ffaaccee.. LLee pplluuss ppllaauussiibbllee sseerraaiieenntt nnoonn sseeuulleemmeenntt ddeess ppeerrtteess eenn vviieess hhuummaaiinneess ccaattaassttrroopphhiiqquueess mmaaiiss aauussssii ddeess ddoommmmaaggeess ccoonnssééqquueennttss àà ll’’eennvviirroonnnneemmeenntt aaiinnssii qquu’’uunnee ppaarraallyyssiiee qquuaassii iinnssttaannttaannééee ddee ll’’ééccoonnoommiiee mmoonnddiiaallee.. LL’’iinntteerrrruuppttiioonn ddééppeennddrraaiitt eesssseennttiieelllleemmeenntt dduu tteemmppss qquuee ppeennddaanntt lleeqquueell dduurreerraaiitt llee bbllooccaaggee eett ddeess ccooûûttss qquuii sseerraaiieenntt iimmpplliiqquuééss ppoouurr rreellaanncceerr llaa mmaacchhiinnee ééccoonnoommiiqquuee ;; hhaauutteemmeenntt pprrééjjuuddiicciiaabbllee nnoottaammmmeenntt ppoouurr lleess ppaayyss eenn vvooiiee ddee ddéévveellooppppeemmeenntt,, eellllee sseerraaiitt iinnéévviittaabblleemmeenntt ssuuiivviiee uunnee ddééggrraaddaattiioonn ddeess éécchhaannggeess mmoonnddiiaauuxx ccaarr lleess ggoouuvveerrnneemmeennttss eennggaaggeerraaiieenntt ddeess ffrraaiiss ccoolloossssaauuxx eenn ttoouuttee hhââttee ppoouurr ggaarraannttiirr uunnee ssûûrreettéé ppoosstt--aattttaaqquuee àà lleeuurr ppooppuullaattiioonn eett àà lleeuurrss vviilllleess.. DD’’aapprrèèss ddeess eessttiimmaattiioonnss ééttaattssuunniieennnneess4422 ,, llee ccooûûtt dd’’uunnee ffeerrmmeettuurree ddee ppoorrtt ccoommpprriissee eennttrree sseepptt eett ddiixx jjoouurrss,, ssuuiittee àà uunnee aattttaaqquuee tteerrrroorriissttee mmaajjeeuurree,, sseerraaiitt dd’’eennvviirroonn 5588 mmiilllliiaarrddss ddee ddoollllaarrss aamméérriiccaaiinnss.. LLaa ssuupppprreessssiioonn ddeess eessccaalleess vveerrss llee ppaayyss eenn ccaauussee,, mmaaiiss ééggaalleemmeenntt vveerrss ttoouuss cceeuuxx àà rriissqquueess sseerraaiitt iinnéélluuccttaabbllee.. SSuuiittee àà ll’’ooppéérraattiioonn ccoonnttrree llee LLiimmbbuurrgg,, llee ddéérroouutteemmeenntt ssuurr lleess ppaayyss vvooiissiinnss aa ccooûûttéé pprrèèss dd’’11%% dduu PPIIBB aauu YYéémmeenn.. UUnnee aattttaaqquuee tteerrrroorriissttee ddaannss uunn ppoorrtt rruuiinneerraaiitt ddeess aannnnééeess dd’’eeffffoorrttss ppaassssééeess àà ggaaggnneerr eenn ccoommppééttiittiivviittéé ppuuiissqquuee ssaa rrééppuuttaattiioonn dduu ppoorrtt eenn sseerraaiitt ddééffiinniittiivveemmeenntt eennttaacchhééee.. DDee mmêêmmee,, lleess ttaauuxx dd’’aaffffrrèètteemmeenntt eennrreeggiissttrreerraaiieenntt uunnee hhaauussssee mmaarrqquuééee,, ccoommmmee cceellaa aa ééttéé llee ccaass àà llaa ssuuiittee ddee ll’’aatttteennttaatt ccoonnttrree llee UUSSSS CCoollee,, llee LLiimmbbuurrgg oouu eennccoorree llee tteerrmmiinnaall ddee BBaassssoorraa.. LLeess aarrmmaatteeuurrss ssee ssoonntt mmoonnttrrééss pplluuttôôtt aallaarrmmiisstteess ddaannss llaa ddeerrnniièèrree hhyyppootthhèèssee ccaarr iillss eessttiimmaaiieenntt qquuee ssii dd’’aauuttrreess nnaavviirreess mmaarrcchhaannddss ssee ffaaiissaaiieenntt aattttaaqquuééss,, llaa ssuurrpprriimmee dd’’aassssuurraannccee iimmppoossééee ppeennddaanntt llaa gguueerrrree dduu GGoollffee ddeevvrraaiitt êêttrree rrééttaabblliiee ddaannss ll’’eennsseemmbbllee dduu GGoollffee aarraabboo--ppeerrssiiqquuee.. EEnn ccaass dd’’aattttaaqquuee ssppéécciiffiiqquuee ccoonnttrree uunn éélléémmeenntt ddee ll’’iinndduussttrriiee ppééttrroolliièèrree,, llee pprriixx dduu bbaarriill ddee ppééttrroollee ffllaammbbeerraaiitt,, ccee qquuii nnee ffeerraaiitt qquu’’aaggggrraavveerr lleess ccoonnddiittiioonnss ddee llaa rreepprriissee ééccoonnoommiiqquuee.. EEnnffiinn uunnee mmoonnttééee eenn ffllèècchhee ddeess pprriimmeess dd’’aassssuurraanncceess eenn ddééccoouulleerraaiitt,, ccoommmmee cceellaa aa ééttéé llee ccaass aapprrèèss ll’’aatttteennttaatt ccoonnttrree llee LLiimmbbuurrgg oouu ccoonnttrree llee tteerrmmiinnaall ddee BBaassssoorraa.. EEnn eeffffeett,, lleess aassssuurreeuurrss aavvaaiieenntt ttrriipplléé llee mmoonnttaanntt ddeess pprriimmeess ppoouurr lleess nnaavviirreess eessccaallaanntt aauu YYéémmeenn ssuuiittee àà llaa pprreemmiièèrree aattttaaqquuee eett ddaannss llee sseeccoonndd ccaass,, llaa hhaauussssee aa ccoonncceerrnnéé lleess ssuuppeerr ppééttrroolliieerrss cchhaarrggeeaanntt ddeess ccaarrggaaiissoonnss ddaannss llee ppoorrtt dd’’aall--BBaassrraa –– eexx ppoorrtt ddee MMiinnaa aall--BBaakkrr ––.. SSeelloonn MMiicchhaaeell RRiicchhaarrddssoonn4433 ,, eenn ccaass dd’’aattttaaqquuee ppaarr uunnee bboommbbee nnuuccllééaaiirree oouu rraaddiioollooggiiqquuee,, lleess pprriimmeess dd’’aassssuurraannccee aatttteeiinnddrraaiieenntt ttrrèèss cceerrttaaiinneemmeenntt ddeess nniivveeaauuxx pprroohhiibbiittiiffss.. PPlluuss ll’’aattttaaqquuee sseerraa ddééssaassttrreeuussee,, pplluuss ll’’eennvvoollééee ddeess pprriimmeess sseerraa eexxoorrbbiittaannttee.. IIll nn’’eexxiissttee ppaass,, àà ll’’hheeuurree aaccttuueellllee,, dd’’aassssuurraannccee ppoouurr uunnee aattttaaqquuee tteerrrroorriissttee mmaarriittiimmee uuttiilliissaanntt uunnee bboommbbee nnuuccllééaaiirree ;; llee ccooûûtt ddee llaa rreepprriissee sseerraaiitt aabbssoolluummeenntt iinniimmaaggiinnaabbllee eett iill eessttiimmee mmêêmmee qquu’’iill nn’’eesstt ppaass dduu ttoouutt cceerrttaaiinn qquuee llaa ssoollvvaabbiilliittéé dd’’uunnee ccoommppaaggnniiee dd’’aassssuurraannccee pprriivvééee ssooiitt ssuuffffiissaannttee.. PPaarr aaiilllleeuurrss,, eenn 22000033,, ll’’UUnniittéé ééccoonnoommiiccoo--aannaallyyttiiqquuee ddee ll’’ééqquuiivvaalleenntt dduu mmiinniissttèèrree ddeess aaffffaaiirreess ééttrraannggèèrreess aauussttrraalliieenn aa ccoonndduuiitt uunnee ééttuuddee ssuurr ll’’iimmppaacctt qquu’’aauurraaiitt uunn aatttteennttaatt tteerrrroorriissttee mmaajjeeuurr ppoouurr lleess ppaayyss eenn vvooiiee ddee ddéévveellooppppeemmeenntt ((PPVVDD)),, eenn iinnttééggrraanntt uunnee ddiimmeennssiioonn mmaarriittiimmee4444 .. LLeess ccooûûttss sseerraaiieenntt ddiisspprrooppoorrttiioonnnneelllleemmeenntt pplluuss éélleevvééss ppoouurr eeuuxx,, nnoottaammmmeenntt dduu ffaaiitt ddee lleeuurrss bbeessooiinnss eenn iinnvveessttiisssseemmeennttss ce principalement par mer. Site d’information militaire suisse du nom de Check Point: http://www.checkpoint- online.ch/CheckPoint/Monde/Mon0072-TerrorismeMaritime.html. 42 D’après les estimations du Conference Board et du Cabinet de conseil Booz Allen Hamilton Inc, site de l’OCDE : http://www.oecd.org/document/45/0,2340,en_2649_34487_4395885_119690_1_1_37407,00.html 43 Ancien éditeur en Asie de l’International Herald Tribune et chercheur pour l’ISEAS. Site du journal Asia Times: http://www.atimes.com/atimes/Front_Page/FF16Aa02.html. 44 Site de l’Institut australien de politique stratégique : http://www.aspi.org.au/pdf/Maritime_terrorism%20_India_AB.pdf
  • 18.
    18 ééttrraannggeerrss ddiirreeccttss qquuiissoonntt ssuubboorrddoonnnnééss àà uunn eennvviirroonnnneemmeenntt ééccoonnoommiiqquuee ssûûrr eett ssttaabbllee.. IIll rreessssoorrtt,, ddee pplluuss,, qquuee lleess pprriimmeess dd’’aassssuurraannccee llee sseerraaiieenntt ééggaalleemmeenntt,, eett ccee aauussssii bbiieenn ppoouurr lleess mmaarrcchhaannddiisseess qquuee ppoouurr lleess nnaavviirreess eenn pprroovveennaannccee ddeess PPVVDD dduu ffaaiitt ddee ll’’iinncceerrttiittuuddee ppeessaanntt ssuurr llaa ffiiaabbiilliittéé ddee lleeuurrss pprrooccéédduurreess llooccaalleess ddee ssûûrreettéé.. 11..22..11 LLaa ssiittuuaattiioonn eenn FFrraannccee LLaa FFrraannccee4455 ddiissppoossee ddee pplluuss ddee 1100 000000 kkmm ddee lliittttoorraall eett 7722%% ddeess éécchhaannggeess ccoommmmeerrcciiaauuxx ffrraannççaaiiss ss’’eeffffeeccttuueenntt ppaarr mmeerr.. QQuuaanntt àà llaa fflloottttee nnaattiioonnaallee,, eellllee eesstt ccoommppoossééee dd’’eennvviirroonn 220000 nnaavviirreess.. AAuu nniivveeaauu ppoorrttuuaaiirree,, llaa FFrraannccee4466 ccoommppttee aauu ttoottaall sseepptt ppoorrttss aauuttoonnoommeess4477 ,, qquuii ssoonntt eenn pprreemmiieerr lliieeuu ddeess ppoorrttss ddee ccoommmmeerrccee.. RReepprréésseennttaanntt pplluuss ddee 8800%% dduu ttrraaffiicc mmaarriittiimmee ffrraannççaaiiss ddee mmaarrcchhaannddiisseess,, ccee ssoonntt,, ddee pplluuss,, ddeess ééttaabblliisssseemmeennttss ppuubblliiccss ddee ll’’EEttaatt ddeeppuuiiss llaa llooii nn°° 6655--449911 dduu 2299 jjuuiinn 11996655.. PPuuiiss eellllee ddiissppoossee ddee 2233 ppoorrttss dd’’iinnttéérrêêtt nnaattiioonnaall qquuii ssoonntt ééggaalleemmeenntt ddeess ppoorrttss ddee ccoommmmeerrccee eett ddee ppêêcchhee mmaaiiss qquuii ffoonntt ppaarrttiiee,, eeuuxx,, ddeess aattttrriibbuuttiioonnss ddee ll''ÉÉttaatt.. EEnn tteerrmmeess ddee mmaarrcchhaannddiisseess,, àà ppeeuu pprrèèss 2200%% dduu ttoonnnnaaggee eesstt ccoouuvveerrtt ppaarr lleess ppoorrttss dd’’iinnttéérrêêtt nnaattiioonnaall qquuii rrééaalliisseenntt pprreessqquuee 5500%% dduu ttrraaffiicc ddee mmaarrcchhaannddiisseess ddiivveerrsseess nnoonn ccoonntteenneeuurriissééeess eett pplluuss ddee 8800%% dduu ttrraaffiicc ppaassssaaggeerrss.. EEnnffiinn,, llaa FFrraannccee ddéénnoommbbrree 553322 ppoorrttss ddéécceennttrraalliissééss,, ddoonntt 330044 ppoorrttss ddee ccoommmmeerrccee eett ddee ppêêcchhee qquuii ddééppeennddeenntt ddeess CCoonnsseeiillss GGéénnéérraauuxx ddee ddééppaarrtteemmeennttss eett qquuii ddiissppoosseenntt llaa pplluuppaarrtt dduu tteemmppss dd’’uunnee zzoonnee rréésseerrvvééee àà llaa ppllaaiissaannccee,, aaiinnssii qquuee 222288 ppoorrttss ddee ppllaaiissaannccee ppllaaccééss ssoouuss llaa rreessppoonnssaabbiilliittéé ddiirreeccttee ddeess ccoommmmuunneess.. LLaa ssiittuuaattiioonn ppoolliittiiqquuee dduu ppaayyss eesstt tteellllee qquuee llee ggoouuvveerrnneemmeenntt aa uunnee ppoossiittiioonn aasssseezz nneeuuttrree aauu nniivveeaauu ddeess ccoonnfflliittss iinntteerrnnaattiioonnaauuxx aaccttuueellss,, nnoottaammmmeenntt eenn IIrraakk,, ddoonncc llaa ppeerrssppeeccttiivvee ddee rreepprrééssaaiilllleess eesstt aa pprriioorrii mmooiinnddrree.. PPaarr ccoonnttrree,, llaa MMééddiitteerrrraannééee ppeeuutt rreepprréésseenntteerr uunn ddaannggeerr ppootteennttiieell ppoouurr llaa FFrraannccee ddaannss llaa mmeessuurree ooùù iill ss’’aaggiitt dd’’uunnee mmeerr ffeerrmmééee ppaarr llaaqquueellllee ttrraannssiitteenntt ddee nnoommbbrreeuusseess mmaattiièèrreess ddaannggeerreeuusseess.. LLeess aacctteess ddee ppiirraatteerriiee yy ssoonntt ttoottaalleemmeenntt iinneexxiissttaannttss mmaaiiss llaa ccoonnttrreebbaannddee dd’’aarrmmeess eett ddee ssttuuppééffiiaannttss4488 ssee rréévvèèllee êêttrree ll’’uunnee ddeess pprriinncciippaalleess pprrééooccccuuppaattiioonnss.. EEnn jjuuiinn 220000334499 ,, lleess aauuttoorriittééss ggrreeccqquueess oonntt aarrrrêêttéé eenn MMééddiitteerrrraannééee uunn nnaavviirree ssuussppeecctt,, llee BBaallttiicc SSkkyy,, qquuii aa ffaaiitt eessccaallee eenn TTuurrqquuiiee aavvaanntt ddee rreevveenniirr eenn MMééddiitteerrrraannééee aalloorrss qquu’’iill eeffffeeccttuuaaiitt uunn vvooyyaaggee TTuunniiss –– SSoouuddaann,, ccee qquuii lleess aa aalleerrttéé.. AA ssoonn bboorrdd,, ssee ttrroouuvvaaiieenntt 88 000000 ddééttoonnaatteeuurrss eett qquueellqquueess 770000 ttoonnnneess dd’’eexxpplloossiiffss –– ddee ll’’AAnnffoo5500 eesssseennttiieelllleemmeenntt ––.. SSeelloonn GGeeoorrggeess AAnnoommeerriittiiss,, mmiinniissttrree ggrreecc ddee llaa nnaavviiggaattiioonn,, llee mmaanniiffeessttee dduu bbaatteeaauu iinnddiiqquuaaiitt qquu’’iill ééttaaiitt aaffffrrééttéé ppaarr uunnee ccoommppaaggnniiee ééttaabblliiee aauu SSoouuddaann mmaaiiss llee ccooddee ppoossttaall ddee ll’’aaddrreessssee àà KKhhaarrttoouumm nnee ccoorrrreessppoonnddaaiitt àà rriieenn.. IIll aa eessttiimméé qquuee llaa ppuuiissssaannccee eexxpplloossiivvee ppootteennttiieellllee dduu cchhaarrggeemmeenntt ééttaaiitt ccoommppaarraabbllee àà cceellllee dd’’uunnee bboommbbee aattoommiiqquuee,, ssaacchhaanntt qquuee llaa pplluuss ppeettiittee ooggiivvee nnuuccllééaaiirree ddee ll’’aarrsseennaall ééttaattssuunniieenn aa uunnee cchhaarrggee ééqquuiivvaalleennttee àà 330000 ttoonnnneess ddee TTNNTT,, mmaaiiss iill ddrraammaattiissee àà ll’’eexxccèèss llaa ssiittuuaattiioonn 45 Site du Sénat : http://www.senat.fr/rap/a04-076-20/a04-076-20_mono.html#toc0. 46 Site du ministère des transports, de l’équipement, du tourisme et de la mer : http://www.mer.equipement.gouv.fr/commerce/01_ports_francais/01_organisation_portuaire/index.htm. 47 Six en métropole : Marseille-Fos, Le Havre, Dunkerque, Nantes Saint-Nazaire, Rouen, Bordeaux et un dans les Antilles, en Guadeloupe : Pointe-à-Pitre Jarry. 48 Il est à noter à ce sujet qu’en France, les seules personnes habilitées à procéder à la recherche et à la constatation des infractions dans le domaine du trafic de stupéfiants en mer sont définies à l’article 1 du décret n° 97-545 du 28 mai 1997 modifiant les articles 12 et 16 de la loi n° 94-589 du 15 juillet 1994 relative aux modalités de l'exercice par l'Etat de ses pouvoirs de contrôle en mer. 49 Site d’information militaire suisse du nom de CheckPoint: http://www.checkpoint-online.ch/CheckPoint/Monde/Mon0072-TerrorismeMaritime.html 50 Explosif à base de nitrate d’ammonium fabriqué dans le commerce et utilisé principalement pour l’exploitation minière.
  • 19.
    19 sseelloonn MMiicchhaaeell RRiicchhaarrddssoonn5511 ..DDee mmêêmmee,, eenn aavvrriill 22000044,, llaa ppoolliiccee iittaalliieennnnee aa ssoouuhhaaiittéé iinnssppeecctteerr aauu ppoorrtt ddee GGiiooiiaa TTaauurroo uunn ccoonntteenneeuurr eemmbbaarrqquuéé ssuurr uunn nnaavviirree ttuurrcc àà ddeessttiinnaattiioonn ddee NNeeww YYoorrkk.. CCeerrttaaiinneess ddiivveerrggeenncceess aappppaarraaiissssaaiieenntt aauu nniivveeaauu ddeess ddééccllaarraattiioonnss eenn ddoouuaannee eett iill ccoonntteennaaiitt eenn rrééaalliittéé 88 000000 ffuussiillss AAKK 4477,, 1111 mmiittrraaiilllleetttteess aaiinnssii qquuee dd’’aauuttrreess mmaarrcchhaannddiisseess,, llee ttoouutt ppoouurr uunnee vvaalleeuurr ddee pplluuss ddee sseepptt mmiilllliioonnss ddee ddoollllaarrss aamméérriiccaaiinnss.. LLee mmêêmmee mmooiiss,, llaa ddoouuaannee ttuurrqquuee aa ddééccoouuvveerrtt àà IIssttaannbbuull 550000 ffuussiillss AAKK 4477 ddaannss uunn ccoonntteenneeuurr qquuii vveennaaiitt jjuussttee dd’’êêttrree ddéébbaarrqquuéé dd’’uunn nnaavviirree eenn pprroovveennaannccee ddee BBuullggaarriiee eett àà ddeessttiinnaattiioonn dduu PPaarraagguuaayy,, dd’’aapprrèèss lleess iinnffoorrmmaattiioonnss ppoorrttééeess ssuurr llee mmaanniiffeessttee.. MMiissee àà ppaarrtt llaa ccoonnttrreebbaannddee,, llaa nnaattuurree ddeess mmaarrcchhaannddiisseess qquuii ttrraannssiitteenntt eenn MMééddiitteerrrraannééee rreepprréésseennttee uunn ppéérriill.. DDuu sseeuull ppooiinntt ddee vvuuee éénneerrggééttiiqquuee,, pplluuss ddee 6655 %% dduu ppééttrroollee eett dduu ggaazz nnaattuurreell ccoonnssoommmmééss eenn EEuurrooppee oocccciiddeennttaallee ppaasssseenntt cchhaaqquuee aannnnééee ppaarr llaa MMééddiitteerrrraannééee.. DDee pplluuss,, llaa zzoonnee ccoommppttee ddee nnoommbbrreeuuxx ppiippeelliinneess,, lleess pprriinncciippaauuxx rreelliiaanntt llaa LLiibbyyee àà ll''IIttaalliiee eett llee MMaarroocc àà ll''EEssppaaggnnee.. LLee PPoorrtt aauuttoonnoommee ddee MMaarrsseeiillllee ((PPAAMM)) eesstt ddiirreecctteemmeenntt ccoonncceerrnnéé ddee ppaarr lleess ttrraaffiiccss qquu’’iill eennrreeggiissttrree5522 eett ccee dd’’aauuttaanntt pplluuss qquu’’iill eesstt eennttoouurréé ddee rraaffffiinneerriieess eett dd’’eennttrreepprriisseess ppééttrroocchhiimmiiqquueess.. UUnn iinncciiddeenntt iimmpplliiqquuaanntt uunn ssuuppeerr ppééttrroolliieerr pplleeiinn eett ddee tteelllleess iinnssttaallllaattiioonnss rraasseerraaiitt llaa rrééggiioonn ddee llaa ccaarrttee.. 11..22..22.. LLaa ssiittuuaattiioonn ddaannss llee rreessttee dduu mmoonnddee 11..22..22..11.. LLaa ssiittuuaattiioonn eenn AAssiiee 11..22..22..11..11.. LLaa ssiittuuaattiioonn eenn AAssiiee dduu SSuudd--eesstt LLee SSuudd--eesstt aassiiaattiiqquuee eesstt aa pprriioorrii llaa zzoonnee llaa pplluuss sseennssiibbllee àà ll’’hheeuurree aaccttuueellllee,, eett nnoottaammmmeenntt ll’’IInnddoonnééssiiee.. QQuuee ccee ssooiitt eenn tteerrmmeess ddee ppiirraatteerriiee oouu ddee tteerrrroorriissmmee mmaarriittiimmee,, ccee ppaayyss eesstt ccoonnssiiddéérréé ccoommmmee llee pplluuss rriissqquuéé ddeeppuuiiss aauu mmooiinnss qquuaattrree aannnnééeess ccoonnssééccuuttiivveess.. CCeettttee ccoonncceennttrraattiioonn ddee ppiirraatteess ssuurr llaa zzoonnee ppeeuutt ss’’eexxpplliiqquueerr ppaarr llee ffoorrtt ttaauuxx ddee cchhôômmaaggee qquuii aaffffeeccttee ll’’IInnddoonnééssiiee ddeeppuuiiss llaa ggrraavvee ccrriissee ffiinnaanncciièèrree ddee 11999977 aaiinnssii qquuee ppaarr llee nnoommbbrree éélleevvéé ddee ggrroouuppeess «« mmaaffiieeuuxx »» sséévviissssaanntt ddaannss lleess aalleennttoouurrss.. SSeelloonn lleess eexxppeerrttss ddee llaa rrééggiioonn5533 ,, lleess LLTTTTEE rreepprréésseenntteenntt,, àà ll’’éécchheellllee mmoonnddiiaallee,, llee rriissqquuee llee pplluuss sséérriieeuuxx.. LLeeuurr cchheeff ppoolliittiiqquuee eesstt SS..PP.. TTaammiillcchheellvvaann.. IIllss aauurraaiieenntt,, sseemmbbllee--tt--iill,, lleess mmooyyeennss hhuummaaiinnss eett mmaattéérriieellss dd’’oorrcchheessttrreerr ddeess aattttaaqquueess mmaarriittiimmeess.. DD’’uunnee ppaarrtt,, iillss ddiissppoosseerraaiieenntt dd’’aauu mmooiinnss ddeeuuxx oouu ttrrooiiss nnaavviirreess ddee ccoommmmeerrccee bbaattttaanntt ppaavviilllloonn ddee ccoommppllaaiissaannccee.. IIllss lleess uuttiilliisseerraaiieenntt,, eenn ddeehhoorrss ddeess ccaarrggaaiissoonnss llééggiittiimmeess,, ppoouurr llee ttrraannssppoorrtt dd’’aarrmmeess eett dd’’ééqquuiippeemmeennttss mmiilliittaaiirreess vveerrss llee PPaakkiissttaann,, llaa TThhaaïïllaannddee oouu eennccoorree ll’’UUkkrraaiinnee.. DD’’aauuttrree ppaarrtt,, lleess LLTTTTEE sseerraaiieenntt ccaappaabblleess dd’’oorrggaanniisseerr ddeess aaccttiioonnss mmiilliittaaiirreess aauussssii bbiieenn ccllaassssiiqquueess qquuee nnoonn ccoonnvveennttiioonnnneelllleess eett ddiissppoosseerraaiieenntt ddee ccoommmmaannddooss ssuuiicciiddeess,, lleess SSeeaa TTiiggeerrss.. LLee 1100 ooccttoobbrree 220000115544 ,, qquuaattrree eemmbbaarrccaattiioonnss ssuuiicciiddeess ppiilloottééeess ppaarr ddeess TTiiggrreess ttaammoouullss ppeerrccuuttee uunn ppeettiitt ppééttrroolliieerr ccaabbootteeuurr,, llee SSiillkk PPrriiddee,, cchhaarrggéé ddee 116600 ttoonnnneess ddee kkéérroossèènnee eett ddee 227755 ttoonnnneess ddee ddiieesseell ddaannss llaa ppéénniinnssuullee ddee JJaaffffnnaa,, aauu SSrrii LLaannkkaa.. SSeepptt ppeerrssoonnnneess oonntt ééttéé ttuuééeess aauu ttoottaall mmaaiiss,, «« ppaarr cchhaannccee »»,, lleess ccuuvveess ddee cchhaarrggeemmeenntt nn’’oonntt ppaass ééttéé eennddoommmmaaggééeess,, ll’’iinncceennddiiee qquuii aa pprriiss àà 51 Site d’information militaire suisse du nom de CheckPoint: http://www.checkpoint-online.ch/CheckPoint/Monde/Mon0072-TerrorismeMaritime.html. 52 Cf infra 2.4.1 L’exemple du Port Autonome de Marseille, page 60. 53 Site du SAAG : http://www.saag.org/papers12/paper1154.html. 54 Site du Cèdre (Centre de documentation, de recherche et d’expérimentations sur les pollutions accidentelles des eaux) : http://www.le-cedre.fr/.
  • 20.
    20 ll’’aarrrriièèrree aa ééttéérraappiiddeemmeenntt mmaaîîttrriisséé eett llee nnaavviirree aa ééttéé eessccoorrttéé ppaarr ddeess mmiilliittaaiirreess àà ddeessttiinnaattiioonn.. IIll ss’’aaggiitt llàà ddee lleeuurr ssttrraattééggiiee ffaavvoorriittee.. LL’’uuttiilliissaattiioonn pprriinncciippaallee qquuii eesstt ffaaiittee ddee lleeuurr ccaappaacciittéé mmaarriittiimmee vviissee ddeess oobbjjeeccttiiffss llooggiissttiiqquueess ddee ttrraannssppoorrtt dd’’hhoommmmeess,, aarrmmeess,, eexxpplloossiiffss,, ssttuuppééffiiaannttss ppoouurr ffaacciilliitteerr lleess ooppéérraattiioonnss tteerrrroorriisstteess àà tteerrrree.. IIllss mmeetttteenntt aauussssii lleeuurrss ccoommppéétteenncceess aauu sseerrvviiccee dd’’aauuttrreess oorrggaanniissaattiioonnss tteerrrroorriisstteess ;; ddee ffaaiitt,, eenn 11999955,, lleess LLTTTTEE oonntt ppeerrmmiiss aauu ggrroouuppee AAbbbbuu SSaayyyyaaff eett aauu FFrroonntt mmaauurree ddee lliibbéérraattiioonn iissllaammiiqquuee ((MMIILLFF5555 )) ddee ttrraannssppoorrtteerr uunnee ccaarrggaaiissoonn dd’’aarrmmeess eett ddee mmuunniittiioonn ddeeppuuiiss llee PPaakkiissttaann jjuussqquu’’aauu SSuudd ddeess PPhhiilliippppiinneess.. UUnnee aauuttrree ddee lleeuurr ccaarraaccttéérriissttiiqquuee eesstt ddee rreeccrruutteerr ddeess eennffaannttss oorrpphheelliinnss ppoouurr sseerrvviirr ddaannss lleeuurrss rraannggss ;; oorr,, ddeeppuuiiss llee ddééssaassttrree ccaauusséé ppaarr llee ttssuunnaammii,, lleess eennffaannttss qquuii ssee rreettrroouuvveenntt ccoommppllèètteemmeenntt sseeuullss aauu mmoonnddee ssoonntt nnoommbbrreeuuxx.. LLaa ssiittuuaattiioonn eesstt ddoonncc pprrééooccccuuppaannttee,, nnee sseerraaiitt--ccee qquuee dd’’uunn ppooiinntt ddee vvuuee hhuummaanniittaaiirree.. AAuuttrree éélléémmeenntt nnoottaabbllee,, iillss nnee sseemmbblleenntt vviissiibblleemmeenntt ppaass pprrêêttss àà ddéémmaanntteelleerr lleeuurr oorrggaanniissaattiioonn nnii àà eennggaaggeerr uunn pprroocceessssuuss ddee ppaaiixx aavveecc ll’’aauuttoorriittéé ssrrii llaannkkaaiissee.. LLeess ssppéécciiaalliisstteess eessttiimmeenntt eennssuuiittee qquuee ddeess ffoorrmmaattiioonnss tteerrrroorriisstteess dduu MMooyyeenn--OOrriieenntt,, tteellllee qquuee llee HHeezzbboollllaahh,, ssoonntt ééggaalleemmeenntt ooppéérraattiioonnnneelllleemmeenntt ccaappaabblleess ddee ppeerrppééttrreerr ddeess aattttaaqquueess mmaarriittiimmeess ddee ggrraannddee eennvveerrgguurree.. IIllss eennvviissaaggeenntt ppaarraallllèèlleemmeenntt qquuee lleess ggrroouuppuussccuulleess dd’’oorriiggiinnee ééggyyppttiieennnnee GGaammaa’’aatt AAll--IIssllaammiiyyaahh5566 eett llee DDjjiihhaadd IIssllaammiiqquuee sseerraaiieenntt iinnttéérreessssééss ppaarr ll’’aaccqquuiissiittiioonn dd’’uunnee ccaappaacciittéé dd’’aattttaaqquuee mmaarriittiimmee.. CCeerrttaaiinnss ssuuppppoosseenntt qquuee cceess ttrrooiiss ffoorrmmaattiioonnss ssee pprrééppaarreenntt oouu ssee ssooiieenntt pprrééppaarrééss ddaannss lleess ccaammppss dd’’eennttrraaîînneemmeenntt ddeess LLTTTTEE.. IIllss ccoonnssiiddèèrreenntt ddee mmêêmmee qquuee llee PPooppuullaarr FFrroonntt ffoorr tthhee LLiibbeerraattiioonn ooff PPaalleessttiinnee –– GGeenneerraall FFrroonntt5577 ppuuiissssee mmeettttrree àà llaa ddiissppoossiittiioonn dd’’aauuttrreess ggrroouuppeess sseess «« ccoommppéétteenncceess »» mmaarriittiimmeess.. DD’’aauuttrree ppaarrtt,, mmêêmmee ssii lleess ccoommmmaannddooss dduu JJeemmaaaahh IIssllaammiiyyaa5588 oonntt ééttéé ddiimmiinnuuééss ppaarr lleess aarrrreessttaattiioonnss ddee lleeuurrss ttêêtteess ppeennssaanntteess,, ddoonntt AAbbuu BBaakkaarr BBaasshhiirr eett RRiidduuaann IIssaammuuddddiinn,, iillss rreesstteenntt uunnee mmeennaaccee ccoonnssééqquueennttee.. EEnnffiinn,, iill eexxiissttee dd’’aauuttrreess ffoorrmmaattiioonnss tteerrrroorriisstteess aaccttiivveess ddaannss llaa rrééggiioonn,, ccoommmmee LLaasshhkkaarr JJiihhaadd,, LLaasskkaarr JJuunndduullllaahh oouu eennccoorree RRaabbiittaattuull MMuujjaahhiiddeeeenn.. AA ll’’hheeuurree aaccttuueellllee,, llee pprroobbllèèmmee ttaannggiibbllee ddee ll’’AAssiiee dduu SSuudd--eesstt eesstt llaa ppiirraatteerriiee qquuii eesstt eenn aauuggmmeennttaattiioonn ccoonnssttaannttee5599 .. EEnn oouuttrree,, ddaannss llee qquuaattrriièèmmee rraappppoorrtt dduu BBMMII,, rreemmiiss eenn ooccttoobbrree 22000033,, iill eesstt ééggaalleemmeenntt ssuuggggéérréé qquuee lleess rreebbeelllleess ssééppaarraattiisstteess dduu GGAAMM ssoonntt àà ll’’oorriiggiinnee ddee llaa pplluuppaarrtt ddeess aacctteess ddee ppiirraatteerriiee aauuxx vviissééeess tteerrrroorriisstteess ppeerrppééttrrééeess ddaannss llee ddééttrrooiitt ddee MMaallaaccccaa oouu ddaannss lleess eeaauuxx iinnddoonnééssiieennnneess.. PPoouurr ccee qquuii eesstt dduu tteerrrroorriissmmee ppuurr,, ll’’IISSEEAASS éévvaalluuee llaa mmeennaaccee ddaannss llaa rrééggiioonn eenn ddeeuuxx tteemmppss.. DDuu ffaaiitt ddee llaa ccoommbbiinnaaiissoonn eennttrree ppiirraatteess ttrraaddiittiioonnnneellss eett mmoouuvveemmeennttss eexxttrréémmiisstteess iinnddiiggèènneess ssuurr llaa zzoonnee,, iill eennvviissaaggee eenn pprreemmiieerr lliieeuu ll’’éévveennttuuaalliittéé dd’’aattttaaqquueess ssuuiicciiddeess ddaannss llee ddééttrrooiitt ddee MMaallaaccccaa ccoonnttrree ddeess nnaavviirreess ddee ccoommmmeerrccee oouu ddee gguueerrrree qquuii sseerraaiieenntt ccoouullééss ddaannss ll’’uunn ddeess eennddrrooiittss lleess pplluuss ééttrrooiittss.. EEnn eeffffeett,, iill ss’’aaggiitt dduu ddééttrrooiitt llee pplluuss ffrrééqquueennttéé aauu mmoonnddee,, ccoonnssttiittuuaanntt aaiinnssii uunnee vvooiiee dd’’eeaauu ppaarrttiiccuulliièèrreemmeenntt àà rriissqquueess.. IIll rreelliiee llee ccoommmmeerrccee mmoonnddiiaall eett lleess pprriinncciippaalleess rraaffffiinneerriieess ddee ppééttrroollee dduu MMooyyeenn--OOrriieenntt,, dd’’AAssiiee eett dd’’EEuurrooppee.. IIll eesstt llee ppooiinntt ddee ppaassssaaggee oobblliiggéé ppoouurr ssoorrttiirr dduu ppoorrtt ddee SSiinnggaappoouurr,, ddeeuuxxiièèmmee ppoorrtt aauu mmoonnddee eenn tteerrmmeess ddee ttrraaffiicc,, eett uunnee rroouuttee vviittaallee ppoouurr ll’’aapppprroovviissiioonnnneemmeenntt ppééttrroolliieerr ddee llaa CChhiinnee –– eennvviirroonn 6600%% ddeess nnaavviirreess qquuii ll’’eemmpprruunntteenntt bbaatttteenntt ppaavviilllloonn cchhiinnooiiss ––.. 55 Mouvement séparatiste islamiste originaire du Sud des Philippines. 56 Ils sont considérés comme les cerveaux des attentats à la bombe perpétrés contre le World Trade Center en 1993. 57 Front de Libération de la Palestine. 58 Considérés comme la filière régionale en Asie du Sud-est d’Al Qaeda et originaires de Thaïlande, ils sont notamment responsables des attentats à la bombe de Bali, en octobre 2002. 59 Cf supra 1.1.2 La piraterie, page 10.
  • 21.
    21 SS’’ééttaallaanntt ssuurr 550000mmiilllleess mmaarriinnss eenn lloonngguueeuurr –– ssooiitt eennvviirroonn 992266 kkmm ––,, llee ddééttrrooiitt ddee MMaallaaccccaa eesstt eexxttrrêêmmeemmeenntt ééttrrooiitt,, nnoottaammmmeenntt ddaannss llaa ppaarrttiiee SSuudd--eesstt ooùù llaa llaarrggeeuurr mmaaxxiimmuumm eesstt ddee 2200 mmiilllleess mmaarriinnss –– ssooiitt uunn ppeeuu pplluuss ddee 3377 kkmm –– ppoouurr uunn mmiinniimmuumm ddee 11,,33 mmiilllleess mmaarriinnss –– ssooiitt 22,,44 kkmm –– pprrèèss ddee SSiinnggaappoouurr.. CChhaaqquuee aannnnééee,, cc’’eesstt pplluuss dd’’uunn ttiieerrss dduu ccoommmmeerrccee mmoonnddiiaall qquuii ttrraannssiittee ppaarr ccee ddééttrrooiitt,, eett nnoottaammmmeenntt llaa mmooiittiiéé ddeess ccaarrggaaiissoonnss ttrraannssppoorrttééeess ppaarr mmeerr,, lleess ddeeuuxx ttiieerrss ddeess éécchhaannggeess mmoonnddiiaauuxx ddee ggaazz nnaattuurreell lliiqquuééffiiéé aaiinnssii qquuee llaa mmooiittiiéé dduu rraavviittaaiilllleemmeenntt mmoonnddiiaall eenn ppééttrroollee –– ssooiitt 1100 mmiilllliioonnss ddee bbaarriillss ppaarr jjoouurr,, ccee qquuii ééqquuiivvaauutt àà 1133%% dduu rraavviittaaiilllleemmeenntt ppllaannééttaaiirree ––,, ccee qquuii rreepprréésseennttee eennttrree 5500 000000 eett 333300 000000 nnaavviirreess6600 .. LL’’iinntteerrrruuppttiioonn ddeess aarrttèèrreess ccoommmmeerrcciiaalleess eett éénneerrggééttiiqquuee dduu mmoonnddee sseerraaiitt iinnssttaannttaannééee eenn ccaass dd’’aattttaaqquuee.. LL’’iimmppaacctt qquu’’eellllee ccaauusseerraaiitt aaiinnssii qquuee llaa ddéévvaassttaattiioonn qquuii ss’’eennssuuiivvrraaiitt ssoonntt iinniimmaaggiinnaabblleess.. EEnn sseeccoonndd lliieeuu,, ll’’IISSEEAASS ccoonnssiiddèèrree lleess ddééttoouurrnneemmeennttss ccoommmmee uunn rriissqquuee ppootteennttiieell dduu ffaaiitt qquuee llaa zzoonnee eesstt iinnffeessttééee ddee ppiirraatteess.. TToonnyy TTaann6611 eessttiimmee,, ppoouurr ssaa ppaarrtt,, qquuee lleess tteerrrroorriisstteess rreecchheerrcchheenntt ddee tteellss iimmppaaccttss.. IIll oobbsseerrvvee ppaarr aaiilllleeuurrss llaa pprréécciissiioonn qquuaassii mmiilliittaaiirree ddeess aattttaaqquueess rréécceemmmmeenntt mmeennééeess ccoonnttrree ddeess nnaavviirreess ddee ccoommmmeerrccee,, qquuii ss’’eennhhaarrddiisssseenntt eett ddeevviieennnneenntt ddee pplluuss eenn pplluuss vviioolleenntteess,, ccee qquuii lluuii ffaaiitt ccrraaiinnddrree qquuee lleess ppiirraatteess nnee ss’’aassssoocciieenntt oouu nnee ssee ssooiieenntt ddééjjàà aassssoocciiééss aavveecc ddeess tteerrrroorriisstteess.. CCeeccii rrééssuummee aasssseezz bbiieenn ll’’aattttaaqquuee llee 1166 jjaannvviieerr 11999999 dduu LLee CChhaauummoonntt,, ppééttrroolliieerr bbaattttaanntt ppaavviilllloonn ffrraannççaaiiss dd’’uunnee ccaappaacciittéé ddee 113311 665544 ttoonnnneess ddee ppoorrtt eenn lloouurrdd.. AAlloorrss qquuee,, lleess ccaalleess pplleeiinneess,, iill ttrraavveerrssee llee ccaannaall PPhhiilliipppp,, aauu llaarrggee ddee SSiinnggaappoouurr ddaannss lleess eeaauuxx iinnddoonnééssiieennnneess,, iill eesstt aassssaaiillllii ppaarr ddeess ppiirraatteess qquuii mmeennaacceenntt ll’’ooffffiicciieerr ddee qquuaarrtt aavveecc uunnee mmaacchheettttee.. IIllss llee ffoonntt aalloorrss nnaavviigguueerr àà pplleeiinnee vviitteessssee dduurraanntt 7700 mmiinnuutteess ssaannss ppeerrssoonnnnee àà llaa bbaarrrree aavvaanntt ddee ss’’eennffuuiirr.. DDee mmêêmmee,, llee ddééttoouurrnneemmeenntt,, aauu llaarrggee ddee SSuummaattrraa,, dduu cchhiimmiiqquuiieerr DDeewwii MMaaddrriimm6622 ,, eenn mmaarrss 22000033,, ppaarr ddiixx ppiirraatteess aarrmmééss ddee mmiittrraaiilllleetttteess eett ddee mmaacchheetttteess,, uuttiilliissaanntt ddeess rraaddiiooss VVHHFF6633 aaiinnssii qquu’’uunnee vveeddeettttee ppoouurr ll’’iinntteerrcceepptteerr eesstt uunnee aauuttrree iilllluussttrraattiioonn ppaarrffaaiittee ddee llaa ssiittuuaattiioonn.. LLeess ppiirraatteess nnee ssee ssoonntt gguuèèrree pprrééooccccuuppééss ddee rraappppoorrtteerr uunn bbuuttiinn,, iillss oonntt ddééttrruuiitt llaa rraaddiioo ddee bboorrdd,, pprriiss llaa bbaarrrree eett ddéérroouuttéé llee nnaavviirree ppeennddaanntt eennvviirroonn uunnee hheeuurree.. IIllss oonntt ééggaalleemmeenntt pprriiss eenn oottaaggee llee CCaappiittaaiinnee eett uunn ooffffiicciieerr ddaannss llee bbuutt ssuuppppoosséé dd’’aaccqquuéérriirr llee ssaavvooiirr--ffaaiirree nnéécceessssaaiirree àà llaa ccoonndduuiittee dd’’uunnee aattttaaqquuee mmaarriittiimmee.. EEnn eeffffeett,, dd’’aapprrèèss llee rraappppoorrtt ddee llaa ssoocciiééttéé ddee ccoonnsseeiill eenn ssééccuurriittéé AAeeggiiss DDeeffeennccee SSeerrvviicceess,, bbaassééee àà LLoonnddrreess,, iill sseemmbblleerraaiitt qquu’’iillss vvoouullaaiieenntt aapppprreennddrree àà ddiirriiggeerr uunn nnaavviirree.. LLee qquuoottiiddiieenn TThhee EEccoonnoommiisstt aa ppoouurr ssaa ppaarrtt vvuu ddaannss llee ddééttoouurrnneemmeenntt dduu DDeewwii MMaaddrriimm «« ll’’ééqquuiivvaalleenntt ddeess ppiirraatteess ddee ll’’aaiirr AAll QQaaeeddaa aayyaanntt mmeennéé lleess aattttaaqquueess dduu 1111 sseepptteemmbbrree aapprrèèss aavvooiirr ssuuiivvii lleess ccoouurrss ddee ppiilloottaaggee eenn FFlloorriiddee »».. PPoouurrssuuiivvaanntt ddaannss cceettttee mmêêmmee ooppttiiqquuee,, ll’’ééttuuddee ddee AAeeggiiss DDeeffeennccee SSeerrvviicceess rréévvèèllee qquuee llee ggrroouuppee AAbbbbuu SSaayyyyaaff eesstt ssoouuppççoonnnnéé dd’’aavvooiirr kkiiddnnaappppéé uunn iinnggéénniieeuurr ddee mmaaiinntteennaannccee ddaannss uunnee ssttaattiioonn bbaallnnééaaiirree ddee SSaabbaahh aauuxx PPhhiilliippppiinneess eenn 22000022.. QQuuaanndd iill aa ééttéé rreellââcchhéé eenn jjuuiinn 22000044,, iill aauurraaiitt ddééccllaarréé qquuee cceess rraavviisssseeuurrss ssaavvaaiieenntt qquu’’iill ééttaaiitt iinnssttrruucctteeuurr ddee pplloonnggééee ssoouuss--mmaarriinnee eett qquuee cc’’eesstt ppoouurr cceettttee rraaiissoonn qquu’’iillss ll’’aauurraaiieenntt eennlleevvéé ccaarr iillss vvoouullaaiieenntt 60 Site de Libération : http://www.liberation.fr/page.php?Article=282361 et de Terrorisme.Net : http://www.terrorisme.net/p/article_136.shtml. 61 Vice-premier ministre et ministre de la coordination des politiques de défense et de sûreté de Singapour. Site d’information militaire suisse du nom de CheckPoint: http://www.checkpoint-online.ch/CheckPoint/Monde/Mon0072-TerrorismeMaritime.html 62 Site d’information militaire suisse du nom de CheckPoint: http://www.checkpoint-online.ch/CheckPoint/Monde/Mon0072-TerrorismeMaritime.html. 63 Bande de fréquences comprises entre 156 et 174 MHz. Informations obtenues lors d’un stage au CROSS La Garde en avril 2005.
  • 22.
    22 êêttrree ffoorrmmééss.. EEnnffiinn,,ttoouujjoouurrss eenn 22000044,, llee pprroopprriiééttaaiirree dd’’uunnee ééccoollee ddee pplloonnggééee ddee KKuuaallaa LLuummppuurr aauurraaiitt oobbsseerrvvéé qquu’’uunn cceerrttaaiinn nnoommbbrree ddee mmaallaaiissiieennss ddee ssoouucchhee vvoouullaaiitt ssee ffaaiirree eennsseeiiggnneerr llaa pplloonnggééee mmaaiiss nn’’ééttaaiitt ppaarr ccoonnttrree ppaass dduu ttoouutt iinnttéérreesssséé ppaarr llee ffaaiitt dd’’aapppprreennddrree àà ddééccoommpprreesssseerr.. IIll eesstt uunn aauuttrree aassppeecctt àà pprreennddrree eenn ccoommppttee :: llee mmaannqquuee ddee rreessssoouurrcceess ffiinnaanncciièèrreess ddee cceerrttaaiinnss ppaayyss ddee llaa zzoonnee qquuii nn’’oonntt ppaass lleess mmooyyeennss ddee ssee mmeettttrree eenn ccoonnffoorrmmiittéé aavveecc llee CCooddee IISSPPSS,, ccee qquuii rreenndd llaa ttââcchhee pplluuss aaiissééee ppoouurr lleess ppiirraatteess oouu lleess tteerrrroorriisstteess ppuuiissqquuee lleess ppooiinnttss sseennssiibblleess ddee llaa nnaavviiggaattiioonn iinntteerrnnaattiioonnaallee rreesstteenntt ddééppoouurrvvuuss ddee pprrootteeccttiioonn oouu,, eenn ttoouutt ééttaatt ddee ccaauussee,, mmooiinnss bbiieenn pprroottééggééss qquuee ccee qquu’’iillss nnee ddeevvrraaiieenntt ll’’êêttrree.. LL’’IInnddoonnééssiiee,, qquuii eesstt llaa nnaattiioonn llaa pplluuss ccoonncceerrnnééee,, eesstt aauussssii cceellllee qquuii aa ssuubbii llee pplluuss ddee ccrriittiiqquueess ppoouurr nnee ppaass ddoonnnneerr lleess mmooyyeennss ssuuffffiissaannttss àà ssaa mmaarriinnee eett àà sseess ggaarrddee--ccôôtteess ddee ssuurrvveeiilllleerr ccoonnvveennaabblleemmeenntt ssaa ppaarrttiiee dduu ddééttrrooiitt ddee MMaallaaccccaa eett dd’’yy ffaaiirree rrééggnneerr ll’’oorrddrree.. TTaanntt eett ssii bbiieenn qquu’’eenn jjuuiinn 22000044,, llee ccoommmmaannddaanntt eenn cchheeff ddee llaa mmaarriinnee iinnddoonnééssiieennnnee eennvviissaaggeeaaiitt ddee ddoonnnneerr ll’’oorrddrree ddee ttiirreerr àà vvuuee ppoouurr ttuueerr lleess ppiirraatteess eett tteerrrroorriisstteess pprréésseennttss ddaannss sseess eeaauuxx.. 11..22..22..11..22.. LLaa ssiittuuaattiioonn eenn IInnddee UUnn iinncciiddeenntt mmaajjeeuurr eesstt ssuurrvveennuu eenn IInnddee llee 22 aavvrriill 22000044 qquuaanndd uunnee ccaarrggaaiissoonn ddee 115500 llaannccee--rroocckkeettss aaccccoommppaaggnnééss ddee 884400 rroocckkeettss,, ddee pprrèèss dd’’uunn mmiilllliioonn ddee mmuunniittiioonnss eenn ttoouutt ggeennrree,, ddee 22 000000 llaannccee--ggrreennaaddeess,, ddee 2255 000000 ggrreennaaddeess eett ddee pplluuss ddee 11 770000 ffuussiillss dd’’aassssaauutt aa ééttéé iinntteerrcceeppttééee ppaarr lleess aauuttoorriittéé llooccaalleess aapprrèèss aavvooiirr ééttéé ttrraannssppoorrttééee ccllaannddeessttiinneemmeenntt ppaarr mmeerr aauu BBeennggllaaddeesshh.. SSeelloonn lleess eexxppeerrttss mmaannddaattééss ssuurr ppllaaccee,, cceettttee ddééccoouuvveerrttee aauurraaiitt ppuu sseerrvviirr àà aarrmmeerr ddeeuuxx bbaattaaiilllloonnss dd’’iinnffaanntteerriiee.. TToouutteeffooiiss,, iill aa ééttéé iimmppoossssiibbllee ppoouurr llaa ccoommmmuunnaauuttéé iinntteerrnnaattiioonnaallee ddee ddééccoouuvvrriirr lleess eexxppééddiitteeuurrss ddee ccee cchhaarrggeemmeenntt.. MM.. RRaammaann6644 eessttiimmee qquuee lleess ddiiffffiiccuullttééss mmaajjeeuurreess dduu ppaayyss vviieennnneenntt dduu ffaaiitt qquuee llee BBeennggllaaddeesshh ssee mmoonnttrree rrééttiicceenntt ppoouurr aaggiirr ccoonnttrree llee tteerrrroorriissmmee mmaarriittiimmee,, vvooiirree qquu’’iill ppeerrmmeettttrraaiitt àà cceerrttaaiinnss iinnddiivviidduuss mmaallffaaiissaannttss ddee ss’’éécchhaappppeerr dduu PPaakkiissttaann ppaarr llaa mmeerr ppoouurr rreejjooiinnddrree ddeess ccaammppss tteerrrroorriisstteess.. LLaa sseeccoonnddee ssoouurrccee dd’’iinnqquuiiééttuuddee ccoonncceerrnnee DDaawwoooodd IIbbrraahhiimm eett ssoonn oorrggaanniissaattiioonn.. DDee ppaarr lleeuurrss ddiivveerrsseess aaccttiioonnss tteerrrroorriisstteess,, aacctteess ddee ddééssoobbééiissssaannccee cciivviillee eett iinncciittaattiioonn aauuxx éémmeeuutteess,, iillss ssoonntt uunnee mmeennaaccee ccoonnssttaannttee ppoouurr llee ggoouuvveerrnneemmeenntt hhiinnddoouu.. IIllss ssoonntt ppaarr aaiilllleeuurrss ooffffiicciieelllleemmeenntt rreecchheerrcchhééss ppaarr lleess UUSSAA ddeeppuuiiss llee 1166 ooccttoobbrree 22000033 ;; eenn eeffffeett,, ll’’ééqquuiivvaalleenntt ééttaattssuunniieenn dduu mmiinniissttèèrree ddee ll’’ééccoonnoommiiee eett ddeess ffiinnaanncceess aa éémmiiss ll’’oorrddrree 1133222244 eett aa ddeemmaannddéé aauuxx NNaattiioonnss UUnniieess ddee ccoonnssiiddéérreerr DDaawwoooodd IIbbrraahhiimm ccoommmmee uunn tteerrrroorriissttee iinntteerrnnaattiioonnaall aaffiinn ddee ggeelleerr sseess aaccttiiffss aauuxx UUSSAA eett dd’’eemmppêêcchheerr ttoouuttee ttrraannssaaccttiioonn aavveecc ddeess rreessssoorrttiissssaannttss ééttaattssuunniieennss ggrrââccee àà llaa rrééssoolluuttiioonn nn°°11337733.. SSoonn bbuutt eesstt dd’’iiddeennttiiffiieerr eett dd’’aannééaannttiirr lleess rreessssoouurrcceess ffiinnaanncciièèrreess qquuii rreelliieenntt ll’’ééccoonnoommiiee ssoouutteerrrraaiinnee eett llee tteerrrroorriissmmee.. 11..22..22..22.. LLaa ssiittuuaattiioonn eenn AAuussttrraalliiee6655 LL’’aammpplleeuurr ddee llaa mmeennaaccee ddaannss ccee ppaayyss ddééppeenndd eenn ppaarrttiiee ddeess ddééppllooiieemmeennttss mmiilliittaaiirreess aauussttrraalliieennss aauu nniivveeaauu mmoonnddiiaall –– nnoottaammmmeenntt eenn IIrraakk –– qquuii ffoonntt ccrraaiinnddrree ddeess rreepprrééssaaiilllleess.. DD’’aauuttrree ppaarrtt,, llee vvooiissiinnaaggee iimmmmééddiiaatt 64 Site du SAAG : http://www.saag.org/papers12/paper1154.html. 65 Site de l’Institut australien de politique stratégique (ASPI), qui est un organisme indépendant créé par le gouvernement australien: http://www.aspi.org.au/pdf/Maritime_terrorism%20_India_AB.pdf.
  • 23.
    23 ddee ll’’AAuussttrraalliiee aavveeccll’’AAssiiee dduu SSuudd--eesstt rreenndd llaa mmeennaaccee pplluuss ttaannggiibbllee dduu ffaaiitt ddee ll’’aauuggmmeennttaattiioonn ddee llaa ppiirraatteerriiee ddaannss lleess eeaauuxx dduu SSuudd--eesstt aassiiaattiiqquuee mmaaiiss ééggaalleemmeenntt ddee ppaarr lleess éécchhaannggeess pprriivviillééggiiééss qquu’’àà ll’’AAuussttrraalliiee aavveecc cceettttee zzoonnee.. LLee ccoommmmeerrccee aavveecc llee SSuudd--eesstt aassiiaattiiqquuee eexxccééddaaiitt,, eenn 22000044,, lleess 4400 mmiilllliiaarrddss ddee ddoollllaarrss aauussttrraalliieennss ppaarr aann,, ssooiitt qquueellqquueess 3311 mmiilllliiaarrddss ddee ddoollllaarrss aamméérriiccaaiinnss.. PPaarr aaiilllleeuurrss,, SSiinnggaappoouurr,, ll’’IInnddoonnééssiiee,, llaa TThhaaïïllaannddee eett llaa MMaallaaiissiiee ffiigguurraaiieenntt ppaarrmmii lleess 1155 pprreemmiièèrreess ddeessttiinnaattiioonnss ddeess eexxppoorrttaattiioonnss aauussttrraalliieennnneess.. UUnnee aattttaaqquuee tteerrrroorriissttee ééccoonnoommiiqquuee ddaannss llaa rrééggiioonn aaffffeecctteerraaiitt iimmmmaannqquuaabblleemmeenntt cceess ddeeuuxx zzoonneess.. EEnnffiinn,, iill nnee ffaauutt ppaass oouubblliieerr llaa ppaarrttiiccuullaarriittéé ddee llaa ggééooggrraapphhiiee aauussttrraalliieennnnee eellllee--mmêêmmee.. EEnn ttaanntt qquu’’îîllee,, eellllee eesstt cceerrnnééee ppaarr lleess eeaauuxx eett ccoommppttee 3377 000000 kkmm ddee ccôôtteess,, ssooiitt uunn lliittttoorraall ppaarrmmii lleess pplluuss éétteenndduuss ddee llaa ppllaannèèttee eett ddoonncc ppaarrttiiccuulliièèrreemmeenntt ddiiffffiicciillee àà pprroottééggeerr.. LLoorrss dduu sséémmiinnaaiirree ssuurr llee ccoonnttrree--tteerrrroorriissmmee mmaarriittiimmee oorrggaanniisséé àà NNeeww DDeellhhii,, eenn IInnddee lleess 2299 eett 3300 nnoovveemmbbrree 22000044,, AAllddoo BBoorrgguu6666 ,, aa ffaaiitt ééttaatt ddeess éélléémmeennttss qquuii rreennddeenntt llee sseecctteeuurr mmaarriittiimmee pprriimmoorrddiiaall ppoouurr ll’’ééccoonnoommiiee aauussttrraalliieennnnee.. LLee ppaayyss ccoommppttee 7700 ppoorrttss ccoommmmeerrcciiaauuxx mmaajjeeuurrss,, 330000 iinnssttaallllaattiioonnss ppoorrttuuaaiirreess ddiissttiinncctteess eett ssaa ZZoonnee EEccoonnoommiiqquuee EExxcclluussiivvee ((ZZEEEE)) ss’’éétteenndd ssuurr 1166 mmiilllliioonnss ddee kkmm²².. EEnnvviirroonn 33 000000 nnaavviirreess iimmpplliiqquuééss ddaannss llee ccoommmmeerrccee iinntteerrnnaattiioonnaall eett ccôôttiieerr eessccaalleenntt ddaannss lleess ppoorrttss aauussttrraalliieennss cchhaaqquuee aannnnééee,, ssooiitt pplluuss ddee 2211 000000 ttoouucchhééss aauu ttoottaall.. PPoouurr ll’’aannnnééee 22000000//22000011,, llaa ppaarrtt ddeess eexxppoorrttaattiioonnss aauussttrraalliieennnneess ttrraannssppoorrttééeess ppaarr mmeerr,, eenn vvaalleeuurr,, aa rreepprréésseennttéé 8833%% dduu vvoolluummee ttoottaall ddeess eexxppoorrttaattiioonnss nnaattiioonnaalleess.. PPaarr aaiilllleeuurrss,, llaa ppaarrtt dduu ttoottaall ddeess éécchhaannggeess rrééaalliissééss ppaarr mmeerr ééttaaiitt ddee 7777%%.. LLee ppoorrtt ddee MMeellbboouurrnnee ggéénnèèrree cchhaaqquuee aannnnééee 7700 mmiilllliiaarrddss ddee ddoollllaarrss aauussttrraalliieennss ddee ppaarr ssoonn aaccttiivviittéé ccoommmmeerrcciiaallee,, ssooiitt eennvviirroonn 5544 mmiilllliiaarrddss ddee ddoollllaarrss aamméérriiccaaiinnss,, eett 2200 000000 eemmppllooiiss ;; llee ppoorrtt ddee SSyyddnneeyy,, qquuaanntt àà lluuii,, rreepprréésseennttee 4455,,55 mmiilllliiaarrddss ddee ddoollllaarrss aauussttrraalliieennss,, ssooiitt pprrèèss ddee 3355 mmiilllliiaarrddss ddee ddoollllaarrss aamméérriiccaaiinnss,, eett 1177 000000 eemmppllooiiss.. EEnnffiinn,, dd’’aapprrèèss uunnee ééttuuddee ccoonndduuiittee ppaarr lleess sseerrvviicceess ddee rreennsseeiiggnneemmeenntt aauussttrraalliieennss,, iill eesstt pplluuss pprroobbaabbllee qquuee lleess nnaavviirreess ssooiieenntt llaa cciibbllee ddee ll’’aattttaaqquuee pplluuttôôtt qquuee llee mmooyyeenn dd’’aattttaaqquueerr,, ccee qquuii eexxpplliiqquuee ppoouurrqquuooii lleess mmeessuurreess ddee ssûûrreettéé àà bboorrdd oonntt ééttéé rreennffoorrccééeess.. PPaarr aaiilllleeuurrss,, lleess aauuttoorriittééss aauussttrraalliieennnneess eessttiimmeenntt qquuee lleess iinnffrraassttrruuccttuurreess ppééttrroolliièèrreess ooffffsshhoorree sseerraaiieenntt uunnee cciibbllee pprriivviillééggiiééee ssuurr lleeuurr tteerrrriittooiirree ddee ppaarr llee ssyymmbboolliissmmee ppoolliittiiqquuee qquu’’eelllleess rreennffeerrmmeenntt.. 11..22..22..33.. LLaa ssiittuuaattiioonn aauu CCaannaaddaa6677 LLee sseecctteeuurr mmaarriittiimmee eesstt pprriimmoorrddiiaall aauu CCaannaaddaa.. EEnn eeffffeett,, llee ppaayyss ccoommppttee eennvviirroonn 220000 000000 kkmm ddee lliittttoorraall.. SSoonn ssyyssttèèmmee mmaarriittiimmee ss’’éétteenndd ssuurr 220000 mmiilllleess mmaarriinnss aauu llaarrggee dduu lliittttoorraall,, ssooiitt pplluuss ddee 337700 kkmm,, eett ss’’aavvaannccee ssuurr pplluuss ddee 33 770000 kkmm àà ll’’iinnttéérriieeuurr dduu ccoonnttiinneenntt ggrrââccee aauu rréésseeaauu ddeess GGrraannddss LLaaccss eett ddee llaa VVooiiee MMaarriittiimmee dduu SSaaiinntt--LLaauurreenntt ((VVMMSSLL)).. CChhaaqquuee aannnnééee pplluuss ddee 11,,55 mmiilllliioonnss ddee ccrrooiissiiéérriisstteess –– eesssseennttiieelllleemmeenntt eenn pprroovveennaannccee ddeess UUSSAA –– eett pprrèèss ddee 33,,55 mmiilllliioonnss ddee ccoonntteenneeuurrss àà ddeessttiinnaattiioonn ddee ttoouuttee ll’’AAmméérriiqquuee dduu NNoorrdd ttrraannssiitteenntt ppaarr lleess 225500 ppoorrttss ccaannaaddiieennss.. LLee ppaayyss ddiissppoossee,, eenn pplluuss,, ddee 1100 tteerrmmiinnaauuxx iinntteerrnnaattiioonnaauuxx,, 1199 iinntteerrpprroovviinncciiaauuxx eett pprrèèss ddee 330000 iinnttrraapprroovviinncciiaauuxx ddééddiiééss aauuxx ttrraavveerrssiieerrss,, ssoorrttee ddee ffeerrrryyss.. EEnn 22000011,, lleess ttrraavveerrssiieerrss ccaannaaddiieennss oonntt nnoottaammmmeenntt ttrraannssppoorrttéé qquueellqquueess 4400 mmiilllliioonnss ddee ppaassssaaggeerrss eett 1177 mmiilllliioonnss ddee vvééhhiiccuulleess.. 66 Au sein de l’ASPI, Aldo Borgu est responsable du développement et de la gestion des programmes de recherche en matière d’opérations militaires, de moyens de défense, de terrorisme et d’antiterrorisme. 67 Site du ministère des transports canadien, Transports Canada : http://www.tc.gc.ca/vigilance/spu/maritime/rehaussement/systeme.htm.
  • 24.
    24 EEnn 22000000,, llaavvaalleeuurr ddeess éécchhaannggeess ccoommmmeerrcciiaauuxx mmaarriittiimmeess dduu CCaannaaddaa,, aauu nniivveeaauu mmoonnddiiaall,, aatttteeiiggnnaaiitt eennvviirroonn 110000 mmiilllliiaarrddss ddee ddoollllaarrss ccaannaaddiieennss,, ssooiitt qquueellqquueess 8822 mmiilllliioonnss ddee ddoollllaarrss aamméérriiccaaiinnss,, ppoouurr uunn vvoolluummee ttoottaall ddee 774400 mmiilllliiaarrddss ddee ddoollllaarrss ccaannaaddiieennss,, ssooiitt pplluuss ddee 660088 mmiilllliioonnss ddee ddoollllaarrss aamméérriiccaaiinnss.. LL’’iinndduussttrriiee mmaarriittiimmee eemmppllooiiee ddiirreecctteemmeenntt pplluuss ddee 3300 000000 ppeerrssoonnnneess eett ggéénnèèrree ddeess rreevveennuuss aannnnuueellss mmooyyeennss ddee 22,,66 mmiilllliiaarrddss ddee ddoollllaarrss ccaannaaddiieenn,, ssooiitt eennvviirroonn 22,,11 mmiilllliiaarrddss ddee ddoollllaarrss aamméérriiccaaiinnss.. EEnnffiinn,, eenn ssuuss ddee llaa ppoossiittiioonn ssttrraattééggiiqquuee qquu’’ooccccuuppee ll’’iinndduussttrriiee dduu ttrraannssppoorrtt mmaarriittiimmee aauu CCaannaaddaa,, llaa mmeennaaccee ppoouurr ccee ppaayyss vviieenntt ddee ssaa pprrooxxiimmiittéé iimmmmééddiiaattee aavveecc lleess UUSSAA.. 11..22..22..44.. LLaa ssiittuuaattiioonn eenn TTuurrqquuiiee6688 LLee ddééttrrooiitt dduu BBoosspphhoorree,, ddaannss llaa MMeerr NNooiirree,, qquuii ss’’ééttaallee ssuurr 1177 mmiilllleess mmaarriinnss eenn lloonngguueeuurr –– ssooiitt pprreessqquuee 3322 kkmm –– eesstt uunn ppooiinntt sseennssiibbllee ppoouurr llee ccoommmmeerrccee mmaarriittiimmee.. PPlluussiieeuurrss mmiilllliieerrss ddee ppééttrroolliieerrss eett aauuttrreess nnaavviirreess llee ttrraavveerrsseenntt cchhaaqquuee aannnnééee aavveecc àà lleeuurr bboorrdd dduu ppééttrroollee bbrruutt,, dduu ggaazz nnaattuurreell lliiqquuééffiiéé aaiinnssii qquuee dd’’aauuttrreess pprroodduuiittss iinndduussttrriieellss cchhiimmiiqquueess,, ssaannss ccoommpptteerr lleess 2200 000000 ttoonnnneess ddee ddéécchheettss rraaddiiooaaccttiiffss qquuii ddooiivveenntt ttrraannssiitteerr ppaarr llee ddééttrrooiitt ssuurr 1100 aannss dd’’aapprrèèss uunnee llooii vvoottééee ppaarr llaa DDoouummaa rruussssee eenn 22000011.. DDee pplluuss,, dd’’iiccii 22001100,, llee nnoommbbrree ddee nnaavviirreess eemmpprruunnttaanntt cceettttee rroouuttee mmaarriittiimmee ddeevvrraaiitt aauuggmmeenntteerr ddee 5500%%.. IIll eesstt àà nnootteerr qquuee llee ddééttrrooiitt dduu BBoosspphhoorree aa uunn rraattiioo ddee ssiixx aacccciiddeennttss ppoouurr uunn mmiilllliioonn ddee mmiilllleess mmaarriinnss ppaarrccoouurruuss,, ssooiitt 99,,55 aacccciiddeennttss ppaarr kkiilloommèèttrree ;; ccee ttaauuxx dd’’aacccciiddeenntt ccoorrrreessppoonndd aauu ddoouubbllee ddee cceelluuii dduu ccaannaall ddee SSuueezz.. LLaa ssiittuuaattiioonn eesstt dd’’aauuttaanntt pplluuss pprrééooccccuuppaannttee qquuee llee BBoosspphhoorree ttrraavveerrssee IIssttaannbbuull,, àà ssaavvooiirr uunnee mmééttrrooppoollee ddee pplluuss ddee 1166 mmiilllliioonnss dd’’hhaabbiittaannttss.. CC’’eesstt llaa rraaiissoonn ppoouurr llaaqquueellllee llaa TTuurrqquuiiee aa iinnttrroodduuiitt ddee nnoouuvveeaauuxx ccoonnttrrôôlleess,, eenn ppaarrttiiccuulliieerr ssuurr lleess ppééttrroolliieerrss,, ccoonnssiissttaanntt eennttrree aauuttrree eenn uunn ssyyssttèèmmee éélleeccttrroonniiqquuee dd’’iinnffoorrmmaattiioonn eett ddee ggeessttiioonn qquuaanntt aauu ttrraaffiicc mmaarriittiimmee6699 .. LL’’aauuttrree pprroobbllèèmmee ddee llaa TTuurrqquuiiee eesstt llaa ccoonnttrreebbaannddee dd’’aarrmmeess eett ddee ssttuuppééffiiaannttss aaiinnssii qquuee llee ttrraaffiicc dd’’êêttrreess hhuummaaiinnss ppaarr mmeerr.. CCee ppaayyss aa ééttéé eett rreessttee hhiissttoorriiqquueemmeenntt uunn ppooiinntt ddee ttrraannssbboorrddeemmeenntt cclléé dduu ffaaiitt ddee ssaa ppoossiittiioonn ggééooggrraapphhiiqquuee qquuii lluuii ppeerrmmeett ddee rreelliieerr ll’’EEuurrooppee eett ll’’AAssiiee.. DDeeppuuiiss llee mmiilliieeuu ddeess aannnnééeess 8800,, uunnee nnoouuvveellllee tteennddaannccee eesstt aappppaarruuee :: ddeess oorrggaanniissaattiioonnss tteerrrroorriisstteess aayyaanntt ddeess rreevveennddiiccaattiioonnss pplluuttôôtt ppoolliittiiqquueess oonntt ccoommmmeennccéé àà ss’’aassssoocciieerr aauu ttrraaffiicc ddee ssttuuppééffiiaannttss ppoouurr ffiinnaanncceerr lleeuurrss aacchhaattss dd’’aarrmmeess,, eenn ttoouutt ccaass aauu ddééppaarrtt,, cc’’eesstt ccee qquuii ss’’aappppeellllee llee nnaarrccoo--tteerrrroorriissmmee.. 11..33.. LLeess oobbjjeeccttiiffss pprriinncciippaauuxx CCoommmmee éévvooqquuéé pprrééccééddeemmmmeenntt,, llee bbuutt pprreemmiieerr,, àà ll’’hheeuurree aaccttuueellllee,, eesstt ddee ccoommmmeettttrree ddeess aacctteess ddee tteerrrroorriissmmee mmaarriittiimmee ééccoonnoommiiqquuee aaffiinn ddee ppeerrttuurrbbeerr llee bboonn ffoonnccttiioonnnneemmeenntt dduu ccoommmmeerrccee mmoonnddiiaall.. CCeeccii eesstt ll’’aappaannaaggee ddee ttoouutt tteerrrroorriissttee,, qquu’’iill aappppaarrttiieennnnee àà uunnee oorrggaanniissaattiioonn tteerrrroorriissttee ddee ttyyppee iiddééoollooggiiqquuee,, eetthhnniiqquuee,, rreelliiggiieeuuxx,, oouu sseeccttaaiirree eett lleess eexxeemmpplleess tteerrrreessttrreess nnee mmaannqquueenntt ppaass7700 .. LLaa mmoottiivvaattiioonn eesssseennttiieellllee eesstt dd’’éébbrraannlleerr 68 Site de l’Institute for the Analysis of Global Security (IAGS, Institut d’analyses sur la sûreté internationale) : http://www.iags.org/n0124051.htm 69 Vessel Traffic Management and Information System (VTMIS). 70 Prise d’otage de représentants de l’Organisation des pays exportateurs de pétrole (OPEP) en 1975 par un groupe terroriste dirigé par Ilich Ramírez Sánchez, dit Carlos, un terroriste international ; explosions dans le quartier financier de Londres dues à l’Armée républicaine irlandaise (IRA) dans les années 80 ; attentats à l’explosifs au World Trade Center à New York le 26 février 1993 ; explosions simultanées à Bombay contre des cibles économiques, dont la Bourse, en mars 1993 ; explosions à Bali et Mombasa en 2002 ; attaques contre des experts étrangers travaillant pour l’industrie pétrolière
  • 25.
    25 ll’’ééccoonnoommiiee iinntteerrnnaattiioonnaallee eennffaaiissaanntt ssoouufffflleerr uunn vveenntt ddee ppaanniiqquuee ssuurr llee mmaarrcchhéé bboouurrssiieerr.. SSuurr llee ppllaann mmaarriittiimmee,, sseeuullee uunnee aattttaaqquuee mmeennééee ccoonnttrree uunn ddeess cceennttrree nneerrvveeuuxx dduu ttrraaffiicc mmaarriittiimmee ppoouurrrraaiitt aavvooiirr uunn tteell éécchhoo,, àà ssaavvooiirr,, lleess ppoorrttss,, llee ddééttrrooiitt ddee MMaallaaccccaa,, llee ddééttrrooiitt dd’’HHoorrmmuuzz –– aauuxx aalleennttoouurrss ddee ll’’IIrraann eett dd’’OOmmaann ––,, BBaabb eell--MMaannddaabb –– aauu llaarrggee dduu YYéémmeenn eett ddee llaa ccoorrnnee ddee ll’’AAffrriiqquuee ––,, llee ddééttrrooiitt dduu BBoosspphhoorree eenn TTuurrqquuiiee,, llee ddééttrrooiitt ddee GGiibbrraallttaarr –– eennttrree llee MMaarroocc eett ll’’EEssppaaggnnee ––,, llee CCaannaall ddee SSuueezz eett llee CCaannaall ddee PPaannaammaa ccaarr llaa ddeennssiittéé ddee nnaavviirreess ddaannss cceess ppooiinnttss dd’’ééttrraanngglleemmeenntt pprriinncciippaauuxx eesstt ttrrèèss éélleevvééee.. PPoouurr ccee qquuii eesstt dd’’uunnee ffrraappppee eenn pplleeiinnee mmeerr,, ll’’eeffffeett sseerraaiitt mmooiinnddrree eett ddee ttoouuttee ffaaççoonn,, ll’’ooppéérraattiioonn sseerraaiitt qquuaassiimmeenntt iimmppoossssiibbllee àà rrééaalliisseerr sseelloonn ll’’AAmmiirraall SSiirr AAllaann WWeesstt.. CCeeppeennddaanntt,, ll’’iinnttéérrêêtt dd’’uunn tteell aaccttee sseerraaiitt ll’’iimmppaacctt ppssyycchhoollooggiiqquuee qquu’’iill nnee mmaannqquueerraaiitt ppaass ddee pprroodduuiirree aauu sseeiinn dduu sseecctteeuurr iinndduussttrriieell oouu ppaarrmmii lleess EEttaattss dduu mmoonnddee eennttiieerr eett ppaass sseeuulleemmeenntt cceeuuxx qquuii oonntt ééttéé vviissééss,, aaiinnssii qquuee llaa rrééaaccttiioonn eenn cchhaaîînnee qquu’’iill nnee mmaannqquueerraaiitt ppaass ddee pprroovvooqquueerr.. OOlliivviieerr HHaalllloouuii,, rreessppoonnssaabbllee dduu ddééppaarrtteemmeenntt ssûûrreettéé mmaarriittiimmee ddee SSeeccooppeexx7711 ,, eessttiimmee qquuee «« llee rraattiioo ffaaiissaabbiilliittéé//ddoommmmaaggeess iinnfflliiggééss eesstt nneetttteemmeenntt eenn ffaavveeuurr dd’’uunnee ooppéérraattiioonn tteerrrroorriissttee »».. EEnn eeffffeett,, «« eenn eennggaaggeeaanntt ddee ffaaiibblleess mmooyyeennss,, ((……)) [[lleess]] rrééssuullttaattss [[ppeeuuvveenntt êêttrree]] eeffffrrooyyaabblleess »» ;; ppaarr llee bbiiaaiiss dd’’uunnee vvuullggaaiirree ppeettiittee vveeddeettttee,, uunn ssuuppeerr ppééttrroolliieerr ppeeuutt eenn eeffffeett êêttrree ggrraavveemmeenntt eennddoommmmaaggéé eett ssaa ccaarrggaaiissoonn eexxpplloosseerr.. IIll ccoonnvviieenntt ddee nnootteerr qquuee llaa mmeennaaccee ppèèssee aauussssii bbiieenn ssuurr lleess nnaavviirreess ddee ccoommmmeerrccee oouu àà ppaassssaaggeerrss qquuee ssuurr lleess bbââttiimmeennttss ddee gguueerrrree ppuuiissqquuee llee bbuutt eesstt ddee ffaaiirree uunn mmaaxxiimmuumm ddee ddééggââttss.. EEnn 22000033,, 2222%% ddeess nnaavviirreess aattttaaqquuééss ééttaaiieenntt ddeess ppééttrroolliieerrss.. LLeess tteerrrroorriisstteess rreecchheerrcchheenntt ddeess ppeerrtteess eenn vviiee hhuummaaiinneess mmoonnssttrruueeuusseess,, ddeess ddééggââttss mmaassssiiffss aauu nniivveeaauu mmaattéérriieell eett eennvviirroonnnneemmeennttaall ;; lleeuurr bbuutt eesstt qquuee lleeuurr aaccttiioonn ssooiitt llee pplluuss ssppeeccttaaccuullaaiirree ppoossssiibbllee.. IIllss ssee lliivvrreenntt àà uunnee vvéérriittaabbllee bbaattaaiillllee ppssyycchhoollooggiiqquuee eett eennttrreettiieennnneenntt uunn cclliimmaatt ddee ppeeuurr ppeerrmmaanneenntt.. IIll ss’’aaggiitt ddee tteerrrroorriissmmee gglloobbaall,, qquuii,, ppoouurr JJüürrggeenn HHaabbeerrmmaass7722 ,, «« ppoorrttee lleess ttrraaiittss aannaarrcchhiisstteess dd’’uunnee rréévvoollttee iimmppuuiissssaannttee eenn ccee qquu’’iill eesstt ddiirriiggéé ccoonnttrree uunn eennnneemmii qquuii,, ddaannss lleess tteerrmmeess pprraaggmmaattiiqquueess dd’’uunnee aaccttiioonn oobbééiissssaanntt àà uunnee ffiinnaalliittéé,, nnee ppeeuutt aabbssoolluummeenntt ppaass êêttrree vvaaiinnccuu.. LLee sseeuull eeffffeett ppoossssiibbllee eesstt dd’’iinnssttaauurreerr ddaannss llaa ppooppuullaattiioonn eett aauupprrèèss ddeess ggoouuvveerrnneemmeennttss uunn sseennttiimmeenntt ddee cchhoocc eett dd’’iinnqquuiiééttuuddee »».. IIII LLaa mmiissee eenn aapppplliiccaattiioonn aauu qquuoottiiddiieenn LLee CCooddee IISSPPSS ss’’aapppplliiqquuee aauuxx nnaavviirreess eeffffeeccttuuaanntt ddeess vvooyyaaggeess iinntteerrnnaattiioonnaauuxx eett qquuii rreennttrreenntt ddaannss lleess ccaattééggoorriieess ssuuiivvaanntteess:: nnaavviirreess àà ppaassssaaggeerrss,, ddoonntt lleess eennggiinnss àà ggrraannddee vviitteessssee àà ppaassssaaggeerrss,, nnaavviirreess ddee cchhaarrggee,, ddoonntt lleess eennggiinnss àà ggrraannddee vviitteessssee àà ccaarrggaaiissoonnss,, dd’’uunnee jjaauuggee bbrruuttee ééggaallee oouu ssuuppéérriieeuurree àà 550000 ttoonnnneeaauuxx,, uunniittééss ddee ffoorraaggee mmoobbiilleess aauu llaarrggee.. IIll ss’’aapppplliiqquuee ddee mmêêmmee aauuxx iinnssttaallllaattiioonnss ppoorrttuuaaiirreess ddeesssseerrvvaanntt cceess ttyyppeess ddee nnaavviirreess ((sseeccttiioonn AA//33..11 dduu CCooddee IISSPPSS)).. PPaarr ccoonnttrree,, iill nnee ss’’aapppplliiqquuee nnii aauuxx nnaavviirreess ddee gguueerrrree,, nnii aauuxx nnaavviirreess ddee gguueerrrree aauuxxiilliiaaiirreess,, nnii aauuxx nnaavviirreess aappppaarrtteennaanntt oouu eexxppllooiittééss ppaarr uunn ggoouuvveerrnneemmeenntt ccoonnttrraaccttaanntt eett aaffffeeccttééss eexxcclluussiivveemmeenntt àà uunn sseerrvviiccee ppuubblliicc nnoonn ccoommmmeerrcciiaall ((sseeccttiioonn AA//33..33 dduu ccooddee IISSPPSS)).. en Arabie Saoudite en 2004 ; explosions dans la région du Sinaï, en Egypte, contre des touristes israéliens en 2004 également et contre l’industrie touristique globale le 23 juillet 2005. La liste n’est malheureusement pas exhaustive. 71 Société de sûreté maritime reconnue organisme de sûreté maritime depuis février 2005. 72 Philosophe et sociologue allemand, lors d’un entretien avec la journaliste Giovanna Borradori paru dans le Monde Diplomatique de février 2004, page 17 : http://www.monde-diplomatique.fr/2004/02/HABERMAS/11007.
  • 26.
    26 CCee CCooddee ééttaabblliittllee ccaaddrree dd’’uunnee ccooooppéérraattiioonn iinntteerrnnaattiioonnaallee ppaarr llee bbiiaaiiss ddee mmeessuurreess qquuii nnee ssoonntt qquuee ddeess pprreessccrriippttiioonnss tteecchhnniiqquueess ddoonntt llee bbuutt eesstt ddee pprréévveenniirr ddeess aacctteess ddee mmaallvveeiillllaannccee eett nnoonn ppaass dd’’aaggiirr.. EEnn eeffffeett,, ll’’aaccttiioonn eesstt uunn ddoommaaiinnee ttoottaalleemmeenntt ddiissttiinncctt eenn tteerrmmeess ddee rreessppoonnssaabbiilliittéé,, ddee ccoommppéétteennccee,, dd’’oorrggaanniissaattiioonn aaddmmiinniissttrraattiivvee,, ddee pprrooccéédduurreess ooppéérraattiioonnnneelllleess eett ddee tteecchhnniiqquueess7733 .. IIll eexxiissttee bbiieenn éévviiddeemmmmeenntt ddeess lliieennss eennttrree lleess ddeeuuxx ddoommaaiinneess mmaaiiss iill ffaauutt ééttaabblliirr uunnee ddiissttiinnccttiioonn nneettttee eett pprréécciissee.. DDee mmêêmmee,, ll’’IISSPPSS nnee ddooiitt ppaass êêttrree ccoonnffoonndduuee aavveecc llaa ssuurrvveeiillllaannccee eenn mmeerr ddaannss ssaa gglloobbaalliittéé ppuuiissqquuee cceellllee--ccii ddééppeenndd,, eenn FFrraannccee ppaarr eexxeemmppllee,, ddee llaa mmaarriinnee nnaattiioonnaallee7744 eett ddee llaa ddoouuaannee.. IIll eesstt uunn aauuttrree ppooiinntt àà nnootteerr :: llee CCooddee ppaarrllee dd’’iinnssttaallllaattiioonnss ppoorrttuuaaiirreess7755 eett nnoonn ppaass ddee ppoorrttss,, cc’’eesstt--àà-- ddiirree ddee tteerrmmiinnaauuxx,, ssii bbiieenn qquuee llaa cchhaarrggee ddee ttrraavvaaiill eenn aa ééttéé ccoonnssiiddéérraabblleemmeenntt aauuggmmeennttéé.. EEnnffiinn,, llee CCooddee IISSPPSS eesstt ddiirreecctteemmeenntt iinnssppiirréé ddee llaa llééggiissllaattiioonn ééttaattssuunniieennnnee eett nnoottaammmmeenntt dduu MMaarriittiimmee TTrraannssppoorrttaattiioonn SSeeccuurriittyy AAcctt ((MMTTSSAA))7766 dduu 2255 nnoovveemmbbrree 22000022 qquuii iimmppoossee ddeess rrèègglleess eennccoorree pplluuss ssttrriicctteess.. 22..11 LLeess tteexxtteess ccoommpplléémmeennttaaiirreess eenn mmaattiièèrree ddee ssûûrreettéé dduu ttrraannssppoorrtt mmaarriittiimmee IIll eesstt àà nnootteerr qquuee llaa llééggiissllaattiioonn mmaarriittiimmee eenn mmaattiièèrree dd’’aacctteess ccrriimmiinneellss eesstt ttrrèèss aanncciieennnnee ppuuiissqquuee ddeess oorrddoonnnnaanncceess eett tteexxtteess ddee llooii ttrraaiittaanntt dduu ssuujjeett rreemmoonntteenntt nnoottaammmmeenntt àà 11558844,, 11665500,, 11669911,, 11771188,, 11779999 eett 11882255.. PPlluuss rréécceemmmmeenntt,, llaa CCoonnvveennttiioonn iinntteerrnnaattiioonnaallee ssuurr llaa hhaauuttee mmeerr,, ccoonnççuuee àà GGeennèèvvee llee 2299 aavvrriill 11995588 eett cceellllee ssuurr llee ddrrooiitt ddee llaa mmeerr ddee MMoonntteeggoo BBaayy ddee 11998822,, hhaarrmmoonniisseenntt lleess rrèègglleess nnaattiioonnaalleess eett ccoooorrddoonnnnee ll’’aaccttiioonn ddeess EEttaattss ssiiggnnaattaaiirreess,, ddoonntt llaa FFrraannccee,, eenn mmaattiièèrree ddee lluuttttee ccoonnttrree llaa ppiirraatteerriiee ((rreessppeeccttiivveemmeenntt aarrttiicclleess 1144 eett 1100007777 )).. LLaa lluuttttee ccoonnttrree llee tteerrrroorriissmmee eesstt ddeevveennuuee ddeeppuuiiss qquueellqquueess aannnnééeess uunnee pprrééooccccuuppaattiioonn mmaajjeeuurree aauu nniivveeaauu iinntteerrnnaattiioonnaall.. LL’’UUnniioonn eeuurrooppééeennnnee ss’’eesstt ppeenncchhééee ssuurr llaa qquueessttiioonn àà pplluussiieeuurrss rreepprriisseess7788 ccaarr7799 pplluuss ddee 9900%% ddee sseess éécchhaannggeess eexxttéérriieeuurrss ttrraannssiitteenntt ppaarr mmeerr ppoouurr 4400%% ddee ll’’eennsseemmbbllee ddee sseess éécchhaannggeess ééccoonnoommiiqquueess,, pplluuss dd’’uunn mmiilllliiaarrdd ddee ttoonnnneess ddee mmaarrcchhaannddiisseess ttoouucchheenntt sseess ppoorrttss,, uunn ttiieerrss ddee llaa fflloottttee mmoonnddiiaallee aappppaarrttiieenntt àà ddeess ccoommppaaggnniieess mmaarriittiimmeess eeuurrooppééeennnneess eett llee sseecctteeuurr mmaarriittiimmee eemmppllooiiee pplluuss ddee 22,,55 mmiilllliioonnss ddee ppeerrssoonnnneess.. QQuuaanntt aauuxx NNaattiioonnss UUnniieess,, eelllleess oonntt ddééjjàà rrééaalliisséé uunn nnoommbbrree ccoonnssiiddéérraabbllee ddee ccoonnvveennttiioonnss iinntteerrnnaattiioonnaalleess 73 La question a été discutée avec Bruno Célérier, administrateur en chef de 1ère classe, chef de la division de l’action de l’Etat en mer, lors d’un entretien à la Préfecture maritime de Toulon le mercredi 22 juin 2005. 74 Il est à noter que l’organisation générale de la marine nationale a été fixée par le décret n° 91-671 du 14 juillet 1991. 75 « (…) emplacement (…) où a lieu une interface navire/port. Elle comprend les zones telles que les zones de mouillage, les postes d’attente et leurs abords à partir de la mer » (règle XI-2/1.1.9 de la Convention SOLAS). Pour la France, la limite a été établie à 25m du côté mer et idem du côté terre. 76 Loi sur la sûreté du transport maritime aux Etats-Unis. 77 Les deux articles sont quasiment identiques : « Tous les Etats doivent coopérer dans toute la mesure du possible à la répression de la piraterie en haute mer ou en tout autre endroit ne relevant de la juridiction d’aucun Etat » (article 14). « Tous les Etats coopèrent dans toute la mesure du possible à la répression de la piraterie en haute mer ou en tout autre lieu ne relevant de la juridiction d'aucun Etat » (article 100). 78 L’antiterrorisme, en Europe, passe par la Convention européenne pour la répression du terrorisme, signée à Strasbourg le 27 janvier 1977 et par la déclaration JAI sur la lutte antiterroriste du Conseil Justice et affaires Intérieures. Adoptée lors du Conseil européen du 25 mars 2004, elle prône, entre autre, la solidarité, l’assistance aux victimes, la coopération et le renforcement des contrôles. Site du gouvernement luxembourgeois: http://www.gouvernement.lu/salle_presse/actualite/2004/03/25sommet/. 79 Site de l’Institut d’études internationales de Montréal : http://www.er.uqam.ca/nobel/cepes/pdf/BULL71.pdf.
  • 27.
    27 ssppéécciiffiiqquueemmeenntt ddééddiiééeess ààccee ffllééaauu8800 .. MMêêmmee ss’’iill eesstt vvrraaii qquuee bbeeaauuccoouupp ssoonntt ddééddiiééeess aauu sseecctteeuurr aaéérriieenn,, iill nn’’eenn rreessttee ppaass mmooiinnss qquuee cceerrttaaiinneess rrèègglleess ppeeuuvveenntt eenn êêttrree rreepprriisseess,, oouu aauu mmooiinnss sseerrvviirr ddee bbaassee ddee rrééfflleexxiioonn.. IIll eexxiissttee ppaarr aaiilllleeuurrss ddeess ccoonnvveennttiioonnss iinntteerrnnaattiioonnaalleess qquuii nnee ccoonncceerrnneenntt qquuee ll’’eennvviirroonnnneemmeenntt mmaarriittiimmee,, nnoottaammmmeenntt llaa CCoonnvveennttiioonn ppoouurr llaa rréépprreessssiioonn ddeess aacctteess iilllliicciitteess ccoonnttrree llaa ssééccuurriittéé ddee llaa nnaavviiggaattiioonn mmaarriittiimmee ccoonncclluuee àà RRoommee llee 1100 mmaarrss 11998888,, ddiittee CCoonnvveennttiioonn SSUUAA8811 .. PPaarr aaiilllleeuurrss,, llaa rrééssoolluuttiioonn AA..558844 ddee ll’’AAsssseemmbbllééee dduu 2200 nnoovveemmbbrree 11998855 aa ppeerrmmiiss aauu MMSSCC dd’’ééttaabblliirr ddeess mmeessuurreess tteecchhnniiqquueess pprraattiiqquueess eett ddééttaaiillllééeess ddee ssûûrreettéé ppoouurr lleess ppaassssaaggeerrss eett lleess ééqquuiippaaggeess eenn ss’’iinnssppiirraanntt ddeess ttrraavvaauuxx ddee ll’’OOAACCII8822 .. PPuuiiss llaa cciirrccuullaaiirree MMSSCC//CCiirrcc.. 444433 dduu 2266 sseepptteemmbbrree 11998866 aa iinnttrroodduuiitt,, ppoouurr llaa pprreemmiièèrree ffooiiss,, ll’’ééllaabboorraattiioonn ddee ppllaannss ddee ssûûrreettéé ppoouurr lleess nnaavviirreess eett lleess iinnssttaallllaattiioonnss ppoorrttuuaaiirreess aaiinnssii qquuee llaa ddééssiiggnnaattiioonn dd’’ooffffiicciieerrss ddee ssûûrreettéé.. EEnnffiinn,, llaa cciirrccuullaaiirree MMSSCC//CCiirrcc.. 775544 dduu 55 jjuuiilllleett 11999966 aa éétteenndduu llee cchhaammpp dd’’aapppplliiccaattiioonn dduu tteexxttee pprrééccééddeenntt aauuxx ttrraannssbboorrddeeuurrss àà ppaassssaaggeerrss.. 22..11..11.. LLaa llééggiissllaattiioonn ffrraannççaaiissee AAuu nniivveeaauu ppuurreemmeenntt nnaattiioonnaall,, iill eexxiissttaaiitt ddééjjàà ddeess ddiissppoossiittiioonnss llééggaalleess eenn mmaattiièèrree ddee ssûûrreettéé mmaarriittiimmee eett ppoorrttuuaaiirree bbiieenn aavvaanntt llee CCooddee IISSPPSS.. EElllleess ssoonntt nnoottaammmmeenntt pprréésseenntteess ddaannss llee LLiivvrree IIIIII dduu CCooddee ddeess ppoorrttss mmaarriittiimmeess ((aarrttiicclleess LL.. 332233--55 eett RR.. 332244--11 àà RR.. 332244..55)),, oouu eennccoorree ddaannss llee ddééccrreett nn°° 9977--11116622 dduu 1177 ddéécceemmbbrree 11999977,, rreellaattiiff àà llaa ssûûrreettéé ddeess ttrraannssppoorrttss mmaarriittiimmeess eett ddeess ooppéérraattiioonnss ppoorrttuuaaiirreess qquuii ss’’yy rraattttaacchheenntt.. DDee mmêêmmee,, llaa ddiirreeccttiivvee rreellaattiivvee àà llaa vviiggiillaannccee mmaarriittiimmee dduu 1122 fféévvrriieerr 11999988 eett ll’’aarrrrêêttéé dduu 1144 mmaaii 11999999,, qquuii iinnssttiittuuee llee ccoommiittéé nnaattiioonnaall ddee ssûûrreettéé dduu ttrraannssppoorrtt eett ddeess ppoorrttss mmaarriittiimmeess8833 eett lleess ccoommiittééss llooccaauuxx ddee ssûûrreettéé ppoorrttuuaaiirree8844 ,, ttrraaiitteenntt ddee llaa qquueessttiioonn.. PPuuiiss lleess aauuttoorriittééss ffrraannççaaiisseess oonntt rrééddiiggééss ddeess tteexxtteess ssuuiittee àà ll’’aavvèènneemmeenntt dduu CCooddee IISSPPSS.. 22..11..11..11.. LLeess aarrrrêêttééss LLee pprreemmiieerr aarrrrêêttéé 8855 ,, dduu 55 ddéécceemmbbrree 22000033,, ffiixxee lleess ccoonnddiittiioonnss ddee ddéélliivvrraannccee ddee ll’’aatttteessttaattiioonn ddee ffoorrmmaattiioonn dd’’aaggeenntt ddee ssûûrreettéé ddee nnaavviirree ((SSSSOO)) eenn FFrraannccee ppoouurr ffoorrmmeerr dduu ppeerrssoonnnneell rrééppoonnddaanntt aauuxx eexxiiggeenncceess ddee llaa sseeccttiioonn AA//1122..22 dduu CCooddee IISSPPSS.. IIll ccoonnvviieenntt,, eennttrree aauuttrree,, dd’’aavvooiirr ssuuiivvii uunnee ffoorrmmaattiioonn ddaannss uunn cceennttrree ddee ffoorrmmaattiioonn aaggrréééé8866 ddiissppeennssaanntt llee pprrooggrraammmmee ddééttaaiilllléé eenn aannnneexxee dduu pprréésseenntt aarrrrêêttéé eett dd’’aavvooiirr rrééuussssii llee ccoonnttrrôôllee 80 Convention contre la prise d’otages de New York du 17 décembre 1979 ; Convention internationale pour la répression des attentats terroristes à l’explosif du 12 janvier 1998. 81 Convention for the Suppression of Unlawful Acts against the Safety of Maritime Navigation. Ce texte donne à l’Etat du pavillon une compétence exclusive pour intervenir en haute mer afin de poursuivre des terroristes, des pirates ou des criminels maritimes. Il est entré en vigueur le 1er mars 1992, le même jour qu’un protocole de l’ONU applicable, lui, aux plates-formes fixes localisées sur un plateau continental. BOISSON Philippe, La sûreté des navires et la prévention des actes de terrorisme dan le domaine maritime, DMF n° 640, p. 723, septembre 2003. 82 Organisation Internationale de l’Aviation Civile. 83 Il a en charge l’application des conventions et accords internationaux ainsi que des mesures législatives et réglementaires, coordonne et oriente l’action des comités locaux et peut proposer toute mesure de sûreté (article 3). 84 Ils ont un rôle consultatif auprès du préfet de département, ils peuvent proposer exceptionnellement des mesures spécifiques temporaires et ils examinent les tâches entre les organismes qui ont des responsabilités en matière de sûreté (article 5). 85 Publié au JO n° 9 du 11 janvier 2004, page 918, texte n°10. Site de Legifrance : http://www.legifrance.gouv.fr/WAspad/Visu?cid=635985&indice=10&table=JORF&ligneDeb=1. 86 Dans la pratique, il s’agit des ENMM ou de sociétés privées.
  • 28.
    28 ddeess ccoonnnnaaiissssaanncceess aatttteennaanntt..LLeess ccoouurrss,, rrééppaarrttiiss ssuurr 2211 hheeuurreess mmiinniimmuumm,, iinncclluueenntt ttrrooiiss mmoodduulleess ddee pprréévveennttiioonn ddeess aacctteess iilllliicciitteess,, uunn mmoodduullee ddee ssûûrreettéé ppoorrttuuaaiirree,, uunn mmoodduullee ssuurr lleess rreessppoonnssaabbiilliittééss ddeess ppaarrttiieess iimmpplliiqquuééeess ddaannss ll’’IISSPPSS,, uunn mmoodduullee SSOOLLAASS//IISSPPSS,, uunn mmoodduullee ssûûrreettéé dduu nnaavviirree,, uunn mmoodduullee ssuurr llee ppllaann ddee ssûûrreettéé dduu nnaavviirree,, uunn mmoodduullee ssuurr llaa ggeessttiioonn ddee ffoouullee,, uunn mmoodduullee ssuurr llee mmaattéérriieell ddee ssûûrreettéé aaiinnssii qquu’’uunn mmoodduullee ssuurr llaa ffoorrmmaattiioonn ddee ll’’ééqquuiippaaggee ppoouurr lleess eexxeerrcciicceess eett ppoouurr ss’’aassssuurreerr qquuee cchhaaccuunn ccoommpprreenndd sseess rreessppoonnssaabbiilliittééss àà bboorrdd.. LLee ddeeuuxxiièèmmee aarrrrêêttéé 8877 ,, qquuii ddaattee dduu mmêêmmee jjoouurr,, ffiixxee lleess ccoonnddiittiioonnss ddee ddéélliivvrraannccee ddee ll’’aatttteessttaattiioonn ddee ffoorrmmaattiioonn dd’’aaggeenntt ddee ssûûrreettéé ddee llaa ccoommppaaggnniiee ((CCSSOO)) eenn FFrraannccee ppoouurr ffoorrmmeerr dduu ppeerrssoonnnneell rrééppoonnddaanntt aauuxx eexxiiggeenncceess ddee llaa sseeccttiioonn AA//1111..22 dduu CCooddee IISSPPSS.. LLeess ccoonnddiittiioonnss dd’’oobbtteennttiioonn ssoonntt lleess mmêêmmeess ssaauuff qquuee llaa dduurrééee ddee llaa ffoorrmmaattiioonn eesstt ddee 3322 hheeuurreess.. LLee ccoonntteennuu ddeess ccoouurrss rreessttee sseennssiibblleemmeenntt llee mmêêmmee ssii ccee nn’’eesstt lleess tteecchhnniiqquueess ddee ffoorrmmaattiioonn dduu ppeerrssoonnnneell àà tteerrrree.. LLee ttrrooiissiièèmmee aarrrrêêttéé 8888 ,, eenn ddaattee dduu 1177 jjuuiinn 22000044,, ffiixxee lleess ccoonnddiittiioonnss ddee ddéélliivvrraannccee ddee ll’’aatttteessttaattiioonn ddee ffoorrmmaattiioonn dd’’aaggeenntt ddee ssûûrreettéé ddee ll’’iinnssttaallllaattiioonn ppoorrttuuaaiirree ((PPFFSSOO)) eenn FFrraannccee ppoouurr ffoorrmmeerr dduu ppeerrssoonnnneell rrééppoonnddaanntt aauuxx eexxiiggeenncceess ddee llaa sseeccttiioonn AA//1177..22 dduu CCooddee IISSPPSS.. LLeess ccoonnddiittiioonnss dd’’oobbtteennttiioonn ssoonntt ddee nnoouuvveeaauu lleess mmêêmmeess,, llee vvoolluummee hhoorraaiirree ddee llaa ffoorrmmaattiioonn eesstt ddee 3322 hheeuurreess,, ccoommmmee ppoouurr lleess CCSSOO,, sseeuull llee ccoonntteennuu ddeess ccoouurrss vvaarriiee.. LLaa ffoorrmmaattiioonn ccoonnttiieenntt uunn mmoodduullee ssuurr lleess oobbjjeeccttiiffss ddee llaa ssûûrreettéé eett llaa rréégglleemmeennttaattiioonn,, uunn mmoodduullee ddee mméétthhooddoollooggiiee ddee ll’’éévvaalluuaattiioonn ddee llaa mmeennaaccee eett ddee sseennssiibbiilliissaattiioonn aauuxx rriissqquueess,, uunn mmoodduullee ddee pprréévveennttiioonn ddeess aacctteess iilllliicciitteess,, uunn mmoodduullee ccoonnssaaccrréé aauuxx nnaavviirreess,, uunn mmoodduullee ssuurr lleess PPFFSSPP eett uunn mmoodduullee ddee ggeessttiioonn ddee ccrriissee.. LLee qquuaattrriièèmmee aarrrrêêttéé8899 ,, dduu 2255 jjuuiinn 22000044,, ppoorrttee ssuurr llaa rreeccoonnnnaaiissssaannccee ddeess oorrggaanniissmmeess ddee ssûûrreettéé mmaarriittiimmee ((RRSSOO)) eett ccrrééee uunnee ccoommmmiissssiioonn ccoonnssuullttaattiivvee ddee rreeccoonnnnaaiissssaannccee.. IIll eesstt àà nnootteerr qquuee cc’’eesstt llee «« mmiinniissttèèrree cchhaarrggéé ddee llaa mmeerr »» qquuii aaccccoorrddee lleess rreeccoonnnnaaiissssaanncceess ppoouurr ddeeuuxx aannss aauuxx oorrggaanniissmmeess qquuii eenn oonntt ffaaiitt llaa ddeemmaannddee –– eenn pprréécciissaanntt ddaannss qquueell ddoommaaiinnee iillss vveeuulleenntt eexxeerrcceerr lleeuurr ccoommppéétteennccee ((tteerrmmiinnaauuxx àà ppaassssaaggeerrss,, àà ccoonntteenneeuurrss,, àà pprroodduuiitt ppééttrroolliieerrss,, eettcc –– ((aarrttiiccllee 44)) eett qquuii rrééppoonnddeenntt aauuxx ccrriittèèrreess ddee bbaassee –– eenn tteerrmmeess ddee ffoorrmmaattiioonn,, dd’’eexxppéérriieennccee eett ddee ccoommppéétteenncceess eenn mmaattiièèrree ddee ssûûrreettéé –– ((aannnneexxee II ddee ll’’aarrrrêêttéé,, aarrttiiccllee 22..33)).. CChhaaqquuee RRSSOO ddooiitt eennssuuiittee éémmeettttrree uunn rraappppoorrtt dd’’aaccttiivviittéé aannnnuueell.. EEnnffiinn,, llee cciinnqquuiièèmmee aarrrrêêttéé 9900 ,, eenn ddaattee dduu 1166 ddéécceemmbbrree 22000044,, ééttaabblliitt llaa lliissttee ddeess sseepptt pprreemmiieerrss RRSSOO rreeccoonnnnuuss ppaarr llee mmiinniissttèèrree ddeess ttrraannssppoorrttss,, ddee ll’’ééqquuiippeemmeenntt,, dduu ttoouurriissmmee eett ddee llaa mmeerr,, eett ccee eenn aapppplliiccaattiioonn ddee ll’’aarrrrêêttéé pprrééccééddeenntt.. 22..11..11..22.. LLeess cciirrccuullaaiirreess ccoonnjjooiinntteess ddee llaa DDTTMMPPLL9911 eett dduu HHFFDD MMeerr9922 87 Publié au JO n° 9 du 11 janvier 2004, page 920, texte n° 11. Site de Legifrance : http://www.legifrance.gouv.fr/WAspad/Visu?cid=635986&indice=11&table=JORF&ligneDeb=1. 88 Publié au JO n° 183 du 8 août 2004, page 14155 texte n°8. Site de l’ancien ministère des transports : http://www2.equipement.gouv.fr/bulletinofficiel/fiches/BO200415/A0150008.htm. 89 Publié au JO n° 179 du 4 août 2004 page 13879 texte n°22. http://www2.equipement.gouv.fr/bulletinofficiel/fiches/BO200415/A0150011.htm. 90 Publié au JO n° 2 du 4 janvier 2005 page 194 texte n°28. Site de Legifrance : http://www.legifrance.gouv.fr/WAspad/Visu?cid=716578&indice=23&table=JORF&ligneDeb=1. 91 Direction du Transport Maritime, des Ports et du Littoral. 92 Haut Fonctionnaire de Défense Mer ; depuis le décret n° 2005-471 du 16 mai 2005 qui fixe l’organisation de l’administration centrale du ministère de l’équipement, des transports, de l’aménagement du territoire, du tourisme et de la mer, il s’agit du Haut Fonctionnaire de Défense du ministère des transports et il a un adjoint mer.
  • 29.
    29 LLaa cciirrccuullaaiirree nn°°9922229933 dduu 1199 ddéécceemmbbrree 22000033 mmeett eenn œœuuvvrree ddeess mmeessuurreess ddee rreennffoorrcceemmeenntt ddee llaa ssûûrreettéé ddeess iinnssttaallllaattiioonnss ppoorrttuuaaiirreess.. EEllllee vviissee eenn pprreemmiieerr lliieeuu llaa ccoorrrrééllaattiioonn nnéécceessssaaiirree eennttrree lleess pprreessccrriippttiioonnss dduu CCooddee IISSPPSS eett lleess mmeessuurreess nnaattiioonnaalleess ddééjjàà eenn vviigguueeuurr,, tteellllee qquuee llee ppllaann VViiggiippiirraattee9944 oouu lleess aauuttrreess ppllaannss ddee ssûûrreettéé ddééjjàà eenn vviigguueeuurr ddaannss lleess ppoorrttss ddeeppuuiiss lleess iinnssttrruuccttiioonnss nn°°338800009955 eett nn°°446600009966 dduu SSeeccrrééttaarriiaatt GGéénnéérraall ddee llaa DDééffeennssee NNaattiioonnaallee ((SSGGDDNN)) aaiinnssii qquuee llaa ddiirreeccttiivvee mmiinniissttéérriieellllee ddee vviiggiillaannccee mmaarriittiimmee DDTTMMPPLL//PPMM--DDNN--FFCC//DDMM dduu 1122 fféévvrriieerr 11999988.. EEnn sseeccoonndd lliieeuu,, llaa cciirrccuullaaiirree nn°° 992222 eesstt ccoonnssaaccrrééee àà llaa pprreemmiièèrree pphhaassee ddee mmiissee eenn œœuuvvrree ddeess mmeessuurreess IISSPPSS eenn iiddeennttiiffiiaanntt lleess iinnssttaallllaattiioonnss ppoorrttuuaaiirreess ccoonncceerrnnééeess9977 ,, eenn ddééssiiggnnaanntt lleess PPFFSSOO ppuuiiss eenn eennggaaggeeaanntt ddeess PPFFSSAA.. LLaa cciirrccuullaaiirree nn°° 3322339988 ,, eenn ddaattee dduu 2299 mmaarrss 22000044,, ffaaiitt ssuuiittee àà llaa pprrééccééddeennttee eenn pprréécciissaanntt cceerrttaaiinneess mmooddaalliittééss dd’’eexxééccuuttiioonn.. EEllllee ddoonnnnee,, eenn pplluuss,, ddeess iinnssttrruuccttiioonnss ppoouurr «« ppeerrmmeettttrree llaa pplleeiinnee aapppplliiccaattiioonn »» ddeess mmeessuurreess ddee ssûûrreettéé IISSPPSS aauu nniivveeaauu ddeess iinnssttaallllaattiioonnss ppoorrttuuaaiirreess,, ppoouurr ccee qquuii eesstt ddee ll’’ééllaabboorraattiioonn eett ddee ll’’aapppprroobbaattiioonn ddeess PPFFSSPP qquuii ssoonntt ééttaabblliiss ppaarr lleess PPFFSSOO.. LLaa cciirrccuullaaiirree nn°°332233 ffoouurrnniitt ddoonncc uunn ppllaann ttyyppee –– iill ss’’aaggiitt dd’’uunn ddooccuummeenntt pprroottééggéé ––,, ddoonnnnee ddeess ccoonnsseeiillss qquuaanntt aauuxx ééqquuiippeemmeennttss àà mmeettttrree eenn ppllaaccee,, eexxpplliicciittee llaa ffoorrmmaattiioonn qquuee ddooiitt rreecceevvooiirr llee ppeerrssoonnnneell ddee ll’’iinnssttaallllaattiioonn eett pprréécciissee llee ssttaattuutt ddee ccoonnffiiddeennttiiaalliittéé oouu nnoonn ddeess ddooccuummeennttss ddee ssûûrreettéé ppoorrttuuaaiirree,, uunnee ffooiiss aarrrrêêttéé ppaarr llee pprrééffeett.. LLeess ddooccuummeennttss eenn qquueessttiioonn ssoonntt nnoottaammmmeenntt llee PPFFSSAA,, llee PPFFSSPP,, lleess ddééccllaarraattiioonnss ddee ssûûrreettéé ((DDooSS))9999 aaiinnssii qquuee llee rreeggiissttrree ddee ssûûrreettéé ddee ll’’iinnssttaallllaattiioonn ppoorrttuuaaiirree,, qquuii ssoonntt àà pprroottééggeerr ssooiiggnneeuusseemmeenntt.. IIll eesstt àà nnootteerr qquuee llee CCooddee IISSPPSS nnee rreenndd qquuee llee rreeggiissttrree àà bboorrdd dduu nnaavviirree oobblliiggaattooiirree ((sseeccttiioonn AA//1100)) mmaaiiss nn’’aabboorrddee ppaass llaa qquueessttiioonn ppoouurr lleess iinnssttaallllaattiioonnss ppoorrttuuaaiirreess.. PPaarr ccoonnttrree,, llaa cciirrccuullaaiirree nn°° 332233 ssuubboorrddoonnnnee ll’’aapppprroobbaattiioonn dduu PPFFSSPP àà ccee ddooccuummeenntt eett llee ccaallqquuee ssuurr cceelluuii dduu nnaavviirree110000 .. 22..11..11..33.. LLee ddééccrreett 22000044--229900 dduu 2266 mmaarrss 22000044110011 CCee ddééccrreett rraattiiffiiee eett ppuubblliiee lleess aammeennddeemmeennttss àà ll’’aannnneexxee àà llaa CCoonnvveennttiioonn SSOOLLAASS ddee 11997744 eett llee uunn ccooddee iinntteerrnnaattiioonnaall ppoouurr llaa ssûûrreettéé ddeess nnaavviirreess eett ddeess iinnssttaallllaattiioonnss ppoorrttuuaaiirreess,, ddiitt ccooddee IISSPPSS.. 22..11..11..44.. LL’’iinnssttrruuccttiioonn nn°° 441122 93 Site de Secopex : http://www.isps.fr/regle_france/922DTMPL.doc. 94 Plan gouvernemental créé en 1978 sous la présidence de Valéry Giscard d’Estaing suite à une vague d’attentats en Europe. Ce dispositif de sécurité visant à prévenir les menaces ou à réagir en cas d’actions terroristes a été remanié à trois reprises : en juin 1995, en juin 2000 et en mars 2003. Il est à noter que le 7 juillet 2005 à 13h00, la France est passée en niveau d’alerte Vigipirate rouge suite aux attentats du métro londonien. Site Wikipédia : http://fr.wikipedia.org/wiki/Vigipirate. 95 Instruction du 15 mars 1984 sur la sûreté et la sécurité des ports maritimes de commerce. 96 Instruction du 8 février 1993 sur la sécurité des points et réseaux sensibles. 97 Il faut ensuite remplir la fiche OMI de renseignements, pour informer l’organisation sur les installations portuaires concernées par les mesures de sûreté ISPS. 98 Site de Secopex : http://www.isps.fr/regle_france/323DTMPL.doc. 99 La DoS est définie comme un « accord conclu entre un navire et soit une installation portuaire soit un autre navire avec laquelle ou lequel une interface se produit et spécifiant les mesures de sûreté que chacun appliquera » par la règle 1.1.15 du chapitre XI-2 de la Convention SOLAS (soit règle XI-2/1.1.15) et est explicitée par la section A/5 du Code ISPS. 100 Il doit, entre autre, répertorier les incidents ou infractions aux mesures de sûreté ainsi que les changements de niveau de sûreté et des détails sur les exercices, la formation, l’entretien du matériel de sûreté, les audits internes ou externes, les modifications apportées au PFSP. 101 Publié au JO n°75 du 28 mars 2004, pages 5955 texte n°5. Site de Legifrance : http://www.legifrance.gouv.fr/WAspad/UnTexteDeJorf?numjo=MAEJ0430019D.
  • 30.
    30 CCee tteexxttee,, pprroovveennaannttdduu SSGG MMeerr110022 ssuurr ddeemmaannddee dduu PPrreemmiieerr mmiinniissttrree,, eesstt ddaattéé dduu 2288 jjuuiinn 22000044.. IIll ccoonncceerrnnee lleess «« éécchhaannggeess dd’’iinnffoorrmmaattiioonnss aavveecc lleess nnaavviirreess aayyaanntt ll’’iinntteennttiioonn dd’’eennttrreerr ddaannss uunn ppoorrtt,, oouu aavveecc lleess nnaavviirreess eexxppllooiittééss ddaannss lleess eeaauuxx tteerrrriittoorriiaalleess oouu yy eennttrraanntt [[aaiinnssii qquuee llee]] ccoonnttrrôôllee ddeess nnaavviirreess ddaannss uunn ppoorrtt oouu ddaannss lleess eeaauuxx tteerrrriittoorriiaalleess 110033 »».. PPaarraallllèèlleemmeenntt àà cceellaa,, iill ddééffiinniitt llaa rreessppoonnssaabbiilliittéé ddee cchhaaccuunn ddeess iinntteerrvveennaannttss.. LLee ssyyssttèèmmee eexxpplliicciittéé ddaannss cceettttee iinnssttrruuccttiioonn eesstt bbaasséé ssuurr llaa ddéétteerrmmiinnaattiioonn pprrééaallaabbllee àà ll’’eennttrrééee ddaannss llee ppoorrtt dduu «« ddeeggrréé ddee ddaannggeerroossiittéé dduu nnaavviirree aatttteenndduu »».. LLeess pprreemmiieerrss eenn ccoonnttaacctt pphhyyssiiqquuee aavveecc llee nnaavviirree ssoonntt lleess ppiillootteess mmaarriittiimmeess qquuii ddooiivveenntt êêttrree sseennssiibbiilliissééss àà «« llaa ddéétteeccttiioonn dd’’aannoommaalliieess »» ddee ffaaççoonn àà eenn aavveerrttiirr iimmmmééddiiaatteemmeenntt lleess aauuttoorriittééss ddee ppoolliiccee ppoorrttuuaaiirree110044 .. IIll eesstt àà nnootteerr qquuee cceettttee iinnssttrruuccttiioonn pprréécciissee ccllaaiirreemmeenntt qquuee,, àà mmooiinnss qquuee ll’’aauuttoorriittéé ddee ppoolliiccee ppoorrttuuaaiirree nn’’aaiitt llaa cceerrttiittuuddee qquuee llee nnaavviirree «« pprréésseennttee uunn ddaannggeerr iimmmmééddiiaatt ddaannss llee ppoorrtt »»,, eellllee ddeevvrraa ll’’aaccccuueeiilllliirr ddaannss llee ppoorrtt ««mmêêmmee ss’’iill nn’’eesstt ppaass ppaarrffaaiitteemmeenntt ccoonnffoorrmmee aauuxx nnoorrmmeess IISSPPSS »».. DDaannss ccee ccaass,, eellllee ppoouurrrraa lluuii ddéélliivvrreerr uunn aavveerrttiisssseemmeenntt eett ddeemmaannddeerr uunnee DDooSS eett//oouu ffaaiirree iinnssppeecctteerr llee nnaavviirree àà qquuaaii.. CCee nn’’eesstt qquu’’aapprrèèss ttrrooiiss aavveerrttiisssseemmeennttss qquuee llee rreeffuuss dd’’aaccccèèss aauu ppoorrtt ppeeuutt êêttrree eennvviissaaggéé.. 22..11..11..55.. LL’’iinnssttrruuccttiioonn nn°° 441133 CCeettttee iinnssttrruuccttiioonn éémmaannee dduu SSGG MMeerr eett dduu PPrreemmiieerr mmiinniissttrree.. EEnn ddaattee dduu 2200 jjuuiinn 22000044,, eellllee aa ééttéé ccoorrrriiggééee uunnee pprreemmiièèrree ffooiiss llee 44 aavvrriill 22000055.. EEllllee eexxpplliicciittee ll’’oorrggaanniissaattiioonn ddee ll’’aaddmmiinniissttrraattiioonn ffrraannççaaiissee eenn ccaass dd’’aalleerrttee ddee ssûûrreettéé éémmiissee ppaarr uunn nnaavviirree.. EEnn eeffffeett,, eellllee ttrraaiittee ddee llaa «« ttrraannssmmiissssiioonn ddeess aalleerrtteess ssuurr llaa ssûûrreettéé ddeess nnaavviirreess eett [[ddeess]] éécchhaannggeess dd’’iinnffoorrmmaattiioonnss rreellaattiivveess àà llaa ssûûrreettéé eennttrree lleess nnaavviirreess eett lleess oorrggaanniissmmeess àà tteerrrree »».. CCeettttee iinnssttrruuccttiioonn ssee rrééffèèrree ddoonncc àà llaa rrèèggllee XXII--22//66 ddee llaa CCoonnvveennttiioonn SSOOLLAASS rreellaattiivvee aauu ssyyssttèèmmee dd’’aalleerrttee dduu nnaavviirree ((SSSSAASS)).. CCeettttee rrèèggllee ddééffiinniitt uunn sscchhéémmaa ssppéécciiffiiqquuee ddee ttrraannssmmiissssiioonn ddaannss lleeqquueell ccee ssoonntt lleess aauuttoorriittééss dduu ppaavviilllloonn dduu nnaavviirree ccoonncceerrnnéé qquuii ssoonntt ddiirreecctteemmeenntt pprréévveennuueess.. PPaarr ccoonnttrree,, ddaannss llee ccaaddrree dduu ssiiggnnaalleemmeenntt dd’’uunnee ddééttrreessssee mmaarriittiimmee,, llaa rrèèggllee vveeuutt qquuee ccee ssooiitt ll’’oorrggaanniissmmee ccoommppéétteenntt llee pplluuss pprroocchhee ddee llaa zzoonnee ooùù aa eeuu lliieeuu ll’’iinncciiddeenntt qquuii ssooiitt iinnffoorrmméé.. IIll ccoonnvviieenntt dd’’oobbsseerrvveerr qquuee ll’’iinnssttrruuccttiioonn nn°° 441133 aaddmmeett,, ddaannss ll’’uurrggeennccee,, ddee ttrraannssmmeettttrree ddeess iinnffoorrmmaattiioonnss rreellaattiivveess aauuxx aalleerrtteess ddee ssûûrreettéé ppaarr ttéélléépphhoonnee mmaaiiss iill eesstt iimmppéérraattiiff ddee «« ddoouubbll[[eerr cceess ccoommmmuunniiccaattiioonnss ttéélléépphhoonniiqquueess]] ddee mmeessssaaggeess ééccrriittss,, ddaannss lleess mmeeiilllleeuurrss ddééllaaiiss »».. CCee tteexxttee pprréévvooiitt ééggaalleemmeenntt dd’’eeffffeeccttuueerr ddeeuuxx eexxeerrcciicceess ppaarr aann ppoouurr mmeettttrree eenn pprraattiiqquuee cceettttee iinnssttrruuccttiioonn,, ddoonntt uunn qquuii ddooiitt êêttrree jjuummeelléé aavveecc ll’’eexxeerrcciiccee ddee mmiissee eenn ooeeuuvvrree ddee PPiirraattee--mmeerr110055 .. EEnnffiinn,, ll’’iinnssttrruuccttiioonn nn°° 441133 ss’’aaccccoommppaaggnnee ddee 1111 ffiicchheess ddééffiinniissssaanntt lleess aauuttoorriittééss ccoommppéétteenntteess ddaannss llaa ttrraannssmmiissssiioonn ddee ll’’aalleerrttee aaiinnssii qquuee lleeuurr éévveennttuueellllee rreessppoonnssaabbiilliittéé eenn ffoonnccttiioonn dduu ttyyppee ddee nnaavviirree ssoouurrccee.. LLaa ffiicchhee nn°°11 ccoonncceerrnnee ll’’aalleerrttee éémmaannaanntt dd’’uunn nnaavviirree ffrraannççaaiiss eenn mmeerr ppaarr llee SSSSAASS.. LLaa ffiicchhee nn°°22 ttrraaiittee ddee ll’’aalleerrttee éémmaannaanntt dd’’uunn nnaavviirree ffrraannççaaiiss àà llaa mmeerr,, ppaarr uunn mmooyyeenn aauuttrree qquuee llee SSSSAASS,, eett rreeççuuee ppaarr uunn CCRROOSSSS110066 oouu ppaarr uunn cceennttrree ééqquuiivvaalleenntt 102 Secrétariat général de la mer. Cf infra 2.2.2 Au niveau local, page 49. 103 Cf Annexe III : Les autorités impliquées dans le contrôle du navire au port. 104 Autorité en charge de l’exercice de la police portuaire dans le port, dans les conditions prévues par le livre III du Code des ports maritimes. En pratique, il s’agit de la Capitainerie. 105 Il s’agit d’une déclinaison du plan Vigipirate. Ce plan gouvernemental d’intervention spécialisé sert à réagir en cas d’actes de terrorisme maritime avérés et identifie notamment les autorités chargées de l’intervention. 106 Centre Régional Opérationnel de Surveillance et de Sauvetage. Il est à noter qu’il en existe sept au total : le CROSS Corsen, le CROSS Etel, le CROSS Fort-de-France, le CROSS Gris Nez, le CROSS Jobourg, le CROSS La Garde et le CROSS La Réunion. Les CROSS ont une copie des SSP de tous les ferrys réguliers de leur zone et ils utilisent quotidiennement
  • 31.
    31 oouuttrree--mmeerr.. LLaa ffiicchheenn°°33 ss’’iinnttéérreessssee àà ll’’aalleerrttee éémmaannaanntt dd’’uunn nnaavviirree ffrraannççaaiiss eenn mmeerr,, ppaarr uunn mmooyyeenn aauuttrree qquuee llee SSSSAASS,, eett rreeççuuee ppaarr uunn cceennttrree ééttrraannggeerr.. LLaa ffiicchhee nn°°44 ccoorrrreessppoonndd àà uunn nnaavviirree ééttrraannggeerr,, eenn mmeerr,, aayyaanntt éémmiiss uunnee aalleerrttee ppaarr llee SSSSAASS.. LLaa ffiicchhee nn°°55 eexxpplliicciittee llee ccaass dd’’uunn nnaavviirree ééttrraannggeerr,, eenn mmeerr,, aayyaanntt llaannccéé uunnee aalleerrttee éémmiissee ppaarr uunn mmooyyeenn aauuttrree qquuee llee SSSSAASS eett rreeççuuee ppaarr uunn CCRROOSSSS oouu ppaarr uunn cceennttrree ééqquuiivvaalleenntt oouuttrree--mmeerr.. LLaa ffiicchhee nn°°66 ss’’aapppplliiqquuee ppoouurr lleess nnaavviirreess ffrraannççaaiiss ssee ttrroouuvvaanntt ddaannss uunn ppoorrtt ffrraannççaaiiss,, eenn aammoonntt ddeess lliimmiitteess ddee llaa rreessppoonnssaabbiilliittéé dduu PPRREEMMAARR110077 oouu dduu DDGG//CCOOMMAARR110088 oouuttrree--mmeerr.. LLaa ffiicchhee nn°°77 ssee rraappppoorrttee aauu nnaavviirree ééttrraannggeerr ssee ttrroouuvvaanntt ddaannss uunn ppoorrtt ffrraannççaaiiss,, eenn aammoonntt ddeess lliimmiitteess ddee llaa zzoonnee ddee rreessppoonnssaabbiilliittéé dduu PPRREEMMAARR oouu dduu DDGG//CCOOMMAARR oouuttrree--mmeerr.. LLaa ffiicchhee nn°°88 vviissee llee nnaavviirree ffrraannççaaiiss ssiittuuéé ddaannss uunn ppoorrtt ééttrraannggeerr aayyaanntt éémmiiss uunnee aalleerrttee ppaarr llee SSSSAASS.. LLee nnaavviirree ffrraannççaaiiss,, ssiittuuéé ddaannss uunn ppoorrtt ééttrraannggeerr,, aayyaanntt éémmiiss uunnee aalleerrttee ppaarr uunn mmooyyeenn aauuttrree qquuee llee SSSSAASS ddééppeenndd ddee llaa ffiicchhee nn°°99.. LLaa ffiicchhee nn°°1100 ppoorrttee ssuurr llee nnaavviirree bbaattttaanntt ppaavviilllloonn ffrraannççaaiiss oouu ééttrraannggeerr,, nnoonn ddiirreecctteemmeenntt aaggrreesssséé,, mmaaiiss qquuii pprreesssseenntt uunn rriissqquuee ddee mmeennaaccee aalloorrss qquu’’iill ssee ttrroouuvvee eenn mmeerr tteerrrriittoorriiaallee ffrraannççaaiissee,, eett ccee eenn aapppplliiccaattiioonn ddee llaa ccoonnvveennttiioonn SSOOLLAASS,, rrèèggllee XXII--22//77..22 rreellaattiivvee aauuxx mmeennaacceess ccoonnttrree lleess nnaavviirreess.. EEnnffiinn,, llaa ffiicchhee nn°° 1111 ccoonnssiiddèèrree ll’’iinnffoorrmmaattiioonn ddeess nnaavviirreess ffrraannççaaiiss eett ééttrraannggeerrss,, pprréésseennttss eenn mmeerr tteerrrriittoorriiaallee ffrraannççaaiissee oouu aayyaanntt ffaaiitt ppaarrtt ddee lleeuurr iinntteennttiioonn dd’’yy eennttrreerr,, ssuurr lleess mmeennaacceess ccoonnttrree lleess nnaavviirreess eett llee nniivveeaauu ddee ssûûrreettéé aaddooppttéé,, dd’’aapprrèèss llaa rrèèggllee XXII--22//77 ddee llaa CCoonnvveennttiioonn SSOOLLAASS.. AAuu nniivveeaauu ddee ssûûrreettéé 11110099 ,, iill nn’’eesstt ppaass nnéécceessssaaiirree ddee ddiiffffuusseerr ll’’iinnffoorrmmaattiioonn vveerrss lleess nnaavviirreess.. LLeess pprrééffeettss ddee ddééppaarrtteemmeenntt rreennsseeiiggnneenntt lleess ccaappiittaaiinneerriieess aauu ssuujjeett ddeess nniivveeaauuxx ddee ssûûrreettéé dduu ppoorrtt eett cceelllleess--ccii eenn iinnffoorrmmeenntt lleess nnaavviirreess àà ddeessttiinnaattiioonn ddee lleeuurr ppoorrtt.. PPoouurr lleess nnaavviirreess rreessttaanntt eenn mmeerr tteerrrriittoorriiaallee,, llee SSGG MMeerr eett llee SSGGDDNN ccoommmmuunniiqquueenntt aauuxx pprrééffeettss mmaarriittiimmeess lleess nniivveeaauuxx ddee ssûûrreettéé aapppplliiccaabblleess eett ccee ssoonntt lleess ccoooorrddoonnnnaatteeuurrss nnaattiioonnaauuxx ddéélléégguuééss ((CCNNDD)) qquuii ddiiffffuusseenntt ll’’iinnffoorrmmaattiioonn vviiaa «« ll’’iinnffoorrmmaattiioonn nnaauuttiiqquuee111100 [[éémmiissee]] ssoouuss ffoorrmmee dd’’AAVVUURRNNAAVV111111 oouu ddee NNAAVVAARREEAA111122 »».. IIll eesstt àà nnootteerr ddee ffaaççoonn ggéénnéérraallee qquuee llaa ttrraannssmmiissssiioonn ddee ll’’aalleerrttee iimmpplliiqquuee,, àà ppeeuu ddee cchhoosseess pprrèèss,, ttoouujjoouurrss lleess mmêêmmeess iinntteerrvveennaannttss111133 ,, ssii ccee nn’’eesstt ppoouurr lleess nnaavviirreess ééttrraannggeerrss,, aauuqquueell ccaass lleess aauuttoorriittééss dduu ppaavviilllloonn ccoonncceerrnnéé ssoonntt iimmpplliiqquuééeess eenn pplluuss ddeess aauuttoorriittééss ffrraannççaaiisseess.. TRAFIC 2000. Ce système, mis au point par la direction des AFFMAR (affaires maritimes), permet un suivi des navires de commerce au large des côtes françaises. Il fournit, entre autre, le n°OMI du navire, son n° d’immatriculation, son nom, son pavillon, le nom de son propriétaire et/ou de son gérant, des détails sur sa cargaison et sur ses caractéristiques propres, son n°MMSI (Maritime Mobile Service Identity ou Identité du service mobile maritime), le nom de sa société de classification, le nom de son P&I club, les visites relatives au Mémorandum (MOU), etc. Les informations collectées sont primordiales pour les CROSS et les capitaineries de ports qui en seront très prochainement équipés si ce n’est déjà fait (informations obtenues lors du stage au CROSSMED en avril 2005). TRAFIC 2000, qui s’intègre dans le programme de la marine nationale SPATIONAV, fait suite à la directive 2002/59/CE du 27 juin 2002 sur la mise en place d’un système communautaire de suivi du trafic maritime et d’information. Site du ministère des transports, de l’équipement, du tourisme et de la mer : http://www.mer.equipement.gouv.fr/securite/03_navigation/02_cross/trafic2000.pdf. 107 Préfet maritime. Cf infra 2.2.2 Au niveau local, page 49. 108 Binôme constitué, outre-mer, par le Délégué du Gouvernement pour l’action de l’Etat en mer – institué par le décret n° 79-413 du 25 mai 1979 modifié par le décret n° 91-1249 du 11 décembre 1991 –, assisté du Commandant de la Marine. 109 Il est à noter que, en France, il faut faire concorder les trois niveaux de sûreté avec les quatre niveaux du plan Vigipirate : jaune, orange, rouge et écarlate. 110 Elle est définie par l’instruction du Premier ministre du 3 mai 2002 comme étant « un renseignement de sécurité maritime (RSM), nécessaire ou simplement utile aux navigateurs pour leur permettre d’assurer leur sécurité et celle des autres usagers de la mer, qu’il s’agisse de choisir leur route, de signaler des situations ou des dangers particuliers, de faciliter les secours en cas de besoin, de déterminer leur position, de permettre la meilleure présentation dans les ports et mouillages et de connaître les ressources qu’ils pourront y trouver. L’information nautique désigne également l’action d’informer ». 111 Avertissement urgent de navigation, tel que défini dans l’instruction du Premier ministre du 3 mai 2002. Les messages AVURNAV sont valable 10 jours mais en cas de changement de niveau de sûreté, un nouvel AVURNAV serait émis. 112 Avertissement urgent de navigation de zone, tel que défini dans l’instruction du Premier ministre du 3 mai 2002, sachant que les mers et océans du globe sont divisés en 16 zones NAVAREA. Ces messages sont diffusés en télex sur les fréquences HF (bande de fréquences comprises entre 4 000 et 27 500 kHz). 113 Cf infra 2.2.1 Au niveau national, page 46.
  • 32.
    32 22..11..11..66.. LLeess oorrddoonnnnaanncceess LL’’oorrddoonnnnaanncceenn°° 22000044--669911 dduu 1122 jjuuiilllleett 22000044111144 ééttaabblliitt ddeess ddiissppoossiittiioonnss dd’’aaddaappttaattiioonn aauu ddrrooiitt ccoommmmuunnaauuttaaiirree ddaannss llee ddoommaaiinnee ddeess ttrraannssppoorrttss mmaarriittiimmee,, aaéérriieenn eett ffeerrrroovviiaaiirree.. EEllllee mmooddiiffiiee llee CCooddee ddeess ppoorrttss mmaarriittiimmeess,, llee CCooddee dduu ttrraavvaaiill mmaarriittiimmee,, llee CCooddee ddee ll’’aavviiaattiioonn cciivviillee eett,, eennttrree aauuttrree,, llaa llooii nn°°8822--11115533 dduu 3300 ddéécceemmbbrree 11998822 mmooddiiffiiééee,, llooii dd’’oorriieennttaattiioonn ssuurr lleess ttrraannssppoorrttss iinnttéérriieeuurrss ((LLOOTTII)).. EEllllee ddiissppoossee nnoottaammmmeenntt qquuee ll’’aauuttoorriittéé ppoorrttuuaaiirree ddooiitt ppoouurrvvooiirr ffoouurrnniirr eenn ppeerrmmaanneennccee ddeess iinnffoorrmmaattiioonnss eett ddeess ssttaattiissttiiqquueess qquuaanntt aauuxx mmoouuvveemmeennttss ddeess nnaavviirreess,, aauu ttrraaffiicc mmaarriittiimmee ddee ppaassssaaggeerrss eett ddee mmaarrcchhaannddiisseess,, aauu nnoommbbrree ddee ppeerrssoonnnneess àà bboorrdd eett aauuxx ccaarraaccttéérriissttiiqquueess ddeess mmaarrcchhaannddiisseess ((nnoouuvveell aarrttiiccllee LL.. 115533--11)).. EEllllee rreennffoorrccee lleess ppoouuvvooiirrss ddee ppoolliiccee ppoorrttuuaaiirree vviiss--àà--vviiss ddeess nnaavviirreess eenn pprréévvooyyaanntt qquuee ll’’aaccccèèss dd’’uunn nnaavviirree aauu ppoorrtt ppuuiissssee êêttrree ssuubboorrddoonnnnéé àà uunn ccoonnttrrôôllee pprrééaallaabbllee eett qquuee llee ddééppôôtt dd’’uunnee ccaauuttiioonn ppuuiissssee êêttrree eexxiiggéé ((nnoouuvveell aarrttiiccllee LL.. 332233--55 ttrraannssfféérréé dduu cchhaappiittrree IIVV aauu cchhaappiittrree IIIIII dduu ttiittrree IIII dduu LLiivvrree IIIIII)).. EEnnffiinn,, ddaannss ll’’oorrddrree iinntteerrnnee uunniiqquueemmeenntt,, llaa zzoonnee ppoorrttuuaaiirree ddee ssûûrreettéé ss’’éétteenndd aauu--ddeellàà ddeess lliimmiitteess aaddmmiinniissttrraattiivveess dduu ppoorrtt –– ddééffiinniieess ppaarr llee pprrééffeett ddee ddééppaarrtteemmeenntt –– ppuuiissqquu’’eellllee eenngglloobbee ééggaalleemmeenntt lleess «« zzoonneess tteerrrreessttrreess ccoonnttiigguuëëss aauu ppoorrtt iinnttéérreessssaanntt llaa ssûûrreettéé ddee ooppéérraattiioonnss ppoorrttuuaaiirreess »» ((nnoouuvveeaauu cchhaappiittrree IIVV dduu TTiittrree IIII dduu LLiivvrree IIIIII,, aarrttiiccllee LL.. 332244--11)).. IIll eesstt àà nnootteerr àà ccee ssuujjeett qquu’’iill eexxiissttee uunn ppllaann ddee ssûûrreettéé dduu ppoorrtt ddaannss ssoonn eennsseemmbbllee eett qquuee cchhaaqquuee ppllaann ddee ssûûrreettéé dd’’iinnssttaallllaattiioonn ppoorrttuuaaiirree ddooiitt êêttrree ccoommppaattiibbllee aavveecc llee ppllaann ggéénnéérraall ddee ssûûrreettéé dduu ppoorrtt ((nnoouuvveell aarrttiiccllee LL.. 332244--44)).. PPaarr aaiilllleeuurrss,, lleess bbaaggaaggeess eett lleess ppeerrssoonnnneess ppeeuuvveenntt êêttrree ccoonnttrrôôllééss ppaarr ddeess ooffffiicciieerrss ddee ppoolliiccee jjuuddiicciiaaiirree ((OOPPJJ)),, ddeess aaggeenntt ddee ppoolliiccee jjuuddiicciiaaiirree oouu lleeuurrss aaddjjooiinnttss,, eett mmêêmmee ppaarr ddeess «« aaggeennttss ddee nnaattiioonnaalliittéé ffrraannççaaiissee oouu rreessssoorrttiissssaanntt dd’’uunn EEttaatt mmeemmbbrree ddee llaa CCoommmmuunnaauuttéé eeuurrooppééeennnnee »» ppllaaccééss ssoouuss ll’’aauuttoorriittéé ddeess OOPPJJ.. QQuuaanntt aauuxx nnaavviirreess,, llaa mmêêmmee rrèèggllee eesstt aapppplliiccaabbllee hhoorrmmiiss ppoouurr ccee qquuii eesstt ddeess «« ppaarrttiieess àà uussaaggee eexxcclluussiiff dd’’hhaabbiittaattiioonn eett ddeess llooccaauuxx ssyynnddiiccaauuxx »» ((nnoouuvveell aarrttiiccllee LL.. 332244--55)).. LL’’oorrddoonnnnaannccee nn°° 22000055--889988111155 dduu 22 aaooûûtt 22000055 rreemmeett àà jjoouurr lleess lliivvrreess IIIIII eett IIVV dduu CCooddee ddeess ppoorrttss mmaarriittiimmeess.. UUnnee zzoonnee mmaarriittiimmee eett fflluuvviiaallee ddee nnaavviiggaattiioonn111166 eesstt iinnssttaauurrééee ppaarr ll’’aarrttiiccllee LL 330011..11.. LLaa ppoolliiccee dduu ppllaann dd’’eeaauu,, qquuii iinnttèèggrree «« ll’’oorrggaanniissaattiioonn ddeess eennttrrééeess,, ssoorrttiieess eett mmoouuvveemmeennttss ddee nnaavviirreess,, bbaatteeaauuxx oouu eennggiinnss fflloottttaannttss »» ((aarrttiiccllee LL.. 330022--66)),, eesstt ééggaalleemmeenntt aapppplliiccaabbllee ddaannss cceettttee nnoouuvveellllee zzoonnee.. CCeettttee oorrddoonnnnaannccee ssee jjuussttiiffiiee ppaarr llaa ccrraaiinnttee dd’’aattttaaqquueess ccoonnttrree ddeess nnaavviirreess ddaannss uunn ppoorrtt ccaarr iillss ccoonnssttiittuueenntt ddeess pprrooiieess ffaacciilleess ddaannss ccee ccoonntteexxttee dduu ffaaiitt ddee lleeuurr vviitteessssee rréédduuiittee eett dd’’uunnee ccaappaacciittéé ddee mmaannœœuuvvrree ppaarrttiiccuulliièèrreemmeenntt lliimmiittééee.. CCee tteexxttee pprréécciissee ppaarr aaiilllleeuurrss qquuee lleess ooffffiicciieerrss ddee ppoorrttss eett ooffffiicciieerrss ddee ppoorrtt aaddjjooiinnttss oonntt ttoouuttee llaattiittuuddee ppoouurr mmoonntteerr àà bboorrdd ddeess nnaavviirreess «« eenn ccaass ddee ppéérriill ggrraavvee eett iimmmmiinneenntt eett lloorrssqquuee lleeuurrss oorrddrreess nn’’oonntt ppaass ééttéé eexxééccuuttééss »»111177 .. IIllss 114 Publiée au JO n° 162 du 14 juillet 2004, page 12717 texte n°19. Site de Legifrance : http://www.legifrance.gouv.fr/WAspad/Visu?cid=710285&indice=19&table=JORF&ligneDeb=1. 115 Information communiquée par Marie-José Heurte, Chargée de mission au SG Mer, suite à un entretien téléphonique le 1er août 2005. Publiée au JO n° 179 du 3 août 2005, page 12 702, texte n° 44. Site de Legifrance : http://www.legifrance.gouv.fr/WAspad/Visu?cid=744453&indice=44&table=JORF&ligneDeb=1. 116 Elle est définie comme « comprenant, en dehors des limites administratives du port, les espaces nécessaires à l'approche et au départ du port. Ces espaces sont constitués des chenaux d'accès au port et des zones d'attente et de mouillage ». 117 La loi n° 94-589 du 15 juillet 1994 – qui est en passe d’être modifiée pour insister sur la sûreté – et le décret n° 95-411 du 19 avril 1995 traitent également du refus d’obtempérer de la part d’un navire. Ils prévoient la possibilité d’exercer des mesures de contrôle et de coercition en mer ainsi que des amendes.
  • 33.
    33 ppeeuuvveenntt aaiinnssii ttoouuttmmeettttrree eenn œœuuvvrree ppoouurr mmeettttrree uunn tteerrmmee àà llaa ssiittuuaattiioonn ddaannggeerreeuussee ((aarrttiiccllee LL.. 330033--22)).. UUnn aauuttrree ppooiinntt iinnttéérreessssaanntt eesstt qquuee ccee tteexxttee ddiissppoossee ccllaaiirreemmeenntt qquuee sseeuullee ll’’aauuttoorriittéé ppoorrttuuaaiirree ppeeuutt aauuttoorriisseerr ll’’eennttrrééee dd’’uunn nnaavviirree ddaannss llee ppoorrtt ((aarrttiiccllee LL.. 331111--11)).. EEnnffiinn,, ll’’aarrttiiccllee 332211--88 pprréécciissee qquuee «« llee ffaaiitt ddee ss’’iinnttrroodduuiirree oouu ddee tteenntteerr ddee ss’’iinnttrroodduuiirree ssaannss aauuttoorriissaattiioonn ddaannss uunnee zzoonnee dd’’aaccccèèss rreessttrreeiinntt eesstt ppuunnii dduunnee aammeennddee ddee 33 775500 eeuurrooss »».. 22..11..22.. LLaa llééggiissllaattiioonn eeuurrooppééeennnnee 22..11..22..11.. LLee rrèègglleemmeenntt ((CCEE)) nn°° 772244//22000044111188 LL’’AAggeennccee eeuurrooppééeennnnee ddee ssééccuurriittéé mmaarriittiimmee aa ééttéé ccrrééééee ppaarr llee rrèègglleemmeenntt ((CCEE)) nn°° 11440066//22000022 dduu 2255 aaooûûtt 22000022 ppoouurr llaa ssééccuurriittéé mmaarriittiimmee eett llaa pprréévveennttiioonn ddeess ppoolllluuttiioonnss.. LLee pprréésseenntt rrèègglleemmeenntt,, eenn ddaattee dduu 3311 mmaarrss 22000044,, mmooddiiffiiee ppoouurr llaa sseeccoonnddee ffooiiss llee rrèègglleemmeenntt ((CCEE)) nn°° 11440066//22000022.. IIll aajjoouuttee,, eennttrree aauuttrree,, ccoommmmee oobbjjeeccttiiff pprriinncciippaall ddee ll’’AAggeennccee,, llee ffaaiitt dd’’«« aassssuurreerr uunn nniivveeaauu éélleevvéé,, uunniiffoorrmmee eett eeffffiiccaaccee ddee ((……)) ssûûrreettéé mmaarriittiimmee »» ((aarrttiiccllee 11..11)).. SSoonn rrôôllee eesstt dd’’aassssiisstteerr tteecchhnniiqquueemmeenntt eett sscciieennttiiffiiqquueemmeenntt lleess EEttaattss mmeemmbbrreess àà mmeettttrree eenn œœuuvvrree llaa ssûûrreettéé mmaarriittiimmee ((aarrttiicclleess 11..22 eett 22..gg)) eett ddee sseeccoonnddeerr llaa CCoommmmiissssiioonn eeuurrooppééeennnnee aauu nniivveeaauu ddee ll’’aapppplliiccaattiioonn ddee llaa llééggiissllaattiioonn eenn qquueessttiioonn ((aarrttiiccllee 22--bb)).. EEnnffiinn,, lleess mmeemmbbrreess ddee ll’’AAggeennccee ddooiivveenntt ddééssoorrmmaaiiss aavvooiirr ddeess ccoommppéétteenncceess eett uunnee eexxppéérriieennccee eenn mmaattiièèrreess ddee ssûûrreettéé mmaarriittiimmee ((aarrttiiccllee 1100..44 eett 1166..11)).. 22..11..22..22.. LLee rrèègglleemmeenntt ((CCEE)) nn°° 772255//22000044111199 RRèègglleemmeenntt eeuurrooppééeenn éémmiiss ppaarr llee CCoonnsseeiill eett llee PPaarrlleemmeenntt llee 3311 mmaarrss 22000044 ééggaalleemmeenntt,, ccee tteexxttee vviissee àà sseerrvviirr ddee «« bbaassee ppoouurr ll’’iinntteerrpprrééttaattiioonn eett llaa mmiissee eenn œœuuvvrree hhaarrmmoonniissééeess »» ((aarrttiiccllee 22)) ddeess pprreessccrriippttiioonnss ddee ll’’OOMMII eenn mmaattiièèrree ddee ssûûrreettéé mmaarriittiimmee.. IIll éétteenndd aaiinnssii ll’’aapppplliiccaattiioonn dduu cchhaappiittrree XXII--22 ddee llaa CCoonnvveennttiioonn SSOOLLAASS eett ddee llaa ppaarrttiiee AA dduu CCooddee IISSPPSS aauuxx nnaavviirreess àà ppaassssaaggeerrss rreelleevvaanntt ddee llaa ccllaassssee AA112200 ,, àà lleeuurrss ccoommppaaggnniieess aaiinnssii qquu’’aauuxx iinnssttaallllaattiioonnss ppoorrttuuaaiirreess lleess ddeesssseerrvvaanntt àà ccoommpptteerr dduu 11eerr jjuuiilllleett 22000055 ((aarrttiiccllee 33..22)),, ccee qquuii nn’’ééqquuiivvaauutt ppaass ppoouurr aauuttaanntt àà ll’’eennsseemmbbllee dduu ppoorrtt.. LLeess nnaavviirreess ddee ccllaassssee AA ssoonntt ddeess nnaavviirreess eennggaaggééss ddaannss llee ttrraaffiicc nnaattiioonnaall,, aavveecc àà lleeuurr bboorrdd pplluuss ddee 1122 ppaassssaaggeerrss eett ss’’ééllooiiggnnaanntt ddee pplluuss ddee 2200 mmiilllleess mmaarriinnss ddeess ccôôtteess –– ssooiitt eennvviirroonn 3377 kkmm ––.. LLee rrèègglleemmeenntt ((CCEE)) nn°° 772255//22000044 llaaiissssee eennssuuiittee llee cchhooiixx aauuxx EEttaattss mmeemmbbrreess dd’’aapppplliiqquueerr cceettttee rréégglleemmeennttaattiioonn àà ttoouuss lleess nnaavviirreess ooppéérraanntt ddeess sseerrvviicceess iinnttéérriieeuurrss,, aauuxx ccoommppaaggnniieess aaiinnssii qquu’’aauuxx iinnssttaallllaattiioonnss ppoorrttuuaaiirreess lleess ddeesssseerrvvaanntt àà ppaarrttiirr dduu 11eerr jjuuiilllleett 22000077 ((aarrttiiccllee 33..33)).. IIllss ddooiivveenntt aalloorrss eenn iinnffoorrmmeerr llaa CCoommmmiissssiioonn eeuurrooppééeennnnee eett pprrooccééddeerr àà ddeess rréévviissiioonnss ppéérriiooddiiqquueess qquuiinnqquueennnnaalleess.. PPaarr aaiilllleeuurrss,, ccee rrèègglleemmeenntt rreenndd oobblliiggaattooiirree uunn cceerrttaaiinn nnoommbbrree ddee ddiissppoossiittiioonnss ddee llaa ppaarrttiiee BB dduu CCooddee,, qquuii nn’’ééttaaiieenntt jjuussqquuee llàà qquuee ddee ssiimmpplleess rreeccoommmmaannddaattiioonnss,, ppoouurr aaiiddeerr àà mmeettttrree eenn ppllaaccee llaa ppaarrttiiee AA ((aarrttiiccllee 33..55)).. LLeess sseeccttiioonnss ccoonncceerrnnééeess ssoonntt :: ** BB//11..1122 ssuurr llaa rréévviissiioonn ddeess ppllaannss ddee ssûûrreettéé ddeess nnaavviirreess,, 118 Publié au JO de l’Union européenne (UE) n° L 129 du 29 avril 2004 pages 0001-0005. Site de l’UE : http://europa.eu.int/eur-lex/lex/LexUriServ/LexUriServ.do?uri=CELEX:32004R0724:FR:HTML. 119 Publié au JO de l’UE n° L 129 du 29 avril 2004 pages 0006-0091. Site de l’UE : http://europa.eu.int/eur-lex/lex/LexUriServ/LexUriServ.do?uri=CELEX:32004R0725:FR:HTML. 120 Au sens de l’article 4 de la directive 98/18/CE du Conseil du 17 mars 1998 établissant des règles et normes de sécurité pour les navires à passagers.
  • 34.
    34 ** BB//11..1166 ssuurrll’’éévvaalluuaattiioonn ddee ssûûrreettéé ddeess iinnssttaallllaattiioonnss ppoorrttuuaaiirreess,, ** BB//44..11 ssuurr llaa pprrootteeccttiioonn ddee llaa ccoonnffiiddeennttiiaalliittéé ddeess ppllaannss eett ddeess éévvaalluuaattiioonnss ddee ssûûrreettéé,, ** BB//44..44 ssuurr lleess oorrggaanniissmmeess ddee ssûûrreettéé rreeccoonnnnuuss,, ** BB//44..55 ssuurr lleess ccoommppéétteenncceess mmiinniimmaalleess ddeess oorrggaanniissmmeess ddee ssûûrreettéé rreeccoonnnnuuss,, ** BB//44..88 ssuurr ll’’ééttaabblliisssseemmeenntt dduu nniivveeaauu ddee ssûûrreettéé,, ** BB//44..1144,, BB//44..1155,, BB//44..1166 ssuurr lleess ppooiinnttss ddee ccoonnttaacctt eett rreennsseeiiggnneemmeennttss ccoonncceerrnnaanntt lleess ppllaannss ddee ssûûrreettéé ddeess iinnssttaallllaattiioonnss ppoorrttuuaaiirreess,, ** BB//44..1188 ssuurr lleess ddooccuummeennttss dd''iiddeennttiiffiiccaattiioonn,, ** BB//44..2244 ssuurr ll’’aapppplliiccaattiioonn ppaarr lleess nnaavviirreess ddeess mmeessuurreess ddee ssûûrreettéé pprrééccoonniissééeess ppaarr ll''ÉÉttaatt ddaannss lleess eeaauuxx tteerrrriittoorriiaalleess dduuqquueell iillss nnaavviigguueenntt,, ** BB//44..2288 ssuurr lleess eeffffeeccttiiffss ddeess nnaavviirreess,, ** BB//44..4411 ssuurr llaa ccoommmmuunniiccaattiioonn ddee rreennsseeiiggnneemmeennttss eenn ccaass dd''eexxppuullssiioonn dd''uunn ppoorrtt oouu ddee rreeffuuss dd''yy eennttrreerr,, ** BB//44..4455 ssuurr lleess nnaavviirreess dd''uunn ÉÉttaatt nnoonn--ppaarrttiiee àà llaa ccoonnvveennttiioonn,, ** BB//66..11 ssuurr lleess oobblliiggaattiioonnss ppoouurr llaa ccoommppaaggnniiee ddee ffoouurrnniirr aauu ccaappiittaaiinnee ddeess iinnffoorrmmaattiioonnss ccoonncceerrnnaanntt lleess ooppéérraatteeuurrss dduu nnaavviirree,, ** BB//88..33 àà BB//88..1100 ssuurr lleess ssttaannddaarrddss mmiinniimmuummss ccoonncceerrnnaanntt ll''éévvaalluuaattiioonn ddee ssûûrreettéé dduu nnaavviirree,, ** BB//99..22 ssuurr lleess ssttaannddaarrddss mmiinniimmuummss ccoonncceerrnnaanntt llee ppllaann ddee ssûûrreettéé dduu nnaavviirree,, ** BB//99..44 ssuurr ll’’iinnddééppeennddaannccee ddeess oorrggaanniissmmeess ddee ssûûrreettéé rreeccoonnnnuuss,, ** BB//1133..66 eett BB//1133..77 ssuurr llaa ppéérriiooddiicciittéé ddeess eexxeerrcciicceess eett ddeess eennttrraaîînneemmeennttss ddee ssûûrreettéé ppoouurr lleess ééqquuiippaaggeess ddeess nnaavviirreess,, eett ppoouurr lleess aaggeennttss ddee ssûûrreettéé ddeess ccoommppaaggnniieess eett ddeess nnaavviirreess,, ** BB//1155..33 eett BB//1155..44 ssuurr lleess ssttaannddaarrddss mmiinniimmuummss ccoonncceerrnnaanntt ll''éévvaalluuaattiioonn ddee llaa ssûûrreettéé ddee ll''iinnssttaallllaattiioonn ppoorrttuuaaiirree,, ** BB//1166..33 eett BB//1166..88 ssuurr lleess ssttaannddaarrddss mmiinniimmuummss ccoonncceerrnnaanntt llee ppllaann ddee ssûûrreettéé ddee ll''iinnssttaallllaattiioonn ppoorrttuuaaiirree,, ** BB//1188..55 eett BB//1188..66 ssuurr llaa ppéérriiooddiicciittéé ddeess eexxeerrcciicceess eett ddeess eennttrraaîînneemmeennttss ddee ssûûrreettéé aauu sseeiinn ddeess iinnssttaallllaattiioonnss ppoorrttuuaaiirreess,, eett ppoouurr lleess aaggeennttss ddee ssûûrreettéé ddeess iinnssttaallllaattiioonnss ppoorrttuuaaiirreess.. IIll eesstt àà nnootteerr uunn ppooiinntt eesssseennttiieell àà ccee ssuujjeett :: llaa sseeccttiioonn BB//11..55 pprréécciissee ccllaaiirreemmeenntt qquu’’aauuccuunnee rreeccoommmmaannddaattiioonn ddee llaa ppaarrttiiee BB dduu CCooddee «« nnee ssaauurraaiitt ccoonnttrreevveenniirr oouu êêttrree iinntteerrpprrééttééee ddee ffaaççoonn àà mmooddiiffiieerr ll’’oobbjjeeccttiiff dduu cchhaappiittrree XXII--22 ddee llaa ccoonnvveennttiioonn SSOOLLAASS eett ddee llaa ppaarrttiiee AA dduu CCooddee »».. EEnn ccaass,, ddee ccoonnfflliitt,, ccee nn’’eesstt jjaammaaiiss llaa ppaarrttiiee BB qquuii pprriimmee.. LLee rrèègglleemmeenntt ((CCEE)) nn°° 772255//22000044 pprréévvooiitt ééggaalleemmeenntt uunn pprroocceessssuuss dd’’iinnssppeeccttiioonnss ssuuppeerrvviissééeess ppaarr llaa CCoommmmiissssiioonn eeuurrooppééeennnnee.. LLee bbuutt eesstt qquu’’eellllee vvéérriiffiiee ll’’eeffffiiccaacciittéé dduu ccoonnttrrôôllee ddee ll’’aapppplliiccaattiioonn eeffffeeccttiivvee ddeess rrèègglleess ddee ssûûrreettéé mmiiss eenn œœuuvvrree ppaarr lleess EEttaattss mmeemmbbrreess.. AAbboorrddéé aauu ccoonnssiiddéérraanntt 1144,, ccee «« ccoonnttrrôôllee ccoommmmuunnaauuttaaiirree ddeess mmeessuurreess ddee ssûûrreettéé »» ((aarrttiiccllee 22)) eesstt eexxpplliicciittéé àà ll’’aarrttiiccllee 99..44.. eett 99..55 dduu pprréésseenntt rrèègglleemmeenntt.. EEnnffiinn,, ccee tteexxttee,, eennttrréé eenn vviigguueeuurr llee 1199 mmaaii 22000044 –– llaa ttrraannssppoossiittiioonn aauu nniivveeaauu ddee EEttaattss mmeemmbbrreess ééttaanntt pprréévvuuee llee 11eerr jjuuiilllleett 22000044 –– ppeerrmmeett aauuxx EEttaattss mmeemmbbrreess ((aarrttiiccllee 55)) ddee ccoonncclluurree ddeess aarrrraannggeemmeennttss bbiillaattéérraauuxx oouu mmuullttiillaattéérraauuxx eennttrree eeuuxx,, tteellss qquuee pprréévvuu àà llaa rrèèggllee XXII--22//1111 ddee llaa ccoonnvveennttiioonn SSOOLLAASS.. AApppplliiccaabblleess aauu ttrraaffiicc
  • 35.
    35 rréégguulliieerr ssuurr ddeessrroouutteess ffiixxeess,, cceess aaccccoorrddss vviisseenntt àà pprroommoouuvvooiirr llee ttrraannssppoorrtt mmaarriittiimmee iinnttrraaccoommmmuunnaauuttaaiirree àà ccoouurrttee ddiissttaannccee.. 22..11..22..33.. LLaa pprrooppoossiittiioonn ddee ddiirreeccttiivvee dduu 1111 jjuuiinn 22000044112211 CCeettttee pprrooppoossiittiioonn ddee ddiirreeccttiivvee dduu PPaarrlleemmeenntt eeuurrooppééeenn eett dduu CCoonnsseeiill eesstt rreellaattiivvee àà ll’’aamméélliioorraattiioonn ddee llaa ssûûrreettéé ddeess ppoorrttss.. EEllllee tteenndd àà ccoooorrddoonnnneerr,, aauu nniivveeaauu ccoommmmuunnaauuttaaiirree,, lleess mmeessuurreess ddee ssûûrreettéé ppoorrttuuaaiirreess eexxiissttaanntteess ppoouurr uunn ssyyssttèèmmee ddee ssûûrreettéé uunniiffoorrmmiisséé aapppplliiccaabbllee àà ll’’eenncceeiinnttee ppoorrttuuaaiirree ddaannss ssaa gglloobbaalliittéé.. EEnn eeffffeett,, llee ppoorrtt,, jjoonnccttiioonn eennttrree llaa mmeerr eett llaa tteerrrree,, ss’’éétteenndd bbiieenn aauu--ddeellàà ddeess sseeuulleess iinnssttaallllaattiioonnss ppoorrttuuaaiirreess vviissééeess ppaarr llee CCooddee IISSPPSS eett ssaa vvuullnnéérraabbiilliittéé ccoonncceerrnnee mmaallhheeuurreeuusseemmeenntt «« ll’’eennsseemmbbllee ddee sseess éélléémmeennttss ccoonnssttiittuuttiiffss »».. SSeelloonn LLooyyoollaa ddee PPaallaacciioo112222 ,, «« aavveecc cceettttee pprrooppoossiittiioonn,, [[llee PPaarrlleemmeenntt eett llee CCoonnsseeiill oonntt]] ll’’iinntteennttiioonn ddee ccoonnssttrruuiirree uunn nnoouuvveell éélléémmeenntt iimmppoorrttaanntt ddeess ddééffeennsseess ddee llaa CCoommmmuunnaauuttéé ccoonnttrree lleess aaccttiioonnss iilllliicciitteess iinntteennttiioonnnneelllleess.. ((……)) IIll ffaauutt qquuee lleess ppoorrttss ddeevviieennnneenntt aauussssii ppeeuu vvuullnnéérraabblleess qquuee ppoossssiibbllee aauuxx aacctteess iillllééggaauuxx,, yy ccoommpprriiss lleess aattttaaqquueess tteerrrroorriisstteess.. IIllss nnee ddooiivveenntt ppaass êêttrree ddeess cciibblleess ffaacciilleess ((……)) ccaarr ll’’eennjjeeuu eesstt ttrroopp iimmppoorrttaanntt »».. CCeettttee pprrooppoossiittiioonn ddee ddiirreeccttiivvee ccoommppllèèttee aaiinnssii lleess mmeessuurreess pprréésseennttééeess ppaarr llaa CCoommmmiissssiioonn eenn mmaaii 22000033 vviissaanntt uunn rreennffoorrcceemmeenntt ddee llaa ssûûrreettéé ddeess nnaavviirreess eett ddeess iinnssttaallllaattiioonnss ppoorrttuuaaiirreess112233 .. LLee bbuutt eesstt ddee ffoouurrnniirr llee ccaaddrree ccoommmmuunnaauuttaaiirree nnéécceessssaaiirree àà llaa pprrootteeccttiioonn ddee ttoouuttee llaa cchhaaîînnee llooggiissttiiqquuee dduu ttrraannssppoorrtt mmaarriittiimmee eenn éévviittaanntt ttoouuttee ddiissttoorrssiioonn ddee llaa ccoonnccuurrrreennccee eennttrree EEttaattss mmeemmbbrreess.. LLaa ddiirreeccttiivvee ss’’aapppplliiqquueerraaiitt «« aauuxx ppeerrssoonnnneess,, aauuxx iinnffrraassttrruuccttuurreess eett aauu mmaattéérriieell,, yy ccoommpprriiss lleess mmooyyeennss ddee ttrraannssppoorrtt,, [[pprréésseennttss]] ddaannss lleess ppoorrttss aaiinnssii qquuee ddaannss lleess zzoonneess aaddjjaacceenntteess »» ((aarrttiiccllee 22..11)).. LLeess EEttaattss mmeemmbbrreess ddooiivveenntt ccoonnttrrôôlleerr lleess ppllaannss ddee ssûûrreettéé ppoorrttuuaaiirree qquuii sseerraaiieenntt rreenndduuss oobblliiggaattooiirreess ppaarr llee pprréésseenntt tteexxttee eett lleeuurr aapppplliiccaattiioonn eeffffeeccttiivvee.. PPaarraallllèèlleemmeenntt àà cceellaa,, ddeess ssaannccttiioonnss «« eeffffiiccaacceess,, pprrooppoorrttiioonnnnééeess eett ddiissssuuaassiivveess »» eenn ccaass ddee nnoonn--rreessppeecctt ddooiivveenntt êêttrree ffiixxééeess ((aarrttiiccllee 1188)).. LLaa ddiirreeccttiivvee iinnssttaauurreerraaiitt ééggaalleemmeenntt llaa ddééssiiggnnaattiioonn oobblliiggaattooiirree dd’’uunn aaggeenntt ddee ssûûrreettéé ppoorrttuuaaiirree ddaannss cchhaaqquuee ppoorrtt ppoouurr sseerrvviirr ddee ppooiinntt ddee ccoonnttaacctt aavveecc llaa CCoommmmiissssiioonn ((aarrttiiccllee 99)) aaiinnssii qquuee llaa ccrrééaattiioonn dd’’uunn «« ccoommiittéé ddee llaa ssûûrreettéé ppoorrttuuaaiirree »» ((aarrttiiccllee 1100)) ppoouurr ccoonnsseeiilllleerr ll’’aauuttoorriittéé rreessppoonnssaabbllee eett ssuuppeerrvviisseerr lleess mmeessuurreess ddee ssûûrreettéé,, eenn ttoouutt ccaass ppoouurr lleess EEttaattss mmeemmbbrreess nn’’eenn aayyaanntt ppaass eennccoorree eett eenn rreesssseennttaanntt llaa nnéécceessssiittéé.. 22..11..22..44 LLee rrèègglleemmeenntt ((CCEE)) nn°° 888844//22000055112244 EEnn ddaattee dduu 1100 jjuuiinn 22000055,, ccee rrèègglleemmeenntt ddee llaa CCoommmmiissssiioonn eeuurrooppééeennnnee ffaaiitt ssuuiittee aauu rrèègglleemmeenntt ((CCEE)) nn°° 772255//22000044 eett eesstt eennttrréé eenn aapppplliiccaattiioonn llee 11eerr jjuuiilllleett 22000055.. IIll ééttaabblliitt lleess pprrooccéédduurreess ppoouurr «« ccoonnttrrôôlleerr ll’’aapppplliiccaattiioonn dduu rrèègglleemmeenntt ((CCEE)) nn°° 772255//22000044 aauu nniivveeaauu ddee cchhaaqquuee EEttaatt mmeemmbbrree aaiinnssii qquuee ddeess iinnssttaallllaattiioonnss ppoorrttuuaaiirreess eett ccoommppaaggnniieess ccoonncceerrnnééeess.. LLeess iinnssppeeccttiioonnss ((……)) [[ssoonntt eeffffeeccttuuééeess ppaarr lleess aaggeennttss ddee llaa CCoommmmiissssiioonn,,]] dd’’uunnee mmaanniièèrree ttrraannssppaarreennttee,, eeffffiiccaaccee,, hhaarrmmoonniissééee eett ccoohhéérreennttee ((aarrttiiccllee 11)).. 121 Site de l’UE : http://europa.eu.int/eur-lex/lex/LexUriServ/LexUriServ.do?uri=CELEX:52004PC0076:FR:HTML. 122 Vice-présidente de la Commission européenne et commissaire chargée des transports et de l’énergie de l’époque. 123 COM (2003) 229 final. 124 Publié au JO de l’UE n° L 148 du 11 juin 2005 pages 0025-0029. Site de l’UE : http://europa.eu.int/eur- lex/lex/LexUriServ/LexUriServ.do?uri=CELEX:32005R0884:FR:HTML.
  • 36.
    36 CCee rrèègglleemmeenntt rrééiittèèrreellee pprriinncciippee dduu rrèègglleemmeenntt ((CCEE)) nn°° 772244//22000044 sseelloonn lleeqquueell ll’’AAggeennccee eeuurrooppééeennnnee ppoouurr llaa ssééccuurriittéé mmaarriittiimmee ddooiitt ffoouurrnniirr uunnee aassssiissttaannccee tteecchhnniiqquuee ppoouurr lleess ccoonnttrrôôlleess ((aarrttiiccllee 66)),, mmeettttaanntt aaiinnssii eenn rreellaattiioonn lleess ttrrooiiss tteexxtteess.. IIll ddééffiinniitt eennssuuiittee lleess ccrriittèèrreess ddee qquuaalliiffiiccaattiioonn eett ddee ffoorrmmaattiioonn ddeess iinnssppeecctteeuurrss ddee llaa CCoommmmiissssiioonn ((aarrttiiccllee 77)) aaiinnssii qquuee,, eennttrree aauuttrree,, llaa pprrooccéédduurree dd’’aannnnoonnccee ddee ll’’iinnssppeeccttiioonn,, vviiaa llee HHFFDD dduu mmiinniissttèèrree ddeess ttrraannssppoorrttss eenn FFrraannccee,, ((aarrttiiccllee 88)) eett lleess ccrriittèèrreess dd’’ééttaabblliisssseemmeenntt dduu rraappppoorrtt dd’’iinnssppeeccttiioonn ((aarrttiiccllee 1111)).. 22..11..33.. LLaa llééggiissllaattiioonn iinntteerrnnaattiioonnaallee 22..11..33..11 LLaa llééggiissllaattiioonn ddee ll’’OOMMII 22..11..33..11..11 LLaa RRééssoolluuttiioonn 11112255 LLee 1122 ddéécceemmbbrree 22000022,, llaa CCoonnfféérreennccee ddiipplloommaattiiqquuee ddeess ggoouuvveerrnneemmeennttss ccoonnttrraaccttaannttss àà llaa CCoonnvveennttiioonn SSOOLLAASS aammeennddééee aa aaddooppttéé ttoouuttee uunnee sséérriiee dd’’aammeennddeemmeennttss ccoonnnneexxeess àà llaa CCoonnvveennttiioonn,, eenn pplluuss dduu ccooddee IISSPPSS.. LLee cchhaappiittrree VV ddee llaa CCoonnvveennttiioonn iinncclluutt ddééssoorrmmaaiiss llee ssyyssttèèmmee AAIISS112266 ((rrèèggllee VV//1199)).. PPaarr aaiilllleeuurrss,, llee cchhaappiittrree XXII aa ééttéé ssuubbddiivviisséé eenn XXII--11,, MMeessuurreess ssppéécciiaalleess ppoouurr rreennffoorrcceerr llaa ssééccuurriittéé mmaarriittiimmee,, eett XXII--22,, MMeessuurreess ssppéécciiaalleess ppoouurr rreennffoorrcceerr llaa ssûûrreettéé mmaarriittiimmee.. LLaa nnoouuvveellllee rrèèggllee XXII--11//33 ééttaabblliitt qquuee ttoouutt nnaavviirree ddooiitt aavvooiirr ssoonn nnuumméérroo dd’’iiddeennttiiffiiccaattiioonn mmaarrqquuéé ddee ffaaççoonn ddééffiinniittiivvee eett lliissiibbllee àà ddeeuuxx eennddrrooiittss.. IIll ddooiitt aappppaarraaîîttrree ssuurr llaa ssuuppeerrssttrruuccttuurree oouu,, ppoouurr lleess nnaavviirreess àà ppaassssaaggeerrss,, ssuurr uunnee ssuurrffaaccee vviissiibbllee ddeeppuuiiss lleess aaiirrss,, aaiinnssii qquu’’àà llaa mmaacchhiinnee eett ccee ddèèss llee 11eerr jjuuiilllleett 22000044 ppoouurr lleess nnaavviirreess nneeuuffss,, oouu aauu pplluuss ttaarrdd àà llaa pprreemmiièèrree mmiissee eenn ccaallee ssèècchhee qquuii ssuuiitt cceettttee ddaattee ppoouurr lleess nnaavviirreess ccoonnssttrruuiittss aavvaanntt llee 11eerr jjuuiilllleett 22000044.. LLaa ffiicchhee ssyynnooppttiiqquuee ccoonnttiinnuuee ((CCSSRR)) rreellèèvvee dduu mmêêmmee cchhaappiittrree,, rrèèggllee XXII--11//55.. EEllllee ddooiitt rreellaatteerr aauu mmiinniimmuumm lleess 1100 ddeerrnniieerrss ppoorrttss dd’’eessccaallee eett ddooiitt oobblliiggaattooiirreemmeenntt êêttrree ccoonnsseerrvvééee àà bboorrdd.. LLee cchhaappiittrree XXII--22 rreepprreenndd lleess ggrraannddeess lliiggnneess dduu CCooddee IISSPPSS qquuii ccoonnssttiittuuee llaa rrééssoolluuttiioonn 22.. IIll rreepprreenndd lleess ddééffiinniittiioonnss pprriinncciippaalleess,, llee cchhaammpp dd’’aapppplliiccaattiioonn ddeess mmeessuurreess ddee ssûûrreettéé,, lleess oobblliiggaattiioonnss ddeess ggoouuvveerrnneemmeennttss ccoonnttrraaccttaannttss eenn mmaattiièèrree ddee ssûûrreettéé,, lleess pprreessccrriippttiioonnss rreellaattiivveess aauuxx ccoommppaaggnniieess aaiinnssii qquuee lleeuurrss rreessppoonnssaabbiilliittééss ssppéécciiffiiqquueess.. IIll ttrraaiittee ppaarr aaiilllleeuurrss dduu ssyyssttèèmmee dd’’aalleerrttee ddee ssûûrreettéé ddeess nnaavviirreess,, ddeess mmeennaacceess ccoonnttrreess lleess nnaavviirreess,, dduu ppoouuvvooiirr ddiissccrrééttiioonnnnaaiirreess dduu CCaappiittaaiinnee eenn mmaattiièèrree ddee ssééccuurriittéé eett ddee ssûûrreettéé dduu nnaavviirree aaiinnssii qquuee ddeess mmeessuurreess lliiééeess aauu ccoonnttrrôôllee eett aauu rreessppeecctt ddeess ddiissppoossiittiioonnss.. 22..11..33..11..22 LLeess tteexxtteess dduu MMSSCC LLeess tteexxtteess éémmiiss ppaarr llee MMSSCC vviisseenntt ggéénnéérraalleemmeenntt àà aappppoorrtteerr ddeess pprréécciissiioonnss ppoouurr ppeerrmmeettttrree uunnee aapppplliiccaattiioonn ooppttiimmaallee ddeess nnoouuvveelllleess mmeessuurreess aaffiinn ddee rreennffoorrcceerr llaa ssûûrreettéé mmaarriittiimmee.. LLee pprreemmiieerr tteexxttee qquuii ttrraaiittee ddee llaa qquueessttiioonn eesstt llaa cciirrccuullaaiirree MMSSCC//CCiirrcc.. 11006677112277 qquuii ddaattee dduu 2288 fféévvrriieerr 22000033.. EEllllee rraappppeellllee bbrriièèvveemmeenntt aauuxx EEttaattss mmeemmbbrreess lleess ddiivveerrsseess oobblliiggaattiioonnss nnééeess ddee ll’’aaddooppttiioonn dduu nnoouuvveeaauu cchhaappiittrree XXII--22 ddee llaa CCoonnvveennttiioonn SSOOLLAASS aaiinnssii qquuee dduu CCooddee IISSPPSS eett nnoottaammmmeenntt llaa ddaattee dd’’eennttrrééee eenn vviigguueeuurr ddee 125 Site de Secopex : http://www.isps.fr/regle_OMI/solasconf532.pdf. 126 Automatic Identification System. 127 Site de l’OMI : http://www.imo.org/includes/blastDataOnly.asp/data_id%3D6909/1067.pdf.
  • 37.
    37 cceess nnoouuvveelllleess mmeessuurreess..AA ccee ssuujjeett,, eellllee pprréécciissee qquu’’iill nnee sseerraa aaccccoorrddéé aauuccuunn ddééllaaii ((rrééssoolluuttiioonn 66,, ppaarraaggrraapphhee 11)) eett qquuee lleess EEttaattss mmeemmbbrreess ddooiivveenntt ss’’eeffffoorrcceerr dd’’aassssiisstteerr tteecchhnniiqquueemmeenntt cceeuuxx qquuii aauurraaiieenntt ddeess ddiiffffiiccuullttééss ((rrééssoolluuttiioonn 55,, ppaarraaggrraapphhee 11)) àà ssee ccoonnffoorrmmeerr aauuxx nnoouuvveelllleess rrèègglleess ddaannss lleess tteemmppss.. DDaannss llee mmêêmmee oorrddrree dd’’iiddééeess,, llaa cciirrccuullaaiirree MMSSCC//CCiirrcc.. 11009977112288 ,, eenn ddaattee dduu 66 jjuuiinn 22000033,, ddiissppeennssee ddeess ccoonnsseeiillss ggéénnéérraauuxx ssuurr ll’’aapppplliiccaattiioonn gglloobbaallee dduu cchhaappiittrree XXII--22 ddee llaa CCoonnvveennttiioonn SSOOLLAASS eett dduu CCooddee IISSPPSS ttoouutt eenn ffaaiissaanntt rrééfféérreennccee àà llaa rrééssoolluuttiioonn pprrééccééddeennttee.. PPuuiiss llaa cciirrccuullaaiirree MMSSCC//CCiirrcc.. 11110044112299 dduu 1144 jjaannvviieerr 22000044 rraappppeellllee aauuxx ggoouuvveerrnneemmeennttss ccoonnttrraaccttaannttss lleeuurrss eennggaaggeemmeennttss ssiixx mmooiiss aavvaanntt ll’’eennttrrééee eenn vviigguueeuurr ddeess nnoouuvveelllleess mmeessuurreess ccaarr lleess ssttaattiissttiiqquueess aalloorrss ddiissppoonniibblleess àà ccee mmoommeenntt--llàà rraappppoorrttaaiieenntt ddeess ttaauuxx ddee ccoonnffoorrmmiittéé llooiinn dd’’êêttrree ssaattiissffaaiissaannttss.. LLaa cciirrccuullaaiirree MMSSCC//CCiirrcc..11007722113300 ,, eenn ddaattee dduu 2266 jjuuiinn 22000033,, eesstt bbaassééee ssuurr lleess ddiirreeccttiivveess ééllaabboorrééeess ppaarr llee SSoouuss--ccoommiittéé ddeess rraaddiiooccoommmmuunniiccaattiioonnss eett ddee llaa rreecchheerrcchhee eett dduu ssaauuvveettaaggee,, ddiitt SSoouuss--ccoommiittéé CCOOMMSSAARR.. EEllllee ttrraaiittee ddee llaa ccoonncceeppttiioonn dduu SSSSAASS,, rreenndduu oobblliiggaattooiirree ppaarr llaa rrèèggllee XXII--22//66 ddee llaa CCoonnvveennttiioonn SSOOLLAASS aammeennddééee.. LLee bbuutt eesstt dd’’eennvvooyyeerr uunn ssiiggnnaall oouu uunn mmeessssaaggee àà ll’’aauuttoorriittéé ccoommppéétteennttee tteell qquu’’iill nnee ssooiitt ppaass aauuddiibbllee àà bboorrdd dduu nnaavviirree nnii ppoouurr lleess bbââttiimmeennttss eennvviirroonnnnaannttss.. TTrrooiiss ssyyssttèèmmeess ssoonntt aaddmmiissssiibblleess aauu ttiittrree ddee cceettttee cciirrccuullaaiirree mmaaiiss iillss nnee ssoonntt ppaass eexxhhaauussttiiffss.. LLee pprreemmiieerr eesstt uunn «« ééqquuiippeemmeenntt ddee ssuuiivvii eexxcclluussiiff »» ffoouurrnnii ppaarr ddeess pprreessttaattaaiirreess ddee sseerrvviicceess ddee ttrraaffiicc.. IIll eennvvooiiee uunn ccoommppttee rreenndduu ddee ppoossiittiioonn ppaarr iinntteerrvvaalllleess ddee ssiixx hheeuurreess vviiaa ssaatteelllliittee eett,, eenn ccaass dd’’aaccttiivvaattiioonn ssooiitt dd’’uunn bboouuttoonn ssooiitt dd’’uunn ccaapptteeuurr oouu aauuttrree,, llee ccoommppttee rreenndduu ddee ppoossiittiioonn aauurraa uunn ffoorrmmaatt ddiifffféérreenntt ssiiggnnaallaanntt uunnee aannoommaalliiee àà bboorrdd.. LLeess pprreessttaattaaiirreess ddee sseerrvviicceess,, qquuii aassssuurreenntt llee ssuuiivvii ddeess ttrraannssmmiissssiioonnss,, eenn iinnffoorrmmeenntt aalloorrss iimmmmééddiiaatteemmeenntt llaa ccoommppaaggnniiee mmaarriittiimmee ccoonncceerrnnééee.. LLee ddeeuuxxiièèmmee ssyyssttèèmmee ppoossssiibbllee rreeppoossee ssuurr ll’’ééqquuiippeemmeenntt SSMMDDSSMM113311 .. IIll ccoonnvviieenntt ttoouutteeffooiiss ddee pprrooccééddeerr àà uunn rrééggllaaggee mmaannuueell ddeess ffrrééqquueenncceess ppoouurr ssiiggnniiffiieerr llaa ddiifffféérreennccee eennttrree uunnee aalleerrttee ddee ssûûrreettéé eett uunn mmeessssaaggee ddee ddééttrreessssee oouu ddee ssééccuurriittéé ccllaassssiiqquuee.. LLee SSSSAASS ppeeuutt uuttiilliisseerr ddeess rraaddiiooccoommmmuunniiccaattiioonnss ssppaattiiaalleess ddee ttyyppee IInnmmaarrssaatt113322 CC113333 ,, mmiinnii--CC113344 oouu IInnmmaarrssaatt DD113355 .. EEnnffiinn,, llaa ttrrooiissiièèmmee ppoossssiibbiilliittéé ccoonnssiissttee àà ééttaabblliirr,, aauu pprrééaallaabbllee,, uunn ccooddee qquuii ppeerrmmeett dd’’eennvvooyyeerr ddeess mmeessssaaggeess vvooccaauuxx oouu ddeess ttrraannssmmiissssiioonn ddee ddoonnnnééeess ccoonntteennaanntt ddeess mmoottss--ccllééss.. LL’’éécchhaannggee ssee ffaaiitt ggéénnéérraalleemmeenntt eennttrree llee nnaavviirree eett llaa ccoommppaaggnniiee mmaarriittiimmee.. LLee SSSSAASS ddooiitt aavvooiirr aauu mmooiinnss ddeeuuxx ppooiinnttss dd’’aaccttiivvaattiioonn àà bboorrdd,, ddoonntt uunn oobblliiggaattooiirreemmeenntt àà llaa ppaasssseerreellllee ((rrèèggllee XXII--22//66..22..33..11)).. LLaa cciirrccuullaaiirree pprréécciissee qquu’’iill ss’’aaggiitt ggéénnéérraalleemmeenntt ddee ccoommbbiinnééss ddee ttéélléépphhoonnee,, ddee ccllaavviieerrss oouu eennccoorree ddee bboouuttoonnss ffiixxeess oouu ppoorrttaattiiffss.. LLaa cciirrccuullaaiirree MMSSCC//CCiirrcc.. 11007733 dduu 1100 jjuuiinn 22000033113366 rreeggrroouuppee ddeess ddiirreeccttiivveess aaddrreessssééeess aauuxx MMRRCCCC113377 eenn ccaass dd’’aacctteess ddee vviioolleennccee àà ll’’eennccoonnttrree ddeess nnaavviirreess.. EEllllee mmooddiiffiiee llaa cciirrccuullaaiirree MMSSCC//CCiirrcc.. 996677 qquuii nnee ccoonncceerrnnaaiitt qquuee lleess aacctteess ddee ppiirraatteerriiee eett dd’’aattttaaqquueess àà mmaaiinn aarrmmééee ppoouurr yy iinncclluurree ttoouutt iinncciiddeenntt ddee ssûûrreettéé tteell qquuee ddééffiinnii ddaannss llaa 128 Site de l’OMI : http://www.imo.org/includes/blastDataOnly.asp/data_id%3D7624/1097.pdf. 129 Site de l’OMI : http://www.imo.org/includes/blastDataOnly.asp/data_id%3D8598/1104.pdf. 130 Site de l’OMI : http://www.imo.org/includes/blastDataOnly.asp/data_id%3D7496/1072.pdf. 131 Système Mondial de Détresse et de Sécurité en Mer. Il s’agit d’une réglementation internationale définissant les moyens de radiocommunication et de repérage exigibles sur les navires pour assurer la sécurité de la vie humaine en mer. Document communiqué par le CROSS La Garde lors d’un stage en avril 2005. 132 International maritime satellite organization. Cette organisation a été établie par la Convention du même nom en date du 3 septembre 1978. Elle dispose d’un système de télécommunications utilisant des satellites et des stations terriennes côtières. Document communiqué par le CROSS La Garde lors d’un stage en avril 2005. 133 Le standard C, miniaturisé, traite uniquement les communications télex sous forme digitale. 134 Il a les mêmes fonctionnalités que le précédent mais de plus faible puissance. 135 Muni d’un système GPS, il est utile pour la surveillance à distance et la diffusion brève d’informations. 136 Site de l’OMI : http://www.imo.org/includes/blastDataOnly.asp/data_id%3D7430/1073.pdf. 137 Maritime Rescue Co-ordination Center, équivalents étrangers des CROSS français institués en 1979 par la Convention de Hambourg.
  • 38.
    38 rrèèggllee XXII--22//11..22..1133 ddeellaa CCoonnvveennttiioonn SSOOLLAASS 113388 .. LLee bbuutt eesstt qquuee lleess MMRRCCCC ssaacchheenntt eexxaacctteemmeenntt qquuii ccoonnttaacctteerr,, àà qquueell mmoommeenntt,, eett ccee eenn ffoonnccttiioonn ddee llaa ssiittuuaattiioonn àà llaaqquueellllee iillss ssoonntt ccoonnffrroonnttééss.. LLaa cciirrccuullaaiirree MMCCSS//CCiirrcc.. 11007744113399 aa ééttéé rrééaalliissééee llee mmêêmmee jjoouurr qquuee llaa pprrééccééddeennttee mmaaiiss cceellllee--ccii sseerrtt ddee gguuiiddee ppoouurr llee pprroocceessssuuss ddee rreeccoonnnnaaiissssaannccee ddeess RRSSOO ddaannss llee rreessppeecctt ddeess sseeccttiioonnss AA//44..33 eett BB//44..33 àà BB//44..77 aaiinnssii qquuee ddee llaa rrèèggllee XXII--22//11..1166.. GGlloobbaalleemmeenntt,, iillss ppeeuuvveenntt aaggiirr aauu nnoomm ddee ll’’aaddmmiinniissttrraattiioonn oouu ddee ll’’aauuttoorriittéé ddééssiiggnnééee dduu ggoouuvveerrnneemmeenntt ccoonnttrraaccttaanntt ppoouurr aapppprroouuvveerr ddeess SSSSPP,, pprrooccééddeerr aauuxx ccoonnttrrôôlleess ddeess nnaavviirreess,, éémmeettttrree eett aapppprroouuvveerr ddeess IISSSSCC eett oorrggaanniisseerr ddeess PPFFSSAA.. LLaa rrééssoolluuttiioonn MMSSCC.. 115599 ((7788)) dduu 2211 mmaaii 22000044 ccoommppoorrttee ddeess rreeccoommmmaannddaattiioonnss iinnttéérriimmaaiirreess ssuurr lleess mmeessuurreess ddee ssûûrreettéé lliiééeess aauu ccoonnttrrôôllee eett aauu rreessppeecctt ddeess ddiissppoossiittiioonnss rreennffoorrççaanntt llaa ssûûrreettéé mmaarriittiimmee.. EEllllee eexxpplliicciittee aaiinnssii llaa rrèèggllee XXII--22//99 ddee llaa CCoonnvveennttiioonn SSOOLLAASS qquuii ddooiitt êêttrree mmiiss eenn rreellaattiioonn aavveecc lleess sseeccttiioonnss BB//44..2299 eett BB//44..4400 dduu CCooddee IISSPPSS.. IIll eesstt àà nnootteerr qquuee ccee ccoonnttrrôôllee ddooiitt êêttrree ffoonnddéé ssooiitt ssuurr uunnee éévvaalluuaattiioonn aapppprrooffoonnddiiee ddeess rriissqquueess,, ssooiitt ssuurr ddeess rreennsseeiiggnneemmeennttss ffoouurrnniiss aauu pprrééaallaabbllee,, ggéénnéérraalleemmeenntt ddee ffaaççoonn aannoonnyymmee,, mmaaiiss ddaannss ccee ddeerrnniieerr ccaass,, iillss ddooiivveenntt êêttrree ffoorrmmeelllleemmeenntt aauutthheennttiiffiiéé.. DDaannss llee mmêêmmee ééttaatt dd’’eesspprriitt,, llaa cciirrccuullaaiirree MMSSCC//CCiirrcc.. 11111111114400 dduu 77 jjuuiinn 22000044 éémmeett ddeess rreeccoommmmaannddaattiioonnss ssuurr ll’’aapppplliiccaattiioonn dduu cchhaappiittrree XXII--22 ddee llaa CCoonnvveennttiioonn SSOOLLAASS eett dduu CCooddee IISSPPSS.. EEllllee rraappppeellllee aaiinnssii,, ddaannss llaa sseeccttiioonn BB//99..5511,, qquuee llee SSSSPP ddooiitt pprréévvooiirr ddeess mmeessuurreess eett ddeess pprrooccéédduurreess ddee ssûûrreettéé àà mmeettttrree eenn œœuuvvrree qquuaanndd,, lloorrss ddee ll’’iinntteerrffaaccee nnaavviirree//iinnssttaallllaattiioonn ppoorrttuuaaiirree,, ll’’uunn oouu ll’’aauuttrree nnee ssaattiissffaaiitt ppaass aauuxx nnoouuvveelllleess pprreessccrriippttiioonnss.. SSii ccee nn’’eesstt ppaass llee ccaass,, iill ffaauutt ééttaabblliirr uunnee DDooSS.. DDee mmêêmmee,, eenn ccaass ddee ddoouuttee ssuurr llaa ssûûrreettéé ddee ll’’iinnssttaallllaattiioonn ppoorrttuuaaiirree,, iill ccoonnvviieenntt eenn pprreemmiieerr lliieeuu ddee ccoonnttaacctteerr llee PPFFSSOO,, vvooiirree,, eenn sseeccoonndd lliieeuu,, dd’’ééttaabblliirr uunnee DDooSS.. LLaa cciirrccuullaaiirree rreevviieenntt ééggaalleemmeenntt ssuurr llee ffaaiitt qquuee llee PPFFSSPP ddooiitt eennvviissaaggeerr ddeess mmeessuurreess àà aapppplliiqquueerr vviiss--àà--vviiss dd’’uunn nnaavviirree qquuii nn’’aapppplliiqquuee ppaass ccoorrrreecctteemmeenntt ll’’IISSPPSS oouu qquuii nn’’yy eesstt ppaass tteennuu ((sseeccttiioonn BB//1166..5566)).. PPaarr aaiilllleeuurrss,, ddèèss qquuee llee PPFFSSOO ssaaiitt qquu’’uunn tteell nnaavviirree eesstt eenn aapppprroocchhee,, iill ddeevvrraaiitt ddeemmaannddeerr ll’’aavviiss ddeess «« aauuttoorriittééss cchhaarrggééeess ddee ll’’eexxééccuuttiioonn ddeess mmeessuurreess lliiééeess aauu ccoonnttrrôôllee eett aauu rreessppeecctt ddeess ddiissppoossiittiioonnss »» ((rrèèggllee XXII--22//99)) aaiinnssii qquuee cceelluuii ddeess aauuttoorriittééss qquuii oonntt aapppprroouuvvéé llee PPFFSSPP.. LLee tteexxttee pprréécciissee qquu’’uunn cchhaannttiieerr nnaavvaall ppeeuutt êêttrree ddééssiiggnnéé ccoommmmee iinnssttaallllaattiioonn ppoorrttuuaaiirree ttaanntt qquu’’iill ssee pplliiee aauuxx mmêêmmeess rrèègglleess qquu’’uunnee iinnssttaallllaattiioonn ppoorrttuuaaiirree «« ccllaassssiiqquuee »»,, llaa qquueessttiioonn ééttaanntt dduu rreessssoorrtt dduu ggoouuvveerrnneemmeenntt eett ddééppeenndd ddee ssaa ppoossiittiioonn aauu mmoommeenntt ooùù eellllee ssee ppoossee.. CC’’eesstt ééggaalleemmeenntt llee ccaass ppoouurr lleess nnaavviirreess eeffffeeccttuuaanntt ddeess eessssaaiiss eenn mmeerr oouu ppoouurr llaa ssuussppeennssiioonn oouu ll’’aannnnuullaattiioonn dduu IISSSSCC ppoouurr uunn nnaavviirree eenn ccoouurrss ddee ttrraannssffoorrmmaattiioonn oouu ddee rrééppaarraattiioonn.. PPoouurr ccee qquuii eesstt ddeess nnaavviirreess eenn ccoonnssttrruuccttiioonn,, ttaanntt qquu’’iillss nn’’oonntt ppaass uunn IISSSSCC eenn rrèèggllee,, iillss nnee ssoonntt ppaass ccoonnssiiddéérrééss ccoommmmee ddeess nnaavviirreess aauu sseennss dduu cchhaappiittrree XXII--22 ddee llaa CCoonnvveennttiioonn SSOOLLAASS eett ddee llaa ppaarrttiiee AA dduu ccooddee IISSPPSS eett lleeuurr ssûûrreettéé ddééppeenndd dduu cchhaannttiieerr nnaavvaall.. EEnnffiinn,, cceettttee cciirrccuullaaiirree eessttiimmee qquuee lleess uunniittééss fflloottttaanntteess ddee pprroodduuccttiioonn,, ddee ssttoocckkaaggee eett ddee ddéécchhaarrggeemmeenntt ((FFPPSSOO)) eett lleess uunniittééss ddee ssttoocckkaaggee fflloottttaanntteess ((FFSSUU)) –– sseerrvvaanntt àà llaa pprroodduuccttiioonn dd’’hhyyddrrooccaarrbbuurreess aauu llaarrggee eett qquuii nnee ssoonntt ppaass ddeess nnaavviirreess aauu sseennss dduu cchhaappiittrree XXII--22 ddee llaa CCoonnvveennttiioonn 138 « Tout acte suspect ou toute circonstance suspecte qui menace la sûreté du navire, y compris une unité mobile de forage au large et un engin à grande vitesse, ou d’une installation portuaire ou d’une interface navire/port ou d’une activité de navire à navire ». 139 Site de l’OMI : http://www.imo.org/includes/blastDataOnly.asp/data_id%3D7501/1074.pdf. 140 Site de l’OMI : http://www.imo.org/includes/blastDataOnly.asp/data_id%3D9980/msccirc1111french.pdf.
  • 39.
    39 SSOOLLAASS eett ddeellaa ppaarrttiiee AA dduu CCooddee IISSPPSS –– ddooiivveenntt aapppplliiqquueerr cceerrttaaiinneess mmeessuurreess ddee ssûûrreettéé,, ssaannss ttoouutteeffooiiss lleess ddééffiinniirr,, aaffiinn ddee nnee ppaass «« ccoonnttaammiinneerr »» lleess nnaavviirreess ssoouummiiss àà ll’’IISSPPSS lloorrss dd’’uunnee iinntteerrffaaccee.. LLaa cciirrccuullaaiirree MMSSCC//CCiirrcc.. 11111122114411 dduu 77 jjuuiinn 22000044 ttrraaiittee,, eellllee,, dduu ccoonnggéé àà tteerrrree ddeess ggeennss ddee mmeerr eett ddee ll’’aaccccèèss aauu nnaavviirree.. CCeettttee cciirrccuullaaiirree rraappppeellllee qquu’’iill ffaauutt rreecchheerrcchheerr llee bboonn ééqquuiilliibbrree eennttrree llaa nnéécceessssiittéé dd’’aaccccrrooîîttrree llaa ssûûrreettéé,, llee rreessppeecctt ddeess ddrrooiittss ffoonnddaammeennttaauuxx ddeess ggeennss ddee mmeerr eett ddeess ttrraavvaaiilllleeuurrss ppoorrttuuaaiirreess eett ll’’eeffffiiccaacciittéé ddee ll’’eexxppllooiittaattiioonn ddeess nnaavviirreess,, qquuii ppaassssee ppaarr lleess sseerrvviicceess dd’’aapppprroovviissiioonnnneemmeenntt,, ddee rrééppaarraattiioonn eett dd’’eennttrreettiieenn àà tteerrrree.. DDee mmêêmmee,, eellllee ssoouulliiggnnee qquuee llaa rrèèggllee AA//1166..33..1155 dduu CCooddee IISSPPSS oobblliiggee lleess ppllaannss ddee ssûûrreettéé àà pprréévvooiirr lleess ccoonnggééss àà tteerrrree ddeess ggeennss ddee mmeerr aaiinnssii qquuee ll’’aaccccèèss «« ddeess vviissiitteeuurrss aauu nnaavviirree,, yy ccoommpprriiss lleess rreepprréésseennttaannttss ddeess sseerrvviicceess ssoocciiaauuxx eett ddeess ssyynnddiiccaattss ddeess ggeennss ddee mmeerr »».. LLeess eexxppllooiittaannttss ddeess iinnssttaallllaattiioonnss ppoorrttuuaaiirreess ddooiivveenntt ééggaalleemmeenntt tteenniirr ccoommppttee ddee cceess bbeessooiinnss.. EEnnffiinn,, ccee tteexxttee pprréécciissee qquuee ccee nn’’eesstt ppaass ppaarrccee qquuee lleess mmeessuurreess ddee ssûûrreettéé ssoonntt cceennttrrééeess pprriinncciippaalleemmeenntt ssuurr ll’’iinntteerrffaaccee nnaavviirree//iinnssttaallllaattiioonnss ppoorrttuuaaiirreess qquuee lleess ggeennss ddee mmeerr oouu lleess nnaavviirreess ddooiivveenntt êêttrree ccoonnssiiddéérrééss ccoommmmee uunnee mmeennaaccee ppootteennttiieellllee ssuuppéérriieeuurree.. DD’’aaiilllleeuurrss,, iill ddiissppoossee qquuee ttoouuttee mmeessuurree aayyaanntt uunn eeffffeett nnééggaattiiff ssuurr «« ll’’éélléémmeenntt hhuummaaiinn »» ddooiitt êêttrree ssiiggnnaalléé àà ll’’OOMMII.. IIll eesstt àà nnootteerr qquu’’aauuxx UUSSAA,, lleess ffoorrmmaalliittééss ppoouurr ddeesscceennddrree àà tteerrrree ssoonntt ddééssoorrmmaaiiss dd’’uunnee tteellllee ccoommpplleexxiittéé qquuee bbiieenn ssoouuvveenntt,, lleess mmaarriinnss nn’’eessssaaiieenntt mmêêmmee pplluuss ddee ddeesscceennddrree ppeennddaanntt lleess eessccaalleess.. LLaa cciirrccuullaaiirree MMSSCC//CCiirrcc.. 11113300114422 dduu 1144 ddéécceemmbbrree 22000044 pprrooppoossee uunn gguuiiddee ssuurr lleess rreennsseeiiggnneemmeennttss ddee ssûûrreettéé àà ffoouurrnniirr aavvaanntt ll’’eennttrrééee aauu ppoorrtt.. EEllllee ss’’aaddrreessssee aauuxx CCaappiittaaiinneess,, aauuxx ccoommppaaggnniieess mmaarriittiimmeess aaiinnssii qquu’’aauuxx «« ffoonnccttiioonnnnaaiirreess ccoonncceerrnnééss eett aauuttoorriissééss »» eett ffaaiitt ssuuiittee àà uunnee pprrééooccccuuppaattiioonn qquuaanntt àà «« llaa pprroolliifféérraattiioonn ddee ddeemmaannddeess ddee rreennsseeiiggnneemmeennttss ((……)) [[ddee]] ssûûrreettéé »» qquuii aaffffeeccttee llee ttrraaffiicc ccoommmmeerrcciiaall.. AAiinnssii,, ccee tteexxttee ffoouurrnniitt uunnee lliissttee nnoorrmmaalliissééee ddee rreennsseeiiggnneemmeennttss qquuee ddooiitt ffoouurrnniirr ttoouutt nnaavviirree aavvaanntt dd’’eennttrreerr aauu ppoorrtt mmaaiiss qquuii nn’’eesstt ppaass eexxhhaauussttiivvee114433 .. IIll eesstt àà nnootteerr qquuee cceettttee lliissttee rreepprreenndd lleess iinnffoorrmmaattiioonnss ddeemmaannddééeess ppaarr llaa rrèèggllee XXII--22//99..22..11 eett qquu’’eenn ccaass ddee ccoonntteessttaattiioonn,, llee nnaavviirree ppeeuutt ssee vvooiirr rreeffuusseerr ll’’aaccccèèss aauu ppoorrtt.. LLaa CCaappiittaaiinnee eesstt llaa ppeerrssoonnnnee qquuii ddooiitt ttrraannssmmeettttrree cceess rreennsseeiiggnneemmeennttss,, àà mmooiinnss qquu’’iill nnee ddeemmaannddee aauu SSSSOO oouu aauu CCSSOO ddee llee ffaaiirree eenn ssoonn nnoomm.. AAvveecc ssoonn aauuttoorriissaattiioonn eexxpprreessssee,, ll’’aaggeenntt dduu nnaavviirree aauu ppoorrtt sseerraa ééggaalleemmeenntt eenn mmeessuurree ddee ccoommmmuunniiqquueerr cceess rreennsseeiiggnneemmeennttss àà ll’’aauuttoorriittéé nnaattiioonnaallee ddééssiiggnnééee ppaarr llee ggoouuvveerrnneemmeenntt ccoonnttrraaccttaanntt.. IIll eesstt àà nnootteerr qquuee llee ddééllaaii mmiinniimmaall rreeqquuiiss ppoouurr ssoouummeettttrree cceess iinnffoorrmmaattiioonnss eesstt ddee 2244 hheeuurreess aavvaanntt ll’’aarrrriivvééee,, àà mmooiinnss qquuee ll’’EEttaatt dduu ppoorrtt nn’’aaiitt pprriiss dd’’aauuttrreess ddiissppoossiittiioonnss qquu’’iill ddooiitt iimmmmééddiiaatteemmeenntt ffaaiirree ccoonnnnaaîîttrree àà ll’’OOMMII.. LLaa cciirrccuullaaiirree MMSSCC//CCiirrcc.. 11113311114444 dduu 1144 ddéécceemmbbrree 22000044 aa ééllaabboorréé ddeess rreeccoommmmaannddaattiioonnss iinnttéérriimmaaiirreess ppoouurr qquuee lleess ggoouuvveerrnneemmeennttss ccoonnttrraaccttaannttss eett lleess iinnssttaallllaattiioonnss ppoorrttuuaaiirreess ppuuiisssseenntt pprrooccééddeerr àà ddeess aauuttoo-- éévvaalluuaattiioonnss ffaaccuullttaattiivveess.. LLee bbuutt eesstt ddee lleess aaiiddeerr àà mmeettttrree eenn ppllaaccee lleess nnoouuvveelllleess mmeessuurreess iimmppoossééeess ppaarr ll’’OOMMII mmaaiiss aauussssii àà ccoonnsseerrvveerr llee nniivveeaauu ddee ssûûrreettéé aaiinnssii aatttteeiinntt.. CCeettttee cciirrccuullaaiirree pprrooppoossee ddoonncc uunnee mméétthhooddoollooggiiee 141 Site Secopex : http://www.isps.fr/regle_OMI/1112CONGE_A_TERRE_DES_GENS_DE_MER_ET_ACCES_AUX_NAVIRES.pdf. 142 Site de l’OMI : http://www.imo.org/includes/blastDataOnly.asp/data_id%3D10885/1130.pdf. 143 L’Etat du port peut également demander au Capitaine des informations sur la personne chargée du recrutement de l’équipage, sur celle qui décide de l’emploi du navire ainsi que sur les différentes parties impliquées dans la ou les chartes parties sous lesquelles opère le navire. Il peut aussi demander les coordonnées des points de contact de ces parties en cas d’affrètement coque nue ou à temps (règle XI-2/5 de la Convention SOLAS et section B/6.1 du Code ISPS). 144 Site de l’OMI : http://www.imo.org/includes/blastDataOnly.asp/data_id%3D10840/1131.pdf.
  • 40.
    40 dd’’aannaallyyssee bbaassééee ssuurrddeess qquueessttiioonnnnaaiirreess rreepprreennaanntt lleess ppooiinnttss eesssseennttiieellss ddee llaa nnoouuvveellllee rréégglleemmeennttaattiioonn aaffiinn ddee vvéérriiffiieerr qquu’’iillss ssoonntt eeffffeeccttiivveemmeenntt aapppplliiqquuééss.. LLaa cciirrccuullaaiirree MMSSCC//CCiirrcc..11113322114455 dduu 1144 ddéécceemmbbrree 22000044 rreennffeerrmmee uunn gguuiiddee rrééppoonnddaanntt aauuxx ddiivveerrsseess qquueessttiioonnss qquuii ssee ssoonntt ppoossééeess aauu 11eerr jjuuiilllleett 22000044 lloorrss ddee llaa mmiissee eenn aapppplliiccaattiioonn ddeess nnoouuvveelllleess mmeessuurreess ddee ssûûrreettéé.. PPoouurr ccee qquuii eesstt ddeess nniivveeaauuxx ddee ssûûrreettéé,, iill eesstt rraappppeelléé qquuee sseeuull uunn ggoouuvveerrnneemmeenntt ccoonnttrraaccttaanntt ppeeuutt lleess ééttaabblliirr ppoouurr lleess nnaavviirreess bbaattttaanntt ssoonn ppaavviilllloonn ((rrèèggllee XXII--22//33..11)),, eett qquu’’iill ddooiitt eenn iinnffoorrmmeerr lleess iinnssttaallllaattiioonnss ppoorrttuuaaiirreess ssuurr ssoonn tteerrrriittooiirree eett lleess nnaavviirreess aavvaanntt oouu ppeennddaanntt lleeuurr ssééjjoouurr ddaannss uunn ddee sseess ppoorrtt ((rrèèggllee XXII--22//33..22)).. DDee pplluuss,, llee nniivveeaauu ddee ssûûrreettéé nn’’eesstt ppaass nnéécceessssaaiirreemmeenntt hhoommooggèènnee.. UUnn ggoouuvveerrnneemmeenntt ccoonnttrraaccttaanntt nnee ppeeuutt oobblliiggeerr uunn nnaavviirree oouu uunnee iinnssttaallllaattiioonn ppoorrttuuaaiirree àà rréédduuiirree ssoonn nniivveeaauu ddee ssûûrreettéé ;; eenn ccaass dd’’iinnccoommppaattiibbiilliittéé,, uunnee DDooSS ddooiitt êêttrree ééttaabblliiee.. IIll eesstt àà nnootteerr qquu’’uunn nnaavviirree aa ll’’oobblliiggaattiioonn ddee rreemmpplliirr uunnee DDooSS ssuurr ddeemmaannddee ddee ll’’iinnssttaallllaattiioonn ppoorrttuuaaiirree mmaaiiss llaa rréécciipprrooqquuee nn’’eesstt ppaass vvrraaiiee,, ll’’iinnssttaallllaattiioonn ppoorrttuuaaiirree ddeevvaanntt jjuussttee aaccccuusseerr rréécceeppttiioonn ddee llaa ddeemmaannddee ddee DDooSS ((sseeccttiioonn AA//55..33)).. LLaa DDooSS nnee ddooiitt êêttrree uuttiilliissééee qquuee ddaannss ddeess ccaass eexxcceeppttiioonnnneellss lliiééss àà ddeess rriissqquueess éélleevvééss ssii bbiieenn qquu’’eenn ooppéérraanntt aauu nniivveeaauu 11,, iill nnee ddeevvrraaiitt tthhééoorriiqquueemmeenntt ppaass yy aavvooiirr ddee DDooSS.. LLeess iinnssppeecctteeuurrss pprrooccééddaanntt aauu ccoonnttrrôôllee ppaarr ll’’EEttaatt dduu ppoorrtt nnee ddeevvrraaiieenntt ppaass ss’’aatttteennddrree àà ccee qquu’’uunn nnaavviirree aaiitt ssyyssttéémmaattiiqquueemmeenntt ddeess DDooSS ccoouuvvrraanntt sseess ddiixx ddeerrnniièèrreess eessccaalleess oouu sseess aaccttiivviittééss ddee nnaavviirree àà nnaavviirree.. PPaarr aaiilllleeuurrss,, eenn ccaass dd’’iinncciiddeenntt ddee ssûûrreettéé,, llee nnaavviirree oouu ll’’iinnssttaallllaattiioonn ppoorrttuuaaiirree nnee ddooiivveenntt ppaass aatttteennddrree qquuee lleeuurr ggoouuvveerrnneemmeenntt ccoonnttrraaccttaanntt rreehhaauussssee lleeuurr nniivveeaauu ddee ssûûrreettéé mmaaiiss,, aauu ccoonnttrraaiirree,, iillss ddooiivveenntt iimmmmééddiiaatteemmeenntt aapppplliiqquueerr lleess mmeessuurreess ddee ssûûrreettéé pprréévvuueess ddaannss lleeuurr ppllaann ppoouurr ffaaiirree ffaaccee àà uunnee tteellllee ssiittuuaattiioonn.. EEnnffiinn,, cceettttee cciirrccuullaaiirree rreevviieenntt ssuurr ll’’iimmppoorrttaannccee dduu ddiiaalloogguuee eennttrree lleess ddiifffféérreennttss aacctteeuurrss ddee llaa ssûûrreettéé mmaarriittiimmee eenn ssoouulliiggnnaanntt qquuee llee ccaarraaccttèèrree ccoonnffiiddeennttiieell ddeess iinnffoorrmmaattiioonnss éécchhaannggééeess ffaaiitt qquu’’eelllleess nnee ddeevvrraaiieenntt ppaass êêttrree ttrraannssmmiisseess ppaarr llee bbiiaaiiss ddee ssiimmpplleess «« oonnddeess mmééttrriiqquueess »».. LL’’iinnttéérrêêtt ddee ccee ddiiaalloogguuee eesstt ddee ss’’aaccccoorrddeerr ssuurr lleess pprrooccéédduurreess àà aapppplliiqquueerr qquuaanndd llee nnaavviirree eesstt aauu ppoorrtt,, ccee qquuii ffaacciilliittee ggrraannddeemmeenntt,, eennttrree aauuttrree,, ll’’iinntteerrvveennttiioonn ddeess ppiillootteess,, ll’’iiddeennttiiffiiccaattiioonn ddeess aarrrriimmeeuurrss,, lleess iinnssppeeccttiioonnss ddee ssééccuurriittéé,, llaa ccoonndduuiittee ddeess eexxeerrcciicceess dd’’éévvaaccuuaattiioonn eett dd’’eennttrraaîînneemmeenntt aaiinnssii qquuee ll’’aaccccèèss aauu nnaavviirree ppaarr dduu ppeerrssoonnnneell àà tteerrrree qquuii ddooiitt êêttrree nnéécceessssaaiirreemmeenntt ssoouummiiss àà llaa pprréésseennttaattiioonn dd’’uunn ddooccuummeenntt dd’’iiddeennttiittéé.. LLaa cciirrccuullaaiirree MMSSCC//CCiirrcc.. 11113333114466 dduu 1144 ddéécceemmbbrree 22000044 sseerrtt àà rraappppeelleerr aauuxx EEttaattss mmeemmbbrreess qquuee ssii ll’’EEttaatt dduu ppoorrtt iimmppoossee ddeess mmeessuurreess ddee ccoonnttrrôôllee rrééppoonnddaanntt àà llaa rrèèggllee XXII--22//99 ddee llaa CCoonnvveennttiioonn SSOOLLAASS,, ccee ddeerrnniieerr aa ll’’oobblliiggaattiioonn dd’’eenn iinnffoorrmmeerr llee ppooiinntt ddee ccoonnttaacctt nnaattiioonnaall ddee ll’’EEttaatt dduu ppaavviilllloonn aaiinnssii qquuee ll’’OOMMII eett llee RRSSOO aayyaanntt ddéélliivvrréé llee cceerrttiiffiiccaatt iinntteerrnnaattiioonnaall ddee ssûûrreettéé ssii bbeessooiinn eesstt ((rrèèggllee XXII--22//99..33..11)).. EEnnffiinn,, llaa cciirrccuullaaiirree MMSSCC//CCiirrcc.. 11110099//RReevv..11114477 dduu 1144 ddéécceemmbbrree 22000044 ss’’aattttaaqquuee aauu pprroobbllèèmmee ddeess ffaauusssseess aalleerrtteess ggéénnéérrééeess ppaarr llee SSSSAASS aaiinnssii qquu’’àà cceelluuii ddeess «« ddoouubblleess aalleerrtteess »»,, ddee ddééttrreessssee pplluuss ddee ssûûrreettéé.. LLee MMSSCC aavvaaiitt pprrooppoosséé ddèèss jjuuiinn 22000044 aauuxx ggoouuvveerrnneemmeennttss ccoonnttrraaccttaannttss ddee pprrooccééddeerr àà uunnee éévvaalluuaattiioonn dduu SSSSAASS ppoouurr vvooiirr qquueellss ééttaaiieenntt lleess ddyyssffoonnccttiioonnnneemmeennttss lleess pplluuss rrééccuurrrreennttss mmaaiiss llee ffaaiitt eesstt,, qquuee ppoouurr lleess nnaavviirreess ccoonnssttrruuiittss aavvaanntt llee 11eerr jjuuiilllleett 22000044,, llaa ppoossee dduu SSSSAASS ppeeuutt ssee ffaaiirree aauu pplluuss ttaarrdd lloorrss ddee llaa pprreemmiièèrree vviissiittee ddee ll’’iinnssttaallllaattiioonn rraaddiiooéélleeccttrriiqquuee aapprrèèss llee 11eerr jjuuiilllleett 22000044 ((rrèèggllee XXII--22//66..11)).. SSii bbiieenn qquuee ddee nnoommbbrreeuuxx nnaavviirreess nn’’eenn ééttaaiieenntt ppaass 145 Site de l’OMI : http://www.imo.org/includes/blastDataOnly.asp/data_id%3D10984/1132.pdf. 146 Site de l’OMI : http://www.imo.org/includes/blastDataOnly.asp/data_id%3D10886/1133.pdf. 147 Site de l’OMI : http://www.imo.org/includes/blastDataOnly.asp/data_id%3D10887/1109-Rev-1.pdf.
  • 41.
    41 ppoouurrvvuuss àà llaaddaattee ddee rrééuunniioonn dduu MMSSCC.. TToouutteeffooiiss,, iill eesstt ppoossssiibbllee dd’’ééttaabblliirr qquuee lleess ffaauusssseess aalleerrtteess ssoonntt ggéénnéérraalleemmeenntt dduueess àà uunnee ddééffaaiillllaannccee tteecchhnniiqquuee dduu SSSSAASS lluuii--mmêêmmee oouu àà uunnee aaccttiivvaattiioonn mmaalleennccoonnttrreeuussee.. LL’’eexxeemmppllee dduu JJaappoonn eesstt rréévvééllaatteeuurr114488 :: ssuurr 1100 ffaauusssseess aalleerrtteess ddee ssûûrreettéé éémmiisseess eennttrree llee 2233 jjuuiilllleett 22000044 eett llee 1133 ooccttoobbrree 22000044,, ttrrooiiss ssoonntt dduueess àà uunn ddééffaauutt dd’’uunn iinnssttrruummeenntt ddee bboorrdd eett lleess sseepptt aauuttrreess rreellèèvveenntt dd’’uunnee mmaanniippuullaattiioonn iinnccoorrrreeccttee.. PPoouurr ccee qquuii eesstt ddee llaa ddoouubbllee aalleerrttee,, eellllee ppeeuutt vveenniirr dduu ffaaiitt qquu’’uunnee ssiittuuaattiioonn ddee ddééttrreessssee ppeeuutt êêttrree iimmmmééddiiaatteemmeenntt ssuuiivviiee dd’’uunn iinncciiddeenntt ddee ssûûrreettéé eett qquu’’uunn iinncciiddeenntt ddee ssûûrreettéé ppeeuutt eennssuuiittee ccoonndduuiirree àà uunnee ssiittuuaattiioonn ddee ddééttrreessssee.. LLeess aalleerrtteess sseerraaiieenntt ddoonncc aaccttiioonnnnééeess eenn mmêêmmee tteemmppss.. DDaannss ppaarreeiill ccaass,, iill rreevviieenntt aauu ggoouuvveerrnneemmeenntt ccoonnttrraaccttaanntt ccoonncceerrnnéé dd’’ééttaabblliirr uunn oorrddrree ddee pprriioorriittéé dd’’aaccttiioonn.. EEnnffiinn,, lleess rrééssuullttaattss oobbtteennuuss nn’’ééttaanntt qquuee lliimmiittééss,, llee MMSSCC iinnvviittee ddoonncc lleess ggoouuvveerrnneemmeennttss ccoonnttrraaccttaannttss àà ppoouurrssuuiivvrree cceettttee eennqquuêêttee ppoouurr lleess rrééuunniioonnss ssuuiivvaanntteess.. 22..11..33..11..33 PPrrooppoossiittiioonn dd’’aammeennddeemmeenntt FFoorrmmuullééee ppaarr lleess UUSSAA,, eellllee aa ééttéé pprréésseennttééee ddaannss llaa LLeettttrree cciirrccuullaaiirree nn°° 22559955 dduu 1100 nnoovveemmbbrree 22000044114499 .. EEllllee vviissee ll’’iinnsseerrttiioonn dd’’uunnee rrèèggllee XXII--22//1144 ssuurr ll’’iiddeennttiiffiiccaattiioonn eett llee ssuuiivvii aauuttoommaattiiqquuee ddeess nnaavviirreess àà ggrraannddee ddiissttaannccee qquuii ddeevvrraaiieenntt ccoommmmuunniiqquueerr ddeess rreennsseeiiggnneemmeennttss ssuurr lleeuurr iiddeennttiittéé,, lleeuurr ppoossiittiioonn aauu llaarrggee ddeess ccôôtteess aaiinnssii qquuee ll’’hheeuurree eett llaa ddaattee ddee lleeuurr ppoossiittiioonn.. SSii llee nnaavviirree eesstt àà 330000 mmiilllleess mmaarriinnss oouu pplluuss –– ssooiitt pplluuss ddee 555555 kkmm –– ,, lleess iinnffoorrmmaattiioonnss ddooiivveenntt aavvooiirr ééttéé rrééaaccttuuaalliissééeess aauu mmooiinnss uunnee ffooiiss aauu ccoouurrss ddeess qquuaattrree ddeerrnniièèrreess hheeuurreess ;; ss’’iill eesstt àà mmooiinnss ddee 330000 mmiilllleess mmaarriinnss,, lleess iinnffoorrmmaattiioonnss ddooiivveenntt ddaatteerr ddee mmooiinnss dd’’uunnee hheeuurree.. 22..11..33..22 LLaa llééggiissllaattiioonn ddee ll’’OOIITT115500 LLee 1199 jjuuiinn 22000033,, lloorrss ddee ssaa 9911èèmmee ccoonnfféérreennccee aannnnuueellllee,, ll’’OOIITT aa aaddooppttéé uunnee nnoouuvveellllee ccoonnvveennttiioonn ssuurr lleess ppiièècceess dd’’iiddeennttiittéé ddeess ggeennss ddee mmeerr,, llaa ccoonnvveennttiioonn nn°° 118855115511 ,, aaffiinn ddee rreemmppllaacceerr llaa CCoonnvveennttiioonn nn°° 110088 ddee 11995588115522 .. CCee tteexxttee,, eennttrréé eenn vviigguueeuurr llee 99 fféévvrriieerr 22000055,, ffaaiitt ssuuiittee àà llaa rrééssoolluuttiioonn 88 aaddooppttéé llee mmêêmmee jjoouurr qquuee llee CCooddee IISSPPSS ssuurr llee rreennffoorrcceemmeenntt ddee llaa ccooooppéérraattiioonn eennttrree ll’’OOMMII eett ll’’OOIITT115533 .. IIll ééttaabblliitt,, aarrttiiccllee 33,, uunn ssyyssttèèmmee dd’’iiddeennttiiffiiccaattiioonn ddeess mmaarriinnss pplluuss rriiggoouurreeuuxx.. LLaa mméétthhooddee rreetteennuuee115544 ssccaannnnee lleess eemmpprreeiinntteess ddiiggiittaalleess qquuii ffiigguurreenntt aauu ddooss ddee llaa ccaarrttee ssoouuss ffoorrmmee ddee ccooddee bbaarrrree eenn ddeeuuxx ddiimmeennssiioonnss.. UUnnee bbaassee ddee ddoonnnnééeess éélleeccttrroonniiqquuee ppaarr EEttaatt ssiiggnnaattaaiirree eesstt ééggaalleemmeenntt pprréévvuuee ppaarr ll’’aarrttiiccllee 44 ppoouurr lluutttteerr ccoonnttrree llaa ffaallssiiffiiccaattiioonn.. IIll eesstt àà nnootteerr qquuee cceettttee ccaarrttee dd’’iiddeennttiittéé bbiioommééttrriiqquuee115555 ppeerrmmeettttrraa ddee ffaacciilliitteerr lleess pprrooccéédduurreess dd’’oobbtteennttiioonn ddeess vviissaass mmaaiiss iill nnee ffaauutt ppaass ppeerrddrree ddee vvuuee qquu’’iill nnee ss’’aaggiitt ppaass ddee ppaasssseeppoorrtt.. 148 Site de Secopex : http://www.isps.fr/Actualité/tableau_code_ISPS.pdf. 149 Site de Secopex : http://www.isps.fr/Actualité/proposition_règle_14_solas.pdf. 150 Organisation Internationale du Travail. 151 La France l’a ratifiée le 16 février 2004 par la loi 2004-146. 152 BOISSON Philippe, La sûreté des navires et la prévention des actes de terrorisme dan le domaine maritime, DMF n° 640, p. 723, septembre 2003. 153 Il est à noter à ce sujet qu’un comité de travail mixte OIT/OMI sur la sécurité des ports a été mis en place par le MSC en juin 2003 et par le Conseil d’administration du Bureau international du travail en mars 2003 et qu’il s’intéresse à la sûreté des navires dans le cadre de l’interface navire/port. 154 Communiqué de presse de Steria, entreprise choisie comme l’un des trois fournisseurs exclusifs, en date du 17 août 2005 : http://www.euronext.com/file/view/0,4245,1626_53424_637231306,00.pdf. 155 La biométrie permet l’identification d’une personne sur la base de caractères physiologiques ou de traits comportementaux automatiquement vérifiables et identifiables. Il existe deux catégories de technologies biométriques : les techniques d’analyse comportementales (dynamique de la signature et autres) et les techniques d’analyse de la
  • 42.
    42 EEnnffiinn,, ll’’OOIITT ddeevvrraaiittéétteennddrree cceess mmeessuurreess àà ll’’eennsseemmbbllee ddeess ppeerrssoonnnneess ttrraavvaaiillllaanntt ddaannss ll’’eenncceeiinnttee ppoorrttuuaaiirree ppuuiissqquu’’eellllee pprrééppaarree uunn pprroojjeett ssuurr uunnee ppiièèccee dd’’iiddeennttiittéé uunniiffoorrmmiissééee.. 22..11..33..33 LLaa llééggiissllaattiioonn ddee ll’’OOMMDD115566 EEnn jjuuiinn 22000022,, ll’’OOMMDD aa aaddooppttéé uunnee rrééssoolluuttiioonn rreellaattiivvee àà llaa ssûûrreettéé eett àà llaa ffaacciilliittaattiioonn ddee éécchhaannggeess ddee llaa cchhaaîînnee llooggiissttiiqquuee.. LL’’oobbjjeeccttiiff eesstt dd’’eemmppêêcchheerr llee ttrraannssppoorrtt ffrraauudduulleeuuxx dd’’aarrmmeess ddee ddeessttrruuccttiioonn mmaassssiivvee ddaannss llee bbuutt ddee ccoommmmeettttrree ddeess aacctteess tteerrrroorriisstteess.. IIll eesstt àà nnootteerr qquuee llaa ddoouuaannee eesstt aasssseezz ssttrriiccttee qquuaanntt aauuxx sscceellllééss aappppoossééss ssuurr lleess ccoonntteenneeuurrss :: iillss ddooiivveenntt rrééppoonnddrree àà llaa nnoorrmmee IISSOO//PPAASS 1177771122 qquuii vviissee ddeess «« sscceelllleemmeennttss mmééccaanniiqquueess ddee hhaauuttee ssééccuurriittéé115577 »» ddoonntt ll’’OOMMDD rraappppeellllee ll’’uuttiilliittéé ddaannss ssoonn «« CCaaddrree ddee nnoorrmmeess vviissaanntt àà ssééccuurriisseerr eett àà ffaacciilliitteerr llee ccoommmmeerrccee mmoonnddiiaall »»,, eenn ddaattee ddee jjuuiinn 22000055.. CCeeppeennddaanntt,, llaa pprroobblléémmaattiiqquuee ggéénnéérraalleemmeenntt lliiééee aauuxx sscceellllééss ddeemmeeuurree,, àà ssaavvooiirr qquu’’iillss nnee ssoonntt ppaass iinnvviioollaabblleess ;; uunn eexxppeerrtt ddee llaa qquueessttiioonn,, MM.. FFoorrttiinn,, ll’’aa dd’’aaiilllleeuurrss ccoonnffiirrmméé aauu ggrroouuppee ddee ttrraavvaaiill dduu CCoonnsseeiill EEccoonnoommiiqquuee eett SSoocciiaall ddeess NNaattiioonnss UUnniieess115588 ,, rrééuunnii lloorrss dd’’uunnee sseessssiioonn ppoorrttaanntt ssuurr lleess pprroobbllèèmmeess ddoouuaanniieerrss iinnttéérreessssaanntt lleess ttrraannssppoorrttss,, eett ccee nnoottaammmmeenntt àà pprrooppooss ddeess ddiissppoossiittiioonnss tteecchhnniiqquueess ddee llaa CCoonnvveennttiioonn TTIIRR115599 .. IIll oobbsseerrvvee qquu’’iill ssuuffffiitt dd’’ôôtteerr llaa ttêêttee dduu sscceelllleemmeenntt –– mmêêmmee ppoouurr uunn pplloommbb cceerrttiiffiiéé ppaarr cceettttee nnoorrmmee IISSOO –– aavveecc uunnee ppeerrcceeuussee ppoouurr llee rreettiirreerr ccoommppllèètteemmeenntt.. EEnnssuuiittee,, iill nnee rreessttee pplluuss qquu’’àà rreeppllaacceerr llee pplloommbb oorriiggiinnaall eenn llee ffeerrmmaanntt aavveecc uunnee nnoouuvveellllee ttêêttee,, ccee qquuii nnee llaaiissssee sseelloonn lluuii aauuccuunnee ttrraaccee dd’’eeffffrraaccttiioonn.. LLeess ssoolluuttiioonnss pprrooppoossééeess ssoonntt ddoonncc dd’’eennttoouurreerr lleess ddeeuuxx ppooiiggnnééeess ddee llaa ppoorrttee ppaarr uunn ccââbbllee ddee sscceelllleemmeenntt oouu ddee ppoossiittiioonnnneerr uunn «« mmééccaanniissmmee aannttiirroottaattiioonn »» eennttrree llee sscceelllleemmeenntt eett ssaa ttêêttee,, qquuii aauurraaiieenntt ttoouutt ddeeuuxx llee mmêêmmee nnuumméérroo dd’’iiddeennttiiffiiccaattiioonn eett ddee pprroottééggeerr ccee nnuumméérroo eenn llee ppllaassttiiffiiaanntt.. EEnnffiinn,, iill eesstt àà nnootteerr116600 qquuee llaa CCoommmmiissssiioonn ddee ppoolliittiiqquuee ggéénnéérraallee ddee ll’’oorrggaanniissmmee aa ééllaabboorréé llee «« CCaaddrree ddee nnoorrmmeess »» eenn ddéécceemmbbrree 22000044 ppoouurr ssééccuurriisseerr ll’’eennsseemmbbllee ddee llaa cchhaaîînnee llooggiissttiiqquuee.. CCeess nnoouuvveelllleess nnoorrmmeess vviisseenntt ll’’aaggrréémmeenntt ddeess iinntteerrvveennaannttss dduu ttrraannssppoorrtt,, aaiinnssii qquu’’uunnee ddééccllaarraattiioonn éélleeccttrroonniiqquuee pprrééaallaabbllee ddeess mmaarrcchhaannddiisseess.. CCee nnoouuvveeaauu ssyyssttèèmmee ss’’iinnssppiirree llaarrggeemmeenntt dduu CC--TTPPAATT.. IIll eesstt àà nnootteerr eennffiinn qquuee cceettttee mméétthhooddee ddee llaa ddééccllaarraattiioonn ssyyssttéémmaattiiqquuee ssee rreettrroouuvvee ddaannss llee rrèègglleemmeenntt ((CCEE)) nn°° 664488//22000055 qquuii mmooddiiffiiee llee ccooddee ddeess ddoouuaanneess ccoommmmuunnaauuttaaiirree.. 22..11..33..44 LLaa llééggiissllaattiioonn ééttaattssuunniieennnnee LLeess UUSSAA oonntt aaddooppttéé ttoouuttee uunnee sséérriiee ddee llooiiss nnaattiioonnaalleess eett aaccccoorrddss bbiillaattéérraauuxx aavvaanntt mmêêmmee ll’’eennttrrééee eenn vviigguueeuurr dduu CCooddee IISSPPSS eett qquuii,, ddeeppuuiiss,, vviieennnneenntt eenn ccoommpplléémmeenntt ccaarr iillss eessttiimmeenntt qquuee lleess mmeessuurreess pprriisseess eenn mmaattiièèrree ddee ssûûrreettéé dduu ttrraannssppoorrtt mmaarriittiimmee ssoonntt iinnssuuffffiissaanntteess.. AA ttiittrree dd’’eexxeemmppllee,, llee 2211 ooccttoobbrree 22000022,, lleess morphologie humaine (empreintes digitales, traits du visages, voix, dessin du réseau veineux de l’œil, etc). Site Biométrie On Line : http://biometrie.online.fr/Faq_index.htm. 156 Organisation Mondiale des Douanes. 157 Site de l’OMD : http://www.wcoomd.org/ie/Fr/Presse/OMD%20-%20CADRE%20DE%20NORMES%20juin%2021%20final.pdf. 158 Site de la commission économique pour l’Europe de l’ONU : http://www.unece.org/trans/bcf/wp30/documents/TRANS-WP30-218f.pdf. 159 Convention douanière relative au transport international de marchandises sous le couvert de carnets TIR, 1975. 160 Site de Secopex: http://www.isps.fr/supply-chain-security.htm.
  • 43.
    43 ggaarrddee--ccôôtteess ééttaattssuunniieennss aavvaaiieennttddééjjàà éémmiiss uunnee cciirrccuullaaiirree116611 ccoonntteennaanntt ddeess rreeccoommmmaannddaattiioonnss eexxpplliicciitteess qquuaanntt aauuxx mmeessuurreess àà pprreennddrree àà bboorrdd ddeess nnaavviirreess ppoouurr lleess pprroottééggeerr.. DD’’aapprrèèss lleess nnootteess ddee ssyynntthhèèssee dd’’uunnee ééttuuddee rrééaalliissééee eenn aavvrriill 22000033 ppaarr SSoopphhiiaa CClléémmeenntt NNoogguuiieerr116622 ,, iinnttiittuullééee «« SSttrraattééggiieess rrééggiioonnaalleess aamméérriiccaaiinneess :: rréévvoolluuttiioonn ssttrraattééggiiqquuee aapprrèèss llee 1111 sseepptteemmbbrree ?? »»116633 ,, cceettttee «« ppoolliittiiqquuee bbiillaattéérraallee aassyymmééttrriiqquuee »»,, bbaassééee ssuurr uunnee sséérriiee dd’’iimmppéérraattiiffss ééttaattssuunniieennss,, eesstt ccaarraaccttéérriissttiiqquuee ddeess ssttrraattééggiieess rrééggiioonnaalleess aaddooppttééeess ppaarr lleess UUSSAA ddeeppuuiiss lleess aatttteennttaattss dduu 1111 sseepptteemmbbrree 22000011.. DDee mmêêmmee qquuee lleess ssaannccttiioonnss aasssseezz lloouurrddeess pprréévvuueess eenn ccaass dd’’iinneexxééccuuttiioonn.. UUnn aauuttrree pprriinncciippee ddee bbaassee ddee cceettttee nnoouuvveellllee ssttrraattééggiiee eesstt llee «« rreettoouurr àà ll’’oorrddrree iinntteerr--ééttaattiiqquuee eenn ttaanntt qquuee ccaaddrree ddee llaa ppoolliittiiqquuee iinntteerrnnaattiioonnaallee »».. IIll ss’’aaccccoommppaaggnnee dd’’uunnee pprréétteennttiioonn ddee ccoonnttrrôôllee pplluuttôôtt qquuee dd’’iinnfflluueennccee qquuii ss’’iilllluussttrree ppaarrffaaiitteemmeenntt ddaannss lleeuurr ddééssiirr dd’’êêttrree pprréésseennttss ddaannss pplluussiieeuurrss rrééggiioonnss dduu gglloobbee oouu ppaarr llee bbiiaaiiss dduu ccoonnttrrôôllee ddeess fflluuxx dd’’iinnffoorrmmaattiioonn.. PPaarr aaiilllleeuurrss,, iillss mmeetttteenntt llaa pprreessssiioonn aauupprrèèss ddeess iinnssttaanncceess iinntteerrnnaattiioonnaalleess ppoouurr uunn lliibbéérraalliissmmee ttoouujjoouurrss pplluuss ggrraanndd eett ddeess vvooiieess mmaarriittiimmeess oouuvveerrtteess aalloorrss qquuee ttoouuss lleess aauuttrreess ppaayyss ppeennsseenntt uunniiqquueemmeenntt eenn tteerrmmeess ddee ssûûrreettéé dduu ttrraannssppoorrtt mmaarriittiimmee.. EEnnffiinn,, lleess UUSSAA eennvviissaaggeenntt ddee nnee pplluuss ddéélliivvrreerr ddee vviissaass aauuxx mmaarriinnss sseerrvvaanntt àà bboorrdd ddee nnaavviirreess ééttrraannggeerrss eett ssoouuhhaaiittaanntt ppéénnééttrreerr ddaannss uunn ppoorrtt ééttaattssuunniieenn eenn nnee ssee rrééfféérraanntt qquu’’aauuxx lliisstteess dd’’ééqquuiippaaggee.. 22..11..33..44..11 LLaa CCoonnttaaiinneerr SSeeccuurriittyy IInniittiiaattiivvee,, oouu CCSSII116644 CCeettttee sséérriiee ddee mmeessuurreess aa ééttéé aannnnoonnccééee ppoouurr llaa pprreemmiièèrree ffooiiss eenn jjaannvviieerr 22000022.. CCoonnççuuee ppaarr llaa ddoouuaannee ééttaattssuunniieennnnee,, ssoonn bbuutt eesstt dd’’«« aamméélliioorreerr ddee ffaaççoonn ssiiggnniiffiiccaattiivvee llee mmooddee ddee ffoonnccttiioonnnneemmeenntt dduu ccoommmmeerrccee mmaarriittiimmee»».. IIll ss’’aaggiitt dd’’uunn pprrooggrraammmmee ddee cciibbllaaggee ddeess mmaarrcchhaannddiisseess àà rriissqquueess qquuii ppeerrmmeett ddee ffiillttrreerr lleess ccoonntteenneeuurrss aauu ddééppaarrtt dduu ppoorrtt ééttrraannggeerr,, aavvaanntt mmêêmmee qquu’’iillss nnee ssooiieenntt cchhaarrggééss ppoouurr lleess UUSSAA,, lleess mmaarrcchhaannddiisseess ddeevvaanntt êêttrree ddééccllaarrééeess 2244HH àà ll’’aavvaannccee.. OOrr,, iill ss’’aavvèèrree qquuee ll’’uunn ddeess éélléémmeennttss ccrriittiiqquueess ddee cceettttee tthhééoorriiee eesstt jjuusstteemmeenntt llaa ccaappaacciittéé àà oobbtteenniirr ddeess iinnffoorrmmaattiioonnss ffiiaabblleess eenn aammoonntt.. EEnn jjuuiinn 22000044,, llaa GGrrèèccee eesstt ddeevveennuuee llee 1188èèmmee ppoorrtt àà aaddhhéérreerr àà llaa CCSSII dduu ffaaiitt ddeess JJeeuuxx OOllyymmppiiqquueess dd’’ééttéé ssuurr ssoonn tteerrrriittooiirree.. LLee ccoorroollllaaiirree eesstt qquuee ddeess aaggeennttss ddee ssûûrreettéé ééttaattssuunniieennss ssee ssoonntt ddoonncc ddééppllooyyééss aauu PPiirrééee,, pprriinncciippaall ppoorrtt ggrreecc,, ppoouurr aaiiddeerr àà ll’’iiddeennttiiffiiccaattiioonn eett àà llaa vvéérriiffiiccaattiioonn ddeess ccoonntteenneeuurrss ssuussppeeccttss.. LLaa CCSSII ééttaaiitt ddééjjàà ooppéérraattiioonnnneellllee àà ccee mmoommeenntt--llàà ddaannss 1166 ppoorrttss mmaajjeeuurrss dd’’EEuurrooppee,, dd’’AAssiiee eett dduu CCaannaaddaa.. DDrreessssééee ppaarr llaa ddoouuaannee ééttaattssuunniieennnnee,, cceettttee lliissttee ddee ppoorrttss ssee bbaassee ssuurr lleess 221144 000000 nnaavviirreess qquuii oonntt ttrraannssppoorrttéé 55,,77 mmiilllliioonnss ddee ccoonntteenneeuurrss eenn 22000011 vveerrss lleess UUSSAA,, ssooiitt lleess ddeeuuxx ttiieerrss dduu ttrraaffiicc ddee ccoonntteenneeuurrss eennttrraannttss,, eett qquuii ccoommpptteenntt ppaarrmmii lleess 2200 pplluuss ggrrooss ppoorrttss dduu mmoonnddee.. LLaa CCSSII ppeerrmmeett dd’’iiddeennttiiffiieerr eett ddee ssccaannnneerr uunn nnoommbbrree ddee ccoonntteenneeuurrss rreellaattiivveemmeenntt ffaaiibbllee aauuxx vvuueess dduu vvoolluummee ttoottaall eemmbbaarrqquuéé.. LLee bbuutt eesstt ddee ttrroouuvveerr dd’’éévveennttuueelllleess aarrmmeess ddee ddeessttrruuccttiioonn mmaassssiivvee oouu ddeess ssuubbssttaanncceess rraaddiiooaaccttiivveess ddaannggeerreeuusseess qquuee ddeess tteerrrroorriisstteess aauurraaiieenntt ppuu ppllaacceerr àà 161 Navigation and Vessel Inspection Circular n°1002. 162 Docteur en Sciences Politiques et Maître de conférence à l'IEP Paris, elle a travaillé au Centre d'Etudes et de Recherches Internationales (CERI), a été Chargée de recherche à l'Institut d'Etudes de sécurité de l’UE (O) ainsi que Chef du bureau Amérique du Nord et relations transatlantiques à la Délégation aux affaires stratégiques du ministère de la défense. Site du centre de géostratégie de l’Ecole normale supérieure : http://www.geostrategie.ens.fr/membres.php. 163 Site du ministère de la défense : http://www.defense.gouv.fr/sites/das/dossiers/strategies_regionales_americaines_apres_le_11_septembre825. 164 Site de l’Institut d’études internationales de Montréal : http://www.er.uqam.ca/nobel/cepes/pdf/BULL71.pdf.
  • 44.
    44 ll’’iinnttéérriieeuurr.. LLeess aauuttoorriittééssééttaattssuunniieennnneess ccoonnssiiddèèrreenntt qquu’’iill ss’’aaggiitt ddee «« ddééffeennssee eenn pprrooffoonnddeeuurr »».. CCee ddiissppoossiittiiff ccoommpplléémmeennttaaiirree ddee ll’’IISSPPSS ss’’eexxpplliiqquuee ppaarr llee ffaaiitt qquu’’iill eexxiissttee àà ll’’hheeuurree aaccttuueellllee pplluuss ddee 1155 mmiilllliioonnss ddee ccoonntteenneeuurrss eenn cciirrccuullaattiioonn qquuii rrééaalliisseenntt eennvviirroonn 223322 mmiilllliioonnss ddee vvooyyaaggee cchhaaqquuee aannnnééee.. PPaarraallllèèlleemmeenntt àà cceellaa,, qquueellqquueess sseepptt mmiilllliioonnss ddee ccoonntteenneeuurrss aarrrriivveenntt aannnnuueelllleemmeenntt ddaannss lleess sseeuullss ppoorrttss ééttaattssuunniieennss.. LLaa vvéérriiffiiccaattiioonn ddee ccoonntteenneeuurrss aarrrriivvaanntt aauuxx UUSSAA ppaarr mmeerr aa aauuggmmeennttéé jjuussqquu’’àà ccoonncceerrnneerr 55..22%% ddeess aarrrriivvééeess ttoottaalleess eenn sseepptteemmbbrree 22000033,, ccoonnttrree 22%% ll’’aannnnééee pprrééccééddeennttee.. EEnn 22000044 eett àà ll’’éécchheellllee mmoonnddiiaallee,, mmooiinnss ddee 11%% ddeess ccoonntteenneeuurrss eemmbbaarrqquuééss àà bboorrdd dd’’uunn nnaavviirree ééttaaiitt ssccaannnnéé àà ll’’aaiiddee ddee rraayyoonnss XX oouu ddee rraayyoonnss ggaammmmaa.. LLaa CCSSII ppeerrmmeett ééggaalleemmeenntt ddee vvéérriiffiieerr,, àà ll’’oorriiggiinnee,, ll’’iiddeennttiittéé ddeess cchhaarrggeeuurrss eett ddeess rréécceeppttiioonnnnaaiirreess.. 22..11..33..44..22 LLaa PPrroolliiffeerraattiioonn SSeeccuurriittyy IInniittiiaattiivvee116655 ,, oouu PPSSII.. AAnnnnoonnccééee ppaarr GGeeoorrggeess WW BBuusshh,, cceettttee iinniittiiaattiivvee iinnffoorrmmeellllee ddaattee dduu 3311 mmaaii 22000033 eett aa ééttéé pprréésseennttééee ddeevvaanntt ll’’AAsssseemmbbllééee GGéénnéérraallee ddeess NNaattiioonnss UUnniieess llee 2244 sseepptteemmbbrree ddee llaa mmêêmmee aannnnééee.. LLaa PPSSII éénnoonnccee uunnee sséérriiee dd’’iinntteerrddiiccttiioonnss pprréésseennttééeess ccoommmmee ccoommppaattiibblleess aavveecc ll’’oorrddrree jjuurriiddiiqquuee aaccttuueell.. DDee ffaaiitt,, llee ddrrooiitt iinntteerrnnaattiioonnaall ppeerrmmeett dd’’iinntteerrddiirree ddeess nnaavviirreess ssuussppeeccttss oouu ddee mmoonntteerr àà bboorrdd eenn hhaauuttee mmeerr uunniiqquueemmeenntt eenn aayyaanntt llaa ppeerrmmiissssiioonn ddee ll’’EEttaatt dduu ppaavviilllloonn dduu bbââttiimmeenntt,, àà mmooiinnss qquu’’iill nnee bbaattttee aauuccuunn ppaavviilllloonn,, qquu’’iill ss’’aaggiissssee dd’’uunn bbaatteeaauu ppiirraattee ttrraannssppoorrttaanntt ddeess eessccllaavveess oouu ddeess ssttuuppééffiiaannttss oouu qquu’’iill ssooiitt uuttiilliisséé ppoouurr ttrraannssppoorrtteerr ddeess mmaarrcchhaannddiisseess iilllliicciitteess.. SSii cceess ccoonnddiittiioonnss nnee ssoonntt ppaass rreessppeeccttééeess,, cc’’eesstt iillllééggaall ;; cc’’eesstt ppoouurrqquuooii lleess UUSSAA eessssaaiieenntt ppaarraallllèèlleemmeenntt ddee ffaaiirree pprreessssiioonn ssuurr lleess EEttaattss qquuii nn’’oonntt ppaass eennccoorree rraattiiffiiéé llaa CCoonnvveennttiioonn SSUUAA ppoouurr qquu’’iillss llee ffaasssseenntt mmaaiiss ééggaalleemmeenntt ppoouurr yy aajjoouutteerr ddee nnoouuvveelllleess iinnffrraaccttiioonnss,, àà ssaavvooiirr cceelllleess vviissééeess ppaarr llaa PPSSII.. LL’’oobbjjeeccttiiff pprreemmiieerr ddee llaa PPSSII eesstt dd’’iinntteerrrroommpprree eett ddee ddiissssuuaaddeerr llee ccoommmmeerrccee iilllliicciittee dd’’«« aarrmmeess ddee ddeessttrruuccttiioonn mmaassssiivvee [[–– aarrmmeess nnuuccllééaaiirree,, cchhiimmiiqquuee oouu bbiioollooggiiqquuee ––]],, aaiinnssii qquuee lleeuurrss vveecctteeuurrss eett lleess mmaattéérriiaauuxx ccoonnnneexxeess »»,, aauu ddééppaarrtt oouu vveerrss ddeess ppaayyss eenn ffaavveeuurr ddee llaa pprroolliifféérraattiioonn.. LLeess nnaattiioonnss qquuii yy oonntt aaddhhéérréé aacccceepptteenntt aaiinnssii ddee rreecchheerrcchheerr ttoouutt aaéérroonneeff,, nnaavviirree,, ccaammiioonn,, ttrraaiinn ttrraannssppoorrttaanntt uunnee ccaarrggaaiissoonn ssuussppeeccttee aaiinnssii qquu’’àà ccoonnffiissqquueerr lleess cchhaarrggeemmeennttss dd’’aarrmmeess oouu ddee mmiissssiilleess qquuii aaggggrraavveenntt llaa pprrooppaaggaattiioonn ddeess aarrmmeess.. LLeess 1111 pprreemmiieerrss ppaayyss ssiiggnnaattaaiirreess oonntt ééttéé lleess UUSSAA,, llaa GGrraannddee--BBrreettaaggnnee,, llaa FFrraannccee,, ll’’AAlllleemmaaggnnee,, ll’’AAuussttrraalliiee,, llee JJaappoonn,, llee PPoorrttuuggaall,, ll’’EEssppaaggnnee,, ll’’IIttaalliiee,, lleess PPaayyss--BBaass eett llaa PPoollooggnnee.. SSeelloonn lleess aauuttoorriittééss ééttaattssuunniieennnneess,, pplluuss ddee 6600 EEttaattss yy ppaarrttiicciippaaiieenntt eenn jjuuiinn 22000055,, llee bbuutt ééttaanntt ddee ccoonncceerrnneerr llee mmaaxxiimmuumm dd’’aacctteeuurrss.. LLee pprreemmiieerr eexxeerrcciiccee PPSSII aa ééttéé rrééaalliisséé eenn AAuussttrraalliiee,, aauu llaarrggee dduu QQuueeeennssllaanndd,, eenn sseepptteemmbbrree 22000033.. CCee ppaayyss aa ééggaalleemmeenntt aabbrriittéé llaa pprreemmiièèrree rrééuunniioonn dduu ggrroouuppee ddee ttrraavvaaiill ddeess eexxppeerrttss PPSSII llee 3300 nnoovveemmbbrree 22000044.. PPuuiiss ddeeuuxx eexxeemmpplleess ccoonnccrreettss dd’’aapppplliiccaattiioonn ddee llaa PPSSII ssee ssoonntt pprroodduuiittss eenn ddeeuuxx aannss.. EEnn ooccttoobbrree 22000033,, lleess aauuttoorriittééss aalllleemmaannddeess eett iittaalliieennnneess oonntt iinntteerrcceeppttéé llee BBBBCC CChhiinnaa,, nnaavviirree aappppaarrtteennaanntt àà uunnee ssoocciiééttéé aalllleemmaannddee,, aalloorrss qquu’’iill ttrraavveerrssaaiitt llee ccaannaall ddee SSuueezz.. IIll ttrraannssppoorrttaaiitt àà ssoonn bboorrdd ddee ll’’ééqquuiippeemmeenntt ppeerrmmeettttaanntt dd’’oobbtteenniirr ddee ll’’uurraanniiuumm eennrriicchhii àà ddeessttiinnaattiioonn ddee llaa LLiibbyyee.. PPuuiiss,, eenn jjuuiilllleett 22000033,, ccee ssoonntt lleess aauuttoorriittééss eessppaaggnnoolleess qquuii oonntt cceettttee ffooiiss ssaaiissii uunn nnaavviirree aacchheemmiinnaanntt ddeess aarrmmeess vveerrss llee SSéénnééggaall.. 165 Initiative de sécurité contre la prolifération (traduction employée par le Sénat français) : http://www.senat.fr/rap/r03-388/r03-3882.html. Site de The Jamestown Foundation, organisme d’information politique : http://www.jamestown.org/publications_details.php?volume_id=391&issue_id=2872&article_id=23400.
  • 45.
    45 IIll eesstt àànnootteerr qquuee cceettttee iinniittiiaattiivvee nn’’eesstt ppaass ssaannss ssoouulleevveerr uunnee cceerrttaaiinnee ccoonnttrroovveerrssee,, eett ccee jjuusstteemmeenntt aauu ssuujjeett ddee ssaa ccoonnffoorrmmiittéé aavveecc llee ddrrooiitt iinntteerrnnaattiioonnaall mmaaiiss ééggaalleemmeenntt ssuurr ddeeuuxx aauuttrreess ppooiinnttss.. LLee pprreemmiieerr ssee rrééffèèrree àà llaa nnéécceessssiittéé aabbssoolluuee ddee ssee bbaasseerr ssuurr ddeess rreennsseeiiggnneemmeennttss ffiiaabblleess,, ssiinnoonn llee rriissqquuee dd’’iinncciiddeennttss ddiipplloommaattiiqquueess vvaa ssee mmuullttiipplliieerr.. LL’’iinntteerrddiiccttiioonn dd’’uunn nnaavviirree cchhiinnooiiss qquuii ééttaaiitt ssuuppppoosséé ttrraannssppoorrtteerr ddeess pprrééccuurrsseeuurrss cchhiimmiiqquueess116666 oouu ll’’iinntteerrcceeppttiioonn ddee mmiissssiilleess SSccuudd116677 ccoommmmaannddééss ppaarr llee ggoouuvveerrnneemmeenntt yyéémméénniittee àà llaa CCoorrééee dduu NNoorrdd ttrraannssppoorrttééss àà bboorrdd dduu SSoo SSaann eett rreellââcchhééss ddeeuuxx jjoouurrss pplluuss ttaarrdd,, ssoouulliiggnneenntt llee rriissqquuee ddee mmééddiiaattiisseerr ddeess éévvèènneemmeennttss ddee «« ppeeuu dd’’iimmppoorrttaannccee »» qquuii aaffffeecctteenntt llaa ccrrééddiibbiilliittéé dduu pprroojjeett dd’’eennsseemmbbllee.. CCeeccii eesstt dd’’aauuttaanntt pplluuss pprrééjjuuddiicciiaabbllee qquuee llaa CChhiinnee,, ppaarr eexxeemmppllee,, eesstt aasssseezz ccrriittiiqquuee vviiss--àà--vviiss ddee llaa PPSSII.. LLee sseeccoonndd ppooiinntt ccoonncceerrnnee llaa ccooooppéérraattiioonn ddeess EEttaattss nnee ppaarrttiicciippaanntt ppaass àà llaa PPSSII eett qquuii ppeeuuvveenntt ss’’ooppppoosseerr ccaattééggoorriiqquueemmeenntt àà uunnee iinnssppeeccttiioonn àà bboorrdd,, cc’’eesstt uunn rriissqquuee cceerrttaaiinn aavveecc ddeess ddiissppoossiittiioonnss qquuii nnee pprroovviieennnneenntt ppaass dd’’iinnssttaanncceess iinntteerrnnaattiioonnaalleess.. 22..11..33..44..33 LLee CCuussttoomm--TTrraaddee PPaarrttnneerrsshhiipp aaggaaiinnsstt TTeerrrroorriissmm,, oouu CC--TTPPAATT IIll ss’’aaggiitt dd’’uunn aaccccoorrdd eennttrree eexxppoorrttaatteeuurrss vveennddaanntt aauuxx UUSSAA eett llaa ddoouuaannee ééttaattssuunniieennnnee.. LLee bbuutt eesstt ddee ggaarraannttiirr llaa ffiiaabbiilliittéé ddee ll’’eennsseemmbbllee ddee llaa cchhaaîînnee llooggiissttiiqquuee uuttiilliissééee ppaarr lleess eexxppoorrttaatteeuurrss.. LLee ffaaiitt dd’’yy ppaarrttiicciippeerr ccoonnssttiittuuee uunn vvéérriittaabbllee aavvaannttaaggee ccoonnccuurrrreennttiieell ppuuiissqquuee lleess ccoonnttrrôôlleess àà ll’’eennttrrééee ssuurr lleess tteerrmmiinnaauuxx ssoonntt mmooiinnddrreess eett lleess pprrooccéédduurreess aaddmmiinniissttrraattiivveess ddee ddééddoouuaanneemmeenntt aaccccéélléérrééeess.. LLee ccoorroollllaaiirree eesstt ttrrèèss llooggiiqquueemmeenntt qquuee lleess ddééllaaiiss ddee lliivvrraaiissoonn ssoonntt nneetttteemmeenntt pplluuss rraappiiddeess.. IIll ss’’aaggiitt llàà dd’’uunn aattoouutt iinnccoommppaarraabbllee ssuurr uunn mmaarrcchhéé mmoonnddiiaall ccaarraaccttéérriisséé ppaarr llee pprriinncciippee dduu 00 ssttoocckk eett ddee ll’’aapppprroovviissiioonnnneemmeenntt «« jjuussttee àà tteemmppss »».. LLaa pprreemmiièèrree eennttrreepprriissee ffrraannççaaiissee àà aavvooiirr ééttéé cceerrttiiffiiééee CC--TTPPAATT aa ééttéé MMiicchheelliinn ppoouurr ggaarraannttiirr qquuee ll’’eemmppoottaaggee,, llee ttrraannssppoorrtt eett llaa mmaannuutteennttiioonn ssoonntt rrééaalliissééss ppaarr ddeess eennttrreepprriisseess ssûûrreess.. DDééssoorrmmaaiiss,, cc’’eesstt uunnee vvéérriiffiiccaattiioonn ddeess pprrooccéédduurreess qquuii ss’’ooppèèrree pplluuttôôtt qquu’’uunn ccoonnttrrôôllee ddeess ccoonntteenneeuurrss.. CCee ssyyssttèèmmee rrééppoonndd aauu ffaaiitt qquuee ddee nnoommbbrreeuuxx ccoonnttrrôôlleess ssoonntt iinniittiiééss ssuurr llaa bbaassee ddee cclliieennttss ddoouutteeuuxx eett ppaass nnéécceessssaaiirreemmeenntt àà ccaauussee ddee llaa mmaarrcchhaannddiissee eellllee--mmêêmmee.. 22..11..33..44..44 LLaa rrèèggllee ddeess pprrééaavviiss IIll ss’’aaggiitt dd’’uunnee rrèèggllee iimmppoossaanntt ll’’eennvvooii àà llaa ddoouuaannee ééttaassuunniieennnnee ddeess mmaanniiffeesstteess ddee cchhaarrggeemmeenntt ddee ttoouutteess lleess mmaarrcchhaannddiisseess àà ddeessttiinnaattiioonn ddeess UUSSAA 2244 hheeuurreess aavvaanntt llee cchhaarrggeemmeenntt dduu nnaavviirree.. CCeettttee mmeessuurree eexxiissttee ddeeppuuiiss llee 22 fféévvrriieerr 22000033.. LLeess ddoouuaanniieerrss ééttaattssuunniieennss ssoonntt dd’’aaiilllleeuurrss pprréésseenntt ddaannss uunn cceerrttaaiinn nnoommbbrree ddee ppoorrttss àà ll’’ééttrraannggeerr eett ppeeuuvveenntt ffaaiirree qquu’’uunnee mmaarrcchhaannddiissee ssuussppiicciieeuussee nn’’eemmbbaarrqquuee ppaass eenn éémmeettttaanntt uunn «« DDoo nnoott llooaadd oorrddeerr »».. IIll eesstt àà nnootteerr qquuee llee ppoorrtt ddee NNeeww YYoorrkk aa aaddooppttéé ddeess mmeessuurreess eennccoorree pplluuss ssttrriicctteess eett nnoottaammmmeenntt llee ffaaiitt qquu’’uunn nnaavviirree ssoouuhhaaiittaanntt eennttrreerr ddaannss llee ppoorrtt ddooiitt pprréévveenniirr lleess aauuttoorriittééss ddee ssoonn aarrrriivvééee 9966 hheeuurreess àà ll’’aavvaannccee.. AA SSaann FFrraanncciissccoo,, lleess ggaarrddee--ccôôtteess mmoonntteenntt àà bboorrdd ddeeuuxx jjoouurrss aavvaanntt qquuee llee nnaavviirree nnee ppéénnèèttrree ddaannss llee ppoorrtt.. 166 « Substances chimiques légales destinées à l’industrie chimique que les fabricants se procurent illégalement pour produire des drogues illicites. Elles peuvent être extrêmement dangereuses : l'anhydride acétique, par exemple, qui est utilisé en production d'acétate de cellulose, colorations, arômes ou médicaments (aspirine), est également une substance chimique clé pour produire de l'héroïne. Principalement légal, le commerce des précurseurs de drogues fait l'objet d'un contrôle et d'un suivi très attentif selon le règlement n° 3677/90 du Conseil de l’UE et le règlement n° 3769/92 de la Commission, mais il n'est pas interdit ». Site de l’UE : http://europa.eu.int/comm/taxation_customs/customs/customs_controls/drugs_precursors/index_fr.htm. 167 Missile balistique à courte portée développé par l’Union Soviétique dans les années 50.
  • 46.
    46 22..11..33..44..55 LLee PPuubblliiccHHeeaalltthh SSeeccuurriittyy aanndd BBiiootteerrrroorriissmm PPrreeppaarreeddnneessss aanndd RReessppoonnssee AAcctt116688 ,, ddiitt BBiiootteerrrroorriissmm AAcctt,, oouu BBTTAA AAddooppttééee llee 1122 jjuuiinn 22000022,, cceettttee llooii eesstt eennttrrééee eenn vviigguueeuurr llee 1122 ddéécceemmbbrree 22000033.. LLaa BBTTAA oobblliiggee àà eennvvooyyeerr uunn pprrééaavviiss ppoouurr ttoouuss lleess pprroodduuiittss aalliimmeennttaaiirreess iimmppoorrttééss oouu ooffffeerrttss aauuxx ffiinnss dd’’iimmppoorrttaattiioonn aauuxx UUSSAA.. CCee pprrééaavviiss ddooiitt êêttrree eennvvooyyéé àà llaa FFoooodd aanndd DDrruugg AAddmmiinniissttrraattiioonn ((FFDDAA))116699 .. DDee pplluuss,, ttoouuss lleess ééttaabblliisssseemmeennttss,, qquu’’iillss ssooiieenntt ééttrraannggeerrss oouu nnaattiioonnaauuxx ddooiivveenntt êêttrree eennrreeggiissttrrééss aauupprrèèss ddee cceettttee ffééddéérraattiioonn ddèèss lloorrss qquu’’iillss «« ffaabbrriiqquueenntt,, ttrraannssffoorrmmeenntt,, eemmbbaalllleenntt oouu eennttrreeppoosseenntt ddeess aalliimmeennttss ddeessttiinnééss àà llaa ccoonnssoommmmaattiioonn hhuummaaiinnee oouu aanniimmaallee ssuurr llee ssooll ééttaattssuunniieenn »».. EEnn ccaass ddee nnoonn rreessppeecctt dduu pprrééaavviiss,, llee pprroodduuiitt aalliimmeennttaaiirree iimmppoorrttéé eenn qquueessttiioonn ppoouurrrraaiitt êêttrree eennttrreeppoosséé aauu ppoorrtt dd’’aarrrriivvééee oouu ddaannss uunn ééttaabblliisssseemmeenntt ssééccuurriittaaiirree jjuussqquu’’àà ccee qquu’’iill ssooiitt ccoonnffoorrmmee àà llaa BBTTAA,, oouu qquu’’iill ssooiitt rrééeexxppoorrttéé,, vvooiirree ddééttrruuiitt.. PPaarraallllèèlleemmeenntt àà cceellaa,, llaa FFDDAA aa ppuubblliiéé eenn 22000044 uunn gguuiiddee ttrraaiittaanntt ddeess aammeennddeess cciivviilleess qquuii ssoonntt iinnfflliiggééeess ddaannss ccee ccaass.. IIll eesstt àà nnootteerr qquuee ll’’aapppplliiccaattiioonn ccoommppllèèttee ddee llaa BBTTAA aa ddéébbuuttéé àà ccoommpptteerr dduu 1133 aaooûûtt 22000044.. 22..22 LL''oorrggaanniissaattiioonn ffrraannççaaiissee 22..22..11.. AAuu nniivveeaauu nnaattiioonnaall LLaa pprreemmiièèrree ppeerrssoonnnnee ccoonncceerrnnééee àà ll’’éécchheelloonn nnaattiioonnaall eesstt llee PPrreemmiieerr mmiinniissttrree.. IIll ss’’aappppuuiiee eennssuuiittee ssuurr ddeeuuxx oorrggaanniissmmeess ddoonntt iill aa llaa ttuutteellllee,, àà ssaavvooiirr llee SSGG MMeerr eett llee SSGGDDNN,, qquuii ttrraavvaaiilllleenntt eenn ééttrrooiittee ccoollllaabboorraattiioonn,, dd’’aauuttrreess mmiinniissttèèrreess ppoouuvvaanntt ééggaalleemmeenntt êêttrree iimmpplliiqquuééss.. LLee SSGG MMeerr aa ééttéé ccrréééé ppaarr llee ddééccrreett nn°° 9955--11223322 dduu 2222 nnoovveemmbbrree 11999955.. IIll ccoooorrddoonnnnee lleess ddéécciissiioonnss ggoouuvveerrnneemmeennttaalleess éémmiisseess ppaarr uunnee qquuiinnzzaaiinnee ddee ddééppaarrtteemmeennttss mmiinniissttéérriieellss.. PPaarr aaiilllleeuurrss,, iill ccoonnttrrôôllee eett éévvaalluuee llaa ppoolliittiiqquuee mmaarriittiimmee dduu ggoouuvveerrnneemmeenntt qquuii rrééssuullttee dd’’uunnee ccoonncceerrttaattiioonn aavveecc lleess éélluuss eett ll''eennsseemmbbllee ddeess pprrooffeessssiioonnnneellss ccoonncceerrnnééss.. EEnnffiinn,, iill aanniimmee eett ccoooorrddoonnnnee ll’’aaccttiioonn ddeess pprrééffeettss mmaarriittiimmeess.. LLee SSGGDDNN aa ééttéé iinnssttiittuuéé ppaarr llee ddééccrreett nn°° 6622--880088 dduu 1188 jjuuiilllleett 11996622 rreellaattiiff àà ll’’oorrggaanniissaattiioonn ddee llaa ddééffeennssee nnaattiioonnaallee eett sseess aattttrriibbuuttiioonnss oonntt ééttéé ffiixxééeess ppaarr llee nn°° 7788--7788 dduu 2255 jjaannvviieerr 11997788.. SSeess mmiissssiioonnss pprriinncciippaalleess ssoonntt lliiééeess aauuxx qquueessttiioonnss ddee ssééccuurriittéé iinnttéérriieeuurree eett ddee ddééffeennssee.. IIll eesstt ddoonncc ddiirreecctteemmeenntt iimmpplliiqquuéé ddaannss llaa lluuttttee aannttiitteerrrroorriissttee.. CCeess ddeeuuxx oorrggaanniissmmeess ssoonntt ccoonnssuullttééss ppaarr llee ggoouuvveerrnneemmeenntt ddaannss llee bbuutt ddee ll’’aaiiddeerr àà ddééffiinniirr llaa ppoolliittiiqquuee àà ssuuiivvrree eenn mmaattiièèrree ddee ssûûrreettéé mmaarriittiimmee,, nnoottaammmmeenntt ppoouurr ccee qquuii eesstt ddeess nniivveeaauuxx ddee ssûûrreettéé qquuii ssoonntt ccaallqquuééss ssuurr lleess mmeessuurreess dduu ppllaann VViiggiippiirraattee.. NNééaannmmooiinnss,, eenn ccaass ddee ccoonnfflliitt eennttrree uunnee mmeessuurree IISSPPSS eett uunnee mmeessuurree VViiggiippiirraattee,, iill eesstt àà nnootteerr qquuee llaa sseeccoonnddee ddooiitt nnéécceessssaaiirreemmeenntt pprriimmeerr.. LLee SSGG MMeerr eett llee SSGGDDNN éévvaalluueenntt llaa mmeennaaccee eenn ffoonnccttiioonn ddeess iinnffoorrmmaattiioonnss qquuii lleeuurr ssoonntt ffoouurrnniieess ppaarr lleess sseerrvviicceess ssppéécciiaalliissééss dduu rreennsseeiiggnneemmeenntt.. 168 Loi sur la réactivité et les capacités militaires pour lutter contre le bioterrorisme et garantir la sûreté de la santé publique. 169 Fédération américaine des aliments et drogues. Elle exerce un contrôle rigoureux sur les industries alimentaires, pharmaceutiques et cosmétiques.
  • 47.
    47 VViieenntt eennssuuiittee ll’’AAuuttoorriittééNNaattiioonnaallee ddee SSûûrreettéé aavveecc llee HHFFDD dduu mmiinniissttèèrree ddeess ttrraannssppoorrttss.. LL’’iinnssttrruuccttiioonn nn°°441122 llee ddééffiinniitt ccoommmmee ééttaanntt llee ppooiinntt ddee ccoonnttaacctt nnaattiioonnaall ppeerrmmaanneenntt ppoouurr lleess qquueessttiioonnss ddee ssûûrreettéé mmaarriittiimmee,, eett ccee vviiss--àà--vviiss ddeess aauuttrreess ggoouuvveerrnneemmeennttss ccoonnttrraaccttaannttss,, ddee llaa CCoommmmiissssiioonn eeuurrooppééeennnnee oouu ddee ll’’OOMMII.. AAuu nniivveeaauu nnaattiioonnaall,, iill aa ppoouurr mmiissssiioonn ddee «« ffaacciilliitteerr,, ssuuiivvrree eett iinnffoorrmmeerr ssuurr ll’’aapppplliiccaattiioonn ddeess mmeessuurreess ddee ssûûrreettéé mmaarriittiimmee [[aaiinnssii qquuee ddee]] ffoouurrnniirr ddeess rreennsseeiiggnneemmeennttss ccoonncceerrnnaanntt lleess ppllaannss ddee ssûûrreettéé ddeess iinnssttaallllaattiioonnss ppoorrttuuaaiirreess [[ddoonntt lleess ccoooorrddoonnnnééeess ddeess PPFFSSOO]] oouu ddeess ccoonnsseeiillss aauuxx aaggeennttss ddee ssûûrreettéé117700 »».. DDee pplluuss,, eenn ttaanntt qquuee ppooiinntt ddee ccoonnttaacctt nnaattiioonnaall,, iill ppeeuutt éévveennttuueelllleemmeenntt êêttrree iinnffoorrmméé ppaarr sseess hhoommoolloogguueess ééttrraannggeerrss qquu’’uunn ddee lleeuurr nnaavviirree,, ssee ttrroouuvvaanntt ddaannss uunnee zzoonnee ssoouuss ccoonnttrrôôllee ffrraannççaaiiss,, aa éémmiiss uunnee aalleerrttee ddee ssûûrreettéé,, eett ccee aauu ttiittrree ddee llaa CCoonnvveennttiioonn SSOOLLAASS,, rrèèggllee XXII--22//1133..11..44.. IIll ttrraannssmmeett aalloorrss ll’’iinnffoorrmmaattiioonn àà qquuii ddee ddrrooiitt,, àà ssaavvooiirr llee CCRROOSSSS GGrriiss NNeezz.. LLee HHFFDD dduu mmiinniissttèèrree ddeess ttrraannssppoorrttss ddooiitt ppaarreeiilllleemmeenntt rreellaayyeerr lleess iinnffoorrmmaattiioonnss rreellaattiivveess àà uunnee aalleerrttee ddee ssûûrreettéé dd’’uunn nnaavviirree bbaattttaanntt ppaavviilllloonn ééttrraannggeerr mmaaiiss nnaavviigguuaanntt eenn zzoonnee ddee ccoommppéétteennccee ffrraannççaaiissee aauuxx aauuttoorriittééss ddééssiiggnnééeess ddee ccee ppaavviilllloonn.. DDaannss llee ccaass dd’’uunn nnaavviirree ffrraannççaaiiss éémmeettttaanntt uunnee aalleerrttee ddee ssûûrreettéé àà ll’’ééttrraannggeerr,, iill ddooiitt pprréévveenniirr lleess aauuttoorriittééss rriivveerraaiinneess ddee llaa zzoonnee.. LLee CCRROOSSSS GGrriiss NNeezz,, qquuii aa nnoottaammmmeenntt ppaarrttiicciippéé aauu ggrroouuppee ddee ttrraavvaaiill aayyaanntt aaiiddéé àà ll’’ééllaabboorraattiioonn ddee ll’’iinnssttrruuccttiioonn nn°° 441133,, eesstt ll’’oorrggaanniissmmee ffrraannççaaiiss qquuii rreeççooiitt llaa nnoottiiffiiccaattiioonn ddeess aalleerrtteess ddee ssûûrreettéé,, eett ccee eenn aapppplliiccaattiioonn ddee llaa rrèèggllee XXII--22//66..22..11 ddee llaa CCoonnvveennttiioonn SSOOLLAASS,, ppoouurr lleess nnaavviirreess ffrraannççaaiiss nnaavviigguuaanntt ppaarrttoouutt ddaannss llee mmoonnddee.. LLeess aalleerrtteess ssoonntt ggéénnéérraalleemmeenntt éémmiisseess ddiirreecctteemmeenntt ppaarr lleess nnaavviirreess ppaarr llee bbiiaaiiss dduu SSSSAASS.. MMaaiiss iill eesstt ééggaalleemmeenntt ppoossssiibbllee qquuee llee CCRROOSSSS GGrriiss NNeezz lleess rreeççooiivveenntt iinnddiirreecctteemmeenntt,, ttrrooiiss ccaass ssoonntt aalloorrss ppoossssiibblleess.. TToouutt dd’’aabboorrdd,, ccee ppeeuutt êêttrree llaa ccoommppaaggnniiee mmaarriittiimmee qquuii nnoottiiffiiee ll’’aalleerrttee aauu CCRROOSSSS ssii eellllee lluuii eesstt ppaarrvveennuuee eenn pprreemmiieerr117711 .. EEnnssuuiittee,, iill eesstt àà nnootteerr qquuee ddeess aalleerrtteess ddee ssûûrreettéé ppeeuuvveenntt ééggaalleemmeenntt êêttrree éémmiisseess «« eenn ccllaaiirr »»,, cc’’eesstt-- àà--ddiirree ssaannss ppaasssseerr ppaarr llee SSSSAASS mmaaiiss eenn uuttiilliissaanntt lleess vvooiieess hhaabbiittuueelllleess sseerrvvaanntt àà eennvvooyyeerr uunn mmeessssaaggee ddee ddééttrreessssee –– VVHHFF –– oouu ppaarr ttoouutt aauuttrree mmooyyeenn,, nnoottaammmmeenntt llee ttéélléépphhoonnee ppoorrttaabbllee ppaarr ssoouuccii ddee ddiissccrrééttiioonn.. EElllleess ppeeuuvveenntt aaiinnssii êêttrree rréécceeppttiioonnnnééeess ppaarr ll’’oorrggaanniissmmee ccoommppéétteenntt aavvooiissiinnaanntt llaa zzoonnee ddee mmeennaaccee qquuii rreettrraannssmmeettttrraa iimmmmééddiiaatteemmeenntt ll’’iinnffoorrmmaattiioonn aauu CCRROOSSSS GGrriiss NNeezz.. EEnnffiinn,, lleess aauuttoorriittééss dduu ppaavviilllloonn dd’’uunn nnaavviirree ééttrraannggeerr iinnffoorrmmeenntt llee CCRROOSSSS GGrriiss NNeezz ssii lleeuurr nnaavviirree eesstt eenn hhaauuttee mmeerr,, mmaaiiss ddaannss uunnee zzoonnee rreellaattiivveemmeenntt pprroocchhee ddeess tteerrrriittooiirreess ffrraannççaaiiss,, oouu ss’’iill eesstt eenn mmeerr tteerrrriittoorriiaallee ffrraannççaaiissee oouu eennccoorree ss’’iill eesstt ddaannss uunn ppoorrtt ffrraannççaaiiss.. CCeess aauuttoorriittééss ppeeuuvveenntt ééggaalleemmeenntt ccoonnttaacctteerr llee CCRROOSSSS oouu cceennttrree ééqquuiivvaalleenntt oouuttrree--mmeerr ccoommppéétteenntt ppoouurr llaa zzoonnee ooùù eesstt ssiittuuéé llee nnaavviirree mmeennaaccéé.. LL’’aalleerrttee ddooiitt êêttrree ttrraaiittééee ddee llaa mmêêmmee ffaaççoonn qquuee ssii eellllee ééttaaiitt rreeççuuee vviiaa llee SSSSAASS.. DDèèss rréécceeppttiioonn ddee ll’’aalleerrttee dd’’uunn nnaavviirree eenn mmeerr,, llee CCRROOSSSS GGrriiss NNeezz iinnffoorrmmee117722 ,, aauu nniivveeaauu cceennttrraall,, llee HHFFDD dduu mmiinniissttèèrree ddeess ttrraannssppoorrttss eett llee SSGG MMeerr,, oouu àà ddééffaauutt llee CCIICCAADDMMEERR117733 .. LLee SSGG MMeerr ddooiitt rrééppeerrccuutteerr ll’’aalleerrttee vveerrss llee SSGGDDNN,, aaiinnssii qquuee vveerrss llee ccaabbiinneett dduu PPrreemmiieerr mmiinniissttrree.. PPaarraallllèèlleemmeenntt àà cceellaa,, iill ddooiitt ddeemmaannddeerr aauu CCIICCAADDMMEERR ddee rrééddiiggeerr uunn mmeessssaaggee ppoouurr eenn iinnffoorrmmeerr lleess mmiinniissttèèrreess ccoonncceerrnnééss.. LLee HHFFDD dduu mmiinniissttèèrree ddeess ttrraannssppoorrttss,, ppoouurr ssaa ppaarrtt,, ddooiitt iinnffoorrmmeerr ooffffiicciieelllleemmeenntt llaa ccoommppaaggnniiee mmaarriittiimmee.. IIll eesstt àà nnootteerr qquu’’uunnee ffooiiss ll’’aalleerrttee éémmiissee,, uunnee pprrooccéédduurree ddee lleevvééee ddee ddoouuttee eesstt eennggaaggééee vviiaa llee CCSSOO ccoonnttrraaccttuueell dduu nnaavviirree.. CCeelluuii--ccii tteennttee 170 Sur ces deux derniers éléments, la définition fait référence aux points B/4.14 à B/4.16 du Code ISPS. 171 Cf supra 2.1.1.5 L’instruction n° 413, page 30. 172 Cf supra 2.1.1.5 L’instruction n° 413, page 30. 173 Centre interministériel de coordination d’aide à la décision MER. Il dépend de l’Etat Major de la marine nationale.
  • 48.
    48 ddee ccoonnttaacctteerr lleennaavviirree ssoouuss pprréétteexxttee dd’’uunn mmeessssaaggee ddee rroouuttiinnee,, eenn uuttiilliissaanntt,, ppaarr eexxeemmppllee,, uunn ccooddee ééttaabbllii eennttrree eeuuxx aauu pprrééaallaabbllee.. EEnn ll’’aabbsseennccee ddee rrééppoonnssee,, iill ffaauutt ccoonnssiiddéérreerr qquuee ll’’aaccttee ddee vviioolleennccee eesstt eenn ttrraaiinn dd’’êêttrree ppeerrppééttrréé ((ppaarraaggrraapphhee 44..22..22,, MMSSCC//CCiirrcc.. 11007733)).. SSii llaa ccoommppaaggnniiee ccoonnffiirrmmee aauu HHFFDD dduu mmiinniissttèèrree ddeess ttrraannssppoorrttss qquu’’iill ss’’aaggiitt dd’’uunnee ffaauussssee aalleerrttee,, ccee ddeerrnniieerr ddooiitt eenn iinnffoorrmmeerr llee CCRROOSSSS GGrriiss NNeezz qquuii,, àà ssoonn ttoouurr,, ddooiitt iimmmmééddiiaatteemmeenntt pprréévveenniirr ttoouuss cceeuuxx qquu’’iill aa ddééjjàà ccoonnttaaccttééss.. SSii ll’’aalleerrttee ss’’aavvèèrree ffoonnddééee,, llee HHFFDD dduu mmiinniissttèèrree ddeess ttrraannssppoorrttss ddooiitt eenn iinnffoorrmmeerr llee CCoommmmaannddaanntt ddee llaa zzoonnee mmaarriittiimmee AAttllaannttiiqquuee aauu ttiittrree dduu ccoonnttrrôôllee nnaavvaall aaiinnssii qquuee llee rreepprréésseennttaanntt ppeerrmmaanneenntt ffrraannççaaiiss aauupprrèèss ddee ll’’EEttaatt rriivveerraaiinn,, ssii llee nnaavviirree eesstt eenn mmeerr tteerrrriittoorriiaallee ééttrraannggèèrree.. IIll ddooiitt ééggaalleemmeenntt ddoonnnneerr ll’’oorrddrree aauu CCRROOSSSS GGrriiss NNeezz dd’’iinnffoorrmmeerr llee MMRRCCCC ééttrraannggeerr ccoommppéétteenntt ppoouurr llaa zzoonnee ooùù ssee ttrroouuvvee llee nnaavviirree.. AAuu nniivveeaauu tteerrrriittoorriiaall eett ssii llee nnaavviirree eesstt eenn zzoonnee SSAARR117744 ffrraannççaaiissee,, llee CCRROOSSSS ddooiitt pprréévveenniirr llee PPRREEMMAARR oouu llee DDGG//CCOOMMAARR oouuttrree--mmeerr aaiinnssii qquuee llee CCRROOSSSS oouu llee cceennttrree ééqquuiivvaalleenntt oouuttrree--mmeerr llee pplluuss pprroocchhee ddee ll’’iinncciiddeenntt.. SSii llaa ssiittuuaattiioonn dduu nnaavviirree ppeeuutt aavvooiirr ddeess rrééppeerrccuussssiioonnss tteerrrreessttrreess –– ss’’iill eesstt pprroocchhee ddeess ccôôtteess ffrraannççaaiisseess ––,, llee PPRREEMMAARR oouu llee DDGG//CCOOMMAARR aavveerrttiitt àà ssoonn ttoouurr llee pprrééffeett ddee zzoonnee ddee ddééffeennssee,, oouu ll’’aauuttoorriittéé ééqquuiivvaalleennttee oouuttrree-- mmeerr.. CCee ddeerrnniieerr pprréévviieenntt eennssuuiittee llee pprrééffeett ddee ddééppaarrtteemmeenntt ssuusscceeppttiibbllee dd’’êêttrree ddééssiiggnnéé ccoommmmee aauuttoorriittéé llooccaallee cchhaarrggééee ddee llaa ddiirreeccttiioonn ddeess ooppéérraattiioonnss àà tteerrrree.. QQuuaanntt aauu CCRROOSSSS oouu aauu cceennttrree ééqquuiivvaalleenntt dd’’oouuttrree--mmeerr pprroocchhee ddee ll’’iinncciiddeenntt,, iill ffoouurrnniitt aauu PPRREEMMAARR,, oouu aauu DDGG//CCOOMMAARR,, lleess iinnffoorrmmaattiioonnss nnéécceessssaaiirreess àà llaa ggeessttiioonn ddee llaa mmeennaaccee eett qquuii ssoonntt ccoonntteennuueess ddaannss llaa cciirrccuullaaiirree MMSSCC//CCiirrcc.. 11007733,, ppaarraaggrraapphheess 44..22..11 eett 44..22..22.. IIll ppeeuutt ééggaalleemmeenntt ssoolllliicciitteerr lleess uunniittééss ddee ssaauuvveettaaggeess qquuaalliiffiiééeess ppoouurr cceettttee ooppéérraattiioonn,, ssaacchhaanntt qquuee lleeuurr iinntteerrvveennttiioonn ddééppeenndd uunniiqquueemmeenntt ddee llaa ddéécciissiioonn ddee ll’’«« aauuttoorriittéé rreessppoonnssaabbllee ddee ll’’ooppéérraattiioonn »» ((ppaarraaggrraapphhee 44..33..33,, MMSSCC//CCiirrcc.. 11007733)).. SSii llee nnaavviirree nn’’eesstt ppaass ddaannss uunnee zzoonnee SSAARR ffrraannççaaiissee,, iill ccoonnvviieenntt ddee pprréévveenniirr aauu nniivveeaauu tteerrrriittoorriiaall,, llee ccoommmmaannddaanntt ddee zzoonnee mmaarriittiimmee eett llee MMRRCCCC ééttrraannggeerr ccoommppéétteenntt àà cceett eennddrrooiitt.. EEnnffiinn,, ccoonnffoorrmméémmeenntt àà llaa rrèèggllee XXII--22//66..66 ddee llaa CCoonnvveennttiioonn SSOOLLAASS,, ll’’EEttaatt dduu ppaavviilllloonn ddooiitt iimmmmééddiiaatteemmeenntt iinnffoorrmmeerr ll’’EEttaatt oouu lleess EEttaattss ééttrraannggeerr((ss)) rriivveerraaiinn((ss)) ddee llaa zzoonnee dd’’aalleerrttee,, qquuii eesstt//ssoonntt ddèèss lloorrss iimmpplliiqquuéé((ss)) ddaannss llaa ccrriissee.. LL’’iinniittiiaattiivvee ddee cceettttee ddéécciissiioonn ppoolliittiiqquuee ddééppeenndd dduu ccaabbiinneett dduu PPrreemmiieerr mmiinniissttrree ccaarr eellllee nnee ppeeuutt êêttrree qquuee ggoouuvveerrnneemmeennttaallee.. SSii ll’’aalleerrttee pprroovviieenntt dd’’uunn nnaavviirree ddaannss uunn ppoorrtt ffrraannççaaiiss117755 ,, llaa pprrooccéédduurree rreessttee sseennssiibblleemmeenntt llaa mmêêmmee ssii ccee nn’’eesstt qquuee llee CCRROOSSSS GGrriiss NNeezz ddooiitt pprréévveenniirr,, ddèèss rréécceeppttiioonn ddee ll’’aalleerrttee,, eett ccee aauu mmêêmmee ttiittrree qquuee llee SSGG MMeerr eett llee HHFFDD dduu mmiinniissttèèrree ddeess ttrraannssppoorrttss,, llaa CCaappiittaaiinneerriiee dduu ppoorrtt ccoonncceerrnnéé oouu,, àà ddééffaauutt,, llaa ppeerrmmaanneennccee mmiissee eenn ppllaaccee ppaarr «« ll’’aauuttoorriittéé iinnvveessttiiee dduu ppoouuvvooiirr ddee ppoolliiccee ppoorrttuuaaiirree »»,, àà mmooiinnss qquu’’eellllee nn’’eenn ssooiitt ddééjjàà iinnffoorrmmééee.. LLaa CCaappiittaaiinneerriiee,, oouu llaa ppeerrmmaanneennccee,, pprréévviieennddrraa àà ssoonn ttoouurr llee pprrééffeett ddee ddééppaarrtteemmeenntt oouu llee rreepprréésseennttaanntt ddee ll’’EEttaatt ddaannss llaa ccoolllleeccttiivviittéé dd’’oouuttrree--mmeerr.. IIll iinnccaarrnnee ll’’aauuttoorriittéé ccoommppéétteennttee ppoouurr mmeettttrree eenn œœuuvvrree lleess mmeessuurreess dd’’iinntteerrvveennttiioonn eett ccoommmmaannddee lleess ffoorrcceess ddee ssûûrreettéé,, cceess ffoonnccttiioonnss ééttaanntt ddééffiinniieess ddaannss llee ppaarraaggrraapphhee 44..11..11,, MMSSCC//CCiirrcc.. 11007733.. LLaa CCaappiittaaiinneerriiee,, oouu llaa ppeerrmmaanneennccee,, iinnffoorrmmeerraa ppaarreeiilllleemmeenntt llee sseerrvviiccee ddee ppoolliiccee oouu ddee ggeennddaarrmmeerriiee ccoommppéétteenntt ddaannss llee ppoorrtt,, llee PPRREEMMAARR,, oouu llee DDGG//CCOOMMAARR dd’’oouuttrree--mmeerr,, llee CCRROOSSSS oouu llee cceennttrree ééqquuiivvaalleenntt oouuttrree--mmeerr llee pplluuss pprroocchhee dduu lliieeuu ddee ll’’aalleerrttee,, llaa ccoommppaaggnniiee oouu ssoonn rreepprréésseennttaanntt llooccaall,, llee PPFFSSOO,, vvooiirree 174 Search And Rescue ; au niveau international, l’appellation la plus employée est Sea Rescue Region (SSR). 175 Cf supra 2.1.1.5 L’instruction n° 413, page 30, fiches n°6 et n°7.
  • 49.
    49 ll’’aaggeenntt ddee ssûûrreettééppoorrttuuaaiirree,, aaiinnssii qquuee ttoouuttee aauuttoorriittéé oouu ppeerrssoonnnnee pprréévvuuee ppaarr llee ppllaann ddee ssûûrreettéé ddee ll’’iinnssttaallllaattiioonn ppoorrttuuaaiirree eett//oouu ppaarr llee ppllaann ddee ssûûrreettéé ppoorrttuuaaiirree.. LL’’aaccttiioonn ccoonnccrrèèttee qquuii ssuuiitt uunnee aalleerrttee aavvéérrééee nnee ddééppeenndd pplluuss ddeess pprreessccrriippttiioonnss IISSPPSS mmaaiiss ddee PPiirraattee--mmeerr eenn FFrraannccee.. CCee ppllaann ggoouuvveerrnneemmeennttaall rreellèèvvee ddee llaa ccoommppéétteennccee dduu PPRREEMMAARR eenn mmeerr.. TToouutteeffooiiss,, ssii llee nnaavviirree ccoonncceerrnnéé eesstt ssiittuuéé ddaannss uunn ppoorrtt ffrraannççaaiiss,, llee pprrééffeett ddee ddééppaarrtteemmeenntt,, oouu llee rreepprréésseennttaanntt ddee ll’’EEttaatt ddaannss llaa ccoolllleeccttiivviittéé dd’’oouuttrree--mmeerr,, eesstt ccoommppéétteenntt aauu nniivveeaauu ppoorrttuuaaiirree eett eesstt ppllaaccéé àà ssoonn ttoouurr ssoouuss ll’’aauuttoorriittéé ddee llaa cceelllluullee iinntteerrmmiinniissttéérriieellllee ddee ccrriissee.. DDaannss ccee ccaass,, llee PPRREEMMAARR,, oouu llee DDGG//CCOOMMAARR oouuttrree--mmeerr,, ppeeuuvveenntt ss’’aappppuuyyeerr ssuurr llee CCRROOSSSS,, oouu llee cceennttrree ééqquuiivvaalleenntt oouuttrree--mmeerr,, ggééooggrraapphhiiqquueemmeenntt ccoommppéétteenntt.. CCee ddeerrnniieerr ppeeuutt,, ssii bbeessooiinn eesstt,, oorrggaanniisseerr ll’’aaccttiioonn ddeess uunniittééss ddee ssaauuvveettaaggee.. SSiinnoonn,, ppoouurr ccee qquuii eesstt ddee llaa lluuttttee aannttiitteerrrroorriissttee «« aaccttiivvee »»,, ccee ssoonntt lleess uunniittééss dd’’iinntteerrvveennttiioonn qquuii aaggiisssseenntt,, àà ssaavvooiirr nnoottaammmmeenntt llee GGIIGGNN117766 eett lleess ccoommmmaannddooss mmaarriinnee117777 .. EEnnffiinn,, dd’’uunn ppooiinntt ddee vvuuee pplluuss gglloobbaall,, iill ccoonnvviieenntt dd’’oobbsseerrvveerr qquuee llaa mmaarriinnee nnaattiioonnaallee,, ddaannss ssoonn eennsseemmbbllee,, jjoouuee uunn rrôôllee ssiiggnniiffiiccaattiiff ddaannss llaa pprrootteeccttiioonn dduu lliittttoorraall ffrraannççaaiiss àà ttrraavveerrss llee ccoonncceepptt ddee «« ssaauuvveeggaarrddee mmaarriittiimmee »» qquu’’eellllee ddéévveellooppppee ddeeppuuiiss ttrrooiiss aannss117788 .. EEllllee aa nnoottaammmmeenntt ttrraavvaaiilllléé àà llaa mmiissee aauu ppooiinntt dduu ssyyssttèèmmee ddee ssuurrvveeiillllaannccee SSPPAATTIIOONNAAVV117799 eenn rreellaattiioonn aavveecc llaa ddoouuaannee eett lleess AAFFFFMMAARR.. LLeess iinnssppeecctteeuurrss ddeess cceennttrreess ddee ssééccuurriittéé ddeess nnaavviirreess ((CCSSNN))118800 ssoonntt ééggaalleemmeenntt iimmpplliiqquuééss aauu nniivveeaauu ddeess ccoonnttrrôôlleess ddeess mmeessuurreess IISSPPSS aalloorrss qquu’’àà ll’’oorriiggiinnee,, iillss nnee ffaaiissaaiieenntt aapppplliiqquueerr qquuee llaa ccoonnvveennttiioonn SSOOLLAASS ssuurr llaa ssééccuurriittéé mmaarriittiimmee.. IIllss oonntt dduu ssuuiivvrree uunnee ffoorrmmaattiioonn ppoouurr êêttrree hhaabbiilliittéé IISSPPSS eett ppeeuuvveenntt,, lloorrss ddee lleeuurr vviissiittee ddee ccoonnttrrôôllee,, ccoonnssuulltteerr ll’’iinnttééggrraalliittéé dduu SSSSPP,, mmêêmmee lleess ppaarrttiieess ccoonnffiiddeennttiieelllleess.. TToouutteeffooiiss,, llee CCaappiittaaiinnee nnee ddooiitt lleess lleeuurr mmoonnttrreerr qquu’’aapprrèèss aavvooiirr oobbtteennuu ll’’aapppprroobbaattiioonn ééccrriittee ddee ll’’EEttaatt dduu ppaavviilllloonn.. LLeess iinnssppeecctteeuurrss ddeess CCSSNN 176 Groupe d’Intervention de la Gendarmerie Nationale créé en 1975. 177 Au nombre de cinq – Commandos Hubert (action sous-marine), Jaubert (assaut), Trepel (assaut), Penfentenyo (reconnaissance) et De Montfort (appui et destruction à distance) –, ils sont également dénommés les « Bérets verts ». Ils interviennent pour le COS – Commandement des opérations spéciales créé en 1992 et regroupant 2 000 militaires. Le COS est leur employeur majoritaire (environ 80% des interventions) mais l’Etat major de la marine fait aussi appel à eux pour des missions de service public (arraisonnement de bâtiments en mer, contrôle du trafic maritime, sauvetage en mer). Site du GIGN : http://www.gign.org/unites-francaises/cos.phpp –. Seuls deux commandos marine sont particulièrement spécialisés dans la lutte antiterroriste maritime. Le premier est le commando d’action sous-marine (CASM) Hubert. Basé dans le port du Canier sur la presqu’île de Saint Mandrier, dans le Var, il date du 30 mars 1953. Site de l’association Net Marine qui développe l’information militaire maritime française : http://www.netmarine.net/forces/commando/hubert/. Composé d’une cinquantaine de nageurs de combat brevetés, le CASM Hubert dispose d’une compagnie de soutien et d’une compagnie opérationnelle subdivisée en quatre sections, dont la section B, spécialisée dans le contre terrorisme maritime. La section B travaille en étroite collaboration avec l’escouade de contre-terrorisme et de libération d’otages (ECTLO) du commando Jaubert. Basé à Lorient, l’ECTLO Jaubert est issue de la scission du Groupe de combat en milieu clos (GCMC) suite à la réforme Commando 2001, l’autre partie ayant intégré le groupe B du commando Hubert. Elle compte 17 éléments et chacun a une spécialité bien déterminée, allant de l’armement et des munitions à la démolition et à la ciblerie, en passant entre autre par les renseignements, la progression individuelle et les effets spéciaux. Avec le GIGN, ces unités d’élite procèdent à des exercices antiterroristes en mer : dans l’Océan Atlantique, il s’agit de l’exercice Armor et en Méditerranée, de l’exercice Estérel. 178 L’origine de ce concept date de l’échouement, dans la nuit du 17 février 2001, du navire East Sea, avec à son bord 900 réfugiés kurdes sur la plage de Boulouris, près de Saint-Raphaël. 179 Système de surveillance des espaces sous juridiction nationale et des approches maritimes. Ce programme de surveillance radar a une portée théorique de 24 milles marins, soit plus de 44 km. Il permet le suivi et le positionnement des navires sur la zone de surveillance en temps réel. Les informations (nom et type du navire, son n° OMI, la route suivie, le type et le poids des marchandises, etc) sont fournies par le réseau de sémaphores en place le long des côtes et il ne concerne que la Méditerranée actuellement. Les navires sont obligés de répondre et les autres sémaphores ne redemandent ces détails qu’en cas de discontinuité au niveau de la réception de l’écho (informations obtenues lors du stage au CROSSMED en avril 2005). 180 Ils interviennent dans le cadre de la directive du Conseil européen n° 95/21/CE du 19 juin 1995 concernant l’application aux navires faisant escale dans la Communauté européenne ou dans les eaux relevant de la juridiction des Etats membres, des normes internationales relatives à la sécurité maritime, à la prévention de la pollution et aux conditions de vie à bord des navires. Informations obtenues lors d’un entretien au CSN de Marseille le lundi 4 juillet 2005 avec Serge Heyraud, inspecteur habilité ISPS.
  • 50.
    50 pprrooccèèddeenntt ddee llaammêêmmee ffaaççoonn qquuee ppoouurr uunn ccoonnttrrôôllee PPaarriiss MMOOUU118811 :: ss’’iill ttrroouuvvee uunn ddyyssffoonnccttiioonnnneemmeenntt aauu nniivveeaauu ddee llaa ssûûrreettéé,, iillss iinncclluurroonntt ddaannss lleeuurr rraappppoorrtt uunnee ddééffiicciieennccee,, ssaacchhaanntt qquu’’uunnee sseeuullee aannnnoottaattiioonn ddee llaa ssoorrttee ppeeuutt eennttrraaîînneerr ll’’iimmmmoobbiilliissaattiioonn dduu nnaavviirree.. IIllss ddooiivveenntt ddeemmaannddeerr qquueell ttyyppee dd’’eexxeerrcciiccee oonntt ééttéé eeffffeeccttuuééss,, qquueell eenn aa ééttéé llee rrééssuullttaatt –– ppoossiittiiff oouu ssii ddeess pprroobbllèèmmeess ssoonntt aappppaarruuss ––,, qquuii aa ppaarrttiicciippéé –– llee bbuutt ééttaanntt ddee ss’’aassssuurreerr qquuee ccee nnee ssoonntt ppaass ttoouujjoouurrss lleess mmêêmmeess qquuii ss’’eennttrraaîînneenntt ssiinnoonn lleess eexxeerrcciicceess ppeerrddeenntt ddee lleeuurr iinnttéérrêêtt ––.. EEnn ccaass ddee ddoouuttee àà pprrooppooss dd’’uunn nnaavviirree,, llee CCoommmmaannddaanntt dd’’uunn ppoorrtt ppeeuutt lleeuurr ddeemmaannddeerr ddee mmoonntteerr àà bboorrdd ppoouurr vvéérriiffiieerr llaa ccaappaacciittéé ddee ll’’ééqquuiippaaggee àà ggéérreerr ll’’IISSPPSS ppuuiiss ddee ffaaiirree uunn rraappppoorrtt ssuurr lleeuurr vviissiittee.. IIll eesstt àà nnootteerr eennffiinn qquuee ll’’aaddmmiinniissttrraattiioonn ffrraannççaaiissee aa pprrooccééddéé àà ddeess rreeccrruutteemmeennttss ccoonnssééccuuttiiffss aauuxx nnoouuvveelllleess mmeessuurreess ddee ssûûrreettéé eenn vviigguueeuurr118822 .. AAuu ccoouurrss dduu CCoonnsseeiill iinntteerrmmiinniissttéérriieell ddee llaa mmeerr qquuii ss’’eesstt tteennuu eenn aavvrriill 22000044,, iill aa ééttéé ddéécciiddéé qquuee 4400 ppoosstteess ssuupppplléémmeennttaaiirreess dd’’ooffffiicciieerrss ddee ppoorrtt eett dd’’ooffffiicciieerrss ddee ppoorrttss aaddjjooiinnttss118833 ddeevvaaiieenntt êêttrree ccrrééééss.. EEnn aapppplliiccaattiioonn ddee cceettttee ddéécciissiioonn,, 1155 ppoosstteess oonntt ééttéé ppoouurrvvuuss eenn 22000044 eett 1155 aauuttrreess iinnssccrriittss ddaannss llee pprroojjeett ddee llooii ddee ffiinnaanncceess ppoouurr 22000055.. PPaarr aaiilllleeuurrss,, ll’’iinnssppeeccttiioonn ggéénnéérraallee ddee ll’’aaddmmiinniissttrraattiioonn,, ddee llaa ppoolliiccee nnaattiioonnaallee eett ddeess ffiinnaanncceess,, eett llee ccoonnsseeiill ggéénnéérraall ddeess ppoonnttss eett cchhaauussssééeess,, oonntt éémmiiss eenn 22000044 uunnee pprreemmiièèrree eessttiimmaattiioonn ssuurr lleess ccooûûttss ddee mmiissee eenn œœuuvvrree ddee ll’’IISSPPSS ddaannss lleess ppoorrttss qquuii ss’’éélleevvaaiitt àà 111111 mmiilllliioonnss dd’’eeuurrooss eenn iinnvveessttiisssseemmeenntt eett àà 6600 mmiilllliioonnss dd’’eeuurrooss eenn ffoonnccttiioonnnneemmeenntt.. CCeess cchhiiffffrreess ssee ssoonntt rréévvééllééss aasssseezz pprroocchheess ddee cceeuuxx iinncclluuss ddaannss llee rraappppoorrtt dd’’eexxppeerrttiissee ddee jjuuiinn 22000044,, àà ssaavvooiirr 110000 mmiilllliioonnss dd’’eeuurrooss eenn iinnvveessttiisssseemmeenntt eett 6633,,33 mmiilllliioonnss ppoouurr llee ffoonnccttiioonnnneemmeenntt.. LLaa qquueessttiioonn dduu ffiinnaanncceemmeenntt nn’’eesstt ppaass eennccoorree ddééffiinniittiivveemmeenntt ééttaabblliiee ccaarr iill eesstt iimmppéérraattiiff ddee nnee ppaass ééttaabblliirr ddee ddiissttoorrssiioonn ddee ccoonnccuurrrreennccee eennttrree lleess ppoorrttss eeuurrooppééeennss ccoommmmee llee ssoouulliiggnnee llee ppooiinntt 1155 dduu rrèègglleemmeenntt ((CCEE)) nn°°772255//22000044.. TToouutteeffooiiss,, llaa rrééppaarrttiittiioonn ddeevvrraaiitt êêttrree tteellllee qquu’’aannnnoonnccééee ddaannss llee pprroojjeett ddee llooii ddee ffiinnaanncceess 22000055 :: uunnee ppaarrttiiee ddeevvrraaiitt êêttrree ffiinnaannccééee ppaarr llaa CCoommmmiissssiioonn eeuurrooppééeennnnee ;; ll’’EEttaatt ddeevvrraaiitt eennssuuiittee pprreennddrree eenn cchhaarrggee lleess ddééppeennsseess rreelleevvaanntt ssttrriicctteemmeenntt ddeess eennggaaggeemmeennttss iinntteerrnnaattiioonnaauuxx pprriiss ppaarr lluuii 118844 «« àà ttiittrree ppeerrmmaanneenntt eett ddaannss ll’’iinnttéérrêêtt ggéénnéérraall »» ddaannss llaa mmeessuurree ooùù llaa ssûûrreettéé eesstt uunnee mmiissssiioonn rrééggaalliieennnnee ddee ll’’EEttaatt,, ccee qquuii eesstt eessttiimméé àà 2299 mmiilllliioonnss dd’’eeuurrooss eenn iinnvveessttiisssseemmeenntt eett 2255 mmiilllliioonnss dd’’eeuurrooss eenn ffoonnccttiioonnnneemmeenntt;; eennffiinn,, llee ffiinnaanncceemmeenntt ddeess mmeessuurreess ddee ccoonnttrrôôllee ddeess ssiitteess118855 ,, qquuii ssoonntt ééggaalleemmeenntt pprrooffiittaabblleess dd’’uunn ppooiinntt ddee vvuuee ssééccuurriittaaiirree,, rreesstteerroonntt àà llaa cchhaarrggee ddeess ooppéérraatteeuurrss pprriivvééss.. CCeess ccooûûttss ssoonntt éévvaalluuééss àà 6600%% ddeess iinnvveessttiisssseemmeennttss eett 6644%% dduu ffoonnccttiioonnnneemmeenntt.. LLee pprroojjeett ddee llooii pprréévvooiitt ééggaalleemmeenntt ll’’iinnssttaauurraattiioonn dd’’uunnee ttaaxxee ppoorrttuuaaiirree ssuurr lleess ppaassssaaggeerrss ddeess ffeerrrriieess eett lleess ccrrooiissiiéérriisstteess.. PPrroovviissooiirree,, ssaa dduurrééee ddee vviiee eesstt eessttiimmééee àà ttrrooiiss aannss,, llee tteemmppss ddee rraasssseemmbblleerr lleess ffoonnddss nnéécceessssaaiirreess.. LLaa pprrooppoossiittiioonn ttaabbllee ssuurr 22 eeuurrooss ppaarr ppaassssaaggeerr ffeerrrryy ppiiééttoonn eett 55 eeuurrooss ppoouurr lleess vvééhhiiccuulleess.. CCeettttee ttaaxxee sseerraaiitt rreevveerrssééee àà ll’’EEttaatt qquuii ll’’iinnjjeecctteerraaiitt eenn rreettoouurr ddaannss llee ffiinnaanncceemmeenntt ddee llaa ssûûrreettéé ppoorrttuuaaiirree.. 181 Mémorandum de Paris. 182 Site du Sénat : http://www.senat.fr/rap/a04-076-20/a04-076-2016.html. 183 Il est à noter qu’ils n’ont pas la qualité d’officier ou d’agent de police judiciaire. 184 Celles-ci englobent les dépenses relatives aux PFSA et aux PFSP, à la formation et à la rémunération des PFSO, aux équipements de contrôle des conteneurs utilisés essentiellement par la douane, à savoir les scanners et aux contrôles sûreté des passagers. 185 Il s’agit entre autre de la pose des clôtures, de l’organisation et de la gestion du gardiennage, de l’accroissement du rôle des officiers de port.
  • 51.
    51 22..22..22.. AAuu nniivveeaauullooccaall LLee pprrééffeett ddee ddééppaarrtteemmeenntt aa uunnee ccoommppéétteennccee eenn mmaattiièèrree ddee ssûûrreettéé ppoorrttuuaaiirree –– ssuurr lleess aaccttiivviittééss ppoorrttuuaaiirreess eett lleess ppllaannss dd’’eeaauu ddaannss lleess lliimmiitteess aaddmmiinniissttrraattiivveess dduu ppoorrtt –– dduu ffaaiitt qquuee llee CCooddee IISSPPSS ss’’aapppplliiqquuee ééggaalleemmeenntt aauuxx iinnssttaallllaattiioonnss ppoorrttuuaaiirreess.. PPoouurr lleess BBoouucchheess dduu RRhhôônnee,, iill ss’’aaggiitt aaccttuueelllleemmeenntt ddee CChhrriissttiiaann FFrréémmoonntt.. IIll eesstt ééggaalleemmeenntt pprrééffeett ddee llaa rrééggiioonn PPrroovveennccee AAllppeess CCôôttee dd’’AAzzuurr ((PPAACCAA)) eett pprrééffeett ddee llaa zzoonnee ddee ddééffeennssee SSuudd118866 .. IIll aa nnoottaammmmeenntt ddiilliiggeennttéé uunn eexxeerrcciiccee IISSPPSS aauu PPAAMM eenn nnoovveemmbbrree 22000044118877 ,, ssooiitt àà ppeeiinnee qquueellqquueess mmooiiss aapprrèèss ssaa pprriissee ddee ffoonnccttiioonn.. CCeettttee iinniittiiaattiivvee aa rreeggrroouuppéé lleess ffoorrcceess ddee ppoolliiccee,, llaa ddoouuaannee,, lleess aaffffaaiirreess mmaarriittiimmeess eett lleess sseerrvviicceess ddee ssééccuurriittéé dduu PPAAMM,, rraasssseemmbbllaanntt aaiinnssii qquueellqquueess 113300 ppeerrssoonnnneess.. IIll ss’’aaggiissssaaiitt ddee llaa pprreemmiièèrree ccoooorrddiinnaattiioonn dd’’uunnee tteellllee eennvveerrgguurree.. LLee TTaarriiqq IIbbnn ZZiiyyaadd,, eenn pprroovveennaannccee dd’’AAllggeerr,, aa ffaaiitt ll’’oobbjjeett dd’’uunnee iinnssppeeccttiioonn aapppprrooffoonnddiiee àà ssoonn aarrrriivvééee aauu ppoorrtt eett aavvaanntt ddee rreeppaarrttiirr.. AAuu ttoottaall,, 552200 ppeerrssoonnnneess eett 221111 vvééhhiiccuulleess oonntt aaiinnssii ééttéé ccoonnttrrôôllééss.. LLee rrééssuullttaatt ddee ll’’ooppéérraattiioonn aa ééttéé uunnee ssaaiissiiee ddee cciiggaarreetttteess eett ll’’iinntteerrppeellllaattiioonn ddee ttrrooiiss ppaassssaaggeerrss ssaannss ppaappiieerr dd’’iiddeennttiittéé.. LLee pprrééffeett mmaarriittiimmee,, qquuaanntt àà lluuii,, eesstt llee rreepprréésseennttaanntt ddee ll’’EEttaatt eenn mmeerr,, dduu PPrreemmiieerr mmiinniissttrree eett ddee cchhaaccuunn ddeess mmiinniissttrreess ((aarrttiiccllee 11eerr dduu ddééccrreett nn°° 22000044--111122 dduu 66 fféévvrriieerr 22000044))118888 .. CCeett aarrttiiccllee pprréécciissee ééggaalleemmeenntt qquuee ssoonn aauuttoorriittéé ss’’eexxeerrccee «« àà ppaarrttiirr ddee llaa llaaiissssee ddee bbaassssee mmeerr,, ssaauuff ddaannss lleess ppoorrttss àà ll’’iinnttéérriieeuurr ddee lleeuurrss lliimmiitteess aaddmmiinniissttrraattiivveess eett ddaannss lleess eessttuuaaiirreess eenn ddeeççàà ddeess lliimmiitteess ttrraannssvveerrssaalleess ddee llaa mmeerr »».. IIll aa eenn cchhaarrggee lleess aapppprroocchheess mmaarriittiimmeess ddeess ppoorrttss eett ccoooorrddoonnnnee ddeess aaddmmiinniissttrraattiioonnss ddee ll’’EEttaatt eenn mmeerr.. OOffffiicciieerr ggéénnéérraall ddee mmaarriinnee ((aarrttiiccllee 55)) eett ccoommmmaannddaanntt ddee zzoonnee mmaarriittiimmee ((aarrttiiccllee 66))118899 ,, iill aa vvuu sseess ccoommppéétteenncceess ss’’ééllaarrggiirr ggrrââccee àà ccee tteexxttee.. DDaannss llaa mmeessuurree ooùù iill ddiissppoossee dd’’uunnee ddoouubbllee ccaassqquueettttee mmiilliittaaiirree eett cciivviillee,, iill aa uunnee ppeerrcceeppttiioonn gglloobbaallee ddee llaa ddééffeennssee ddeess iinnttéérrêêttss nnaattiioonnaauuxx eenn mmeerr.. DDaannss ll’’ooppttiiqquuee ddee ll’’aaccttiioonn ddee ll’’EEttaatt eenn mmeerr119900 ,, iill ppeeuutt ffaaiirree aappppeell aauussssii bbiieenn àà llaa ddoouuaannee qquu’’àà llaa ggeennddaarrmmeerriiee mmaarriittiimmee oouu nnaattiioonnaallee,, aauuxx aaffffaaiirreess mmaarriittiimmeess oouu eennccoorree àà llaa mmaarriinnee nnaattiioonnaallee.. IIll ddiirriiggee ppaarr aaiilllleeuurrss ddeess «« cceelllluulleess ddee ccoooorrddiinnaattiioonn ddee ll’’iinnffoorrmmaattiioonn mmaarriittiimmee »» rreeggrroouuppaanntt lleess mmêêmmeess iinntteerrvveennaannttss.. IIll aa uunn rrôôllee ddee ssoouuttiieenn eett dd’’aappppuuii qquuaanntt aauuxx mmeessuurreess tteecchhnniiqquueess eett iinntteerrvviieennddrraa ssii llee ppoorrtt rreeffuussee ll’’aaccccèèss àà uunn nnaavviirree oouu ss’’iill ll’’eexxppuullssee ppoouurr lluuii ttrroouuvveerr,, eenn lliiaaiissoonn aavveecc lleess aauuttoorriittééss ppoorrttuuaaiirreess,, uunnee zzoonnee ddee mmoouuiillllaaggee.. EEnnffiinn,, iill oorrggaanniissee llaa vviissiittee eenn mmeerr ddeess iinnssppeecctteeuurrss hhaabbiilliittééss IISSPPSS vvuu pprrééccééddeemmmmeenntt aaiinnssii qquuee llaa pprrootteeccttiioonn ddee cceettttee ééqquuiippee eett ddee ll’’eennvviirroonnnneemmeenntt iimmmmééddiiaatt dduu bbaatteeaauu.. 22..33 LLeess nnaavviirreess//lleess aarrmmaatteeuurrss PPoouurr ssee ccoonnffoorrmmeerr aauuxx eexxiiggeenncceess dduu CCooddee IISSPPSS,, lleess aarrmmaatteeuurrss oonntt dduu pprreennddrree uunn cceerrttaaiinn nnoommbbrree ddee mmeessuurreess,, ddoonntt llaa nnoommiinnaattiioonn dd’’uunn aaggeenntt ddee ssûûrreettéé ddee llaa ccoommppaaggnniiee mmaarriittiimmee ((CCSSOO)) ppoouurr cchhaaqquuee nnaavviirree aaiinnssii qquuee cceellllee dd’’uunn aaggeenntt cchhaarrggéé ddee llaa ssûûrreettéé àà bboorrdd ((SSSSOO)) eett lleeuurr ffoorrmmaattiioonn.. LLee pprreemmiieerr ddooiitt ss’’aassssuurreerr qquuee ll’’éévvaalluuaattiioonn 186 La zone de défense Sud comprend la région PACA, le Languedoc-Roussillon et la Corse. 187 Article paru dans Metro, Opération de contrôle au port, novembre 2004. 188 Publié au JO n° 32 du 7 février 2004, page 2616 texte n°4. Site de Legifrance : http://www.legifrance.gouv.fr/WAspad/UnTexteDeJorf?numjo=PRMX0300220D. 189 Les fonctions d’un commandant de zone maritime sont notamment définies à l’article 3 du décret n° 74-968 du 22 novembre 1974 qui fixe l’organisation des commandements de zone maritime. Il est chargé, entre autre, du contrôle naval déterminé par le décret n° 73-247 du 11 mars 1973. 190 Il est à noter que l’action de l’Etat en mer regroupe la lutte contre le terrorisme, contre le trafic de stupéfiants, contre les pollutions, contre l’immigration illégale ainsi que le contrôle des pêches.
  • 52.
    52 ddee ssûûrreettéé dduunnaavviirree ((SSSSAA))119911 aa ééttéé mmeennééee àà bbiieenn eett qquuee llee nnaavviirree aa,, àà ssoonn bboorrdd,, uunn ppllaann ddee ssûûrreettéé ((SSSSPP))119922 aapppprroouuvvéé ppaarr ll’’aaddmmiinniissttrraattiioonn cchhaarrggééee ddee cceettttee ttââcchhee.. IIll eesstt àà nnootteerr qquuee ll’’éévvaalluuaattiioonn aauussssii bbiieenn qquuee llee ppllaann ddooiivveenntt êêttrree rreemmiiss àà jjoouurr rréégguulliièèrreemmeenntt.. LLee SSSSOO ddooiitt ss’’aassssuurreerr ppoouurr ssaa ppaarrtt qquuee llee ppllaann ddee ssûûrreettéé eesstt ccoorrrreecctteemmeenntt aapppplliiqquuéé àà bboorrdd eenn pprrooccééddaanntt àà ddeess eexxeerrcciicceess eett eenn sseennssiibbiilliissaanntt ll’’ééqquuiippaaggee aauuxx nnoouuvveelllleess mmeessuurreess ddee ssûûrreettéé.. LLee SSSSPP ddooiitt nnoottaammmmeenntt eemmppêêcchheerr qquuee ddeess mmaarrcchhaannddiisseess iinntteerrddiitteess119933 nnee ssooiieenntt iinnttrroodduuiitteess àà bboorrdd,, ll’’ééqquuiippaaggee ddeevvaanntt vveeiilllleerr àà ccee qquuee llaa ccaarrggaaiissoonn cchhaarrggééee ssooiitt ccoonnffoorrmmee aauu mmaanniiffeessttee.. MMaaiiss iill ddooiitt ééggaalleemmeenntt iinnssppeecctteerr llee ccoonntteennuu ddeess aapppprroovviissiioonnnneemmeennttss eett ss’’aassssuurreerr ppaarreeiilllleemmeenntt qquu’’iill eesstt bbiieenn aannaalloogguuee àà llaa ccoommmmaannddee aavvaanntt qquuee ddee ll’’aacccceepptteerr àà bboorrdd.. PPaarraallllèèlleemmeenntt àà cceellaa,, lleess ccoonnddiittiioonnss dd’’aaccccèèss àà bboorrdd ddooiivveenntt êêttrree rreennffoorrccééeess aavveecc uunn pprreemmiieerr ccoonnttrrôôllee àà llaa ccoouuppééee,, qquuii ppeeuutt êêttrree eellllee--mmêêmmee ssééccuurriissééee ppaarr uunnee ppoorrttee eenn aacciieerr ggaarrddééee119944 .. LL’’uunnee ddeess mméétthhooddeess lleess pplluuss pprraattiiqquuééeess ccoonnssiissttee àà yy ppoosstteerr uunn mmaatteelloott qquuii ddooiitt ddeemmaannddeerr àà ttoouuttee ppeerrssoonnnnee vvoouullaanntt mmoonntteerr àà bboorrdd dd’’iinnssccrriirree ssoonn iiddeennttiittéé,, ssoonn hheeuurree dd’’aarrrriivvééee eett ddee ddééppaarrtt ssuurr uunn rreeggiissttrree eett iill ddooiitt ss’’aassssuurreerr qquu’’eellllee aa uunnee aauuttoorriissaattiioonn.. SSii llaa ppeerrssoonnnnee eenn qquueessttiioonn nn’’eesstt ppaass pprréévvuuee ssuurr llaa lliissttee ddeess vviissiitteeuurrss aatttteenndduuss,, llee CCaappiittaaiinnee eenn eesstt iimmmmééddiiaatteemmeenntt iinnffoorrmméé eett ddoonnnnee ddeess iinnssttrruuccttiioonnss.. CCee ssyyssttèèmmee ppeerrmmeett ddee ssaavvooiirr eenn ppeerrmmaanneennccee qquuii eesstt àà bboorrdd eett rraassssuurree lleess CCaappiittaaiinneess qquuii ssee ddééccllaarreenntt hheeuurreeuuxx ddééssoorrmmaaiiss ddee ppoouurrvvooiirr iiddeennttiiffiieerr llaa ppeerrssoonnnnee qquu’’iillss vviieennnneenntt ddee ccrrooiisseerr ddaannss uunnee ccoouurrssiivvee.. DDee pplluuss,, uunn ppaannnneeaauu dd’’aavveerrttiisssseemmeenntt eesstt aappppoosséé eenn hhaauutt ddee ll’’éécchheellllee dd’’aaccccèèss aauu nnaavviirree eett iinnddiiqquuee ccllaaiirreemmeenntt lleess nnoouuvveelllleess mmeessuurreess ddee ssûûrreettéé ;; ccoommmmee vvuu aauu ppoorrtt aauuttoonnoommee ddee MMaarrsseeiillllee lloorrss dd’’uunnee vviissiittee ddeess iinnssttaallllaattiioonnss llee 11eerr aaooûûtt 22000055 aavveecc uunn iinnssppeecctteeuurr dduu cceennttrree ddee ssééccuurriittéé ddeess nnaavviirreess,, iill ppeeuutt ppaarr eexxeemmppllee iinnddiiqquueerr :: «« OOnnllyy aauutthhoorriizzeedd vviissiittoorrss sshhaallll bbee aalllloowweedd oonn bbooaarrdd »» oouu «« PPrroohhiibbiitteedd AAcccceessss :: AAnnyy ppeerrssoonn wwhhoo wwaannttss ttoo bbooaarrdd wwiillll hhaavvee ttoo ddeecclliinnee iiddeennttiittyy ffoorr sshhiipp’’ss sseeccuurriittyy.. »» oouu eennccoorree «« TThhee wwaattcchhmmaann hhaass tthhee rriigghhtt ttoo mmaakkee bbooddyy aanndd lluuggggaaggee sseeaarrcchheess aatt aannyy ttiimmee ttoo kkeeeepp tthhee sshhiipp’’ss sseeccuurriittyy.. TThhee MMaasstteerr »».. EEnn eeffffeett,, ll’’ééqquuiippaaggee ppeeuutt eett ddooiitt vvéérriiffiieerr llee ccoonntteennuu ddeess bbaaggaaggeess ddee ttoouuttee ppeerrssoonnnnee ddééssiirreeuussee ddee mmoonntteerr àà bboorrdd.. IIll ppeeuutt ééggaalleemmeenntt pprrooccééddeerr àà ddeess ffoouuiilllleess ccoorrppoorreelllleess,, ssooiitt àà ll’’aaiiddee dd’’uunn ddéétteecctteeuurr ddee mmééttaauuxx ppoorrttaattiiff,, ssooiitt ppaarr llee bbiiaaiiss dd’’uunnee ffoouuiillllee ttaaccttiillee.. CCeerrttaaiinnss nnaavviirreess,, nnoottaammmmeenntt cceeuuxx àà ppaassssaaggeerrss,, ssoonntt ééqquuiippééss dd’’uunn ppoorrttiiqquuee ddee ddéétteeccttiioonn sseemmbbllaabbllee àà cceeuuxx ddeess aaéérrooppoorrttss.. IIll eesstt iinnssttaalllléé ssooiitt aavvaanntt ll’’éécchheellllee dd’’aaccccèèss,, àà mmêêmmee llee qquuaaii,, ssooiitt àà ll’’iinnttéérriieeuurr dduu bbaatteeaauu,, jjuussttee aapprrèèss llee pprreemmiieerr ssaass dd’’eennttrrééee.. UUnnee ffooiiss ttoouuss lleess ccoonnttrrôôlleess eeffffeeccttuuééss,, uunn bbaaddggee dd’’aaccccèèss tteemmppoorraaiirree eesstt rreemmiiss aauu vviissiitteeuurr eett ssoonn nnuumméérroo eesstt rreeppoorrttéé ddaannss llee rreeggiissttrree àà ccôôttéé ddeess aauuttrreess rreennsseeiiggnneemmeennttss ddééjjàà iinnssccrriittss ppoouurr cceettttee ppeerrssoonnnnee.. LL’’eesssseennttiieell eesstt iiccii ddee ttoouujjoouurrss ppoouuvvooiirr rreelliieerr uunn bbaaddggee àà uunnee ppeerrssoonnnnee pphhyyssiiqquuee.. LLee rreeggiissttrree ddooiitt êêttrree tteennuu ddee llaa mmêêmmee ffaaççoonn qquuee cceeuuxx ggaarrddééss ssuurr llee ppoonntt oouu àà llaa mmaacchhiinnee,, àà ssaavvooiirr qquuee lleess iinnffoorrmmaattiioonnss ddooiivveenntt êêttrree ééccrriitteess 191 Prescrite par la section A/8 du Code ISPS, il s’agit d’une étude méthodique des risques qui est fonction des mesures de sûreté existantes, de la menace potentielle, des points faibles à bord. 192 Le plan de sûreté de chaque bâtiment doit être fonction des spécificités d’un navire en particulier pour être efficace. Il doit permettre de protéger les personnes à bord, la cargaison, les provisions de bord et le navire lui-même (section A/9 du Code ISPS). Il doit établir les différentes mesures à prendre en fonction du niveau de sûreté. 193 Armes, substances dangereuses et engins destinés à être utilisés contre des personnes, des navires ou des ports et dont la présence à bord n’est pas autorisée (section A/9.4.1 du code ISPS). 194 Cf Annexe IV: Les équipements de sûreté. Il est à noter que la plupart des équipements de sûreté auxquels il est fait référence ont été consulté sur le site de Secopex : http://www.isps.fr/ISPS-materiel-equipement-securite-protection.htm.
  • 53.
    53 àà ll’’eennccrree eettddooiivveenntt êêttrree lliissiibblleess.. LLeess ooffffiicciieerrss ddee ll’’EEttaatt dduu ppaavviilllloonn oouu ddeess mmeemmbbrreess ddee ll’’aauuttoorriittéé ppoorrttuuaaiirree ppeeuuvveenntt ddeemmaannddeerr àà ccoonnssuulltteerr ccee rreeggiissttrree.. LLeess ééqquuiippaaggeess ssoonntt ééggaalleemmeenntt ssoouuvveenntt mmuunniiss dd’’uunn bbaaddggee dd’’iiddeennttiittéé,, ddee pprrééfféérreennccee aavveecc lleeuurr pphhoottoo,, eenn aatttteennddaanntt llaa ppiièèccee dd’’iiddeennttiittéé uunniiffoorrmmiissééee aauu nniivveeaauu iinntteerrnnaattiioonnaall ssuurr llaaqquueellllee ttrraavvaaiillllee ll’’OOIITT.. SSuurr lleess nnaavviirreess àà ppaassssaaggeerrss,, iill eexxiissttee mmêêmmee ppaarrffooiiss uunn ssyyssttèèmmee aavveecc uunnee ccaarrttee éélleeccttrroonniiqquuee qquuee lleess mmeemmbbrreess dd’’ééqquuiippaaggee ddooiivveenntt ppaasssseerr ddaannss uunnee bboorrnnee ddee ccoonnttrrôôllee.. IIll eesstt àà nnootteerr qquuee,, ddaannss llaa mmeessuurree ooùù llaa ssuurrvveeiillllaannccee eett llaa vviiggiillaannccee ssoonntt ppaarrmmii lleess mmeeiilllleeuurrss mmooyyeennss ppoouurr ddiimmiinnuueerr llaa vvuullnnéérraabbiilliittéé ddeess nnaavviirreess,, lleess rroonnddeess ssuurr llee ppoonntt ddooiivveenntt êêttrree iinntteennssiiffiiééeess eett ll’’uussaaggee ggéénnéérraalliisséé ddeess ttaallkkiieess--wwaallkkiieess rreeccoommmmaannddéé.. LLee rréésseeaauu ddee ccaamméérraass ddee ssuurrvveeiillllaannccee ppaarrttiicciippee ddee ffaaiitt aauuxx nnoouuvveelllleess mmeessuurreess ddee ssûûrreettéé eett ppeeuutt ss’’aavvéérreerr ttrrèèss uuttiillee eenn ccaass dd’’aalleerrttee ppoouurr ssaavvooiirr iimmmmééddiiaatteemmeenntt qquuii eesstt eenn ccaauussee.. SSuurr lleess nnaavviirreess ddee ccoommmmeerrccee,, iill ss’’aaggiitt dd’’uunn éélléémmeenntt nnoouuvveeaauu.. LL’’iinnssttaallllaattiioonn ss’’eesstt aavvéérrééee qquueellqquuee ppeeuu pprroobblléémmaattiiqquuee aauu nniivveeaauu tteecchhnniiqquuee ddaannss llaa mmeessuurree ooùù lleess nnaavviirreess mmaarrcchhaannddss nnaavviigguueenntt ddaannss ddeess zzoonneess qquuii ssoonntt ssuujjeetttteess àà ddee ffoorrtteess ppeerrttuurrbbaattiioonnss mmééttééoorroollooggiiqquueess.. IIll aa ddoonncc ffaalllluu lleess ééqquuiippeerr aavveecc dduu mmaattéérriieell ppaarrttiiccuulliièèrreemmeenntt rrééssiissttaanntt eett ddoonncc oonnéérreeuuxx.. AA pprriioorrii,, sseeuulleess lleess zzoonneess sseennssiibblleess oouu cceelllleess dd’’aaccccèèss rreessttrreeiinntt ssoonntt ssuurrvveeiillllééeess.. PPoouurr ccee qquuii eesstt ddeess nnaavviirreess àà ppaassssaaggeerrss,, iillss eenn ssoonntt ddééjjàà ééqquuiippééss ddeeppuuiiss uunn cceerrttaaiinn tteemmppss,, mmêêmmee ss’’iill eesstt vvrraaii qquuee llee nnoommbbrree ddee ccaamméérraass –– ddééssoorrmmaaiiss mmuullttiiddiirreeccttiioonnnneelllleess eett ééqquuiippééee dd’’uunn zzoooomm ppuuiissssaanntt –– aa ééttéé aauuggmmeennttéé,, ssii bbiieenn qquu’’àà ll’’hheeuurree aaccttuueellllee,, aauuccuunn cceennttiimmèèttrree ccaarrrréé dduu bbââttiimmeenntt nn’’éécchhaappppee àà llaa vviiddééoossuurrvveeiillllaannccee.. TToouutteeffooiiss,, ccee ssyyssttèèmmee nn’’eesstt ppeerrttiinneenntt qquuee ssii uunnee ppeerrssoonnnnee eesstt ddeevvaanntt lleess ééccrraannss ddee ccoonnttrrôôllee ppoouurr vvéérriiffiieerr eenn tteemmppss rrééeell ccee qquuii ssee ppaassssee ssuurr llee nnaavviirree ;; ssiinnoonn,, iill nnee ss’’aaggiitt qquuee ddee mmeessuurreess ddee ccoonnttrrôôllee ppoossttéérriieeuurr,, vvooiirree dd’’éélléémmeennttss ddee pprreeuuvvee eenn ccaass dd’’eennqquuêêttee,, qquuii nn’’oonntt eenn rrééaalliittéé ppaass ggrraanndd iinnttéérrêêtt –– ddaannss llee ccaaddrree ddee ll’’IISSPPSS bbiieenn ssûûrr –– uunnee ffooiiss llaa mmeennaaccee àà eexxééccuuttiioonn ppuuiissqquuee llee pprroopprree ddee ccee CCooddee eesstt llaa pprréévveennttiioonn ddeess aacctteess mmaallvveeiillllaannttss eett nnoonn ppaass ll’’aaccttiioonn oouu lleess ssaannccttiioonnss aa ppoosstteerriioorrii.. UUnn aauuttrree éélléémmeenntt ss’’iinnttééggrraanntt ddaannss llee ddiissppoossiittiiff ddee ssuurrvveeiillllaannccee eesstt ll’’ééccllaaiirraaggee.. QQuuaanndd llee nnaavviirree eesstt àà qquuaaii oouu eenn aapppprroocchhee,, ttoouutteess lleess zzoonneess sseennssiibblleess ddooiivveenntt êêttrree ccoorrrreecctteemmeenntt ééccllaaiirrééeess àà bboorrdd eett llee ppllaann dd’’eeaauu aatttteennaanntt aauu bbââttiimmeenntt aauussssii,, ddee ffaaççoonn àà rreeppéérreerr lleess éévveennttuueellss iinnttrruuss.. LLee ppllaann rreenndd ééggaalleemmeenntt oobblliiggaattooiirree llaa ssééccuurriissaattiioonn ddeess zzoonneess dd’’aaccccèèss rreessttrreeiinntt oouu ddeess qquuaarrttiieerrss ddee ll’’ééqquuiippaaggee.. LL’’iinntteerrddiiccttiioonn dd’’aaccccèèss ddooiitt êêttrree ccllaaiirreemmeenntt mmaattéérriiaalliissééee,, ssooiitt ppaarr uunn ppaannnneeaauu dd’’iinntteerrddiiccttiioonn,, ssooiitt eenn ppeeiiggnnaanntt llaa ppoorrttee dd’’uunnee ccoouulleeuurr ddiifffféérreennttee,, ssooiitt ppaarr uunnee ccoommbbiinnaaiissoonn ddeess ddeeuuxx.. LLeess ddiissppoossiittiiffss eemmppllooyyééss ppeeuuvveenntt êêttrree,, eenn pplluuss ddeess ppoorrtteess ffeerrmmééeess àà cclléé oouu ppaarr uunn ccaaddeennaass,, ll’’eexxiisstteennccee dd’’uunn pprreemmiieerr ssaass.. IIll bbaarrrree aaiinnssii ll’’eennttrrééee oouu ll’’aaccccèèss aauuxx eessccaalliieerrss eexxttéérriieeuurrss ppeerrmmeettttaanntt eennttrree aauuttrree dd’’aaccccééddeerr aauu cchhââtteeaauu àà ll’’aaiiddee dd’’uunnee ggrriillllee oouu dd’’uunnee ssoorrttee ddee «« pprréé--ppoorrttee »» eenn aacciieerr,, llaa ppoorrttee ééttaanntt eennssuuiittee eellllee--mmêêmmee mmuunniiee dd’’uunn vveerrrroouu iinnttéérriieeuurr.. DDeess ddiiggiiccooddeess oouu ddeess lleecctteeuurrss ddee ccaarrtteess mmaaggnnééttiiqquueess ssoonntt aalloorrss ssoouuvveenntt iinnssttaallllééss ppoouurr ppeerrmmeettttrree dd’’oouuvvrriirr cceess ppoorrtteess ssééccuurriissééeess mmaaiiss llee pprroobbllèèmmee aa ééttéé llee mmêêmmee qquuee ppoouurr llaa vviiddééoossuurrvveeiillllaannccee.. PPoouurr llee rréésseeaauu eexxttéérriieeuurr,, iill aa ffaalllluu ttrroouuvveerr uunn ssyyssttèèmmee ssuuffffiissaammmmeenntt rrééssiissttaanntt aauuxx iinntteemmppéérriieess ppoouurr dduurreerr pplluuss dd’’uunnee ttrraavveerrssééee iinntteerrccoonnttiinneennttaallee,, ccee qquuii aa ddeemmaannddéé ppoouurr cceerrttaaiinnss aarrmmaatteeuurrss pprrèèss ddee ssiixx mmooiiss ddee rreecchheerrcchhee.. CCeerrttaaiinnss ééqquuiippaaggeess uuttiilliisseenntt àà llaa ppllaaccee ddeess vveerrrroouuss oouu ccaaddeennaass,, ddeess pplloommbbss eenn ppllaassttiiqquuee ddeessttiinnééss eenn tteemmppss nnoorrmmaall àà ffeerrmmeerr lleess ééccoouuttiilllleess oouu aauuxx ccoonntteenneeuurrss.. BBiieenn qquuee mmooiinnss rrééssiissttaannttss,, iillss oonntt ttoouutteeffooiiss ll’’aavvaannttaaggee,, ppaarr uunnee ssiimmppllee
  • 54.
    54 vvéérriiffiiccaattiioonn vviissuueellllee,, ddeessaavvooiirr iimmmmééddiiaatteemmeenntt ss’’iill yy aa eeuu eeffffrraaccttiioonn ccaarr iillss ssoonntt àà uussaaggee uunniiqquuee.. LLeess hhuubblloottss eexxttéérriieeuurrss ddeess zzoonneess rréégglleemmeennttééeess ppeeuuvveenntt ééggaalleemmeenntt êêttrree ssééccuurriissééss ppaarr ll’’aappppoossiittiioonn ddee ggrriilllleess,, ttoouutt ccoommmmee lleess ééccuubbiieerrss119955 qquuii ssoonntt ppaarrffooiiss ccoonnssiiddéérrééss ccoommmmee ddeess zzoonneess sseennssiibblleess.. CCeerrttaaiinnss ppllaannss ddee ssûûrreettéé oonntt mmêêmmee ééttéé jjuussqquu’’àà éénnuumméérreerr lleess ggaarrddee--rraattss119966 eenn ttaanntt qquuee mmeessuurreess ddee ssûûrreettéé eeffffeeccttiivveess.. EEnnffiinn,, llaa mmeessuurree uullttiimmee ddee pprrootteeccttiioonn dduu nnaavviirree eesstt llee bbaarrrraaggee éélleeccttrriiqquuee 119977 ddee 99 000000 vvoollttss nnoonn mmoorrtteellss,, ppoouurr ll’’eennttoouurreerr.. CCeettttee ccllôôttuurree éélleeccttrriiffiiééee sseerrtt ddee ddeerrnniieerr rreemmppaarrtt ddee ddééffeennssee àà llaa ffooiiss ccoonnttrree lleess ppiirraatteess eett llee tteerrrroorriissmmee mmaarriittiimmee,, eett uunnee aallaarrmmee ppeeuutt ééggaalleemmeenntt êêttrree aajjoouuttééee aauu ddiissppoossiittiiff.. LLee SSSSPP ddooiitt ééggaalleemmeenntt ppeerrmmeettttrree ddee rrééppoonnddrree àà uunnee mmeennaaccee ddee ssûûrreettéé oouu àà uunnee iinnffrraaccttiioonn aauuxx mmeessuurreess ddee ssûûrreettéé119988 .. DDaannss cceettttee ooppttiiqquuee,, iill ddooiitt eexxpplliicciitteerr lleess ttââcchheess dduu ppeerrssoonnnneell dduu nnaavviirree aayyaanntt ddeess rreessppoonnssaabbiilliittééss eenn mmaattiièèrree ddee ssûûrreettéé,, ttoouutt ccoommmmee lleess rrôôlleess ddeess aauuttrreess mmeemmbbrreess ddee ll’’ééqquuiippaaggee ddaannss ccee ddoommaaiinnee.. LLaa ssûûrreettéé eesstt uunnee qquueessttiioonn ddee ccooooppéérraattiioonn eett ddee ttrraavvaaiill dd’’ééqquuiippee,, cc’’eesstt ppoouurrqquuooii ttoouutt ll’’ééqquuiippaaggee ddooiitt êêttrree ccoorrrreecctteemmeenntt iinnffoorrmméé ddee sseess ddeevvooiirrss eett cchhaaccuunn ddooiitt yy ppaarrttiicciippeerr aaccttiivveemmeenntt.. LLaa sseennssiibbiilliissaattiioonn eesstt pprriimmoorrddiiaallee cc’’eesstt ppoouurrqquuooii iill nn’’eesstt ppaass rraarree ddee ttrroouuvveerr àà bboorrdd ddeess ppaannnneeaauuxx dd’’iinnffoorrmmaattiioonn ssuurr lleess ddiivveerrss aassppeeccttss dduu CCooddee IISSPPSS,, lleess ddeerrnniièèrreess mmiisseess àà jjoouurr,, aaiinnssii qquuee lleess oobblliiggaattiioonnss mmaaiiss ééggaalleemmeenntt lleess aavvaannttaaggeess qquu’’iill ccoommppoorrttee.. UUnn aauuttrree ppooiinntt eesssseennttiieell eesstt llaa mmaaîîttrriissee ddeess ddiivveerrsseess mmeessuurreess eett ééqquuiippeemmeennttss ddee ssûûrreettéé119999 qquuii ss’’aaccqquuiièèrree vviiaa uunnee ffoorrmmaattiioonn ssppéécciiffiiqquuee eett lleess eexxeerrcciicceess oobblliiggaattooiirreess ddee ssûûrreettéé220000 .. CCeess nnoouuvveelllleess rrèègglleess ssee ddooiivveenntt dd’’êêttrree ddee vvéérriittaabblleess aauuttoommaattiissmmeess ppoouurr êêttrree uuttiilleess.. IIll eesstt ttoouutt aauussssii ccaappiittaall qquuee lleess ééqquuiippaaggeess ssooiieenntt bbiieenn ccoonnsscciieennttss qquuee,, àà ttoouutt mmoommeenntt,, ttoouutt ppeeuutt aarrrriivveerr eett ssooiieenntt ddoonncc,, ddaannss ttoouuttee llaa mmeessuurree dduu ppoossssiibbllee,, pprrééppaarrééss àà ll’’iinnaatttteenndduu.. EEnnffiinn,, iill eesstt àà nnootteerr qquuee llee ppllaann ddooiitt ddoonnnneerr aauu CCaappiittaaiinnee llee ppoouuvvooiirr eett llaa rreessppoonnssaabbiilliittéé aabbssoolluuss ddee pprreennddrree ddeess ddéécciissiioonnss ccoonncceerrnnaanntt llaa ssééccuurriittéé eett llaa ssûûrreettéé dduu nnaavviirree eett ddee ssoolllliicciitteerr ll’’aassssiissttaannccee,, ssii bbeessooiinn eesstt ((rrèèggllee XXII--22//88 ddee llaa CCoonnvveennttiioonn SSOOLLAASS)).. MMaaiiss lleess oobblliiggaattiioonnss dd’’uunn nnaavviirree nnee ss’’aarrrrêêttee ppaass àà ll’’éévvaalluuaattiioonn eett aauu ppllaann :: iill ddooiitt ttoouujjoouurrss ccoonnsseerrvveerr àà bboorrdd ddeess rreeggiissttrreess.. LLeess rreeggiissttrreess ppoorrtteenntt ssuurr lleess aaccttiivviittééss vviissééeess ppaarr llee ppllaann ddee ssûûrreettéé220011 .. PPaarr aaiilllleeuurrss,, uunnee ffooiiss ddoottéé dd’’uunn ppllaann aapppprroouuvvéé,, lleess nnaavviirreess ffoonntt ll’’oobbjjeett dd’’iinnssppeeccttiioonn eett ddee ccoonnttrrôôllee220022 ppoouurr ss’’aassssuurreerr qquuee lleess mmeessuurreess ddee ssûûrreettéé 195 Ouverture ronde, percée à l’avant du navire, à droite et à gauche de l’étrave, pour le passage du câble relié à l’ancre. 196 Petites planchettes en bois. Il en existe de deux sortes : des circulaires qui sont plus efficaces contre les rats ou des planchettes dont la partie inférieure comporte une encoche pour être à cheval sur la corde reliée à l’ancre. 197 Cf Annexe IV: Les équipements de sûreté, page 112. 198 Il s’agit entre autre des procédures d’évacuation des personnes à bord ou des dispositions pour maintenir les activités essentielles du navire ou de l’interface navire/port (section A/9.4.4 du Code ISPS). 199 L’équipement le plus sensible du point de vue de l’utilisation au quotidien est le système d’alerte du navire. 200 L’un des exercices les plus communs est la recherche d’une bombe à bord entre deux piles de conteneurs. Il faut donc procéder à une fouille complète du navire, délimiter un périmètre de sécurité autour de la bombe qui va finir par exploser. Un incendie se déclare car la bombe était à proximité d’une marchandise dangereuse, il faut donc éteindre le feu en prenant toutes les précautions nécessaires dues à la classe IMO de la marchandise puis le bord doit appeler le siège de la compagnie pour l’informer des mesures prises. Tout l’intérêt de l’exercice est qu’il associe sûreté et sécurité. Informations obtenues lors d’un entretien avec le département sûreté d’un armateur. 201 Il s’agit de la formation, des exercices pratiques, des menaces à la sûreté et incidents de sûreté survenus, des infractions aux mesures de sûreté, des changements des niveaux de sûreté, des communications liées directement à la sûreté du navire – et ce a fortiori en cas de menace spécifique à l’encontre du navire ou de l’installation portuaire –, des audits internes et examens des activités liées à la sûreté, des examens périodiques de l’évaluation et du plan de sûreté du navire, des modifications apportées au plan ainsi que de l’entretien, l’étalonnage et la mise à l’essai de tout matériel de sûreté à bord, y compris le SSAS (section A/10 du Code ISPS).
  • 55.
    55 rreeqquuiisseess ssoonntt ccoonnccrrèètteemmeenntteett ccoorrrreecctteemmeenntt aapppplliiqquuééeess ((rrèèggllee XXII--22//99 ddee llaa CCoonnvveennttiioonn SSOOLLAASS)).. SSii lleess nnaavviirreess ssoonntt eeffffeeccttiivveemmeenntt eenn rrèèggllee,, uunn CCeerrttiiffiiccaatt iinntteerrnnaattiioonnaall ddee ssûûrreettéé ((IISSSSCC)) aatttteessttaanntt qquu’’iillss ssoonntt eenn ccoonnffoorrmmiittéé aavveecc llee cchhaappiittrree XXII--22 ddee llaa CCoonnvveennttiioonn SSOOLLAASS eett llaa ppaarrttiiee AA dduu CCooddee IISSPPSS lleeuurr eesstt ddéélliivvrréé ((sseeccttiioonn AA//1199..33 dduu ccooddee IISSPPSS)).. DD’’uunnee dduurrééee mmaaxxiimmaallee ddee cciinnqq aannss,, iill ddooiitt rreesstteerr àà bboorrdd ppoouurr ppoouuvvooiirr ssyyssttéémmaattiiqquueemmeenntt êêttrree pprréésseennttéé ssuurr ddeemmaannddee,, nnoottaammmmeenntt lloorrss ddeess ccoonnttrrôôlleess ppaarr ll’’EEttaatt dduu ppoorrtt.. IIll eesstt àà nnootteerr qquuee ssoonn tteemmppss ddee vviiee ppeeuutt llééggaalleemmeenntt êêttrree pprroorrooggéé ddaannss ttrrooiiss ccaass bbiieenn ssppéécciiffiiqquueess220033 .. AA ll’’iinnvveerrssee,, llee cceerrttiiffiiccaatt ppeeuutt ééggaalleemmeenntt ppeerrddrree ddééffiinniittiivveemmeenntt ssaa vvaalliiddiittéé220044 .. AAuu ddéébbuutt ddee llaa mmiissee eenn ppllaaccee,, ddeess cceerrttiiffiiccaattss pprroovviissooiirreess dd’’uunnee dduurrééee mmaaxxiimmaallee ddee ssiixx mmooiiss ééttaaiieenntt aaddmmiissssiibblleess.. UUnn aann aapprrèèss,, ttoouuss lleess nnaavviirreess,, mmêêmmee lleess nneeuuffss,, ddooiivveenntt iimmppéérraattiivveemmeenntt aavvooiirr ddeess cceerrttiiffiiccaattss ddééffiinniittiiffss.. DD’’aaiilllleeuurrss,, uunn nnaavviirree ssoorrttaanntt dd’’uunn cchhaannttiieerr nnaavvaall eett nn’’ééttaanntt ppaass cceerrttiiffiiéé nn’’aauurraa ppaass ll’’aauuttoorriissaattiioonn ddee nnaavviigguueerr.. IIll ssuubbssiissttee uunniiqquueemmeenntt ddeeuuxx ccaass ddaannss lleessqquueellss uunn nnaavviirree dd’’uunn EEttaatt ccoonnttrraaccttaanntt ppeeuutt êêttrree eenn ppoosssseessssiioonn dd’’uunn cceerrttiiffiiccaatt iinntteerrnnaattiioonnaall pprroovviissooiirree ddee ssûûrreettéé :: ss’’iill cchhaannggee ddee pprroopprriiééttaaiirree oouu ss’’iill cchhaannggee ddee ppaavviilllloonn.. DDaannss cceess ddeeuuxx sseeuulleess éévveennttuuaalliittééss,, uunn tteemmppss ddee bbaatttteemmeenntt sseerraa ttoolléérréé.. EEnnffiinn,, dd’’aapprrèèss uunnee ééttuuddee dduu ccoommiittéé ddee TTrraannssppoorrtt MMaarriittiimmee ddee ll’’OOCCDDEE iinnttiittuullééee «« LLaa ssuupppprreessssiioonn ddee ll’’aassssuurraannccee ddee llaa nnaavviiggaattiioonn ssoouuss nnoorrmmee »» rreenndduuee ppuubblliiqquuee eenn jjuuiinn 22000044220055 ,, «« llaa ggaarraannttiiee dd’’uunn PP&&II cclluubb sseerraa aauuttoommaattiiqquueemmeenntt ssuussppeenndduuee –– ssoouuss rréésseerrvvee dduu ppoouuvvooiirr dd’’aapppprréécciiaattiioonn ddoonntt ddiissppoosseenntt lleess aaddmmiinniissttrraatteeuurrss dduu cclluubb ppoouurr eenn ddéécciiddeerr aauuttrreemmeenntt –– ssii llee nniivveeaauu ddee ccllaassssiiffiiccaattiioonn nn’’eesstt ppaass mmaaiinntteennuu oouu ssii ll’’aassssuurréé//llee mmeemmbbrree mmaannqquuee aauuxx oobblliiggaattiioonnss rréégglleemmeennttaaiirreess ddee llaa ssoocciiééttéé ddee ccllaassssiiffiiccaattiioonn oouu ddee ll’’EEttaatt dduu ppaavviilllloonn oouu àà cceelllleess pprreessccrriitteess àà llaa ffooiiss ppaarr llee CCooddee IISSMM eett ppaarr llee CCooddee IISSPPSS.. LLaa ggaarraannttiiee eesstt aauussssii ssyyssttéémmaattiiqquueemmeenntt ssuussppeenndduuee ssii llee nnaavviirree cchhaannggee ddee ggéérraanntt »».. LLaa ssaannccttiioonn dd’’uunn PP&&II aa uunnee ffoorrccee ddee ddiissssuuaassiioonn iinnccoommppaarraabbllee ppaarr rraappppoorrtt àà cceellllee dd’’uunn ssiimmppllee aassssuurreeuurr ccoommmmeerrcciiaall ccaarr uunnee ccoommppaaggnniiee mmaarriittiimmee rraaddiiééee dd’’uunn PP&&II ddee rreennoomm nnee sseerraa pplluuss aacccceeppttééee eennssuuiittee cchheezz dd’’aauuttrreess ttoouutt aauussssii rrééppuuttééss,, llee ccoorroollllaaiirree ééttaanntt qquu’’eellllee ddeevvrraa aavvooiirr rreeccoouurrss àà uunn PP&&II mmooiinnss rreennoommmméé,, ddoonncc,, ddaannss ll’’iimmaaggiinnaaiirree ccoolllleeccttiiff,, mmooiinnss sséérriieeuuxx,, eett ppoouurrrraaiitt aaiinnssii ssee vvooiirr rreeffuusseerr ll’’eennttrrééee ddee cceerrttaaiinnss ppoorrttss ppooiinnttiilllleeuuxx,, oouu eenn ttoouutt ccaass ssuubbiirr ddeess ccoonnttrrôôlleess pplluuss aapppprrooffoonnddiiss.. 22..44 LLeess ppoorrttss IIll eesstt uunn ffaaiitt cceerrttaaiinn,, cc’’eesstt qquuee,, ddééssoorrmmaaiiss,, llaa ppoolliittiiqquuee dd’’oouuvveerrttuurree dduu ppoorrtt ssuurr llaa vviillllee,, qquuii pprréévvaallaaiitt vvooiillàà àà ppeeiinnee qquueellqquueess aannnnééeess,, nn’’eesstt mmaallhheeuurreeuusseemmeenntt pplluuss ddee mmiissee.. DDee pplluuss,, dduu ffaaiitt ddee ll’’ééllaarrggiisssseemmeenntt ddee llaa CCoommmmuunnaauuttéé eeuurrooppééeennnnee eett dduu TTrraaiittéé ddee SScchheennggeenn,, lleess ccoonnttrrôôlleess dd’’aaccccèèss aauuxx ffrroonnttiièèrreess,, eett nnoottaammmmeenntt ddaannss lleess ppoorrttss mmaarriittiimmeess,, ééttaaiieenntt ddeevveennuuss ddaannss uunn pprreemmiieerr tteemmppss pplluuss ssoouupplleess aavvaanntt qquuee dd’’êêttrree rreennffoorrccééss eenn 11999966,, 202 Une vérification initiale complète est prévue, ainsi qu’une vérification de renouvellement tous les cinq ans, auxquelles s’ajoute au moins un contrôle intermédiaire, de préférence deux ans et demis après la vérification initiale et enfin tout contrôle supplémentaire décidé par l’Etat du pavillon est possible (section A/19.1.1). 203 Si, après la visite de renouvellement, le nouveau certificat ne peut être délivré avant la date d’expiration du précédent, le délai sera de cinq mois ; si le certificat arrive à échéance mais que le navire n’est pas dans un port apte à le contrôler, le délai sera de trois mois mais uniquement pour rallier le port de contrôle ; enfin, si le navire n’effectue que des voyages courts et que son certificat n’a jamais été prorogé, le délai sera de un mois maximum. 204 Les quatre possibilités que cela survienne sont si les contrôles pertinents ne sont pas achevés dans les délais spécifiés, si les visas prescrits suite à la vérification intermédiaire n’ont pas été apposés sur le certificat, si le navire change de propriétaire, enfin si le navire change de pavillon. 205 Site de l’OCDE : http://www.oecd.org/dataoecd/39/4/34029659.pdf.
  • 56.
    56 ssuuiittee àà llaarreeccrruuddeesscceennccee ddeess mmoouuvveemmeennttss tteerrrroorriisstteess eenn FFrraannccee220066 .. IIll eesstt àà nnootteerr ppaarr aaiilllleeuurrss qquuee ddeess ccoommiittééss llooccaauuxx ddee ssûûrreettéé ppoorrttuuaaiirree eexxiissttaaiieenntt ddééjjàà eenn FFrraannccee ddeeppuuiiss ll’’aarrrrêêttéé iinntteerrmmiinniissttéérriieell dduu 1144 mmaaii 11999999.. PPoouurr ccee qquuii eesstt dduu CCooddee IISSPPSS lluuii--mmêêmmee,, iill iimmppoossee,, eenn pprreemmiieerr lliieeuu,, ddee pprrooccééddeerr àà uunnee éévvaalluuaattiioonn ddee llaa ssûûrreettéé ddee ll’’iinnssttaallllaattiioonn ppoorrttuuaaiirree ((PPFFSSAA))220077 ppoouurr ddééffiinniirr ccoonnccrrèètteemmeenntt lleess rriissqquueess aauuxxqquueellss eellllee eesstt eexxppoossééee.. CCeettttee éévvaalluuaattiioonn ddooiitt eennssuuiittee ppeerrmmeettttrree dd’’ééttaabblliirr uunn ppllaann ddee ssûûrreettéé ((PPFFSSPP)) eenn ccoommppllèèttee aaddééqquuaattiioonn aavveecc ll’’iinnssttaallllaattiioonn ppoorrttuuaaiirree.. IIll eesstt àà nnootteerr qquu’’eenn FFrraannccee,, lleess ddeeuuxx ddooiivveenntt êêttrree aapppprroouuvvééss ppaarr llee PPrrééffeett ddee ddééppaarrtteemmeenntt eett qquuee llee PPFFSSPP ddooiitt ééggaalleemmeenntt êêttrree eexxaammiinnéé ppaarr llee CCoommiittéé llooccaall ddee ssûûrreettéé ppoorrttuuaaiirree.. UUnnee ffooiiss aapppprroouuvvéé,, llee ppllaann ddooiitt êêttrree ttrraannssmmiiss àà llaa DDTTMMPPLL aaiinnssii qquu’’aauu HHFFDD dduu mmiinniissttèèrree ddeess ttrraannssppoorrttss.. SSeelloonn CChhrriissttiiaann PPaarriiss220088 ,, PPFFSSOO dduu ppoorrtt ddee RRoouueenn,, llee PPFFSSPP eesstt uunn eexxcceelllleenntt «« mmooyyeenn ddee ddoonnnneerr ll’’aalleerrttee ppoouurr rrééaaggiirr [[aauuxx]] mmeennaaccee [[ddee ssûûrreettéé]] »».. IIll aa lleess mmêêmmeess ffoonnccttiioonnnnaalliittééss qquuee llee SSSSPP220099 eett llaa ppaarrttiiccuullaarriittéé ddee ddeevvooiirr ééttaabblliirr ddeess pprrooccéédduurreess ppoouurr ffaacciilliitteerr lleess ccoonnggééss àà tteerrrree dduu ppeerrssoonnnneell dduu nnaavviirree oouu lleess cchhaannggeemmeennttss ddee ppeerrssoonnnneell,, ddee mmêêmmee qquuee ll’’aaccccèèss ddeess vviissiitteeuurrss aauu nnaavviirree,, yy ccoommpprriiss lleess rreepprréésseennttaannttss ddeess sseerrvviicceess ssoocciiaauuxx eett ddeess ssyynnddiiccaattss ddeess ggeennss ddee mmeerr.. IIll ccoonnvviieenntt dd’’oobbsseerrvveerr qquuee,, ttoouutt ccoommmmee ppoouurr llee nnaavviirree,, llee PPFFSSAA eett llee PPFFSSPP nnee ssoonntt ppaass ffiiggééss eett ddooiivveenntt êêttrree rrééaaccttuuaalliissééss eenn ffoonnccttiioonn ddeess fflluuccttuuaattiioonnss ddee llaa mmeennaaccee eett//oouu ddeess mmooddeerrnniissaattiioonnss aappppoorrttééeess àà llaa ssttrruuccttuurree mmêêmmee ddee ll’’iinnssttaallllaattiioonn ppoorrttuuaaiirree,, ddee ffaaççoonn àà rreesstteerr ppeerrttiinneennttss.. TToouutteeffooiiss,, ll’’EEttaatt ddaannss lleeqquueell ssee ssiittuuee ll’’iinnssttaallllaattiioonn ppoorrttuuaaiirree ddooiitt ééttaabblliirr uunnee lliissttee ddeess mmooddiiffiiccaattiioonnss qquuii nnee ddooiivveenntt ppaass êêttrree ddéécciiddééeess ssaannss ssoonn aapppprroobbaattiioonn pprrééaallaabbllee ((sseeccttiioonn AA//1166..66 dduu ccooddee IISSPPSS)).. PPoouurr êêttrree ccoonnffoorrmmee aauuxx nnoorrmmeess IISSPPSS,, ll’’iinnssttaallllaattiioonn ppoorrttuuaaiirree ddooiitt ééggaalleemmeenntt aavvooiirr uunn aaggeenntt ddee ssûûrreettéé ddee ll’’iinnssttaallllaattiioonn ppoorrttuuaaiirree ((PPFFSSOO)) aayyaanntt rreeççuu uunnee ffoorrmmaattiioonn aaddééqquuaattee ((sseeccttiioonn AA//1188..11 dduu CCooddee IISSPPSS)).. IIll eesstt eennttrree aauuttrree rreessppoonnssaabbllee ddee ll’’ééllaabboorraattiioonn eett dduu ssuuiivvii dduu PPFFSSPP eett ccee mmêêmmee ss’’iill nnee ll’’ééttaabblliitt ppaass ddiirreecctteemmeenntt.. LL’’iinnssttaallllaattiioonn ppoorrttuuaaiirree ddooiitt aauussssii ssee mmuunniirr dd’’uunn cceerrttaaiinn nnoommbbrree dd’’ééqquuiippeemmeennttss ddee ssûûrreettéé221100 qquuii ssoonntt ffoonnccttiioonn ddee ssoonn ppllaann.. PPaarrmmii lleess mmooyyeennss lleess pplluuss ssoopphhiissttiiqquuééss ffiigguurree llee ssyyssttèèmmee ddee vviiddééoo ddéétteeccttiioonn.. IIll ddeevvrraaiitt pprrooggrreessssiivveemmeenntt rreemmppllaacceerr llaa vviiddééoossuurrvveeiillllaannccee.. IInnssttaalllléé ssuurr ll’’eennsseemmbbllee ddee llaa zzoonnee ppoorrttuuaaiirree,, iill aa uunn eeffffeett ddiissssuuaassiiff eenn pplluuss dduu ccoonnttrrôôllee ddeess fflluuxx ddee ppeerrssoonnnneess ppéénnééttrraanntt ddaannss ll’’eenncceeiinnttee dduu ppoorrtt,, ccee qquuii ppeerrmmeett dd’’aamméélliioorreerr eenn ppaarraallllèèllee llaa ssééccuurriittéé dduu ssiittee eenn rréédduuiissaanntt lleess vvoollss.. LLeess ccaamméérraass ssoonntt ééqquuiippééeess ddee ddéétteecctteeuurrss ddee mmoouuvveemmeenntt qquuii ddéécclleenncchheenntt uunnee aallaarrmmee ssoonnoorree eett vviissuueellllee aauu cceennttrree ddee ssuurrvveeiillllaannccee eett yy aaffffiicchheenntt iimmmmééddiiaatteemmeenntt ll’’iimmaaggee ssuussppeeccttee ppoouurr ll’’aannaallyysseerr eenn tteemmppss rrééeell.. TToouutt ll’’iinnttéérrêêtt ddee ccee ddiissppoossiittiiff rrééssiiddee eenn ccee qquuee lleess iinnffoorrmmaattiioonnss ppuuiisssseenntt êêttrree eennssuuiittee rreettrraavvaaiillllééeess àà ll’’aaiiddee dd’’uunn oorrddiinnaatteeuurr.. CCeerrttaaiinnss llooggiicciieellss dd’’aannaallyyssee dd’’iimmaaggeess ppeeuuvveenntt mmêêmmee ss’’aaddaapptteerr aauuxx ddeerrnniièèrreess tteecchhnnoollooggiieess eenn mmaattiièèrree ddee rreeccoonnnnaaiissssaannccee dd’’iimmaaggeess,, tteelllleess 206 Lamy manutention, n°11 octobre 2004, étude 360 : Sûreté des installations portuaires pages 360-2 à 360-60. 207 Il s’agit d’identifier les infrastructures potentiellement à risques, les menaces plausibles et les faiblesses de l’installation portuaire (section A/15 du Code ISPS). Le plan doit donc décrire l’installation dans son ensemble, sa structure, son réseau électrique, son réseau d’eau ainsi que les mesures de sûreté à prendre spécifiquement aux trois niveaux de sûreté pour ce qui est du gardiennage, du pourcentage de contrôle à effectuer, de l’éventuel renfort de l’Etat au niveau 3, de l’échéancier des moyens à mettre en œuvre, etc. 208 Site de la CCI de Rouen : http://www.rouen.cci.fr/club_risques/cr_mai_2005.pdf. 209 Empêcher d’introduire dans l’installation portuaire ou à bord des navires amarrés des marchandises interdites, établir les procédures pour réagir face à une menace ou à incident de sûreté, expliciter les tâches du personnel (section A/16 du Code ISPS). 210 Site de Secopex : http://www.isps.fr/ISPS-materiel-equipement-securite-protection.htm.
  • 57.
    57 qquuee llaa rreeccoonnnnaaiissssaanncceebbiioommééttrriiqquuee,, ll’’iiddeennttiiffiiccaattiioonn ddeess ppllaaqquueess dd’’iimmmmaattrriiccuullaattiioonn oouu eennccoorree llee nnuumméérroo IISSOO dd’’uunn ccoonntteenneeuurr,, ccee qquuii ppeerrmmeett uunnee ggeessttiioonn ddeess fflluuxx llooggiissttiiqquueess eett uunnee ttrraaççaabbiilliittéé ddeess bbooîîtteess ssuurr tteerrmmiinnaall.. PPoouurr ccee qquuii eesstt eennssuuiittee ddee llaa ttrraannssmmiissssiioonn ddeess ddoonnnnééeess,, iill eexxiissttee uunn ddiissppoossiittiiff ddee ddeerrnniièèrree ggéénnéérraattiioonn ttoouutt aauussssii ppeerrffeeccttiioonnnnééee qquuee llee pprrééccééddeenntt,, llee RRéésseeaauu RRaaddiioo MMaaiilllléé,, RRRRMM.. IIll ss’’aaggiitt dd’’uunn rréésseeaauu ssaannss ffiill bbaasséé ssuurr llaa tteecchhnnoollooggiiee WWii--FFii221111 ,, mmaaiiss aamméélliioorréé,, ppoouurr llaa ttrraannssmmiissssiioonn nnuumméérriiqquuee ddee ddoonnnnééeess,, ddee vvooiieess oouu ddee vviiddééooss.. SSééccuurriisséé,, ccee ssyyssttèèmmee eesstt mmooddiiffiiaabbllee àà ssoouuhhaaiitt eett ppeeuutt ddoonncc êêttrree éétteenndduu ppoouurr aaggrraannddiirr uunnee iinnssttaallllaattiioonn ddee vviiddééoo ddéétteeccttiioonn.. LLee pprreemmiieerr iinnttéérrêêtt ddee ccee ssyyssttèèmmee eesstt qquu’’iill éévviittee llaa ppoossee ddee ccââbblleess,, ssaacchhaanntt qquu’’aavveecc llee ggéénniiee cciivviill,, eellllee rreepprréésseennttee eennvviirroonn 4400%% dduu pprriixx ttoottaall dd’’uunn ssyyssttèèmmee ddee vviiddééoossuurrvveeiillllaannccee.. LLee sseeccoonndd eesstt qquu’’iill rreenndd ppoossssiibblleess lleess ccoonnnneexxiioonnss mmoobbiilleess :: ddee ffaaiitt,, lleess iinnssppeecctteeuurrss dduu ccoonnttrrôôllee ppaarr ll’’EEttaatt dduu ppoorrtt eett llaa ddoouuaannee ppeeuutt aaccccééddeerr iinnssttaannttaannéémmeenntt aauuxx ddoonnnnééeess ddeess sseerrvveeuurrss cceennttrraauuxx,, lleess aaggeennttss ddee ssééccuurriittéé eeffffeeccttuuaanntt ddeess rroonnddeess ppeeuuvveenntt ssee ccoonnnneecctteerr rraappiiddeemmeenntt aauu ffiicchhiieerr ddeess eemmpprreeiinntteess ddiiggiittaalleess.. IIll eesstt àà nnootteerr qquuee cceettttee tteecchhnnoollooggiiee,, eenn pplleeiinnee eexxppaannssiioonn,, eesstt llaarrggeemmeenntt eemmppllooyyééee aauuxx UUSSAA eett qquu’’eellllee ppeerrmmeett ddee ccrrééeerr ddeess rréésseeaauuxx àà ll’’éécchheellllee dd’’uunnee vviillllee.. PPuuiiss vviieennnneenntt lleess ééqquuiippeemmeennttss ddee ssûûrreettéé pplluuss ccllaassssiiqquueess,, llee pprreemmiieerr ééttaanntt llaa ccllôôttuurree.. DD’’aapprrèèss ll’’aannnneexxee 55 ddee llaa cciirrccuullaaiirree nn°° 332233 ddee llaa DDTTMMPPLL eett dduu HHFFDD MMeerr 221122 ,, ppoouurr êêttrree eeffffiiccaaccee,, uunnee ccllôôttuurree ddooiitt mmeessuurreerr aauu mmiinniimmuumm 22,,5500 mmèèttrreess ddee hhaauutteeuurr,, eett ccee ddeeppuuiiss ll’’iinnssttrruuccttiioonn nn°° 33880000 dduu SSGGDDNN.. LL’’aannnneexxee aajjoouuttee qquu’’uunnee ccllôôttuurree «« ddeevvrraaiitt êêttrree ddiimmeennssiioonnnnééee –– ffoonnddaattiioonnss eett ssttrruuccttuurree –– ppoouurr rrééssiisstteerr àà llaa pprreessssiioonn dd’’uunn ggrroouuppee ddee 2255 oouu 3300 ppeerrssoonnnneess ((……)).. DDeess bbaavvoolleettss eenn ppaarrttiiee hhaauuttee,, dd’’uunnee lloonngguueeuurr mmiinniimmuumm ddee 5500 ccmm,, ggaarrnniiss ddee 33 ffiillss rroonnccee,, iinncclliinnééss ddee 4455°° vveerrss ll’’eexxttéérriieeuurr,, rreennffoorrcceenntt llaa pprrootteeccttiioonn qquuaanndd llee ssiittee ss’’yy pprrêêttee.. DDaannss lleess zzoonneess eexxiiggeeaanntt uunnee pprrootteeccttiioonn rreennffoorrccééee,, llaa mmiissee eenn ppllaaccee ddee ccoonncceerrttiinnaa221133 ppeeuutt êêttrree eennvviissaaggééee.. DDeess ccllôôttuurreess ddoouubblleess ppeeuuvveenntt ééggaalleemmeenntt êêttrree iinnssttaallllééeess,, ll’’iinntteerrvvaallllee ééttaanntt éévveennttuueelllleemmeenntt ggaarrnnii ddee ccoonncceerrttiinnaass [[,, mmaaiiss]] eelllleess nnee ssoonntt eeffffiiccaacceess qquuee ssii ll’’ééttaabblliisssseemmeenntt dd’’uunn ppoonntt eennttrree lleess ccllôôttuurreess eesstt rreenndduu iimmppoossssiibbllee ppaarr lleeuurr ééccaarrtteemmeenntt –– 22 mmèèttrreess aauu mmiinniimmuumm –– oouu ssii lleess ddeeuuxx ccllôôttuurreess ssoonntt ééttaabblliieess àà ddeess hhaauutteeuurrss ddiifffféérreenntteess »».. LL’’iinnccoonnvvéénniieenntt eesstt qquuee lleess ccllôôttuurreess nnee ffoonntt eenn rrééaalliittéé qquuee ddéélliimmiitteerr llee ppéérriimmèèttrree dd’’uunnee pprroopprriiééttéé,, cc’’eesstt ppoouurrqquuooii,, ppoouurr aaccccrrooîîttrree lleeuurr eeffffiiccaacciittéé,, iill vvaauutt mmiieeuuxx lleess aassssoocciieerr àà uunn ssyyssttèèmmee ddee ddéétteeccttiioonn.. CCeeuuxx--ccii ssoonntt nnoommbbrreeuuxx221144 .. 211 Contraction de Wireless Fidelity ou Accès Sans Fil à l’Internet (ASFI) en français. Un réseau Wi-Fi est un réseau conforme à la norme IEEE 802.11, standard international décrivant les caractéristiques d’un réseau local sans fil à haut débit (11 Mbps – Millions de bit par seconde – ou supérieur). Le Wi-Fi est basé sur une liaison utilisant des ondes radio- électriques (radio et infrarouges) en lieu et place des câbles habituels. Site de l’encyclopédie informatique libre CommentCaMarche.net : http://www.commentcamarche.net/wifi/wifiintro.php3. L’IEEE est l’Institut des ingénieurs en électromécanique et en électronique (Institute of Electrical and Electronics Engineers) et il a émis cette norme en 1997. 212 Cf infra 2.1.1.2 Les circulaires conjointes de la DTMPL et du HFD Mer, page 29. 213 Rouleaux de fil de fer barbelés. 214 Une première solution consiste à électrifier le grillage avec des impulsions non mortelles de 9000 volts qui déclenchent, parallèlement au choc électrique, une alarme, exactement comme pour le navire. Il existe ensuite plusieurs systèmes reposant sur l’utilisation de câbles : les nappes de fils tendus, d’un poids de 30 kilogrammes, sont fixées sur des têtes de détection et toute tentative de coupure ou d’écartement déclenche une alarme ; le maillage détecteur est composé d’un câble coaxial noué et bloqué par des coquilles en acier inox. Ce matériel ressemble à un grillage qui serait superposé sur la clôture et réagit dès que quelqu’un essaie de le couper ; un câble, électrique cette fois, peut aussi être dissimulé dans le réseau de concertina pour un taux de défaillance proche de zéro ; enfin, un câble en fibre optique fixé sur une clôture va analyser les vibrations causées par toute tentative d’escalade ou de coupure. L’avantage est que ce système ne se déclenche pas inutilement à cause de la pluie, du vent ou de la grêle et son périmètre de détection peut atteindre 400 m. Autre exemple, les barrières hyperfréquences, composées d’un émetteur et un récepteur. Le premier génère un faisceau d’énergie invisible vers le second, qui est implanté à une distance maximale de 200 m et qui traite le signal reçu en
  • 58.
    58 LL’’ééccllaaiirraaggee aa ééggaalleemmeennttuunn rrôôllee iimmppoorrttaanntt àà jjoouueerr ddaannss llaa ssûûrreettéé eenn ttaanntt qquuee ddeeuuxxiièèmmee mméétthhooddee ddee ssûûrreettéé llee pplluuss ccoouurraammmmeenntt uuttiilliisséé.. IIll ddooiitt êêttrree ssuuffffiissaammmmeenntt ppuuiissssaanntt eett bbiieenn ddiissppoosséé ppoouurr ppeerrmmeettttrree uunnee ssuurrvveeiillllaannccee eeffffeeccttiivvee ddeess ppllaannss dd’’eeaauu,, ddeess iinnssttaallllaattiioonnss ppoorrttuuaaiirreess eett ddee lleeuurrss aabboorrddss iimmmmééddiiaattss.. LLaa pprrootteeccttiioonn ddeess aaccccèèss,, aauuttrree éélléémmeenntt eesssseennttiieell dduu ppllaann ddee ssûûrreettéé ddee ll’’iinnssttaallllaattiioonn ppoorrttuuaaiirree,, ssee ddééccoommppoossee eenn ddeeuuxx tteemmppss.. IIll ffaauutt ccoonnssiiddéérreerr eenn pprreemmiieerr lliieeuu lleess ddiissppoossiittiiffss mmaattéérriieellss qquuii eemmppêêcchheenntt pphhyyssiiqquueemmeenntt ll’’aaccccèèss àà llaa zzoonnee.. LLeess ggrriilllleess aauuxx eennttrrééeess eett aauuxx ssoorrttiieess ddeess ppoorrttss eett lleess «« ddiissppoossiittiiffss aannttii--bbéélliieerr ddee rréégguullaattiioonn ddee ttrraaffiicc »»221155 rreennttrreenntt ddaannss cceettttee ccaattééggoorriiee.. LLee ccoonnttrrôôllee ddeess aaccccèèss ccoonnssttiittuuee llee sseeccoonndd éélléémmeenntt.. IIll eesstt ppaarrttiiccuulliièèrreemmeenntt pprroobblléémmaattiiqquuee aauu nniivveeaauu ddee ll’’iinnssttaallllaattiioonn ppoorrttuuaaiirree dduu ffaaiitt dduu nnoommbbrree dd’’iinnddiivviidduuss qquuii cciirrccuulleenntt ddaannss uunn ppoorrtt.. IIll ppeeuutt êêttrree aassssuurréé ppaarr llee bbiiaaiiss ddee pplluussiieeuurrss mmooyyeennss,, ddoonntt llee ttrraaddiittiioonnnneell ssyyssttèèmmee ddeess bbaaddggeess eett aauuttrreess ccaarrtteess àà pprréésseenntteerr aauuxx bbaarrrriièèrreess eett ttoouurrnniiqquueettss dd’’eennttrrééee eett ddee ssoorrttiieess.. TToouutteeffooiiss,, ccoommmmee ppoouurr llee nnaavviirree,, iill ffaauutt ttoouujjoouurrss êêttrree ccaappaabbllee ddee lleess aassssoocciieerr àà uunn pprroopprriiééttaaiirree pphhyyssiiqquuee.. CC’’eesstt ppoouurrqquuooii iill vvaauutt mmiieeuuxx pprriivviillééggiieerr lleess ssyyssttèèmmeess dd’’iiddeennttiiffiiccaattiioonn ppaarr eemmpprreeiinnttee ddiiggiittaallee,, aavveecc mméémmoorriissaattiioonn ddee cceelllleess dduu ppeerrssoonnnneell,, pplluuttôôtt qquuee lleess ddiissppoossiittiiffss ddee ppaassss éélleeccttrroonniiqquueess.. IIll eesstt àà nnootteerr qquuee llee ccoonnttrrôôllee aauuxx aaccccèèss ddooiitt êêttrree llee pplluuss rraappiiddee ppoossssiibbllee ttoouutt eenn rreessttaanntt iimmppéérraattiivveemmeenntt ffiiaabbllee,, ddee ffaaççoonn àà nnee ggéénnéérreerr aauuccuunn eennggoorrggeemmeenntt.. DDaannss cceettttee ooppttiiqquuee,, llee mmiinniissttèèrree ffrraannççaaiiss ddee ll’’iinnttéérriieeuurr ttrraavvaaiillllee aaccttuueelllleemmeenntt ssuurr uunn pprroojjeett ddee ddooccuummeennttss dd’’iiddeennttiittéé bbiioommééttrriiqquueess.. LLeess iinnffoorrmmaattiioonnss rreeccuueeiilllliieess ssoonntt rreettrraaiittééeess ppaarr uunn ssyyssttèèmmee iinnffoorrmmaattiiqquuee qquuii ppeerrmmeett ddee llooccaalliisseerr nn’’iimmppoorrttee qquueell iinnddiivviidduu pprréésseenntt ssuurr ssiittee –– vviissiitteeuurrss oouu eemmppllooyyééss –– aaiinnssii qquuee ddee ccoonnsseerrvveerr uunn hhiissttoorriiqquuee ddeess ddiifffféérreennttss mmoouuvveemmeennttss dd’’eennttrrééee eett ddee ssoorrttiieess.. EEnn ccee qquuii ccoonncceerrnnee lleess vviissiitteeuurrss,, iill ccoonnvviieenntt ddee ddeemmaannddeerr àà cchhaaqquuee ppeerrssoonnnnee ssoouuhhaaiittaanntt eennttrraanntt ddaannss llee ppoorrtt ssoonn iiddeennttiittéé,, llee mmoottiiff ddee ssaa vveennuuee,, llaa dduurrééee ddee ssaa vviissiittee eett ddeess iinnffoorrmmaattiioonnss ssuurr ssoonn vvééhhiiccuullee ss’’iill eenn aa uunn.. IIll eexxiissttee aalloorrss ttrrooiiss hhyyppootthhèèsseess :: llaa pprreemmiièèrree eesstt cceellllee dduu vviissiitteeuurr aatttteenndduu eett ccoonnnnuu ddoonntt lleess eemmpprreeiinntteess ssoonntt ddééjjàà mméémmoorriissééeess eett rreeccoonnnnuueess ppaarr lleess ddiivveerrss ssyyssttèèmmeess dd’’aaccccèèss ddeess eennddrrooiittss ooùù iill eesstt aauuttoorriisséé àà ssee rreennddrree.. LLaa ddeeuuxxiièèmmee eesstt cceellllee dduu vviissiitteeuurr aatttteenndduu mmaaiiss iinnccoonnnnuu,, sseess eemmpprreeiinntteess sseerroonntt mméémmoorriissééeess aapprrèèss lleess ccoonnttrrôôlleess dd’’eennttrrééee.. EEnnffiinn,, llaa ttrrooiissiièèmmee hhyyppootthhèèssee eesstt cceellllee dduu vviissiitteeuurr nnoonn aatttteenndduu eett iinnccoonnnnuu.. LLeess rreennsseeiiggnneemmeennttss rreeccuueeiilllliiss àà ll’’eennttrrééee ddee llaa zzoonnee ppoorrttuuaaiirree ssoonntt ttrraannssmmiiss aauu PPFFSSOO ddaannss lleess ttrrooiiss ccaass mmaaiiss ddaannss llaa ddeerrnniièèrree éévveennttuuaalliittéé eennvviissaaggééee,, llee PPFFSSOO eesstt iimmmmééddiiaatteemmeenntt iinnffoorrmméé eett ddéécciiddee ddee llaa ccoonndduuiittee àà tteenniirr.. DDuu ppooiinntt ddee vvuuee ddeess ssaallaarriiééss221166 ,, iill eesstt àà nnootteerr qquuee ll’’iinnttrroodduuccttiioonn dd’’uunn ssyyssttèèmmee ddee ccoonnttrrôôllee aauuxx aaccccèèss nnee ppeeuutt ssee ffaaiirree qquu’’eenn aaccccoorrdd aavveecc llee CCooddee dduu TTrraavvaaiill,, eett ccee ddaannss llaa mmeessuurree ooùù ccee ddiissppoossiittiiff ggéénnèèrree ddeess cchhaannggeemmeennttss aauu nniivveeaauu ddeess ccoonnddiittiioonnss ddee ttrraavvaaiill.. LLaa ddiirreeccttiioonn qquuii vveeuutt ss’’eennggaaggeerr ddaannss cceettttee vvooiiee ddooiitt ddoonncc ddeemmaannddeerr aauuxx rreepprréésseennttaannttss ddeess ssaallaarriiééss,, eett nnoottaammmmeenntt aauu CCoommiittéé ddee ll’’hhyyggiièènnee,, ddee ssééccuurriittéé eett ddeess ccoonnddiittiioonnss ddee ttrraavvaaiill,, ssoonn aavviiss ssuurr llaa qquueessttiioonn.. PPaarraallllèèlleemmeenntt àà cceellaa,, eenn FFrraannccee,, iill ffaauuddrraa ppaarr aaiilllleeuurrss ssuuiivvrree continu. Toute modification du signal est analysée et une alarme se déclenche si l’amplitude du signal est suffisante. Enfin, le dernier dispositif est celui dit de la détection enterrée, par le biais de tubes à pression enterrés à 25 cm dans le sol. Le principe de base est celui de la pression différentielle : les tuyaux sont remplis par un mélange d’eau et de glycol – composé chimique qui possède au moins deux fonctions alcool – et un capteur analyse toute variation de pression générée entre autre par le poids d’un corps. Ce système est couplé avec une alarme. Ce système a une couverture de détection de 200 m maximum. 215 Cf Annexe IV : Les équipements de sûreté, page 112. 216 Informations recueillies sur le site de Secopex.
  • 59.
    59 ssccrruuppuulleeuusseemmeenntt lleess pprreessccrriippttiioonnssddee llaa CCoommmmiissssiioonn NNaattiioonnaallee IInnffoorrmmaattiiqquuee eett LLiibbeerrttééss ((CCNNIILL)) eenn mmaattiièèrree ddee ffiicchhiieerrss iinnffoorrmmaattiiqquueess nnoommiinnaattiiffss.. EEnnffiinn,, aauu nniivveeaauu tteecchhnniiqquuee,, iill ccoonnvviieenntt dd’’oobbsseerrvveerr qquu’’iill eexxiissttee ddeess rrèègglleess iimmppoossaanntt,, eennttrree aauuttrree,, ddee pprriivviillééggiieerr llaa ssééccuurriittéé ddeess ppeerrssoonnnneess.. IIll eesstt ppaarr aaiilllleeuurrss rreeqquuiiss ddee ppoouuvvooiirr pprrooccééddeerr aauu ddéévveerrrroouuiillllaaggee àà ddiissttaannccee oouu eenn llooccaall,, eenn ccaass dd’’iinncceennddiiee,, ddeess ddiissppoossiittiiffss ddee ssûûrreettéé.. EEnn oouuttrree,, iill eesstt àà nnootteerr qquuee lleess ccoommppaaggnniieess dd’’aassssuurraanncceess ddeemmaannddeenntt,, qquuaanntt àà eelllleess,, ddeess «« pprreeuuvveess dd’’iinnttrruussiioonn iinntteennttiioonnnneelllleess »»,, ssuurrttoouutt eenn ccaass dd’’iinncciiddeenntt ssaannss eeffffrraaccttiioonn.. QQuuaanntt aauuxx mmaarrcchhaannddiisseess,, eelllleess ppeeuuvveenntt êêttrree iinnssppeeccttééeess àà ll’’aaiiddee ddee ssccaannnneerr mmoobbiillee àà rraayyoonnss XX mmoonnttééss ssuurr ddeess vvééhhiiccuulleess ddee ttyyppee ffoouurrggoonn.. CCee ssyyssttèèmmee,, ddiitt dd’’iinnssppeeccttiioonn nnoonn iinnttrruussiivvee,, ppeerrmmeett ddee lloonnggeerr llee vvééhhiiccuullee àà iinnssppeecctteerr eenn rroouullaanntt àà vviitteessssee rréédduuiittee ppoouurr rreecchheerrcchheerr ddeess ccllaannddeessttiinnss,, ddee llaa ddrroogguuee,, ddeess mmaattiièèrreess eexxpplloossiivveess oouu eennccoorree ddee mmaattiièèrreess rraaddiiooaaccttiivveess.. IIll eesstt àà nnootteerr qquuee lleess ssccaannnneerrss rreepprréésseenntteenntt ll’’éélléémmeenntt llee pplluuss oonnéérreeuuxx dduu bbuuddggeett ssûûrreettéé,, ssii bbiieenn qquuee,, aavvaanntt ddee ss’’eennggaaggeerr ddaannss uunnee tteellllee aaccqquuiissiittiioonn,, iill ffaauutt pprreennddrree eenn ccoonnssiiddéérraattiioonn ll’’aaccttiivviittéé dduu ppoorrtt aaiinnssii qquuee sseess pprréétteennttiioonnss ccoommmmeerrcciiaalleess –– àà ssaavvooiirr ssii llee ppoorrtt ccoommppttee,, eennttrree aauuttrree,, ppaarrttiicciippeerr àà llaa CCSSII,, aauu CC--TTPPAATT oouu nnoonn ––.. IIll ccoonnvviieenntt dd’’oobbsseerrvveerr,, eenn ddeerrnniieerr lliieeuu,, qquuee cceerrttaaiinnss ppoorrttss,, nnoottaammmmeenntt eenn AAlllleemmaaggnnee,, nnee llaaiissssee pplluuss lleess vvééhhiiccuulleess ppéénnééttrreerr ssuurr lleess tteerrmmiinnaauuxx.. LLeess ppeerrssoonnnneess ssoouuhhaaiittaanntt rreennttrreerr ddaannss llee ppoorrtt ddooiivveenntt llaaiisssseerr lleeuurrss vvééhhiiccuulleess ppeerrssoonnnneellss eenn ddeehhoorrss ddee ll’’eenncceeiinnttee ppoorrttuuaaiirree eett uuttiilliisseerr lleess nnaavveetttteess mmiisseess àà lleeuurr ddiissppoossiittiioonn.. PPaarr aaiilllleeuurrss,, llee CCoonnsseeiill ccoonnssttiittuuttiioonnnneell221177 ss’’eesstt pprroonnoonnccéé ssuurr lleess ccoonnddiittiioonnss ddee ffoouuiillllee ddeess nnaavviirreess eett ddeess vvééhhiiccuulleess.. LLeess ppeerrssoonnnneellss ddee ssééccuurriittéé pprriivvééss «« nnee ppeeuuvveenntt pprrooccééddeerr,, ssaannss llee ccoonnsseenntteemmeenntt ddee ll’’iinnttéérreesssséé,, qquu’’àà ll’’iinnssppeeccttiioonn vviissuueellllee ddeess bbaaggaaggeess àà mmaaiinn ;; ((……)) ll’’ooppéérraattiioonn ddaannss llee ccaaddrree ddee llaaqquueellllee iillss ppeeuuvveenntt pprraattiiqquueerr,, ssaauuff rreeffuuss ddeess ppeerrssoonnnneess ccoonncceerrnnééeess,, ddeess ppaallppaattiioonnss ddee ssééccuurriittéé oouu ddeess ffoouuiilllleess ddee bbaaggaaggeess àà mmaaiinn nnee ppeeuutt êêttrree oorrddoonnnnééee qquuee ppaarr llee pprrééffeett,, eenn rraaiissoonn ddee mmeennaacceess ggrraavveess ppoouurr llaa ssééccuurriittéé ppuubblliiqquuee eett ddee cciirrccoonnssttaanncceess ppaarrttiiccuulliièèrreess,, ppoouurr uunn tteemmppss eett ddaannss ddeess lliieeuuxx ddéétteerrmmiinnééss ;; ((……)) lleess mmooddaalliittééss aaiinnssii pprréévvuueess nnee ppoorrtteenntt ppaass aatttteeiinnttee àà llaa lliibbeerrttéé iinnddiivviidduueellllee »».. IIll eenn eesstt ddee mmêêmmee ppoouurr lleess ooffffiicciieerrss ddee ppoorrtt eett lleess ooffffiicciieerrss ddee ppoorrtt aaddjjooiinnttss.. IIll aappppaarraaîîtt ddoonncc qquuee221188 ,, ssii llee pprrééffeett nn’’oorrddoonnnnee ppaass lleess ccoonnttrrôôlleess ccoommmmee vvuu ccii--ddeessssuuss,, lleess ooppéérraattiioonnss ddee ccoonnttrrôôllee pprréévvuueess àà ll’’aarrttiiccllee LL.. 332244--44 dduu CCooddee ddeess ppoorrttss mmaarriittiimmeess ssoonntt ssuusscceeppttiibblleess ddee ppoorrtteerr aatttteeiinnttee aauuxx lliibbeerrttééss iinnddiivviidduueelllleess.. DDeeuuxx rreemmaarrqquueess rreesstteenntt eennccoorree àà ffaaiirree eenn ccee qquuii ccoonncceerrnnee llaa ssûûrreettéé ddeess iinnssttaallllaattiioonnss ppoorrttuuaaiirreess.. LLaa pprreemmiièèrree eesstt qquuee,, eenn vveerrttuu ddee ll’’aarrttiiccllee LL.. 332244--55,, aalliinnééaa 44 dduu CCooddee ddeess ppoorrttss mmaarriittiimmeess,, lleess aaggeennttss ddee llaa ddoouuaannee «« ppeeuuvveenntt ((……)) pprrooccééddeerr aauu ccoonnttrrôôllee ddeess ppeerrssoonnnneess,, ddeess bbaaggaaggeess,, ddeess ccoolliiss,, ddeess mmaarrcchhaannddiisseess,, ddeess vvééhhiiccuulleess eett ddeess nnaavviirreess,, àà ll’’eexxcceeppttiioonn ddeess ppaarrttiieess àà uussaaggee eexxcclluussiiff dd’’hhaabbiittaattiioonn eett ddeess llooccaauuxx ssyynnddiiccaauuxx »».. LLaa sseeccoonnddee ccoonncceerrnnee ll’’ooppppoossaabbiilliittéé aauuxx ttiieerrss ddeess PPFFSSPP.. LLaa sseeccttiioonn AA//1166..88 dduu ccooddee IISSPPSS pprréécciissaanntt qquu’’iill «« ddooiitt êêttrree pprroottééggéé ccoonnttrree ttoouutt aaccccèèss oouu ttoouuttee ddiivvuullggaattiioonn nnoonn aauuttoorriissééee »»,, iill aappppaarraaîîtt qquuee sseeuulleess lleess ddiissppoossiittiioonnss ccoommmmuunniiqquuééeess oouu rreenndduueess ppuubblliiqquueess ppeeuuvveenntt êêttrree ooppppoossaabblleess aauuxx ttiieerrss.. 217 Cons. const.,13 mars 2003, n°2003-467 DC, JO 19 mars 2003. 218 Lamy manutention, n°11 octobre 2004, étude 360 : Sûreté des installations portuaires pages 360-2 à 360-60.
  • 60.
    60 22..44..11 LL’’eexxeemmppllee dduuPPoorrtt AAuuttoonnoommee ddee MMaarrsseeiillllee221199 LLee PPAAMM ss’’éétteenndd ssuurr 330000 hheeccttaarreess àà MMaarrsseeiillllee mmêêmmee –– bbaassssiinnss oouueesstt –– eett ssuurr 1100 000000 hheeccttaarreess àà FFooss –– bbaassssiinnss eesstt ––.. SSaa ddéélliimmiittaattiioonn aa ééttéé ccoonnssaaccrrééee ppaarr uunn aarrrrêêttéé dduu 2211 fféévvrriieerr 11999944.. IIll ccoommppttee 2244 iinnssttaallllaattiioonnss ppoorrttuuaaiirreess ppuubblliiqquueess uuttiilliissééeess ppoouurr uunnee mmuullttiittuuddee ddee ttrraaffiiccss –– ppééttrroolliieerr222200 ,, cchhiimmiiqquuee,, ggaazziieerr222211 ,, vvrraaccss ssoolliiddeess,, vvrraaccss lliiqquuiiddeess,, ffrruuiittiieerr mmaaiiss ssuurrttoouutt ppaassssaaggeerr eett ccoonntteenneeuurriisséé ––.. TToouuss lleess PPFFSSPP dduu PPAAMM oonntt ééttéé aapppprroouuvvééss,, ssii bbiieenn qquuee sseess iinnssttaallllaattiioonnss ppoorrttuuaaiirreess ssoonntt rreeccoonnnnuueess ppaarr ll’’OOMMII eett rrééppeerrttoorriiééeess ddaannss ssaa bbaassee ddee ddoonnnnééeess222222 .. EEnn éécchhaannggee,, llee ppoorrtt ddiissppoossee dd’’uunnee lleettttrree dd’’aapppprroobbaattiioonn ppoouurr cchhaaqquuee PPFFSSPP,, éémmiissee ppaarr lleess aauuttoorriittééss ffrraannççaaiisseess eett qquuii ccoorrrreessppoonndd àà uunnee ddééccllaarraattiioonn ddee ccoonnffoorrmmiittéé ddee ll’’iinnssttaallllaattiioonn ppoorrttuuaaiirree,, nnoonn oobblliiggaattooiirree ppoouurr ll’’hheeuurree ((sseeccttiioonn BB//1166..6622 dduu CCooddee IISSPPSS)).. EEllllee ppeeuutt êêttrree ddeemmaannddééee ppaarr lleess nnaavviirreess ccaarr eellllee aatttteessttee qquuee llee PPFFSSPP eesstt bbiieenn aapppplliiqquuéé eett qquuee lleess mmeessuurreess pprrééccoonniissééeess ssoonntt aaddaappttééeess àà ll’’iinnssttaallllaattiioonn ppoorrttuuaaiirree ccoonncceerrnnééee.. LLaa ssûûrreettéé aauu PPAAMM ddééppeenndd dd’’uunnee oorrggaanniissaattiioonn bbiieenn ssppéécciiffiiqquuee :: eellllee ccoonncceerrnnee eenn pprreemmiieerr lliieeuu llee ddiirreecctteeuurr ggéénnéérraall dduu ppoorrtt,, ppuuiiss llee CCoommmmaannddaanntt dduu ppoorrtt qquuii rreellèèvvee ddee llaa CCaappiittaaiinneerriiee,, ddoonncc pplluuttôôtt ddee ll’’aassppeecctt ssééccuurriittaaiirree,, eett qquuii ddiissppoossee ddee ll’’aauuttoorriittéé ddee ppoolliiccee ppoorrttuuaaiirree.. VViieennnneenntt eennssuuiittee PPiieerrrree DDeerrooii,, qquuii eesstt ssoonn aaddjjooiinntt ddiirreecctt eenn llaa mmaattiièèrree,, eett LLaauurreenntt BBaauueerr,, rreessppoonnssaabbllee ddee ll’’eennsseemmbbllee dduu ddééppaarrtteemmeenntt ssûûrreettéé,, ttoouuss ddeeuuxx ssee ssiittuuaanntt aauu mmêêmmee nniivveeaauu hhiiéérraarrcchhiiqquuee,, ppuuiiss uunnee ssooiixxaannttaaiinnee ddee ppeerrssoonnnneess,, yy ccoommpprriiss lleess aaddmmiinniissttrraattiiffss,, qquuii ssee ddééddiiee eexxcclluussiivveemmeenntt àà llaa ssûûrreettéé,, uunnee ddiizzaaiinnee dd’’eennttrree eelllleess aassssuurraanntt uunnee ppeerrmmaanneennccee 2244hh//2244hh.. LLee PPAAMM ddooiitt ttrraaiitteerr eennttrree 2277 eett 3300 nnaavviirreess ppaarr jjoouurr,, ccee qquuii rreepprréésseennttee uunn pprroobbllèèmmee ddee ssûûrreettéé mmiinniimmee àà rrééssoouuddrree cchhaaqquuee sseemmaaiinnee mmaaiiss iill nn’’yy aa jjaammaaiiss eeuu jjuussqquu’’àà pprréésseenntt dd’’iinncciiddeenntt sséérriieeuuxx eett lleess ddiivveerrsseess pprrooccéédduurreess ssoonntt rreennttrrééeess ddaannss lleess hhaabbiittuuddeess ppoouurr PPiieerrrree DDeerrooii.. EEnn ccaass dd’’aalleerrttee ddee ssûûrreettéé ddaannss ll’’eenncceeiinnttee ppoorrttuuaaiirree,, llee ppoorrtt ddooiitt iinnffoorrmmeerr lleess aauuttoorriittééss ccoommppéétteenntteess eett llaaiisssseerr llaa mmaaiinn àà llaa ddoouuaannee aaiinnssii qquu’’àà llaa ggeennddaarrmmeerriiee mmaarriittiimmee.. IIll eesstt àà nnootteerr qquuee llee ccoonnttrrôôllee ddeess aaccccèèss mmaarriittiimmeess eesstt àà llaa cchhaarrggee ddee ll’’EEttaatt,, llee ppoorrtt nnee ffaaiissaanntt qquuee ddee llaa pprréévveennttiioonn àà ccee nniivveeaauu--llàà àà ll’’aaiiddee ddee rraaddaarr,, ddee ccaamméérraass oouu ddee vveeddeetttteess ppoouurr iinnvveessttiigguueerr ssii bbeessooiinn eesstt,, mmaaiiss uunn ooffffiicciieerr ddee ppoorrtt nn’’aa ppaass àà iinntteerrvveenniirr.. PPaarr ccoonnttrree,, llee ccoonnttrrôôllee ddeess aaccccèèss tteerrrreessttrreess ddééppeenndd llooggiiqquueemmeenntt dduu ppoorrtt :: ddeess ssoocciiééttééss ddee ggaarrddiieennnnaaggee pprriivvééeess vvéérriiffiieenntt ll’’iiddeennttiittéé ddeess cchhaauuffffeeuurrss ddee ccaammiioonnss qquuii vviieennnneenntt lliivvrreerr aaiinnssii qquuee lleess bbaaddggeess dd’’aaccccèèss ddee cchhaaqquuee iinnddiivviidduu ssoouuhhaaiittaanntt ppéénnééttrreerr ddaannss llee ppoorrtt222233 .. IIll eexxiissttee aaccttuueelllleemmeenntt 1155 000000 ccaarrtteess ppoorrttuuaaiirreess ppeerrmmaanneenntteess ppoouurr lleess ppeerrssoonnnneess ttrraavvaaiillllaanntt ddaannss ll’’eenncceeiinnttee dduu PPAAMM,, àà ssaavvooiirr lleess aaggeennttss ppoorrttuuaaiirreess,, lleess aaggeennttss mmaarriittiimmeess,, lleess rreepprréésseennttaannttss mmaarriittiimmeess,, lleess ddoocckkeerrss eett aauuttrreess,, 219 Informations obtenues lors d’un entretien au PAM le vendredi 1er juillet 2005 avec Pierre Deroi, responsable du bureau défense (il est en liaison avec la Préfecture et fait partie de sa cellule de crise), des plans de secours (antipollution, sauvetage, port refuge, de sécurité des terminaux et de sûreté) et agent de sûreté des installations portuaires du PAM, et au cours d’une conversation téléphonique avec Laurent Bauer, directeur du département sûreté du PAM, le mardi 9 août 2005. 220 Le PAM occupe le 3ème rang mondial en tant que port pétrolier avec quelques 60 millions de tonnes de pétrole par an, Fos assurant 40% des besoins en pétrole brut de la France et alimentant aussi l’Allemagne et la Suisse. 221 Le terminal GDF 1 fournit à lui seul 11% des besoins énergétiques français en méthane. 222 Cette base permet de trouver les contacts ISPS par pays, d’avoir des détails sur les installations portuaires (n° ID du port, sa latitude, sa longitude, le point de contact sur place, la date d’approbation du PFSP et s’il a déjà été remplacé) et de savoir si un pays ou une installation portuaire ont mis en place des procédures sûreté alternatives (comme les USA par exemple). Site de l’OMI : http://www2.imo.org/ISPSCode/ISPSInformation.aspx. 223 J’en ai eu la preuve concrète lors de la visite du PAM le 1er août : il est nécessaire de présenter ces papiers d’identité et/ou professionnels à chaque poste de contrôle.
  • 61.
    61 ssaacchhaanntt qquu’’aauu ttoottaall,,eennvviirroonn 4400 000000 ppeerrssoonnnneess ssoonntt aammeennééeess àà vveenniirr yy ttrraavvaaiilllleerr.. SSii bbiieenn qquuee llee PPAAMM pprrooccèèddee àà ddeess ccoonnttrrôôlleess iinnooppiinnééss àà ll’’iinnttéérriieeuurr dduu ppoorrtt ;; iill ss’’aaggiitt aauussssii bbiieenn dd’’uunnee ttaaccttiiqquuee dd’’iinnttiimmiiddaattiioonn qquuee ddee ddiissssuuaassiioonn.. TToouutteeffooiiss,, ppoouurr ccee qquuii eesstt ddeess mmaarrcchhaannddiisseess oorrddiinnaaiirreess,, lleess aauuttoorriittééss ppoorrttuuaaiirreess nn’’oonntt ppaass àà aavvooiirr ccoonnnnaaiissssaannccee ddee ccee qquuii cciirrccuullee ssuurr llee ppoorrtt,, cceellaa rreellèèvvee ddee llaa ddoouuaannee.. CC’’eesstt llee ccaass dd’’uunn ttrraannssiittaaiirree qquuii vvaa cchheerrcchheerr ssaa mmaarrcchhaannddiissee,, iill ll’’aammèènnee ssuurr llee ppoorrtt,, llee pplloommbb eesstt aappppoosséé ppaarr llaa ddoouuaannee eett iill aa uunnee aauuttoorriissaattiioonn ppoouurr ssee rreennddrree jjuussqquu’’aauu tteerrmmiinnaall.. LLee ccoonnttrraatt ppaassssee dduu cchhaauuffffeeuurr dduu ttrraannssiittaaiirree aauu mmaannuutteennttiioonnnnaaiirree,, qquuii ssttoocckkee eett ssuurrvveeiillllee llee ccoonntteenneeuurr,, ppuuiiss dduu mmaannuutteennttiioonnnnaaiirree aauu nnaavviirree.. LLee ppoorrtt nn’’iinntteerrvviieenntt qquuee ppoouurr lleess mmaarrcchhaannddiisseess ddaannggeerreeuusseess qquuii ddééppeennddeenntt dduu ppoouuvvooiirr rrééggaalliieenn ddee llaa CCaappiittaaiinneerriiee.. CCoommmmee llee pprréévvooiitt llee CCooddee IISSPPSS,, llee PPAAMM pprrooccèèddee àà ddeess eexxeerrcciicceess ddee ssûûrreettéé.. LL’’uunn ddeess ssccéénnaarriiooss eennvviissaaggeeaabblleess eesstt uunnee tteennttaattiivvee ddee ppéénnééttrraattiioonn ddaannss ll’’eenncceeiinnttee ppoorrttuuaaiirree ppoouurr éévvaalluueerr llaa ccaappaacciittéé ddee rrééaaccttiioonn ddeess ddiifffféérreennttss iinntteerrvveennaannttss.. LLeess eexxeerrcciicceess mmaajjeeuurrss iimmpplliiqquueenntt llaa cceelllluullee ddee ccrriissee ddee llaa pprrééffeeccttuurree ddee ddééppaarrtteemmeenntt,, llee ppaarrqquueett ddee PPaarriiss,, llaa ddiivviissiioonn nnaattiioonnaalleess aannttiitteerrrroorriissttee ((DDNNAATT)),, llaa bbrriiggaaddee aannttiitteerrrroorriissttee ddee PPaarriiss,, llaa pprrééffeeccttuurree ddee ppoolliiccee,, llee pprrooccuurreeuurr ddee llaa RRééppuubblliiqquuee,, llaa ppoolliiccee,, llaa ddoouuaannee,, lleess ppoommppiieerrss,, lleess AAFFFFMMAARR vvooiirree lleess aarrmmaatteeuurrss ss’’iillss llee ssoouuhhaaiitteenntt.. CCee ttyyppee dd’’ooppéérraattiioonnss ppeerrmmeett ééggaalleemmeenntt ddee vvéérriiffiieerr llaa ppeerrttiinneennccee ddeess mmeessuurreess nnoouuvveelllleemmeenntt iinnssttiittuuééeess,, ssaacchhaanntt qquuee llee PPAAMM ss’’ééttaaiitt ppeenncchhéé bbiieenn aavvaanntt ssuurr llaa qquueessttiioonn eett ccee dd’’oorreess eett ddééjjàà ddaannss ll’’oobbjjeeccttiiff ddee ssee pprréémmuunniirr ccoonnttrree dd’’éévveennttuueellss aacctteess tteerrrroorriisstteess –– ssuuiittee àà llaa rreeccrruuddeesscceennccee ddee llaa mmeennaaccee eenn FFrraannccee aauu mmiilliieeuu ddeess aannnnééeess 9900 –– mmaaiiss aauussssii ppoouurr lluutttteerr ccoonnttrree llaa ppeettiittee ddéélliinnqquuaannccee –– nnoottaammmmeenntt ppoouurr ccee qquuii ééttaaiitt ddeess vvoollss ddee ccoonntteenneeuurrss eennttiieerrss ––.. DDééssoorrmmaaiiss,, llaa ggeessttiioonn ddeess ccoonntteenneeuurrss eesstt iinnffoorrmmaattiissééee eett aauuccuunnee bbooîîttee nnee ppeeuutt qquuiitttteerr ll’’eenncceeiinnttee ppoorrttuuaaiirree ssaannss vvéérriiffiiccaattiioonn.. QQuuaanntt aauu ccoonnttrrôôllee dduu ccoonntteennuu,, iill eesstt aassssuurréé ppaarr llaa ddoouuaannee àà ll’’aaiiddee dd’’uunn ssccaannnneerr mmoobbiillee222244 qquuii aa ccooûûttéé pprrèèss ddee cciinnqq mmiilllliioonnss dd’’eeuurrooss aauu PPAAMM ppoouurr êêttrree aaccccrrééddiittéé CCSSII.. IIll ppeeuutt ttrraaiitteerr ddee 2200 àà 3300 ccoonntteenneeuurr ppaarr hheeuurree,, ccee qquuii ppeeuutt ppaarraaîîttrree aasssseezz lleenntt mmaaiiss rreessttee ssuuffffiissaammmmeenntt ddiissssuuaassiiff.. PPoouurr ccee qquuii eesstt ddeess aauuttrreess mmeessuurreess ddee ssûûrreettéé,, iill eesstt àà nnootteerr qquuee lleess mmooyyeennss hhuummaaiinnss oonntt ééttéé rreennffoorrccééss –– uunnee ssooiixxaannttaaiinnee ddee ppeerrssoonnnneess eeffffeeccttuueenntt ddeess rroonnddeess ssuurr ll’’eennsseemmbbllee dduu ddoommaaiinnee ppoorrttuuaaiirree aavveecc ddeess vvooiittuurreess ééqquuiippééeess ddee GGPPSS ppoouurr uunnee llooccaalliissaattiioonn pplluuss ffaacciillee ssii eellllee ssee ffoonntt aattttaaqquuééeess eett ssuurr 110055 ppeerrssoonnnneess eemmppllooyyééeess ppaarr llaa CCaappiittaaiinneerriiee,, 5555 ssoonntt aaffffeeccttééeess àà llaa ssûûrreettéé ––.. PPaarr aaiilllleeuurrss,, pplluuss ddee 220000 ccaamméérraass ssoonntt ddééjjàà eenn ppllaaccee –– ll’’oobbjjeeccttiiff ééttaanntt dd’’aatttteeiinnddrree lleess 330000 dd’’iiccii ppeeuu –– eett ssoonntt rreelliiééeess àà ddeess PPCC ssûûrreettéé qquuii rreettrraaiitteenntt ll’’iinnffoorrmmaattiioonn,, ssaacchhaanntt qquuee cchhaaqquuee bbaassssiinn ccoommppttee ddeeuuxx PPCC ssûûrreettéé,, uunn ppoouurr lleess aaccccèèss tteerrrreessttrreess eett ll’’aauuttrree ppoouurr lleess aaccccèèss mmaarriittiimmeess qquuii ssoonntt ssuurrvveeiillllééss ppaarr lleess ooffffiicciieerrss ddee llaa VViiggiiee.. EEnnffiinn,, ll’’eenncceeiinnttee ppoorrttuuaaiirree eesstt ééqquuiippééee dd’’uunn ddoouubbllee ssyyssttèèmmee ddee ccllôôttuurreess,, llaa pprreemmiièèrree ppoouurr ddééffiinniirr lleess lliimmiitteess eexxttéérriieeuurreess dduu ppoorrtt eett llaa sseeccoonnddee eennttoouurree lleess tteerrmmiinnaauuxx.. IIll ccoonnvviieenntt ffiinnaalleemmeenntt dd’’oobbsseerrvveerr qquu’’eenn ccaass dd’’aalleerrttee,, llaa ccoonnffiigguurraattiioonn dduu PPAAMM eesstt tteellllee qquuee ssii lleess ddiifffféérreennttss ppoonnttss qquuii llee ccoommppoosseenntt ssoonntt oouuvveerrttss,, llee ppoorrtt eesstt aalloorrss ddiivviisséé eenn pplluussiieeuurrss zzoonneess iinnffrraanncchhiissssaabblleess,, ddee ffaaççoonn àà iissoolleerr llaa mmeennaaccee.. PPoouurr tteerrmmiinneerr,, iill eesstt àà nnootteerr qquuee ll’’eennsseemmbbllee ddeess ccooûûttss eennggaaggééss ss’’ééllèèvvee àà pprrèèss ddee 2288 mmiilllliioonnss dd’’eeuurrooss,, ccee qquuii eesstt ccoonnssiiddéérraabbllee mmaaiiss iill nnee ffaauutt ppaass ppeerrddrree ddee vvuuee llee ffaaiitt qquuee llaa ffaaccttuurree aauurraaiitt ppuu êêttrree nneetttteemmeenntt pplluuss 224 Cf Annexe IV : Les équipements de sûreté, page 112.
  • 62.
    62 éélleevvééee dduu ffaaiittqquuee cceess mmeessuurreess vviieennnneenntt eenn ccoommpplléémmeenntt ddee ccee qquuii eexxiissttaaiitt ddééjjàà.. PPaarr aaiilllleeuurrss,, llee ppoorrtt nn’’iimmppoossee àà ll’’hheeuurree aaccttuueellllee aauuccuunnee ttaaxxee,, nnii aauuxx nnaavviirreess,, nnii aauuxx eennttrreepprriisseess ddee ttrraannssppoorrttss rroouuttiieerrss nnii aauuxx ppaassssaaggeerrss.. 22..55 LLeess ggoouuvveerrnneemmeennttss LLeess ggoouuvveerrnneemmeennttss ccoonnttrraaccttaannttss ddooiivveenntt ffiixxeerr lleess nniivveeaauuxx ddee ssûûrreettéé222255 aapppprroopprriiééss eenn ffoonnccttiioonn ddee llaa mmeennaaccee aauu mmoommeenntt TT eett iillss nnee ppeeuuvveenntt ddéélléégguueerr cceettttee ttââcchhee ((sseeccttiioonn AA//44..33 dduu ccooddee IISSPPSS)) ccaarr iillss ssoonntt uunn éélléémmeenntt pprrééddoommiinnaanntt dduu ddiissppoossiittiiff ddee ssûûrreettéé.. EEnn eeffffeett,, lleess nniivveeaauuxx ddee ssûûrreettéé ééttaabblliisssseenntt uunn lliieenn eennttrree llee nnaavviirree eett ll’’iinnssttaallllaattiioonn ppoorrttuuaaiirree ccaarr iillss ddéécclleenncchheenntt ll’’aapppplliiccaattiioonn ddee mmeessuurreess ddee ssûûrreettéé aaddaappttééeess àà llaa ssiittuuaattiioonn dduu nnaavviirree eett ddee ll’’iinnssttaallllaattiioonn ppoorrttuuaaiirree.. DDee pplluuss,, lleess ggoouuvveerrnneemmeennttss ccoonnttrraaccttaannttss ddooiivveenntt ccoommmmuunniiqquueerr ttoouuss lleess rreennsseeiiggnneemmeennttss rreellaattiiffss àà cceess nniivveeaauuxx ddee ssûûrreettéé aauuxx nnaavviirreess bbaattttaanntt lleeuurr ppaavviilllloonn,, aauuxx ppoorrttss ssiittuuééss ssuurr lleeuurr tteerrrriittooiirree aaiinnssii qquu’’àà ttoouuss lleess nnaavviirreess ssoouuhhaaiittaanntt eennttrreerr ddaannss uunn ddee lleeuurr ppoorrtt oouu yy ssééjjoouurrnnaanntt ((rrèèggllee XXII--22//33 ddee llaa CCoonnvveennttiioonn SSOOLLAASS)).. PPaarraallllèèlleemmeenntt àà cceellaa,, lleess ggoouuvveerrnneemmeennttss oonntt uunnee vvéérriittaabbllee oobblliiggaattiioonn dd’’iinnffoorrmmaattiioonn eennvveerrss ll’’OOMMII,, nnoottaammmmeenntt qquuaanntt aauuxx ccoooorrddoonnnnééeess dduu ppooiinntt ddee ccoonnttaacctt nnaattiioonnaall –– ccee qquuii eesstt ttoottaalleemmeenntt ccoommppaattiibbllee,, eenn FFrraannccee,, aavveecc ll’’aarrttiiccllee 66222266 ddee llaa llooii nn°°7788--775533 dduu 1177 jjuuiilllleett 11997788 ((JJOO dduu 1188 jjuuiilllleett)) ssuurr llaa ccoommmmuunniiccaattiioonn ddeess ddooccuummeennttss aaddmmiinniissttrraattiiffss ––.. EEnn oouuttrree,, ccoonnffoorrmméémmeenntt àà llaa rrèèggllee XXII--22//1133..44,, lleess EEttaattss ccoonnttrraaccttaannttss ddooiivveenntt aauussssii ffoouurrnniirr àà ll’’OOMMII,, ttoouuss lleess cciinnqq aannss,, uunnee lliissttee iinnddiiqquuaanntt ttoouuss lleess PPFFSSPP aapppprroouuvvééss aaiinnssii qquuee llee oouu lleess lliieeuu((xx)) ccoonncceerrnnéé((ss)) ppaarr lleess PPFFSSPP eett llaa ddaattee dd’’aapppprroobbaattiioonn.. EEnnffiinn,, ll’’EEttaatt aa eenn cchhaarrggee ddee ddéélliivvrreerr lleess IISSSSCC eett ddooiitt ccoonnttrrôôlleerr ll’’aapppplliiccaattiioonn ddeess pprreessccrriippttiioonnss ddee ssûûrreettéé eenn pprrooccééddaanntt àà ddeess iinnssppeeccttiioonnss àà bboorrdd ddeess nnaavviirreess ((rrèèggllee XXII--22//99 ddee llaa CCoonnvveennttiioonn SSOOLLAASS)).. 22..66 LLeess ggrraannddeess lliiggnneess ddee ll''aapppplliiccaattiioonn ddaannss llee rreessttee dduu mmoonnddee 22..66..11.. AAuuxx UUSSAA LLee CCoonnggrrèèss ééttaattssuunniieenn aa aaddooppttéé uunnee llooii llee 1144 nnoovveemmbbrree 22000022 ffiixxaanntt uunn cceerrttaaiinn nnoommbbrree dd’’eexxiiggeenncceess eenn mmaattiièèrree ddee ssûûrreettéé,, ddoonntt llee ffaaiitt ddee ccoonndduuiirree ddeess éévvaalluuaattiioonnss ddee vvuullnnéérraabbiilliittéé,, dd’’aavvooiirr ddeess ccaarrtteess ddee ssûûrreettéé ppoorrttuuaaiirree eett ddee mmeettttrree eenn ppllaaccee llee ssyyssttèèmmee AAIISS ttoouutt eenn iimmppoossaanntt ddee lloouurrddeess ssaannccttiioonnss ppéénnaalleess eenn ccaass ddee nnoonn rreessppeecctt.. LLee 11eerr mmaarrss ddee ll’’aannnnééee ssuuiivvaannttee,, llee DDeeppaarrttmmeenntt ooff HHoommeellaanndd SSeeccuurriittyy222277 ééttaaiitt ccrréééé.. PPuuiiss,, ddèèss llee 11eerr jjuuiilllleett 22000044,, lleess ggaarrddee--ccôôtteess ééttaattssuunniieennss oonntt ccllaaiirreemmeenntt ffaaiitt ssaavvooiirr qquu’’iillss ccoommppttaaiieenntt mmoonntteerr àà bboorrdd ddee ttoouutt nnaavviirree nnee rreessppeeccttaanntt ppaass lleess nnoouuvveelllleess rrèègglleess ddee ssûûrreettéé mmaarriittiimmee lloorrss ddee ssaa pprreemmiièèrree vveennuuee ppoosstt--IISSPPSS ddaannss uunn ppoorrtt ééttaattssuunniieenn222288 .. DDaannss llee mmêêmmee oorrddrree dd’’iiddééeess,, llee sseeccrrééttaaiirree àà llaa ddééffeennssee DDoonnaalldd 225 Le premier niveau correspond à des mesures minimales applicables en continu, le deuxième à des mesures additionnelles renforcées et le troisième à des mesures exceptionnelles pour un laps de temps déterminé. 226 Il interdit de communiquer des documents administratifs qui porteraient atteinte à la sûreté de l’Etat, à la sécurité publique ou à la sécurité des personnes. Lamy manutention, n°11 octobre 2004, étude 360 : Sûreté des installations portuaires pages 360-2 à 360-60. 227 Equivalent à un ministère de la sûreté intérieure qui regroupe quelques 22 agences fédérales. 228 Site de The Economist : http://www.economist.com/agenda/displayStory.cfm?story_id=2804108.
  • 63.
    63 RRuummssffeelldd aa iimmmmééddiiaatteemmeennttddééccllaarréé qquuee lleess UUSSAA nnee mméénnaaggeerraaiieenntt eenn aauuccuunn ccaass lleeuurrss eeffffoorrttss eenn mmaattiièèrree mmaarriittiimmee cchhaaqquuee ffooiiss qquuee lleess bbéénnééffiicceess sseerraaiieenntt ssuuppéérriieeuurrss aauuxx ccooûûttss.. LLaa ffoorrttee iimmpplliiccaattiioonn ééttaattssuunniieennnnee ddaannss ll’’IISSPPSS ss’’eexxpplliiqquuee bbiieenn éévviiddeemmmmeenntt eenn pprreemmiieerr lliieeuu ppaarr ll’’oobbsseessssiioonn ssééccuurriittaaiirree qquuii eesstt llaa lleeuurr ssuuiittee aauuxx aatttteennttaattss dduu 1111 sseepptteemmbbrree 22000011 mmaaiiss eenn sseeccoonndd lliieeuu,, eellllee vviieenntt ééggaalleemmeenntt ddee ll’’iimmppoorrttaannccee dduu sseecctteeuurr mmaarriittiimmee ppoouurr ccee ppaayyss.. IIll eesstt àà nnootteerr222299 qquuee ccee ppaayyss aa uunn lliittttoorraall ddee 114422 664411 kkmm,, 6600 000000 nnaavviirreess aauu lloonngg ccoouurrss ttoouucchheenntt lleess 336611 ppoorrttss ééttaattssuunniieennss cchhaaqquuee aannnnééee eett qquuee llaa mmooiittiiéé ddeess iimmppoorrttaattiioonnss ééttaattssuunniieennnneess aarrrriivveenntt ppaarr vvooiiee mmaarriittiimmee,, ddoonntt 9900%% ppaarr ccoonntteenneeuurr.. LLee CCoommmmaannddaanntt ddeess ggaarrddee--ccôôtteess ééttaattssuunniieennnneess aa cchhiiffffrréé lleess ddééppeennsseess ttoottaalleess ppoouurr ll’’iinndduussttrriiee eennttrraaîînnééeess ppaarr lleess ddiivveerrsseess mmeessuurreess ddee ssûûrreettéé àà qquueellqquueess sseepptt mmiilllliiaarrddss ddee ddoollllaarrss aamméérriiccaaiinnss ppoouurr lleess aannnnééeess àà vveenniirr223300 .. LLeess mmaarriinneess ééttaattssuunniieennnnee eett aauussttrraalliieennnnee oonntt ddéébbuuttéé lleeuurrss eexxeerrcciicceess ddèèss ooccttoobbrree 22000033,, lloorrss dd’’uunnee aapppplliiccaattiioonn ccoonnjjooiinnttee bbaasséé ssuurr uunnee iinntteerrcceeppttiioonn.. LLee nnoomm ddee ccooddee ééttaaiitt «« PPaacciiffiicc PPrrootteeccttoorr »» eett iill ss’’aaggiissssaaiitt ddee llaa pprreemmiièèrree ddeess 1100 ooppéérraattiioonnss pprréévvuueess ppaarr cceess ddeeuuxx nnaattiioonnss.. DDee mmêêmmee,, llee 55 ooccttoobbrree 22000033,, lleess UUSSAA eett ll’’IInnddee oonntt rrééaalliisséé uunn eexxeerrcciiccee bbaasséé ssuurr cciinnqq jjoouurrss.. IIllss ll’’oonntt ddéénnoommmméé «« MMaallaabbaarr--22000033 »» eett iill aa iimmpplliiqquuéé pplluuss ddee 22 000000 iinnddiivviidduuss éévvoolluuaanntt ddaannss llee mmiilliieeuu nnaavvaall.. SSeelloonn llee ccoommmmaannddaanntt hhiinnddoouu MMaannoobbaarr NNaammbbiiaarr,, ll’’iinnttéérrêêtt ééttaaiitt dd’’aaccccrrooîîttrree lleess ccaappaacciittééss ccoommmmuunneess ddeess ddeeuuxx ccoorrppss ddee mmaarriinnee.. LLee ssccéénnaarriioo ccoonnssiissttaaiitt àà rreecchheerrcchheerr llee nnaavviirree ssuussppeecctt,, aavvaanntt ddee ll’’aabboorrddeerr eett eennffiinn àà ss’’eenn eemmppaarreerr.. IIll ccoonnvviieenntt ddee nnootteerr eenn ddeerrnniieerr lliieeuu qquuee,, ddeeppuuiiss llee 2233 mmaaii 22000055223311 ,, lleess ggaarrddee--ccôôtteess ééttaattssuunniieennss iimmppoosseenntt ddeess ccoonnddiittiioonnss dd’’eennttrrééee ssuupppplléémmeennttaaiirreess ddaannss lleeuurrss ppoorrttss aauuxx nnaavviirreess qquuii,, aauu ccoouurrss ddee lleeuurrss cciinnqq ddeerrnniièèrreess eessccaalleess,, oonntt ttoouucchhéé ddeess EEttaattss ddaannss lleessqquueellss ddeess mmeessuurreess aannttiitteerrrroorriisstteess eeffffiiccaacceess nnee ssoonntt ppaass mmaaiinntteennuueess sseelloonn lleess UUSSAA.. LLeess nnaattiioonnss ccoonncceerrnnééeess ssoonntt llaa RRééppuubblliiqquuee ddéémmooccrraattiiqquuee dduu CCoonnggoo,, llaa GGuuiinnééee-- BBiissssaauu,, llee LLiibbéérriiaa,, llaa MMaauurriittaanniiee eett NNaauurruu.. LLeess nnaavviirreess vviissééss ddooiivveenntt iimmppéérraattiivveemmeenntt ooppéérreerr aauu nniivveeaauu ddee ssûûrreettéé 22.. PPaarr aaiilllleeuurrss,, iillss ddooiivveenntt aavvooiirr ppllaaccéé ddeess mmeemmbbrreess dd’’ééqquuiippaaggee àà cchhaaqquuee ppooiinntt dd’’aaccccèèss dduu bbââttiimmeenntt lloorrssqquu’’iillss ssééjjoouurrnnaaiieenntt ddaannss uunn ppoorrtt dd’’uunn ddeess EEttaattss cciittééss ccii--ddeessssuuss,, ddee ffaaççoonn àà aavvooiirr uunnee «« vviissiibbiilliittéé ttoottaallee ((……)) ssuurr lleess iinnssttaallllaattiioonnss àà qquuaaii eett ssuurr llee ppllaann dd’’eeaauu »».. IIllss ddooiivveenntt ééggaalleemmeenntt aavvooiirr ccoonnssiiggnnéé ttoouutteess lleess aaccttiioonnss ddee ssûûrreettéé eennttrreepprriisseess ppaarr llee nnaavviirree ddaannss llee rreeggiissttrree pprréévvuu àà cceett eeffffeett eett ddooiivveenntt lleess iinnddiiqquueerr ssuurr llaa nnoottiiccee dd’’aarrrriivvééee àà rreemmeettttrree àà llaa ddoouuaannee ééttaattssuunniieennnnee.. IIllss ddooiivveenntt ssee tteenniirr pprrêêtt àà rreemmpplliirr uunnee DDooSS aauuxx UUSSAA eett àà ppoosstteerr ddeess ggaarrddeess aarrmmééss eemmppllooyyééss ppaarr uunnee ssoocciiééttéé pprriivvééee àà ttoouuss lleess ppooiinnttss dd’’aaccccèèss dduu nnaavviirree qquuaanndd iillss sseerroonntt ddaannss uunn ppoorrtt ééttaattssuunniieenn.. 22..66..22.. AAuu CCaannaaddaa223322 229 Site de l’Institut d’études internationales de Montréal : http://www.er.uqam.ca/nobel/cepes/pdf/BULL71.pdf. 230 Site de Salvanos, association européenne pour la recherche, la formation et le sauvetage en milieu aquatique: http://www.salvanos.org/modules.php?op=modload&name=News&file=article&sid=523&mode=thread&order=0&thold=0. 231 Notice USCG – 2005 – 21093 du 2 mai 2005. Les garde-côtes se sont basés sur la section 70110 du MTSA qui permet au Secretary of Homeland Security d’imposer de nouvelles conditions d’entrée vis-à-vis de ports qui ne respectent pas les mesures ISPS. Site du Department of Homeland Security : http://www.dhs.gov/interweb/assetlibrary/HSSTAC_MtgNotice_2005May18-19.pdf. 232 Site de la marine canadienne : http://www.marine.forces.gc.ca/mspa_news/news_issues_f.asp?category=4&title=30.
  • 64.
    64 LL’’aamméélliioorraattiioonn ddee llaassûûrreettéé dduu ttrraannssppoorrtt mmaarriittiimmee nn’’eesstt ppaass uunnee nnoouuvveeaauuttéé ppoouurr llee CCaannaaddaa.. IImmmmééddiiaatteemmeenntt aapprrèèss lleess aatttteennttaattss dduu 1111 sseepptteemmbbrree 22000011,, lleess aauuttoorriittééss ccaannaaddiieennnneess oonntt ééttaabbllii cciinnqq pprriioorriittééss ppoouurr oorriieenntteerr llaa ssttrraattééggiiee dduu ggoouuvveerrnneemmeenntt ffééddéérraall eenn mmaattiièèrree ddee ssééccuurriittéé ppuubblliiqquuee eett ddee lluuttttee aannttiitteerrrroorriissttee.. LLee bbuutt eesstt ddee ddiissssuuaaddeerr eett ddee ddéétteecctteerr lleess tteerrrroorriisstteess aavvaanntt ddee lleess ppoouurrssuuiivvrree oouu ddee lleess eexxppuullsseerr dduu tteerrrriittooiirree,, dd’’aamméélliioorreerr lleess ppllaannss dd’’uurrggeennccee vviissaanntt llaa pprrootteeccttiioonn ddeess iinnffrraassttrruuccttuurreess aaiinnssii qquuee ddee ffaavvoorriisseerr lleess iinniittiiaattiivveess iinntteerrnnaattiioonnaalleess eett lleess rreellaattiioonnss aavveecc lleess UUSSAA ppoouurr qquuee lleess nnaavviirreess iimmmmaattrriiccuullééss aauu CCaannaaddaa eett rreessppeeccttaanntt lleess nnoorrmmeess ddee ssûûrreettéé ccaannaaddiieennnneess ppuuiisssseenntt eennttrreerr ddaannss llee ppoorrttss ééttaattssuunniieennss eett vviiccee vveerrssaa.. PPuuiiss lleess aauuttoorriittééss ccaannaaddiieennnneess oonntt aauussssiittôôtt pprriiss ttoouuttee uunnee sséérriiee ddee mmeessuurreess pprréévveennttiivveess.. PPoouurr ll’’eesssseennttiieell,, iill ss’’aaggiissssaaiitt ppoouurr lleess nnaavviirreess iinntteerrccoonnttiinneennttaauuxx ddee ddoonnnneerr uunn pprrééaavviiss 9966HH aavvaanntt ddee ppéénnééttrreerr ddaannss lleess eeaauuxx ccaannaaddiieennnneess –– ccoonnttrree 2244HH aauuppaarraavvaanntt –– aaiinnssii qquuee ddee ssee ssoouummeettttrree àà uunn ccoonnttrrôôllee pprrééaallaabbllee àà ll’’eennttrrééee ddaannss llee ssyyssttèèmmee ddeess GGrraannddss LLaaccss eett ddee llaa VVMMSSLL.. LLeess pprroottooccoolleess dd’’aarrrraaiissoonnnneemmeenntt oonntt ééttéé aamméélliioorrééss ppoouurr aaccccéélléérreerr llee tteemmppss dd’’iinntteerrvveennttiioonn eenn ccaass ddee mmeennaaccee eett llee ccoonnttrrôôllee ddeess ccoonntteenneeuurrss aa ééttéé ppeerrffeeccttiioonnnnéé ppaarr ll’’ééttaabblliisssseemmeenntt dd’’ééqquuiippeess ccoonnjjooiinntteess ddee llaa ddoouuaannee ddaannss lleess pprriinncciippaauuxx ppoorrttss.. EEnnffiinn,, llaa pprréésseennccee ppoolliicciièèrree aa ééttéé aaccccrruuee pplluuss ssppéécciiffiiqquueemmeenntt ddaannss lleess iinnssttaallllaattiioonnss ddééddiiééeess aauuxx ccrrooiissiièèrreess.. DDaannss cceettttee ooppttiiqquuee,, llee ggoouuvveerrnneemmeenntt ccaannaaddiieenn aa eennggaaggéé 77,,77 mmiilllliiaarrddss ddee ddoollllaarrss ccaannaaddiieennss,, ssooiitt pplluuss ddee 66 mmiilllliiaarrddss ddee ddoollllaarrss aamméérriiccaaiinnss,, ddaannss llaa lluuttttee aannttiitteerrrroorriissttee gglloobbaallee eett llaa pprrootteeccttiioonn ddee llaa ssééccuurriittéé ppuubblliiqquuee.. SSuurr llaa ttoottaalliittéé ddee llaa ssoommmmee,, 117722,,55 mmiilllliioonnss ddee ddoollllaarrss ccaannaaddiieennss,, ssooiitt pprrèèss ddee 114422 mmiilllliioonnss ddee ddoollllaarrss aamméérriiccaaiinnss,, oonntt ééttéé ssppéécciiffiiqquueemmeenntt aalllloouuééss àà llaa ssûûrreettéé mmaarriittiimmee –– ddoonntt 6600 mmiilllliioonnss ddèèss llee bbuuddggeett ddee ddéécceemmbbrree 22000011,, ssooiitt 4499 mmiilllliioonnss ddee ddoollllaarrss aamméérriiccaaiinnss ––,, eennttrree aauuttrree ppoouurr llaa ssuurrvveeiillllaannccee aaéérriieennnnee ddeess ppllaannss dd’’eeaauu eett llaa mmiissee eenn ppllaaccee ddee ll’’AAIISS.. LLee vveerrsseemmeenntt ddee llaa ssoommmmee aa ééttéé éécchheelloonnnnéé ssuurr ssiixx aannss.. QQuuaattrree ggrroouuppeess ddee ttrraavvaaiill iinncclluuaanntt ddeess rreepprréésseennttaannttss dduu ggoouuvveerrnneemmeenntt eett ddee ll’’iinndduussttrriiee mmaarriittiimmee oonntt ppaarr aaiilllleeuurrss ffoorrmméé :: uunn ppoouurr lleess nnaavviirreess,, uunn ppoouurr lleess iinnssttaallllaattiioonnss mmaarriittiimmeess,, uunn ppoouurr lleess uunniittééss mmoobbiilleess ddee ffoorraaggee eenn mmeerr eett uunn ppoouurr llee PPrrooggrraammmmee dd’’aaccccèèss aauuxx zzoonneess rréégglleemmeennttééeess ddeess iinnffrraassttrruuccttuurreess mmaarriittiimmeess.. LLeeuurr ttââcchhee ccoonnssiissttaaiitt àà ffaacciilliitteerr ll’’ééllaabboorraattiioonn ddee llaa rréégglleemmeennttaattiioonn ddaannss cceess qquuaattrree sseecctteeuurrss cclléé.. EEnnffiinn,, llee CCaannaaddaa aa ssaattiissffaaiitt aauuxx eexxiiggeenncceess dduu CCooddee IISSPPSS ppaarr llee bbiiaaiiss ddee ll’’aarrttiiccllee 55223333 ddee llaa LLooii ssuurr llaa SSûûrreettéé ddeess TTrraannssppoorrttss MMaarriittiimmee ((LLSSTTMM)).. IIll aa eenn eeffffeett ppeerrmmiiss ll’’ééllaabboorraattiioonn dduu RRèègglleemmeenntt ssuurr llaa ssûûrreettéé dduu ttrraannssppoorrtt mmaarriittiimmee ((RRSSTTMM)) dduu 2211 mmaaii 22000044223344 ..CCee rrèègglleemmeenntt mmeett eenn œœuuvvrree ll’’iinnttééggrraalliittéé ddee llaa ppaarrttiiee AA dduu ccooddee IISSPPSS aaiinnssii qquuee cceerrttaaiinneess ddiissppoossiittiioonnss ddee llaa ppaarrttiiee BB.. IIll eesstt àà nnootteerr qquuee llee ppaayyss rreecceennssee eennvviirroonn 110000 nnaavviirreess iimmmmaattrriiccuullééss aauu CCaannaaddaa dd’’uunnee jjaauuggee bbrruuttee ssuuppéérriieeuurree àà 550000 ttoonnnneeaauuxx eett eeffffeeccttuuaanntt ddeess vvooyyaaggeess iinntteerrnnaattiioonnaauuxx ppoouurr qquueellqquueess 44 000000 nnaavviirreess bbaattttaanntt ppaavviilllloonn ééttrraannggeerr dd’’uunnee jjaauuggee bbrruuttee ssuuppéérriieeuurree àà 550000 ttoonnnneeaauuxx eett ffaaiissaanntt eessccaallee ddaannss lleess ppoorrttss ccaannaaddiieennss.. LLee RRSSTTMM ddééppaassssee lleess eexxiiggeenncceess ddee ll’’OOMMII ppoouurr êêttrree pplluuss 233 « Le gouverneur en conseil peut, par règlement, régir la sûreté du transport maritime et notamment : a) viser à prévenir les atteintes illicites au transport maritime et, lorsque de telles atteintes surviennent ou risquent de survenir, faire en sorte que des mesures efficaces soient prises pour y parer; b) exiger ou autoriser un contrôle pour la sécurité des personnes, des biens, des bâtiments et des installations maritimes; c) régir l'établissement de zones réglementées; d) régir la tenue et la conservation de dossiers et d'autres documents relatifs à la sûreté des opérations maritimes, notamment des copies de règlements, de mesures et de règles de sûreté; e) prévoir l'exigence du dépôt auprès du ministre de ces documents ou leur fourniture sur demande; f) régir la préservation et la restitution de tout élément de preuve saisi sans mandat ou de tout bâtiment retenu en application de la présente loi ». 234 Publié le 2 juin 2004 dans la partie II de la Gazette du Canada (Journal Officiel du gouvernement du canadien depuis 1841), Vol. 138, no 11.
  • 65.
    65 eenn aaddééqquuaattiioonn aavveecclleess ppaarrttiiccuullaarriittééss mmaarriittiimmeess dduu CCaannaaddaa.. IIll ss’’aapppplliiqquuee eenn eeffffeett àà ttoouutt «« nnaavviirree aayyaanntt uunnee jjaauuggee bbrruuttee ssuuppéérriieeuurree àà 110000 ttoonnnneeaauuxx aauuttrreess qquuee lleess bbââttiimmeennttss rreemmoorrqquueeuurrss »»,, aauuxx «« bbââttiimmeennttss rreemmoorrqquueeuurrss rreemmoorrqquuaanntt uunn cchhaallaanndd àà ll''aarrrriièèrree oouu llee lloonngg ddee ssoonn bboorrdd oouu ppoouussssaanntt uunn cchhaallaanndd,, ssii llee cchhaallaanndd ttrraannssppoorrttee cceerrttaaiinneess ccaarrggaaiissoonnss ddaannggeerreeuusseess »» aaiinnssii qquu’’aauuxx iinnssttaallllaattiioonnss ppoorrttuuaaiirreess lleess ddeesssseerrvvaanntt ((aarrttiiccllee 440011)).. IIll eesstt àà nnootteerr qquuee lleess nnaavviirreess ssoouummiiss aauu CCooddee IISSPPSS eett ddééjjàà pprréésseennttss ddaannss lleess eeaauuxx ccaannaaddiieennnneess aauu 11eerr jjuuiilllleett 22000044 oonntt dduu ffaaiirree ééttaatt ddee lleeuurr CCeerrttiiffiiccaatt iinntteerrnnaattiioonnaall ddee ssûûrreettéé aavvaanntt ddee ppoouuvvooiirr rreessssoorrttiirr dduu tteerrrriittooiirree ccaannaaddiieenn.. AAuu nniivveeaauu pprrooccéédduurraall,, TTrraannssppoorrttss CCaannaaddaa aa ddeemmaannddéé àà ttoouuss lleess aacctteeuurrss ccoonncceerrnnééss ppaarr lleess nnoouuvveelllleess eexxiiggeenncceess iinnttrroodduuiitteess ppaarr ll’’IISSPPSS eett ppaarr llee RRSSTTMM ddee ssoouummeettttrree aauuxx aauuttoorriittééss lleeuurrss ppllaannss ddee ssûûrreettéé aauu pplluuss ttaarrdd llee 3311 jjaannvviieerr 22000044223355 ,, ll’’aapppprroobbaattiioonn ddee cceess ppllaannss ddeevvaanntt êêttrree tteerrmmiinnééee ffiinn mmaaii--ddéébbuutt jjuuiinn 22000044.. LLeess ppllaannss ddee ssûûrreettéé ddeess 1133 éécclluusseess ddee llaa VVMMSSLL –– ccoonnssiiddéérrééeess ccoommmmee ddeess zzoonneess ccoonnttrrôôllééeess ;; lleess ppoosstteess ddee ccoonnttrrôôllee,, lleess ssaalllleess ddeess mmaacchhiinneess,, aaiinnssii qquuee llee ppéérriimmèèttrree iimmmmééddiiaatt ddeess nnaavviirreess ééttaanntt ddeess zzoonneess àà aaccccèèss rréégglleemmeennttéé –– oonntt ééttéé aapppprroouuvvééss ddèèss llee 44 jjuuiinn 22000044.. DDeess aatttteessttaattiioonnss ddee ccoonnffoorrmmiittéé lleeuurr oonntt ddoonncc ééttéé ddéélliivvrrééeess223366 ccaarr lleess ééqquuiippeemmeennttss ddee ssûûrreettéé –– ccllôôttuurreess,, bbaarrrriièèrreess,, sseerrrruurreess,, ccaamméérraass,, eettcc –– oonntt ééttéé rreennffoorrccééss ;; ddee pplluuss,, ssuuiittee aauu RRSSTTMM,, lleess ccoonnttrrôôlleess dd’’aaccccèèss ssee ssoonntt dduurrcciiss –– iillss rreeppoosseenntt ssuurr llaa pprréésseennttaattiioonn ddee ppiièècceess dd’’iiddeennttiittéé iinnffaallssiiffiiaabblleess eett ppllaassttiiffiiééeess 223377 –– ppoouurr lleess ssoocciiééttééss dd’’aapppprroovviissiioonnnneemmeennttss eett ddee sseerrvviicceess aauuxx nnaavviirreess,, ppoouurr lleess eemmbbaarrqquueemmeennttss oouu ddéébbaarrqquueemmeennttss –– dd’’uunn ééqquuiippaaggee ooccééaanniiqquuee oouu iinntteerrnnaattiioonnaall,, ddee mmeemmbbrreess ddee llaa ffaammiillllee,, ddee ppiillootteess oouu ppoouurr lleess nnaavviirreess ccaannaaddiieennss eett ééttaattssuunniieennss ––,, ppoouurr ll’’aaccccèèss ddeess vvééhhiiccuulleess,, ppoouurr lleess nnaavviirreess ddee ccrrooiissiièèrree,, lleess vviissiitteeuurr iinnaatttteenndduuss oouu lleess mmeemmbbrreess dd’’ééqquuiippaaggee vvoouullaanntt aaccccééddeerr aauu nnaavviirree.. IIll ccoonnvviieenntt dd’’oobbsseerrvveerr qquuee ddèèss llee 11eerr jjuuiilllleett 22000044,, ddeess iinnssppeecctteeuurrss ddee llaa ssûûrreettéé mmaarriittiimmee ddee TTrraannssppoorrttss CCaannaaddaa,, ddee llaa VVMMSSLL eett ddee llaa GGaarrddee ccôôttiièèrree ééttaattssuunniieennnnee ssoonntt mmoonnttééss àà bboorrdd ddee ttoouuss lleess nnaavviirreess ééttrraannggeerrss qquuii ssoonntt eennttrrééss ddaannss cceettttee vvooiiee nnaavviiggaabbllee ppaarr MMoonnttrrééaall.. TToouuss cceeuuxx nn’’aayyaanntt ppaass ssuubbii cceettttee vvéérriiffiiccaattiioonn iinniittiiaallee aavvaanntt llee 11eerr jjuuiilllleett oonntt dduu llaa rreeppaasssseerr,, ssaauuff cceeuuxx aayyaanntt ssuubbii uunn eexxaammeenn ddee ccoonnffoorrmmiittéé ppaarr lleess ggaarrddeess--ccôôtteess ééttaattssuunniieennss eett aayyaanntt rreeççuu uunnee lleettttrree ddee ccoonnffoorrmmiittéé eennttrree aavvrriill 22000044 eett llee 3300 jjuuiinn 22000044.. PPaarr aaiilllleeuurrss,, llaa CCoorrppoorraattiioonn ddee ggeessttiioonn ddee llaa VVooiiee mmaarriittiimmee dduu SSaaiinntt LLaauurreenntt ((CCGGVVMMSSLL)) eexxiiggee ddeess ddééccllaarraattiioonnss ddee ssûûrreettéé ddaannss cceerrttaaiinnss ccaass pprréécciiss223388 .. PPoouurr ccee qquuii eesstt dduu ffiinnaanncceemmeenntt ddeess nnoouuvveelllleess mmeessuurreess ddee ssûûrreettéé aauu nniivveeaauu ggoouuvveerrnneemmeennttaall,, lleess aauuttoorriittééss ccaannaaddiieennnneess oonntt aannnnoonnccéé,, llee 77 mmaaii 22000044,, llee PPrrooggrraammmmee ddee ccoonnttrriibbuuttiioonn ppoouurr llaa ssûûrreettéé ddeess iinnssttaallllaattiioonnss ppoorrttuuaaiirreess.. IIllss yy oonntt aalllloouuéé 111155 mmiilllliioonnss ddee ddoollllaarrss ccaannaaddiieennss,, ssooiitt pprrèèss ddee 9955 mmiilllliioonnss ddee ddoollllaarrss aamméérriiccaaiinnss,, ddaannss llee bbuutt ddee ssoouutteenniirr lleess 1199 aaddmmiinniissttrraattiioonnss ppoorrttuuaaiirreess ccaannaaddiieennnneess mmeemmbbrreess ddee ll’’aassssoocciiaattiioonn ddeess aaddmmiinniissttrraattiioonnss ppoorrttuuaaiirreess ccaannaaddiieennnneess ((AAAAPPCC)).. CCee ffiinnaanncceemmeenntt –– àà hhaauutteeuurr ddee 2255%% ppaarr lleess ppoorrttss eett ddee 235 Site du Groupe Canada Newswire : http://www.newswire.ca/fgov/fr/releases/archive/May2004/21/c6623.html. 236 Site de la CGVMSL : http://www.greatlakes-seaway.com/fr/navigation/isps_bg.html. 237 Sont acceptables les permis de conduire, cartes d’identité avec une photo émise par une agence gouvernementale, passeports, cartes d’identité d’employé, cartes d’identité syndicale ou cartes d’identité de marin. 238 Pour les navires océaniques, la CGVMSL attendra l’avis de Transports Canada qui se basera sur les informations du préavis de 96H ou sur un changement de niveau de sûreté. Deuxièmement, les bateaux de navigation intérieure n’ont théoriquement pas à fournir une DoS. Troisièmement, une DoS sera exigée lorsque l’interface concernera un navire transportant des marchandises dangereuses en vertu de la réglementation étatsunienne 33CFR160.204. Quatrièmement, il en sera de même pour les navires dont le pays d’immatriculation n’est pas un Etat contractant. Enfin cinquièmement, une DoS est obligatoire quant l’interface concerne un navire de croisière. Les intervenants au niveau d’une DoS sont l’agent régional de la sécurité, le coordonnateur des services maritimes ou le superviseur de quart au moment où la demande est présentée et le CSO. Site de la CGVMSL : http://www.greatlakes-seaway.com/fr/navigation/isps_adv.html.
  • 66.
    66 7755%% ppaarr lleeggoouuvveerrnneemmeenntt ffééddéérraall –– ppeerrmmeettttrraa,, sseelloonn lleess pprrooppooss ddee AAll SSooppppiitttt223399 ,, pprrééssiiddeenntt ddee ll’’AAAAPPCC,, «« llaa mmiissee eenn œœuuvvrree ccoommppllèèttee eett eeffffiiccaaccee [[ddeess]] ppllaannss [[ddee ssûûrreettéé]] »» ppaarr llee bbiiaaiiss ddee ll’’aaccqquuiissiittiioonn ddeess ééqquuiippeemmeennttss nnéécceessssaaiirreess.. LLee bbuuddggeett ssûûrreettéé 22000044 dduu ppoorrtt dd’’HHaalliiffaaxx224400 aa lluuii ddééppaasssséé lleess 11,,55 mmiilllliioonnss ddee ddoollllaarrss ccaannaaddiieennss,, ssooiitt 11,,22 mmiilllliioonnss ddee ddoollllaarrss aamméérriiccaaiinnss eett ccee ppoouurr pprrooccééddeerr àà ll’’éévvaalluuaattiioonn ddee llaa ssûûrreettéé,, ppoouurr aacchheetteerr uunn nnoouuvveeaauu nnaavviirree ppaattrroouuiilllleeuurr ppoouurr llee ppoorrtt,, ppoouurr mmooddeerrnniisseerr llee ssyyssttèèmmee ddee vviiddééoossuurrvveeiillllaannccee aaiinnssii qquuee llee ssyyssttèèmmee dd’’ééccllaaiirraaggee ssuurr ll’’eennsseemmbbllee dduu ddoommaaiinnee ppoorrttuuaaiirree eett eennffiinn ppoouurr mmeettttrree eenn ppllaaccee ddeess ccllôôttuurreess ssuupppplléémmeennttaaiirreess.. 22..66..33.. AA SSiinnggaappoouurr LLaa ssûûrreettéé ppoorrttuuaaiirree ddee SSiinnggaappoouurr eesstt uunnee ddeess pplluuss sseerrrrééeess aauu mmoonnddee.. BBaassééee ssuurr ddeess ppaattrroouuiilllleess iinntteennssiiffiiééeess ppaarr lleess ggaarrddee--ccôôtteess eett llaa mmaarriinnee,, eellllee ppoossssèèddee ppaarraallllèèlleemmeenntt uunn rréésseeaauu iinnttééggrréé ddee ssuurrvveeiillllaannccee eett dd’’iinnffoorrmmaattiioonn ppoouurr ttrraaqquueerr eett ccoonnttrrôôlleerr lleess aaccttiivviittééss ssuussppeecctteess.. AAffiinn dd’’éévviitteerr,, ddaannss ttoouuttee llaa mmeessuurree dduu ppoossssiibbllee,, qquuee ddee ppeettiitteess eemmbbaarrccaattiioonnss ccrrooiisseenntt ddeess nnaavviirreess ddee ccoommmmeerrccee àà hhaauuttss rriissqquueess,, lleess rroouutteess ddee nnaavviiggaattiioonn oonntt ééttéé ssppéécciiaalleemmeenntt rrééoorrggaanniissééeess.. LLaa RRééppuubblliiqquuee ddee SSiinnggaappoouurr aa ddee pplluuss mmiiss eenn ppllaaccee uunn ssyyssttèèmmee dd’’eessccoorrtteess ppoonnccttuueelllleess ppoouurr cceerrttaaiinnss nnaavviirreess mmaarrcchhaannddss qquuii eemmpprruunntteenntt llee ddééttrrooiitt ddee SSiinnggaappoouurr oouu lleess eeaauuxx aaddjjaacceenntteess.. 22..66..44.. EEnn CChhiinnee224411 LLaa CChhiinnee,, ggrraannddee nnaattiioonn mmaarriittiimmee ppaarr ddééffiinniittiioonn,, ccoommppttee,, aauu ttoottaall,, qquueellqquueess 113300 ppoorrttss iimmpplliiqquuééss ddaannss llee ccoommmmeerrccee iinntteerrnnaattiioonnaall,, ssooiitt pplluuss ddee 1100 000000 iinnssttaallllaattiioonnss ppoorrttuuaaiirreess,, aaiinnssii qquuee pprrèèss ddee 22 000000 nnaavviirreess bbaattttaanntt ppaavviilllloonn cchhiinnooiiss eett eeffffeeccttuuaanntt ddeess vvooyyaaggeess iinntteerrnnaattiioonnaauuxx,, ccee qquuii rreepprréésseennttaaiitt uunn ddééffii éénnoorrmmee sseelloonn lleess pprrooppooss dd’’uunn rreepprréésseennttaanntt ddeess ccoommmmuunniiccaattiioonnss ddee llaa RRééppuubblliiqquuee ppooppuullaaiirree ddee CChhiinnee.. PPoouurr ssee mmeettttrree eenn ccoonnffoorrmmiittéé aavveecc ll’’IISSPPSS,, llee ggoouuvveerrnneemmeenntt cchhiinnooiiss aa nnoottaammmmeenntt ccrréééé ddeeuuxx tteexxtteess qquuii rreepprreennnneenntt lleess pprreessccrriippttiioonnss ddee llaa rréégglleemmeennttaattiioonn iinntteerrnnaattiioonnaallee :: llee CCooddee ppoouurr llaa ssûûrreettéé ddeess iinnssttaallllaattiioonnss eett llee CCooddee ppoouurr llaa ssûûrreettéé ddeess nnaavviirreess,, qquuii ssoonntt eennttrrééss eenn vviigguueeuurr rreessppeeccttiivveemmeenntt eenn nnoovveemmbbrree 22000033 eett eenn mmaarrss 22000044.. LLee bbuutt eesstt ddee «« ggaarraannttiirr uunnee aapppplliiccaattiioonn eexxhhaauussttiivvee »» ddeess nnoouuvveelllleess pprreessccrriippttiioonnss ddee ll’’OOMMII.. PPoouurr ccee qquuii eesstt ddee llaa ssûûrreettéé ppoorrttuuaaiirree,, lleess aauuttoorriittééss cchhiinnooiisseess oonntt éémmiiss,, aauu pprrééaallaabbllee,, uunn «« rreeccuueeiill ddee rreeccoommmmaannddaattiioonnss ppoouurr llaa pprraattiiqquuee ddee llaa ssûûrreettéé ddeess iinnssttaallllaattiioonnss ppoorrttuuaaiirreess »».. PPuuiiss eelllleess oonntt mmiiss eenn ppllaaccee uunn ggrroouuppee ddee ttrraavvaaiill ddoonntt llaa mmiissssiioonn ééttaaiitt ddee ccoonnsseeiilllleerr lleess iinndduussttrriieess ppoorrttuuaaiirreess,, ddee ccoooorrddoonnnneerr lleeuurrss aaccttiioonnss,, dd’’éévvaalluueerr llaa ssûûrreettéé ddeess iinnssttaallllaattiioonnss ppoorrttuuaaiirreess aaiinnssii qquuee dd’’aapppprroouuvveerr lleess ppllaannss ddee ssûûrreettéé.. FFiinn ooccttoobbrree 22000044,, 559900 iinnssttaallllaattiioonnss ppoorrttuuaaiirreess aavvaaiieenntt ééttéé cceerrttiiffiiééeess,, ssooiitt 9955%% dduu ttoottaall eessttiimméé eett pplluuss ddee 11 770000 ppeerrssoonnnneess aavvaaiieenntt ééttéé ffoorrmmééeess àà llaa ssûûrreettéé ddeess iinnssttaallllaattiioonnss ppoorrttuuaaiirreess.. PPoouurr ccee qquuii eesstt eennssuuiittee ddee llaa ssûûrreettéé ddeess nnaavviirreess,, llaa SSoocciiééttéé ddee CCllaassssiiffiiccaattiioonn ddee CChhiinnee aa ééttéé ddééssiiggnnééee ccoommmmee oorrggaanniissmmee ddee ssûûrreettéé rreeccoonnnnuu eett aa ééttéé cchhaarrggééee ddee vvéérriiffiieerr eett ddee cceerrttiiffiieerr lleess bbaatteeaauuxx.. FFiinn ooccttoobbrree 239 Site de l’Association of Canadian Port Authorities : http://www.acpa-ports.net/pr/releases/release_07052004-funding-f.html. 240 Site du port d’Halifax : http://www.portofhalifax.ca/AbsPage.aspx?id=1152&siteid=1&lang=2. 241 Séminaire de l’OCDE sur le transport maritime, organisé à Paris les 4 et 5 novembre 2004. Site de l’OCDE : http://www.oecd.org/dataoecd/19/61/33949707.pdf.
  • 67.
    67 22000044,, 663388 CCeerrttiiffiiccaattssiinntteerrnnaattiioonnaauuxx ddee ssûûrreettéé aavvaaiieenntt ééttéé ddéécceerrnnééss aauuxx nnaavviirreess cchhiinnooiiss aauu lloonngg ccoouurrss,, ssooiitt 9933%% dduu ttoottaall eessttiimméé.. LLaa ffoorrmmaattiioonn ddeess ppeerrssoonnnneellss iimmpplliiqquuééss ddaannss llaa ssûûrreettéé ddeess nnaavviirreess aa ééggaalleemmeenntt ééttéé mmiissee eenn œœuuvvrree eett uunn gguuiiddee ppoouurr ffoorrmmeerr lleess ggaarrddeess ddee ssûûrreettéé ddeess nnaavviirreess aaiinnssii qquuee ddeess ccoommppaaggnniieess mmaarriittiimmeess aa ééttéé ééddiittéé.. PPoouurr ss’’aassssuurreerr ddee llaa mmiissee eenn ppllaaccee eeffffeeccttiivvee ddeess nnoouuvveelllleess mmeessuurreess ddee ssûûrreettéé,, llee ggoouuvveerrnneemmeenntt cchhiinnooiiss aa oorrggaanniisséé uunn eexxeerrcciiccee pprraattiiqquuee ddee ssûûrreettéé iimmpplliiqquuaanntt ddeess nnaavviirreess eett ddeess iinnssttaallllaattiioonnss ppoorrttuuaaiirreess llee 3300 jjuuiinn 22000044.. LLee rrééssuullttaatt,, ppoossiittiiff,, aa ccoonnffiirrmméé qquuee lleess ssyyssttèèmmeess ddee ssûûrreettéé ééttaaiieenntt eeffffeeccttiiffss ddèèss llee pprreemmiieerr jjoouurr ddee ll’’eennttrrééee eenn vviigguueeuurr ddeess nnoorrmmeess iinntteerrnnaattiioonnaalleess.. TToouutteeffooiiss,, lleess aauuttoorriittééss cchhiinnooiisseess ssoouulliiggnneenntt ll’’iimmppoorrttaannccee ddee rrééiittéérreerr sseess eexxeerrcciicceess ccoommmmee llee pprréévvooiitt eexxpprreesssséémmeenntt llee CCooddee aaffiinn dd’’éévviitteerr qquuee ll’’hhaabbiittuuddee nnee rréédduuiissee lleeuurrss eeffffoorrttss àà nnééaanntt.. 22..66..55.. EEnn AAuussttrraalliiee224422 LLee PPrreemmiieerr mmiinniissttrree aauussttrraalliieenn eett ssoonn ccaabbiinneett ffiixxee llaa ppoolliittiiqquuee aannttiitteerrrroorriissttee aauu nniivveeaauu nnaattiioonnaall eett ll’’AAttttoorrnneeyy GGeenneerraall224433 aaiinnssii qquuee ssoonn ééqquuiippee ssoonntt rreessppoonnssaabblleess ddee ssoonn eexxééccuuttiioonn.. PPoouurr ccee qquuii eesstt ddee llaa ccoommppoossaannttee mmaarriittiimmee,, ll’’ééqquuiivvaalleenntt dduu mmiinniissttèèrree ddeess ttrraannssppoorrttss eesstt rreessppoonnssaabbllee dduu ddéévveellooppppeemmeenntt ddee llaa ppoolliittiiqquuee ddee ssûûrreettéé mmaarriittiimmee eett llee sseerrvviiccee ddee llaa ddoouuaannee aauussttrraalliieennnnee aa eenn cchhaarrggee llaa ssuurrvveeiillllaannccee mmaarriittiimmee.. LLeess CCooaassttwwaattcchh224444 aauussttrraalliieennss ssoonntt uunnee ssuubbddiivviissiioonn ddee llaa ddoouuaannee eett oonntt àà lleeuurr ddiissppoossiittiioonn ttoouuss lleess mmooyyeennss ddoonntt ddiissppoossee ll’’UUnniittéé mmaarriittiimmee nnaattiioonnaallee ddee llaa ddoouuaannee,, àà ssaavvooiirr ddeess aaéérroonneeffss eett ddeess nnaavviirreess ppoouurr rreemmpplliirr cceettttee mmiissssiioonn.. DDèèss jjuuiilllleett 22000044,, llee ggoouuvveerrnneemmeenntt aauussttrraalliieenn aa aannnnoonnccéé uunnee sséérriiee ddee mmeessuurreess ddee ssûûrreettéé mmaarriittiimmee ddoonntt llee ccooûûtt aa ééttéé eessttiimméé àà 110022 mmiilllliioonnss ddee ddoollllaarrss aauussttrraalliieennss,, ssooiitt pprrèèss ddee 7799 mmiilllliioonnss ddee ddoollllaarrss aamméérriiccaaiinnss,, ssuurr qquuaattrree aannss.. IIll ss’’aaggiitt,, eennttrree aauuttrree,, ddee ffoouurrnniirr àà ll’’UUnniittéé mmaarriittiimmee nnaattiioonnaallee ddee llaa ddoouuaannee ddeess ééqquuiippeemmeennttss ssuupppplléémmeennttaaiirreess ppoouurr ddoouubblleerr ssuurr ll’’aannnnééee lleess ssoorrttiieess qquuoottiiddiieennnneess eenn mmeerr,, aaiinnssii qquuee ddee ppaasssseerr ddee 8800 000000 ccoonntteenneeuurrss eexxaammiinnééss cchhaaqquuee aannnnééee àà 110000 000000.. DDeess ssccaannnneerrss àà nneeuuttrroonn,, ppeerrmmeettttaanntt ddee ddéétteecctteerr ddeess eexxpplloossiiffss eett dd’’aauuttrreess ssuubbssttaanncceess iilllliicciitteess,, aaiinnssii qquuee ddeess cchhiieennss ssppéécciiaalleemmeenntt eennttrraaîînnééss ppoouurr ll’’eennvviirroonnnneemmeenntt mmaarriittiimmee ddeevvrraaiieenntt êêttrree mmiiss ssuurr zzoonnee.. LLeess nnoouuvveelllleess ddiissppoossiittiioonnss ddooiivveenntt ééggaalleemmeenntt ppeerrmmeettttrree aauuxx ddoouuaanniieerrss ddee mmoonntteerr àà bboorrdd ddee llaa pplluuppaarrtt ddeess nnaavviirreess eessccaallaanntt ppoouurr llaa pprreemmiièèrree ffooiiss ddaannss llee ppaayyss.. AA llaa ffiinn ddee ll’’aannnnééee 22000044,, iillss aaccccééddaaiieenntt àà eennvviirroonn 8800%% ddeess nnaavviirreess,, ccoonnttrree àà ppeeiinnee 4400%% eenn 22000000.. PPaarraallllèèlleemmeenntt àà cceellaa,, llee rréésseeaauu ddee vviiddééoossuurrvveeiillllaannccee ddee llaa ddoouuaannee ddeevvrraaiitt êêttrree éétteenndduu àà 3311 nnoouuvveeaauuxx ppoorrttss ppoouurr ccoommpplléétteerr lleess 3322 ddééjjàà ééqquuiippééss.. UUnn nnoouuvveeaauu ssyyssttèèmmee rréégglleemmeennttaaiirree ddeemmaannddaanntt aauuxx ccoommppaaggnniieess mmaarriittiimmeess ddee ffoouurrnniirr aauuxx aauuttoorriittééss ddeess iinnffoorrmmaattiioonnss ssuurr lleess 242 Site de l’Institut australien de politique stratégique : http://www.aspi.org.au/pdf/Maritime_terrorism%20_India_AB.pdf 243 En Australie, procureur général, ministre de la justice, ministre responsable de la police et des services de renseignements (Australian Security Intelligence Organisation, ASIO). 244 Les Coastwatch ne sont pas des garde-côtes dans le sens entendu aux USA ou encore au Royaume-Uni. Ils fournissent une assistance maritime civile, assistent un certain nombre d’agences gouvernementales, identifient et agissent contre la pêche illégale, assurent la protection de l’environnement maritime et contribuent à la protection des espèces du milieu marin (site de la douane australienne : http://www.customs.gov.au/site/page.cfm?u=4238)
  • 68.
    68 ppaassssaaggeerrss eett ll’’ééqquuiippaaggeeàà bboorrdd aavvaanntt ll’’aarrrriivvééee dduu nnaavviirree ddeevvrraaiitt êêttrree ééttaabbllii.. UUnnee ccaarrttee dd’’iiddeennttiiffiiccaattiioonn ddee ssûûrreettéé ddeevvrraaiitt ééggaalleemmeenntt êêttrree iinnttrroodduuiittee ppoouurr ttoouuss lleess eemmppllooyyééss ddee ll’’iinndduussttrriiee mmaarriittiimmee aauussttrraalliieennnnee eett uunn cceerrttaaiinn nnoommbbrree ddee ppoouuvvooiirrss lliimmiittééss ssuupppplléémmeennttaaiirreess ddeevvrraaiieenntt êêttrree aaccccoorrddééss aauuxx aaggeennttss ddee ssûûrreettéé mmaarriittiimmee pprriivvééss.. EEnnffiinn,, cceess nnoouuvveeaauuxx eennggaaggeemmeennttss ddooiivveenntt rreennffoorrcceerr llaa ccoolllleeccttee ddee rreennsseeiiggnneemmeennttss.. IIllss ssoonntt ffooccaalliissééss ssuurr llaa «« rreeddiissttrriibbuuttiioonn ddee ll’’iinnffoorrmmaattiioonn aauu mmoommeenntt ooppppoorrttuunn vveerrss lleess ppoorrttss cclléé dduu ppaayyss eett ll’’iinndduussttrriiee mmaarriittiimmee eenn ggéénnéérraall »».. IIllss ddooiivveenntt aauussssii ppeerrmmeettttrree uunnee rréévviissiioonn ddee llaa ppoolliittiiqquuee gglloobbaallee ddee ssûûrreettéé dduu ggoouuvveerrnneemmeenntt aauussttrraalliieenn ppoouurr ccee qquuii eesstt ddeess ééqquuiippeemmeennttss ppééttrroolliieerrss ooffffsshhoorree aaiinnssii qquuee ddeess iinnssttaallllaattiioonnss ddee ggaazz.. QQuuaanntt aauuxx ffoorrcceess ddee ddééffeennssee aauussttrraalliieennnneess,, eelllleess oonntt rreecceennttrréé lleeuurrss eeffffoorrttss ssuurr ll’’aamméélliioorraattiioonn ddeess ttaaccttiiqquueess dd’’aassssaauutt ddeess nnaavviirreess eenn mmoouuvveemmeenntt eett ssuurr ddeess eexxeerrcciicceess aammpphhiibbiieess ddee lluuttttee aannttiitteerrrroorriissttee.. DDeess ddrraagguueeuurrss ddee mmiinneess eett ddeess nnaavviirreess ddee rreeccoonnnnaaiissssaanncceess ddee llaa mmaarriinnee aauussttrraalliieennnnee aaccccoommppaaggnneenntt ddééssoorrmmaaiiss lleess ppaattrroouuiilllleess ddee ssuurrvveeiillllaannccee rreennffoorrccééeess,, ccee qquuii nn’’aa ppaass mmaannqquuéé ddee ccrrééeerr uunn ddéébbaatt ééppiinneeuuxx ddaannss llee ppaayyss.. BBeeaauuccoouupp yy oonntt vvuu uunn mmooyyeenn dd’’aacccceennttuueerr llaa ssûûrreettéé aauuxx ffrroonnttiièèrreess eenn ggéénnéérraall eett ppaass sseeuulleemmeenntt dduu ffaaiitt dduu tteerrrroorriissmmee,, nnoottaammmmeenntt ppoouurr iinntteerrcceepptteerr lleess iimmmmiiggrraannttss eenn ssiittuuaattiioonn iirrrréégguulliièèrree,, ccee qquuii eesstt aappppaarruu ddiisspprrooppoorrttiioonnnnéé.. PPoouurr ssee mmeettttrree eenn ccoonnffoorrmmiittéé aavveecc llee CCooddee IISSPPSS,, 224488 ppllaannss ddee ssûûrreettéé,, nnaavviirreess eett iinnssttaallllaattiioonnss ppoorrttuuaaiirreess ccoonnffoonndduuss,, oonntt ééttéé aapppprroouuvvééss aavvaanntt llaa ddaattee lliimmiittee iimmppoossééee ppaarr ll’’OOMMII.. LLaa pplluuppaarrtt ddeess ccooûûttss eennggeennddrrééss ppaarr llaa mmiissee eenn aapppplliiccaattiioonn ddeess nnoouuvveelllleess eexxiiggeenncceess ddee ssûûrreettéé oonntt ééttéé ssuuppppoorrttééss ppaarr llee sseecctteeuurr mmaarriittiimmee.. LLee ggoouuvveerrnneemmeenntt aauussttrraalliieenn lleess aa cchhiiffffrrééss àà pplluuss ddee 331133 mmiilllliioonnss ddee ddoollllaarrss aauussttrraalliieennss eenn iinnvveessttiisssseemmeenntt iinniittiiaall llaa pprreemmiièèrree aannnnééee,, ssooiitt qquueellqquueess 224411 mmiilllliioonnss ddee ddoollllaarrss aamméérriiccaaiinnss,, eett àà 9966 mmiilllliioonnss ddee ddoollllaarrss aauussttrraalliieennss eenn iinnvveessttiisssseemmeenntt,, ssooiitt eennvviirroonn 7744 mmiilllliioonnss ddee ddoollllaarrss aamméérriiccaaiinnss.. IIll eesstt àà nnootteerr qquuee ll’’aamméélliioorraattiioonn ddee llaa ssûûrreettéé mmaarriittiimmee eesstt uunnee tteellllee pprriioorriittéé eenn AAuussttrraalliiee qquuee llaa qquueessttiioonn eesstt ddeevveennuuee uunn éélléémmeenntt ddee ddiifffféérreennttiiaattiioonn lloorrss ddeess éélleeccttiioonnss ffééddéérraalleess dduu 99 ooccttoobbrree 22000044.. LLee pprrooggrraammmmee ddee ccaammppaaggnnee dduu ggoouuvveerrnneemmeenntt ddee JJoohhnn HHoowwaarrdd,, rréééélluu ppoouurr llaa ttrrooiissiièèmmee ffooiiss,, rreepprreenndd cceerrttaaiinnss ppooiinnttss éévvooqquuééss ddaannss llee pprrooggrraammmmee ddee jjuuiilllleett 22000044 eett yy aajjoouuttee ddee nnoouuvveeaauuxx éélléémmeennttss.. LLeess pplluuss mmaarrqquuaannttss ssoonntt,, eennttrree aauuttrree,, ll’’aauuggmmeennttaattiioonn dduu nnoommbbrree dd’’eexxeerrcciicceess aannttiitteerrrroorriisstteess aavveecc ccoommmmee pprreemmiieerrss tthhèèmmeess llaa pprriissee eenn oottaaggee dd’’uunn ffeerrrryy ddaannss llaa bbaaiiee ddee SSyyddnneeyy oouu eennccoorree uunnee aattttaaqquuee ccoonnttrree uunnee ppllaatteeffoorrmmee ppééttrroolliièèrree ooffffsshhoorree,, aaiinnssii qquuee ll’’aaccccrrooiisssseemmeenntt ddee llaa fflloottttee ddee nnaavviirreess ddee ssuurrvveeiillllaannccee.. IIll eennvviissaaggee ppaarr aaiilllleeuurrss «« dd’’iiddeennttiiffiieerr,, ddee vvéérriiffiieerr eett ddee vvaalliiddeerr »» lleess ddoonnnnééeess rrééccoollttééeess ppaarr uunn ssyyssttèèmmee rraaddaarr àà hhaauuttee ffrrééqquueennccee224455 ,, àà ll’’aaiiddee ddee nnoouuvveeaauuxx aaéérroonneeffss ssaannss ppiilloottee.. EEnnffiinn,, iill ssoouuhhaaiittee rreennddrree ll’’aaccccoorrdd ddee ddééffeennssee eennttrree lleess cciinnqq ppuuiissssaanncceess224466 qquuee ssoonntt SSiinnggaappoouurr,, llaa MMaallaaiissiiee,, llee RRooyyaauummee--UUnnii,, llaa NNoouuvveellllee--ZZééllaannddee eett ll’’AAuussttrraalliiee pplluuss ppeerrccuuttaanntt eenn mmaattiièèrree dd’’aannttiitteerrrroorriissmmee aaffiinn ddee ppoouuvvooiirr rrééaaggiirr ffaaccee aauuxx mmeennaacceess ccoonntteemmppoorraaiinneess ddee ttyyppee nnoonn ccoonnvveennttiioonnnneell qquuii ppèèsseenntt ssuurr llaa rrééggiioonn.. AAllddoo BBoorrgguu vvooiitt ddeeuuxx rraaiissoonnss eesssseennttiieelllleess àà cceettttee ddeerrnniièèrree ddéécciissiioonn.. TToouutt dd’’aabboorrdd,, llee pprreemmiieerr eexxeerrcciiccee pprraattiiqquuee dduu FFPPDDAA aa eeuu lliieeuu eenn ooccttoobbrree 22000044 eett ééttaaiitt eesssseennttiieelllleemmeenntt bbaasséé ssuurr llee tteerrrroorriissmmee mmaarriittiimmee.. IIll ll’’aa rreesssseennttii ccoommmmee uunnee tteennttaattiivvee vviissaanntt àà aasssseeooiirr llee FFPPDDAA ddaannss llee ccoonntteexxttee ddee llaa ssûûrreettéé 245 High Frequency Surface Wave Radar System. Récemment installé, il est localisé dans le détroit de Torres, entre l’Australie et la Nouvelle Guinée. 246 Five Power Defence Arrangements (FPDA). Cet engagement réciproque de défense, signé en 1971, oblige les cinq nations participantes à se consulter en cas d’agression extérieure ou de menace d’attaque contre la Malaisie ou Singapour. Il s’inscrit dans le prolongement des garanties de défense que donnait le Royaume-Uni à la Malaisie et à Singapour mais qui ont cessé en 1967 suite au retrait des forces britanniques stationnées à l’Est du Canal de Suez.
  • 69.
    69 ccoonntteemmppoorraaiinnee pplluuttôôtt qquueeccoommmmee uunnee eexxppéérriieennccee sséérriieeuussee ddee lluuttttee aannttiitteerrrroorriissttee.. LLaa sseeccoonnddee eexxpplliiccaattiioonn eesstt qquuee,, eenn jjuuiinn 22000044,, lloorrss dd’’uunnee ccoonnfféérreennccee ddee pprreessssee rreellaattiivvee aauu FFPPDDAA,, llee mmiinniissttrree mmaallaaiissiieenn ddee llaa ddééffeennssee aa ccllaaiirreemmeenntt ddééccllaarréé qquuee,, eenn ccaass dd’’aaccttiivviittééss tteerrrroorriisstteess qquueelllleess qquu’’eelllleess ssooiieenntt ssuurr llee ssooll mmaallaaiissiieenn oouu ssiinnggaappoouurriieenn,, ccee sseerraaiitt llaa MMaallaaiissiiee eett SSiinnggaappoouurr qquuii ss’’eenn ooccccuuppeerraaiieenntt ssppéécciiffiiqquueemmeenntt.. DDee cceettttee ffaaççoonn,, AAllddoo BBoorrgguu eessttiimmee qquu’’iill rreellaayyee llee FFPPDDAA aa uunn rrôôllee ddee ssiimmppllee ccoooorrddiinnaatteeuurr ddeess eexxeerrcciicceess eett ddeess éécchhaannggeess dd’’iinnffoorrmmaattiioonn ttoouutt eenn lluuii rreeffuussaanntt uunnee qquueellccoonnqquuee «« iimmpplliiccaattiioonn ooppéérraattiioonnnneellllee »» ddaannss llaa lluuttttee aannttiitteerrrroorriissttee àà pprroopprreemmeenntt ppaarrlleerr.. IIll eesstt ddoonncc éévviiddeenntt qquuee ddeess eeffffoorrttss rreesstteenntt àà ffaaiirree eenn llaa mmaattiièèrree.. 22..66..66.. LL’’OOTTAANN224477 AAuu nniivveeaauu iinntteerrggoouuvveerrnneemmeennttaall224488 ,, LL’’OOTTAANN ssoouuhhaaiittee rreessttaauurreerr uunnee ccrrééddiibbiilliittéé qquueellqquuee ppeeuu aaffffeeccttééee ppaarr lleess ppoossiittiioonnss ddiiaammééttrraalleemmeenntt ooppppoossééeess ddee sseess mmeemmbbrreess ssuurr llee ccoonnfflliitt iirraakkiieenn eett ppaarr sseess ddiiffffiiccuullttééss àà eennvvooyyeerr ddeess ttrroouuppeess aaddééqquuaatteess ppoouurr ppaacciiffiieerr ll’’AAffgghhaanniissttaann.. EEllllee aassppiirree àà jjoouueerr uunn rrôôllee mmaarrqquuaanntt ddaannss llee XXXXII ssiièèccllee eett vvooiitt llaa ssûûrreettéé mmaarriittiimmee ccoommmmee llee mmaaiilllloonn ffaaiibbllee ddee llaa ssttrraattééggiiee eeuurrooppééeennnnee eenn mmaattiièèrree ddee lluuttttee ccoonnttrree llee tteerrrroorriissmmee,, cc’’eesstt ppoouurrqquuooii eellllee vveeuutt yy aappppoorrtteerr ssaa ccoonnttrriibbuuttiioonn.. SSeess oobbjjeeccttiiffss ssoonntt «« ddéétteecctteerr,, ddiissssuuaaddeerr eett ssee pprroottééggeerr ddeess aaccttiivviittééss tteerrrroorriisstteess »» ggrrââccee àà uunnee ooppéérraattiioonn nnaavvaallee ddee lluuttttee aannttiitteerrrroorriissttee,, mmiissee eenn œœuuvvrree eenn ccooooppéérraattiioonn aavveecc ll’’OOMMII.. LL’’ooppéérraattiioonn AAccttiivvee EEnnddeeaavvoouurr224499 aa dd’’aabboorrdd ééttéé llaannccééee eenn MMééddiitteerrrraannééee oorriieennttaallee,, llee 66 ooccttoobbrree 22000011,, aavveecc llee ddééppllooiieemmeenntt ddeess FFoorrcceess nnaavvaalleess ppeerrmmaanneenntteess ddee llaa MMééddiitteerrrraannééee225500 ,, cceelllleess--ccii aalltteerrnnaanntt ttoouuss lleess ttrrooiiss mmooiiss aavveecc lleess FFoorrcceess nnaavvaalleess ppeerrmmaanneenntteess ddee ll’’AAttllaannttiiqquuee225511 .. DDiirriiggééee ppaarr lleess FFoorrcceess nnaavvaalleess aalllliiééeess dd’’EEuurrooppee dduu SSuudd225522 ddeeppuuiiss NNaapplleess eenn IIttaalliiee,, AAccttiivvee EEnnddeeaavvoouurr aa ééttéé ééttaabblliiee eenn ssiiggnnee ddee ssoolliiddaarriittéé aavveecc lleess UUSSAA.. CCeettttee ooppéérraattiioonn rreepprréésseennttee «« llaa ccoonnccrrééttiissaattiioonn ddee ll’’eennggaaggeemmeenntt ddee ll’’OOTTAANN eennvveerrss lleess UUSSAA ssuuiittee aauuxx aatttteennttaattss dduu 1111 sseepptteemmbbrree 22000011 [[mmaaiiss]] cc''eesstt aauussssii uunnee iimmppoorrttaannttee ccoonnttrriibbuuttiioonn àà llaa pprréésseerrvvaattiioonn ddee llaa ppaaiixx,, ddee llaa ssttaabbiilliittéé eett ddee llaa ssééccuurriittéé ddee ttoouuss lleess ppaayyss mmeemmbbrreess ddee ll''AAlllliiaannccee »» sseelloonn llee VViiccee AAmmiirraall iittaalliieenn FFeerrddiinnaannddoo SSaannffeelliiccee ddii MMoonntteeffoorrttee,, CCoommmmaannddaanntt eenn cchheeff ddeess NNAAVVSSOOUUTTHH eett ddee AAccttiivvee EEnnddeeaavvoouurr.. LLaa bbaassee llééggaallee ddee cceettttee ooppéérraattiioonn eesstt ll’’aarrttiiccllee 55225533 dduu ttrraaiittéé iinnssttiittuuaanntt ll’’OOTTAANN.. IIll eesstt àà nnootteerr qquuee cc’’eesstt llaa pprreemmiièèrree ffooiiss ddee ll’’hhiissttooiirree ddee ll’’aalllliiaannccee mmiilliittaaiirree qquuee cceettttee ccllaauussee ddee ddééffeennssee ccoolllleeccttiivvee eesstt aaiinnssii uuttiilliissééee.. 247 Alliance regroupant 26 pays d’Amérique du Nord et d’Europe qui se sont engagés à respecter les objectifs du Traité de l’Atlantique Nord, signé le 4 avril 1949. Son but est la sauvegarde de la liberté et de la sécurité de tous ses membres par des moyens politiques et/ou militaires. 248 Site de The Economist : http://www.economist.com/agenda/displayStory.cfm?story_id=2804108. 249 Le nom d’Active Endeavour n’a été officialisé que le 26 octobre 2001. 250 Standing Naval Forces Mediterranean (STANAVFORMED). Composées de plusieurs frégates, ainsi que de destroyers selon un système de rotation, ces forces de réaction immédiate doivent être capables de se déployer rapidement sur une zone de crise ou de tensions. 251 Standing Naval Forces Atlantic (STANAVFORLANT). Elles fonctionnent sur le même mode que les précédentes. 252 Allied Naval Forces Southern Europe (NAVSOUTH). 253 Article 5 : Les parties conviennent qu'une attaque armée contre l'une ou plusieurs d'entre elles survenant en Europe ou en Amérique du Nord sera considérée comme une attaque dirigée contre toutes les parties, et en conséquence elles conviennent que, si une telle attaque se produit, chacune d'elles, dans l'exercice du droit de légitime défense, individuelle ou collective, reconnu par l'article 51 de la Charte des Nations Unies, assistera la partie ou les parties ainsi attaquées en prenant aussitôt, individuellement et d'accord avec les autres parties, telle action qu'elle jugera nécessaire, y compris l'emploi de la force armée, pour rétablir et assurer la sécurité dans la région de l'Atlantique Nord. Toute attaque armée de cette nature et toute mesure prise en conséquence seront immédiatement portées à la connaissance du Conseil de Sécurité. Ces mesures prendront fin quand le Conseil de Sécurité aura pris les mesures nécessaires pour rétablir et maintenir la paix et la sécurité internationales. Article 51 de la Charte des Nations Unies : Aucune disposition de la présente Charte ne porte atteinte au droit naturel de légitime défense, individuelle ou collective, dans le cas où un Membre des Nations Unies est l'objet d'une agression armée, jusqu'à ce que le Conseil de sécurité ait pris les mesures nécessaires pour maintenir la paix et la sécurité
  • 70.
    70 LLeess EEttaattss pprréésseennttssddaannss ll’’OOTTAANN oonntt mmiiss eenn ppllaaccee ddeess ppaattrroouuiilllleess ccoommmmuunneess ddèèss 22000033 aaiinnssii qquuee ddeess «« rreeccoonnnnaaiissssaanncceess pprrééppaarraattooiirreess ssyyssttéémmaattiiqquueess »» ddeess rroouutteess mmaarriittiimmeess aauuxx ppooiinnttss dd’’ééttrraanngglleemmeenntt dduu ttrraaffiicc,, ddaannss lleess ccoouullooiirrss mmaarriittiimmeess eett ddaannss lleess ppoorrttss iimmppoorrttaannttss ddee ttoouuttee llaa MMééddiitteerrrraannééee.. PPaarraallllèèlleemmeenntt àà cceellaa,, iillss oonntt ddéécciiddéé,, llee 44 fféévvrriieerr ddee llaa mmêêmmee aannnnééee,, dd’’iinnttééggrreerr llee ddééttrrooiitt ddee GGiibbrraallttaarr ddaannss lleeuurr ppéérriimmèèttrree dd’’iinntteerrvveennttiioonn ccaarr iill eesstt ccoonnssiiddéérréé ccoommmmee uunnee zzoonnee àà rriissqquueess dduu ffaaiitt ddeess qquueellqquueess 33 000000 nnaavviirreess mmaarrcchhaannddss qquuii ll’’eemmpprruunntteenntt qquuoottiiddiieennnneemmeenntt.. AAiinnssii,, ddeeppuuiiss llee 1100 mmaarrss 22000033,, iillss ppeeuuvveenntt eessccoorrtteerr,, ssuurr ddeemmaannddee,, lleess nnaavviirreess cciivviillss llee ttrraavveerrssaanntt,, eett ccee àà ll’’aaiiddee ddee ffrrééggaatteess,, ddee ssoouuss--mmaarriinnss,, dd’’hhéélliiccooppttèèrreess eett dd’’aavviioonnss ddee ssuurrvveeiillllaannccee eessppaaggnnoollss,, ppoorrttuuggaaiiss,, aalllleemmaannddss,, nnoorrvvééggiieennss,, ddaannooiiss eett ééttaattssuunniieennss.. CCee ssyyssttèèmmee aa eennssuuiittee ééttéé ssuussppeenndduu àà ccoommpptteerr dduu 2299 mmaaii 22000044.. PPuuiiss,, llee 1166 mmaarrss 22000044,, AAccttiivvee EEnnddeeaavvoouurr aa ééttéé éétteenndduuee àà ll’’eennsseemmbbllee dduu ppoouurrttoouurr mmééddiitteerrrraannééeenn ppoouurr ooffffiicciiaalliisseerr ll’’aappppuuii ddoonntt bbéénnééffiicciiaaiitt ddééjjàà ll’’ooppéérraattiioonn ddee llaa ppaarrtt ddeess ppaayyss mmeemmbbrreess dduu CCoonnsseeiill ddee ppaarrtteennaarriiaatt eeuurroo--aattllaannttiiqquuee225544 ,, ddee cceeuuxx dduu PPaarrtteennaarriiaatt ppoouurr llaa ppaaiixx225555 oouu eennccoorree ddeess EEttaattss ppaarrttiicciippaanntt aauu pprrooggrraammmmee DDiiaalloogguuee mmééddiitteerrrraannééeenn225566 .. CCeeuuxx--ccii ffoouurrnniissssaaiieenntt,, eennttrree aauuttrree,, ddeess iinnffoorrmmaattiioonnss ssuurr ddeess nnaavviirreess aa pprriioorrii ssuussppeeccttss ttrraannssiittaanntt ddaannss lleeuurrss eeaauuxx.. PPaarraallllèèlleemmeenntt àà cceellaa,, ssuurr ddéécciissiioonn dduu CCoonnsseeiill ddee ll’’AAttllaannttiiqquuee NNoorrdd,, oorrggaannee ddee ddéécciissiioonn ssoouuvveerraaiinn ddee ll’’OOTTAANN,, iillss oonntt ccoommmmeennccéé,, ddèèss llee 2299 aavvrriill 22000033,, àà aarrrraaiissoonnnneerr ttoouutt bbaatteeaauu ssuussppeecctt,, aavveecc aaccccoorrdd dduu CCoommmmaannddaanntt ddee bboorrdd eett ddee ll’’EEttaatt dduu ppaavviilllloonn.. LLee nnaavviirree ddooiitt aalloorrss ddéécclliinneerr ssoonn iiddeennttiittéé eett ssoonn aaccttiivviittéé ;; lleess iinnffoorrmmaattiioonnss ssoonntt ttrraannssmmiisseess aauuxx NNAAVVSSOOUUTTHH àà NNaapplleess aaiinnssii qquu’’aauu CCeennttrree OOTTAANN ppoouurr llaa nnaavviiggaattiioonn ccoommmmeerrcciiaallee àà NNoorrtthhwwoooodd,, GGrraannddee BBrreettaaggnnee.. EEnn ccaass ddee ddoouuttee,, uunnee ééqquuiippee ddee 1155 àà 2200 ssoollddaattss ppeeuutt mmoonntteerr àà bboorrdd eett pprrooccééddeerr aauuxx vvéérriiffiiccaattiioonnss ssuurr lleess ddooccuummeennttss eett llaa ccaarrggaaiissoonn.. LLee pprreemmiieerr nnaavviirree àà aavvooiirr ééttéé aarrrraaiissoonnnnééee aa ééttéé llee NNiinnoo SSttaarr,, bbaattttaanntt ppaavviilllloonn ddeess CCoommoorreess aauu llaarrggee ddee CChhyypprree llee 2299 aavvrriill eett ssaa ccaarrggaaiissoonn ss’’eesstt ffiinnaalleemmeenntt aavvéérrééee êêttrree eenn ttoottaallee ccoonnffoorrmmiittéé aavveecc ssoonn mmaanniiffeessttee.. LLee rrééssuullttaatt ccoonnccrreett dd’’AAccttiivvee EEnnddeeaavvoouurr,, eesstt qquuee,, ddeeppuuiiss ssoonn llaanncceemmeenntt,, eett ccee jjuussqquu’’aauuxx ssttaattiissttiiqquueess dduu 1188 jjaannvviieerr 22000055,, pplluuss ddee 6677 000000 nnaavviirreess oonntt ééttéé aarrrraaiissoonnnnééss,, lleess mmeemmbbrreess ddee ll’’aalllliiaannccee ssoonntt mmoonnttééss àà bboorrdd ddee 9955 nnaavviirreess eett pplluuss ddee 448888 nnaavviirreess ddee ccoommmmeerrccee oonntt ééttéé eessccoorrttééss aavveecc ssuuccccèèss àà ttrraavveerrss llee ddééttrrooiitt ddee GGiibbrraallttaarr225577 .. CCeettttee ooppéérraattiioonn aa aaiinnssii ppeerrmmiiss dd’’iiddeennttiiffiieerr ccllaaiirreemmeenntt llee ttrraaffiicc eenn MMééddiitteerrrraannééee,, ccee qquuii,, eenn rreennddaanntt llaa zzoonnee iinnccoonntteessttaabblleemmeenntt pplluuss ssttaabbllee eett ssééccuurriissééee,, aa ééttéé dd’’aauuttaanntt pplluuss aavvaannttaaggeeuuxx ppoouurr ll’’ééccoonnoommiiee eett llee ccoommmmeerrccee.. TToouutteeffooiiss,, iill nn’’eenn rreessttee ppaass mmooiinnss qquuee ddeess pprrooggrrèèss rreesstteenntt àà ffaaiirree.. CC’’eesstt ppoouurrqquuooii,, lloorrss dduu ssoommmmeett dd’’IIssttaannbbuull,, eenn TTuurrqquuiiee,, llee lluunnddii 2288 jjuuiinn 22000044,, lleess ddiirriiggeeaannttss ddee ll’’OOTTAANN oonntt ddéécciiddéé dd’’aacccceennttuueerr ll’’ooppéérraattiioonn AAccttiivvee EEnnddeeaavvoouurr,, nnoottaammmmeenntt eenn yy iinnttééggrraanntt ddee nnoouuvveeaauuxx ppaayyss,, ccoommmmee llaa RRuussssiiee eett ll’’UUkkrraaiinnee qquuii oonntt ééttéé ccoonnvviiééeess àà ppaarrttiicciippeerr aauuxx ppaattrroouuiilllleess ddee ssuurrvveeiillllaannccee.. IIllss eennvviissaaggeenntt ddee ffaaiitt dd’’éétteennddrree lleeuurr aaccttiioonn àà llaa internationales. Les mesures prises par des Membres dans l'exercice de ce droit de légitime défense sont immédiatement portées à la connaissance du Conseil de sécurité et n'affectent en rien le pouvoir et le devoir qu'a le Conseil, en vertu de la présente Charte, d'agir à tout moment de la manière qu'il juge nécessaire pour maintenir ou rétablir la paix et la sécurité internationales. 254 Euro-Atlantic Partnership Council (EAPC). En plus des 26 pays membres de l’OTAN, les 20 autres Etats qui y participent sont essentiellement des nations d’Europe de l’Est. 255 Partnership for Peace (PfP). Ce regroupement compte 27 pays également présents au sein de l’EAPC. 256 Mediterranean Dialogue. Mis en place depuis une décennie, ce forum vise des questions politiques ainsi qu’une coopération pratique entre l’OTAN, l’Algérie, l’Egypte, Israël, la Jordanie, la Mauritanie, le Maroc et la Tunisie. 257 Il ne faut pas non plus manquer de signaler qu’Active Endeavour a eu des avantages inattendus : l’opération a sauvé la vie à des civils, notamment des ouvriers de plateformes pétrolières et a permis de secourir des navires sur le point de sombrer. Cette opération a également été profitable dans le sens où elle a substantiellement réduit la contrebande et l’immigration clandestine – la diminution est estimée à 50% –.
  • 71.
    71 MMeerr NNooiirree ccaarrllee rriissqquuee dd’’aattttaaqquueess ppaarr ddeess ggrroouuppeess dduu CCaauuccaassee oouu dd’’AAssiiee CCeennttrraallee yy eesstt ppootteennttiieell dduuee àà ll’’aattttrraaiitt ddee cceerrttaaiinnss cchhaarrggeemmeennttss eett àà ll’’iinnssttaabbiilliittéé ddee llaa zzoonnee.. LL’’iinncciiddeenntt qquuii ss’’eesstt ddéérroouulléé llee 55 mmaaii 22000044 eenn eesstt ttoouutt àà ffaaiitt ccaarraaccttéérriissttiiqquuee.. LLoorrss dd’’uunnee ccrriissee ppoolliittiiqquuee mmaajjeeuurree eennttrree llaa RRééppuubblliiqquuee ggééoorrggiieennnnee aauuttoonnoommee dd’’AAddjjaarriiee eett llee ppoouuvvooiirr cceennttrraall àà TTbbiilliissssii,, llee ppoorrtt ggééoorrggiieenn ddee BBaattuummii,, ddoonnnnaanntt ssuurr llaa MMeerr NNooiirree eett aacchheemmiinnaanntt 6600%% ddeess eexxppoorrttaattiioonnss ppééttrroolliièèrreess eenn pprroovveennaannccee ddee llaa MMeerr CCaassppiieennnnee,, aa ééttéé mmiinnéé ssuurr uunn oorrddrree aattttrriibbuuéé àà AAssllaann AAbbaasshhiiddzzee225588 .. DDeeppuuiiss llee ssoommmmeett,, ll’’UUnniittéé ddee rreennsseeiiggnneemmeenntt ssuurr lleess mmeennaacceess tteerrrroorriisstteess eesstt ddeevveennuuee uunn éélléémmeenntt ppeerrmmaanneenntt aauu sseeiinn ddeess qquuaarrttiieerrss ggéénnéérraauuxx ddee ll’’OOTTAANN ééttaabblliiss àà BBrruuxxeelllleess.. SSaa mmiissssiioonn eesstt dd’’aacccceennttuueerr llee ppaarrttaaggee ddeess iinnffoorrmmaattiioonnss eett eellllee ssee rrééuunniitt,, ddaannss cceettttee ooppttiiqquuee,, aavveecc ddeess eexxppeerrttss dduu rreennsseeiiggnneemmeenntt.. PPaarraallllèèlleemmeenntt àà cceellaa,, lleess cchheeffss dd’’EEttaatt eett ddee ggoouuvveerrnneemmeennttss pprréésseennttss oonntt ooppttéé ppoouurr llee ddéévveellooppppeemmeenntt dd’’uunnee sséérriiee ddee mmeessuurreess aannttiitteerrrroorriisstteess ccoommpplléémmeennttaaiirreess.. IIll ss’’aaggiitt,, eennttrree aauuttrree,, ddee nnoouuvveelllleess ssttrraattééggiieess ddee ddééffeennssee uuttiilliissaanntt ddeess ééqquuiippeemmeennttss ddee hhaauuttee tteecchhnnoollooggiiee ppoouurr rrééaaggiirr ffaaccee àà ddeess aarrmmeess ddee ddeessttrruuccttiioonn mmaassssiivvee,, àà ddeess aattttaaqquueess aauu llaannccee--rrooqquueetttteess oouu àà nn’’iimmppoorrttee qquueell ttyyppee ddee bboommbbeess aarrttiissaannaalleess aapprrèèss lleess aavvooiirr ddéétteeccttééeess.. IIll eesstt àà nnootteerr qquuee,, ppeennddaanntt llee ssoommmmeett,, eett ccee ppoouurr ssee pprréémmuunniirr ccoonnttrree ccee ttyyppee ddee mmeennaacceess,, aauuccuunnee mmaarrcchhaannddiissee ddaannggeerreeuussee nn’’aa ééttéé aauuttoorriissééee àà eemmpprruunntteerr llee ddééttrrooiitt dduu BBoosspphhoorree.. LLee pprroobbllèèmmee eesssseennttiieell qquuii ssuubbssiissttee,, dd’’aapprrèèss TThhee EEccoonnoommiisstt,, eesstt qquuee lleess ééqquuiippeemmeennttss ddoonntt ddiissppoosseenntt ll’’OOTTAANN ssoonntt iinnaaddaappttééss ddaannss llee sseennss ooùù iillss ddaatteenntt ppoouurr ll’’eesssseennttiieell ddee llaa GGuueerrrree FFrrooiiddee qquuii ss’’eesstt aacchheevvééee vvooiillàà pprreessqquuee 1155 aannss.. LL’’OOTTAANN ddiissppoossee eeffffeeccttiivveemmeenntt dd’’uunnee ccaappaacciittéé ddee ssuurrvveeiillllaannccee mmaarriittiimmee ccoonnççuuee àà ll’’oorriiggiinnee ppoouurr rreeppéérreerr ddeess bbââttiimmeennttss ddee gguueerrrree ssoovviiééttiiqquueess mmaassssiiffss.. OOrr,, àà ll’’hheeuurree aaccttuueellllee,, lleess tteerrrroorriisstteess uuttiilliisseenntt pplluuttôôtt ddeess ccaannoottss ppnneeuummaattiiqquueess oouu ddeess ppeettiitteess vveeddeetttteess uullttrraa rraappiiddeess,, ssii bbiieenn qquuee ll’’ééqquuiippeemmeenntt nn’’eesstt ppaass eenn aaddééqquuaattiioonn aavveecc lleess bbeessooiinnss.. CC’’eesstt ppoouurrqquuooii,, cceess ddeerrnniieerrss tteemmppss,, ll’’OOTTAANN rreecceennttrree sseess eeffffoorrttss ssuurr llee ppeerrffeeccttiioonnnneemmeenntt dduu rréésseeaauu ddee rreennsseeiiggnneemmeennttss ppoouurr ssuuiivvrree ddee pprrèèss lleess pprriinncciippaalleess vvooiieess nnaavviiggaabblleess eett ccoommppttee ssuurr llee ssuuppppoorrtt llooggiissttiiqquuee ddee sseess EEttaattss mmeemmbbrreess.. 22..77.. LLeess ttaauuxx ddee ccoonnffoorrmmiittéé aauuxx mmeessuurreess IISSPPSS 22..77..11 AAuu nniivveeaauu ffrraannççaaiiss LLaa fflloottttee ffrraannççaaiissee ccoonncceerrnnééee ppaarr lleess nnoouuvveelllleess pprreessccrriippttiioonnss ddee ssûûrreettéé ccoommppttaaiitt 116688 nnaavviirreess aauu 11eerr jjuuiilllleett 22000044.. AAuu 3300 jjuuiinn 22000044225599 ,, 116622 nnaavviirreess aavvaaiieenntt rreeççuu lleeuurr cceerrttiiffiiccaatt iinntteerrnnaattiioonnaall ddee ssûûrreettéé,, ssooiitt 9966,,44%% dduu ttoottaall.. AA llaa ffiinn 22000044,, llee nnoommbbrree ddee bbââttiimmeennttss ffrraannççaaiiss ccoonncceerrnnééss ppaarr ll’’IISSPPSS ééttaaiitt eessttiimméé àà 119900 dduu ffaaiitt,, eennttrree aauuttrree,, ddeess eennttrrééeess eett ddeess ssoorrttiieess eenn fflloottttee aaiinnssii qquuee ddeess rrééaarrmmeemmeennttss.. LLee pprroocceessssuuss dd’’aapppprroobbaattiioonn ddeess ppllaannss ddee ssûûrreettéé nn’’eesstt ppaass dduu rreessssoorrtt ddeess RRSSOO eenn FFrraannccee mmaaiiss ddee llaa DDAAMMGGMM.. DDuu ffaaiitt ddee ll’’éécchhééaanncciieerr aasssseezz ccoouurrtt ddee ll’’IISSPPSS,, uunn ggrroouuppee ddee ttrraavvaaiill iinntteerrmmiinniissttéérriieell ((GGTTII)) rreeggrroouuppaanntt llee HHFFDD dduu mmiinniissttèèrree ddeess ttrraannssppoorrttss –– aanncciieenn HHFFDD MMeerr ––,, ddeess eexxppeerrttss ééttaattiiqquueess ssppéécciiaalliissééss ddaannss llaa nnaavviiggaattiioonn mmaarriittiimmee eett llaa ssûûrreettéé,, ddeess rreepprréésseennttaannttss ddeess mmiinniissttèèrreess ddee llaa ddééffeennssee,, ddee ll’’iinnttéérriieeuurr eett ddeess ffiinnaanncceess aa ééttéé ccrréééé llee 2244 ooccttoobbrree 22000033.. 258 A la tête de l’Adjarie depuis son indépendance en 1991 à la suite de la chute de l’ex-URSS, il a démissionné le 5 mai 2004 avant de s’enfuir en Russie. 259 Le dispositif d’approbation des plans de sûreté des navires de commerce, Amarres, 4ème trimestre 2004, pages 3 à 5.
  • 72.
    72 QQuuaanntt àà llaapprrooccéédduurree mmêêmmee dd’’aapppprroobbaattiioonn,, lleess iinnssppeecctteeuurrss ddee ssééccuurriittéé ddeess nnaavviirreess eett llee HHFFDD dduu mmiinniissttèèrree ddeess ttrraannssppoorrttss oonntt eenn cchhaarrggee ll’’aannaallyyssee ddeess SSSSAA eett SSSSPP226600 ppuuiiss llaa ccoonndduuiittee dd’’uunnee vvéérriiffiiccaattiioonn iinniittiiaallee àà bboorrdd226611 aavvaanntt qquuee ddee rreemmeettttrree uunn rraappppoorrtt dd’’aauuddiitt aauu GGTTII.. LLee SSSSPP ddooiitt eennssuuiittee êêttrree aapppprroouuvvéé ppaarr ll’’aaddmmiinniissttrraattiioonn eett ll’’IISSSSCC ddéélliivvrréé.. CCeettttee ddeerrnniièèrree ffoonnccttiioonn rreellèèvvee dduu cchheeff dduu cceennttrree ddee ssééccuurriittéé ddee rraattttaacchheemmeenntt dduu nnaavviirree qquuii ssiiggnnee ééggaalleemmeenntt ll’’IISSSSCC.. IIll eesstt àà nnootteerr qquu’’àà llaa ffiinn 22000044,, 2233 nnaavviirreess bbéénnééffiicciiaaiieenntt ddee cceerrttiiffiiccaattss pprroovviissooiirreess.. SSuurr llee ppllaann pprraattiiqquuee,, ooccttoobbrree 22000033 aa ééttéé mmaaqquuéé ppaarr ll’’aarrrriivvééee ddeess pprreemmiieerrss SSSSPP.. LLee 1155 mmaarrss 22000044,, lleess pprreemmiièèrreess vviissiitteess dd’’iinnssppeeccttiioonn oonntt eeuu lliieeuu.. LLee 2222 mmaarrss,, lleess pprreemmiieerrss rraappppoorrttss ddee vviissiittee oonntt ééttéé rreenndduuss aauu GGTTII.. AA llaa ffiinn mmaarrss,, 660000 ccaaddrreess ddee llaa mmaarriinnee mmaarrcchhaannddee oonntt aacchheevvéé llaa ffoorrmmaattiioonn ddiissppeennssééee ppaarr ll’’EENNMMMM ddee NNaanntteess ppoouurr ddeevveenniirr iinnssppeecctteeuurrss ddee ssééccuurriittéé hhaabbiilliittééss IISSPPSS.. LLee mmooiiss dd’’aavvrriill 22000044 aa vvuu ll’’aarrrriivvééee mmaassssiivvee ddeess SSSSPP.. EEnnffiinn,, lleess pprreemmiieerrss IISSSSCC oonntt ééttéé rreemmiiss llee 11eerr mmaaii.. PPoouurr ccee qquuii eesstt ddeess iinnssttaallllaattiioonnss ppoorrttuuaaiirreess,, eett ccee ssuurr ll’’eennsseemmbbllee ddeess ppoorrttss ffrraannççaaiiss226622 ,, 334433 iinnssttaallllaattiioonnss ppoorrttuuaaiirreess ééttaaiieenntt ccoonncceerrnnééeess ppaarr lleess nnoouuvveelllleess mmeessuurreess iimmppoossééeess ppaarr llee CCooddee IISSPPSS aauu 11eerr jjuuiilllleett 22000044.. EElllleess ééttaaiieenntt rrééppaarrttiieess ssuurr uunn ttoottaall ddee 2288 ppoorrttss,, ddoonntt lleess sseepptt ppoorrttss aauuttoonnoommeess,, 2200 ppoorrttss dd’’iinnttéérrêêtt nnaattiioonnaall eett uunn ppoorrtt ddééppaarrtteemmeennttaall.. AAuu 3300 jjuuiinn 22000044,, 228844 iinnssttaallllaattiioonnss ppoorrttuuaaiirreess ééttaaiieenntt ccoonnffoorrmmeess aauuxx pprreessccrriippttiioonnss ddee ll’’OOMMII eenn mmaattiièèrree ddee ssûûrreettéé mmaarriittiimmee,, ssooiitt 8822,,77%%.. 22..66..77..22 AAuu nniivveeaauu iinntteerrnnaattiioonnaall226633 LLee MMSSCC aa rrééaalliisséé uunnee ééttuuddee ssuurr ddiifffféérreennttss aassppeeccttss ddee llaa mmiissee eenn aapppplliiccaattiioonn aauu 11eerr sseepptteemmbbrree 22000044 eett aauu 3300 nnoovveemmbbrree 22000044.. LLee nnoommbbrree dd’’EEttaattss ccoonnttrraaccttaannttss ss’’ééllèèvvee àà 115533,, ddoonntt 1133 ssaannss lliittttoorraall,, ccee qquuii rreepprréésseennttee eennvviirroonn 99 554411 iinnssttaallllaattiioonnss ppoorrttuuaaiirreess ddééccllaarrééeess.. AAuu 3300 nnoovveemmbbrree,, 9988,,4466%% ddeess PPFFSSAA aavvaaiieenntt ééttéé aapppprroouuvvééeess –– ccoonnttrree 9955,,2233%% aauu 11eerr sseepptteemmbbrree 22000044 –– eett 9988,,4400%% ddee PPFFSSPP aavvaaiieenntt ééttéé ssoouummiiss ppoouurr 9977,,0077%% aapppprroouuvvééss –– ccoonnttrree 9944,,2288%% ddee PPFFSSPP pprréésseennttééss eett 9922,,3377%% dd’’aapppprroouuvvééss ddeeuuxx mmooiiss pplluuss ttôôtt ––.. LL’’ééttuuddee ppeerrmmeett eennssuuiittee uunnee ccoommppaarraaiissoonn ppaarr zzoonnee ggééooggrraapphhiiqquuee.. PPaarr oorrddrree ddééccrrooiissssaanntt ddee ccoonnffoorrmmiittéé,, aauu 3300 nnoovveemmbbrree 22000044,, llaa pprreemmiièèrree rrééggiioonn ggééooggrraapphhiiqquuee ééttaaiitt ll’’AAmméérriiqquuee dduu NNoorrdd,, ssooiitt 22 nnaattiioonnss,, 446677 iinnssttaallllaattiioonnss ppoorrttuuaaiirreess ddééccllaarrééeess eett 110000%% ddee PPFFSSPP aapppprroouuvvééss –– ccoonnttrree 88 iinnssttaallllaattiioonnss ppoorrttuuaaiirreess ddee mmooiinnss eett llee mmêêmmee ppoouurrcceennttaaggee dd’’aapppprroobbaattiioonn aauu 11eerr sseepptteemmbbrree ––.. EEnn ddeeuuxxiièèmmee ppoossiittiioonn vviieenntt llee NNoorrdd--oouueesstt ddee ll’’EEuurrooppee qquuii ccoommpprreenndd 1199 EEttaattss,, 33 886688 iinnssttaallllaattiioonnss ppoorrttuuaaiirreess ddééccllaarrééeess eett 9999,,9955%% ddee PPFFSSPP aapppprroouuvvééss –– ccoonnttrree 9955,,7788%% ddee PPFFSSPP aapppprroouuvvééss ppoouurr lleess 33 881199 iinnssttaallllaattiioonnss ppoorrttuuaaiirreess ddééccllaarrééeess aauu 11eerr sseepptteemmbbrree 22000044 ––.. LL’’AAmméérriiqquuee llaattiinnee eett lleess CCaarraaïïbbeess,, ssooiitt 3300 ggoouuvveerrnneemmeennttss ccoonnttrraaccttaannttss,, ssoonntt ttrrooiissiièèmmee aavveecc 886611 iinnssttaallllaattiioonnss ppoorrttuuaaiirreess ddééccllaarrééee eett uunn ttaauuxx ddee PPFFSSPP aapppprroouuvvééss ddee 9988,,7722%% -- ccoonnttrree 881133 iinnssttaallllaattiioonnss ppoorrttuuaaiirreess ddééccllaarrééeess eett 8822,,9900%% ddee PPFFSSPP aapppprroouuvvééss ddeeuuxx mmooiiss pplluuss ttôôtt,, ccee qquuii lleeuurr vvaallaaiitt llaa ssiixxiièèmmee ppllaaccee ––.. LLeess 1199 ppaayyss ddee llaa CCEEII226644 eett dd’’EEuurrooppee oorriieennttaallee ddéénnoommbbrreenntt 660088 iinnssttaallllaattiioonnss ppoorrttuuaaiirreess ddééccllaarrééeess eett llee ppoouurrcceennttaaggee dd’’aapppprroobbaattiioonn ddeess PPFFSSPP aatttteeiinntt lleess 9955,,3399%% –– ccoonnttrree 9900,,2266%% ddee PPFFSSPP aapppprroouuvvééss ppoouurr lleess 449933 iinnssttaallllaattiioonnss ppoorrttuuaaiirreess ddééccllaarrééeess,, 260 Pour les premiers plans, des représentants des directions générales de la police nationale, de la gendarmerie nationale et de la marine nationale les ont assistés. 261 18 navires ont été contrôlés par des sociétés de classification car ils étaient trop loin du territoire français. 262 Cf supra 1.2.1 La situation en France, page 18. 263 Annexe V: Les taux de conformité internationaux au Code ISPS, page 114. 264 Communauté des Etats Indépendants issue de l’éclatement de l’ex-URSS.
  • 73.
    73 ssooiitt llaa cciinnqquuiièèmmeeppllaaccee aauu 11eerr sseepptteemmbbrree ––.. LL’’AAssiiee eett llee PPaacciiffiiqquuee aarrrriivveenntt eenn cciinnqquuiièèmmee ppoossiittiioonn aauu 3300 nnoovveemmbbrree 22000044 aavveecc 9944,,9911%% ddee PPFFSSPP aapppprroouuvvééss ppoouurr lleess 33 008844 iinnssttaallllaattiioonnss ppoorrttuuaaiirreess ddééccllaarrééeess ddaannss 3311 EEttaattss –– ccoonnttrree uunnee qquuaattrriièèmmee ppllaaccee aauu 11eerr sseepptteemmbbrree dduuee aauuxx 9911,,5544%% ddee PPFFSSPP aapppprroouuvvééss ppoouurr 22 993311 iinnssttaallllaattiioonnss ppoorrttuuaaiirreess ––.. LLaa ssiixxiièèmmee ppoossiittiioonn eesstt ooccccuuppééee ppaarr ll’’AAffrriiqquuee,, 3300 nnaattiioonnss,, 223399 iinnssttaallllaattiioonnss ppoorrttuuaaiirreess ddééccllaarrééeess eett 9944,,1144%% ddee PPFFSSPP aapppprroouuvvééss –– ccoonnttrree 117777 iinnssttaallllaattiioonnss ppoorrttuuaaiirreess ddééccllaarrééeess,, 9933,,2222%% ddee PPFFSSPP aapppprroouuvvééss eett llaa ttrrooiissiièèmmee ppllaaccee ddeeuuxx mmooiiss aauuppaarraavvaanntt ––.. EEnnffiinn,, lleess 2222 EEttaattss aarraabbeess eett mmééddiitteerrrraannééeennss ssoonntt sseeppttiièèmmee aavveecc 441144 iinnssttaallllaattiioonnss ppoorrttuuaaiirreess ddééccllaarrééeess eett 8833,,5577%% ddee PPFFSSPP aapppprroouuvvééss –– ccoonnttrree 1111 iinnssttaallllaattiioonnss ppoorrttuuaaiirreess ddééccllaarrééeess ddee pplluuss aauu 11eerr sseepptteemmbbrree ((ssooiitt 442255)) eett sseeuulleemmeenntt 7799,,5533%% ddee PPFFSSPP aapppprroouuvvééss,, ccee qquuii lleess ccllaassssaaiitt àà llaa mmêêmmee ppoossiittiioonn ––.. LLaa pprreemmiièèrree oobbsseerrvvaattiioonn eesstt qquuee,, qquuaattrree mmooiiss aapprrèèss llaa ddaattee lliimmiittee dd’’aapppplliiccaattiioonn ddee ll’’IISSPPSS,, eett mmêêmmee ssii llaa pplluuppaarrtt ddeess ttaauuxx ddee ccoonnffoorrmmiittéé ssoonntt pprroocchheess ddeess 110000%%,, lleess pprreessccrriippttiioonnss ddee llaa nnoouuvveellllee rrèègglleemmeennttaattiioonn iinntteerrnnaattiioonnaallee nnee ssoonntt ppaass eennttiièèrreemmeenntt rreessppeeccttééeess.. CCee ccoonnssttaatt ttéémmooiiggnnee ddee llaa ddiiffffiiccuullttéé ddee mmiissee eenn ooeeuuvvrree ddee cceess nnoouuvveelllleess mmeessuurreess.. LLee ddééllaaii aaccccoorrddéé,, 1188 mmooiiss,, nn’’ééttaanntt ppaass ssuuffffiissaanntt ffaaccee àà llaa mmaassssee ddee ttrraavvaaiill àà aaccccoommpplliirr,, eexxpplliiqquuee lleess cchhiiffffrreess vvuuss ccii--ddeessssuuss.. DD’’aauuttaanntt pplluuss qquu’’iill ffaauutt ééggaalleemmeenntt tteenniirr ccoommppttee ddee llaa ssoommmmee ddee ttrraavvaaiill ttoouutt aauussssii ccoonnssiiddéérraabbllee ppoouurr lleess nnaavviirreess.. IIll eesstt àà nnootteerr eennssuuiittee qquuee lleess EEttaatt aarraabbeess eett mmééddiitteerrrraannééeennss ssoonntt llaa sseeuullee zzoonnee àà aavvooiirr ppeerrdduu ddeess iinnssttaallllaattiioonnss ppoorrttuuaaiirreess ssuurr lleess ddeeuuxx mmooiiss,, ttoouutteess lleess aauuttrreess rrééggiioonnss ggééooggrraapphhiiqquueess aayyaanntt éétteenndduu ll’’aapppplliiccaattiioonn ddee ll’’IISSPPSS aa dd’’aauuttrreess iinnssttaallllaattiioonnss ppoorrttuuaaiirreess.. CCeettttee ééttuuddee dduu MMSSCC ppeerrmmeett ééggaalleemmeenntt ddee ssaavvooiirr ccoommbbiieenn ddee ggoouuvveerrnneemmeennttss ccoonnttrraaccttaannttss ssee ssoonntt pplliiééss àà llaa rrèèggllee ddee ddééssiiggnnaattiioonn ddee rreessppoonnssaabblleess ssûûrreettéé.. AAuu 11eerr sseepptteemmbbrree,, 8844,,3311%% dd’’eennttrree eeuuxx aavvaaiieenntt nnoottiiffiiéé uunn ppooiinntt ddee ccoonnttaacctt uunniiqquuee,, ppoouurr 8877,,5588%% aauu 3300 nnoovveemmbbrree.. DDee mmêêmmee,, qquuaattrree mmooiiss aapprrèèss ll’’eennttrrééee eenn vviigguueeuurr dduu CCooddee IISSPPSS,, 8811,,7700%% ddeess EEttaattss ccoonnttrraaccttaannttss aavvaaiieenntt ffoouurrnnii llee nnoomm eett lleess ccoooorrddoonnnnééeess ddeess rreessppoonnssaabblleess ddee llaa ssûûrreettéé ddeess nnaavviirreess eett 7744,,5511%% cceeuuxx ddeess rreessppoonnssaabblleess ddee llaa ssûûrreettéé ddeess iinnssttaallllaattiioonnss ppoorrttuuaaiirreess.. EEnnffiinn,, 6622,,7755%% ddeess ggoouuvveerrnneemmeennttss ccoonnttrraaccttaannttss uuttiilliisseenntt ddeess RRSSOO,, ssaacchhaanntt qquuee 220055 RRSSOO eexxiissttaaiieenntt aauu 3300 nnoovveemmbbrree 22000044.. PPoouurr ccee qquuii eesstt ddeess nnaavviirreess226655 ,, ll’’aannaallyyssee llaa pplluuss rréécceennttee ddaattee dduu mmeerrccrreeddii 3300 jjuuiinn 22000044,, àà 99hh0000.. EEllllee rreellèèvvee ddiirreecctteemmeenntt ddee ll’’OOMMII cceettttee ffooiiss eett eesstt bbaassééee ssuurr lleess rrééppoonnsseess ddee 4466 ggoouuvveerrnneemmeennttss ccoonnttrraaccttaannttss rreepprréésseennttaanntt àà eeuuxx sseeuullss pplluuss ddee 8844%% dduu ttoonnnnaaggee mmoonnddiiaall eett 6688%% dduu nnoommbbrree ddee nnaavviirreess ccoonncceerrnnééss ppaarr lleess nnoouuvveelllleess mmeessuurreess ddee ssûûrreettéé.. IIll rreessssoorrtt qquu’’àà llaa vveeiillllee ddee llaa ddaattee lliimmiittee dd’’aapppplliiccaattiioonn,, 1199 337777 SSSSPP aavvaaiieenntt ééttéé ssoouummiiss ppoouurr lleess qquueellqquueess 2222 553399 nnaavviirreess aassttrreeiinnttss aauu CCooddee IISSPPSS eett 1111 999966 cceerrttiiffiiccaattss iinntteerrnnaattiioonnaauuxx ddee ssûûrreettéé rreemmiiss,, ssooiitt uunn ttaauuxx ddee ccoonnffoorrmmiittéé ddee 5533,,22%% –– ccoonnttrree àà ppeeiinnee 4411,,33%% llee 2255 jjuuiinn 22000044.. AA ttiittrree ddee ccoommppaarraaiissoonn,, àà llaa mmêêmmee ppéérriiooddee,, llee ttaauuxx ddee ccoonnffoorrmmiittéé ddeess 77 997744 iinnssttaallllaattiioonnss ppoorrttuuaaiirreess ccoonncceerrnnééeess ééttaaiitt ddee 5533,,44%% –– ccoonnttrree 3311,,99%% cciinnqq jjoouurrss pplluuss ttôôtt ––,, ssooiitt 44 668888 PPFFSSPP ssoouummiiss ppoouurr 44 226600 PPFFSSPP aapppprroouuvvééss.. LLaa pprrooggrreessssiioonn ddeess cchhiiffffrreess eenn cciinnqq jjoouurrss ddee tteemmppss aa rraassssuurréé EEfftthhiimmiiooss EE.. MMiittrrooppoouullooss,, SSeeccrrééttaaiirree ggéénnéérraall ddee ll’’OOMMII,, qquuii ssee ddiitt ccoonnffiiaanntt ccaarr lleess ttaauuxx ddee ccoonnffoorrmmiittéé ddeess nnaavviirreess eett ddeess iinnssttaallllaattiioonnss ppoorrttuuaaiirreess ssoonntt aasssseezz pprroocchheess eett ppaarrccee qquuee «« lleess nniivveeaauuxx eeffffeeccttiiffss ddee pprrééppaarraattiioonn,, ddee vviiggiillaannccee eett ddee sseennssiibbiilliissaattiioonn ssuurr llee tteerrrraaiinn [[ssoonntt nneetttteemmeenntt]] pplluuss éélleevvééss qquuee ccee qquuii ééttaaiitt pprréévvuu [[àà ppeeiinnee uunnee sseemmaaiinnee aauuppaarraavvaanntt]] »».. EEnnffiinn,, iill ccoonnvviieenntt 265 Site de l’OMI : http://www.imo.org/Newsroom/mainframe.asp?topic_id=892&doc_id=3687. Cf Annexe V : Les taux de conformité internationaux au Code ISPS, page 114.
  • 74.
    74 dd’’oobbsseerrvveerr qquuee cceetttteeééttuuddee rreeggrroouuppaaiitt nnoonn sseeuulleemmeenntt lleess cchhiiffffrreess ffoouurrnniiss ppaarr lleess ggoouuvveerrnneemmeennttss ccoonnttrraaccttaannttss mmaaiiss ééggaalleemmeenntt cceeuuxx dd’’oorrggaanniissmmeess dduu sseecctteeuurr mmaarriittiimmee aayyaanntt uunn ssttaattuutt ddee ccoonnssuullttaannttss aauupprrèèss ddee ll’’OOMMII.. IIll ss’’aaggiitt nnoottaammmmeenntt ddee ll’’IIAACCSS226666 ,, dd’’IInntteerrccaarrggoo226677 ,, dd’’IInntteerrttaannkkoo,, ddee ll’’IIPPTTAA226688 ,, dd’’IICCCCLL226699 eett ddee BBIIMMCCOO227700 .. LL’’IICCCCLL eesstt llee sseeuull oorrggaanniissmmee àà aavvooiirr ddéélliivvrréé lleess IISSSSCC àà 110000%% ddeess nnaavviirreess qquu’’iill ssuuiivvaaiitt aauu 3300 jjuuiinn 22000044 –– ccoonnttrree 8888,,99%% llee 2255 jjuuiinn ––,, llee pplluuss ffaaiibbllee ttaauuxx ddee ccoonnffoorrmmiittéé ééttaanntt cceelluuii ddee BBIIMMCCOO,, aavveecc 1188,,66%% ddee cceess nnaavviirreess cceerrttiiffiiééss,, ssooiitt llee mmêêmmee ppoouurrcceennttaaggee qquuee cciinnqq jjoouurrss pplluuss ttôôtt.. EEnnffiinn,, lleess ddeerrnniieerrss cchhiiffffrreess eenn llaa mmaattiièèrree oonntt ééttéé rraappppoorrttééss ddaannss ddeess aarrttiicclleess ddee ll’’OOMMII.. LLee pprreemmiieerr,, eenn ddaattee dduu 66 aaooûûtt 22000044227711 ,, ssoouulliiggnnee qquuee pplluuss ddee 9900%% ddee cceerrttiiffiiccaattss iinntteerrnnaattiioonnaauuxx ddee ssûûrreettéé ppoouurr lleess nnaavviirreess oonntt ééttéé éémmiiss.. DDaannss llee sseeccoonndd,, ddaattéé dduu 1177 fféévvrriieerr 22000055227722 ,, iill aappppaarraaîîtt qquuee 9944%% ddeess ggoouuvveerrnneemmeennttss ccoonnttrraaccttaannttss oonntt aapppprroouuvvéé lleess PPFFSSPP ddee 9977%% ddeess iinnssttaallllaattiioonnss ppoorrttuuaaiirreess ddééccllaarrééeess,, ssaacchhaanntt qquu’’iill eenn eexxiissttee pplluuss ddee 99 660000 ddaannss llee mmoonnddee eennttiieerr.. IIIIII CCoonnssééqquueenncceess eett ssoolluuttiioonnss 33..11 LLeess nnoouuvveelllleess ccllaauusseess ddeess cchhaarrtteess ppaarrttiieess227733 UUnn cceerrttaaiinn nnoommbbrree ddee ccllaauusseess ttyyppeess aa dduu êêttrree ccrréééé ppoouurr ffaaiirree ffaaccee àà llaa nnoouuvveellllee rréégglleemmeennttaattiioonn.. DDèèss nnoovveemmbbrree 22000033,, BBIIMMCCOO ddiissppoossaaiitt dd’’uunnee ccllaauussee ttyyppee ppoouurr lleess aaffffrrèètteemmeennttss àà tteemmppss eett,, eenn mmaarrss 22000044,, ppoouurr lleess cchhaarrtteess ppaarrttiieess aauu vvooyyaaggee aaiinnssii qquuee ddeess ccllaauusseess ssppéécciiffiiqquueess ppoouurr lleess UUSSAA dduu ffaaiitt ddee lleeuurrss llooiiss ssuupppplléémmeennttaaiirreess,, nnoottaammmmeenntt llaa MMTTSSAA.. PPoouurr ssaa ppaarrtt,, IInntteerrttaannkkoo ttrraavvaaiillllee aavveecc uunnee sseeuullee ccllaauussee ppoouurr lleess cchhaarrtteess ppaarrttiieess aauu vvooyyaaggee.. EEnnffiinn,, lleess ccoommppaaggnniieess ppééttrroolliièèrreess oonntt ééggaalleemmeenntt ppuubblliiéé ddeess ccllaauusseess ssûûrreettéé227744 mmaaiiss PPhhiilliippppee BBooiissssoonn eessttiimmee qquu’’eelllleess ssoonntt nneetttteemmeenntt pplluuss «« ppéénnaalliissaanntteess »» ddaannss llaa mmeessuurree ooùù llee ppaarrttaaggee ddeess ccooûûttss eett ddeess rreessppoonnssaabbiilliittééss nn’’eesstt ppoossssiibbllee qquuee ssii lleess mmeessuurreess rreeqquuiisseess àà ll’’eennccoonnttrree dduu nnaavviirree ccoonncceerrnneenntt aauussssii ll’’eennsseemmbbllee ddeess nnaavviirreess ddaannss llee ppoorrtt.. 33..11..11 LLeess oobblliiggaattiioonnss ddeess ppaarrttiieess LLeess oobblliiggaattiioonnss ddee ll’’aarrmmaatteeuurr ssoonntt dd’’aavvooiirr uunn SSSSPP eenn rrèèggllee,, ddee ll’’aapppplliiqquueerr,, ddee pprrooccuurreerr uunnee ccooppiiee ddee ll’’IISSSSCC àà ll’’aaffffrréétteeuurr ss’’iill llee lluuii ddeemmaannddee,, ddee lluuii ddoonnnneerr lleess ccoooorrddoonnnnééeess dduu CCSSOO eett ddee ssuuppppoorrtteerr lleess ccooûûttss lliiééss àà llaa mmiissee aauuxx nnoorrmmeess ddee ssûûrreettéé ddee ssoonn nnaavviirree,, ssiinnoonn ssaa rreessppoonnssaabbiilliittéé ppeeuutt êêttrree eennggaaggééee.. 266 International Association of Classification Societies – Association internationale des sociétés de classification. 267 International Association of Dry Cargo Shipowners – Association internationale des propriétaires de fret dry. 268 International Parcel Tankers Association – Association internationale de parcel tankers (transporteurs parcellaires). 269 International Council of Cruise Lines – Conseil international des compagnies de croisières. 270 Association internationale de navigation. 271 Site de l’OMI : http://www.imo.org/Newsroom/mainframe.asp?topic_id=892&doc_id=3760. 272 Site de l’OMI : http://www.imo.org/Newsroom/mainframe.asp?topic_id=892&doc_id=4714. 273 Site de la Chambre Arbitrale Maritime de Paris, CAMP, gazette n°6 : http://www.arbitrage-maritime.org/fr/gazette.htm. 274 Il existe, entre autre, la STB’s Security Regulation clause révisée le 10 juin 2004, la Vitol ISPS clause pour les affrètements au voyage, la ISPS clause de Chevron du 28 avril 2004, la SHELLVOYS-ISPS clause du 19 mai 2004 et la BPVOY 4.
  • 75.
    75 LL’’aaffffrréétteeuurr,, qquuaanntt ààlluuii,, aa uunnee oobblliiggaattiioonn ccllaassssiiqquuee dd’’iinnffoorrmmaattiioonn ppoouurr ppeerrmmeettttrree àà ll’’aarrmmaatteeuurr dd’’aapppplliiqquueerr ccoorrrreecctteemmeenntt lleess mmeessuurreess ddee ssûûrreettéé ddee ssoonn SSSSPP.. LLaa ccllaauussee BBIIMMCCOO rreeqquuiieerrtt eenn oouuttrree qquu’’iill ffoouurrnniissssee sseess ccoooorrddoonnnnééeess aauu CCSSOO eett aauu SSSSOO aaiinnssii qquuee cceelllleess ddee ttoouuss lleess ssoouuss--aaffffrréétteeuurrss eenn ccaass ddee cchhaarrttee ppaarrttiiee aauu vvooyyaaggee.. LLaa ccllaauussee IInntteerrttaannkkoo vveeuutt qquu’’iill ddoonnnnee «« ll’’iiddeennttiittéé eett lleess ccoooorrddoonnnnééeess ddee ttoouutteess lleess ppaarrttiieess aauuxx ccoonnttrraattss rreellaattiiffss aauu nnaavviirree eett àà ssoonn uuttiilliissaattiioonn,, lloorrssqquuee ddee tteellss ccoonnttrraattss oonntt ééttéé ssiiggnnééss ppaarr ll’’aaffffrréétteeuurr,, llee ssoouuss--aaffffrréétteeuurr eett ppaarr sseess aaggeennttss »» aaiinnssii qquuee ddee «« ttoouutteess lleess ppaarrttiieess ccoonncceerrnnééeess ppaarr cceess ccoonnttrraattss »».. IIll ddooiitt eennffiinn ffoouurrnniirr «« ttoouuttee iinnffoorrmmaattiioonn ppeerrttiinneennttee rreellaattiivvee àà llaa ccaarrggaaiissoonn dduu nnaavviirree oouu àà ll’’uuttiilliissaattiioonn eexxiiggééee ppaarr ll’’aarrmmaatteeuurr »».. LLeess ppeerrtteess,, ddoommmmaaggeess oouu ddééppeennsseess eennttrraaîînnééss ppaarr uunn nnoonn rreessppeecctt ddeess oobblliiggaattiioonnss ccii--ddeessssuuss sseerraaiieenntt àà llaa cchhaarrggee ddee ll’’aaffffrréétteeuurr.. LLaa ccllaauussee BBIIMMCCOO eexxcclluutt llaa rreessppoonnssaabbiilliittéé ppoouurr ddoommmmaaggeess ccoonnssééccuuttiiffss aaffiinn dd’’éévviitteerr ddeess iinnddeemmnniissaattiioonnss eexxoorrbbiittaanntteess eett iinnddiiqquuee ppaarr aaiilllleeuurrss qquuee lleess rreettaarrddss ssuurrvveennaanntt ppaarr ssaa ffaauuttee sseerroonntt iinnddeemmnniissééss àà hhaauutteeuurr ddeess ssuurreessttaarriieess.. DDee mmêêmmee,, ppoouurr lleess aaffffrrèètteemmeennttss aauu vvooyyaaggee eett eenn ccee qquuii ccoonncceerrnnee lleess ddééppeennsseess rreellaattiivveess aauuxx mmeessuurreess ddee ssûûrreettéé iimmppoossééeess ppaarr llee ppoorrtt 227755 ,, BBIIMMCCOO eett IInntteerrttaannkkoo ss’’aaccccoorrddeenntt :: eelllleess ssoonntt àà llaa cchhaarrggee ddee ll’’aaffffrréétteeuurr,, ll’’aarrmmaatteeuurr aassssuummaanntt lleess ffrraaiiss ddééccoouullaanntt ddee ll’’aapppplliiccaattiioonn dduu SSSSPP eenn ffoonnccttiioonn dduu nniivveeaauu ddee ssûûrreettéé eenn vviigguueeuurr.. EEnnffiinn,, iill eesstt àà nnootteerr qquuee,, dd’’aapprrèèss llaa ccllaauussee BBIIMMCCOO,, ll’’aarrmmaatteeuurr qquuii aa rreemmpplliitt ttoouutteess sseess oobblliiggaattiioonnss nnee sseerraa ppaass ppéénnaalliisséé eenn ccaass ddee rreettaarrdd dduu aauuxx aaffffrrèètteemmeennttss aannttéérriieeuurrss,, cceeuuxx--ccii ééttaanntt rreeppoorrttééss ddaannss llaa ffiicchhee ssyynnooppttiiqquuee ccoonnttiinnuuee.. LLaa rrèèggllee vveeuutt qquu’’iill eenn ssooiitt ddee llaa rreessppoonnssaabbiilliittéé ddee ll’’aaffffrréétteeuurr qquuii ssee ddooiitt dd’’êêttrree llee pplluuss aatttteennttiiff ppoossssiibbllee aaffiinn ddee jjuuggeerr ddeess rriissqquueess éévveennttuueellss aavvaanntt ddee cchhooiissiirr uunn nnaavviirree,, nnoottaammmmeenntt ss’’iill ddooiitt eessccaalleerr aauuxx UUSSAA.. 33..11..22 LLee rreeffuuss dd’’aaccccèèss aauu ppoorrtt SSuurr cceettttee qquueessttiioonn,, IInntteerrttaannkkoo ééttaabblliitt qquuee ssii llee nnaavviirree nnee ppeeuutt eennttrreerr ddaannss llee ppoorrtt oouu pprrooccééddeerr aauuxx ooppéérraattiioonnss ccoommmmeerrcciiaalleess ppeennddaanntt pplluuss ddee cciinnqq jjoouurrss,, ll’’aarrmmaatteeuurr ppeeuutt ddeemmaannddeerr àà ll’’aaffffrréétteeuurr ddee ddééssiiggnneerr uunn ppoorrtt ddee ssuubbssttiittuuttiioonn.. AAuu bboouutt ddee 4488HH,, ll’’aarrmmaatteeuurr,, ss’’iill nn’’aa ppaass rreeççuu ddee rrééppoonnssee,, ppeeuutt ssooiitt ddéécchhaarrggeerr llaa mmaarrcchhaannddiissee ddaannss uunn ppoorrtt ddee ssoonn cchhooiixx eett ccee àà llaa cchhaarrggee ddee ll’’aaffffrréétteeuurr,, ssooiitt mmeettttrree iinnssttaannttaannéémmeenntt uunn tteerrmmee àà llaa cchhaarrttee ppaarrttiiee ssii llee nnaavviirree eesstt llèèggee.. PPhhiilliippppee BBooiissssoonn pprréécciissee,, àà ccee ssuujjeett,, qquu’’IInntteerrttaannkkoo nnee pprrooppoossee cceettttee ccllaauussee qquu’’àà ttiittrree ooppttiioonnnneell ppaarrccee qquu’’eellllee eesstt ssuusscceeppttiibbllee ddee mmeettttrree lleess ppaarrttiieess ddaannss uunnee «« ssiittuuaattiioonn iinnccoonnffoorrttaabbllee »» éévviiddeennttee.. 33..11..33 LLaa NNOORR227766 PPoouurr ccee qquuii eesstt ddee ll’’aaffffrrèètteemmeenntt aauu vvooyyaaggee,, llaa ccllaauussee BBIIMMCCOO ppeerrmmeett àà ll’’aarrmmaatteeuurr dd’’eennvvooyyeerr llaa NNOORR aavvaanntt mmêêmmee dd’’aavvooiirr rreeççuu ll’’aauuttoorriissaattiioonn ddee ssûûrreettéé ddeess aauuttoorriittééss ddee ccoonnttrrôôllee.. EEllllee ssuubboorrddoonnnnee ttoouutteeffooiiss cceettttee aaccttiioonn aauu ffaaiitt qquuee llee nnaavviirree aaiitt ppaarr aaiilllleeuurrss rreemmppllii ttoouutteess lleess aauuttrreess oobblliiggaattiioonnss ddééccoouullaanntt ddee llaa cchhaarrttee ppaarrttiiee.. 275 Ses mesures sont relatives aux inspections, aux taxes et droit de port relatifs à la sûreté, à la présence de gardes à bord, aux remorqueurs d’escorte. 276 Notice of Readiness ou notice du navire prêt : envoyée par le Capitaine, elle atteste que le navire est apte à commencer les opérations commerciales.
  • 76.
    76 PPhhiilliippppee BBooiissssoonn oobbsseerrvveeqquuee lleess rreettaarrddss ccoonnssééccuuttiiffss aauuxx mmeessuurreess ddee ssûûrreettéé ssoonntt aassssiimmiillééss àà ddeess ssttaarriieess oouu àà ddeess ssuurreessttaarriieess eenn ffoonnccttiioonn ddee llaa ssiittuuaattiioonn.. 33..11..44 LLaa nnoottiioonn ddee ppoorrtt ssûûrr CCeettttee nnoottiioonn ffaaiitt ggéénnéérraalleemmeenntt rrééfféérreennccee àà llaa ssééccuurriittéé ddee llaa nnaavviiggaattiioonn eett iill eesstt dduu ddeevvooiirr ddee ll’’aaffffrréétteeuurr ddee ddééssiiggnneerr uunn ppoorrtt ssûûrr227777 .. PPhhiilliippppee BBooiissssoonn eessttiimmee qquuee ccee ccoonncceepptt ppeeuutt êêttrree éétteenndduu àà llaa ssûûrreettéé mmaarriittiimmee ssii ddeess ppiirraatteess oonntt eennvvaahhii uunn ppoorrtt,, ssii bbiieenn qquuee llaa ccoonndduuiittee ddeess ooppéérraattiioonnss ccoommmmeerrcciiaalleess eenn eesstt nnéécceessssaaiirreemmeenntt aaffffeeccttééee.. PPaarr ccoonnttrree,, uunnee mmaauuvvaaiissee mmiissee eenn œœuuvvrree dduu PPFFSSPP ppaarr llee cchhaarrggeeuurr oouu llee rréécceeppttiioonnnnaaiirree nnee ssuuffffiitt ppaass.. IIll iinnssiissttee ssuurr ll’’iiddééee qquuee llaa nnoottiioonn ddee ppoorrtt ssûûrr nnee ppeeuutt êêttrree rreemmiissee eenn qquueessttiioonn qquuee ppaarr llee ddaannggeerr qquu’’uunn nnaavviirree rreennccoonnttrreerraaiitt ddaannss uunn ppoorrtt.. EEnnffiinn,, ssii lleess aarrmmaatteeuurrss vveeuulleenntt aaccccrrooîîttrree lleeuurr pprrootteeccttiioonn,, iillss ppeeuuvveenntt ddeemmaannddeerr ddaannss llaa cchhaarrttee ppaarrttiiee àà ccee qquuee ll’’aaffffrréétteeuurr nnee ssee rreennddee qquuee ddaannss ddeess iinnssttaallllaattiioonnss ppoorrttuuaaiirreess rrééppoonnddaanntt aauuxx nnoorrmmeess IISSPPSS.. 33..22.. LLeess ddiiffffiiccuullttééss nnééeess ddee ll’’aapppplliiccaattiioonn ddiirreeccttee LLee pprriinncciippaall pprroobbllèèmmee éévvooqquuéé,, aauussssii bbiieenn dduu ccôôttéé ppoorrttuuaaiirree qquuee dduu ccôôttéé aarrmmaatteeuurrss eesstt llee ccoonnfflliitt eennttrree rrèègglleess ddee ssééccuurriittéé eett mmeessuurreess ddee ssûûrreettéé.. EEnn eeffffeett,, ddee nnoommbbrreeuusseess nnoorrmmeess ddee ssûûrreettéé pprréésseenntteess ddaannss ddeess SSSSPP ccoonndduuiisseenntt àà ddeess aabbeerrrraattiioonnss dduu ppooiinntt ddee vvuuee ddee llaa ssééccuurriittéé,, nnoottaammmmeenntt aauu nniivveeaauu ddee ll’’éévvaaccuuaattiioonn ddeess ppaassssaaggeerrss qquuii eesstt rreenndduuee iimmppoossssiibbllee ppaarr ddeess ppoorrtteess ccaaddeennaassssééeess oouu ppaarr ddeess ggrriilllleess aauuxx ppooiinnttss ssttrraattééggiiqquueess.. DDaannss ppaarreeiill ccaass,, llaa ssééccuurriittéé ddooiitt ttoouujjoouurrss pprriimmeerr eett iill eesstt dduu ddeevvooiirr dduu CCaappiittaaiinnee ddee ffaaiirree rreessppeecctteerr cceettttee pprriimmaauuttéé227788 .. CCee pprreemmiieerr ppooiinntt eexxpplliiqquuee ppoouurr ll’’eesssseennttiieell llaa rréévviissiioonn ddeess ppllaannss ddee ssûûrreettéé aapprrèèss llee pprreemmiieerr eexxeerrcciiccee pprraattiiqquuee.. LLeess aauuttrreess rraaiissoonnss ssoonntt,, eennttrree aauuttrree,, llee ffaaiitt qquuee cceerrttaaiinneess mmeessuurreess ddee ssûûrreettéé ééttaaiieenntt ttrroopp vvaagguueess oouu ttrroopp ggéénnéérraalleess ppoouurr êêttrree eeffffiiccaacceess.. IIll eesstt àà nnootteerr qquuee ttoouuttee mmooddiiffiiccaattiioonn ddooiitt êêttrree eennvvooyyééee àà ll’’aaddmmiinniissttrraattiioonn qquuii ddooiitt ll’’aapppprroouuvveerr aavvaanntt qquu’’iill nnee ssooiitt pprrooccééddéé aauu cchhaannggeemmeenntt.. LL’’aauuttrree ddiiffffiiccuullttéé mmaajjeeuurree eesstt cceellllee ddeess ffaauusssseess aalleerrtteess aavveecc llee SSSSAASS.. LLaa qquueessttiioonn aa dd’’aaiilllleeuurrss uunnee tteellllee iinncciiddeennccee qquuee llee MMSSCC aa aaddooppttéé uunnee cciirrccuullaaiirree àà ccee ssuujjeett qquuii aa ddééjjàà ffaaiitt ll’’oobbjjeett dd’’uunnee rréévviissiioonn227799 .. LLee sseeuull mmooyyeenn ddee rreemmééddiieerr àà cceellaa eesstt llaa ccoonnnnaaiissssaannccee aapppprrooffoonnddiiee ddee ccee ssyyssttèèmmee,, eett ccee aauussssii bbiieenn dd’’uunn ppooiinntt ddee vvuuee tthhééoorriiqquuee qquuee pprraattiiqquuee.. LLee ddeeuuxxiièèmmee ppooiinntt sseennssiibbllee aauu nniivveeaauu dduu SSSSAASS eesstt qquuee lleess sseeccttiioonnss AA//99..44..1177 eett AA//99..44..1188 dduu CCooddee IISSPPSS ddiissppoosseenntt qquuee llee ppllaann ddee ssûûrreettéé dduu nnaavviirree ddooiitt mmeennttiioonnnneerr ll’’eennddrrooiitt ooùù ssoonntt iinnssttaallllééeess lleess ccoommmmaannddeess dduu SSSSAASS aaiinnssii qquuee llaa ffaaççoonn ddee llee ddéécclleenncchheerr,, ddee llee nneeuuttrraalliisseerr eett ddee llee rrééeenncclleenncchheerr,, ccee qquuii sseemmbbllee aasssseezz iimmpprruuddeenntt ssaacchhaanntt qquuee llee SSSSPP ddooiitt nnéécceessssaaiirreemmeenntt rreesstteerr àà bboorrdd.. BBiieenn qquu’’iill ssooiitt ssttrriicctteemmeenntt ccoonnffiiddeennttiieell eett qquu’’iill ddooiivvee êêttrree ccoonnsseerrvvéé ddaannss uunn lliieeuu pprroottééggéé,, iill nn’’eemmppêêcchhee qquuee ttoouutt tteerrrroorriissttee ppeeuutt ssaavvooiirr qquuee llee ppllaann ddooiitt ccoonntteenniirr ddee tteelllleess iinnffoorrmmaattiioonnss ppuuiissqquuee llee CCooddee IISSPPSS eesstt ccoonnssuullttaabbllee ssuurr IInntteerrnneett.. IIll eesstt ééggaalleemmeenntt vvrraaii qquu’’uunn tteerrrroorriissttee ssoouuhhaaiittaanntt mmoonntteerr àà bboorrdd dd’’uunn nnaavviirree ddaannss ll’’ooppttiiqquuee ddee ccoommmmeettttrree uunn aatttteennttaatt nnee ssee pprrééooccccuuppeerraa ppaass dduu SSSSPP.. IIll nn’’eemmppêêcchhee qquuee llaa qquueessttiioonn eesstt aaccttuueelllleemmeenntt eenn ddiissccuussssiioonn,, nnoottaammmmeenntt aauu 277 Tout navire doit pouvoir entrer dans un port, procéder à des opérations commerciales et en repartir. 278 Cf supra 2.3 Les navires / les armateurs, page 51, règle XI-2/8 de la Convention SOLAS. 279 Cf supra 2.1.3.1.2 Les textes du MSC, page 37, MSC/Circ. 1109/Rev 1.
  • 77.
    77 nniivveeaauu aarrmmaattoorriiaall,, ssaannssrriieenn ddee ffoorrmmeell ppoouurr ll’’iinnssttaanntt.. IIll sseerraaiitt ppeeuutt--êêttrree pplluuss jjuuddiicciieeuuxx,, ppaarr eexxeemmppllee,, qquuee sseeuulleess ddeeuuxx ppeerrssoonnnneess àà bboorrdd ssaacchheenntt ccoommmmeenntt ddééssaammoorrcceerr llee SSSSAASS ssaannss pprrooccéédduurree ééccrriittee eett qquuee,, ppaarr ccoonnttrree,, llaa ccooppiiee dduu SSSSPP eenn ppoosssseessssiioonn ddee ll’’aarrmmaatteeuurr ssooiitt llaa sseeuullee àà llee pprréécciisseerr.. LLee ccaass ddeess ppiillootteess,, qquuii ssoonntt aauussssii ccoonncceerrnnééss ppaarr llee CCooddee IISSPPSS,, eesstt ééggaalleemmeenntt pprroobblléémmaattiiqquuee.. IIllss ssuubbiisssseenntt ccoommmmee ttoouutteess ppeerrssoonnnneess ssoouuhhaaiittaanntt mmoonntteerr àà bboorrdd dd’’uunn nnaavviirree ddeess ccoonnttrrôôlleess dd’’iiddeennttiittéé ppoouurr ggaarraannttiirr qquu’’iill ss’’aaggiitt bbiieenn ddee ppiillootteess eett ppaass ddee tteerrrroorriisstteess.. MMaaiiss ppaarrffooiiss lleess vvéérriiffiiccaattiioonnss ssoonntt tteelllleess qquu’’iill eesstt aarrrriivvéé qquuee ddeess ppiillootteess ssooiieenntt bbllooqquuééss àà llaa ccoouuppééee aalloorrss qquuee llee bbââttiimmeenntt ccoonnttiinnuuaaiitt àà ffaaiirree rroouuttee ppoouurr rreejjooiinnddrree ssoonn ppoossttee àà qquuaaii ddaannss ddeess eeaauuxx ddoonntt ll’’ééqquuiippaaggee nnee ccoonnnnaaiissssaaiitt ppaass lleess ssppéécciiffiicciittééss,, ccee qquuii ppeeuutt êêttrree ttrrèèss ddaannggeerreeuuxx.. LLaa qquueessttiioonn eesstt tteellllee qquuee lleess ppiillootteess ttrraavvaaiilllleenntt aaccttuueelllleemmeenntt eenn ccoollllaabboorraattiioonn aavveecc uunn ccoommiittéé ddee ll’’OOMMII ssuurr uunnee aaddaappttaattiioonn dduu ccoonnttrrôôllee IISSPPSS àà lleeuurr eennccoonnttrree228800 .. LLeess ffrraannççaaiiss oonntt dd’’aaiilllleeuurrss pprrooppoosséé llaa mmiissee eenn ppllaaccee ggéénnéérraalliissééee dd’’uunn «« ffiicchhiieerr dd’’aaccccoommppaaggnneemmeenntt »» ccoommpprreennaanntt uunnee pphhoottoo eett ddeess rreennsseeiiggnneemmeennttss ssuurr llee ppiilloottee qquuii eesstt ddééjjàà uuttiilliisséé aauu sseeiinn dduu PPAAMM.. UUnn aauuttrree ssoouuccii lliiéé aauuxx nnoouuvveelllleess mmeessuurreess ddee ssûûrreettéé eesstt llaa ccaappaacciittéé àà ééqquuiilliibbrreerr lleess eexxiiggeenncceess eenn mmaattiièèrree ddee ssûûrreettéé mmaarriittiimmee,, nnoottaammmmeenntt lleess ccoonnttrrôôlleess dd’’aaccccèèss aauu nnaavviirree,, eett llaa nnéécceessssiittéé ddee mmaaiinntteenniirr llaa lliibbrree cciirrccuullaattiioonn ccoommmmeerrcciiaallee eett ddeess ppeerrssoonnnneess,, ccee qquuii sseemmbbllee iinnccoommppaattiibbllee iiddééoollooggiiqquueemmeenntt.. IIll ss’’aaggiitt ttrrèèss pprroobbaabblleemmeenntt dd’’uunn ddeess ddééffiiss mmaajjeeuurrss ddee llaa mmoonnddiiaalliissaattiioonn.. IInnccoonnttoouurrnnaabbllee,, iill ddeemmaannddee uunnee ggeessttiioonn ppaarrffaaiittee ddee ttoouuss lleess iinnssttaannttss ppoouurr nnee ppaass llaaiisssseerr nnoonn pplluuss ddee ccôôttéé llaa nnoottiioonn ddee pprrooffiittaabbiilliittéé.. LLeess mmeessuurreess ddooiivveenntt êêttrree vviiaabblleess ééccoonnoommiiqquueemmeenntt aaffiinn qquuee cchhaaqquuee iinntteerrvveennaanntt dduu sseecctteeuurr mmaarriittiimmee ppuuiissssee mmaaiinntteenniirr ssaa ppoossiittiioonn ccoonnccuurrrreennttiieellllee ssuurr llee mmaarrcchhéé eett qquuee llaa fflluuiiddiittéé ddeess éécchhaannggeess ssooiitt rreessppeeccttééee.. LLaa qquueessttiioonn dduu ffiinnaanncceemmeenntt,, qquuaanntt àà eellllee,, nn’’eesstt ppaass ddééffiinniittiivveemmeenntt rrééggllééee àà ll’’éécchheellllee mmoonnddiiaallee.. AAuu nniivveeaauu eeuurrooppééeenn,, eellllee eesstt ttoouujjoouurrss eenn ddiissccuussssiioonn.. IIll ccoonnvviieenntt dd’’oobbsseerrvveerr àà ccee pprrooppooss qquuee llee ccooûûtt ddee ttoouutteess cceess nnoouuvveelllleess mmeessuurreess aa eennggeennddrréé llaa ccrrééaattiioonn dd’’uunnee ssuurrcchhaarrggee IISSPPSS ppoouurr lleess uussaaggeerrss dduu ttrraannssppoorrtt mmaarriittiimmee.. PPoouurr llaa mmaajjeeuurree ppaarrttiiee ddeess aarrmmaatteeuurrss,, llee mmoonnttaanntt ddee cceettttee nnoouuvveellllee ttaaxxee aa ééttéé ddiissccuuttéé aauu sseeiinn ddeess ccoonnfféérreenncceess mmaarriittiimmeess eett lleess ccoommppaaggnniieess qquuii nn’’eenn ffoonntt ppaass ppaarrttiiee ssee ssoonntt ggéénnéérraalleemmeenntt aalliiggnnééeess.. LLee pprriinncciippee ddee bbaassee eesstt ll’’iimmppoossiittiioonn dd’’uunnee ttaaxxee ffiixxee ppaarr ccoonntteenneeuurr àà llaaqquueellllee ss’’aajjoouuttee cceellllee ddéécciiddééee ppaarr cceerrttaaiinnss ppoorrttss ppoouurr ccoouuvvrriirr lleess iinnvveessttiisssseemmeennttss,, pplluuss cceellllee ddeess mmaannuutteennttiioonnnnaaiirreess qquuii ppeeuutt êêttrree ccoouuppllééee aavveecc llaa ttaaxxee ppoorrttuuaaiirree.. CCeettttee nnoouuvveellllee ssuurrcchhaarrggee aa ééttéé rreellaattiivveemmeenntt mmaall aacccceeppttééee ddee pprriimmee aabboorrdd228811 ppuuiissqquu’’eellllee ss’’aajjoouuttee àà uunnee lliissttee ddééjjàà lloonngguuee ((BBAAFF,, CCAAFF,, TTHHCC,, ssuurrttaaxxee ppoouurr rriissqquuee ddee gguueerrrree,, ppoouurr ééqquuiippeemmeennttss ssppéécciiaauuxx,, ppoouurr ll’’eennccoommbbrreemmeenntt ppoorrttuuaaiirree,, eettcc)).. DDee pplluuss,, lleess cchhaarrggeeuurrss ffrraannççaaiiss ssee ssoonntt iinnddiiggnnééss ccoonnttrree cceettttee pprraattiiqquuee vviissaanntt àà iimmppoosseerr uunnee ssuurrcchhaarrggee «« aarrbbiittrraaiirree »» ccoommmmuunnee aalloorrss qquu’’eellllee ddeevvrraaiitt ddééppeennddrree ddeess ffrraaiiss eennggaaggééss ppaarr cchhaaqquuee aarrmmaatteeuurr,, ccee qquuii nnee ppeeuutt êêttrree uunniiffoorrmmee.. LLeess cchhaarrggeeuurrss vvoouuddrraaiieenntt qquuee llee ffrreett ssooiitt ffoorrffaaiittaaiirree ccaarr iillss eessttiimmeenntt qquuee cceess ccooûûttss aaddddiittiioonnnneellss,, cceennssééss êêttrree ddeess ssuurrcchhaarrggeess,, ssoonntt eenn rrééaalliittéé ddeess cchhaarrggeess àà ppaarrtt eennttiièèrree eett qquu’’eenn ttaanntt qquuee tteelllleess eelllleess ddeevvrraaiieenntt êêttrree iinnttééggrrééeess ddaannss llee pprriixx dduu ttrraannssppoorrtt,, eett ccee ppoouurr éévviitteerr lleeuurr pprroolliifféérraattiioonn qquuaalliiffiiééee 280 Informations obtenues lors de la visite de la station de pilotage de Port-de-Bouc le mardi 17 mai 2005 selon un pilote de la station de pilotage de Port-de-Bouc membre du syndicat international des pilotes. 281 Selon l’Association des utilisateurs de transport de fret (AUTF). Site de l’UE : http://europa.eu.int/comm/competition/antitrust/others/maritime/white_paper/autf_french_shippers_council_response _fr.pdf.
  • 78.
    78 dd’’«« iinnccoonnttrrôôllaabbllee »»..PPoouurr ccee qquuii eesstt ddeess ppaassssaaggeerrss228822 ,, ll’’iimmppoossiittiioonn dd’’uunnee nnoouuvveellllee ttaaxxee228833 eesstt aasssseezz ccrriittiiqquuééee ccaarr llee ttrraaffiicc ppaassssaaggeerrss eesstt eenn bbaaiissssee ddeeppuuiiss qquueellqquueess aannnnééeess eett qquuee lleess ccoommppaaggnniieess ddooiivveenntt ffaaiirree ffaaccee,, ccoommmmee ddaannss ttoouuss lleess sseecctteeuurrss,, àà llaa mmoonnttééee eenn ppuuiissssaannccee ddeess llooww ccoosstt.. EEnn FFrraannccee,, llee ssuujjeett eesstt àà ll’’ééttuuddee aauu sseeiinn dduu CCoommiittéé iinntteerrmmiinniissttéérriieell ddee llaa MMeerr,, llee CCIIMMEERR,, qquuii aa ééttéé iinnssttaauurréé ppaarr llee mmêêmmee ddééccrreett qquuee llee SSGG MMeerr,, llee nn°°9955-- 11223322 dduu 2222 nnoovveemmbbrree 11999955.. AAuuxx éélléémmeennttss vvuuss ccii--ddeessssuuss ss’’aajjoouuttee llee ffaaiitt qquuee llaa ssttrruuccttuurree ééccllaattééee dduu ccoonnttrrôôllee mmaarriittiimmee ppoouurrrraaiitt ddeevveenniirr uunn oobbssttaaccllee àà llaa lluuttttee mmuullttiillaattéérraallee aaccttuueelllleemmeenntt eennggaaggééee ccoonnttrree llee tteerrrroorriissmmee mmaarriittiimmee ppaarr ll’’eennsseemmbbllee ddeess EEttaattss.. EEnn eeffffeett,, eenn pplluuss ddee ll’’OOMMII,, qquuii ccoooorrddoonnnnee ll’’aapppplliiccaattiioonn ddee cceess rrèègglleess,, ll’’iinnssppeeccttiioonn ddeess ccoonntteenneeuurrss ppaarr ssccaannnneerr rreellèèvvee ddee ll’’OOMMDD.. QQuuaanntt àà llaa mmiissee aauu ppooiinntt dd’’uunn ppaasssseeppoorrtt iinnffaallssiiffiiaabbllee ddeessttiinnéé aauu ppeerrssoonnnneell ddeess nnaavviirreess,, eellllee eesstt àà llaa cchhaarrggee ddee ll’’OOIITT.. AAuu nniivveeaauu nnaattiioonnaall,, llaa pprroobblléémmaattiiqquuee eesstt llaa mmêêmmee,, llee ccoonnttrrôôllee eesstt ddiissppeerrsséé eennttrree pplluussiieeuurrss iinntteerrvveennaannttss228844 .. PPaarr aaiilllleeuurrss,, llee ffaaiitt qquuee llee CCooddee IISSPPSS nnee ss’’aapppplliiqquuee qquu’’aauuxx nnaavviirreess ddee 550000 ttoonnnneeaauuxx ddee jjaauuggee bbrruuttee eeffffeeccttuuaanntt ddeess vvooyyaaggeess iinntteerrnnaattiioonnaauuxx aaiinnssii qquu’’aauuxx iinnssttaallllaattiioonnss ppoorrttuuaaiirreess lleess ddeesssseerrvvaanntt eesstt aasssseezz lliimmiittaattiiff.. IIll eesstt bbiieenn éévviiddeenntt qquuee llee bbuutt eesstt dd’’éévviitteerr uunn aatttteennttaatt ssppeeccttaaccuullaaiirree ;; ttoouutteeffooiiss,, iill ffaauutt tteenniirr ccoommppttee dduu ffaaiitt qquu’’uunnee iinnssttaallllaattiioonn ppoorrttuuaaiirree qquuii nn’’eesstt aa pprriioorrii ppaass ddeessttiinnééee àà rreecceevvooiirr ddeess nnaavviirreess vviissééss ppaarr llee CCooddee IISSPPSS ssooiitt aammeennééee ppoouurr uunnee rraaiissoonn qquueellccoonnqquuee àà llee ffaaiirree.. QQuuee ssee ppaasssseerraaiitt--iill ?? EEllllee nn’’eenn eesstt llééggaalleemmeenntt ppaass aappttee.. DDee pplluuss,, lleess sseeuullss aatttteennttaattss mmaarriittiimmeess ééttaanntt ssuurrvveennuuss àà ll’’hheeuurree aaccttuueellllee ssoonntt llee ffaaiitt ddee ppeettiitteess eemmbbaarrccaattiioonnss.. NNee ffaauuddrraaiitt--iill ppaass pplluuttôôtt ssee rreecceennttrreerr ssuurr ccee ttyyppee ddee bbaatteeaauuxx ?? PPoouurr ccoommbbaattttrree llee tteerrrroorriissmmee,, iill ffaauutt ddeess mmooyyeennss eeffffiiccaacceess eett aaddaappttééss ttoouutt eenn ggaarrddaanntt bbiieenn àà ll’’eesspprriitt qquuee ll’’oonn nn’’aa ppaass llee ddrrooiitt àà ll’’eerrrreeuurr ;; uunnee ffooiiss qquu’’uunn aatttteennttaatt mmaajjeeuurr sseerraa mmaallhheeuurreeuusseemmeenntt ssuurrvveennuu,, iill sseerraa ttrroopp ttaarrdd.. LLee BBMMII rreellèèvvee àà cceett ééggaarrdd ddaannss ssoonn rraappppoorrtt aannnnuueell ppoouurr ll’’aannnnééee 22000022,, ppuubblliiéé llee 2299 jjaannvviieerr 22000033,, qquu’’uunn aatttteennttaatt ccoommmmee cceelluuii ppeerrppééttrréé ccoonnttrree llee LLiimmbbuurrgg eesstt ddiiffffiicciillee àà eemmppêêcchheerr.. IIll aajjoouuttee ppaarr aaiilllleeuurrss qquuee llaa sseeuullee rrééppoonnssee ppoossssiibbllee àà ccee ttyyppee dd’’aattttaaqquuee eesstt qquuee lleess EEttaattss ccôôttiieerrss ss’’aassssuurreenntt qquuee lleess aapppprroocchheess ddee lleeuurrss ppoorrttss ssoonntt ssééccuurriissééeess.. IIll rreeccoommmmaannddee eenn oouuttrree ddee ddééssiiggnneerr ddeess cchheennaauuxx dd’’aaccccèèss qquuii ddeevvrraaiieenntt êêttrree ppllaaccééss ssoouuss llaa ssuurrvveeiillllaannccee ddeess ggaarrddee--ccôôtteess oouu ddee llaa ppoolliiccee ;; aaiinnssii,, ttoouuttee eemmbbaarrccaattiioonn nnoonn aauuttoorriissééee eenn sseerraaiitt iimmmmééddiiaatteemmeenntt bbaannnniiee.. EEnn eeffffeett,, «« llee rriissqquuee dd’’aattttaaqquueess tteerrrroorriisstteess nnee ppoouurrrraa pprroobbaabblleemmeenntt jjaammaaiiss êêttrree éélliimmiinnéé,, ppaarr ccoonnttrree,, iill eesstt ppoossssiibbllee dd’’iinntteerrvveenniirr ppoouurr llee rréédduuiirree.. LLaa qquueessttiioonn àà ssee ppoosseerr eesstt ddee ssaavvooiirr ddaannss qquueellllee mmeessuurree lleess ggoouuvveerrnneemmeennttss pprreennnneenntt llaa mmeennaaccee tteerrrroorriissttee mmaarriittiimmee aauu sséérriieeuuxx.. AApprrèèss llee LLiimmbbuurrgg,, nnoouuss nnee ppoouuvvoonnss ppaass ccoonnttiinnuueerr àà eessppéérreerr qquuee llee mmeeiilllleeuurr ssee pprroodduuiissee ttoouutt eenn iiggnnoorraanntt lleess lleeççoonnss [[dduu ppaasssséé]] »».. IIll eessttiimmee qquuee llee pplluuss ddiissssuuaassiiff rreesstteenntt ddeess vveeiilllleess aannttii--ppiirraatteess vviiggiillaanntteess.. EEnn eeffffeett,, dd’’aapprrèèss lleess rraappppoorrttss hheebbddoommaaddaaiirreess ffoouurrnniiss ppaarr llee BBMMII,, ddee nnoommbbrreeuusseess tteennttaattiivveess dd’’aattttaaqquueess ssoonntt éévviittééeess ggrrââccee aauuxx rroonnddeess ddee ll’’ééqquuiippaaggee oouu àà lleeuurr sseeuullee pprréésseennccee ssuurr llee ppoonntt.. EEnnffiinn,, ssii lleess ggrraannddss ppoorrttss ssoonntt ddééssoorrmmaaiiss aauuxx nnoorrmmeess,, lleess ppoorrttss sseeccoonnddaaiirreess,, eeuuxx,, oonntt pplluuss ddee ddiiffffiiccuullttééss eett rriissqquueenntt,, àà tteerrmmee,, dd’’êêttrree iissoollééss eett ddee nnee pplluuss êêttrree ddeesssseerrvviiss.. 282 Site du Sénat : http://www.senat.fr/cra/s20050215/s20050215H10.html. 283 Cf supra 2.2.1 Au niveau national, page 46. 284 Cf supra 2.2.1 Au niveau national, page 46.
  • 79.
    79 33..33.. CCoommmmeenntt aaccccrrooîîttrreellaa ssûûrreettéé mmaarriittiimmee ?? LLaa ccrraaiinnttee pprriinncciippaallee qquuii eesstt aappppaarruuee aavvaanntt mmêêmmee llaa mmiissee eenn ppllaaccee eeffffeeccttiivvee dduu cchhaappiittrree XXII--22 eett dduu CCooddee IISSPPSS ééttaaiitt qquuee cceess nnoouuvveelllleess rrèègglleess aallllaaiieenntt ppeerrttuurrbbeerr llee ttrraaffiicc mmaarriittiimmee eett ccee ppaarrccee qquuee lleess ttaauuxx ddee ccoonnffoorrmmiittéé nnee sseerraaiieenntt ppaass mmaaxxiimmaauuxx.. LLee rriissqquuee eesssseennttiieell ééttaaiitt qquuee lleess ppaayyss qquuii aapppplliiqquueerraaiieenntt ssttrriicctteemmeenntt lleess eexxiiggeenncceess dduu CCooddee IISSPPSS ddèèss llee pprreemmiieerr jjoouurr ddee lleeuurr eennttrrééee eenn vviigguueeuurr rreeffuusseerraaiieenntt ccaattééggoorriiqquueemmeenntt ddee ccoommmmeerrcceerr aavveecc cceeuuxx qquuii nnee rreessppeecctteerraaiieenntt ppaass lleess rrèègglleess eett qquuii ppeeuuvveenntt êêttrree ccllaassssééss eenn ttrrooiiss ggrroouuppeess :: eenn pprreemmiieerr lliieeuu,, cceerrttaaiinnss EEttaattss ssoonntt pplluuss llaaxxiisstteess qquuee dd’’aauuttrreess ;; eenn sseeccoonndd lliieeuu,, cceerrttaaiinnss EEttaattss nnee ssee sseenntteenntt ppaass dduu ttoouutt ccoonncceerrnnééss ;; eennffiinn,, iill nnee ffaauutt ppaass oouubblliieerr cceeuuxx qquuii nn’’oonntt ppaass lleess rreessssoouurrcceess ffiinnaanncciièèrreess ssuuffffiissaanntteess ppoouurr ssee mmeettttrree ccoommppllèètteemmeenntt aauuxx nnoorrmmeess.. DDaannss uunn rraappppoorrtt ddaattaanntt ddee 22000033228855 ,, ll’’OOCCDDEE aavvaaiitt pprréévvuu qquuee llaa mmiissee eenn ppllaaccee ddee ll’’IISSPPSS ss’’ééllèèvveerraaiitt àà 11,,33 mmiilllliiaarrddss ddee ddoollllaarrss aamméérriiccaaiinnss ppoouurr lleess ooppéérraatteeuurrss ddee nnaavviirreess aauu ccoouurrss ddee llaa pprreemmiièèrree aannnnééee,, ppuuiiss 773300 mmiilllliioonnss lleess aannnnééeess ssuuiivvaanntteess –– ccee qquuii eesstt aassttrroonnoommiiqquuee mmaaiiss nneetttteemmeenntt iinnfféérriieeuurr,, ppoouurr eellllee,, aauu ccooûûtt dd’’uunn aatttteennttaatt tteerrrroorriissttee mmaajjeeuurr ––.. OOrr,, lleess ppaayyss eenn vvooiiee ddee ddéévveellooppppeemmeenntt nn’’oonntt ppaass lleess ffoonnddss nnéécceessssaaiirreess ppoouurr rrééaalliisseerr ddee tteellss iinnvveessttiisssseemmeennttss.. LLaa rrééssoolluuttiioonn 55 ddee ll’’OOMMII,, aaddooppttééee llee mmêêmmee jjoouurr qquuee ll’’IISSPPSS,, vviissee llaa ccooooppéérraattiioonn tteecchhnniiqquuee eennttrree EEttaattss :: lleess UUSSAA oonntt ddoonncc eennvviissaaggéé ddee rreellaanncceerr ll’’aanncciieenn AAffrriiccaann CCooaassttaall SSeeccuurriittyy PPrrooggrraamm228866 ddoonntt llee bbuutt ééttaaiitt dd’’aaiiddeerr lleess ggaarrddee--ccôôtteess eett mmaarriinneess nnaattiioonnaalleess ddeess ppaayyss ppaarrttiicciippaannttss,, àà ssaavvooiirr llee MMaarroocc,, ll’’AAllggéérriiee eett llaa TTuunniissiiee,, àà ss’’aamméélliioorreerr,, eenn ppaarrttiiccuulliieerr aauu nniivveeaauu ddee lleeuurr ppaattrroouuiillllee ddee ssuurrvveeiillllaannccee.. DDee ssoonn ccôôttéé,, ll’’AAlllleemmaaggnnee aa ddééppllooyyéé ddèèss 22000044 ddeess nnaavviirreess mmiilliittaaiirreess aaiinnssii qquuee ddeess aaéérroonneeffss ddee ssuurrvveeiillllaannccee mmaarriittiimmee àà DDjjiibboouuttii eett aauu KKeennyyaa.. NNee sseerraaiitt--iill ppaass pplluuss ppeerrttiinneenntt ddee ddoonnnneerr rrééeelllleemmeenntt àà cceess nnaattiioonnss lleess mmooyyeennss dd’’aaggiirr ppaarr eelllleess--mmêêmmeess ?? DDaannss ccee sseennss,, dd’’aauuttrreess EEttaattss oonntt ééggaalleemmeenntt ccoonnttrriibbuuéé àà llaa ffoorrmmaattiioonn ddeess ppeerrssoonnnneellss cchhaarrggééss ddee llaa ssûûrreettéé mmaarriittiimmee eenn eennvvooyyaanntt ssuurr ppllaaccee ddeess ffoorrmmaatteeuurrss.. LLee ttrraavveerrss àà éévviitteerr ééttaanntt ll’’iinnggéérreennccee ddaannss llaa ppoolliittiiqquuee nnaattiioonnaallee.. IIll eesstt àà nnootteerr qquuee ll’’OOMMII ss’’yy eesstt ééggaalleemmeenntt eemmppllooyyéé ddèèss jjaannvviieerr 22000022 nnoottaammmmeenntt aauu ttrraavveerrss ddee ssoonn IIMMOO’’ss IInntteeggrraatteedd TTeecchhnniiccaall CCoo--ooppeerraattiioonn PPrrooggrraammmmee228877 .. SSoonn iimmpplliiccaattiioonn aa ppeerrmmiiss llaa ffoorrmmaattiioonn ddee pprrèèss ddee 33 220000 ppeerrssoonnnneess.. AA pprriioorrii,, aauuccuunn pprroobbllèèmmee ddee bbllooccaaggee mmaajjeeuurr nn’’aa eeuu lliieeuu,, eett ccee eenn ppaarrttiiee ppaarrccee qquuee ll’’OOMMII aa rrééddiiggéé uunn cceerrttaaiinn nnoommbbrree ddee cciirrccuullaaiirreess vviissaanntt àà aaiiddeerr lleess ggoouuvveerrnneemmeennttss ccoonnttrraaccttaannttss ddaannss ll’’aapppplliiccaattiioonn ddeess nnoouuvveelllleess mmeessuurreess ddee ssûûrreettéé228888 .. LL’’eexxpplliiccaattiioonn ddoommiinnaannttee rreessttee ttoouutteeffooiiss qquuee llee ffaaiitt ddee nnee ppaass ssee pplliieerr aauuxx nnoorrmmeess eesstt ggrraavveemmeenntt ppéénnaalliissaanntt ééccoonnoommiiqquueemmeenntt.. PPrreennoonnss ll’’eexxeemmppllee eexxttrrêêmmee ddeess EEttaattss--UUnniiss :: ttoouuttee mmaarrcchhaannddiissee qquuii nnee pprroovviieenntt ppaass dd’’uunn ppoorrtt ddee cchhaarrggeemmeenntt rrééppoonnddaanntt aauuxx nnoorrmmee IISSPPSS –– eett mmêêmmee pplluuss aavveecc lleeuurrss iinniittiiaattiivveess uunniillaattéérraalleess –– eesstt ssyyssttéémmaattiiqquueemmeenntt rreeffuussééee eett aauuccuunn nnaavviirree ééttaattssuunniieenn nn’’yy eessccaalleerraa;; ddee pplluuss,, ttoouutt nnaavviirree qquuii nnee ssuuiitt ppaass lleess rrèègglleess IISSPPSS ssee vveerrrraa ssooiitt mmeettttrree aauu mmoouuiillllaaggee eenn aatttteennttee ddee vvéérriiffiiccaattiioonn aavvaanntt ddee ppoouuvvooiirr ppéénnééttrreerr ddaannss ll’’eenncceeiinnttee ppoorrttuuaaiirree,, ppaarrffooiiss eenn ddeevvaanntt rreemmpplliirr cceerrttaaiinneess ccoonnddiittiioonnss dd’’aaccccèèss,, ssooiitt sseerraa ffoorrmmeelllleemmeenntt iinntteerrddiitt dd’’yy eennttrreerr.. OOrr,, iill eesstt ccllaaiirr qquuee llee ccoommmmeerrccee aavveecc lleess UUSSAA rreepprréésseennttee uunnee ppaarrtt ssiiggnniiffiiccaattiivvee ddeess éécchhaannggeess ccoommmmeerrcciiaauuxx ppoouurr qquuaassiimmeenntt ttoouutteess lleess nnaattiioonnss dduu mmoonnddee ;; aauuccuunnee nn’’aa ddoonncc iinnttéérrêêtt 285 Site de l’OCDE : http://www.oecd.org/document/45/0,2340,en_2649_34487_4395885_119690_1_1_37407,00.html. 286 Programme pour la sûreté des côtes africaines. Site de l’IAGS : http://www.iags.org/n0124051.htm. 287 Programme intégré de coopération technique de l’OMI. Site de l’OMI : http://www.imo.org/includes/blastDataOnly.asp/data_id%3D10606/hesse_chara_sec.pdf. 288 Cf 2.1.3.1.2 Les textes du MSC, page 37.
  • 80.
    80 àà ssee ddééssiinnttéérreesssseerrddeess nnoouuvveelllleess mmeessuurreess ddee ssûûrreettéé,, ccee qquuii eexxpplliiqquuee ppaarr aaiilllleeuurrss qquu’’iill nn’’ééttaaiitt ppaass nnéécceessssaaiirree qquuee llee CCooddee IISSPPSS pprréévvooiiee ddeess ssaannccttiioonnss ddiirreecctteess eenn ccaass dd’’iinneexxééccuuttiioonn ddeess mmeessuurreess ddee ssûûrreettéé.. LLaa pprreessssiioonn ddee llaa ssaannccttiioonn ééccoonnoommiiqquuee eesstt tteellllee ddaannss uunn sseecctteeuurr ooùù llaa ccoonnccuurrrreennccee eesstt fféérrooccee qquuee ddeess ppéénnaalliittééss ssuupppplléémmeennttaaiirreess nn’’aavvaaiieenntt ppaass lliieeuu dd’’êêttrree.. UUnn aann pplluuss ttaarrdd,, llee ddééffii mmaajjeeuurr eesstt llaa rroouuttiinnee.. PPoouurr ll’’iinnssttaanntt,, llaa pplluuppaarrtt ddeess aacctteeuurrss sseemmbblleenntt jjoouueerr llee jjeeuu pplluuss oouu mmooiinnss aavveecc ccoommppllaaiissaannccee mmaaiiss qquu’’eenn sseerraa--tt--iill ddaannss uunn aann,, cciinnqq aannss eett pplluuss ttaarrdd ?? LLee ffaaiitt eesstt qquuee llee CCooddee IISSPPSS vviissee àà ssee pprréémmuunniirr ccoonnttrree llee tteerrrroorriissmmee ;; cceeppeennddaanntt,, ssii rriieenn ddee ccoonnccrreett eett//oouu ddee ssppeeccttaaccuullaaiirree nnee ssee ppaassssee,, llee rriissqquuee nn’’eesstt--iill ppaass qquuee llaa vviiggiillaannccee ddeess uunnss eett ddeess aauuttrreess ssee rreellââcchhee ?? CC’’eesstt aalloorrss aauu mmoommeenntt ooùù iillss sseerroonntt lleess pplluuss vvuullnnéérraabblleess qquuee llee ddaannggeerr sseerraa dd’’aauuttaanntt pplluuss ggrraanndd.. CC’’eesstt ddaannss cceettttee ooppttiiqquuee qquuee ddeess ccoonnttrrôôlleess eeffffeeccttiiffss eett ssuuiivviiss ssoonntt nnéécceessssaaiirreess ppoouurr «« nnee ppaass bbaaiisssseerr llaa ggaarrddee »»,, sseelloonn ll’’eexxpprreessssiioonn dduu SSeeccrrééttaaiirree ggéénnéérraall ddee ll’’OOMMII,, ccaarr llaa «« pprrootteeccttiioonn dduu sseecctteeuurr mmaarriittiimmee eesstt uunn ddeevvooiirr ppeerrmmaanneenntt »».. EEnn rrééaalliittéé,, llaa pprroobblléémmaattiiqquuee eesstt qquuaassiimmeenntt eennffaannttiinnee :: llee mmoonnddee mmaarriittiimmee nn’’aa ppaass uunnee ccuullttuurree ddee llaa ssûûrreettéé aauussssii aannccrrééee ddaannss lleess mmœœuurrss qquuee cceellllee dduu mmoonnddee aaéérriieenn,, ll’’eennsseemmbbllee ddeess pprrooffeessssiioonnnneellss ccoonncceerrnnééss ss’’aaccccoorrddee ssuurr ccee ssuujjeett.. IIll lluuii ffaauutt ddoonncc llaa ddéévveellooppppeerr,, ccee qquuii aa ddééjjàà ccoommmmeennccéé mmaaiiss vvaa eennccoorree pprreennddrree uunn cceerrttaaiinn tteemmppss,, eett ccee aalloorrss mmêêmmee qquuee ttoouuss lleess aacctteeuurrss ffoonntt pprreeuuvvee ddee bboonnnnee vvoolloonnttéé.. OOlliivviieerr HHaalllloouuii eessttiimmee qquuee,, ddaannss ccee sseecctteeuurr àà llaa «« rrééppuuttaattiioonn ooppaaqquuee »»,, ll’’IISSPPSS eesstt uunnee vvéérriittaabbllee «« rréévvoolluuttiioonn ccuullttuurreellllee »».. CC’’eesstt ttoouuttee llaa mmeennttaalliittéé eett llee mmooddee ddee ffoonnccttiioonnnneemmeenntt ssééccuullaaiirree ddee ll’’eennsseemmbbllee dduu sseecctteeuurr mmaarriittiimmee qquuii ddooiitt cchhaannggeerr.. LLeess mmeessuurreess aaddooppttééeess ddaannss llee CCooddee IISSPPSS oonntt ééttéé pprriisseess ppoouurr rreessppoonnssaabbiilliisseerr ttoouuss lleess iinntteerrvveennaannttss,, aauussssii bbiieenn lleess ggoouuvveerrnneemmeennttss qquuee lleess eexxppllooiittaannttss dd’’iinnssttaallllaattiioonnss ppoorrttuuaaiirreess,, lleess eexxppllooiittaannttss ddee nnaavviirreess,, lleess ééqquuiippaaggeess,, eett lleess aauuttrreess ppaarrttiieess iimmpplliiqquuééeess ddaannss llee ttrraannssppoorrtt mmaarriittiimmee.. IIll eesstt ddoonncc llooggiiqquuee qquu’’iillss yy ccoonnttrriibbuueenntt ttoouuss eenn ffoouurrnniissssaanntt llee mmêêmmee eeffffoorrtt ppuuiissqquuee cc’’eesstt ddaannss ll’’iinnttéérrêêtt ddee cchhaaccuunn.. LLaa tteennddaannccee aaccttuueellllee ppoorrttee mmêêmmee àà éétteennddrree cceess nnoouuvveelllleess rrèègglleess àà llaa cchhaaîînnee llooggiissttiiqquuee ddaannss ssaa ttoottaalliittéé,, cc’’eesstt ll’’ééttaappee ssuuiivvaannttee,, llee CC--TTPPAATT,, qquuii ss’’aappppaarreennttee àà llaa tthhèèssee ddee ll’’eexxppééddiitteeuurr ccoonnnnuu ddee mmiissee ddaannss ll’’aaéérriieenn228899 .. CCeeppeennddaanntt,, nn’’eesstt--iill ppaass uunn ppeeuu ttrroopp aaiisséé ddee rrééccllaammeerr qquuee llaa pprroovveennaannccee ddeess mmaarrcchhaannddiisseess ssooiitt ssyyssttéémmaattiiqquueemmeenntt eett ccllaaiirreemmeenntt ééttaabblliiee qquuaanndd lleess pprroopprriiééttaaiirreess ddee nnaavviirreess,, eeuuxx,, ccoonnttiinnuueenntt àà ppoouuvvooiirr iimmppuunnéémmeenntt ddiissssiimmuulleerr lleeuurr iiddeennttiittéé ?? TToouutteess lleess rreessppoonnssaabbiilliittééss eett ttoouuss lleess ssaaccrriiffiicceess nnee ppeeuuvveenntt ppaass êêttrree ddeemmaannddééss ttoouujjoouurrss aauuxx mmêêmmeess ppeerrssoonnnneess.. CCee ttrraavveerrss dduu mmoonnddee mmaarriittiimmee eesstt ppaarrmmii lleess ccoonncceeppttss lleess pplluuss aanncciieennss eett iill eesstt bbiieenn éévviiddeenntt qquu’’iill eesstt ttrrèèss dduurr ddee lluutttteerr ccoonnttrree lleess pprraattiiqquueess aanncceessttrraalleess ;; ppoouurrttaanntt,, iill ss’’aaggiitt dd’’uunn oobbjjeeccttiiff vveerrss lleeqquueell iill eesstt nnéécceessssaaiirree ddee tteennddrree ccaarr ppoouurr rreennddrree llee ttrraannssppoorrtt mmaarriittiimmee llee pplluuss ssûûrr ppoossssiibbllee,, ttoouuss lleess mmaaiilllloonnss ddee llaa cchhaaîînnee ddooiivveenntt êêttrree ttrraannssppaarreennttss.. LLaa ffiicchhee ssyynnooppttiiqquuee ccoonnttiinnuuee vvaa ééggaalleemmeenntt ddaannss ccee sseennss.. DDee mmaanniièèrree pplluuss ggéénnéérraallee,, lleess ssoolluuttiioonnss ppoouurr rreennffoorrcceerr llaa ssûûrreettéé mmaarriittiimmee,, eett ddoonncc ppoouurr lluutttteerr ccoonnttrree llee tteerrrroorriissmmee,, ssoonntt ddiivveerrsseess.. PPrreemmiièèrreemmeenntt,, ccoommmmee llee ssoouulliiggnnee MM.. RRaammaann229900 ,, llaa ccooooppéérraattiioonn rrééggiioonnaallee eett iinntteerrnnaattiioonnaallee ddooiitt pprriimmeerr,, eett ccee nnoottaammmmeenntt ssoouuss llaa ffoorrmmee dd’’uunnee aassssiissttaannccee ooppéérraattiioonnnneellllee229911 eett jjuurriiddiiqquuee229922 289 Loi n° 96-151 du 26 février 1996, article 28, modifiée par la loi n° 2002-3 du 3 janvier 2002 consacrant l’expression d’« agent habilité ». 290 Site du SAAG : http://www.saag.org/papers12/paper1154.html. 291 Actions prises par la marine ou les garde-côtes d’un pays pour appréhender des terroristes impliqués dans des actes de terrorismes maritimes contre une autre nation. 292 Poursuites judiciaires, extradition, remise des terroristes à la police de l’Etat attaqué par l’Etat d’appréhension.
  • 81.
    81 mmuuttuueellllee.. SSuurr cceeddeerrnniieerr ppooiinntt,, llee BBMMII cciittee uunn eexxeemmppllee ppaarrttiiccuulliièèrreemmeenntt rraarree229933 .. LLee 2255 fféévvrriieerr 22000033,, uunnee ccoouurr hhiinnddoouuee aa ccoonnddaammnnéé 1144 ppiirraatteess iinnddoonnééssiieennss àà sseepptt aannss dd’’eemmpprriissoonnnneemmeenntt cchhaaccuunn ppoouurr aavvooiirr ddééttoouurrnnéé uunn nnaavviirree bbaattttaanntt ppaavviilllloonn jjaappoonnaaiiss,, ll’’AAlloonnddrraa RRaaiinnbbooww,, aauu llaarrggee ddeess ccôôtteess iinnddoonnééssiieennnneess eenn ooccttoobbrree 11999999,, eenn ssee bbaassaanntt ssuurr ll’’aarrttiiccllee 110055229944 ddee llaa CCoonnvveennttiioonn ddeess NNaattiioonnss UUnniieess ssuurr llee DDrrooiitt ddee llaa MMeerr.. IIll eesstt aasssseezz iinnhhaabbiittuueell qquu’’uunnee ccoouurr nnaattiioonnaallee ssee rreeccoonnnnaaiissssee ccoommppéétteennttee ppoouurr uunn aaccttee rrééaalliisséé ddaannss lleess eeaauuxx iinntteerrnnaattiioonnaalleess.. LLee BBMMII ssoouulliiggnnee qquuee lleess aauuttoorriittééss hhiinnddoouueess oonntt «« ffaaiitt pprreeuuvvee ddee ccoouurraaggee qquuaanndd uunn EEttaatt aavveecc mmooiinnss ddee ccoonnvviiccttiioonn nnee ssee sseerraaiitt ttoouutt ssiimmpplleemmeenntt ppaass iimmpplliiqquuéé ééttaanntt ddoonnnnéé qquuee ll’’iinncciiddeenntt ccoonncceerrnnaaiitt uunn nnaavviirree ééttrraannggeerr,, ttrraannssppoorrttaanntt uunnee ccaarrggaaiissoonn ééttrraannggèèrree,, ddééttoouurrnnéé ppaarr ddeess rreessssoorrttiissssaannttss ééttrraannggeerrss eenn ddeehhoorrss ddee ssaa zzoonnee ddee ccoommppéétteennccee »».. LLeess ggaarrddee--ccôôtteess ddee ll’’IInnddee oonntt nnoottaammmmeenntt ccooooppéérréé aavveecc llee BBMMII eett llaa mmaarriinnee iinnddoonnééssiieennnnee ppoouurr ssttooppppeerr llee nnaavviirree ddééttoouurrnnéé eett aarrrrêêtteerr lleess ccoouuppaabblleess.. MM.. RRaammaann iinnssiissttee ssuurr llee ffaaiitt qquuee cceettttee aassssiissttaannccee ddooiitt ddeevveenniirr llaa nnoorrmmee pplluuttôôtt qquuee ll’’eexxcceeppttiioonn ssiinnoonn llaa lluuttttee ccoonnttrree llee tteerrrroorriissmmee mmaarriittiimmee eett llaa ppiirraatteerriiee rreesstteerraa iinneeffffeeccttiivvee.. LLaa ccooooppéérraattiioonn ddooiitt ééggaalleemmeenntt ppaasssseerr ppaarr uunnee iinntteennssiiffiiccaattiioonn ddeess ppaattrroouuiilllleess ccoommmmuunneess llee lloonngg ddeess ccôôtteess aaiinnssii qquu’’aauuxx eennddrrooiittss ssttrraattééggiiqquueess dduu ttrraaffiicc mmaarriittiimmee éévvooqquuééss aannttéérriieeuurreemmeenntt àà pplluussiieeuurrss rreepprriisseess.. LL’’oobbjjeeccttiiff eesstt dd’’éévviitteerr ddeess «« ttrroouuss »» ddaannss llaa ssuurrvveeiillllaannccee.. TToouutteeffooiiss,, llee pprroobbllèèmmee rreessttee ttoouujjoouurrss llee mmêêmmee :: lleess rrééggiioonnss lleess pplluuss sseennssiibblleess ssoonntt aauu llaarrggee ddee ppaayyss eenn vvooiiee ddee ddéévveellooppppeemmeenntt eett iill lleeuurr mmaannqquuee dduu mmaattéérriieell.. CC’’eesstt ppoouurrqquuooii,, eessttiimmaanntt qquuee sseeuullee ll’’IInnddoonnééssiiee ppeeuutt rrééssoouuddrree llaa mmeennaaccee tteerrrroorriissttee ppeessaanntt ssuurr sseess eeaauuxx tteerrrriittoorriiaalleess,, AAllddoo BBoorrgguu229955 ccoonnssiiddèèrree qquuee llaa mmaajjeeuurree ppaarrttiiee ddee llaa ssttrraattééggiiee aannttiitteerrrroorriissttee aauussttrraalliieennnnee ddooiitt ppeerrmmeettttrree aauuxx aauuttoorriittééss iinnddoonnééssiieennnneess dd’’eenn ffiinniirr aavveecc lleess oorrggaanniissaattiioonnss tteerrrroorriisstteess sséévviissssaanntt ddaannss llaa rrééggiioonn.. PPoouurr cceellaa,, iill eennvviissaaggee dd’’aassssiisstteerr lleess aauuttoorriittééss iinnddoonnééssiieennnneess eenn lleeuurr ffoouurrnniissssaanntt ddeess bbaatteeaauuxx ppoouurr ppaattrroouuiilllleerr pplluuss ffrrééqquueemmmmeenntt,, ccoommmmee ddaannss llee ccaaddrree dduu pprrooggrraammmmee PPaacciiffiicc PPaattrrooll BBooaatt ((PPPPBB))229966 .. CCeettttee iinniittiiaattiivvee dduu ggoouuvveerrnneemmeenntt aauussttrraalliieenn aavvaaiitt eenn eeffffeett ppeerrmmiiss ddee rreennffoorrcceerr lleess mmooyyeennss tteecchhnniiqquueess ddee ssuurrvveeiillllaannccee eett ddee ppaattrroouuiillllee mmaarriittiimmee ddaannss llaa rrééggiioonn dduu PPaacciiffiiqquuee SSuudd.. DDeeuuxxiièèmmeemmeenntt,, llee ppaarrttaaggee mmêêmmee ddeess iinnffoorrmmaattiioonnss ddooiitt êêttrree iinntteennssiiffiiéé,, nnoottaammmmeenntt ppaarr llee bbiiaaiiss ddee sséémmiinnaaiirreess,, nnee sseerraaiitt--ccee qquuee ppaarrccee qquu’’iillss ppeerrmmeetttteenntt dd’’éécchhaannggeerr ddeess iiddééeess ssuurr uunn mmooddee iinnffoorrmmeell eett aaiinnssii ddee pprrooggrreesssseerr,, tteell llee bbrraaiinnssttoorrmmiinngg ssii pprriisséé ddeess pprraattiicciieennss dduu mmaarrkkeettiinngg.. IIll ffaauutt nnéécceessssaaiirreemmeenntt aavvooiirr ccoonnsscciieennccee ddeess mmeennaacceess qquuii ppèèsseenntt ssuurr llaa vviiee hhuummaaiinnee,, llee ttrraaffiicc mmaarriittiimmee eett llee ccoommmmeerrccee rrééggiioonnaall eett mmoonnddiiaall ppoouurr lleess ccoommbbaattttrree.. LLee pprreemmiieerr ppaass eesstt ddoonncc dd’’êêttrree ccaappaabbllee dd’’iiddeennttiiffiieerr llee pplluuss ccllaaiirreemmeenntt ppoossssiibbllee lleess oorrggaanniissaattiioonnss tteerrrroorriisstteess ssuusscceeppttiibblleess dd’’aattttaaqquueerr llee mmoonnddee mmaarriittiimmee.. EEnnssuuiittee,, iill ffaauutt pprrooccééddeerr àà uunn ssuuiivvii ddee lleeuurrss mmoouuvveemmeennttss ppoouurr ppoouuvvooiirr lleess ddéémmaanntteelleerr.. LLeess eexxppeerrttss ddee llaa lluuttttee aannttii--tteerrrroorriissttee iinntteerrnnaattiioonnaallee oonntt ddééjjàà rrééppaarrttiiss lleess pprriinncciippaauuxx ggrroouuppeess eexxiissttaannttss eenn qquuaattrree ccaattééggoorriieess mmaaiiss uunniiqquueemmeenntt ddaannss ll’’ooppttiiqquuee ddee llaa mmeennaaccee llaa pplluuss pprrééooccccuuppaannttee ppoouurr llaa ppéérriiooddee eett ppoouurr lleess UUSSAA,, àà ssaavvooiirr llee tteerrrroorriissmmee lliiéé aauuxx aarrmmeess ddee ddeessttrruuccttiioonn 293 Site du SAAG : http://www.saag.org/papers12/paper1154.html. 294 « Tout Etat peut, en haute mer ou en tout autre lieu ne relevant de la juridiction d'aucun Etat, saisir un navire ou un aéronef pirate, ou un navire ou un aéronef capturé à la suite d'un acte de piraterie et aux mains de pirates, et appréhender les personnes et saisir les biens se trouvant à bord. Les tribunaux de l'Etat qui a opéré la saisie peuvent se prononcer sur les peines à infliger, ainsi que sur les mesures à prendre en ce qui concerne le navire, l'aéronef ou les biens, réserve faite des tiers de bonne foi ». 295 Site de l’ASPI : http://www.aspi.org.au/pdf/Maritime_terrorism%20_India_AB.pdf. 296 Bateaux de patrouille du Pacifique. Ce programme a été officialisé en août 1983 suite à l’adoption de la Convention de Montego Bay sur le droit de la mer de 1982 qui a créé des ZEE et l’obligation de patrouiller dans ces zones. Site Wikipédia : http://en.wikipedia.org/wiki/Pacific_Patrol_Boat_Program.
  • 82.
    82 mmaassssiivvee 229977 .. SSuurrllee mmêêmmee mmooddèèllee,, lleess oorrggaanniissaattiioonnss tteerrrroorriisstteess ssuusscceeppttiibblleess ddee ccoommmmeettttrree ddeess aacctteess ddee tteerrrroorriissmmee mmaarriittiimmee ppoouurrrraaiieenntt êêttrree rrééppeerrttoorriiééeess.. LLaa pprreemmiièèrree ccaattééggoorriiee rreeggrroouuppeerraaiitt cceelllleess qquuii oonntt ddééjjàà uunnee ccaappaacciittéé dd’’aattttaaqquuee mmaarriittiimmee nnoonn sseeuulleemmeenntt uuttiilliissaabbllee ssuurr lleess ccôôtteess eett aauuxx aabboorrddss ddeess ppoorrttss mmaaiiss ééggaalleemmeenntt eenn hhaauuttee mmeerr eett qquuii ssee ssoonntt ddééjjàà iilllluussttrrééeess eenn llaa mmaattiièèrree,, ccoommmmee ppaarr eexxeemmppllee lleess LLTTTTEE.. LLaa ddeeuuxxiièèmmee ccaattééggoorriiee ccoorrrreessppoonnddrraaiitt àà cceelllleess qquuii oonntt ddéémmoonnttrréé uunnee «« ccaappaacciittéé ssppoorraaddiiqquuee »» ppoouurr ppeerrppééttrreerr cceerrttaaiinnss aacctteess ddee tteerrrroorriissmmee mmaarriittiimmee,, tteellss qquuee llee ddééttoouurrnneemmeenntt ddee nnaavviirreess,, ll’’aattttaaqquuee ddee nnaavviirreess aauu mmoouuiillllaaggee,, eettcc.. AAll QQaaeeddaa eett cceerrttaaiinnss mmoouuvveemmeennttss ppaalleessttiinniieennss sseerraaiieenntt ddaannss cceettttee ccaattééggoorriiee.. LLaa ttrrooiissiièèmmee ccaattééggoorriiee vviisseerraaiitt cceelllleess qquuii oonntt ttéémmooiiggnnéé dd’’uunn iinnttéérrêêtt ppoouurr aaccqquuéérriirr ddeess ccoommppéétteenncceess dd’’aattttaaqquuee mmaarriittiimmee mmaaiiss qquuii nnee lleess oonntt ppaass eennccoorree.. LLeess ddiivveerrss mmoouuvveemmeennttss jjiihhaaddiisstteess lliiééss ddee pprrèèss oouu ddee llooiinn àà AAll QQaaeeddaa eett aauu FFrroonntt iinntteerrnnaattiioonnaall iissllaammiiqquuee229988 aappppaarrttiieennddrraaiieenntt àà cceettttee ccaattééggoorriiee.. EEnnffiinn,, llaa ddeerrnniièèrree ccaattééggoorriiee ccoonnttiieennddrraaiitt cceelllleess qquuii nn’’oonntt jjaammaaiiss eeuu dd’’aappttiittuuddeess ppoouurr ccoommmmeettttrree ddeess aattttaaqquueess mmaarriittiimmeess eett qquuii nn’’oonntt ppaass tteennttéé nnoonn pplluuss ddee lleess aavvooiirr.. LLaa pplluuppaarrtt ddeess oorrggaanniissaattiioonnss tteerrrroorriisstteess aauu nniivveeaauu mmoonnddiiaall rreennttrreerraaiieenntt ddaannss cceettttee uullttiimmee ccaattééggoorriiee.. IIll eesstt àà nnootteerr,, àà ccee ssuujjeett,, qquuee sseeuullss ddeess ggrroouuppuussccuulleess eetthhnniiqquueess oouu rreelliiggiieeuuxx,, nnoottaammmmeenntt lleess «« ffoorrmmaattiioonnss jjiihhaaddiisstteess ppaanniissllaammiiqquueess »»,, sseemmbblleenntt iinnttéérreessssééss ppaarr ll’’éévveennttuuaalliittéé ddee ccoommmmeettttrree ddeess aacctteess tteerrrroorriisstteess mmaarriittiimmeess.. EEnn rreevvaanncchhee,, aauuccuunnee ffoorrmmaattiioonn iiddééoollooggiiqquuee nnee ppaarraaîîtt ll’’êêttrree.. IIll ss’’aaggiitt llàà eennccoorree dd’’uunn ppooiinntt ccrruucciiaall :: lleess aauuttoorriittééss ddeess ppaayyss aattttaaqquuééss –– nnoottaammmmeenntt cceelllleess dduu ddééttrrooiitt ddee MMaallaaccccaa aauu vvuu ddee ll’’eessccaallaaddee rréécceemmmmeenntt eennrreeggiissttrrééee aauu nniivveeaauu ddeess aacctteess ddee ppiirraatteerriiee mmoottiivvééss ppaarr ddeess rraaiissoonnss ppoolliittiiqquueess ddaannss llaa rrééggiioonn –– ddooiivveenntt ppoouuvvooiirr ddéétteerrmmiinneerr rraappiiddeemmeenntt qquueellss ssoonntt lleess mmoottiiffss rrééeellss qquuii ssoouuss--tteennddeenntt lleess aacctteess ppeerrppééttrrééss.. AAiinnssii,, iillss ppoouurrrroonntt aaddaapptteerr lleeuurrss mméétthhooddeess eett lleess ccoommbbaattttrree pplluuss eeffffiiccaacceemmeenntt.. PPoouurr cceellaa,, uunnee ccoolllleeccttee eeffffiicciieennttee ddee ll’’iinnffoorrmmaattiioonn ddee llaa ppaarrtt ddeess sseerrvviicceess ddee rreennsseeiiggnneemmeenntt eesstt nnéécceessssaaiirree.. IIll ccoonnvviieenntt ddee ggaarrddeerr àà ll’’eesspprriitt qquuee llaa mmeennaaccee ppeeuutt êêttrree ddee ddeeuuxx ssoorrtteess :: ssooiitt vveenniirr ddee ll’’iinnttéérriieeuurr dduu ppaayyss eett ddaannss ccee ccaass sseeuullee llaa ccoommppéétteennccee ddeess sseerrvviicceess nnaattiioonnaauuxx ddee rreennsseeiiggnneemmeennttss ppoouurrrraa eemmppêêcchheerr ll’’aattttaaqquuee ;; ssooiitt êêttrree ppllaanniiffiiééee ddeeppuuiiss ll’’eexxttéérriieeuurr ssii bbiieenn qquuee ppoouurr llaa ffaaiirree éécchhoouueerr,, ll’’aaiiddee ddee ll’’EEttaatt àà ppaarrttiirr dduuqquueell ll’’aaccttee aa ééttéé ppllaanniiffiiéé sseerraa ttoouutt aauussssii nnéécceessssaaiirreess.. EEnn tteennaanntt ccoommppttee ddee cceettttee sseeccoonnddee hhyyppootthhèèssee,, iill aappppaarraaîîtt qquuee lleess sseerrvviicceess ddee rreennsseeiiggnneemmeenntt ddeevvrraaiieenntt,, ddaannss uunnee cceerrttaaiinnee mmeessuurree,, ssee ccoommpplléétteerr.. DDaannss cceettttee ooppttiiqquuee,, MM.. RRaammaann229999 pprrôônnee ll’’aacccceennttuuaattiioonn ddee pprraattiiqquueess tteelllleess qquuee llee rreeppéérraaggee ccoommmmuunn ddee nnoouuvveeaauuxx aaggeennttss,, llee rreeccrruutteemmeenntt ccoommmmuunn,, lleess iinntteerrrrooggaattooiirreess ccoommmmuunnss.. IIll eesstt bbiieenn éévviiddeenntt qquuee lleess sseerrvviicceess ddee rreennsseeiiggnneemmeennttss yy ssoonntt gglloobbaalleemmeenntt ooppppoossééss.. IIll eesstt iinnttéérreessssaanntt dd’’oobbsseerrvveerr,, aauu ssuujjeett ddee llaa ccoolllleeccttee dd’’iinnffoorrmmaattiioonnss qquuee,, eenn ddeehhoorrss ddeess aaccttiioonnss ééttaattiiqquueess,, cceerrttaaiinneess iinnssttiittuuttiioonnss pprriivvééeess ss’’eeffffoorrcceenntt ppaarreeiilllleemmeenntt ddee ppaarrttiicciippeerr.. AA ttiittrree dd’’eexxeemmppllee,, llee LLllooyydd’’ss 297 En premier, viennent ceux qui prônent l’utilisation d’armes de destruction massive et qui en sont en possession, à savoir aucune organisation à l’heure actuelle. En deuxième, il y a ceux qui prônent l’utilisation d’armes de destruction massive ou qui sont susceptibles de les utiliser mais qui ne les ont pas encore ou qui sont en train de les acquérir. Al Qaeda et d’autres organisations jihadistes font partie de cette catégorie. Ceux qui sont déjà en possession d’une sorte d’armes de destruction massive mais qui n’en prônent pas l’utilisation constituent la troisième catégorie. Les LTTE y sont classés à cause de la réserve de cyanure de potassium à leur disposition. Si la quantité qu’ils détiennent reste méconnue, il est certain que s’il est mélangé avec de l’acide, les fumées ou vapeurs toxiques qui en résulteraient seraient suffisantes pour créer une panique collective sans précédent, voire des décès massifs. Enfin, la quatrième catégorie regroupe ceux qui n’ont jamais prôné l’utilisation d’armes de destruction massive et qui n’ont pas plus tenté d’en acquérir, à savoir la majorité des organisations terroristes. Site du SAAG : http://www.saag.org/papers12/paper1154.html. 298 International Islamic Front. 299 Site du SAAG : http://www.saag.org/papers12/paper1154.html.
  • 83.
    83 RReeggiisstteerr,, bbaasséé ààLLoonnddrreess,, ttrraavvaaiillllee eenn ccoooorrddiinnaattiioonn aavveecc llee MMII66 bbrriittaannnniiqquuee330000 eett llaa CCIIAA ééttaattssuunniieennnnee aaffiinn ddee ttrraaqquueerr lleess aaccttiivviittééss ssuussppiicciieeuusseess,, eenn vvéérriiffiiaanntt eennttrree aauuttrree ll’’aaccqquuiissiittiioonn ddeess nnaavviirreess aaffiinn ddee ddéétteerrmmiinneerr ss’’iillss nn’’oonntt ppaass ééttéé aacchheettééss ppaarr ddeess tteerrrroorriisstteess pprrééppaarraanntt uunn aatttteennttaatt mmaarriittiimmee.. TTrrooiissiièèmmeemmeenntt,, iill ffaauutt êêttrree ooppéérraattiioonnnneelllleemmeenntt aappttee àà ggéérreerr uunnee ccrriissee mmaajjeeuurree dduuee àà uunn aatttteennttaatt tteerrrroorriissttee mmaarriittiimmee.. IIll eesstt àà nnootteerr qquu’’eenn ppaarreeiillllee ssiittuuaattiioonn,, MM.. RRaammaann eessttiimmee qquu’’uunn EEttaatt sseeuull nnee ffaaiitt ppaass llee ppooiiddss,, ssuurrttoouutt qquuaanndd iill ss’’aaggiitt ddee ppaayyss aauuxx mmooyyeennss lliimmiittééss.. IIll pprrooppoossee ddoonncc ddee mmeettttrree eenn œœuuvvrree ddeess cceelllluulleess rrééggiioonnaalleess ddee ggeessttiioonn ddee ccrriissee eett dd’’oorrggaanniisseerr ddeess eexxeerrcciicceess rréégguulliieerrss ppoouurr tteesstteerr lleeuurr eeffffiiccaacciittéé.. IIll eesstt bbiieenn éévviiddeenntt qquuee llaa cclléé ddee llaa rrééuussssiittee ddee llaa lluuttttee aannttiitteerrrroorriissttee eesstt llaa ccooooppéérraattiioonn eennttrree ttoouutteess lleess nnaattiioonnss dduu mmoonnddee eett ccee ppaarrccee qquuee llee ttrraannssppoorrtt mmaarriittiimmee eesstt ppaarr nnaattuurree iinntteerrnnaattiioonnaall eett qquuee llee tteerrrroorriissmmee aaffffeeccttee mmaallhheeuurreeuusseemmeenntt ttoouuss lleess ppaayyss.. SSaannss cceettttee uunnaanniimmiittéé,, ttoouuss lleess eeffffoorrttss ddééjjàà eennttrreepprriiss sseerraaiieenntt vvaaiinnss.. CCoommmmee llee ssoouulliiggnnee KKooffii AAnnnnaann330011 ,, SSeeccrrééttaaiirree ggéénnéérraall ddeess NNaattiioonnss UUnniieess,, «« llee tteerrrroorriissmmee nnee ppeeuutt êêttrree vvaaiinnccuu qquuee ssii llaa ccoommmmuunnaauuttéé iinntteerrnnaattiioonnaallee aa llaa vvoolloonnttéé ddee ss’’uunniirr eenn uunnee llaarrggee ccooaalliittiioonn »».. LLaa rrééssuullttaannttee eesstt qquuee cceettttee uunnaanniimmiittéé nn’’eesstt eeffffiicciieennttee qquuee ssii eellllee ddééppaassssee llee ssyynnddrroommee qquuaalliiffiiéé ddee «« ssyynnddrroommee ddee llaa vviiccttiimmee ffiinnaallee »» ppaarr MM.. RRaammaann330022 :: àà ssaavvooiirr qquu’’àà ll’’hheeuurree aaccttuueellllee,, cchhaaqquuee ppaayyss aaggiitt ccoonnttrree llee tteerrrroorriissmmee qquuaanndd iill eesstt ddiirreecctteemmeenntt ccoonncceerrnnéé,, cc’’eesstt--àà--ddiirree qquuaanndd lleess vviiccttiimmeess ssoonntt sseess pprroopprreess cciittooyyeennss.. SSii ccee nn’’eesstt ppaass llee ccaass,, llaa ddéétteerrmmiinnaattiioonn eesstt mmooiinnss ffoorrttee,, ddoonncc nneetttteemmeenntt mmooiinnss eeffffiiccaaccee,, ccee qquuii sseerrtt lleess tteerrrroorriisstteess.. UUnn aauuttrree éélléémmeenntt aaffffaaiibbllii llee ccoonnsseennssuuss ggéénnéérraall :: lleess ddiivveerrsseess llooiiss nnaattiioonnaalleess eett aaccccoorrddss bbiillaattéérraauuxx aaddooppttééss ppaarr lleess UUSSAA eett aabboorrddééss pprrééccééddeemmmmeenntt,, qquuii ccrrééeenntt uunnee ddiissttoorrssiioonn ddeess éécchhaannggeess mmoonnddiiaauuxx.. LLee pprroobbllèèmmee ss’’eesstt pprriinncciippaalleemmeenntt ppoosséé aavvaanntt ll’’eennttrrééee eenn vviigguueeuurr dduu CCooddee IISSPPSS ccaarr ll’’éécchhééaanncciieerr ééttaattssuunniieenn ééttaaiitt aavvaannccéé,, nnoottaammmmeenntt ppoouurr ccee qquuii eesstt ddee llaa llooii dduu 1144 nnoovveemmbbrree 22000022330033 qquuii rreennttrraaiitt eenn aapppplliiccaattiioonn ssiixx mmooiiss pplluuss ttôôtt qquuee lleess mmeessuurreess iinntteerrnnaattiioonnaalleess.. LLeess UUSSAA oonntt ppaarr aaiilllleeuurrss mmiiss eenn œœuuvvrree uunn cceerrttaaiinn nnoommbbrree ddee mmeessuurreess ddee ssûûrreettéé aaddddiittiioonnnneelllleess.. IIllss oonntt ééttéé lleess pprreemmiieerrss àà oorrggaanniisseerr ddeess eessccoorrtteess mmiilliittaaiirreess ddee ssuuppeerr ppééttrroolliieerrss,, oouu dd’’aauuttrree nnaavviirreess mmaarrcchhaannddss.. AA ttiittrree eexxcceeppttiioonnnneell,, iill eesstt vvrraaii qquuee llaa mmaannœœuuvvrree eesstt eeffffiiccaaccee eett ddiissssuuaassiivvee.. TToouutteeffooiiss,, eenn pprraattiiqquuee,, ccee nnee ppeeuutt êêttrree ggéénnéérraalliisséé eett ssuurr llee lloonngg tteerrmmee,, cceellaa ddeevviieenntt aabbssoolluummeenntt iinnggéérraabbllee,, vvooiirree iimmppoossssiibbllee ddaannss lleess eeaauuxx tteerrrriittoorriiaalleess ddeess aauuttrreess ppaayyss.. EEnn eeffffeett,, uunnee tteellllee iinniittiiaattiivvee ppeeuutt êêttrree ccoonnssiiddéérrééee ccoommmmee ddee ll’’iinnggéérreennccee ddaannss llaa ppoolliittiiqquuee ddee ddééffeennssee nnaattiioonnaallee eett ccoonndduuiirree aaiinnssii àà ddeess iinncciiddeennttss ddiipplloommaattiiqquueess.. QQuuaanntt àà ll’’eexxtteennssiioonn ddee llaa CCSSII aauu nniivveeaauu mmoonnddiiaall,, iill ffaauuddrraaiitt qquuee llee pprroocceessssuuss ssooiitt ccaaddrréé ppaarr uunnee iinnssttiittuuttiioonn iinntteerrnnaattiioonnaallee qquuii ffiixxeerraaiitt ddeess lliimmiitteess aaffiinn dd’’éévviitteerr ttoouutt aabbuuss.. PPoouurr llee mmoommeenntt,, lleess vvéérriiffiiccaattiioonnss ddee ccoonntteenneeuurrss ssoonntt ffooccaalliissééeess ssuurr lleess bbooîîtteess àà ddeessttiinnaattiioonn ddeess UUSSAA,, mmêêmmee ssii,, ddeeppuuiiss 22000044,, llee CCaannaaddaa eett llee JJaappoonn oonntt aacccceeppttéé uunnee pprrooppoossiittiioonn ééttaattssuunniieennnnee ccoonnssiissttaanntt àà ssccaannnneerr ttoouutt ccoonntteenneeuurr ssuussppeecctt aauu ddééppaarrtt ddeess ppoorrttss ééttaattssuunniieennss eett vveerrss cceess ddeeuuxx ppaayyss.. DDaannss llaa mmêêmmee ooppttiiqquuee,, llee 2222 aavvrriill 22000044330044 ,, ll’’UUEE eett lleess UUSSAA oonntt ddéécciiddéé ddee rreennffoorrcceerr ll’’aaccccoorrdd ddee ccooooppéérraattiioonn ddoouuaanniièèrree eett dd’’aassssiissttaannccee mmuuttuueellllee eenn mmaattiièèrree ddoouuaanniièèrree ((AACCAAMM)) ssiiggnnéé llee 1188 mmaaii 11999977.. LLee bbuutt eesstt ddee rreecchheerrcchheerr ttoouuttee ssoolluuttiioonn ssuusscceeppttiibbllee dd’’aassssuurreerr llaa ssûûrreettéé dduu ttrraannssppoorrtt ppaarr ccoonntteenneeuurrss eenn pprroovveennaannccee ddee nn’’iimmppoorrttee qquueellllee oorriiggiinnee 300 Division experte en désinformation des services secrets britanniques. 301 Site de l’ONU : http://www.un.org/french/geninfo/ir/ch2/ch2_txt.htm. 302 Site du SAAG : http://www.saag.org/papers12/paper1154.html. 303 Cf supra 2.6.1 Aux USA, page 62. 304 Site de l’UE : http://europa.eu.int/scadplus/leg/fr/lvb/l06026.htm.
  • 84.
    84 aauu sseeiinn ddeell’’UUEE oouu ddeess UUSSAA oouu eenn ttrraannssbboorrddeemmeenntt ssuurr cceess ddeeuuxx zzoonneess,, ccee qquuii ccoouuvvrree ddééjjàà uunnee ggrraannddee ppaarrttiiee dduu ccoommmmeerrccee mmoonnddiiaall ppoouurr aaccccrrooîîttrree llaa ssûûrreettéé ddee llaa cchhaaîînnee dd’’aapppprroovviissiioonnnneemmeenntt.. LL’’oobbjjeeccttiiff ééttaanntt qquuee lleess pprriinncciippaauuxx nnééggoocciiaannttss aassiiaattiiqquueess ss’’eenn iinnssppiirreenntt ppoouurr qquuee ll’’eennsseemmbbllee dduu sseecctteeuurr mmaarriittiimmee ssooiitt iimmpplliiqquuéé.. EEnnffiinn,, lleess UUSSAA oonntt mmiiss aauu ppooiinntt uunn ddéétteecctteeuurr ddee ppaarrttiiccuulleess eexxpplloossiivveess qquuii eesstt ppllaaccéé àà ccôôttéé ddeess ppoorrttiiqquueess ddee ddéétteeccttiioonn ccllaassssiiqquueess,, ttoouutteeffooiiss,, llee pprroobbllèèmmee rreessttee llee mmêêmmee qquuee ppoouurr lleess ssccaannnneerrss,, iill eesstt iimmppoossssiibbllee ddee vvéérriiffiieerr cchhaaqquuee ccoonntteenneeuurr.. LL’’aauuttrree ppaarrttiiee dduu pprroobbllèèmmee ccoonnssiissttee eenn ccee qquuee lleess nnoouuvveelllleess mmeessuurreess pphhyyssiiqquueess ddee ssûûrreettéé pprriisseess àà llaa ssuuiittee ddeess aatttteennttaattss dduu 1111 sseepptteemmbbrree 22000011 oonntt ééttéé eesssseennttiieelllleemmeenntt ddiiccttééeess ppaarr ll’’aannttii--tteerrrroorriissmmee ééttaattssuunniieenn.. LLee bbuutt ppoouurr lleess UUSSAA eesstt dd’’éévviitteerr qquuee lleess tteerrrroorriisstteess nnee ssee sseerrvveenntt dduu ccoommmmeerrccee mmaarriittiimmee ccoommmmee dd’’uunn mmooddee ddee ttrraannssppoorrtt dd’’aarrmmeess ddee ddeessttrruuccttiioonn mmaassssiivvee.. LL’’iiddééee eesstt lloouuaabbllee mmaaiiss llee rraaiissoonnnneemmeenntt nnee ttiieenntt gglloobbaalleemmeenntt ppaass ccoommppttee ddeess pprrééooccccuuppaattiioonnss dduu rreessttee dduu mmoonnddee,, nnoottaammmmeenntt ddee ll’’AAssiiee dduu SSuudd--eesstt,, ooùù lleess nnaavviirreess sseerrvveenntt àà mmeettttrree eenn œœuuvvrree ddeess aacctteess tteerrrroorriisstteess pplluuss ccllaassssiiqquueess eett pplluuss ttaannggiibblleess ppaarr llee bbiiaaiiss dd’’aarrmmeess pplluuss ccoonnvveennttiioonnnneelllleess,, ccoommmmee lleess eexxpplloossiiffss.. DDee mmêêmmee,, llee mmaannqquuee dd’’iinnttéérrêêtt ppoouurr aaggiirr ccoonnttrree ddeess oorrggaanniissaattiioonnss ccoommmmee lleess LLTTTTEE,, qquuii ccoommmmeetttteenntt ddeess aacctteess ddee tteerrrroorriissmmee mmaarriittiimmee eeffffeeccttiiffss mmaaiiss uunniiqquueemmeenntt aauuxx aalleennttoouurrss dduu SSrrii LLaannkkaa –– iillss nnee mmeennaacceenntt ddoonncc eenn rriieenn lleess rreessssoorrttiissssaannttss ééttaattssuunniieennss eett eennccoorree bbiieenn mmooiinnss ll’’ééccoonnoommiiee ddeess UUSSAA –– eesstt ccaarraaccttéérriissttiiqquuee ddee cceett ééttaatt dd’’eesspprriitt qquuii ddéémmoonnttrree bbiieenn qquuee lleess iinnttéérrêêttss ééttaattssuunniieennss ssoonntt pprrééddoommiinnaannttss ppaarr rraappppoorrtt aauuxx aauuttrreess.. EEnnffiinn,, eenn ddeerrnniieerr rreeccoouurrss,, iill ffaauutt êêttrree ccaappaabbllee ddee ssee pprrééppaarreerr àà ll’’iinnaatttteenndduu eett bbiieenn ggaarrddeerr àà ll’’eesspprriitt qquuee lleess tteerrrroorriisstteess cciibblleenntt lleeuurr lliieeuu dd’’aaccttiioonn eenn ffoonnccttiioonn ddee ll’’ooppppoorrttuunniittéé qquuii ssee pprréésseennttee.. SSaannss aabboorrddeerr llaa qquueessttiioonn eenn ddeess tteerrmmeess ééllooggiieeuuxx,, bbiieenn aauu ccoonnttrraaiirree,, iill nnee ffaauutt ppaass lleess ssoouuss--eessttiimmeerr eett bbiieenn pprreennddrree eenn ccoommppttee llee ffaaiitt qquuee ccee ssoonntt ddeess iinnddiivviidduuss rraattiioonnnneellss,, mmééttiiccuulleeuuxx eett pprruuddeennttss,, ccee qquuii rreenndd llaa lluuttttee aannttiitteerrrroorriissttee dd’’aauuttaanntt pplluuss ééppiinneeuussee.. IIllss nn’’aattttaaqquueerroonntt qquuee ss’’iillss ssoonntt ssûûrrss dd’’eeuuxx àà 110000%% ccaarr lleeuurr bbuutt eesstt ddee rrééuussssiirr lleeuurrss aattrroocciittééss,, ssii bbiieenn qquu’’iillss aatttteennddeenntt qquuee lleeuurr oobbjjeeccttiiff ssooiitt vvuullnnéérraabbllee.. IIll aappppaarraaîîtt ddoonncc ccllaaiirreemmeenntt qquuee llee sseeuull mmooyyeenn ddee lluuttttee eeffffiiccaaccee eesstt dd’’eemmppêêcchheerr ttoouuttee vvuullnnéérraabbiilliittéé.. DDee pplluuss,, ssee ccoonncceennttrreerr ssuurr lleeuurrss aaccttiioonnss ppaassssééeess ppoouurr pprrééddiirree lleeuurrss aattttaaqquueess ffuuttuurreess eesstt ddaannggeerreeuuxx ddaannss llaa mmeessuurree ooùù iillss vvoonntt rraarreemmeenntt ttaappeerr ddeeuuxx ffooiiss aauu mmêêmmee eennddrrooiitt.. BBiieenn aauu ccoonnttrraaiirree,, llee pprroopprree dduu tteerrrroorriissmmee eesstt qquu’’iill ppeeuutt ffrraappppeerr nn’’iimmppoorrttee ooùù,, nn’’iimmppoorrttee ccoommmmeenntt,, ppaarr nn’’iimmppoorrttee qquueellss mmooyyeennss,, ccee qquuii nn’’aa rriieenn ddee rraassssuurraanntt.. PPoouurr lleess ccoommbbaattttrree sséérriieeuusseemmeenntt,, iill sseerraaiitt pprroobbaabblleemmeenntt pplluuss ppeerrttiinneenntt dd’’eessssaayyeerr dd’’aaccqquuéérriirr ccee qquuee AAllddoo BBoorrgguu qquuaalliiffiiee ddee «« ccoommpprrééhheennssiioonn ssttrraattééggiiqquuee »».. IIll ffaauuddrraaiitt ddoonncc ccoonnttiinnuueerr àà uuttiilliisseerr lleess iinnffoorrmmaattiioonnss ttaaccttiiqquueess oobbtteennuueess eenn iinntteerrrrooggeeaanntt lleess tteerrrroorriisstteess aaccttuueelllleemmeenntt eenn ccaappttiivviittéé ppoouurr mmeenneerr uunnee ssoorrttee dd‘‘ééttuuddee eemmppiirriiqquuee ddééttaaiillllééee àà lleeuurr ssuujjeett.. LLee bbuutt uullttiimmee eesstt ddee ppaarrvveenniirr àà lleess ccoommpprreennddrree,, eeuuxx eett lleeuurr mmooddee ooppéérraattooiirree,, eeuuxx eett lleeuurrss mmoottiivvaattiioonnss pprrooffoonnddeess,, eeuuxx eett ccee qquuii lleess iinnfflluueennccee ddaannss llee cchhooiixx ddeess cciibblleess,, eeuuxx eett lleeuurrss ssttrraattééggiieess ddee rreeccrruutteemmeenntt,, eeuuxx eett llaa ffaaççoonn ddoonntt iillss mmeessuurreenntt llee ssuuccccèèss dd’’uunnee ooppéérraattiioonn ppoouurr ppoouuvvooiirr,, aauu ffiinnaall,, mmiieeuuxx lleess aannééaannttiirr.. TToouutteeffooiiss,, iill nnee ffaauutt ppaass nnoonn pplluuss ssee llaaiisssseerr eennffeerrmmeerr ddaannss ddeess sscchhéémmaass dd’’iiddeennttiiffiiccaattiioonn qquuii pprrooppoosseerraaiitt uunn tteerrrroorriissttee ttyyppee.. 33..44.. LLeess ddéérriivveess àà éévviitteerr
  • 85.
    85 NNoommbbrreeuuxx ssoonntt cceeuuxxqquuii vvooiieenntt ll’’iinnffoorrmmaattiioonn ccoommmmee llaa mmeeiilllleeuurree aarrmmee ppoouurr lluutttteerr ccoonnttrree llee tteerrrroorriissmmee.. CCeeppeennddaanntt,, ttaanntt qquuee llaa ssûûrreettéé eett llaa pprrootteeccttiioonn ddeess ppaassssaaggeess mmaarriittiimmeess vviittaauuxx ppoouurr llee ccoommmmeerrccee mmoonnddiiaall nnee sseerroonntt ppaass aassssuurrééeess,, llaa mmeennaaccee dduu tteerrrroorriissmmee mmaarriittiimmee ppllaanneerraa.. IIll ffaauutt ddoonncc aaggiirr mmaaiiss eenn ssee bbaassaanntt ssuurr ddeess iinnffoorrmmaattiioonnss ffiiaabblleess,, ddaannss ttoouuttee llaa mmeessuurree dduu ppoossssiibbllee,, eett ccee aaffiinn dd’’éévviitteerr ttoouuttee aaccttiioonn ddéémmeessuurrééee eett iinnffoonnddééee.. UUnnee mmeessuurree ddee ssûûrreettéé ddooiitt êêttrree pprrooppoorrttiioonnnnééee ((sseeccttiioonn AA//11..22..55 dduu CCooddee IISSPPSS)),, eett ccee eenn aaccccoorrdd aavveecc lleess pprriinncciippeess ffoonnddaammeennttaauuxx dduu ddrrooiitt iinntteerrnnaattiioonnaall eett nnoottaammmmeenntt aavveecc llee ccoonncceepptt ddee llééggiittiimmee ddééffeennssee.. LLee pprrééaammbbuullee dduu CCooddee IISSPPSS,, ppooiinntt 99,, eesstt ccllaaiirr ssuurr ccee ppooiinntt :: «« AAuuccuunnee ddiissppoossiittiioonn dduu pprréésseenntt ccooddee nnee ddooiitt êêttrree iinntteerrpprrééttééee oouu aapppplliiqquuééee dd’’uunnee mmaanniièèrree iinnccoommppaattiibbllee aavveecc llee rreessppeecctt vvoouulluu ddeess lliibbeerrttééss eett ddeess ddrrooiittss ffoonnddaammeennttaauuxx éénnoonnccééss ddaannss lleess iinnssttrruummeennttss rrééggiioonnaauuxx,, nnoottaammmmeenntt cceeuuxx qquuii oonntt ttrraaiitt aauuxx ttrraavvaaiilllleeuurrss mmaarriittiimmeess eett aauuxx rrééffuuggiiééss yy ccoommpprriiss llaa DDééccllaarraattiioonn ddee ll’’OOrrggaanniissaattiioonn IInntteerrnnaattiioonnaallee dduu TTrraavvaaiill ssuurr lleess pprriinncciippeess ffoonnddaammeennttaauuxx eett lleess ddrrooiittss dduu ttrraavvaaiill,, aaiinnssii qquuee lleess nnoorrmmeess iinntteerrnnaattiioonnaalleess ccoonncceerrnnaanntt lleess ttrraavvaaiilllleeuurrss mmaarriittiimmeess eett ppoorrttuuaaiirreess »».. LL’’iinniittiiaattiivvee ddiittee ddee ll’’AAmmiirraall TThhoommaass BB.. FFaarrggoo330055 ppeeuutt êêttrree cciittééee àà ttiittrree ddee ddoouubbllee eexxeemmppllee.. AApprrèèss llaa cchhuuttee ddeess TTaalliibbaannss eenn AAffgghhaanniissttaann,, lleess UUSSAA oonntt cchheerrcchhéé uunn cceerrttaaiinn nnoommbbrree ddee ssoolluuttiioonnss ppoouurr vveenniirr àà bboouutt dduu tteerrrroorriissmmee eenn ggéénnéérraall,, eett dduu tteerrrroorriissmmee mmaarriittiimmee eenn ppaarrttiiccuulliieerr.. IIllss oonntt ddee ffaaiitt aaddooppttéé uunnee aapppprroocchhee rrééggiioonnaallee dduu tteerrrroorriissmmee ppoouurr ddééttrruuiirree lleess éévveennttuueellss «« ffuuttuurrss ssaannccttuuaaiirreess ddeess tteerrrroorriisstteess aaiinnssii qquuee lleeuurrss bbaasseess dd’’eennttrraaîînneemmeenntt »».. DDaannss cceettttee ooppttiiqquuee rrééggiioonnaalliissttee,, llee PPeennttaaggoonnee aavvaaiitt ccoommmmeennccéé àà ssee ppeenncchheerr ssuurr uunn pprroojjeett dd’’iinniittiiaattiivvee rrééggiioonnaallee eenn mmaattiièèrree ddee ssûûrreettéé mmaarriittiimmee330066 ppoouurr ccoommbbaattttrree àà llaa ffooiiss llaa ppiirraatteerriiee,, llee tteerrrroorriissmmee mmaarriittiimmee,, llee ttrraaffiicc ddee ssttuuppééffiiaannttss eett llee ttrraaffiicc dd’’êêttrreess hhuummaaiinnss ppaarr mmeerr.. LL’’uunn ddeess mmooyyeennss àà mmeettttrree eenn œœuuvvrree ééttaaiitt ddee rreennffoorrcceerr llaa ssuurrvveeiillllaannccee ddeess eeaauuxx dduu SSuudd--eesstt aassiiaattiiqquuee eett nnoottaammmmeenntt cceelllleess dduu ddééttrrooiitt ddee MMaallaaccccaa.. CCee pprrooggrraammmmee ééttaaiitt cceennsséé ccoommpprreennddrree nnoonn sseeuulleemmeenntt uunn éécchhaannggee dd’’iinnffoorrmmaattiioonnss ccoonnffiiddeennttiieelllleess aavveecc lleess EEttaattss dd’’AAssiiee dduu SSuudd--eesstt mmaaiiss ééggaalleemmeenntt llee ddééppllooiieemmeenntt ddeess ffoorrcceess ssppéécciiaalleess eett ddee llaa mmaarriinnee ééttaattssuunniieennnneess,, mmuunniieess ddee ppeettiitteess vveeddeetttteess rraappiiddeess.. LLaa rrééaaccttiioonn ééppiiddeerrmmiiqquuee qquuee cceess mmeessuurreess dd’’aassssiissttaannccee oonntt iimmmmééddiiaatteemmeenntt pprroovvooqquuééee ppeeuutt ss’’eexxpplliiqquueerr ppaarr llee ffaaiitt qquuee ttoouuss lleess ppaayyss ddee llaa zzoonnee eessssaaiieenntt ddeeppuuiiss pplluussiieeuurrss aannnnééeess ddee ttrroouuvveerr ddeess ssoolluuttiioonnss rrééggiioonnaalleess àà lleeuurrss pprroobbllèèmmeess rrééggiioonnaauuxx ddee ssûûrreettéé.. DDee ffaaiitt,, ddéébbuutt ooccttoobbrree 22000033,, lleess rreessppoonnssaabblleess ddee ll’’AASSEEAANN330077 ssee ssoonntt eennggaaggééss àà rreennffoorrcceerr lleess lliieennss qquuii lleess uunniisssseenntt aauu nniivveeaauu ddee llaa lluuttttee aannttiitteerrrroorriissttee,, ddee llaa ppiirraatteerriiee mmaarriittiimmee eett ddeess aauuttrreess ddéélliittss ttrraannssnnaattiioonnaauuxx ppaarr llaa ccrrééaattiioonn dd’’uunnee ccoommmmuunnaauuttéé rrééggiioonnaallee eenn mmaattiièèrree ddee ssûûrreettéé.. LLaa pprrooppoossiittiioonn vviieenntt ddee ll’’IInnddoonnééssiiee eett ll’’uunn ddeess oobbjjeeccttiiffss pprriioorriittaaiirreess eesstt dd’’aaccccrrooîîttrree llaa ccooooppéérraattiioonn eenn mmaattiièèrree ddee ppaattrroouuiillllee ccoonnjjooiinnttee.. EEnn oouuttrree,, ll’’aaccccoorrdd FFiivvee PPoowweerr DDeeffeennccee AArrrraannggeemmeenntt eennttrree SSiinnggaappoouurr,, llaa MMaallaaiissiiee,, llaa GGrraannddee BBrreettaaggnnee,, ll’’AAuussttrraalliiee eett llaa NNoouuvveellllee ZZééllaannddee ddooiitt êêttrree pprroocchhaaiinneemmeenntt mmooddiiffiiéé aaffiinn ddee pprreennddrree eenn ccoommppttee llee tteerrrroorriissmmee aaiinnssii qquuee lleess aauuttrreess mmeennaacceess nnoonn ccoonnvveennttiioonnnneelllleess ddiirriiggééss ccoonnttrree llaa ssééccuurriittéé rrééggiioonnaallee aaiinnssii qquuee ccoonnttrree llee mmoonnddee mmaarriittiimmee.. CCeettttee ccooooppéérraattiioonn rrééggiioonnaallee eesstt aabbssoolluummeenntt ccrruucciiaallee eett ddooiitt êêttrree eennccoouurraaggééee ddaannss llaa mmeessuurree ooùù llee ddééccoouuppaaggee aaddmmiinniissttrraattiiff ddeess ffrroonnttiièèrreess mmaarriittiimmeess ddee cceess nnaattiioonnss rreessttee uunn 305 Site de l’Institut international d’études stratégiques, http://www.iiss.org/stratcomfree.php?scID=386. 306 La Regional Maritime Security Initiative, ou RMSI. 307 Association of South East Asian Nations – Association des nations du Sud-est asiatique.
  • 86.
    86 ssuujjeett ddee ppoolléémmiiqquueeqquuii ccoommpplliiqquuee llaa mmiissee eenn aapppplliiccaattiioonn ddee cceerrttaaiinneess mmeessuurreess.. EEnnffiinn,, NNaajjiibb TTuunn RRaazzaakk,, VViiccee-- pprreemmiieerr mmiinniissttrree mmaallaaiissiieenn eett mmiinniissttrree ddee llaa ddééffeennssee,, ccrraaiinntt qquuee llaa pprréésseennccee ddeess ffoorrcceess ééttaattssuunniieennnneess ddaannss llaa rrééggiioonn nn’’aauuggmmeennttee aauu ccoonnttrraaiirree lleess rriissqquueess dd’’iinnssééccuurriittéé ttoouutt eenn eennccoouurraaggeeaanntt llee ffaannaattiissmmee.. IIll nn’’eesstt ppaass ccoonnttrree llee ffaaiitt ddee ccoollllaabboorreerr pplluuss ééttrrooiitteemmeenntt aavveecc lleess UUSSAA mmaaiiss iill eessttiimmee qquuee llaa ccooooppéérraattiioonn ddooiitt ppoorrtteerr ssuurr llee ppaarrttaaggee dd’’iinnffoorrmmaattiioonnss aaiinnssii qquuee ssuurr llee bbllooccaaggee ddeess rréésseeaauuxx ffiinnaanncciieerrss eett llooggiissttiiqquueess ddeess mmoouuvveemmeennttss tteerrrroorriisstteess pplluuttôôtt qquuee ssuurr uunnee pprréésseennccee pphhyyssiiqquuee ccoommmmee llee ssoouuhhaaiittaaiitt llee sseeccrrééttaaiirree ééttaattssuunniieenn àà llaa ddééffeennssee,, DDoonnaalldd RRuummssffeelldd.. TToouutteeffooiiss,, llaa ssiittuuaattiioonn ppeeuutt éévveennttuueelllleemmeenntt êêttrree iinntteerrpprrééttééee eenn ddeess tteerrmmeess ttoouutt àà ffaaiitt ddiifffféérreennttss330088 .. CCeettttee rrééppoonnssee ddeess nnaattiioonnss dduu SSuudd--eesstt aassiiaattiiqquuee ppeeuutt aaiinnssii ttéémmooiiggnneerr dd’’uunnee cceerrttaaiinnee ffoorrmmee ddee rreesssseennttiimmeenntt vviiss--àà--vviiss ddee ccee qquuii eesstt ccoonnssiiddéérréé ccoommmmee uunnee iinniittiiaattiivvee iinnttrruussiivvee –– aalloorrss qquuee ll’’iiddééee ddee ddééppaarrtt ééttaaiitt bbaassééee ssuurr ddeess iinntteennttiioonnss ttoouutt àà ffaaiitt hhoonnoorraabblleess ––.. PPlluuss eexxaacctteemmeenntt,, llee ffaaiitt eesstt qquuee,, ppoouurr cceerrttaaiinnss ggoouuvveerrnneemmeennttss,, iill ppeeuutt nnee pplluuss ss’’aaggiirr ssiimmpplleemmeenntt ddee rreessppeecctt dduu ddrrooiitt iinntteerrnnaattiioonnaall eett ddee llaa nnoonn--iinnggéérreennccee mmaaiiss pplluuttôôtt ddee «« ggééooppoolliittiiqquuee »» eett ddee «« ppuuiissssaanncceess mmaarriittiimmeess qquuii ssoouuhhaaiitteenntt iimmppoosseerr lleeuurr vvoolloonnttéé aauuxx ppeettiittss EEttaattss ccôôttiieerrss »».. PPaarr llee bbiiaaiiss «« dd’’eexxccuusseess eett ddee ssccéénnaarriiooss ccaauucchheemmaarrddeessqquueess »»,, eelllleess cchheerrcchheerraaiieenntt àà «« aaccccrrooîîttrree lleeuurr ccoommppéétteennccee ddaannss lleess eeaauuxx tteerrrriittoorriiaalleess ddee cceess nnaattiioonnss aaiinnssii qquu’’àà mmooddiiffiieerr lleess rrèègglleess pprréévvaallaanntt ddaannss lleess ddééttrrooiittss sseerrvvaanntt àà llaa nnaavviiggaattiioonn iinntteerrnnaattiioonnaallee »».. CCeettttee aapppprroocchhee eenn tteerrmmeess dd’’iimmppéérriiaalliissmmee ééttaattssuunniieenn eesstt ttoouutt aauussssii ppllaauussiibbllee aauu vvuu ddee ll’’hhiissttooiirree mmaaiiss iill ccoonnvviieenntt ééggaalleemmeenntt dd’’éévviitteerr ttoouuttee ppaarraannooïïaa ccoolllleeccttiivvee,, aauussssii bbiieenn aauu nniivveeaauu dd’’éévveennttuueellss ccoommpplloottss ggoouuvveerrnneemmeennttaauuxx qquuee dd’’aatttteennttaattss ccaattaassttrroopphheess.. EEnn eeffffeett,, uunnee aauuttrree eerrrreeuurr àà nnee ssuurrttoouutt ppaass ccoommmmeettttrree,, mmêêmmee ssii llaa mmeennaaccee ss’’aavvèèrree ttaannggiibbllee,, eesstt ddee ccoonnssttrruuiirree ddeess ssccéénnaarriiooss dd’’hhoorrrreeuurr qquuii nnee ppeeuuvveenntt qquuee ccoommpplliiqquueerr llaa ssiittuuaattiioonn eett eenn aauuccuunn ccaass aappppoorrtteerr uunnee qquueellccoonnqquuee ssoolluuttiioonn.. CCee nn’’eesstt ppaass ddee ççaa ddoonntt llee mmoonnddee aa bbeessooiinn àà ll’’hheeuurree aaccttuueellllee eeuu ééggaarrdd àà ttoouuss lleess aatttteennttaattss mmeeuurrttrriieerrss qquuii ssee pprroodduuiisseenntt.. IIll eesstt bbiieenn éévviiddeenntt qquu’’aauuccuunn ppaayyss nn’’eesstt àà ll’’aabbrrii dd’’aaccttiioonnss tteerrrroorriisstteess ddrraammaattiiqquueess.. TToouutteeffooiiss,, iill ffaauuddrraaiitt éévviitteerr,, ddaannss ttoouuttee llaa mmeessuurree dduu ppoossssiibbllee,, ddee ssuurr--pprroojjeetteerr lleess aaccttiioonnss mmaallvveeiillllaanntteess,, nnoottaammmmeenntt cceelllleess aattttrriibbuuééeess àà AAll QQaaeeddaa,, ttoouutt eenn ddééccoonnssiiddéérraanntt dd’’aauuttrreess ffoorrmmaattiioonnss tteerrrroorriisstteess qquuii eexxiissttaaiieenntt bbiieenn aavvaanntt,, ccaarr ççaa nnee ffaaiitt qquuee sseerrvviirr lleess tteerrrroorriisstteess,, ccee qquuii nnee ssiiggnniiffiiee ppaass qquu’’iill ffaauutt ddeevveenniirr mmooiinnss vviiggiillaanntt.. BBiieenn aauu ccoonnttrraaiirree,, iill ffaauutt rreeddoouubblleerr dd’’aatttteennttiioonn,, ddee pprruuddeennccee eett dd’’iinntteelllliiggeennccee mmaaiiss eenn ssee ffooccaalliissaanntt ssuurr ll’’eesssseennttiieell,, ssuurr llee ffaaccttuueell eett ppaass ssuurr ddeess ffaannttaassmmeess oobbsseessssiioonnnneellss.. AAuu--ddeellàà ddee llaa ppoolléémmiiqquuee qquuee cceettttee iinniittiiaattiivvee ééttaattssuunniieennnnee aa ssoouulleevvéé ddee pprriimmee aabboorrdd,, iill eesstt uunn ppooiinntt iinnttéérreessssaanntt :: ssii lleess aauuttrreess nnaattiioonnss dduu mmoonnddee vveeuulleenntt éévviitteerr ll’’iinnggéérreennccee dd’’uunn ttiieerrss ddaannss lleeuurr ppoolliittiiqquuee ddee ssûûrreettéé,, iillss oonntt ttoouutt iinnttéérrêêtt àà ddéévveellooppppeerr ppaarr eeuuxx--mmêêmmeess ddeess pprrooggrraammmmeess rrééggiioonnaauuxx ddee ccooooppéérraattiioonn,, ddee ppaarrttaaggee dd’’iinnffoorrmmaattiioonnss eett ddee ssuurrvveeiillllaannccee ccoommmmuunnee qquuii ssooiieenntt iinnddééppeennddaannttss eett eeffffiiccaacceess.. AAuu ffiinnaall,, ccee nnee ppeeuutt êêttrree qquuee bbéénnééffiiqquuee eett sseerrvviirr llaa lluuttttee ccoonnttrree lleess aacctteess mmaallvveeiillllaannttss,, ddoommaaiinnee ddeess pplluuss ccoommpplleexxeess.. TToouuttee llaa pprroobblléémmaattiiqquuee dduu tteerrrroorriissmmee rrééssiiddee ddaannss llee ffaaiitt qquu’’iill ss’’aaggiitt dd’’uunn pphhéénnoommèènnee ssii eeffffrraayyaanntt eett ssii aannccrréé ddaannss ll’’iimmaaggiinnaaiirree ccoolllleeccttiiff qquuee llee jjuuggeemmeenntt eenn eesstt sséérriieeuusseemmeenntt aaffffeeccttéé eett llee ddééssiirr ddee vveennggeeaannccee eenn ddeevviieenntt pplluuss ffoorrtt qquuee llaa rraaiissoonn.. TToouutteeffooiiss,, iill nnee ffaauutt ppaass ppeerrddrree ddee vvuuee qquuee,, bbiieenn qquuee llee tteerrrroorriissmmee ssooiitt uunnee 308 Site du blog personnel de Bill Roggio: http://billroggio.com/archives/2005/04/of_pirates_and_1.php.
  • 87.
    87 hhoorrrreeuurr ssaannss nnoomm,,ccee qquuee ppeerrssoonnnnee nnee ccoonntteessttee,, llaa lluuttttee ccoonnttrree ccee ffllééaauu nnee ddooiitt ppaass ddééggéénnéérreerr nnii ppeerrmmeettttrree ddee ggrraavveess aabbuuss.. LL’’OObbsseerrvvaattooiirree ppoouurr llaa pprrootteeccttiioonn ddeess ddééffeennsseeuurrss ddeess ddrrooiittss ddee ll’’HHoommmmee330099 eessttiimmee qquuee ll’’aannnnééee 22000044 aa ééttéé mmaarrqquuééee ppaarr ddeess llooiiss aannttiitteerrrroorriisstteess qquuii oonntt «« rreellaattiivviiss[[éé]],, vvooiirree ((……)) nnii[[éé]] lleess ddrrooiittss ddee ll’’hhoommmmee »» mmaaiiss llee pplluuss iinnqquuiiééttaanntt eesstt qquuee cceettttee ccoonnssttaattaattiioonn nnee ss’’aapppplliiqquuee ppaass uunniiqquueemmeenntt aauuxx ppaayyss aauuttoorriittaaiirreess,, ccoommmmee aaiimmeenntt àà llee ppeennsseerr.. EEllllee rraappppoorrttee qquuee,, ddeeppuuiiss aaooûûtt 22000044,, lleess jjuuggeess bbrriittaannnniiqquueess ccoonnssiiddèèrreenntt ccoommmmee ééttaanntt rreecceevvaabblleess lleess pprreeuuvveess rrééssuullttaanntt dd’’iinntteerrrrooggaattooiirreess ccoonndduuiittss ssoouuss llaa ttoorrttuurree eett ssoouulliiggnnee qquuee «« llee nnoommbbrree dd’’aatttteeiinnttee aauuxx ddééffeennsseeuurrss ddeess ddrrooiittss ddee ll’’HHoommmmee »» aa qquuaassiimmeenntt ééttéé mmuullttiipplliiéé ppaarr ddeeuuxx eenn ccoommppaarraaiissoonn aavveecc 22000033.. PPaarr aaiilllleeuurrss,, iill eesstt hheeuurreeuuxx qquuee llee PPrreemmiieerr mmiinniissttrree ffrraannççaaiiss aaccttuueell aaiitt rreeffuusséé ddee ddoonnnneerr ll’’oorrddrree aauuxx ffoorrcceess ddee ppoolliiccee ddee ttiirreerr ppoouurr ttuueerr,, ccee qquuii ccoonnssttiittuuee uunnee ggrraavvee ddéérriivvee qquuee rriieenn nnee ppeeuutt eexxpplliiqquueerr ddaannss uunnee ddéémmooccrraattiiee.. LLaa pprreeuuvvee eenn aa ééttéé mmaallhheeuurreeuusseemmeenntt ffaaiittee ppaarr llaa mmoorrtt ddee JJeeaann--CChhaarrlleess ddee MMeenneezzeess331100 ,, éélleeccttrriicciieenn dd’’oorriiggiinnee bbrrééssiilliieennnnee ddee 2277 aannss,, aabbaattttuu àà bboouutt ppoorrttaanntt àà LLoonnddrreess llee 2222 jjuuiilllleett 22000055.. SSoouuppççoonnnnéé àà ttoorrtt dd’’êêttrree uunn tteerrrroorriissttee pprrééssuumméé aayyaanntt uunn lliieenn aavveecc lleess aatttteennttaattss tteerrrriibblleess qquuii oonntt lliieeuu ddaannss llee mmééttrroo ddee llaa ccaappiittaallee bbrriittaannnniiqquuee,, iill aauurraaiitt ééttéé pprriiss eenn cchhaassssee ppaarr ddeess ppoolliicciieerrss eenn cciivviill ddaannss uunnee rraammee ddee mmééttrroo,, aavvaanntt dd’’êêttrree ppllaaqquuéé aauu ssooll eett ttuuéé ccaarr iill nn’’aauurraaiitt ppaass oobbééii aauuxx ffoorrcceess ddee ll’’oorrddrree qquuii lluuii iinnttiimmaaiieenntt ddee ss’’aarrrrêêtteerr.. LLaa lluuttttee ccoonnttrree llee tteerrrroorriissmmee ddeevviieenntt uunnee vvéérriittaabbllee oobbsseessssiioonn ccaarr llaa pprreessssiioonn qquu’’uunn aatttteennttaatt mmaajjeeuurr ssee pprroodduuiissee eesstt ttrroopp ffoorrttee eett iill sseemmbbllee qquuee rriieenn nnee ppeeuutt nnoouuss eenn pprroottééggeerr.. CCeeppeennddaanntt,, eellllee nnee ppeeuutt ppaass jjuussttiiffiieerr ddee tteellss ddrraammeess,, rriieenn nnee llee ppeeuutt ssiinnoonn cceellaa ééqquuiivvaauuddrraaiitt àà ssee rraabbaaiisssseerr aauu mmêêmmee nniivveeaauu qquuee lleess tteerrrroorriisstteess eett àà ttoottaalleemmeenntt ddééccoonnssiiddéérreerr llaa vviiee hhuummaaiinnee.. CCoonncclluussiioonn AAmmbbiittiioonnnnaanntt uunn vvaassttee ccoonnsseennssuuss eennttrree lleess ggoouuvveerrnneemmeennttss,, lleess iinnssttaallllaattiioonnss ppoorrttuuaaiirreess eett lleess nnaavviirreess,, llee CCooddee IISSPPSS eesstt llee ffrruuiitt dduu ttrraavvaaiill iinntteennssiiff eennttrreepprriiss ppaarr llee CCoommiittéé ddee SSééccuurriittéé MMaarriittiimmee ddee ll’’OOMMII eett ssoonn ggrroouuppee ddee ttrraavvaaiill iinntteerr--sseessssiioonnnneell ppeennddaanntt uunn aann.. IIll vviissee àà rreennffoorrcceerr llaa ssûûrreettéé mmaarriittiimmee ppoouurr ddéétteecctteerr,, pprréévveenniirr eett ddiissssuuaaddeerr ddeess aacctteess mmaallvveeiillllaannttss ppoouuvvaanntt ccoommpprroommeettttrree llaa ssûûrreettéé dduu ttrraannssppoorrtt mmaarriittiimmee aaffiinn qquuee llaa vvuullnnéérraabbiilliittéé ssooiitt mmiinniimmaallee.. CChhaaccuunn yy aa rraappiiddeemmeenntt ppaarrttiicciippéé ccaarr llaa ssûûrreettéé ss’’eesstt vviittee rréévvééllééee êêttrree uunn aattoouutt mmaajjeeuurr ppoouurr lleess ppoorrttss aaiinnssii qquu’’uunn éélléémmeenntt iinnddiissppeennssaabbllee àà llaa ppoouurrssuuiittee ddeess aaccttiivviittééss ccoommmmeerrcciiaalleess ppoouurr uunn aarrmmaatteeuurr.. IIll eesstt cceeppeennddaanntt àà nnootteerr qquuee,, ppoouurr cceerrttaaiinnss ppaayyss,, ddoonntt llaa FFrraannccee ffaaiitt ppaarrttiiee,, iill ss’’aaggiitt eesssseennttiieelllleemmeenntt dd’’uunnee uunniiffoorrmmiissaattiioonn àà ll’’éécchheellllee iinntteerrnnaattiioonnaallee ddaannss llaa mmeessuurree ooùù iillss aapppplliiqquuaaiieenntt ddééjjàà uunn cceerrttaaiinn nnoommbbrree ddee mmeessuurreess ssiimmiillaaiirreess àà cceelllleess nnoouuvveelllleemmeenntt iimmppoossééeess.. PPoouurr EEfftthhiimmiiooss MMiittrrooppoouullooss,, SSeeccrrééttaaiirree ggéénnéérraall ddee ll’’OOMMII,, «« ((……)) ll’’oobbjjeeccttiiff ffiinnaall [[eesstt dd’’]]éélleevveerr nnooss ddééffeennsseess llee pplluuss hhaauutt ppoossssiibbllee aaffiinn qquuee ll’’iinndduussttrriiee mmaarriittiimmee nnee ddeevviieennnnee ppaass llaa cciibbllee dd’’aaccttiivviittééss tteerrrroorriisstteess »».. AAiinnssii,, llee pprreemmiieerr ppaass aa ééttéé ffrraanncchhii aavveecc llee rrèègglleemmeenntt eeuurrooppééeenn ((CCEE)) nn°°772255//22000044 qquuii aa ccoonnssiiddéérraabblleemmeenntt éétteenndduu ll’’aapppplliiccaattiioonn dduu CCooddee IISSPPSS,, ssaannss oouubblliieerr llaa ppoossssiibbiilliittéé –– qquuii ddeevviieennddrraa àà nn’’eenn ppaass ddoouutteerr oobblliiggaattooiirree dd’’iiccii llàà –– llaaiissssééee aauuxx EEttaattss mmeemmbbrreess ddee llaa CCoommmmuunnaauuttéé eeuurrooppééeennnnee dd’’iinncclluurree ttoouuss lleess nnaavviirreess aauu 11eerr jjuuiilllleett 22000077.. 309 Programme commun à la Fédération internationale des ligues des droits de l’Homme (FIDH) et à l’Organisation mondiale contre la torture (OMCT). Site du Monde : http://www.lemonde.fr/web/article/0,1-0@2-3220,36-639882@51- 635324,0.html. 310 Site du Monde : http://www.lemonde.fr/web/article/0,1-0@2-669420,36-682158,0.html.
  • 88.
    88 LL’’iinnttéérrêêtt sseerraaiitt éévviiddeemmmmeennttqquuee ddee tteelllleess mmeessuurreess ssooiieenntt ggéénnéérraalliissééeess ssoouuss ppeeiinnee ddee rreennoouuvveelleerr llaa pprroobblléémmaattiiqquuee dd’’uunn CCooddee IISSPPSS iinnééggaalleemmeenntt aapppplliiqquuéé,, sseeuullee ll’’uunniiffoorrmmiittéé lleess rreennddrraa eeffffiiccaacceess.. QQuuaanntt àà llaa ssûûrreettéé ddee ll’’eennsseemmbbllee ddee llaa cchhaaîînnee llooggiissttiiqquuee,, eellllee aappppaarraaîîtt ddee pplluuss eenn pplluuss ccoommmmee llaa pprroocchhaaiinnee ééttaappee.. LL’’OOMMII aa llooggiiqquueemmeenntt ccoommmmeennccéé ppaarr llee ddeerrnniieerr mmaaiilllloonn,, ssoouuvveenntt ccoonnssiiddéérréé ccoommmmee ll’’uunn ddeess pplluuss vvuullnnéérraabblleess,, mmaaiiss iill eesstt bbiieenn éévviiddeenntt qquu’’uunnee ffooiiss llee mmaattéérriieell oouu lleess iinnddiivviidduuss cchhaarrggééss ddee ll’’aattttaaqquuee tteerrrroorriissttee ddaannss ll’’eenncceeiinnttee ppoorrttuuaaiirree oouu àà bboorrdd dduu nnaavviirree,, iill eesstt ttrroopp ttaarrdd.. CC’’eesstt ppoouurrqquuooii iill ffaauutt sseennssiibbiilliisseerr ttoouuttee llaa cchhaaîînnee llooggiissttiiqquuee,, uunn éélléémmeenntt sseeuull nn’’eesstt ppaass ssuuffffiissaanntt sseeuullee ll’’iimmpplliiccaattiioonn ddee ttoouutt uunn cchhaaccuunn eesstt eeffffiiccaaccee.. IIll eesstt àà eessppéérreerr qquuee llee nnoouuvveeaauu pprroojjeett eenn ccoouurrss dd’’ééllaabboorraattiioonn àà ll’’OOMMII ssuurr llee ttrraannssppoorrtt mmaarriittiimmee ttiieennnnee ccoommppttee ddee cceettttee pprroobblléémmaattiiqquuee.. LLaa ssiittuuaattiioonn rreessttee ttoouutteeffooiiss dd’’aauuttaanntt pplluuss mmeennaaççaannttee aaccttuueelllleemmeenntt qquuee ddeess «« ppiirraatteess nnoouuvveellllee ggéénnéérraattiioonn »» ss’’eenn pprreennnneenntt ddee pplluuss eenn pplluuss ffrrééqquueemmmmeenntt àà ddeess nnaavviirreess mmaarrcchhaannddss ttrraannssppoorrttaanntt ddeess ccaarrggaaiissoonnss ddaannggeerreeuusseess.. PPaarr aaiilllleeuurrss,, lleess aattttaaqquueess ccoonnttrree lleess nnaavviirreess àà ppaassssaaggeerrss ggaaggnneenntt mmaallhheeuurreeuusseemmeenntt eenn ffrrééqquueennccee :: uunn aatttteennttaatt331111 aa nnoottaammmmeenntt ééttéé ppeerrppééttrréé llee 2288 aaooûûtt 22000055 ccoonnttrree llee ffeerrrryy,, llee DDoonnaa RRaammoonnaa,, àà LLaammiittaann,, ssuurr ll’’îîllee ddee BBaassiillaann,, aauu SSuudd ddeess PPhhiilliippppiinneess lloorrss ddee ll’’eemmbbaarrqquueemmeenntt.. UUnn eexxpplloossiiff ddiissssiimmuulléé àà ll’’aarrrriièèrree dduu bbaatteeaauu,, ssoouuss ddeess rréésseerrvvooiirrss ddee ggaazz ddee ppééttrroollee lliiqquuééffiiéé ((GGPPLL)) aa bblleesssséé 3300 ppeerrssoonnnneess –– cceerrttaaiinneess oonntt ddeess bbrrûûlluurreess aauu ttrrooiissiièèmmee ddeeggrréé –– eett aa pprroovvooqquuéé uunn éénnoorrmmee iinncceennddiiee.. CCee nn’’eesstt ddoonncc ppaass llee mmoommeenntt ddee ffaaiibblliirr eett ll’’iimmpplliiccaattiioonn ddee ttoouuss lleess iinntteerrvveennaannttss rreessttee pprriimmoorrddiiaallee ssiinnoonn llaa ssûûrreettéé nn’’eesstt ppaass mmaaxxiimmaallee,, ccee qquuii eesstt hhaauutteemmeenntt pprrééjjuuddiicciiaabbllee eett ddaannggeerreeuuxx.. IIll eesstt bbiieenn éévviiddeenntt qquuee llaa lluuttttee ccoonnttrree llaa ppiirraatteerriiee eett llee tteerrrroorriissmmee iinntteerrnnaattiioonnaall,, mmaarriittiimmee oouu aauuttrree,, nnee ppeeuutt êêttrree qquuee llee ffrruuiitt dd’’eeffffoorrttss ccoolllleeccttiiffss.. TToouutteeffooiiss,, iill ccoonnvviieenntt ddee rraappppeelleerr qquuee llee CCooddee IISSPPSS nnee pprréévvooiitt aauuccuunnee mmeessuurree dd’’aaccttiioonn ccaarr ccee nn’’eesstt ppaass ssoonn rrôôllee.. LL’’IISSPPSS nn’’eesstt qquuee ddee llaa pprréévveennttiioonn.. IIll ffaauutt ééggaalleemmeenntt rreetteenniirr qquuee ttoouuttee mmeessuurree pphhyyssiiqquuee ddee ssûûrreettéé eexxiiggee ddeeuuxx ccoommppoossaanntteess eesssseennttiieelllleess ppoouurr êêttrree eeffffiiccaaccee :: eenn pprreemmiieerr lliieeuu,, uunnee vvéérriiffiiccaattiioonn iinnttrraannssiiggeeaannttee ddeess aannttééccééddeennttss ddeess nnoouuvveeaauuxx eemmppllooyyééss ddeess ccoommppaaggnniieess mmaarriittiimmeess ppoouurr éévviitteerr ttoouuttee iinnffiillttrraattiioonn ddee tteerrrroorriisstteess oouu ddee ssyymmppaatthhiissaannttss,, eett pplluuss ppaarrttiiccuulliièèrreemmeenntt ddeess mmeemmbbrreess dd’’ééqquuiippaaggee,, ccee qquuii eesstt ddeess pplluuss ddiiffffiicciilleess ddaannss llaa mmeessuurree ooùù lleess nnaavviirreess ddee ccoommmmeerrccee rreeccrruuttee ddaannss ddee nnoommbbrreeuuxx ppoorrttss eenn ffoonnccttiioonn ddeess bbeessooiinnss iimmmmééddiiaattss.. EEnn sseeccoonndd lliieeuu,, llaa ppoolliittiiqquuee ddee ccoonnttrrôôlleess aauuxx aaccccèèss ddooiitt êêttrree ddeess pplluuss ddrraassttiiqquueess.. BBeeaauuccoouupp ssoouuhhaaiittaaiieenntt llaa mmiissee eenn ppllaaccee ddee mmeessuurreess ddee ssûûrreettéé sseemmbbllaabblleess àà cceelllleess eexxiissttaanntt ddaannss uunn aaéérrooppoorrtt mmaaiiss iill ffaauutt bbiieenn êêttrree ccoonnsscciieenntt qquu’’uunn ppoorrtt eesstt ddaannss uunnee ssiittuuaattiioonn ddiiaammééttrraalleemmeenntt ooppppoossééee.. UUnn aaéérrooppoorrtt eesstt uunn eessppaaccee ttoottaalleemmeenntt ccllooss,, ccee qquuee nnee sseerraa jjaammaaiiss uunn ppoorrtt,, mmêêmmee aavveecc ddeess bbaarrrriièèrreess eett aauuttrreess ggrriilllleess ;; ddee pplluuss,, llee fflluuxx ddee mmaarrcchhaannddiisseess eett ddee ccaammiioonnss qquuii cciirrccuulleenntt ddaannss uunnee eenncceeiinnttee ppoorrttuuaaiirree eesstt iinnccoommppaarraabbllee aavveecc llaa ssiittuuaattiioonn dd’’uunn aaéérrooppoorrtt qquuii nnee rreepprréésseennttee qquu’’àà ppeeiinnee 1100%% dduu ttrraaffiicc ddee mmaarrcchhaannddiisseess àà ll’’éécchheellllee mmoonnddiiaallee.. PPaarr aaiilllleeuurrss,, iill ss’’aaggiitt eesssseennttiieelllleemmeenntt ddee mmaarrcchhaannddiisseess ppeeuu vvoolluummiinneeuusseess eett qquuii ssoonntt pplluuss rraarreemmeenntt ccoonntteenneeuurriissééeess qquuee llee ffrreett mmaarriittiimmee.. TToouutteeffooiiss,, iill nn’’eenn ddeemmeeuurree ppaass mmooiinnss qquuee llee mmoonnddee aaéérriieenn eesstt uunnee ssoouurrccee dd’’iinnssppiirraattiioonn ddee ppaarr ssoonn aavvaanncceemmeenntt eenn llaa mmaattiièèrree.. PPoouurr ccee qquuii eesstt dduu ccaass ssppéécciiffiiqquuee ddee llaa FFrraannccee,, llee bbiillaann ddee ll’’aapppplliiccaattiioonn ddee ll’’IISSPPSS eesstt jjuuggéé «« ssaattiissffaaiissaanntt »» ppaarr llee mmiinniissttèèrree ddeess ttrraannssppoorrttss,, ddee ll’’ééqquuiippeemmeenntt,, dduu ttoouurriissmmee eett ddee llaa mmeerr,, eett ccee eenn ppaarrttiiee dduu 311 Site de RTL Belgique : http://www.rtl.be/Site/Index.aspx?LG=1&PageID=209&ArticleID=50756.
  • 89.
    89 ffaaiitt qquuee llaaccoollllaabboorraattiioonn eennttrree lleess eexxppllooiittaannttss ddeess iinnssttaallllaattiioonnss ppoorrttuuaaiirreess,, lleess aauuttoorriittééss ppoorrttuuaaiirreess eett lleess sseerrvviicceess ggoouuvveerrnneemmeennttaauuxx eenn aa ééttéé ccoonnssiiddéérraabblleemmeenntt rreennffoorrccééee.. LLeess eeffffoorrttss ddeevvrraaiieenntt ddééssoorrmmaaiiss ss’’oorriieenntteerr vveerrss llee rreeggrroouuppeemmeenntt,, ssuurr uunn lliieeuu ddee ttrraavvaaiill ccoommmmuunn,, ddeess AAFFFFMMAARR eett ddeess ppoorrttss,, ccoommmmee cceellaa ssee pprraattiiqquuee ddééjjàà eenn IIttaalliiee nnoottaammmmeenntt,, ddee ffaaççoonn àà éévviitteerr ttoouuttee ppeerrttee dd’’iinnffoorrmmaattiioonnss oouu dduu mmooiinnss ddee rreettaarrdd ddaannss llaa ttrraannssmmiissssiioonn.. LLaa pprrééooccccuuppaattiioonn mmaajjeeuurree,, àà ll’’hheeuurree aaccttuueellllee,, rreessttee ttoouutteeffooiiss ll’’aamméélliioorraattiioonn ddee llaa ssûûrreettéé ddeess bbaassssiinnss ppoorrttuuaaiirreess –– ddééppeennddaanntt dduu pprrééffeett ddee ddééppaarrtteemmeenntt àà ll’’iinnttéérriieeuurr ddeess lliimmiitteess aaddmmiinniissttrraattiivveess dduu ppoorrtt ––.. EEnn eeffffeett,, uunnee ccaarreennccee eesstt aappppaarruuee eenn mmaattiièèrree ddee ssuurrvveeiillllaannccee nnaauuttiiqquuee,, eenn ttaanntt qquu’’éélléémmeenntt dd’’iinnttiimmiiddaattiioonn.. IIll eesstt àà nnootteerr qquuee cceettttee zzoonnee ddee ccoommppéétteennccee tteerrrriittoorriiaallee ddééppeenndd ddee llaa ppoolliiccee nnaattiioonnaallee ssii bbiieenn qquuee ll’’uunnee ddeess ssoolluuttiioonnss eennvviissaaggééeess sseerraaiitt llaa ccrrééaattiioonn ddee «« bbrriiggaaddeess ddee ssûûrreettéé ppoorrttuuaaiirree »».. EElllleess ppoouurrrraaiieenntt êêttrree iinnttrroodduuiitteess aauu nniivveeaauu dduu PPAAMM eett dduu ppoorrtt aauuttoonnoommee dduu HHaavvrree.. LL’’eennjjeeuu eesstt ddee ttaaiillllee ppuuiissqquuee lleess aavvaannttaaggeess ddee ll’’aaccccrrooiisssseemmeenntt ddee llaa ssûûrreettéé dduu ttrraannssppoorrtt mmaarriittiimmee vvoonntt ddééjjàà bbiieenn aauu--ddeellàà ddee llaa lluuttttee ccoonnttrree llee tteerrrroorriissmmee,, qquuii,, iill eesstt vvrraaii ééttaaiitt ll’’oobbjjeeccttiiff cceennttrraall.. EEnn eeffffeett,, llaa rrééssuullttaannttee ddeess mmeessuurreess ddee ssûûrreettéé ccoonnssiissttee bbiieenn ssoouuvveenntt eenn ddeess aamméélliioorraattiioonnss eenn mmaattiièèrree ddee ssééccuurriittéé,, llaa rréécciipprrooqquuee nn’’ééttaanntt ppoouurrttaanntt ppaass vvrraaiiee.. AA ttiittrree dd’’eexxeemmpplleess,, llee rreennffoorrcceemmeenntt ddee llaa ssûûrreettéé mmaarriittiimmee aa ppeerrmmiiss ddee lluutttteerr ccoonnttrree llee ccrriimmee oorrggaanniisséé,, ddee rréédduuiirree llee nnoommbbrree ddee vvoollss ddee ccoonntteenneeuurrss ssuurr lleess tteerrmmiinnaauuxx,, dd’’iinntteerrcceepptteerr ddeess ppaassssaaggeerrss ccllaannddeessttiinnss,, dd’’aauuggmmeenntteerr lleess ccaappaacciittééss eenn mmaattiièèrree ddee rreecchheerrcchhee eett ddee ssaauuvveettaaggee eenn mmeerr,, dd’’aaccccrrooîîttrree llaa pprrootteeccttiioonn ddeess ppêêcchheess eett dd’’aaffffiinneerr llaa lluuttttee ccoonnttrree llaa ppoolllluuttiioonn dduu mmiilliieeuu mmaarriinn.. AA ttiittrree dd’’eexxeemmppllee,, ppoouurr llee sseeuull ppoorrtt aauuttoonnoommee ddee MMaarrsseeiillllee eett ccee eennttrree jjaannvviieerr eett nnoovveemmbbrree 22000044,, ccee ssoonntt qquueellqquueess 115500 ppaassssaaggeerrss ccllaannddeessttiinnss qquuii oonntt ééttéé iinntteerrppeellllééss ddaannss ll’’eenncceeiinnttee ppoorrttuuaaiirree ggrrââccee aauuxx ddiivveerrsseess ooppéérraattiioonnss ddee ccoonnttrrôôllee331122 .. IIll eesstt uunn ffaaiitt iinnccoonnttoouurrnnaabbllee :: uunn llaappss ddee tteemmppss ssuupppplléémmeennttaaiirree eesstt nnéécceessssaaiirree ppoouurr aasssseeooiirr ddééffiinniittiivveemmeenntt lleess pprraattiiqquueess lleess mmiieeuuxx aaddaappttééeess àà uunnee ssûûrreettéé mmaaxxiimmaallee.. CCeerrttaaiinnss ssoonntt ppaarrttaaggééss qquuaanntt aauuxx mméétthhooddeess ccoouurraanntteess ddee ll’’iinndduussttrriiee mmaarriittiimmee,, ppaarr eexxeemmppllee ll’’uuttiilliissaattiioonn ddee ssoocciiééttééss pprriivvééeess ppoouurr ccoonnttrrôôlleerr lleess aaccccèèss aauussssii bbiieenn ddeess nnaavviirreess qquuee ddeess iinnssttaallllaattiioonnss ppoorrttuuaaiirreess,, qquuii eesstt àà ddoouubbllee ttrraanncchhaanntt :: ddaannss uunn sseennss,, eelllleess sseerroonntt nneetttteemmeenntt pplluuss rriiggoouurreeuusseess ssuurr ll’’iiddeennttiittéé ddeess ppeerrssoonnnneess eett nnee sseerroonntt ppaass iinnfflluueennccééeess ddaannss lleeuurr ttrraavvaaiill,, ccee qquuii eesstt uunn bbiieenn.. DDee ll’’aauuttrree,, ppoouurr llee ccaass ssppéécciiffiiqquuee ddeess nnaavviirreess,, eelllleess nn’’oonntt ppaass uunnee ccuullttuurree mmaarriittiimmee eett nnee sseerroonntt pprroobbaabblleemmeenntt ppaass aasssseezz iimmpplliiqquuééeess ppoouurr ssaaiissiirr ttoouutt llee bbéénnééffiiccee àà rreettiirreerr ddee cceess nnoouuvveelllleess mmeessuurreess.. EEnn ttoouutt ééttaatt ddee ccaauussee,, llaa mmaattiièèrree rreessttee vviivvaannttee eett ccee mmêêmmee dd’’uunn ppooiinntt ddee vvuuee jjuurriiddiiqquuee ppuuiissqquuee qquu’’uunnee ddiirreeccttiivvee eeuurrooppééeennnnee ppoorrttaanntt ssuurr lleess uunniittééss ddee cchhaarrggeemmeenntt iinntteerrmmooddaalleess331133 eesstt aaccttuueelllleemmeenntt eenn ccoouurrss ddee ddiissccuussssiioonn ppoouurr aaccccrrooîîttrree llaa ssééccuurriissaattiioonn ddeess ccoonntteenneeuurrss ppaarr ddeess ccoonnttrrôôlleess ppéérriiooddiiqquueess eett uunnee hhoommoollooggaattiioonn ccoommmmuunnaauuttaaiirree uunniiffoorrmmiissééee.. CCee tteexxttee ffaaiitt ssuuiittee,, eennttrree aauuttrree,, àà llaa CCoonnvveennttiioonn iinntteerrnnaattiioonnaallee ssuurr llaa ssééccuurriittéé ddeess ccoonntteenneeuurrss ddeess NNaattiioonnss uunniieess ((CCSSCC)) ddee 11997722 qquuii aa ééttéé rraattiiffiiééee ppaarr llaa pplluuppaarrtt ddeess EEttaattss mmeemmbbrreess.. IIll nnee ffaauutt ppaass oouubblliieerr nnoonn pplluuss llaa pprrooppoossiittiioonn ddee ddiirreeccttiivvee eeuurrooppééeennnnee331144 qquuii vveeuutt qquuee llee ppoorrtt,, ddaannss ssaa gglloobbaalliittéé,, ssooiitt ssééccuurriisséé.. MMaaiinntteennaanntt qquuee ll’’iinntteerrffaaccee mmeerr//tteerrrree ((nnaavviirree//iinnssttaallllaattiioonn ppoorrttuuaaiirree)) aa ééttéé ttrraaiittééee,, ccee tteexxttee eesstt 312 Article paru dans Metro, Opération de contrôle au port, novembre 2004. 313 Site de l’UE : http://europa.eu.int/scadplus/leg/fr/lvb/l24271.htm. 314 Cf supra : 2.1.2.3 La proposition de directive du 11 juin 2004, page 35.
  • 90.
    90 ssoouuss--tteenndduu ppaarr llaannéécceessssiittéé dd’’iinncclluurree,, ddaannss llaa ssûûrreettéé dduu ttrraannssppoorrtt mmaarriittiimmee,, llee ddeerrnniieerr ttrroonnççoonn,, àà ssaavvooiirr llaa lliiaaiissoonn tteerrrree//tteerrrree mmaattéérriiaalliissééee ddaannss lleess rreellaattiioonnss eennttrree llee ppoorrtt eett ll’’iinnttéérriieeuurr dduu ppaayyss.. EEnnffiinn,, iill nnee ffaauutt ppaass ppeerrddrree ddee vvuuee qquuee ssii llee rriissqquuee qquu’’uunn nnaavviirree ssooiitt uuttiilliisséé ccoommmmee bboommbbee fflloottttaannttee eesstt cceerrttaaiinn,, iill nn’’eenn rreessttee ppaass mmooiinnss qquu’’iill nnee ffaauutt ppaass oouubblliieerr ttrroopp ffaacciilleemmeenntt qquuee lleess nnaavviirreess mmooddeerrnneess ssoonntt aasssseezz bbiieenn ééqquuiippééss dd’’uunn ppooiinntt ddee vvuuee ssééccuurriittaaiirree –– nnoottaammmmeenntt aavveecc ll’’aavvèènneemmeenntt ddeess ddoouubblleess ccooqquueess –– ssii bbiieenn qquu’’iill nn’’eesstt ppaass ssii ssiimmppllee ddee ffaaiirree ccoommppllèètteemmeenntt eexxpplloosseerr lleeuurr cchhaarrggeemmeenntt oouu ddee lleess ccoouulleerr.. LL’’iinnttéérrêêtt ddeess ddiifffféérreenntteess mmeessuurreess ddee ssûûrreettéé aaddooppttééeess eesstt dd’’êêttrree ccaappaabbllee dd’’aannttiicciippeerr ddee tteellss ppéérriillss aaiinnssii qquuee ddee ssaavvooiirr rrééaaggiirr eenn ccaass dd’’aattttaaqquuee rrééeellllee,, ccee qquuii ppaassssee nnéécceessssaaiirreemmeenntt ppaarr llee ppaarrttaaggee ddee rreennsseeiiggnneemmeennttss eett llaa ccooooppéérraattiioonn iinntteerrnnaattiioonnaallee.. IIll eesstt iinnttéérreessssaanntt ddee nnootteerr qquuee,, ddaannss uunn ddoommaaiinnee aauussssii sseeccrreett qquuee llaa ssûûrreettéé,, llaa pprriinncciippaallee rrééppoonnssee àà aappppoorrtteerr eesstt ppaarraaddooxxaalleemmeenntt ll’’iinnffoorrmmaattiioonn.. AAnnnneexxeess TTaabblleess ddeess aannnneexxeess AAnnnneexxee II :: LLee CCooddee IISSPPSS,, ppaarrttiiee AA AAnnnneexxee IIII :: CChhiiffffrreess ssuurr llaa vviioolleennccee eenn mmeerr AAnnnneexxee IIIIII:: LLeess aauuttoorriittééss iimmpplliiqquuééeess ddaannss llee ccoonnttrrôôllee dduu nnaavviirree aauu ppoorrtt AAnnnneexxee IIVV:: LLeess ééqquuiippeemmeennttss ddee ssûûrreettéé
  • 91.
    91 AAnnnneexxee VV ::LLeess ttaauuxx ddee ccoonnffoorrmmiittéé iinntteerrnnaattiioonnaauuxx aauu CCooddee IISSPPSS AAnnnneexxee VVII :: EExxeemmpplleess ddee ddiifffféérreennttss cceerrttiiffiiccaattss iinntteerrnnaattiioonnaauuxx ddee ssûûrreettéé dduu nnaavviirree AAnnnneexxee II331155 LLee CCooddee IISSPPSS,, ppaarrttiiee AA PPRREESSCCRRIIPPTTIIOONNSS OOBBLLIIGGAATTOOIIRREESS CCOONNCCEERRNNAANNTT LLEESS DDIISSPPOOSSIITTIIOONNSS DDUU CCHHAAPPIITTRREE XXII--22 DDEE LLAA CCOONNVVEENNTTIIOONN IINNTTEERRNNAATTIIOONNAALLEE DDEE 11997744 PPOOUURR LLAA SSAAUUVVEEGGAARRDDEE DDEE LLAA VVIIEE HHUUMMAAIINNEE EENN MMEERR TTEELLLLEE QQUUEE MMOODDIIFFIIÉÉEE 11.. GGéénnéérraalliittééss 11..11.. IInnttrroodduuccttiioonn :: LLaa pprréésseennttee ppaarrttiiee dduu CCooddee iinntteerrnnaattiioonnaall ppoouurr llaa ssûûrreettéé ddeess nnaavviirreess eett ddeess iinnssttaallllaattiioonnss ppoorrttuuaaiirreess ccoonnttiieenntt lleess ddiissppoossiittiioonnss oobblliiggaattooiirreess aauuxxqquueelllleess iill eesstt ffaaiitt rrééfféérreennccee ddaannss llee cchhaappiittrree XXII--22 ddee llaa CCoonnvveennttiioonn iinntteerrnnaattiioonnaallee ddee 11997744 ppoouurr llaa ssaauuvveeggaarrddee ddee llaa vviiee hhuummaaiinnee eenn mmeerr,, tteellllee qquuee mmooddiiffiiééee.. 11..22.. OObbjjeeccttiiffss :: LLeess oobbjjeeccttiiffss dduu pprréésseenntt CCooddee ssoonntt lleess ssuuiivvaannttss :: 11.. ééttaabblliirr uunn ccaaddrree iinntteerrnnaattiioonnaall ffaaiissaanntt aappppeell àà llaa ccooooppéérraattiioonn eennttrree lleess GGoouuvveerrnneemmeennttss ccoonnttrraaccttaannttss,, lleess oorrggaanniissmmeess ppuubblliiccss,, lleess aaddmmiinniissttrraattiioonnss llooccaalleess eett lleess sseecctteeuurrss mmaarriittiimmee eett ppoorrttuuaaiirree ppoouurr ddéétteecctteerr lleess mmeennaacceess ccoonnttrree llaa ssûûrreettéé eett pprreennddrree ddeess mmeessuurreess ddee ssaauuvveeggaarrddee ccoonnttrree lleess iinncciiddeennttss ddee ssûûrreettéé qquuii mmeennaacceenntt lleess nnaavviirreess oouu lleess iinnssttaallllaattiioonnss ppoorrttuuaaiirreess uuttiilliissééss ddaannss llee ccoommmmeerrccee iinntteerrnnaattiioonnaall ;; 22.. ééttaabblliirr lleess rrôôlleess eett rreessppoonnssaabbiilliittééss rreessppeeccttiiffss ddeess GGoouuvveerrnneemmeennttss ccoonnttrraaccttaannttss,, ddeess oorrggaanniissmmeess ppuubblliiccss,, ddeess aaddmmiinniissttrraattiioonnss llooccaalleess eett ddeess sseecctteeuurrss mmaarriittiimmee eett ppoorrttuuaaiirree,, aauuxx nniivveeaauuxx nnaattiioonnaall eett iinntteerrnnaattiioonnaall,, ppoouurr ggaarraannttiirr llaa ssûûrreettéé mmaarriittiimmee ;; 33.. ggaarraannttiirr llee rraasssseemmbblleemmeenntt eett ll''éécchhaannggee rraappiiddeess eett eeffffiiccaacceess ddee rreennsseeiiggnneemmeennttss lliiééss àà llaa ssûûrreettéé ;; 44.. pprréévvooiirr uunnee mméétthhooddee ppoouurr pprrooccééddeerr aauuxx éévvaalluuaattiioonnss ddee llaa ssûûrreettéé eenn vvuuee ddee ll''ééttaabblliisssseemmeenntt ddee ppllaannss eett ddee pprrooccéédduurreess ppeerrmmeettttaanntt ddee rrééaaggiirr aauuxx cchhaannggeemmeennttss ddeess nniivveeaauuxx ddee ssûûrreettéé ;; eett 55.. ddoonnnneerr ll''aassssuurraannccee qquuee ddeess mmeessuurreess ddee ssûûrreettéé mmaarriittiimmee aaddééqquuaatteess eett pprrooppoorrttiioonnnnééeess ssoonntt eenn ppllaaccee.. 11..33.. PPrreessccrriippttiioonnss ffoonnccttiioonnnneelllleess :: EEnn vvuuee ddee rrééaalliisseerr sseess oobbjjeeccttiiffss,, llee CCooddee iinnccoorrppoorree uunn cceerrttaaiinn nnoommbbrree ddee pprreessccrriippttiioonnss ffoonnccttiioonnnneelllleess.. CCeelllleess--ccii ccoommpprreennnneenntt,, ssaannss ttoouutteeffooiiss ss''yy lliimmiitteerr,, lleess ffoonnccttiioonnss ssuuiivvaanntteess :: 11.. rraasssseemmbblleerr eett éévvaalluueerr ddeess rreennsseeiiggnneemmeennttss ccoonncceerrnnaanntt lleess mmeennaacceess ccoonnttrree llaa ssûûrreettéé eett éécchhaannggeerr cceess rreennsseeiiggnneemmeennttss aavveecc lleess GGoouuvveerrnneemmeennttss ccoonnttrraaccttaannttss aapppprroopprriiééss ;; 22.. eexxiiggeerr llee mmaaiinnttiieenn ddee pprroottooccoolleess ddee ccoommmmuunniiccaattiioonn àà ll''iinntteennttiioonn ddeess nnaavviirreess eett ddeess iinnssttaallllaattiioonnss ppoorrttuuaaiirreess ;; 33.. eemmppêêcchheerr ll''aaccccèèss nnoonn aauuttoorriisséé aauuxx nnaavviirreess eett aauuxx iinnssttaallllaattiioonnss ppoorrttuuaaiirreess eett àà lleeuurrss zzoonneess dd''aaccccèèss rreessttrreeiinntt ;; 44.. eemmppêêcchheerr ll''iinnttrroodduuccttiioonn dd''aarrmmeess,, ddee ddiissppoossiittiiffss iinncceennddiiaaiirreess oouu dd''eexxpplloossiiffss nnoonn aauuttoorriissééss àà bboorrdd ddeess nnaavviirreess eett ddaannss lleess iinnssttaallllaattiioonnss ppoorrttuuaaiirreess ;; 55.. ooffffrriirr uunn mmooyyeenn ddee ddoonnnneerr ll''aalleerrttee ppoouurr rrééaaggiirr aauuxx mmeennaacceess ccoonnttrree llaa ssûûrreettéé oouu àà ddeess iinncciiddeennttss ddee ssûûrreettéé ;; 66.. eexxiiggeerr ddeess ppllaannss ddee ssûûrreettéé dduu nnaavviirree eett ddee ll''iinnssttaallllaattiioonn ppoorrttuuaaiirree ééttaabblliiss àà ppaarrttiirr ddeess éévvaalluuaattiioonnss ddee llaa ssûûrreettéé ;; eett 315 Site de la CAMP : http://www.arbitrage-maritime.org/fr/PDF/Code_ISPS.pdf.
  • 92.
    92 77.. eexxiiggeerr uunneeffoorrmmaattiioonn,, uunn eennttrraaîînneemmeenntt eett ddeess eexxeerrcciicceess ppoouurr ggaarraannttiirr llaa ffaammiilliiaarriissaattiioonn aavveecc lleess ppllaannss eett pprrooccéédduurreess ddee ssûûrreettéé.. 22.. DDééffiinniittiioonnss 22..11.. AAuuxx ffiinnss ddee llaa pprréésseennttee ppaarrttiiee,, ssaauuff ddiissppoossiittiioonn eexxpprreessssee ccoonnttrraaiirree :: 11.. CCoonnvveennttiioonn ddééssiiggnnee llaa CCoonnvveennttiioonn iinntteerrnnaattiioonnaallee ddee 11997744 ppoouurr llaa ssaauuvveeggaarrddee ddee llaa vviiee hhuummaaiinnee eenn mmeerr,, tteellllee qquuee mmooddiiffiiééee.. 22.. RRèèggllee ddééssiiggnnee uunnee rrèèggllee ddee llaa CCoonnvveennttiioonn.. 33.. CChhaappiittrree ddééssiiggnnee uunn cchhaappiittrree ddee llaa CCoonnvveennttiioonn.. 44.. PPllaann ddee ssûûrreettéé dduu nnaavviirree ddééssiiggnnee uunn ppllaann ééttaabbllii eenn vvuuee ddee ggaarraannttiirr ll''aapppplliiccaattiioonn ddeess mmeessuurreess nnéécceessssaaiirreess àà bboorrdd dduu nnaavviirree ppoouurr pprroottééggeerr lleess ppeerrssoonnnneess àà bboorrdd,, llaa ccaarrggaaiissoonn,, lleess eennggiinnss ddee ttrraannssppoorrtt,, lleess pprroovviissiioonnss ddee bboorrdd oouu llee nnaavviirree ccoonnttrree lleess rriissqquueess dd''uunn iinncciiddeenntt ddee ssûûrreettéé.. 55.. PPllaann ddee ssûûrreettéé ddee ll''iinnssttaallllaattiioonn ppoorrttuuaaiirree ddééssiiggnnee uunn ppllaann ééttaabbllii eenn vvuuee ddee ggaarraannttiirr ll''aapppplliiccaattiioonn ddeess mmeessuurreess nnéécceessssaaiirreess ppoouurr pprroottééggeerr ll''iinnssttaallllaattiioonn ppoorrttuuaaiirree eett lleess nnaavviirreess,, lleess ppeerrssoonnnneess,, llaa ccaarrggaaiissoonn,, lleess eennggiinnss ddee ttrraannssppoorrtt eett lleess pprroovviissiioonnss ddee bboorrdd àà ll''iinnttéérriieeuurr ddee ll''iinnssttaallllaattiioonn ppoorrttuuaaiirree ccoonnttrree lleess rriissqquueess dd''uunn iinncciiddeenntt ddee ssûûrreettéé.. 66.. AAggeenntt ddee ssûûrreettéé dduu nnaavviirree ddééssiiggnnee llaa ppeerrssoonnnnee àà bboorrdd dduu nnaavviirree,, rreessppoonnssaabbllee ddeevvaanntt llee ccaappiittaaiinnee,, ddééssiiggnnééee ppaarr llaa ccoommppaaggnniiee ccoommmmee rreessppoonnssaabbllee ddee llaa ssûûrreettéé dduu nnaavviirree,, yy ccoommpprriiss ddee ll''eexxééccuuttiioonn eett dduu mmaaiinnttiieenn dduu ppllaann ddee ssûûrreettéé dduu nnaavviirree eett ddee llaa lliiaaiissoonn aavveecc ll''aaggeenntt ddee ssûûrreettéé ddee llaa ccoommppaaggnniiee eett lleess aaggeennttss ddee ssûûrreettéé ddee ll''iinnssttaallllaattiioonn ppoorrttuuaaiirree.. 77.. AAggeenntt ddee ssûûrreettéé ddee llaa ccoommppaaggnniiee ddééssiiggnnee llaa ppeerrssoonnnnee ddééssiiggnnééee ppaarr llaa ccoommppaaggnniiee ppoouurr ggaarraannttiirr qquu''uunnee éévvaalluuaattiioonn ddee llaa ssûûrreettéé dduu nnaavviirree eesstt eeffffeeccttuuééee,, qquu''uunn ppllaann ddee ssûûrreettéé dduu nnaavviirree eesstt ééttaabbllii,, eesstt ssoouummiiss ppoouurr aapppprroobbaattiioonn eett eesstt eennssuuiittee aapppplliiqquuéé eett tteennuu àà jjoouurr,, eett ppoouurr aassssuurreerr llaa lliiaaiissoonn aavveecc ll''aaggeenntt ddee ssûûrreettéé ddee ll''iinnssttaallllaattiioonn ppoorrttuuaaiirree eett ll''aaggeenntt ddee ssûûrreettéé dduu nnaavviirree.. 88.. AAggeenntt ddee ssûûrreettéé ddee ll''iinnssttaallllaattiioonn ppoorrttuuaaiirree ddééssiiggnnee llaa ppeerrssoonnnnee ddééssiiggnnééee ccoommmmee ééttaanntt rreessppoonnssaabbllee ddee ll''ééttaabblliisssseemmeenntt,, ddee ll''eexxééccuuttiioonn,, ddee llaa rréévviissiioonn eett dduu mmaaiinnttiieenn dduu ppllaann ddee ssûûrreettéé ddee ll''iinnssttaallllaattiioonn ppoorrttuuaaiirree aaiinnssii qquuee ddee llaa lliiaaiissoonn aavveecc lleess aaggeennttss ddee ssûûrreettéé dduu nnaavviirree eett lleess aaggeennttss ddee ssûûrreettéé ddee llaa ccoommppaaggnniiee.. 99.. NNiivveeaauu ddee ssûûrreettéé 11 ddééssiiggnnee llee nniivveeaauu aauuqquueell ddeess mmeessuurreess ddee ssûûrreettéé mmiinniimmaalleess aapppprroopprriiééeess ddooiivveenntt êêttrree mmaaiinntteennuueess eenn ppeerrmmaanneennccee.. 1100.. NNiivveeaauu ddee ssûûrreettéé 22 ddééssiiggnnee llee nniivveeaauu aauuqquueell ddeess mmeessuurreess ddee ssûûrreettéé aaddddiittiioonnnneelllleess aapppprroopprriiééeess ddooiivveenntt êêttrree mmaaiinntteennuueess ppeennddaanntt uunnee ppéérriiooddee ddéétteerrmmiinnééee eenn rraaiissoonn dd''uunn rriissqquuee aaccccrruu dd''iinncciiddeenntt ddee ssûûrreettéé.. 1111.. NNiivveeaauu ddee ssûûrreettéé 33 ddééssiiggnnee llee nniivveeaauu aauuqquueell ddee nnoouuvveelllleess mmeessuurreess ddee ssûûrreettéé ssppéécciiaalleess ddooiivveenntt êêttrree mmaaiinntteennuueess ppeennddaanntt uunnee ppéérriiooddee lliimmiittééee lloorrssqquu''uunn iinncciiddeenntt ddee ssûûrreettéé eesstt pprroobbaabbllee oouu iimmmmiinneenntt,, bbiieenn qquu''iill ppuuiissssee nnee ppaass êêttrree ppoossssiibbllee dd''iiddeennttiiffiieerr llaa cciibbllee pprréécciissee.. 22..22.. LLee tteerrmmee «« nnaavviirree »»,, lloorrssqquu''iill eesstt eemmppllooyyéé ddaannss llee pprréésseenntt CCooddee,, ccoommpprreenndd lleess uunniittééss mmoobbiilleess ddee ffoorraaggee aauu llaarrggee eett lleess eennggiinnss àà ggrraannddee vviitteessssee,, tteellss qquuee ddééffiinniiss àà llaa rrèèggllee XXII--22//11.. 22..33.. LL''eexxpprreessssiioonn «« GGoouuvveerrnneemmeenntt ccoonnttrraaccttaanntt »» uuttiilliissééee ddaannss uunn ccoonntteexxttee eenn rraappppoorrtt aavveecc uunnee iinnssttaallllaattiioonn ppoorrttuuaaiirree,, lloorrssqquu''eellllee ffiigguurree ddaannss lleess sseeccttiioonnss 1144 àà 1188,, ccoonnssttiittuuee aauussssii uunnee rrééfféérreennccee àà ll''aauuttoorriittéé ddééssiiggnnééee.. 22..44.. LLeess tteerrmmeess eett eexxpprreessssiioonnss ppoouurr lleessqquueellss aauuccuunnee ddééffiinniittiioonn nn''eesstt ddoonnnnééee ddaannss llaa pprréésseennttee ppaarrttiiee oonntt llee sseennss qquuii lleeuurr eesstt ddoonnnnéé aauuxx cchhaappiittrreess IIeerr eett XXII--22 ddee llaa CCoonnvveennttiioonn.. 33.. AApppplliiccaattiioonn 33..11.. LLee pprréésseenntt CCooddee ss''aapppplliiqquuee :: 11.. aauuxx ttyyppeess ddee nnaavviirreess ssuuiivvaannttss qquuii eeffffeeccttuueenntt ddeess vvooyyaaggeess iinntteerrnnaattiioonnaauuxx :: 11.. nnaavviirreess àà ppaassssaaggeerrss,, yy ccoommpprriiss lleess eennggiinnss àà ggrraannddee vviitteessssee àà ppaassssaaggeerrss ;; 22.. nnaavviirreess ddee cchhaarrggee,, yy ccoommpprriiss lleess eennggiinnss àà ggrraannddee vviitteessssee àà ccaarrggaaiissoonnss,, dd''uunnee jjaauuggee bbrruuttee ééggaallee oouu ssuuppéérriieeuurree àà 550000 ;; eett 33.. uunniittééss mmoobbiilleess ddee ffoorraaggee aauu llaarrggee ;; eett
  • 93.
    93 22.. aauuxx iinnssttaallllaattiioonnssppoorrttuuaaiirreess ffoouurrnniissssaanntt ddeess sseerrvviicceess àà ddee tteellss nnaavviirreess qquuii eeffffeeccttuueenntt ddeess vvooyyaaggeess iinntteerrnnaattiioonnaauuxx.. 33..22.. NNoonnoobbssttaanntt lleess ddiissppoossiittiioonnss ddee llaa sseeccttiioonn 33..11..22,, lleess GGoouuvveerrnneemmeennttss ccoonnttrraaccttaannttss ddooiivveenntt ddéécciiddeerr ddee llaa ppoorrttééee ddee ll''aapppplliiccaattiioonn ddee llaa pprréésseennttee ppaarrttiiee dduu CCooddee aauuxx iinnssttaallllaattiioonnss ppoorrttuuaaiirreess ssiittuuééeess ssuurr lleeuurr tteerrrriittooiirree qquuii,, bbiieenn qquu''eelllleess ssooiieenntt pprriinncciippaalleemmeenntt uuttiilliissééeess ppaarr ddeess nnaavviirreess qquuii nn''eeffffeeccttuueenntt ppaass ddee vvooyyaaggeess iinntteerrnnaattiioonnaauuxx,, ddooiivveenntt ppaarrffooiiss ffoouurrnniirr ddeess sseerrvviicceess àà ddeess nnaavviirreess aarrrriivvaanntt dd''uunn vvooyyaaggee iinntteerrnnaattiioonnaall oouu ppaarrttaanntt ppoouurr uunn tteell vvooyyaaggee.. 33..22..11.. LLeess GGoouuvveerrnneemmeennttss ccoonnttrraaccttaannttss ddooiivveenntt ffoonnddeerr lleeuurr ddéécciissiioonn,, pprriissee eenn vveerrttuu ddee llaa sseeccttiioonn 33..22,, ssuurr uunnee éévvaalluuaattiioonn ddee llaa ssûûrreettéé ddee ll''iinnssttaallllaattiioonn ppoorrttuuaaiirree eeffffeeccttuuééee ccoonnffoorrmméémmeenntt àà llaa pprréésseennttee ppaarrttiiee dduu CCooddee.. 33..22..22.. TToouuttee ddéécciissiioonn pprriissee ppaarr uunn GGoouuvveerrnneemmeenntt ccoonnttrraaccttaanntt eenn vveerrttuu ddee llaa sseeccttiioonn 33..22 nnee ddooiitt ppaass ccoommpprroommeettttrree llee nniivveeaauu ddee ssûûrreettéé àà aatttteeiinnddrree eenn vveerrttuu dduu cchhaappiittrree XXII--22 oouu ddee llaa pprréésseennttee ppaarrttiiee dduu CCooddee.. 33..33.. LLee pprréésseenntt CCooddee nnee ss''aapppplliiqquuee ppaass nnii aauuxx nnaavviirreess ddee gguueerrrree oouu nnaavviirreess ddee gguueerrrree aauuxxiilliiaaiirreess nnii aauuxx aauuttrreess nnaavviirreess aappppaarrtteennaanntt àà uunn GGoouuvveerrnneemmeenntt ccoonnttrraaccttaanntt oouu eexxppllooiittééss ppaarr lluuii eett aaffffeeccttééss eexxcclluussiivveemmeenntt àà uunn sseerrvviiccee ppuubblliicc nnoonn ccoommmmeerrcciiaall.. 33..44.. LLeess sseeccttiioonnss 55 àà 1133 eett 1199 ddee llaa pprréésseennttee ppaarrttiiee ss''aapppplliiqquueenntt aauuxx ccoommppaaggnniieess eett aauuxx nnaavviirreess ddee llaa mmaanniièèrree ssppéécciiffiiééee àà llaa rrèèggllee XXII--22//44.. 33..55.. LLeess sseeccttiioonnss 55 eett 1144 àà 1188 ddee llaa pprréésseennttee ppaarrttiiee ss''aapppplliiqquueenntt aauuxx iinnssttaallllaattiioonnss ppoorrttuuaaiirreess ddee llaa mmaanniièèrree ssppéécciiffiiééee àà llaa rrèèggllee XXII--22//1100.. 33..66.. AAuuccuunnee ddiissppoossiittiioonn dduu pprréésseenntt CCooddee nnee ppoorrttee aatttteeiinnttee aauuxx ddrrooiittss oouu oobblliiggaattiioonnss qquu''oonntt lleess EEttaattss eenn vveerrttuu dduu ddrrooiitt iinntteerrnnaattiioonnaall.. 44.. RReessppoonnssaabbiilliittééss ddeess GGoouuvveerrnneemmeennttss ccoonnttrraaccttaannttss 44..11.. SSoouuss rréésseerrvvee ddeess ddiissppoossiittiioonnss ddeess rrèègglleess XXII--22//33 eett XXII--22//77,, lleess GGoouuvveerrnneemmeennttss ccoonnttrraaccttaannttss ddooiivveenntt ééttaabblliirr ddeess nniivveeaauuxx ddee ssûûrreettéé eett ddoonnnneerr ddeess rreeccoommmmaannddaattiioonnss ssuurr lleess mmeessuurreess ddee pprrootteeccttiioonn ccoonnttrree lleess iinncciiddeennttss ddee ssûûrreettéé.. DDeess nniivveeaauuxx ddee ssûûrreettéé ssuuppéérriieeuurrss ddéénnootteenntt uunnee pprroobbaabbiilliittéé aaccccrruuee ddee ssuurrvveennaannccee dd''uunn iinncciiddeenntt ddee ssûûrreettéé.. LLeess ffaacctteeuurrss àà pprreennddrree eenn ccoonnssiiddéérraattiioonn ppoouurr ll''ééttaabblliisssseemmeenntt dduu nniivveeaauu ddee ssûûrreettéé aapppprroopprriiéé ccoommpprreennnneenntt nnoottaammmmeenntt :: 11.. llaa mmeessuurree ddaannss llaaqquueellllee ll''iinnffoorrmmaattiioonn ssuurr llaa mmeennaaccee eesstt ccrrééddiibbllee ;; 22.. llaa mmeessuurree ddaannss llaaqquueellllee ll''iinnffoorrmmaattiioonn ssuurr llaa mmeennaaccee eesstt ccoorrrroobboorrééee ;; 33.. llaa mmeessuurree ddaannss llaaqquueellllee ll''iinnffoorrmmaattiioonn ssuurr llaa mmeennaaccee eesstt ssppéécciiffiiqquuee oouu iimmmmiinneennttee ;; eett 44.. lleess ccoonnssééqquueenncceess ppootteennttiieelllleess ddee ll''iinncciiddeenntt ddee ssûûrreettéé.. 44..22.. LLeess GGoouuvveerrnneemmeennttss ccoonnttrraaccttaannttss,, lloorrssqquu''iillss ééttaabblliisssseenntt llee nniivveeaauu ddee ssûûrreettéé 33,, ddooiivveenntt ddiiffffuusseerr,, ssii nnéécceessssaaiirree,, ddeess ccoonnssiiggnneess aapppprroopprriiééeess eett ffoouurrnniirr ddeess rreennsseeiiggnneemmeennttss lliiééss àà llaa ssûûrreettéé aauuxx nnaavviirreess eett aauuxx iinnssttaallllaattiioonnss ppoorrttuuaaiirreess ssuusscceeppttiibblleess dd''êêttrree ttoouucchhééss.. 44..33.. LLeess GGoouuvveerrnneemmeennttss ccoonnttrraaccttaannttss ppeeuuvveenntt ddéélléégguueerr àà uunn oorrggaanniissmmee ddee ssûûrreettéé rreeccoonnnnuu cceerrttaaiinneess ddeess ttââcchheess lliiééeess àà llaa ssûûrreettéé qquuii lleeuurr iinnccoommbbeenntt eenn vveerrttuu dduu cchhaappiittrree XXII--22 eett ddee llaa pprréésseennttee ppaarrttiiee dduu CCooddee,, àà ll''eexxcceeppttiioonn ddeess ttââcchheess ssuuiivvaanntteess :: 11.. ééttaabblliirr llee nniivveeaauu ddee ssûûrreettéé aapppplliiccaabbllee ;; 22.. aapppprroouuvveerr uunnee éévvaalluuaattiioonn ddee ssûûrreettéé dd''uunnee iinnssttaallllaattiioonn ppoorrttuuaaiirree eett ttoouutt aammeennddeemmeenntt uullttéérriieeuurr àà uunnee éévvaalluuaattiioonn aapppprroouuvvééee ;; 33.. iiddeennttiiffiieerr lleess iinnssttaallllaattiioonnss ppoorrttuuaaiirreess qquuii sseerroonntt aappppeellééeess àà ddééssiiggnneerr uunn aaggeenntt ddee ssûûrreettéé ddee ll''iinnssttaallllaattiioonn ppoorrttuuaaiirree ;; 44.. aapppprroouuvveerr uunn ppllaann ddee ssûûrreettéé dd''uunnee iinnssttaallllaattiioonn ppoorrttuuaaiirree eett ttoouutt aammeennddeemmeenntt uullttéérriieeuurr àà uunn ppllaann aapppprroouuvvéé ;; 55.. eexxeerrcceerr ddeess mmeessuurreess lliiééeess aauu ccoonnttrrôôllee eett aauu rreessppeecctt ddeess ddiissppoossiittiioonnss eenn aapppplliiccaattiioonn ddee llaa rrèèggllee XXII--22//99 ;; eett 66.. ééttaabblliirr lleess pprreessccrriippttiioonnss aapppplliiccaabblleess àà uunnee ddééccllaarraattiioonn ddee ssûûrreettéé..
  • 94.
    94 44..44.. LLeess GGoouuvveerrnneemmeennttssccoonnttrraaccttaannttss ddooiivveenntt,, ddaannss llaa mmeessuurree ooùù iillss llee jjuuggeenntt aapppprroopprriiéé,, mmeettttrree àà ll''éépprreeuuvvee lleess ppllaannss ddee ssûûrreettéé dduu nnaavviirree oouu ddee ll''iinnssttaallllaattiioonn ppoorrttuuaaiirree qquu''iillss oonntt aapppprroouuvvééss oouu,, ddaannss llee ccaass ddeess nnaavviirreess,, lleess ppllaannss qquuii oonntt ééttéé aapppprroouuvvééss eenn lleeuurr nnoomm,, oouu lleess aammeennddeemmeennttss àà cceess ppllaannss,, ppoouurr vvéérriiffiieerr lleeuurr eeffffiiccaacciittéé.. 55.. DDééccllaarraattiioonn ddee ssûûrreettéé 55..11.. LLeess GGoouuvveerrnneemmeennttss ccoonnttrraaccttaannttss ddooiivveenntt ddéétteerrmmiinneerr qquuaanndd uunnee ddééccllaarraattiioonn ddee ssûûrreettéé eesstt rreeqquuiissee,, eenn éévvaalluuaanntt llee rriissqquuee qquu''uunnee iinntteerrffaaccee nnaavviirree//ppoorrtt oouu uunnee aaccttiivviittéé ddee nnaavviirree àà nnaavviirree pprréésseennttee ppoouurr lleess ppeerrssoonnnneess,, lleess bbiieennss oouu ll''eennvviirroonnnneemmeenntt.. 55..22.. UUnn nnaavviirree ppeeuutt ddeemmaannddeerr qquu''uunnee ddééccllaarraattiioonn ddee ssûûrreettéé ssooiitt rreemmpplliiee lloorrssqquuee :: 11.. llee nnaavviirree eesstt eexxppllooiittéé àà uunn nniivveeaauu ddee ssûûrreettéé ssuuppéérriieeuurr àà cceelluuii ddee ll''iinnssttaallllaattiioonn ppoorrttuuaaiirree oouu dd''uunn aauuttrree nnaavviirree aavveecc lleeqquueell iill yy aa iinntteerrffaaccee ;; 22.. iill eexxiissttee uunn aaccccoorrdd eennttrree lleess GGoouuvveerrnneemmeennttss ccoonnttrraaccttaannttss aauu ssuujjeett dd''uunnee ddééccllaarraattiioonn ddee ssûûrreettéé vviissaanntt cceerrttaaiinnss vvooyyaaggeess iinntteerrnnaattiioonnaauuxx oouu nnaavviirreess ssppéécciiffiiqquueess eeffffeeccttuuaanntt ddee tteellss vvooyyaaggeess ;; 33.. iill yy aa eeuu uunnee mmeennaaccee ppoouurr llaa ssûûrreettéé oouu uunn iinncciiddeenntt ddee ssûûrreettéé mmeettttaanntt eenn ccaauussee llee nnaavviirree oouu ll''iinnssttaallllaattiioonn ppoorrttuuaaiirree,, sseelloonn llee ccaass 44.. llee nnaavviirree ssee ttrroouuvvee ddaannss uunn ppoorrtt qquuii nn''eesstt ppaass tteennuu dd''aavvooiirr oouu ddee mmeettttrree eenn ooeeuuvvrree uunn ppllaann ddee ssûûrreettéé ddee ll''iinnssttaallllaattiioonn ppoorrttuuaaiirree aapppprroouuvvéé ;; oouu 55.. llee nnaavviirree eexxeerrccee ddeess aaccttiivviittééss ddee nnaavviirree àà nnaavviirree aavveecc uunn aauuttrree nnaavviirree qquuii nn''eesstt ppaass tteennuu dd''aavvooiirr eett ddee mmeettttrree eenn ooeeuuvvrree uunn ppllaann ddee ssûûrreettéé dduu nnaavviirree aapppprroouuvvéé.. 55..33.. LL''iinnssttaallllaattiioonn ppoorrttuuaaiirree oouu llee oouu lleess nnaavviirreess,, sseelloonn llee ccaass,, ddooiivveenntt aaccccuusseerr rréécceeppttiioonn ddeess ddeemmaannddeess ddee ddééccllaarraattiioonn ddee ssûûrreettéé ppeerrttiinneenntteess ffaaiitteess eenn vveerrttuu ddee llaa pprréésseennttee sseeccttiioonn.. 55..44.. LLaa ddééccllaarraattiioonn ddee ssûûrreettéé ddooiitt êêttrree rreemmpplliiee ppaarr :: 11.. llee ccaappiittaaiinnee oouu ll''aaggeenntt ddee ssûûrreettéé dduu nnaavviirree ppoouurr llee ccoommppttee dduu oouu ddeess nnaavviirree((ss)) ;; eett,, ss''iill yy aa lliieeuu,, 22.. ll''aaggeenntt ddee ssûûrreettéé ddee ll''iinnssttaallllaattiioonn ppoorrttuuaaiirree oouu,, ssii llee GGoouuvveerrnneemmeenntt ccoonnttrraaccttaanntt eenn ddéécciiddee aauuttrreemmeenntt,, uunnee aauuttrree eennttiittéé rreessppoonnssaabbllee ddee llaa ssûûrreettéé àà tteerrrree,, ppoouurr llee ccoommppttee ddee ll''iinnssttaallllaattiioonn ppoorrttuuaaiirree.. 55..55.. LLaa ddééccllaarraattiioonn ddee ssûûrreettéé ddooiitt iinnddiiqquueerr lleess mmeessuurreess ddee ssûûrreettéé rreeqquuiisseess qquuii ppoouurrrraaiieenntt êêttrree ppaarrttaaggééeess eennttrree uunnee iinnssttaallllaattiioonn ppoorrttuuaaiirree eett uunn nnaavviirree oouu eennttrree ddeess nnaavviirreess,, aaiinnssii qquuee llaa rreessppoonnssaabbiilliittéé ddee cchhaaccuunn.. 55..66.. LLeess GGoouuvveerrnneemmeennttss ccoonnttrraaccttaannttss ddooiivveenntt ssppéécciiffiieerr,, ccoommppttee tteennuu ddeess ddiissppoossiittiioonnss ddee llaa rrèèggllee XXII--22//99..22..33,, llaa dduurrééee mmiinniimmaallee ppeennddaanntt llaaqquueellllee lleess ddééccllaarraattiioonnss ddee ssûûrreettéé ddooiivveenntt êêttrree ccoonnsseerrvvééeess ppaarr lleess iinnssttaallllaattiioonnss ppoorrttuuaaiirreess ssiittuuééeess ssuurr lleeuurr tteerrrriittooiirree.. 55..77.. LLeess AAddmmiinniissttrraattiioonnss ddooiivveenntt ssppéécciiffiieerr,, ccoommppttee tteennuu ddeess ddiissppoossiittiioonnss ddee llaa rrèèggllee XXII-- 22//99..22..33,, llaa dduurrééee mmiinniimmaallee ppeennddaanntt llaaqquueellllee lleess ddééccllaarraattiioonnss ddee ssûûrreettéé ddooiivveenntt êêttrree ccoonnsseerrvvééeess ppaarr lleess nnaavviirreess aauuttoorriissééss àà bbaattttrree lleeuurr ppaavviilllloonn.. 66.. OObblliiggaattiioonnss ddee llaa ccoommppaaggnniiee 66..11.. LLaa ccoommppaaggnniiee ddooiitt vveeiilllleerr àà ccee qquuee llee ppllaann ddee ssûûrreettéé dduu nnaavviirree ccoonnttiieennnnee uunn éénnoonnccéé ccllaaiirr mmeettttaanntt ll''aacccceenntt ssuurr ll''aauuttoorriittéé dduu ccaappiittaaiinnee.. LLaa ccoommppaaggnniiee ddooiitt ssppéécciiffiieerr,, ddaannss llee ppllaann ddee ssûûrreettéé dduu nnaavviirree,, qquuee llee ccaappiittaaiinnee aa llee ppoouuvvooiirr eett llaa rreessppoonnssaabbiilliittéé aabbssoolluuss ddee pprreennddrree ddeess ddéécciissiioonnss ccoonncceerrnnaanntt llaa ssééccuurriittéé eett llaa ssûûrreettéé dduu nnaavviirree eett ddee ssoolllliicciitteerr ll''aassssiissttaannccee ddee llaa ccoommppaaggnniiee oouu ddee ttoouutt GGoouuvveerrnneemmeenntt ccoonnttrraaccttaanntt,, sseelloonn qquuee ddee bbeessooiinn.. 66..22.. LLaa ccoommppaaggnniiee ddooiitt vveeiilllleerr àà ccee qquuee ll''aaggeenntt ddee ssûûrreettéé ddee llaa ccoommppaaggnniiee,, llee ccaappiittaaiinnee eett ll''aaggeenntt ddee ssûûrreettéé dduu nnaavviirree bbéénnééffiicciieenntt ddee ll''aappppuuii nnéécceessssaaiirree ppoouurr ss''aaccqquuiitttteerr ddee lleeuurrss ttââcchheess eett ddee lleeuurrss rreessppoonnssaabbiilliittééss ccoonnffoorrmméémmeenntt aauu cchhaappiittrree XXII--22 eett àà llaa pprréésseennttee ppaarrttiiee dduu CCooddee.. 77.. SSûûrreettéé dduu nnaavviirree 77..11.. UUnn nnaavviirree eesstt tteennuu ddee pprreennddrree ddeess mmeessuurreess ccoorrrreessppoonnddaanntt aauuxx nniivveeaauuxx ddee ssûûrreettéé ééttaabblliiss ppaarr lleess GGoouuvveerrnneemmeennttss ccoonnttrraaccttaannttss,, ccoommmmee iill eesstt iinnddiiqquuéé ccii--ddeessssoouuss..
  • 95.
    95 77..22.. AAuu nniivveeaauuddee ssûûrreettéé 11,, lleess aaccttiivviittééss ssuuiivvaanntteess ddooiivveenntt êêttrree eexxééccuuttééeess,, ppaarr llee bbiiaaiiss ddee mmeessuurreess aapppprroopprriiééeess,, àà bboorrdd ddee ttoouuss lleess nnaavviirreess,, ccoommppttee tteennuu ddeess rreeccoommmmaannddaattiioonnss éénnoonnccééeess ddaannss llaa ppaarrttiiee BB dduu pprréésseenntt CCooddee,, eenn vvuuee dd''iiddeennttiiffiieerr eett ddee pprreennddrree ddeess mmeessuurreess ddee ssaauuvveeggaarrddee ccoonnttrree lleess iinncciiddeennttss ddee ssûûrreettéé :: 11.. vveeiilllleerr àà ll''eexxééccuuttiioonn ddee ttoouutteess lleess ttââcchheess lliiééeess àà llaa ssûûrreettéé dduu nnaavviirree ;; 22.. ccoonnttrrôôlleerr ll''aaccccèèss aauu nnaavviirree ;; 33.. ccoonnttrrôôlleerr ll''eemmbbaarrqquueemmeenntt ddeess ppeerrssoonnnneess eett ddee lleeuurrss eeffffeettss ;; 44.. ssuurrvveeiilllleerr lleess zzoonneess dd''aaccccèèss rreessttrreeiinntt ppoouurr ss''aassssuurreerr qquuee sseeuulleess lleess ppeerrssoonnnneess aauuttoorriissééeess yy oonntt aaccccèèss ;; 55.. ssuurrvveeiilllleerr lleess zzoonneess ddee ppoonntt eett lleess zzoonneess aauu vvooiissiinnaaggee dduu nnaavviirree ;; 66.. ssuuppeerrvviisseerr llaa mmaannuutteennttiioonn ddee llaa ccaarrggaaiissoonn eett ddeess pprroovviissiioonnss ddee bboorrdd ;; eett 77.. vveeiilllleerr àà ccee qquuee llee ssyyssttèèmmee ddee ccoommmmuunniiccaattiioonn ddee ssûûrreettéé ssooiitt rraappiiddeemmeenntt ddiissppoonniibbllee.. 77..33.. AAuu nniivveeaauu ddee ssûûrreettéé 22,, lleess mmeessuurreess ddee pprrootteeccttiioonn aaddddiittiioonnnneelllleess,, ssppéécciiffiiééeess ddaannss llee ppllaann ddee ssûûrreettéé dduu nnaavviirree,, ddooiivveenntt êêttrree mmiisseess eenn ooeeuuvvrree ppoouurr cchhaaccuunnee ddeess aaccttiivviittééss ddééccrriitteess ddaannss llaa sseeccttiioonn 77..22,, ccoommppttee tteennuu ddeess rreeccoommmmaannddaattiioonnss éénnoonnccééeess ddaannss llaa ppaarrttiiee BB dduu pprréésseenntt CCooddee.. 77..44.. AAuu nniivveeaauu ddee ssûûrreettéé 33,, ddeess mmeessuurreess ddee pprrootteeccttiioonn ssppéécciiaalleess ssuupppplléémmeennttaaiirreess,, ssppéécciiffiiééeess ddaannss llee ppllaann ddee ssûûrreettéé dduu nnaavviirree,, ddooiivveenntt êêttrree mmiisseess eenn ooeeuuvvrree ppoouurr cchhaaccuunnee ddeess aaccttiivviittééss ddééccrriitteess ddaannss llaa sseeccttiioonn 77..22,, ccoommppttee tteennuu ddeess rreeccoommmmaannddaattiioonnss éénnoonnccééeess ddaannss llaa ppaarrttiiee BB dduu pprréésseenntt CCooddee.. 77..55.. CChhaaqquuee ffooiiss qquuee ll''AAddmmiinniissttrraattiioonn ééttaabblliitt uunn nniivveeaauu ddee ssûûrreettéé 22 oouu uunn nniivveeaauu ddee ssûûrreettéé 33,, llee nnaavviirree ddooiitt aaccccuusseerr rréécceeppttiioonn ddeess ccoonnssiiggnneess ccoonncceerrnnaanntt llee cchhaannggeemmeenntt ddee nniivveeaauu ddee ssûûrreettéé.. 77..66.. AAvvaanntt dd''eennttrreerr ddaannss uunn ppoorrtt oouu qquuaanndd iill ssee ttrroouuvvee ddaannss uunn ppoorrtt ssiittuuéé ssuurr llee tteerrrriittooiirree dd''uunn GGoouuvveerrnneemmeenntt ccoonnttrraaccttaanntt qquuii aa ééttaabbllii uunn nniivveeaauu ddee ssûûrreettéé 22 oouu uunn nniivveeaauu ddee ssûûrreettéé 33,, llee nnaavviirree ddooiitt aaccccuusseerr rréécceeppttiioonn ddee cceettttee ccoonnssiiggnnee eett ccoonnffiirrmmeerr àà ll''aaggeenntt ddee ssûûrreettéé ddee ll''iinnssttaallllaattiioonn ppoorrttuuaaiirree qquu''iill aa ccoommmmeennccéé àà mmeettttrree eenn ooeeuuvvrree lleess mmeessuurreess eett pprrooccéédduurreess aapppprroopprriiééeess ddééccrriitteess ddaannss llee ppllaann ddee ssûûrreettéé dduu nnaavviirree eett ddaannss llee ccaass dduu nniivveeaauu ddee ssûûrreettéé 33,, ddaannss lleess ccoonnssiiggnneess ddiiffffuussééeess ppaarr llee GGoouuvveerrnneemmeenntt ccoonnttrraaccttaanntt qquuii aa ééttaabbllii llee nniivveeaauu ddee ssûûrreettéé 33.. LLee nnaavviirree ddooiitt ssiiggnnaalleerr lleess ddiiffffiiccuullttééss éévveennttuueelllleess qquuee ppoossee lleeuurr mmiissee eenn ooeeuuvvrree.. DDaannss ccee ccaass,, ll''aaggeenntt ddee ssûûrreettéé ddee ll''iinnssttaallllaattiioonn ppoorrttuuaaiirree eett ll''aaggeenntt ddee ssûûrreettéé dduu nnaavviirree ddooiivveenntt rreesstteerr eenn lliiaaiissoonn eett ccoooorrddoonnnneerr lleess mmeessuurreess aapppprroopprriiééeess.. 77..77.. SSii uunn nnaavviirree eesstt tteennuu ppaarr ll''AAddmmiinniissttrraattiioonn dd''ééttaabblliirr,, oouu aa ddééjjàà ééttaabbllii,, uunn nniivveeaauu ddee ssûûrreettéé ssuuppéérriieeuurr àà cceelluuii qquuii aa ééttéé ééttaabbllii ppoouurr llee ppoorrtt ddaannss lleeqquueell iill aa ll''iinntteennttiioonn dd''eennttrreerr oouu ddaannss lleeqquueell iill ssee ttrroouuvvee ddééjjàà,, ccee nnaavviirree ddooiitt eenn iinnffoorrmmeerr,, ssaannss ttaarrddeerr,, ll''aauuttoorriittéé ccoommppéétteennttee dduu GGoouuvveerrnneemmeenntt ccoonnttrraaccttaanntt ssuurr llee tteerrrriittooiirree dduuqquueell ll''iinnssttaallllaattiioonn ppoorrttuuaaiirree eesstt ssiittuuééee eett ll''aaggeenntt ddee ssûûrreettéé ddee ll''iinnssttaallllaattiioonn ppoorrttuuaaiirree.. 77..77..11.. DDaannss ccee ccaass,, ll''aaggeenntt ddee ssûûrreettéé dduu nnaavviirree ddooiitt rreesstteerr eenn lliiaaiissoonn aavveecc ll''aaggeenntt ddee ssûûrreettéé ddee ll''iinnssttaallllaattiioonn ppoorrttuuaaiirree eett ccoooorrddoonnnneerr lleess mmeessuurreess aapppprroopprriiééeess,, ssii nnéécceessssaaiirree.. 77..88.. UUnnee AAddmmiinniissttrraattiioonn qquuii ddeemmaannddee aauuxx nnaavviirreess aauuttoorriissééss àà bbaattttrree ssoonn ppaavviilllloonn dd''ééttaabblliirr uunn nniivveeaauu ddee ssûûrreettéé 22 oouu 33 ddaannss uunn ppoorrtt dd''uunn aauuttrree GGoouuvveerrnneemmeenntt ccoonnttrraaccttaanntt ddooiitt eenn iinnffoorrmmeerr ccee GGoouuvveerrnneemmeenntt ccoonnttrraaccttaanntt ssaannss ttaarrddeerr.. 77..99.. LLoorrssqquuee lleess GGoouuvveerrnneemmeennttss ccoonnttrraaccttaannttss ééttaabblliisssseenntt ddeess nniivveeaauuxx ddee ssûûrreettéé eett vveeiilllleenntt àà ccee qquuee ddeess rreennsseeiiggnneemmeennttss ssuurr llee nniivveeaauu ddee ssûûrreettéé ssooiieenntt ffoouurrnniiss aauuxx nnaavviirreess qquuii ssoonntt eexxppllooiittééss ddaannss lleeuurr mmeerr tteerrrriittoorriiaallee oouu qquuii oonntt ffaaiitt ppaarrtt ddee lleeuurr iinntteennttiioonn dd''eennttrreerr ddaannss lleeuurr mmeerr tteerrrriittoorriiaallee,, cceess nnaavviirreess ddooiivveenntt êêttrree iinnvviittééss àà rreesstteerr vviiggiillaannttss eett àà ccoommmmuunniiqquueerr iimmmmééddiiaatteemmeenntt àà lleeuurr AAddmmiinniissttrraattiioonn eett àà ttoouuss lleess EEttaattss ccôôttiieerrss vvooiissiinnss ttoouuss rreennsseeiiggnneemmeennttss ppoorrttééss àà lleeuurr aatttteennttiioonn qquuii rriissqquueerraaiieenntt ddee ccoommpprroommeettttrree llaa ssûûrreettéé mmaarriittiimmee ddaannss llaa zzoonnee.. 77..99..11.. LLoorrssqquu''iill iinnffoorrmmee cceess nnaavviirreess dduu nniivveeaauu ddee ssûûrreettéé aapppplliiccaabbllee,, uunn GGoouuvveerrnneemmeenntt ccoonnttrraaccttaanntt ddooiitt,, ccoommppttee tteennuu ddeess rreeccoommmmaannddaattiioonnss éénnoonnccééeess ddaannss llaa ppaarrttiiee BB dduu pprréésseenntt CCooddee,, iinnffoorrmmeerr ééggaalleemmeenntt cceess nnaavviirreess ddee ttoouuttee mmeessuurree ddee ssûûrreettéé qquu''iillss ddeevvrraaiieenntt pprreennddrree eett,, llee ccaass éécchhééaanntt,, ddeess mmeessuurreess qquuii oonntt ééttéé pprriisseess ppaarr llee GGoouuvveerrnneemmeenntt ccoonnttrraaccttaanntt ppoouurr ffoouurrnniirr uunnee pprrootteeccttiioonn ccoonnttrree llaa mmeennaaccee.. 88.. EEvvaalluuaattiioonn ddee llaa ssûûrreettéé dduu nnaavviirree
  • 96.
    96 88..11.. LL''éévvaalluuaattiioonn ddeellaa ssûûrreettéé dduu nnaavviirree eesstt uunn éélléémmeenntt eesssseennttiieell qquuii ffaaiitt ppaarrttiiee iinnttééggrraannttee dduu pprroocceessssuuss dd''ééttaabblliisssseemmeenntt eett dd''aaccttuuaalliissaattiioonn dduu ppllaann ddee ssûûrreettéé dduu nnaavviirree.. 88..22.. LL''aaggeenntt ddee ssûûrreettéé ddee llaa ccoommppaaggnniiee ddooiitt vveeiilllleerr àà ccee qquuee ll''éévvaalluuaattiioonn ddee llaa ssûûrreettéé dduu nnaavviirree ssooiitt eeffffeeccttuuééee ppaarr ddeess ppeerrssoonnnneess aayyaanntt lleess qquuaalliiffiiccaattiioonnss vvoouulluueess ppoouurr pprrooccééddeerr àà uunnee eessttiimmaattiioonn ddee llaa ssûûrreettéé dd''uunn nnaavviirree,, ccoonnffoorrmméémmeenntt àà llaa pprréésseennttee sseeccttiioonn eett ccoommppttee tteennuu ddeess rreeccoommmmaannddaattiioonnss éénnoonnccééeess ddaannss llaa ppaarrttiiee BB dduu pprréésseenntt CCooddee.. 88..33.. SSoouuss rréésseerrvvee ddeess ddiissppoossiittiioonnss ddee llaa sseeccttiioonn 99..22..11,, uunn oorrggaanniissmmee ddee ssûûrreettéé rreeccoonnnnuu ppeeuutt eeffffeeccttuueerr ll''éévvaalluuaattiioonn ddee ssûûrreettéé dduu nnaavviirree dd''uunn nnaavviirree ppaarrttiiccuulliieerr.. 88..44.. LL''éévvaalluuaattiioonn ddee llaa ssûûrreettéé dduu nnaavviirree ddooiitt ccoommpprreennddrree uunnee ééttuuddee ddee ssûûrreettéé ssuurr ppllaaccee eett,, aauu mmooiinnss,, lleess éélléémmeennttss ssuuiivvaannttss :: 11.. iiddeennttiiffiiccaattiioonn ddeess mmeessuurreess,, ddeess pprrooccéédduurreess eett ddeess ooppéérraattiioonnss ddee ssûûrreettéé eexxiissttaanntteess ;; 22.. iiddeennttiiffiiccaattiioonn eett éévvaalluuaattiioonn ddeess ooppéérraattiioonnss eesssseennttiieelllleess ddee bboorrdd qquu''iill eesstt iimmppoorrttaanntt ddee pprroottééggeerr ;; 33.. iiddeennttiiffiiccaattiioonn ddeess mmeennaacceess éévveennttuueelllleess ccoonnttrree lleess ooppéérraattiioonnss eesssseennttiieelllleess ddee bboorrdd eett pprroobbaabbiilliittéé ddee ssuurrvveennaannccee,, aaffiinn dd''ééttaabblliirr ddeess mmeessuurreess ddee ssûûrreettéé eett ddee lleeuurr ddoonnnneerr uunn oorrddrree ddee pprriioorriittéé ;; eett 44.. iiddeennttiiffiiccaattiioonn ddeess ppooiinnttss ffaaiibblleess,, yy ccoommpprriiss lleess ffaacctteeuurrss hhuummaaiinnss,, ddee ll''iinnffrraassttrruuccttuurree,, ddeess ppoolliittiiqquueess eett ddeess pprrooccéédduurreess.. 88..55.. LL''éévvaalluuaattiioonn ddee llaa ssûûrreettéé dduu nnaavviirree ddooiitt êêttrree ééttaayyééee ppaarr ddeess ddooccuummeennttss,, êêttrree eexxaammiinnééee,, aacccceeppttééee eett ccoonnsseerrvvééee ppaarr llaa ccoommppaaggnniiee.. 99.. PPllaann ddee ssûûrreettéé dduu nnaavviirree 99..11.. CChhaaqquuee nnaavviirree ddooiitt aavvooiirr àà bboorrdd uunn ppllaann ddee ssûûrreettéé aapppprroouuvvéé ppaarr ll''AAddmmiinniissttrraattiioonn.. CCee ppllaann ddooiitt pprréévvooiirr ddeess ddiissppoossiittiioonnss ppoouurr lleess ttrrooiiss nniivveeaauuxx ddee ssûûrreettéé tteellss qquuee ddééffiinniiss ddaannss llaa pprréésseennttee ppaarrttiiee dduu CCooddee.. 99..11..11.. SSoouuss rréésseerrvvee ddeess ddiissppoossiittiioonnss ddee llaa sseeccttiioonn 99..22..11,, uunn oorrggaanniissmmee ddee ssûûrreettéé rreeccoonnnnuu ppeeuutt pprrééppaarreerr llee ppllaann ddee ssûûrreettéé dduu nnaavviirree dd''uunn nnaavviirree ppaarrttiiccuulliieerr.. 99..22.. LL'' LL''AAddmmiinniissttrraattiioonn AAddmmiinniissttrraattiioonn ppeeuutt ccoonnffiieerr ll''eexxaammeenn eett ll''aapppprroobbaattiioonn ddeess ppllaannss ddee ssûûrreettéé dduu nnaavviirree,, oouu ddeess aammeennddeemmeennttss àà uunn ppllaann pprrééccééddeemmmmeenntt aapppprroouuvvéé,, àà ddeess oorrggaanniissmmeess ddee ssûûrreettéé rreeccoonnnnuuss.. 99..22..11.. DDaannss ccee ccaass,, ll''oorrggaanniissmmee ddee ssûûrreettéé rreeccoonnnnuu cchhaarrggéé dd''eexxaammiinneerr eett dd''aapppprroouuvveerr uunn ppllaann ddee ssûûrreettéé dduu nnaavviirree,, oouu ddeess aammeennddeemmeennttss àà ccee ppllaann,, nnee ddooiitt ppaass aavvooiirr ppaarrttiicciippéé àà llaa pprrééppaarraattiioonn ddee ll''éévvaalluuaattiioonn ddee llaa ssûûrreettéé dduu nnaavviirree nnii àà llaa pprrééppaarraattiioonn dduu ppllaann ddee ssûûrreettéé dduu nnaavviirree,, oouu ddeess aammeennddeemmeennttss àà ccee ppllaann,, ddeevvaanntt ffaaiirree ll''oobbjjeett ddee ll''eexxaammeenn.. 99..33.. TToouutt ppllaann ddee ssûûrreettéé dduu nnaavviirree,, oouu ttoouutt aammeennddeemmeenntt àà uunn ppllaann aapppprroouuvvéé pprrééccééddeemmmmeenntt,, qquuii eesstt ssoouummiiss aauuxx ffiinnss dd''aapppprroobbaattiioonn ddooiitt êêttrree aaccccoommppaaggnnéé ddee ll''éévvaalluuaattiioonn ddee llaa ssûûrreettéé ssuurr llaa bbaassee ddee llaaqquueellllee iill aa ééttéé mmiiss aauu ppooiinntt.. 99..44.. UUnn tteell ppllaann ddooiitt êêttrree ééllaabboorréé ccoommppttee tteennuu ddeess rreeccoommmmaannddaattiioonnss éénnoonnccééeess ddaannss llaa ppaarrttiiee BB dduu pprréésseenntt CCooddee eett êêttrree rrééddiiggéé ddaannss llaa oouu lleess llaanngguueess ddee ttrraavvaaiill dduu nnaavviirree.. SSii llaa oouu lleess llaanngguueess uuttiilliissééeess nnee ssoonntt nnii ll''aannggllaaiiss,, nnii ll''eessppaaggnnooll,, nnii llee ffrraannççaaiiss,, uunnee ttrraadduuccttiioonn ddaannss ll''uunnee ddee cceess llaanngguueess ddooiitt êêttrree ffoouurrnniiee.. LLee ppllaann ddooiitt ppoorrtteerr aauu mmooiinnss ssuurr ccee qquuii ssuuiitt :: 11.. lleess mmeessuurreess vviissaanntt àà eemmppêêcchheerr ll''iinnttrroodduuccttiioonn àà bboorrdd dd''aarrmmeess,, ddee ssuubbssttaanncceess ddaannggeerreeuusseess eett dd''eennggiinnss ddeessttiinnééss àà êêttrree uuttiilliissééss ccoonnttrree ddeess ppeerrssoonnnneess,, ddeess nnaavviirreess oouu ddeess ppoorrttss eett ddoonntt llaa pprréésseennccee àà bboorrdd nn''eesstt ppaass aauuttoorriissééee ;; 22.. ll''iiddeennttiiffiiccaattiioonn ddeess zzoonneess dd''aaccccèèss rreessttrreeiinntt eett ddeess mmeessuurreess vviissaanntt àà eemmppêêcchheerr ll''aaccccèèss nnoonn aauuttoorriisséé àà cceess zzoonneess ;; 33.. ddeess mmeessuurreess vviissaanntt àà eemmppêêcchheerr ll''aaccccèèss nnoonn aauuttoorriisséé aauu nnaavviirree ;; 44.. ddeess pprrooccéédduurreess ppoouurr ffaaiirree ffaaccee àà uunnee mmeennaaccee ccoonnttrree llaa ssûûrreettéé oouu uunnee aatttteeiinnttee àà llaa ssûûrreettéé,, yy ccoommpprriiss ddeess ddiissppoossiittiioonnss ppoouurr mmaaiinntteenniirr lleess ooppéérraattiioonnss eesssseennttiieelllleess dduu nnaavviirree oouu ddee ll''iinntteerrffaaccee nnaavviirree//ppoorrtt ;; 55.. ddeess pprrooccéédduurreess ppoouurr ddoonnnneerr ssuuiittee aauuxx ccoonnssiiggnneess ddee ssûûrreettéé qquuee lleess GGoouuvveerrnneemmeennttss ccoonnttrraaccttaannttss ppeeuuvveenntt ddoonnnneerr aauu nniivveeaauu ddee ssûûrreettéé 33 ;;
  • 97.
    97 66.. ddeess pprrooccéédduurreessdd''éévvaaccuuaattiioonn eenn ccaass ddee mmeennaaccee ccoonnttrree llaa ssûûrreettéé oouu dd''aatttteeiinnttee àà llaa ssûûrreettéé ;; 77.. lleess ttââcchheess dduu ppeerrssoonnnneell dduu nnaavviirree aauuqquueell ssoonntt aattttrriibbuuééeess ddeess rreessppoonnssaabbiilliittééss eenn mmaattiièèrree ddee ssûûrreettéé eett cceelllleess ddeess aauuttrreess mmeemmbbrreess dduu ppeerrssoonnnneell dduu nnaavviirree ccoonncceerrnnaanntt lleess aassppeeccttss lliiééss àà llaa ssûûrreettéé;; 88.. ddeess pprrooccéédduurreess dd''aauuddiitt ddeess aaccttiivviittééss lliiééeess àà llaa ssûûrreettéé ;; 99.. ddeess pprrooccéédduurreess ccoonncceerrnnaanntt llaa ffoorrmmaattiioonn,, lleess eennttrraaîînneemmeennttss eett lleess eexxeerrcciicceess lliiééss aauu ppllaann ;; 1100.. ddeess pprrooccéédduurreess ccoonncceerrnnaanntt ll''iinntteerrffaaccee aavveecc lleess aaccttiivviittééss lliiééeess àà llaa ssûûrreettéé ddeess iinnssttaallllaattiioonnss ppoorrttuuaaiirreess ;; 1111.. ddeess pprrooccéédduurreess ccoonncceerrnnaanntt ll''eexxaammeenn ppéérriiooddiiqquuee dduu ppllaann eett ssaa mmiissee àà jjoouurr ;; 1122.. ddeess pprrooccéédduurreess ddee nnoottiiffiiccaattiioonn ddeess iinncciiddeennttss ddee ssûûrreettéé ;; 1133.. ll''iiddeennttiiffiiccaattiioonn ddee ll''aaggeenntt ddee ssûûrreettéé dduu nnaavviirree ;; 1144.. ll''iiddeennttiiffiiccaattiioonn ddee ll''aaggeenntt ddee ssûûrreettéé ddee llaa ccoommppaaggnniiee,, yy ccoommpprriiss lleess ccoooorrddoonnnnééeess ooùù iill ppeeuutt êêttrree jjooiinntt 2244 hheeuurreess ssuurr 2244 ;; 1155.. ddeess pprrooccéédduurreess vviissaanntt àà ggaarraannttiirr ll''iinnssppeeccttiioonn,, llaa mmiissee àà ll''eessssaaii,, ll''ééttaalloonnnnaaggee eett ll''eennttrreettiieenn ddee ttoouutt mmaattéérriieell ddee ssûûrreettéé pprréévvuu àà bboorrdd ;; 1166.. llaa ffrrééqquueennccee ddee llaa mmiissee àà ll''eessssaaii oouu ddee ll''ééttaalloonnnnaaggee ddee ttoouutt mmaattéérriieell ddee ssûûrreettéé pprréévvuu àà bboorrdd !!;; 1177.. ll''iiddeennttiiffiiccaattiioonn ddeess eennddrrooiittss ooùù ssoonntt iinnssttaallllééeess lleess ccoommmmaannddeess dduu ssyyssttèèmmee dd''aalleerrttee ddee ssûûrreettéé dduu nnaavviirree ;; eett 1188.. lleess pprrooccéédduurreess,, iinnssttrruuccttiioonnss eett ccoonnsseeiillss ccoonncceerrnnaanntt ll''uuttiilliissaattiioonn dduu ssyyssttèèmmee dd''aalleerrttee ddee ssûûrreettéé dduu nnaavviirree,, yy ccoommpprriiss ssaa mmiissee àà ll''eessssaaii,, ssoonn ddéécclleenncchheemmeenntt ;; ssaa nneeuuttrraalliissaattiioonn eett ssoonn rrééeenncclleenncchheemmeenntt eett llaa mmaanniièèrree ddee rréédduuiirree llee nnoommbbrree ddee ffaauusssseess aalleerrtteess.. 99..44..11.. LLee ppeerrssoonnnneell qquuii pprrooccèèddee aauuxx aauuddiittss iinntteerrnneess ddeess aaccttiivviittééss lliiééeess àà llaa ssûûrreettéé ssppéécciiffiiééeess ddaannss llee ppllaann oouu qquuii éévvaalluuee ssaa mmiissee eenn ooeeuuvvrree nnee ddooiitt ppaass aavvooiirr ddee rraappppoorrtt aavveecc lleess aaccttiivviittééss ffaaiissaanntt ll''oobbjjeett ddee ll''aauuddiitt,, àà mmooiinnss qquuee cceellaa nnee ssooiitt ppaass ppoossssiibbllee ddaannss llaa pprraattiiqquuee dduu ffaaiitt ddee llaa ttaaiillllee eett ddee llaa nnaattuurree ddee llaa ccoommppaaggnniiee oouu dduu nnaavviirree.. 99..55.. LL'' LL''AAddmmiinniissttrraattiioonn AAddmmiinniissttrraattiioonn ddooiitt ddéécciiddeerr qquueelllleess ssoonntt lleess mmooddiiffiiccaattiioonnss qquuii nnee ddooiivveenntt ppaass êêttrree aappppoorrttééeess àà uunn ppllaann ddee ssûûrreettéé dduu nnaavviirree aapppprroouuvvéé oouu aauu mmaattéérriieell ddee ssûûrreettéé ssppéécciiffiiéé ddaannss llee ppllaann aapppprroouuvvéé ssaannss qquuee lleess aammeennddeemmeennttss ppeerrttiinneennttss aauu ppllaann ssooiieenntt aapppprroouuvvééss ppaarr eellllee.. CCeess mmooddiiffiiccaattiioonnss ddooiivveenntt êêttrree aauu mmooiinnss aauussssii eeffffiiccaacceess qquuee lleess mmeessuurreess pprreessccrriitteess ddaannss llee cchhaappiittrree XXII--22 eett ddaannss llaa pprréésseennttee ppaarrttiiee dduu CCooddee.. 99..55..11.. LLaa nnaattuurree ddeess mmooddiiffiiccaattiioonnss aappppoorrttééeess aauu ppllaann ddee ssûûrreettéé dduu nnaavviirree oouu aauu mmaattéérriieell ddee ssûûrreettéé qquuii oonntt ééttéé eexxpprreesssséémmeenntt aapppprroouuvvééeess ppaarr ll''AAddmmiinniissttrraattiioonn ccoonnffoorrmméémmeenntt àà llaa sseeccttiioonn 99..55 ddooiitt êêttrree eexxpplliiqquuééee ddaannss uunn ddooccuummeenntt iinnddiiqquuaanntt ccllaaiirreemmeenntt cceettttee aapppprroobbaattiioonn.. CCeettttee aapppprroobbaattiioonn ddooiitt êêttrree ccoonnsseerrvvééee àà bboorrdd dduu nnaavviirree eett ddooiitt êêttrree pprréésseennttééee eenn mmêêmmee tteemmppss qquuee llee CCeerrttiiffiiccaatt ddee ssûûrreettéé dduu nnaavviirree ((oouu llee CCeerrttiiffiiccaatt iinntteerrnnaattiioonnaall pprroovviissooiirree ddee ssûûrreettéé dduu nnaavviirree)).. SSii cceess mmooddiiffiiccaattiioonnss ssoonntt pprroovviissooiirreess,, lloorrssqquuee lleess mmeessuurreess oouu llee mmaattéérriieell aapppprroouuvvééss àà ll''oorriiggiinnee ssoonntt rrééttaabblliiss,, iill nn''eesstt pplluuss nnéécceessssaaiirree ddee ccoonnsseerrvveerr àà bboorrdd dduu nnaavviirree ccee ddooccuummeenntt.. 99..66.. LLee ppllaann ppeeuutt êêttrree ccoonnsseerrvvéé ssoouuss ffoorrmmee éélleeccttrroonniiqquuee.. DDaannss ccee ccaass,, iill ddooiitt êêttrree pprroottééggéé ppaarr ddeess pprrooccéédduurreess vviissaanntt àà eemmppêêcchheerr qquuee sseess ddoonnnnééeess ssooiieenntt eeffffaaccééeess,, ddééttrruuiitteess oouu mmooddiiffiiééeess ssaannss aauuttoorriissaattiioonn.. 99..77.. LLee ppllaann ddooiitt êêttrree pprroottééggéé ccoonnttrree ttoouutt aaccccèèss oouu ttoouuttee ddiivvuullggaattiioonn nnoonn aauuttoorriissééss.. 99..88.. LLeess ppllaannss ddee ssûûrreettéé dduu nnaavviirree nnee ddooiivveenntt ppaass ffaaiirree ll''oobbjjeett dd''uunnee iinnssppeeccttiioonn ppaarr lleess ffoonnccttiioonnnnaaiirreess ddûûmmeenntt aauuttoorriissééss ppaarr uunn GGoouuvveerrnneemmeenntt ccoonnttrraaccttaanntt àà eexxééccuutteerr lleess mmeessuurreess lliiééeess aauu ccoonnttrrôôllee eett aauu rreessppeecctt ddeess ddiissppoossiittiioonnss pprréévvuueess aauuxx tteerrmmeess ddee llaa rrèèggllee XXII--22//99,, ssaauuff ddaannss lleess ccaass pprréévvuuss ddaannss llaa sseeccttiioonn 99..88..11.. 99..88..11.. SSii lleess ffoonnccttiioonnnnaaiirreess ddûûmmeenntt aauuttoorriissééss ppaarr uunn GGoouuvveerrnneemmeenntt ccoonnttrraaccttaanntt oonntt ddeess rraaiissoonnss sséérriieeuusseess ddee ppeennsseerr qquuee llee nnaavviirree nnee ssaattiissffaaiitt ppaass aauuxx pprreessccrriippttiioonnss dduu cchhaappiittrree XXII--22 oouu ddee llaa ppaarrttiiee AA dduu pprréésseenntt CCooddee eett ssii llee sseeuull mmooyyeenn ddee vvéérriiffiieerr oouu ddee rreeccttiiffiieerr llaa nnoonn--ccoonnffoorrmmiittéé eesstt ddee rréévviisseerr lleess pprreessccrriippttiioonnss ppeerrttiinneenntteess dduu ppllaann ddee ssûûrreettéé dduu nnaavviirree,, uunn aaccccèèss lliimmiittéé aauuxx sseeccttiioonnss dduu ppllaann aauuqquueell ssee rraappppoorrttee llaa nnoonn--ccoonnffoorrmmiittéé ppeeuutt êêttrree aaccccoorrddéé àà ttiittrree eexxcceeppttiioonnnneell mmaaiiss uunniiqquueemmeenntt aavveecc ll''aaccccoorrdd dduu GGoouuvveerrnneemmeenntt ccoonnttrraaccttaanntt,, oouu dduu ccaappiittaaiinnee,, dduu nnaavviirree eenn qquueessttiioonn.. TToouutteeffooiiss,, lleess ddiissppoossiittiioonnss dduu ppllaann qquuii ssee rraappppoorrtteenntt aauuxx ssoouuss--sseeccttiioonnss 22,, 44,, 55,, 77,, 1155,, 1177 eett 1188 ddee llaa sseeccttiioonn 99..44 ddee llaa pprréésseennttee ppaarrttiiee dduu CCooddee ssoonntt ccoonnssiiddéérrééeess ccoommmmee ééttaanntt ddeess rreennsseeiiggnneemmeennttss ccoonnffiiddeennttiieellss eett nnee ppeeuuvveenntt ppaass ffaaiirree ll''oobbjjeett dd''uunnee iinnssppeeccttiioonn ssaannss ll''aaccccoorrdd dduu GGoouuvveerrnneemmeenntt ccoonnttrraaccttaanntt iinnttéérreesssséé.. 1100.. RReeggiissttrreess
  • 98.
    98 1100..11.. DDeess rreeggiissttrreessddeess aaccttiivviittééss ccii--aapprrèèss vviissééeess ddaannss llee ppllaann ddee ssûûrreettéé dduu nnaavviirree ddooiivveenntt êêttrree ccoonnsseerrvvééss àà bboorrdd aauu mmooiinnss ppeennddaanntt llaa ppéérriiooddee mmiinniimmaallee ssppéécciiffiiééee ppaarr ll''AAddmmiinniissttrraattiioonn,, ccoommppttee tteennuu ddeess ddiissppoossiittiioonnss ddee llaa rrèèggllee XXII-- 22//99..22..33 :: 11.. ffoorrmmaattiioonn,, eexxeerrcciicceess eett eennttrraaîînneemmeennttss ;; 22.. mmeennaacceess ccoonnttrree llaa ssûûrreettéé eett iinncciiddeennttss ddee ssûûrreettéé ;; 33.. iinnffrraaccttiioonnss aauuxx mmeessuurreess ddee ssûûrreettéé ;; 44.. cchhaannggeemmeennttss ddee nniivveeaauu ddee ssûûrreettéé ;; 55.. ccoommmmuunniiccaattiioonnss lliiééeess ddiirreecctteemmeenntt àà llaa ssûûrreettéé dduu nnaavviirree,, nnoottaammmmeenntt eenn ccaass ddee mmeennaacceess ssppéécciiffiiqquueess àà ll''eennccoonnttrree dduu nnaavviirree oouu ddeess iinnssttaallllaattiioonnss ppoorrttuuaaiirreess ooùù llee nnaavviirree ssee ttrroouuvvee oouu aa ffaaiitt eessccaallee aauuppaarraavvaanntt ;; 66.. aauuddiittss iinntteerrnneess eett eexxaammeennss ddeess aaccttiivviittééss lliiééeess àà llaa ssûûrreettéé ;; 77.. eexxaammeenn ppéérriiooddiiqquuee ddee ll''éévvaalluuaattiioonn ddee llaa ssûûrreettéé dduu nnaavviirree ;; 88.. eexxaammeenn ppéérriiooddiiqquuee dduu ppllaann ddee ssûûrreettéé dduu nnaavviirree ;; 99.. mmiissee eenn ooeeuuvvrree ddeess aammeennddeemmeennttss aauu ppllaann ;; eett 1100.. eennttrreettiieenn,, ééttaalloonnnnaaggee eett mmiissee àà ll''eessssaaii ddee ttoouutt mmaattéérriieell ddee ssûûrreettéé pprréévvuu àà bboorrdd,, yy ccoommpprriiss mmiissee àà ll''eessssaaii dduu ssyyssttèèmmee dd''aalleerrttee ddee ssûûrreettéé dduu nnaavviirree.. 1100..22.. LLeess rreeggiissttrreess ddooiivveenntt êêttrree tteennuuss ddaannss llaa oouu lleess llaanngguueess ddee ttrraavvaaiill dduu nnaavviirree.. SSii llaa oouu lleess llaanngguueess uuttiilliissééeess nnee ssoonntt nnii ll''aannggllaaiiss,, nnii ll''eessppaaggnnooll,, nnii llee ffrraannççaaiiss,, uunnee ttrraadduuccttiioonn ddaannss ll''uunnee ddee cceess llaanngguueess ddooiitt êêttrree ffoouurrnniiee.. 1100..33.. LLeess rreeggiissttrreess ppeeuuvveenntt êêttrree ccoonnsseerrvvééss ssoouuss ffoorrmmee éélleeccttrroonniiqquuee.. DDaannss ccee ccaass,, iillss ddooiivveenntt êêttrree pprroottééggééss ppaarr ddeess pprrooccéédduurreess vviissaanntt àà eemmppêêcchheerr qquuee lleeuurrss ddoonnnnééeess ssooiieenntt eeffffaaccééeess,, ddééttrruuiitteess oouu mmooddiiffiiééeess ssaannss aauuttoorriissaattiioonn.. 1100..44.. LLeess rreeggiissttrreess ddooiivveenntt êêttrree pprroottééggééss ccoonnttrree ttoouutt aaccccèèss oouu ttoouuttee ddiivvuullggaattiioonn nnoonn aauuttoorriissééss.. 1111.. AAggeenntt ddee ssûûrreettéé ddee llaa ccoommppaaggnniiee 1111..11.. LLaa ccoommppaaggnniiee ddooiitt ddééssiiggnneerr uunn aaggeenntt ddee ssûûrreettéé ddee llaa ccoommppaaggnniiee.. UUnnee ppeerrssoonnnnee ddééssiiggnnééee ccoommmmee aaggeenntt ddee ssûûrreettéé ddee llaa ccoommppaaggnniiee ppeeuutt aaggiirr ppoouurr uunn oouu pplluussiieeuurrss nnaavviirreess,, sseelloonn llee nnoommbbrree ddee nnaavviirreess eett lleess ttyyppeess ddee nnaavviirreess eexxppllooiittééss ppaarr llaa ccoommppaaggnniiee,, ssoouuss rréésseerrvvee qquuee lleess nnaavviirreess ddoonntt cceettttee ppeerrssoonnnnee eesstt rreessppoonnssaabbllee ssooiieenntt ccllaaiirreemmeenntt iiddeennttiiffiiééss.. UUnnee ccoommppaaggnniiee ppeeuutt,, sseelloonn llee nnoommbbrree ddee nnaavviirreess eett lleess ttyyppeess ddee nnaavviirreess qquu''eellllee eexxppllooiittee,, ddééssiiggnneerr pplluussiieeuurrss aaggeennttss ddee ssûûrreettéé ddee llaa ccoommppaaggnniiee,, ssoouuss rréésseerrvvee qquuee lleess nnaavviirreess ddoonntt cchhaaqquuee ppeerrssoonnnnee eesstt rreessppoonnssaabbllee ssooiieenntt ccllaaiirreemmeenntt iiddeennttiiffiiééss.. 1111..22.. OOuuttrree cceelllleess qquuii ssoonntt ssppéécciiffiiééeess ddaannss dd''aauuttrreess sseeccttiioonnss ddee llaa pprréésseennttee ppaarrttiiee dduu CCooddee,, lleess ttââcchheess eett rreessppoonnssaabbiilliittééss ddee ll''aaggeenntt ddee ssûûrreettéé ddee llaa ccoommppaaggnniiee ccoommpprreennnneenntt,, ssaannss ttoouutteeffooiiss ss''yy lliimmiitteerr,, ccee qquuii ssuuiitt:: 11.. ffoorrmmuulleerr ddeess aavviiss ssuurr lleess ddeeggrrééss ddee mmeennaaccee aauuxxqquueellss llee nnaavviirree rriissqquuee dd''êêttrree ccoonnffrroonnttéé,, àà ll''aaiiddee dd''éévvaalluuaattiioonnss aapppprroopprriiééeess ddee llaa ssûûrreettéé eett dd''aauuttrreess rreennsseeiiggnneemmeennttss ppeerrttiinneennttss ;; 22.. vveeiilllleerr àà ccee qquuee ddeess éévvaalluuaattiioonnss ddee llaa ssûûrreettéé dduu nnaavviirree ssooiieenntt eeffffeeccttuuééeess ;; 33.. vveeiilllleerr àà ll''ééllaabboorraattiioonn,, àà llaa ssoouummiissssiioonn aauuxx ffiinnss dd''aapppprroobbaattiioonn eett ppuuiiss àà llaa mmiissee eenn ooeeuuvvrree eett aauu mmaaiinnttiieenn dduu ppllaann ddee ssûûrreettéé dduu nnaavviirree ;; 44.. vveeiilllleerr àà ccee qquuee llee ppllaann ddee ssûûrreettéé dduu nnaavviirree ssooiitt mmooddiiffiiéé ccoommmmee iill ccoonnvviieenntt ppoouurr eenn rreeccttiiffiieerr lleess llaaccuunneess eett vveeiilllleerr àà ccee qquu''iill rrééppoonnddee aauuxx bbeessooiinnss dduu nnaavviirree eenn mmaattiièèrree ddee ssûûrreettéé ;; 55.. pprreennddrree ddeess ddiissppoossiittiioonnss eenn vvuuee ddeess aauuddiittss iinntteerrnneess eett ddeess eexxaammeennss ddeess aaccttiivviittééss lliiééeess àà llaa ssûûrreettéé ;; 66.. pprreennddrree ddeess ddiissppoossiittiioonnss eenn vvuuee ddeess vvéérriiffiiccaattiioonnss iinniittiiaalleess eett uullttéérriieeuurreess dduu nnaavviirree ppaarr ll''AAddmmiinniissttrraattiioonn oouu ll``oorrggaanniissmmee ddee ssûûrreettéé rreeccoonnnnuu ;; 77.. vveeiilllleerr àà ccee qquuee lleess ddééffeeccttuuoossiittééss eett lleess nnoonn--ccoonnffoorrmmiittééss iiddeennttiiffiiééeess lloorrss ddeess aauuddiittss iinntteerrnneess,, ddeess eexxaammeennss ppéérriiooddiiqquueess,, ddeess iinnssppeeccttiioonnss ddee ssûûrreettéé eett ddeess vvéérriiffiiccaattiioonnss ddee ccoonnffoorrmmiittéé ssooiieenntt rreeccttiiffiiééeess rraappiiddeemmeenntt ;; 88.. aaccccrrooîîttrree llaa pprriissee ddee ccoonnsscciieennccee ddee llaa ssûûrreettéé eett llaa vviiggiillaannccee ;; 99.. vveeiilllleerr àà ccee qquuee llee ppeerrssoonnnneell rreessppoonnssaabbllee ddee llaa ssûûrreettéé dduu nnaavviirree aaiitt rreeççuu uunnee ffoorrmmaattiioonn aaddééqquuaattee;; 1100.. vveeiilllleerr àà ll''eeffffiiccaacciittéé ddee llaa ccoommmmuunniiccaattiioonn eett ddee llaa ccooooppéérraattiioonn eennttrree ll''aaggeenntt ddee ssûûrreettéé dduu nnaavviirree eett lleess aaggeennttss ddee ssûûrreettéé ppeerrttiinneennttss ddeess iinnssttaallllaattiioonnss ppoorrttuuaaiirreess ;; 1111.. vveeiilllleerr àà ccee qquuee lleess eexxiiggeenncceess eenn mmaattiièèrree ddee ssûûrreettéé eett ddee ssééccuurriittéé ccoonnccoorrddeenntt ;;
  • 99.
    99 1122.. vveeiilllleerr ààccee qquuee,, ssii ll''oonn uuttiilliissee ddeess ppllaannss ddee ssûûrreettéé ddee nnaavviirreess ddee llaa mmêêmmee ccoommppaaggnniiee oouu dd''uunnee fflloottttee ddee nnaavviirreess,, llee ppllaann ddee cchhaaqquuee nnaavviirree rreeffllèèttee eexxaacctteemmeenntt lleess rreennsseeiiggnneemmeennttss ssppéécciiffiiqquueess àà ccee nnaavviirree ;; eett 1133.. vveeiilllleerr àà ccee qquuee ttoouutt aauuttrree aarrrraannggeemmeenntt oouu ttoouutt aarrrraannggeemmeenntt ééqquuiivvaalleenntt aapppprroouuvvéé ppoouurr uunn nnaavviirree oouu uunn ggrroouuppee ddee nnaavviirreess ddoonnnnéé ssooiitt mmiiss eenn ooeeuuvvrree eett mmaaiinntteennuu.. 1122.. AAggeenntt ddee ssûûrreettéé dduu nnaavviirree 1122..11.. UUnn aaggeenntt ddee ssûûrreettéé dduu nnaavviirree ddooiitt êêttrree ddééssiiggnnéé àà bboorrdd ddee cchhaaqquuee nnaavviirree.. 1122..22.. OOuuttrree cceelllleess qquuii ssoonntt ssppéécciiffiiééeess ddaannss dd''aauuttrreess sseeccttiioonnss ddee llaa pprréésseennttee ppaarrttiiee dduu CCooddee,, lleess ttââcchheess eett rreessppoonnssaabbiilliittééss ddee ll''aaggeenntt ddee ssûûrreettéé dduu nnaavviirree ccoommpprreennnneenntt,, ssaannss ttoouutteeffooiiss ss''yy lliimmiitteerr,, ccee qquuii ssuuiitt :: 11.. pprrooccééddeerr àà ddeess iinnssppeeccttiioonnss ddee ssûûrreettéé rréégguulliièèrreess dduu nnaavviirree ppoouurr ss''aassssuurreerr qquuee lleess mmeessuurreess ddee ssûûrreettéé ssoonntt ttoouujjoouurrss aapppprroopprriiééeess ;; 22.. aassssuurreerr eett ssuuppeerrvviisseerr llaa mmiissee eenn ooeeuuvvrree dduu ppllaann ddee ssûûrreettéé dduu nnaavviirree,, yy ccoommpprriiss ddee ttoouutt aammeennddeemmeenntt aappppoorrttéé àà ccee ppllaann ;; 33.. ccoooorrddoonnnneerr lleess aassppeeccttss lliiééss àà llaa ssûûrreettéé ddee llaa mmaannuutteennttiioonn ddeess ccaarrggaaiissoonnss eett ddeess pprroovviissiioonnss ddee bboorrdd aavveecc lleess aauuttrreess mmeemmbbrreess dduu ppeerrssoonnnneell ddee bboorrdd eett aavveecc lleess aaggeennttss ddee ssûûrreettéé ppeerrttiinneennttss ddeess iinnssttaallllaattiioonnss ppoorrttuuaaiirreess ;; 44.. pprrooppoosseerr ddeess mmooddiiffiiccaattiioonnss àà aappppoorrtteerr aauu ppllaann ddee ssûûrreettéé dduu nnaavviirree ;; 55.. nnoottiiffiieerr àà ll''aaggeenntt ddee ssûûrreettéé ddee llaa ccoommppaaggnniiee ttoouutteess ddééffeeccttuuoossiittééss eett nnoonn--ccoonnffoorrmmiittééss iiddeennttiiffiiééeess lloorrss ddeess aauuddiittss iinntteerrnneess,, ddeess eexxaammeennss ppéérriiooddiiqquueess,, ddeess iinnssppeeccttiioonnss ddee ssûûrreettéé eett ddeess vvéérriiffiiccaattiioonnss ddee ccoonnffoorrmmiittéé eett mmeettttrree eenn ooeeuuvvrree ttoouutteess mmeessuurreess ccoorrrreeccttiivveess ;; 66.. aaccccrrooîîttrree llaa pprriissee ddee ccoonnsscciieennccee ddee llaa ssûûrreettéé eett llaa vviiggiillaannccee àà bboorrdd ;; 77.. vveeiilllleerr àà ccee qquuee llee ppeerrssoonnnneell rreessppoonnssaabbllee ddee llaa ssûûrreettéé dduu nnaavviirree aaiitt rreeççuu uunnee ffoorrmmaattiioonn aaddééqquuaattee,, sseelloonn qquu''iill ccoonnvviieenntt ;; 88.. nnoottiiffiieerr ttoouuss lleess iinncciiddeennttss ddee ssûûrreettéé ;; 99.. ccoooorrddoonnnneerr llaa mmiissee eenn ooeeuuvvrree dduu ppllaann ddee ssûûrreettéé dduu nnaavviirree aavveecc ll''aaggeenntt ddee ssûûrreettéé ddee llaa ccoommppaaggnniiee eett aavveecc ll''aaggeenntt ddee ssûûrreettéé ppeerrttiinneenntt ddee ll''iinnssttaallllaattiioonn ppoorrttuuaaiirree ;; eett 1100.. ss''aassssuurreerr qquuee llee mmaattéérriieell ddee ssûûrreettéé eesstt ccoorrrreecctteemmeenntt uuttiilliisséé,, mmiiss àà ll''eessssaaii,, ééttaalloonnnnéé eett eennttrreetteennuu,, ss''iill yy eenn aa.. 1133.. FFoorrmmaattiioonn,, eexxeerrcciicceess eett eennttrraaîînneemmeennttss eenn mmaattiièèrree ddee ssûûrreettéé ddeess nnaavviirreess 1133..11.. LL''aaggeenntt ddee ssûûrreettéé ddee llaa ccoommppaaggnniiee eett llee ppeerrssoonnnneell ccoommppéétteenntt àà tteerrrree ddooiivveenntt aavvooiirr ddeess ccoonnnnaaiissssaanncceess eett aavvooiirr rreeççuu uunnee ffoorrmmaattiioonn,, ccoommppttee tteennuu ddeess rreeccoommmmaannddaattiioonnss éénnoonnccééeess ddaannss llaa ppaarrttiiee BB dduu pprréésseenntt CCooddee.. 1133..22.. LL''aaggeenntt ddee ssûûrreettéé dduu nnaavviirree ddooiitt ppoossssééddeerr ddeess ccoonnnnaaiissssaanncceess eett aavvooiirr rreeççuu uunnee ffoorrmmaattiioonn,, ccoommppttee tteennuu ddeess rreeccoommmmaannddaattiioonnss éénnoonnccééeess ddaannss llaa ppaarrttiiee BB dduu pprréésseenntt CCooddee.. 1133..33.. LLee ppeerrssoonnnneell ddee bboorrdd cchhaarrggéé ddee ttââcchheess eett ddee rreessppoonnssaabbiilliittééss ssppéécciiaalleess eenn mmaattiièèrree ddee ssûûrreettéé ddooiitt ccoommpprreennddrree lleess rreessppoonnssaabbiilliittééss qquuii lluuii iinnccoommbbeenntt àà cceett ééggaarrdd,, tteelllleess qquu''eelllleess ssoonntt ddééccrriitteess ddaannss llee ppllaann ddee ssûûrreettéé dduu nnaavviirree,, eett iill ddooiitt aavvooiirr ddeess ccoonnnnaaiissssaanncceess eett ddeess aappttiittuuddeess ssuuffffiissaanntteess ppoouurr ss''aaccqquuiitttteerr ddeess ttââcchheess qquuii lluuii ssoonntt aassssiiggnnééeess,, ccoommppttee tteennuu ddeess rreeccoommmmaannddaattiioonnss éénnoonnccééeess ddaannss llaa ppaarrttiiee BB dduu pprréésseenntt CCooddee.. 1133..44.. PPoouurr ggaarraannttiirr ll''eeffffiiccaacciittéé ddee llaa mmiissee eenn ooeeuuvvrree dduu ppllaann ddee ssûûrreettéé dduu nnaavviirree,, ddeess eexxeerrcciicceess ddooiivveenntt êêttrree eeffffeeccttuuééss àà ddeess iinntteerrvvaalllleess aapppprroopprriiééss,, ccoommppttee tteennuu dduu ttyyppee ddee nnaavviirree,, ddeess cchhaannggeemmeennttss ddee ppeerrssoonnnneell dduu nnaavviirree,, ddeess iinnssttaallllaattiioonnss ppoorrttuuaaiirreess ooùù llee nnaavviirree ddooiitt ffaaiirree eessccaallee eett dd''aauuttrreess ccoonnddiittiioonnss ppeerrttiinneenntteess,, ccoommppttee tteennuu ddeess rreeccoommmmaannddaattiioonnss éénnoonnccééeess ddaannss llaa ppaarrttiiee BB dduu pprréésseenntt CCooddee.. 1133..55.. LL''aaggeenntt ddee ssûûrreettéé ddee llaa ccoommppaaggnniiee ddooiitt vveeiilllleerr àà llaa ccoooorrddiinnaattiioonn eett llaa mmiissee eenn ooeeuuvvrree eeffffiiccaacceess ddeess ppllaannss ddee ssûûrreettéé dduu nnaavviirree eenn ppaarrttiicciippaanntt aauuxx eexxeerrcciicceess àà ddeess iinntteerrvvaalllleess aapppprroopprriiééss,, ccoommppttee tteennuu ddeess rreeccoommmmaannddaattiioonnss éénnoonnccééeess ddaannss llaa ppaarrttiiee BB dduu pprréésseenntt CCooddee.. 1144.. SSûûrreettéé ddee ll''iinnssttaallllaattiioonn ppoorrttuuaaiirree
  • 100.
    100 1144..11.. UUnnee iinnssttaallllaattiioonnppoorrttuuaaiirree eesstt tteennuuee ddee pprreennddrree ddeess mmeessuurreess ccoorrrreessppoonnddaanntt aauuxx nniivveeaauuxx ddee ssûûrreettéé ééttaabblliiss ppaarr llee GGoouuvveerrnneemmeenntt ccoonnttrraaccttaanntt ssuurr llee tteerrrriittooiirree dduuqquueell eellllee eesstt ssiittuuééee.. LLeess mmeessuurreess eett pprrooccéédduurreess ddee ssûûrreettéé ddooiivveenntt êêttrree aapppplliiqquuééeess ddaannss ll''iinnssttaallllaattiioonn ppoorrttuuaaiirree ddee mmaanniièèrree àà eennttrraaîînneerr llee mmiinniimmuumm ddee ppeerrttuurrbbaattiioonnss oouu ddee rreettaarrddss ppoouurr lleess ppaassssaaggeerrss,, llee nnaavviirree,, llee ppeerrssoonnnneell dduu nnaavviirree eett lleess vviissiitteeuurrss,, lleess mmaarrcchhaannddiisseess eett lleess sseerrvviicceess.. 1144..22.. AAuu nniivveeaauu ddee ssûûrreettéé 11,, lleess aaccttiivviittééss ssuuiivvaanntteess ddooiivveenntt êêttrree eexxééccuuttééeess ppaarr llee bbiiaaiiss ddee mmeessuurreess aapppprroopprriiééeess ddaannss ttoouutteess lleess iinnssttaallllaattiioonnss ppoorrttuuaaiirreess,, ccoommppttee tteennuu ddeess rreeccoommmmaannddaattiioonnss éénnoonnccééeess ddaannss llaa ppaarrttiiee BB dduu pprréésseenntt CCooddee,, eenn vvuuee dd''iiddeennttiiffiieerr eett ddee pprreennddrree ddeess mmeessuurreess ddee ssaauuvveeggaarrddee ccoonnttrree lleess iinncciiddeennttss ddee ssûûrreettéé :: 11.. vveeiilllleerr àà ll''eexxééccuuttiioonn ddee ttoouutteess lleess ttââcchheess lliiééeess àà llaa ssûûrreettéé ddee ll''iinnssttaallllaattiioonn ppoorrttuuaaiirree ;; 22.. ccoonnttrrôôlleerr ll''aaccccèèss àà ll''iinnssttaallllaattiioonn ppoorrttuuaaiirree ;; 33.. ssuurrvveeiilllleerr ll''iinnssttaallllaattiioonn ppoorrttuuaaiirree,, yy ccoommpprriiss llaa oouu lleess zzoonneess ddee mmoouuiillllaaggee eett dd''aammaarrrraaggee ;; 44.. ssuurrvveeiilllleerr lleess zzoonneess dd''aaccccèèss rreessttrreeiinntt ppoouurr vvéérriiffiieerr qquuee sseeuulleess lleess ppeerrssoonnnneess aauuttoorriissééeess yy oonntt aaccccèèss ;; 55.. ssuuppeerrvviisseerr llaa mmaannuutteennttiioonn ddee llaa ccaarrggaaiissoonn ;; 66.. ssuuppeerrvviisseerr llaa mmaannuutteennttiioonn ddeess pprroovviissiioonnss ddee bboorrdd ;; eett 77.. vveeiilllleerr àà ccee qquuee llee ssyyssttèèmmee ddee ccoommmmuunniiccaattiioonn ddee ssûûrreettéé ssooiitt rraappiiddeemmeenntt ddiissppoonniibbllee.. 1144..33.. AAuu nniivveeaauu ddee ssûûrreettéé 22,, lleess mmeessuurreess ddee pprrootteeccttiioonn aaddddiittiioonnnneelllleess ssppéécciiffiiééeess ddaannss llee ppllaann ddee ssûûrreettéé ddee ll''iinnssttaallllaattiioonn ppoorrttuuaaiirree ddooiivveenntt êêttrree mmiisseess eenn ooeeuuvvrree ppoouurr cchhaaccuunnee ddeess aaccttiivviittééss ddééccrriitteess ddaannss llaa sseeccttiioonn 1144..22,, ccoommppttee tteennuu ddeess rreeccoommmmaannddaattiioonnss éénnoonnccééeess ddaannss llaa ppaarrttiiee BB dduu pprréésseenntt CCooddee.. 1144..44.. AAuu nniivveeaauu ddee ssûûrreettéé 33,, lleess aauuttrreess mmeessuurreess ssppéécciiaalleess ddee pprrootteeccttiioonn ssppéécciiffiiééeess ddaannss llee ppllaann ddee ssûûrreettéé ddee ll''iinnssttaallllaattiioonn ppoorrttuuaaiirree ddooiivveenntt êêttrree mmiisseess eenn ooeeuuvvrree ppoouurr cchhaaccuunnee ddeess aaccttiivviittééss ddééccrriitteess ddaannss llaa sseeccttiioonn 1144..22,, ccoommppttee tteennuu ddeess rreeccoommmmaannddaattiioonnss éénnoonnccééeess ddaannss llaa ppaarrttiiee BB dduu pprréésseenntt CCooddee.. 1144..44..11.. EEnn oouuttrree,, aauu nniivveeaauu ddee ssûûrreettéé 33,, lleess iinnssttaallllaattiioonnss ppoorrttuuaaiirreess ssoonntt tteennuueess ddee ssuuiivvrree eett dd''eexxééccuutteerr ttoouutteess ccoonnssiiggnneess ddee ssûûrreettéé ssppéécciiffiiééeess ppaarr llee GGoouuvveerrnneemmeenntt ccoonnttrraaccttaanntt ssuurr llee tteerrrriittooiirree dduuqquueell ll''iinnssttaallllaattiioonn ppoorrttuuaaiirree eesstt ssiittuuééee.. 1144..55.. LLoorrssqquu''uunn aaggeenntt ddee ssûûrreettéé ddee ll''iinnssttaallllaattiioonn ppoorrttuuaaiirree eesstt iinnffoorrmméé qquu''uunn nnaavviirree aa ddeess ddiiffffiiccuullttééss àà ssaattiissffaaiirree aauuxx pprreessccrriippttiioonnss dduu cchhaappiittrree XXII--22 oouu ddee llaa pprréésseennttee ppaarrttiiee dduu CCooddee oouu àà mmeettttrree eenn ooeeuuvvrree lleess mmeessuurreess eett pprrooccéédduurreess aapppprroopprriiééeess ddééccrriitteess ddaannss llee ppllaann ddee ssûûrreettéé dduu nnaavviirree,, eett ddaannss llee ccaass dduu nniivveeaauu ddee ssûûrreettéé 33,, àà llaa ssuuiittee ddee ttoouutteess ccoonnssiiggnneess ddee ssûûrreettéé ddoonnnnééeess ppaarr llee GGoouuvveerrnneemmeenntt ccoonnttrraaccttaanntt ssuurr llee tteerrrriittooiirree dduuqquueell ll''iinnssttaallllaattiioonn ppoorrttuuaaiirree eesstt ssiittuuééee,, ll''aaggeenntt ddee ssûûrreettéé ddee ll''iinnssttaallllaattiioonn ppoorrttuuaaiirree eett ll''aaggeenntt ddee ssûûrreettéé dduu nnaavviirree ddooiivveenntt rreesstteerr eenn lliiaaiissoonn eett ddooiivveenntt ccoooorrddoonnnneerr lleess mmeessuurreess aapppprroopprriiééeess.. 1144..66.. LLoorrssqquu''uunn aaggeenntt ddee ssûûrreettéé ddee ll''iinnssttaallllaattiioonn ppoorrttuuaaiirree eesstt iinnffoorrmméé qquu''uunn nnaavviirree aapppplliiqquuee uunn nniivveeaauu ddee ssûûrreettéé ssuuppéérriieeuurr àà cceelluuii ddee ll''iinnssttaallllaattiioonn ppoorrttuuaaiirree,, cceett aaggeenntt llee nnoottiiffiiee àà ll''aauuttoorriittéé ccoommppéétteennttee,, ssee mmeett eenn rraappppoorrtt aavveecc ll''aaggeenntt ddee ssûûrreettéé dduu nnaavviirree eett ccoooorrddoonnnnee lleess mmeessuurreess aapppprroopprriiééeess,, ssii nnéécceessssaaiirree.. 1155.. EEvvaalluuaattiioonn ddee llaa ssûûrreettéé ddee ll''iinnssttaallllaattiioonn ppoorrttuuaaiirree 1155..11.. LL''éévvaalluuaattiioonn ddee llaa ssûûrreettéé ddee ll''iinnssttaallllaattiioonn ppoorrttuuaaiirree eesstt uunn éélléémmeenntt eesssseennttiieell qquuii ffaaiitt ppaarrttiiee iinnttééggrraannttee dduu pprroocceessssuuss dd''ééttaabblliisssseemmeenntt eett ddee mmiissee àà jjoouurr dduu ppllaann ddee ssûûrreettéé ddee ll''iinnssttaallllaattiioonn ppoorrttuuaaiirree.. 1155..22.. LL''éévvaalluuaattiioonn ddee llaa ssûûrreettéé ddee ll''iinnssttaallllaattiioonn ppoorrttuuaaiirree ddooiitt êêttrree eeffffeeccttuuééee ppaarr llee GGoouuvveerrnneemmeenntt ccoonnttrraaccttaanntt ssuurr llee tteerrrriittooiirree dduuqquueell ll''iinnssttaallllaattiioonn ppoorrttuuaaiirree eesstt ssiittuuééee.. UUnn GGoouuvveerrnneemmeenntt ccoonnttrraaccttaanntt ppeeuutt aauuttoorriisseerr uunn oorrggaanniissmmee ddee ssûûrreettéé rreeccoonnnnuu àà eeffffeeccttuueerr ll''éévvaalluuaattiioonn ddee llaa ssûûrreettéé ddee ll''iinnssttaallllaattiioonn ppoorrttuuaaiirree dd''uunnee iinnssttaallllaattiioonn ppoorrttuuaaiirree ppaarrttiiccuulliièèrree ssiittuuééee ssuurr ssoonn tteerrrriittooiirree.. 1155..22..11.. SSii uunnee éévvaalluuaattiioonn ddee llaa ssûûrreettéé ddee ll''iinnssttaallllaattiioonn ppoorrttuuaaiirree aa ééttéé eeffffeeccttuuééee ppaarr uunn oorrggaanniissmmee ddee ssûûrreettéé rreeccoonnnnuu,, llee GGoouuvveerrnneemmeenntt ccoonnttrraaccttaanntt ssuurr llee tteerrrriittooiirree dduuqquueell ll''iinnssttaallllaattiioonn ppoorrttuuaaiirree eesstt ssiittuuééee ddooiitt ppaasssseerr eenn rreevvuuee cceettttee éévvaalluuaattiioonn eett ll''aapppprroouuvveerr ppoouurr ccoonnffiirrmmeerr qquu''eellllee ssaattiissffaaiitt àà llaa pprréésseennttee sseeccttiioonn.. 1155..33.. LLeess ppeerrssoonnnneess qquuii eeffffeeccttuueenntt ll''éévvaalluuaattiioonn ddooiivveenntt aavvooiirr lleess qquuaalliiffiiccaattiioonnss nnéécceessssaaiirreess ppoouurr pprrooccééddeerr àà uunnee eessttiimmaattiioonn ddee llaa ssûûrreettéé ddee ll''iinnssttaallllaattiioonn ppoorrttuuaaiirree ccoonnffoorrmméémmeenntt àà llaa pprréésseennttee sseeccttiioonn,, ccoommppttee tteennuu ddeess rreeccoommmmaannddaattiioonnss éénnoonnccééeess ddaannss llaa ppaarrttiiee BB dduu pprréésseenntt CCooddee..
  • 101.
    101 1155..44.. LLeess éévvaalluuaattiioonnssddee llaa ssûûrreettéé ddee ll''iinnssttaallllaattiioonn ppoorrttuuaaiirree ddooiivveenntt êêttrree ppéérriiooddiiqquueemmeenntt rreevvuueess eett mmiisseess àà jjoouurr,, ccoommppttee tteennuu ddeess fflluuccttuuaattiioonnss ddee llaa mmeennaaccee eett//oouu ddeess cchhaannggeemmeennttss mmiinneeuurrss aaffffeeccttaanntt ll''iinnssttaallllaattiioonn ppoorrttuuaaiirree eett ddooiivveenntt ttoouujjoouurrss êêttrree ppaassssééeess eenn rreevvuuee eett mmiisseess àà jjoouurr lloorrssqquuee ddeess cchhaannggeemmeennttss iimmppoorrttaannttss ssoonntt aappppoorrttééss àà ll''iinnssttaallllaattiioonn ppoorrttuuaaiirree.. 1155..55.. LL''éévvaalluuaattiioonn ddee llaa ssûûrreettéé ddee ll''iinnssttaallllaattiioonn ppoorrttuuaaiirree ddooiitt ccoommpprreennddrree,, aauu mmooiinnss lleess éélléémmeennttss ssuuiivvaannttss :: 11.. iiddeennttiiffiiccaattiioonn eett éévvaalluuaattiioonn ddeess iinnffrraassttrruuccttuurreess eett bbiieennss eesssseennttiieellss qquu''iill eesstt iimmppoorrttaanntt ddee pprroottééggeerr ;; 22.. iiddeennttiiffiiccaattiioonn ddeess mmeennaacceess éévveennttuueelllleess ccoonnttrree lleess bbiieennss eett lleess iinnffrraassttrruuccttuurreess eett ddee lleeuurr pprroobbaabbiilliittéé ddee ssuurrvveennaannccee,, aaffiinn dd''ééttaabblliirr ddeess mmeessuurreess ddee ssûûrreettéé qquuii ss''iimmppoosseenntt,, eenn lleess ccllaassssaanntt ppaarr oorrddrree ddee pprriioorriittéé ;; 33.. iiddeennttiiffiiccaattiioonn,, cchhooiixx eett ccllaasssseemmeenntt ppaarr oorrddrree ddee pprriioorriittéé ddeess ccoonnttrree--mmeessuurreess eett ddeess cchhaannggeemmeennttss ddee pprrooccéédduurree aaiinnssii qquuee ddee lleeuurr ddeeggrréé dd''eeffffiiccaacciittéé ppoouurr rréédduuiirree llaa vvuullnnéérraabbiilliittéé ;; eett 44.. iiddeennttiiffiiccaattiioonn ddeess ppooiinnttss ffaaiibblleess,, yy ccoommpprriiss lleess ffaacctteeuurrss hhuummaaiinnss,, ddee ll''iinnffrraassttrruuccttuurree,, ddeess ppoolliittiiqquueess eett ddeess pprrooccéédduurreess.. 1155..66.. LLeess GGoouuvveerrnneemmeennttss ccoonnttrraaccttaannttss ppeeuuvveenntt aacccceepptteerr qquu''uunnee éévvaalluuaattiioonn ddee llaa ssûûrreettéé ddee ll''iinnssttaallllaattiioonn ppoorrttuuaaiirree ccoouuvvrree pplluussiieeuurrss iinnssttaallllaattiioonnss ppoorrttuuaaiirreess àà ccoonnddiittiioonn qquuee ll''eexxppllooiittaanntt,, ll''eemmppllaacceemmeenntt,, ll''eexxppllooiittaattiioonn,, llee mmaattéérriieell eett llaa ccoonncceeppttiioonn ddee cceess iinnssttaallllaattiioonnss ppoorrttuuaaiirreess ssooiieenntt ssiimmiillaaiirreess.. TToouutt GGoouuvveerrnneemmeenntt ccoonnttrraaccttaanntt qquuii aauuttoorriissee uunn aarrrraannggeemmeenntt ddee ccee ttyyppee ddooiitt eenn ccoommmmuunniiqquueerr lleess ddééttaaiillss àà ll''OOrrggaanniissaattiioonn.. 1155..77.. LLoorrssqquuee ll''éévvaalluuaattiioonn ddee llaa ssûûrreettéé ddee ll''iinnssttaallllaattiioonn ppoorrttuuaaiirree eesstt aacchheevvééee,, iill ffaauutt ééttaabblliirr uunn rraappppoorrtt qquuii ccoommpprreennnnee uunn rrééssuumméé ddee llaa mmaanniièèrree ddoonntt ll''éévvaalluuaattiioonn ss''eesstt ddéérroouullééee,, uunnee ddeessccrriippttiioonn ddee cchhaaqquuee ppooiinntt vvuullnnéérraabbllee iiddeennttiiffiiéé aauu ccoouurrss ddee ll''éévvaalluuaattiioonn eett uunnee ddeessccrriippttiioonn ddeess ccoonnttrree--mmeessuurreess ppeerrmmeettttaanntt ddee rreemmééddiieerr àà cchhaaqquuee ppooiinntt vvuullnnéérraabbllee.. CCee rraappppoorrtt ddooiitt êêttrree pprroottééggéé ccoonnttrree ttoouutt aaccccèèss oouu ttoouuttee ddiivvuullggaattiioonn nnoonn aauuttoorriissééss.. 1166.. PPllaann ddee ssûûrreettéé ddee ll''iinnssttaallllaattiioonn ppoorrttuuaaiirree 1166..11.. UUnn ppllaann ddee ssûûrreettéé ddee ll''iinnssttaallllaattiioonn ppoorrttuuaaiirree ddooiitt êêttrree ééllaabboorréé eett tteennuu àà jjoouurr,, ssuurr llaa bbaassee dd''uunnee éévvaalluuaattiioonn ddee llaa ssûûrreettéé ddee ll''iinnssttaallllaattiioonn ppoorrttuuaaiirree,, ppoouurr cchhaaqquuee iinnssttaallllaattiioonn ppoorrttuuaaiirree eett ddooiitt êêttrree aaddaappttéé àà ll''iinntteerrffaaccee nnaavviirree//ppoorrtt.. CCee ppllaann ddooiitt pprréévvooiirr ddeess ddiissppoossiittiioonnss ppoouurr lleess ttrrooiiss nniivveeaauuxx ddee ssûûrreettéé qquuii ssoonntt ddééffiinniiss ddaannss llaa pprréésseennttee ppaarrttiiee dduu CCooddee.. 1166..11..11.. SSoouuss rréésseerrvvee ddeess ddiissppoossiittiioonnss ddee llaa sseeccttiioonn 1166..22,, uunn oorrggaanniissmmee ddee ssûûrreettéé rreeccoonnnnuu ppeeuutt pprrééppaarreerr llee ppllaann ddee ssûûrreettéé ddee ll''iinnssttaallllaattiioonn ppoorrttuuaaiirree dd''uunnee iinnssttaallllaattiioonn ppoorrttuuaaiirree ppaarrttiiccuulliièèrree.. 1166..22.. LLee ppllaann ddee ssûûrreettéé ddee ll''iinnssttaallllaattiioonn ppoorrttuuaaiirree ddooiitt êêttrree aapppprroouuvvéé ppaarr llee GGoouuvveerrnneemmeenntt ccoonnttrraaccttaanntt ssuurr llee tteerrrriittooiirree dduuqquueell ll''iinnssttaallllaattiioonn ppoorrttuuaaiirree eesstt ssiittuuééee.. 1166..33.. CCee ppllaann ddooiitt êêttrree ééllaabboorréé ccoommppttee tteennuu ddeess rreeccoommmmaannddaattiioonnss éénnoonnccééeess ddaannss llaa ppaarrttiiee BB dduu CCooddee eett êêttrree rrééddiiggéé ddaannss llaa llaanngguuee ddee ttrraavvaaiill ddee ll''iinnssttaallllaattiioonn ppoorrttuuaaiirree.. LLee ppllaann ddooiitt ccoommpprreennddrree aauu mmooiinnss :: 11.. lleess mmeessuurreess vviissaanntt àà eemmppêêcchheerr ll''iinnttrroodduuccttiioonn,, ddaannss ll''iinnssttaallllaattiioonn ppoorrttuuaaiirree oouu àà bboorrdd dduu nnaavviirree,, dd''aarrmmeess,, ddee ssuubbssttaanncceess ddaannggeerreeuusseess eett dd''eennggiinnss ddeessttiinnééss àà êêttrree uuttiilliissééss ccoonnttrree ddeess ppeerrssoonnnneess,, ddeess nnaavviirreess oouu ddeess ppoorrttss eett ddoonntt llaa pprréésseennccee nn''eesstt ppaass aauuttoorriissééee ;; 22.. lleess mmeessuurreess ddeessttiinnééeess àà eemmppêêcchheerr ll''aaccccèèss nnoonn aauuttoorriisséé àà ll''iinnssttaallllaattiioonn ppoorrttuuaaiirree,, aauuxx nnaavviirreess aammaarrrrééss ddaannss ll''iinnssttaallllaattiioonn ppoorrttuuaaiirree eett aauuxx zzoonneess dd''aaccccèèss rreessttrreeiinntt ddee ll''iinnssttaallllaattiioonn ;; 33.. ddeess pprrooccéédduurreess ppoouurr ffaaiirree ffaaccee àà uunnee mmeennaaccee ccoonnttrree llaa ssûûrreettéé oouu uunnee aatttteeiinnttee àà llaa ssûûrreettéé,, yy ccoommpprriiss ddeess ddiissppoossiittiioonnss ppoouurr mmaaiinntteenniirr lleess ooppéérraattiioonnss eesssseennttiieelllleess ddee ll''iinnssttaallllaattiioonn ppoorrttuuaaiirree oouu ddee ll''iinntteerrffaaccee nnaavviirree//ppoorrtt ;; 44.. ddeess pprrooccéédduurreess ppoouurr ddoonnnneerr ssuuiittee aauuxx ccoonnssiiggnneess ddee ssûûrreettéé qquuee llee GGoouuvveerrnneemmeenntt ccoonnttrraaccttaanntt ssuurr llee tteerrrriittooiirree dduuqquueell ll''iinnssttaallllaattiioonn ppoorrttuuaaiirree eesstt ssiittuuééee ppoouurrrraaiitt ddoonnnneerr aauu nniivveeaauu ddee ssûûrreettéé 33 ;; 55.. ddeess pprrooccéédduurreess dd''éévvaaccuuaattiioonn eenn ccaass ddee mmeennaaccee ccoonnttrree llaa ssûûrreettéé oouu dd''aatttteeiinnttee àà llaa ssûûrreettéé ;; 66.. lleess ttââcchheess dduu ppeerrssoonnnneell ddee ll''iinnssttaallllaattiioonn aauuqquueell ssoonntt aattttrriibbuuééeess ddeess rreessppoonnssaabbiilliittééss eenn mmaattiièèrree ddee ssûûrreettéé eett cceelllleess ddeess aauuttrreess mmeemmbbrreess dduu ppeerrssoonnnneell ddee ll''iinnssttaallllaattiioonn ppoorrttuuaaiirree ccoonncceerrnnaanntt lleess aassppeeccttss lliiééss àà llaa ssûûrreettéé ;; 77.. ddeess pprrooccéédduurreess ccoonncceerrnnaanntt ll''iinntteerrffaaccee aavveecc lleess aaccttiivviittééss lliiééeess àà llaa ssûûrreettéé ddeess nnaavviirreess ;; 88.. ddeess pprrooccéédduurreess ccoonncceerrnnaanntt ll''eexxaammeenn ppéérriiooddiiqquuee dduu ppllaann eett ssaa mmiissee àà jjoouurr ;;
  • 102.
    102 99.. ddeess pprrooccéédduurreessddee nnoottiiffiiccaattiioonn ddeess iinncciiddeennttss ddee ssûûrreettéé ;; 1100.. ll''iiddeennttiiffiiccaattiioonn ddee ll''aaggeenntt ddee ssûûrreettéé ddee ll''iinnssttaallllaattiioonn ppoorrttuuaaiirree,, yy ccoommpprriiss lleess ccoooorrddoonnnnééeess ooùù iill ppeeuutt êêttrree jjooiinntt 2244 hheeuurreess ssuurr 2244 ;; 1111.. ddeess mmeessuurreess vviissaanntt àà ggaarraannttiirr llaa pprrootteeccttiioonn ddeess rreennsseeiiggnneemmeennttss ffiigguurraanntt ddaannss llee ppllaann ;; 1122.. ddeess mmeessuurreess ddeessttiinnééeess àà ggaarraannttiirr llaa pprrootteeccttiioonn eeffffeeccttiivvee ddee llaa ccaarrggaaiissoonn eett dduu mmaattéérriieell ddee mmaannuutteennttiioonn ddee llaa ccaarrggaaiissoonn ddaannss ll''iinnssttaallllaattiioonn ppoorrttuuaaiirree ;; 1133.. ddeess pprrooccéédduurreess dd''aauuddiitt dduu ppllaann ddee ssûûrreettéé ddee ll''iinnssttaallllaattiioonn ppoorrttuuaaiirree ;; 1144.. ddeess pprrooccéédduurreess ppoouurr ddoonnnneerr ssuuiittee àà uunnee aalleerrttee ddaannss llee ccaass ooùù llee ssyyssttèèmmee dd''aalleerrttee ddee ssûûrreettéé dd''uunn nnaavviirree ssee ttrroouuvvaanntt ddaannss ll''iinnssttaallllaattiioonn ppoorrttuuaaiirree aa ééttéé aaccttiivvéé ;; eett 1155.. ddeess pprrooccéédduurreess ppoouurr ffaacciilliitteerr lleess ccoonnggééss àà tteerrrree ppoouurr llee ppeerrssoonnnneell dduu nnaavviirree oouu lleess cchhaannggeemmeennttss ddee ppeerrssoonnnneell,, ddee mmêêmmee qquuee ll''aaccccèèss ddeess vviissiitteeuurrss aauu nnaavviirree,, yy ccoommpprriiss lleess rreepprréésseennttaannttss ddeess sseerrvviicceess ssoocciiaauuxx eett ddeess ssyynnddiiccaattss ddeess ggeennss ddee mmeerr.. 1166..44.. LLee ppeerrssoonnnneell qquuii pprrooccèèddee aauuxx aauuddiittss iinntteerrnneess ddeess aaccttiivviittééss lliiééeess àà llaa ssûûrreettéé ssppéécciiffiiééeess ddaannss llee ppllaann oouu qquuii éévvaalluuee ssaa mmiissee eenn ooeeuuvvrree nnee ddooiitt ppaass aavvooiirr ddee rraappppoorrtt aavveecc lleess aaccttiivviittééss ffaaiissaanntt ll''oobbjjeett ddee ll''aauuddiitt,, àà mmooiinnss qquuee cceellaa nnee ssooiitt ppaass ppoossssiibbllee ddaannss llaa pprraattiiqquuee dduu ffaaiitt ddee llaa ttaaiillllee eett ddee llaa nnaattuurree ddee ll''iinnssttaallllaattiioonn ppoorrttuuaaiirree.. 1166..55.. LLee ppllaann ddee ssûûrreettéé ddee ll''iinnssttaallllaattiioonn ppoorrttuuaaiirree ppeeuutt êêttrree ccoommbbiinnéé aavveecc llee ppllaann ddee ssûûrreettéé dduu ppoorrtt oouu ttoouutt aauuttrree ppllaann dd''uurrggeennccee ppoorrttuuaaiirree oouu ffaaiirree ppaarrttiiee ddee tteellss ppllaannss.. 1166..66.. LLee GGoouuvveerrnneemmeenntt ccoonnttrraaccttaanntt ssuurr llee tteerrrriittooiirree dduuqquueell ll''iinnssttaallllaattiioonn ppoorrttuuaaiirree eesstt ssiittuuééee ddooiitt ddéécciiddeerr qquueelllleess ssoonntt lleess mmooddiiffiiccaattiioonnss qquuii nnee ddooiivveenntt ppaass êêttrree aappppoorrttééeess aauu ppllaann ddee ssûûrreettéé ddee ll''iinnssttaallllaattiioonn ppoorrttuuaaiirree ssaannss qquuee lleess aammeennddeemmeennttss ppeerrttiinneennttss àà ccee ppllaann ssooiieenntt aapppprroouuvvééss ppaarr lluuii.. 1166..77.. LLee ppllaann ppeeuutt êêttrree ccoonnsseerrvvéé ssoouuss ffoorrmmee éélleeccttrroonniiqquuee.. DDaannss ccee ccaass,, iill ddooiitt êêttrree pprroottééggéé ppaarr ddeess pprrooccéédduurreess vviissaanntt àà eemmppêêcchheerr qquuee sseess ddoonnnnééeess ssooiieenntt eeffffaaccééeess,, ddééttrruuiitteess oouu mmooddiiffiiééeess ssaannss aauuttoorriissaattiioonn.. 1166..88.. LLee ppllaann ddooiitt êêttrree pprroottééggéé ccoonnttrree ttoouutt aaccccèèss oouu ttoouuttee ddiivvuullggaattiioonn nnoonn aauuttoorriissééss.. 1166..99.. LLeess GGoouuvveerrnneemmeennttss ccoonnttrraaccttaannttss ppeeuuvveenntt aacccceepptteerr qquu''uunn ppllaann ddee ssûûrreettéé ddee ll''iinnssttaallllaattiioonn ppoorrttuuaaiirree ccoouuvvrree pplluussiieeuurrss iinnssttaallllaattiioonnss ppoorrttuuaaiirreess àà ccoonnddiittiioonn qquuee ll''eexxppllooiittaanntt,, ll''eemmppllaacceemmeenntt,, ll''eexxppllooiittaattiioonn,, llee mmaattéérriieell eett llaa ccoonncceeppttiioonn ddee cceess iinnssttaallllaattiioonnss ppoorrttuuaaiirreess ssooiieenntt ssiimmiillaaiirreess.. TToouutt GGoouuvveerrnneemmeenntt ccoonnttrraaccttaanntt qquuii aauuttoorriissee uunn aauuttrree aarrrraannggeemmeenntt ddee ccee ttyyppee ddooiitt eenn ccoommmmuunniiqquueerr ddééttaaiillss àà ll''OOrrggaanniissaattiioonn.. 1177.. AAggeenntt ddee ssûûrreettéé ddee ll''iinnssttaallllaattiioonn ppoorrttuuaaiirree 1177..11.. UUnn aaggeenntt ddee ssûûrreettéé ddee ll''iinnssttaallllaattiioonn ppoorrttuuaaiirree ddooiitt êêttrree ddééssiiggnnéé ddaannss cchhaaqquuee iinnssttaallllaattiioonn ppoorrttuuaaiirree.. UUnnee ppeerrssoonnnnee ppeeuutt êêttrree ddééssiiggnnééee ccoommmmee aaggeenntt ddee ssûûrreettéé dd''uunnee oouu ddee pplluussiieeuurrss iinnssttaallllaattiioonnss ppoorrttuuaaiirreess.. 1177..22.. OOuuttrree cceelllleess qquuii ssoonntt ssppéécciiffiiééeess ddaannss dd''aauuttrreess sseeccttiioonnss ddee llaa pprréésseennttee ppaarrttiiee dduu CCooddee,, lleess ttââcchheess eett rreessppoonnssaabbiilliittééss ddee ll''aaggeenntt ddee ssûûrreettéé ddee ll''iinnssttaallllaattiioonn ppoorrttuuaaiirree ccoommpprreennnneenntt,, ssaannss ttoouutteeffooiiss ss''yy lliimmiitteerr,, ccee qquuii ssuuiitt :: 11.. eeffffeeccttuueerr uunnee ééttuuddee ddee ssûûrreettéé iinniittiiaallee ccoommppllèèttee ddee ll''iinnssttaallllaattiioonn ppoorrttuuaaiirree eenn tteennaanntt ccoommppttee ddee ll''éévvaalluuaattiioonn ppeerrttiinneennttee ddee llaa ssûûrreettéé ddee ll''iinnssttaallllaattiioonn ppoorrttuuaaiirree ;; 22.. vveeiilllleerr àà ll''ééllaabboorraattiioonn eett àà llaa mmiissee àà jjoouurr dduu ppllaann ddee ssûûrreettéé ddee ll''iinnssttaallllaattiioonn ppoorrttuuaaiirree ;; 33.. mmeettttrree eenn ooeeuuvvrree llee ppllaann ddee ssûûrreettéé ddee ll''iinnssttaallllaattiioonn ppoorrttuuaaiirree eett pprrooccééddeerr àà ddeess eexxeerrcciicceess àà cceett eeffffeett ;; 44.. pprrooccééddeerr àà ddeess iinnssppeeccttiioonnss ddee ssûûrreettéé rréégguulliièèrreess ddee ll''iinnssttaallllaattiioonn ppoorrttuuaaiirree ppoouurr ss''aassssuurreerr qquuee lleess mmeessuurreess ddee ssûûrreettéé rreesstteenntt aapppprroopprriiééeess ;; 55.. rreeccoommmmaannddeerr eett iinnccoorrppoorreerr lleess mmooddiiffiiccaattiioonnss nnéécceessssaaiirreess aauu ppllaann ddee ssûûrreettéé ddee ll''iinnssttaallllaattiioonn ppoorrttuuaaiirree ppoouurr eenn rreeccttiiffiieerr lleess llaaccuunneess eett mmeettttrree àà jjoouurr llee ppllaann ppoouurr tteenniirr ccoommppttee ddeess cchhaannggeemmeennttss ppeerrttiinneennttss aaffffeeccttaanntt ll''iinnssttaallllaattiioonn ppoorrttuuaaiirree ;; 66.. aaccccrrooîîttrree llaa pprriissee ddee ccoonnsscciieennccee ddee llaa ssûûrreettéé eett llaa vviiggiillaannccee dduu ppeerrssoonnnneell ddee ll''iinnssttaallllaattiioonn ppoorrttuuaaiirree ;; 77.. vveeiilllleerr àà ccee qquuee llee ppeerrssoonnnneell rreessppoonnssaabbllee ddee llaa ssûûrreettéé ddee ll''iinnssttaallllaattiioonn ppoorrttuuaaiirree aaiitt rreeççuu uunnee ffoorrmmaattiioonn aaddééqquuaattee ;;
  • 103.
    103 88.. ffaaiirree rraappppoorrttaauuxx aauuttoorriittééss ccoommppéétteenntteess eett tteenniirr uunn rreeggiissttrree ddeess éévvéénneemmeennttss qquuii mmeennaacceenntt llaa ssûûrreettéé ddee ll''iinnssttaallllaattiioonn ppoorrttuuaaiirree ;; 99.. ccoooorrddoonnnneerr llaa mmiissee eenn ooeeuuvvrree dduu ppllaann ddee ssûûrreettéé ddee ll''iinnssttaallllaattiioonn ppoorrttuuaaiirree aavveecc llee oouu lleess aaggeenntt((ss)) ddee ssûûrreettéé ccoommppéétteenntt((ss)) ddee llaa ccoommppaaggnniiee eett dduu nnaavviirree ;; 1100.. aassssuurreerr llaa ccoooorrddiinnaattiioonn aavveecc lleess sseerrvviicceess ddee ssûûrreettéé,, ss''iill yy aa lliieeuu ;; 1111.. ss''aassssuurreerr qquuee lleess nnoorrmmeess aapppplliiccaabblleess aauu ppeerrssoonnnneell cchhaarrggéé ddee llaa ssûûrreettéé ddee ll''iinnssttaallllaattiioonn ppoorrttuuaaiirree ssoonntt rreessppeeccttééeess ;; 1122.. ss''aassssuurreerr qquuee llee mmaattéérriieell ddee ssûûrreettéé eesstt ccoorrrreecctteemmeenntt uuttiilliisséé,, mmiiss àà ll''eessssaaii,, ééttaalloonnnnéé eett eennttrreetteennuu,, ss''iill yy eenn aa ;; eett 1133.. aaiiddeerr ll''aaggeenntt ddee ssûûrreettéé dduu nnaavviirree àà ccoonnffiirrmmeerr,, ssuurr ddeemmaannddee,, ll''iiddeennttiittéé ddeess ppeerrssoonnnneess cchheerrcchhaanntt àà mmoonntteerr àà bboorrdd dduu nnaavviirree.. 1177..33.. LL''aaggeenntt ddee ssûûrreettéé ddee ll''iinnssttaallllaattiioonn ppoorrttuuaaiirree ddooiitt bbéénnééffiicciieerr ddee ll''aappppuuii nnéécceessssaaiirree ppoouurr ss''aaccqquuiitttteerr ddeess ttââcchheess eett ddeess rreessppoonnssaabbiilliittééss qquuii lluuii ssoonntt iimmppoossééeess ppaarr llee cchhaappiittrree XXII--22 eett ppaarr llaa pprréésseennttee ppaarrttiiee dduu CCooddee.. 1188.. FFoorrmmaattiioonn,, eexxeerrcciicceess eett eennttrraaîînneemmeennttss eenn mmaattiièèrree ddee ssûûrreettéé ddeess iinnssttaallllaattiioonnss ppoorrttuuaaiirreess 1188..11.. LL''aaggeenntt ddee ssûûrreettéé ddee ll''iinnssttaallllaattiioonn ppoorrttuuaaiirree eett llee ppeerrssoonnnneell ccoommppéétteenntt cchhaarrggéé ddee llaa ssûûrreettéé ddee ll''iinnssttaallllaattiioonn ppoorrttuuaaiirree ddooiivveenntt aavvooiirr ddeess ccoonnnnaaiissssaanncceess eett aavvooiirr rreeççuu uunnee ffoorrmmaattiioonn,, ccoommppttee tteennuu ddeess rreeccoommmmaannddaattiioonnss éénnoonnccééeess ddaannss llaa ppaarrttiiee BB dduu pprréésseenntt CCooddee.. 1188..22.. LLee ppeerrssoonnnneell ddeess iinnssttaallllaattiioonnss ppoorrttuuaaiirreess cchhaarrggéé ddee ttââcchheess ssppéécciiffiiqquueess lliiééeess àà llaa ssûûrreettéé ddooiitt ccoommpprreennddrree lleess ttââcchheess eett lleess rreessppoonnssaabbiilliittééss qquuii lluuii iinnccoommbbeenntt àà cceett ééggaarrdd,, tteelllleess qquu''eelllleess ssoonntt ddééccrriitteess ddaannss llee ppllaann ddee ssûûrreettéé ddee ll''iinnssttaallllaattiioonn ppoorrttuuaaiirree,, eett iill ddooiitt aavvooiirr ddeess ccoonnnnaaiissssaanncceess eett ddeess aappttiittuuddeess ssuuffffiissaanntteess ppoouurr ss''aaccqquuiitttteerr ddeess ttââcchheess qquuii lluuii ssoonntt aassssiiggnnééeess,, ccoommppttee tteennuu ddeess rreeccoommmmaannddaattiioonnss éénnoonnccééeess ddaannss llaa ppaarrttiiee BB dduu pprréésseenntt CCooddee.. 1188..33.. PPoouurr ggaarraannttiirr ll''eeffffiiccaacciittéé ddee llaa mmiissee eenn ooeeuuvvrree dduu ppllaann ddee ssûûrreettéé ddee ll''iinnssttaallllaattiioonn ppoorrttuuaaiirree,, ddeess eexxeerrcciicceess ddooiivveenntt êêttrree eeffffeeccttuuééss àà ddeess iinntteerrvvaalllleess aapppprroopprriiééss ccoommppttee tteennuu ddeess ttyyppeess dd''ooppéérraattiioonnss eeffffeeccttuuééeess ppaarr ll''iinnssttaallllaattiioonn ppoorrttuuaaiirree,, ddeess cchhaannggeemmeennttss ddaannss llaa ccoommppoossiittiioonn dduu ppeerrssoonnnneell ddee ll''iinnssttaallllaattiioonn ppoorrttuuaaiirree,, dduu ttyyppee ddee nnaavviirreess qquuee ddeesssseerrtt ll''iinnssttaallllaattiioonn ppoorrttuuaaiirree eett aauuttrreess cciirrccoonnssttaanncceess ppeerrttiinneenntteess,, ccoommppttee tteennuu ddeess rreeccoommmmaannddaattiioonnss éénnoonnccééeess ddaannss llaa ppaarrttiiee BB dduu pprréésseenntt CCooddee.. 1188..44.. LL''aaggeenntt ddee ssûûrreettéé ddee ll''iinnssttaallllaattiioonn ppoorrttuuaaiirree ddooiitt ggaarraannttiirr ll''eeffffiiccaacciittéé ddee llaa ccoooorrddiinnaattiioonn eett ddee llaa mmiissee eenn ooeeuuvvrree dduu ppllaann ddee ssûûrreettéé ddee ll''iinnssttaallllaattiioonn ppoorrttuuaaiirree eenn ppaarrttiicciippaanntt àà ddeess eennttrraaîînneemmeennttss àà ddeess iinntteerrvvaalllleess aapppprroopprriiééss,, ccoommppttee tteennuu ddeess rreeccoommmmaannddaattiioonnss éénnoonnccééeess ddaannss llaa ppaarrttiiee BB dduu pprréésseenntt CCooddee.. 1199.. VVéérriiffiiccaattiioonn ddeess nnaavviirreess eett ddéélliivvrraannccee ddeess cceerrttiiffiiccaattss 1199..11.. VVéérriiffiiccaattiioonnss :: 1199..11..11.. CChhaaqquuee nnaavviirree aauuqquueell ss''aapppplliiqquuee llaa pprréésseennttee ppaarrttiiee dduu CCooddee ddooiitt êêttrree ssoouummiiss aauuxx vvéérriiffiiccaattiioonnss ssppéécciiffiiééeess ccii--ddeessssoouuss :: 11.. uunnee vvéérriiffiiccaattiioonn iinniittiiaallee,, aavvaanntt llaa mmiissee eenn sseerrvviiccee dduu nnaavviirree oouu aavvaanntt qquuee llee cceerrttiiffiiccaatt pprreessccrriitt àà llaa sseeccttiioonn 1199..22 ssooiitt ddéélliivvrréé ppoouurr llaa pprreemmiièèrree ffooiiss,, qquuii ccoommpprreennnnee uunnee vvéérriiffiiccaattiioonn ccoommppllèèttee ddee ssoonn ssyyssttèèmmee ddee ssûûrreettéé eett ddee ttoouutt mmaattéérriieell ddee ssûûrreettéé ccoonnnneexxee vviissééss ppaarr lleess ddiissppoossiittiioonnss ppeerrttiinneenntteess dduu cchhaappiittrree XXII--22,, ddee llaa pprréésseennttee ppaarrttiiee dduu CCooddee eett dduu ppllaann ddee ssûûrreettéé dduu nnaavviirree aapppprroouuvvéé.. CCeettttee vvéérriiffiiccaattiioonn ddooiitt ppeerrmmeettttrree ddee ss''aassssuurreerr qquuee llee ssyyssttèèmmee ddee ssûûrreettéé eett ttoouutt mmaattéérriieell ddee ssûûrreettéé ccoonnnneexxee dduu nnaavviirree ssaattiissffoonntt pplleeiinneemmeenntt aauuxx pprreessccrriippttiioonnss aapppplliiccaabblleess dduu cchhaappiittrree XXII--22 eett ddee llaa pprréésseennttee ppaarrttiiee dduu CCooddee,, qquuee lleeuurr ééttaatt eesstt ssaattiissffaaiissaanntt eett qquu''iillss ssoonntt aaddaappttééss aauu sseerrvviiccee aauuqquueell llee nnaavviirree eesstt ddeessttiinnéé ;; 22.. uunnee vvéérriiffiiccaattiioonn ddee rreennoouuvveelllleemmeenntt àà ddeess iinntteerrvvaalllleess ssppéécciiffiiééss ppaarr ll''AAddmmiinniissttrraattiioonn mmaaiiss nnee ddééppaassssaanntt ppaass cciinnqq aannss,, ssaauuff ssii llaa sseeccttiioonn 1199..33 ss''aapppplliiqquuee.. CCeettttee vvéérriiffiiccaattiioonn ddooiitt ppeerrmmeettttrree ddee ss''aassssuurreerr qquuee llee ssyyssttèèmmee ddee ssûûrreettéé eett ttoouutt mmaattéérriieell ddee ssûûrreettéé ccoonnnneexxee dduu nnaavviirree ssaattiissffoonntt pplleeiinneemmeenntt aauuxx pprreessccrriippttiioonnss aapppplliiccaabblleess dduu cchhaappiittrree XXII--22 ddee llaa pprréésseennttee ppaarrttiiee dduu CCooddee eett dduu ppllaann ddee ssûûrreettéé dduu nnaavviirree aapppprroouuvvéé,, qquuee lleeuurr ééttaatt eesstt ssaattiissffaaiissaanntt eett qquu''iillss ssoonntt aaddaappttééss aauu sseerrvviiccee aauuqquueell llee nnaavviirree eesstt ddeessttiinnéé ;;
  • 104.
    104 33.. aauu mmooiinnssuunnee vvéérriiffiiccaattiioonn iinntteerrmmééddiiaaiirree.. SSii uunnee sseeuullee vvéérriiffiiccaattiioonn iinntteerrmmééddiiaaiirree eesstt eeffffeeccttuuééee,, eellllee ddooiitt aavvooiirr lliieeuu eennttrree llaa ddeeuuxxiièèmmee eett llaa ttrrooiissiièèmmee ddaattee aannnniivveerrssaaiirree dduu cceerrttiiffiiccaatt tteellllee qquuee ddééffiinniiee àà llaa rrèèggllee II//22 nn)).. LLaa vvéérriiffiiccaattiioonn iinntteerrmmééddiiaaiirree ddooiitt ccoommpprreennddrree uunnee iinnssppeeccttiioonn dduu ssyyssttèèmmee ddee ssûûrreettéé eett ddee ttoouutt mmaattéérriieell ddee ssûûrreettéé ccoonnnneexxee dduu nnaavviirree,, aaffiinn ddee ss''aassssuurreerr qquu''iillss rreesstteenntt ssaattiissffaaiissaannttss ppoouurr llee sseerrvviiccee aauuqquueell llee nnaavviirree eesstt ddeessttiinnéé.. MMeennttiioonn ddee cceettttee vvéérriiffiiccaattiioonn iinntteerrmmééddiiaaiirree ddooiitt êêttrree ppoorrttééee ssuurr llee cceerrttiiffiiccaatt ;; 44.. ttoouuttee vvéérriiffiiccaattiioonn ssuupppplléémmeennttaaiirree ddéécciiddééee ppaarr ll''AAddmmiinniissttrraattiioonn.. 1199..11..22.. LLeess vvéérriiffiiccaattiioonnss ddeess nnaavviirreess ddooiivveenntt êêttrree eeffffeeccttuuééeess ppaarr lleess ffoonnccttiioonnnnaaiirreess ddee ll''AAddmmiinniissttrraattiioonn.. LL'' LL''AAddmmiinniissttrraattiioonn AAddmmiinniissttrraattiioonn ppeeuutt ttoouutteeffooiiss ccoonnffiieerr lleess vvéérriiffiiccaattiioonnss àà uunn oorrggaanniissmmee ddee ssûûrreettéé rreeccoonnnnuu vviisséé àà llaa rrèèggllee XXII--22//11.. 1199..11..33.. DDaannss ttoouuss lleess ccaass,, ll''AAddmmiinniissttrraattiioonn iinnttéérreessssééee ddooiitt ssee ppoorrtteerr pplleeiinneemmeenntt ggaarraannttee ddee ll''eexxééccuuttiioonn ccoommppllèèttee eett ddee ll''eeffffiiccaacciittéé ddee llaa vvéérriiffiiccaattiioonn eett ddooiitt ss''eennggaaggeerr àà pprreennddrree lleess mmeessuurreess nnéécceessssaaiirreess ppoouurr ssaattiissffaaiirree àà cceettttee oobblliiggaattiioonn.. 1199..11..44.. LLee ssyyssttèèmmee ddee ssûûrreettéé eett ttoouutt mmaattéérriieell ddee ssûûrreettéé ccoonnnneexxee dduu nnaavviirree ddooiivveenntt êêttrree eennttrreetteennuuss,, aapprrèèss llaa vvéérriiffiiccaattiioonn,, ddee mmaanniièèrree àà rreesstteerr ccoonnffoorrmmeess aauuxx ddiissppoossiittiioonnss ddeess rrèègglleess XXII--22//44..22 eett XXII--22//66,, ddee llaa pprréésseennttee ppaarrttiiee dduu CCooddee eett dduu ppllaann ddee ssûûrreettéé dduu nnaavviirree aapppprroouuvvéé.. LLoorrssqquu''uunnee ddeess vvéérriiffiiccaattiioonnss pprreessccrriitteess aauuxx tteerrmmeess ddee llaa sseeccttiioonn 1199..11..11 aa ééttéé eeffffeeccttuuééee,, aauuccuunn cchhaannggeemmeenntt nnee ddooiitt êêttrree aappppoorrttéé aauu ssyyssttèèmmee ddee ssûûrreettéé oouu àà uunn qquueellccoonnqquuee mmaattéérriieell ddee ssûûrreettéé ccoonnnneexxee nnii aauu ppllaann ddee ssûûrreettéé dduu nnaavviirree aapppprroouuvvéé ssaannss ll''aaccccoorrdd ddee ll''AAddmmiinniissttrraattiioonn.. 1199..22.. DDéélliivvrraannccee dduu cceerrttiiffiiccaatt oouu aappppoossiittiioonn dd''uunn vviissaa :: 1199..22..11.. UUnn CCeerrttiiffiiccaatt iinntteerrnnaattiioonnaall ddee ssûûrreettéé dduu nnaavviirree ddooiitt êêttrree ddéélliivvrréé,, aapprrèèss uunnee vviissiittee iinniittiiaallee oouu uunnee vvéérriiffiiccaattiioonn ddee rreennoouuvveelllleemmeenntt eeffffeeccttuuééee ccoonnffoorrmméémmeenntt aauuxx ddiissppoossiittiioonnss ddee llaa sseeccttiioonn 1199..11.. 1199..22..22.. CCee cceerrttiiffiiccaatt ddooiitt êêttrree ddéélliivvrréé oouu vviisséé ssooiitt ppaarr ll''AAddmmiinniissttrraattiioonn,, ssooiitt ppaarr uunn oorrggaanniissmmee ddee ssûûrreettéé rreeccoonnnnuu aaggiissssaanntt ppoouurr llee ccoommppttee ddee ll''AAddmmiinniissttrraattiioonn.. 1199..22..33.. UUnn GGoouuvveerrnneemmeenntt ccoonnttrraaccttaanntt ppeeuutt,, àà llaa ddeemmaannddee ddee ll''AAddmmiinniissttrraattiioonn,, ffaaiirree vvéérriiffiieerr llee nnaavviirree.. SS''iill eesstt ccoonnvvaaiinnccuu qquuee lleess ddiissppoossiittiioonnss ddee llaa sseeccttiioonn 1199..11..11 ssoonntt rreessppeeccttééeess,, iill ddooiitt ddéélliivvrreerr aauu nnaavviirree uunn CCeerrttiiffiiccaatt iinntteerrnnaattiioonnaall ddee ssûûrreettéé dduu nnaavviirree oouu aauuttoorriisseerr ssaa ddéélliivvrraannccee eett,, llee ccaass éécchhééaanntt,, aappppoosseerr uunn vviissaa oouu aauuttoorriisseerr ssoonn aappppoossiittiioonn ssuurr llee cceerrttiiffiiccaatt dduu nnaavviirree,, ccoonnffoorrmméémmeenntt aauu pprréésseenntt CCooddee.. 1199..22..33..11.. UUnnee ccooppiiee dduu cceerrttiiffiiccaatt eett uunnee ccooppiiee dduu rraappppoorrtt ddee vvéérriiffiiccaattiioonn ddooiivveenntt êêttrree ccoommmmuunniiqquuééeess ddaannss lleess mmeeiilllleeuurrss ddééllaaiiss àà ll''AAddmmiinniissttrraattiioonn qquuii aa ffaaiitt llaa ddeemmaannddee.. 1199..22..33..22.. TToouutt cceerrttiiffiiccaatt aaiinnssii ddéélliivvrréé ddooiitt ccoommppoorrtteerr uunnee ddééccllaarraattiioonn ééttaabblliissssaanntt qquu''iill aa ééttéé ddéélliivvrréé àà llaa ddeemmaannddee ddee ll''AAddmmiinniissttrraattiioonn.. IIll ddooiitt aavvooiirr llaa mmêêmmee vvaalleeuurr eett êêttrree aacccceeppttéé ddaannss lleess mmêêmmeess ccoonnddiittiioonnss qquu''uunn cceerrttiiffiiccaatt ddéélliivvrréé eenn vveerrttuu ddee llaa sseeccttiioonn 1199..22..22.. 1199..22..44.. LLee CCeerrttiiffiiccaatt iinntteerrnnaattiioonnaall ddee ssûûrreettéé dduu nnaavviirree ddooiitt êêttrree ééttaabbllii sseelloonn llee mmooddèèllee qquuii ffiigguurree eenn aappppeennddiiccee aauu pprréésseenntt CCooddee.. SSii llaa llaanngguuee uuttiilliissééee nn''eesstt nnii ll''aannggllaaiiss,, nnii ll''eessppaaggnnooll,, nnii llee ffrraannççaaiiss,, llee tteexxttee ddooiitt ccoommpprreennddrree uunnee ttrraadduuccttiioonn ddaannss ll''uunnee ddee cceess llaanngguueess.. 1199..33.. DDuurrééee eett vvaalliiddiittéé dduu cceerrttiiffiiccaatt :: 1199..33..11.. LLee CCeerrttiiffiiccaatt iinntteerrnnaattiioonnaall ddee ssûûrreettéé dduu nnaavviirree ddooiitt êêttrree ddéélliivvrréé ppoouurr uunnee ppéérriiooddee ddoonntt llaa dduurrééee eesstt ffiixxééee ppaarr ll''AAddmmiinniissttrraattiioonn,, ssaannss qquuee cceettttee dduurrééee ppuuiissssee eexxccééddeerr cciinnqq aannss.. 1199..33..22.. LLoorrssqquuee llaa vvéérriiffiiccaattiioonn ddee rreennoouuvveelllleemmeenntt eesstt aacchheevvééee ddaannss uunn ddééllaaii ddee ttrrooiiss mmooiiss aavvaanntt llaa ddaattee dd''eexxppiirraattiioonn dduu cceerrttiiffiiccaatt eexxiissttaanntt,, llee nnoouuvveeaauu cceerrttiiffiiccaatt eesstt vvaallaabbllee àà ccoommpptteerr ddee llaa ddaattee dd''aacchhèèvveemmeenntt ddee llaa vvéérriiffiiccaattiioonn ddee rreennoouuvveelllleemmeenntt jjuussqquu''àà uunnee ddaattee qquuii nn''eesstt ppaass ppoossttéérriieeuurree ddee pplluuss ddee cciinnqq aannss àà llaa ddaattee dd''eexxppiirraattiioonn dduu cceerrttiiffiiccaatt eexxiissttaanntt.. 1199..33..22..11.. LLoorrssqquuee llaa vvéérriiffiiccaattiioonn ddee rreennoouuvveelllleemmeenntt eesstt aacchheevvééee aapprrèèss llaa ddaattee dd''eexxppiirraattiioonn dduu cceerrttiiffiiccaatt eexxiissttaanntt,, llee nnoouuvveeaauu cceerrttiiffiiccaatt eesstt vvaallaabbllee àà ccoommpptteerr ddee llaa ddaattee dd''aacchhèèvveemmeenntt ddee llaa vvéérriiffiiccaattiioonn ddee rreennoouuvveelllleemmeenntt jjuussqquu''àà uunnee ddaattee qquuii nn''eesstt ppaass ppoossttéérriieeuurree ddee pplluuss ddee cciinnqq aannss àà llaa ddaattee dd''eexxppiirraattiioonn dduu cceerrttiiffiiccaatt eexxiissttaanntt.. 1199..33..22..22.. LLoorrssqquuee llaa vvéérriiffiiccaattiioonn ddee rreennoouuvveelllleemmeenntt eesstt aacchheevvééee pplluuss ddee ttrrooiiss mmooiiss aavvaanntt llaa ddaattee dd''eexxppiirraattiioonn dduu cceerrttiiffiiccaatt eexxiissttaanntt,, llee nnoouuvveeaauu cceerrttiiffiiccaatt eesstt vvaallaabbllee àà ccoommpptteerr ddee llaa ddaattee dd''aacchhèèvveemmeenntt ddee llaa vvéérriiffiiccaattiioonn ddee rreennoouuvveelllleemmeenntt jjuussqquu''àà uunnee ddaattee qquuii nn''eesstt ppaass ppoossttéérriieeuurree ddee pplluuss ddee cciinnqq aannss àà llaa ddaattee dd''aacchhèèvveemmeenntt ddee llaa vvéérriiffiiccaattiioonn ddee rreennoouuvveelllleemmeenntt.. 1199..33..33.. SSii uunn cceerrttiiffiiccaatt eesstt ddéélliivvrréé ppoouurr uunnee dduurrééee iinnfféérriieeuurree àà cciinnqq aannss,, ll''AAddmmiinniissttrraattiioonn ppeeuutt eenn pprroorrooggeerr llaa vvaalliiddiittéé aauu--ddeellàà ddee llaa ddaattee dd''eexxppiirraattiioonn,, jjuussqquu''àà ccoonnccuurrrreennccee ddee llaa ppéérriiooddee mmaaxxiimmaallee iinnddiiqquuééee ddaannss llaa sseeccttiioonn
  • 105.
    105 1199..33..11,, àà ccoonnddiittiioonnqquuee lleess vvéérriiffiiccaattiioonnss mmeennttiioonnnnééeess ddaannss llaa sseeccttiioonn 1199..11..11,, qquuii ssoonntt aapppplliiccaabblleess lloorrssqquu''uunn cceerrttiiffiiccaatt eesstt ddéélliivvrréé ppoouurr cciinnqq aannss,, ssooiieenntt eeffffeeccttuuééeess sseelloonn qquu''iill ccoonnvviieenntt.. 1199..33..44.. SSii,, aapprrèèss ll''aacchhèèvveemmeenntt dd''uunnee vvéérriiffiiccaattiioonn ddee rreennoouuvveelllleemmeenntt,, uunn nnoouuvveeaauu cceerrttiiffiiccaatt nnee ppeeuutt ppaass êêttrree ddéélliivvrréé oouu ffoouurrnnii aauu nnaavviirree aavvaanntt llaa ddaattee dd''eexxppiirraattiioonn dduu cceerrttiiffiiccaatt eexxiissttaanntt,, ll''AAddmmiinniissttrraattiioonn oouu ll''oorrggaanniissmmee ddee ssûûrreettéé rreeccoonnnnuu aaggiissssaanntt ppoouurr llee ccoommppttee ddee ll''AAddmmiinniissttrraattiioonn ppeeuutt aappppoosseerr uunn vviissaa ssuurr llee cceerrttiiffiiccaatt eexxiissttaanntt eett ccee cceerrttiiffiiccaatt ddooiitt êêttrree aacccceeppttéé ccoommmmee vvaallaabbllee ppoouurr uunnee nnoouuvveellllee ppéérriiooddee,, qquuii nnee ppeeuutt eexxccééddeerr cciinnqq mmooiiss àà ccoommpptteerr ddee llaa ddaattee dd''eexxppiirraattiioonn.. 1199..33..55.. SSii,, àà llaa ddaattee dd''eexxppiirraattiioonn ddee ssoonn cceerrttiiffiiccaatt,, llee nnaavviirree nnee ssee ttrroouuvvee ppaass ddaannss uunn ppoorrtt ddaannss lleeqquueell iill ppeeuutt ssuubbiirr uunnee vvéérriiffiiccaattiioonn,, ll''AAddmmiinniissttrraattiioonn ppeeuutt pprroorrooggeerr llaa vvaalliiddiittéé ddee ccee cceerrttiiffiiccaatt.. TToouutteeffooiiss,, uunnee tteellllee pprroorrooggaattiioonn nnee ddooiitt êêttrree aaccccoorrddééee qquuee ppoouurr ppeerrmmeettttrree aauu nnaavviirree dd''aacchheevveerr ssoonn vvooyyaaggee vveerrss llee ppoorrtt ddaannss lleeqquueell iill ddooiitt êêttrree vvéérriiffiiéé eett ccee,, uunniiqquueemmeenntt ddaannss llee ccaass ooùù cceettttee mmeessuurree sseemmbbllee ooppppoorrttuunnee eett rraaiissoonnnnaabbllee.. AAuuccuunn cceerrttiiffiiccaatt nnee ddooiitt êêttrree aaiinnssii pprroorrooggéé ppoouurr uunnee ppéérriiooddee ddee pplluuss ddee ttrrooiiss mmooiiss eett uunn nnaavviirree aauuqquueell cceettttee pprroorrooggaattiioonn aa ééttéé aaccccoorrddééee nn''aa ppaass llee ddrrooiitt,, eenn vveerrttuu ddee cceettttee pprroorrooggaattiioonn,, aapprrèèss ssoonn aarrrriivvééee ddaannss llee ppoorrtt ddaannss lleeqquueell iill ddooiitt êêttrree vvéérriiffiiéé,, dd''eenn rreeppaarrttiirr ssaannss eenn aavvooiirr oobbtteennuu uunn nnoouuvveeaauu cceerrttiiffiiccaatt.. LLoorrssqquuee llaa vvéérriiffiiccaattiioonn ddee rreennoouuvveelllleemmeenntt eesstt aacchheevvééee,, llee nnoouuvveeaauu cceerrttiiffiiccaatt eesstt vvaallaabbllee jjuussqquu''àà uunnee ddaattee qquuii nn''eesstt ppaass ppoossttéérriieeuurree ddee pplluuss ddee cciinnqq aannss àà llaa ddaattee dd''eexxppiirraattiioonn dduu cceerrttiiffiiccaatt eexxiissttaanntt aavvaanntt qquuee llaa pprroorrooggaattiioonn aaiitt ééttéé aaccccoorrddééee.. 1199..33..66.. UUnn cceerrttiiffiiccaatt ddéélliivvrréé àà uunn nnaavviirree eeffffeeccttuuaanntt ddeess vvooyyaaggeess ccoouurrttss qquuii nn''aa ppaass ééttéé pprroorrooggéé eenn vveerrttuu ddeess ddiissppoossiittiioonnss pprrééccééddeenntteess ddee llaa pprréésseennttee sseeccttiioonn ppeeuutt êêttrree pprroorrooggéé ppaarr ll''AAddmmiinniissttrraattiioonn ppoouurr uunnee ppéérriiooddee ddee ggrrââccee nnee ddééppaassssaanntt ppaass dd''uunn mmooiiss llaa ddaattee dd''eexxppiirraattiioonn iinnddiiqquuééee ssuurr ccee cceerrttiiffiiccaatt.. LLoorrssqquuee llaa vvéérriiffiiccaattiioonn ddee rreennoouuvveelllleemmeenntt eesstt aacchheevvééee,, llee nnoouuvveeaauu cceerrttiiffiiccaatt eesstt vvaallaabbllee jjuussqquu''àà uunnee ddaattee qquuii nn''eesstt ppaass ppoossttéérriieeuurree ddee pplluuss ddee cciinnqq aannss àà llaa ddaattee dd''eexxppiirraattiioonn dduu cceerrttiiffiiccaatt eexxiissttaanntt aavvaanntt qquuee llaa pprroorrooggaattiioonn aaiitt ééttéé aaccccoorrddééee.. 1199..33..77.. LLoorrssqquu''uunnee vvéérriiffiiccaattiioonn iinntteerrmmééddiiaaiirree eesstt aacchheevvééee ddaannss uunn ddééllaaii iinnfféérriieeuurr àà cceelluuii qquuii eesstt ssppéécciiffiiéé ddaannss llaa sseeccttiioonn 1199..11..11 :: 11.. llaa ddaattee dd''eexxppiirraattiioonn ffiigguurraanntt ssuurr llee cceerrttiiffiiccaatt eesstt rreemmppllaaccééee aauu mmooyyeenn dd''uunn vviissaa ppaarr uunnee ddaattee qquuii nnee ddooiitt ppaass êêttrree ppoossttéérriieeuurree ddee pplluuss ddee ttrrooiiss aannss àà llaa ddaattee àà llaaqquueellllee llaa vvéérriiffiiccaattiioonn iinntteerrmmééddiiaaiirree aa ééttéé aacchheevvééee ;; 22.. llaa ddaattee dd''eexxppiirraattiioonn ppeeuutt rreesstteerr iinncchhaannggééee,, àà ccoonnddiittiioonn qquu''uunnee oouu pplluussiieeuurrss vvéérriiffiiccaattiioonnss ssuupppplléémmeennttaaiirreess ssooiieenntt eeffffeeccttuuééeess ddee tteellllee ssoorrttee qquuee lleess iinntteerrvvaalllleess mmaaxxiimmaauuxx eennttrree lleess vvéérriiffiiccaattiioonnss pprreessccrriitteess aauuxx tteerrmmeess ddee llaa sseeccttiioonn 1199..11..11 nnee ssooiieenntt ppaass ddééppaassssééss.. 1199..33..88.. UUnn cceerrttiiffiiccaatt ddéélliivvrréé eenn vveerrttuu ddee llaa sseeccttiioonn 1199..22 cceessssee dd''êêttrree vvaallaabbllee ddaannss ll''uunn qquueellccoonnqquuee ddeess ccaass ssuuiivvaannttss :: 11.. ssii lleess vvéérriiffiiccaattiioonnss ppeerrttiinneenntteess nnee ssoonntt ppaass aacchheevvééeess ddaannss lleess ddééllaaiiss ssppéécciiffiiééss ddaannss llaa sseeccttiioonn 1199..11..11 ;; 22.. ssii lleess vviissaass pprreessccrriittss aauuxx tteerrmmeess ddeess sseeccttiioonnss 1199..11..11..33 eett 1199..33..77..11,, ssii eelllleess ss''aapppplliiqquueenntt,, nn''oonntt ppaass ééttéé aappppoossééss ssuurr llee cceerrttiiffiiccaatt ;; 33.. lloorrssqquu''uunnee ccoommppaaggnniiee aassssuummee llaa rreessppoonnssaabbiilliittéé ddee ll''eexxppllooiittaattiioonn dd''uunn nnaavviirree qquuii nn''ééttaaiitt ppaass eexxppllooiittéé pprrééccééddeemmmmeenntt ppaarr cceettttee ccoommppaaggnniiee ;; eett 44.. ssii llee nnaavviirree ppaassssee ssoouuss llee ppaavviilllloonn dd''uunn aauuttrree EEttaatt.. 1199..33..99.. DDaannss lleess ccaass ooùù :: 11.. uunn nnaavviirree ppaassssee ssoouuss llee ppaavviilllloonn dd''uunn aauuttrree GGoouuvveerrnneemmeenntt ccoonnttrraaccttaanntt,, llee GGoouuvveerrnneemmeenntt ccoonnttrraaccttaanntt ddoonntt llee nnaavviirree ééttaaiitt aauuttoorriisséé pprrééccééddeemmmmeenntt àà bbaattttrree llee ppaavviilllloonn,, ddooiitt,, ddèèss qquuee ppoossssiibbllee,, aaddrreesssseerr àà ll''AAddmmiinniissttrraattiioonn cceessssiioonnnnaaiirree ddeess ccooppiieess dduu CCeerrttiiffiiccaatt iinntteerrnnaattiioonnaall ddee ssûûrreettéé dduu nnaavviirree oouu ttoouuss lleess rreennsseeiiggnneemmeennttss rreellaattiiffss aauu CCeerrttiiffiiccaatt iinntteerrnnaattiioonnaall ddee ssûûrreettéé dduu nnaavviirree ddoonntt llee nnaavviirree ééttaaiitt ppoouurrvvuu aavvaanntt llee ttrraannssffeerrtt,, aaiinnssii qquuee ddeess ccooppiieess ddeess rraappppoorrttss ddee vvéérriiffiiccaattiioonn ddiissppoonniibblleess,, oouu 22.. uunnee ccoommppaaggnniiee aassssuummee llaa rreessppoonnssaabbiilliittéé ddee ll''eexxppllooiittaattiioonn dd''uunn nnaavviirree qquuii nn''ééttaaiitt ppaass eexxppllooiittéé aauuppaarraavvaanntt ppaarr eellllee,, llaa ccoommppaaggnniiee aannttéérriieeuurree ddooiitt,, ddèèss qquuee ppoossssiibbllee,, aaddrreesssseerr àà llaa nnoouuvveellllee ccoommppaaggnniiee eexxppllooiittaannttee ddeess ccooppiieess ddee ttoouutt rreennsseeiiggnneemmeenntt ccoonncceerrnnaanntt llee CCeerrttiiffiiccaatt iinntteerrnnaattiioonnaall ddee ssûûrreettéé dduu nnaavviirree oouu ffaacciilliitteerr lleess vvéérriiffiiccaattiioonnss ddééccrriitteess ddaannss llaa sseeccttiioonn 1199..44..22.. 1199..44.. DDéélliivvrraannccee dd''uunn cceerrttiiffiiccaatt pprroovviissooiirree :: 1199..44..11.. LLeess cceerrttiiffiiccaattss ddééccrriittss ddaannss llaa sseeccttiioonn 1199..22 nnee ddooiivveenntt êêttrree ddéélliivvrrééss qquuee ssii ll''AAddmmiinniissttrraattiioonn qquuii ddéélliivvrree llee cceerrttiiffiiccaatt eesstt pplleeiinneemmeenntt ccoonnvvaaiinnccuuee qquuee llee nnaavviirree ssaattiissffaaiitt aauuxx pprreessccrriippttiioonnss ddee llaa sseeccttiioonn 1199..11.. TToouutteeffooiiss,, aapprrèèss llee 11eerr jjuuiilllleett 22000044,, ppoouurr :: 11.. uunn nnaavviirree ssaannss cceerrttiiffiiccaatt oouu uunn nnaavviirree àà ssaa lliivvrraaiissoonn oouu aavvaanntt ssaa mmiissee oouu ssaa rreemmiissee eenn sseerrvviiccee ;;
  • 106.
    106 22.. uunn nnaavviirreebbaattttaanntt llee ppaavviilllloonn dd''uunn GGoouuvveerrnneemmeenntt ccoonnttrraaccttaanntt qquuii ppaassssee ssoouuss llee ppaavviilllloonn dd''uunn aauuttrree GGoouuvveerrnneemmeenntt ccoonnttrraaccttaanntt ;; 33.. uunn nnaavviirree bbaattttaanntt llee ppaavviilllloonn dd''uunn EEttaatt qquuii nn''eesstt ppaass uunn GGoouuvveerrnneemmeenntt ccoonnttrraaccttaanntt qquuii ppaassssee ssoouuss llee ppaavviilllloonn dd''uunn GGoouuvveerrnneemmeenntt ccoonnttrraaccttaanntt,, oouu 44.. uunnee ccoommppaaggnniiee qquuii aassssuummee llaa rreessppoonnssaabbiilliittéé ddee ll''eexxppllooiittaattiioonn dd''uunn nnaavviirree qquuii nn''ééttaaiitt ppaass eexxppllooiittéé aauuppaarraavvaanntt ppaarr eellllee,, jjuussqquu''àà ccee qquuee llee cceerrttiiffiiccaatt vviisséé àà llaa sseeccttiioonn 1199..22 ssooiitt ddéélliivvrréé,, ll''AAddmmiinniissttrraattiioonn ppeeuutt ffaaiirree ddéélliivvrreerr uunn CCeerrttiiffiiccaatt iinntteerrnnaattiioonnaall pprroovviissooiirree ddee ssûûrreettéé dduu nnaavviirree ééttaabbllii ssuurr llee mmooddèèllee ffiigguurraanntt eenn aappppeennddiiccee àà llaa pprréésseennttee ppaarrttiiee dduu CCooddee.. 1199..44..22.. UUnn CCeerrttiiffiiccaatt iinntteerrnnaattiioonnaall pprroovviissooiirree ddee ssûûrreettéé dduu nnaavviirree nnee ddooiitt êêttrree ddéélliivvrréé qquuee ssii ll''AAddmmiinniissttrraattiioonn oouu ll''oorrggaanniissmmee ddee ssûûrreettéé rreeccoonnnnuu,, aauu nnoomm ddee ll''AAddmmiinniissttrraattiioonn,, aa vvéérriiffiiéé qquuee :: 11.. ll''éévvaalluuaattiioonn ddee llaa ssûûrreettéé dduu nnaavviirree pprreessccrriittee ppaarr llaa pprréésseennttee ppaarrttiiee dduu CCooddee aa ééttéé eeffffeeccttuuééee ;; 22.. uunnee ccooppiiee dduu ppllaann ddee ssûûrreettéé dduu nnaavviirree ssaattiissffaaiissaanntt aauuxx pprreessccrriippttiioonnss dduu cchhaappiittrree XXII--22 eett ddee llaa pprréésseennttee ppaarrttiiee dduu CCooddee ssee ttrroouuvvee àà bboorrdd dduu nnaavviirree,, llee ppllaann aayyaanntt ééttéé ssoouummiiss ppoouurr eexxaammeenn eett aapppprroobbaattiioonn eett ééttaanntt aapppplliiqquuéé àà bboorrdd dduu nnaavviirree ;; 33.. llee nnaavviirree eesstt ddoottéé dd''uunn ssyyssttèèmmee dd''aalleerrttee ddee ssûûrreettéé dduu nnaavviirree qquuii ssaattiissffaaiitt aauuxx pprreessccrriippttiioonnss ddee llaa rrèèggllee XXII--22//66,, ssii uunn tteell ssyyssttèèmmee eesstt eexxiiggéé ;; 44.. ll''aaggeenntt ddee ssûûrreettéé ddee llaa ccoommppaaggnniiee :: 11.. ss''eesstt aassssuurréé :: 11.. qquuee llee ppllaann ddee ssûûrreettéé dduu nnaavviirree aa ééttéé eexxaammiinnéé ppoouurr vvéérriiffiieerr qquu''iill ssaattiissffaaiitt àà llaa pprréésseennttee ppaarrttiiee dduu CCooddee ;; 22.. qquuee llee ppllaann aa ééttéé ssoouummiiss aauuxx ffiinnss dd''aapppprroobbaattiioonn ;; eett 33.. qquuee llee ppllaann eesstt aapppplliiqquuéé àà bboorrdd dduu nnaavviirree ;; eett 22.. aa mmiiss eenn ppllaaccee lleess aarrrraannggeemmeennttss nnéécceessssaaiirreess,, yy ccoommpprriiss eenn ccee qquuii ccoonncceerrnnee lleess eexxeerrcciicceess,, lleess eennttrraaîînneemmeennttss eett lleess vvéérriiffiiccaattiioonnss iinntteerrnneess,, mmooyyeennnnaanntt lleessqquueellss iill eessttiimmee qquuee llee nnaavviirree ssuubbiirraa aavveecc ssuuccccèèss llaa vvéérriiffiiccaattiioonn pprreessccrriittee ccoonnffoorrmméémmeenntt àà llaa sseeccttiioonn 1199..11..11..11 ddaannss uunn ddééllaaii ddee ssiixx mmooiiss ;; 55.. ddeess ddiissppoossiittiioonnss oonntt ééttéé pprriisseess ppoouurr pprrooccééddeerr aauuxx vvéérriiffiiccaattiioonnss rreeqquuiisseess aauuxx tteerrmmeess ddee llaa sseeccttiioonn 1199..11..11..11 ;; 66.. llee ccaappiittaaiinnee,, ll''aaggeenntt ddee ssûûrreettéé dduu nnaavviirree eett aauuttrree ppeerrssoonnnneell ddee bboorrdd rreessppoonnssaabblleess ddee ttââcchheess ssppéécciiffiiqquueess lliiééeess àà llaa ssûûrreettéé ssoonntt ffaammiilliiaarriissééss aavveecc lleeuurrss ttââcchheess eett rreessppoonnssaabbiilliittééss tteelllleess qquuee ssppéécciiffiiééeess ddaannss llaa pprréésseennttee ppaarrttiiee dduu CCooddee ;; eett aavveecc lleess ddiissppoossiittiioonnss ppeerrttiinneenntteess dduu ppllaann ddee ssûûrreettéé dduu nnaavviirree qquuii ssee ttrroouuvvee àà bboorrdd,, cceess rreennsseeiiggnneemmeennttss aayyaanntt ééttéé ffoouurrnniiss ddaannss llaa llaanngguuee ddee ttrraavvaaiill dduu ppeerrssoonnnneell dduu nnaavviirree oouu ddaannss uunnee llaanngguuee qquu''iill ccoommpprreenndd ;; eett 77.. ll''aaggeenntt ddee ssûûrreettéé dduu nnaavviirree ssaattiissffaaiitt aauuxx pprreessccrriippttiioonnss ddee llaa pprréésseennttee ppaarrttiiee dduu CCooddee.. 1199..44..33.. UUnn CCeerrttiiffiiccaatt iinntteerrnnaattiioonnaall pprroovviissooiirree ddee ssûûrreettéé dduu nnaavviirree ppeeuutt êêttrree ddéélliivvrréé ppaarr ll''AAddmmiinniissttrraattiioonn oouu ppaarr uunn oorrggaanniissmmee ddee ssûûrreettéé rreeccoonnnnuu aauuttoorriisséé àà aaggiirr eenn ssoonn nnoomm.. 1199..44..44.. UUnn CCeerrttiiffiiccaatt iinntteerrnnaattiioonnaall pprroovviissooiirree ddee ssûûrreettéé dduu nnaavviirree eesstt vvaallaabbllee ppoouurr uunnee ppéérriiooddee ddee ssiixx mmooiiss,, oouu jjuussqquu''àà llaa ddaattee ddee ddéélliivvrraannccee dduu cceerrttiiffiiccaatt pprreessccrriitt aauuxx tteerrmmeess ddee llaa sseeccttiioonn 1199..22,, ssii cceettttee ddaattee eesstt aannttéérriieeuurree,, eett iill nnee ppeeuutt ppaass êêttrree pprroorrooggéé.. 1199..44..55.. AAuuccuunn GGoouuvveerrnneemmeenntt ccoonnttrraaccttaanntt nnee ddooiitt aacccceepptteerr qquu''uunn aauuttrree cceerrttiiffiiccaatt iinntteerrnnaattiioonnaall pprroovviissooiirree ddee ssûûrreettéé dduu nnaavviirree ssooiitt ddéélliivvrréé ppaarr llaa ssuuiittee àà uunn nnaavviirree ssii,, ddee ll''ooppiinniioonn ddee ll''AAddmmiinniissttrraattiioonn oouu ddee ll''oorrggaanniissmmee ddee ssûûrreettéé rreeccoonnnnuu,, ll''uunnee ddeess rraaiissoonnss ppoouurr lleessqquueelllleess llee nnaavviirree oouu llaa ccoommppaaggnniiee ssoolllliicciittee uunn tteell cceerrttiiffiiccaatt eesstt ddee ssee ssoouussttrraaiirree àà ll''oobblliiggaattiioonn ddee ssaattiissffaaiirree pplleeiinneemmeenntt aauu cchhaappiittrree XXII--22 eett àà llaa pprréésseennttee ppaarrttiiee dduu CCooddee aauu--ddeellàà ddee llaa ppéérriiooddee ddee vvaalliiddiittéé dduu CCeerrttiiffiiccaatt pprroovviissooiirree iinniittiiaall ddééccrriitt ddaannss llaa sseeccttiioonn 1199..44..44.. 1199..44..66.. AAuuxx ffiinnss ddee ll''aapppplliiccaattiioonn ddee llaa rrèèggllee XXII--22//99,, lleess GGoouuvveerrnneemmeennttss ccoonnttrraaccttaannttss ppeeuuvveenntt,, aavvaanntt dd''aacccceepptteerr uunn CCeerrttiiffiiccaatt iinntteerrnnaattiioonnaall pprroovviissooiirree ddee ssûûrreettéé dduu nnaavviirree eenn ttaanntt qquuee cceerrttiiffiiccaatt vvaallaabbllee,, ss''aassssuurreerr qquuee lleess ccoonnddiittiioonnss pprreessccrriitteess aauuxx tteerrmmeess ddeess sseeccttiioonnss 1199..44..22..44 àà 1199..44..22..66 oonntt ééttéé rreemmpplliieess..
  • 107.
    107 AAnnnneexxee IIII331166 SSttaattiissttiiqquueess ssuurrlleess aacctteess ddee vviioolleennccee eenn mmeerr hhttttpp::////wwwwww..sseeccuurree--mmaarriinnee..ccoomm//ssttaattiissttiiccss//aattttaacckk..hhttmm 316 Les informations sont essentiellement issues des rapports du BMI et disponibles sur le site de Secure Marine, un consultant néerlandais en sûreté maritime, recommandé sur le site du BMI : http://www.secure-marine.com/history.htm. Nombre d’actes de piraterie Nombres d’actes de piraterie Tendance Pays dénombrant plus de 10 attaques par an
  • 108.
  • 109.
  • 110.
    110 AAnnnneexxee IIIIII LLeess aauuttoorriittééssiimmpplliiqquuééeess ddaannss llee ccoonnttrrôôllee dduu nnaavviirree aauu ppoorrtt
  • 111.
    111 AAnnnneexxee IIVV LLeess ééqquuiippeemmeennttssddee ssûûrreettéé 11.. LLEE SSCCAANNNNEERR DDUU PPAAMM331177 22.. CCOOUUPPEEEE SSEECCUURRIISSEEEE331188 317 Photo fournie par Laurent Bauer (PAM). 318 Les équipements suivants viennent du site de Secopex : http://www.isps.fr/ISPS-materiel-equipement-securite-protection.htm.
  • 112.
    112 33.. BBAARRRRAAGGEE EELLEECCTTRRIIQQUUEE 44..DDIISSPPOOSSIITTIIFF AANNTTII BBEELLIIEERR
  • 113.
    113 AAnnnneexxee VV LLeess ttaauuxxddee ccoonnffoorrmmiittéé iinntteerrnnaattiioonnaauuxx aauu CCooddee IISSPPSS TTaauuxx ddee ccoonnffoorrmmiittéé aauu CCooddee IISSPPSS àà 0099hh0000 llee 3300 jjuuiinn 22000044 NNAAVVIIRREESS GGoouuvveerrnneemmeennttss ((4466 rrééppoonnsseess)) NNoommbbrree ddee nnaavviirreess aassttrreeiinnttss aauu CCooddee PPllaannss ddee ssûûrreettéé ddeess nnaavviirreess ((PPSSNN)) ssoouummiiss CCeerrttiiffiiccaattss iinntteerrnnaattiioonnaall ddee ssûûrreettéé ddeess nnaavviirreess ((CCIISSNN)) éémmiiss 2222553399 1199337777 1111999966 5533..22%% ((ccoonnttrree 4411..33%% llee 2255 jjuuiinn)) IIAACCSS NNoommbbrree ddee nnaavviirreess aassttrreeiinnttss aauu CCooddee PPllaannss ddee ssûûrreettéé ddeess nnaavviirreess ((PPSSNN)) ssoouummiiss CCeerrttiiffiiccaattss iinntteerrnnaattiioonnaall ddee ssûûrreettéé ddeess nnaavviirreess ((CCIISSNN)) éémmiiss 1166778844 1133000055 1111663399 6699..33%% ((ccoonnttrree 6600..88%% llee 2255 jjuuiinn)) IINNTTEERRCCAARRGGOO NNoommbbrree ddee nnaavviirreess aassttrreeiinnttss aauu CCooddee PPllaannss ddee ssûûrreettéé ddeess nnaavviirreess ((PPSSNN)) ssoouummiiss CCeerrttiiffiiccaattss iinntteerrnnaattiioonnaall ddee ssûûrreettéé ddeess nnaavviirreess ((CCIISSNN)) éémmiiss 991166 776699 551133 5566%% ((mmêêmmee %% ddeeppuuiiss llee 1111 jjuuiinn)) IINNTTEERRTTAANNKKOO NNoommbbrree ddee nnaavviirreess aassttrreeiinnttss aauu CCooddee PPllaannss ddee ssûûrreettéé ddeess nnaavviirreess ((PPSSNN)) ssoouummiiss CCeerrttiiffiiccaattss iinntteerrnnaattiioonnaall ddee ssûûrreettéé ddeess nnaavviirreess ((CCIISSNN)) éémmiiss 22117755 22117755 11554477 7711%% ((ccoonnttrree 5566%% llee 2255 jjuuiinn)) IIPPTTAA NNoommbbrree ddee nnaavviirreess aassttrreeiinnttss aauu CCooddee PPllaannss ddee ssûûrreettéé ddeess nnaavviirreess ((PPSSNN)) ssoouummiiss CCeerrttiiffiiccaattss iinntteerrnnaattiioonnaall ddee ssûûrreettéé ddeess nnaavviirreess ((CCIISSNN)) éémmiiss 442299 442255 442255 9999..00%% ((ccoonnttrree 7711..11%% llee 2255 jjuuiinn)) IICCCCLL NNoommbbrree ddee nnaavviirreess aassttrreeiinnttss aauu CCooddee PPllaannss ddee ssûûrreettéé ddeess nnaavviirreess ((PPSSNN)) ssoouummiiss CCeerrttiiffiiccaattss iinntteerrnnaattiioonnaall ddee ssûûrreettéé ddeess nnaavviirreess ((CCIISSNN)) éémmiiss 111188 111188 111188 110000..00%% ((ccoonnttrree 8888..99%% llee 2255 jjuuiinn)) BBIIMMCCOO NNoommbbrree ddee nnaavviirreess aassttrreeiinnttss aauu CCooddee PPllaannss ddee ssûûrreettéé ddeess nnaavviirreess ((PPSSNN)) ssoouummiiss CCeerrttiiffiiccaattss iinntteerrnnaattiioonnaall ddee ssûûrreettéé ddeess nnaavviirreess ((CCIISSNN)) éémmiiss 22662222 22118899 448888 1188..66%% ((mmêêmmee %% ddeeppuuiiss llee 1111 jjuuiinn)) IINNSSTTAALLLLAATTIIOONNSS PPOORRTTUUAAIIRREESS GGoouuvveerrnneemmeennttss ((8866 rrééppoonnsseess)) NNoommbbrree dd’’iinnssttaallllaattiioonnss ppoorrttuuaaiirreess PPllaann ddee ssûûrreettéé ddee ll’’iinnssttaallllaattiioonn ppoorrttuuaaiirree ((PPSSIIPP)) ssoouummiiss PPSSIIPP aapppprroouuvvééss 77997744 44668888 44226600 5533..44%% ((ccoonnttrree 3311..99%% llee 2255 jjuuiinn))
  • 114.
    114 TTaabblleeaauu ccoommppaarraattiiff ddeessrrééssuummééss ggéénnéérraauuxx331199 ((aauu 11eerr sseepptteemmbbrree 22000044 eett aauu 2299 nnoovveemmbbrree 22000044)) aauu RReennsseeiiggnneemmeennttss ggéénnéérraauuxx 0011//0099//22000044 2299//1111//22000044 NNoommbbrree dd’’EEttaattss qquuii ssoonntt ddeess ggoouuvveerrnneemmeennttss ccoonnttrraaccttaannttss 115533 115533 NNoommbbrree ddee ggoouuvveerrnneemmeennttss ccoonnttrraaccttaannttss qquuii nn’’oonntt ppaass ddee lliittttoorraall 1133 1133 EEttaattss ppoouurr lleessqquueellss llaa CCoonnvveennttiioonn eennttrree eenn vviigguueeuurr aapprrèèss llee 11eerr jjuuiilllleett 22000044 66 66 EEttaattss ppoouurr lleessqquueellss llaa CCoonnvveennttiioonn nn’’eesstt ppaass eennccoorree eennttrrééee eenn vviigguueeuurr 55 00 NNoommbbrree dd’’EEttaattss ccoonnttrraaccttaannttss qquuii oonntt nnoottiiffiiéé uunn ppooiinntt ddee ccoonnttaacctt nnaattiioonnaall uunniiqquuee eenn %% dduu nnoommbbrree ttoottaall dd’’EEttaattss qquuii ssoonntt ddeess ggoouuvveerrnneemmeennttss ccoonnttrraaccttaannttss 112299 8844,,3311%% 113344 8877,,5588%% RReennsseeiiggnneemmeennttss ccoonncceerrnnaanntt lleess iinnssttaallllaattiioonnss ppoorrttuuaaiirreess GGoouuvveerrnneemmeennttss ccoonnttrraaccttaannttss aayyaanntt ssiiggnnaalléé qquu’’iillss aavvaaiieenntt ddeess iinnssttaallllaattiioonnss ppoorrttuuaaiirreess eenn %% dduu nnoommbbrree ttoottaall dd’’EEttaattss qquuii ssoonntt ddeess ggoouuvveerrnneemmeennttss ccoonnttrraaccttaannttss 112222 7799,,7744%% 113333 9933,,6666%% GGoouuvveerrnneemmeennttss ccoonnttrraaccttaannttss aayyaanntt ssiiggnnaalléé qquu’’iillss aavvaaiieenntt aapppprroouuvvéé ddeess PPFFSSPP eenn %% dduu nnoommbbrree ttoottaall dd’’EEttaattss qquuii ssoonntt ddeess ggoouuvveerrnneemmeennttss ccoonnttrraaccttaannttss 111199 7777,,7788%% 113322 9922,,9966%%** NNoommbbrree dd’’iinnssttaallllaattiioonnss ppoorrttuuaaiirreess ddééccllaarrééeess ((eessttiimmaattiioonn)) 99 110088 99 554411 -- nnoommbbrree ddee PPFFSSAA aapppprroouuvvééss eenn %% dduu nnoommbbrree dd’’iinnssttaallllaattiioonnss ppoorrttuuaaiirreess ddééccllaarrééeess 88 667744 9955,,2233%% 99 339944 9988,,4466%% -- nnoommbbrree ddee PPFFSSPP ssoouummiiss eenn %% dduu nnoommbbrree dd’’iinnssttaallllaattiioonnss ppoorrttuuaaiirreess ddééccllaarrééeess 88 558877 9944,,2288%% 99 338888 9988,,4400%% -- nnoommbbrree ddee PPFFSSPP aapppprroouuvvééss eenn %% dduu nnoommbbrree dd’’iinnssttaallllaattiioonnss ppoorrttuuaaiirreess ddééccllaarrééeess 88 441133 9922,,3377%% 99 226611 9977,,0077%% **cchhiiffffrree rreevvuu aaffiinn ddee pprreennddrree eenn ccoommppttee lleess EEttaattss ssaannss lliittttoorraall,, àà ll’’eexxcceeppttiioonn ddee cceeuuxx qquuii bboorrddeenntt ddeess mmeerrss ffeerrmmééeess.. 319 Site de Secopex : http://www.isps.fr/Actualité/tableau_code_ISPS.pdf.
  • 115.
    115 EEttaatt ccoommppaarraattiiff ddeellaa mmiissee eenn œœuuvvrree ppaarr rrééggiioonnss ggééooggrraapphhiiqquueess ((aauu 11eerr sseepptteemmbbrree 22000044 eett aauu 2299 nnoovveemmbbrree 22000044)) AAuu 11eerr sseepptteemmbbrree 22000044 RRééggiioonn AAffrriiqquuee EEttaattss aarraabbeess eett mmééddiitteerrrraannééeennss AAssiiee eett PPaacciiffiiqquuee CCEEII eett EEuurrooppee oorriieennttaallee AAmméérriiqquuee llaattiinnee eett CCaarraaïïbbeess NNoorrdd--oouueesstt ddee ll’’EEuurrooppee AAmméérriiqquuee dduu NNoorrdd NNoommbbrree dd’’EEttaattss 3300 2222 3311 1199 3300 1199 22 EEttaattss ssaannss lliittttoorraall** 22 00 11 44 11 33 00 EEttaattss qquuii oonntt aapppprroouuvvééss ddeess PPFFSSPP 1177 2200 2277 1122 2288 1166 22 EEttaattss qquuii oonntt aapppprroouuvvééss ddeess PPFFSSPP ((%%))** 6600,,7711 9900,,9911 9900,,0000 8800,,0000 9966,,5555 110000,,0000 110000,,0000 IInnssttaallllaattiioonnss ppoorrttuuaaiirreess ddééccllaarrééeess 117777 442255 22993311 449933 881133 33881199 445599 PPFFSSPP aapppprroouuvvééss 116655 333388 22668833 444455 667744 33665588 445599 PPFFSSPP aapppprroouuvvééss ((%%)) 9933,,2222 7799,,5533 9911,,5544 9900,,2266 8822,,9900 9955,,7788 110000,,0000 AAuu 2299 nnoovveemmbbrree 22000044 RRééggiioonn AAffrriiqquuee EEttaattss aarraabbeess eett mmééddiitteerrrraannééeennss AAssiiee eett PPaacciiffiiqquuee CCEEII eett EEuurrooppee oorriieennttaallee AAmméérriiqquuee llaattiinnee eett CCaarraaïïbbeess NNoorrdd--oouueesstt ddee ll’’EEuurrooppee AAmméérriiqquuee dduu NNoorrdd NNoommbbrree dd’’EEttaattss 3300 2222 3311 1199 3300 1199 22 EEttaattss ssaannss lliittttoorraall** 22 00 11 44 11 33 00 EEttaattss qquuii oonntt aapppprroouuvvééss ddeess PPFFSSPP 2233 2211 2288 1133 2299 1166 22 EEttaattss qquuii oonntt aapppprroouuvvééss ddeess PPFFSSPP ((%%))** 8822,,1144 9955,,4455 9933,,3333 8866,,6677 110000,,0000 110000,,0000 110000,,0000 IInnssttaallllaattiioonnss ppoorrttuuaaiirreess ddééccllaarrééeess 223399 441144 33008844 660088 886611 33886688 446677 PPFFSSPP aapppprroouuvvééss 222255 334466 22992277 558800 885500 33886666 446677 PPFFSSPP aapppprroouuvvééss ((%%)) 9944,,1144 8833,,5577 9944,,9911 9955,,3399 9988,,7722 9999,,9955 110000,,0000
  • 116.
    116 **cchhiiffffrree rreevvuu aaffiinnddee pprreennddrree eenn ccoommppttee lleess EEttaattss ssaannss lliittttoorraall,, àà ll’’eexxcceeppttiioonn ddee cceeuuxx qquuii bboorrddeenntt ddeess mmeerrss ffeerrmmééeess.. RReennsseeiiggnneemmeennttss ffoouurrnniiss ccoonncceerrnnaanntt lleess qquueessttiioonnss vviissééeess àà llaa rrèèggllee XXII--22//1133 ddee llaa CCoonnvveennttiioonn SSOOLLAASS ((aauu 2299 nnoovveemmbbrree 22000044)) GGoouuvveerrnneemmeennttss ccoonnttrraaccttaannttss RRèèggllee NNoomm eett ccoooorrddoonnnnééeess ddeess aauuttoorriittééss NNoommbbrree PPoouurrcceennttaaggee XXII--22//1133..11..11 RReessppoonnssaabblleess ddee llaa ssûûrreettéé dduu nnaavviirree 112255 8811,,7700%% XXII--22//1133..11..11 RReessppoonnssaabblleess ddee llaa ssûûrreettéé ddeess iinnssttaallllaattiioonnss ppoorrttuuaaiirreess 111144 7744,,5511%% XXII--22//1133..11..33 DDééssiiggnnééeess ppoouurr rreecceevvooiirr lleess ccoommmmuunniiccaattiioonnss rreellaattiivveess àà ll’’éévvaalluuaattiioonn ddee llaa ssûûrreettéé ddeess nnaavviirreess eett lleeuurr ddoonnnneerr ssuuiittee 110033 6677,,3322%% XXII--22//1133..11..44 DDééssiiggnnééeess ppoouurr rreecceevvooiirr lleess ccoommmmuunniiccaattiioonnss dd’’aauuttrreess ggoouuvveerrnneemmeennttss eett lleeuurr ddoonnnneerr ssuuiittee 111111 7722,,5555%% XXII--22//1133..11..55 DDééssiiggnnééeess ppoouurr ddoonnnneerr ddeess ccoonnsseeiillss eett pprrêêtteerr aassssiissttaannccee aauuxx nnaavviirreess 110033 6677,,3322%% XXII--22//1133..22 NNoommbbrree ddee ggoouuvveerrnneemmeennttss ccoonnttrraaccttaannttss uuttiilliissaanntt ddeess oorrggaanniissmmeess ddee ssûûrreettéé rreeccoonnnnuuss 9966 6622,,7755%% NNoommbbrree dd’’oorrggaanniissmmeess ddee ssûûrreettéé rreeccoonnnnuuss aassssoocciiééss 220055 ---------- BBiibblliiooggrraapphhiiee DDooccttrriinnee •• BBOOIISSSSOONN PPhhiilliippppee,, LLaa ssûûrreettéé ddeess nnaavviirreess eett llaa pprréévveennttiioonn ddeess aacctteess ddee tteerrrroorriissmmee ddaannss llee ddoommaaiinnee mmaarriittiimmee,, DDMMFF nn°° 664400,, pp.. 772233,, sseepptteemmbbrree 22000033.. •• BBOOIISSSSOONN PPhhiilliippppee,, LLeess ccllaauusseess ddee ssûûrreettéé mmaarriittiimmee ddaannss lleess cchhaarrtteess--ppaarrttiieess,, GGaazzeettttee nn°°66 ddee llaa CChhaammbbrree AArrbbiittrraallee MMaarriittiimmee ddee PPaarriiss ((CCAAMMPP)),, ppaaggee nn°° 33.. PPrreessssee
  • 117.
    117 •• LLee ddiissppoossiittiiffdd’’aapppprroobbaattiioonn ddeess ppllaannss ddee ssûûrreettéé ddeess nnaavviirreess ddee ccoommmmeerrccee,, AAmmaarrrreess,, 44èèmmee ttrriimmeessttrree 22000044,, ppaaggeess 33 àà 55.. •• OOppéérraattiioonn ddee ccoonnttrrôôllee aauu ppoorrtt,, MMeettrroo nnoovveemmbbrree 22000044 SSiitteess WWeebb •• AAssiiaa TTiimmeess,, hhttttpp::////wwwwww..aattiimmeess..ccoomm//aattiimmeess//FFrroonntt__PPaaggee//FFFF1166AAaa0022..hhttmmll •• AAssssoocciiaattiioonn ooff CCaannaaddiiaann PPoorrtt AAuutthhoorriittiieess,, hhttttpp::////wwwwww..aaccppaa--ppoorrttss..nneett//pprr//rreelleeaasseess//rreelleeaassee__0077005522000044-- ffuunnddiinngg--ff..hhttmmll •• BBBBCC,, hhttttpp::////nneewwss..bbbbcc..ccoo..uukk//11//hhii//wwoorrlldd//aassiiaa--ppaacciiffiicc//11880044114466..ssttmm •• BBiibblliiootthhèèqquuee vviirrttuueellllee ssuurr llaa mmeerr ddee CChhiinnee dduu SSuudd,, hhttttpp::////ccoommmmuunniittyy..mmiiddddlleebbuurryy..eedduu//~~ssccss//ddooccss//OOnngg-- PPrreeeemmppttiinngg%%2200TTeerrrroorriissmm%%2200aanndd%%2200PPiirraaccyy,,%%2200IISSEEAASS..ppddff •• BBiioommééttrriiee oonn LLiinnee,, hhttttpp::////bbiioommeettrriiee..oonnlliinnee..ffrr//FFaaqq__iinnddeexx..hhttmm •• CCAAMMPP :: hhttttpp::////wwwwww..aarrbbiittrraaggee--mmaarriittiimmee..oorrgg//ffrr//ggaazzeettttee..hhttmm hhttttpp::////wwwwww..aarrbbiittrraaggee--mmaarriittiimmee..oorrgg//ffrr//PPDDFF//CCooddee__IISSPPSS..ppddff •• CCèèddrree ((CCeennttrree ddee ddooccuummeennttaattiioonn,, ddee rreecchheerrcchhee eett dd’’eexxppéérriimmeennttaattiioonnss ssuurr lleess ppoolllluuttiioonnss aacccciiddeenntteelllleess ddeess eeaauuxx)),, hhttttpp::////wwwwww..llee--cceeddrree..ffrr// •• CCeennttrree ddee ggééoossttrraattééggiiee ddee ll’’EEccoollee NNoorrmmaallee SSuuppéérriieeuurree,, hhttttpp::////wwwwww..ggeeoossttrraatteeggiiee..eennss..ffrr//mmeemmbbrreess..pphhpp •• CCGGVVMMSSLL :: hhttttpp::////wwwwww..ggrreeaattllaakkeess--sseeaawwaayy..ccoomm//ffrr//nnaavviiggaattiioonn//iissppss__aaddvv..hhttmmll hhttttpp::////wwwwww..ggrreeaattllaakkeess--sseeaawwaayy..ccoomm//ffrr//nnaavviiggaattiioonn//iissppss__bbgg..hhttmmll •• CCCCII ddee RRoouueenn,, hhttttpp::////wwwwww..rroouueenn..ccccii..ffrr//cclluubb__rriissqquueess//ccrr__mmaaii__22000055..ppddff •• CChhaammbbrree ddee CCoommmmeerrccee IInntteerrnnaattiioonnaallee :: hhttttpp::////wwwwww..iiccccwwbboo..oorrgg//hhoommee//nneewwss__aarrcchhiivveess//22000033//ssttoorriieess//ppiirraaccyy%%2200__rreeppoorrtt__22000022..aasspp hhttttpp::////wwwwww..iicccc--ccccss..oorrgg//mmaaiinn//nneewwss..pphhpp??nneewwssiidd==4400 hhttttpp::////wwwwww..iicccc--ccccss..oorrgg..uukk// •• CChheecckk PPooiinntt,, ssiittee dd’’iinnffoorrmmaattiioonn mmiilliittaaiirree ssuuiissssee,, hhttttpp::////wwwwww..cchheecckkppooiinntt--oonnlliinnee..cchh//CChheecckkPPooiinntt//MMoonnddee//MMoonn00007722-- TTeerrrroorriissmmeeMMaarriittiimmee..hhttmmll •• CCoommmmeennttÇÇaaMMaarrcchhee..nneett,, hhttttpp::////wwwwww..ccoommmmeennttccaammaarrcchhee..nneett//wwiiffii//wwiiffiiiinnttrroo..pphhpp33 •• CCoommmmiissssiioonn ééccoonnoommiiqquuee ppoouurr ll’’EEuurrooppee ddee ll’’OONNUU,, hhttttpp::////wwwwww..uunneeccee..oorrgg//ttrraannss//bbccff//wwpp3300//ddooccuummeennttss//TTRRAANNSS--WWPP3300-- 221188ff..ppddff •• DDeeppaarrttmmeenntt ooff HHoommeellaanndd SSeeccuurriittyy,, hhttttpp::////wwwwww..ddhhss..ggoovv//iinntteerrwweebb//aasssseettlliibbrraarryy//HHSSSSTTAACC__MMttggNNoottiiccee__22000055MMaayy1188-- 1199..ppddff •• DDoouuaannee aauussttrraalliieennnnee,, hhttttpp::////wwwwww..ccuussttoommss..ggoovv..aauu//ssiittee//ppaaggee..ccffmm??uu==44223388 •• EEnnttrreepprriissee EEuurroonneexxtt,, hhttttpp::////wwwwww..eeuurroonneexxtt..ccoomm//ffiillee//vviieeww//00,,44224455,,11662266__5533442244__663377223311330066,,0000..ppddff
  • 118.
    118 •• GGIIGGNN,, hhttttpp::////wwwwww..ggiiggnn..oorrgg//uunniitteess--ffrraannccaaiisseess//ccooss..pphhpp ••GGoouuvveerrnneemmeenntt lluuxxeemmbboouurrggeeooiiss,, hhttttpp::////wwwwww..ggoouuvveerrnneemmeenntt..lluu//ssaallllee__pprreessssee//aaccttuuaalliittee//22000044//0033//2255ssoommmmeett// •• GGrroouuppee CCaannaaddaa NNeewwsswwiirree,, hhttttpp::////wwwwww..nneewwsswwiirree..ccaa//ffggoovv//ffrr//rreelleeaasseess//aarrcchhiivvee//MMaayy22000044//2211//cc66662233..hhttmmll •• IIAAGGSS,, hhttttpp::////wwwwww..iiaaggss..oorrgg//nn00112244005511..hhttmm •• IInnssttiittuutt aauussttrraalliieenn ddee ppoolliittiiqquuee ssttrraattééggiiqquuee,, hhttttpp::////wwwwww..aassppii..oorrgg..aauu//ppddff//MMaarriittiimmee__tteerrrroorriissmm%%2200__IInnddiiaa__AABB..ppddff •• IInnssttiittuutt dd’’ééttuuddeess iinntteerrnnaattiioonnaalleess ddee MMoonnttrrééaall :: hhttttpp::////wwwwww..eerr..uuqqaamm..ccaa//nnoobbeell//cceeppeess//ppddff//BBUULLLL7711..ppddff hhttttpp::////wwwwww..eerr..uuqqaamm..ccaa//nnoobbeell//cceeppeess//ppddff//BBUULLLL7722..ppddff •• IInnssttiittuutt iinntteerrnnaattiioonnaall dd’’ééttuuddeess ssttrraattééggiiqquueess,, hhttttpp::////wwwwww..iiiissss..oorrgg//ssttrraattccoommffrreeee..pphhpp??ssccIIDD==338866 •• LLee MMoonnddee :: hhttttpp::////wwwwww..lleemmoonnddee..ffrr//wweebb//aarrttiiccllee//00,,11--00@@22--33222200,,3366--663399888822@@5511--663355332244,,00..hhttmmll hhttttpp::////wwwwww..lleemmoonnddee..ffrr//wweebb//aarrttiiccllee//00,,11--00@@22--666699442200,,3366--668822115588,,00..hhttmmll hhttttpp::////wwwwww..lleemmoonnddee..ffrr//wweebb//rreecchheerrcchhee__bbrreevvee//11,,1133--00,,3377--885511337777,,00..hhttmmll •• LLiibbéérraattiioonn :: hhttttpp::////wwwwww..lliibbeerraattiioonn..ffrr//ppaaggee..pphhpp??AArrttiiccllee==228822336611 •• MMaarriinnee ccaannaaddiieennnnee,, hhttttpp::////wwwwww..mmaarriinnee..ffoorrcceess..ggcc..ccaa//mmssppaa__nneewwss//nneewwss__iissssuueess__ff..aasspp??ccaatteeggoorryy==44&&ttiittllee==3300 •• MMiinniissttèèrree ddeess ttrraannssppoorrttss ccaannaaddiieenn:: hhttttpp::////wwwwww..ttcc..ggcc..ccaa//vviiggiillaannccee//ssppuu//mmaarriittiimmee//rreehhaauusssseemmeenntt//ssyysstteemmee..hhttmm •• MMiinniissttèèrree ffrraannççaaiiss ddee llaa ddééffeennssee,, hhttttpp::////wwwwww..ddeeffeennssee..ggoouuvv..ffrr//ssiitteess//ddaass//ddoossssiieerrss//ssttrraatteeggiieess__rreeggiioonnaalleess__aammeerriiccaaiinneess__aapprreess__llee__1111__sseepptteemmbbrree 882255 •• MMiinniissttèèrree ffrraannççaaiiss ddeess ttrraannssppoorrttss,, ddee ll’’ééqquuiippeemmeenntt,, dduu ttoouurriissmmee eett ddee llaa mmeerr :: hhttttpp::////wwwwww..mmeerr..eeqquuiippeemmeenntt..ggoouuvv..ffrr//ccoommmmeerrccee//0011__ppoorrttss__ffrraannccaaiiss//0011__oorrggaanniissaattiioonn__ppoorrttuuaaiirree//iinnddeexx..hhttmm hhttttpp::////wwwwww..mmeerr..eeqquuiippeemmeenntt..ggoouuvv..ffrr//sseeccuurriittee//0033__nnaavviiggaattiioonn//0022__ccrroossss//ttrraaffiicc22000000..ppddff •• NNeett MMaarriinnee,, hhttttpp::////wwwwww..nneettmmaarriinnee..nneett//ffoorrcceess//ccoommmmaannddoo//hhuubbeerrtt// •• OOCCDDEE :: hhttttpp::////wwwwww..ooeeccdd..oorrgg//ddaattaaooeeccdd//1199//6611//3333994499770077..ppddff hhttttpp::////wwwwww..ooeeccdd..oorrgg//ddaattaaooeeccdd//3399//44//3344002299665599..ppddff hhttttpp::////wwwwww..ooeeccdd..oorrgg//ddooccuummeenntt//4455//00,,22334400,,eenn__22664499__3344448877__44339955888855__111199669900__11__11__3377440077,,0000..hhttmmll •• OOMMDD,, hhttttpp::////wwwwww..wwccoooommdd..oorrgg//iiee//FFrr//PPrreessssee//OOMMDD%%2200-- %%2200CCAADDRREE%%2200DDEE%%2200NNOORRMMEESS%%2200jjuuiinn%%22002211%%2200ffiinnaall..ppddff •• OOMMII :: hhttttpp::////wwwwww..iimmoo..oorrgg//hhoommee..aasspp hhttttpp::////wwwwww..iimmoo..oorrgg//iinncclluuddeess//bbllaassttDDaattaaOOnnllyy..aasspp//ddaattaa__iidd%%33DD1100660066//hheessssee__cchhaarraa__sseecc..ppddff hhttttpp::////wwwwww..iimmoo..oorrgg//NNeewwssrroooomm//mmaaiinnffrraammee..aasspp??ttooppiicc__iidd==558833&&ddoocc__iidd==22668899 hhttttpp::////wwwwww..iimmoo..oorrgg//NNeewwssrroooomm//mmaaiinnffrraammee..aasspp??ttooppiicc__iidd==889922&&ddoocc__iidd==33668877 hhttttpp::////wwwwww..iimmoo..oorrgg//NNeewwssrroooomm//mmaaiinnffrraammee..aasspp??ttooppiicc__iidd==889922&&ddoocc__iidd==33776600 hhttttpp::////wwwwww..iimmoo..oorrgg//NNeewwssrroooomm//mmaaiinnffrraammee..aasspp??ttooppiicc__iidd==889922&&ddoocc__iidd==44771144
  • 119.
    119 hhttttpp::////wwwwww22..iimmoo..oorrgg//IISSPPSSCCooddee//IISSPPSSIInnffoorrmmaattiioonn..aassppxx •• OONNUU,, hhttttpp::////wwwwww..uunn..oorrgg//ffrreenncchh//ggeenniinnffoo//iirr//cchh22//cchh22__ttxxtt..hhttmm ••PPoorrtt ddee HHaalliiffaaxx,, hhttttpp::////wwwwww..ppoorrttooffhhaalliiffaaxx..ccaa//AAbbssPPaaggee..aassppxx??iidd==11115522&&ssiitteeiidd==11&&llaanngg==22 •• RRTTLL BBeellggiiqquuee,, hhttttpp::////wwwwww..rrttll..bbee//SSiittee//IInnddeexx..aassppxx??LLGG==11&&PPaaggeeIIDD==220099&&AArrttiicclleeIIDD==5500775566 •• SSaallvvaannooss,, hhttttpp::////wwwwww..ssaallvvaannooss..oorrgg//mmoodduulleess..pphhpp??oopp==mmooddllooaadd&&nnaammee==NNeewwss&&ffiillee==aarrttiiccllee&&ssiidd==552233&&mmooddee==tthhrreeaadd&&oorrddeerr==00 &&tthhoolldd==00 •• SSeeccooppeexx :: hhttttpp::////wwwwww..iissppss..ffrr//AAccttuuaalliittéé//ttaabblleeaauu__ccooddee__IISSPPSS..ppddff hhttttpp::////wwwwww..iissppss..ffrr//IISSPPSS--mmaatteerriieell--eeqquuiippeemmeenntt--sseeccuurriittee--pprrootteeccttiioonn..hhttmm hhttttpp::////wwwwww..iissppss..ffrr//ssuuppppllyy--cchhaaiinn--sseeccuurriittyy..hhttmm •• SSeeccuurree MMaarriinnee :: hhttttpp::////wwwwww..sseeccuurree--mmaarriinnee..ccoomm//hhiissttoorryy..hhttmm hhttttpp::////wwwwww..sseeccuurree--mmaarriinnee..ccoomm//ssttaattiissttiiccss//aattttaacckk..hhttmm hhttttpp::////wwwwww..sseeccuurree--mmaarriinnee..ccoomm//ssttaattiissttiiccss//ccoouunnttrriieess..hhttmm hhttttpp::////wwwwww..sseeccuurree--mmaarriinnee..ccoomm//ssttaattiissttiiccss//aattttaacckk__ttyyppeess..hhttmm hhttttpp::////wwwwww..sseeccuurree--mmaarriinnee..ccoomm//ssttaattiissttiiccss//aattttaacckk__ccrreeww..hhttmm hhttttpp::////wwwwww..sseeccuurree--mmaarriinnee..ccoomm//ssttaattiissttiiccss//sshhiippss..hhttmm hhttttpp::////wwwwww..sseeccuurree--mmaarriinnee..ccoomm//ssttaattiissttiiccss//aarrmmss__uusseedd..hhttmm •• SSéénnaatt ffrraannççaaiiss :: hhttttpp::////wwwwww..sseennaatt..ffrr//ccrraa//ss2200005500221155//ss2200005500221155HH1100..hhttmmll hhttttpp::////wwwwww..sseennaatt..ffrr//rraapp//aa0044--007766--2200//aa0044--007766--22001166..hhttmmll hhttttpp::////wwwwww..sseennaatt..ffrr//rraapp//aa0044--007766--2200//aa0044--007766--2200__mmoonnoo..hhttmmll##ttoocc00 hhttttpp::////wwwwww..sseennaatt..ffrr//rraapp//rr0033--338888//rr0033--33888822..hhttmmll •• SSoouutthh AAssiiaa AAnnaallyyssiiss GGrroouupp,, hhttttpp::////wwwwww..ssaaaagg..oorrgg//ppaappeerrss1122//ppaappeerr11115544..hhttmmll •• TTeerrrroorriissmmee..NNeett,, hhttttpp::////wwwwww..tteerrrroorriissmmee..nneett//pp//aarrttiiccllee__113366..sshhttmmll •• TThhee EEccoonnoommiisstt,, hhttttpp::////wwwwww..eeccoonnoommiisstt..ccoomm//aaggeennddaa//ddiissppllaayySSttoorryy..ccffmm??ssttoorryy__iidd==22880044110088 •• UUnniioonn EEuurrooppééeennnnee :: hhttttpp::////eeuurrooppaa..eeuu..iinntt//ccoommmm//ccoommppeettiittiioonn//aannttiittrruusstt//ootthheerrss//mmaarriittiimmee//wwhhiittee__ppaappeerr//aauuttff__ffrreenncchh__sshhiippppeerrss__ccoouu nncciill__rreessppoonnssee__ffrr..ppddff hhttttpp::////eeuurrooppaa..eeuu..iinntt//ccoommmm//ttaaxxaattiioonn__ccuussttoommss//ccuussttoommss//ccuussttoommss__ccoonnttrroollss//ddrruuggss__pprreeccuurrssoorrss//iinnddeexx__ffrr..hhttmm hhttttpp::////eeuurrooppaa..eeuu..iinntt//ssccaaddpplluuss//lleegg//ffrr//llvvbb//ll0066002266..hhttmm hhttttpp::////eeuurrooppaa..eeuu..iinntt//ssccaaddpplluuss//lleegg//ffrr//llvvbb//ll2244227711..hhttmm TTaabblleess ddeess mmaattiièèrreess SSoommmmaaiirree pp..22 GGlloossssaaiirree pp..33 IInnttrroodduuccttiioonn pp..55
  • 120.
    120 II LLaa mmeennaacceeaaccttuueellllee pp..77 11..11 HHiissttoorriiqquuee pp..77 11..11..11.. LLee tteerrrroorriissmmee mmaarriittiimmee pp..77 11..11..22.. LLaa ppiirraatteerriiee pp..1100 11..22 LLaa ssiittuuaattiioonn aaccttuueellllee pp..1144 11..22..11 LLaa ssiittuuaattiioonn eenn FFrraannccee pp..1188 11..22..22 LLaa ssiittuuaattiioonn ddaannss llee rreessttee dduu mmoonnddee pp..1199 11..22..22..11 LLaa ssiittuuaattiioonn eenn AAssiiee pp..1199 11..22..22..11..11 LLaa ssiittuuaattiioonn eenn AAssiiee dduu SSuudd--eesstt pp..1199 11..22..22..11..22 LLaa ssiittuuaattiioonn eenn IInnddee pp..2222 11..22..22..22 LLaa ssiittuuaattiioonn eenn AAuussttrraalliiee pp..2233 11..22..22..33 LLaa ssiittuuaattiioonn aauu CCaannaaddaa pp..2244 11..22..22..44 LLaa ssiittuuaattiioonn eenn TTuurrqquuiiee pp..2244 11..33 LLeess oobbjjeeccttiiffss pprriinncciippaauuxx pp..2255 IIII LLaa mmiissee eenn aapppplliiccaattiioonn aauu qquuoottiiddiieenn pp..2266 22..11 LLeess tteexxtteess ccoommpplléémmeennttaaiirreess eenn mmaattiièèrree ddee ssûûrreettéé dduu ttrraannssppoorrtt mmaarriittiimmeepp..2266 22..11..11 LLaa llééggiissllaattiioonn ffrraannççaaiissee pp..2277 22..11..11..11 LLeess aarrrrêêttééss pp..2288 22..11..11..22 LLeess cciirrccuullaaiirreess ccoonnjjooiinntteess ddee llaa DDTTMMPPLL eett dduu HHFFDD MMeerr pp..2299 22..11..11..33 LLee ddééccrreett 22000044--229900 dduu 2266 mmaarrss 22000044 pp..3300 22..11..11..44 LL’’iinnssttrruuccttiioonn nn°° 441122 pp..3300 22..11..11..55 LL’’iinnssttrruuccttiioonn nn°° 441133 pp..3300 22..11..11..66 LLeess oorrddoonnnnaanncceess pp..3322 22..11..22 LLaa llééggiissllaattiioonn eeuurrooppééeennnnee pp..3333 22..11..22..11 LLee rrèègglleemmeenntt ((CCEE)) nn°° 772244//22000044 pp..3333 22..11..22..22 LLee rrèègglleemmeenntt ((CCEE)) nn°° 772255//22000044 pp..3333 22..11..22..33 LLaa pprrooppoossiittiioonn ddee ddiirreeccttiivvee dduu 1111 jjuuiinn 22000044 pp..3355 22..11..22..44 LLee rrèègglleemmeenntt ((CCEE)) nn°° 888844//22000055 pp..3366 22..11..33 LLaa llééggiissllaattiioonn iinntteerrnnaattiioonnaallee pp..3366 22..11..33..11 LLaa llééggiissllaattiioonn ddee ll’’OOMMII pp..3366 22..11..33..11..11 LLaa rrééssoolluuttiioonn 11 pp..3366 22..11..33..11..22 LLeess tteexxtteess dduu MMSSCC PP..3377 22..11..33..11..33 PPrrooppoossiittiioonn dd’’aammeennddeemmeenntt pp..4411 22..11..33..22 LLaa llééggiissllaattiioonn ddee ll’’OOIITT pp..4411 22..11..33..33 LLaa llééggiissllaattiioonn ddee ll’’OOMMDD pp..4422 22..11..33..44 LLaa llééggiissllaattiioonn ééttaattssuunniieennnnee pp..4433 22..11..33..44..11 LLaa CCoonnttaaiinneerr SSeeccuurriittyy IInniittiiaattiivvee,, oouu CCSSII pp..4433 22..11..33..44..22 LLaa PPrroolliiffeerraattiioonn SSeeccuurriittyy IInniittiiaattiivvee,, oouu PPSSII pp..4444 22..11..33..44..33 LLee CCuussttoomm--TTrraaddee PPaarrttnneerrsshhiipp aaggaaiinnsstt TTeerrrroorriissmm,, oouu CC--TTPPAATT pp..4455 22..11..33..44..44 LLaa rrèèggllee ddeess pprrééaavviiss pp..4455 22..11..33..44..55 LLee PPuubblliicc HHeeaalltthh SSeeccuurriittyy aanndd BBiiootteerrrroorriissmm PPrreeppaarreeddnneessss aanndd RReessppoonnssee AAcctt,, ddiitt BBiiootteerrrroorriissmm AAcctt,, oouu BBTTAA pp..4466 22..22 LL''oorrggaanniissaattiioonn ffrraannççaaiissee pp..4466 22..22..11 AAuu nniivveeaauu nnaattiioonnaall pp..4466 22..22..22 AAuu nniivveeaauu llooccaall pp..5511
  • 121.
    121 22..33 LLeess nnaavviirreess//lleess aarrmmaatteeuurrss pp..5511 22..44 LLeess ppoorrttss pp..5555 22..44..11 LL’’eexxeemmppllee dduu PPoorrtt AAuuttoonnoommee ddee MMaarrsseeiillllee pp..6600 22..55 LLeess ggoouuvveerrnneemmeennttss pp..6622 22..66 LLeess ggrraannddeess lliiggnneess ddee ll''aapppplliiccaattiioonn ddaannss llee rreessttee dduu mmoonnddee pp..6622 22..66..11 AAuuxx UUSSAA pp..6622 22..66..22 AAuu CCaannaaddaa pp..6633 22..66..33 AA SSiinnggaappoouurr pp..6666 22..66..44 EEnn CChhiinnee pp..6666 22..66..55 EEnn AAuussttrraalliiee pp..6677 22..66..66 LL’’OOTTAANN pp..6699 22..66..77 LLeess ttaauuxx ddee ccoonnffoorrmmiittéé pp..7711 22..66..77..11 AAuu nniivveeaauu ffrraannççaaiiss pp..7711 22..66..77..22 AAuu nniivveeaauu iinntteerrnnaattiioonnaall pp..7722 IIIIII CCoonnssééqquueenncceess eett ssoolluuttiioonnss pp..7744 33..11 LLeess nnoouuvveelllleess ccllaauusseess ddeess cchhaarrtteess ppaarrttiieess pp..7744 33..11..11 LLeess oobblliiggaattiioonnss ddeess ppaarrttiieess pp..7744 33..11..22 LLee rreeffuuss dd’’aaccccèèss aauu ppoorrtt pp..7755 33..11..33 LLaa NNOORR pp..7755 33..11..44 LLaa nnoottiioonn ddee ppoorrtt ssûûrr pp..7755 33..22 LLeess ddiiffffiiccuullttééss nnééeess ddee ll’’aapppplliiccaattiioonn ddiirreeccttee pp..7766 33..33 CCoommmmeenntt aaccccrrooîîttrree llaa ssûûrreettéé mmaarriittiimmee ?? pp..7788 33..44 LLeess ddéérriivveess àà éévviitteerr pp..8844 CCoonncclluussiioonn pp..8888 AAnnnneexxeess pp..9911 TTaabbllee ddeess aannnneexxeess pp..9922 AAnnnneexxee II :: LLee CCooddee IISSPPSS,, ppaarrttiiee AA pp..9933 AAnnnneexxee IIII :: SSttaattiissttiiqquueess ssuurr lleess aacctteess ddee vviioolleennccee eenn mmeerr pp..110088 AAnnnneexxee IIIIII:: LLeess aauuttoorriittééss iimmpplliiqquuééeess ddaannss llee ccoonnttrrôôllee dduu nnaavviirree aauu ppoorrtt pp..111111 AAnnnneexxee IIVV:: LLeess ééqquuiippeemmeennttss ddee ssûûrreettéé pp..111122 AAnnnneexxee VV :: LLeess ttaauuxx ddee ccoonnffoorrmmiittéé iinntteerrnnaattiioonnaauuxx aauu CCooddee IISSPPSS pp..111144 BBiibblliiooggrraapphhiiee pp..111188 TTaabblleess ddeess mmaattiièèrreess pp..112211