Definition & Types of JaundiceBy: Fahad Al HulaibiKing Faisal UniversityCollege of medicine
:DefinitionJaundice is a yellow discoloration of the sclerae and skin, as a result of raised serum bilirubin,     and is usually detectable clinically when the bilirubin is greater than 3mg/dL.Clinical Medicine, Kumar & Clark, 4th edition
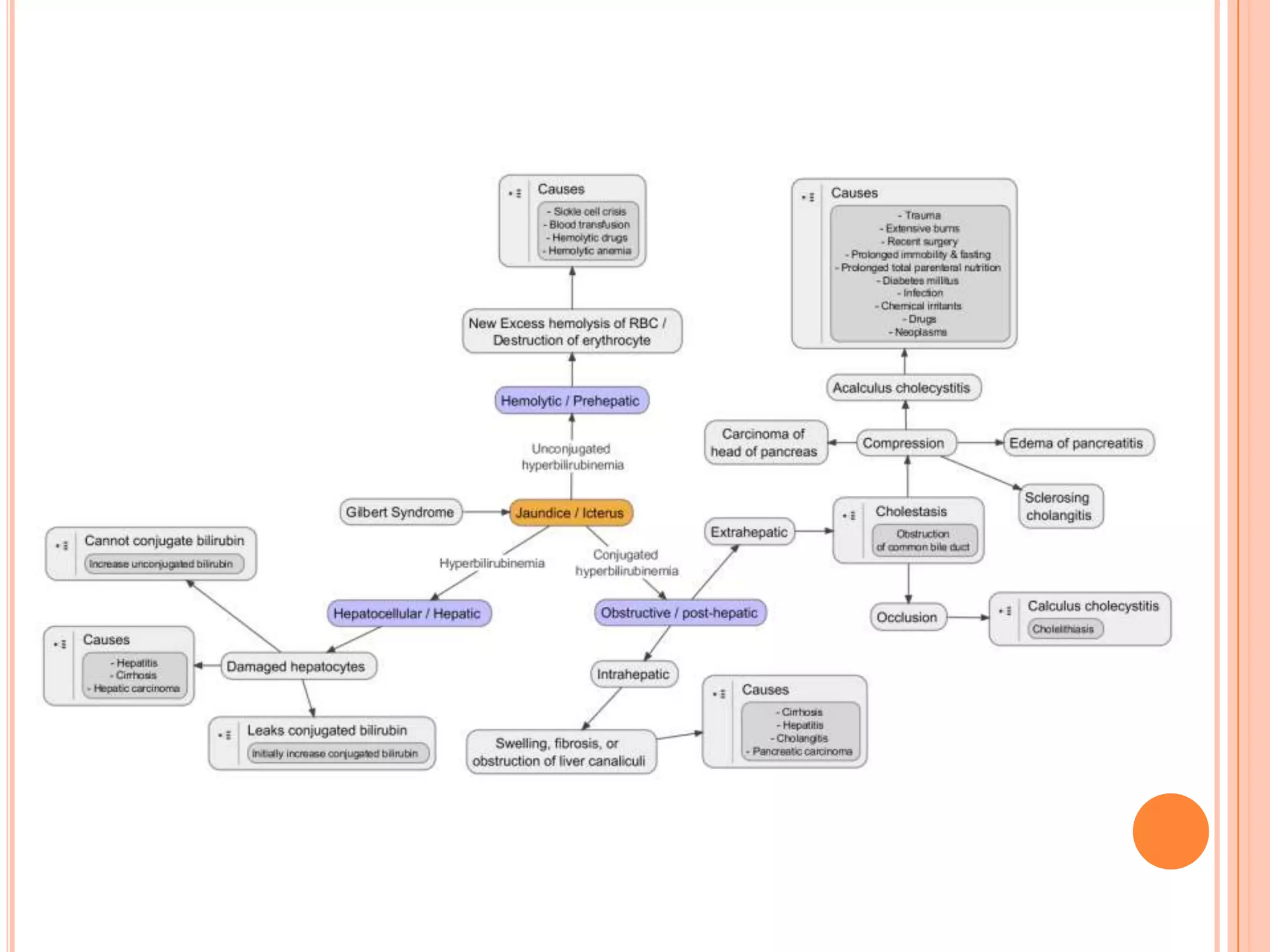
Types:1- Haemolytic jaundice2- Congenital hyperbilirubinemia.3- Cholestatic jaundice.Clinical Medicine, Kumar & Clark, 4th edition
Type 1:Haemolytic jaundiceThe increased breakdown of red cells leads to an increase in production of bilirubin.causes of haemolytic jaundice are those of haemolyticAnaemia.The resulting jaundice is usually mild.level of unconjugatedbilirubin is raised,    but the serum transferases and alkaline phposphate are normal.Clinical Medicine, Kumar & Clark, 4th edition
Type 2:Congenital hyperbilirubinemiaMost common is Gilbert’s syndrome .Mutation in the gene coding for :UDP-glucuronosyltransferase .asymptomatic and is usually detected                  as an incidental finding of a slightly                   raised Bilirubin (1–6mg/dL).There is a family history of jaundice in 5–15% of patients.The reticulocyte count is normal, excluding haemolysis, and no treatment is necessary.Clinical Medicine, Kumar & Clark, 4th edition
Type 3:Cholestatic jaundiceCan be devided into:Intra-hepatic Cholestatic:Cased by hepatocellular swelling in parenchymal liver disease or abnormalities at a cellular level of bile excertion.aminotransferases and alkaline phposphate ??Extra-hepatic Cholestasis:Resulting from obstruction of bile flow at any point distal to the bile canaliculi.Clinical Medicine, Kumar & Clark, 4th edition
Thanks

Definition & types of jaundice

  • 1.
    Definition & Typesof JaundiceBy: Fahad Al HulaibiKing Faisal UniversityCollege of medicine
  • 2.
    :DefinitionJaundice is ayellow discoloration of the sclerae and skin, as a result of raised serum bilirubin, and is usually detectable clinically when the bilirubin is greater than 3mg/dL.Clinical Medicine, Kumar & Clark, 4th edition
  • 3.
    Types:1- Haemolytic jaundice2-Congenital hyperbilirubinemia.3- Cholestatic jaundice.Clinical Medicine, Kumar & Clark, 4th edition
  • 4.
    Type 1:Haemolytic jaundiceTheincreased breakdown of red cells leads to an increase in production of bilirubin.causes of haemolytic jaundice are those of haemolyticAnaemia.The resulting jaundice is usually mild.level of unconjugatedbilirubin is raised, but the serum transferases and alkaline phposphate are normal.Clinical Medicine, Kumar & Clark, 4th edition
  • 5.
    Type 2:Congenital hyperbilirubinemiaMostcommon is Gilbert’s syndrome .Mutation in the gene coding for :UDP-glucuronosyltransferase .asymptomatic and is usually detected as an incidental finding of a slightly raised Bilirubin (1–6mg/dL).There is a family history of jaundice in 5–15% of patients.The reticulocyte count is normal, excluding haemolysis, and no treatment is necessary.Clinical Medicine, Kumar & Clark, 4th edition
  • 6.
    Type 3:Cholestatic jaundiceCanbe devided into:Intra-hepatic Cholestatic:Cased by hepatocellular swelling in parenchymal liver disease or abnormalities at a cellular level of bile excertion.aminotransferases and alkaline phposphate ??Extra-hepatic Cholestasis:Resulting from obstruction of bile flow at any point distal to the bile canaliculi.Clinical Medicine, Kumar & Clark, 4th edition
  • 8.