Your	
  systems.	
  Working	
  as	
  one.	
  




DDS	
  SECURITY	
  
Revised	
  Submission	
  




Doc	
  num:	
  mars/2012-­‐06-­‐15	
                                                   SubmiMer:	
  
Gerardo	
  Pardo-­‐Castellote,	
  Ph.D.	
                                              Real-­‐Time	
  InnovaLons,	
  Inc.	
  
CTO,	
  Real-­‐Time	
  InnovaLons,	
  Inc.	
  

                               ©	
  2012	
  Real-­‐Time	
  InnovaLons,	
  Inc.	
  	
  -­‐	
  	
  All	
  rights	
  reserved	
  
Agenda	
  
  •  Background	
  
  •  Requirements	
  
  •  Threats	
  
  •  Security	
  Model	
  
  •  Plugins	
  and	
  SPIs	
  
  •  BuilLn	
  Plugins	
  
  •  Status	
  &	
  Conclusion	
  



6/25/12	
             ©	
  2012	
  Real-­‐Time	
  InnovaLons,	
  Inc.	
  	
  -­‐	
  	
  All	
  rights	
  reserved	
     2	
  
Security	
  Terms:	
  a	
  Safe-­‐Deposit	
  Box	
  
     •  AuthenLcaLon:	
  The	
  bank	
  knows	
  who	
  you	
  are;	
  you	
  
        must	
  show	
  ID.	
  
     •  Access	
  Control:	
  The	
  bank	
  only	
  lets	
  those	
  on	
  an	
  
        access	
  list	
  into	
  your	
  box.	
  
     •  ConfidenLality:	
  You	
  are	
  alone	
  in	
  the	
  room	
  Nobody	
  
        can	
  see	
  the	
  contents	
  of	
  the	
  box.	
  
     •  Integrity:	
  	
  The	
  box	
  is	
  sealed.	
  If	
  anybody	
  touches	
  it	
  
        you	
  will	
  know.	
  
     •  Non	
  repudiaLon:	
  You	
  sign	
  when	
  you	
  come	
  in	
  and	
  
        out	
  so	
  you	
  can’t	
  claim	
  that	
  you	
  weren’t	
  there.	
  
     •  Availability:	
  The	
  bank	
  is	
  always	
  open.	
  	
  
     6/25/12	
                    ©	
  2012	
  Real-­‐Time	
  InnovaLons,	
  Inc.	
  	
  -­‐	
  	
  All	
  rights	
  reserved	
  
33
Security	
  as	
  a	
  system	
  problem	
  
                  •  UlLmately	
  security	
  is	
  a	
  system	
  property	
  
                      –  Involves	
  hardware,	
  soware,	
  humans,	
  
                         procedures…	
  
                  •  Most	
  directly	
  related:	
  
Scope	
  of	
         1.  Securing	
  the	
  data-­‐cenLrc	
  bus	
  
the	
  RFP	
  
                      2.  IntegraLng	
  across	
  security	
  domains	
  
Out	
                 3.  Securing	
  the	
  operaLng	
  system	
  
of	
  Scope	
  
                      4.  Securing	
  the	
  hardware	
  &	
  soware	
  
                          configuraLon	
  


 6/25/12	
                    ©	
  2012	
  Real-­‐Time	
  InnovaLons,	
  Inc.	
  	
  -­‐	
  	
  All	
  rights	
  reserved	
     4	
  
Three	
  security	
  boundaries	
  
    Ul5mately	
  you	
  need	
  to	
  implement	
  the	
  3	
  of	
  them	
  

  •  Boundary	
  security	
  

  •  Transport-­‐Level	
  	
  
              –  Network	
  (layer	
  3)	
  security	
  
              –  Session	
  (layer	
  4/5)	
  security	
  


  •  Fine-­‐grained	
  Data-­‐Centric	
  
     Security	
  
                      Scope	
  of	
  the	
  DDS	
  Security	
  RFP	
  
6/25/12	
                         ©	
  2012	
  Real-­‐Time	
  InnovaLons,	
  Inc.	
  	
  -­‐	
  	
  All	
  rights	
  reserved	
     5	
  
Fine-­‐Grained	
  Data-­‐Centric	
  Security	
  




                                                 Topics	
  

  •  Access	
  control	
  per	
  Topic	
  
  •  Read	
  versus-­‐write	
  permissions	
  
  •  Field-­‐specific	
  permissions	
  
6/25/12	
            ©	
  2012	
  Real-­‐Time	
  InnovaLons,	
  Inc.	
  	
  -­‐	
  	
  All	
  rights	
  reserved	
     6	
  
Data	
  Security	
  Example:	
  UAV	
  




   Topics	
             Authen5ca5on	
   Access	
                                                      Integrity	
                       Non-­‐           Confiden5ality	
  
                                         Control	
                                                                                       repudia5on	
  
   UAV	
  health	
             X	
                                                                                     X	
  
   data	
  
   Remote	
                    X	
                                            X	
                                      X	
                     X	
               X	
  
   commands	
  
   Sensor	
  Data	
            X	
                                            X	
                                      X	
                                       X	
  




6/25/12	
                              ©	
  2012	
  Real-­‐Time	
  InnovaLons,	
  Inc.	
  	
  -­‐	
  	
  All	
  rights	
  reserved	
                                     7	
  
Agenda	
  
  •  Background	
  
  • Requirements	
  
  •  Threats	
  
  •  Security	
  Model	
  
  •  Plugins	
  and	
  SPIs	
  
  •  BuilLn	
  Plugins	
  
  •  Status	
  &	
  Conclusion	
  


6/25/12	
             ©	
  2012	
  Real-­‐Time	
  InnovaLons,	
  Inc.	
  	
  -­‐	
  	
  All	
  rights	
  reserved	
     8	
  
RFP	
  Mandatory	
  Requirements	
  
Proposals	
  shall	
  define	
  …	
  
  6.5.1	
  	
  …	
  a	
  Plahorm	
  Independent	
  Security	
  Model	
  for	
  DDS	
  	
  
                    independent	
  of	
  the	
  programming	
  language	
  used…	
  
  6.5.2	
  	
  …	
  a	
  collecLon	
  of	
  Plahorm	
  Independent	
  IntercepLon	
  
                    Points	
  and	
  	
  SPIs	
  …	
  
  6.5.3	
  …	
  	
  built-­‐in	
  Plahorm	
  Independent	
  Security	
  Plugins	
  that	
  
                    implement	
  the	
  Plahorm	
  Independent	
  Interfaces	
  
  6.5.4	
  	
  …	
  plahorm	
  specific	
  mappings	
  for	
  the	
  built-­‐in	
  plugins	
  to	
  
                    all	
  the	
  language	
  PSMs	
  supported	
  by	
  DDS	
  
  6.5.5	
  …	
  	
  how	
  the	
  DDS	
  Interoperability	
  Wire	
  Protocol	
  is	
  used	
  
                    to	
  allow	
  DDS	
  applicaLons	
  to	
  interoperate	
  securely	
  

 6/25/12	
                    ©	
  2012	
  Real-­‐Time	
  InnovaLons,	
  Inc.	
  	
  -­‐	
  	
  All	
  rights	
  reserved	
     9	
  
Mandatory	
  Requirements	
  6.5.1:	
  
    Security	
  Model	
  
The	
  Security	
  Model	
  for	
  DDS	
  shall	
  …	
  
   6.5.1.1	
  	
  …	
  support	
  mechanisms	
  that	
  establish	
  the	
  ability	
  for	
  a	
  DDS	
  ParLcipant	
  to	
  run	
  in	
  a	
  
                       plahorm	
  
   6.5.1.2	
  	
  …	
  support	
  mechanisms	
  to	
  configure	
  and	
  access	
  the	
  credenLals	
  of	
  the	
  underlying	
  
                       DDS	
  ParLcipants	
  …	
  
   6.5.1.3	
  …	
  	
  allow	
  specificaLon	
  of	
  authorizaLon	
  policies,	
  controlling	
  
                   	
  [1]	
  Joining	
  a	
  DDS	
  Domain	
  
                   	
  [2]	
  Access	
  to	
  DDS	
  Discovery	
  Data	
  
                   	
  [3]	
  Publishing	
  a	
  DDS	
  Topic,	
  	
  [4]	
  Subscribing	
  to	
  a	
  DDS	
  Topic	
  
                   	
  [5]	
  Publishing	
  on	
  a	
  DDS	
  ParLLon,	
  [6]	
  Subscribing	
  on	
  a	
  DDS	
  ParLLon	
  
   6.5.1.4	
  	
  …	
  include	
  the	
  concept	
  of	
  data	
  tagging	
  
   6.5.1.5	
  …	
  	
  support	
  mechanism	
  for	
  ensuring	
  data	
  integrity,	
  including	
  
                   	
  [1]	
  traceability,	
  pedigree,	
  and	
  tamper	
  
                   	
  [2]	
  digital	
  signatures	
  
                   	
  [3]	
  data	
  encrypLon	
  
                   	
  [4]	
  use	
  of	
  different	
  keys	
  for	
  data	
  from	
  different	
  DataWriters	
  
  6/25/12	
                                  ©	
  2012	
  Real-­‐Time	
  InnovaLons,	
  Inc.	
  	
  -­‐	
  	
  All	
  rights	
  reserved	
     10	
  
Mandatory	
  Requirements	
  6.5.2:	
  	
  
    Set	
  of	
  IntercepLon	
  Points	
  and	
  SPIs	
  

The	
  Plugin	
  SPIs	
  shall	
  …	
  
   6.5.2.1	
  	
  …	
  allow	
  applicaLons	
  to	
  exchange	
  credenLals	
  with	
  a	
  DDS	
  ParLcipant	
  
                   	
  [1]	
  exchanging	
  credenLals	
  for	
  authenLcaLon	
  
                   	
  [2]	
  delegaLon	
  of	
  authority	
  for	
  authenLcaLon	
  
   6.5.2.2	
  	
  …	
  allow	
  an	
  external	
  plugin	
  to	
  perform	
  all	
  the	
  authorizaLon	
  funcLons	
  	
  
                   	
  [1]	
  full	
  support	
  of	
  the	
  authorizaLon	
  policies	
  
                   	
  [3]	
  support	
  delegaLon	
  of	
  authority	
  
                   	
  [4]	
  support	
  delegaLon	
  of	
  authority	
  separately	
  for	
  each	
  DDS	
  Topic	
  
   6.5.2.3	
  …	
  	
  allow	
  an	
  external	
  plugin	
  to	
  perform	
  all	
  the	
  tagging	
  and	
  tag-­‐accessing	
  funcLons	
  
   6.5.2.4	
  	
  …	
  allow	
  an	
  external	
  plugin	
  to	
  perform	
  all	
  the	
  encrypLon	
  and	
  decrypLon	
  
                       funcLons	
  
   6.5.2.5	
  …	
  	
  external	
  plugin	
  to	
  perform	
  all	
  the	
  digital	
  signing	
  and	
  verificaLon	
  funcLons	
  




  6/25/12	
                                ©	
  2012	
  Real-­‐Time	
  InnovaLons,	
  Inc.	
  	
  -­‐	
  	
  All	
  rights	
  reserved	
     11	
  
RFP	
  OpLonal	
  Requirements	
  
Proposals	
  may	
  define	
  authorizaLon	
  policies	
  that	
  control	
  	
  …	
  
  6.6.1	
  …	
  the	
  content	
  a	
  DDS	
  ParLcipant	
  is	
  allowed	
  to	
  publish	
  on	
  a	
  Topic.	
  
  6.6.2	
  …	
  the	
  content	
  a	
  DDS	
  ParLcipant	
  is	
  allowed	
  to	
  subscribe	
  on	
  a	
  Topic..	
  
  6.6.3	
  …	
  the	
  QoS	
  Policies	
  a	
  DDS	
  ParLcipants	
  can	
  use	
  when	
  publishing	
  a	
  Topic	
  
  6.6.4	
  …	
  the	
  QoS	
  Policies	
  a	
  DDS	
  ParLcipant	
  can	
  use	
  when	
  subscribing	
  to	
  a	
  
              Topic.	
  

  Proposals	
  may	
  define	
  …	
  
  6.6.5	
  …	
  data-­‐tagging	
  plugins	
  that	
  apply	
  different	
  tags	
  for	
  each	
  data-­‐sample	
  
              published	
  by	
  a	
  DDS	
  DataWriter.	
  
  6.6.6	
  …	
  built-­‐in	
  plugins	
  that	
  interoperate	
  with	
  standard	
  authenLcaLon	
  and	
  
              authorizaLon	
  protocols	
  and	
  services,	
  such	
  as,	
  LDAP	
  and	
  SAML.	
  
  6.6.7	
  …	
  a	
  PSM	
  mapping	
  of	
  the	
  DDS-­‐RTPS	
  Interoperability	
  Wire	
  Protocol	
  to	
  a	
  
              secure	
  transport,	
  such	
  as,	
  DTLS.	
  
  6.6.8	
  …	
  a	
  PSM	
  of	
  the	
  DDS-­‐RTPS	
  Interoperability	
  Wire	
  Protocol	
  allowing	
  
              interoperability	
  over	
  UnidirecLonal	
  Transports.	
  

  6/25/12	
                           ©	
  2012	
  Real-­‐Time	
  InnovaLons,	
  Inc.	
  	
  -­‐	
  	
  All	
  rights	
  reserved	
     12	
  
Agenda	
  
  •  Background	
  
  •  Requirements	
  
  • Threats	
  
  •  Security	
  Model	
  
  •  BuilLn	
  Plugins	
  
  •  Plugins	
  and	
  SPIs	
  
  •  Status	
  &	
  Conclusion	
  



6/25/12	
               ©	
  2012	
  Real-­‐Time	
  InnovaLons,	
  Inc.	
  	
  -­‐	
  	
  All	
  rights	
  reserved	
     13	
  
Threats	
  
Alice:	
  Allowed	
  to	
  publish	
  topic	
  T	
                                                       1.                 Unauthorized	
  subscripLon	
  
Bob:	
  Allowed	
  to	
  subscribe	
  to	
  topic	
  T	
  
Eve:	
  Non-­‐authorized	
  eavesdropper	
  	
                                                           2.                 Unauthorized	
  publicaLon	
  
Trudy:	
  Intruder	
                                                                                     3.                 Tampering	
  and	
  replay	
  	
  
Trent:	
  Trusted	
  infrastructure	
  service	
  
Mallory:	
  Malicious	
  insider	
  
                                                                                                         4.                 Unauthorized	
  access	
  to	
  data	
  
                                                                                                                            by	
  infrastructure	
  services	
  	
  




      6/25/12	
                                  ©	
  2012	
  Real-­‐Time	
  InnovaLons,	
  Inc.	
  	
  -­‐	
  	
  All	
  rights	
  reserved	
                  14	
  
Data-­‐centric/mulLcast	
  Insider	
  Threats	
  	
  
  •  Two	
  insider	
  threats	
  affecLng	
  (mulLcast)	
  data-­‐
     centric	
  systems	
  are	
  of	
  unique	
  significance	
  
              1.  Reader	
  mis-­‐behaves	
  as	
  unauthorized	
  writer	
  
                 An	
  applicaLon	
  uses	
  knowledge	
  gained	
  as	
  authorized	
  
                        reader	
  to	
  spoof	
  the	
  system	
  as	
  a	
  writer	
  


              2.  Compromise	
  of	
  Infrastructure	
  Service	
  	
  
                 A	
  service	
  that	
  is	
  trusted	
  to	
  read	
  and	
  write	
  data	
  on	
  behalf	
  
                        of	
  others	
  (e.g.	
  a	
  	
  persistence	
  service	
  )	
  becomes	
  
                        compromised	
  	
  


6/25/12	
                            ©	
  2012	
  Real-­‐Time	
  InnovaLons,	
  Inc.	
  	
  -­‐	
  	
  All	
  rights	
  reserved	
     15	
  
Reader	
  mis-­‐behaves	
  as	
  unauthorized	
  
      writer	
  
•  SituaLon:	
  
      –       Alice	
  -­‐	
  	
  creates	
  a	
  Crypto	
  Key	
  per	
  Topic/DataWriter	
  
      –       Alice	
  -­‐	
  shares	
  its	
  Key	
  with	
  all	
  intended	
  readers	
  as	
  needed	
  to	
  mulLcast	
  
      –       Mallory	
  –	
  is	
  an	
  authorized	
  reader	
  so	
  it	
  has	
  Alice’s	
  key	
  
      –       Mallory	
  –	
  behaves	
  maliciously	
  and	
  uses	
  Alice’s	
  key	
  to	
  create	
  fake	
  UDP	
  messages	
  purng	
  
              Alice’s	
  informaLon	
  (IP,	
  Port,	
  GUIDs,	
  etc.)	
  but	
  with	
  bad	
  data.	
  

•  ImplicaLons:	
  
      –  Bob	
  sees	
  message	
  from	
  Mallory	
  and	
  processes	
  it	
  believing	
  it	
  is	
  from	
  Alice	
  
      –  Mallory	
  can	
  provide	
  a	
  system-­‐wide	
  failure	
  for	
  all	
  subscribers	
  to	
  topic	
  T,	
  making	
  them	
  process	
  
         wrong	
  data,	
  delete	
  instances,	
  	
  
      –  Depending	
  on	
  the	
  Topic	
  this	
  can	
  be	
  catastrophic	
  for	
  the	
  system	
  

•  Notes:	
  
      –  The	
  problem	
  is	
  that	
  all	
  secrets	
  shared	
  by	
  Alice	
  and	
  Bob	
  are	
  also	
  known	
  	
  to	
  Mallory	
  
                  •  So	
  the	
  aMack	
  cannot	
  be	
  solved	
  with	
  a	
  MAC	
  or	
  HMAC	
  if	
  Alice’s	
  key	
  is	
  also	
  shared	
  with	
  all	
  readers…	
  
      –  The	
  problem	
  can	
  be	
  solved	
  with	
  a	
  digital	
  signature	
  but	
  that	
  is	
  1000X	
  slower	
  than	
  a	
  MAC	
  



    6/25/12	
                                            ©	
  2012	
  Real-­‐Time	
  InnovaLons,	
  Inc.	
  	
  -­‐	
  	
  All	
  rights	
  reserved	
                   16	
  
Compromise	
  of	
  Infrastructure	
  Service	
  (2)	
  	
  
                                                                                                                UDP	
     RTPS	
     SubMsg	
      DATA	
     SubMsg	
      DATA	
  
                                                                                                                Hdr	
     Hdr	
      Hdr(T1)	
     (T1)	
     Hdr(T2)	
     (T2)	
  

•  SituaLon:	
  
      –  Alice	
  creates	
  a	
  Crypto	
  Key	
  to	
  write	
  topic	
  T	
  
                                                                                                                                 MAC	
  +	
  EncrypLon	
  
      –  Alice	
  encrypts	
  the	
  whole	
  RTPS	
  sub-­‐message	
  related	
  to	
  topic	
  T	
  
      –  Trent	
  is	
  an	
  infrastructure	
  (e.g.	
  relay)	
  that	
  must	
  store	
  and	
  forward	
  data	
  from	
  Alice	
  to	
  Bob	
  
              •  To	
  operate	
  Trent	
  needs	
  to	
  see	
  submessage	
  header	
  informaLon:	
  GUIDs,	
  SequenceNumber,	
  KeyHash,	
  …	
  
      –  Alice	
  shares	
  the	
  key	
  used	
  for	
  topic	
  T	
  with	
  Trent	
  
              •  Trent	
  has	
  access	
  to	
  the	
  keys	
  for	
  all	
  the	
  data	
  it	
  relays	
  
      –  Trent	
  is	
  aMacked	
  and	
  compromised	
  
•  ImplicaLons:	
  
      –  Trent	
  aMacker	
  has	
  access	
  to	
  all	
  the	
  keys	
  for	
  all	
  the	
  topics	
  that	
  Trent	
  was	
  relaying	
  	
  
      –  Infrastructure	
  must	
  be	
  granted	
  “super	
  user	
  privileges”	
  to	
  see	
  many	
  topics	
  despite	
  fact	
  they	
  have	
  
         no	
  need	
  to	
  see	
  the	
  data	
  
      –  Compromise	
  of	
  a	
  single	
  infrastructure	
  service	
  can	
  be	
  lead	
  to	
  catastrophic	
  informaLon	
  leakage	
  
•  Notes:	
  
      –  The	
  problem	
  is	
  that	
  Trent	
  is	
  given	
  access	
  to	
  secrets	
  that	
  allow	
  it	
  to	
  see	
  the	
  data	
  despite	
  the	
  fact	
  
            that	
  it	
  does	
  not	
  have	
  a	
  need	
  to	
  do	
  so,	
  effecLvely	
  elevaLng	
  its	
  privileges	
  and	
  creaLng	
  a	
  big	
  
            vulnerability	
  
      –  The	
  problem	
  can	
  be	
  solved	
  if	
  the	
  submessage-­‐header	
  informaLon	
  Trent	
  needs	
  is	
  not	
  encrypted	
  
            with	
  the	
  same	
  key	
  as	
  the	
  topic	
  eal-­‐Time	
  InnovaLons,	
  Inc.	
  	
  -­‐	
  	
  All	
  rights	
  reserved	
  
    6/25/12	
                                           ©	
  2012	
  R
                                                                       data.	
                                                                                    17	
  
The	
  submission	
  must	
  address	
  these	
  
vulnerabiliLes	
  
 •  Maintain	
  separaLon	
  between	
  different	
  classes	
  of	
  data	
  receivers	
  
        1.       Cannot	
  access	
  any	
  informaLon	
  on	
  topic	
  T	
  
        2.       Can	
  relay	
  the	
  submessages	
  on	
  topic	
  T,	
  but	
  not	
  the	
  payload	
  data	
  
        3.       Can	
  access	
  the	
  payload	
  data	
  on	
  topic	
  T	
  but	
  not	
  relay	
  messages	
  
 •  Examples:	
  
           –  UnauthenLcated	
  or	
  Non-­‐authorized	
  applicaLons.	
  ApplicaLons	
  without	
  the	
  rights	
  
              to	
  join	
  a	
  specific	
  DDS	
  domain	
  
           –  DDS	
  Persistence	
  Service	
  which	
  is	
  allowed	
  to	
  store	
  encrypted	
  payload.	
  Recording	
  
              Services,	
  Gateways	
  and	
  rouLng	
  components	
  
                  •  They	
  need	
  to	
  see	
  enough	
  (Topic,	
  Key,	
  Sequence	
  Numbers)	
  but	
  not	
  the	
  data	
  	
  
           –  AuthenLcated	
  applicaLons	
  authorized	
  to	
  read	
  data	
  on	
  a	
  specific	
  Topic	
  
 •  This	
  can	
  be	
  enforced	
  by	
  combining	
  a	
  MAC	
  and	
  EncrypLon	
  and	
  sharing	
  
    these	
  keys	
  selecLvely	
  
           –  MAC	
  Key	
  shared	
  with	
  relay	
  service	
  
           –  MAC	
  &	
  Crypto	
  Key	
  shared	
  with	
  	
                                               UDP	
  
                                                                                                              Hdr	
  
                                                                                                                                    RTPS	
  
                                                                                                                                    Hdr	
  
                                                                                                                                                   SubMsg	
  
                                                                                                                                                   Hdr(T1)	
  
                                                                                                                                                                 DATA	
  
                                                                                                                                                                 (T1)	
  
                                                                                                                                                                            SubMsg	
  
                                                                                                                                                                            Hdr(T2)	
  
                                                                                                                                                                                          DATA	
  
                                                                                                                                                                                          (T2)	
  
           	
  	
  	
  	
  	
  	
  authorized	
  readers	
  	
  
           This	
  is	
  not	
  in	
  the	
  submission	
  yet	
                                                                                          MAC	
             EncrypLon	
  	
  	
  
   6/25/12	
                                     ©	
  2012	
  Real-­‐Time	
  InnovaLons,	
  Inc.	
  	
  -­‐	
  	
  All	
  rights	
  reserved	
                                                       18	
  
Agenda	
  
  •  Background	
  
  •  Requirements	
  
  •  Threats	
  
  • Security	
  Model	
  
  •  Plugins	
  and	
  SPIs	
  
  •  BuilLn	
  Plugins	
  
  •  Status	
  &	
  Conclusion	
  


6/25/12	
             ©	
  2012	
  Real-­‐Time	
  InnovaLons,	
  Inc.	
  	
  -­‐	
  	
  All	
  rights	
  reserved	
     19	
  
Submission	
  Guiding	
  Principles	
  
•  Performance	
  &	
  Scalability	
  
        –  Do	
  not	
  impact	
  parts	
  of	
  the	
  system	
  that	
  do	
  not	
  have	
  security	
  needs	
  
        –  Allow	
  opLng	
  out	
  of	
  specific	
  features	
  such	
  as	
  MAC,	
  EncrypLon.	
  Digital	
  Signature	
  with	
  sufficient	
  
           granularity	
  
        –  Limit	
  use	
  of	
  asymmetric	
  keys	
  to	
  discovery	
  &	
  session	
  establishment	
  	
  
        –  Support	
  MulLcast	
  
•  Robustness	
  &	
  Availability	
  
        –       Be	
  robust	
  to	
  the	
  failure	
  or	
  compromise	
  of	
  any	
  single	
  component.	
  
        –       Limit	
  privileges	
  of	
  infrastructure	
  services	
  and	
  relays	
  
        –       Avoid	
  centralized	
  policy	
  decisions/services	
  
        –       Avoid	
  mulL-­‐party	
  key	
  agreement	
  protocols	
  
•  Fitness	
  to	
  data-­‐centric	
  model	
  
        –  Express	
  policies	
  and	
  permissions	
  in	
  terms	
  of	
  familiar	
  DDS	
  terminology	
  and	
  objects	
  
        –  Support	
  all	
  of	
  DDS:	
  consumpLon	
  of	
  samples	
  out	
  of	
  order,	
  best	
  efforts,	
  Lme	
  filters,	
  history	
  cache,	
  
           etc.	
  
•  Leverage	
  exisLng	
  technologies	
  
        –  Support	
  plugging	
  in	
  exiLng	
  technologies	
  for	
  ciphers,	
  MAC,	
  PKI	
  
•  Ease	
  of	
  use	
  &	
  Flexibility	
  
        –  DO	
  not	
  preclude	
  integraLng	
  with	
  their	
  exisLng	
  security	
  and	
  crypto	
  infrastructure.	
  
      6/25/12	
                                      ©	
  2012	
  Real-­‐Time	
  InnovaLons,	
  Inc.	
  	
  -­‐	
  	
  All	
  rights	
  reserved	
     20	
  
Audience	
  and	
  Purpose	
  for	
  this	
  
SpecificaLon	
  
•  Audience:	
  
       –  DDS	
  vendors/implementers,	
  not	
  the	
  users	
  of	
  DDS	
  
•  Purpose:	
  
       –  Define	
  a	
  Security	
  Model	
  for	
  DDS	
  systems	
  
       –  Define	
  concrete	
  IntercepLon	
  points	
  in	
  the	
  middleware	
  
          where	
  SPI	
  interfaces	
  must	
  be	
  called	
  
       –  Define	
  concrete	
  SPI	
  Interfaces	
  vendors	
  must	
  invoke	
  at	
  the	
  
          IntercepLon	
  Points	
  and	
  the	
  behavior	
  upon	
  various	
  
          returns	
  
       –  Define	
  specific	
  SPI	
  implementaLons	
  to	
  the	
  extent	
  
          required	
  for	
  interoperability	
  
       –  NOT	
  guidance	
  to	
  users	
  implemenLng	
  secure	
  DDS	
  systems	
  
       –  NOT	
  definiLon	
  of	
  security	
  technologies	
  beyond	
  what	
  is	
  
          required	
  to	
  implement	
  the	
  specificaLon	
  

 6/25/12	
                     ©	
  2012	
  Real-­‐Time	
  InnovaLons,	
  Inc.	
  	
  -­‐	
  	
  All	
  rights	
  reserved	
     21	
  
Security	
  Model	
  
  •  A	
  security	
  model	
  is	
  defined	
  in	
  terms	
  of:	
  
              –  The	
  subjects	
  (principals)	
  
              –  The	
  objects	
  being	
  protected	
  
                  •  The	
  operaLons	
  that	
  are	
  protected	
  on	
  the	
  objects	
  
              –  Access	
  Control	
  Model	
  
                  •  A	
  way	
  to	
  map	
  each	
  subject	
  to	
  the	
  objects	
  they	
  can	
  
                     perform	
  operaLons	
  on	
  and	
  which	
  are	
  the	
  allowed	
  
                     operaLons	
  




6/25/12	
                            ©	
  2012	
  Real-­‐Time	
  InnovaLons,	
  Inc.	
  	
  -­‐	
  	
  All	
  rights	
  reserved	
     22	
  
Security	
  Model	
  Example:	
  
    UNIX	
  FileSystem	
  (simplified)	
  
•  Subjects:	
  	
  Users,	
  specifically	
  processes	
  execuLng	
  on	
  behalf	
  of	
  a	
  specific	
  userid	
  
•  Protected	
  Objects:	
  	
  Files	
  and	
  Directories	
  
•  Protected	
  OperaLons	
  on	
  Objects:	
  
    –  Directory.list,	
  Directory.createFile,	
  Directory.createDir,	
  Directory.removeFile,	
  
       Directory.removeDir,	
  Directory.renameFile	
  
    –  File.view,	
  File.modify,	
  File.execute	
  
•  Access	
  Control	
  Model:	
  
    –  A	
  subject	
  is	
  given	
  a	
  userId	
  and	
  a	
  set	
  of	
  	
  groupId	
  
    –  Each	
  object	
  is	
  assigned	
  a	
  OWNER	
  and	
  a	
  GROUP	
  
    –  Each	
  Object	
  is	
  given	
  a	
  combinaLon	
  of	
  READ,	
  WRITE,	
  EXECUTE	
  permissions	
  
       for	
  the	
  assigned	
  OWNER	
  and	
  GROUP	
  
    –  Each	
  protected	
  operaLon	
  is	
  mapped	
  to	
  a	
  check,	
  for	
  example	
  
                •  	
  File.view	
  is	
  allowed	
  if	
  and	
  only	
  if	
  	
  
                          –  File.owner	
  ==	
  Subject.userId	
  AND	
  File.permissions(OWNER)	
  includes	
  READ	
  
                          –  OR	
  File.group	
  IS-­‐IN	
  Subject.groupId[]	
  	
  AND	
  File.permissions(GROUP)	
  includes	
  READ	
  
  6/25/12	
                                             ©	
  2012	
  Real-­‐Time	
  InnovaLons,	
  Inc.	
  	
  -­‐	
  	
  All	
  rights	
  reserved	
     23	
  
DDS	
  Security	
  Model	
  
•  Subjects:	
  	
  DDS	
  DomainParLcipant	
  (ParLcipant	
  GUID)	
  
•  Protected	
  Objects:	
  	
  DDS	
  Domain	
  and	
  DDS	
  Topic	
  
•  Protected	
  Opera5ons	
  on	
  Objects	
  (logical	
  view):	
  
    –  DomainParLcipant.join	
  
    –  DomainParLcipant.add_read_parLLon	
  
    –  DomainParLcipant.add_write_parLLon	
  
    –  Topic.create	
  
    –  Topic.set_qos	
  
    –  Topic.set_reader_qos	
  
    –  Topic.read	
  
    –  Topic.set_writer_qos	
  
    –  Topic.write	
  
    –  Topic.create_instance	
  
    –  Topic.update_instance	
  
    –  Topic.dispose_instance	
  
  6/25/12	
                       ©	
  2012	
  Real-­‐Time	
  InnovaLons,	
  Inc.	
  	
  -­‐	
  	
  All	
  rights	
  reserved	
     24	
  
Mapping	
  of	
  DDS	
  API	
  to	
  protected	
  operaLons	
  
DDS	
  API	
  Call	
  	
                                                                                    Protected	
  Opera5on	
  
DomainParLcipantFactory.create_parLcipant	
  
Discovery.match_remote_parLcipant	
                                                                         DomainParLcipant.join	
  
DomainParLcipant.create_publisher	
  
Publisher.set_qos	
  
                                                                                                            DomainParLcipant.add_write_parLLo
                                                                                                            n	
  
DomainParLcipant.create_subscriber	
  
Subscriber.set_qos	
  
                                                                                                            DomainParLcipant.add_read_parLLo
                                                                                                            n	
  

DomainParLcipant.create_topic	
  
Discovery.dicover_topic	
  
                                                                                                            Topic.create,	
  Topic.seq_qos	
  
Topic.set_qos	
  
                                                                                                            Topic.set_qos	
  
Subscriber.create_datareader	
  
Discovery.dicover_datareader	
  
                                                                                                            Topic.read,	
  Topic.set_reader_qos	
  
DataReader.set_qos	
  
Discovery.change_datareader_qos	
  
                                                                                                            Topic.set_reader_qos	
  
Publisher.create_datawriter	
  
Discovery.dicover_datawriter	
  
                                                                                                            Topic.write,	
  Topic.set_writer_qos	
  
DataWriter.set_qos	
  
Discovery.change_datawriter_qos	
  
                                                                                                            Topic.set_writer_qos	
  
DataWriter.register_instance	
  
DataWriter.write	
  
                                                                                                            Topic.create_instance	
  
  6/25/12	
  
Protocol.receive_instance_new	
                 ©	
  2012	
  Real-­‐Time	
  InnovaLons,	
  Inc.	
  	
  -­‐	
  	
  All	
  rights	
  reserved	
          25	
  
Access	
  Control	
  Model	
  
•  Flexible	
  Access	
  Control	
  Model	
  implemented	
  by	
  the	
  AccessControl	
  
   SPI.	
  	
  
        –  AccessControl	
  plugin	
  implementaLons	
  can	
  customize	
  the	
  behavior.	
  
•  General	
  Access	
  Control	
  Model	
  	
  
        –  Each	
  subject	
  (DomainParLcipant)	
  is	
  configured	
  with	
  a	
  set	
  of	
  permissions	
  
        –  The	
  AccessControl	
  Plugin	
  intercepts	
  each	
  of	
  the	
  protected	
  operaLons	
  and	
  decides	
  
           whether	
  is	
  is	
  allowed	
  or	
  denied.	
  	
  
•  Access	
  Control	
  Model	
  implemented	
  by	
  builLn-­‐plugins:	
  
        –  Explicit	
  permissions	
  assigned	
  to	
  DomainPaLcipants	
  based	
  on	
  the	
  Topic	
  name	
  (in	
  
           current	
  submission)	
  
        –  Role-­‐based	
  access	
  control	
  
        –  Label-­‐based	
  access	
  control	
  




  6/25/12	
                              ©	
  2012	
  Real-­‐Time	
  InnovaLons,	
  Inc.	
  	
  -­‐	
  	
  All	
  rights	
  reserved	
     26	
  
Example:	
  Explicit	
  permissions	
  
      	
  	
  	
  	
  <permisions	
  xsi:noNamespaceSchemaLocation="omg_shared_ca_permissions.xsd"	
  	
  
      	
  	
  	
  	
  	
  	
  	
  	
  	
  	
  	
  	
  	
  	
  	
  	
  xmlns:xsi="http://www.w3.org/2001/XMLSchema-­‐instance">	
  
                  	
  	
  	
  	
  <validity>	
  
                  	
  	
  	
  	
  	
  	
  	
  	
  <!-­‐-­‐	
  Format	
  is	
  YYYYMMDDHH	
  in	
  GMT-­‐-­‐>	
  
                  	
  	
  	
  	
  	
  	
  	
  	
  <not_before>2012060113</not_before>	
  
                  	
  	
  	
  	
  	
  	
  	
  	
  <not_after>2013060113</not_after>	
  
                  	
  	
  	
  	
  </validity>	
  
                  	
  	
  	
  	
  <subject_name>/C=US/ST=CA/L=Sunnyvale/O=ACME	
  Inc./OU=CTO	
  Office/CN=DDS	
  
                  Shapes	
  Demo/emailAddress=cto@acme.com</subject_name>	
  
                  	
  	
  	
  	
  <allow_with_exceptions>	
  
                  	
  	
  	
  	
  	
  	
  	
  	
  <domain_id>0</domain_id>	
  
                  	
  	
  	
  	
  	
  	
  	
  	
  <allow>	
  
                  	
  	
  	
  	
  	
  	
  	
  	
  	
  	
  	
  	
  <publish>Sq*</publish>	
  
                  	
  	
  	
  	
  	
  	
  	
  	
  	
  	
  	
  	
  <subscribe>Circle</subscribe>	
  
                  	
  	
  	
  	
  	
  	
  	
  	
  </allow>	
  
                  	
  	
  	
  	
  	
  	
  	
  	
  <exception>	
  
                  	
  	
  	
  	
  	
  	
  	
  	
  	
  	
  	
  	
  <publish>SquareControl</publish>	
  
                  	
  	
  	
  	
  	
  	
  	
  	
  </exception>	
  
                  	
  	
  	
  	
  </allow_with_exceptions>	
  
                  </permissions>	
  

•  The	
  DomainParLcipant	
  is	
  allowed	
  to	
  join	
  domain	
  0	
  
•  Within	
  domain	
  0	
  the	
  DomainParLcipant	
  is	
  allowed	
  to	
  wriLng	
  any	
  Topic	
  with	
  a	
  name	
  that	
  
   matches	
  the	
  expression	
  “Sq*”	
  with	
  the	
  excepLon	
  of	
  Topic	
  named	
  “SquareControl”	
  
•  Within	
  domain	
  0	
  the	
  DomainParLcipant	
  is	
  allowed	
  to	
  read	
  only	
  the	
  Topic	
  named	
  “Circle”	
  	
  

    6/25/12	
                              ©	
  2012	
  Real-­‐Time	
  InnovaLons,	
  Inc.	
  	
  -­‐	
  	
  All	
  rights	
  reserved	
     27	
  
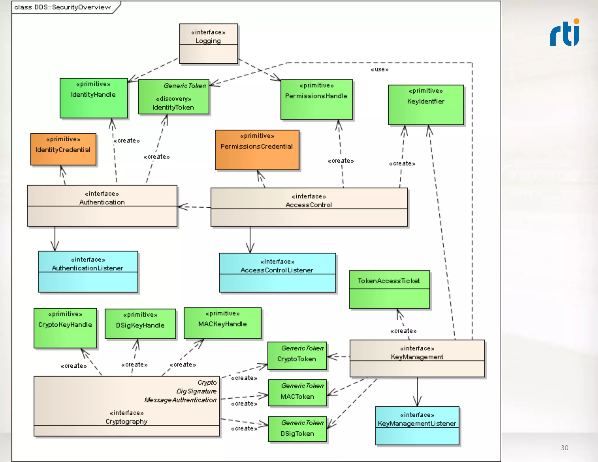
Pluggable	
  Security	
  Architecture	
  
                                 cerLficates	
                                 applicaLon	
  component	
                                                             App.	
  
                                                                                                                                                                   App.	
  
                                                                                                                                                                  App.	
  


       AuthenLcaLon	
                                                           Secure	
  DDS	
  	
                                          Key	
  
       Plugin	
                                                                 middleware	
                                                 Management	
  
                                                                                                         ?                                   Plugin	
              Other	
   	
  
                                                                                                                                                                    Other	
  
                                                                                                                                                                  Other	
  	
   	
  
       Access	
  Control	
                                                                                                                                          DDS	
  
       Plugin	
                                                                   DDS	
  EnLLes	
                                            Cryptography	
  
                                                                                                                                                                   DDS	
  
                                                                                                                                                                  DDS	
  
                                                                                                                                                                    System	
  
                                                                                                                                                                   System	
  
                                                                                                                                             Plugin	
             System	
  
       AudiLng	
                                                                         Protocol	
                    Data	
  
       Plugin	
                                                                          Engine	
                      cache	
               Tagging	
  
                                                                                                                                             Plugin	
  

                                                                              Secure	
  Transport	
  (e.g.	
  TLS)	
  
                             Kernel	
                                                       ?                Crypto	
  
                             Policies	
                                                                      Module	
  
                                                                                 Network	
                   (e.g.	
  TPM	
  )	
  	
  
                                                                                 Driver	
         	
  	
  Secure	
  Kernel	
  
                                                                                                                                         TA       Encrypted	
  
                                                                                                                                         G	
      Data	
  
©	
  2012	
  Real-­‐Time	
  InnovaLons,	
  Inc.	
  	
  -­‐	
  	
  All	
  rights	
  reserved	
  
6/25/12	
                                                                                                    Network	
                                                                 28	
  
Service	
  Plugins	
  (SPIs)	
  	
  
  •  Authen5ca5on:	
  Provides	
  the	
  mechanism	
  to	
  verify	
  that	
  idenLty	
  of	
  
     the	
  applicaLon	
  and	
  or	
  user	
  that	
  invokes	
  operaLons	
  on	
  DDS	
  in	
  
     order	
  to	
  join	
  a	
  domain,	
  publish,	
  subscribe,	
  etc.	
  
  •  AccessControl:	
  Provides	
  the	
  means	
  to	
  enforce	
  policy	
  decisions	
  on	
  
     what	
  DDS	
  related	
  operaLons	
  an	
  authenLcated	
  user	
  can	
  perform.	
  
     For	
  example	
  which	
  domains	
  it	
  can	
  join,	
  which	
  Topics	
  it	
  can	
  publish	
  
     or	
  subscribe,	
  etc.	
  
  •  Cryptography:	
  Implements	
  (or	
  interfaces	
  with	
  libraries	
  that	
  
     implement)	
  all	
  cryptographic	
  operaLons,	
  including	
  encrypLon,	
  
     decrypLon,	
  digital	
  signatures,	
  etc.	
  
  •  KeyManagement:	
  Provides	
  key	
  distribuLon	
  and	
  access	
  services.	
  It	
  
     allows	
  DDS	
  implementaLons	
  to	
  access	
  the	
  necessary	
  keys	
  given	
  
     the	
  idenLty	
  and	
  access	
  control	
  policies.	
  
  •  Tagging:	
  Tag/Label	
  data	
  samples.	
  
  •  Logging:	
  Supports	
  audiLng	
  of	
  all	
  DDS	
  security-­‐relevant	
  events.	
  


6/25/12	
                         ©	
  2012	
  Real-­‐Time	
  InnovaLons,	
  Inc.	
  	
  -­‐	
  	
  All	
  rights	
  reserved	
     29	
  
6/25/12	
     ©	
  2012	
  Real-­‐Time	
  InnovaLons,	
  Inc.	
  	
  -­‐	
  	
  All	
  rights	
  reserved	
     30	
  
IntercepLon	
  Points:	
  Current	
  logical	
  flow	
  
                 Create	
  
                Domain	
   AuthenLcate	
  
               ParLcipant	
  	
   DP?	
  

                Create	
  
               Endpoints	
  


                Discover	
  
               remote	
  DP	
  


                Discover	
  
                remote	
  
               Endpoints	
  


                 Send/
              Receive	
  data	
  
6/25/12	
                           ©	
  2012	
  Real-­‐Time	
  InnovaLons,	
  Inc.	
  	
  -­‐	
  	
  All	
  rights	
  reserved	
     31	
  
IntercepLon	
  Points	
  inserted	
  into	
  the	
  logical	
  
flow	
  
                   Create	
                                                                                                       Domain	
  
                  Domain	
                     AuthenLcate	
   No	
                                                             ParLcipant	
  
                                              AuthenLcate	
  
                                                   DP?	
  
                 ParLcipant	
  	
                                                                                               Create	
  Fails	
  
                                      Yes	
       DP?	
  

                  Create	
                                                                              No	
                     Endpoint	
  
                                                     Access	
  OK?	
  
                 Endpoints	
                                                                                                    Create	
  Fails	
  


                  Discover	
                         AuthenLcate	
                                      No	
                       Ignore	
  
                 remote	
  DP	
                      Remote	
  DP?	
                                                             Remote	
  DP	
  
                                      Yes	
  

                  Discover	
                                                                                                          Ignore	
  
                  remote	
                           Access	
  OK?	
                                                                 remote	
  
                 Endpoints	
                                                                                                        endpoint	
  


                   Send/                            Message	
  
                Receive	
  data	
                   security	
  
  6/25/12	
                            ©	
  2012	
  Real-­‐Time	
  InnovaLons,	
  Inc.	
  	
  -­‐	
  	
  All	
  rights	
  reserved	
                  32	
  
AuthenLcaLon	
  -­‐	
  Local	
  
                Create	
                    Load	
                                                                                        Domain	
  
               Domain	
                   IdenLty	
                                                           AuthenLcate	
   No	
      ParLcipant	
  
                                                                                                             AuthenLcate	
  
                                                                                                                  DP?	
  
              ParLcipant	
  	
           CerLficates	
                                                                                   Create	
  Fails	
  
                                                                                                                 DP?	
  
                                                                                                                     Yes	
  

                                     For	
  PKI,	
  
                                   token	
  is	
  PKI	
                                                               Get	
  Auth	
  
                                    cerLficate	
                                                                        Token	
  




6/25/12	
                          ©	
  2012	
  Real-­‐Time	
  InnovaLons,	
  Inc.	
  	
  -­‐	
  	
  All	
  rights	
  reserved	
                              33	
  
DDS	
  Security	
  Flow:	
  Access	
  Control	
  

                       Load	
                                                                                                No	
  
       Create	
                                                                                                                        Endpoint	
  
                      Security	
                                                 Access	
  OK?	
  
      Endpoints	
                                                                                                                     Create	
  Fails	
  
                      Policies	
  
                                                                                                          Yes	
  

                                                                               Data	
  Writer?	
  

                                                                                                          Yes	
  

                                                                                      Get	
  Keys	
  



                                                                                    If	
  desired,	
  
                                                                                      add	
  tag	
  
6/25/12	
                  ©	
  2012	
  Real-­‐Time	
  InnovaLons,	
  Inc.	
  	
  -­‐	
  	
  All	
  rights	
  reserved	
                                    34	
  
IntercepLon	
  Points	
  –	
  Remote	
  AuthenLcaLon	
  
  and	
  Access	
  Control	
  
               Discover	
            Receive	
                                                             AuthenLcate	
                      No	
       Ignore	
  
              remote	
  DP	
      IdenLty	
  Token	
                                                       Remote	
  DP?	
                             Remote	
  DP	
  
                                                                                                                                    Yes	
  

               Discover	
                                                                                                                     No	
        Ignore	
  
                                     Receive	
  
               remote	
                                                                                    Access	
  OK?	
                               remote	
  
                                 Permissions	
  Token	
  
              Endpoints	
                                                                                                                               endpoint	
  
                                                                                                                                  Yes	
  

                                                                                                                                                           Does	
  the	
  
                                                                                                       Matched	
  DW?	
  
                                                                                                                                                         remote	
  Data	
  
                                                                                                                                                            Writer	
  
                                                                                                                                  Yes	
  
                                                                                                                                                           match	
  a	
  
                                                                                                                Get	
  Keys	
                             local	
  Data	
  
                                                                                                                                                            Reader	
  

                                                                                                            Get	
  remote	
  
                                                                                                             DW	
  tag	
  
6/25/12	
                             ©	
  2012	
  Real-­‐Time	
  InnovaLons,	
  Inc.	
  	
  -­‐	
  	
  All	
  rights	
  reserved	
                                           35	
  
DDS	
  Security	
  Flow:	
  Send	
  Data	
  
                                                                                                                                             Access	
  
                                                                                                                                Yes	
  
    Write	
             Marshall	
                                   Encrypt?	
                                                           CriptoKeys	
  +	
  
                                                                        No	
                                                                Encrypt	
  
                                                                ClearText	
       CipherText	
                                                                         CipherText	
  
                                                                                                                                                                       Header	
  has	
  
                                                                                                                                                                          KeyId	
  	
  
                        Marshal	
                                                                                                            Access	
  
                      SampleInfo	
                                              DigitalSig?	
                                             PrivateKey	
  +	
  
                       (KeyHash,	
                                                                                              Yes	
         Sign	
  
                       SN,	
  GUID)	
                                                                                                                                   TBD:	
  DSig	
  
                                                                           Append	
  Digital	
  Signature	
                                                              Header	
  
                                                                                                                                                       Yes	
            precedes	
  
                                                                                                                                           Access	
                    ciphertext?	
  
Send	
  RTPS	
  
                      Assemble	
                                                                                                         MACKeys	
  +	
  
Message	
  to	
                                                                        MAC?	
  
                    Submessages	
                                                                                               Yes	
   compute	
  MAC	
  
DesLnaLon	
  
                                                                                                                                                                   TBD:	
  	
  
                                                                                       Append	
  MAC	
                                                    MAC	
  as	
  separate	
  
                                                                                                                                                            submessage?	
  	
  
                     Send	
  to	
  UDP	
  
                                                                                                                                                             First	
  or	
  last?	
  	
  
    6/25/12	
                     ©	
  2012	
  Real-­‐Time	
  InnovaLons,	
  Inc.	
  	
  -­‐	
  	
  All	
  rights	
  reserved	
                           In	
  RTPS	
  Header?	
     36	
  
Agenda	
  
  •  Background	
  
  •  Requirements	
  
  •  Threats	
  
  •  Security	
  Model	
  
  • Plugins	
  and	
  SPIs	
  
  •  BuilLn	
  Plugins	
  
  •  Status	
  &	
  Conclusion	
  


6/25/12	
             ©	
  2012	
  Real-­‐Time	
  InnovaLons,	
  Inc.	
  	
  -­‐	
  	
  All	
  rights	
  reserved	
     37	
  
6/25/12	
     ©	
  2012	
  Real-­‐Time	
  InnovaLons,	
  Inc.	
  	
  -­‐	
  	
  All	
  rights	
  reserved	
     38	
  
AuthenLcaLon	
  Plug-­‐in	
  
  •  Goal:	
  authorize	
  DDS	
  enLLes.	
  	
  Only	
  an	
  authorized	
  
     DDS	
  applicaLon	
  can	
  send	
  or	
  receive	
  data	
  in	
  that	
  
     domain	
  
  •  The	
  unique	
  idenLty	
  of	
  a	
  Domain	
  ParLcipants	
  is	
  
     locally	
  authenLcated	
  
  •  When	
  a	
  remote	
  Domain	
  ParLcipant	
  is	
  discovered,	
  its	
  
     idenLty	
  must	
  be	
  validated	
  
                                        AuthenLcaLon	
  
                                                                                 Service	
  


                                 DDS	
                                                                                     DDS	
  
                                                                    DDS	
  
                                 App	
                                                                                     App	
  



6/25/12	
                ©	
  2012	
  Real-­‐Time	
  InnovaLons,	
  Inc.	
  	
  -­‐	
  	
  All	
  rights	
  reserved	
               39	
  
AuthenLcaLon	
  SPI	
  
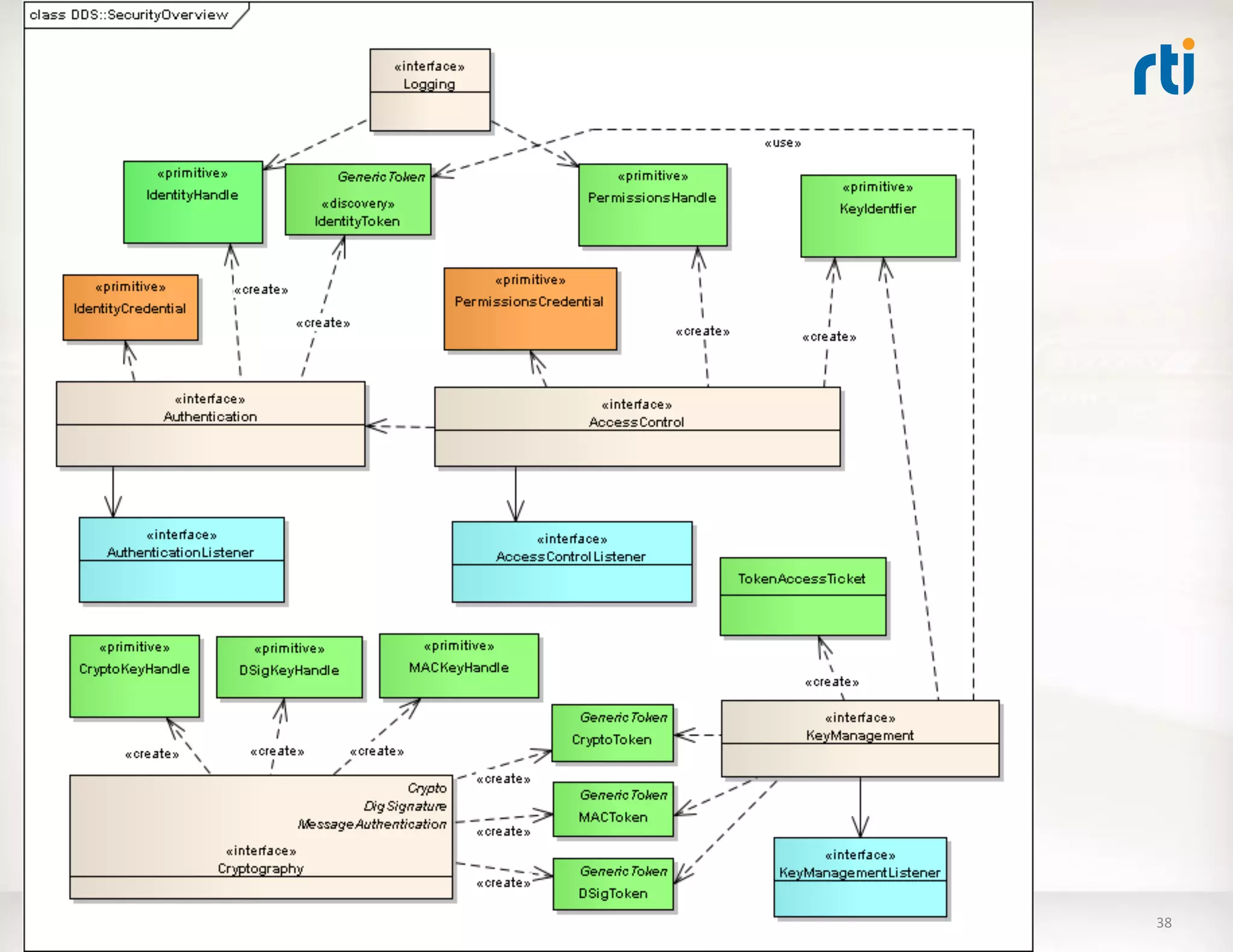
                                                                                            •  IdenLtyCredenLal:	
  configures	
  the	
  
                                                                                               plugin	
  with	
  the	
  informaLon	
  it	
  
                                                                                               needs	
  to	
  idenLfy	
  and	
  authenLcate	
  
                                                                                               the	
  local	
  parLcipant	
  
                                                                                            •  IdenLtyHandle:	
  used	
  refer	
  locally	
  
                                                                                               to	
  an	
  authenLcated	
  parLcipant.	
  
                                                                                            •  IdenLtyToken:	
  characterizes	
  the	
  
                                                                                               idenLty	
  informaLon	
  of	
  a	
  
                                                                                               DomainParLcipant,	
  which	
  is	
  
                                                                                               propagated	
  via	
  discovery	
  
                                                                                            •  AuthenLcaLonListener	
  noLfy	
  of	
  
                                                                                               status	
  changes:	
  E.g.	
  when	
  a	
  
                                                                                               cerLficate	
  has	
  expired	
  and	
  revokes	
  
                                                                                               the	
  idenLty	
  	
  



6/25/12	
        ©	
  2012	
  Real-­‐Time	
  InnovaLons,	
  Inc.	
  	
  -­‐	
  	
  All	
  rights	
  reserved	
                            40	
  
AuthenLcaLon	
  OperaLons	
  
Opera5on	
           Descrip5on	
  
validate_local Validates the identity of the local DomainParticipant based on
_identity      credentials, biometrics or whatever the plug-in requires.
validate_remot Validates the identity of the remote DomainParticipant, based on
e_identity     an IdentityToken representation. This operation may return an
               Identity Challenge that must be sent and replied to by the remote
               participant.
get_identity_t Returns an IdentityToken that can be sent over the network to
oken           identify the DomainParticipant.
challenge_iden Asks the local AuthenticationPlugin to respond to an identity
tity           challenge. The operation is invoked if a remote Participant sends a
               message requesting an identity challenge
validate_ident Provides the AuthenticationPlugin with the response to an
ity_challenge identity challenge that was previously requested as a result of a call to
               validate_remote_identity
set_listener         Sets the listener necessary for determining identity status changes to
                     the AuthenticationListener objects received as an argument.
  6/25/12	
                 ©	
  2012	
  Real-­‐Time	
  InnovaLons,	
  Inc.	
  	
  -­‐	
  	
  All	
  rights	
  reserved	
     41	
  
Access	
  Control	
  SPI	
  
Access	
  Control	
  SPI	
                                                                                           •  PermissionsCredenLal:	
  
                                                                                                                        provided/configured	
  on	
  the	
  
                                                                                                                        DomainParLcipant	
  to	
  	
  
                                                                                                                        prove	
  its	
  permissions	
  
                                                                                                                     •  PermissionsHandle:	
  
                                                                                                                        internal	
  handle	
  to	
  refer	
  to	
  
                                                                                                                        the	
  permissions	
  of	
  an	
  
                                                                                                                        idenLfied	
  
                                                                                                                        DomainParLcipant	
  
                                                                                                                     •  PermissionsToken:	
  
                                                                                                                        characterizes	
  the	
  
                                                                                                                        DomainParLcipant	
  
                                                                                                                        permissions,	
  which	
  is	
  
                                                                                                                        propagated	
  via	
  discovery	
  
                                                                                                                     •  AccessControlListener	
  
                                                                                                                        noLfy	
  of	
  status	
  changes.	
  
                                                                                                                        E.g.	
  a	
  change	
  in	
  
                                                                                                                        permissions.	
  

 6/25/12	
         ©	
  2012	
  Real-­‐Time	
  InnovaLons,	
  Inc.	
  	
  -­‐	
  	
  All	
  rights	
  reserved	
                                           42	
  
Access	
  Control	
  OperaLons	
  
Opera5on	
     Descrip5on	
  
validate_loc   Validates the permissions of the local DomainParticipant. The
al_permissio   permissions could be based on a PermissionsCredential
ns()	
         presented    to   the     plugin.   The    operation returns a
               PermissionsHandle object, if successful.
validate_rem   Validates the permissions of the remote DomainParticipant,
ote_permissi   propagated as a PermissionsToken. The operation returns a
ons()	
        PermissionsHandle, if successful.
check_create   Enforces the permissions of the local DomainParticipant.
_particpant    Ensurng it is allowed to join the specified domain_id with the
()	
           specified Participant QoS.
check_create   Enforces permissions to ensure the local DomainParticipant is
_datawriter    allowed to write the specified Topic with the specified QoS.
()
check_create   Enforces permissions to ensure the local DomainParticipant is
_datareader    allowed to read the specified Topic with the specified QoS.
()
check_create   Enforces permissions to ensure the local DomainParticipant is
_topic()	
  
 6/25/12	
     allowed©	
  2012	
  Real-­‐Time	
  Ithe specified Topic with the specified QoS.
                       to create nnovaLons,	
  Inc.	
  	
  -­‐	
  	
  All	
  rights	
  reserved	
   43	
  
Access	
  Control	
  OperaLons	
  (II)	
  
Opera5on	
           Descrip5on	
  
check_local_da In case the access control requires a finer granularity at the instance
tawriter_regis level, this operation enforces the permissions of the local DataWriter
ter_instance()	
   to create a particular instance.
check_local_da       In case the access control requires a finer granularity at the instance
tawriter_dispo       level, this operation enforces the permissions of the local DataWriter
se_instance()	
      to delete a particular instance.
check_remote_p       Enforces the permissions on the remote DomainParticipant,
articipant()	
       ensuring it has permissions to join the domain with the specified
                     domain_id and QoS.
check_remote_d       Enforces the permissions on the remote DomainParticipant
atawriter()	
        ensuring is has permissions to write data on the specified Topic name
                     and type (extracted from the publication_data) and with the discovered
                     QoS.
check_remote_d       Enforces the permissions on the remote DomainParticipant
atareader()	
        ensuring is has permissions to read data on the specified Topic name and
                     type (extracted from the publication_data) and with the discovered QoS.
check_remote_t       Enforces permissions to ensure the remote DomainParticipant is
opic()	
             allowed to create the specified Topic with the specified QoS.
    6/25/12	
                ©	
  2012	
  Real-­‐Time	
  InnovaLons,	
  Inc.	
  	
  -­‐	
  	
  All	
  rights	
  reserved	
     44	
  
Access	
  Control	
  OperaLons	
  (III)	
  
Opera5on	
     Descrip5on	
  
check_remote   In case the access control requires a finer granularity at the instance
_datawriter_   level, this operation checks the permissions of the remote
register_ins   DataWriter allow it to create a particular instance.
tance()	
  
check_remote   In case the access control requires a finer granularity at the instance
_datawriter_   level, this operation checks the permissions of the remote
dispose_inst   DataWriter allow it to delete a particular instance.
ance()	
  
get_permissi   Returns the PermissionsToken that can be used to represent on
ons_token()    the network the Participant’s permissions, which are identified by the
               specified PermissionsHandle.
set_listener   Sets the listener for the AccessControl object.
()




 6/25/12	
             ©	
  2012	
  Real-­‐Time	
  InnovaLons,	
  Inc.	
  	
  -­‐	
  	
  All	
  rights	
  reserved	
     45	
  
Access	
  Control	
  Listener	
  OperaLons	
  
Opera5on	
        Descrip5on	
  
on_revoke_pe      DomainParticipants’ Permissions can be revoked/changed.
rmissions()	
     This listener provides a callback for permission revocation/changes.




 6/25/12	
                ©	
  2012	
  Real-­‐Time	
  InnovaLons,	
  Inc.	
  	
  -­‐	
  	
  All	
  rights	
  reserved	
     46	
  
Cryptographic	
  Plug-­‐in	
  
  Goal:	
  Provide	
  cryptographic	
  capabiliLes	
  for	
  DDS	
  data	
  samples	
  
  •  Customer	
  security	
  policy	
  dictates	
  which	
  per	
  sample	
  cryptography	
  
     is	
  required	
  
              –    MAC	
  for	
  message	
  authenLcaLon	
  and	
  integrity	
  
              –    Digest	
  for	
  integrity	
  or	
  as	
  part	
  of	
  compuLng	
  a	
  Digital	
  Signature	
  
              –    Digital	
  signature	
  
              –    EncrypLon	
  
  •  Highlights:	
  
              –  Designed	
  to	
  support	
  different	
  encrypLon	
  methods	
  
                     •  PKI,	
  Symmetric	
  keys,	
  IdenLty	
  based	
  encrypLon	
  
                     •  Counter-­‐mode	
  encrypLon	
  (for	
  non	
  stream-­‐oriented	
  sessions)	
  
              –  General	
  and	
  extensible	
  API	
  	
  
                     •  can	
  support	
  different	
  implementaLons	
  of	
  the	
  crypto,	
  including	
  interfacing	
  
                        with	
  device	
  drives	
  and	
  hardware	
  
              –  Designed	
  for	
  performance	
  
                     •  Separate	
  prepare	
  &	
  execute	
  cycles	
  
                     •  Supports	
  performing	
  cryptographic	
  operaLons	
  on	
  non-­‐conLguous	
  buffers	
  

6/25/12	
                                   ©	
  2012	
  Real-­‐Time	
  InnovaLons,	
  Inc.	
  	
  -­‐	
  	
  All	
  rights	
  reserved	
     47	
  
Cryptographic	
  SPI	
                                                                                                  Provides	
  support	
  for:	
  
                                                                                                                        •  Encrypt/Decrypt	
  
                                                                                                                        •  MessageAuthenLcaLon	
  
                                                                                                                        •  Digital	
  signature	
  &	
  
                                                                                                                           verificaLon	
  




  6/25/12	
           ©	
  2012	
  Real-­‐Time	
  InnovaLons,	
  Inc.	
  	
  -­‐	
  	
  All	
  rights	
  reserved	
                                48	
  
Main	
  Types	
  
  •  Handle	
  (CryptoHandle,	
  CryptoSession	
  MACHandle,	
  
     DSigHandle):	
  
              –  Provide	
  internal	
  handle	
  to	
  “prepared”	
  key	
  material	
  inside	
  
                 the	
  Plugin	
  for	
  efficient	
  operaLons	
  
  •  Token	
  (CryptoToken,	
  MACToken,	
  DSigToken):	
  
              –  Encode	
  all	
  the	
  informaLon	
  needed	
  to	
  iniLalize	
  the	
  
                 algorithms.	
  This	
  informaLon	
  created	
  at	
  the	
  request	
  of	
  	
  
                 applicaLon	
  generaLng	
  the	
  message	
  and	
  made	
  available	
  to	
  
                 the	
  authorized	
  	
  recipients	
  with	
  the	
  help	
  of	
  the	
  
                 MeyManager	
  plugin	
  
  •  State	
  (CryptoState,	
  CryptoState	
  MACState,	
  
     DSigState):	
  
              –  Internal	
  handle	
  to	
  algorithmic	
  state	
  to	
  support	
  operaLons	
  
                 on	
  non-­‐conLguous	
  buffers	
  

6/25/12	
                            ©	
  2012	
  Real-­‐Time	
  InnovaLons,	
  Inc.	
  	
  -­‐	
  	
  All	
  rights	
  reserved	
     49	
  
Cryptographic	
  OperaLons	
  
Opera5on	
      Descrip5on	
  
decrypt()       Given a cryptographic token and encrypted data, this function
                generates decrypted output. This will be used by a DataReader to
                decrypt encrypted data it received on the wire.	
  
encrypt()       Given an encryption token and data, this function generates encrypted
                output. This will be used by a DataWriter to encrypt data prior to
                sending it out on the wire.	
  
get_cypher_in   Returns the corresponding to a CryptographicToken.	
  
fo_from_token
()
get_key_from_   Returns the CryptographicKey corresponding to a
token()         CryptographicToken.	
  
get_local_enc   Returns the local cryptographic token, CryptographicToken,
ryption_token   given the local key.
()
get_remote_en   Returns the remote CryptographicTokengiven the cypher info
cryption_toke   for it. In order to achieve interoperability, the cipher info needs to be
n()
 6/25/12	
      known.	
   2012	
  Real-­‐Time	
  InnovaLons,	
  Inc.	
  	
  -­‐	
  	
  All	
  rights	
  reserved	
  
                         ©	
                                                                                          50	
  
Cryptographic	
  OperaLons	
  (II)	
  
Opera5on	
      Descrip5on	
  
set_key_for_t   Associates a cryptographic key to a cryptographic token.	
  
oken()
sign()          Digitally signs the data and attaches the signatures on the wire.	
  
verify()        Verifies the signature of the data. 	
  




 6/25/12	
             ©	
  2012	
  Real-­‐Time	
  InnovaLons,	
  Inc.	
  	
  -­‐	
  	
  All	
  rights	
  reserved	
     51	
  
Key	
  Management	
  Plug-­‐In	
  
  Goal:	
  enable	
  efficient	
  method	
  for	
  management	
  of	
  
     cryptographic	
  keys	
  
  •  Each	
  Data	
  Writer	
  needs	
  a	
  key	
  for	
  
              –  EncrypLon	
  
              –  Message	
  AuthenLcaLon	
  Codes	
  
              –  Digital	
  Signature	
  (oen	
  the	
  PKI	
  cert	
  private	
  key)	
  
  •  A	
  Matched	
  Data	
  Reader	
  needs	
  matching	
  key	
  
  •  The	
  KeyManagent	
  plugin	
  is	
  responsible	
  for	
  
     propagaLng	
  the	
  different	
  Keys	
  to	
  the	
  authorized	
  
     readers	
  	
  	
  

6/25/12	
                           ©	
  2012	
  Real-­‐Time	
  InnovaLons,	
  Inc.	
  	
  -­‐	
  	
  All	
  rights	
  reserved	
     52	
  
Key	
  Management	
  SPI	
  




                                  •  KeyManagerTokenHandle:	
  local	
  opaque	
  reference	
  
                                     to	
  a	
  previously	
  stored	
  token	
  
                                  •  TokenAccessTicket:	
  Opaque	
  Lcket	
  granLng	
  access	
  
                                     to	
  a	
  key	
  to	
  an	
  idenLfied	
  DomainParLcipant	
  
  6/25/12	
        ©	
  2012	
  Real-­‐Time	
  InnovaLons,	
  Inc.	
  	
  -­‐	
  	
  All	
  rights	
  reserved	
     53	
  
Highlights	
  
  •  Generic	
  API	
  supports	
  custom	
  and	
  well	
  as	
  commercial	
  
     Key	
  Managers	
  
  •  Integrates	
  well	
  with	
  exisLng	
  DDS	
  mechanisms	
  
  •  Model:	
  
              –  The	
  KeyManager	
  stores	
  keys	
  (KeyTokens)	
  at	
  the	
  request	
  of	
  
                 the	
  sender	
  
              –  The	
  sender	
  requests	
  a	
  Ticket	
  to	
  be	
  generated	
  for	
  to	
  
                 granLng	
  access	
  to	
  a	
  KeyToken	
  to	
  a	
  specific	
  subject	
  Iden5ty	
  
                 (DomainParLcipant).	
  	
  
              –  The	
  sender	
  can	
  share	
  the	
  Ticket	
  with	
  the	
  intended	
  
                 recipient.	
  This	
  message	
  does	
  not	
  need	
  to	
  be	
  protected	
  
              –  Upon	
  presentaLon	
  of	
  the	
  Ticket	
  	
  by	
  the	
  intended	
  Iden5ty	
  
                 the	
  KeyManager	
  	
  gives	
  it	
  the	
  KeyToken.	
  

6/25/12	
                             ©	
  2012	
  Real-­‐Time	
  InnovaLons,	
  Inc.	
  	
  -­‐	
  	
  All	
  rights	
  reserved	
     54	
  
Key	
  Management	
  OperaLons	
  
Opera5on	
        Descrip5on	
  
store_token()     Stores a Token a cryptographic Token in the Manger retuning a
                  KeyManagerTokenHandle that can be used to locally refer to
                  the stored Token.
get_token_acce    Returns a Ticket for a previously stored Token to be used by a
ss_ticket()	
     specified subject Identitity. The Ticket grants access to the
                  Token only to the identity that was specified so it maybe shared
                  in cleartext with the intended recipient.	
  
lookup_token_h    Looks up a Token given a Ticket. The KeyManager will
andle()           ensure that the identity of the requester is the one for whom the
                  Ticket was intended. Returns a KeyManagerTokenHandle that
                  can be used to locally refer to the stored Token.
get_token()       Retrieves a previously stored                                                                          Token   given   its   local
                  KeyManagerTokenHandle.




 6/25/12	
             ©	
  2012	
  Real-­‐Time	
  InnovaLons,	
  Inc.	
  	
  -­‐	
  	
  All	
  rights	
  reserved	
                             55	
  
Key	
  Management	
  Listener	
  OperaLons	
  
Opera5on	
       Descrip5on	
  
identity_chall   Used	
   to	
   enforce	
   that	
   only	
   the	
   intended	
   recipient	
   idenLty	
   can	
   get	
  
enge()           access	
  to	
  a	
  stored	
  Token




 6/25/12	
              ©	
  2012	
  Real-­‐Time	
  InnovaLons,	
  Inc.	
  	
  -­‐	
  	
  All	
  rights	
  reserved	
     56	
  
Logging	
  (AudiLng)	
  Plug-­‐in	
  
  •  Goal:	
  Provide	
  mechanism	
  to	
  log	
  either	
  locally	
  
     or	
  centralized	
  all	
  security	
  events	
  for	
  audiLng	
  




                                DDS	
  App	
  
                               Secure	
                                                                      Audit	
  
                               Plug-­‐                                                                        DB	
  
                               ins	
  

6/25/12	
              ©	
  2012	
  Real-­‐Time	
  InnovaLons,	
  Inc.	
  	
  -­‐	
  	
  All	
  rights	
  reserved	
     57	
  
Data	
  Tagging	
  
  •  Tag	
  is	
  added	
  to	
  a	
  Data	
  Writer	
  
  •  Tag	
  is	
  propagated	
  over	
  discovery	
  
  •  The	
  Data	
  Reader	
  stores	
  the	
  tag	
  of	
  each	
  Data	
  
     Writer	
  
  •  When	
  the	
  Data	
  Reader	
  applicaLon	
  gets	
  a	
  data	
  
     sample,	
  it	
  can	
  retrieve	
  the	
  tag	
  associated	
  with	
  
     that	
  sample	
  from	
  the	
  middleware	
  	
  


6/25/12	
               ©	
  2012	
  Real-­‐Time	
  InnovaLons,	
  Inc.	
  	
  -­‐	
  	
  All	
  rights	
  reserved	
     58	
  
Agenda	
  
  •  Background	
  
  •  Requirements	
  
  •  Threats	
  
  •  Security	
  Model	
  
  •  Plugins	
  and	
  SPIs	
  
  • Buil5n	
  Plugins	
  
  •  Status	
  &	
  Conclusion	
  


6/25/12	
               ©	
  2012	
  Real-­‐Time	
  InnovaLons,	
  Inc.	
  	
  -­‐	
  	
  All	
  rights	
  reserved	
     59	
  
BuilLn	
  Plugins	
  
SPI	
                Buil5n	
  Plungin	
                                                                                            Notes	
  
AuthenLcaLon	
       SharedCA_AuthenLcaLonPlugin	
                                                                                  Uses	
  PKI	
  with	
  a	
  pre-­‐configured	
  
                                                                                                                                    shared	
  CerLficate	
  Authority	
  
AccessControl	
      SharedCA_PermissionsPlugin	
                                                                                   Permissions	
  document	
  signed	
  by	
  
                                                                                                                                    shared	
  CerLficate	
  Authority	
  
Cryptography	
       Crypto-­‐AES-­‐CTR-­‐HMAC	
  	
                                                                                AES128	
  and	
  AES256	
  	
  for	
  encrypLon	
  
                                                                                                                                    (in	
  counter	
  mode)	
  
                                                                                                                                    SHA1	
  and	
  SHA256	
  for	
  digest	
  
                                                                                                                                    HMAC-­‐SHA1	
  and	
  HMAC-­‐256	
  for	
  
                                                                                                                                    MAC	
  
                                                                                                                                    PKI	
  digital	
  signature	
  
KeyManagement	
   PKI_Protected_DDS_KeyDistribuLon	
   Use	
  authorized	
  reader	
  PK	
  to	
  
                                                       protect	
  KeyDistribuLon	
  
                                                       Not	
  described	
  in	
  submission	
  
DataTagging	
        Discovered_EndpointTags	
                                                                                      Send	
  Tags	
  via	
  Endpoint	
  Discovery	
  
Logging	
            DedicatedDDS_LogTopic	
  
    6/25/12	
                     ©	
  2012	
  Real-­‐Time	
  InnovaLons,	
  Inc.	
  	
  -­‐	
  	
  All	
  rights	
  reserved	
                                                   60	
  
SharedCA_AuthenLcaLonPlugin	
  (1)	
  
  •  2048-­‐bit	
  RSA	
  x.509	
  CerLficates	
  in	
  combinaLon	
  with	
  a	
  
     configurable	
  shared	
  CerLficate	
  Authority	
  (CA)	
  
  •  Each	
  ParLcipant	
  is	
  configured	
  with	
  	
  
              –  Shared	
  CA	
  described	
  by	
  self-­‐signed	
  cerLficate	
  (e.g.	
  PEM,	
  
                 DER	
  formats)	
  	
  
              –  The	
  ParLcipant	
  Private	
  Key	
  (e.g.	
  PEM,	
  DER)	
  
              –  The	
  ParLcipant	
  signed	
  cerLficate	
  from	
  the	
  CA	
  binding	
  the	
  	
  
                   •  DisLnguished	
  Name	
  for	
  the	
  parLcipant	
  
                   •  ParLcipant	
  Public	
  Key	
  
              –  AuthenLcaLonToken	
  is	
  signed	
  cerLficate	
  in	
  PEM	
  format	
  
  •  All	
  implementable	
  with	
  openssl	
  toolkit	
  


6/25/12	
                             ©	
  2012	
  Real-­‐Time	
  InnovaLons,	
  Inc.	
  	
  -­‐	
  	
  All	
  rights	
  reserved	
     61	
  
SharedCA_AuthenLcaLonPlugin	
  (2)	
  
  •  Local	
  idenLty	
  is	
  verified	
  by	
  presence	
  of	
  private	
  
     key	
  that	
  corresponds	
  with	
  PK	
  in	
  cerLficate	
  
  •  Remote	
  IdenLty	
  verified	
  via	
  challenge.	
  
              –  Plugin	
  create	
  a	
  NONCE	
  and	
  sends	
  as	
  a	
  challenge	
  to	
  
                 remote	
  parLcipant	
  
              –  Remote	
  ParLcipant	
  Pluging	
  must	
  encrypt	
  NONCE	
  
                 with	
  private	
  key	
  
              –  Plugin	
  checks	
  response	
  against	
  the	
  PublicKey	
  in	
  the	
  
                 cerLficate	
  
              –  These	
  messages	
  flow	
  over	
  the	
  exisLng	
  
                 ParLcipantMessage	
  builLn	
  Topic	
  

6/25/12	
                           ©	
  2012	
  Real-­‐Time	
  InnovaLons,	
  Inc.	
  	
  -­‐	
  	
  All	
  rights	
  reserved	
     62	
  
Example	
  self-­‐signed	
  cerLficate	
  for	
  CA	
  
     CerLficate:	
  
     	
  	
  	
  	
  Data:	
  
     	
  	
  	
  	
  	
  	
  	
  	
  Version:	
  1	
  (0x0)	
  
     	
  	
  	
  	
  	
  	
  	
  	
  Serial	
  Number:	
  
     	
  	
  	
  	
  	
  	
  	
  	
  	
  	
  	
  	
  9a:49:85:d1:3e:b9:85:04	
  
     	
  	
  	
  	
  	
  	
  	
  	
  Signature	
  Algorithm:	
  sha1WithRSAEncrypLon	
  
     	
  	
  	
  	
  	
  	
  	
  	
  Issuer:	
  C=US,	
  ST=MA,	
  L=Boston,	
  O=OMG,	
  OU=DDS	
  SIG,	
  CN=DDS	
  Security	
  Specifica5on/emailAddress=dds@omg.org	
  
     	
  	
  	
  	
  	
  	
  	
  	
  Validity	
  
     	
  	
  	
  	
  	
  	
  	
  	
  	
  	
  	
  	
  Not	
  Before:	
  May	
  31	
  00:11:29	
  2012	
  GMT	
  
     	
  	
  	
  	
  	
  	
  	
  	
  	
  	
  	
  	
  Not	
  Aer	
  :	
  May	
  31	
  00:11:29	
  2013	
  GMT	
  
     	
  	
  	
  	
  	
  	
  	
  	
  Subject:	
  C=US,	
  ST=MA,	
  L=Boston,	
  O=OMG,	
  OU=DDS	
  SIG,	
  CN=DDS	
  Security	
  Specifica5on/emailAddress=dds@omg.org	
  
    	
  	
  	
  	
  	
  	
  	
  	
  Subject	
  Public	
  Key	
  Info:	
  
    	
  	
  	
  	
  	
  	
  	
  	
  	
  	
  	
  	
  Public	
  Key	
  Algorithm:	
  rsaEncrypLon	
  
    	
  	
  	
  	
  	
  	
  	
  	
  	
  	
  	
  	
  RSA	
  Public	
  Key:	
  (2048	
  bit)	
  
    	
  	
  	
  	
  	
  	
  	
  	
  	
  	
  	
  	
  	
  	
  	
  	
  Modulus	
  (2048	
  bit):	
  
    	
  	
  	
  	
  	
  	
  	
  	
  	
  	
  	
  	
  	
  	
  	
  	
  	
  	
  	
  	
  00:c5:8e:2b:3d:d1:97:a6:ce:8b:1f:91:0b:5b:1c:	
  
    	
  	
  	
  	
  	
  	
  	
  	
  	
  	
  	
  	
  	
  	
  	
  	
  	
  	
  	
  	
  5a:a0:60:42:b4:b8:89:35:40:de:9c:a0:51:12:25:	
  
    	
  	
  	
  	
  	
  	
  	
  	
  	
  	
  	
  	
  	
  	
  	
  	
  	
  	
  	
  	
  63:51:67:4c:26:8a:48:00:d0:98:0a:a0:2b:9b:ea:	
  
    	
  	
  	
  	
  	
  	
  	
  	
  	
  	
  	
  	
  	
  	
  	
  	
  	
  	
  	
  	
  50:9f:12:1e:9c:27:92:76:c4:38:4d:94:a1:38:37:	
  
    	
  	
  	
  	
  	
  	
  	
  	
  	
  	
  	
  	
  	
  	
  	
  	
  	
  	
  	
  	
  86:46:45:~:8e:b1:a4:b5:76:35:1a:6c:17:5c:05:	
  
    	
  	
  	
  	
  	
  	
  	
  	
  	
  	
  	
  	
  	
  	
  	
  	
  	
  	
  	
  	
  25:66:b7:f4:58:e4:6c:ad:a3:17:ef:fe:3b:ec:fa:	
  
    	
  	
  	
  	
  	
  	
  	
  	
  	
  	
  	
  	
  	
  	
  	
  	
  	
  	
  	
  	
  7b:60:e0:7f:9e:f3:a3:0b:a0:91:5f:ef:32:c7:d7:	
  
    	
  	
  	
  	
  	
  	
  	
  	
  	
  	
  	
  	
  	
  	
  	
  	
  	
  	
  	
  	
  57:37:8c:49:58:9c:be:fd:2b:b8:4c:3a:44:a0:c3:	
  
    	
  	
  	
  	
  	
  	
  	
  	
  	
  	
  	
  	
  	
  	
  	
  	
  	
  	
  	
  	
  6b:63:a0:ae:97:1d:bf:b0:af:09:3f:fc:ca:4d:1a:	
  
    	
  	
  	
  	
  	
  	
  	
  	
  	
  	
  	
  	
  	
  	
  	
  	
  	
  	
  	
  	
  8e:c4:1c:fd:db:2c:a8:20:e7:2d:61:8d:38:c3:46:	
  
    	
  	
  	
  	
  	
  	
  	
  	
  	
  	
  	
  	
  	
  	
  	
  	
  	
  	
  	
  	
  d5:94:0c:78:aa:17:e4:32:08:49:ed:8a:fa:b0:ce:	
  
    	
  	
  	
  	
  	
  	
  	
  	
  	
  	
  	
  	
  	
  	
  	
  	
  	
  	
  	
  	
  fc:bd:e4:8f:5a:53:73:b4:1c:a7:68:b4:39:b3:b3:	
  
    	
  	
  	
  	
  	
  	
  	
  	
  	
  	
  	
  	
  	
  	
  	
  	
  	
  	
  	
  	
  ff:~:80:ff:f3:87:ba:cc:48:5a:ed:b7:04:81:d4:	
  
    	
  	
  	
  	
  	
  	
  	
  	
  	
  	
  	
  	
  	
  	
  	
  	
  	
  	
  	
  	
  b5:89:48:ba:b5:3c:c3:9a:cd:6f:5a:94:ea:06:e5:	
  
    	
  	
  	
  	
  	
  	
  	
  	
  	
  	
  	
  	
  	
  	
  	
  	
  	
  	
  	
  	
  fa:b6:ee:ce:04:29:2a:ea:1d:54:2f:83:ef:c9:~:	
  
    	
  	
  	
  	
  	
  	
  	
  	
  	
  	
  	
  	
  	
  	
  	
  	
  	
  	
  	
  	
  5e:9e:ca:a7:74:c9:53:30:b7:fe:7d:e5:2b:4b:b1:	
  
    	
  	
  	
  	
  	
  	
  	
  	
  	
  	
  	
  	
  	
  	
  	
  	
  	
  	
  	
  	
  3a:81:9d:07:47:eb:45:02:95:79:48:d2:77:23:0b:	
  
    	
  	
  	
  	
  	
  	
  	
  	
  	
  	
  	
  	
  	
  	
  	
  	
  	
  	
  	
  	
  39:49	
  
    	
  	
  	
  	
  	
  	
  	
  	
  	
  	
  	
  	
  	
  	
  	
  	
  Exponent:	
  65537	
  (0x10001)	
  
    	
  	
  	
  	
  Signature	
  Algorithm:	
  sha1WithRSAEncrypLon	
  
    	
  	
  	
  	
  	
  	
  	
  	
  42:96:cf:ee:95:c9:62:7c:6c:33:c9:cd:05:80:3c:99:89:32:	
  
    	
  	
  	
  	
  	
  	
  	
  	
  54:fa:5c:3f:83:0c:87:91:f3:95:23:10:61:7c:ae:18:43:4f:	
  
    	
  	
  	
  	
  	
  	
  	
  	
  9e:36:60:dd:bf:60:d0:2d:82:3d:56:dc:f1:cd:25:37:3d:c3:	
  
    	
  	
  	
  	
  	
  	
  	
  	
  bd:c7:74:73:f1:fe:e1:0b:86:56:fc:82:83:71:45:e5:84:6f:	
  
    	
  	
  	
  	
  	
  	
  	
  	
  bb:45:f9:a0:47:11:03:4a:13:7c:ed:15:24:9d:7b:5a:06:13:	
  
    	
  	
  	
  	
  	
  	
  	
  	
  2c:15:ae:1e:98:c5:5e:cc:22:a9:2f:77:ca:2f:a7:~:82:b2:	
  
    	
  	
  	
  	
  	
  	
  	
  	
  09:38:9d:dd:95:6e:65:e3:2b:10:e4:63:fe:30:04:b4:62:10:	
  
    	
  	
  	
  	
  	
  	
  	
  	
  66:97:a3:ea:3d:ce:ef:83:e2:05:03:f1:7a:78:f3:6c:6c:75:	
  
    	
  	
  	
  	
  	
  	
  	
  	
  72:f7:55:b0:3a:58:a5:4d:e7:f9:30:f8:3b:97:36:ad:fc:bc:	
  
    	
  	
  	
  	
  	
  	
  	
  	
  93:90:de:b7:e8:bd:2d:25:5d:20:13:0b:5d:c7:64:ff:65:43:	
  
    	
  	
  	
  	
  	
  	
  	
  	
  1b:3d:d8:5d:9f:ee:03:b7:81:a6:a9:39:ea:3a:cd:00:e2:48:	
  
    	
  	
  	
  	
  	
  	
  	
  	
  de:2b:df:cb:76:74:45:ad:8c:00:ce:ec:06:55:5e:93:7c:68:	
  
    	
  	
  	
  	
  	
  	
  	
  	
  3b:2f:48:e1:72:ed:1d:6e:45:33:12:b2:97:71:74:07:5d:4d:	
  
    	
  	
  	
  	
  	
  	
  	
  	
  bd:0f:ff:c5:10:d9:fa:22:63:ab:9e:a0:44:33:c4:0f:e9:09:	
   2012	
  Real-­‐Time	
  InnovaLons,	
  Inc.	
  	
  -­‐	
  	
  All	
  rights	
  reserved	
  
  6/25/12	
                                                                                                                           ©	
                                                  63	
  
    	
  	
  	
  	
  	
  	
  	
  	
  5d:b6:d8:05	
  
Example	
  CA	
  signed	
  ParLcipant	
  CerLficate	
  
    CerLficate:	
  
    	
  	
  	
  	
  Data:	
  
    	
  	
  	
  	
  	
  	
  	
  	
  Version:	
  1	
  (0x0)	
  
    	
  	
  	
  	
  	
  	
  	
  	
  Serial	
  Number:	
  2	
  (0x2)	
  
    	
  	
  	
  	
  	
  	
  	
  	
  Signature	
  Algorithm:	
  sha1WithRSAEncrypLon	
  
    	
  	
  	
  	
  	
  	
  	
  	
  Issuer:	
  C=US,	
  ST=MA,	
  L=Boston,	
  O=OMG,	
  OU=DDS	
  SIG,	
  CN=DDS	
  Security	
  Specifica5on/emailAddress=dds@omg.org	
  
    	
  	
  	
  	
  	
  	
  	
  	
  Validity	
  
    	
  	
  	
  	
  	
  	
  	
  	
  	
  	
  	
  	
  Not	
  Before:	
  May	
  31	
  00:43:09	
  2012	
  GMT	
  
    	
  	
  	
  	
  	
  	
  	
  	
  	
  	
  	
  	
  Not	
  Aer	
  :	
  May	
  31	
  00:43:09	
  2013	
  GMT	
  
    	
  	
  	
  	
  	
  	
  	
  	
  Subject:	
  C=US,	
  ST=CA,	
  L=Sunnyvale,	
  O=ACME	
  Inc.,	
  OU=CTO	
  Office,	
  CN=DDS	
  Shapes	
  Demo/emailAddress=cto@acme.com	
  
  	
  	
  	
  	
  	
  	
  	
  	
  Subject	
  Public	
  Key	
  Info:	
  
  	
  	
  	
  	
  	
  	
  	
  	
  	
  	
  	
  	
  Public	
  Key	
  Algorithm:	
  rsaEncrypLon	
  
  	
  	
  	
  	
  	
  	
  	
  	
  	
  	
  	
  	
  RSA	
  Public	
  Key:	
  (2048	
  bit)	
  
  	
  	
  	
  	
  	
  	
  	
  	
  	
  	
  	
  	
  	
  	
  	
  	
  Modulus	
  (2048	
  bit):	
  
  	
  	
  	
  	
  	
  	
  	
  	
  	
  	
  	
  	
  	
  	
  	
  	
  	
  	
  	
  	
  00:eb:4e:24:f0:99:cd:e7:a6:2b:a8:85:af:c9:44:	
  
  	
  	
  	
  	
  	
  	
  	
  	
  	
  	
  	
  	
  	
  	
  	
  	
  	
  	
  	
  	
  b1:6e:fd:b1:bd:f5:9e:fa:af:a3:02:57:e5:ca:de:	
  
  	
  	
  	
  	
  	
  	
  	
  	
  	
  	
  	
  	
  	
  	
  	
  	
  	
  	
  	
  	
  18:d6:8f:cd:67:62:c7:61:74:41:14:b1:f3:cc:20:	
  
  	
  	
  	
  	
  	
  	
  	
  	
  	
  	
  	
  	
  	
  	
  	
  	
  	
  	
  	
  	
  9e:31:3c:65:c0:a8:67:c7:3c:b1:2e:50:62:d5:96:	
  
  	
  	
  	
  	
  	
  	
  	
  	
  	
  	
  	
  	
  	
  	
  	
  	
  	
  	
  	
  	
  9b:61:5c:d0:d1:a2:65:e6:27:51:3d:33:02:de:c0:	
  
  	
  	
  	
  	
  	
  	
  	
  	
  	
  	
  	
  	
  	
  	
  	
  	
  	
  	
  	
  	
  6a:79:f5:a9:6b:ff:cc:17:65:a2:8b:da:bf:7b:c2:	
  
  	
  	
  	
  	
  	
  	
  	
  	
  	
  	
  	
  	
  	
  	
  	
  	
  	
  	
  	
  	
  ca:15:5a:5b:71:d6:84:0f:48:9a:b4:a0:35:22:55:	
  
  	
  	
  	
  	
  	
  	
  	
  	
  	
  	
  	
  	
  	
  	
  	
  	
  	
  	
  	
  	
  8e:bb:de:67:09:de:41:73:ea:f9:0c:8e:2c:5f:d7:	
  
  	
  	
  	
  	
  	
  	
  	
  	
  	
  	
  	
  	
  	
  	
  	
  	
  	
  	
  	
  	
  06:5f:d3:3d:61:59:f9:c0:87:c4:b3:41:92:2f:7e:	
  
  	
  	
  	
  	
  	
  	
  	
  	
  	
  	
  	
  	
  	
  	
  	
  	
  	
  	
  	
  	
  68:8d:ba:1d:45:a4:1c:5e:4c:28:11:1f:bb:a1:95:	
  
  	
  	
  	
  	
  	
  	
  	
  	
  	
  	
  	
  	
  	
  	
  	
  	
  	
  	
  	
  	
  84:29:ee:dc:10:fe:fc:65:~:6d:e9:66:1a:5d:93:	
  
  	
  	
  	
  	
  	
  	
  	
  	
  	
  	
  	
  	
  	
  	
  	
  	
  	
  	
  	
  	
  44:51:fc:49:0c:a4:ef:51:b4:1d:4b:cd:38:19:88:	
  
  	
  	
  	
  	
  	
  	
  	
  	
  	
  	
  	
  	
  	
  	
  	
  	
  	
  	
  	
  	
  da:74:60:21:88:7e:8b:12:92:ec:51:f3:c2:8a:60:	
  
  	
  	
  	
  	
  	
  	
  	
  	
  	
  	
  	
  	
  	
  	
  	
  	
  	
  	
  	
  	
  bb:9e:b4:c5:63:dd:3d:12:1a:8c:40:ee:6a:de:1c:	
  
  	
  	
  	
  	
  	
  	
  	
  	
  	
  	
  	
  	
  	
  	
  	
  	
  	
  	
  	
  	
  90:4c:32:c2:c5:c3:9a:57:cc:24:~:c9:8b:08:1d:	
  
  	
  	
  	
  	
  	
  	
  	
  	
  	
  	
  	
  	
  	
  	
  	
  	
  	
  	
  	
  	
  de:5d:06:45:81:6d:21:c3:2e:44:9f:c7:da:19:9b:	
  
  	
  	
  	
  	
  	
  	
  	
  	
  	
  	
  	
  	
  	
  	
  	
  	
  	
  	
  	
  	
  cc:34:21:7a:e4:cb:13:0a:d2:87:87:dc:79:c1:8a:	
  
  	
  	
  	
  	
  	
  	
  	
  	
  	
  	
  	
  	
  	
  	
  	
  	
  	
  	
  	
  	
  30:ed	
  
  	
  	
  	
  	
  	
  	
  	
  	
  	
  	
  	
  	
  	
  	
  	
  	
  Exponent:	
  65537	
  (0x10001)	
  
  	
  	
  	
  	
  Signature	
  Algorithm:	
  sha1WithRSAEncrypLon	
  
  	
  	
  	
  	
  	
  	
  	
  	
  7e:45:b8:01:29:ea:25:6a:02:e4:6e:e4:15:10:69:a7:68:b3:	
  
  	
  	
  	
  	
  	
  	
  	
  	
  d5:76:46:35:b7:74:09:c8:b5:6e:bf:b4:91:f1:79:03:17:d5:	
  
  	
  	
  	
  	
  	
  	
  	
  	
  d7:94:91:12:19:b6:49:28:cc:3f:12:9c:18:bc:5a:af:e7:ea:	
  
  	
  	
  	
  	
  	
  	
  	
  	
  4b:d4:3d:40:de:78:9c:e3:17:3c:c7:22:e5:ae:14:b9:67:6a:	
  
  	
  	
  	
  	
  	
  	
  	
  	
  81:8e:04:05:98:86:f5:bc:99:a5:e6:2b:b6:46:34:ae:b1:df:	
  
  	
  	
  	
  	
  	
  	
  	
  	
  b6:65:d2:1b:43:ff:6b:d4:de:10:48:16:42:aa:c3:5f:fe:e2:	
  
  	
  	
  	
  	
  	
  	
  	
  	
  9f:72:0c:8f:54:c1:c6:e6:95:76:d3:df:be:5d:42:2f:d6:7a:	
  
  	
  	
  	
  	
  	
  	
  	
  	
  0a:e1:31:ee:19:55:75:cc:18:54:1f:b2:c1:df:6b:65:70:de:	
  
  	
  	
  	
  	
  	
  	
  	
  	
  3e:31:ec:9a:70:5e:9c:44:ba:ce:6c:1e:a1:c4:b3:c1:79:cf:	
  
  	
  	
  	
  	
  	
  	
  	
  	
  f6:2a:e5:b5:0a:40:e3:32:a9:b4:f5:68:fa:15:70:77:5b:43:	
  
  	
  	
  	
  	
  	
  	
  	
  	
  c2:67:6d:a4:07:f8:89:1c:4c:b2:68:a4:53:56:1f:91:66:78:	
  
  	
  	
  	
  	
  	
  	
  	
  	
  62:29:1b:19:5a:19:90:92:8a:1c:f4:d5:59:29:15:83:55:94:	
  
  	
  	
  	
  	
  	
  	
  	
  	
  e7:e8:ed:53:21:f9:2c:30:11:21:94:44:bd:73:de:60:f1:45:	
  
  	
  	
  	
  	
  	
  	
  	
  	
  63:e9:1c:22:3b:66:f5:9e:c7:a6:d1:d1:bb:5b:26:d0:34:de:	
  
  	
  	
  	
  	
  	
  	
  	
  	
  c8:a2:a9:83	
  
6/25/12	
                                                                                                                           ©	
  2012	
  Real-­‐Time	
  InnovaLons,	
  Inc.	
  	
  -­‐	
  	
  All	
  rights	
  reserved	
     64	
  
SharedCA_PermissionsPlugin	
  (1)	
  
  •  XML	
  permissions	
  document	
  signed	
  by	
  shared	
  CA	
  
              –  Can	
  be	
  same	
  CA	
  as	
  for	
  AuthenLcaLon	
  
              –  Can	
  be	
  new	
  configured	
  CA	
  via	
  self-­‐signed	
  X.509	
  cert	
  	
  
              –  XML	
  document	
  specifies	
  the	
  ParLcipant’s	
  DisLnguished	
  Name	
  from	
  
                 AuthenLcaLon	
  cerLficate	
  
              –  PermissionsToken	
  is	
  the	
  PKCS7	
  signature	
  of	
  the	
  XML	
  document,	
  signed	
  by	
  the	
  
                 permissions	
  CA.	
  This	
  is	
  a	
  widely	
  supported	
  IETF	
  standard	
  
              –  PermissionsToken	
  sent	
  via	
  regular	
  DDS	
  Discovery	
  as	
  addiLonal	
  EnLtyQoS	
  

  •  Permissions	
  document	
  uses	
  allow/deny	
  syntax	
  to	
  specify	
  which	
  Topics	
  
     the	
  ParLcipant	
  can	
  publish	
  and	
  subscribe	
  
              –  XML	
  Syntax	
  could	
  be	
  extended	
  to	
  permissions	
  for	
  instances	
  creaLon	
  and	
  deleLon	
  
              –  XML	
  Syntax	
  could	
  be	
  extended	
  to	
  specify	
  allowed	
  QoS	
  such	
  as	
  ParLLons	
  
              –  These	
  are	
  currently	
  not	
  specifiable	
  in	
  the	
  plugin	
  
  •  Permissions	
  document	
  also	
  allows	
  user-­‐extensibility	
  via	
  tag/value	
  pairs	
  
     which	
  are	
  also	
  signed.	
  



6/25/12	
                                    ©	
  2012	
  Real-­‐Time	
  InnovaLons,	
  Inc.	
  	
  -­‐	
  	
  All	
  rights	
  reserved	
     65	
  
Example	
  Permissions	
  document	
  
  <?xml	
  version="1.0"	
  encoding="utf-­‐16”	
  
  <permisions	
  xsi:noNamespaceSchemaLocation="omg_shared_ca_permissions.xsd"	
  	
  
  	
  	
  	
  	
  	
  	
  	
  	
  	
  	
  	
  	
  xmlns:xsi="http://www.w3.org/2001/XMLSchema-­‐instance">	
  
              	
  	
  	
  	
  <validity>	
  
              	
  	
  	
  	
  	
  	
  	
  	
  <!-­‐-­‐	
  Format	
  is	
  YYYYMMDDHH	
  in	
  GMT-­‐-­‐>	
  
              	
  	
  	
  	
  	
  	
  	
  	
  <not_before>2012060113</not_before>	
  
              	
  	
  	
  	
  	
  	
  	
  	
  <not_after>2013060113</not_after>	
  
              	
  	
  	
  	
  </validity>	
  
              	
  	
  	
  	
  <subject_name>/C=US/ST=CA/L=Sunnyvale/O=ACME	
  Inc./OU=CTO	
  Office/CN=DDS	
  
              Shapes	
  Demo/emailAddress=cto@acme.com</subject_name>	
  
              	
  	
  	
  	
  <allow_with_exceptions>	
  
              	
  	
  	
  	
  	
  	
  	
  	
  <domain_id>0</domain_id>	
  
              	
  	
  	
  	
  	
  	
  	
  	
  <allow>	
  
              	
  	
  	
  	
  	
  	
  	
  	
  	
  	
  	
  	
  <publish>Sq*</publish>	
  
              	
  	
  	
  	
  	
  	
  	
  	
  	
  	
  	
  	
  <subscribe>Circle</subscribe>	
  
              	
  	
  	
  	
  	
  	
  	
  	
  </allow>	
  
              	
  	
  	
  	
  	
  	
  	
  	
  <exception>	
  
              	
  	
  	
  	
  	
  	
  	
  	
  	
  	
  	
  	
  <publish>SquareExtra</publish>	
  
              	
  	
  	
  	
  	
  	
  	
  	
  </exception>	
  
              	
  	
  	
  	
  </allow_with_exceptions>	
  
              	
  	
  	
  	
  <extra_tags>	
  
              	
  	
  	
  	
  	
  	
  	
  	
  <tag>	
  
              	
  	
  	
  	
  	
  	
  	
  	
  	
  	
  	
  	
  <name>aTagName</name>	
  
              	
  	
  	
  	
  	
  	
  	
  	
  	
  	
  	
  	
  <value>aTagValue</value>	
  
              	
  	
  	
  	
  	
  	
  	
  	
  </tag>	
  
              	
  	
  	
  	
  </extra_tags>	
  
  </permissions>	

6/25/12	
                          ©	
  2012	
  Real-­‐Time	
  InnovaLons,	
  Inc.	
  	
  -­‐	
  	
  All	
  rights	
  reserved	
     66	
  
Crypto-­‐AES-­‐CTR-­‐HMAC	
  
  •  EncrypLon	
  uses	
  AES	
  in	
  counter	
  mode	
  
              –  Similar	
  to	
  SRTP,	
  but	
  enhanced	
  to	
  support	
  mulLple	
  
                 topics	
  within	
  a	
  single	
  RTPS	
  message	
  and	
  
                 infrastructure	
  services	
  like	
  a	
  relay	
  or	
  persistence	
  
  •  Use	
  of	
  counter	
  mode	
  turns	
  the	
  AES	
  block	
  
     cipher	
  into	
  a	
  stream	
  cipher	
  
              –  Each	
  DDS	
  sample	
  is	
  separately	
  encrypted	
  and	
  can	
  
                 be	
  decrypted	
  without	
  process	
  the	
  previous	
  
                 message	
  
                  •  This	
  is	
  criLcal	
  to	
  support	
  DDS	
  QoS	
  like	
  history,	
  content	
  
                     filters,	
  best-­‐efforts	
  etc.	
  


6/25/12	
                            ©	
  2012	
  Real-­‐Time	
  InnovaLons,	
  Inc.	
  	
  -­‐	
  	
  All	
  rights	
  reserved	
     67	
  
Counter	
  Mode	
  EncrypLon	
  




•  Each	
  DataWriter	
  creates	
  a	
  SessionKey	
  and	
  IniLalizaLonVector	
  (IV).	
  
      –  Blocks	
  are	
  fixed	
  to	
  128	
  bits	
  
      –  These	
  are	
  derived	
  from	
  a	
  MasterKey	
  
      –  To	
  decrypt	
  the	
  receiver	
  must	
  know	
  SessionKey,	
  IV,	
  and	
  SessionCounter	
  
•  We	
  derive	
  SessionCounter	
  from	
  DDS	
  SampleSequenceNumber	
  and	
  byte	
  offset.	
  	
  
      –       Messages	
  encrypted	
  in	
  blocks	
  of	
  7	
  bytes	
  (128	
  bits)	
  
      –       SessionCounter	
  :=	
  SampleSeqNum	
  <<	
  24	
  +	
  block_counter	
  
      –       block_counter	
  re-­‐starts	
  at	
  zero	
  for	
  each	
  Sample	
  
      –       This	
  also	
  applies	
  to	
  fragmented	
  sample.	
  Max	
  size	
  of	
  sample	
  limited	
  to	
  2	
  Gbits	
  
    6/25/12	
                                    ©	
  2012	
  Real-­‐Time	
  InnovaLons,	
  Inc.	
  	
  -­‐	
  	
  All	
  rights	
  reserved	
     68	
  
SessionKey	
  derivaLon	
  
SessionSalt	
  :=	
  HMAC(MasterKey,"SessionSalt"	
  	
  
	
  	
  	
  	
  	
  	
  	
  	
  	
  	
  	
  	
  	
  	
  	
  	
  	
  	
  	
  	
  	
  	
  	
  	
  	
  	
  +	
  MasterSalt	
  +	
  SessionId	
  +	
  0x00)	
  
Truncated	
  to	
  128	
  bits	
  

SessionKey	
  :=	
  HMAC(MasterKey,	
  "SessionKey"	
  	
  
	
  	
  	
  	
  	
  	
  	
  	
  	
  	
  	
  	
  	
  	
  	
  	
  	
  	
  	
  	
  	
  	
  	
  	
  	
  +	
  MasterSalt	
  +	
  SessionId	
  +	
  0x01)	
  

SessionHMACKey	
  :=	
  HMAC(MasterKey,	
  "SessionHMACKey”	
  +	
  
  MasterHMACSalt	
  +	
  SessionId)	
  

Notes:	
  
•  MasterKey,	
  MasterSalt,	
  MasterHMACSalt	
  are	
  part	
  of	
  the	
  
   CryptoKeyToken	
  and	
  HMACKeyToken	
  
•  MasterKeyId	
  and	
  SessionId	
  is	
  encapsulated	
  in	
  the	
  DDS/RTPS	
  
   SerializaLonHeader	
  

 6/25/12	
                                                           ©	
  2012	
  Real-­‐Time	
  InnovaLons,	
  Inc.	
  	
  -­‐	
  	
  All	
  rights	
  reserved	
     69	
  
Digest	
  and	
  MAC	
  ComputaLon	
  
  •  MAC	
  is	
  performed	
  over	
  a	
  complete	
  Submessage.	
  
                 Includes	
  Headers,	
  In-­‐line	
  QoS,	
  KeyHash,	
  and	
  
                 Encrypted	
  Payload	
  
  	
  	
  	
  	
  mac	
  :=	
  H(	
  ekey	
  XOR	
  opad,	
  	
  
  	
  	
  	
  	
  	
  	
  	
  	
  	
  	
  	
  	
  	
  	
  	
  	
  	
  	
  	
  	
  	
  	
  H(	
  ekey	
  XOR	
  ipad,	
  message	
  )	
  
  Where:	
  
  •  H	
  is	
  the	
  hash	
  funcLon:	
  SHA1	
  or	
  SHA256	
  
  •  opad	
  is	
  the	
  byte	
  0x5C	
  repeated	
  64	
  Lmes	
  
  •  ipad	
  is	
  the	
  byte	
  0x36	
  repeated	
  64	
  Lmes	
  
  •  ekey	
  is	
  the	
  secret	
  HMacKey	
  right	
  padded	
  with	
  zero	
  
                 bytes	
  to	
  make	
  it	
  64	
  bytes	
  

6/25/12	
                                   ©	
  2012	
  Real-­‐Time	
  InnovaLons,	
  Inc.	
  	
  -­‐	
  	
  All	
  rights	
  reserved	
     70	
  
DigitalSignature	
  computaLon	
  
  •  Uses	
  the	
  PrivateKey	
  of	
  the	
  DomainParLcipant	
  
     to	
  sign	
  a	
  HASH	
  of	
  the:	
  
              –  KeyHash	
  
              –  InlineQos	
  –	
  ORIGINAL_WRITER_INFO	
  
              –  Encrypted	
  Payload	
  
  •  Complete	
  Submessage	
  not	
  signed	
  to	
  support	
  
     relay	
  services	
  propagaLon	
  of	
  digital	
  signature	
  



6/25/12	
                    ©	
  2012	
  Real-­‐Time	
  InnovaLons,	
  Inc.	
  	
  -­‐	
  	
  All	
  rights	
  reserved	
     71	
  
Agenda	
  
  •  Background	
  
  •  Requirements	
  
  •  Threats	
  
  •  Security	
  Model	
  
  •  Plugins	
  and	
  SPIs	
  
  •  BuilLn	
  Plugins	
  
  • Status	
  &	
  Conclusion	
  


6/25/12	
               ©	
  2012	
  Real-­‐Time	
  InnovaLons,	
  Inc.	
  	
  -­‐	
  	
  All	
  rights	
  reserved	
     72	
  
Submission	
  status:	
  	
  70%	
  Overall	
  (weighted)	
  
RFP	
  area	
                   Status	
   Notes	
  
Security	
  Model	
             80%	
      The	
  generic	
  model	
  is	
  well	
  defined,	
  but	
  it	
  gets	
  realized	
  by	
  the	
  
                                           (sLll	
  in	
  progress)	
  	
  AccessControl	
  plugin	
  implementaLons.	
  	
  
Plahorm	
                 85%	
            Complete	
  definiLon	
  of	
  6	
  SPIs	
  with	
  detailed	
  descripLon	
  of	
  when	
  
Independent	
                              they	
  are	
  invoked	
  and	
  behaviors:	
  
IntercepLon	
  Points	
  
and	
  SPIs	
                              Missing:	
  Management	
  of	
  “relay”	
  services.	
  ClarificaLons	
  on	
  how	
  
                                           it	
  impacts	
  wire	
  format	
  of	
  messages	
  specifically	
  with	
  discovery	
  
                                           and	
  	
  mulLcast	
  
Bindings	
  of	
  SPIs	
  to	
   20%	
     Binding	
  missing	
  from	
  spec….	
  
programming	
                              But	
  they	
  are	
  reasonably	
  straight	
  forward	
  to	
  define	
  from	
  UML	
  
languages	
                                models	
  and	
  detailed	
  descripLons.	
  
BuilLn	
  SPI	
                 30%	
      One	
  set	
  of	
  builLn-­‐plugins	
  is	
  well	
  defined.	
  	
  
ImplementaLons	
                           Missing:	
  We	
  are	
  intending	
  to	
  provide	
  a	
  second	
  set	
  of	
  plugins	
  
                                           that	
  interfaces	
  with	
  exisLng	
  infrastructure	
  like	
  LDAP	
  and	
  also	
  a	
  
                                           role-­‐based	
  and	
  label-­‐based	
  access	
  control	
  model	
  
OpLonal	
                       0%	
       None	
  of	
  the	
  opLonal	
  requirements	
  are	
  addressed	
  
requirements	
  
Other	
                         50%	
      Missing	
  introductory	
  material	
  in	
  moLvaLon	
  an	
  scenarios,	
  
                                           clarificaLons	
  and	
  guidance	
  for	
  implementers,	
  traceability	
  to	
  RFP	
  
    6/25/12	
                              ©	
  2012	
  Real-­‐Time	
  InnovaLons,	
  Inc.	
  	
  -­‐	
  	
  All	
  rights	
  reserved	
   73	
  
                                           requirements,	
  discussion	
  of	
  evaluaLon	
  criteria,	
  etc.	
  
Requirements	
  Fulfilled	
  
Level	
                                    Mandatory	
  Requirements	
  
                                           6.5.1.1	
  Support	
  mechanisms	
  that	
  establish	
  the	
  ability	
  of	
  a	
  DDS	
  Domain	
  ParLcipant	
  to	
  run	
  in	
  a	
  
                                           plahorm	
  
                                           6.5.1.2	
  Support	
  mechanisms	
  to	
  configure	
  and	
  access	
  credenLals	
  for	
  DDS	
  Domain	
  ParLcipants	
  
Plahorm	
  Independent	
  
Security	
  Model	
  for	
  DDS	
          6.5.1.3	
  Allow	
  specificaLon	
  of	
  authorizaLon	
  policies	
  
                                           6.5.1.4	
  Include	
  the	
  concept	
  of	
  data	
  tagging	
  
                                           6.5.1.5	
  Support	
  mechanisms	
  for	
  ensuring	
  the	
  confidenLality	
  and	
  integrity	
  for	
  the	
  data	
  delivered	
  	
  
Plahorm	
  Independent	
                   6.5.2.1	
  Allow	
  applicaLons	
  to	
  exchange	
  credenLals	
  with	
  a	
  DDS	
  Domain	
  ParLcipant	
  
intercepLon	
  points	
  and	
  SPI	
  
                                           6.5.2.2	
  Allow	
  an	
  external	
  plug-­‐in	
  to	
  perform	
  all	
  the	
  authorizaLon	
  funcLons	
  of	
  DDS	
  Security	
  Model	
  
contracts	
  implemented	
  by	
  
DDS	
  Security	
  Plug-­‐ins	
            6.5.2.3	
  Allow	
  an	
  external	
  plug-­‐in	
  to	
  perform	
  all	
  the	
  tagging	
  and	
  tag-­‐accessing	
  funcLons	
  of	
  the	
  
                                           Security	
  Model	
  for	
  DDS	
  
                                           6.5.2.4	
  Allow	
  an	
  external	
  plug-­‐in	
  to	
  perform	
  all	
  the	
  encrypLon	
  and	
  decrypLon	
  of	
  the	
  Secure	
  DDS	
  

                                           6.5.2.5	
  Allow	
  an	
  external	
  plug-­‐in	
  to	
  perform	
  all	
  the	
  digital	
  signing	
  and	
  verificaLon	
  of	
  the	
  Secure	
  
                                           DDS	
  
Built-­‐in	
  Plahorm	
                    6.5.3.1	
  Allow	
  means	
  for	
  accessing	
  and	
  configuring	
  the	
  DDS	
  Security	
  policies	
  
Independent	
  Plug-­‐ins	
  
Plahorm	
  Specific	
  Mappings	
           6.5.4.1	
  Consistent	
  with	
  the	
  mappings	
  of	
  the	
  DDS	
  PIM	
  to	
  that	
  language	
  PSM	
  
to	
  all	
  the	
  language	
  PSMs	
  
RTPS	
  Secure	
  interoperability	
       6.5.5.1	
  Use	
  RTPS	
  in	
  a	
  way	
  that	
  does	
  not	
  break	
  interoperability	
  with	
  exisLng	
  RTPS	
  compliant	
  
                                           applicaLons	
  
                                           6.5.5.2	
  Use	
  the	
  extensibility	
  mechanisms	
  already	
  present	
  in	
  RTPS	
  to	
  add	
  any	
  security-­‐related	
  
                                           features	
  to	
  the	
  protocol	
  
   6/25/12	
                                            ©	
  2012	
  Real-­‐Time	
  InnovaLons,	
  Inc.	
  	
  -­‐	
  	
  All	
  rights	
  reserved	
                                         74	
  
Thank You!




6/25/12	
     ©	
  2012	
  Real-­‐Time	
  InnovaLons,	
  Inc.	
  	
  -­‐	
  	
  All	
  rights	
  reserved	
     75	
  

OMG DDS Security Standard

  • 1.
    Your  systems.  Working  as  one.   DDS  SECURITY   Revised  Submission   Doc  num:  mars/2012-­‐06-­‐15   SubmiMer:   Gerardo  Pardo-­‐Castellote,  Ph.D.   Real-­‐Time  InnovaLons,  Inc.   CTO,  Real-­‐Time  InnovaLons,  Inc.   ©  2012  Real-­‐Time  InnovaLons,  Inc.    -­‐    All  rights  reserved  
  • 2.
    Agenda   •  Background   •  Requirements   •  Threats   •  Security  Model   •  Plugins  and  SPIs   •  BuilLn  Plugins   •  Status  &  Conclusion   6/25/12   ©  2012  Real-­‐Time  InnovaLons,  Inc.    -­‐    All  rights  reserved   2  
  • 3.
    Security  Terms:  a  Safe-­‐Deposit  Box   •  AuthenLcaLon:  The  bank  knows  who  you  are;  you   must  show  ID.   •  Access  Control:  The  bank  only  lets  those  on  an   access  list  into  your  box.   •  ConfidenLality:  You  are  alone  in  the  room  Nobody   can  see  the  contents  of  the  box.   •  Integrity:    The  box  is  sealed.  If  anybody  touches  it   you  will  know.   •  Non  repudiaLon:  You  sign  when  you  come  in  and   out  so  you  can’t  claim  that  you  weren’t  there.   •  Availability:  The  bank  is  always  open.     6/25/12   ©  2012  Real-­‐Time  InnovaLons,  Inc.    -­‐    All  rights  reserved   33
  • 4.
    Security  as  a  system  problem   •  UlLmately  security  is  a  system  property   –  Involves  hardware,  soware,  humans,   procedures…   •  Most  directly  related:   Scope  of   1.  Securing  the  data-­‐cenLrc  bus   the  RFP   2.  IntegraLng  across  security  domains   Out   3.  Securing  the  operaLng  system   of  Scope   4.  Securing  the  hardware  &  soware   configuraLon   6/25/12   ©  2012  Real-­‐Time  InnovaLons,  Inc.    -­‐    All  rights  reserved   4  
  • 5.
    Three  security  boundaries   Ul5mately  you  need  to  implement  the  3  of  them   •  Boundary  security   •  Transport-­‐Level     –  Network  (layer  3)  security   –  Session  (layer  4/5)  security   •  Fine-­‐grained  Data-­‐Centric   Security   Scope  of  the  DDS  Security  RFP   6/25/12   ©  2012  Real-­‐Time  InnovaLons,  Inc.    -­‐    All  rights  reserved   5  
  • 6.
    Fine-­‐Grained  Data-­‐Centric  Security   Topics   •  Access  control  per  Topic   •  Read  versus-­‐write  permissions   •  Field-­‐specific  permissions   6/25/12   ©  2012  Real-­‐Time  InnovaLons,  Inc.    -­‐    All  rights  reserved   6  
  • 7.
    Data  Security  Example:  UAV   Topics   Authen5ca5on   Access   Integrity   Non-­‐ Confiden5ality   Control   repudia5on   UAV  health   X   X   data   Remote   X   X   X   X   X   commands   Sensor  Data   X   X   X   X   6/25/12   ©  2012  Real-­‐Time  InnovaLons,  Inc.    -­‐    All  rights  reserved   7  
  • 8.
    Agenda   •  Background   • Requirements   •  Threats   •  Security  Model   •  Plugins  and  SPIs   •  BuilLn  Plugins   •  Status  &  Conclusion   6/25/12   ©  2012  Real-­‐Time  InnovaLons,  Inc.    -­‐    All  rights  reserved   8  
  • 9.
    RFP  Mandatory  Requirements   Proposals  shall  define  …   6.5.1    …  a  Plahorm  Independent  Security  Model  for  DDS     independent  of  the  programming  language  used…   6.5.2    …  a  collecLon  of  Plahorm  Independent  IntercepLon   Points  and    SPIs  …   6.5.3  …    built-­‐in  Plahorm  Independent  Security  Plugins  that   implement  the  Plahorm  Independent  Interfaces   6.5.4    …  plahorm  specific  mappings  for  the  built-­‐in  plugins  to   all  the  language  PSMs  supported  by  DDS   6.5.5  …    how  the  DDS  Interoperability  Wire  Protocol  is  used   to  allow  DDS  applicaLons  to  interoperate  securely   6/25/12   ©  2012  Real-­‐Time  InnovaLons,  Inc.    -­‐    All  rights  reserved   9  
  • 10.
    Mandatory  Requirements  6.5.1:   Security  Model   The  Security  Model  for  DDS  shall  …   6.5.1.1    …  support  mechanisms  that  establish  the  ability  for  a  DDS  ParLcipant  to  run  in  a   plahorm   6.5.1.2    …  support  mechanisms  to  configure  and  access  the  credenLals  of  the  underlying   DDS  ParLcipants  …   6.5.1.3  …    allow  specificaLon  of  authorizaLon  policies,  controlling    [1]  Joining  a  DDS  Domain    [2]  Access  to  DDS  Discovery  Data    [3]  Publishing  a  DDS  Topic,    [4]  Subscribing  to  a  DDS  Topic    [5]  Publishing  on  a  DDS  ParLLon,  [6]  Subscribing  on  a  DDS  ParLLon   6.5.1.4    …  include  the  concept  of  data  tagging   6.5.1.5  …    support  mechanism  for  ensuring  data  integrity,  including    [1]  traceability,  pedigree,  and  tamper    [2]  digital  signatures    [3]  data  encrypLon    [4]  use  of  different  keys  for  data  from  different  DataWriters   6/25/12   ©  2012  Real-­‐Time  InnovaLons,  Inc.    -­‐    All  rights  reserved   10  
  • 11.
    Mandatory  Requirements  6.5.2:     Set  of  IntercepLon  Points  and  SPIs   The  Plugin  SPIs  shall  …   6.5.2.1    …  allow  applicaLons  to  exchange  credenLals  with  a  DDS  ParLcipant    [1]  exchanging  credenLals  for  authenLcaLon    [2]  delegaLon  of  authority  for  authenLcaLon   6.5.2.2    …  allow  an  external  plugin  to  perform  all  the  authorizaLon  funcLons      [1]  full  support  of  the  authorizaLon  policies    [3]  support  delegaLon  of  authority    [4]  support  delegaLon  of  authority  separately  for  each  DDS  Topic   6.5.2.3  …    allow  an  external  plugin  to  perform  all  the  tagging  and  tag-­‐accessing  funcLons   6.5.2.4    …  allow  an  external  plugin  to  perform  all  the  encrypLon  and  decrypLon   funcLons   6.5.2.5  …    external  plugin  to  perform  all  the  digital  signing  and  verificaLon  funcLons   6/25/12   ©  2012  Real-­‐Time  InnovaLons,  Inc.    -­‐    All  rights  reserved   11  
  • 12.
    RFP  OpLonal  Requirements   Proposals  may  define  authorizaLon  policies  that  control    …   6.6.1  …  the  content  a  DDS  ParLcipant  is  allowed  to  publish  on  a  Topic.   6.6.2  …  the  content  a  DDS  ParLcipant  is  allowed  to  subscribe  on  a  Topic..   6.6.3  …  the  QoS  Policies  a  DDS  ParLcipants  can  use  when  publishing  a  Topic   6.6.4  …  the  QoS  Policies  a  DDS  ParLcipant  can  use  when  subscribing  to  a   Topic.   Proposals  may  define  …   6.6.5  …  data-­‐tagging  plugins  that  apply  different  tags  for  each  data-­‐sample   published  by  a  DDS  DataWriter.   6.6.6  …  built-­‐in  plugins  that  interoperate  with  standard  authenLcaLon  and   authorizaLon  protocols  and  services,  such  as,  LDAP  and  SAML.   6.6.7  …  a  PSM  mapping  of  the  DDS-­‐RTPS  Interoperability  Wire  Protocol  to  a   secure  transport,  such  as,  DTLS.   6.6.8  …  a  PSM  of  the  DDS-­‐RTPS  Interoperability  Wire  Protocol  allowing   interoperability  over  UnidirecLonal  Transports.   6/25/12   ©  2012  Real-­‐Time  InnovaLons,  Inc.    -­‐    All  rights  reserved   12  
  • 13.
    Agenda   •  Background   •  Requirements   • Threats   •  Security  Model   •  BuilLn  Plugins   •  Plugins  and  SPIs   •  Status  &  Conclusion   6/25/12   ©  2012  Real-­‐Time  InnovaLons,  Inc.    -­‐    All  rights  reserved   13  
  • 14.
    Threats   Alice:  Allowed  to  publish  topic  T   1.  Unauthorized  subscripLon   Bob:  Allowed  to  subscribe  to  topic  T   Eve:  Non-­‐authorized  eavesdropper     2.  Unauthorized  publicaLon   Trudy:  Intruder   3.  Tampering  and  replay     Trent:  Trusted  infrastructure  service   Mallory:  Malicious  insider   4.  Unauthorized  access  to  data   by  infrastructure  services     6/25/12   ©  2012  Real-­‐Time  InnovaLons,  Inc.    -­‐    All  rights  reserved   14  
  • 15.
    Data-­‐centric/mulLcast  Insider  Threats     •  Two  insider  threats  affecLng  (mulLcast)  data-­‐ centric  systems  are  of  unique  significance   1.  Reader  mis-­‐behaves  as  unauthorized  writer   An  applicaLon  uses  knowledge  gained  as  authorized   reader  to  spoof  the  system  as  a  writer   2.  Compromise  of  Infrastructure  Service     A  service  that  is  trusted  to  read  and  write  data  on  behalf   of  others  (e.g.  a    persistence  service  )  becomes   compromised     6/25/12   ©  2012  Real-­‐Time  InnovaLons,  Inc.    -­‐    All  rights  reserved   15  
  • 16.
    Reader  mis-­‐behaves  as  unauthorized   writer   •  SituaLon:   –  Alice  -­‐    creates  a  Crypto  Key  per  Topic/DataWriter   –  Alice  -­‐  shares  its  Key  with  all  intended  readers  as  needed  to  mulLcast   –  Mallory  –  is  an  authorized  reader  so  it  has  Alice’s  key   –  Mallory  –  behaves  maliciously  and  uses  Alice’s  key  to  create  fake  UDP  messages  purng   Alice’s  informaLon  (IP,  Port,  GUIDs,  etc.)  but  with  bad  data.   •  ImplicaLons:   –  Bob  sees  message  from  Mallory  and  processes  it  believing  it  is  from  Alice   –  Mallory  can  provide  a  system-­‐wide  failure  for  all  subscribers  to  topic  T,  making  them  process   wrong  data,  delete  instances,     –  Depending  on  the  Topic  this  can  be  catastrophic  for  the  system   •  Notes:   –  The  problem  is  that  all  secrets  shared  by  Alice  and  Bob  are  also  known    to  Mallory   •  So  the  aMack  cannot  be  solved  with  a  MAC  or  HMAC  if  Alice’s  key  is  also  shared  with  all  readers…   –  The  problem  can  be  solved  with  a  digital  signature  but  that  is  1000X  slower  than  a  MAC   6/25/12   ©  2012  Real-­‐Time  InnovaLons,  Inc.    -­‐    All  rights  reserved   16  
  • 17.
    Compromise  of  Infrastructure  Service  (2)     UDP   RTPS   SubMsg   DATA   SubMsg   DATA   Hdr   Hdr   Hdr(T1)   (T1)   Hdr(T2)   (T2)   •  SituaLon:   –  Alice  creates  a  Crypto  Key  to  write  topic  T   MAC  +  EncrypLon   –  Alice  encrypts  the  whole  RTPS  sub-­‐message  related  to  topic  T   –  Trent  is  an  infrastructure  (e.g.  relay)  that  must  store  and  forward  data  from  Alice  to  Bob   •  To  operate  Trent  needs  to  see  submessage  header  informaLon:  GUIDs,  SequenceNumber,  KeyHash,  …   –  Alice  shares  the  key  used  for  topic  T  with  Trent   •  Trent  has  access  to  the  keys  for  all  the  data  it  relays   –  Trent  is  aMacked  and  compromised   •  ImplicaLons:   –  Trent  aMacker  has  access  to  all  the  keys  for  all  the  topics  that  Trent  was  relaying     –  Infrastructure  must  be  granted  “super  user  privileges”  to  see  many  topics  despite  fact  they  have   no  need  to  see  the  data   –  Compromise  of  a  single  infrastructure  service  can  be  lead  to  catastrophic  informaLon  leakage   •  Notes:   –  The  problem  is  that  Trent  is  given  access  to  secrets  that  allow  it  to  see  the  data  despite  the  fact   that  it  does  not  have  a  need  to  do  so,  effecLvely  elevaLng  its  privileges  and  creaLng  a  big   vulnerability   –  The  problem  can  be  solved  if  the  submessage-­‐header  informaLon  Trent  needs  is  not  encrypted   with  the  same  key  as  the  topic  eal-­‐Time  InnovaLons,  Inc.    -­‐    All  rights  reserved   6/25/12   ©  2012  R data.   17  
  • 18.
    The  submission  must  address  these   vulnerabiliLes   •  Maintain  separaLon  between  different  classes  of  data  receivers   1.  Cannot  access  any  informaLon  on  topic  T   2.  Can  relay  the  submessages  on  topic  T,  but  not  the  payload  data   3.  Can  access  the  payload  data  on  topic  T  but  not  relay  messages   •  Examples:   –  UnauthenLcated  or  Non-­‐authorized  applicaLons.  ApplicaLons  without  the  rights   to  join  a  specific  DDS  domain   –  DDS  Persistence  Service  which  is  allowed  to  store  encrypted  payload.  Recording   Services,  Gateways  and  rouLng  components   •  They  need  to  see  enough  (Topic,  Key,  Sequence  Numbers)  but  not  the  data     –  AuthenLcated  applicaLons  authorized  to  read  data  on  a  specific  Topic   •  This  can  be  enforced  by  combining  a  MAC  and  EncrypLon  and  sharing   these  keys  selecLvely   –  MAC  Key  shared  with  relay  service   –  MAC  &  Crypto  Key  shared  with     UDP   Hdr   RTPS   Hdr   SubMsg   Hdr(T1)   DATA   (T1)   SubMsg   Hdr(T2)   DATA   (T2)              authorized  readers     This  is  not  in  the  submission  yet   MAC   EncrypLon       6/25/12   ©  2012  Real-­‐Time  InnovaLons,  Inc.    -­‐    All  rights  reserved   18  
  • 19.
    Agenda   •  Background   •  Requirements   •  Threats   • Security  Model   •  Plugins  and  SPIs   •  BuilLn  Plugins   •  Status  &  Conclusion   6/25/12   ©  2012  Real-­‐Time  InnovaLons,  Inc.    -­‐    All  rights  reserved   19  
  • 20.
    Submission  Guiding  Principles   •  Performance  &  Scalability   –  Do  not  impact  parts  of  the  system  that  do  not  have  security  needs   –  Allow  opLng  out  of  specific  features  such  as  MAC,  EncrypLon.  Digital  Signature  with  sufficient   granularity   –  Limit  use  of  asymmetric  keys  to  discovery  &  session  establishment     –  Support  MulLcast   •  Robustness  &  Availability   –  Be  robust  to  the  failure  or  compromise  of  any  single  component.   –  Limit  privileges  of  infrastructure  services  and  relays   –  Avoid  centralized  policy  decisions/services   –  Avoid  mulL-­‐party  key  agreement  protocols   •  Fitness  to  data-­‐centric  model   –  Express  policies  and  permissions  in  terms  of  familiar  DDS  terminology  and  objects   –  Support  all  of  DDS:  consumpLon  of  samples  out  of  order,  best  efforts,  Lme  filters,  history  cache,   etc.   •  Leverage  exisLng  technologies   –  Support  plugging  in  exiLng  technologies  for  ciphers,  MAC,  PKI   •  Ease  of  use  &  Flexibility   –  DO  not  preclude  integraLng  with  their  exisLng  security  and  crypto  infrastructure.   6/25/12   ©  2012  Real-­‐Time  InnovaLons,  Inc.    -­‐    All  rights  reserved   20  
  • 21.
    Audience  and  Purpose  for  this   SpecificaLon   •  Audience:   –  DDS  vendors/implementers,  not  the  users  of  DDS   •  Purpose:   –  Define  a  Security  Model  for  DDS  systems   –  Define  concrete  IntercepLon  points  in  the  middleware   where  SPI  interfaces  must  be  called   –  Define  concrete  SPI  Interfaces  vendors  must  invoke  at  the   IntercepLon  Points  and  the  behavior  upon  various   returns   –  Define  specific  SPI  implementaLons  to  the  extent   required  for  interoperability   –  NOT  guidance  to  users  implemenLng  secure  DDS  systems   –  NOT  definiLon  of  security  technologies  beyond  what  is   required  to  implement  the  specificaLon   6/25/12   ©  2012  Real-­‐Time  InnovaLons,  Inc.    -­‐    All  rights  reserved   21  
  • 22.
    Security  Model   •  A  security  model  is  defined  in  terms  of:   –  The  subjects  (principals)   –  The  objects  being  protected   •  The  operaLons  that  are  protected  on  the  objects   –  Access  Control  Model   •  A  way  to  map  each  subject  to  the  objects  they  can   perform  operaLons  on  and  which  are  the  allowed   operaLons   6/25/12   ©  2012  Real-­‐Time  InnovaLons,  Inc.    -­‐    All  rights  reserved   22  
  • 23.
    Security  Model  Example:   UNIX  FileSystem  (simplified)   •  Subjects:    Users,  specifically  processes  execuLng  on  behalf  of  a  specific  userid   •  Protected  Objects:    Files  and  Directories   •  Protected  OperaLons  on  Objects:   –  Directory.list,  Directory.createFile,  Directory.createDir,  Directory.removeFile,   Directory.removeDir,  Directory.renameFile   –  File.view,  File.modify,  File.execute   •  Access  Control  Model:   –  A  subject  is  given  a  userId  and  a  set  of    groupId   –  Each  object  is  assigned  a  OWNER  and  a  GROUP   –  Each  Object  is  given  a  combinaLon  of  READ,  WRITE,  EXECUTE  permissions   for  the  assigned  OWNER  and  GROUP   –  Each  protected  operaLon  is  mapped  to  a  check,  for  example   •   File.view  is  allowed  if  and  only  if     –  File.owner  ==  Subject.userId  AND  File.permissions(OWNER)  includes  READ   –  OR  File.group  IS-­‐IN  Subject.groupId[]    AND  File.permissions(GROUP)  includes  READ   6/25/12   ©  2012  Real-­‐Time  InnovaLons,  Inc.    -­‐    All  rights  reserved   23  
  • 24.
    DDS  Security  Model   •  Subjects:    DDS  DomainParLcipant  (ParLcipant  GUID)   •  Protected  Objects:    DDS  Domain  and  DDS  Topic   •  Protected  Opera5ons  on  Objects  (logical  view):   –  DomainParLcipant.join   –  DomainParLcipant.add_read_parLLon   –  DomainParLcipant.add_write_parLLon   –  Topic.create   –  Topic.set_qos   –  Topic.set_reader_qos   –  Topic.read   –  Topic.set_writer_qos   –  Topic.write   –  Topic.create_instance   –  Topic.update_instance   –  Topic.dispose_instance   6/25/12   ©  2012  Real-­‐Time  InnovaLons,  Inc.    -­‐    All  rights  reserved   24  
  • 25.
    Mapping  of  DDS  API  to  protected  operaLons   DDS  API  Call     Protected  Opera5on   DomainParLcipantFactory.create_parLcipant   Discovery.match_remote_parLcipant   DomainParLcipant.join   DomainParLcipant.create_publisher   Publisher.set_qos   DomainParLcipant.add_write_parLLo n   DomainParLcipant.create_subscriber   Subscriber.set_qos   DomainParLcipant.add_read_parLLo n   DomainParLcipant.create_topic   Discovery.dicover_topic   Topic.create,  Topic.seq_qos   Topic.set_qos   Topic.set_qos   Subscriber.create_datareader   Discovery.dicover_datareader   Topic.read,  Topic.set_reader_qos   DataReader.set_qos   Discovery.change_datareader_qos   Topic.set_reader_qos   Publisher.create_datawriter   Discovery.dicover_datawriter   Topic.write,  Topic.set_writer_qos   DataWriter.set_qos   Discovery.change_datawriter_qos   Topic.set_writer_qos   DataWriter.register_instance   DataWriter.write   Topic.create_instance   6/25/12   Protocol.receive_instance_new   ©  2012  Real-­‐Time  InnovaLons,  Inc.    -­‐    All  rights  reserved   25  
  • 26.
    Access  Control  Model   •  Flexible  Access  Control  Model  implemented  by  the  AccessControl   SPI.     –  AccessControl  plugin  implementaLons  can  customize  the  behavior.   •  General  Access  Control  Model     –  Each  subject  (DomainParLcipant)  is  configured  with  a  set  of  permissions   –  The  AccessControl  Plugin  intercepts  each  of  the  protected  operaLons  and  decides   whether  is  is  allowed  or  denied.     •  Access  Control  Model  implemented  by  builLn-­‐plugins:   –  Explicit  permissions  assigned  to  DomainPaLcipants  based  on  the  Topic  name  (in   current  submission)   –  Role-­‐based  access  control   –  Label-­‐based  access  control   6/25/12   ©  2012  Real-­‐Time  InnovaLons,  Inc.    -­‐    All  rights  reserved   26  
  • 27.
    Example:  Explicit  permissions          <permisions  xsi:noNamespaceSchemaLocation="omg_shared_ca_permissions.xsd"                                    xmlns:xsi="http://www.w3.org/2001/XMLSchema-­‐instance">          <validity>                  <!-­‐-­‐  Format  is  YYYYMMDDHH  in  GMT-­‐-­‐>                  <not_before>2012060113</not_before>                  <not_after>2013060113</not_after>          </validity>          <subject_name>/C=US/ST=CA/L=Sunnyvale/O=ACME  Inc./OU=CTO  Office/CN=DDS   Shapes  Demo/emailAddress=cto@acme.com</subject_name>          <allow_with_exceptions>                  <domain_id>0</domain_id>                  <allow>                          <publish>Sq*</publish>                          <subscribe>Circle</subscribe>                  </allow>                  <exception>                          <publish>SquareControl</publish>                  </exception>          </allow_with_exceptions>   </permissions>   •  The  DomainParLcipant  is  allowed  to  join  domain  0   •  Within  domain  0  the  DomainParLcipant  is  allowed  to  wriLng  any  Topic  with  a  name  that   matches  the  expression  “Sq*”  with  the  excepLon  of  Topic  named  “SquareControl”   •  Within  domain  0  the  DomainParLcipant  is  allowed  to  read  only  the  Topic  named  “Circle”     6/25/12   ©  2012  Real-­‐Time  InnovaLons,  Inc.    -­‐    All  rights  reserved   27  
  • 28.
    Pluggable  Security  Architecture   cerLficates   applicaLon  component   App.   App.   App.   AuthenLcaLon   Secure  DDS     Key   Plugin   middleware   Management   ? Plugin   Other     Other   Other       Access  Control   DDS   Plugin   DDS  EnLLes   Cryptography   DDS   DDS   System   System   Plugin   System   AudiLng   Protocol   Data   Plugin   Engine   cache   Tagging   Plugin   Secure  Transport  (e.g.  TLS)   Kernel   ? Crypto   Policies   Module   Network   (e.g.  TPM  )     Driver      Secure  Kernel   TA Encrypted   G   Data   ©  2012  Real-­‐Time  InnovaLons,  Inc.    -­‐    All  rights  reserved   6/25/12   Network   28  
  • 29.
    Service  Plugins  (SPIs)     •  Authen5ca5on:  Provides  the  mechanism  to  verify  that  idenLty  of   the  applicaLon  and  or  user  that  invokes  operaLons  on  DDS  in   order  to  join  a  domain,  publish,  subscribe,  etc.   •  AccessControl:  Provides  the  means  to  enforce  policy  decisions  on   what  DDS  related  operaLons  an  authenLcated  user  can  perform.   For  example  which  domains  it  can  join,  which  Topics  it  can  publish   or  subscribe,  etc.   •  Cryptography:  Implements  (or  interfaces  with  libraries  that   implement)  all  cryptographic  operaLons,  including  encrypLon,   decrypLon,  digital  signatures,  etc.   •  KeyManagement:  Provides  key  distribuLon  and  access  services.  It   allows  DDS  implementaLons  to  access  the  necessary  keys  given   the  idenLty  and  access  control  policies.   •  Tagging:  Tag/Label  data  samples.   •  Logging:  Supports  audiLng  of  all  DDS  security-­‐relevant  events.   6/25/12   ©  2012  Real-­‐Time  InnovaLons,  Inc.    -­‐    All  rights  reserved   29  
  • 30.
    6/25/12   ©  2012  Real-­‐Time  InnovaLons,  Inc.    -­‐    All  rights  reserved   30  
  • 31.
    IntercepLon  Points:  Current  logical  flow   Create   Domain   AuthenLcate   ParLcipant     DP?   Create   Endpoints   Discover   remote  DP   Discover   remote   Endpoints   Send/ Receive  data   6/25/12   ©  2012  Real-­‐Time  InnovaLons,  Inc.    -­‐    All  rights  reserved   31  
  • 32.
    IntercepLon  Points  inserted  into  the  logical   flow   Create   Domain   Domain   AuthenLcate   No   ParLcipant   AuthenLcate   DP?   ParLcipant     Create  Fails   Yes   DP?   Create   No   Endpoint   Access  OK?   Endpoints   Create  Fails   Discover   AuthenLcate   No   Ignore   remote  DP   Remote  DP?   Remote  DP   Yes   Discover   Ignore   remote   Access  OK?   remote   Endpoints   endpoint   Send/ Message   Receive  data   security   6/25/12   ©  2012  Real-­‐Time  InnovaLons,  Inc.    -­‐    All  rights  reserved   32  
  • 33.
    AuthenLcaLon  -­‐  Local   Create   Load   Domain   Domain   IdenLty   AuthenLcate   No   ParLcipant   AuthenLcate   DP?   ParLcipant     CerLficates   Create  Fails   DP?   Yes   For  PKI,   token  is  PKI   Get  Auth   cerLficate   Token   6/25/12   ©  2012  Real-­‐Time  InnovaLons,  Inc.    -­‐    All  rights  reserved   33  
  • 34.
    DDS  Security  Flow:  Access  Control   Load   No   Create   Endpoint   Security   Access  OK?   Endpoints   Create  Fails   Policies   Yes   Data  Writer?   Yes   Get  Keys   If  desired,   add  tag   6/25/12   ©  2012  Real-­‐Time  InnovaLons,  Inc.    -­‐    All  rights  reserved   34  
  • 35.
    IntercepLon  Points  –  Remote  AuthenLcaLon   and  Access  Control   Discover   Receive   AuthenLcate   No   Ignore   remote  DP   IdenLty  Token   Remote  DP?   Remote  DP   Yes   Discover   No   Ignore   Receive   remote   Access  OK?   remote   Permissions  Token   Endpoints   endpoint   Yes   Does  the   Matched  DW?   remote  Data   Writer   Yes   match  a   Get  Keys   local  Data   Reader   Get  remote   DW  tag   6/25/12   ©  2012  Real-­‐Time  InnovaLons,  Inc.    -­‐    All  rights  reserved   35  
  • 36.
    DDS  Security  Flow:  Send  Data   Access   Yes   Write   Marshall   Encrypt?   CriptoKeys  +   No   Encrypt   ClearText   CipherText   CipherText   Header  has   KeyId     Marshal   Access   SampleInfo   DigitalSig?   PrivateKey  +   (KeyHash,   Yes   Sign   SN,  GUID)   TBD:  DSig   Append  Digital  Signature   Header   Yes   precedes   Access   ciphertext?   Send  RTPS   Assemble   MACKeys  +   Message  to   MAC?   Submessages   Yes   compute  MAC   DesLnaLon   TBD:     Append  MAC   MAC  as  separate   submessage?     Send  to  UDP   First  or  last?     6/25/12   ©  2012  Real-­‐Time  InnovaLons,  Inc.    -­‐    All  rights  reserved   In  RTPS  Header?   36  
  • 37.
    Agenda   •  Background   •  Requirements   •  Threats   •  Security  Model   • Plugins  and  SPIs   •  BuilLn  Plugins   •  Status  &  Conclusion   6/25/12   ©  2012  Real-­‐Time  InnovaLons,  Inc.    -­‐    All  rights  reserved   37  
  • 38.
    6/25/12   ©  2012  Real-­‐Time  InnovaLons,  Inc.    -­‐    All  rights  reserved   38  
  • 39.
    AuthenLcaLon  Plug-­‐in   •  Goal:  authorize  DDS  enLLes.    Only  an  authorized   DDS  applicaLon  can  send  or  receive  data  in  that   domain   •  The  unique  idenLty  of  a  Domain  ParLcipants  is   locally  authenLcated   •  When  a  remote  Domain  ParLcipant  is  discovered,  its   idenLty  must  be  validated   AuthenLcaLon   Service   DDS   DDS   DDS   App   App   6/25/12   ©  2012  Real-­‐Time  InnovaLons,  Inc.    -­‐    All  rights  reserved   39  
  • 40.
    AuthenLcaLon  SPI   •  IdenLtyCredenLal:  configures  the   plugin  with  the  informaLon  it   needs  to  idenLfy  and  authenLcate   the  local  parLcipant   •  IdenLtyHandle:  used  refer  locally   to  an  authenLcated  parLcipant.   •  IdenLtyToken:  characterizes  the   idenLty  informaLon  of  a   DomainParLcipant,  which  is   propagated  via  discovery   •  AuthenLcaLonListener  noLfy  of   status  changes:  E.g.  when  a   cerLficate  has  expired  and  revokes   the  idenLty     6/25/12   ©  2012  Real-­‐Time  InnovaLons,  Inc.    -­‐    All  rights  reserved   40  
  • 41.
    AuthenLcaLon  OperaLons   Opera5on   Descrip5on   validate_local Validates the identity of the local DomainParticipant based on _identity credentials, biometrics or whatever the plug-in requires. validate_remot Validates the identity of the remote DomainParticipant, based on e_identity an IdentityToken representation. This operation may return an Identity Challenge that must be sent and replied to by the remote participant. get_identity_t Returns an IdentityToken that can be sent over the network to oken identify the DomainParticipant. challenge_iden Asks the local AuthenticationPlugin to respond to an identity tity challenge. The operation is invoked if a remote Participant sends a message requesting an identity challenge validate_ident Provides the AuthenticationPlugin with the response to an ity_challenge identity challenge that was previously requested as a result of a call to validate_remote_identity set_listener Sets the listener necessary for determining identity status changes to the AuthenticationListener objects received as an argument. 6/25/12   ©  2012  Real-­‐Time  InnovaLons,  Inc.    -­‐    All  rights  reserved   41  
  • 42.
    Access  Control  SPI   Access  Control  SPI   •  PermissionsCredenLal:   provided/configured  on  the   DomainParLcipant  to     prove  its  permissions   •  PermissionsHandle:   internal  handle  to  refer  to   the  permissions  of  an   idenLfied   DomainParLcipant   •  PermissionsToken:   characterizes  the   DomainParLcipant   permissions,  which  is   propagated  via  discovery   •  AccessControlListener   noLfy  of  status  changes.   E.g.  a  change  in   permissions.   6/25/12   ©  2012  Real-­‐Time  InnovaLons,  Inc.    -­‐    All  rights  reserved   42  
  • 43.
    Access  Control  OperaLons   Opera5on   Descrip5on   validate_loc Validates the permissions of the local DomainParticipant. The al_permissio permissions could be based on a PermissionsCredential ns()   presented to the plugin. The operation returns a PermissionsHandle object, if successful. validate_rem Validates the permissions of the remote DomainParticipant, ote_permissi propagated as a PermissionsToken. The operation returns a ons()   PermissionsHandle, if successful. check_create Enforces the permissions of the local DomainParticipant. _particpant Ensurng it is allowed to join the specified domain_id with the ()   specified Participant QoS. check_create Enforces permissions to ensure the local DomainParticipant is _datawriter allowed to write the specified Topic with the specified QoS. () check_create Enforces permissions to ensure the local DomainParticipant is _datareader allowed to read the specified Topic with the specified QoS. () check_create Enforces permissions to ensure the local DomainParticipant is _topic()   6/25/12   allowed©  2012  Real-­‐Time  Ithe specified Topic with the specified QoS. to create nnovaLons,  Inc.    -­‐    All  rights  reserved   43  
  • 44.
    Access  Control  OperaLons  (II)   Opera5on   Descrip5on   check_local_da In case the access control requires a finer granularity at the instance tawriter_regis level, this operation enforces the permissions of the local DataWriter ter_instance()   to create a particular instance. check_local_da In case the access control requires a finer granularity at the instance tawriter_dispo level, this operation enforces the permissions of the local DataWriter se_instance()   to delete a particular instance. check_remote_p Enforces the permissions on the remote DomainParticipant, articipant()   ensuring it has permissions to join the domain with the specified domain_id and QoS. check_remote_d Enforces the permissions on the remote DomainParticipant atawriter()   ensuring is has permissions to write data on the specified Topic name and type (extracted from the publication_data) and with the discovered QoS. check_remote_d Enforces the permissions on the remote DomainParticipant atareader()   ensuring is has permissions to read data on the specified Topic name and type (extracted from the publication_data) and with the discovered QoS. check_remote_t Enforces permissions to ensure the remote DomainParticipant is opic()   allowed to create the specified Topic with the specified QoS. 6/25/12   ©  2012  Real-­‐Time  InnovaLons,  Inc.    -­‐    All  rights  reserved   44  
  • 45.
    Access  Control  OperaLons  (III)   Opera5on   Descrip5on   check_remote In case the access control requires a finer granularity at the instance _datawriter_ level, this operation checks the permissions of the remote register_ins DataWriter allow it to create a particular instance. tance()   check_remote In case the access control requires a finer granularity at the instance _datawriter_ level, this operation checks the permissions of the remote dispose_inst DataWriter allow it to delete a particular instance. ance()   get_permissi Returns the PermissionsToken that can be used to represent on ons_token() the network the Participant’s permissions, which are identified by the specified PermissionsHandle. set_listener Sets the listener for the AccessControl object. () 6/25/12   ©  2012  Real-­‐Time  InnovaLons,  Inc.    -­‐    All  rights  reserved   45  
  • 46.
    Access  Control  Listener  OperaLons   Opera5on   Descrip5on   on_revoke_pe DomainParticipants’ Permissions can be revoked/changed. rmissions()   This listener provides a callback for permission revocation/changes. 6/25/12   ©  2012  Real-­‐Time  InnovaLons,  Inc.    -­‐    All  rights  reserved   46  
  • 47.
    Cryptographic  Plug-­‐in   Goal:  Provide  cryptographic  capabiliLes  for  DDS  data  samples   •  Customer  security  policy  dictates  which  per  sample  cryptography   is  required   –  MAC  for  message  authenLcaLon  and  integrity   –  Digest  for  integrity  or  as  part  of  compuLng  a  Digital  Signature   –  Digital  signature   –  EncrypLon   •  Highlights:   –  Designed  to  support  different  encrypLon  methods   •  PKI,  Symmetric  keys,  IdenLty  based  encrypLon   •  Counter-­‐mode  encrypLon  (for  non  stream-­‐oriented  sessions)   –  General  and  extensible  API     •  can  support  different  implementaLons  of  the  crypto,  including  interfacing   with  device  drives  and  hardware   –  Designed  for  performance   •  Separate  prepare  &  execute  cycles   •  Supports  performing  cryptographic  operaLons  on  non-­‐conLguous  buffers   6/25/12   ©  2012  Real-­‐Time  InnovaLons,  Inc.    -­‐    All  rights  reserved   47  
  • 48.
    Cryptographic  SPI   Provides  support  for:   •  Encrypt/Decrypt   •  MessageAuthenLcaLon   •  Digital  signature  &   verificaLon   6/25/12   ©  2012  Real-­‐Time  InnovaLons,  Inc.    -­‐    All  rights  reserved   48  
  • 49.
    Main  Types   •  Handle  (CryptoHandle,  CryptoSession  MACHandle,   DSigHandle):   –  Provide  internal  handle  to  “prepared”  key  material  inside   the  Plugin  for  efficient  operaLons   •  Token  (CryptoToken,  MACToken,  DSigToken):   –  Encode  all  the  informaLon  needed  to  iniLalize  the   algorithms.  This  informaLon  created  at  the  request  of     applicaLon  generaLng  the  message  and  made  available  to   the  authorized    recipients  with  the  help  of  the   MeyManager  plugin   •  State  (CryptoState,  CryptoState  MACState,   DSigState):   –  Internal  handle  to  algorithmic  state  to  support  operaLons   on  non-­‐conLguous  buffers   6/25/12   ©  2012  Real-­‐Time  InnovaLons,  Inc.    -­‐    All  rights  reserved   49  
  • 50.
    Cryptographic  OperaLons   Opera5on   Descrip5on   decrypt() Given a cryptographic token and encrypted data, this function generates decrypted output. This will be used by a DataReader to decrypt encrypted data it received on the wire.   encrypt() Given an encryption token and data, this function generates encrypted output. This will be used by a DataWriter to encrypt data prior to sending it out on the wire.   get_cypher_in Returns the corresponding to a CryptographicToken.   fo_from_token () get_key_from_ Returns the CryptographicKey corresponding to a token() CryptographicToken.   get_local_enc Returns the local cryptographic token, CryptographicToken, ryption_token given the local key. () get_remote_en Returns the remote CryptographicTokengiven the cypher info cryption_toke for it. In order to achieve interoperability, the cipher info needs to be n() 6/25/12   known.   2012  Real-­‐Time  InnovaLons,  Inc.    -­‐    All  rights  reserved   ©   50  
  • 51.
    Cryptographic  OperaLons  (II)   Opera5on   Descrip5on   set_key_for_t Associates a cryptographic key to a cryptographic token.   oken() sign() Digitally signs the data and attaches the signatures on the wire.   verify() Verifies the signature of the data.   6/25/12   ©  2012  Real-­‐Time  InnovaLons,  Inc.    -­‐    All  rights  reserved   51  
  • 52.
    Key  Management  Plug-­‐In   Goal:  enable  efficient  method  for  management  of   cryptographic  keys   •  Each  Data  Writer  needs  a  key  for   –  EncrypLon   –  Message  AuthenLcaLon  Codes   –  Digital  Signature  (oen  the  PKI  cert  private  key)   •  A  Matched  Data  Reader  needs  matching  key   •  The  KeyManagent  plugin  is  responsible  for   propagaLng  the  different  Keys  to  the  authorized   readers       6/25/12   ©  2012  Real-­‐Time  InnovaLons,  Inc.    -­‐    All  rights  reserved   52  
  • 53.
    Key  Management  SPI   •  KeyManagerTokenHandle:  local  opaque  reference   to  a  previously  stored  token   •  TokenAccessTicket:  Opaque  Lcket  granLng  access   to  a  key  to  an  idenLfied  DomainParLcipant   6/25/12   ©  2012  Real-­‐Time  InnovaLons,  Inc.    -­‐    All  rights  reserved   53  
  • 54.
    Highlights   •  Generic  API  supports  custom  and  well  as  commercial   Key  Managers   •  Integrates  well  with  exisLng  DDS  mechanisms   •  Model:   –  The  KeyManager  stores  keys  (KeyTokens)  at  the  request  of   the  sender   –  The  sender  requests  a  Ticket  to  be  generated  for  to   granLng  access  to  a  KeyToken  to  a  specific  subject  Iden5ty   (DomainParLcipant).     –  The  sender  can  share  the  Ticket  with  the  intended   recipient.  This  message  does  not  need  to  be  protected   –  Upon  presentaLon  of  the  Ticket    by  the  intended  Iden5ty   the  KeyManager    gives  it  the  KeyToken.   6/25/12   ©  2012  Real-­‐Time  InnovaLons,  Inc.    -­‐    All  rights  reserved   54  
  • 55.
    Key  Management  OperaLons   Opera5on   Descrip5on   store_token() Stores a Token a cryptographic Token in the Manger retuning a KeyManagerTokenHandle that can be used to locally refer to the stored Token. get_token_acce Returns a Ticket for a previously stored Token to be used by a ss_ticket()   specified subject Identitity. The Ticket grants access to the Token only to the identity that was specified so it maybe shared in cleartext with the intended recipient.   lookup_token_h Looks up a Token given a Ticket. The KeyManager will andle() ensure that the identity of the requester is the one for whom the Ticket was intended. Returns a KeyManagerTokenHandle that can be used to locally refer to the stored Token. get_token() Retrieves a previously stored Token given its local KeyManagerTokenHandle. 6/25/12   ©  2012  Real-­‐Time  InnovaLons,  Inc.    -­‐    All  rights  reserved   55  
  • 56.
    Key  Management  Listener  OperaLons   Opera5on   Descrip5on   identity_chall Used   to   enforce   that   only   the   intended   recipient   idenLty   can   get   enge() access  to  a  stored  Token 6/25/12   ©  2012  Real-­‐Time  InnovaLons,  Inc.    -­‐    All  rights  reserved   56  
  • 57.
    Logging  (AudiLng)  Plug-­‐in   •  Goal:  Provide  mechanism  to  log  either  locally   or  centralized  all  security  events  for  audiLng   DDS  App   Secure   Audit   Plug-­‐ DB   ins   6/25/12   ©  2012  Real-­‐Time  InnovaLons,  Inc.    -­‐    All  rights  reserved   57  
  • 58.
    Data  Tagging   •  Tag  is  added  to  a  Data  Writer   •  Tag  is  propagated  over  discovery   •  The  Data  Reader  stores  the  tag  of  each  Data   Writer   •  When  the  Data  Reader  applicaLon  gets  a  data   sample,  it  can  retrieve  the  tag  associated  with   that  sample  from  the  middleware     6/25/12   ©  2012  Real-­‐Time  InnovaLons,  Inc.    -­‐    All  rights  reserved   58  
  • 59.
    Agenda   •  Background   •  Requirements   •  Threats   •  Security  Model   •  Plugins  and  SPIs   • Buil5n  Plugins   •  Status  &  Conclusion   6/25/12   ©  2012  Real-­‐Time  InnovaLons,  Inc.    -­‐    All  rights  reserved   59  
  • 60.
    BuilLn  Plugins   SPI   Buil5n  Plungin   Notes   AuthenLcaLon   SharedCA_AuthenLcaLonPlugin   Uses  PKI  with  a  pre-­‐configured   shared  CerLficate  Authority   AccessControl   SharedCA_PermissionsPlugin   Permissions  document  signed  by   shared  CerLficate  Authority   Cryptography   Crypto-­‐AES-­‐CTR-­‐HMAC     AES128  and  AES256    for  encrypLon   (in  counter  mode)   SHA1  and  SHA256  for  digest   HMAC-­‐SHA1  and  HMAC-­‐256  for   MAC   PKI  digital  signature   KeyManagement   PKI_Protected_DDS_KeyDistribuLon   Use  authorized  reader  PK  to   protect  KeyDistribuLon   Not  described  in  submission   DataTagging   Discovered_EndpointTags   Send  Tags  via  Endpoint  Discovery   Logging   DedicatedDDS_LogTopic   6/25/12   ©  2012  Real-­‐Time  InnovaLons,  Inc.    -­‐    All  rights  reserved   60  
  • 61.
    SharedCA_AuthenLcaLonPlugin  (1)   •  2048-­‐bit  RSA  x.509  CerLficates  in  combinaLon  with  a   configurable  shared  CerLficate  Authority  (CA)   •  Each  ParLcipant  is  configured  with     –  Shared  CA  described  by  self-­‐signed  cerLficate  (e.g.  PEM,   DER  formats)     –  The  ParLcipant  Private  Key  (e.g.  PEM,  DER)   –  The  ParLcipant  signed  cerLficate  from  the  CA  binding  the     •  DisLnguished  Name  for  the  parLcipant   •  ParLcipant  Public  Key   –  AuthenLcaLonToken  is  signed  cerLficate  in  PEM  format   •  All  implementable  with  openssl  toolkit   6/25/12   ©  2012  Real-­‐Time  InnovaLons,  Inc.    -­‐    All  rights  reserved   61  
  • 62.
    SharedCA_AuthenLcaLonPlugin  (2)   •  Local  idenLty  is  verified  by  presence  of  private   key  that  corresponds  with  PK  in  cerLficate   •  Remote  IdenLty  verified  via  challenge.   –  Plugin  create  a  NONCE  and  sends  as  a  challenge  to   remote  parLcipant   –  Remote  ParLcipant  Pluging  must  encrypt  NONCE   with  private  key   –  Plugin  checks  response  against  the  PublicKey  in  the   cerLficate   –  These  messages  flow  over  the  exisLng   ParLcipantMessage  builLn  Topic   6/25/12   ©  2012  Real-­‐Time  InnovaLons,  Inc.    -­‐    All  rights  reserved   62  
  • 63.
    Example  self-­‐signed  cerLficate  for  CA   CerLficate:          Data:                  Version:  1  (0x0)                  Serial  Number:                          9a:49:85:d1:3e:b9:85:04                  Signature  Algorithm:  sha1WithRSAEncrypLon                  Issuer:  C=US,  ST=MA,  L=Boston,  O=OMG,  OU=DDS  SIG,  CN=DDS  Security  Specifica5on/emailAddress=dds@omg.org                  Validity                          Not  Before:  May  31  00:11:29  2012  GMT                          Not  Aer  :  May  31  00:11:29  2013  GMT                  Subject:  C=US,  ST=MA,  L=Boston,  O=OMG,  OU=DDS  SIG,  CN=DDS  Security  Specifica5on/emailAddress=dds@omg.org                  Subject  Public  Key  Info:                          Public  Key  Algorithm:  rsaEncrypLon                          RSA  Public  Key:  (2048  bit)                                  Modulus  (2048  bit):                                          00:c5:8e:2b:3d:d1:97:a6:ce:8b:1f:91:0b:5b:1c:                                          5a:a0:60:42:b4:b8:89:35:40:de:9c:a0:51:12:25:                                          63:51:67:4c:26:8a:48:00:d0:98:0a:a0:2b:9b:ea:                                          50:9f:12:1e:9c:27:92:76:c4:38:4d:94:a1:38:37:                                          86:46:45:~:8e:b1:a4:b5:76:35:1a:6c:17:5c:05:                                          25:66:b7:f4:58:e4:6c:ad:a3:17:ef:fe:3b:ec:fa:                                          7b:60:e0:7f:9e:f3:a3:0b:a0:91:5f:ef:32:c7:d7:                                          57:37:8c:49:58:9c:be:fd:2b:b8:4c:3a:44:a0:c3:                                          6b:63:a0:ae:97:1d:bf:b0:af:09:3f:fc:ca:4d:1a:                                          8e:c4:1c:fd:db:2c:a8:20:e7:2d:61:8d:38:c3:46:                                          d5:94:0c:78:aa:17:e4:32:08:49:ed:8a:fa:b0:ce:                                          fc:bd:e4:8f:5a:53:73:b4:1c:a7:68:b4:39:b3:b3:                                          ff:~:80:ff:f3:87:ba:cc:48:5a:ed:b7:04:81:d4:                                          b5:89:48:ba:b5:3c:c3:9a:cd:6f:5a:94:ea:06:e5:                                          fa:b6:ee:ce:04:29:2a:ea:1d:54:2f:83:ef:c9:~:                                          5e:9e:ca:a7:74:c9:53:30:b7:fe:7d:e5:2b:4b:b1:                                          3a:81:9d:07:47:eb:45:02:95:79:48:d2:77:23:0b:                                          39:49                                  Exponent:  65537  (0x10001)          Signature  Algorithm:  sha1WithRSAEncrypLon                  42:96:cf:ee:95:c9:62:7c:6c:33:c9:cd:05:80:3c:99:89:32:                  54:fa:5c:3f:83:0c:87:91:f3:95:23:10:61:7c:ae:18:43:4f:                  9e:36:60:dd:bf:60:d0:2d:82:3d:56:dc:f1:cd:25:37:3d:c3:                  bd:c7:74:73:f1:fe:e1:0b:86:56:fc:82:83:71:45:e5:84:6f:                  bb:45:f9:a0:47:11:03:4a:13:7c:ed:15:24:9d:7b:5a:06:13:                  2c:15:ae:1e:98:c5:5e:cc:22:a9:2f:77:ca:2f:a7:~:82:b2:                  09:38:9d:dd:95:6e:65:e3:2b:10:e4:63:fe:30:04:b4:62:10:                  66:97:a3:ea:3d:ce:ef:83:e2:05:03:f1:7a:78:f3:6c:6c:75:                  72:f7:55:b0:3a:58:a5:4d:e7:f9:30:f8:3b:97:36:ad:fc:bc:                  93:90:de:b7:e8:bd:2d:25:5d:20:13:0b:5d:c7:64:ff:65:43:                  1b:3d:d8:5d:9f:ee:03:b7:81:a6:a9:39:ea:3a:cd:00:e2:48:                  de:2b:df:cb:76:74:45:ad:8c:00:ce:ec:06:55:5e:93:7c:68:                  3b:2f:48:e1:72:ed:1d:6e:45:33:12:b2:97:71:74:07:5d:4d:                  bd:0f:ff:c5:10:d9:fa:22:63:ab:9e:a0:44:33:c4:0f:e9:09:   2012  Real-­‐Time  InnovaLons,  Inc.    -­‐    All  rights  reserved   6/25/12   ©   63                  5d:b6:d8:05  
  • 64.
    Example  CA  signed  ParLcipant  CerLficate   CerLficate:          Data:                  Version:  1  (0x0)                  Serial  Number:  2  (0x2)                  Signature  Algorithm:  sha1WithRSAEncrypLon                  Issuer:  C=US,  ST=MA,  L=Boston,  O=OMG,  OU=DDS  SIG,  CN=DDS  Security  Specifica5on/emailAddress=dds@omg.org                  Validity                          Not  Before:  May  31  00:43:09  2012  GMT                          Not  Aer  :  May  31  00:43:09  2013  GMT                  Subject:  C=US,  ST=CA,  L=Sunnyvale,  O=ACME  Inc.,  OU=CTO  Office,  CN=DDS  Shapes  Demo/emailAddress=cto@acme.com                  Subject  Public  Key  Info:                          Public  Key  Algorithm:  rsaEncrypLon                          RSA  Public  Key:  (2048  bit)                                  Modulus  (2048  bit):                                          00:eb:4e:24:f0:99:cd:e7:a6:2b:a8:85:af:c9:44:                                          b1:6e:fd:b1:bd:f5:9e:fa:af:a3:02:57:e5:ca:de:                                          18:d6:8f:cd:67:62:c7:61:74:41:14:b1:f3:cc:20:                                          9e:31:3c:65:c0:a8:67:c7:3c:b1:2e:50:62:d5:96:                                          9b:61:5c:d0:d1:a2:65:e6:27:51:3d:33:02:de:c0:                                          6a:79:f5:a9:6b:ff:cc:17:65:a2:8b:da:bf:7b:c2:                                          ca:15:5a:5b:71:d6:84:0f:48:9a:b4:a0:35:22:55:                                          8e:bb:de:67:09:de:41:73:ea:f9:0c:8e:2c:5f:d7:                                          06:5f:d3:3d:61:59:f9:c0:87:c4:b3:41:92:2f:7e:                                          68:8d:ba:1d:45:a4:1c:5e:4c:28:11:1f:bb:a1:95:                                          84:29:ee:dc:10:fe:fc:65:~:6d:e9:66:1a:5d:93:                                          44:51:fc:49:0c:a4:ef:51:b4:1d:4b:cd:38:19:88:                                          da:74:60:21:88:7e:8b:12:92:ec:51:f3:c2:8a:60:                                          bb:9e:b4:c5:63:dd:3d:12:1a:8c:40:ee:6a:de:1c:                                          90:4c:32:c2:c5:c3:9a:57:cc:24:~:c9:8b:08:1d:                                          de:5d:06:45:81:6d:21:c3:2e:44:9f:c7:da:19:9b:                                          cc:34:21:7a:e4:cb:13:0a:d2:87:87:dc:79:c1:8a:                                          30:ed                                  Exponent:  65537  (0x10001)          Signature  Algorithm:  sha1WithRSAEncrypLon                  7e:45:b8:01:29:ea:25:6a:02:e4:6e:e4:15:10:69:a7:68:b3:                  d5:76:46:35:b7:74:09:c8:b5:6e:bf:b4:91:f1:79:03:17:d5:                  d7:94:91:12:19:b6:49:28:cc:3f:12:9c:18:bc:5a:af:e7:ea:                  4b:d4:3d:40:de:78:9c:e3:17:3c:c7:22:e5:ae:14:b9:67:6a:                  81:8e:04:05:98:86:f5:bc:99:a5:e6:2b:b6:46:34:ae:b1:df:                  b6:65:d2:1b:43:ff:6b:d4:de:10:48:16:42:aa:c3:5f:fe:e2:                  9f:72:0c:8f:54:c1:c6:e6:95:76:d3:df:be:5d:42:2f:d6:7a:                  0a:e1:31:ee:19:55:75:cc:18:54:1f:b2:c1:df:6b:65:70:de:                  3e:31:ec:9a:70:5e:9c:44:ba:ce:6c:1e:a1:c4:b3:c1:79:cf:                  f6:2a:e5:b5:0a:40:e3:32:a9:b4:f5:68:fa:15:70:77:5b:43:                  c2:67:6d:a4:07:f8:89:1c:4c:b2:68:a4:53:56:1f:91:66:78:                  62:29:1b:19:5a:19:90:92:8a:1c:f4:d5:59:29:15:83:55:94:                  e7:e8:ed:53:21:f9:2c:30:11:21:94:44:bd:73:de:60:f1:45:                  63:e9:1c:22:3b:66:f5:9e:c7:a6:d1:d1:bb:5b:26:d0:34:de:                  c8:a2:a9:83   6/25/12   ©  2012  Real-­‐Time  InnovaLons,  Inc.    -­‐    All  rights  reserved   64  
  • 65.
    SharedCA_PermissionsPlugin  (1)   •  XML  permissions  document  signed  by  shared  CA   –  Can  be  same  CA  as  for  AuthenLcaLon   –  Can  be  new  configured  CA  via  self-­‐signed  X.509  cert     –  XML  document  specifies  the  ParLcipant’s  DisLnguished  Name  from   AuthenLcaLon  cerLficate   –  PermissionsToken  is  the  PKCS7  signature  of  the  XML  document,  signed  by  the   permissions  CA.  This  is  a  widely  supported  IETF  standard   –  PermissionsToken  sent  via  regular  DDS  Discovery  as  addiLonal  EnLtyQoS   •  Permissions  document  uses  allow/deny  syntax  to  specify  which  Topics   the  ParLcipant  can  publish  and  subscribe   –  XML  Syntax  could  be  extended  to  permissions  for  instances  creaLon  and  deleLon   –  XML  Syntax  could  be  extended  to  specify  allowed  QoS  such  as  ParLLons   –  These  are  currently  not  specifiable  in  the  plugin   •  Permissions  document  also  allows  user-­‐extensibility  via  tag/value  pairs   which  are  also  signed.   6/25/12   ©  2012  Real-­‐Time  InnovaLons,  Inc.    -­‐    All  rights  reserved   65  
  • 66.
    Example  Permissions  document   <?xml  version="1.0"  encoding="utf-­‐16”   <permisions  xsi:noNamespaceSchemaLocation="omg_shared_ca_permissions.xsd"                            xmlns:xsi="http://www.w3.org/2001/XMLSchema-­‐instance">          <validity>                  <!-­‐-­‐  Format  is  YYYYMMDDHH  in  GMT-­‐-­‐>                  <not_before>2012060113</not_before>                  <not_after>2013060113</not_after>          </validity>          <subject_name>/C=US/ST=CA/L=Sunnyvale/O=ACME  Inc./OU=CTO  Office/CN=DDS   Shapes  Demo/emailAddress=cto@acme.com</subject_name>          <allow_with_exceptions>                  <domain_id>0</domain_id>                  <allow>                          <publish>Sq*</publish>                          <subscribe>Circle</subscribe>                  </allow>                  <exception>                          <publish>SquareExtra</publish>                  </exception>          </allow_with_exceptions>          <extra_tags>                  <tag>                          <name>aTagName</name>                          <value>aTagValue</value>                  </tag>          </extra_tags>   </permissions> 6/25/12   ©  2012  Real-­‐Time  InnovaLons,  Inc.    -­‐    All  rights  reserved   66  
  • 67.
    Crypto-­‐AES-­‐CTR-­‐HMAC   •  EncrypLon  uses  AES  in  counter  mode   –  Similar  to  SRTP,  but  enhanced  to  support  mulLple   topics  within  a  single  RTPS  message  and   infrastructure  services  like  a  relay  or  persistence   •  Use  of  counter  mode  turns  the  AES  block   cipher  into  a  stream  cipher   –  Each  DDS  sample  is  separately  encrypted  and  can   be  decrypted  without  process  the  previous   message   •  This  is  criLcal  to  support  DDS  QoS  like  history,  content   filters,  best-­‐efforts  etc.   6/25/12   ©  2012  Real-­‐Time  InnovaLons,  Inc.    -­‐    All  rights  reserved   67  
  • 68.
    Counter  Mode  EncrypLon   •  Each  DataWriter  creates  a  SessionKey  and  IniLalizaLonVector  (IV).   –  Blocks  are  fixed  to  128  bits   –  These  are  derived  from  a  MasterKey   –  To  decrypt  the  receiver  must  know  SessionKey,  IV,  and  SessionCounter   •  We  derive  SessionCounter  from  DDS  SampleSequenceNumber  and  byte  offset.     –  Messages  encrypted  in  blocks  of  7  bytes  (128  bits)   –  SessionCounter  :=  SampleSeqNum  <<  24  +  block_counter   –  block_counter  re-­‐starts  at  zero  for  each  Sample   –  This  also  applies  to  fragmented  sample.  Max  size  of  sample  limited  to  2  Gbits   6/25/12   ©  2012  Real-­‐Time  InnovaLons,  Inc.    -­‐    All  rights  reserved   68  
  • 69.
    SessionKey  derivaLon   SessionSalt  :=  HMAC(MasterKey,"SessionSalt"                                                        +  MasterSalt  +  SessionId  +  0x00)   Truncated  to  128  bits   SessionKey  :=  HMAC(MasterKey,  "SessionKey"                                                      +  MasterSalt  +  SessionId  +  0x01)   SessionHMACKey  :=  HMAC(MasterKey,  "SessionHMACKey”  +   MasterHMACSalt  +  SessionId)   Notes:   •  MasterKey,  MasterSalt,  MasterHMACSalt  are  part  of  the   CryptoKeyToken  and  HMACKeyToken   •  MasterKeyId  and  SessionId  is  encapsulated  in  the  DDS/RTPS   SerializaLonHeader   6/25/12   ©  2012  Real-­‐Time  InnovaLons,  Inc.    -­‐    All  rights  reserved   69  
  • 70.
    Digest  and  MAC  ComputaLon   •  MAC  is  performed  over  a  complete  Submessage.   Includes  Headers,  In-­‐line  QoS,  KeyHash,  and   Encrypted  Payload          mac  :=  H(  ekey  XOR  opad,                                                H(  ekey  XOR  ipad,  message  )   Where:   •  H  is  the  hash  funcLon:  SHA1  or  SHA256   •  opad  is  the  byte  0x5C  repeated  64  Lmes   •  ipad  is  the  byte  0x36  repeated  64  Lmes   •  ekey  is  the  secret  HMacKey  right  padded  with  zero   bytes  to  make  it  64  bytes   6/25/12   ©  2012  Real-­‐Time  InnovaLons,  Inc.    -­‐    All  rights  reserved   70  
  • 71.
    DigitalSignature  computaLon   •  Uses  the  PrivateKey  of  the  DomainParLcipant   to  sign  a  HASH  of  the:   –  KeyHash   –  InlineQos  –  ORIGINAL_WRITER_INFO   –  Encrypted  Payload   •  Complete  Submessage  not  signed  to  support   relay  services  propagaLon  of  digital  signature   6/25/12   ©  2012  Real-­‐Time  InnovaLons,  Inc.    -­‐    All  rights  reserved   71  
  • 72.
    Agenda   •  Background   •  Requirements   •  Threats   •  Security  Model   •  Plugins  and  SPIs   •  BuilLn  Plugins   • Status  &  Conclusion   6/25/12   ©  2012  Real-­‐Time  InnovaLons,  Inc.    -­‐    All  rights  reserved   72  
  • 73.
    Submission  status:    70%  Overall  (weighted)   RFP  area   Status   Notes   Security  Model   80%   The  generic  model  is  well  defined,  but  it  gets  realized  by  the   (sLll  in  progress)    AccessControl  plugin  implementaLons.     Plahorm   85%   Complete  definiLon  of  6  SPIs  with  detailed  descripLon  of  when   Independent   they  are  invoked  and  behaviors:   IntercepLon  Points   and  SPIs   Missing:  Management  of  “relay”  services.  ClarificaLons  on  how   it  impacts  wire  format  of  messages  specifically  with  discovery   and    mulLcast   Bindings  of  SPIs  to   20%   Binding  missing  from  spec….   programming   But  they  are  reasonably  straight  forward  to  define  from  UML   languages   models  and  detailed  descripLons.   BuilLn  SPI   30%   One  set  of  builLn-­‐plugins  is  well  defined.     ImplementaLons   Missing:  We  are  intending  to  provide  a  second  set  of  plugins   that  interfaces  with  exisLng  infrastructure  like  LDAP  and  also  a   role-­‐based  and  label-­‐based  access  control  model   OpLonal   0%   None  of  the  opLonal  requirements  are  addressed   requirements   Other   50%   Missing  introductory  material  in  moLvaLon  an  scenarios,   clarificaLons  and  guidance  for  implementers,  traceability  to  RFP   6/25/12   ©  2012  Real-­‐Time  InnovaLons,  Inc.    -­‐    All  rights  reserved   73   requirements,  discussion  of  evaluaLon  criteria,  etc.  
  • 74.
    Requirements  Fulfilled   Level   Mandatory  Requirements   6.5.1.1  Support  mechanisms  that  establish  the  ability  of  a  DDS  Domain  ParLcipant  to  run  in  a   plahorm   6.5.1.2  Support  mechanisms  to  configure  and  access  credenLals  for  DDS  Domain  ParLcipants   Plahorm  Independent   Security  Model  for  DDS   6.5.1.3  Allow  specificaLon  of  authorizaLon  policies   6.5.1.4  Include  the  concept  of  data  tagging   6.5.1.5  Support  mechanisms  for  ensuring  the  confidenLality  and  integrity  for  the  data  delivered     Plahorm  Independent   6.5.2.1  Allow  applicaLons  to  exchange  credenLals  with  a  DDS  Domain  ParLcipant   intercepLon  points  and  SPI   6.5.2.2  Allow  an  external  plug-­‐in  to  perform  all  the  authorizaLon  funcLons  of  DDS  Security  Model   contracts  implemented  by   DDS  Security  Plug-­‐ins   6.5.2.3  Allow  an  external  plug-­‐in  to  perform  all  the  tagging  and  tag-­‐accessing  funcLons  of  the   Security  Model  for  DDS   6.5.2.4  Allow  an  external  plug-­‐in  to  perform  all  the  encrypLon  and  decrypLon  of  the  Secure  DDS   6.5.2.5  Allow  an  external  plug-­‐in  to  perform  all  the  digital  signing  and  verificaLon  of  the  Secure   DDS   Built-­‐in  Plahorm   6.5.3.1  Allow  means  for  accessing  and  configuring  the  DDS  Security  policies   Independent  Plug-­‐ins   Plahorm  Specific  Mappings   6.5.4.1  Consistent  with  the  mappings  of  the  DDS  PIM  to  that  language  PSM   to  all  the  language  PSMs   RTPS  Secure  interoperability   6.5.5.1  Use  RTPS  in  a  way  that  does  not  break  interoperability  with  exisLng  RTPS  compliant   applicaLons   6.5.5.2  Use  the  extensibility  mechanisms  already  present  in  RTPS  to  add  any  security-­‐related   features  to  the  protocol   6/25/12   ©  2012  Real-­‐Time  InnovaLons,  Inc.    -­‐    All  rights  reserved   74  
  • 75.
    Thank You! 6/25/12   ©  2012  Real-­‐Time  InnovaLons,  Inc.    -­‐    All  rights  reserved   75