Embed presentation
Download to read offline












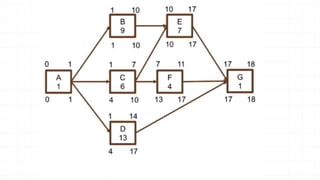
Critical activities that are on the critical path must be completed on time, otherwise it will delay the entire project completion. The critical path is determined by identifying the longest sequence of tasks in a project. Non-critical tasks can sometimes be delayed without impacting the overall schedule, but critical path tasks cannot be delayed without extending the project duration.











