āđāļ™āļ§āļ—āļēāļ‡āđƒāļ™āļāļēāļĢāļ›āļāļīāļšāļąāļ•āļīāļ‡āļēāļ™āļ”āļđāđāļĨāļœāļđāļ›ïœ…āļ§āļĒ
       (Clinical Practice Guideline)




        āļāļĨāļļāļĄāļ‡āļēāļ™āļāļļāļĄāļēāļĢāđ€āļ§āļŠāļāļĢāļĢāļĄ
   āđ‚āļĢāļ‡āļžāļĒāļēāļšāļēāļĨāļžāļļāļ—āļ˜āļŠāļīāļ™āļĢāļēāļŠ āļžāļīāļĐāļ“āļļāđ‚āļĨāļ




               āđ€āļĄāļĐāļēāļĒāļ™ 2552
  āļĢāļ§āļšāļĢāļ§āļĄāđ‚āļ”āļĒ... āļāļĨāļļāļĄāļ‡āļēāļ™āļāļļāļĄāļēāļĢāđ€āļ§āļŠāļāļĢāļĢāļĄāđāļĨāļ°āļĻāļđāļ™āļĒāļ„āļļāļ“āļ āļēāļž
                  
āļŠāļēāļĢāļšāļąāļ
āđāļ™āļ§āļ—āļēāļ‡āđƒāļ™āļāļēāļĢāļ›āļāļīāļšāļąāļ•āļīāļ‡āļēāļ™āļ”āļđāđāļĨāļœāļđāļ›ïœ…āļ§āļĒ (Clinical Practice Guideline)

- āđāļ™āļ§āļ—āļēāļ‡āļāļēāļĢāļĢāļąāļāļĐāļēāļœāļđāļ›ïœ…āļ§āļĒāļ—āļĩāļĄāļāļēāļĢāļ•āļīāļ”āđ€āļŠāļ·āđ‰āļ­āļ—āļēāļ‡āđ€āļ”āļīāļ™āļ›ïœāļŠāļŠāļēāļ§āļ°
                          āđˆ āļĩ
- āđāļ™āļ§āļ—āļēāļ‡āļ›āļāļīāļšāļąāļ•āļīāļ‡āļēāļ™āļ”āļđāđāļĨāļĢāļąāļāļĐāļēāđ‚āļĢāļ„āđ„āļ‚āđ€āļĨāļ·āļ­āļ”āļ­āļ­āļ
- āđāļ™āļ§āļ—āļēāļ‡āļāļēāļĢāļ”āļđāđāļĨāļĢāļąāļāļĐāļēāļ—āļēāļĢāļāđāļĢāļāđ€āļāļīāļ”āļ•āļąāļ§āđ€āļŦāļĨāļ·āļ­āļ‡
- āđāļ™āļ§āļ—āļēāļ‡āļāļēāļĢāļ”āļđāđāļĨ Preterm Infants
- āđāļ™āļ§āļ—āļēāļ‡āļāļēāļĢāļ”āļđāđāļĨāļĢāļąāļāļĐāļēāļœāļđāļ›ïœ…āļ§āļĒ Febrile Convulsion
- āđāļ™āļ§āļ—āļēāļ‡āļāļēāļĢāļ”āļđāđāļĨāļœāļđāļ›ïœ…āļ§āļĒ Pneumonia
- āđāļ™āļ§āļ—āļēāļ‡āļāļēāļĢāļ”āļđāđāļĨāļœāļđāļ›ïœ…āļ§āļĒ ALL
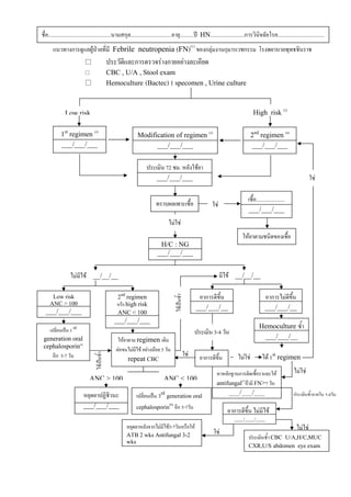
- āđāļ™āļ§āļ—āļēāļ‡āļāļēāļĢāļ”āļđāđāļĨāļœāļđāļ›ïœ…āļ§āļĒāļ—āļĩāđˆāļĄāļĩ Febrile Neutropenia (FN)
- āđāļ™āļ§āļ—āļēāļ‡āđƒāļ™āļāļēāļĢāđƒāļŦāļŠāļēāļĢāļĨāļ”āđāļĢāļ‡āļ•āļķāļ‡āļœāļīāļ§ (“Surfactant”) āđƒāļ™āļ—āļēāļĢāļāđāļĢāļāđ€āļāļīāļ”āļ—āļĩāđˆāļĄāļĩāļ āļēāļ§āļ°āļŦāļēāļĒāđƒāļˆāļĨāđāļēāļšāļēāļāļˆāļēāļ
  āļāļēāļĢāļ„āļĨāļ­āļ”āļïœŠāļ­āļ™āļāđāļēāļŦāļ™āļ”
- āđāļ™āļ§āļ—āļēāļ‡āđƒāļ™āļāļēāļĢāļĨāļ”āļāļēāļĢāđƒāļŠïœ‹āđ€āļ„āļĢāļ·āđˆāļ­āļ‡āļŠïœŠāļ§āļĒāļŦāļēāļĒāđƒāļˆāđƒāļ™āļ—āļēāļĢāļāđāļĢāļāđ€āļāļīāļ”āļ—āļĩāđˆāļĄāļ āļēāļ§āļ°āļŦāļēāļĒāđƒāļˆāļĨāđāļēāļšāļēāļāļˆāļēāļāļāļēāļĢāļ„āļĨāļ­āļ”āļïœŠāļ­āļ™
                                                        āļĩ
  āļāđāļēāļŦāļ™āļ”
- āđāļ™āļ§āļ—āļēāļ‡āđƒāļ™āļāļēāļĢāđƒāļŦāļŠāļ§āļ™āļ›āļĢāļ°āļāļ­āļšāļ‚āļ­āļ‡āđ€āļĨāļ·āļ­āļ”āđƒāļ™āļ—āļēāļĢāļāđāļĢāļāđ€āļāļīāļ”āļ—āļĩāđˆāļĄāļ āļēāļ§āļ°āļ‹āļĩāļ”
                                                     āļĩ
- āđāļ™āļ§āļ—āļēāļ‡āļāļēāļĢāļ•āļĢāļ§āļˆāļˆāļ­āļ›āļĢāļ°āļŠāļēāļ—āļ•āļēāđƒāļ™āļ—āļēāļĢāļāļ„āļĨāļ­āļ”āļïœŠāļ­āļ™āļāđāļēāļŦāļ™āļ”
- āđāļ™āļ§āļ—āļēāļ‡āļāļēāļĢāļŠïœŠāļ‡āļ›āļĢāļķāļāļĐāļēāđ€āļžāļ·āđˆāļ­āļ•āļĢāļ§āļˆāļŦāļē Retinopathy of Prematurity
- āđāļ™āļ§āļ—āļēāļ‡āļāļēāļĢāđƒāļŦāļ§āļ„āļ‹āļĩāļ™āļ›ïœ†āļ­āļ‡āļāļąāļ™āļ•āļąāļšāļ­āļąāļāđ€āļŠāļšāļšāļĩāđƒāļ™āļ—āļēāļĢāļāđāļĢāļāđ€āļāļīāļ”
                āļą
- āđāļ™āļ§āļ—āļēāļ‡āļāļēāļĢāļ”āļđāđāļĨāļ āļēāļ§āļ° Hypoglycemia
āđāļ™āļ§āļ—āļēāļ‡āļāļēāļĢāļĢāļąāļāļĐāļēāļœāļđāļ›ïœ…āļ§āļĒāļ—āļĩāđˆāļĄāļĩ
āļāļēāļĢāļ•āļīāļ”āđ€āļŠāļ·āđ‰āļ­āļ—āļēāļ‡āđ€āļ”āļīāļ™āļ›ïœāļŠāļŠāļēāļ§āļ°
āđāļ™āļ§āļ—āļēāļ‡āļāļēāļĢāļĢāļąāļāļĐāļēāļœāļđāļ›ïœ…āļ§āļĒāļ—āļĩāđˆāļĄāļĩāļāļēāļĢāļ•āļīāļ”āđ€āļŠāļ·āđ‰āļ­āļ—āļēāļ‡āđ€āļ”āļīāļ™āļ›ïœāļŠāļŠāļēāļ§āļ°
       āļāļēāļĢāļ•āļīāļ”āđ€āļŠāļ·āđ‰āļ­āđƒāļ™āļ—āļēāļ‡āđ€āļ”āļīāļ™āļ›ïœāļŠāļŠāļēāļ§āļ° āļ­āļēāļˆāđ€āļ›ïœ’āļ™āļ­āļēāļāļēāļĢāđāļĨāļ°āļ­āļēāļāļēāļĢāđāļŠāļ”āļ‡āļ‚āļ­āļ‡āļ„āļ§āļēāļĄāļœāļīāļ”āļ›āļāļ•āļīāđƒāļ™āļ—āļēāļ‡āđ€āļ”āļīāļ™
āļ›ïœāļŠāļŠāļēāļ§āļ°āļ­āļĒāļēāļ‡āļ­āļ·āđˆāļ™ āđ€āļŠïœŠāļ™ āļāļēāļĢāļ­āļļāļ”āļāļąāđ‰āļ™āđƒāļ™āļ—āļēāļ‡āđ€āļ”āļīāļ™āļ›ïœāļŠāļŠāļēāļ§āļ° āļ āļēāļ§āļ°āļ›ïœāļŠāļŠāļēāļ§āļ°āđ„āļŦāļĨāļĒāļ­āļ™āļāļĨāļąāļš ( vesicouretreic
reflux) āđ€āļ›ïœ’āļ™āļ•āļ™ āļāļēāļĢāļ”āļđāđāļĨāļĢāļąāļāļĐāļēāļœāļđāļ›āļ§āļĒāļāļĨāļļāļĄāļ™āļĩāđ‰āļ­āļĒāļēāļ‡āļ–āļđāļāļ•āļ­āļ‡āļ•āļąāđ‰āļ‡āđāļ•āđ€āļ™āļīāļ™ āđ† āļˆāļķāļ‡āļĄāļĩāļ„āļ§āļēāļĄāļŠāđāļēāļ„āļąāļāļ­āļĒāļēāļ‡āļĒāļīāđˆāļ‡
                                                               āđˆ
        āđ€āļ›ïœ†āļēāļŦāļĄāļēāļĒāļāļēāļĢāļĢāļąāļāļĐāļē āļ„āļ·āļ­ āļāđāļēāļˆāļąāļ”āđ€āļŠāļ·āđ‰āļ­āļ—āļĩāđˆāđ€āļ›ïœ’āļ™āļŠāļēāđ€āļŦāļ•āļļāđ‚āļ”āļĒāđ€āļĢāđ‡āļ§ āđāļĨāļ°āļ›ïœ†āļ­āļ‡āļāļąāļ™āđ„āļĄïœŠāđƒāļŦāđ€āļāļīāļ”āļāļēāļĢāļ•āļīāļ”āđ€āļŠāļ·āļ­āļ‹āđ‰āđāļē
                                                                                          āđ‰
āļ™āļ­āļāļˆāļēāļāļ™āļąāđ‰āļ™ āļĒāļąāļ‡āļ›ïœ†āļ­āļ‡āļāļąāļ™āļāļēāļĢāđ€āļāļīāļ”āđāļœāļĨāļ—āļĩāđˆāđ„āļ•āļ­āļĩāļāļ”āļ§āļĒ
1. āļāļēāļĢāļ‹āļąāļāļ›āļĢāļ°āļ§āļąāļ•āļī
        - āđ„āļ‚ āļ‹āļķāđˆāļ‡āđ„āļĄïœŠāļĄāļŠāļēāđ€āļŦāļ•āļļāđāļ™ïœŠāļŠāļ”āđƒāļ™āđ€āļ”āđ‡āļ
                      āļĩ           āļą
        - āļ›āļ§āļ”āļŦāļĨāļąāļ‡ āļ›āļ§āļ”āļ—āļ­āļ‡āļŦāļĢāļ·āļ­āļ›āļ§āļ”āļšāļąāđ‰āļ™āđ€āļ­āļ§ āļĄāļąāļāļžāļšāđƒāļ™āđ€āļ”āđ‡āļāļ­āļēāļĒāļļāļĄāļēāļāļāļ§ïœŠāļē 4-5 āļ›ïœ‚
        - āļ„āļ§āļēāļĄāļœāļīāļ”āļ›āļāļ•āļīāļ‚āļ­āļ‡āļāļēāļĢāļ–āļēāļĒāļ›ïœāļŠāļŠāļēāļ§āļ° āđ€āļŠïœŠāļ™ āļ›ïœāļŠāļŠāļēāļ§āļ°āđāļŠāļšāļ‚āļąāļ” , āļ›ïœāļŠāļŠāļēāļ§āļ°āļĨāđāļēāļšāļēāļ , āļ›ïœāļŠāļŠāļēāļ§āļ°āļšïœŠāļ­āļĒ ,
āļāļĨāļąāđ‰āļ™āļ›ïœāļŠāļŠāļēāļ§āļ°āđ„āļĄïœŠāđ„āļ” , āļŦāļĢāļ·āļ­āļŠāļ­āļšāļ­āļąāđ‰āļ™āļ›ïœāļŠāļŠāļēāļ§āļ°
        - āļ›ïœāļŠāļŠāļēāļ§āļ°āļĢāļ”āļ—āļĩāđˆāļ™āļ­āļ™āđāļšāļšāļ—āļļāļ•āļīāļĒāļ āļđāļĄāļī
        - āļ›āļĢāļ°āļ§āļąāļ•āļāļēāļĢāļ­āļļāļ”āļāļąāđ‰āļ™āđƒāļ™āļ—āļēāļ‡āđ€āļ”āļīāļ™āļ›ïœāļŠāļŠāļēāļ§āļ° āđ€āļŠïœŠāļ™ āļ›ïœāļŠāļŠāļēāļ§āļ°āļ•āļ­āļ‡āđ€āļšïœŠāļ‡ , āļ›ïœāļŠāļŠāļēāļ§āļ°āđ„āļĄïœŠāļžïœŠāļ‡āđāļĨāļ°āđ€āļ›ïœ’āļ™āļŦāļĒāļ” āđ†
                  āļī                                                               āļļ
āļ‚āļ™āļēāļ”āļ‚āļ­āļ‡āļĨāđāļēāļ›ïœāļŠāļŠāļēāļ§āļ°āļĄāļĩāļïœ‹āļ­āļ™āļ™āļīāđˆāļ§āļŦāļĨāļļāļ”āļ­āļ­āļāļĄāļē
        - āđ€āļĨāļĩāđ‰āļĒāļ‡āđ„āļĄïœŠāđ‚āļ•
        - āļ›āļĢāļ°āļ§āļąāļ•āđ€āļī āļ„āļĒāļĄāļĩāļāļēāļĢāļ•āļīāļ”āđ€āļŠāļ·āđ‰āļ­āđƒāļ™āļ—āļēāļ‡āđ€āļ”āļīāļ™āļ›ïœāļŠāļŠāļēāļ§āļ°
        - āļ›āļĢāļ°āļ§āļąāļ•āļāļēāļĢāļ–āļēāļĒāļ­āļļāļˆāļˆāļēāļĢāļ° āđ€āļŠïœŠāļ™ āļ—āļ­āļ‡āļœāļđāļāļšïœŠāļ­āļĒ , āļāļĨāļąāđ‰āļ™āļ­āļļāļˆāļˆāļēāļĢāļ°āđ„āļĄïœŠāđ„āļ” ( encopresis)
                    āļī
        - āđƒāļ™āļ—āļēāļĢāļāđāļĢāļāđ€āļāļīāļ” āļ­āļēāļāļēāļĢāđāļĨāļ°āļ­āļēāļāļēāļĢāđāļŠāļ”āļ‡āļĄāļąāļāđ„āļĄïœŠāļˆāđāļēāđ€āļžāļēāļ° āļˆāļķāļ‡āļ•āļ­āļ‡āļ‹āļąāļāļ›āļĢāļ°āļ§āļąāļ•āļīāđ€āļĢāļ·āđˆāļ­āļ‡āđ„āļĄïœŠāļ”āļ”āļ™āļĄ , āļ‹āļķāļĄ ,
                                                                                        āļđ
āļ•āļąāļ§āđ€āļĒāđ‡āļ™āđāļĨāļ°āļ•āļīāļ”āđ€āļŠāļ·āđ‰āļ­āđƒāļ™āļāļĢāļ°āđāļŠāđ€āļĨāļ·āļ­āļ”
2. āļāļēāļĢāļ•āļĢāļ§āļˆāļĢāļēāļ‡āļāļēāļĒ
        - āļ™āđ‰āđāļēāļŦāļ™āļąāļāđāļĨāļ°āļŠïœŠāļ§āļ™āļŠāļđāļ‡
        - āļŠāļąāļāļāļēāļ“āļŠāļĩāļžāđ‚āļ”āļĒāđ€āļ‰āļžāļēāļ°āđ„āļ‚āđāļĨāļ°āļ„āļ§āļēāļĄāļ”āļąāļ™āđ‚āļĨāļŦāļīāļ•
        - āļïœ‹āļ­āļ™āđƒāļ™āļ—āļ­āļ‡ āđ€āļŠïœŠāļ™āļšāļĢāļīāđ€āļ§āļ“āļšāļąāļ™āđ€āļ­āļ§ āļŦāļĢāļ·āļ­āđ€āļŦāļ™āļ·āļ­āļŦāļąāļ§āļŦāļ™ïœŠāļēāļ§
                                    āđ‰
        - āđ€āļ„āļēāļ°āđ€āļˆāđ‡āļšāļ—āļĩāđˆ costovertebralangle
        - lipoma , hair patch dimple , sinus tract āļšāļĢāļīāđ€āļ§āļ“ lumbosacral
        - āļ‚āļēāļŠāļēāļŦāļĢāļ·āļ­āļ­ïœŠāļ­āļ™āđāļĢāļ‡
        - āļ­āļ§āļąāļĒāļ§āļ°āđ€āļžāļĻāļœāļīāļ”āļ›āļāļ•āļī āđ€āļŠïœŠāļ™ phimosis , vaginitis , labial adhesion
        - neurogenic bladder
3. āļāļēāļĢāļ•āļĢāļ§āļˆāļ—āļēāļ‡āļŦāļ­āļ‡āļ›āļāļīāļšāļ•āļīāļāļēāļĢāļą
         - āļāļēāļĢāļ•āļĢāļ§āļˆāļ›ïœāļŠāļŠāļēāļ§āļ° āđƒāļŠïœ‹āļ›ïœāļŠāļŠāļēāļ§āļ°āļŠāļ”āļ—āļĩāđˆāđ€āļāđ‡āļšāļ­āļĒāļēāļ‡āļ–āļđāļāļ•āļ­āļ‡āļĄāļēāļ›ïœïœ“āļ™ āļ–āļēāļĄāļĩāđ€āļĄāđ‡āļ”āđ€āļĨāļ·āļ­āļ”āļ‚āļēāļ§āļĄāļēāļāļāļ§ïœŠāļē 5-10
āļ•āļąāļ§ / HPF āļŠāļ™āļąāļšāļŠāļ™āļļāļ™āļ§ïœŠāļēāļˆāļ°āđ€āļ›ïœ’āļ™āļāļēāļĢāļ•āļīāļ”āđ€āļŠāļ·āđ‰āļ­āđƒāļ™āļ—āļēāļ‡āđ€āļ”āļīāļ™āļ›ïœāļŠāļŠāļēāļ§āļ° (āđāļ•āļāļēāļĢāļ§āļīāļ™āļīāļˆāļ‰āļąāļĒāļ—āļĩāđˆāđāļ™ïœŠāļ™āļ­āļ™āļ•āļ­āļ‡āļ­āļēāļĻāļąāļĒāļāļēāļĢ
āđ€āļžāļēāļ°āđ€āļŠāļ·āđ‰āļ­āļˆāļēāļāļ›ïœāļŠāļŠāļēāļ§āļ°)
         - āļŠïœŠāļ‡āļ›ïœāļŠāļŠāļēāļ§āļ°āđ€āļžāļ·āđˆāļ­āđ€āļžāļēāļ°āđ€āļŠāļ·āđ‰āļ­āļïœŠāļ­āļ™āđƒāļŦāļĒāļēāļ›āļāļīāļŠāļĩāļ§āļ™āļ°āļ—āļļāļāļĢāļēāļĒ

āļŦāļĄāļēāļĒāđ€āļŦāļ•āļļ āļœāļĨāđ€āļžāļēāļ°āđ€āļŠāļ·āđ‰āļ­āļ—āļĩāļ–āļ·āļ­āļ§ïœŠāļēāļĄāļĩāļ™āļąāļĒāļŠāđāļēāļ„āļąāļ āđ„āļ”āđāļïœŠ
                      āđˆ
āļ›ïœāļŠāļŠāļēāļ§āļ°āđ€āļāđ‡āļšāđ‚āļ”āļĒāļ§āļīāļ˜āļĩ  suprapubic aspiration              āđ€āļžāļēāļ°āđ€āļŠāļ·āđ‰āļ­āļ‚āļķāđ‰āļ™(āđ„āļĄïœŠāļ§ïœŠāļēāļāļĩāđˆ colony/āļĄāļĨ)
                       Catheterized                    â‰Ĩ103 colony/āļĄāļĨ.
                       Clean-voided                    â‰Ĩ105 colony/āļĄāļĨ.
āļāļēāļĢāđ€āļāđ‡āļšāļ›ïœāļŠāļŠāļēāļ§āļ°āđ€āļžāļ·āđˆāļ­āđ€āļžāļēāļ°āđ€āļŠāļ·āļ­āđƒāļ™āđ€āļ”āđ‡āļāļ­āļēāļĒāļļāļ™āļ­āļĒāļāļ§ïœŠāļē 1 āļ›ïœ‚ āđāļ™āļ°āļ™āđāļēāđƒāļŦāđƒāļŠïœ‹ Suprapubic aspiration āļŦāļĢāļ·āļ­
                          āđ‰           
Transurethral catheterization āđ€āļ—āļēāļ™āļąāđ‰āļ™ āļŠïœŠāļ§āļ™āđƒāļ™āđ€āļ”āđ‡āļāđ‚āļ•āļ—āļĩāđˆāđ„āļĄïœŠāļĄāļĩ pnimosis āļ­āļēāļˆāđƒāļŠïœ‹ midstream
clean-voided urine āđ„āļ”

4. āļāļēāļĢāļ”āļđāđāļĨāļĢāļąāļāļĐāļē
       4.1 āđāļïœ‹āđ„āļ‚āļ āļēāļ§āļ° dehydration āđ‚āļ”āļĒāđƒāļŦāļŠāļēāļĢāļ™āđ‰āđāļēāļ—āļēāļ‡āļ›āļēāļāļŦāļĢāļ·āļ­āļ—āļēāļ‡āļŦāļĨāļ­āļ”āđ€āļĨāļ·āļ­āļ”āļ”āđāļē āļ–āļēāļˆāđāļēāđ€āļ›ïœ’āļ™
       4.2 empirical antibiotics
āđƒāļ™āļ—āļēāļĢāļāđāļĢāļāđ€āļāļīāļ”āđƒāļŦ Ampicillin 50-100 āļĄāļ./āļāļ./āļ§āļąāļ™ āđāļĨāļ° Gentamicin 3-5 āļĄāļ./āļāļ./āļ§āļąāļ™ āļŦāļĢāļ·āļ­
3rd generation Cephalosporins
āđƒāļ™āđ€āļ”āđ‡āļāđ‚āļ•āļ—āļĩāđˆāļĄāļĩāļ­āļēāļāļēāļĢāļĢāļļāļ™āđāļĢāļ‡ āđāļ™āļ°āļ™āđāļēāđƒāļŦ aminoglycosides āđ€āļŠïœŠāļ™ Cefotaxime 100-200 āļĄāļ./āļāļ./āļ§āļąāļ™
Ceftriaxone 50-100 āļĄāļ./āļāļ./āļ§āļąāļ™
āđƒāļ™āđ€āļ”āđ‡āļāđ‚āļ•āļ—āļĩāđˆāļĄāļĩāļ­āļēāļāļēāļĢāđ„āļĄïœŠāļĢāļļāļ™āđāļĢāļ‡ āđāļĨāļ°/āļŦāļĢāļ·āļ­ āđ€āļ›ïœ’āļ™āļāļēāļĢāļ•āļīāļ”āđ€āļŠāļ·āđ‰āļ­āđƒāļ™āļ—āļēāļ‡āđ€āļ”āļīāļ™āļ›ïœāļŠāļŠāļēāļ§āļ°āļŠïœŠāļ§āļ™āļĨāļēāļ‡ āļ­āļēāļˆāđƒāļŦāļĒāļēāļ›āļāļīāļŠāļĩāļ§āļ™āļ°
āļ—āļēāļ‡āļ›āļēāļ āđ€āļŠïœŠāļ™ Cotrimoxazole 6-12 āļĄāļ. āļ‚āļ­āļ‡ trimethoprim /āļāļ./āļ§āļąāļ™. Amoxycillin-clavulanic
acid 30 āļĄāļ. āļ‚āļ­āļ‡ amoxicillin /āļāļ./āļ§āļąāļ™ āļŦāļĢāļ·āļ­āļĒāļēāļāļĨāļļāļĄ Cepholosporins āļ•āļēāļ‡ āđ†
        4.3 āļ›āļĢāļ°āđ€āļĄāļīāļ™āļœāļĨāļāļēāļĢāļĢāļąāļāļĐāļēāđ‚āļ”āļĒāļ•āļĢāļ§āļˆāļ›ïœāļŠāļŠāļēāļ§āļ°āļ‹āđ‰āđāļēāđƒāļ™ 48-72 āļŠāļĄ.
        4.4 āļĢāļ°āļĒāļ°āđ€āļ§āļĨāļēāļāļēāļĢāđƒāļŦāļĒāļē 10-14 āļ§āļąāļ™āđƒāļ™āļœāļđāļ›āļ§āļĒ acute pyelonephritis āđāļĨāļ° 7-10 āļ§āļąāļ™āđƒāļ™āļœāļđāļ›ïœ…āļ§āļĒāļ—āļĩāđˆ
                                            
āļĄāļĩāļāļēāļĢāļ•āļīāļ”āđ€āļŠāļ·āđ‰āļ­āļ—āļēāļ‡āđ€āļ”āļīāļ™āļ›ïœāļŠāļŠāļēāļ§āļ°āļŠïœŠāļ§āļ™āļĨāļēāļ‡
        4.5 āđāļ™āļ°āļ™āđāļēāļ—āđāļē circumcision āđƒāļ™āļœāļđāļ›ïœ…āļ§āļĒāļ—āļĩāļĄāļĩ phimosis
                                              āđˆ
7. āļ–āļēāļœāļđāļ›ïœ…āļ§āļĒāļĄāļĩāļāļēāļĢāļ•āļīāļ”āđ€āļŠāļ·āđ‰āļ­āļ‹āđ‰āđāļē (> 3 āļ„āļĢāļąāđ‰āļ‡ / āļ›ïœ‚) āđāļ™āļ°āļ™āđāļēāđƒāļŦ prophylaxis āļ”āļ§āļĒāļĒāļē Cotrimoxazole 1-2
āļĄāļ. āļ‚āļ­āļ‡ trimethoprim /āļ§āļąāļ™ āđ€āļ›ïœ’āļ™āđ€āļ§āļĨāļēāļ­āļĒāļēāļ‡āļ™ïœ‹āļ­āļĒ 6-12 āđ€āļ”āļ·āļ­āļ™ āļĢāļ§āļĄāđāļïœ‹āđ„āļ‚āļ›ïœāļˆāļˆāļąāļĒāđ€āļŠāļĩāđˆāļĒāļ‡āļ—āļĩāđˆāļžāļšāđ„āļ”āļšïœŠāļ­āļĒ āđ„āļ”āđāļïœŠ
āđāļ™āļ°āļ™āđāļēāđƒāļŦāļ”āļ·āđˆāļĄāļ™āđ‰āđāļēāļĄāļēāļ āđ† āđ„āļĄïœŠāļāļĨāļąāđ‰āļ™āļ›ïœāļŠāļŠāļēāļ§āļ° āļ–āļēāļĒāļ›ïœāļŠāļŠāļēāļ§āļ°āļˆāļ™āļŠāļļāļ” āļŦāļĢāļ·āļ­ double-void āļ­āļĒāļēāđƒāļŦāļ—āļ­āļ‡āļœāļđāļ āļĢāļąāļāļĐāļē
āđ‚āļĢāļ„āļžāļĒāļēāļ˜āļīāđ‚āļ”āļĒāđ€āļ‰āļžāļēāļ°āļžāļĒāļēāļ˜āļīāđ€āļŠïœ‹āļ™āļ”āļēāļĒ āđāļĨāļ°āļĢāļąāļāļĐāļēāļ„āļ§āļēāļĄāļŠāļ°āļ­āļēāļ”āļšāļĢāļīāđ€āļ§āļ“ perineum
āđāļ™āļ§āļ—āļēāļ‡āļ›āļāļīāļšāļąāļ•āļīāļ‡āļēāļ™āļ”āļđāđāļĨāļĢāļąāļāļĐāļē
    āđ‚āļĢāļ„āđ„āļ‚āđ€āļĨāļ·āļ­āļ”āļ­āļ­āļ
āđāļ™āļ§āļ—āļēāļ‡āļ›āļāļīāļšāļ•āļīāļ‡āļēāļ™ (Clinical Practice Guideline) āļ”āļđāđāļĨāđ‚āļĢāļ„āđ„āļ‚āđ€āļĨāļ·āļ­āļ”āļ­āļ­āļ
          āļą
      āļŠāđāļēāļŦāļĢāļąāļšāļŦāļ­āļ‡āļ•āļĢāļ§āļˆāļœāļđāļ›ïœ…āļ§āļĒāļ™āļ­āļāđāļĨāļ°āļ‰āļļāļāđ€āļ‰āļīāļ™ (āļ.āļ„. 2548)

āļāļēāļĢāļĢāļąāļāļĐāļēāļĢāļ°āļĒāļ°āđ„āļ‚
1. āļĨāļ”āđ„āļ‚ āļ›ïœ†āļ­āļ‡āļāļąāļ™āļŠāļąāļ āļ”āļ§āļĒ āļāļēāļĢāđ€āļŠāđ‡āļ”āļ•āļąāļ§āđāļĨāļ°āļŦāļĢāļ·āļ­āđƒāļŠïœ‹āļĒāļē paracetamol āļĢāļąāļšāļ›āļĢāļ°āļ—āļēāļ™ āđ€āļĄāļ·āđˆāļ­āđ„āļ‚āļŠāļđāļ‡āļĢāļ§āļĄāļāļąāļšāļ”āļ·āđˆāļĄ
āļ™āđ‰āđāļēāļœāļŠāļĄ ORS āļĄāļēāļ āđ† āļŦāļēāļĄāđƒāļŠïœ‹ NSAID āļŦāļĢāļ·āļ­ Aspirin
2. Prevent dehydration āđƒāļŦāļ­āļēāļŦāļēāļĢāļ­ïœŠāļ­āļ™ āļ”āļ·āđˆāļĄ ORS āđāļĨāļ°āļ„āļ§āļĢāļ‡āļ”āļ­āļēāļŦāļēāļĢāļ—āļĩāđˆāļĄāļĩāļŠāļĩāļ”āđāļē āļŠāļĩāđāļ”āļ‡
3. āļ™āļąāļ” Follow up āļ—āļļāļāļ§āļąāļ™ āđ€āļĢāļīāđˆāļĄāļ•āļąāđ‰āļ‡āđāļ•āļ§āļ™āļ—āļĩāđˆ 3 āļ‚āļ­āļ‡āđ„āļ‚āđ€āļžāļ·āđˆāļ­āļ”āļđāļ§ïœŠāļēāļĢāļ°āļĒāļ° Leakage āļŦāļĢāļ·āļ­āļĒāļąāļ‡ āđƒāļ™āļĢāļēāļĒāļ—āļĩāđ„āļĄïœŠāđ„āļ”
                                     āļą                                                  āđˆ
Admit āļ•āļ­āļ‡āđāļ™āļ°āļ™āđāļē Warning Sign āļāļēāļĢ Follow up āļ—āđāļēāļ•āļēāļĄ Dengue Treatment Algorithm
OPD āļ”āļąāļ‡āļ™āļĩāđ‰                         āđ„āļ‚āļŠāļđāļ‡ + āļŦāļ™ïœ‹āļēāđāļ”āļ‡
                         āđ„āļĄïœŠāļĄāļĩāļ­āļēāļāļēāļĢāļ­āļ·āđˆāļ™ āđ† āļĢāļ§āļĄāļ”āļ§āļĒ āđ€āļŠïœŠāļ™ āđ„āļĄïœŠāļĄāļĩāđ„āļ­ āļ™āđ‰āđāļēāļĄāļđāļ āļ—āļ­āļ‡āđ€āļŠāļĩāļĒ āļ›āļ§āļ”āļŦāļđ āļŊāļĨāļŊ



                                                   Tournique + Test



                  Positive                                                                 negative

     Hx : bleed ? vomiting. PE. : VS Liver CBC.                                  āļŠāļ·āļšāļ„āļ™ āļŦāļēāļŠāļēāđ€āļŦāļ•āļļāļ­āļēāļ™āļ‚āļ­āļ‡āđ„āļ‚

     āļ™āļąāļ” Follow Up āļ—āļļāļāļ§āļąāļ™ āļ•āļąāđ‰āļ‡āđāļ•āļ§āļąāļ™āļ—āļĩāđˆ 3 āļ‚āļ­āļ‡āđ„āļ‚ āļˆāļ™āļāļ§ïœŠāļēāļˆāļ°āļĨāļ‡āđ„āļ”                      āđ€āļŠïœŠāļ™CBC UA āļ™āļąāļ”
     48 āļŠāļĄ. āđƒāļ™āļĢāļēāļĒāļ—āļĩāđˆāđ„āļĄïœŠāđ„āļ” admit āļ•āļ­āļ‡āđāļ™āļ°āļ™āđāļē Warning sign *                       Follow Up āđāļĨāļ° repeat
     āļ–āļēāļĄāļĩāđƒāļŦāļĢāļĩāļšāļ™āđāļēāļœāļđāļ›ïœ…āļ§āļĒāļĄāļē āļĢāļž.                                                     tourniquet test

     Hct āđ€āļ—āļēāđ€āļ”āļīāļĄ                  Hct āđ€āļžāļīāđˆāļĄāļ‚āļķāđ‰āļ™         Hct āđ€āļ—āļēāđ€āļ”āļīāļĄ
     WBC > 5,000                   WBC āļĨāļ”āļĨāļ‡ Plt          WBC āļĨāļ”āļĨāļ‡ Plt
     Plt āļ›āļāļ•āļī                      āļ›āļāļ•āļī                  < 100,000 /
                                                         cumm


            āļ™āļąāļ”               Force oral intake
                                                              Admit
       Folow Up               āļ™āļąāļ” Follow Up āđƒāļ™
                                   āļĢāļēāļĒāļ­āļēāđ€āļˆāļĩāļĒāļ™āļĄāļēāļ āđƒāļŦ
                                          admit
āļ”āļąāļ”āđāļ›āļĨāļ‡āļĄāļēāļˆāļēāļāđ„āļ‚āđ€āļĨāļ·āļ­āļ”āļ­āļ­āļ : āļāļēāļĢāļ”āļđāđāļĨāđāļĨāļ°āļĢāļąāļāļĐāļē...āļžāļ.āļĻāļīāļĢāļīāđ€āļžāđ‡āļ āļāļąāļĨāļĒāļēāļ“āļĢāļļāļˆ
āļŦāļĄāļēāļĒāđ€āļŦāļ•āļļ. * Warning signs āđ„āļ”āđāļïœŠ
       - āļ‹āļķāļĄ āļ­ïœŠāļ­āļ™āđ€āļžāļĨāļĩāļĒ āļĢāļąāļšāļ›āļĢāļ°āļ—āļēāļ™āđ„āļ”āļ™ïœ‹āļ­āļĒ
       - āļĄāļĩāđ€āļĨāļ·āļ­āļ”āļ­āļ­āļ āđ€āļŠïœŠāļ™ āđ€āļĨāļ·āļ­āļ”āļāđāļēāđ€āļ”āļē āļ­āļēāđ€āļˆāļĩāļĒāļ™ āļ–āļēāļĒāđ€āļ›ïœ’āļ™āđ€āļĨāļ·āļ­āļ”
       - āļāļĢāļ°āļŦāļēāļĒāļ™āđ‰āđāļēāļĄāļēāļ āļĢāļ­āļ‡āļāļ§āļ™āļĄāļēāļāđƒāļ™āđ€āļ”āđ‡āļāđ€āļĨāđ‡āļ
       - āđ„āļ‚āļĨāļ‡āđāļĨāļ§āļœāļđāļ›ïœ…āļ§āļĒāļ­āļēāļāļēāļĢāđ€āļĨāļ§āļĨāļ‡
                     
       - āļĄāļĩāļ„āļĨāļ·āđˆāļ™āđ„āļŠïœ‹āļ­āļēāđ€āļˆāļĩāļĒāļ™āļ•āļĨāļ­āļ”āđ€āļ§āļĨāļē āļ›āļ§āļ”āļ—āļ­āļ‡āļĄāļēāļ
       - āļāļĢāļ°āļŠāļąāļšāļāļĢāļ°āļŠïœŠāļēāļĒāļŦāļ‡āļļāļ”āļŦāļ‡āļīāļ” āļžāļĪāļ•āļīāļāļĢāļĢāļĄāđ€āļ›āļĨāļĩāđˆāļĒāļ™
       - āļ•āļąāļ§āđ€āļĒāđ‡āļ™ āļŠāļĩāļœāļīāļ§āļ„āļĨāđ‰āđāļēāļĨāļ‡ āļ•āļąāļ§āļĨāļēāļĒ āđ† āļ›ïœāļŠāļŠāļēāļ§āļ°āļ™ïœ‹āļ­āļĒāļĨāļ‡

āļāļēāļĢāļĢāļąāļāļĐāļēāļĢāļ°āļĒāļ° Leakage āļœāļđāļ›ïœ…āļ§āļĒāļˆāļ°āļĄāļē 2 āđāļšāļš
       2.1 āđ„āļĄïœŠāļĄāļĩ shock
               āļ„āļ§āļĢ admit āļ•āļēāļĄāļ‚āļ­āļšïœŠāļ‡āļŠāļĩāđ‰ āļ”āļąāļ‡āļ™āļĩāđ‰
               1.   Platelet count <100,000/cummāđāļĨāļ°āļŦāļĢāļ·āļ­ Hct rising
               2.   āļĄāļĩāļ­āļēāļāļēāļĢāļŦāļĢāļ·āļ­āļ­āļēāļāļēāļĢāđāļŠāļ”āļ‡ āđƒāļ™ Warning Signs
               3.   Bleeding
               4.   āļœāļđāļ›āļāļ„āļĢāļ­āļ‡āļāļąāļ‡āļ§āļĨ āļŦāļĢāļ·āļ­āļšïœ‹āļēāļ™āđ„āļāļĨ

               āļŦāļĄāļēāļĒāđ€āļŦāļ•āļļ āđƒāļ™āļĢāļēāļĒāļ—āļĩāđˆāđ„āļĄïœŠāđ„āļ” admit āļ„āļ§āļĢāļ™āļąāļ” Follow Up āļ—āļļāļāļ§āļąāļ™āļˆāļ™āđ„āļ‚āļĨāļ‡āđ€āļāļīāļ™ 48 āļŠāļąāļ§āđ‚āļĄāļ‡
                                                                                     āđˆ

       2.2 āļĄāļĩ shock - āļ—āđāļēāļāļēāļĢāļĢāļąāļāļĐāļēāļ—āļąāļ™āļ—āļĩ āđ€āļĄāļ·āđˆāļ­āļ§āļīāļ™āļīāļˆāļ‰āļąāļĒāđ„āļ” āđ‚āļ”āļĒāđƒāļŦ O2 āļ—āļēāļ‡ canula , IV Fluid
āđāļĨāļ°āļŠïœŠāļ‡ Admit āđ‚āļ”āļĒāđ‚āļ—āļĢāļĻāļąāļžāļ—āđāļˆïœ‹āļ‡āļŦāļ­āļœāļđāļ›ïœ…āļ§āļĒāļāļļāļĄāļēāļĢ 1 āđ‚āļ—āļĢ 1782
       āđƒāļ™āļĢāļēāļĒ -Impending shock. āđƒāļŦ 5% D/NSS1 rate 10-20 ml/kg/hr
                -Profound shock. (āļ§āļąāļ” BP,Pulse āđ„āļĄïœŠāđ„āļ”) āđƒāļŦ NSS2 ml/kg push in 10 min
āđ€āļĄāļ·āđˆāļ­ BP āļ§āļąāļ”āđ„āļ”āđƒāļŦāļ›āļĢāļąāļš rate āđ€āļ›ïœ’āļ™ 5% D/NSS1 10-20 ml/kg/hr

       āļŦāļĄāļēāļĒāđ€āļŦāļ•āļļ : 1 5% D/NSS āļŦāļĢāļ·āļ­ 5% DAR āļŦāļĢāļ·āļ­ 5% DLR
                    2
                     Nss āļŦāļĢāļ·āļ­ Ringer acetate āļŦāļĢāļ·āļ­ Ringer lactate
                    āļ„āļ§āļĢāđƒāļŠïœ‹āļ‚āļ§āļ”āļ‚āļ™āļēāļ” 500 ml
āđāļ™āļ§āļ—āļēāļ‡āļ›āļāļīāļšāļ•āļīāļ‡āļēāļ™ ( Clinical Practice Guideline) āļ”āļđāđāļĨāļĢāļąāļāļĐāļēāđ‚āļĢāļ„āđ„āļ‚āđ€āļĨāļ·āļ­āļ”āļ­āļ­āļ
              āļą
āļŠāđāļēāļŦāļĢāļąāļšāļœāļđāļ›ïœ…āļ§āļĒ āđƒāļ™ āļĢāļžāļĻ.āļžāļļāļ—āļ˜āļŠāļīāļ™āļĢāļēāļŠ āļ.āļ„. 2548

āđ‚āļĢāļ„āđ„āļ‚āđ€āļĨāļ·āļ­āļ”āļ­āļ­āļ āļĢāļąāļāļĐāļēāļ•āļēāļĄāļĢāļ°āļĒāļ°āļ‚āļ­āļ‡āđ‚āļĢāļ„
        āļĢāļ°āļĒāļ°āđ„āļ‚ āļĄāļĩāļŦāļĨāļąāļāļāļēāļĢāļĢāļąāļāļĐāļē 3 āļ‚āļ­
        1. āļĨāļ”āđ„āļ‚ āļ›ïœ†āļ­āļ‡āļāļąāļ™āļŠāļąāļ āļ”āļ§āļĒāļāļēāļĢāđ€āļŠāđ‡āļ”āļ•āļąāļ§āđāļĨāļ°āļŦāļĢāļ·āļ­āđƒāļŠïœ‹āļĒāļē Paracetamol āļĢāļąāļšāļ›āļĢāļ°āļ—āļēāļ™ āđ€āļĄāļ·āļ­āđ„āļ‚āļŠāļđāļ‡
                                                                                āđˆ
āļĢāļ§āļĄāļāļąāļšāļ”āļ·āđˆāļĄāļ™āđ‰āđāļēāļœāļŠāļĄ ORS āļĄāļēāļ āđ† āļŦāļēāļĄāđƒāļŠïœ‹ NSAID āļŦāļĢāļ·āļ­ Aspirin
       2. āļ›ïœ†āļ­āļ‡āļāļąāļ™āļ āļēāļ§āļ°āļ‚āļēāļ”āļ™āđ‰āđāļē āļ„āļ§āļĢāđƒāļŦ IV fluid āđƒāļ™āļĢāļēāļĒ āļ­āļēāđ€āļˆāļĩāļĒāļ™āļĄāļēāļ āđāļĨāļ°āļŦāļĢāļ·āļ­āļĄāļĩ dehydration āđ‚āļ”āļĒ
āđƒāļŦāļ›āļĢāļ°āļĄāļēāļ“ 50% Maintenance.
       3. āļ•āļĢāļ§āļˆ āļ•āļīāļ”āļ•āļēāļĄ āļ§ïœŠāļēāđ€āļ‚āļēāļĢāļ°āļĒāļ° Leakage āļŦāļĢāļ·āļ­āļĒāļąāļ‡ āđ‚āļ”āļĒāļ”āļđāļˆāļēāļ āļ­āļēāļāļēāļĢāđāļŠāļ”āļ‡ āđāļĨāļ° CBC
       āļĢāļ°āļĒāļ° Leakage āļĄāļĩāļŦāļĨāļąāļāļāļēāļĢāļĢāļąāļāļĐāļē 3 āļ‚āļ­
1. Early Detection and early treatment of SHOCK
       āđ‚āļ”āļĒāļ•āļĢāļ§āļˆāļ§āļąāļ” Vital signs ( BP , pulse Pressure ) āļ—āļļāļ 1-2 hrs , Hct āļ—āļļāļ q 4-6 hrs ,
Record intake/output Urine Sp.gr. āđ‚āļ”āļĒāđƒāļŠïœ‹āđāļšāļšāļŸāļ­āļĢāļĄ DHF flow chart āļ‚āļ­āļ‡ āļĢāļž.
2. IV FLUID Replacement
       āļŠāļ™āļīāļ”āļ‚āļ­āļ‡ IV fluid
       āđƒāļ™āļĢāļēāļĒ Shock : āđƒāļŦāđ€āļ›ïœ’āļ™ 5% DAR āļŦāļĢāļ·āļ­ 5% DLR āļŦāļĢāļ·āļ­ 5% D/NSS
       āđƒāļ™āļĢāļēāļĒ Non-shock : āļ­āļēāļĒāļļ <6 āđ€āļ”āļ·āļ­āļ™ āđƒāļŦāđ€āļ›ïœ’āļ™ 5% D/N/3
                                    āļ­āļēāļĒāļļ 6 āđ€āļ”āļ·āļ­āļ™ -1 āđ€āļ”āļ·āļ­āļ™ āđƒāļŦāđ€āļ›ïœ’āļ™ 5% D/N/2
                                    āļ­āļēāļĒāļļ > 1 āļ›ïœ‚           āđƒāļŦāđ€āļ›ïœ’āļ™ 5% D/NSS
āļ›āļĢāļīāļĄāļēāļ“ āđāļĨāļ°āļ­āļąāļ•āļĢāļēāļāļēāļĢāđƒāļŦ IV fluid
    - āđƒāļ™āļĢāļēāļĒ Hct rising >10% āđāļĨāļ°āļœāļđāļ›ïœ…āļ§āļĒāđ„āļĄïœŠāļŠāļēāļĄāļēāļĢāļ–āļĢāļąāļšāļ›āļĢāļ°āļ—āļēāļ™āļ­āļēāļŦāļēāļĢāļ„āļ§āļĢāđ€āļĢāļīāđˆāļĄāļ•āļ™āđƒāļŦāļ›āļĢāļīāļĄāļēāļ“ IV
       fluid āļˆāđāļēāļ™āļ§āļ™ M/2 āđƒāļ™ 24 āļŠāļąāđˆāļ§āđ‚āļĄāļ‡
    - āđƒāļ™āļĢāļēāļĒ Hct rising >20% āļ„āļ§āļĢāđ€āļĢāļīāđˆāļĄāļ•āļ™āđƒāļŦ IV fluid āļˆāđāļēāļ™āļ§āļ™ M+5% D āđƒāļ™ 24 āļŠāļąāđˆāļ§āđ‚āļĄāļ‡
     āļ•āļ­āđ„āļ›āļ›āļĢāļąāļšāļ­āļąāļ•āļĢāļēāļāļēāļĢāđƒāļŦāļ•āļēāļĄāļĢāļđāļ›āļ—āļĩāđˆ 1 āđāļ™āļ§āļ—āļēāļ‡āļāļēāļĢāļ”āļđāđāļĨāļĢāļąāļāļĐāļēāđ„āļ‚āđ€āļĨāļ·āļ­āļ”āļ­āļ­āļ
   - āđƒāļ™āļĢāļēāļĒ DHF grade III : āļ„āļ§āļĢāđ€āļĢāļīāđˆāļĄāļ•āļ™āđƒāļŦ IV fluid āđƒāļ™āļ­āļąāļ•āļĢāļē 10-20 ml/kg/hr.
   - āđƒāļ™āļĢāļēāļĒ DHF grade IV : āļ„āļ§āļĢāđ€āļĢāļīāđˆāļĄāļ”āļ§āļĒāļ­āļąāļ•āļĢāļē 10 ml/kg IV push āļˆāļ™āļāļĢāļ°āļ—āļąāđˆāļ‡āļ§āļąāļ” BP &
       push āđ„āļ”āļˆāļķāļ‡āļ›āļĢāļąāļšāđ€āļ›ïœ’āļ™ 10 ml/kg/hr.
       āļ•āļ­āđ„āļ›āļ›āļĢāļąāļšāļ­āļąāļ•āļĢāļēāļāļēāļĢāđƒāļŦāļ•āļēāļĄāļĢāļđāļ›āļ—āļĩāđˆ 2 āđāļ™āļ§āļ—āļēāļ‡āļāļēāļĢāļ”āļđāđāļĨāļĢāļąāļāļĐāļēāđ„āļ‚āđ€āļĨāļ·āļ­āļ”āļ­āļ­āļ
3. āļāļēāļĢāļĢāļąāļāļĐāļēāļ›āļĢāļ°āļ„āļąāļšāļ›āļĢāļ°āļ„āļ­āļ‡ :
        3.1 āđ€āļïœ†āļēāļĢāļ°āļ§āļąāļ‡āđ€āļ›ïœ’āļ™āļžāļīāđ€āļĻāļĐāđƒāļ™āļāļĢāļ“āļĩāļœāļđāļ›ïœ…āļ§āļĒāļ—āļĩāđˆāļĄāļĩāļĨāļāļĐāļ“āļ°āļ”āļąāļ‡āļ•āļ­āđ„āļ›āļ™āļĩāđ‰ (High risk patiement)
                                                 āļą
               1. Young infants <1 year old.
               2.   DHF grade IV or prolonged shock.
               3.   Overweight patients.
               4.   Patients with massive bleeding.
               5.   Patients with changes of cinsciousness.(encephalopathy)
               6.   Patients with underlying diseases , e.g. Thalassemia , G-6-PD def.,
CHD etc.
               7. Referred patients.

       3.2 āļ•āļĢāļ§āļˆāļŦāļēāđāļĨāļ°āđāļïœ‹āđ„āļ‚āļ„āļ§āļēāļĄāļœāļīāļ”āļ›āļāļ•āļīāļ—āļēāļ‡ Metabolic āđ‚āļ”āļĒāđ€āļ‰āļžāļēāļ°āđƒāļ™ DHF Grade IV.
       3.3 āļāļēāļĢāđƒāļŦāđ€āļĨāļ·āļ­āļ” āļĄāļĩāļ‚āļ­āļšïœŠāļ‡āļŠāļĩāđ‰āļ”āļąāļ‡āļ™āļĩāđ‰
       - āļœāļđāļ›ïœ…āļ§āļĒāļĄāļĩāđ€āļĨāļ·āļ­āļ”āļ­āļ­āļāļĄāļēāļĄāļēāļāđ€āļāļīāļ™ 10% āļ‚āļ­āļ‡ Tital Blood Volume (TBV = 60-80 āļ‹āļĩāļ‹āļĩ/āļāļ.)
āđ‚āļ”āļĒāđƒāļŦāļ•āļēāļĄāļ›āļĢāļīāļĄāļēāļ“āđ€āļĨāļ·āļ­āļ”āļ—āļĩāđˆāļ­āļ­āļāļĄāļē
       -āļœāļđāļ›ïœ…āļ§āļĒ Thalassemia, G-6-PD deficiency āļ—āļĩāđˆāļĄāļĩāļ āļēāļ§āļ°āļ‹āļĩāļ”āļŦāļĢāļ·āļ­āļĄāļĩ hemolysis
       - āļœāļđāļ›ïœ…āļ§āļĒāļ—āļĩāļĒāļ‡āļŠāđ‡āļ­āļāļŦāļĢāļ·āļ­āļĄāļĩ unstable vital signs āļŦāļĢāļ·āļ­āđ„āļĄïœŠāļŠāļēāļĄāļēāļĢāļ–āļĨāļ” rate āļ‚āļ­āļ‡ IV fluid āļĨāļ‡
                  āđˆāļą
āđ„āļ”āđāļĨāļ°āļĄāļĩ Hct āļĨāļ”āļĨāļ‡ āļˆāļēāļāļĢāļ°āļĒāļ°āļ—āļĩāđˆāļŠāđ‡āļ­āļ āļŦāļĨāļąāļ‡āļˆāļēāļāđ„āļ”āļĢāļš IV fluid āļĄāļēāļāđ€āļāļīāļ™āļžāļ­ (āļ­āļēāļˆāļĄāļĩāđ€āļĨāļ·āļ­āļ”āļ­āļ­āļāļ āļēāļĒāđƒāļ™)
                                            āļą
       3.4 āļāļēāļĢāđƒāļŦ platelet : āļĄāļĩāļ‚āļ­āļšïœŠāļ‡āļŠāļĩāđ‰āđ€āļ‰āļžāļēāļ°āđƒāļ™āļĢāļēāļĒāļ—āļĩāđˆāļĄāļĩ massive bleeging.
       3.5 āļŦāļĨāļĩāļāđ€āļĨāļĩāđˆāļĒāļ‡āļāļēāļĢāļ—āđāļēāļŦāļąāļ•āļ–āļāļēāļĢāļ—āļĩāđˆ invasive āđ€āļŠïœŠāļ™ āļāļēāļĢāđƒāļŠïœŠ NG tube.
āļĢāļ°āļĒāļ° Convalescence
   - āļ„āļ§āļĢāļŦāļĒāļļāļ”āđƒāļŦ IV fluid āđ€āļĄāļ·āđˆāļ­āļœāļđāļ›ïœ…āļ§āļĒāđ€āļ‚āļēāļŠāļđāļĢāļ°āļĒāļ° concalescence.
   - āđƒāļ™āļĢāļēāļĒāļ—āļĩāđˆāļœïœ‹āļ›ïœ…āļ§āļĒāļĒāļąāļ‡āļ­ïœŠāļ­āļ™āđ€āļžāļĨāļĩāļĒāđ€āļšāļ·āđˆāļ­āļ­āļēāļŦāļēāļĢ āļŦāļĢāļ·āļ­āļ—āļ­āļ‡āļ­āļ·āļ” āđāļĨāļ°āļĄāļĩ bowel sound āļ™ïœ‹āļ­āļĒāļāļ§ïœŠāļēāļ›āļāļ•āļī āļ„āļ§āļĢ
               āļđ
     āļ•āļĢāļ§āļˆ āļ„āļē blood electrolyte.
āļ‚āļ­āļšïœŠāļ‡āļŠāļĩāđƒāļ™āļāļēāļĢāļˆāđāļēāļŦāļ™ïœŠāļēāļĒāļœāļđāļ›ïœ…āļ§āļĒāļāļĨāļąāļšāļšïœ‹āļēāļ™
        āđ‰              
          1. āđ„āļ‚āļĨāļ”āļĨāļ‡āđ€āļāļīāļ™āļāļ§ïœŠāļē 24 āļŠāļąāđˆāļ§āđ‚āļĄāļ‡ (āđƒāļ™āļĢāļēāļĒāļ—āļĩāđˆ shock āđ„āļ‚āļ„āļ§āļĢāļĨāļ”āļĨāļ‡āđ€āļāļīāļ™āļāļ§ïœŠāļē 48 āļŠāļąāđˆāļ§āđ‚āļĄāļ‡)
       2. āļāļēāļĢāļŦāļēāļĒāđƒāļˆāļ›āļāļ•āļī āđ„āļĄïœŠāļŦāļ­āļš āđ„āļĄïœŠāļĄāļĩāļāļēāļĢāļŦāļēāļĒāđƒāļˆāļĨāđāļēāļšāļēāļ
       3. āđ„āļĄïœŠāļĄāļĩ complications.
āļāļēāļĢāđƒāļŦāļŠāļēāļĢāļ™āđ‰āļēāđƒāļ™āļāļēāļĢāļĢāļąāļāļĐāļēāļœāļđāļ›ïœ…āļ§āļĒāđ„āļ‚āđ€āļĨāļ·āļ­āļ”āļ­āļ­āļāđ€āļ”āļ‡āļāļĩāļ—āļĩāđˆāļĄāļĩāļ āļēāļ§āļ°āļŠāđ‡āļ­āļāđāļĨāļ°āļŠāđ‡āļ­āļāļĢāļļāļ™āđāļĢāļ‡
                āđ
                   NSS āļŦāļĢāļ·āļ­ DLR āļŦāļĢāļ·āļ­ DAR IV drip free flow 10-15 āļ™āļēāļ—āļĩ
                       āļŦāļĢāļ·āļ­ 10 āļ‹āļĩāļ‹āļĩ/āļāļ. IV push āđƒāļ™āļĢāļēāļĒāļ—āļĩāđ€āđˆ āļ›ïœ’āļ™ grade IV
                                                                               āļ­āļ­āļāļ‹āļīāđ€āļˆāļ™

                   āļ­āļēāļāļēāļĢāļ”āļĩāļ‚āļķāđ‰āļ™                                                āļ­āļēāļāļēāļĢāļĒāļąāļ‡āđ„āļĄïœŠāļ”āļĩāļ‚āļķāđ‰āļ™
         āđ€āļĢāļīāđˆāļĄāļ§āļąāļ” BP āļŦāļĢāļ·āļ­ āļˆāļąāļšāļŠāļĩāļžāļˆāļĢāđ„āļ”                                 āļĒāļąāļ‡āļ§āļąāļ” BP āđāļĨāļ°āļˆāļąāļšāļŠāļĩāļžāļˆāļĢāđ„āļĄïœŠāđ„āļ”

āļĨāļ” rate āđ€āļ›ïœ’āļ™ 10 āļ‹āļĩāļ‹āļĩ/āļāļ./āļŠāļĄ. 1-2 āļŠāļĄ. āđ€āļ›āļĨāļĩāđˆāļĒāļ™ IV                 10 āļ‹āļĩāļ‹/āļĩ āļāļ. IV bolus (āļ‹āđ‰āđāļēāđ„āļ”āļ­āļĩāļ 1 āļ„āļĢāļąāđ‰āļ‡)
āđ€āļ›ïœ’āļ™ 5% D/NSS āļŦāļĢāļ·āļ­ 5%DLR āļŦāļĢāļ·āļ­ 5%DAR

    āļ­āļēāļāļēāļĢāļ”āļĩāļ‚āļķāđ‰āļ™                       āļ­āļēāļāļēāļĢāđ€āļĨāļ§āļĨāļ‡                āļ­āļēāļāļēāļĢāļ”āļĩāļ‚āļķāđ‰āļ™            āļ­āļēāļāļēāļĢāļĒāļąāļ‡āđ„āļĄïœŠāļ”āļĩāļ‚āļķāđ‰āļ™

āļ„āļ­āļĒ āđ† āļĨāļ” rate āđ€āļ›ïœ’āļ™ 7.5 āđāļĨāļ°          āđ€āļˆāļēāļ° blood sogar , blood gas , electrolyte , Ca , LFT ,
3 āļ‹āļĩāļ‹āļĩ/āļāļ./āļŠāļĄ. āļˆāļ™āļŠāļēāļĄāļēāļĢāļ– off          BUN . Cr* (āļ–āļēāļ—āđāļēāđ„āļ”)āđāļĨāļ°āđāļïœ‹āđ„āļ‚āļŦāļēāļāļĄāļĩāļœāļĨāļāļēāļĢāļ•āļĢāļ§āļˆāļ—āļĩāđˆāļœāļīāļ”āļ›āļāļ•āļī āđāļĨāļ°
IV āđ„āļ”āļ•āļēāļĄāđāļœāļ™āļ āļđāļĄāļīāļāļēāļĢāđƒāļŦāļŠāļēāļĢ
                                                             āđ€āļˆāļēāļ° Hct
āļ™āđ‰āđāļēāļ‚āļēāļ‡āļ•āļ™
                                           Hct āđ€āļžāļīāđˆāļĄ                            Hct āļĨāļ”


                                   Dextran 40. 10 āļ‹āļĩāļ‹/āļāļ./āļŠāļĄ.
                                                     āļĩ                 āđƒāļŦāđ€āļĨāļ·āļ­āļ” FWB 10 āļ‹āļĩāļ‹āļĩ/āļāļ.

                            āļ­āļēāļāļēāļĢāļ”āļĩāļ‚āļķāđ‰āļ™            āļ­āļēāļāļēāļĢāđ€āļĨāļ§āļĨāļ‡             (āļĢāļ°āļŦāļ§ïœŠāļēāļ‡āļĢāļ­āđ€āļĨāļ·āļ­āļ”
                                                                  āđƒāļŦ Dextran 40. 10āļ‹āļĩāļ‹/āļĩ āļāļ./āļŠāļĄ.)
                     āļžāļīāļˆāļēāļĢāļ“āļēāļ—āđāļē venous cut down āđ€āļžāļ·āđˆāļ­āļ§āļąāļ” CVP āđāļĨāļ°āđƒāļŠïœŠāļŠāļēāļĒāļŠāļ§āļ™āļ›ïœāļŠāļŠāļēāļ§āļ°


                       CVP āļŠāļđāļ‡āđ€āļāļīāļ™ 10 āļ‹āļĄ.āļ™āđ‰āđāļē                   CVP āļ•āđˆāđāļēāļāļ§ïœŠāļē 10 āļ‹āļĄ.

                  āļžāļīāļˆāļēāļĢāļ“āļēāđƒāļŦ dopamine , debutec          āļžāļīāļˆāļēāļĢāļ“āļēāđƒāļŦāđ€āļĨāļ·āļ­āļ”āļŦāļĢāļ·āļ­ Dextran 40 āļ­āļĩāļ
             āļ­āļēāļāļēāļĢāļ”āļĩāļ‚āļķāđ‰āļ™

     -    āļ–āļēāđ„āļĄïœŠāļŠāļēāļĄāļēāļĢāļ–āļ•āļĢāļ§āļˆāđ„āļ” āļžāļīāļˆāļēāļĢāļ“āļēāđƒāļŦ Vitamin K, Ca, NaHCo, āļ•āļēāļĄāļ­āļēāļāļēāļĢāļ—āļēāļ‡āļ„āļĨāļīāļ™āļīāļ
     -    āļ•āļĢāļ§āļˆāđ€āļŠāđ‡āļ„āļœāļĨāļ—āļēāļ‡āļŦāļ­āļ‡āļ›āļāļīāļšāļąāļ•āļīāļāļēāļĢāļ•āļēāļĄ * āđāļĨāļ°āđāļïœ‹āđ„āļ‚āđ‚āļ”āļĒāļ”āļ§āļ™āļ–āļēāļœāļīāļ”āļ›āļāļ•āļī

                                 āļĢāļđāļ›āļ—āļĩāđˆ 2 āđāļ™āļ§āļ—āļēāļ‡āļāļēāļĢāļ”āļđāđāļĨāļĢāļąāļāļĐāļēāđ„āļ‚āđ€āļĨāļ·āļ­āļ”āļ­āļ­āļ
āļāļēāļĢāđƒāļŦāļŠāļēāļĢāļ™āđ‰āđāļēāđƒāļ™āļāļēāļĢāļĢāļąāļāļĐāļēāļœāļđāļ›ïœ…āļ§āļĒāđ„āļ‚āđ€āļĨāļ·āļ­āļ”āļ­āļ­āļāđ€āļ”āļ‡āļāļĩ (āļ™āđ‰āđāļēāļŦāļ™āļąāļ 15-40 āļāļ.) āļ—āļĩāđˆāļāđāļēāļĨāļąāļ‡āļ­āļĒāļđāđƒāļ™āļĢāļ°āļĒāļ°āļ§āļīāļāļĪāļ•
                    (āļĄāļĩāđ€āļāļĨāđ‡āļ”āđ€āļĨāļ·āļ­āļ” â‰Ī 100,000 āđ€āļ‹āļĨāļĨ/āļĨāļš.āļĄāļĄ. āđāļĨāļ°āļĄāļĩ Hct āđ€āļžāļīāđˆāļĄāļ‚āļķāđ‰āļ™ 10-20 %)
                     5% D/NSS āļŦāļĢāļ·āļ­ 5% DLR āļŦāļĢāļ·āļ­ 5% DAR 5 āļ‹āļĩāļ‹āļĩ/āļāļ./āļŠāļĄ.


                           āļ§āļąāļ” vital signs āļ—āļļāļ 1-2 āļŠāļĄ. āđāļĨāļ° āđ€āļˆāļēāļ° Hct āļ—āļļāļ 4 āļŠāļĄ.

                                           Vital signs āđ€āļ›āļĨāļĩāđˆāļĒāļ™āđāļ›āļĨāļ‡
           āļ­āļēāļāļēāļĢāļ”āļĩāļ‚āļķāđ‰āļ™                                                                    āļ­āļēāļāļēāļĢāđ„āļĄïœŠāļ”āļĩ
                                             āđāļĨāļ°/āļŦāļĢāļ·āļ­ Hct āđ€āļžāļīāđˆāļĄāļ‚āļķāđ‰āļ™
       Hct āļĨāļ”āļĨāļ‡ stable
         vital signs                                                              Hct āđ€āļžāļīāđˆāļĄāļ‚āļķāđ‰āļ™. āļŠāļĩāļžāļˆāļĢāđ€āļĢāđ‡āļ§āļ‚āļķāđ‰āļ™
      āļ›ïœāļŠāļŠāļēāļ§āļ°āļ›āļĢāļīāļĄāļēāļ“āļĄāļēāļāļ‚āļķāđ‰āļ™                āđ€āļžāļīāđˆāļĄ rate āđ€āļ›ïœ’āļ™ 5-7 āļ‹āļĩāļ‹āļĩ/āļāļ./āļŠāļĄ.              āļ›ïœāļŠāļŠāļēāļ§āļ°āļ™ïœ‹āļ­āļĒāļĨāļ‡

                     3-4 āļŠāļĄ.                                                     āđ€āļžāļīāđˆāļĄ rate āđ€āļ›ïœ’āļ™ 7 āļ‹āļĩāļ‹āļĩ/āļāļ./āļŠāļĄ.

      āļĨāļ” Rate āđ€āļ›ïœ’āļ™ 3 āļ‹āļĩāļ‹āļĩ/āļāļ./āļŠāļĄ.                   āļ­āļēāļāļēāļĢāļ”āļĩāļ‚āļķāđ‰āļ™                            āļĒāļąāļ‡āđ„āļĄïœŠāļ”āļĩāļ‚āļķāđ‰āļ™


                                                                             āđ€āļžāļīāđˆāļĄ rate āđ€āļ›ïœ’āļ™ 10 āļ‹āļĩāļ‹/āļĩ āļāļ./āļŠāļĄ.
                                                                                              2 āļŠāļĄ.
          āļ­āļēāļāļēāļĢāļ”āļĩāļ‚āļķāđ‰āļ™āļ­āļĩāļ                                                          āļĒāļąāļ‡āļ„āļ‡āļĄāļĩāđˆāļŠāļĩāļžāļˆāļĢāđ€āļĢāđ‡āļ§,
                                                                          pulse pressure āđāļ„āļš, āđ„āļĄïœŠāļ›ïœāļŠāļŠāļēāļ§āļ°



                                                            Hct āļŠāļđāļ‡āļ‚āļķāđ‰āļ™                          Hct āļĨāļ”āļĨāļ‡
āļĨāļ” rate IV āļĨāļ‡āļ­āļĩāļāļˆāļ™āļœāļđāļ›ïœ…āļ§āļĒāļĄāļĩ
vital signs stable, Hct āļĨāļ”āļĨāļ‡, āļĄāļĩāļ›ïœāļŠāļŠāļēāļ§āļ°
                                                         Dextran – 40                    āļžāļīāļˆāļēāļĢāļ“āļēāđƒāļŦāđ€āļĨāļ·āļ­āļ” FWB
āļĄāļēāļ fluid āđ„āļ” āļ āļēāļĒāđƒāļ™ 24-48 āļŠāļĄ.
                                                         10 āļ‹āļĩāļ‹/āļāļ./āļŠāļĄ.
                                                               āļĩ                             10 āļ‹āļĩāļ‹/āļāļ./āļ„āļĢāļąāđ‰āļ‡
                                                                                                    āļĩ


                                                                āļ­āļēāļāļēāļĢāļ”āļĩāļ‚āļķāđ‰āļ™
                                      āđ€āļ›āļĨāļĩāđˆāļĒāļ™āđ€āļ›ïœ’āļ™ crystalloid āđāļĨāļ°āļ„āļ­āļĒ āđ† āļĨāļ” rate āđ€āļ›ïœ’āļ™ 7,5,3 āļ‹āļĩāļ‹āļĩ/āļāļ./āļŠāļĄ.


 āļŦāļĄāļēāļĒāđ€āļŦāļ•āļļ āļœāļđāļ›ïœ…āļ§āļĒāļ—āļĩāđˆāļĄāļ™āđ‰āđāļēāļŦāļ™āļąāļ āļ™ïœ‹āļ­āļĒāļāļ§ïœŠāļē 15 āļāļ. āđƒāļŦāđ€āļĢāļīāđˆāļĄ IV fluid āļ—āļĩāđˆ rate 6-7 āļ‹āļĩāļ‹āļĩ/āļāļ./āļŠāļĄ.
                      āļĩ
          āļœāļđāļ›ïœ…āļ§āļĒāļ—āļĩāđˆāļĄāļĩāļ™āđ‰āđāļēāļŦāļ™āļąāļāđ€āļāļīāļ™ 40 āļāļ. āđƒāļŦāđ€āļĢāļīāđˆāļĄ IV fluid āļ—āļĩāđˆ rate 3-4 āļ‹āļĩāļ‹āļĩ/āļāļ./āļŠāļĄ.
                                 āļĢāļđāļ›āļ—āļĩāđˆ 1 āđāļ™āļ§āļ—āļēāļ‡āļāļēāļĢāļ”āļđāđāļĨāļĢāļąāļāļĐāļēāđ„āļ‚āđ€āļĨāļ·āļ­āļ”āļ­āļ­āļ
āđāļ™āļ§āļ—āļēāļ‡āļāļēāļĢāļ”āļđāđāļĨāļĢāļąāļāļĐāļēāļ—āļēāļĢāļ
   āđāļĢāļāđ€āļāļīāļ”āļ•āļąāļ§āđ€āļŦāļĨāļ·āļ­āļ‡
āđāļ™āļ§āļ—āļēāļ‡āļāļēāļĢāļ”āļđāđāļĨāļĢāļąāļāļĐāļēāļ—āļēāļĢāļāđāļĢāļāđ€āļāļīāļ”āļ•āļąāļ§āđ€āļŦāļĨāļ·āļ­āļ‡āļ—āļĩāđˆāđāļœāļ™āļāļœāļđāļ›ïœ…āļ§āļĒāļ™āļ­āļāđāļĨāļ°āļŦāļ­āļ‡āļ‰āļļāļāđ€āļ‰āļīāļ™ āļĢ.āļž.āļžāļļāļ—āļ˜āļŠāļīāļ™āļĢāļēāļŠ
                                      (āļ‰āļšāļąāļšāļ›āļĢāļąāļšāļ›āļĢāļļāļ‡āļ„āļĢāļąāđ‰āļ‡āļ—āļĩāđˆ 1 āļ§āļąāļ™āļ—āļĩāđˆ 13 āļ.āļ„. 2548)

                                                           Visible jaundice




                               Term infant                                              Preterm infant




      Onset < 24 hr.         Onset 24-72 hr.         Onset â‰Ĩ 24 hr.           BW < 2000 gm       BW â‰Ĩ 2000 gm



          Hct,MB                 Hct,MB                   Hct,MB
                                                                                Admit              āļ—āđāļēāļ•āļēāļĄāđāļ™āļ§āļ—āļēāļ‡āļ‚āļ­āļ‡
                                                                                                    term infant
MB <5mg% MB â‰Ĩ 5mg%                              MB <15mg% MB â‰Ĩ 15mg%


Advice/āļ­āļēāļˆāļ™āļąāļ”        Admit                       Advice         Admit
āļ•āļĢāļ§āļˆ Hct,MB
   āļ§āļąāļ™āļĢāļļāļ‡āļ‚āļķāđ‰āļ™



        MB <5mg%              MB 5-13 mg%             MB â‰Ĩ 13 mg%


           Advice              F/U Hct,MB                  Admit
                                  āļ§āļąāļ™āļĢāļļāļ‡āļ‚āļķāđ‰āļ™




            āļŦāļĄāļēāļĒāđ€āļŦāļ•āļļ āđƒāļŦāļŠïœŠāļ‡āļ—āļēāļĢāļāļĄāļēāđ€āļˆāļēāļ° Hct , MB āļ—āļĩāđˆāļŦāļ­āļœāļđāļ›ïœ…āļ§āļĒāļāļļāļĄāļēāļĢ 3 āđ‚āļ”āļĒāļ•āļīāļ”āļ•āļ­āļĨāļ§āļ‡āļŦāļ™ïœ‹āļēāļ—āļĩāđˆāđ€āļšāļ­āļĢ 1781 āđāļĨāļ°
            1784 āļ•āļĨāļ­āļ” 24 āļŠāļąāđˆāļ§āđ‚āļĄāļ‡
āđāļ™āļ§āļ—āļēāļ‡āļāļēāļĢāļ”āļđāđāļĨāļĢāļąāļāļĐāļēāļ—āļēāļĢāļāđāļĢāļāđ€āļāļīāļ”āļ•āļąāļ§āđ€āļŦāļĨāļ·āļ­āļ‡āđƒāļ™āļŦāļ­āļœāļđāļ›ïœ…āļ§āļĒ
 1. Healthy term infant

                                               Visible jaundice




              Onset < 24 hr                     Onset 24-72 hr                       Onset â‰Ĩ72 hr


                 Hct,MB                            Hct,MB                              Hct,MB



                                         MB 8-13 mg MB â‰Ĩ 13mg%
MB <5 mg       MB 5-8 mg       MB â‰Ĩ Smg                                    MB <15 mg% MB â‰Ĩ 15mg%


                                          F/U Hct,MB
                                           Next 12 hr                          No Rx
 No Rx         F/U Hct,MB
                 āļ—āļļāļ 4-6 hr



              Rate of rising             Rate of rising
              >0.5 mg%/hr.               >0.5 mg%/hr.



  Investigation :
          - CBC, blood smeat
          - Reticuyte count, Heinz body
          - Blood group, Coombs’teat āđāļĄïœŠ,āļĨāļđāļ
          - G6PD screening



  Management :
        - Consider phototherapy āļŦāļĢāļ·āļ­ exchange transfusion āļ•āļēāļĄāļ•āļēāļĢāļēāļ‡āļ—āļĩāđˆ 1
          -   F/U Hct,MB āļ—āļļāļ 4-6 āļŠāļąāđˆāļ§āđ‚āļĄāļ‡ āļāļĢāļ“āļĩāļĄāļĩāļŦāļĨāļąāļāļāļēāļ™āđāļŠāļ”āļ‡āļ–āļķāļ‡āļ āļēāļ§āļ° hemolysis
          -   F/U Hct,MB āļ—āļļāļ 12-24 āļŠāļąāđˆāļ§āđ‚āļĄāļ‡ āļāļĢāļ“āļĩāļĄāļĩāļŦāļĨāļąāļāļāļēāļ™āđāļŠāļ”āļ‡āļ–āļķāļ‡āļ āļēāļ§āļ° hemolysis

 āļŦāļĄāļēāļĒāđ€āļŦāļ•āļļ āļāļĢāļ“āļĩāļ—āļĩāđˆāļĄāļĩ Prolonged jaundice   >7    āļ§āļąāļ™āđƒāļ™   term   āđāļĨāļ° >   14   āļ§āļąāļ™āđƒāļ™   preterm   āđƒāļŦāļ•āļĢāļ§āļˆ
 āļĢāļ°āļ”āļąāļš TB āđāļĨāļ° OB
                                         >14   āļ§āļąāļ™ āļ–āļēāđ„āļĄïœŠāļĄāļĩāļœāļĨ   thyroid screening      āđƒāļŦāļ•āļĢāļ§āļˆ āļ āļēāļ§āļ°
 congenital hypothyroidism
āļ•āļēāļĢāļēāļ‡ āđāļ™āļ§āļ—āļēāļ‡āļāļēāļĢāļ”āļđāđāļĨāļĢāļąāļāļĐāļēāļ—āļēāļĢāļāđāļĢāļāđ€āļāļīāļ”āļ„āļĢāļšāļāđāļēāļŦāļ™āļ”āļŠāļļāļ‚āļ āļēāļžāļ›āļāļ•āļī* (Healthy term
        newborn) āļ—āļĩāđˆāļĄāļĩāļ āļēāļ§āļ° hyperbilirubinemia

Total bilirubin (TB) (mg/dl)
Age (hrs)    Phototherapy       Intensive ( 2)     Exchange        Exchange transfusion and
                               Phototherapy       transfusion intensive phototherapy
                                                  If intensive
                                              Phototherapy fail( 3 )
 â‰Ī 24( 1 )
 24-48           â‰Ĩ12               â‰Ĩ15                â‰Ĩ20                     â‰Ĩ25
 49-72           â‰Ĩ15               â‰Ĩ18                â‰Ĩ25                     â‰Ĩ30
  >72            â‰Ĩ17               â‰Ĩ20                â‰Ĩ25                     â‰Ĩ30
        *āļˆāļ°āļšāļ­āļāļ§ïœŠāļēāđ€āļ›ïœ’āļ™āļ—āļēāļĢāļāļ›āļāļ•āļīāđ„āļ”āđ€āļĄāļ·āđˆāļ­āļ•āļĢāļ§āļˆāđ„āļĄïœŠāļžāļšāļŠāļēāđ€āļŦāļ•āļļāļ•āļąāļ§āđ€āļŦāļĨāļ·āļ­āļ‡ āļ–āļēāļĄāļĩāļŠāļēāđ€āļŦāļ•āļļāļˆāļēāļ hemolysis āđƒāļŦ
        exchange transfusion āļ—āļĩāđˆāļĢāļ°āļ”āļąāļš TB > 20 mg/dl
        (1) āļ­āļēāļāļēāļĢāļ•āļąāļ§āđ€āļŦāļĨāļ·āļ­āļ‡āļ āļēāļĒāđƒāļ™ 24 āļŠāļąāđˆāļ§āđ‚āļĄāļ‡āđāļĢāļ āļ–āļ·āļ­āđ€āļ›ïœ’āļ™āļ āļēāļ§āļ°āļœāļīāļ”āļ›āļāļ•āļī āļ—āļēāļĢāļāļ•āļ­āļ‡āđ„āļ”āļĢāļąāļšāļāļēāļĢāļ•āļĢāļ§āļˆāļ§āļīāļ™āļīāļˆāļ‰āļąāļĒāđāļĨāļ°
        āđ„āļ”āļĢāļąāļšāļāļēāļĢāļĢāļąāļāļĐāļēāļ•āļēāļĄāļŠāļēāđ€āļŦāļ•āļļāļ—āļāļĢāļēāļĒ
                                  āļļ
        (2) āļāļēāļĢāđƒāļŦ intensive phototherapy āļŦāļĄāļēāļĒāļ–āļķāļ‡ āļāļēāļĢāđƒāļŦāđāļŠāļ‡āļšāđāļēāļšāļąāļ”āļ”āļ§āļĒāļŦāļĨāļ­āļ”āđ„āļŸāļŠāļ™āļīāļ” â€œ special blue”
        2 āđ€āļ„āļĢāļ·āđˆāļ­āļ‡ āđāļĨāļ°āļ—āđāļēāļāļēāļĢāđƒāļŦāļ­āļĒāļēāļ‡āļ•āļ­āđ€āļ™āļ·āđˆāļ­āļ‡āđ„āļĄïœŠāļ‚āļēāļ”āļ•āļ­āļ™
        (3) intensive phototherapy failure āļŦāļĄāļēāļĒāļ–āļķāļ‡ āļ„āļē TB āļĨāļ”āļĨāļ‡āļ™ïœ‹āļ­āļĒāļāļ§ïœŠāļē 1-2 mg/dl āļ āļēāļĒāđƒāļ™ 4-6 āļŠāļĄ.
        āļŦāļĨāļąāļ‡āđ„āļ”āļĢāļąāļšāļāļēāļĢāļĢāļąāļāļĐāļēāđāļĨāļ°āļĢāļ°āļ”āļąāļš TB āļĄāļĩāđāļ™āļ§āđ‚āļ™ïœ‹āļĄāđ„āļĄïœŠāļĨāļ”āļĨāļ‡āļ•āļ­āđ€āļ™āļ·āđˆāļ­āļ‡ āđāļĨāļ°āļĄāļĩāļ„āļēāđ€āļžāļīāđˆāļĄāļŠāļđāļ‡āļ–āļķāļ‡āļĢāļ°āļ”āļąāļšāļ—āļĩāđˆāļ•āļ­āļ‡
        exchange transfusion


        āļ”āļąāļ”āđāļ›āļĨāļ‡āļĄāļēāļˆāļēāļ : American  Academy of Pediatrics. Provisional Committee for Quality
        Improcement and Subcommittee on Hyperbilirubinemia. Pracice parameter :
        management of hyperbilirubinemia in the helthy tem newborn. Pediatricds 1994;94 :
        558.
2. Preterm infant


                         Total bilirubin (TB) (mg/dl)
                                Phototherapy                        Exchange
 500 - 1000 g                        3-5                            Variable
1001 - 1500 g                        5 - 10                         Variable
1501 - 2000 g                       10 - 15                         Variable
2001 - 2500 g                         > 15                          Variable


(1) āļāļĢāļ“āļĩ sick preterm āđƒāļŦāļžāļˆāļēāļĢāļ“āļēāļĢāļąāļāļĐāļēāļ•āļēāļĄāļ„āļ§āļēāļĄāđ€āļŦāļĄāļēāļ°āļŠāļĄ āļ­āļēāļˆāļ•āļ­āļ‡āļ—āđāļē phototherapy āļŦāļĢāļ·āļ­
                              āļī
total blood exchang āđ€āļĢāđ‡āļ§āļ‚āļķāđ‰āļ™ ( sick preterm āļŦāļĄāļēāļĒāļ–āļķāļ‡ āļ—āļēāļĢāļāđāļĢāļāđ€āļāļīāļ”āļïœŠāļ­āļ™āļāđāļēāļŦāļ™āļ”āļ—āļĩāļĄāļĩ
                                                                            āđˆ
APGAR score āļ—āļĩāđˆ 5 āļ™āļēāļ—āļĩ < 3, acidosis,sepsis āļŦāļĢāļ·āļ­āļĄāļĩāļ āļēāļ§āļ° hemolysis )
(2) āļāļĢāļ“āļĩāļ—āļĩāđˆāļĄāļĩāļ™āļēāļŦāļ™āļąāļāđāļĢāļāđ€āļāļīāļ” < 1000 g āļ­āļēāļˆāļžāļīāļˆāļēāļĢāļ“āļēāļ—āđāļē prophylactic photorherapy āļ•āļąāđ‰āļ‡āđāļ•
              āđāđ‰
āđāļĢāļāđ€āļāļīāļ”
āđāļ™āļ§āļ—āļēāļ‡āļāļēāļĢāļ”āļđāđāļĨāļĢāļąāļāļĐāļēāļ—āļēāļĢāļāđāļĢāļāđ€āļāļīāļ”āļ•āļąāļ§āđ€āļŦāļĨāļ·āļ­āļ‡āđƒāļ™āļŦāļ­āļœāļđāļ›ïœ…āļ§āļĒ
   1. āļ­āļ˜āļīāļšāļēāļĒāđƒāļŦāļĄāļēāļĢāļ”āļēāļŦāļĢāļ·āļ­āļāļēāļ•āļīāļ—āļĢāļēāļšāļ–āļķāļ‡āļœāļĨāļāļĢāļ°āļ—āļšāļ‚āļ­āļ‡āļ āļēāļ§āļ°āļ•āļąāļ§āđ€āļŦāļĨāļ·āļ­āļ‡āļ•āļ­āļŠāļļāļ‚āļ āļēāļžāļ‚āļ­āļ‡āļ—āļēāļĢāļ āļāļēāļĢāļ•āļĢāļ§āļˆ
      āļ§āļīāļ™āļīāļˆāļ‰āļąāļĒ āļāļēāļĢāļĢāļąāļāļĐāļēāļ”āļ§āļĒāļ§āļīāļ˜āļĩāļ•āļēāļ‡ āđ† āđ€āļĄāļ·āđˆāļ­āļĄāļĩāļ‚āļ­āļšïœŠāļ‡āļŠāļĩāđ‰ āđ€āļŠïœŠāļ™ phototherapy , total blood
      exchange
   2. āļŦāļĨāļąāļ‡āđ„āļ”āļœāļĨ MB. āļ–āļēāļ–āļķāļ‡āđ€āļāļ“āļ‘āļŠïœŠāļ‡āļ•āļĢāļ§āļˆāđ€āļĨāļ·āļ­āļ”āđ€āļžāļ·āđˆāļ­āļāļēāļĢāļ§āļīāļ™āļīāļˆāļ‰āļąāļĒāđ€āļžāļīāđˆāļĄāđ€āļ•āļīāļĄ āļŦāļĢāļ·āļ­ phototherapy
        āļŦāļĢāļ·āļ­ total blood exchange āđƒāļŦāļŦāļ­āļœāļđāļ›ïœ…āļ§āļĒāđ€āļˆāļēāļ°āđ€āļĨāļ·āļ­āļ”āļŠïœŠāļ‡āļ•āļĢāļ§āļˆ āļŦāļĢāļ·āļ­āđƒāļŦāļāļēāļĢāļĢāļąāļāļĐāļēāļ”āļ§āļĒ
        phototherapy āđ€āļžāļ·āđˆāļ­āđ€āļ•āļĢāļĩāļĒāļĄ total blood exchange āļ—āļąāļ™āļ—āļĩāļžāļĢāļ­āļĄāđāļˆïœ‹āļ‡āđāļžāļ—āļĒāļœāļđāļ”āđāļĨāļ—āļĢāļēāļš  āļđ
   3.   āļāļēāļĢāļ”āļđāđāļĨāļ—āļēāļĢāļāļ—āļĩāđˆāļ•āļ­āļ‡āđƒāļŦ phototherapy
   -    āļˆāļąāļ”āļ—āļēāļĢāļāļ™āļ­āļ™āđƒāļ™ crib āļ—āļĩāđˆāļ‹ïœ‹āļ­āļ™āļāļąāļ™ 2 āļŠāļąāļ™ āđƒāļ•āđ€āļ„āļĢāļ·āđˆāļ­āļ‡ phototherapy āļ—āļĩāđˆāļ›āļĢāļąāļšāļ„āļ§āļēāļĄāļŠāļđāļ‡āļ‚āļ­āļ‡
                                                āđ‰
        āđ€āļ„āļĢāļ·āđˆāļ­āļ‡āđƒāļŦāļ•āđˆāđāļēāļ—āļĩāļŠāļļāļ” āđ€āļžāļ·āđˆāļ­āđƒāļŦāļĢāļ°āļĒāļ°āļĢāļ°āļŦāļ§ïœŠāļēāļ‡āļ—āļēāļĢāļāđāļĢāļāđāļĨāļ°āđ€āļ„āļĢāļ·āđˆāļ­āļ‡āļ™ïœ‹āļ­āļĒāļāļ§ïœŠāļē 30 āļ‹āļĄ.
                        āđˆ
   -    āļ›ïœāļ”āļ•āļēāļ”āļ§āļĒāļ§āļąāļŠāļ”āļļāļ—āļķāļšāđāļŠāļ‡āđāļĨāļ°āļ–āļ­āļ”āđ€āļŠāļ·āđ‰āļ­āļœïœ‹āļēāļ­āļ­āļ (āļĒāļāđ€āļ§ïœ‹āļ™āļāļĢāļ“āļĩ on intensive phototherapy
        āļ”āļ§āļĒ bili-bed āļ„āļ§āļĢāđƒāļŠïœŠāļœïœ‹āļēāļ­ïœ‹āļ­āļĄāļŦāļĢāļ·āļ­ pamper āđƒāļŦāļ—āļēāļĢāļāđ€āļŠāļĄāļ­)
   -    āļāļąāđ‰āļ™āļ‚āļ­āļšāđ„āļŸāļ”āļ§āļĒāļœïœ‹āļēāļ‚āļēāļ§ āđ€āļžāļ·āđˆāļ­āļĨāļ”āļāļēāļĢāļāļĢāļ°āļˆāļēāļĒāļ‚āļ­āļ‡āđāļŠāļ‡āđ‚āļ”āļĒāđƒāļŦāļ‚āļ­āļšāļĨāļēāļ‡āļ‚āļ­āļ‡āļœïœ‹āļēāļ­āļĒāļđāļ•āđˆāđāļēāļˆāļēāļāđ€āļ„āļĢāļ·āđˆāļ­āļ‡
        phototherapy 20 āļ‹āļĄ.
   -    On continuous phototherapy āļĒāļāđ€āļ§ïœ‹āļ™āđ€āļ§āļĨāļēāļ—āļĩāđˆāļĄāļēāļĢāļ”āļēāđƒāļŦāļ™āļĄāļšāļļāļ•āļĢ
   -    āđ€āļ›āļĨāļĩāđˆāļĒāļ™āļŦāļĨāļ­āļ”āđ„āļŸāļ—āļļāļ 2000 āļŠāļĄ.
   -    āđāļœïœŠāļ™āļžāļĨāļēāļŠāļ•āļīāļāļ›ïœāļ”āļŦāļĨāļ­āļ”āđ„āļŸ āļ•āļ­āļ‡āđƒāļŠ āđ„āļĄïœŠāļĄāļĩāđ€āļ‚āļĄïœŠāļē āļāļļāļ™ āļĢāļ­āļĒāļ‚āļĩāļ”āļ‚āļ§āļ™āļŦāļĢāļ·āļ­āđāļ•āļ
   -    āđ€āļïœ†āļēāļĢāļ°āļ§āļąāļ‡āļ āļēāļ§āļ°āđāļ—āļĢāļāļ‹ïœ‹āļ­āļ™āļˆāļēāļāļāļēāļĢāļĢāļąāļāļĐāļē āđ‚āļ”āļĒāđ€āļ‰āļžāļēāļ°āđ€āļĢāļ·āđˆāļ­āļ‡ hyperthermia , dehydration ,
        diarrhea
   -     āđ€āļˆāļēāļ°āđ€āļĨāļ·āļ­āļ”āļ•āļĢāļ§āļˆ Hct , MB āļ•āļēāļĄāđāļ™āļ§āļ—āļēāļ‡āļ—āļĩāđˆāļāđāļēāļŦāļ™āļ”
āđāļ™āļ§āļ—āļēāļ‡āļāļēāļĢāļ”āļđāđāļĨ
Preterm Infants
Preterm infants ( < 35 wk ) at risk for early onset neonatal sepsis*
                                        ( Onset < 72 hr)

                                                Signs of neonaltal sepsis**




                          NO                                                                     Yes


                      Risk â‰Ĩ 1 āļ‚āļ­                                             CBC , H/C, empirical antibiotic***


                                                                                             H/C positive
               NO                    Yes


     Observe â‰Ĩ 48 hr    CBC , H/C,                                                     Yes                    NO
                   empirical antibiotic***

                                                                                        LP         Antibiotic 7-10 āļ§āļąāļ™
                                 H/C positive



                Yes                                  NO
                                                                             āļœāļīāļ”āļ›āļāļ•āļī                   āļ›āļāļ•āļī
                 LP                             Abnormal CBC
                                                                           Antibiotic               Antibiotic
                                                                        14 āļ§āļąāļ™ for GBS,         7-10 āļ§āļąāļ™ for GBS,
     āļœāļīāļ”āļ›āļāļ•āļī              āļ›āļāļ•āļī                  NO
                                                                       21 āļ§āļąāļ™ for Gram –
                                                             Yes                              14 āļ§āļąāļ™ for Gram – ve
                                               Off ABO                         ve                      bacilli
     Antibiotic                 Antibiotic
                                                          Antibiotic
  14 āļ§āļąāļ™ for GBS,           7-10 āļ§āļąāļ™ for GBS,
                                                            7 āļ§āļąāļ™
21 āļ§āļąāļ™ for Gram – ve 14 āļ§āļąāļ™ for Gram – ve
        bacilli                      bacilli


               * āđāļĄïœŠāļĄāđ„āļ‚ > 38 oC , prolonged
                     āļĩ                           rupture of membrane > 18 hr , PROM , chorioaminionitis ,
               HX of previous GBS infection          āđƒāļ™āļ„āļĢāļĢāļ ïœŽāļïœŠāļ­āļ™ , GBS   bacteriuria
               ** apnea , āđ„āļ‚,āļŠāļąāļ,āļ‹āļķāļĄ , shock
               *** PGS 100,000 mÅŦ /kg/dose q 12 hr         or ampicillin 100mg/kg/dose q 12 hr plus
               gentamicin
term infants ( < 35 wk ) at risk for early onset neonatal sepsis*
                                   ( Onset < 72 hr)

                                          Signs of neonaltal sepsis**




                       NO                                                                     Yes

     āļĄāļēāļĢāļ”āļēāđ„āļ”āļĢāļąāļš Intrapartum antibiotic                                        CBC , H/C, empirical antibiotic***
      Prophylaxis ( IAP) āļïœŠāļ­āļ™āļ„āļĨāļ­āļ” > 4

                                                                                          H/C positive
             Yes               NO


    Observe â‰Ĩ 48 hr         CBC , H/C,                                              Yes                    NO


                                                                                     LP         Antibiotic 7-10 āļ§āļąāļ™
        Normal CBC                        Abnormal CBC

                                    empirical antibiotic***
      Observe â‰Ĩ 48 hr
                                           H/C positive
                                                                          āļœāļīāļ”āļ›āļāļ•āļī                   āļ›āļāļ•āļī


                                                                        Antibiotic               Antibiotic
                                      Yes               NO           14 āļ§āļąāļ™ for GBS,         7-10 āļ§āļąāļ™ for GBS,
                                                                    21 āļ§āļąāļ™ for Gram –      14 āļ§āļąāļ™ for Gram – ve
                                      LP
     Antibiotic                                                                ve                   bacilli
 7-10 āļ§āļąāļ™ for GBS,
                             āļ›āļāļ•āļī            āļœāļīāļ”āļ›āļāļ•āļī            Antibiotic
14 āļ§āļąāļ™ for Gram – ve                                         14 āļ§āļąāļ™ for GBS,
        bacilli
                                                           21 āļ§āļąāļ™ for Gram –
                                                             ve
         *   āđāļĄïœŠāļĄāđ„āļ‚ > 38 C , prolonged rupture of membrane > 18 hr , PROM , chorioaminionitis ,
                 āļĩ      o


         HX of previous GBS infection        āđƒāļ™āļ„āļĢāļĢāļ ïœŽāļïœŠāļ­āļ™ , GBS     bacteriuria
         ** apnea , āđ„āļ‚,āļŠāļąāļ,āļ‹āļķāļĄ , shock
         *** PGS 100,000 mÅŦ /kg/dose q 12 hr           or ampicillin 100mg/kg/dose q 12 hr plus
         gentamicin
āđāļ™āļ§āļ—āļēāļ‡āļāļēāļĢāļ”āļđāđāļĨāļĢāļąāļāļĐāļēāļœāļđāļ›ïœ…āļ§āļĒ
Febrile Convulsion
āđāļ™āļ§āļ—āļēāļ‡āļāļēāļĢāļ”āļđāđāļĨāļĢāļąāļāļĐāļēāļœāļđāļ›ïœ…āļ§āļĒ Febrile Convulsion*

āđāļ™āļ§āļ—āļēāļ‡
1. āļœāļđāļ›āļ§āļĒāļ—āļĩāđˆāļĄāļĩāļ­āļēāļāļēāļĢāļŠāļąāļāļˆāļēāļāđ„āļ‚āļ„āļĢāļąāđ‰āļ‡āđāļĢāļāļ—āļļāļāļĢāļēāļĒāļ„āļ§āļĢāļĢāļąāļšāđ€āļ‚āļēāļĢāļąāļāļĐāļēāđƒāļ™āđ‚āļĢāļ‡āļžāļĒāļēāļšāļēāļĨ
       
2. āļ•āļĢāļ§āļˆāļ§āļīāđ€āļ„āļĢāļēāļ°āļŦāļ™āđ‰āđāļēāđ„āļ‚āļŠāļąāļ™āļŦāļĨāļąāļ‡āļ—āļļāļāļĢāļēāļĒāđƒāļ™āđ€āļ”āđ‡āļāđ€āļĨāđ‡āļ(āļ­āļēāļĒāļļāļ™āļ­āļĒāļāļ§ïœŠāļē 18 āđ€āļ”āļ·āļ­āļ™ āļ–āļēāđ„āļĄïœŠāļĄāļĩāļ‚āļ­āļŦāļēāļĄ)
                                                                           
3. āļāļēāļĢāđ€āļˆāļēāļ°āđ€āļĨāļ·āļ­āļ”āļŦāļēāļ„āļ§āļēāļĄāļœāļīāļ”āļ›āļāļ•āļīāļ—āļēāļ‡ metabolic (electrolyte , calcium , magnesium ,
glucose )
4. āļĒāļąāļ‡āđ„āļĄïœŠāļˆāđāļēāđ€āļ›ïœ’āļ™āļ•āļ­āļ‡āļ•āļĢāļ§āļˆāđ€āļžāļīāļĄāđ€āļ•āļīāļĄāļ—āļēāļ‡āļŦāļ­āļ‡āļ›āļāļīāļšāļąāļ•āļīāļāļēāļĢāļ­āļ·āđˆāļ™ āđ† āđ€āļŠïœŠāļ™ EEG,CT scan āđƒāļ™āļœāļđāļ›ïœ…āļ§āļĒāļ—āļĩāđˆāđ€āļ›ïœ’āļ™
                           āđˆ
simple febrile seizure āđāļĨāļ° complex febrile seizure āļ—āļĩāđˆāļĄāļĩāļ­āļēāļāļēāļĢāļŠāļąāļ”āđ€āļžāļĩāļĒāļ‡āļĢāļ°āļĒāļ°āđ€āļ§āļĨāļēāļŠāļąāđ‰āļ™
āđāļĨāļ°āđ„āļĄïœŠāļĄāļĩāļ„āļ§āļēāļĄāļœāļīāļ”āļ›āļāļ•āļīāļ—āļēāļ‡āļĢāļ°āļšāļšāļ›āļĢāļ°āļŠāļēāļ—āđ€āļžāļīāđˆāļĄāļ‚āļķāđ‰āļ™
āļŦāļĨāļąāļāļāļēāļĢāļĢāļąāļāļĐāļē
1. āđƒāļŦāļāļēāļĢāļĢāļąāļāļĐāļēāđ€āļšāļ·āđ‰āļ­āļ‡āļ•āļ™ : āļ„āļĨāļēāļĒāđ€āļŠāļ·āđ‰āļ­āļœïœ‹āļēāļ—āļĩāđˆāļĢāļąāļ”āļ•āļąāļ§āđ€āļ”āđ‡āļāļ­āļ­āļ āļˆāļąāļšāđ€āļ”āđ‡āļāļ™āļ­āļ™āļ•āļ°āđāļ„āļ‡āđƒāļŦāļĻāļĩāļĢāļĐāļ°āļ•āđˆāđāļēāđ€āļžāļ·āđˆāļ­āđ„āļĄïœŠāđƒāļŦāļŠāļēāļĨāļąāļ
                                                                                              āđ
āđ€āļŠāļĄāļŦāļ°āđ€āļ‚āļēāļ›āļ­āļ” āļ”āļđāđāļĨāļ—āļēāļ‡āđ€āļ”āļīāļ™āļŦāļēāļĒāđƒāļˆāđƒāļŦāđ‚āļĨāļ‡
āļŦāļēāļĄ āđƒāļŠïœ‹āļ§āļąāļŠāļ”āļļāđƒāļ” āđ† āļ‡āļąāļ” āļŦāļĢāļ·āļ­āđƒāļŦāļĒāļēāļ—āļēāļ‡āļ›āļēāļāđƒāļ™āļ‚āļ“āļ°āļāđāļēāļĨāļąāļ‡āļŠāļąāļ
2. āļĨāļ”āđ„āļ‚āļ—āļąāļ™āļ—āļĩāđ‚āļ”āļĒāļāļēāļĢāđ€āļŠāđ‡āļ”āļ•āļąāļ§
3. āđƒāļŦāļĒāļēāļāļąāļ™āļŠāļąāļ āđƒāļ™āļāļĢāļ“āļĩāļāđāļēāļĨāļąāļ‡āļŠāļąāļ āđƒāļŦ Diazepam 0.2-0.3 āļĄāļ./āļāļ. āļ—āļēāļ‡āļŦāļĨāļ­āļ”āđ€āļĨāļ·āļ­āļ”āļ”āđāļē āđƒāļ™āļāļĢāļ“āļĩāđāļ—āļ‡
āđ€āļŠïœ‹āļ™āđ€āļĨāļ·āļ­āļ”āļ”āđāļēāđ„āļĄïœŠāđ„āļ”āđƒāļŦāđƒāļŠïœ‹ Diazepam 0.3-0.5 āļĄāļ./āļāļ. āļŠāļ§āļ™āđ€āļāđ‡āļšāļ—āļēāļ‡āļ—āļ§āļēāļĢāļŦāļ™āļąāļ
4. āđ€āļĄāļ·āđˆāļ­āļœāļđāļ›ïœ…āļ§āļĒāļŦāļĒāļļāļ”āļŠāļąāļ āđƒāļŦāļ‹āļąāļāļ›āļĢāļ°āļ§āļąāļ•āđ€āļī āļžāļīāđˆāļĄāđ€āļ•āļīāļĄ āļ•āļĢāļ§āļˆāļ›āļĢāļ°āđ€āļĄāļīāļ™āļĢāļēāļ‡āļāļēāļĒāļ—āļąāđ‰āļ‡āļĢāļ°āļšāļšāļ—āļąāđˆāļ§āđ„āļ›āđāļĨāļ°āļĢāļ°āļšāļšāļ›āļĢāļ°āļŠāļēāļ— āļŠïœŠāļ‡
CBC U/A āđāļĨāļ°āļŠïœŠāļ‡āļ•āļĢāļ§āļˆāļŦāļ­āļ‡āļ›āļāļīāļšāļąāļ•āļīāļāļēāļĢāļ­āļ·āđˆāļ™ āđ† āđ€āļĄāļ·āđˆāļ­āļĄāļĩāļ‚āļ­āļšïœŠāļ‡āļŠāļĩāđ‰ āđ€āļžāļ·āđˆāļ­āļŦāļēāļŠāļēāđ€āļŦāļ•āļļāļ‚āļ­āļ‡āđ„āļ‚āđāļĨāļ°āļĢāļąāļāļĐāļēāļŠāļēāđ€āļŦāļ•āļļāļ‚āļ­āļ‡
āđ„āļ‚
5. āļ™āļąāļ”āļœāļđāļ›ïœ…āļ§āļĒāļ•āļīāļ”āļ•āļēāļĄāļ­āļēāļāļēāļĢāđƒāļ™āļ§āļąāļ™āļĢāļļāļ‡āļ‚āļķāđ‰āļ™ āļ—āļĩāļŦāļ­āļ‡āļ•āļĢāļ§āļˆāđ€āļ”āđ‡āļāļœāļđāļ›ïœ…āļ§āļĒāļ™āļ­āļ āđƒāļ™āļāļĢāļ“āļĩāđ„āļĄïœŠāđ„āļ”āļĢāļšāļāļēāļĢāļĢāļąāļāļĐāļēāđ€āļ›ïœ’āļ™āļœāļđāļ›ïœ…āļ§āļĒ
                                             āđˆ                                  āļą
āđƒāļ™āđ‚āļĢāļ‡āļžāļĒāļēāļšāļēāļĨ
6. āđƒāļŦāļ„āļ§āļēāļĄāļĢāļđāđāļĨāļ°āļ„āđāļēāđāļ™āļ°āļ™āđāļēāļāļąāļšāļœāļđāļ›āļāļ„āļĢāļ­āļ‡āļ—āļļāļāļĢāļēāļĒāđ€āļāļĩāļĒāļ§āļāļąāļšāļāļēāļĢāļŠāļąāļāļˆāļēāļāđ„āļ‚
                                                  āđˆ
7. āļāļēāļĢāđƒāļŠïœ‹āļĒāļēāļāļąāļ™āļŠāļąāļāđ€āļ›ïœ’āļ™āļ„āļĢāļąāđ‰āļ‡āļ„āļĢāļēāļ§ (intermittent prophylaxis ) āđ€āļŠïœŠāļ™ Diazepam āđƒāļ™āļŠïœŠāļ§āļ‡āđ€āļ›ïœ’āļ™āđ„āļ‚
āđƒāļ™āļāļĢāļ“āļĩāļœāļđāļ›āļāļ„āļĢāļ­āļ‡āļ§āļīāļ•āļāļāļąāļ‡āļ§āļĨāđāļĨāļ°āđ„āļĄïœŠāļĄāļąāđˆāļ™āđƒāļˆāđƒāļ™āļāļēāļĢāļ”āļđāđāļĨāđ€āļĄāļ·āđˆāļ­āļĄāļĩāļāļēāļĢāļŠāļąāļ āđƒāļŦāđƒāļŠïœ‹ Diazepam 0.2 āļĄāļ./āļāļ./
āļ„āļĢāļąāđ‰āļ‡ āđƒāļŦāļ—āļļāļ 6-8 āļŠāļąāđˆāļ§āđ‚āļĄāļ‡ āđƒāļ™āļŠïœŠāļ§āļ‡ 24 āļŠāļąāđˆāļ§āđ‚āļĄāļ‡āđāļĢāļ āļ‚āļ­āļ‡āđ„āļ‚āđ€āļ—āļēāļ™āļąāđ‰āļ™
8. āđ„āļĄïœŠāđāļ™āļ°āļ™āļ°āđƒāļŦāđƒāļŠïœ‹ Phenobarbital āļŦāļĢāļ·āļ­ Sodium valproate āđāļšāļš continuous
prophylaxis āđ€āļ™āļ·āđˆāļ­āļ‡āļˆāļēāļāļĄāļĩāļ‚āļ­āļĄāļđāļĨāļ§ïœŠāļē āđāļĄïœŠāļ­āļēāļˆāļˆāļ°āļĨāļ”āļ­āļēāļāļēāļĢāļŠāļąāļāļ‹āđ‰āđāļēāļˆāļēāļāđ„āļ‚āđ„āļ” āđāļ•āđ„āļĄïœŠāļĄāļĩāļœāļĨāđƒāļ™āļāļēāļĢāļ›ïœ†āļ­āļ‡āļāļąāļ™āđ„āļĄïœŠāđƒāļŦ
āđ€āļāļīāļ”āđ€āļ›ïœ’āļ™āđ‚āļĢāļ„āļĨāļĄāļŠāļąāļāđƒāļ™āļ āļēāļĒāļŦāļĨāļąāļ‡āđ„āļ” āļ™āļ­āļāļˆāļēāļāļ™āļąāđ‰āļ™āļœāļĨāļ‚āļēāļ‡āđ€āļ„āļĩāļĒāļ‡āļ‚āļ­āļ‡āļĒāļēāļ—āļąāđ‰āļ‡ 2 āļ­āļēāļˆāļ—āđāļēāđƒāļŦāđ€āļāļīāļ”āļœāļĨāđ€āļŠāļĩāļĒāļ•āļ­āđ€āļ”āđ‡āļ
āļĄāļēāļāļāļ§ïœŠāļē
āļ āļēāļ„āļœāļ™āļ§āļ
āļ„āđāļēāļˆāđāļēāļāļąāļ”āļ„āļ§āļēāļĄ
         Febrile convulsion āļ­āļēāļāļēāļĢāļŠāļąāļāļˆāļēāļāđ„āļ‚ āđ€āļ›ïœ’āļ™āļāļēāļĢāļŠāļąāļāļ—āļĩāđˆāđ€āļāļīāļ”āļˆāļēāļāđ„āļ‚āļŠāļđāļ‡ āđƒāļ™āđ€āļ”āđ‡āļāļŠïœŠāļ§āļ™āđƒāļŦāļïœŠāļ­āļēāļĒāļļ
āļĢāļ°āļŦāļ§ïœŠāļēāļ‡ 6 āđ€āļ”āļ·āļ­āļ™ āļ–āļķāļ‡ 5 āļ›ïœ‚ āđ‚āļ”āļĒāļŠāļēāđ€āļŦāļ•āļļāļ‚āļ­āļ‡āđ„āļ‚āđ„āļĄïœŠāđ„āļ”āđ€āļāļīāļ”āļˆāļēāļāļāļēāļĢāļ•āļīāļ”āđ€āļŠāļ·āđ‰āļ­āđƒāļ™āļŠāļĄāļ­āļ‡ āļŦāļĢāļ·āļ­āļˆāļēāļĄāļ„āļ§āļēāļĄāļœāļīāļ”āļ›āļāļ•āļīāļ‚āļ­āļ‡
āļŠāļĄāļ”āļļāļĨāđ€āļāļĨāļ·āļ­āđāļĢ āļŦāļĢāļ·āļ­āļˆāļēāļāļ āļēāļ§āļ°āļ™āđ‰āđāļēāļ•āļēāļĨāđƒāļ™āđ€āļĨāļ·āļ­āļ”āļ•āđˆāđāļē āļŦāļĢāļ·āļ­āļˆāļēāļāļ„āļ§āļēāļĄāļœāļīāļ”āļ›āļāļ•āļīāļ‚āļ­āļ‡āļŠāļĄāļ­āļ‡

āļ„āđāļēāđāļ™āļ°āļ™āđāļē
          1. āļ•āļ­āļ‡āļ­āļ˜āļīāļšāļēāļĒāđƒāļŦāļœāļđāļ›āļāļ„āļĢāļ­āļ‡āļ—āļĢāļēāļšāļ§ïœŠāļēāļ­āļēāļāļēāļĢāļŠāļąāļāļˆāļēāļāđ„āļ‚ āđƒāļ™āļŠïœŠāļ§āļ‡āđ€āļ§āļĨāļēāļŠāļąāđ‰āļ™ āđ† āļˆāļ°āđ„āļĄïœŠāļïœŠāļ­āđƒāļŦāđ€āļāļīāļ”āļ­āļąāļ™āļ•āļĢāļēāļĒ
āļ•āļ­āļĢāļ°āļšāļšāļ›āļĢāļ°āļŠāļēāļ—
          2. āļ•āļ­āļ‡āļ­āļ˜āļīāļšāļēāļĒāđƒāļŦāļœāļđāļ›āļāļ„āļĢāļ­āļ‡āļĄāļąāđˆāļ™āđƒāļˆāđƒāļ™āļāļēāļĢāļ”āļđāđāļĨāđ€āļšāļ·āđ‰āļ­āļ‡āļ•āļ™āļ—āļĩāđˆāļ–āļđāļāļ•āļ­āļ‡ āļ–āļēāļĄāļĩāļ­āļēāļāļēāļĢāđ„āļ‚āļ„āļĢāļąāđ‰āļ‡āļ•āļ­āđ„āļ›āļ­āļĒāļēāđƒāļŦāļĄāļĩ
āđ„āļ‚āļŠāļđāļ‡āļ•āļąāđ‰āļ‡āđāļ•āđ€āļĢāļīāļĄāļ›ïœ…āļ§āļĒāđ‚āļ”āļĒāđƒāļŦāļĒāļēāļĨāļ”āđ„āļ‚ āļŦāļĄāļąāđˆāļ™āđ€āļŠāđ‡āļ”āļ•āļąāļ§āļĨāļ”āđ„āļ‚āđ€āļĄāļ·āļ­āđ„āļ‚āļĄāļĩāđāļ™āļ§āđ‚āļ™ïœ‹āļĄāļˆāļ°āļŠāļđāļ‡āļĄāļēāļ āļ„āļ§āļĢāļ”āļ·āđˆāļĄāļ™āđ‰āđāļēāđƒāļŦāđ€āļžāļĩāļĒāļ‡āļžāļ­
                āđˆ                                      āđˆ
āļ•āļąāđ‰āļ‡āđāļ•āļĢāļ°āļĒāļ°āđāļĢāļāļžāļĢāļ­āļĄāļāļąāļšāļ™āđāļēāđ€āļ”āđ‡āļāđ„āļ›āļžāļšāđāļžāļ—āļĒāđ€āļžāļ·āđˆāļ­āļ•āļĢāļ§āļˆāļĢāļąāļāļĐāļēāļŠāļēāđ€āļŦāļ•āļļāļ‚āļ­āļ‡āđ„āļ‚
          3. āļ•āļ­āļ‡āļ­āļ˜āļīāļšāļēāļĒāđƒāļŦāļœāļđāļ›āļāļ„āļĢāļ­āļ‡āđ€āļ‚āļēāđƒāļˆāļ–āļķāļ‡āļ„āļ§āļēāļĄāļŠāđāļēāļ„āļąāļāđāļĨāļ°āļŠāļēāļĄāļēāļĢāļ–āđƒāļŦāļāļēāļĢāļŠïœŠāļ§āļĒāđ€āļŦāļĨāļ·āļ­āđ€āļšāļ·āđ‰āļ­āļ‡āļ•āļ™āđƒāļŦāļ–āļđāļāļ•āļ­āļ‡
āļ–āļēāđ€āļ”āđ‡āļāđ€āļāļīāļ”āļ­āļēāļāļēāļĢāļŠāļąāļāļˆāļēāļāđ„āļ‚ āļïœŠāļ­āļ™āļ—āļĩāđˆāļˆāļ°āļ™āđāļēāđ€āļ”āđ‡āļāļĄāļēāļžāļšāđāļžāļ—āļĒ
āļāļēāļĢāļ›āļāļīāļšāļąāļ•āļīāđƒāļ™āļāļēāļĢāļ”āļđāđāļĨāđ€āļ”āđ‡āļāļ—āļĩāđˆāļĄāļĩāļ­āļēāļāļēāļĢāļŠāļąāļāļˆāļēāļāđ„āļ‚

                                                   āđ„āļ‚āđāļĨāļ°āļŠāļąāļāļ„āļĢāļąāđ‰āļ‡āđāļĢāļ




                                   -     āđƒāļŦāļāļēāļĢāļĢāļąāļāļĐāļēāđ€āļšāļ·āđ‰āļ­āļ‡āļ•āļ™
                                   -     āļāļĢāļ§āļ”āļ™āđ‰āđāļēāđ„āļ‚āļŠāļąāļ™āļŦāļĨāļąāļ‡āļ–āļēāļ­āļēāļĒāļļāļ™āļ­āļĒāļāļ§ïœŠāļē 18 āđ€āļ”āļ·āļ­āļ™
                                                                  
                                   -     āļ­āļēāļĒāļļāļĄāļēāļāļāļ§ïœŠāļē 18 āđ€āļ”āļ·āļ­āļ™ āļžāļīāļˆāļēāļĢāļ“āļēāļāļĢāļ§āļ”āļ™āđ‰āđāļēāđ„āļ‚āļŠāļąāļ™āļŦāļĨāļąāļ‡
                                         āđ€āļ›ïœ’āļ™āļĢāļēāļĒ āđ† *
                                   -     āļĢāļąāļāļĐāļēāļŠāļēāđ€āļŦāļ•āļļāļ‚āļ­āļ‡āđ„āļ‚ āđƒāļŦāļ„āđāļēāđāļ™āļ°āļ™āđāļē
                                   -     āđ„āļĄïœŠāđƒāļŦāļĒāļēāļāļąāļ™āļŠāļąāļ




                                                āļŠāļąāļāļ‹āđ‰āđāļēāđƒāļ™āļāļēāļĢāđ€āļˆāđ‡āļšāļ›ïœ…āļ§āļĒāļ„āļĢāļąāđ‰āļ‡āļ•āļ­āđ„āļ›



                                        āļžāļīāļˆāļēāļĢāļ“āļēāļ•āļĢāļ§āļˆāļ™āđ‰āđāļēāđ„āļ‚āļŠāļąāļ™āļŦāļĨāļąāļ‡*āđāļĨāļ°āļ•āļĢāļ§āļˆāļŦāļēāļ„āļ§āļēāļĄ
                                       āļŠāļĄāļ”āļļāļĨāļ‚āļ­āļ‡āđ€āļāļĨāļ·āļ­āđāļĢāļ–āļēāļĄāļĩāļ‚āļ­āļšïœŠāļ‡āļŠāļĩāđ‰āļĢāļąāļāļĐāļēāļŠāļēāđ€āļŦāļ•āļļāļ‚āļ­āļ‡āđ„āļ‚

Simple febrile seizure āđāļ™āļ°āļ™āđāļē                                                               Complex febrile seizure



              āđƒāļŦāļ„āđāļēāđāļ™āļ°āļ™āđāļēāļ­āļēāļˆāļžāļīāļˆāļēāļĢāļ“āļēāđƒāļŦāļĒāļē diazepam                                       EEG
                            āđ€āļ›ïœ’āļ™āļ„āļĢāļąāđ‰āļ‡āļ„āļĢāļēāļ§                                                CT scan āđ€āļĄāļ·āđˆāļ­āļĄāļĩāđ„āļ‚



      *āļ‚āļ­āļšïœŠāļ‡āļŠāļĩāđ‰āļ§ïœŠāļēāļ—āļĩāđˆāļˆāđāļēāđ€āļ›ïœ’āļ™āļ•āļ­āļ‡āļāļĢāļ§āļ”āļ™āđ‰āđāļēāđ„āļ‚āļŠāļąāļ™āļŦāļĨāļąāļ‡āļāļĢāļ“āļĩāļĄāļĩāļ­āļēāļāļēāļĢāļŠāļąāļāļˆāļēāļāđ„āļ‚
                                                                                    āđāļ™āļ°āļ™āđāļē*
      1. āļ‹āļķāļĄ āļ­āļēāđ€āļˆāļĩāļĒāļ™ āđ„āļĄïœŠāļ”āļđāļ”āļ™āļĄ āļ‡āļ­āđāļ‡āđ„āļĄïœŠāđ€āļĨāļ™āđ€āļ›ïœ’āļ™āļ›āļāļ•āļī
                                                                            āļžāļīāļˆāļēāļĢāļ“āļēāđƒāļŦāļĒāļēāļāļąāļ™āļŠāļąāļāļ•āļ­āđ€āļ™āļ·āđˆāļ­āļ‡
      2. āļĄāļĩāļ­āļēāļāļēāļĢāļŠāļąāļāļ‹āđ‰āđāļēāļŦāļĢāļ·āļ­āļŠāļąāļāļ™āļēāļ™āļāļ§ïœŠāļē 5 āļ™āļēāļ—āļĩ
      3. āļ•āļĢāļ§āļˆāļĢāļēāļ‡āļāļēāļĒāļĄāļĩāļ„āļ§āļēāļĄāļœāļīāļ”āļ›āļāļ•āļīāļ‚āļ­āļ‡āļĢāļ°āļšāļšāļ›āļĢāļ°āļŠāļēāļ—āđ€āļāļīāļ”āļ‚āļķāļ™āđ€āļžāļīāđˆāļĄāđ€āļ•āļīāļĄāļˆāļēāļāđ€āļ”āļīāļĄāļŦāļĢāļ·āļ­āļĄāļĩ anterior fontanel
                                                            āđ‰
      āđ‚āļ›ïœ…āļ‡
āđāļ™āļ§āļ—āļēāļ‡āļāļēāļĢāļ”āļđāđāļĨāļœāļđāļ›ïœ…āļ§āļĒ
  Pneumonia
Clinical practice guideline for treatment Pneumonia

āđāļœāļ™āļ āļđāļĄāļīāļ—āļĩāđˆ 1 : āđāļŠāļ”āļ‡āļāļēāļĢāļ”āļđāđāļĨāļœāļđāļ›ïœ…āļ§āļĒ Pneumonia āļ—āļĩāđˆ OPD āļŦāļĢāļ·āļ­ ER

                                   āļœāļđāļ›ïœ…āļ§āļĒāļ—āļĩāđˆāļĄāļĩāļ­āļēāļāļēāļĢāđ„āļ‚ āđ„āļ­ + āļŦāļ­āļš

               History
                                                                       Investigation ( CBC , CXR)
               Physical exam



                    Pneumonia                                       Other disease




āđ€āļ›ïœ’āļ™ Immunocompromised host                  Notmal host
āļĄāļĩ Underlying disease : CHD ,
                                                                  Degree of illness (āļ”āļđāļŦāļ™ïœ‹āļē 5 )
BPD , CP , malnutrition



            Admit                    Not severe               Severe



                                āļĢāļąāļāļĐāļēāđāļšāļš OPD Case                Admit
                                      āļ”āļđāđāļœāļ™āļ āļđāļĄāļīāļ—āļĩāđˆ 2 ( āđƒāļŦāļāļēāļĢāļĢāļąāļāļĐāļēāļ•āļēāļĄ āđāļœāļ™āļ āļđāļĄāļīāļ—āļĩāđˆ 3 )
āđāļœāļ™āļ āļđāļĄāļīāļ—āļĩāđˆ 2 āđāļŠāļ”āļ‡āđāļ™āļ§āļ—āļēāļ‡āļāļēāļĢāļĢāļąāļāļĐāļē Pneumonia ( Not severe)
                    Pneumonia ( Not severe)

                        āļĢāļąāļāļĐāļēāđāļšāļš OPD case
                      Supportive case (āļ”āļđāļŦāļ™ïœ‹āļē 6 )



        Virus                                         Bacteria

     No specific
      treatment
                        āļ­āļēāļĒāļļ 2 āđ€āļ”āļ·āļ­āļ™ â€“ 5 āļ›ïœ‚                        āļ­āļēāļĒāļļ 5 – 15 āļ›ïœ‚


                         Amoxycilin                                Amoxycilin
                                   2 āļ§āļąāļ™                                   2 āļ§āļąāļ™

           āļ”āļĩāļ‚āļķāđ‰āļ™                    āđ„āļĄïœŠāļ”āļĩāļ‚āļķāđ‰āļ™            āļ”āļĩāļ‚āļķāđ‰āļ™                       āđ„āļĄïœŠāļ”āļĩāļ‚āļķāđ‰āļ™

       āđƒāļŦāļĒāļēāļ„āļĢāļš 7 āļ§āļąāļ™                                   āđƒāļŦāļĒāļēāļ„āļĢāļš 7 āļ§āļąāļ™
                           āļ­āļēāļāļēāļĢāđ€āļĨāļ§āļĨāļ‡ āļ­āļēāļāļēāļĢāđ„āļĄïœŠāđ€āļĨāļ§āļĨāļ‡
                                                                             āļ­āļēāļāļēāļĢāđ€āļĨāļ§āļĨāļ‡               āļ­āļēāļāļēāļĢāđ„āļĄïœŠāđ€āļĨāļ§āļĨāļ‡

               Admit āļĢāļąāļāļĐāļēāđāļšāļš                  S. pneumoniae
              Severe pneumonia                 & H. influenze        Admit āļĢāļąāļāļĐāļēāđāļšāļš
                                              āļ—āļĩāđˆāļ”āļ·āđ‰āļ­āļ•āļ­ Penicillin Severe pneumonia

                                Amoxycillin+clavulanic acid
                                   āļŦāļĢāļ·āļ­ Cephalosporin                               Mycoplasma
                                                                                                            S. pneumoniae
                                                                                   āļŦāļĢāļ·āļ­ Chlamydia                āļ—āļĩāđˆāļ”āļ·āđ‰āļ­āļĒāļē
                                     (2 or 3 generation)
                                       nd        rd
                                                                                    Pneumoniae
                                        āļāļīāļ™āļˆāļ™āļ„āļĢāļš 7 āļ§āļąāļ™                          (atypical pneumonia)
                                                                                                    Amoxycillin+clavulanic acid
                                                                                    Macrolide      āļŦāļĢāļ·āļ­ Amoxycillin (double dose)
*āļŦāļĄāļēāļĒāđ€āļŦāļ•āļļ : āļāļĢāļ“āļĩāđ„āļĄïœŠāđāļ™ïœŠāđƒāļˆāļ§ïœŠāļēāđ€āļ›ïœ’āļ™ Pneumonia āļˆāļēāļāđ€āļŠāļ·āļ­   āđ‰    āļāļīāļ™āļˆāļ™āļ„āļĢāļš 10-14 āļ§āļąāļ™
virus āļŦāļĢāļ·āļ­ bacteria āđƒāļŦ RX āđāļšāļš bacterial pneumonia                              āļŦāļĢāļ·āļ­ Cephalosporin
                                                                              (2nd or 3rd generation)
           : āļœāļđāļ›ïœ…āļ§āļĒāļ­āļēāļĒāļļ < 6 āđ€āļ”āļ·āļ­āļ™ āļ—āļĩāđˆāļĄāļĩāđ„āļ­ āđāļšāļš staccato āđāļĨāļ°āđ€āļ›ïœ’āļ™ afebrile pneumonia āļ„āļ§āļĢ
                                                                                    āļāļīāļ™āļˆāļ™āļ„āļĢāļš 7 āļ§āļąāļ™
erythromycin 14 āļ§āļąāļ™ āđ€āļžāļ·āđˆāļ­āļĢāļąāļāļĐāļēāļ āļēāļ§āļ°āļ›āļ­āļāļ­āļąāļāđ€āļŠāļšāļˆāļēāļ Chlamydia trachomatis
: āļāļĢāļ“āļĩāđāļĒāļāđ„āļĄïœŠāđ„āļ”āļ§ïœŠāļēāđ€āļ›ïœ’āļ™ atypical pneumonia āļŦāļĢāļ·āļ­ bacterial pneumonia āļ„āļ§āļĢāđƒāļŦ antibiotics āļ—āļĩāđˆ
āļŠāļēāļĄāļēāļĢāļ–āļ„āļĢāļ­āļšāļ„āļĨāļļāļĄāđ€āļŠāļ·āđ‰āļ­āđ„āļ”āļ—āļąāđ‰āļ‡āļŦāļĄāļ”
āđāļœāļ™āļ āļđāļĄāļīāļ—āļĩāđˆ 3 : āđāļ™āļ§āļ—āļēāļ‡āļāļēāļĢāļĢāļąāļāļĐāļē Severe Pneumonia
                                             Severe Pneumonia

                                             Admit + Supportive care



                                                  āļ­āļēāļĒāļļ 2 āđ€āļ”āļ·āļ­āļ™ â€“ 5             āļ­āļēāļĒāļļ 5 – 15 āļ›ïœ‚
         āļ­āļēāļĒāļļ < 2 āđ€āļ”āļ·āļ­āļ™


PGS āļŦāļĢāļ·āļ­ Ampicillin I.V*              Ampicillin I.V āļ‚āļ­āļĄāļđāļĨāļŠāļ™āļąāļšāļŠāļ™āļļāļ™
                                                                                           Penicillin G IV
+ Aminoglycoside                                     āļ§ïœŠāļēāđ€āļ›ïœ’āļ™ S.aureus
āļŦāļĢāļ·āļ­ Cefotaxime I.V
                                                                                                        2 āļ§āļąāļ™
āļŦāļĢāļ·āļ­ Ceftriaxone I.V
*āđƒāļŦ cloxacillin I.V āļ–āļēāļĄāļĩ
                                                      2 āļ§āļąāļ™
āļ‚āļ­āļŠāļ™āļąāļšāļŠāļ™āļļāļ™āļ§ïœŠāļēāđ€āļ›ïœ’āļ™āļˆāļēāļ S.aureus
                                                                                         āļ”āļĩāļ‚āļķāđ‰āļ™          āđ„āļĄïœŠāļ”āļĩāļ‚āļķāđ‰āļ™

                                    āļ”āļĩāļ‚āļķāđ‰āļ™              āđ„āļĄïœŠāļ”āļĩāļ‚āļķāđ‰āļ™                  Pen V āļŦāļĢāļ·āļ­ S. pneumoniae
                                                                                  Amoxycillin      āļ—āļĩāđˆāļ”āļ·āđ‰āļ­āļĒāļē
                                                                                   āļˆāļ™āļ„āļĢāļš 7 āļ§āļąāļ™
                            āđ€āļ›āļĨāļĩāđˆāļĒāļ™ Ampicillin       Ceftriaxone I.V
                                                   āļŦāļĢāļ·āļ­ Cefotaxime I.V                            PGS high dose IV.
                                                    āļŦāļĢāļīāļ­ Amoxycillin                              āļŦāļĢāļ·āļ­ Cefotaxime
                                                   Clavulanic acid I.V                            āļŦāļĢāļ·āļ­ Ceftriaxone
                            āđ€āļ›ïœ’āļ™ Amoxycillin
                               āļāļīāļ™āļˆāļ™āļ„āļĢāļš 7 āļ§āļąāļ™                    āđ„āļ‚āļĨāļ‡ 2 āļ§āļąāļ™                                    āđ„āļ‚āļĨāļ‡2 āļ§āļąāļ™
                                              āđ€āļ›āļĨāļĩāđˆāļĒāļ™āđ€āļ›ïœ’āļ™ oral antibiotic            āđ€āļ›āļĨāļĩāđˆāļĒāļ™āđ€āļ›ïœ’āļ™ oral antibiotic
                                                    āļāļīāļ™āļ•āļ­āļˆāļ™āļ„āļĢāļš 7 āļ§āļąāļ™                      āļāļīāļ™āļ•āļ­āļˆāļ™āļ„āļĢāļš 7 āļ§āļąāļ™
   āļŦāļĄāļēāļĒāđ€āļŦāļ•āļļ : āļïœŠāļ­āļ™āđƒāļŦ antibiltics āļ„āļ§āļĢāļ—āđāļē hemoculture
            : āļ–āļēāļœāļđāļ›ïœ…āļ§āļĒāđƒāļŠïœŠ ET- tube āļŦāļĢāļ·āļ­āđ€āļ”āđ‡āļāđ‚āļ•āļ—āļĩāđˆāļŠāļēāļĄāļēāļĢāļ–āđ„āļ›āđ€āļ­āļēāđ€āļŠāļĄāļŦāļ°āļ­āļ­āļāļĄāļēāđ„āļ”āđƒāļŦāļĒāļ­āļĄ sputum
              exam āđāļĨāļ°āļŠïœŠāļ‡ culture
            : āđƒāļ™āđ€āļ”āđ‡āļāļ­āļēāļĒāļļ < 6 āđ€āļ”āļ·āļ­āļ™ āļ—āļĩāđˆāļĄāļĩ afebrile pneumonia āļ„āļ§āļĢāđƒāļŦ macrolide 14 āļ§āļąāļ™ āđ€āļžāļ·āđˆāļ­āļĢāļąāļāļĐāļē
               āļ›āļ­āļ”āļ­āļąāļāđ€āļŠāļšāļˆāļēāļ Chlamydia trachomatis
            : āļāļĢāļ“āļĩāļŠāļ‡āļŠāļąāļĒ Pneumonia āļˆāļēāļ Mycoplasma pneumoniae or Chlamydia
               pneumoniae āđƒāļŦāļ—āđāļē Bed side cold agglutinin āđāļĨāļ°āļžāļīāļˆāļēāļĢāļ“āļē add macrolide
āļāļēāļĢāļˆāđāļēāđāļ™āļāļœāļđāļ›ïœ…āļ§āļĒ Pneumonia ( Degree of illness)

1. Not severe pneumonia
     - āļœāļđāļ›ïœ…āļ§āļĒāļ—āļĩāđˆāļĄāļĩāļ­āļąāļ•āļĢāļēāļāļēāļĢāļŦāļēāļĒāđƒāļˆāđ€āļĢāđ‡āļ§āļāļ§ïœŠāļēāđ€āļāļ“āļ‘āļ­āļēāļĒāļļ (Tachypnea) āđāļ•āđ„āļĄïœŠāļĄāļ›ïœāļāļŦāļē oxygen
                                                                         āļĩ
desaturation dehydration āļŦāļĢāļ·āļ­ alteration of mental status
     - āļ­āļąāļ•āļĢāļēāļāļēāļĢāļŦāļēāļĒāđƒāļˆ āđāļšïœŠāļ‡āļ•āļēāļĄāđ€āļāļ“āļ‘āļ‚āļ­āļ‡ WHO āđ‚āļ”āļĒāļ–āļ·āļ­āļ§ïœŠāļēāļœāļđāļ›ïœ…āļ§āļĒāļĄāļĩ tachypnea āđ€āļĄāļ·āđˆāļ­
              āļ­āļēāļĒāļļ < 2 āđ€āļ”āļ·āļ­āļ™                   āļŦāļēāļĒāđƒāļˆāđ€āļĢāđ‡āļ§ â‰Ĩ 60 āļ„āļĢāļąāđ‰āļ‡/āļ™āļēāļ—āļĩ
              āļ­āļēāļĒāļļ 2 āđ€āļ”āļ·āļ­āļ™ â€“ 1 āļ›ïœ‚              āļŦāļēāļĒāđƒāļˆāđ€āļĢāđ‡āļ§ â‰Ĩ 50 āļ„āļĢāļąāđ‰āļ‡/āļ™āļēāļ—āļĩ
              āļ­āļēāļĒāļļ 1- 5 āļ›ïœ‚                     āļŦāļēāļĒāđƒāļˆāđ€āļĢāđ‡āļ§ â‰Ĩ 40 āļ„āļĢāļąāđ‰āļ‡/āļ™āļēāļ—āļĩ
              āļ­āļēāļĒāļļ > 5 āļ›ïœ‚                      āļŦāļēāļĒāđƒāļˆāđ€āļĢāđ‡āļ§ â‰Ĩ 20 āļ„āļĢāļąāđ‰āļ‡/āļ™āļēāļ—āļĩ

2. Severe pneumonia
       - āļœāļđāļ›ïœ…āļ§āļĒāļāļĨāļļāļĄāđ€āļŠāļĩāđˆāļĒāļ‡ āđ„āļ”āđāļïœŠ āļ­āļēāļĒāļļ < 2 āđ€āļ”āļ·āļ­āļ™ ( Pneumonia āđƒāļ™āđ€āļ”āđ‡āļāļ­āļēāļĒāļļ < 2 āđ€āļ”āļ·āļ­āļ™āļ–āļ·āļ­āļ§ïœŠāļē
severe āļ—āļļāļāļĢāļēāļĒ) āļœāļđāļ›ïœ…āļ§āļĒāļ—āļĩāđˆāļĄāļĩ underlying disease āđ€āļŠïœŠāļ™ BPD, heart disease,
malnutrition āļŦāļĢāļ·āļ­āđ€āļ›ïœ’āļ™ immunocompromised host
       - āļŦāļēāļĒāđƒāļˆāđ€āļĢāđ‡āļ§ > 70 āļ„āļĢāļąāđ‰āļ‡/āļ™āļēāļ—āļĩ āđƒāļ™āđ€āļ”āđ‡āļāđ€āļĨāđ‡āļ āļŦāļĢāļ·āļ­ > 50 āļ„āļĢāļąāđ‰āļ‡/āļ™āļēāļ—āļĩ āđƒāļ™āđ€āļ”āđ‡āļāđ‚āļ• ( > 1 āļ‚āļ§āļš)
       - Marked retraction or cyanosis or apnea
       - Oxygen saturation < 92 % āđ€āļĄāļ·āđˆāļ­āđ„āļĄïœŠāđ„āļ”āļĢāļąāļš oxygen ( in room air)
       - āļĄāļĩāļ āļēāļ§āļ° dehydration , āļ‹āļķāļĄ,āļŠāļąāļ,āđ„āļĄïœŠāļ”āļđāļ”āļ™āļĄāļŦāļĢāļ·āļ­āđ„āļĄïœŠāļĢāļąāļšāļ›āļĢāļ°āļ—āļēāļ™āļ­āļēāļŦāļēāļĢ
       - CXR āļĄāļĩ complication of pneumonia āđ€āļŠïœŠāļ™āļĄāļĩ pleural
effusion,lung abscess,atelectasis āļŦāļĢāļ·āļ­ āļžāļš pneumatocele āļĢāļ§āļĄāļ—āļąāđ‰āļ‡āļĢāļēāļĒāļ—āļĩāđˆāļŠāļ‡āļŠāļąāļĒ
pneumonia āļˆāļēāļāđ€āļŠāļ·āđ‰āļ­ staphylococcus aureus āđ€āļžāļĢāļēāļ°āļĄāļąāļāļĄāļĩāļāļēāļĢāđ€āļ›āļĨāļĩāđˆāļĒāļ™āđāļ›āļĨāļ‡āđ€āļĢāđ‡āļ§āđāļĨāļ°
āļĢāļļāļ™āđāļĢāļ‡
General supportive care for Pneumonia

1. āđƒāļŦāļŠāļēāļĢāļ™āđ‰āđāļēāđƒāļŦāđ€āļžāļĩāļĒāļ‡āļžāļ­ āđāļ™āļ°āļ™āđāļēāđƒāļŦāļœāļđāļ›āļ§āļĒāļ”āļ·āđˆāļĄāļ™āđ‰āđāļēāļĄāļēāļ āđ† āđƒāļ™āļĢāļēāļĒāļ—āļĩāļŦāļ­āļšāļĄāļēāļ āļ—āļ­āļ‡āļ­āļ·āļ” āļāļīāļ™āļ­āļēāļŦāļēāļĢāđ„āļĄïœŠāđ„āļ”
                                                           āđˆ
āļžāļīāļˆāļēāļĢāļ“āļēāđƒāļŦāļŠāļēāļĢāļ™āđ‰āđāļēāļ—āļēāļ‡āļŦāļĨāļ­āļ”āđ€āļĨāļ·āļ­āļ” āđāļĨāļ°āļ‡āļ”āļ­āļēāļŦāļēāļĢāļ—āļēāļ‡āļ›āļēāļāđ€āļžāļ·āđˆāļ­āļ›ïœ†āļ­āļ‡āļāļąāļ™āļāļēāļĢāļŠāđāļēāļĨāļąāļ
2. āđƒāļŦāļĒāļēāļ‚āļąāļšāđ€āļŠāļĄāļŦāļ°āļŦāļĢāļ·āļ­āļĒāļēāļĨāļ°āļĨāļēāļĒāđ€āļŠāļĄāļŦāļ°āđƒāļ™āļāļĢāļ“āļĩāđ€āļŠāļĄāļŦāļ°āđ€āļŦāļ™āļĩāļĒāļ§āđāļĨāļ°āļ‚āļ™āļĄāļēāļ
3. āļŦāļĨāļĩāļāđ€āļĨāļĩāđˆāļĒāļ‡āļāļēāļĢāđƒāļŦāļĒāļēāļāļ”āļāļēāļĢāđ„āļ­āđāļĨāļ° antihistamine
4. āđƒāļŦ bronchodilator āđƒāļ™āļĢāļēāļĒāļ—āļĩāđˆ wheezing āļĢāļ§āļĄāļ”āļ§āļĒ
5. āļ–āļēāļĄāļĩāđ„āļ‚ āđāļ™āļ°āļ™āđāļēāđƒāļŦ Tepid sponge āđāļĨāļ°āđƒāļŦāļĒāļēāļĨāļ”āđ„āļ‚āļāļĨāļļāļĄ paracetamol
6. āļ—āđāļēāļāļēāļĒāļ āļēāļžāļšāđāļēāļšāļąāļ”āļ—āļĢāļ§āļ‡āļ­āļ ( chest physiscsal therapy) āđ„āļ”āđāļïœŠ āļāļēāļĢāļˆāļąāļ”āļ—āļēāļĢāļ°āļšāļēāļĒāđ€āļŠāļĄāļŦāļ°
āđāļĨāļ°āđ€āļ„āļēāļ°āļ›āļ­āļ”āđƒāļŦāļāļšāđ€āļ”āđ‡āļāļ—āļĩāđˆāļĄāđ€āļĩ āļŠāļĄāļŦāļ°āļ„āļąāđˆāļ‡āļ„āļēāļ‡āđƒāļ™āļŦāļĨāļ­āļ”āļĨāļĄ āđ€āļžāļ·āđˆāļ­āļŠïœŠāļ§āļĒāđƒāļŦāđ€āļŠāļĄāļŦāļ°āļ–āļđāļāļ‚āļąāļšāļ­āļ­āļāļˆāļēāļāļ›āļ­āļ”āđāļĨāļ°
                  āļą
āļŦāļĨāļ­āļ”āļĨāļĄāđ„āļ”āļ”āļ‚āđ‰āļ™ āđƒāļ™āļœāļđāļ›ïœ…āļ§āļĒāļ—āļĩāđˆāļ­āļēāļāļēāļĢāļŦāļ™āļąāļāđƒāļŦāđ€āļžāļĩāļĒāļ‡āļāļēāļĢāļŠāļąāđˆāļ™āļŠāļ°āđ€āļ—āļ·āļ­āļ™āļšāļĢāļīāđ€āļ§āļ“āļ—āļĢāļ§āļ‡āļ­āļ (vibration) āđāļĨāļ°
              āļĩāļķ
āļŠïœŠāļ§āļĒāļ”āļđāļ”āđ€āļŠāļĄāļŦāļ°
7. āđƒāļŦāļ­āļ­āļāļ‹āļīāđ€āļˆāļ™ āļžāļīāļˆāļēāļĢāļ“āļēāđƒāļŦāđƒāļ™āļĢāļēāļĒāļ—āļĩāđˆāļĄāļĩāļ­āļēāļāļēāļĢāđ€āļ‚āļĩāļĒāļ§,āļ­āļąāļ•āļĢāļēāļāļēāļĢāļŦāļēāļĒāđƒāļˆ â‰Ĩ 70 āļ„āļĢāļąāđ‰āļ‡/āļ™āļēāļ—āļĩ āđƒāļ™āđ€āļ”āđ‡āļāđ€āļĨāđ‡āļāđāļĨāļ° â‰Ĩ
50 āļ„āļĢāļąāđ‰āļ‡/āļ™āļēāļ—āļĩ āđƒāļ™āđ€āļ”āđ‡āļāđ‚āļ• (> 1 āļ‚āļ§āļš ) , āļĄāļĩāļŠāļēāļĒāđ‚āļ„āļĢāļ‡āļšāļļāļĄāļĄāļēāļ, āļāļĢāļ°āļ§āļ™āļāļĢāļ°āļ§āļēāļĒāļŦāļĢāļ·āļ­āļ‹āļķāļĄ āđƒāļ™āļĢāļēāļĒāļ—āļĩāđˆāļĄāļĩāļ āļēāļ§āļ°āļāļēāļĢ
āļŦāļēāļĒāđƒāļˆāļĨāļĄāđ€āļŦāļĨāļ§ āļŦāļĢāļ·āļ­ apnea āđƒāļŦāđƒāļŠïœŠ ET –tube āđāļĨāļ°āļĒāļēāļĒāđ€āļ‚āļē ICU
āđ€āļāļ“āļ‘āļāļēāļĢāđāļĒāļ Viral Pneumonia / Bacterial Pneumonia

1. āļ›āļĢāļ°āļ§āļąāļ•āļīāļāļēāļĢāđ€āļˆāđ‡āļšāļ›ïœ…āļ§āļĒāļ‚āļ­āļ‡āļ„āļ™āđƒāļāļĨāļŠāļīāļ”āđƒāļ™āļ„āļĢāļ­āļšāļ„āļĢāļąāļ§ āļ–āļēāļĄāļĩāļ›ïœ…āļ§āļĒāļāļąāļ™āļŦāļĨāļēāļĒāļ„āļ™āļ„āļīāļ”āļ–āļķāļ‡ Virus > Bacteria
2. āļāļēāļĢāļŸïœāļ‡āđ€āļŠāļĩāļĒāļ‡ breath sound āđƒāļ™ virus pneumonia āļĄāļąāļāđ„āļ”āđ€āļŠāļĩāļĒāļ‡ wheezing āļ”āļ§āļĒāđāļ•
āđƒāļ™ Bacterial pneumonia āđ„āļĄïœŠāļ„āļ­āļĒāļžāļš wheezing
3. CBC : Virus Pneumonia                     WBC āļ­āļēāļˆāļŠāļđāļ‡āđ€āļĨāđ‡āļāļ™ïœ‹āļ­āļĒāļŦāļĢāļ·āļ­āļ­āļĒāļđāđƒāļ™āđ€āļāļ“āļ‘āļ›āļāļ•āļī ,
lymphocyte āđ€āļžāļīāđˆāļĄāļŠāļđāļ‡āļ‚āļķāđ‰āļ™
          : Bacterial pneumonia                   WBC āļŠāļđāļ‡āļĄāļąāļāđ€āļāļīāļ™ 15,000 cells /
cu.mm , neutrophil āđ€āļ”āļ™āđāļĨāļ° Band āđ€āļžāļīāđˆāļĄ
4. ESR āļ–āļēāļĄāļĩāļ„āļēāļŠāļđāļ‡āļ‚āļķāđ‰āļ™āļāļ§ïœŠāļēāļ›āļāļ•āļī ( â‰Ĩ 30 mm. /hr.) āļ„āļīāļ”āļ–āļķāļ‡ bacterial pneumonia
5. CXR : āļ–āļēāļĄāļĩ interstitial infiltration āļŦāļĢāļ·āļ­ perihilar infiltration āļ„āļīāļ”āļ–āļķāļ‡
Viral pneumonia
           : āļ–āļēāļĄāļĩ alveolar infiltration āļŦāļĢāļ·āļ­ consolidation āļŦāļĢāļ·āļ­ lobar
infiltration āļ„āļīāļ”āļ–āļķāļ‡ bacterial pneumonia


āļŦāļĄāļēāļĒāđ€āļŦāļ•āļļ : āļāļĢāļ“āļĩāđ„āļĄïœŠāļŠāļēāļĄāļēāļĢāļ–āđāļĒāļāđ„āļ”āļ§āļēāđ€āļ›ïœ’āļ™ Virus Pneumonia āļŦāļĢāļ·āļ­ Bacterial
                                
pneumonia āđāļĨāļ°āļœāļđāļ›ïœ…āļ§āļĒāļĄāļĩāļ­āļēāļāļēāļĢāļĄāļēāļāļ„āļ§āļĢāļĢāļąāļāļĐāļē āđāļšāļš bacterial pneumonia āđ„āļ›āļïœŠāļ­āļ™
         : reference āļˆāļēāļ Update on Pediatric infectious disease
2005
Antibiotics āļ—āļĩāđˆāđƒāļŠïœ‹āļĢāļąāļāļĐāļē Pneumonia

            āļŠāļ™āļīāļ”āļāļīāļ™          āļ‚āļ™āļēāļ”āļĒāļē (āļĄāļ./āļāļ./āļ§āļąāļ™)                 āļŠāļ™āļīāļ”āļ‚āļ­āļ‡āđ€āļŠāļ·āđ‰āļ­āđ‚āļĢāļ„
Amoxycillin                40-50                      S.pneumonia
Amoxycillin                80-100                     Drug resistant S.pneumonia
                                                      (DRSP)
Erythromycin               30-40                      S.pneumonia , Chlamydia ,
                                                      Mycoplasma
Amoxycillin+clavulanic     40-50                      S.pneumonia , H.influenzae
acid*
Clarithromycin             15                         S.pneumonia , H. influenzae ,
                                                      Chlamydia , Mycoplasma
Azithromycin               10 āļĄāļ./āļāļ. āđƒāļ™āļ§āļąāļ™āļ—āļĩāđˆ 1      S.pneumoniae , H.influenzae ,
                                                      Chlamydia , Mycoplasma
                           āļˆāļēāļāļ™āļąāđ‰āļ™ 5 āļĄāļ./āļāļ. āļ•āļ­āļ­āļĩāļ
                           4 āļ§āļąāļ™
Cefprozil                  30-40                      S.pneumonia , H.influenzae
Cefdinir                   14                         S.pneumoniae , H.influenzae
āļŠāļ™āļīāļ”āļ‰āļĩāļ”                    āļ‚āļ™āļēāļ”āļĒāļē (āļĄāļ./āļāļ./āļ§āļąāļ™)       āļŠāļ™āļīāļ”āļ‚āļ­āļ‡āđ€āļŠāļ·āđ‰āļ­āđ‚āļĢāļ„
Ampicillin                 100-200                    S.pneumoniae
Amoxycillin+clavulanic     40-50                      S.pneumoniae , H.influenzae
acid
Penicillin G sodium        1-2 āđāļŠāļ™āļĒāļđāļ™āļ•/āļāļ.āļ§āļąāļ™
                                     āļī                S.pneumonia
(PGS)
Cloxacillin**              100-150                    S.aureus
Gentamicin                 5-7                        Gram negative bacilli
Amikacin                   15-30                      Gram negative bacilli
Cefotaxime                 100-200                    S.pneumonia , H.influenzae
Ceftriaxon                 50-100                     S.pneumonia , H.influenzae




*āļ–āļēāļŠāļ‡āļŠāļąāļĒ DRSP āļ„āļ§āļĢāđƒāļŦ double dose ( 80-100 mg/kg/day āļ‚āļ­āļ‡ Amoxycillin)
**āļ–āļēāļĄāļĩ empyema āļŦāļĢāļ·āļ­ pneumatocele āļ„āļ§āļĢāđƒāļŦ dose 200 mg/kg/day.
āđāļ™āļ§āļ—āļēāļ‡āļāļēāļĢāļ”āļđāđāļĨāļœāļđāļ›āļ§āļĒ ALL
                 
Pedriatric department Buddhachinaraj Hospital Multidisplinary Carepath
                                                              ( ALL on Siriraj ALL-03A protocol for Induction of remission phase)
                            Week 1                           Week 2                          Week 3                             Week 4                             Week 5                                 Week 6
  Plan of care       â€Ķâ€Ķâ€Ķâ€Ķâ€Ķâ€Ķâ€Ķâ€Ķâ€Ķâ€Ķ..                   â€Ķâ€Ķâ€Ķâ€Ķâ€Ķâ€Ķâ€Ķâ€Ķâ€Ķâ€Ķ..                       â€Ķâ€Ķâ€Ķâ€Ķâ€Ķâ€Ķâ€Ķâ€Ķâ€Ķâ€Ķâ€Ķ                        â€Ķâ€Ķâ€Ķâ€Ķâ€Ķâ€Ķâ€Ķâ€Ķâ€Ķâ€Ķ..                       â€Ķâ€Ķâ€Ķâ€Ķâ€Ķâ€Ķâ€Ķâ€Ķâ€Ķâ€Ķ                         â€Ķâ€Ķâ€Ķâ€Ķâ€Ķâ€Ķâ€Ķâ€Ķâ€Ķâ€Ķâ€Ķâ€Ķ
                    1   2   3   4   5   6   7   8   9   10    11   12   13   14   15   16   17   18   19   20   21   22   23   24   25   26   27   28   29   30   31   32   33   34   35   36   37   38   39   40   41   42   43

Expected         of āļœāļđāļ”āļđāđāļĨāđāļĨāļ°āļœāļđāļ›ïœ…āļ§āļĒ           āļœāļđāļ”āļđāđāļĨāđāļĨāļ°āļœāļđāļ›ïœ…āļ§āļĒāļ—āļĢāļēāļš             āļœāļđāļ”āļđāđāļĨāđāļĨāļ°āļœāļđāļ›ïœ…āļ§āļĒāļ—āļĢāļēāļšāđāļ™āļ§           āļœāļđāļ”āļđāđāļĨāđāļĨāļ°āļœāļđāļ›ïœ…āļ§āļĒāļ—āļĢāļēāļšāđāļ™āļ§           āļœāļđāļ”āļđāđāļĨāđāļĨāļ°āļœāļđāļ›ïœ…āļ§āļĒāļ—āļĢāļēāļšāđāļ™āļ§           āļœāļđāļ”āļđāđāļĨāđāļĨāļ°āļœāļđāļ›āļ§āļĒāļ—āļĢāļēāļšāđāļ™āļ§
                                                                                                                                                                                                         
outcome             āļ—āļĢāļēāļšāđāļ™āļ§āļ—āļēāļ‡āļāļēāļĢ               āđāļ™āļ§āļ—āļēāļ‡āļāļēāļĢ                         āļ—āļēāļ‡āļāļēāļĢāļĢāļąāļāļĐāļēāļžāļĒāļēāļšāļēāļĨ                  āļ—āļēāļ‡āļāļēāļĢāļĢāļąāļāļĐāļēāļžāļĒāļēāļšāļēāļĨ                  āļ—āļēāļ‡āļāļēāļĢāļĢāļąāļāļĐāļēāļžāļĒāļēāļšāļēāļĨ                  āļ—āļēāļ‡āļāļēāļĢāļĢāļąāļāļĐāļēāļžāļĒāļēāļšāļēāļĨ
                    āļĢāļąāļāļĐāļēāļžāļĒāļēāļšāļēāļĨāđāļĨāļ°              āļĢāļąāļāļĐāļēāļžāļĒāļēāļšāļēāļĨāđāļĨāļ°āđ„āļ”āļĢāļąāļš              āđāļĨāļ°āđ„āļ”āļĢāļąāļšāļāļēāļĢāđ€āļ•āļĢāļĩāļĒāļĄāļ„āļ§āļēāļĄ             āđāļĨāļ°āđ„āļ”āļĢāļąāļšāļāļēāļĢāđ€āļ•āļĢāļĩāļĒāļĄāļ„āļ§āļēāļĄ             āđāļĨāļ°āđ„āļ”āļĢāļąāļšāļāļēāļĢāđ€āļ•āļĢāļĩāļĒāļĄāļ„āļ§āļēāļĄ             āđāļĨāļ°āđ„āļ”āļĢāļąāļšāļāļēāļĢāđ€āļ•āļĢāļĩāļĒāļĄāļ„āļ§āļēāļĄ
                    āđ„āļ”āļĢāļąāļšāļāļēāļĢāđ€āļ•āļĢāļĩāļĒāļĄ             āļāļēāļĢāđ€āļ•āļĢāļĩāļĒāļĄāļ„āļ§āļēāļĄāļžāļĢāļ­āļĄāđƒāļ™              āļžāļĢāļ­āļĄāđƒāļ™āļāļēāļĢ                         āļžāļĢāļ­āļĄāđƒāļ™āļāļēāļĢ                         āļžāļĢāļ­āļĄāđƒāļ™āļāļēāļĢ                         āļžāļĢāļ­āļĄāđƒāļ™āļāļēāļĢ
                    āļ„āļ§āļēāļĄāļžāļĢāļ­āļĄāđƒāļ™āļāļēāļĢ              āļāļēāļĢāļĢāļąāļāļĐāļēāļžāļĒāļēāļšāļēāļĨāđ„āļ”āļĢāļąāļš              āļĢāļąāļāļĐāļēāļžāļĒāļēāļšāļēāļĨāđ„āļ”āļĢāļąāļšāļāļēāļĢ               āļĢāļąāļāļĐāļēāļžāļĒāļēāļšāļēāļĨāđ„āļ”āļĢāļąāļšāļāļēāļĢ               āļĢāļąāļāļĐāļēāļžāļĒāļēāļšāļēāļĨāđ„āļ”āļĢāļąāļšāļāļēāļĢ               āļĢāļąāļāļĐāļēāļžāļĒāļēāļšāļēāļĨāđ„āļ”āļĢāļąāļšāļāļēāļĢ
                    āļĢāļąāļāļĐāļēāļžāļĒāļēāļšāļēāļĨāđ„āļ”āļĢāļąāļš           āļāļēāļĢāļĢāļąāļāļĐāļēāļžāļĒāļēāļšāļēāļĨāļ—āļĩāđˆāđ„āļ”              āļĢāļąāļāļĐāļēāļžāļĒāļēāļšāļēāļĨāļ—āļĩāđˆāđ„āļ”                  āļĢāļąāļāļĐāļēāļžāļĒāļēāļšāļēāļĨāļ—āļĩāđˆāđ„āļ”                  āļĢāļąāļāļĐāļēāļžāļĒāļēāļšāļēāļĨāļ—āļĩāđˆāđ„āļ”                  āļĢāļąāļāļĐāļēāļžāļĒāļēāļšāļēāļĨāļ—āļĩāđˆāđ„āļ”
                    āļāļēāļĢāļĢāļąāļāļĐāļēāļžāļĒāļēāļšāļēāļĨāļ—āļĩāđˆ           āļĄāļēāļ•āļĢāļāļēāļ™āđāļĨāļ°āļžāļķāļ‡āļžāļ­āđƒāļˆ -               āļĄāļēāļ•āļĢāļāļēāļ™āđāļĨāļ°āļžāļķāļ‡āļžāļ­āđƒāļˆ -                āļĄāļēāļ•āļĢāļāļēāļ™āđāļĨāļ°āļžāļķāļ‡āļžāļ­āđƒāļˆ -                āļĄāļēāļ•āļĢāļāļēāļ™āđāļĨāļ°āļžāļķāļ‡āļžāļ­āđƒāļˆ -                āļĄāļēāļ•āļĢāļāļēāļ™āđāļĨāļ°āļžāļķāļ‡āļžāļ­āđƒāļˆ
                    āđ„āļ”āļĄāļēāļ•āļĢāļāļēāļ™āđāļĨāļ°āļžāļķāļ‡            āļĨāļ” LOS -āļĨāļ” cost                   āļĨāļ” LOS -āļĨāļ” cost                    āļĨāļ” LOS -āļĨāļ” cost                    āļĨāļ” LOS -āļĨāļ” cost                    -āļĨāļ” LOS -āļĨāļ” cost
                    āļžāļ­āđƒāļˆ -āļĨāļ” LOS -
                    āļĨāļ” cost
Week 1                            Week 2                          Week 3                              Week 4                             Week 5                                 Week 6
Plan of care   â€Ķâ€Ķâ€Ķâ€Ķâ€Ķâ€Ķâ€Ķâ€Ķâ€Ķâ€Ķ..                    â€Ķâ€Ķâ€Ķâ€Ķâ€Ķâ€Ķâ€Ķâ€Ķâ€Ķâ€Ķ..                    â€Ķâ€Ķâ€Ķâ€Ķâ€Ķâ€Ķâ€Ķâ€Ķâ€Ķâ€Ķâ€Ķ                            â€Ķâ€Ķâ€Ķâ€Ķâ€Ķâ€Ķâ€Ķâ€Ķâ€Ķâ€Ķ..                        â€Ķâ€Ķâ€Ķâ€Ķâ€Ķâ€Ķâ€Ķâ€Ķâ€Ķâ€Ķ                         â€Ķâ€Ķâ€Ķâ€Ķâ€Ķâ€Ķâ€Ķâ€Ķâ€Ķâ€Ķâ€Ķâ€Ķ
               1   2   3   4   5   6   7   8    9   10    11   12   13   14   15   16   17   18   19   20   21   22    23   24   25   26   27   28   29   30   31   32   33   34   35   36   37   38   39    41 42 43
                                                                                                                                                                                                            40
Assessment     ● anxiety,fear,pain,v/s ● anxiety,fear,pain,v/s                ● anxiety,fear,pain,v/s            ● anxiety,fear,pain,v/s             ● anxiety,fear,pain,v/s            ● anxiety,fear,pain,v/s
                physical exam          ● N/V, stomatitis                      ● N/V, stomatitis                  ● N/V, stomatitis                   ● N/V, stomatitis                  ● N/V, stomatitis
                                       ● Phepbitis                            ● Phepbitis                        ● Phepbitis                         ● Phepbitis                        ● Phepbitis
                                       ● tissure necrosis                     ● tissure necrosis                 ● tissure necrosis                  ● tissure necrosis                 ● tissure necrosis
                                       ● physical exam                        ● physical exam                    ● physical exam                     ● physical exam                    ● physical exam
Week 1                             Week 2                          Week 3                              Week 4                             Week 5                                 Week 6
  Plan of care   â€Ķâ€Ķâ€Ķâ€Ķâ€Ķâ€Ķâ€Ķâ€Ķâ€Ķâ€Ķ..                     â€Ķâ€Ķâ€Ķâ€Ķâ€Ķâ€Ķâ€Ķâ€Ķâ€Ķâ€Ķ..                    â€Ķâ€Ķâ€Ķâ€Ķâ€Ķâ€Ķâ€Ķâ€Ķâ€Ķâ€Ķâ€Ķ                            â€Ķâ€Ķâ€Ķâ€Ķâ€Ķâ€Ķâ€Ķâ€Ķâ€Ķâ€Ķ..                        â€Ķâ€Ķâ€Ķâ€Ķâ€Ķâ€Ķâ€Ķâ€Ķâ€Ķâ€Ķ                         â€Ķâ€Ķâ€Ķâ€Ķâ€Ķâ€Ķâ€Ķâ€Ķâ€Ķâ€Ķâ€Ķâ€Ķ
                 1   2   3   4    5   6   7   8    9   10    11   12   13   14   15   16   17   18   19   20   21   22    23   24   25   26   27   28   29   30   31   32   33   34   35   36   37   38   39   40   41   42   43
      Test         CXR                   ● CBC plt                               ● CBC plt                          ● CBC plt                           ● CBC plt                          ● CBC plt                          B
                   CBC plt2āļ„āļĢāļąāđ‰āļ‡/week    āļ—āļļāļāļ§āļąāļ™āļˆāļąāļ™āļ—āļĢ āļžāļĪāļŦāļąāļŠāļšāļ”āļĩ                   āļ—āļļāļāļ§āļąāļ™āļˆāļąāļ™āļ—āļĢ āļžāļĪāļŦāļąāļŠāļšāļ”āļĩ              āļ—āļļāļāļ§āļąāļ™āļˆāļąāļ™āļ—āļĢ āļžāļĪāļŦāļąāļŠāļšāļ”āļĩ               āļ—āļļāļāļ§āļąāļ™āļˆāļąāļ™āļ—āļĢ āļžāļĪāļŦāļąāļŠāļšāļ”āļĩ              āļ—āļļāļāļ§āļąāļ™āļˆāļąāļ™āļ—āļĢ āļžāļĪāļŦāļąāļŠāļšāļ”āļĩ              M
                    G/M,                                                                                                                                                                                                      A
                   BUN,Cr,E'lyte,uric,C
                 aMg,P,LFT
                 (āļ•āļēāļĄāļ„āļ§āļēāļĄāđ€āļŦāļĄāļēāļ°āļŠāļĄ)
                   H/C,U/A,U/C,
                   stool exam,stool c/s
                   BMA (āļŦāļēāļāļĒāļąāļ‡āđ„āļĄïœŠāđ„āļ”āļ—āđāļē)




Treatment          PRC if Hct < 25%               PRC if Hct < 25%
                   Plt conc if <20,000            Plt conc if < 20,000
                       Alkalinization
                          Hydration
                 (Fluid 3,000 ml/m3 day
                 āļ”āļ§āļĒ 5%D/N/5 1,000ml +
                 7.5% NaHCO3 40 ml iv
                 drip....ml/hr)
Week 1                         Week 2                            Week 3                                Week 4                                 Week 5                              Week 6
Plan of care     â€Ķâ€Ķâ€Ķâ€Ķâ€Ķâ€Ķâ€Ķâ€Ķâ€Ķâ€Ķ..                   â€Ķâ€Ķâ€Ķâ€Ķâ€Ķâ€Ķâ€Ķâ€Ķâ€Ķâ€Ķ..                     â€Ķâ€Ķâ€Ķâ€Ķâ€Ķâ€Ķâ€Ķâ€Ķâ€Ķâ€Ķâ€Ķ                            â€Ķâ€Ķâ€Ķâ€Ķâ€Ķâ€Ķâ€Ķâ€Ķâ€Ķâ€Ķ..                           â€Ķâ€Ķâ€Ķâ€Ķâ€Ķâ€Ķâ€Ķâ€Ķâ€Ķâ€Ķ                         â€Ķâ€Ķâ€Ķâ€Ķâ€Ķâ€Ķâ€Ķâ€Ķâ€Ķâ€Ķâ€Ķâ€Ķ
                 1     2   3   4   5   6   7   8   9   10   11   12   13   14   15   16   17   18   19   20   21   22    23     24   25   26   27   28    29   30   31   32   33   34   35   36   37   38   39   40   41   42   43
    Medication       Albendazole
                                       prednisolone
                                         sodamit
                                          zyloric
                 V                             V If febrile neutropenia* V If febrile neutropenia* V                           If febrile neutropenia*         V If febrile neutropenia* V
                 C                             C āļ”āļđ guideline            C Stomatitis** āļ›āļāļīāļšāļąāļ•āļīāļ•āļēāļĄāļ”āļđ C                        Stomatitis** āļ›āļāļīāļšāļąāļ•āļīāļ•āļēāļĄāļ”āļđ        C Stomatitis** āļ›āļāļīāļšāļąāļ•āļīāļ•āļēāļĄāļ”āļđ C
                 R                             R                         R        guideline          R                                guideline                R        guideline          R
                 A                             A If febrile neutropenia* A If febrile neutropenia* A                           If febrile neutropenia*         A If febrile neutropenia* A
                 D                             D      āļ”āļđ guideline       D Stomatitis** āļ›āļāļīāļšāļąāļ•āļīāļ•āļēāļĄāļ”āļđ D                        Stomatitis** āļ›āļāļīāļšāļąāļ•āļīāļ•āļēāļĄāļ”āļđ        D Stomatitis** āļ›āļāļīāļšāļąāļ•āļīāļ•āļēāļĄāļ”āļđ D
                 R                             R                         R        guideline          R                                guideline                R        guideline          R
                                                                                                    L              L                                L               L              L
                                                                                                                                     L
                                                                                                    A              A                                A               A              A
                                                                                                                                     A
                                                                                                    S              S                                S               S              S
                                                                                                                                     S
                                                                                                    P              P                                P               P              P
                                                                                                                                     P
                                                                                IT                            IT                                         IT
                                                                                           I f pain āļ•āļēāļĄ guidelin
Consult              āļ—āļąāļ™āļ•āļāļĢāļĢāļĄ
Activity                                                                   āļ•āļēāļĄāļŠāļ āļēāļžāļœāļđāļ›ïœ…āļ§āļĒ*** (āļāļīāļˆāļāļĢāļĢāļĄāļ™āļąāļ™āļ—āļ™āļēāļāļēāļĢ āļāļēāļĢāļïœƒāļāļˆāļīāļ•)
● Diet                                             āļ•āļēāļĄāļŠāļ āļēāļž ANC , stomatitis āļ‚āļ­āļ‡āļœāļđāļ›ïœ…āļ§āļĒāđ€āļ™ïœ‹āļ™āļŠāļļāļāļŠāļ°āļ­āļēāļ”******** ( cryotherapy āļ§āļąāļ™āļ—āļĩāđˆāđƒāļŦāļĒāļēāđ€āļ„āļĄāļĩāļšāđāļēāļšāļąāļ”)
Week 1                              Week 2                          Week 3                               Week 4                             Week 5                                 Week 6
Plan of care   â€Ķâ€Ķâ€Ķâ€Ķâ€Ķâ€Ķâ€Ķâ€Ķâ€Ķâ€Ķ..                      â€Ķâ€Ķâ€Ķâ€Ķâ€Ķâ€Ķâ€Ķâ€Ķâ€Ķâ€Ķ..                    â€Ķâ€Ķâ€Ķâ€Ķâ€Ķâ€Ķâ€Ķâ€Ķâ€Ķâ€Ķâ€Ķ                             â€Ķâ€Ķâ€Ķâ€Ķâ€Ķâ€Ķâ€Ķâ€Ķâ€Ķâ€Ķ..                        â€Ķâ€Ķâ€Ķâ€Ķâ€Ķâ€Ķâ€Ķâ€Ķâ€Ķâ€Ķ                         â€Ķâ€Ķâ€Ķâ€Ķâ€Ķâ€Ķâ€Ķâ€Ķâ€Ķâ€Ķâ€Ķâ€Ķ
               1   2   3    4   5   6    7   8    9   10    11   12   13   14   15   16   17   18    19   20   21   22    23   24   25   26   27   28   29   30   31   32   33   34   35   36   37   38   39   40   41   42   43
Education        Counseling                  ●āļŠāļ­āļ™āđāļĨāļ°āļŠāļēāļ˜āļīāļ•āļāļēāļĢāļ›āļāļīāļšāļąāļ•āļīāđ€āļāļĩāđˆāļĒāļ§āļāļąāļšāļāļēāļĢāļ•āļīāļ”āđ€āļŠāļ·āđ‰āļ­ āļāļēāļĢāļ›ïœ†āļ­āļ‡āļāļąāļ™                  T     ●āļ—āļšāļ—āļ§āļ™āļāļēāļĢāļ›āļāļīāļšāļąāļ•āļīāđ€āļāļĩāđˆāļĒāļ§āļāļąāļš          T    ●āļ—āļšāļ—āļ§āļ™āļāļēāļĢāļ›āļāļīāļšāļąāļ•āļīāđ€āļāļĩāđˆāļĒāļ§āļāļąāļš          T
               ●Pretest                      bleedingāļ­āļēāļŦāļēāļĢactivityāļ—āļĩāđˆāđ€āļŦāļĄāļēāļ°āļŠāļĄāļ§āļīāļ˜āļĩāļĨāļ”āđ„āļ‚āļāļēāļĢāļĨāļ”āļ­āļēāļāļēāļĢN/V                  E     āļāļēāļĢāļ•āļīāļ”āđ€āļŠāļ·āđ‰āļ­ āļāļēāļĢāļ›ïœ†āļ­āļ‡āļāļąāļ™             E    āļāļēāļĢāļ•āļīāļ”āđ€āļŠāļ·āđ‰āļ­ āļāļēāļĢāļ›ïœ†āļ­āļ‡āļāļąāļ™             E
               ●āļŠāļ­āļ™āđāļĨāļ°āļŠāļēāļ˜āļīāļ•āļāļēāļĢāļ›āļāļīāļšāļąāļ•āļī        āļāļēāļĢāļĢāļąāļāļĐāļēāļ„āļ§āļēāļĄāļŠāļ°āļ­āļēāļ”āđƒāļ™āļŠïœŠāļ­āļ‡āļ›āļēāļcoping techning                              S     bleeding āļ­āļēāļŦāļēāļĢ activity āļ—āļĩāđˆ        S    bleeding āļ­āļēāļŦāļēāļĢ activity āļ—āļĩāđˆ        S
               āđ€āļāļĩāđˆāļĒāļ§āļāļąāļšāļāļēāļĢāļ•āļīāļ”āđ€āļŠāļ·āđ‰āļ­ āļāļēāļĢ      â™Ķ āļĒāļē                                                                   T     āđ€āļŦāļĄāļēāļ°āļŠāļĄ āļ§āļīāļ˜āļĩāļĨāļ”āđ„āļ‚ āļāļēāļĢāļĨāļ”            T    āđ€āļŦāļĄāļēāļ°āļŠāļĄ āļ§āļīāļ˜āļĩāļĨāļ”āđ„āļ‚ āļāļēāļĢāļĨāļ”            T
               āļ›ïœ†āļ­āļ‡āļāļąāļ™bleedingāļ­āļēāļŦāļēāļĢ                                                                                       āļ­āļēāļāļēāļĢN/V āļāļēāļĢāļĢāļąāļāļĐāļēāļ„āļ§āļēāļĄ                   āļ­āļēāļāļēāļĢN/V āļāļēāļĢāļĢāļąāļāļĐāļēāļ„āļ§āļēāļĄ
               activityāļ—āļĩāđˆāđ€āļŦāļĄāļēāļ°āļŠāļĄāļ§āļīāļ˜āļĩāļĨāļ”āđ„āļ‚                                                                                āļŠāļ°āļ­āļēāļ”āđƒāļ™āļŠïœŠāļ­āļ‡āļ›āļēāļ coping                   āļŠāļ°āļ­āļēāļ”āđƒāļ™āļŠïœŠāļ­āļ‡āļ›āļēāļ coping
               āļāļēāļĢāļĨāļ”āļ­āļēāļāļēāļĢN/VāļāļēāļĢāļĢāļąāļāļĐāļē
                                                                                                                          techning                                techning
               āļ„āļ§āļēāļĄāļŠāļ°āļ­āļēāļ”āđƒāļ™āļŠïœŠāļ­āļ‡āļ›āļēāļ
               coping techning,support
               group
               â™ĶāļĒāļē


   D/C plan    ●āļ›āļĢāļ°āđ€āļĄāļīāļ™āļ„āļ§āļēāļĄāļžāļĢāļ­āļĄ   ●āļŠāļ­āļ™āļ•āļēāļĄāļ‚āļ­ education                         ●āļŠāļ­āļ™āļ•āļēāļĄāļ‚āļ­ education                ●āļŠāļ­āļ™āļ•āļēāļĄāļ‚āļ­ education                ●āļŠāļ­āļ™āļ•āļēāļĄāļ‚āļ­ education               ●āļŠāļ­āļ™āļ•āļēāļĄāļ‚āļ­education
               āļ‚āļ­āļ‡āļœāļđāļ”āđāļĨāļžāļĢāļ­āļĄāđ€āļĻāļĢāļĐ
                      āļđ                                                                                                                                                                    ●āđ€āļ•āļĢāļĩāļĒāļĄāđ€āļ­āļāļŠāļēāļĢāļŠïœŠāļ‡āļ•āļ­āļ‚āļ­āļĄāļđāļĨāđƒāļ™
               āļāļēāļ™āļ°                                                                                                                                                                        āđ€āļĢāļ·āđˆāļ­āļ‡āļĒāļēāļāļēāļĢāļ”āļđāđāļĨāļ­āļēāļāļēāļĢāļœāļīāļ”āļ›āļāļ•āļīāļ—āļĩāđˆ
               ●āļŠāļ–āļēāļ™āļžāļĒāļēāļšāļēāļĨāđƒāļāļĨāļšïœ‹āļēāļ™                                                                                                                                                         āļ„āļ§āļĢāļĄāļēāđ‚āļĢāļ‡āļžāļĒāļēāļšāļēāļĨ āđ€āļšāļ­āļĢāđ‚āļ—āļĢ āļšāļąāļ•āļĢ
               āļŠāļ–āļēāļ™āļĻāļķāļāļĐāļē                                                                                                                                                                   āļ™āļąāļ”āđāļĨāļ°āļ‚āļąāđ‰āļ™āļ•āļ­āļ™āļāļēāļĢāļ•āļīāļ”āļ•āļ­




āļŦāļĄāļēāļĒāđ€āļŦāļ•āļļ                   āđāļžāļ—āļĒ                      ●āļžāļĒāļēāļšāļēāļĨ                                  â™ĶāļĒāļē
āđāļ™āļ§āļ—āļēāļ‡āļāļēāļĢāļ”āļđāđāļĨāļœāļđāļ›ïœ…āļ§āļĒāļ—āļĩāđˆāļĄāļĩ
Febrile Neutropenia (FN)
āļŠāļ·āđˆāļ­..............................................āļ™āļēāļĄāļŠāļāļļāļĨ..............................āļ­āļēāļĒāļļ..........āļ›ïœ‚ HN.........................āļāļēāļĢāļ§āļīāļ™āļīāļˆāļ‰āļąāļĒāđ‚āļĢāļ„..................................
       āđāļ™āļ§āļ—āļēāļ‡āļāļēāļĢāļ”āļđāđāļĨāļœāļđāļ›ïœ…āļ§āļĒāļ—āļĩāđˆāļĄāļĩ Febrile neutropenia (FN)(1) āļ‚āļ­āļ‡āļāļĨāļļāļĄāļ‡āļēāļ™āļāļļāļĄāļēāļĢāđ€āļ§āļŠāļāļĢāļĢāļĄ āđ‚āļĢāļ‡āļžāļĒāļēāļšāļēāļĨāļžāļļāļ—āļ˜āļŠāļīāļ™āļĢāļēāļŠ
                                               āļ›āļĢāļ°āļ§āļąāļ•āđāļĨāļ°āļāļēāļĢāļ•āļĢāļ§āļˆāļĢāļēāļ‡āļāļēāļĒāļ­āļĒāļēāļ‡āļĨāļ°āđ€āļ­āļĩāļĒāļ”
                                                     āļī
                                               CBC , U/A , Stool exam
                                               Hemoculture (Bactec) 1 specomen , Urine culture



              Low risk                                                                                                                High risk (2)


            1st regimen (3)                                  Modification of regimen (3)                                             2nd regimen (4)
            ___/___/___                                            ___/___/___                                                       ___/___/___


                                                                  āļ›āļĢāļ°āđ€āļĄāļīāļ™ 72 āļŠāļĄ. āļŦāļĨāļąāļ‡āđƒāļŠïœ‹āļĒāļē
                                                                        ___/___/___                                                                                       āđƒāļŠïœŠ

                                                                                                                                  āđ€āļŠāļ·āđ‰āļ­.....................
                                                                        āļ—āļĢāļēāļšāļœāļĨāđ€āļžāļēāļ°āđ€āļŠāļ·āđ‰āļ­                       āđƒāļŠïœŠ
                                                                                                                                   ___/___/___
                                                                                āđ„āļĄïœŠāđƒāļŠïœŠ
                                                                                                                               āđƒāļŦāļĒāļēāļ•āļēāļĄāļŠāļ™āļīāļ”āļ‚āļ­āļ‡āđ€āļŠāļ·āđ‰āļ­
                                                                          H/C : NG
                                                                         ___/___/___


                  āđ„āļĄïœŠāļĄāļĩāđ„āļ‚ __/__/__                                                                                 āļĄāļĩāđ„āļ‚ __/__/__

                                                  2nd regimen                                           āļ­āļēāļāļēāļĢāļ”āļĩāļ‚āļķāđ‰āļ™                           āļ­āļēāļāļēāļĢāđ„āļĄïœŠāļ”āļĩāļ‚āļķāđ‰āļ™
                                                                                      āđ„āļ‚āđ€āļ›ïœ’āļ™āļ‹āđ‰āđāļē




      Low risk
     ANC > 100                                    āļŦāļĢāļ·āļ­ high risk                                      ___/___/__                             ___/___/__
  ___/___/___                                     ANC < 100
                                                 ___/___/___
                                                                                                                                         Hemoculture āļ‹āđ‰āđāļē
   āđ€āļ›āļĨāļĩāđˆāļĒāļ™āđ€āļ›ïœ’āļ™ 3   rd
                                                                                                      āļ›āļĢāļ°āđ€āļĄāļīāļ™ 3-4 āļ§āļąāļ™
 generation oral                                   āđƒāļŦāļĒāļēāļ•āļēāļĄ regimen āđ€āļ”āļīāļĄ                                                                  ___/___/__
 cephalosporin(6)                                 āļ•āļ­āļˆāļ™āđ„āļĄïœŠāļĄāļĩāđ„āļ‚ āļ­āļĒāļēāļ‡āļ™ïœ‹āļ­āļĒ 5 āļ§āļąāļ™
       āļ­āļĩāļ 5-7 āļ§āļąāļ™                                                                              āđƒāļŠïœŠ
                                 āđ„āļ‚āđ€āļ›ïœ’āļ™āļ‹āđ‰āđāļē




                                                        repeat CBC                                      āļ­āļēāļāļēāļĢāļ”āļĩāļ‚āļķāđ‰āļ™         āđ„āļĄïœŠāđƒāļŠïœŠ         āđ„āļ” 1st regimen
                                                                                                                āļŦāļēāļŦāļĨāļąāļāļāļēāļ™āļāļēāļĢāļ•āļīāļ”āđ€āļŠāļ·āđ‰āļ­āļĢāļēāđāļĨāļ°āđƒāļŦ                   āđ„āļĄïœŠāđƒāļŠïœŠ
                              ANC > 100                                      ANC < 100
                                                                                                                antifungal(7)āļ–āļēāļĄāļĩ FN>7 āļ§āļąāļ™
                          āļŦāļĒāļļāļ”āļĒāļēāļ›āļāļīāļŠāļĩāļ§āļ™āļ°                    āđ€āļ›āļĨāļĩāđˆāļĒāļ™āđ€āļ›ïœ’āļ™ 3rd generation oral                          ___/___/___                               āļ›āļĢāļ°āđ€āļĄāļīāļ™āļ‹āđ‰āđāļēāļ āļēāļĒāđƒāļ™ 3-4āļ§āļąāļ™
                                                                                (6)
                          ___/___/___                       cephalosporin āļ­āļĩāļ 5-7āļ§āļąāļ™
                                                                                                                      āļ­āļēāļāļēāļĢāļ”āļĩāļ‚āļķāđ‰āļ™ āđ„āļĄïœŠāļĄāļĩāđ„āļ‚
                                                                                                                         ____/____/____
                                                       āļŦāļĒāļļāļ”āļĒāļēāļŦāļĨāļąāļ‡āļˆāļēāļāđ„āļĄïœŠāļĄāļĩāđ„āļ‚5-7āļ§āļąāļ™āļŦāļĢāļ·āļ­āđƒāļŦ                                                                        āđ„āļĄïœŠāđƒāļŠïœŠ
                                                                                                              āđƒāļŠïœŠ
                                                       ATB 2 wks Antifungal 3-2                                                    āļ›āļĢāļ°āđ€āļĄāļīāļ™āļ‹āđ‰āđāļē CBC U/A,H/C,MUC
                                                       wks
                                                                                                                                   CXR,U/S abdomen eye exam
( 1) Febrile neutropenia : āđ„āļ‚ > 38.3 oC āļŦāļĢāļ·āļ­ > 38.0oC āļŦāļēāļ‡āļāļąāļ™ 4 āļŠāļąāđˆāļ§āđ‚āļĄāļ‡ āđāļĨāļ°āļĄāļĩ ANC < 500 mm3
(2) High risk : shock , hypotension , poor perfusion , ARDS , S&S of sepsis
(3) 1st Regimen antibiotic
         3.1 Ceftazidime 100-150 mg/kg/ day IV q 8 hr + Gentamicin 5 mg/kg/day IV q 8 hr
         3.2 Piperacillin /tazobactam (400-500 mg/kg/day IV q 8 hr
         3.3 4 th gen cephalosporin āđ‚āļ”āļĒāđ€āļ‰āļžāļēāļ°āļ–āļēāļĄāļĩāļ›ïœāļāļŦāļēāļ—āļēāļ‡āđ„āļ• āđāļĨāļ° Add āļĒāļēāļ•āļēāļĄ Modification instruction
(4) 2 nd Regimen antibiotic
         4.1 Imipenem 80-100 mg/hg/day+Aminogiycosid āđ€āļ›ïœ’āļ™Amikacin (15 mg/kg/day q 8 hr) āļŦāļĢāļ·āļ­
Netilmycin āļ–āļēāļĄāļĩāļ›ïœāļāļŦāļēāļ—āļēāļ‡āđ„āļ•
         4.2 āđƒāļŠïœ‹ Meropenem āđƒāļ™āļāļĢāļ“āļĩāļ—āļĩāđˆāļĄāļĩāļ›ïœāļāļŦāļēāļ—āļēāļ‡āļĢāļ°āļšāļšāļ›āļĢāļ°āļŠāļēāļ—āđāļĨāļ° Add āļĒāļēāļ•āļēāļĄ Modification instruction
(5) Modification instruction
         5.1 āļŦāļēāļāļĄāļĩāđāļœāļĨ, āļïœ‚,āļŦāļ™āļ­āļ‡āļ—āļĩāđˆāļœāļ§āļŦāļ™āļąāļ‡,thrombophlebitis āđƒāļŦ Add cloxacillin
                                       āļī
         5.2 Add vancomycin āļ–āļēāļĄāļĩ VP shunt āđƒāļŠïœŠ central line āļŦāļĢāļ·āļ­āļĄāļĩ Hx of previous colonization with MRSA
within 1 yr
         5.3 āļŦāļēāļāļĄāļĩ perianal abscess āļŦāļĢāļ·āļ­ intraabdominal infection āđƒāļŦ add Metronidazole āļĒāļāđ€āļ§ïœ‹āļ™āļ§ïœŠāļēāđ„āļ”
imipenem āļŦāļĢāļ·āļ­ Meropenem āļ­āļĒāļđāđāļĨāļ§
         5.4 āļŦāļēāļāļĄāļĩ gerprtic-like pral ulcer āđƒāļŦāļĒāļ­āļĄ Tzanck smear āļŦāļēāļāđ„āļ”āļœāļĨāļšāļ§āļāđƒāļŦ add Acyclovicr
         5.5 āļŦāļēāļāļĄāļĩ diarrhea āļ—āļĩāđˆāļŠāļ‡āļŠāļąāļĒ Pseudomembranous colitis āđƒāļŦ add Metronidazole āđāļĄïœ‹āļ§ïœŠāļēāļˆāļ°āđ„āļ” imipenem
āļŦāļĢāļ·āļ­ Meropenem āļ­āļĒāļđāđāļĨāļ§
         5.6 āļŦāļēāļāļĄāļĩ oral thrust āđƒāļŦ oral Fluconazole 3-5 mg-kg/day OD
         5.7 āļ–āļēāđ€āļ›ïœ’āļ™ severe mucositis āđƒāļŦ add Penicillin āļ™āļ­āļāļˆāļēāļāļ–āļēāđ„āļ” Imipenem ,Meropenem āļŦāļĢāļ·āļ­
Piperacilln/tazobactam āļ­āļĒāļđāđāļĨāļ§
         5.8 āļ–āļēāļĄāļĩ diffuse bilateral infilteation āđƒāļ™ CXR āđƒāļŦāļŠïœŠāļ‡āļ•āļĢāļ§āļˆ PCP āđāļĨāļ°āđ€āļĢāļīāļĄāļĒāļē Co-trimoxazole 20
                                                                                 āđˆ
mg/kg/dsy/āđ„āļ”āđ€āļĨāļĒ
(6) Oral 3 rd generation cephalosporin āļŠāđāļēāļŦāļĢāļąāļš step down therapy
         Cefdinir 14 mg/kg/day OD or BID
         Cefixime 6 mg/kg/day OD or BID
(7) āļŦāļĨāļąāļāļāļēāļĢāđƒāļŦ Antifungal for systemic infection
     7.1 āļ„āļ§āļĢāđ€āļĢāļīāđˆāļĄāļ”āļ§āļĒ Amphotericin B test dose 0.1 mg/kg āđāļĨāļ°āļ„āļ­āļĒāđ€āļžāļīāļĄāđ€āļ›ïœ’āļ™ 0.5 mg/kg, āđāļĨāļ° 1 mg/kg āļ—āļļāļ 12-
                                                                         āđˆ
24 āļŠāļąāđˆāļ§āđ‚āļĄāļ‡ āđāļĨāļ§āđāļ•āļ„āļ§āļēāļĄāļĢāļĩāļšāļ”āļ§āļ™
         maintain dose 1 mg/kg
Mix with 5% D/W to concentration 0.1 mg/ml (peripheral administration) or 0.25 mg/ml (central line
only)
         Infuse over 4-6 hr.
     7.2 āļ§āļīāļ˜āļĩāļĨāļ” side effect āļ‚āļ­āļ‡ Amphotericin B āđ„āļ”āđāļïœŠāļāļēāļĢāđƒāļŦ Premedication āļ”āļ§āļĒ
Paracetamol,Chlorpheniramine āđāļĨāļ°āļ­āļēāļˆāļœāļŠāļĄ Hydronortisone 1 mg/kg (max 25 mg)āļĨāļ‡āđƒāļ™āļ‚āļ§āļ”
- āđāļ™āļ§āļ—āļēāļ‡āđƒāļ™āļāļēāļĢāđƒāļŦāļŠāļēāļĢāļĨāļ”āđāļĢāļ‡āļ•āļķāļ‡āļœāļīāļ§ (“Surfactant”) āđƒāļ™
  āļ—āļēāļĢāļāđāļĢāļāđ€āļāļīāļ”āļ—āļĩāđˆāļĄāļĩāļ āļēāļ§āļ°āļŦāļēāļĒāđƒāļˆāļĨāđāļēāļšāļēāļāļˆāļēāļāļāļēāļĢāļ„āļĨāļ­āļ”āļïœŠāļ­āļ™
  āļāđāļēāļŦāļ™āļ”
- āđāļ™āļ§āļ—āļēāļ‡āđƒāļ™āļāļēāļĢāļĨāļ”āļāļēāļĢāđƒāļŠïœ‹āđ€āļ„āļĢāļ·āđˆāļ­āļ‡āļŠïœŠāļ§āļĒāļŦāļēāļĒāđƒāļˆāđƒāļ™āļ—āļēāļĢāļāđāļĢāļāđ€āļāļīāļ”
  āļ—āļĩāđˆāļĄāļĩāļ āļēāļ§āļ°āļŦāļēāļĒāđƒāļˆāļĨāđāļēāļšāļēāļāļˆāļēāļāļāļēāļĢāļ„āļĨāļ­āļ”āļïœŠāļ­āļ™āļāđāļēāļŦāļ™āļ”
- āđāļ™āļ§āļ—āļēāļ‡āđƒāļ™āļāļēāļĢāđƒāļŦāļŠïœŠāļ§āļ™āļ›āļĢāļ°āļāļ­āļšāļ‚āļ­āļ‡āđ€āļĨāļ·āļ­āļ”āđƒāļ™āļ—āļēāļĢāļāđāļĢāļāđ€āļāļīāļ”
  āļ—āļĩāđˆāļĄāļĩāļ āļēāļ§āļ°āļ‹āļĩāļ”
- āđāļ™āļ§āļ—āļēāļ‡āđƒāļ™āļāļēāļĢāļ•āļĢāļ§āļˆāļˆāļ­āļ›āļĢāļ°āļŠāļēāļ—āļ•āļēāđƒāļ™āļ—āļēāļĢāļāļ„āļĨāļ­āļ”āļïœŠāļ­āļ™
  āļāđāļēāļŦāļ™āļ”
- āđāļ™āļ§āļ—āļēāļ‡āļāļēāļĢāļŠïœŠāļ‡āļ›āļĢāļķāļāļĐāļēāđ€āļžāļ·āđˆāļ­āļ•āļĢāļ§āļˆāļŦāļē Retnopathy of
  Prematurity
- āđāļ™āļ§āļ—āļēāļ‡āļāļēāļĢāđƒāļŦāļ§āļąāļ„āļ‹āļĩāļ™āļ›ïœ†āļ­āļ‡āļāļąāļ™āļ•āļąāļšāļ­āļąāļāđ€āļŠāļšāļšāļĩāđƒāļ™āļ—āļēāļĢāļāđāļĢāļāđ€āļāļīāļ”
- āđāļ™āļ§āļ—āļēāļ‡āļāļēāļĢāļ”āļđāđāļĨāļ āļēāļ§āļ° Hypoglycemia
“Surfactant
Indication
   - moderate – severe RDS āļ„āļ·āļ­ āļ—āļēāļĢāļāļ—āļĩāđˆāļ•āļ­āļ‡ On mechanical ventilator āđāļĨāļ°
     FiO2 > 0.4 āđ‚āļ”āļĒāļĄāļēāļŠāļēāļĄāļēāļĢāļ–āļ›āļĢāļąāļšāļĨāļ”āļĨāļ‡āđ„āļ” āļ āļēāļĒāđƒāļ™āđ€āļ§āļĨāļē 2 – 6 hrs.
   - retreatment āļ—āļĩāđˆ 6-12 hrs. āļŦāļĨāļąāļ‡ dose āđāļĢāļ āļ–āļē FiO2 > 0.3 āđāļĨāļ°āļĒāļąāļ‡ On
     mechanical ventilator āļ­āļĒāļđāļŦāļĢāļ·āļ­ MAP > 7 – 8 cmH2O
Dose survanta 4 ml/kg/dese intratracheal ( Survanta)
                     āđāļšïœŠāļ‡āđƒāļŦ 4 āļ—āļē āđ‚āļ”āļĒāļ—āļēāļĨāļ° 1 ml/kg āļˆāļąāļ”āļ—āļēāļ”āļąāļ‡āļ™āļĩāđ‰
                     Slight Trendelenburg āđāļĨāļ§āļŦāļąāļ™āļĻāļĩāļĢāļĐāļ°āđ„āļ›āļ—āļēāļ‡āļ‚āļ§āļēāđāļĨāļ°āļ‹ïœ‹āļēāļĒ
                     Reverse Trendelenburg āđāļĨāļ§āļŦāļąāļ™āļĻāļĩāļĢāļĐāļžāđ„āļ›āļ—āļēāļ‡āļ‚āļ§āļēāđāļĨāļ°āļ‹ïœ‹āļēāļĒ
                     āļŦāļĢāļ·āļ­āđāļšïœŠāļ‡āđ€āļ›ïœ’āļ™ 2 āļ—āļē āļ‹ïœ‹āļēāļĒāđāļĨāļ°āļ‚āļ§āļē āļāđ‡āđ„āļ”
   - āļïœŠāļ­āļ™āđƒāļŦ āļ„āļ§āļĢ check āļ•āđāļēāđāļŦāļ™ïœŠāļ‡āļ‚āļ­āļ‡ ET-tube āđƒāļŦāļ–āļđāļāļ•āļ­āļ‡āļïœŠāļ­āļ™āđƒāļŦ suction clear
     secretion āđƒāļŦāļ”āļĩ
   - āļĢāļ°āļŦāļ§ïœŠāļēāļ‡āđƒāļŦ āļ„āļ§āļĢ montor O2 saturation āđāļĨāļ° heart rate āļ•āļĨāļ­āļ” āđ‚āļ”āļĒāļŦāļĨāļąāļ‡āļˆāļēāļāđƒāļŦ āđāļ•
     āļĨāļ° dose āđƒāļŦāļšāļĩāļš Bag āļ­āļĒāļēāļ‡āļ™ïœ‹āļ­āļĒ 30 āļ§āļīāļ™āļēāļ—āļĩ āļŦāļĢāļ·āļ­āļˆāļ™āļāļ§ïœŠāļē O2 sat āļˆāļ°āļ‚āļķāđ‰āļ™ > 92% āļˆāļķāļ‡āđƒāļŦ
     dose āļ•āļ­āđ„āļ›
   - āļŦāļĨāļąāļ‡āđƒāļŦ : āļ‡āļ” suction āđƒāļ™ ET-tube āļ­āļĒāļēāļ‡āļ™ïœ‹āļ­āļĒ 2 hrs.
               āļĒāļāđ€āļ§ïœ‹āļ™āļ—āļēāļĢāļāļĄāļĩ clinical Indication
             : āļ›āļĢāļąāļšāļĨāļ” setting āļ•āļēāļĄ weaning protocol
             : F/U CXR

   Adverse reaction ; Hypoxia ,Apnea , Bradycardia
Severe Respiratory Distress Syndrome
Initial setting :                 - FiO2 āļ›āļĢāļąāļšāļ•āļēāļĄ Protocol āđāļ•āļ–āļēāđ€āļ‚āļĩāļĒāļ§āđƒāļŦāđ€āļĢāļīāđˆāļĄāļ”āļ§āļĒ FiO2 1.0
                                                                 
(Flow cycle AC)                   - Flow > 3 āđ€āļ—āļēāļ‚āļ­āļ‡ minute ventilation
                                  - Back up rate ~ 40 – 60 /min
                                  - PEEP 4 – 5 cmH2O
                                  - PIP 12-20 cmH2O
                                  - Ti 0.3 -0.4 sec
                                  -TV 4-6 ml/kg
Blood Gas targets (arterial blood gas)
       pH                7.25 – 7.35
       PaO2              50-70                 mmHg
       PaO2              45-55                 mmHg
Weaning
       1. continuous O2 monitoring āļ”āļ§āļĒ pulse oximetry āļ–āļē O2 sat 92-
95% āđƒāļŦāļ›āļĢāļąāļšāļĨāļ” FiO2 āļ„āļĢāļąāđ‰āļ‡āļĨāļ° 0.05 āļ•āļēāļĄ protocol (āļžāļĒāļēāļšāļēāļĨāļŠāļēāļĄāļēāļĢāļ–āļ›āļĢāļąāļšāđ„āļ”)
       2. āđ€āļĄāļ·āđˆāļ­āļĨāļ” FiO2 āđ„āļ” < 0.6 āđƒāļŦāļ›āļĢāļąāļšāļĨāļ” PIP āđ‚āļ”āļĒāļĨāļ”āļ„āļĢāļąāđ‰āļ‡āļĨāļ° 1 – 2 cmH2O āđ‚āļ”āļĒāļ”āļđ
Tidal colume āđāļĨāļ° chest movement āđ€āļ›ïœ’āļ™āļŦāļĨāļąāļ keep TV 4-6 ml/kg
       3. āļ›āļĢāļąāļš PEEP āļ•āļēāļĄ Aeration āļ‚āļ­āļ‡āđ€āļ­āđ‡āļāļ‹ïœŽāđ€āļĢāļĒāļ›āļ­āļ”āđ‚āļ”āļĒāļ–āļē aeration āļĄāļēāļāļāļ§ïœŠāļē 8 āļŠïœŠāļ­āļ‡
(posterior rib) āđƒāļŦāļ›āļĢāļąāļšāļĨāļ”āļĨāļ‡āļ„āļĢāļąāđ‰āļ‡āļĨāļ° 1 cmH2O āļŦāļĢāļ·āļ­āļ–āļēāļĄāļĩ hypoaeration 1āļĢāļ§āļĄāļāļąāļš
desaturation āđƒāļŦāļ›āļĢāļąāļšāđ€āļžāļīāđˆāļĄ PEEP āļ­āļĩāļāļ„āļĢāļąāđ‰āļ‡āļĨāļ° 1 cmH2O
       4. āđ€āļĄāļ·āđˆāļ­āļœāļđāļ›ïœ…āļ§āļĒāļŦāļēāļĒāđƒāļˆāļŠïœ‹āļēāļĨāļ‡ â‰Ī 60 / min āđƒāļŦāļ›āļĢāļąāļšāđ€āļ›ïœ’āļ™ mode SIMV āđāļĨāļ°āļ›āļĢāļąāļšāļĨāļ” rate āļ•āļēāļĄ
āļ„āļ§āļēāļĄāđ€āļŦāļĄāļēāļ°āļŠāļĄāļ„āļĢāļąāđ‰āļ‡āļĨāļ° 5 / min
       5. āđƒāļ™āļŠïœŠāļ§āļ‡āļ§āļīāļāļĪāļ• 24 – 48 āļŠāļąāđˆāļ§āđ‚āļĄāļ‡āđāļĢāļ āļ„āļ§āļĢāļ”āļđ blood gas āļ—āļļāļāļ„āļĢāļąāđ‰āļ‡āļ—āļĩāđˆāļĄāļĩāļāļēāļĢāļ›āļĢāļąāļšāđ€āļ›āļĨāļĩāđˆāļĒāļ™ setting
āđ‚āļ”āļĒāđƒāļŦāđ„āļ” target āļ”āļąāļ‡āļ‚āļēāļ‡āļ•āļ™ āļŠïœŠāļ§āļ™āđƒāļ™āļŠïœŠāļ§āļ‡ > 48 āļŠāļąāđˆāļ§āđ‚āļĄāļ‡ āļ–āļēāļœāļđāļ›ïœ…āļ§āļĒāļ­āļēāļāļēāļĢāļ„āļ‡āļ—āļĩāđˆāđ„āļĄïœŠāļˆāđāļēāđ€āļ›ïœ’āļ™āļ•āļ­āļ‡ check
blood gas āļ—āļļāļāļ„āļĢāļąāđ‰āļ‡āļ—āļĩāđˆāļĄāļĩāļāļēāļĢāļ›āļĢāļąāļšāđ€āļ›āļĨāļĩāđˆāļĒāļ™ setting āļĒāļāđ€āļ§ïœ‹āļ™āđ€āļĄāļ·āđˆāļ­āļœāļđāļ›āļ§āļĒāļĄāļĩāļ­āļēāļāļēāļĢāđ€āļĨāļ§āļĨāļ‡
                                                             
       6. āđ€āļĄāļ·āđˆāļ­āļœāļđāļ›ïœ…āļ§āļĒāļ­āļēāļāļēāļĢāļ”āļĩāļ‚āļķāđ‰āļ™āļˆāļ™āļ›āļĢāļąāļšāļĨāļ” setting āđ€āļŦāļĨāļ·āļ­ FiO2 < 0.4 PIP â‰Ī 12 PEEP â‰Ī
4 Rate – 20 āđƒāļŦ extubate āđāļĨāļ§ On NCPAP āļ•āļ­ 3 āļ§āļąāļ™ āđ‚āļ”āļĒāļ•āļąāđ‰āļ‡ PEEP āđ€āļĢāļīāđˆāļĄāļ•āļ™āļ—āļĩāđˆ 5 - 6
cmH2O
Red Blood Cell Transfusion Guidelines
  1. Hct â‰Ī 20% āļŦāļĢāļ·āļ­ Hb â‰Ī 7 g/di āđƒāļ™āļ—āļļāļāļĢāļ“āļĩ
  2. Hct â‰Ī 25% āļŦāļĢāļ·āļ­ Hb â‰Ī 8 g/di āļĢāļ§āļĄāļāļąāļšāļ āļēāļ§āļ°āļ•āļ­āđ„āļ›āļ™āļĩāđ‰
  - Apnea/Bradycardia â‰Ĩ 10 episodes/24 hrs. āļŦāļĢāļ·āļ­ 2 episodes āļ—āļĩāđˆ
     requiring bag – mask centilation
  - Sustained tachypnea > 180 BPM āļŦāļĢāļ·āļ­
     Sustained tachypnea > 80 BPM
  - Poor weight gain (â‰Ī10 g/day āđ€āļĄāļ·āđˆāļ­āļĄāļĩ adequate caloric intake āđāļĨāļ§ )
  - Mild RDS with Fio2 0.25 – 0.35 āļŦāļĢāļ·āļ­
     Nasal canula 0.125 – 0.25 LPM āļŦāļĢāļ·āļ­
     IMV āļŦāļĢāļ·āļ­ NCPAP with MAP < 6 cmH2O
  3. Hct â‰Ī 30% āļŦāļĢāļ·āļ­ Hb â‰Ī 10 g/dl āļĢāļ§āļĄāļāļąāļš Moderate RDS āļ—āļĩāđˆāđƒāļŠïœ‹ FiO2 >
                0.35 āļŦāļĢāļ·āļ­ IMV with MAP 6 – 8 cmH20
  4. Hct â‰Ī 40% āļŦāļĢāļ·āļ­ Hb â‰Ī 13 g/dl with severe RDS requiring
     mechanical ventilation āļ—āļĩāđˆ MAP > 8 cmH20 āđāļĨāļ° FiO2 > 0.4 – 0.5
     āļŦāļĢāļ·āļ­ severe congenital heart disease āļ—āļĩāđˆāļ—āļĩāļ āļēāļ§āļ° cyanosis āļŦāļĢāļ·āļ­ heart failure
  5. āļœāļđāļ›ïœ…āļ§āļĒāļ—āļĩāđˆāļĄāļĩ acute blood loss with shock keep Hct â‰Ī 40%
  6. āđāļĨāļ§āđāļ•āđāļžāļ—āļĒāđ€āļˆïœ‹āļēāļ‚āļ­āļ‡āļ„āļ™āđ„āļ‚āļžāļˆāļēāļĢāļ“āļēāđ€āļŦāđ‡āļ™āļŠāļĄāļ„āļ§āļĢāđ€āļ›ïœ’āļ™āļāļĢāļ“āļĩāđ†āđ„āļ›
                              āļī

        āļ—āļąāđ‰āļ‡āļ™āļĩāđ‰āļ•āļąāļ§āđ€āļĨāļ‚āļ—āļĩāđˆāļāļēāļŦāļ™āļ”āđ€āļ›ïœ’āļ™āđ€āļžāļĩāļĒāļ‡ guideline āļ„āļĢāļēāļ§āđ† āđ€āļ—āļēāļ™āļąāđ‰āļ™ āđƒāļŦāļžāļīāļˆāļēāļĢāļ“āļēāļ•āļēāļĄāļ„āļ§āļēāļĄāđ€āļŦāļĄāļēāļ°āļŠāļĄāļ­āļĩāļāļ„āļĢāļąāđ‰āļ‡
                         āđ
   āđ€āļŠïœŠāļ™ āļ­āļēāļĒāļļāļ‚āļ“āļ°āļ—āļĩāđˆāļŠïœŠāļ‡āļ•āļĢāļ§āļˆ āļāļēāļĢāđ„āļ”āļĢāļąāļš lron Supplement, Reticulocyte count
āđāļ™āļ§āļ—āļēāļ‡āļāļēāļĢāļ•āļĢāļ§āļˆāļˆāļ­āļ›āļĢāļ°āļŠāļēāļ—āļ•āļēāđƒāļ™āļ—āļēāļĢāļāļ„āļĨāļ­āļ”āļïœŠāļ­āļ™āļāđāļēāļŦāļ™āļ”

1) āļŠāļ™āļīāļ”āļ‚āļ­āļ‡āļĒāļēāļ‚āļĒāļēāļĒāļĄïœŠāļēāļ™āļ•āļē
   āđƒāļŠïœ‹ 10% Phenylephine E.D. āļœāļŠāļĄ 1% Mydriacyl E.D. āđƒāļ™āļ­āļąāļ•āļĢāļēāļŠïœŠāļ§āļ™ 1 : 9
   āļĒāļēāļ—āļĩāđˆāļœāļŠāļĄāđāļĨāļ§āļĄāļĩāļ­āļēāļĒāļļāđƒāļŠïœ‹āļ‡āļēāļ™ 1 āđ€āļ”āļ·āļ­āļ™ āđ‚āļ”āļĒāđ€āļāđ‡āļšāļĒāļēāļ—āļĩāđˆāļœāļŠāļĄāđāļĨāļ§āđƒāļ™āļ•āļđāđ€ïœ‹ āļĒāđ‡āļ™
2) āļ āļēāļ§āļ°āđāļ—āļĢāļāļ‹ïœ‹āļ­āļ™āļ‚āļ­āļ‡āļĒāļēāļ‚āļĒāļēāļĒāļĄïœŠāļēāļ™āļ•āļē
   - āļ­āļēāļˆāļ—āđāļēāđƒāļŦāļ„āļ§āļēāļĄāļ”āļąāļ™āļĨāļđāļāļ•āļēāļŠāļđāļ‡āļ‚āļķāđ‰āļ™
3) āļ„āļ§āļēāļĄāļ–āļĩāđˆāđƒāļ™āļāļēāļĢāļŦāļĒāļ­āļ”āļĒāļēāļ‚āļĒāļēāļĒāļĄïœŠāļēāļ™āļ•āļē
   - āļŦāļĒāļ­āļ”āļ—āļļāļ 5 āļ™āļēāļ—āļĩ āļˆāđāļēāļ™āļ§āļ™ 4 āļ„āļĢāļąāđ‰āļ‡ āļ•āļ­āđ„āļ› āļ—āļļāļ 15 āļ™āļēāļ—āļĩ āļˆāđāļēāļ™āļ§āļ™ 21 āļ„āļĢāļąāđ‰āļ‡
   āļŦāļĄāļēāļĒāđ€āļŦāļ•āļļ : āļ–āļēāļĄïœŠāļēāļ™āļ•āļēāļĒāļąāļ‡āđ„āļĄïœŠāļ‚āļĒāļēāļĒāđƒāļŦāļŦāļĒāļ­āļ”āļ—āļļāļ 15 āļ™āļēāļ—āļĩ āļˆāļ™āļāļ§ïœŠāļēāļĄïœŠāļēāļ™āļ•āļēāļˆāļ°āļ‚āļĒāļēāļĒ
3) āđ€āļ„āļĢāļ·āđˆāļ­āļ‡āļĄāļ·āļ­āļ—āļĩāđˆāđƒāļŠïœ‹āļ•āļĢāļ§āļˆāļˆāļ­āļ›āļĢāļ°āļŠāļēāļ—āļ•āļē
- Indirect ophthalmoscope
- Lens 20 diopter
- Eye speculum
- Cotton tip applicator
- āļĒāļēāļŠāļēāļŠāļ™āļīāļ”āļŦāļĒāļ­āļ” : 0.5% Tetracaine E.D.:
- āļĒāļēāļ›āļāļīāļŠāļĩāļ§āļ™āļ°āļŠāļ™āļīāļ”āļŦāļĒāļ­āļ” : Poly-oph E.D.:
4) āļ‚āļąāđ‰āļ™āļ•āļ­āļ™āđƒāļ™āļāļēāļĢāļ•āļĢāļ§āļˆāļˆāļ­āļ›āļĢāļ°āļŠāļēāļ—āļ•āļē
- āļ‚āļĒāļēāļĒāļĄïœŠāļēāļ™āļ•āļēāđ‚āļ”āļĒāđƒāļŠïœ‹āļĒāļēāļŦāļĒāļ­āļ”āļ—āļĩāđˆāļœāļŠāļĄāđ„āļ§ïœ‹ āļ•āļēāļĄāļ„āļ§āļēāļĄāļ–āļĩāđˆāļ—āļĩāđˆāļāđāļēāļŦāļ™āļ” āđ€āļžāļ·āđˆāļ­āđƒāļŦāļĄïœŠāļēāļ™āļ•āļēāļ‚āļĒāļēāļĒ
- āļŦāļĒāļ­āļ”āļĒāļēāļŠāļē āļ‚āļēāļ‡āļĨāļ° 1 āļŦāļĒāļ”
- āđƒāļŠïœŠ Eye speculum
- āļˆāļąāļāļĐāļļāđāļžāļ—āļĒāđƒāļŠïœ‹āđ€āļ„āļĢāļ·āđˆāļ­āļ‡āļĄāļ·āļ­āļ•āļĢāļ§āļˆāļˆāļ­āļ›āļĢāļ°āļŠāļēāļ—āļ•āļē
- āļŦāļĨāļąāļ‡āļ•āļĢāļ§āļˆ āļŦāļĒāļ­āļ”āļ”āļ§āļĒ āļĒāļēāļ›āļāļīāļŠāļĩāļ§āļ™āļ°āļŠāļ™āļīāļ”āļŦāļĒāļ­āļ” āļ‚āļēāļ‡āļĨāļ° 1 āļŦāļĒāļ”
5) āļ‚āļ­āļ„āļ§āļĢāļĢāļ°āļ§āļąāļ‡āđƒāļ™āļāļēāļĢāļŦāļĒāļ­āļ”āļ•āļē
- āļĨāļēāļ‡āļĄāļ·āļ­āđƒāļŦāļŠāļ°āļ­āļēāļ”
- āļĢāļ°āļ§āļąāļ‡āđ„āļĄïœŠāđƒāļŦāļ›āļĨāļēāļĒāļ‚āļ§āļ”āļĒāļēāļŠāļąāļĄāļœāļąāļŠāļŠāļīāđˆāļ‡āđƒāļ”āđ† āļ—āļąāđ‰āļ‡āļŠāļīāđ‰āļ™ āđ€āļŠïœŠāļ™ āļĄāļ·āļ­, āļ•āļē, āļ‚āļ™āļ•āļē, āļŦāļ™āļąāļ‡āļ•āļē āđ€āļžāļĢāļēāļ°āļˆāļ°āļ—āđāļēāđƒāļŦāļŠāļīāđˆāļ‡
āļŠāļāļ›āļĢāļ/āđ€āļŠāļ·āđ‰āļ­āđ‚āļĢāļ„āļ•āļīāļ”āđ€āļ‚āļēāđƒāļ™āļ‚āļ§āļ”āļĒāļēāđ„āļ”
āđāļ™āļ§āļ—āļēāļ‡āļāļēāļĢāļŠïœŠāļ‡āļ›āļĢāļķāļāļĐāļēāđ€āļžāļ·āđˆāļ­āļ•āļĢāļ§āļˆāļŦāļē Retinopathy of prematurity āđƒāļ™āļ—āļēāļĢāļāđāļĢāļāđ€āļāļīāļ”
    āļ”āļ§āļĒāļāļĨāļļāļĄāļ‡āļēāļ™āđ€āļ§āļŠāļāļĢāļĢāļĄāđāļĨāļ°āļāļĨāļļāļĄāļ‡āļēāļ™āļˆāļąāļāļĐāļļāļ§āļ—āļĒāļēāđ„āļ”āļĄāļāļēāļĢāļˆāļąāļ”āļ›āļĢāļ°āļŠāļļāļĄāđāļžāļ—āļĒāđāļĨāļ°āļžāļĒāļēāļšāļēāļĨ āđ€āļžāļ·āđˆāļ­āļžāļąāļ’āļ™āļēāļāļēāļĢ
                                        āļī      āļĩ
āļ”āļđāđāļĨāđāļĨāļ°āļĨāļ”āļ­āļļāļšāļąāļ•āļīāļāļēāļĢāļ“ Retinopathy of prematurity ( ROP) āđƒāļ™āļ—āļēāļĢāļāđāļĢāļāđ€āļāļīāļ”āļ‚āļķāđ‰āļ™āđƒāļ™āļ§āļąāļ™āļ—āļĩāđˆ
20 āļŠāļīāļ‡āļŦāļēāļ„āļĄ 2545 āđ‚āļ”āļĒāđ„āļ”āļ›āļĢāļąāļšāļ›āļĢāļļāļ‡āđāļ™āļ§āļ—āļēāļ‡āđƒāļ™āļāļēāļĢāļŠïœŠāļ‡āļ›āļĢāļķāļāļĐāļēāđ€āļžāļ·āđˆāļ­āļ•āļĢāļ§āļˆāļŦāļē ROP āļ”āļąāļ‡āļ™āļĩāđ‰

       1. āļāđāļēāļŦāļ™āļ”āļŠïœŠāļ‡āļ•āļĢāļ§āļˆāđ€āļĄāļ·āđˆāļ­āļœāļđāļ›ïœ…āļ§āļĒāļ­āļēāļĒāļļāļ„āļĢāļš 35 āļ§āļąāļ™āļŦāļĨāļąāļ‡āđ€āļāļīāļ” (āļ™āļąāļšāļ§āļąāļ™āļ—āļĩāđˆāđ€āļāļīāļ”āđ€āļ›ïœ’āļ™āļ§āļąāļ™āļ—āļĩāđˆ 1) āļŦāļēāļāļ•āļĢāļ‡āļāļąāļšāļ§āļąāļ™āļŦāļĒāļļāļ”
          āđƒāļŦāļŠāļ‡āļ•āļĢāļ§āļˆāđƒāļ™āļ§āļąāļ™āļ–āļąāļ”āđ„āļ›
                 
       2. āļ•āļĢāļ§āļˆāđƒāļ™āļœāļđāļ›ïœ…āļ§āļĒāļ—āļĩāđˆāļ­āļēāļĒāļļāļ„āļĢāļĢāļ ïœŽāļ™ïœ‹āļ­āļĒāļāļ§ïœŠāļēāļŦāļĢāļ·āļ­āđ€āļ—āļēāļāļąāļš 36 āļŠāļąāļ›āļ”āļēāļŦ āļŦāļĢāļ·āļ­āļ™āđ‰āđāļēāļŦāļ™āļąāļāđāļĢāļāđ€āļāļīāļ”āļ•āđˆāđāļēāļāļ§ïœŠāļē 2,000
          āļāļĢāļąāļĄ
       3. āļāļĢāļ“āļĩāļœāļđāļ›ïœ…āļ§āļĒāļˆāđāļēāļŦāļ™ïœŠāļēāļĒāļïœŠāļ­āļ™āļ­āļēāļĒāļļ 35 āļ§āļąāļ™ āđƒāļŦāļ™āļąāļ”āļœāļđāļ›ïœ…āļ§āļĒāļĄāļēāļ•āļĢāļ§āļˆāļ—āļĩāđˆ OPD āļˆāļąāļāļĐāļļ āđƒāļ™āļ§āļąāļ™āļ—āļĩāđˆāļ­āļēāļĒāļļāļ„āļĢāļš 35
          āļ§āļąāļ™ āļ–āļēāļ•āļĢāļ‡āļāļąāļšāļ§āļąāļ™āļŦāļĒāļļāļ”āđƒāļŦāđ€āļĨāļ·āđˆāļ­āļ™āļ™āļąāļ”āđ€āļ›ïœ’āļ™āļ§āļąāļ™āļ–āļąāļ”āđ„āļ›
       4. āđƒāļšāļŠïœŠāļ‡āļ›āļĢāļķāļāļĐāļē āđƒāļŦāļŠïœŠāļ‡āļïœŠāļ­āļ™ 12.00 āļ™.
       5. āđƒāļ™āļœāļđāļ›ïœ…āļ§āļĒāļ—āļĩāđˆāđ€āļ„āļĨāļ·āđˆāļ­āļ™āļĒāļēāļĒāđ„āļĄïœŠāđ„āļ” āļˆāļąāļāļĐāļļāđāļžāļ—āļĒāļˆāļ°āļĄāļēāļ•āļĢāļ§āļˆāļ—āļĩāđˆāļ‚āļēāļ‡āđ€āļ•āļĩāļĒāļ‡ āļŠïœŠāļ§āļ™āļĢāļēāļĒāļ—āļĩāđˆāđ€āļ„āļĨāļ·āđˆāļ­āļ™āļĒāļēāļĒāđ„āļ”āđƒāļŦāļŠïœŠāļ‡
          āļ•āļĢāļ§āļˆāļ—āļĩāđˆ OPD āļˆāļąāļāļĐāļļāđ‚āļ”āļĒāđƒāļŦāļŦāļ­āļœāļđāļ›ïœ…āļ§āļĒāļāļļāļĄāļēāļĢāđ€āļ§āļŠāļāļĢāļĢāļĄāļŦāļĒāļ­āļ”āļĒāļēāļ‚āļĒāļēāļĒāļĄïœŠāļēāļ™āļ•āļēāđāļĨāļ°āļ•āļīāļ”āļ•āļ­āļ›āļĢāļ°āļĄāļēāļ™
          āļāļąāļš OPD āļˆāļąāļāļĐāļļāđƒāļŦāđ€āļĢāļĩāļĒāļšāļĢāļ­āļĒāļïœŠāļ­āļ™
       6. āļœāļđāļ—āļĩāđˆāđ€āļ›ïœ’āļ™ ROP āđāļĨāļ°āļˆāđāļēāđ€āļ›ïœ’āļ™āļ•āļ­āļ‡āļŠïœŠāļ‡āļ•āļ­āđ„āļ›āļĢāļąāļāļĐāļēāļ—āļĩāđˆāļŠāļ–āļēāļšāļąāļ™āļŠāļļāļ‚āļ āļēāļžāđ€āļ”āđ‡āļāđāļŦāļ‡āļŠāļēāļ•āļīāļĄāļŦāļēāļĢāļēāļŠāļīāļ™āļĩ āļˆāļąāļāļĐāļļ
          āđāļžāļ—āļĒāļˆāļ°āđ€āļ›ïœ’āļ™āļœāļđāļ•āļīāļ”āļ•āļ­āļžāļĢāļ­āļĄāļāļąāļšāđāļˆïœ‹āļ‡āļ§āļąāļ™āļ—āļĩāđˆāļŠāļēāļĄāļēāļĢāļ–āđ„āļ›āđ„āļ”āđ€āļĢāđ‡āļ§āļ—āļĩāđˆāļŠāļļāļ”




       āļ™āļēāļĒāđāļžāļ—āļĒāļ§āļīāļ—āļĒāļē āļ›āļēāļ™āļ°āđ‚āļ›āļĒ                                āđāļžāļ—āļĒāļŦāļāļīāļ‡āļŠāļ­āļēāļ‡āļ„ āļ”āļēāļ™āļŠāļ§ïœŠāļēāļ‡
       āļŦāļąāļ§āļŦāļ™ïœ‹āļēāļāļĨāļļāļĄāļ‡āļēāļ™āļˆāļąāļāļĐāļļāļ§āļīāļ—āļĒāļē                            āļŦāļąāļ§āļŦāļ™ïœ‹āļēāļāļĨāļļāļĄāļ‡āļēāļ™āļāļļāļĄāļēāļĢāđ€āļ§āļŠāļāļĢāļĢāļĄ
āđāļ™āļ§āļ—āļēāļ‡āļāļēāļĢāđƒāļŦāļ§āļąāļ„āļ‹āļĩāļ™āļ›ïœ†āļ­āļ‡āļāļąāļ™āļ•āļąāļšāļ­āļąāļāđ€āļŠāļšāļšāļĩāđƒāļ™āļ—āļēāļĢāļ
         1. āļāļĢāļ“āļĩāļœāļĨ HBsAg āļ‚āļ­āļ‡āļĄāļēāļĢāļ”āļē Positive
āļ—āļēāļĢāļāļ—āļĩāđˆāļĄāļĩāļ™āđ‰āđāļēāļŦāļ™āļąāļāđāļĢāļāđ€āļāļīāļ” â‰Ĩ 2,000 āļāļĢāļąāļĄ
                         -āđƒāļŦ hepatitis B vaccine āđ€āļ‚āđ‡āļĄ 1 āļĢāļ§āļĄāļāļąāļš HBIG āļ āļēāļĒāđƒāļ™ 12
              āļŠāļąāđˆāļ§āđ‚āļĄāļ‡ āļŦāļĨāļąāļ‡āđ€āļāļīāļ”
                         - āđƒāļŦ hepatitis B vaccine āđ€āļ‚āđ‡āļĄ 2 āļ—āļĩāđˆāļ­āļēāļĒāļļ 1-2 āđ€āļ”āļ·āļ­āļ™ āđāļĨāļ° āđ€āļ‚āđ‡āļĄ 3 āļ—āļĩāđˆāļ­āļēāļĒāļļ 6
              āđ€āļ”āļ·āļ­āļ™
              1.2 āļ—āļēāļĢāļāļ—āļĩāđˆāļ™āđ‰āđāļēāļŦāļ™āļąāļāđāļĢāļāļ”āđ€āļāļīāļ” < 2,000 āļāļĢāļąāļĄ
                       - āđƒāļŦ hepatitis B vaccine āļĢāļ§āļĄāļāļąāļš HBIG āļ āļēāļĒāđƒāļ™ 12 āļŠāļąāđˆāļ§āđ‚āļĄāļ‡āļŦāļĨāļąāļ‡āđ€āļāļīāļ”āđ‚āļ”āļĒ
āđ„āļĄïœŠāļ™āļšāļ§āļąāļ„āļ‹āļĩāļ™āđ€āļ‚āđ‡āļĄāļ™āļĩāđ‰āđ€āļ›ïœ’āļ™āđ€āļ‚āđ‡āļĄ 1
     āļą
                       - āđ€āļĢāļīāđˆāļĄāđƒāļŦ hepatitis B vaccine āđ€āļ‚āđ‡āļĄ 1 āđ€āļĄāļ·āđˆāļ­āļ­āļēāļĒāļļ 1 āđ€āļ”āļ·āļ­āļ™āļ–āļēāļ­āļēāļāļēāļĢāļ„āļ‡āļ—āļĩāđˆāļŦāļĢāļ·āļ­āđ€āļĄāļ·āđˆāļ­
āļāļĨāļąāļšāļšïœ‹āļēāļ™ (āđ‚āļ”āļĒāđ„āļĄïœŠāļ„āđāļēāļ™āļķāļ‡āļ–āļķāļ‡āļ™āđ‰āļēāļŦāļ™āļąāļāļŦāļĢāļ·āļ­āļ­āļēāļĒāļļāļŦāļĨāļąāļ‡āđ€āļāļīāļ”)
                               āđ
                       - āđƒāļŦ hepatitis B vaccine āđ€āļ‚āđ‡āļĄ 2 āļŦāļēāļ‡āļˆāļēāļāđ€āļ‚āđ‡āļĄāđāļĢāļ 1-2 āđ€āļ”āļ·āļ­āļ™ āđāļĨāļ°āđ€āļ‚āđ‡āļĄ 3 āļ—āļĩāđˆāļ­āļēāļĒāļļ
6 āđ€āļ”āļ·āļ­āļ™
              2. āļāļĢāļ“āļĩāđ„āļĄïœŠāļ—āļĢāļēāļšāļœāļĨ HBsAg āļ‚āļ­āļ‡āļĄāļēāļĢāļ”āļē
     2.1 āļ—āļēāļĢāļāļ—āļĩāđˆāļ™āđ‰āđāļēāļŦāļ™āļąāļāđāļĢāļāđ€āļāļīāļ” â‰Ĩ 2,000 āļāļĢāļąāļĄ
                 - āđƒāļŦ hepatitis B vaccine āđ€āļ‚āđ‡āļĄ 1 āļ āļēāļĒāđƒāļ™ 12 āļŠāļąāđˆāļ§āđ‚āļĄāļ‡ āļ–āļēāļœāļĨ HBsAg āļ‚āļ­āļ‡āļĄāļēāļĢāļ”āļē
āļāļĨāļąāļšāļĄāļēāđ€āļ›ïœ’āļ™āļšāļ§āļāđƒāļŦāđƒāļŦ HBIG (āļ„āļ§āļĢāđƒāļŦāļ āļēāļĒāđƒāļ™ 7 āļ§āļąāļ™)
                 - āđƒāļŦ hepatitis B vaccine āđ€āļ‚āđ‡āļĄ 2 āļ—āļĩāđˆāļ­āļēāļĒāļļ 1-2 āđ€āļ”āļ·āļ­āļ™ āđāļĨāļ° āđ€āļ‚āđ‡āļĄ 3 āļ—āļĩāđˆāļ­āļēāļĒāļļ 6 āđ€āļ”āļ·āļ­āļ™
     2.2 āļ—āļēāļĢāļāļ—āļĩāđˆāļ™āđ‰āđāļēāļŦāļ™āļąāļāđāļĢāļāđ€āļāļīāļ” < 2,000 āļāļĢāļąāļĄ
                 - āđƒāļŦ hepatitis B vaccine āļ āļēāļĒāđƒāļ™ 12 āļŠāļąāđˆāļ§āđ‚āļĄāļ‡ āļ–āļēāļœāļĨ HBsAg āļ‚āļ­āļ‡āļĄāļēāļ”āļēāļāļĨāļąāļšāļĄāļē
āđ€āļ›ïœ’āļ™āļšāļ§āļāļŦāļĢāļ·āļ­āđ„āļĄïœŠ āļāļĨāļąāļšāļĄāļēāļ āļēāļĒāđƒāļ™ 12 āļŠāļąāđˆāļ§āđ‚āļĄāļ‡ āđƒāļŦāđƒāļŦ HBIG āđ„āļ›āđ€āļĨāļĒ
                 - āđƒāļŦ hepatitis B vaccine āđ€āļ‚āđ‡āļĄ 1,2,3 āļ•āļēāļĄāļ‚āļ­ 1,2
     3. āļāļĢāļ“āļĩāļœāļĨ HBsAg āļ‚āļ­āļ‡āļĄāļēāļĢāļ”āļē Negative
                 3.1 āļ—āļēāļĢāļāļ—āļĩāđˆāļ™āđ‰āđāļēāļŦāļ™āļąāļāđāļĢāļāđ€āļāļīāļ” â‰Ĩ 2,000 āļāļĢāļąāļĄ
                 - āđƒāļŦ hepatitis B vaccine āđ€āļ‚āđ‡āļĄ 1 āđ€āļĄāļ·āđˆāļ­āđāļĢāļāđ€āļāļīāļ”
                 - āđƒāļŦ hepatitis B vaccine āđ€āļ‚āđ‡āļĄ 2 āļ—āļĩāđˆāļ­āļēāļĒāļļ 1-2 āđ€āļ”āļ·āļ­āļ™ āđāļĨāļ° āđ€āļ‚āđ‡āļĄ 3 āļ—āļĩāđˆāļ­āļēāļĒāļļ 6-18
       āđ€āļ”āļ·āļ­āļ™
                 3.2 āļ—āļēāļĢāļāļ—āļĩāđˆāļ™āđ‰āđāļēāļŦāļ™āļąāļāđāļĢāļāđ€āļāļīāļ” < 2,000 āļāļĢāļąāļĄ
                 - āđƒāļŦ hepatitis B vaccine āđ€āļ‚āđ‡āļĄ 1 āđ€āļĄāļ·āđˆāļ­āļ­āļēāļĒāļļ 1 āđ€āļ”āļ·āļ­āļ™āļ–āļēāļ­āļēāļāļēāļĢāļ„āļ‡āļ—āļĩāđˆāļŦāļĢāļ·āļ­āđ€āļĄāļ·āđˆāļ­āļāļĨāļąāļšāļšïœ‹āļēāļ™
(āđ‚āļ”āļĒāđ„āļĄïœŠāļ„āđāļēāļ™āļķāļ‡āļ–āļķāļ‡āļ™āđ‰āđāļēāļŦāļ™āļąāļāļŦāļĢāļ·āļ­āļ­āļēāļĒāļļāļŦāļĨāļąāļ‡āđ€āļāļīāļ”)
- āđƒāļŦ hepatitis B vaccine āđ€āļ‚āđ‡āļĄ 2 āļŦāļēāļ‡āļˆāļēāļāđ€āļ‚āđ‡āļĄāđāļĢāļ 1-2 āđ€āļ”āļ·āļ­āļ™āđāļĨāļ°āđ€āļ‚āđ‡āļĄ 3 āļ—āļĩāđˆāļ­āļēāļĒāļļ 6-18
āđ€āļ”āļ·āļ­āļ™
                                                  āļŦāļ™ïœŠāļ§āļĒāļ—āļēāļĢāļāđāļĢāļāđ€āļāļīāļ” āļāļĨāļļāļĄāļ‡āļēāļ™āļāļļāļĄāļēāļĢāļŊ
                                                            (31/01/50)
Hypoglycemia
                                            Patient at risk


                                      Check DTX at 1-2hr




DTX>45mg/dl                                                           DTX>45mg/dl




Early feeding                                              asymptomatic                     symptomatic



  Check DTX                            DTX30-45 mg/dl             DTX<30mg/dl          10%DW2-4ml/kg IV
  Before next feeding
                                                                                    Then GIR 4-8mg/kg/min


 >45mg/dl        <45mg/dl               early feeding                             check DTX I hr later



                                    check DTX I hr later                        < 45mg/dl      >45mg/dl




  Routine care                  < 45mg/dl         >45mg/dl              adjust GIR +
                                                                      10%DW2mL/kg           continue same
                                                                                            IV&check DTX
                            Feed+IV GIR        check DTX                                      2hr later
                            4-8 mg/kg/min      before next feed



                                            < 45mg/dl      >45mg/dl



                            Check DTX q I hr               Routine care
                            Until euglycemia


  *Patient at risk : IDM,LBW ,SGA,LGA,preterm,asphyxia (apgar at 5 minutes < 7)
  *Symptomatic : apnea,jitteriness, tremors
  *adjust GIR + 2 mg/kg/min

Cpg ped

  • 1.
    āđāļ™āļ§āļ—āļēāļ‡āđƒāļ™āļāļēāļĢāļ›āļāļīāļšāļąāļ•āļīāļ‡āļēāļ™āļ”āļđāđāļĨāļœāļđāļ›ïœ…āļ§āļĒ (Clinical Practice Guideline) āļāļĨāļļāļĄāļ‡āļēāļ™āļāļļāļĄāļēāļĢāđ€āļ§āļŠāļāļĢāļĢāļĄ āđ‚āļĢāļ‡āļžāļĒāļēāļšāļēāļĨāļžāļļāļ—āļ˜āļŠāļīāļ™āļĢāļēāļŠ āļžāļīāļĐāļ“āļļāđ‚āļĨāļ āđ€āļĄāļĐāļēāļĒāļ™ 2552 āļĢāļ§āļšāļĢāļ§āļĄāđ‚āļ”āļĒ... āļāļĨāļļāļĄāļ‡āļēāļ™āļāļļāļĄāļēāļĢāđ€āļ§āļŠāļāļĢāļĢāļĄāđāļĨāļ°āļĻāļđāļ™āļĒāļ„āļļāļ“āļ āļēāļž ïœŠ
  • 2.
    āļŠāļēāļĢāļšāļąāļ āđāļ™āļ§āļ—āļēāļ‡āđƒāļ™āļāļēāļĢāļ›āļāļīāļšāļąāļ•āļīāļ‡āļēāļ™āļ”āļđāđāļĨāļœāļđāļ›ïœ…āļ§āļĒ (Clinical PracticeGuideline) - āđāļ™āļ§āļ—āļēāļ‡āļāļēāļĢāļĢāļąāļāļĐāļēāļœāļđāļ›ïœ…āļ§āļĒāļ—āļĩāļĄāļāļēāļĢāļ•āļīāļ”āđ€āļŠāļ·āđ‰āļ­āļ—āļēāļ‡āđ€āļ”āļīāļ™āļ›ïœāļŠāļŠāļēāļ§āļ° āđˆ āļĩ - āđāļ™āļ§āļ—āļēāļ‡āļ›āļāļīāļšāļąāļ•āļīāļ‡āļēāļ™āļ”āļđāđāļĨāļĢāļąāļāļĐāļēāđ‚āļĢāļ„āđ„āļ‚āđ€āļĨāļ·āļ­āļ”āļ­āļ­āļ - āđāļ™āļ§āļ—āļēāļ‡āļāļēāļĢāļ”āļđāđāļĨāļĢāļąāļāļĐāļēāļ—āļēāļĢāļāđāļĢāļāđ€āļāļīāļ”āļ•āļąāļ§āđ€āļŦāļĨāļ·āļ­āļ‡ - āđāļ™āļ§āļ—āļēāļ‡āļāļēāļĢāļ”āļđāđāļĨ Preterm Infants - āđāļ™āļ§āļ—āļēāļ‡āļāļēāļĢāļ”āļđāđāļĨāļĢāļąāļāļĐāļēāļœāļđāļ›ïœ…āļ§āļĒ Febrile Convulsion - āđāļ™āļ§āļ—āļēāļ‡āļāļēāļĢāļ”āļđāđāļĨāļœāļđāļ›ïœ…āļ§āļĒ Pneumonia - āđāļ™āļ§āļ—āļēāļ‡āļāļēāļĢāļ”āļđāđāļĨāļœāļđāļ›ïœ…āļ§āļĒ ALL - āđāļ™āļ§āļ—āļēāļ‡āļāļēāļĢāļ”āļđāđāļĨāļœāļđāļ›ïœ…āļ§āļĒāļ—āļĩāđˆāļĄāļĩ Febrile Neutropenia (FN) - āđāļ™āļ§āļ—āļēāļ‡āđƒāļ™āļāļēāļĢāđƒāļŦāļŠāļēāļĢāļĨāļ”āđāļĢāļ‡āļ•āļķāļ‡āļœāļīāļ§ (“Surfactant”) āđƒāļ™āļ—āļēāļĢāļāđāļĢāļāđ€āļāļīāļ”āļ—āļĩāđˆāļĄāļĩāļ āļēāļ§āļ°āļŦāļēāļĒāđƒāļˆāļĨāđāļēāļšāļēāļāļˆāļēāļ āļāļēāļĢāļ„āļĨāļ­āļ”āļïœŠāļ­āļ™āļāđāļēāļŦāļ™āļ” - āđāļ™āļ§āļ—āļēāļ‡āđƒāļ™āļāļēāļĢāļĨāļ”āļāļēāļĢāđƒāļŠïœ‹āđ€āļ„āļĢāļ·āđˆāļ­āļ‡āļŠïœŠāļ§āļĒāļŦāļēāļĒāđƒāļˆāđƒāļ™āļ—āļēāļĢāļāđāļĢāļāđ€āļāļīāļ”āļ—āļĩāđˆāļĄāļ āļēāļ§āļ°āļŦāļēāļĒāđƒāļˆāļĨāđāļēāļšāļēāļāļˆāļēāļāļāļēāļĢāļ„āļĨāļ­āļ”āļïœŠāļ­āļ™ āļĩ āļāđāļēāļŦāļ™āļ” - āđāļ™āļ§āļ—āļēāļ‡āđƒāļ™āļāļēāļĢāđƒāļŦāļŠāļ§āļ™āļ›āļĢāļ°āļāļ­āļšāļ‚āļ­āļ‡āđ€āļĨāļ·āļ­āļ”āđƒāļ™āļ—āļēāļĢāļāđāļĢāļāđ€āļāļīāļ”āļ—āļĩāđˆāļĄāļ āļēāļ§āļ°āļ‹āļĩāļ” ïœŠ āļĩ - āđāļ™āļ§āļ—āļēāļ‡āļāļēāļĢāļ•āļĢāļ§āļˆāļˆāļ­āļ›āļĢāļ°āļŠāļēāļ—āļ•āļēāđƒāļ™āļ—āļēāļĢāļāļ„āļĨāļ­āļ”āļïœŠāļ­āļ™āļāđāļēāļŦāļ™āļ” - āđāļ™āļ§āļ—āļēāļ‡āļāļēāļĢāļŠïœŠāļ‡āļ›āļĢāļķāļāļĐāļēāđ€āļžāļ·āđˆāļ­āļ•āļĢāļ§āļˆāļŦāļē Retinopathy of Prematurity - āđāļ™āļ§āļ—āļēāļ‡āļāļēāļĢāđƒāļŦāļ§āļ„āļ‹āļĩāļ™āļ›ïœ†āļ­āļ‡āļāļąāļ™āļ•āļąāļšāļ­āļąāļāđ€āļŠāļšāļšāļĩāđƒāļ™āļ—āļēāļĢāļāđāļĢāļāđ€āļāļīāļ” āļą - āđāļ™āļ§āļ—āļēāļ‡āļāļēāļĢāļ”āļđāđāļĨāļ āļēāļ§āļ° Hypoglycemia
  • 3.
  • 4.
    āđāļ™āļ§āļ—āļēāļ‡āļāļēāļĢāļĢāļąāļāļĐāļēāļœāļđāļ›ïœ…āļ§āļĒāļ—āļĩāđˆāļĄāļĩāļāļēāļĢāļ•āļīāļ”āđ€āļŠāļ·āđ‰āļ­āļ—āļēāļ‡āđ€āļ”āļīāļ™āļ›ïœāļŠāļŠāļēāļ§āļ° āļāļēāļĢāļ•āļīāļ”āđ€āļŠāļ·āđ‰āļ­āđƒāļ™āļ—āļēāļ‡āđ€āļ”āļīāļ™āļ›ïœāļŠāļŠāļēāļ§āļ° āļ­āļēāļˆāđ€āļ›ïœ’āļ™āļ­āļēāļāļēāļĢāđāļĨāļ°āļ­āļēāļāļēāļĢāđāļŠāļ”āļ‡āļ‚āļ­āļ‡āļ„āļ§āļēāļĄāļœāļīāļ”āļ›āļāļ•āļīāđƒāļ™āļ—āļēāļ‡āđ€āļ”āļīāļ™ āļ›ïœāļŠāļŠāļēāļ§āļ°āļ­āļĒāļēāļ‡āļ­āļ·āđˆāļ™ āđ€āļŠïœŠāļ™ āļāļēāļĢāļ­āļļāļ”āļāļąāđ‰āļ™āđƒāļ™āļ—āļēāļ‡āđ€āļ”āļīāļ™āļ›ïœāļŠāļŠāļēāļ§āļ° āļ āļēāļ§āļ°āļ›ïœāļŠāļŠāļēāļ§āļ°āđ„āļŦāļĨāļĒāļ­āļ™āļāļĨāļąāļš ( vesicouretreic reflux) āđ€āļ›ïœ’āļ™āļ•āļ™ āļāļēāļĢāļ”āļđāđāļĨāļĢāļąāļāļĐāļēāļœāļđāļ›āļ§āļĒāļāļĨāļļāļĄāļ™āļĩāđ‰āļ­āļĒāļēāļ‡āļ–āļđāļāļ•āļ­āļ‡āļ•āļąāđ‰āļ‡āđāļ•āđ€āļ™āļīāļ™ āđ† āļˆāļķāļ‡āļĄāļĩāļ„āļ§āļēāļĄāļŠāđāļēāļ„āļąāļāļ­āļĒāļēāļ‡āļĒāļīāđˆāļ‡ ïœ… āđˆ āđ€āļ›ïœ†āļēāļŦāļĄāļēāļĒāļāļēāļĢāļĢāļąāļāļĐāļē āļ„āļ·āļ­ āļāđāļēāļˆāļąāļ”āđ€āļŠāļ·āđ‰āļ­āļ—āļĩāđˆāđ€āļ›ïœ’āļ™āļŠāļēāđ€āļŦāļ•āļļāđ‚āļ”āļĒāđ€āļĢāđ‡āļ§ āđāļĨāļ°āļ›ïœ†āļ­āļ‡āļāļąāļ™āđ„āļĄïœŠāđƒāļŦāđ€āļāļīāļ”āļāļēāļĢāļ•āļīāļ”āđ€āļŠāļ·āļ­āļ‹āđ‰āđāļē āđ‰ āļ™āļ­āļāļˆāļēāļāļ™āļąāđ‰āļ™ āļĒāļąāļ‡āļ›ïœ†āļ­āļ‡āļāļąāļ™āļāļēāļĢāđ€āļāļīāļ”āđāļœāļĨāļ—āļĩāđˆāđ„āļ•āļ­āļĩāļāļ”āļ§āļĒ 1. āļāļēāļĢāļ‹āļąāļāļ›āļĢāļ°āļ§āļąāļ•āļī - āđ„āļ‚ āļ‹āļķāđˆāļ‡āđ„āļĄïœŠāļĄāļŠāļēāđ€āļŦāļ•āļļāđāļ™ïœŠāļŠāļ”āđƒāļ™āđ€āļ”āđ‡āļ āļĩ āļą - āļ›āļ§āļ”āļŦāļĨāļąāļ‡ āļ›āļ§āļ”āļ—āļ­āļ‡āļŦāļĢāļ·āļ­āļ›āļ§āļ”āļšāļąāđ‰āļ™āđ€āļ­āļ§ āļĄāļąāļāļžāļšāđƒāļ™āđ€āļ”āđ‡āļāļ­āļēāļĒāļļāļĄāļēāļāļāļ§ïœŠāļē 4-5 āļ›ïœ‚ - āļ„āļ§āļēāļĄāļœāļīāļ”āļ›āļāļ•āļīāļ‚āļ­āļ‡āļāļēāļĢāļ–āļēāļĒāļ›ïœāļŠāļŠāļēāļ§āļ° āđ€āļŠïœŠāļ™ āļ›ïœāļŠāļŠāļēāļ§āļ°āđāļŠāļšāļ‚āļąāļ” , āļ›ïœāļŠāļŠāļēāļ§āļ°āļĨāđāļēāļšāļēāļ , āļ›ïœāļŠāļŠāļēāļ§āļ°āļšïœŠāļ­āļĒ , āļāļĨāļąāđ‰āļ™āļ›ïœāļŠāļŠāļēāļ§āļ°āđ„āļĄïœŠāđ„āļ” , āļŦāļĢāļ·āļ­āļŠāļ­āļšāļ­āļąāđ‰āļ™āļ›ïœāļŠāļŠāļēāļ§āļ° - āļ›ïœāļŠāļŠāļēāļ§āļ°āļĢāļ”āļ—āļĩāđˆāļ™āļ­āļ™āđāļšāļšāļ—āļļāļ•āļīāļĒāļ āļđāļĄāļī - āļ›āļĢāļ°āļ§āļąāļ•āļāļēāļĢāļ­āļļāļ”āļāļąāđ‰āļ™āđƒāļ™āļ—āļēāļ‡āđ€āļ”āļīāļ™āļ›ïœāļŠāļŠāļēāļ§āļ° āđ€āļŠïœŠāļ™ āļ›ïœāļŠāļŠāļēāļ§āļ°āļ•āļ­āļ‡āđ€āļšïœŠāļ‡ , āļ›ïœāļŠāļŠāļēāļ§āļ°āđ„āļĄïœŠāļžïœŠāļ‡āđāļĨāļ°āđ€āļ›ïœ’āļ™āļŦāļĒāļ” āđ† āļī āļļ āļ‚āļ™āļēāļ”āļ‚āļ­āļ‡āļĨāđāļēāļ›ïœāļŠāļŠāļēāļ§āļ°āļĄāļĩāļïœ‹āļ­āļ™āļ™āļīāđˆāļ§āļŦāļĨāļļāļ”āļ­āļ­āļāļĄāļē - āđ€āļĨāļĩāđ‰āļĒāļ‡āđ„āļĄïœŠāđ‚āļ• - āļ›āļĢāļ°āļ§āļąāļ•āđ€āļī āļ„āļĒāļĄāļĩāļāļēāļĢāļ•āļīāļ”āđ€āļŠāļ·āđ‰āļ­āđƒāļ™āļ—āļēāļ‡āđ€āļ”āļīāļ™āļ›ïœāļŠāļŠāļēāļ§āļ° - āļ›āļĢāļ°āļ§āļąāļ•āļāļēāļĢāļ–āļēāļĒāļ­āļļāļˆāļˆāļēāļĢāļ° āđ€āļŠïœŠāļ™ āļ—āļ­āļ‡āļœāļđāļāļšïœŠāļ­āļĒ , āļāļĨāļąāđ‰āļ™āļ­āļļāļˆāļˆāļēāļĢāļ°āđ„āļĄïœŠāđ„āļ” ( encopresis) āļī - āđƒāļ™āļ—āļēāļĢāļāđāļĢāļāđ€āļāļīāļ” āļ­āļēāļāļēāļĢāđāļĨāļ°āļ­āļēāļāļēāļĢāđāļŠāļ”āļ‡āļĄāļąāļāđ„āļĄïœŠāļˆāđāļēāđ€āļžāļēāļ° āļˆāļķāļ‡āļ•āļ­āļ‡āļ‹āļąāļāļ›āļĢāļ°āļ§āļąāļ•āļīāđ€āļĢāļ·āđˆāļ­āļ‡āđ„āļĄïœŠāļ”āļ”āļ™āļĄ , āļ‹āļķāļĄ , āļđ āļ•āļąāļ§āđ€āļĒāđ‡āļ™āđāļĨāļ°āļ•āļīāļ”āđ€āļŠāļ·āđ‰āļ­āđƒāļ™āļāļĢāļ°āđāļŠāđ€āļĨāļ·āļ­āļ” 2. āļāļēāļĢāļ•āļĢāļ§āļˆāļĢāļēāļ‡āļāļēāļĒ - āļ™āđ‰āđāļēāļŦāļ™āļąāļāđāļĨāļ°āļŠïœŠāļ§āļ™āļŠāļđāļ‡ - āļŠāļąāļāļāļēāļ“āļŠāļĩāļžāđ‚āļ”āļĒāđ€āļ‰āļžāļēāļ°āđ„āļ‚āđāļĨāļ°āļ„āļ§āļēāļĄāļ”āļąāļ™āđ‚āļĨāļŦāļīāļ• - āļïœ‹āļ­āļ™āđƒāļ™āļ—āļ­āļ‡ āđ€āļŠïœŠāļ™āļšāļĢāļīāđ€āļ§āļ“āļšāļąāļ™āđ€āļ­āļ§ āļŦāļĢāļ·āļ­āđ€āļŦāļ™āļ·āļ­āļŦāļąāļ§āļŦāļ™ïœŠāļēāļ§ āđ‰ - āđ€āļ„āļēāļ°āđ€āļˆāđ‡āļšāļ—āļĩāđˆ costovertebralangle - lipoma , hair patch dimple , sinus tract āļšāļĢāļīāđ€āļ§āļ“ lumbosacral - āļ‚āļēāļŠāļēāļŦāļĢāļ·āļ­āļ­ïœŠāļ­āļ™āđāļĢāļ‡ - āļ­āļ§āļąāļĒāļ§āļ°āđ€āļžāļĻāļœāļīāļ”āļ›āļāļ•āļī āđ€āļŠïœŠāļ™ phimosis , vaginitis , labial adhesion - neurogenic bladder
  • 5.
    3. āļāļēāļĢāļ•āļĢāļ§āļˆāļ—āļēāļ‡āļŦāļ­āļ‡āļ›āļāļīāļšāļ•āļīāļāļēāļĢāļą - āļāļēāļĢāļ•āļĢāļ§āļˆāļ›ïœāļŠāļŠāļēāļ§āļ° āđƒāļŠïœ‹āļ›ïœāļŠāļŠāļēāļ§āļ°āļŠāļ”āļ—āļĩāđˆāđ€āļāđ‡āļšāļ­āļĒāļēāļ‡āļ–āļđāļāļ•āļ­āļ‡āļĄāļēāļ›ïœïœ“āļ™ āļ–āļēāļĄāļĩāđ€āļĄāđ‡āļ”āđ€āļĨāļ·āļ­āļ”āļ‚āļēāļ§āļĄāļēāļāļāļ§ïœŠāļē 5-10 āļ•āļąāļ§ / HPF āļŠāļ™āļąāļšāļŠāļ™āļļāļ™āļ§ïœŠāļēāļˆāļ°āđ€āļ›ïœ’āļ™āļāļēāļĢāļ•āļīāļ”āđ€āļŠāļ·āđ‰āļ­āđƒāļ™āļ—āļēāļ‡āđ€āļ”āļīāļ™āļ›ïœāļŠāļŠāļēāļ§āļ° (āđāļ•āļāļēāļĢāļ§āļīāļ™āļīāļˆāļ‰āļąāļĒāļ—āļĩāđˆāđāļ™ïœŠāļ™āļ­āļ™āļ•āļ­āļ‡āļ­āļēāļĻāļąāļĒāļāļēāļĢ āđ€āļžāļēāļ°āđ€āļŠāļ·āđ‰āļ­āļˆāļēāļāļ›ïœāļŠāļŠāļēāļ§āļ°) - āļŠïœŠāļ‡āļ›ïœāļŠāļŠāļēāļ§āļ°āđ€āļžāļ·āđˆāļ­āđ€āļžāļēāļ°āđ€āļŠāļ·āđ‰āļ­āļïœŠāļ­āļ™āđƒāļŦāļĒāļēāļ›āļāļīāļŠāļĩāļ§āļ™āļ°āļ—āļļāļāļĢāļēāļĒ āļŦāļĄāļēāļĒāđ€āļŦāļ•āļļ āļœāļĨāđ€āļžāļēāļ°āđ€āļŠāļ·āđ‰āļ­āļ—āļĩāļ–āļ·āļ­āļ§ïœŠāļēāļĄāļĩāļ™āļąāļĒāļŠāđāļēāļ„āļąāļ āđ„āļ”āđāļïœŠ āđˆ āļ›ïœāļŠāļŠāļēāļ§āļ°āđ€āļāđ‡āļšāđ‚āļ”āļĒāļ§āļīāļ˜āļĩ suprapubic aspiration āđ€āļžāļēāļ°āđ€āļŠāļ·āđ‰āļ­āļ‚āļķāđ‰āļ™(āđ„āļĄïœŠāļ§ïœŠāļēāļāļĩāđˆ colony/āļĄāļĨ) Catheterized â‰Ĩ103 colony/āļĄāļĨ. Clean-voided â‰Ĩ105 colony/āļĄāļĨ. āļāļēāļĢāđ€āļāđ‡āļšāļ›ïœāļŠāļŠāļēāļ§āļ°āđ€āļžāļ·āđˆāļ­āđ€āļžāļēāļ°āđ€āļŠāļ·āļ­āđƒāļ™āđ€āļ”āđ‡āļāļ­āļēāļĒāļļāļ™āļ­āļĒāļāļ§ïœŠāļē 1 āļ›ïœ‚ āđāļ™āļ°āļ™āđāļēāđƒāļŦāđƒāļŠïœ‹ Suprapubic aspiration āļŦāļĢāļ·āļ­ āđ‰  Transurethral catheterization āđ€āļ—āļēāļ™āļąāđ‰āļ™ āļŠïœŠāļ§āļ™āđƒāļ™āđ€āļ”āđ‡āļāđ‚āļ•āļ—āļĩāđˆāđ„āļĄïœŠāļĄāļĩ pnimosis āļ­āļēāļˆāđƒāļŠïœ‹ midstream clean-voided urine āđ„āļ” 4. āļāļēāļĢāļ”āļđāđāļĨāļĢāļąāļāļĐāļē 4.1 āđāļïœ‹āđ„āļ‚āļ āļēāļ§āļ° dehydration āđ‚āļ”āļĒāđƒāļŦāļŠāļēāļĢāļ™āđ‰āđāļēāļ—āļēāļ‡āļ›āļēāļāļŦāļĢāļ·āļ­āļ—āļēāļ‡āļŦāļĨāļ­āļ”āđ€āļĨāļ·āļ­āļ”āļ”āđāļē āļ–āļēāļˆāđāļēāđ€āļ›ïœ’āļ™ 4.2 empirical antibiotics āđƒāļ™āļ—āļēāļĢāļāđāļĢāļāđ€āļāļīāļ”āđƒāļŦ Ampicillin 50-100 āļĄāļ./āļāļ./āļ§āļąāļ™ āđāļĨāļ° Gentamicin 3-5 āļĄāļ./āļāļ./āļ§āļąāļ™ āļŦāļĢāļ·āļ­ 3rd generation Cephalosporins āđƒāļ™āđ€āļ”āđ‡āļāđ‚āļ•āļ—āļĩāđˆāļĄāļĩāļ­āļēāļāļēāļĢāļĢāļļāļ™āđāļĢāļ‡ āđāļ™āļ°āļ™āđāļēāđƒāļŦ aminoglycosides āđ€āļŠïœŠāļ™ Cefotaxime 100-200 āļĄāļ./āļāļ./āļ§āļąāļ™ Ceftriaxone 50-100 āļĄāļ./āļāļ./āļ§āļąāļ™ āđƒāļ™āđ€āļ”āđ‡āļāđ‚āļ•āļ—āļĩāđˆāļĄāļĩāļ­āļēāļāļēāļĢāđ„āļĄïœŠāļĢāļļāļ™āđāļĢāļ‡ āđāļĨāļ°/āļŦāļĢāļ·āļ­ āđ€āļ›ïœ’āļ™āļāļēāļĢāļ•āļīāļ”āđ€āļŠāļ·āđ‰āļ­āđƒāļ™āļ—āļēāļ‡āđ€āļ”āļīāļ™āļ›ïœāļŠāļŠāļēāļ§āļ°āļŠïœŠāļ§āļ™āļĨāļēāļ‡ āļ­āļēāļˆāđƒāļŦāļĒāļēāļ›āļāļīāļŠāļĩāļ§āļ™āļ° āļ—āļēāļ‡āļ›āļēāļ āđ€āļŠïœŠāļ™ Cotrimoxazole 6-12 āļĄāļ. āļ‚āļ­āļ‡ trimethoprim /āļāļ./āļ§āļąāļ™. Amoxycillin-clavulanic acid 30 āļĄāļ. āļ‚āļ­āļ‡ amoxicillin /āļāļ./āļ§āļąāļ™ āļŦāļĢāļ·āļ­āļĒāļēāļāļĨāļļāļĄ Cepholosporins āļ•āļēāļ‡ āđ† 4.3 āļ›āļĢāļ°āđ€āļĄāļīāļ™āļœāļĨāļāļēāļĢāļĢāļąāļāļĐāļēāđ‚āļ”āļĒāļ•āļĢāļ§āļˆāļ›ïœāļŠāļŠāļēāļ§āļ°āļ‹āđ‰āđāļēāđƒāļ™ 48-72 āļŠāļĄ. 4.4 āļĢāļ°āļĒāļ°āđ€āļ§āļĨāļēāļāļēāļĢāđƒāļŦāļĒāļē 10-14 āļ§āļąāļ™āđƒāļ™āļœāļđāļ›āļ§āļĒ acute pyelonephritis āđāļĨāļ° 7-10 āļ§āļąāļ™āđƒāļ™āļœāļđāļ›ïœ…āļ§āļĒāļ—āļĩāđˆ  āļĄāļĩāļāļēāļĢāļ•āļīāļ”āđ€āļŠāļ·āđ‰āļ­āļ—āļēāļ‡āđ€āļ”āļīāļ™āļ›ïœāļŠāļŠāļēāļ§āļ°āļŠïœŠāļ§āļ™āļĨāļēāļ‡ 4.5 āđāļ™āļ°āļ™āđāļēāļ—āđāļē circumcision āđƒāļ™āļœāļđāļ›ïœ…āļ§āļĒāļ—āļĩāļĄāļĩ phimosis āđˆ
  • 6.
    7. āļ–āļēāļœāļđāļ›ïœ…āļ§āļĒāļĄāļĩāļāļēāļĢāļ•āļīāļ”āđ€āļŠāļ·āđ‰āļ­āļ‹āđ‰āđāļē (>3 āļ„āļĢāļąāđ‰āļ‡ / āļ›ïœ‚) āđāļ™āļ°āļ™āđāļēāđƒāļŦ prophylaxis āļ”āļ§āļĒāļĒāļē Cotrimoxazole 1-2 āļĄāļ. āļ‚āļ­āļ‡ trimethoprim /āļ§āļąāļ™ āđ€āļ›ïœ’āļ™āđ€āļ§āļĨāļēāļ­āļĒāļēāļ‡āļ™ïœ‹āļ­āļĒ 6-12 āđ€āļ”āļ·āļ­āļ™ āļĢāļ§āļĄāđāļïœ‹āđ„āļ‚āļ›ïœāļˆāļˆāļąāļĒāđ€āļŠāļĩāđˆāļĒāļ‡āļ—āļĩāđˆāļžāļšāđ„āļ”āļšïœŠāļ­āļĒ āđ„āļ”āđāļïœŠ āđāļ™āļ°āļ™āđāļēāđƒāļŦāļ”āļ·āđˆāļĄāļ™āđ‰āđāļēāļĄāļēāļ āđ† āđ„āļĄïœŠāļāļĨāļąāđ‰āļ™āļ›ïœāļŠāļŠāļēāļ§āļ° āļ–āļēāļĒāļ›ïœāļŠāļŠāļēāļ§āļ°āļˆāļ™āļŠāļļāļ” āļŦāļĢāļ·āļ­ double-void āļ­āļĒāļēāđƒāļŦāļ—āļ­āļ‡āļœāļđāļ āļĢāļąāļāļĐāļē āđ‚āļĢāļ„āļžāļĒāļēāļ˜āļīāđ‚āļ”āļĒāđ€āļ‰āļžāļēāļ°āļžāļĒāļēāļ˜āļīāđ€āļŠïœ‹āļ™āļ”āļēāļĒ āđāļĨāļ°āļĢāļąāļāļĐāļēāļ„āļ§āļēāļĄāļŠāļ°āļ­āļēāļ”āļšāļĢāļīāđ€āļ§āļ“ perineum
  • 7.
  • 8.
    āđāļ™āļ§āļ—āļēāļ‡āļ›āļāļīāļšāļ•āļīāļ‡āļēāļ™ (Clinical PracticeGuideline) āļ”āļđāđāļĨāđ‚āļĢāļ„āđ„āļ‚āđ€āļĨāļ·āļ­āļ”āļ­āļ­āļ āļą āļŠāđāļēāļŦāļĢāļąāļšāļŦāļ­āļ‡āļ•āļĢāļ§āļˆāļœāļđāļ›ïœ…āļ§āļĒāļ™āļ­āļāđāļĨāļ°āļ‰āļļāļāđ€āļ‰āļīāļ™ (āļ.āļ„. 2548) āļāļēāļĢāļĢāļąāļāļĐāļēāļĢāļ°āļĒāļ°āđ„āļ‚ 1. āļĨāļ”āđ„āļ‚ āļ›ïœ†āļ­āļ‡āļāļąāļ™āļŠāļąāļ āļ”āļ§āļĒ āļāļēāļĢāđ€āļŠāđ‡āļ”āļ•āļąāļ§āđāļĨāļ°āļŦāļĢāļ·āļ­āđƒāļŠïœ‹āļĒāļē paracetamol āļĢāļąāļšāļ›āļĢāļ°āļ—āļēāļ™ āđ€āļĄāļ·āđˆāļ­āđ„āļ‚āļŠāļđāļ‡āļĢāļ§āļĄāļāļąāļšāļ”āļ·āđˆāļĄ āļ™āđ‰āđāļēāļœāļŠāļĄ ORS āļĄāļēāļ āđ† āļŦāļēāļĄāđƒāļŠïœ‹ NSAID āļŦāļĢāļ·āļ­ Aspirin 2. Prevent dehydration āđƒāļŦāļ­āļēāļŦāļēāļĢāļ­ïœŠāļ­āļ™ āļ”āļ·āđˆāļĄ ORS āđāļĨāļ°āļ„āļ§āļĢāļ‡āļ”āļ­āļēāļŦāļēāļĢāļ—āļĩāđˆāļĄāļĩāļŠāļĩāļ”āđāļē āļŠāļĩāđāļ”āļ‡ 3. āļ™āļąāļ” Follow up āļ—āļļāļāļ§āļąāļ™ āđ€āļĢāļīāđˆāļĄāļ•āļąāđ‰āļ‡āđāļ•āļ§āļ™āļ—āļĩāđˆ 3 āļ‚āļ­āļ‡āđ„āļ‚āđ€āļžāļ·āđˆāļ­āļ”āļđāļ§ïœŠāļēāļĢāļ°āļĒāļ° Leakage āļŦāļĢāļ·āļ­āļĒāļąāļ‡ āđƒāļ™āļĢāļēāļĒāļ—āļĩāđ„āļĄïœŠāđ„āļ” āļą āđˆ Admit āļ•āļ­āļ‡āđāļ™āļ°āļ™āđāļē Warning Sign āļāļēāļĢ Follow up āļ—āđāļēāļ•āļēāļĄ Dengue Treatment Algorithm OPD āļ”āļąāļ‡āļ™āļĩāđ‰ āđ„āļ‚āļŠāļđāļ‡ + āļŦāļ™ïœ‹āļēāđāļ”āļ‡ āđ„āļĄïœŠāļĄāļĩāļ­āļēāļāļēāļĢāļ­āļ·āđˆāļ™ āđ† āļĢāļ§āļĄāļ”āļ§āļĒ āđ€āļŠïœŠāļ™ āđ„āļĄïœŠāļĄāļĩāđ„āļ­ āļ™āđ‰āđāļēāļĄāļđāļ āļ—āļ­āļ‡āđ€āļŠāļĩāļĒ āļ›āļ§āļ”āļŦāļđ āļŊāļĨāļŊ Tournique + Test Positive negative Hx : bleed ? vomiting. PE. : VS Liver CBC. āļŠāļ·āļšāļ„āļ™ āļŦāļēāļŠāļēāđ€āļŦāļ•āļļāļ­āļēāļ™āļ‚āļ­āļ‡āđ„āļ‚ āļ™āļąāļ” Follow Up āļ—āļļāļāļ§āļąāļ™ āļ•āļąāđ‰āļ‡āđāļ•āļ§āļąāļ™āļ—āļĩāđˆ 3 āļ‚āļ­āļ‡āđ„āļ‚ āļˆāļ™āļāļ§ïœŠāļēāļˆāļ°āļĨāļ‡āđ„āļ” āđ€āļŠïœŠāļ™CBC UA āļ™āļąāļ” 48 āļŠāļĄ. āđƒāļ™āļĢāļēāļĒāļ—āļĩāđˆāđ„āļĄïœŠāđ„āļ” admit āļ•āļ­āļ‡āđāļ™āļ°āļ™āđāļē Warning sign * Follow Up āđāļĨāļ° repeat āļ–āļēāļĄāļĩāđƒāļŦāļĢāļĩāļšāļ™āđāļēāļœāļđāļ›ïœ…āļ§āļĒāļĄāļē āļĢāļž. tourniquet test Hct āđ€āļ—āļēāđ€āļ”āļīāļĄ Hct āđ€āļžāļīāđˆāļĄāļ‚āļķāđ‰āļ™ Hct āđ€āļ—āļēāđ€āļ”āļīāļĄ WBC > 5,000 WBC āļĨāļ”āļĨāļ‡ Plt WBC āļĨāļ”āļĨāļ‡ Plt Plt āļ›āļāļ•āļī āļ›āļāļ•āļī < 100,000 / cumm āļ™āļąāļ” Force oral intake Admit Folow Up āļ™āļąāļ” Follow Up āđƒāļ™ āļĢāļēāļĒāļ­āļēāđ€āļˆāļĩāļĒāļ™āļĄāļēāļ āđƒāļŦ admit
  • 9.
    āļ”āļąāļ”āđāļ›āļĨāļ‡āļĄāļēāļˆāļēāļāđ„āļ‚āđ€āļĨāļ·āļ­āļ”āļ­āļ­āļ : āļāļēāļĢāļ”āļđāđāļĨāđāļĨāļ°āļĢāļąāļāļĐāļē...āļžāļ.āļĻāļīāļĢāļīāđ€āļžāđ‡āļāļāļąāļĨāļĒāļēāļ“āļĢāļļāļˆ āļŦāļĄāļēāļĒāđ€āļŦāļ•āļļ. * Warning signs āđ„āļ”āđāļïœŠ - āļ‹āļķāļĄ āļ­ïœŠāļ­āļ™āđ€āļžāļĨāļĩāļĒ āļĢāļąāļšāļ›āļĢāļ°āļ—āļēāļ™āđ„āļ”āļ™ïœ‹āļ­āļĒ - āļĄāļĩāđ€āļĨāļ·āļ­āļ”āļ­āļ­āļ āđ€āļŠïœŠāļ™ āđ€āļĨāļ·āļ­āļ”āļāđāļēāđ€āļ”āļē āļ­āļēāđ€āļˆāļĩāļĒāļ™ āļ–āļēāļĒāđ€āļ›ïœ’āļ™āđ€āļĨāļ·āļ­āļ” - āļāļĢāļ°āļŦāļēāļĒāļ™āđ‰āđāļēāļĄāļēāļ āļĢāļ­āļ‡āļāļ§āļ™āļĄāļēāļāđƒāļ™āđ€āļ”āđ‡āļāđ€āļĨāđ‡āļ - āđ„āļ‚āļĨāļ‡āđāļĨāļ§āļœāļđāļ›ïœ…āļ§āļĒāļ­āļēāļāļēāļĢāđ€āļĨāļ§āļĨāļ‡ ïœ‹ - āļĄāļĩāļ„āļĨāļ·āđˆāļ™āđ„āļŠïœ‹āļ­āļēāđ€āļˆāļĩāļĒāļ™āļ•āļĨāļ­āļ”āđ€āļ§āļĨāļē āļ›āļ§āļ”āļ—āļ­āļ‡āļĄāļēāļ - āļāļĢāļ°āļŠāļąāļšāļāļĢāļ°āļŠïœŠāļēāļĒāļŦāļ‡āļļāļ”āļŦāļ‡āļīāļ” āļžāļĪāļ•āļīāļāļĢāļĢāļĄāđ€āļ›āļĨāļĩāđˆāļĒāļ™ - āļ•āļąāļ§āđ€āļĒāđ‡āļ™ āļŠāļĩāļœāļīāļ§āļ„āļĨāđ‰āđāļēāļĨāļ‡ āļ•āļąāļ§āļĨāļēāļĒ āđ† āļ›ïœāļŠāļŠāļēāļ§āļ°āļ™ïœ‹āļ­āļĒāļĨāļ‡ āļāļēāļĢāļĢāļąāļāļĐāļēāļĢāļ°āļĒāļ° Leakage āļœāļđāļ›ïœ…āļ§āļĒāļˆāļ°āļĄāļē 2 āđāļšāļš 2.1 āđ„āļĄïœŠāļĄāļĩ shock āļ„āļ§āļĢ admit āļ•āļēāļĄāļ‚āļ­āļšïœŠāļ‡āļŠāļĩāđ‰ āļ”āļąāļ‡āļ™āļĩāđ‰ 1. Platelet count <100,000/cummāđāļĨāļ°āļŦāļĢāļ·āļ­ Hct rising 2. āļĄāļĩāļ­āļēāļāļēāļĢāļŦāļĢāļ·āļ­āļ­āļēāļāļēāļĢāđāļŠāļ”āļ‡ āđƒāļ™ Warning Signs 3. Bleeding 4. āļœāļđāļ›āļāļ„āļĢāļ­āļ‡āļāļąāļ‡āļ§āļĨ āļŦāļĢāļ·āļ­āļšïœ‹āļēāļ™āđ„āļāļĨ āļŦāļĄāļēāļĒāđ€āļŦāļ•āļļ āđƒāļ™āļĢāļēāļĒāļ—āļĩāđˆāđ„āļĄïœŠāđ„āļ” admit āļ„āļ§āļĢāļ™āļąāļ” Follow Up āļ—āļļāļāļ§āļąāļ™āļˆāļ™āđ„āļ‚āļĨāļ‡āđ€āļāļīāļ™ 48 āļŠāļąāļ§āđ‚āļĄāļ‡ āđˆ 2.2 āļĄāļĩ shock - āļ—āđāļēāļāļēāļĢāļĢāļąāļāļĐāļēāļ—āļąāļ™āļ—āļĩ āđ€āļĄāļ·āđˆāļ­āļ§āļīāļ™āļīāļˆāļ‰āļąāļĒāđ„āļ” āđ‚āļ”āļĒāđƒāļŦ O2 āļ—āļēāļ‡ canula , IV Fluid āđāļĨāļ°āļŠïœŠāļ‡ Admit āđ‚āļ”āļĒāđ‚āļ—āļĢāļĻāļąāļžāļ—āđāļˆïœ‹āļ‡āļŦāļ­āļœāļđāļ›ïœ…āļ§āļĒāļāļļāļĄāļēāļĢ 1 āđ‚āļ—āļĢ 1782 āđƒāļ™āļĢāļēāļĒ -Impending shock. āđƒāļŦ 5% D/NSS1 rate 10-20 ml/kg/hr -Profound shock. (āļ§āļąāļ” BP,Pulse āđ„āļĄïœŠāđ„āļ”) āđƒāļŦ NSS2 ml/kg push in 10 min āđ€āļĄāļ·āđˆāļ­ BP āļ§āļąāļ”āđ„āļ”āđƒāļŦāļ›āļĢāļąāļš rate āđ€āļ›ïœ’āļ™ 5% D/NSS1 10-20 ml/kg/hr āļŦāļĄāļēāļĒāđ€āļŦāļ•āļļ : 1 5% D/NSS āļŦāļĢāļ·āļ­ 5% DAR āļŦāļĢāļ·āļ­ 5% DLR 2 Nss āļŦāļĢāļ·āļ­ Ringer acetate āļŦāļĢāļ·āļ­ Ringer lactate āļ„āļ§āļĢāđƒāļŠïœ‹āļ‚āļ§āļ”āļ‚āļ™āļēāļ” 500 ml
  • 10.
    āđāļ™āļ§āļ—āļēāļ‡āļ›āļāļīāļšāļ•āļīāļ‡āļēāļ™ ( ClinicalPractice Guideline) āļ”āļđāđāļĨāļĢāļąāļāļĐāļēāđ‚āļĢāļ„āđ„āļ‚āđ€āļĨāļ·āļ­āļ”āļ­āļ­āļ āļą āļŠāđāļēāļŦāļĢāļąāļšāļœāļđāļ›ïœ…āļ§āļĒ āđƒāļ™ āļĢāļžāļĻ.āļžāļļāļ—āļ˜āļŠāļīāļ™āļĢāļēāļŠ āļ.āļ„. 2548 āđ‚āļĢāļ„āđ„āļ‚āđ€āļĨāļ·āļ­āļ”āļ­āļ­āļ āļĢāļąāļāļĐāļēāļ•āļēāļĄāļĢāļ°āļĒāļ°āļ‚āļ­āļ‡āđ‚āļĢāļ„ āļĢāļ°āļĒāļ°āđ„āļ‚ āļĄāļĩāļŦāļĨāļąāļāļāļēāļĢāļĢāļąāļāļĐāļē 3 āļ‚āļ­ 1. āļĨāļ”āđ„āļ‚ āļ›ïœ†āļ­āļ‡āļāļąāļ™āļŠāļąāļ āļ”āļ§āļĒāļāļēāļĢāđ€āļŠāđ‡āļ”āļ•āļąāļ§āđāļĨāļ°āļŦāļĢāļ·āļ­āđƒāļŠïœ‹āļĒāļē Paracetamol āļĢāļąāļšāļ›āļĢāļ°āļ—āļēāļ™ āđ€āļĄāļ·āļ­āđ„āļ‚āļŠāļđāļ‡ āđˆ āļĢāļ§āļĄāļāļąāļšāļ”āļ·āđˆāļĄāļ™āđ‰āđāļēāļœāļŠāļĄ ORS āļĄāļēāļ āđ† āļŦāļēāļĄāđƒāļŠïœ‹ NSAID āļŦāļĢāļ·āļ­ Aspirin 2. āļ›ïœ†āļ­āļ‡āļāļąāļ™āļ āļēāļ§āļ°āļ‚āļēāļ”āļ™āđ‰āđāļē āļ„āļ§āļĢāđƒāļŦ IV fluid āđƒāļ™āļĢāļēāļĒ āļ­āļēāđ€āļˆāļĩāļĒāļ™āļĄāļēāļ āđāļĨāļ°āļŦāļĢāļ·āļ­āļĄāļĩ dehydration āđ‚āļ”āļĒ āđƒāļŦāļ›āļĢāļ°āļĄāļēāļ“ 50% Maintenance. 3. āļ•āļĢāļ§āļˆ āļ•āļīāļ”āļ•āļēāļĄ āļ§ïœŠāļēāđ€āļ‚āļēāļĢāļ°āļĒāļ° Leakage āļŦāļĢāļ·āļ­āļĒāļąāļ‡ āđ‚āļ”āļĒāļ”āļđāļˆāļēāļ āļ­āļēāļāļēāļĢāđāļŠāļ”āļ‡ āđāļĨāļ° CBC āļĢāļ°āļĒāļ° Leakage āļĄāļĩāļŦāļĨāļąāļāļāļēāļĢāļĢāļąāļāļĐāļē 3 āļ‚āļ­ 1. Early Detection and early treatment of SHOCK āđ‚āļ”āļĒāļ•āļĢāļ§āļˆāļ§āļąāļ” Vital signs ( BP , pulse Pressure ) āļ—āļļāļ 1-2 hrs , Hct āļ—āļļāļ q 4-6 hrs , Record intake/output Urine Sp.gr. āđ‚āļ”āļĒāđƒāļŠïœ‹āđāļšāļšāļŸāļ­āļĢāļĄ DHF flow chart āļ‚āļ­āļ‡ āļĢāļž. 2. IV FLUID Replacement āļŠāļ™āļīāļ”āļ‚āļ­āļ‡ IV fluid āđƒāļ™āļĢāļēāļĒ Shock : āđƒāļŦāđ€āļ›ïœ’āļ™ 5% DAR āļŦāļĢāļ·āļ­ 5% DLR āļŦāļĢāļ·āļ­ 5% D/NSS āđƒāļ™āļĢāļēāļĒ Non-shock : āļ­āļēāļĒāļļ <6 āđ€āļ”āļ·āļ­āļ™ āđƒāļŦāđ€āļ›ïœ’āļ™ 5% D/N/3 āļ­āļēāļĒāļļ 6 āđ€āļ”āļ·āļ­āļ™ -1 āđ€āļ”āļ·āļ­āļ™ āđƒāļŦāđ€āļ›ïœ’āļ™ 5% D/N/2 āļ­āļēāļĒāļļ > 1 āļ›ïœ‚ āđƒāļŦāđ€āļ›ïœ’āļ™ 5% D/NSS āļ›āļĢāļīāļĄāļēāļ“ āđāļĨāļ°āļ­āļąāļ•āļĢāļēāļāļēāļĢāđƒāļŦ IV fluid - āđƒāļ™āļĢāļēāļĒ Hct rising >10% āđāļĨāļ°āļœāļđāļ›ïœ…āļ§āļĒāđ„āļĄïœŠāļŠāļēāļĄāļēāļĢāļ–āļĢāļąāļšāļ›āļĢāļ°āļ—āļēāļ™āļ­āļēāļŦāļēāļĢāļ„āļ§āļĢāđ€āļĢāļīāđˆāļĄāļ•āļ™āđƒāļŦāļ›āļĢāļīāļĄāļēāļ“ IV fluid āļˆāđāļēāļ™āļ§āļ™ M/2 āđƒāļ™ 24 āļŠāļąāđˆāļ§āđ‚āļĄāļ‡ - āđƒāļ™āļĢāļēāļĒ Hct rising >20% āļ„āļ§āļĢāđ€āļĢāļīāđˆāļĄāļ•āļ™āđƒāļŦ IV fluid āļˆāđāļēāļ™āļ§āļ™ M+5% D āđƒāļ™ 24 āļŠāļąāđˆāļ§āđ‚āļĄāļ‡ āļ•āļ­āđ„āļ›āļ›āļĢāļąāļšāļ­āļąāļ•āļĢāļēāļāļēāļĢāđƒāļŦāļ•āļēāļĄāļĢāļđāļ›āļ—āļĩāđˆ 1 āđāļ™āļ§āļ—āļēāļ‡āļāļēāļĢāļ”āļđāđāļĨāļĢāļąāļāļĐāļēāđ„āļ‚āđ€āļĨāļ·āļ­āļ”āļ­āļ­āļ - āđƒāļ™āļĢāļēāļĒ DHF grade III : āļ„āļ§āļĢāđ€āļĢāļīāđˆāļĄāļ•āļ™āđƒāļŦ IV fluid āđƒāļ™āļ­āļąāļ•āļĢāļē 10-20 ml/kg/hr. - āđƒāļ™āļĢāļēāļĒ DHF grade IV : āļ„āļ§āļĢāđ€āļĢāļīāđˆāļĄāļ”āļ§āļĒāļ­āļąāļ•āļĢāļē 10 ml/kg IV push āļˆāļ™āļāļĢāļ°āļ—āļąāđˆāļ‡āļ§āļąāļ” BP & push āđ„āļ”āļˆāļķāļ‡āļ›āļĢāļąāļšāđ€āļ›ïœ’āļ™ 10 ml/kg/hr. āļ•āļ­āđ„āļ›āļ›āļĢāļąāļšāļ­āļąāļ•āļĢāļēāļāļēāļĢāđƒāļŦāļ•āļēāļĄāļĢāļđāļ›āļ—āļĩāđˆ 2 āđāļ™āļ§āļ—āļēāļ‡āļāļēāļĢāļ”āļđāđāļĨāļĢāļąāļāļĐāļēāđ„āļ‚āđ€āļĨāļ·āļ­āļ”āļ­āļ­āļ
  • 11.
    3. āļāļēāļĢāļĢāļąāļāļĐāļēāļ›āļĢāļ°āļ„āļąāļšāļ›āļĢāļ°āļ„āļ­āļ‡ : 3.1 āđ€āļïœ†āļēāļĢāļ°āļ§āļąāļ‡āđ€āļ›ïœ’āļ™āļžāļīāđ€āļĻāļĐāđƒāļ™āļāļĢāļ“āļĩāļœāļđāļ›ïœ…āļ§āļĒāļ—āļĩāđˆāļĄāļĩāļĨāļāļĐāļ“āļ°āļ”āļąāļ‡āļ•āļ­āđ„āļ›āļ™āļĩāđ‰ (High risk patiement) āļą 1. Young infants <1 year old. 2. DHF grade IV or prolonged shock. 3. Overweight patients. 4. Patients with massive bleeding. 5. Patients with changes of cinsciousness.(encephalopathy) 6. Patients with underlying diseases , e.g. Thalassemia , G-6-PD def., CHD etc. 7. Referred patients. 3.2 āļ•āļĢāļ§āļˆāļŦāļēāđāļĨāļ°āđāļïœ‹āđ„āļ‚āļ„āļ§āļēāļĄāļœāļīāļ”āļ›āļāļ•āļīāļ—āļēāļ‡ Metabolic āđ‚āļ”āļĒāđ€āļ‰āļžāļēāļ°āđƒāļ™ DHF Grade IV. 3.3 āļāļēāļĢāđƒāļŦāđ€āļĨāļ·āļ­āļ” āļĄāļĩāļ‚āļ­āļšïœŠāļ‡āļŠāļĩāđ‰āļ”āļąāļ‡āļ™āļĩāđ‰ - āļœāļđāļ›ïœ…āļ§āļĒāļĄāļĩāđ€āļĨāļ·āļ­āļ”āļ­āļ­āļāļĄāļēāļĄāļēāļāđ€āļāļīāļ™ 10% āļ‚āļ­āļ‡ Tital Blood Volume (TBV = 60-80 āļ‹āļĩāļ‹āļĩ/āļāļ.) āđ‚āļ”āļĒāđƒāļŦāļ•āļēāļĄāļ›āļĢāļīāļĄāļēāļ“āđ€āļĨāļ·āļ­āļ”āļ—āļĩāđˆāļ­āļ­āļāļĄāļē -āļœāļđāļ›ïœ…āļ§āļĒ Thalassemia, G-6-PD deficiency āļ—āļĩāđˆāļĄāļĩāļ āļēāļ§āļ°āļ‹āļĩāļ”āļŦāļĢāļ·āļ­āļĄāļĩ hemolysis - āļœāļđāļ›ïœ…āļ§āļĒāļ—āļĩāļĒāļ‡āļŠāđ‡āļ­āļāļŦāļĢāļ·āļ­āļĄāļĩ unstable vital signs āļŦāļĢāļ·āļ­āđ„āļĄïœŠāļŠāļēāļĄāļēāļĢāļ–āļĨāļ” rate āļ‚āļ­āļ‡ IV fluid āļĨāļ‡ āđˆāļą āđ„āļ”āđāļĨāļ°āļĄāļĩ Hct āļĨāļ”āļĨāļ‡ āļˆāļēāļāļĢāļ°āļĒāļ°āļ—āļĩāđˆāļŠāđ‡āļ­āļ āļŦāļĨāļąāļ‡āļˆāļēāļāđ„āļ”āļĢāļš IV fluid āļĄāļēāļāđ€āļāļīāļ™āļžāļ­ (āļ­āļēāļˆāļĄāļĩāđ€āļĨāļ·āļ­āļ”āļ­āļ­āļāļ āļēāļĒāđƒāļ™) āļą 3.4 āļāļēāļĢāđƒāļŦ platelet : āļĄāļĩāļ‚āļ­āļšïœŠāļ‡āļŠāļĩāđ‰āđ€āļ‰āļžāļēāļ°āđƒāļ™āļĢāļēāļĒāļ—āļĩāđˆāļĄāļĩ massive bleeging. 3.5 āļŦāļĨāļĩāļāđ€āļĨāļĩāđˆāļĒāļ‡āļāļēāļĢāļ—āđāļēāļŦāļąāļ•āļ–āļāļēāļĢāļ—āļĩāđˆ invasive āđ€āļŠïœŠāļ™ āļāļēāļĢāđƒāļŠïœŠ NG tube. āļĢāļ°āļĒāļ° Convalescence - āļ„āļ§āļĢāļŦāļĒāļļāļ”āđƒāļŦ IV fluid āđ€āļĄāļ·āđˆāļ­āļœāļđāļ›ïœ…āļ§āļĒāđ€āļ‚āļēāļŠāļđāļĢāļ°āļĒāļ° concalescence. - āđƒāļ™āļĢāļēāļĒāļ—āļĩāđˆāļœïœ‹āļ›ïœ…āļ§āļĒāļĒāļąāļ‡āļ­ïœŠāļ­āļ™āđ€āļžāļĨāļĩāļĒāđ€āļšāļ·āđˆāļ­āļ­āļēāļŦāļēāļĢ āļŦāļĢāļ·āļ­āļ—āļ­āļ‡āļ­āļ·āļ” āđāļĨāļ°āļĄāļĩ bowel sound āļ™ïœ‹āļ­āļĒāļāļ§ïœŠāļēāļ›āļāļ•āļī āļ„āļ§āļĢ āļđ āļ•āļĢāļ§āļˆ āļ„āļē blood electrolyte. āļ‚āļ­āļšïœŠāļ‡āļŠāļĩāđƒāļ™āļāļēāļĢāļˆāđāļēāļŦāļ™ïœŠāļēāļĒāļœāļđāļ›ïœ…āļ§āļĒāļāļĨāļąāļšāļšïœ‹āļēāļ™ āđ‰  1. āđ„āļ‚āļĨāļ”āļĨāļ‡āđ€āļāļīāļ™āļāļ§ïœŠāļē 24 āļŠāļąāđˆāļ§āđ‚āļĄāļ‡ (āđƒāļ™āļĢāļēāļĒāļ—āļĩāđˆ shock āđ„āļ‚āļ„āļ§āļĢāļĨāļ”āļĨāļ‡āđ€āļāļīāļ™āļāļ§ïœŠāļē 48 āļŠāļąāđˆāļ§āđ‚āļĄāļ‡) 2. āļāļēāļĢāļŦāļēāļĒāđƒāļˆāļ›āļāļ•āļī āđ„āļĄïœŠāļŦāļ­āļš āđ„āļĄïœŠāļĄāļĩāļāļēāļĢāļŦāļēāļĒāđƒāļˆāļĨāđāļēāļšāļēāļ 3. āđ„āļĄïœŠāļĄāļĩ complications.
  • 12.
    āļāļēāļĢāđƒāļŦāļŠāļēāļĢāļ™āđ‰āļēāđƒāļ™āļāļēāļĢāļĢāļąāļāļĐāļēāļœāļđāļ›ïœ…āļ§āļĒāđ„āļ‚āđ€āļĨāļ·āļ­āļ”āļ­āļ­āļāđ€āļ”āļ‡āļāļĩāļ—āļĩāđˆāļĄāļĩāļ āļēāļ§āļ°āļŠāđ‡āļ­āļāđāļĨāļ°āļŠāđ‡āļ­āļāļĢāļļāļ™āđāļĢāļ‡ āđ NSS āļŦāļĢāļ·āļ­ DLR āļŦāļĢāļ·āļ­ DAR IV drip free flow 10-15 āļ™āļēāļ—āļĩ āļŦāļĢāļ·āļ­ 10 āļ‹āļĩāļ‹āļĩ/āļāļ. IV push āđƒāļ™āļĢāļēāļĒāļ—āļĩāđ€āđˆ āļ›ïœ’āļ™ grade IV āļ­āļ­āļāļ‹āļīāđ€āļˆāļ™ āļ­āļēāļāļēāļĢāļ”āļĩāļ‚āļķāđ‰āļ™ āļ­āļēāļāļēāļĢāļĒāļąāļ‡āđ„āļĄïœŠāļ”āļĩāļ‚āļķāđ‰āļ™ āđ€āļĢāļīāđˆāļĄāļ§āļąāļ” BP āļŦāļĢāļ·āļ­ āļˆāļąāļšāļŠāļĩāļžāļˆāļĢāđ„āļ” āļĒāļąāļ‡āļ§āļąāļ” BP āđāļĨāļ°āļˆāļąāļšāļŠāļĩāļžāļˆāļĢāđ„āļĄïœŠāđ„āļ” āļĨāļ” rate āđ€āļ›ïœ’āļ™ 10 āļ‹āļĩāļ‹āļĩ/āļāļ./āļŠāļĄ. 1-2 āļŠāļĄ. āđ€āļ›āļĨāļĩāđˆāļĒāļ™ IV 10 āļ‹āļĩāļ‹/āļĩ āļāļ. IV bolus (āļ‹āđ‰āđāļēāđ„āļ”āļ­āļĩāļ 1 āļ„āļĢāļąāđ‰āļ‡) āđ€āļ›ïœ’āļ™ 5% D/NSS āļŦāļĢāļ·āļ­ 5%DLR āļŦāļĢāļ·āļ­ 5%DAR āļ­āļēāļāļēāļĢāļ”āļĩāļ‚āļķāđ‰āļ™ āļ­āļēāļāļēāļĢāđ€āļĨāļ§āļĨāļ‡ āļ­āļēāļāļēāļĢāļ”āļĩāļ‚āļķāđ‰āļ™ āļ­āļēāļāļēāļĢāļĒāļąāļ‡āđ„āļĄïœŠāļ”āļĩāļ‚āļķāđ‰āļ™ āļ„āļ­āļĒ āđ† āļĨāļ” rate āđ€āļ›ïœ’āļ™ 7.5 āđāļĨāļ° āđ€āļˆāļēāļ° blood sogar , blood gas , electrolyte , Ca , LFT , 3 āļ‹āļĩāļ‹āļĩ/āļāļ./āļŠāļĄ. āļˆāļ™āļŠāļēāļĄāļēāļĢāļ– off BUN . Cr* (āļ–āļēāļ—āđāļēāđ„āļ”)āđāļĨāļ°āđāļïœ‹āđ„āļ‚āļŦāļēāļāļĄāļĩāļœāļĨāļāļēāļĢāļ•āļĢāļ§āļˆāļ—āļĩāđˆāļœāļīāļ”āļ›āļāļ•āļī āđāļĨāļ° IV āđ„āļ”āļ•āļēāļĄāđāļœāļ™āļ āļđāļĄāļīāļāļēāļĢāđƒāļŦāļŠāļēāļĢ āđ€āļˆāļēāļ° Hct āļ™āđ‰āđāļēāļ‚āļēāļ‡āļ•āļ™ Hct āđ€āļžāļīāđˆāļĄ Hct āļĨāļ” Dextran 40. 10 āļ‹āļĩāļ‹/āļāļ./āļŠāļĄ. āļĩ āđƒāļŦāđ€āļĨāļ·āļ­āļ” FWB 10 āļ‹āļĩāļ‹āļĩ/āļāļ. āļ­āļēāļāļēāļĢāļ”āļĩāļ‚āļķāđ‰āļ™ āļ­āļēāļāļēāļĢāđ€āļĨāļ§āļĨāļ‡ (āļĢāļ°āļŦāļ§ïœŠāļēāļ‡āļĢāļ­āđ€āļĨāļ·āļ­āļ” āđƒāļŦ Dextran 40. 10āļ‹āļĩāļ‹/āļĩ āļāļ./āļŠāļĄ.) āļžāļīāļˆāļēāļĢāļ“āļēāļ—āđāļē venous cut down āđ€āļžāļ·āđˆāļ­āļ§āļąāļ” CVP āđāļĨāļ°āđƒāļŠïœŠāļŠāļēāļĒāļŠāļ§āļ™āļ›ïœāļŠāļŠāļēāļ§āļ° CVP āļŠāļđāļ‡āđ€āļāļīāļ™ 10 āļ‹āļĄ.āļ™āđ‰āđāļē CVP āļ•āđˆāđāļēāļāļ§ïœŠāļē 10 āļ‹āļĄ. āļžāļīāļˆāļēāļĢāļ“āļēāđƒāļŦ dopamine , debutec āļžāļīāļˆāļēāļĢāļ“āļēāđƒāļŦāđ€āļĨāļ·āļ­āļ”āļŦāļĢāļ·āļ­ Dextran 40 āļ­āļĩāļ āļ­āļēāļāļēāļĢāļ”āļĩāļ‚āļķāđ‰āļ™ - āļ–āļēāđ„āļĄïœŠāļŠāļēāļĄāļēāļĢāļ–āļ•āļĢāļ§āļˆāđ„āļ” āļžāļīāļˆāļēāļĢāļ“āļēāđƒāļŦ Vitamin K, Ca, NaHCo, āļ•āļēāļĄāļ­āļēāļāļēāļĢāļ—āļēāļ‡āļ„āļĨāļīāļ™āļīāļ - āļ•āļĢāļ§āļˆāđ€āļŠāđ‡āļ„āļœāļĨāļ—āļēāļ‡āļŦāļ­āļ‡āļ›āļāļīāļšāļąāļ•āļīāļāļēāļĢāļ•āļēāļĄ * āđāļĨāļ°āđāļïœ‹āđ„āļ‚āđ‚āļ”āļĒāļ”āļ§āļ™āļ–āļēāļœāļīāļ”āļ›āļāļ•āļī āļĢāļđāļ›āļ—āļĩāđˆ 2 āđāļ™āļ§āļ—āļēāļ‡āļāļēāļĢāļ”āļđāđāļĨāļĢāļąāļāļĐāļēāđ„āļ‚āđ€āļĨāļ·āļ­āļ”āļ­āļ­āļ
  • 13.
    āļāļēāļĢāđƒāļŦāļŠāļēāļĢāļ™āđ‰āđāļēāđƒāļ™āļāļēāļĢāļĢāļąāļāļĐāļēāļœāļđāļ›ïœ…āļ§āļĒāđ„āļ‚āđ€āļĨāļ·āļ­āļ”āļ­āļ­āļāđ€āļ”āļ‡āļāļĩ (āļ™āđ‰āđāļēāļŦāļ™āļąāļ 15-40āļāļ.) āļ—āļĩāđˆāļāđāļēāļĨāļąāļ‡āļ­āļĒāļđāđƒāļ™āļĢāļ°āļĒāļ°āļ§āļīāļāļĪāļ• (āļĄāļĩāđ€āļāļĨāđ‡āļ”āđ€āļĨāļ·āļ­āļ” â‰Ī 100,000 āđ€āļ‹āļĨāļĨ/āļĨāļš.āļĄāļĄ. āđāļĨāļ°āļĄāļĩ Hct āđ€āļžāļīāđˆāļĄāļ‚āļķāđ‰āļ™ 10-20 %) 5% D/NSS āļŦāļĢāļ·āļ­ 5% DLR āļŦāļĢāļ·āļ­ 5% DAR 5 āļ‹āļĩāļ‹āļĩ/āļāļ./āļŠāļĄ. āļ§āļąāļ” vital signs āļ—āļļāļ 1-2 āļŠāļĄ. āđāļĨāļ° āđ€āļˆāļēāļ° Hct āļ—āļļāļ 4 āļŠāļĄ. Vital signs āđ€āļ›āļĨāļĩāđˆāļĒāļ™āđāļ›āļĨāļ‡ āļ­āļēāļāļēāļĢāļ”āļĩāļ‚āļķāđ‰āļ™ āļ­āļēāļāļēāļĢāđ„āļĄïœŠāļ”āļĩ āđāļĨāļ°/āļŦāļĢāļ·āļ­ Hct āđ€āļžāļīāđˆāļĄāļ‚āļķāđ‰āļ™ Hct āļĨāļ”āļĨāļ‡ stable vital signs Hct āđ€āļžāļīāđˆāļĄāļ‚āļķāđ‰āļ™. āļŠāļĩāļžāļˆāļĢāđ€āļĢāđ‡āļ§āļ‚āļķāđ‰āļ™ āļ›ïœāļŠāļŠāļēāļ§āļ°āļ›āļĢāļīāļĄāļēāļ“āļĄāļēāļāļ‚āļķāđ‰āļ™ āđ€āļžāļīāđˆāļĄ rate āđ€āļ›ïœ’āļ™ 5-7 āļ‹āļĩāļ‹āļĩ/āļāļ./āļŠāļĄ. āļ›ïœāļŠāļŠāļēāļ§āļ°āļ™ïœ‹āļ­āļĒāļĨāļ‡ 3-4 āļŠāļĄ. āđ€āļžāļīāđˆāļĄ rate āđ€āļ›ïœ’āļ™ 7 āļ‹āļĩāļ‹āļĩ/āļāļ./āļŠāļĄ. āļĨāļ” Rate āđ€āļ›ïœ’āļ™ 3 āļ‹āļĩāļ‹āļĩ/āļāļ./āļŠāļĄ. āļ­āļēāļāļēāļĢāļ”āļĩāļ‚āļķāđ‰āļ™ āļĒāļąāļ‡āđ„āļĄïœŠāļ”āļĩāļ‚āļķāđ‰āļ™ āđ€āļžāļīāđˆāļĄ rate āđ€āļ›ïœ’āļ™ 10 āļ‹āļĩāļ‹/āļĩ āļāļ./āļŠāļĄ. 2 āļŠāļĄ. āļ­āļēāļāļēāļĢāļ”āļĩāļ‚āļķāđ‰āļ™āļ­āļĩāļ āļĒāļąāļ‡āļ„āļ‡āļĄāļĩāđˆāļŠāļĩāļžāļˆāļĢāđ€āļĢāđ‡āļ§, pulse pressure āđāļ„āļš, āđ„āļĄïœŠāļ›ïœāļŠāļŠāļēāļ§āļ° Hct āļŠāļđāļ‡āļ‚āļķāđ‰āļ™ Hct āļĨāļ”āļĨāļ‡ āļĨāļ” rate IV āļĨāļ‡āļ­āļĩāļāļˆāļ™āļœāļđāļ›ïœ…āļ§āļĒāļĄāļĩ vital signs stable, Hct āļĨāļ”āļĨāļ‡, āļĄāļĩāļ›ïœāļŠāļŠāļēāļ§āļ° Dextran – 40 āļžāļīāļˆāļēāļĢāļ“āļēāđƒāļŦāđ€āļĨāļ·āļ­āļ” FWB āļĄāļēāļ fluid āđ„āļ” āļ āļēāļĒāđƒāļ™ 24-48 āļŠāļĄ. 10 āļ‹āļĩāļ‹/āļāļ./āļŠāļĄ. āļĩ 10 āļ‹āļĩāļ‹/āļāļ./āļ„āļĢāļąāđ‰āļ‡ āļĩ āļ­āļēāļāļēāļĢāļ”āļĩāļ‚āļķāđ‰āļ™ āđ€āļ›āļĨāļĩāđˆāļĒāļ™āđ€āļ›ïœ’āļ™ crystalloid āđāļĨāļ°āļ„āļ­āļĒ āđ† āļĨāļ” rate āđ€āļ›ïœ’āļ™ 7,5,3 āļ‹āļĩāļ‹āļĩ/āļāļ./āļŠāļĄ. āļŦāļĄāļēāļĒāđ€āļŦāļ•āļļ āļœāļđāļ›ïœ…āļ§āļĒāļ—āļĩāđˆāļĄāļ™āđ‰āđāļēāļŦāļ™āļąāļ āļ™ïœ‹āļ­āļĒāļāļ§ïœŠāļē 15 āļāļ. āđƒāļŦāđ€āļĢāļīāđˆāļĄ IV fluid āļ—āļĩāđˆ rate 6-7 āļ‹āļĩāļ‹āļĩ/āļāļ./āļŠāļĄ. āļĩ āļœāļđāļ›ïœ…āļ§āļĒāļ—āļĩāđˆāļĄāļĩāļ™āđ‰āđāļēāļŦāļ™āļąāļāđ€āļāļīāļ™ 40 āļāļ. āđƒāļŦāđ€āļĢāļīāđˆāļĄ IV fluid āļ—āļĩāđˆ rate 3-4 āļ‹āļĩāļ‹āļĩ/āļāļ./āļŠāļĄ. āļĢāļđāļ›āļ—āļĩāđˆ 1 āđāļ™āļ§āļ—āļēāļ‡āļāļēāļĢāļ”āļđāđāļĨāļĢāļąāļāļĐāļēāđ„āļ‚āđ€āļĨāļ·āļ­āļ”āļ­āļ­āļ
  • 14.
    āđāļ™āļ§āļ—āļēāļ‡āļāļēāļĢāļ”āļđāđāļĨāļĢāļąāļāļĐāļēāļ—āļēāļĢāļ āđāļĢāļāđ€āļāļīāļ”āļ•āļąāļ§āđ€āļŦāļĨāļ·āļ­āļ‡
  • 15.
    āđāļ™āļ§āļ—āļēāļ‡āļāļēāļĢāļ”āļđāđāļĨāļĢāļąāļāļĐāļēāļ—āļēāļĢāļāđāļĢāļāđ€āļāļīāļ”āļ•āļąāļ§āđ€āļŦāļĨāļ·āļ­āļ‡āļ—āļĩāđˆāđāļœāļ™āļāļœāļđāļ›ïœ…āļ§āļĒāļ™āļ­āļāđāļĨāļ°āļŦāļ­āļ‡āļ‰āļļāļāđ€āļ‰āļīāļ™ āļĢ.āļž.āļžāļļāļ—āļ˜āļŠāļīāļ™āļĢāļēāļŠ (āļ‰āļšāļąāļšāļ›āļĢāļąāļšāļ›āļĢāļļāļ‡āļ„āļĢāļąāđ‰āļ‡āļ—āļĩāđˆ 1 āļ§āļąāļ™āļ—āļĩāđˆ 13 āļ.āļ„. 2548) Visible jaundice Term infant Preterm infant Onset < 24 hr. Onset 24-72 hr. Onset â‰Ĩ 24 hr. BW < 2000 gm BW â‰Ĩ 2000 gm Hct,MB Hct,MB Hct,MB Admit āļ—āđāļēāļ•āļēāļĄāđāļ™āļ§āļ—āļēāļ‡āļ‚āļ­āļ‡ term infant MB <5mg% MB â‰Ĩ 5mg% MB <15mg% MB â‰Ĩ 15mg% Advice/āļ­āļēāļˆāļ™āļąāļ” Admit Advice Admit āļ•āļĢāļ§āļˆ Hct,MB āļ§āļąāļ™āļĢāļļāļ‡āļ‚āļķāđ‰āļ™ MB <5mg% MB 5-13 mg% MB â‰Ĩ 13 mg% Advice F/U Hct,MB Admit āļ§āļąāļ™āļĢāļļāļ‡āļ‚āļķāđ‰āļ™ āļŦāļĄāļēāļĒāđ€āļŦāļ•āļļ āđƒāļŦāļŠïœŠāļ‡āļ—āļēāļĢāļāļĄāļēāđ€āļˆāļēāļ° Hct , MB āļ—āļĩāđˆāļŦāļ­āļœāļđāļ›ïœ…āļ§āļĒāļāļļāļĄāļēāļĢ 3 āđ‚āļ”āļĒāļ•āļīāļ”āļ•āļ­āļĨāļ§āļ‡āļŦāļ™ïœ‹āļēāļ—āļĩāđˆāđ€āļšāļ­āļĢ 1781 āđāļĨāļ° 1784 āļ•āļĨāļ­āļ” 24 āļŠāļąāđˆāļ§āđ‚āļĄāļ‡
  • 16.
    āđāļ™āļ§āļ—āļēāļ‡āļāļēāļĢāļ”āļđāđāļĨāļĢāļąāļāļĐāļēāļ—āļēāļĢāļāđāļĢāļāđ€āļāļīāļ”āļ•āļąāļ§āđ€āļŦāļĨāļ·āļ­āļ‡āđƒāļ™āļŦāļ­āļœāļđāļ›ïœ…āļ§āļĒ 1. Healthyterm infant Visible jaundice Onset < 24 hr Onset 24-72 hr Onset â‰Ĩ72 hr Hct,MB Hct,MB Hct,MB MB 8-13 mg MB â‰Ĩ 13mg% MB <5 mg MB 5-8 mg MB â‰Ĩ Smg MB <15 mg% MB â‰Ĩ 15mg% F/U Hct,MB Next 12 hr No Rx No Rx F/U Hct,MB āļ—āļļāļ 4-6 hr Rate of rising Rate of rising >0.5 mg%/hr. >0.5 mg%/hr. Investigation : - CBC, blood smeat - Reticuyte count, Heinz body - Blood group, Coombs’teat āđāļĄïœŠ,āļĨāļđāļ - G6PD screening Management : - Consider phototherapy āļŦāļĢāļ·āļ­ exchange transfusion āļ•āļēāļĄāļ•āļēāļĢāļēāļ‡āļ—āļĩāđˆ 1 - F/U Hct,MB āļ—āļļāļ 4-6 āļŠāļąāđˆāļ§āđ‚āļĄāļ‡ āļāļĢāļ“āļĩāļĄāļĩāļŦāļĨāļąāļāļāļēāļ™āđāļŠāļ”āļ‡āļ–āļķāļ‡āļ āļēāļ§āļ° hemolysis - F/U Hct,MB āļ—āļļāļ 12-24 āļŠāļąāđˆāļ§āđ‚āļĄāļ‡ āļāļĢāļ“āļĩāļĄāļĩāļŦāļĨāļąāļāļāļēāļ™āđāļŠāļ”āļ‡āļ–āļķāļ‡āļ āļēāļ§āļ° hemolysis āļŦāļĄāļēāļĒāđ€āļŦāļ•āļļ āļāļĢāļ“āļĩāļ—āļĩāđˆāļĄāļĩ Prolonged jaundice >7 āļ§āļąāļ™āđƒāļ™ term āđāļĨāļ° > 14 āļ§āļąāļ™āđƒāļ™ preterm āđƒāļŦāļ•āļĢāļ§āļˆ āļĢāļ°āļ”āļąāļš TB āđāļĨāļ° OB >14 āļ§āļąāļ™ āļ–āļēāđ„āļĄïœŠāļĄāļĩāļœāļĨ thyroid screening āđƒāļŦāļ•āļĢāļ§āļˆ āļ āļēāļ§āļ° congenital hypothyroidism
  • 17.
    āļ•āļēāļĢāļēāļ‡ āđāļ™āļ§āļ—āļēāļ‡āļāļēāļĢāļ”āļđāđāļĨāļĢāļąāļāļĐāļēāļ—āļēāļĢāļāđāļĢāļāđ€āļāļīāļ”āļ„āļĢāļšāļāđāļēāļŦāļ™āļ”āļŠāļļāļ‚āļ āļēāļžāļ›āļāļ•āļī* (Healthyterm newborn) āļ—āļĩāđˆāļĄāļĩāļ āļēāļ§āļ° hyperbilirubinemia Total bilirubin (TB) (mg/dl) Age (hrs) Phototherapy Intensive ( 2) Exchange Exchange transfusion and Phototherapy transfusion intensive phototherapy If intensive Phototherapy fail( 3 ) â‰Ī 24( 1 ) 24-48 â‰Ĩ12 â‰Ĩ15 â‰Ĩ20 â‰Ĩ25 49-72 â‰Ĩ15 â‰Ĩ18 â‰Ĩ25 â‰Ĩ30 >72 â‰Ĩ17 â‰Ĩ20 â‰Ĩ25 â‰Ĩ30 *āļˆāļ°āļšāļ­āļāļ§ïœŠāļēāđ€āļ›ïœ’āļ™āļ—āļēāļĢāļāļ›āļāļ•āļīāđ„āļ”āđ€āļĄāļ·āđˆāļ­āļ•āļĢāļ§āļˆāđ„āļĄïœŠāļžāļšāļŠāļēāđ€āļŦāļ•āļļāļ•āļąāļ§āđ€āļŦāļĨāļ·āļ­āļ‡ āļ–āļēāļĄāļĩāļŠāļēāđ€āļŦāļ•āļļāļˆāļēāļ hemolysis āđƒāļŦ exchange transfusion āļ—āļĩāđˆāļĢāļ°āļ”āļąāļš TB > 20 mg/dl (1) āļ­āļēāļāļēāļĢāļ•āļąāļ§āđ€āļŦāļĨāļ·āļ­āļ‡āļ āļēāļĒāđƒāļ™ 24 āļŠāļąāđˆāļ§āđ‚āļĄāļ‡āđāļĢāļ āļ–āļ·āļ­āđ€āļ›ïœ’āļ™āļ āļēāļ§āļ°āļœāļīāļ”āļ›āļāļ•āļī āļ—āļēāļĢāļāļ•āļ­āļ‡āđ„āļ”āļĢāļąāļšāļāļēāļĢāļ•āļĢāļ§āļˆāļ§āļīāļ™āļīāļˆāļ‰āļąāļĒāđāļĨāļ° āđ„āļ”āļĢāļąāļšāļāļēāļĢāļĢāļąāļāļĐāļēāļ•āļēāļĄāļŠāļēāđ€āļŦāļ•āļļāļ—āļāļĢāļēāļĒ āļļ (2) āļāļēāļĢāđƒāļŦ intensive phototherapy āļŦāļĄāļēāļĒāļ–āļķāļ‡ āļāļēāļĢāđƒāļŦāđāļŠāļ‡āļšāđāļēāļšāļąāļ”āļ”āļ§āļĒāļŦāļĨāļ­āļ”āđ„āļŸāļŠāļ™āļīāļ” â€œ special blue” 2 āđ€āļ„āļĢāļ·āđˆāļ­āļ‡ āđāļĨāļ°āļ—āđāļēāļāļēāļĢāđƒāļŦāļ­āļĒāļēāļ‡āļ•āļ­āđ€āļ™āļ·āđˆāļ­āļ‡āđ„āļĄïœŠāļ‚āļēāļ”āļ•āļ­āļ™ (3) intensive phototherapy failure āļŦāļĄāļēāļĒāļ–āļķāļ‡ āļ„āļē TB āļĨāļ”āļĨāļ‡āļ™ïœ‹āļ­āļĒāļāļ§ïœŠāļē 1-2 mg/dl āļ āļēāļĒāđƒāļ™ 4-6 āļŠāļĄ. āļŦāļĨāļąāļ‡āđ„āļ”āļĢāļąāļšāļāļēāļĢāļĢāļąāļāļĐāļēāđāļĨāļ°āļĢāļ°āļ”āļąāļš TB āļĄāļĩāđāļ™āļ§āđ‚āļ™ïœ‹āļĄāđ„āļĄïœŠāļĨāļ”āļĨāļ‡āļ•āļ­āđ€āļ™āļ·āđˆāļ­āļ‡ āđāļĨāļ°āļĄāļĩāļ„āļēāđ€āļžāļīāđˆāļĄāļŠāļđāļ‡āļ–āļķāļ‡āļĢāļ°āļ”āļąāļšāļ—āļĩāđˆāļ•āļ­āļ‡ exchange transfusion āļ”āļąāļ”āđāļ›āļĨāļ‡āļĄāļēāļˆāļēāļ : American Academy of Pediatrics. Provisional Committee for Quality Improcement and Subcommittee on Hyperbilirubinemia. Pracice parameter : management of hyperbilirubinemia in the helthy tem newborn. Pediatricds 1994;94 : 558.
  • 18.
    2. Preterm infant Total bilirubin (TB) (mg/dl) Phototherapy Exchange 500 - 1000 g 3-5 Variable 1001 - 1500 g 5 - 10 Variable 1501 - 2000 g 10 - 15 Variable 2001 - 2500 g > 15 Variable (1) āļāļĢāļ“āļĩ sick preterm āđƒāļŦāļžāļˆāļēāļĢāļ“āļēāļĢāļąāļāļĐāļēāļ•āļēāļĄāļ„āļ§āļēāļĄāđ€āļŦāļĄāļēāļ°āļŠāļĄ āļ­āļēāļˆāļ•āļ­āļ‡āļ—āđāļē phototherapy āļŦāļĢāļ·āļ­ āļī total blood exchang āđ€āļĢāđ‡āļ§āļ‚āļķāđ‰āļ™ ( sick preterm āļŦāļĄāļēāļĒāļ–āļķāļ‡ āļ—āļēāļĢāļāđāļĢāļāđ€āļāļīāļ”āļïœŠāļ­āļ™āļāđāļēāļŦāļ™āļ”āļ—āļĩāļĄāļĩ āđˆ APGAR score āļ—āļĩāđˆ 5 āļ™āļēāļ—āļĩ < 3, acidosis,sepsis āļŦāļĢāļ·āļ­āļĄāļĩāļ āļēāļ§āļ° hemolysis ) (2) āļāļĢāļ“āļĩāļ—āļĩāđˆāļĄāļĩāļ™āļēāļŦāļ™āļąāļāđāļĢāļāđ€āļāļīāļ” < 1000 g āļ­āļēāļˆāļžāļīāļˆāļēāļĢāļ“āļēāļ—āđāļē prophylactic photorherapy āļ•āļąāđ‰āļ‡āđāļ• āđāđ‰ āđāļĢāļāđ€āļāļīāļ”
  • 19.
    āđāļ™āļ§āļ—āļēāļ‡āļāļēāļĢāļ”āļđāđāļĨāļĢāļąāļāļĐāļēāļ—āļēāļĢāļāđāļĢāļāđ€āļāļīāļ”āļ•āļąāļ§āđ€āļŦāļĨāļ·āļ­āļ‡āđƒāļ™āļŦāļ­āļœāļđāļ›ïœ…āļ§āļĒ 1. āļ­āļ˜āļīāļšāļēāļĒāđƒāļŦāļĄāļēāļĢāļ”āļēāļŦāļĢāļ·āļ­āļāļēāļ•āļīāļ—āļĢāļēāļšāļ–āļķāļ‡āļœāļĨāļāļĢāļ°āļ—āļšāļ‚āļ­āļ‡āļ āļēāļ§āļ°āļ•āļąāļ§āđ€āļŦāļĨāļ·āļ­āļ‡āļ•āļ­āļŠāļļāļ‚āļ āļēāļžāļ‚āļ­āļ‡āļ—āļēāļĢāļ āļāļēāļĢāļ•āļĢāļ§āļˆ āļ§āļīāļ™āļīāļˆāļ‰āļąāļĒ āļāļēāļĢāļĢāļąāļāļĐāļēāļ”āļ§āļĒāļ§āļīāļ˜āļĩāļ•āļēāļ‡ āđ† āđ€āļĄāļ·āđˆāļ­āļĄāļĩāļ‚āļ­āļšïœŠāļ‡āļŠāļĩāđ‰ āđ€āļŠïœŠāļ™ phototherapy , total blood exchange 2. āļŦāļĨāļąāļ‡āđ„āļ”āļœāļĨ MB. āļ–āļēāļ–āļķāļ‡āđ€āļāļ“āļ‘āļŠïœŠāļ‡āļ•āļĢāļ§āļˆāđ€āļĨāļ·āļ­āļ”āđ€āļžāļ·āđˆāļ­āļāļēāļĢāļ§āļīāļ™āļīāļˆāļ‰āļąāļĒāđ€āļžāļīāđˆāļĄāđ€āļ•āļīāļĄ āļŦāļĢāļ·āļ­ phototherapy āļŦāļĢāļ·āļ­ total blood exchange āđƒāļŦāļŦāļ­āļœāļđāļ›ïœ…āļ§āļĒāđ€āļˆāļēāļ°āđ€āļĨāļ·āļ­āļ”āļŠïœŠāļ‡āļ•āļĢāļ§āļˆ āļŦāļĢāļ·āļ­āđƒāļŦāļāļēāļĢāļĢāļąāļāļĐāļēāļ”āļ§āļĒ phototherapy āđ€āļžāļ·āđˆāļ­āđ€āļ•āļĢāļĩāļĒāļĄ total blood exchange āļ—āļąāļ™āļ—āļĩāļžāļĢāļ­āļĄāđāļˆïœ‹āļ‡āđāļžāļ—āļĒāļœāļđāļ”āđāļĨāļ—āļĢāļēāļš āļđ 3. āļāļēāļĢāļ”āļđāđāļĨāļ—āļēāļĢāļāļ—āļĩāđˆāļ•āļ­āļ‡āđƒāļŦ phototherapy - āļˆāļąāļ”āļ—āļēāļĢāļāļ™āļ­āļ™āđƒāļ™ crib āļ—āļĩāđˆāļ‹ïœ‹āļ­āļ™āļāļąāļ™ 2 āļŠāļąāļ™ āđƒāļ•āđ€āļ„āļĢāļ·āđˆāļ­āļ‡ phototherapy āļ—āļĩāđˆāļ›āļĢāļąāļšāļ„āļ§āļēāļĄāļŠāļđāļ‡āļ‚āļ­āļ‡ āđ‰ āđ€āļ„āļĢāļ·āđˆāļ­āļ‡āđƒāļŦāļ•āđˆāđāļēāļ—āļĩāļŠāļļāļ” āđ€āļžāļ·āđˆāļ­āđƒāļŦāļĢāļ°āļĒāļ°āļĢāļ°āļŦāļ§ïœŠāļēāļ‡āļ—āļēāļĢāļāđāļĢāļāđāļĨāļ°āđ€āļ„āļĢāļ·āđˆāļ­āļ‡āļ™ïœ‹āļ­āļĒāļāļ§ïœŠāļē 30 āļ‹āļĄ. āđˆ - āļ›ïœāļ”āļ•āļēāļ”āļ§āļĒāļ§āļąāļŠāļ”āļļāļ—āļķāļšāđāļŠāļ‡āđāļĨāļ°āļ–āļ­āļ”āđ€āļŠāļ·āđ‰āļ­āļœïœ‹āļēāļ­āļ­āļ (āļĒāļāđ€āļ§ïœ‹āļ™āļāļĢāļ“āļĩ on intensive phototherapy āļ”āļ§āļĒ bili-bed āļ„āļ§āļĢāđƒāļŠïœŠāļœïœ‹āļēāļ­ïœ‹āļ­āļĄāļŦāļĢāļ·āļ­ pamper āđƒāļŦāļ—āļēāļĢāļāđ€āļŠāļĄāļ­) - āļāļąāđ‰āļ™āļ‚āļ­āļšāđ„āļŸāļ”āļ§āļĒāļœïœ‹āļēāļ‚āļēāļ§ āđ€āļžāļ·āđˆāļ­āļĨāļ”āļāļēāļĢāļāļĢāļ°āļˆāļēāļĒāļ‚āļ­āļ‡āđāļŠāļ‡āđ‚āļ”āļĒāđƒāļŦāļ‚āļ­āļšāļĨāļēāļ‡āļ‚āļ­āļ‡āļœïœ‹āļēāļ­āļĒāļđāļ•āđˆāđāļēāļˆāļēāļāđ€āļ„āļĢāļ·āđˆāļ­āļ‡ phototherapy 20 āļ‹āļĄ. - On continuous phototherapy āļĒāļāđ€āļ§ïœ‹āļ™āđ€āļ§āļĨāļēāļ—āļĩāđˆāļĄāļēāļĢāļ”āļēāđƒāļŦāļ™āļĄāļšāļļāļ•āļĢ - āđ€āļ›āļĨāļĩāđˆāļĒāļ™āļŦāļĨāļ­āļ”āđ„āļŸāļ—āļļāļ 2000 āļŠāļĄ. - āđāļœïœŠāļ™āļžāļĨāļēāļŠāļ•āļīāļāļ›ïœāļ”āļŦāļĨāļ­āļ”āđ„āļŸ āļ•āļ­āļ‡āđƒāļŠ āđ„āļĄïœŠāļĄāļĩāđ€āļ‚āļĄïœŠāļē āļāļļāļ™ āļĢāļ­āļĒāļ‚āļĩāļ”āļ‚āļ§āļ™āļŦāļĢāļ·āļ­āđāļ•āļ - āđ€āļïœ†āļēāļĢāļ°āļ§āļąāļ‡āļ āļēāļ§āļ°āđāļ—āļĢāļāļ‹ïœ‹āļ­āļ™āļˆāļēāļāļāļēāļĢāļĢāļąāļāļĐāļē āđ‚āļ”āļĒāđ€āļ‰āļžāļēāļ°āđ€āļĢāļ·āđˆāļ­āļ‡ hyperthermia , dehydration , diarrhea - āđ€āļˆāļēāļ°āđ€āļĨāļ·āļ­āļ”āļ•āļĢāļ§āļˆ Hct , MB āļ•āļēāļĄāđāļ™āļ§āļ—āļēāļ‡āļ—āļĩāđˆāļāđāļēāļŦāļ™āļ”
  • 20.
  • 21.
    Preterm infants (< 35 wk ) at risk for early onset neonatal sepsis* ( Onset < 72 hr) Signs of neonaltal sepsis** NO Yes Risk â‰Ĩ 1 āļ‚āļ­ CBC , H/C, empirical antibiotic*** H/C positive NO Yes Observe â‰Ĩ 48 hr CBC , H/C, Yes NO empirical antibiotic*** LP Antibiotic 7-10 āļ§āļąāļ™ H/C positive Yes NO āļœāļīāļ”āļ›āļāļ•āļī āļ›āļāļ•āļī LP Abnormal CBC Antibiotic Antibiotic 14 āļ§āļąāļ™ for GBS, 7-10 āļ§āļąāļ™ for GBS, āļœāļīāļ”āļ›āļāļ•āļī āļ›āļāļ•āļī NO 21 āļ§āļąāļ™ for Gram – Yes 14 āļ§āļąāļ™ for Gram – ve Off ABO ve bacilli Antibiotic Antibiotic Antibiotic 14 āļ§āļąāļ™ for GBS, 7-10 āļ§āļąāļ™ for GBS, 7 āļ§āļąāļ™ 21 āļ§āļąāļ™ for Gram – ve 14 āļ§āļąāļ™ for Gram – ve bacilli bacilli * āđāļĄïœŠāļĄāđ„āļ‚ > 38 oC , prolonged āļĩ rupture of membrane > 18 hr , PROM , chorioaminionitis , HX of previous GBS infection āđƒāļ™āļ„āļĢāļĢāļ ïœŽāļïœŠāļ­āļ™ , GBS bacteriuria ** apnea , āđ„āļ‚,āļŠāļąāļ,āļ‹āļķāļĄ , shock *** PGS 100,000 mÅŦ /kg/dose q 12 hr or ampicillin 100mg/kg/dose q 12 hr plus gentamicin
  • 22.
    term infants (< 35 wk ) at risk for early onset neonatal sepsis* ( Onset < 72 hr) Signs of neonaltal sepsis** NO Yes āļĄāļēāļĢāļ”āļēāđ„āļ”āļĢāļąāļš Intrapartum antibiotic CBC , H/C, empirical antibiotic*** Prophylaxis ( IAP) āļïœŠāļ­āļ™āļ„āļĨāļ­āļ” > 4 H/C positive Yes NO Observe â‰Ĩ 48 hr CBC , H/C, Yes NO LP Antibiotic 7-10 āļ§āļąāļ™ Normal CBC Abnormal CBC empirical antibiotic*** Observe â‰Ĩ 48 hr H/C positive āļœāļīāļ”āļ›āļāļ•āļī āļ›āļāļ•āļī Antibiotic Antibiotic Yes NO 14 āļ§āļąāļ™ for GBS, 7-10 āļ§āļąāļ™ for GBS, 21 āļ§āļąāļ™ for Gram – 14 āļ§āļąāļ™ for Gram – ve LP Antibiotic ve bacilli 7-10 āļ§āļąāļ™ for GBS, āļ›āļāļ•āļī āļœāļīāļ”āļ›āļāļ•āļī Antibiotic 14 āļ§āļąāļ™ for Gram – ve 14 āļ§āļąāļ™ for GBS, bacilli 21 āļ§āļąāļ™ for Gram – ve * āđāļĄïœŠāļĄāđ„āļ‚ > 38 C , prolonged rupture of membrane > 18 hr , PROM , chorioaminionitis , āļĩ o HX of previous GBS infection āđƒāļ™āļ„āļĢāļĢāļ ïœŽāļïœŠāļ­āļ™ , GBS bacteriuria ** apnea , āđ„āļ‚,āļŠāļąāļ,āļ‹āļķāļĄ , shock *** PGS 100,000 mÅŦ /kg/dose q 12 hr or ampicillin 100mg/kg/dose q 12 hr plus gentamicin
  • 23.
  • 24.
    āđāļ™āļ§āļ—āļēāļ‡āļāļēāļĢāļ”āļđāđāļĨāļĢāļąāļāļĐāļēāļœāļđāļ›ïœ…āļ§āļĒ Febrile Convulsion* āđāļ™āļ§āļ—āļēāļ‡ 1.āļœāļđāļ›āļ§āļĒāļ—āļĩāđˆāļĄāļĩāļ­āļēāļāļēāļĢāļŠāļąāļāļˆāļēāļāđ„āļ‚āļ„āļĢāļąāđ‰āļ‡āđāļĢāļāļ—āļļāļāļĢāļēāļĒāļ„āļ§āļĢāļĢāļąāļšāđ€āļ‚āļēāļĢāļąāļāļĐāļēāđƒāļ™āđ‚āļĢāļ‡āļžāļĒāļēāļšāļēāļĨ  2. āļ•āļĢāļ§āļˆāļ§āļīāđ€āļ„āļĢāļēāļ°āļŦāļ™āđ‰āđāļēāđ„āļ‚āļŠāļąāļ™āļŦāļĨāļąāļ‡āļ—āļļāļāļĢāļēāļĒāđƒāļ™āđ€āļ”āđ‡āļāđ€āļĨāđ‡āļ(āļ­āļēāļĒāļļāļ™āļ­āļĒāļāļ§ïœŠāļē 18 āđ€āļ”āļ·āļ­āļ™ āļ–āļēāđ„āļĄïœŠāļĄāļĩāļ‚āļ­āļŦāļēāļĄ)   3. āļāļēāļĢāđ€āļˆāļēāļ°āđ€āļĨāļ·āļ­āļ”āļŦāļēāļ„āļ§āļēāļĄāļœāļīāļ”āļ›āļāļ•āļīāļ—āļēāļ‡ metabolic (electrolyte , calcium , magnesium , glucose ) 4. āļĒāļąāļ‡āđ„āļĄïœŠāļˆāđāļēāđ€āļ›ïœ’āļ™āļ•āļ­āļ‡āļ•āļĢāļ§āļˆāđ€āļžāļīāļĄāđ€āļ•āļīāļĄāļ—āļēāļ‡āļŦāļ­āļ‡āļ›āļāļīāļšāļąāļ•āļīāļāļēāļĢāļ­āļ·āđˆāļ™ āđ† āđ€āļŠïœŠāļ™ EEG,CT scan āđƒāļ™āļœāļđāļ›ïœ…āļ§āļĒāļ—āļĩāđˆāđ€āļ›ïœ’āļ™ āđˆ simple febrile seizure āđāļĨāļ° complex febrile seizure āļ—āļĩāđˆāļĄāļĩāļ­āļēāļāļēāļĢāļŠāļąāļ”āđ€āļžāļĩāļĒāļ‡āļĢāļ°āļĒāļ°āđ€āļ§āļĨāļēāļŠāļąāđ‰āļ™ āđāļĨāļ°āđ„āļĄïœŠāļĄāļĩāļ„āļ§āļēāļĄāļœāļīāļ”āļ›āļāļ•āļīāļ—āļēāļ‡āļĢāļ°āļšāļšāļ›āļĢāļ°āļŠāļēāļ—āđ€āļžāļīāđˆāļĄāļ‚āļķāđ‰āļ™ āļŦāļĨāļąāļāļāļēāļĢāļĢāļąāļāļĐāļē 1. āđƒāļŦāļāļēāļĢāļĢāļąāļāļĐāļēāđ€āļšāļ·āđ‰āļ­āļ‡āļ•āļ™ : āļ„āļĨāļēāļĒāđ€āļŠāļ·āđ‰āļ­āļœïœ‹āļēāļ—āļĩāđˆāļĢāļąāļ”āļ•āļąāļ§āđ€āļ”āđ‡āļāļ­āļ­āļ āļˆāļąāļšāđ€āļ”āđ‡āļāļ™āļ­āļ™āļ•āļ°āđāļ„āļ‡āđƒāļŦāļĻāļĩāļĢāļĐāļ°āļ•āđˆāđāļēāđ€āļžāļ·āđˆāļ­āđ„āļĄïœŠāđƒāļŦāļŠāļēāļĨāļąāļ āđ āđ€āļŠāļĄāļŦāļ°āđ€āļ‚āļēāļ›āļ­āļ” āļ”āļđāđāļĨāļ—āļēāļ‡āđ€āļ”āļīāļ™āļŦāļēāļĒāđƒāļˆāđƒāļŦāđ‚āļĨāļ‡ āļŦāļēāļĄ āđƒāļŠïœ‹āļ§āļąāļŠāļ”āļļāđƒāļ” āđ† āļ‡āļąāļ” āļŦāļĢāļ·āļ­āđƒāļŦāļĒāļēāļ—āļēāļ‡āļ›āļēāļāđƒāļ™āļ‚āļ“āļ°āļāđāļēāļĨāļąāļ‡āļŠāļąāļ 2. āļĨāļ”āđ„āļ‚āļ—āļąāļ™āļ—āļĩāđ‚āļ”āļĒāļāļēāļĢāđ€āļŠāđ‡āļ”āļ•āļąāļ§ 3. āđƒāļŦāļĒāļēāļāļąāļ™āļŠāļąāļ āđƒāļ™āļāļĢāļ“āļĩāļāđāļēāļĨāļąāļ‡āļŠāļąāļ āđƒāļŦ Diazepam 0.2-0.3 āļĄāļ./āļāļ. āļ—āļēāļ‡āļŦāļĨāļ­āļ”āđ€āļĨāļ·āļ­āļ”āļ”āđāļē āđƒāļ™āļāļĢāļ“āļĩāđāļ—āļ‡ āđ€āļŠïœ‹āļ™āđ€āļĨāļ·āļ­āļ”āļ”āđāļēāđ„āļĄïœŠāđ„āļ”āđƒāļŦāđƒāļŠïœ‹ Diazepam 0.3-0.5 āļĄāļ./āļāļ. āļŠāļ§āļ™āđ€āļāđ‡āļšāļ—āļēāļ‡āļ—āļ§āļēāļĢāļŦāļ™āļąāļ 4. āđ€āļĄāļ·āđˆāļ­āļœāļđāļ›ïœ…āļ§āļĒāļŦāļĒāļļāļ”āļŠāļąāļ āđƒāļŦāļ‹āļąāļāļ›āļĢāļ°āļ§āļąāļ•āđ€āļī āļžāļīāđˆāļĄāđ€āļ•āļīāļĄ āļ•āļĢāļ§āļˆāļ›āļĢāļ°āđ€āļĄāļīāļ™āļĢāļēāļ‡āļāļēāļĒāļ—āļąāđ‰āļ‡āļĢāļ°āļšāļšāļ—āļąāđˆāļ§āđ„āļ›āđāļĨāļ°āļĢāļ°āļšāļšāļ›āļĢāļ°āļŠāļēāļ— āļŠïœŠāļ‡ CBC U/A āđāļĨāļ°āļŠïœŠāļ‡āļ•āļĢāļ§āļˆāļŦāļ­āļ‡āļ›āļāļīāļšāļąāļ•āļīāļāļēāļĢāļ­āļ·āđˆāļ™ āđ† āđ€āļĄāļ·āđˆāļ­āļĄāļĩāļ‚āļ­āļšïœŠāļ‡āļŠāļĩāđ‰ āđ€āļžāļ·āđˆāļ­āļŦāļēāļŠāļēāđ€āļŦāļ•āļļāļ‚āļ­āļ‡āđ„āļ‚āđāļĨāļ°āļĢāļąāļāļĐāļēāļŠāļēāđ€āļŦāļ•āļļāļ‚āļ­āļ‡ āđ„āļ‚ 5. āļ™āļąāļ”āļœāļđāļ›ïœ…āļ§āļĒāļ•āļīāļ”āļ•āļēāļĄāļ­āļēāļāļēāļĢāđƒāļ™āļ§āļąāļ™āļĢāļļāļ‡āļ‚āļķāđ‰āļ™ āļ—āļĩāļŦāļ­āļ‡āļ•āļĢāļ§āļˆāđ€āļ”āđ‡āļāļœāļđāļ›ïœ…āļ§āļĒāļ™āļ­āļ āđƒāļ™āļāļĢāļ“āļĩāđ„āļĄïœŠāđ„āļ”āļĢāļšāļāļēāļĢāļĢāļąāļāļĐāļēāđ€āļ›ïœ’āļ™āļœāļđāļ›ïœ…āļ§āļĒ āđˆ āļą āđƒāļ™āđ‚āļĢāļ‡āļžāļĒāļēāļšāļēāļĨ 6. āđƒāļŦāļ„āļ§āļēāļĄāļĢāļđāđāļĨāļ°āļ„āđāļēāđāļ™āļ°āļ™āđāļēāļāļąāļšāļœāļđāļ›āļāļ„āļĢāļ­āļ‡āļ—āļļāļāļĢāļēāļĒāđ€āļāļĩāļĒāļ§āļāļąāļšāļāļēāļĢāļŠāļąāļāļˆāļēāļāđ„āļ‚  āđˆ 7. āļāļēāļĢāđƒāļŠïœ‹āļĒāļēāļāļąāļ™āļŠāļąāļāđ€āļ›ïœ’āļ™āļ„āļĢāļąāđ‰āļ‡āļ„āļĢāļēāļ§ (intermittent prophylaxis ) āđ€āļŠïœŠāļ™ Diazepam āđƒāļ™āļŠïœŠāļ§āļ‡āđ€āļ›ïœ’āļ™āđ„āļ‚ āđƒāļ™āļāļĢāļ“āļĩāļœāļđāļ›āļāļ„āļĢāļ­āļ‡āļ§āļīāļ•āļāļāļąāļ‡āļ§āļĨāđāļĨāļ°āđ„āļĄïœŠāļĄāļąāđˆāļ™āđƒāļˆāđƒāļ™āļāļēāļĢāļ”āļđāđāļĨāđ€āļĄāļ·āđˆāļ­āļĄāļĩāļāļēāļĢāļŠāļąāļ āđƒāļŦāđƒāļŠïœ‹ Diazepam 0.2 āļĄāļ./āļāļ./ āļ„āļĢāļąāđ‰āļ‡ āđƒāļŦāļ—āļļāļ 6-8 āļŠāļąāđˆāļ§āđ‚āļĄāļ‡ āđƒāļ™āļŠïœŠāļ§āļ‡ 24 āļŠāļąāđˆāļ§āđ‚āļĄāļ‡āđāļĢāļ āļ‚āļ­āļ‡āđ„āļ‚āđ€āļ—āļēāļ™āļąāđ‰āļ™ 8. āđ„āļĄïœŠāđāļ™āļ°āļ™āļ°āđƒāļŦāđƒāļŠïœ‹ Phenobarbital āļŦāļĢāļ·āļ­ Sodium valproate āđāļšāļš continuous prophylaxis āđ€āļ™āļ·āđˆāļ­āļ‡āļˆāļēāļāļĄāļĩāļ‚āļ­āļĄāļđāļĨāļ§ïœŠāļē āđāļĄïœŠāļ­āļēāļˆāļˆāļ°āļĨāļ”āļ­āļēāļāļēāļĢāļŠāļąāļāļ‹āđ‰āđāļēāļˆāļēāļāđ„āļ‚āđ„āļ” āđāļ•āđ„āļĄïœŠāļĄāļĩāļœāļĨāđƒāļ™āļāļēāļĢāļ›ïœ†āļ­āļ‡āļāļąāļ™āđ„āļĄïœŠāđƒāļŦ āđ€āļāļīāļ”āđ€āļ›ïœ’āļ™āđ‚āļĢāļ„āļĨāļĄāļŠāļąāļāđƒāļ™āļ āļēāļĒāļŦāļĨāļąāļ‡āđ„āļ” āļ™āļ­āļāļˆāļēāļāļ™āļąāđ‰āļ™āļœāļĨāļ‚āļēāļ‡āđ€āļ„āļĩāļĒāļ‡āļ‚āļ­āļ‡āļĒāļēāļ—āļąāđ‰āļ‡ 2 āļ­āļēāļˆāļ—āđāļēāđƒāļŦāđ€āļāļīāļ”āļœāļĨāđ€āļŠāļĩāļĒāļ•āļ­āđ€āļ”āđ‡āļ āļĄāļēāļāļāļ§ïœŠāļē
  • 25.
    āļ āļēāļ„āļœāļ™āļ§āļ āļ„āđāļēāļˆāđāļēāļāļąāļ”āļ„āļ§āļēāļĄ Febrile convulsion āļ­āļēāļāļēāļĢāļŠāļąāļāļˆāļēāļāđ„āļ‚ āđ€āļ›ïœ’āļ™āļāļēāļĢāļŠāļąāļāļ—āļĩāđˆāđ€āļāļīāļ”āļˆāļēāļāđ„āļ‚āļŠāļđāļ‡ āđƒāļ™āđ€āļ”āđ‡āļāļŠïœŠāļ§āļ™āđƒāļŦāļïœŠāļ­āļēāļĒāļļ āļĢāļ°āļŦāļ§ïœŠāļēāļ‡ 6 āđ€āļ”āļ·āļ­āļ™ āļ–āļķāļ‡ 5 āļ›ïœ‚ āđ‚āļ”āļĒāļŠāļēāđ€āļŦāļ•āļļāļ‚āļ­āļ‡āđ„āļ‚āđ„āļĄïœŠāđ„āļ”āđ€āļāļīāļ”āļˆāļēāļāļāļēāļĢāļ•āļīāļ”āđ€āļŠāļ·āđ‰āļ­āđƒāļ™āļŠāļĄāļ­āļ‡ āļŦāļĢāļ·āļ­āļˆāļēāļĄāļ„āļ§āļēāļĄāļœāļīāļ”āļ›āļāļ•āļīāļ‚āļ­āļ‡ āļŠāļĄāļ”āļļāļĨāđ€āļāļĨāļ·āļ­āđāļĢ āļŦāļĢāļ·āļ­āļˆāļēāļāļ āļēāļ§āļ°āļ™āđ‰āđāļēāļ•āļēāļĨāđƒāļ™āđ€āļĨāļ·āļ­āļ”āļ•āđˆāđāļē āļŦāļĢāļ·āļ­āļˆāļēāļāļ„āļ§āļēāļĄāļœāļīāļ”āļ›āļāļ•āļīāļ‚āļ­āļ‡āļŠāļĄāļ­āļ‡ āļ„āđāļēāđāļ™āļ°āļ™āđāļē 1. āļ•āļ­āļ‡āļ­āļ˜āļīāļšāļēāļĒāđƒāļŦāļœāļđāļ›āļāļ„āļĢāļ­āļ‡āļ—āļĢāļēāļšāļ§ïœŠāļēāļ­āļēāļāļēāļĢāļŠāļąāļāļˆāļēāļāđ„āļ‚ āđƒāļ™āļŠïœŠāļ§āļ‡āđ€āļ§āļĨāļēāļŠāļąāđ‰āļ™ āđ† āļˆāļ°āđ„āļĄïœŠāļïœŠāļ­āđƒāļŦāđ€āļāļīāļ”āļ­āļąāļ™āļ•āļĢāļēāļĒ āļ•āļ­āļĢāļ°āļšāļšāļ›āļĢāļ°āļŠāļēāļ— 2. āļ•āļ­āļ‡āļ­āļ˜āļīāļšāļēāļĒāđƒāļŦāļœāļđāļ›āļāļ„āļĢāļ­āļ‡āļĄāļąāđˆāļ™āđƒāļˆāđƒāļ™āļāļēāļĢāļ”āļđāđāļĨāđ€āļšāļ·āđ‰āļ­āļ‡āļ•āļ™āļ—āļĩāđˆāļ–āļđāļāļ•āļ­āļ‡ āļ–āļēāļĄāļĩāļ­āļēāļāļēāļĢāđ„āļ‚āļ„āļĢāļąāđ‰āļ‡āļ•āļ­āđ„āļ›āļ­āļĒāļēāđƒāļŦāļĄāļĩ āđ„āļ‚āļŠāļđāļ‡āļ•āļąāđ‰āļ‡āđāļ•āđ€āļĢāļīāļĄāļ›ïœ…āļ§āļĒāđ‚āļ”āļĒāđƒāļŦāļĒāļēāļĨāļ”āđ„āļ‚ āļŦāļĄāļąāđˆāļ™āđ€āļŠāđ‡āļ”āļ•āļąāļ§āļĨāļ”āđ„āļ‚āđ€āļĄāļ·āļ­āđ„āļ‚āļĄāļĩāđāļ™āļ§āđ‚āļ™ïœ‹āļĄāļˆāļ°āļŠāļđāļ‡āļĄāļēāļ āļ„āļ§āļĢāļ”āļ·āđˆāļĄāļ™āđ‰āđāļēāđƒāļŦāđ€āļžāļĩāļĒāļ‡āļžāļ­ āđˆ āđˆ āļ•āļąāđ‰āļ‡āđāļ•āļĢāļ°āļĒāļ°āđāļĢāļāļžāļĢāļ­āļĄāļāļąāļšāļ™āđāļēāđ€āļ”āđ‡āļāđ„āļ›āļžāļšāđāļžāļ—āļĒāđ€āļžāļ·āđˆāļ­āļ•āļĢāļ§āļˆāļĢāļąāļāļĐāļēāļŠāļēāđ€āļŦāļ•āļļāļ‚āļ­āļ‡āđ„āļ‚ 3. āļ•āļ­āļ‡āļ­āļ˜āļīāļšāļēāļĒāđƒāļŦāļœāļđāļ›āļāļ„āļĢāļ­āļ‡āđ€āļ‚āļēāđƒāļˆāļ–āļķāļ‡āļ„āļ§āļēāļĄāļŠāđāļēāļ„āļąāļāđāļĨāļ°āļŠāļēāļĄāļēāļĢāļ–āđƒāļŦāļāļēāļĢāļŠïœŠāļ§āļĒāđ€āļŦāļĨāļ·āļ­āđ€āļšāļ·āđ‰āļ­āļ‡āļ•āļ™āđƒāļŦāļ–āļđāļāļ•āļ­āļ‡ āļ–āļēāđ€āļ”āđ‡āļāđ€āļāļīāļ”āļ­āļēāļāļēāļĢāļŠāļąāļāļˆāļēāļāđ„āļ‚ āļïœŠāļ­āļ™āļ—āļĩāđˆāļˆāļ°āļ™āđāļēāđ€āļ”āđ‡āļāļĄāļēāļžāļšāđāļžāļ—āļĒ
  • 26.
    āļāļēāļĢāļ›āļāļīāļšāļąāļ•āļīāđƒāļ™āļāļēāļĢāļ”āļđāđāļĨāđ€āļ”āđ‡āļāļ—āļĩāđˆāļĄāļĩāļ­āļēāļāļēāļĢāļŠāļąāļāļˆāļēāļāđ„āļ‚ āđ„āļ‚āđāļĨāļ°āļŠāļąāļāļ„āļĢāļąāđ‰āļ‡āđāļĢāļ - āđƒāļŦāļāļēāļĢāļĢāļąāļāļĐāļēāđ€āļšāļ·āđ‰āļ­āļ‡āļ•āļ™ - āļāļĢāļ§āļ”āļ™āđ‰āđāļēāđ„āļ‚āļŠāļąāļ™āļŦāļĨāļąāļ‡āļ–āļēāļ­āļēāļĒāļļāļ™āļ­āļĒāļāļ§ïœŠāļē 18 āđ€āļ”āļ·āļ­āļ™ ïœ‹ - āļ­āļēāļĒāļļāļĄāļēāļāļāļ§ïœŠāļē 18 āđ€āļ”āļ·āļ­āļ™ āļžāļīāļˆāļēāļĢāļ“āļēāļāļĢāļ§āļ”āļ™āđ‰āđāļēāđ„āļ‚āļŠāļąāļ™āļŦāļĨāļąāļ‡ āđ€āļ›ïœ’āļ™āļĢāļēāļĒ āđ† * - āļĢāļąāļāļĐāļēāļŠāļēāđ€āļŦāļ•āļļāļ‚āļ­āļ‡āđ„āļ‚ āđƒāļŦāļ„āđāļēāđāļ™āļ°āļ™āđāļē - āđ„āļĄïœŠāđƒāļŦāļĒāļēāļāļąāļ™āļŠāļąāļ āļŠāļąāļāļ‹āđ‰āđāļēāđƒāļ™āļāļēāļĢāđ€āļˆāđ‡āļšāļ›ïœ…āļ§āļĒāļ„āļĢāļąāđ‰āļ‡āļ•āļ­āđ„āļ› āļžāļīāļˆāļēāļĢāļ“āļēāļ•āļĢāļ§āļˆāļ™āđ‰āđāļēāđ„āļ‚āļŠāļąāļ™āļŦāļĨāļąāļ‡*āđāļĨāļ°āļ•āļĢāļ§āļˆāļŦāļēāļ„āļ§āļēāļĄ āļŠāļĄāļ”āļļāļĨāļ‚āļ­āļ‡āđ€āļāļĨāļ·āļ­āđāļĢāļ–āļēāļĄāļĩāļ‚āļ­āļšïœŠāļ‡āļŠāļĩāđ‰āļĢāļąāļāļĐāļēāļŠāļēāđ€āļŦāļ•āļļāļ‚āļ­āļ‡āđ„āļ‚ Simple febrile seizure āđāļ™āļ°āļ™āđāļē Complex febrile seizure āđƒāļŦāļ„āđāļēāđāļ™āļ°āļ™āđāļēāļ­āļēāļˆāļžāļīāļˆāļēāļĢāļ“āļēāđƒāļŦāļĒāļē diazepam EEG āđ€āļ›ïœ’āļ™āļ„āļĢāļąāđ‰āļ‡āļ„āļĢāļēāļ§ CT scan āđ€āļĄāļ·āđˆāļ­āļĄāļĩāđ„āļ‚ *āļ‚āļ­āļšïœŠāļ‡āļŠāļĩāđ‰āļ§ïœŠāļēāļ—āļĩāđˆāļˆāđāļēāđ€āļ›ïœ’āļ™āļ•āļ­āļ‡āļāļĢāļ§āļ”āļ™āđ‰āđāļēāđ„āļ‚āļŠāļąāļ™āļŦāļĨāļąāļ‡āļāļĢāļ“āļĩāļĄāļĩāļ­āļēāļāļēāļĢāļŠāļąāļāļˆāļēāļāđ„āļ‚ āđāļ™āļ°āļ™āđāļē* 1. āļ‹āļķāļĄ āļ­āļēāđ€āļˆāļĩāļĒāļ™ āđ„āļĄïœŠāļ”āļđāļ”āļ™āļĄ āļ‡āļ­āđāļ‡āđ„āļĄïœŠāđ€āļĨāļ™āđ€āļ›ïœ’āļ™āļ›āļāļ•āļī āļžāļīāļˆāļēāļĢāļ“āļēāđƒāļŦāļĒāļēāļāļąāļ™āļŠāļąāļāļ•āļ­āđ€āļ™āļ·āđˆāļ­āļ‡ 2. āļĄāļĩāļ­āļēāļāļēāļĢāļŠāļąāļāļ‹āđ‰āđāļēāļŦāļĢāļ·āļ­āļŠāļąāļāļ™āļēāļ™āļāļ§ïœŠāļē 5 āļ™āļēāļ—āļĩ 3. āļ•āļĢāļ§āļˆāļĢāļēāļ‡āļāļēāļĒāļĄāļĩāļ„āļ§āļēāļĄāļœāļīāļ”āļ›āļāļ•āļīāļ‚āļ­āļ‡āļĢāļ°āļšāļšāļ›āļĢāļ°āļŠāļēāļ—āđ€āļāļīāļ”āļ‚āļķāļ™āđ€āļžāļīāđˆāļĄāđ€āļ•āļīāļĄāļˆāļēāļāđ€āļ”āļīāļĄāļŦāļĢāļ·āļ­āļĄāļĩ anterior fontanel āđ‰ āđ‚āļ›ïœ…āļ‡
  • 27.
  • 28.
    Clinical practice guidelinefor treatment Pneumonia āđāļœāļ™āļ āļđāļĄāļīāļ—āļĩāđˆ 1 : āđāļŠāļ”āļ‡āļāļēāļĢāļ”āļđāđāļĨāļœāļđāļ›ïœ…āļ§āļĒ Pneumonia āļ—āļĩāđˆ OPD āļŦāļĢāļ·āļ­ ER āļœāļđāļ›ïœ…āļ§āļĒāļ—āļĩāđˆāļĄāļĩāļ­āļēāļāļēāļĢāđ„āļ‚ āđ„āļ­ + āļŦāļ­āļš History Investigation ( CBC , CXR) Physical exam Pneumonia Other disease āđ€āļ›ïœ’āļ™ Immunocompromised host Notmal host āļĄāļĩ Underlying disease : CHD , Degree of illness (āļ”āļđāļŦāļ™ïœ‹āļē 5 ) BPD , CP , malnutrition Admit Not severe Severe āļĢāļąāļāļĐāļēāđāļšāļš OPD Case Admit āļ”āļđāđāļœāļ™āļ āļđāļĄāļīāļ—āļĩāđˆ 2 ( āđƒāļŦāļāļēāļĢāļĢāļąāļāļĐāļēāļ•āļēāļĄ āđāļœāļ™āļ āļđāļĄāļīāļ—āļĩāđˆ 3 )
  • 29.
    āđāļœāļ™āļ āļđāļĄāļīāļ—āļĩāđˆ 2 āđāļŠāļ”āļ‡āđāļ™āļ§āļ—āļēāļ‡āļāļēāļĢāļĢāļąāļāļĐāļēPneumonia ( Not severe) Pneumonia ( Not severe) āļĢāļąāļāļĐāļēāđāļšāļš OPD case Supportive case (āļ”āļđāļŦāļ™ïœ‹āļē 6 ) Virus Bacteria No specific treatment āļ­āļēāļĒāļļ 2 āđ€āļ”āļ·āļ­āļ™ â€“ 5 āļ›ïœ‚ āļ­āļēāļĒāļļ 5 – 15 āļ›ïœ‚ Amoxycilin Amoxycilin 2 āļ§āļąāļ™ 2 āļ§āļąāļ™ āļ”āļĩāļ‚āļķāđ‰āļ™ āđ„āļĄïœŠāļ”āļĩāļ‚āļķāđ‰āļ™ āļ”āļĩāļ‚āļķāđ‰āļ™ āđ„āļĄïœŠāļ”āļĩāļ‚āļķāđ‰āļ™ āđƒāļŦāļĒāļēāļ„āļĢāļš 7 āļ§āļąāļ™ āđƒāļŦāļĒāļēāļ„āļĢāļš 7 āļ§āļąāļ™ āļ­āļēāļāļēāļĢāđ€āļĨāļ§āļĨāļ‡ āļ­āļēāļāļēāļĢāđ„āļĄïœŠāđ€āļĨāļ§āļĨāļ‡ āļ­āļēāļāļēāļĢāđ€āļĨāļ§āļĨāļ‡ āļ­āļēāļāļēāļĢāđ„āļĄïœŠāđ€āļĨāļ§āļĨāļ‡ Admit āļĢāļąāļāļĐāļēāđāļšāļš S. pneumoniae Severe pneumonia & H. influenze Admit āļĢāļąāļāļĐāļēāđāļšāļš āļ—āļĩāđˆāļ”āļ·āđ‰āļ­āļ•āļ­ Penicillin Severe pneumonia Amoxycillin+clavulanic acid āļŦāļĢāļ·āļ­ Cephalosporin Mycoplasma S. pneumoniae āļŦāļĢāļ·āļ­ Chlamydia āļ—āļĩāđˆāļ”āļ·āđ‰āļ­āļĒāļē (2 or 3 generation) nd rd Pneumoniae āļāļīāļ™āļˆāļ™āļ„āļĢāļš 7 āļ§āļąāļ™ (atypical pneumonia) Amoxycillin+clavulanic acid Macrolide āļŦāļĢāļ·āļ­ Amoxycillin (double dose) *āļŦāļĄāļēāļĒāđ€āļŦāļ•āļļ : āļāļĢāļ“āļĩāđ„āļĄïœŠāđāļ™ïœŠāđƒāļˆāļ§ïœŠāļēāđ€āļ›ïœ’āļ™ Pneumonia āļˆāļēāļāđ€āļŠāļ·āļ­ āđ‰ āļāļīāļ™āļˆāļ™āļ„āļĢāļš 10-14 āļ§āļąāļ™ virus āļŦāļĢāļ·āļ­ bacteria āđƒāļŦ RX āđāļšāļš bacterial pneumonia āļŦāļĢāļ·āļ­ Cephalosporin (2nd or 3rd generation) : āļœāļđāļ›ïœ…āļ§āļĒāļ­āļēāļĒāļļ < 6 āđ€āļ”āļ·āļ­āļ™ āļ—āļĩāđˆāļĄāļĩāđ„āļ­ āđāļšāļš staccato āđāļĨāļ°āđ€āļ›ïœ’āļ™ afebrile pneumonia āļ„āļ§āļĢ āļāļīāļ™āļˆāļ™āļ„āļĢāļš 7 āļ§āļąāļ™ erythromycin 14 āļ§āļąāļ™ āđ€āļžāļ·āđˆāļ­āļĢāļąāļāļĐāļēāļ āļēāļ§āļ°āļ›āļ­āļāļ­āļąāļāđ€āļŠāļšāļˆāļēāļ Chlamydia trachomatis : āļāļĢāļ“āļĩāđāļĒāļāđ„āļĄïœŠāđ„āļ”āļ§ïœŠāļēāđ€āļ›ïœ’āļ™ atypical pneumonia āļŦāļĢāļ·āļ­ bacterial pneumonia āļ„āļ§āļĢāđƒāļŦ antibiotics āļ—āļĩāđˆ āļŠāļēāļĄāļēāļĢāļ–āļ„āļĢāļ­āļšāļ„āļĨāļļāļĄāđ€āļŠāļ·āđ‰āļ­āđ„āļ”āļ—āļąāđ‰āļ‡āļŦāļĄāļ”
  • 30.
    āđāļœāļ™āļ āļđāļĄāļīāļ—āļĩāđˆ 3 :āđāļ™āļ§āļ—āļēāļ‡āļāļēāļĢāļĢāļąāļāļĐāļē Severe Pneumonia Severe Pneumonia Admit + Supportive care āļ­āļēāļĒāļļ 2 āđ€āļ”āļ·āļ­āļ™ â€“ 5 āļ­āļēāļĒāļļ 5 – 15 āļ›ïœ‚ āļ­āļēāļĒāļļ < 2 āđ€āļ”āļ·āļ­āļ™ PGS āļŦāļĢāļ·āļ­ Ampicillin I.V* Ampicillin I.V āļ‚āļ­āļĄāļđāļĨāļŠāļ™āļąāļšāļŠāļ™āļļāļ™ Penicillin G IV + Aminoglycoside āļ§ïœŠāļēāđ€āļ›ïœ’āļ™ S.aureus āļŦāļĢāļ·āļ­ Cefotaxime I.V 2 āļ§āļąāļ™ āļŦāļĢāļ·āļ­ Ceftriaxone I.V *āđƒāļŦ cloxacillin I.V āļ–āļēāļĄāļĩ 2 āļ§āļąāļ™ āļ‚āļ­āļŠāļ™āļąāļšāļŠāļ™āļļāļ™āļ§ïœŠāļēāđ€āļ›ïœ’āļ™āļˆāļēāļ S.aureus āļ”āļĩāļ‚āļķāđ‰āļ™ āđ„āļĄïœŠāļ”āļĩāļ‚āļķāđ‰āļ™ āļ”āļĩāļ‚āļķāđ‰āļ™ āđ„āļĄïœŠāļ”āļĩāļ‚āļķāđ‰āļ™ Pen V āļŦāļĢāļ·āļ­ S. pneumoniae Amoxycillin āļ—āļĩāđˆāļ”āļ·āđ‰āļ­āļĒāļē āļˆāļ™āļ„āļĢāļš 7 āļ§āļąāļ™ āđ€āļ›āļĨāļĩāđˆāļĒāļ™ Ampicillin Ceftriaxone I.V āļŦāļĢāļ·āļ­ Cefotaxime I.V PGS high dose IV. āļŦāļĢāļīāļ­ Amoxycillin āļŦāļĢāļ·āļ­ Cefotaxime Clavulanic acid I.V āļŦāļĢāļ·āļ­ Ceftriaxone āđ€āļ›ïœ’āļ™ Amoxycillin āļāļīāļ™āļˆāļ™āļ„āļĢāļš 7 āļ§āļąāļ™ āđ„āļ‚āļĨāļ‡ 2 āļ§āļąāļ™ āđ„āļ‚āļĨāļ‡2 āļ§āļąāļ™ āđ€āļ›āļĨāļĩāđˆāļĒāļ™āđ€āļ›ïœ’āļ™ oral antibiotic āđ€āļ›āļĨāļĩāđˆāļĒāļ™āđ€āļ›ïœ’āļ™ oral antibiotic āļāļīāļ™āļ•āļ­āļˆāļ™āļ„āļĢāļš 7 āļ§āļąāļ™ āļāļīāļ™āļ•āļ­āļˆāļ™āļ„āļĢāļš 7 āļ§āļąāļ™ āļŦāļĄāļēāļĒāđ€āļŦāļ•āļļ : āļïœŠāļ­āļ™āđƒāļŦ antibiltics āļ„āļ§āļĢāļ—āđāļē hemoculture : āļ–āļēāļœāļđāļ›ïœ…āļ§āļĒāđƒāļŠïœŠ ET- tube āļŦāļĢāļ·āļ­āđ€āļ”āđ‡āļāđ‚āļ•āļ—āļĩāđˆāļŠāļēāļĄāļēāļĢāļ–āđ„āļ›āđ€āļ­āļēāđ€āļŠāļĄāļŦāļ°āļ­āļ­āļāļĄāļēāđ„āļ”āđƒāļŦāļĒāļ­āļĄ sputum exam āđāļĨāļ°āļŠïœŠāļ‡ culture : āđƒāļ™āđ€āļ”āđ‡āļāļ­āļēāļĒāļļ < 6 āđ€āļ”āļ·āļ­āļ™ āļ—āļĩāđˆāļĄāļĩ afebrile pneumonia āļ„āļ§āļĢāđƒāļŦ macrolide 14 āļ§āļąāļ™ āđ€āļžāļ·āđˆāļ­āļĢāļąāļāļĐāļē āļ›āļ­āļ”āļ­āļąāļāđ€āļŠāļšāļˆāļēāļ Chlamydia trachomatis : āļāļĢāļ“āļĩāļŠāļ‡āļŠāļąāļĒ Pneumonia āļˆāļēāļ Mycoplasma pneumoniae or Chlamydia pneumoniae āđƒāļŦāļ—āđāļē Bed side cold agglutinin āđāļĨāļ°āļžāļīāļˆāļēāļĢāļ“āļē add macrolide
  • 31.
    āļāļēāļĢāļˆāđāļēāđāļ™āļāļœāļđāļ›ïœ…āļ§āļĒ Pneumonia (Degree of illness) 1. Not severe pneumonia - āļœāļđāļ›ïœ…āļ§āļĒāļ—āļĩāđˆāļĄāļĩāļ­āļąāļ•āļĢāļēāļāļēāļĢāļŦāļēāļĒāđƒāļˆāđ€āļĢāđ‡āļ§āļāļ§ïœŠāļēāđ€āļāļ“āļ‘āļ­āļēāļĒāļļ (Tachypnea) āđāļ•āđ„āļĄïœŠāļĄāļ›ïœāļāļŦāļē oxygen āļĩ desaturation dehydration āļŦāļĢāļ·āļ­ alteration of mental status - āļ­āļąāļ•āļĢāļēāļāļēāļĢāļŦāļēāļĒāđƒāļˆ āđāļšïœŠāļ‡āļ•āļēāļĄāđ€āļāļ“āļ‘āļ‚āļ­āļ‡ WHO āđ‚āļ”āļĒāļ–āļ·āļ­āļ§ïœŠāļēāļœāļđāļ›ïœ…āļ§āļĒāļĄāļĩ tachypnea āđ€āļĄāļ·āđˆāļ­ āļ­āļēāļĒāļļ < 2 āđ€āļ”āļ·āļ­āļ™ āļŦāļēāļĒāđƒāļˆāđ€āļĢāđ‡āļ§ â‰Ĩ 60 āļ„āļĢāļąāđ‰āļ‡/āļ™āļēāļ—āļĩ āļ­āļēāļĒāļļ 2 āđ€āļ”āļ·āļ­āļ™ â€“ 1 āļ›ïœ‚ āļŦāļēāļĒāđƒāļˆāđ€āļĢāđ‡āļ§ â‰Ĩ 50 āļ„āļĢāļąāđ‰āļ‡/āļ™āļēāļ—āļĩ āļ­āļēāļĒāļļ 1- 5 āļ›ïœ‚ āļŦāļēāļĒāđƒāļˆāđ€āļĢāđ‡āļ§ â‰Ĩ 40 āļ„āļĢāļąāđ‰āļ‡/āļ™āļēāļ—āļĩ āļ­āļēāļĒāļļ > 5 āļ›ïœ‚ āļŦāļēāļĒāđƒāļˆāđ€āļĢāđ‡āļ§ â‰Ĩ 20 āļ„āļĢāļąāđ‰āļ‡/āļ™āļēāļ—āļĩ 2. Severe pneumonia - āļœāļđāļ›ïœ…āļ§āļĒāļāļĨāļļāļĄāđ€āļŠāļĩāđˆāļĒāļ‡ āđ„āļ”āđāļïœŠ āļ­āļēāļĒāļļ < 2 āđ€āļ”āļ·āļ­āļ™ ( Pneumonia āđƒāļ™āđ€āļ”āđ‡āļāļ­āļēāļĒāļļ < 2 āđ€āļ”āļ·āļ­āļ™āļ–āļ·āļ­āļ§ïœŠāļē severe āļ—āļļāļāļĢāļēāļĒ) āļœāļđāļ›ïœ…āļ§āļĒāļ—āļĩāđˆāļĄāļĩ underlying disease āđ€āļŠïœŠāļ™ BPD, heart disease, malnutrition āļŦāļĢāļ·āļ­āđ€āļ›ïœ’āļ™ immunocompromised host - āļŦāļēāļĒāđƒāļˆāđ€āļĢāđ‡āļ§ > 70 āļ„āļĢāļąāđ‰āļ‡/āļ™āļēāļ—āļĩ āđƒāļ™āđ€āļ”āđ‡āļāđ€āļĨāđ‡āļ āļŦāļĢāļ·āļ­ > 50 āļ„āļĢāļąāđ‰āļ‡/āļ™āļēāļ—āļĩ āđƒāļ™āđ€āļ”āđ‡āļāđ‚āļ• ( > 1 āļ‚āļ§āļš) - Marked retraction or cyanosis or apnea - Oxygen saturation < 92 % āđ€āļĄāļ·āđˆāļ­āđ„āļĄïœŠāđ„āļ”āļĢāļąāļš oxygen ( in room air) - āļĄāļĩāļ āļēāļ§āļ° dehydration , āļ‹āļķāļĄ,āļŠāļąāļ,āđ„āļĄïœŠāļ”āļđāļ”āļ™āļĄāļŦāļĢāļ·āļ­āđ„āļĄïœŠāļĢāļąāļšāļ›āļĢāļ°āļ—āļēāļ™āļ­āļēāļŦāļēāļĢ - CXR āļĄāļĩ complication of pneumonia āđ€āļŠïœŠāļ™āļĄāļĩ pleural effusion,lung abscess,atelectasis āļŦāļĢāļ·āļ­ āļžāļš pneumatocele āļĢāļ§āļĄāļ—āļąāđ‰āļ‡āļĢāļēāļĒāļ—āļĩāđˆāļŠāļ‡āļŠāļąāļĒ pneumonia āļˆāļēāļāđ€āļŠāļ·āđ‰āļ­ staphylococcus aureus āđ€āļžāļĢāļēāļ°āļĄāļąāļāļĄāļĩāļāļēāļĢāđ€āļ›āļĨāļĩāđˆāļĒāļ™āđāļ›āļĨāļ‡āđ€āļĢāđ‡āļ§āđāļĨāļ° āļĢāļļāļ™āđāļĢāļ‡
  • 32.
    General supportive carefor Pneumonia 1. āđƒāļŦāļŠāļēāļĢāļ™āđ‰āđāļēāđƒāļŦāđ€āļžāļĩāļĒāļ‡āļžāļ­ āđāļ™āļ°āļ™āđāļēāđƒāļŦāļœāļđāļ›āļ§āļĒāļ”āļ·āđˆāļĄāļ™āđ‰āđāļēāļĄāļēāļ āđ† āđƒāļ™āļĢāļēāļĒāļ—āļĩāļŦāļ­āļšāļĄāļēāļ āļ—āļ­āļ‡āļ­āļ·āļ” āļāļīāļ™āļ­āļēāļŦāļēāļĢāđ„āļĄïœŠāđ„āļ”  āđˆ āļžāļīāļˆāļēāļĢāļ“āļēāđƒāļŦāļŠāļēāļĢāļ™āđ‰āđāļēāļ—āļēāļ‡āļŦāļĨāļ­āļ”āđ€āļĨāļ·āļ­āļ” āđāļĨāļ°āļ‡āļ”āļ­āļēāļŦāļēāļĢāļ—āļēāļ‡āļ›āļēāļāđ€āļžāļ·āđˆāļ­āļ›ïœ†āļ­āļ‡āļāļąāļ™āļāļēāļĢāļŠāđāļēāļĨāļąāļ 2. āđƒāļŦāļĒāļēāļ‚āļąāļšāđ€āļŠāļĄāļŦāļ°āļŦāļĢāļ·āļ­āļĒāļēāļĨāļ°āļĨāļēāļĒāđ€āļŠāļĄāļŦāļ°āđƒāļ™āļāļĢāļ“āļĩāđ€āļŠāļĄāļŦāļ°āđ€āļŦāļ™āļĩāļĒāļ§āđāļĨāļ°āļ‚āļ™āļĄāļēāļ 3. āļŦāļĨāļĩāļāđ€āļĨāļĩāđˆāļĒāļ‡āļāļēāļĢāđƒāļŦāļĒāļēāļāļ”āļāļēāļĢāđ„āļ­āđāļĨāļ° antihistamine 4. āđƒāļŦ bronchodilator āđƒāļ™āļĢāļēāļĒāļ—āļĩāđˆ wheezing āļĢāļ§āļĄāļ”āļ§āļĒ 5. āļ–āļēāļĄāļĩāđ„āļ‚ āđāļ™āļ°āļ™āđāļēāđƒāļŦ Tepid sponge āđāļĨāļ°āđƒāļŦāļĒāļēāļĨāļ”āđ„āļ‚āļāļĨāļļāļĄ paracetamol 6. āļ—āđāļēāļāļēāļĒāļ āļēāļžāļšāđāļēāļšāļąāļ”āļ—āļĢāļ§āļ‡āļ­āļ ( chest physiscsal therapy) āđ„āļ”āđāļïœŠ āļāļēāļĢāļˆāļąāļ”āļ—āļēāļĢāļ°āļšāļēāļĒāđ€āļŠāļĄāļŦāļ° āđāļĨāļ°āđ€āļ„āļēāļ°āļ›āļ­āļ”āđƒāļŦāļāļšāđ€āļ”āđ‡āļāļ—āļĩāđˆāļĄāđ€āļĩ āļŠāļĄāļŦāļ°āļ„āļąāđˆāļ‡āļ„āļēāļ‡āđƒāļ™āļŦāļĨāļ­āļ”āļĨāļĄ āđ€āļžāļ·āđˆāļ­āļŠïœŠāļ§āļĒāđƒāļŦāđ€āļŠāļĄāļŦāļ°āļ–āļđāļāļ‚āļąāļšāļ­āļ­āļāļˆāļēāļāļ›āļ­āļ”āđāļĨāļ° āļą āļŦāļĨāļ­āļ”āļĨāļĄāđ„āļ”āļ”āļ‚āđ‰āļ™ āđƒāļ™āļœāļđāļ›ïœ…āļ§āļĒāļ—āļĩāđˆāļ­āļēāļāļēāļĢāļŦāļ™āļąāļāđƒāļŦāđ€āļžāļĩāļĒāļ‡āļāļēāļĢāļŠāļąāđˆāļ™āļŠāļ°āđ€āļ—āļ·āļ­āļ™āļšāļĢāļīāđ€āļ§āļ“āļ—āļĢāļ§āļ‡āļ­āļ (vibration) āđāļĨāļ° āļĩāļķ āļŠïœŠāļ§āļĒāļ”āļđāļ”āđ€āļŠāļĄāļŦāļ° 7. āđƒāļŦāļ­āļ­āļāļ‹āļīāđ€āļˆāļ™ āļžāļīāļˆāļēāļĢāļ“āļēāđƒāļŦāđƒāļ™āļĢāļēāļĒāļ—āļĩāđˆāļĄāļĩāļ­āļēāļāļēāļĢāđ€āļ‚āļĩāļĒāļ§,āļ­āļąāļ•āļĢāļēāļāļēāļĢāļŦāļēāļĒāđƒāļˆ â‰Ĩ 70 āļ„āļĢāļąāđ‰āļ‡/āļ™āļēāļ—āļĩ āđƒāļ™āđ€āļ”āđ‡āļāđ€āļĨāđ‡āļāđāļĨāļ° â‰Ĩ 50 āļ„āļĢāļąāđ‰āļ‡/āļ™āļēāļ—āļĩ āđƒāļ™āđ€āļ”āđ‡āļāđ‚āļ• (> 1 āļ‚āļ§āļš ) , āļĄāļĩāļŠāļēāļĒāđ‚āļ„āļĢāļ‡āļšāļļāļĄāļĄāļēāļ, āļāļĢāļ°āļ§āļ™āļāļĢāļ°āļ§āļēāļĒāļŦāļĢāļ·āļ­āļ‹āļķāļĄ āđƒāļ™āļĢāļēāļĒāļ—āļĩāđˆāļĄāļĩāļ āļēāļ§āļ°āļāļēāļĢ āļŦāļēāļĒāđƒāļˆāļĨāļĄāđ€āļŦāļĨāļ§ āļŦāļĢāļ·āļ­ apnea āđƒāļŦāđƒāļŠïœŠ ET –tube āđāļĨāļ°āļĒāļēāļĒāđ€āļ‚āļē ICU
  • 33.
    āđ€āļāļ“āļ‘āļāļēāļĢāđāļĒāļ Viral Pneumonia/ Bacterial Pneumonia 1. āļ›āļĢāļ°āļ§āļąāļ•āļīāļāļēāļĢāđ€āļˆāđ‡āļšāļ›ïœ…āļ§āļĒāļ‚āļ­āļ‡āļ„āļ™āđƒāļāļĨāļŠāļīāļ”āđƒāļ™āļ„āļĢāļ­āļšāļ„āļĢāļąāļ§ āļ–āļēāļĄāļĩāļ›ïœ…āļ§āļĒāļāļąāļ™āļŦāļĨāļēāļĒāļ„āļ™āļ„āļīāļ”āļ–āļķāļ‡ Virus > Bacteria 2. āļāļēāļĢāļŸïœāļ‡āđ€āļŠāļĩāļĒāļ‡ breath sound āđƒāļ™ virus pneumonia āļĄāļąāļāđ„āļ”āđ€āļŠāļĩāļĒāļ‡ wheezing āļ”āļ§āļĒāđāļ• āđƒāļ™ Bacterial pneumonia āđ„āļĄïœŠāļ„āļ­āļĒāļžāļš wheezing 3. CBC : Virus Pneumonia WBC āļ­āļēāļˆāļŠāļđāļ‡āđ€āļĨāđ‡āļāļ™ïœ‹āļ­āļĒāļŦāļĢāļ·āļ­āļ­āļĒāļđāđƒāļ™āđ€āļāļ“āļ‘āļ›āļāļ•āļī , lymphocyte āđ€āļžāļīāđˆāļĄāļŠāļđāļ‡āļ‚āļķāđ‰āļ™ : Bacterial pneumonia WBC āļŠāļđāļ‡āļĄāļąāļāđ€āļāļīāļ™ 15,000 cells / cu.mm , neutrophil āđ€āļ”āļ™āđāļĨāļ° Band āđ€āļžāļīāđˆāļĄ 4. ESR āļ–āļēāļĄāļĩāļ„āļēāļŠāļđāļ‡āļ‚āļķāđ‰āļ™āļāļ§ïœŠāļēāļ›āļāļ•āļī ( â‰Ĩ 30 mm. /hr.) āļ„āļīāļ”āļ–āļķāļ‡ bacterial pneumonia 5. CXR : āļ–āļēāļĄāļĩ interstitial infiltration āļŦāļĢāļ·āļ­ perihilar infiltration āļ„āļīāļ”āļ–āļķāļ‡ Viral pneumonia : āļ–āļēāļĄāļĩ alveolar infiltration āļŦāļĢāļ·āļ­ consolidation āļŦāļĢāļ·āļ­ lobar infiltration āļ„āļīāļ”āļ–āļķāļ‡ bacterial pneumonia āļŦāļĄāļēāļĒāđ€āļŦāļ•āļļ : āļāļĢāļ“āļĩāđ„āļĄïœŠāļŠāļēāļĄāļēāļĢāļ–āđāļĒāļāđ„āļ”āļ§āļēāđ€āļ›ïœ’āļ™ Virus Pneumonia āļŦāļĢāļ·āļ­ Bacterial  pneumonia āđāļĨāļ°āļœāļđāļ›ïœ…āļ§āļĒāļĄāļĩāļ­āļēāļāļēāļĢāļĄāļēāļāļ„āļ§āļĢāļĢāļąāļāļĐāļē āđāļšāļš bacterial pneumonia āđ„āļ›āļïœŠāļ­āļ™ : reference āļˆāļēāļ Update on Pediatric infectious disease 2005
  • 34.
    Antibiotics āļ—āļĩāđˆāđƒāļŠïœ‹āļĢāļąāļāļĐāļē Pneumonia āļŠāļ™āļīāļ”āļāļīāļ™ āļ‚āļ™āļēāļ”āļĒāļē (āļĄāļ./āļāļ./āļ§āļąāļ™) āļŠāļ™āļīāļ”āļ‚āļ­āļ‡āđ€āļŠāļ·āđ‰āļ­āđ‚āļĢāļ„ Amoxycillin 40-50 S.pneumonia Amoxycillin 80-100 Drug resistant S.pneumonia (DRSP) Erythromycin 30-40 S.pneumonia , Chlamydia , Mycoplasma Amoxycillin+clavulanic 40-50 S.pneumonia , H.influenzae acid* Clarithromycin 15 S.pneumonia , H. influenzae , Chlamydia , Mycoplasma Azithromycin 10 āļĄāļ./āļāļ. āđƒāļ™āļ§āļąāļ™āļ—āļĩāđˆ 1 S.pneumoniae , H.influenzae , Chlamydia , Mycoplasma āļˆāļēāļāļ™āļąāđ‰āļ™ 5 āļĄāļ./āļāļ. āļ•āļ­āļ­āļĩāļ 4 āļ§āļąāļ™ Cefprozil 30-40 S.pneumonia , H.influenzae Cefdinir 14 S.pneumoniae , H.influenzae āļŠāļ™āļīāļ”āļ‰āļĩāļ” āļ‚āļ™āļēāļ”āļĒāļē (āļĄāļ./āļāļ./āļ§āļąāļ™) āļŠāļ™āļīāļ”āļ‚āļ­āļ‡āđ€āļŠāļ·āđ‰āļ­āđ‚āļĢāļ„ Ampicillin 100-200 S.pneumoniae Amoxycillin+clavulanic 40-50 S.pneumoniae , H.influenzae acid Penicillin G sodium 1-2 āđāļŠāļ™āļĒāļđāļ™āļ•/āļāļ.āļ§āļąāļ™ āļī S.pneumonia (PGS) Cloxacillin** 100-150 S.aureus Gentamicin 5-7 Gram negative bacilli Amikacin 15-30 Gram negative bacilli Cefotaxime 100-200 S.pneumonia , H.influenzae Ceftriaxon 50-100 S.pneumonia , H.influenzae *āļ–āļēāļŠāļ‡āļŠāļąāļĒ DRSP āļ„āļ§āļĢāđƒāļŦ double dose ( 80-100 mg/kg/day āļ‚āļ­āļ‡ Amoxycillin) **āļ–āļēāļĄāļĩ empyema āļŦāļĢāļ·āļ­ pneumatocele āļ„āļ§āļĢāđƒāļŦ dose 200 mg/kg/day.
  • 35.
  • 36.
    Pedriatric department BuddhachinarajHospital Multidisplinary Carepath ( ALL on Siriraj ALL-03A protocol for Induction of remission phase) Week 1 Week 2 Week 3 Week 4 Week 5 Week 6 Plan of care â€Ķâ€Ķâ€Ķâ€Ķâ€Ķâ€Ķâ€Ķâ€Ķâ€Ķâ€Ķ.. â€Ķâ€Ķâ€Ķâ€Ķâ€Ķâ€Ķâ€Ķâ€Ķâ€Ķâ€Ķ.. â€Ķâ€Ķâ€Ķâ€Ķâ€Ķâ€Ķâ€Ķâ€Ķâ€Ķâ€Ķâ€Ķ â€Ķâ€Ķâ€Ķâ€Ķâ€Ķâ€Ķâ€Ķâ€Ķâ€Ķâ€Ķ.. â€Ķâ€Ķâ€Ķâ€Ķâ€Ķâ€Ķâ€Ķâ€Ķâ€Ķâ€Ķ â€Ķâ€Ķâ€Ķâ€Ķâ€Ķâ€Ķâ€Ķâ€Ķâ€Ķâ€Ķâ€Ķâ€Ķ 1 2 3 4 5 6 7 8 9 10 11 12 13 14 15 16 17 18 19 20 21 22 23 24 25 26 27 28 29 30 31 32 33 34 35 36 37 38 39 40 41 42 43 Expected of āļœāļđāļ”āļđāđāļĨāđāļĨāļ°āļœāļđāļ›ïœ…āļ§āļĒ āļœāļđāļ”āļđāđāļĨāđāļĨāļ°āļœāļđāļ›ïœ…āļ§āļĒāļ—āļĢāļēāļš āļœāļđāļ”āļđāđāļĨāđāļĨāļ°āļœāļđāļ›ïœ…āļ§āļĒāļ—āļĢāļēāļšāđāļ™āļ§ āļœāļđāļ”āļđāđāļĨāđāļĨāļ°āļœāļđāļ›ïœ…āļ§āļĒāļ—āļĢāļēāļšāđāļ™āļ§ āļœāļđāļ”āļđāđāļĨāđāļĨāļ°āļœāļđāļ›ïœ…āļ§āļĒāļ—āļĢāļēāļšāđāļ™āļ§ āļœāļđāļ”āļđāđāļĨāđāļĨāļ°āļœāļđāļ›āļ§āļĒāļ—āļĢāļēāļšāđāļ™āļ§ ïœ… outcome āļ—āļĢāļēāļšāđāļ™āļ§āļ—āļēāļ‡āļāļēāļĢ āđāļ™āļ§āļ—āļēāļ‡āļāļēāļĢ āļ—āļēāļ‡āļāļēāļĢāļĢāļąāļāļĐāļēāļžāļĒāļēāļšāļēāļĨ āļ—āļēāļ‡āļāļēāļĢāļĢāļąāļāļĐāļēāļžāļĒāļēāļšāļēāļĨ āļ—āļēāļ‡āļāļēāļĢāļĢāļąāļāļĐāļēāļžāļĒāļēāļšāļēāļĨ āļ—āļēāļ‡āļāļēāļĢāļĢāļąāļāļĐāļēāļžāļĒāļēāļšāļēāļĨ āļĢāļąāļāļĐāļēāļžāļĒāļēāļšāļēāļĨāđāļĨāļ° āļĢāļąāļāļĐāļēāļžāļĒāļēāļšāļēāļĨāđāļĨāļ°āđ„āļ”āļĢāļąāļš āđāļĨāļ°āđ„āļ”āļĢāļąāļšāļāļēāļĢāđ€āļ•āļĢāļĩāļĒāļĄāļ„āļ§āļēāļĄ āđāļĨāļ°āđ„āļ”āļĢāļąāļšāļāļēāļĢāđ€āļ•āļĢāļĩāļĒāļĄāļ„āļ§āļēāļĄ āđāļĨāļ°āđ„āļ”āļĢāļąāļšāļāļēāļĢāđ€āļ•āļĢāļĩāļĒāļĄāļ„āļ§āļēāļĄ āđāļĨāļ°āđ„āļ”āļĢāļąāļšāļāļēāļĢāđ€āļ•āļĢāļĩāļĒāļĄāļ„āļ§āļēāļĄ āđ„āļ”āļĢāļąāļšāļāļēāļĢāđ€āļ•āļĢāļĩāļĒāļĄ āļāļēāļĢāđ€āļ•āļĢāļĩāļĒāļĄāļ„āļ§āļēāļĄāļžāļĢāļ­āļĄāđƒāļ™ āļžāļĢāļ­āļĄāđƒāļ™āļāļēāļĢ āļžāļĢāļ­āļĄāđƒāļ™āļāļēāļĢ āļžāļĢāļ­āļĄāđƒāļ™āļāļēāļĢ āļžāļĢāļ­āļĄāđƒāļ™āļāļēāļĢ āļ„āļ§āļēāļĄāļžāļĢāļ­āļĄāđƒāļ™āļāļēāļĢ āļāļēāļĢāļĢāļąāļāļĐāļēāļžāļĒāļēāļšāļēāļĨāđ„āļ”āļĢāļąāļš āļĢāļąāļāļĐāļēāļžāļĒāļēāļšāļēāļĨāđ„āļ”āļĢāļąāļšāļāļēāļĢ āļĢāļąāļāļĐāļēāļžāļĒāļēāļšāļēāļĨāđ„āļ”āļĢāļąāļšāļāļēāļĢ āļĢāļąāļāļĐāļēāļžāļĒāļēāļšāļēāļĨāđ„āļ”āļĢāļąāļšāļāļēāļĢ āļĢāļąāļāļĐāļēāļžāļĒāļēāļšāļēāļĨāđ„āļ”āļĢāļąāļšāļāļēāļĢ āļĢāļąāļāļĐāļēāļžāļĒāļēāļšāļēāļĨāđ„āļ”āļĢāļąāļš āļāļēāļĢāļĢāļąāļāļĐāļēāļžāļĒāļēāļšāļēāļĨāļ—āļĩāđˆāđ„āļ” āļĢāļąāļāļĐāļēāļžāļĒāļēāļšāļēāļĨāļ—āļĩāđˆāđ„āļ” āļĢāļąāļāļĐāļēāļžāļĒāļēāļšāļēāļĨāļ—āļĩāđˆāđ„āļ” āļĢāļąāļāļĐāļēāļžāļĒāļēāļšāļēāļĨāļ—āļĩāđˆāđ„āļ” āļĢāļąāļāļĐāļēāļžāļĒāļēāļšāļēāļĨāļ—āļĩāđˆāđ„āļ” āļāļēāļĢāļĢāļąāļāļĐāļēāļžāļĒāļēāļšāļēāļĨāļ—āļĩāđˆ āļĄāļēāļ•āļĢāļāļēāļ™āđāļĨāļ°āļžāļķāļ‡āļžāļ­āđƒāļˆ - āļĄāļēāļ•āļĢāļāļēāļ™āđāļĨāļ°āļžāļķāļ‡āļžāļ­āđƒāļˆ - āļĄāļēāļ•āļĢāļāļēāļ™āđāļĨāļ°āļžāļķāļ‡āļžāļ­āđƒāļˆ - āļĄāļēāļ•āļĢāļāļēāļ™āđāļĨāļ°āļžāļķāļ‡āļžāļ­āđƒāļˆ - āļĄāļēāļ•āļĢāļāļēāļ™āđāļĨāļ°āļžāļķāļ‡āļžāļ­āđƒāļˆ āđ„āļ”āļĄāļēāļ•āļĢāļāļēāļ™āđāļĨāļ°āļžāļķāļ‡ āļĨāļ” LOS -āļĨāļ” cost āļĨāļ” LOS -āļĨāļ” cost āļĨāļ” LOS -āļĨāļ” cost āļĨāļ” LOS -āļĨāļ” cost -āļĨāļ” LOS -āļĨāļ” cost āļžāļ­āđƒāļˆ -āļĨāļ” LOS - āļĨāļ” cost
  • 37.
    Week 1 Week 2 Week 3 Week 4 Week 5 Week 6 Plan of care â€Ķâ€Ķâ€Ķâ€Ķâ€Ķâ€Ķâ€Ķâ€Ķâ€Ķâ€Ķ.. â€Ķâ€Ķâ€Ķâ€Ķâ€Ķâ€Ķâ€Ķâ€Ķâ€Ķâ€Ķ.. â€Ķâ€Ķâ€Ķâ€Ķâ€Ķâ€Ķâ€Ķâ€Ķâ€Ķâ€Ķâ€Ķ â€Ķâ€Ķâ€Ķâ€Ķâ€Ķâ€Ķâ€Ķâ€Ķâ€Ķâ€Ķ.. â€Ķâ€Ķâ€Ķâ€Ķâ€Ķâ€Ķâ€Ķâ€Ķâ€Ķâ€Ķ â€Ķâ€Ķâ€Ķâ€Ķâ€Ķâ€Ķâ€Ķâ€Ķâ€Ķâ€Ķâ€Ķâ€Ķ 1 2 3 4 5 6 7 8 9 10 11 12 13 14 15 16 17 18 19 20 21 22 23 24 25 26 27 28 29 30 31 32 33 34 35 36 37 38 39 41 42 43 40 Assessment ● anxiety,fear,pain,v/s ● anxiety,fear,pain,v/s ● anxiety,fear,pain,v/s ● anxiety,fear,pain,v/s ● anxiety,fear,pain,v/s ● anxiety,fear,pain,v/s physical exam ● N/V, stomatitis ● N/V, stomatitis ● N/V, stomatitis ● N/V, stomatitis ● N/V, stomatitis ● Phepbitis ● Phepbitis ● Phepbitis ● Phepbitis ● Phepbitis ● tissure necrosis ● tissure necrosis ● tissure necrosis ● tissure necrosis ● tissure necrosis ● physical exam ● physical exam ● physical exam ● physical exam ● physical exam
  • 38.
    Week 1 Week 2 Week 3 Week 4 Week 5 Week 6 Plan of care â€Ķâ€Ķâ€Ķâ€Ķâ€Ķâ€Ķâ€Ķâ€Ķâ€Ķâ€Ķ.. â€Ķâ€Ķâ€Ķâ€Ķâ€Ķâ€Ķâ€Ķâ€Ķâ€Ķâ€Ķ.. â€Ķâ€Ķâ€Ķâ€Ķâ€Ķâ€Ķâ€Ķâ€Ķâ€Ķâ€Ķâ€Ķ â€Ķâ€Ķâ€Ķâ€Ķâ€Ķâ€Ķâ€Ķâ€Ķâ€Ķâ€Ķ.. â€Ķâ€Ķâ€Ķâ€Ķâ€Ķâ€Ķâ€Ķâ€Ķâ€Ķâ€Ķ â€Ķâ€Ķâ€Ķâ€Ķâ€Ķâ€Ķâ€Ķâ€Ķâ€Ķâ€Ķâ€Ķâ€Ķ 1 2 3 4 5 6 7 8 9 10 11 12 13 14 15 16 17 18 19 20 21 22 23 24 25 26 27 28 29 30 31 32 33 34 35 36 37 38 39 40 41 42 43 Test CXR ● CBC plt ● CBC plt ● CBC plt ● CBC plt ● CBC plt B CBC plt2āļ„āļĢāļąāđ‰āļ‡/week āļ—āļļāļāļ§āļąāļ™āļˆāļąāļ™āļ—āļĢ āļžāļĪāļŦāļąāļŠāļšāļ”āļĩ āļ—āļļāļāļ§āļąāļ™āļˆāļąāļ™āļ—āļĢ āļžāļĪāļŦāļąāļŠāļšāļ”āļĩ āļ—āļļāļāļ§āļąāļ™āļˆāļąāļ™āļ—āļĢ āļžāļĪāļŦāļąāļŠāļšāļ”āļĩ āļ—āļļāļāļ§āļąāļ™āļˆāļąāļ™āļ—āļĢ āļžāļĪāļŦāļąāļŠāļšāļ”āļĩ āļ—āļļāļāļ§āļąāļ™āļˆāļąāļ™āļ—āļĢ āļžāļĪāļŦāļąāļŠāļšāļ”āļĩ M G/M, A BUN,Cr,E'lyte,uric,C aMg,P,LFT (āļ•āļēāļĄāļ„āļ§āļēāļĄāđ€āļŦāļĄāļēāļ°āļŠāļĄ) H/C,U/A,U/C, stool exam,stool c/s BMA (āļŦāļēāļāļĒāļąāļ‡āđ„āļĄïœŠāđ„āļ”āļ—āđāļē) Treatment PRC if Hct < 25% PRC if Hct < 25% Plt conc if <20,000 Plt conc if < 20,000 Alkalinization Hydration (Fluid 3,000 ml/m3 day āļ”āļ§āļĒ 5%D/N/5 1,000ml + 7.5% NaHCO3 40 ml iv drip....ml/hr)
  • 39.
    Week 1 Week 2 Week 3 Week 4 Week 5 Week 6 Plan of care â€Ķâ€Ķâ€Ķâ€Ķâ€Ķâ€Ķâ€Ķâ€Ķâ€Ķâ€Ķ.. â€Ķâ€Ķâ€Ķâ€Ķâ€Ķâ€Ķâ€Ķâ€Ķâ€Ķâ€Ķ.. â€Ķâ€Ķâ€Ķâ€Ķâ€Ķâ€Ķâ€Ķâ€Ķâ€Ķâ€Ķâ€Ķ â€Ķâ€Ķâ€Ķâ€Ķâ€Ķâ€Ķâ€Ķâ€Ķâ€Ķâ€Ķ.. â€Ķâ€Ķâ€Ķâ€Ķâ€Ķâ€Ķâ€Ķâ€Ķâ€Ķâ€Ķ â€Ķâ€Ķâ€Ķâ€Ķâ€Ķâ€Ķâ€Ķâ€Ķâ€Ķâ€Ķâ€Ķâ€Ķ 1 2 3 4 5 6 7 8 9 10 11 12 13 14 15 16 17 18 19 20 21 22 23 24 25 26 27 28 29 30 31 32 33 34 35 36 37 38 39 40 41 42 43 Medication Albendazole prednisolone sodamit zyloric V V If febrile neutropenia* V If febrile neutropenia* V If febrile neutropenia* V If febrile neutropenia* V C C āļ”āļđ guideline C Stomatitis** āļ›āļāļīāļšāļąāļ•āļīāļ•āļēāļĄāļ”āļđ C Stomatitis** āļ›āļāļīāļšāļąāļ•āļīāļ•āļēāļĄāļ”āļđ C Stomatitis** āļ›āļāļīāļšāļąāļ•āļīāļ•āļēāļĄāļ”āļđ C R R R guideline R guideline R guideline R A A If febrile neutropenia* A If febrile neutropenia* A If febrile neutropenia* A If febrile neutropenia* A D D āļ”āļđ guideline D Stomatitis** āļ›āļāļīāļšāļąāļ•āļīāļ•āļēāļĄāļ”āļđ D Stomatitis** āļ›āļāļīāļšāļąāļ•āļīāļ•āļēāļĄāļ”āļđ D Stomatitis** āļ›āļāļīāļšāļąāļ•āļīāļ•āļēāļĄāļ”āļđ D R R R guideline R guideline R guideline R L L L L L L A A A A A A S S S S S S P P P P P P IT IT IT I f pain āļ•āļēāļĄ guidelin Consult āļ—āļąāļ™āļ•āļāļĢāļĢāļĄ Activity āļ•āļēāļĄāļŠāļ āļēāļžāļœāļđāļ›ïœ…āļ§āļĒ*** (āļāļīāļˆāļāļĢāļĢāļĄāļ™āļąāļ™āļ—āļ™āļēāļāļēāļĢ āļāļēāļĢāļïœƒāļāļˆāļīāļ•) ● Diet āļ•āļēāļĄāļŠāļ āļēāļž ANC , stomatitis āļ‚āļ­āļ‡āļœāļđāļ›ïœ…āļ§āļĒāđ€āļ™ïœ‹āļ™āļŠāļļāļāļŠāļ°āļ­āļēāļ”******** ( cryotherapy āļ§āļąāļ™āļ—āļĩāđˆāđƒāļŦāļĒāļēāđ€āļ„āļĄāļĩāļšāđāļēāļšāļąāļ”)
  • 40.
    Week 1 Week 2 Week 3 Week 4 Week 5 Week 6 Plan of care â€Ķâ€Ķâ€Ķâ€Ķâ€Ķâ€Ķâ€Ķâ€Ķâ€Ķâ€Ķ.. â€Ķâ€Ķâ€Ķâ€Ķâ€Ķâ€Ķâ€Ķâ€Ķâ€Ķâ€Ķ.. â€Ķâ€Ķâ€Ķâ€Ķâ€Ķâ€Ķâ€Ķâ€Ķâ€Ķâ€Ķâ€Ķ â€Ķâ€Ķâ€Ķâ€Ķâ€Ķâ€Ķâ€Ķâ€Ķâ€Ķâ€Ķ.. â€Ķâ€Ķâ€Ķâ€Ķâ€Ķâ€Ķâ€Ķâ€Ķâ€Ķâ€Ķ â€Ķâ€Ķâ€Ķâ€Ķâ€Ķâ€Ķâ€Ķâ€Ķâ€Ķâ€Ķâ€Ķâ€Ķ 1 2 3 4 5 6 7 8 9 10 11 12 13 14 15 16 17 18 19 20 21 22 23 24 25 26 27 28 29 30 31 32 33 34 35 36 37 38 39 40 41 42 43 Education Counseling ●āļŠāļ­āļ™āđāļĨāļ°āļŠāļēāļ˜āļīāļ•āļāļēāļĢāļ›āļāļīāļšāļąāļ•āļīāđ€āļāļĩāđˆāļĒāļ§āļāļąāļšāļāļēāļĢāļ•āļīāļ”āđ€āļŠāļ·āđ‰āļ­ āļāļēāļĢāļ›ïœ†āļ­āļ‡āļāļąāļ™ T ●āļ—āļšāļ—āļ§āļ™āļāļēāļĢāļ›āļāļīāļšāļąāļ•āļīāđ€āļāļĩāđˆāļĒāļ§āļāļąāļš T ●āļ—āļšāļ—āļ§āļ™āļāļēāļĢāļ›āļāļīāļšāļąāļ•āļīāđ€āļāļĩāđˆāļĒāļ§āļāļąāļš T ●Pretest bleedingāļ­āļēāļŦāļēāļĢactivityāļ—āļĩāđˆāđ€āļŦāļĄāļēāļ°āļŠāļĄāļ§āļīāļ˜āļĩāļĨāļ”āđ„āļ‚āļāļēāļĢāļĨāļ”āļ­āļēāļāļēāļĢN/V E āļāļēāļĢāļ•āļīāļ”āđ€āļŠāļ·āđ‰āļ­ āļāļēāļĢāļ›ïœ†āļ­āļ‡āļāļąāļ™ E āļāļēāļĢāļ•āļīāļ”āđ€āļŠāļ·āđ‰āļ­ āļāļēāļĢāļ›ïœ†āļ­āļ‡āļāļąāļ™ E ●āļŠāļ­āļ™āđāļĨāļ°āļŠāļēāļ˜āļīāļ•āļāļēāļĢāļ›āļāļīāļšāļąāļ•āļī āļāļēāļĢāļĢāļąāļāļĐāļēāļ„āļ§āļēāļĄāļŠāļ°āļ­āļēāļ”āđƒāļ™āļŠïœŠāļ­āļ‡āļ›āļēāļcoping techning S bleeding āļ­āļēāļŦāļēāļĢ activity āļ—āļĩāđˆ S bleeding āļ­āļēāļŦāļēāļĢ activity āļ—āļĩāđˆ S āđ€āļāļĩāđˆāļĒāļ§āļāļąāļšāļāļēāļĢāļ•āļīāļ”āđ€āļŠāļ·āđ‰āļ­ āļāļēāļĢ â™Ķ āļĒāļē T āđ€āļŦāļĄāļēāļ°āļŠāļĄ āļ§āļīāļ˜āļĩāļĨāļ”āđ„āļ‚ āļāļēāļĢāļĨāļ” T āđ€āļŦāļĄāļēāļ°āļŠāļĄ āļ§āļīāļ˜āļĩāļĨāļ”āđ„āļ‚ āļāļēāļĢāļĨāļ” T āļ›ïœ†āļ­āļ‡āļāļąāļ™bleedingāļ­āļēāļŦāļēāļĢ āļ­āļēāļāļēāļĢN/V āļāļēāļĢāļĢāļąāļāļĐāļēāļ„āļ§āļēāļĄ āļ­āļēāļāļēāļĢN/V āļāļēāļĢāļĢāļąāļāļĐāļēāļ„āļ§āļēāļĄ activityāļ—āļĩāđˆāđ€āļŦāļĄāļēāļ°āļŠāļĄāļ§āļīāļ˜āļĩāļĨāļ”āđ„āļ‚ āļŠāļ°āļ­āļēāļ”āđƒāļ™āļŠïœŠāļ­āļ‡āļ›āļēāļ coping āļŠāļ°āļ­āļēāļ”āđƒāļ™āļŠïœŠāļ­āļ‡āļ›āļēāļ coping āļāļēāļĢāļĨāļ”āļ­āļēāļāļēāļĢN/VāļāļēāļĢāļĢāļąāļāļĐāļē techning techning āļ„āļ§āļēāļĄāļŠāļ°āļ­āļēāļ”āđƒāļ™āļŠïœŠāļ­āļ‡āļ›āļēāļ coping techning,support group â™ĶāļĒāļē D/C plan ●āļ›āļĢāļ°āđ€āļĄāļīāļ™āļ„āļ§āļēāļĄāļžāļĢāļ­āļĄ â—āļŠāļ­āļ™āļ•āļēāļĄāļ‚āļ­ education ●āļŠāļ­āļ™āļ•āļēāļĄāļ‚āļ­ education ●āļŠāļ­āļ™āļ•āļēāļĄāļ‚āļ­ education ●āļŠāļ­āļ™āļ•āļēāļĄāļ‚āļ­ education ●āļŠāļ­āļ™āļ•āļēāļĄāļ‚āļ­education āļ‚āļ­āļ‡āļœāļđāļ”āđāļĨāļžāļĢāļ­āļĄāđ€āļĻāļĢāļĐ āļđ ●āđ€āļ•āļĢāļĩāļĒāļĄāđ€āļ­āļāļŠāļēāļĢāļŠïœŠāļ‡āļ•āļ­āļ‚āļ­āļĄāļđāļĨāđƒāļ™ āļāļēāļ™āļ° āđ€āļĢāļ·āđˆāļ­āļ‡āļĒāļēāļāļēāļĢāļ”āļđāđāļĨāļ­āļēāļāļēāļĢāļœāļīāļ”āļ›āļāļ•āļīāļ—āļĩāđˆ ●āļŠāļ–āļēāļ™āļžāļĒāļēāļšāļēāļĨāđƒāļāļĨāļšïœ‹āļēāļ™ āļ„āļ§āļĢāļĄāļēāđ‚āļĢāļ‡āļžāļĒāļēāļšāļēāļĨ āđ€āļšāļ­āļĢāđ‚āļ—āļĢ āļšāļąāļ•āļĢ āļŠāļ–āļēāļ™āļĻāļķāļāļĐāļē āļ™āļąāļ”āđāļĨāļ°āļ‚āļąāđ‰āļ™āļ•āļ­āļ™āļāļēāļĢāļ•āļīāļ”āļ•āļ­ āļŦāļĄāļēāļĒāđ€āļŦāļ•āļļ āđāļžāļ—āļĒ ●āļžāļĒāļēāļšāļēāļĨ â™ĶāļĒāļē
  • 41.
  • 42.
    āļŠāļ·āđˆāļ­..............................................āļ™āļēāļĄāļŠāļāļļāļĨ..............................āļ­āļēāļĒāļļ..........āļ›ïœ‚ HN.........................āļāļēāļĢāļ§āļīāļ™āļīāļˆāļ‰āļąāļĒāđ‚āļĢāļ„.................................. āđāļ™āļ§āļ—āļēāļ‡āļāļēāļĢāļ”āļđāđāļĨāļœāļđāļ›ïœ…āļ§āļĒāļ—āļĩāđˆāļĄāļĩ Febrile neutropenia (FN)(1) āļ‚āļ­āļ‡āļāļĨāļļāļĄāļ‡āļēāļ™āļāļļāļĄāļēāļĢāđ€āļ§āļŠāļāļĢāļĢāļĄ āđ‚āļĢāļ‡āļžāļĒāļēāļšāļēāļĨāļžāļļāļ—āļ˜āļŠāļīāļ™āļĢāļēāļŠ āļ›āļĢāļ°āļ§āļąāļ•āđāļĨāļ°āļāļēāļĢāļ•āļĢāļ§āļˆāļĢāļēāļ‡āļāļēāļĒāļ­āļĒāļēāļ‡āļĨāļ°āđ€āļ­āļĩāļĒāļ” āļī CBC , U/A , Stool exam Hemoculture (Bactec) 1 specomen , Urine culture Low risk High risk (2) 1st regimen (3) Modification of regimen (3) 2nd regimen (4) ___/___/___ ___/___/___ ___/___/___ āļ›āļĢāļ°āđ€āļĄāļīāļ™ 72 āļŠāļĄ. āļŦāļĨāļąāļ‡āđƒāļŠïœ‹āļĒāļē ___/___/___ āđƒāļŠïœŠ āđ€āļŠāļ·āđ‰āļ­..................... āļ—āļĢāļēāļšāļœāļĨāđ€āļžāļēāļ°āđ€āļŠāļ·āđ‰āļ­ āđƒāļŠïœŠ ___/___/___ āđ„āļĄïœŠāđƒāļŠïœŠ āđƒāļŦāļĒāļēāļ•āļēāļĄāļŠāļ™āļīāļ”āļ‚āļ­āļ‡āđ€āļŠāļ·āđ‰āļ­ H/C : NG ___/___/___ āđ„āļĄïœŠāļĄāļĩāđ„āļ‚ __/__/__ āļĄāļĩāđ„āļ‚ __/__/__ 2nd regimen āļ­āļēāļāļēāļĢāļ”āļĩāļ‚āļķāđ‰āļ™ āļ­āļēāļāļēāļĢāđ„āļĄïœŠāļ”āļĩāļ‚āļķāđ‰āļ™ āđ„āļ‚āđ€āļ›ïœ’āļ™āļ‹āđ‰āđāļē Low risk ANC > 100 āļŦāļĢāļ·āļ­ high risk ___/___/__ ___/___/__ ___/___/___ ANC < 100 ___/___/___ Hemoculture āļ‹āđ‰āđāļē āđ€āļ›āļĨāļĩāđˆāļĒāļ™āđ€āļ›ïœ’āļ™ 3 rd āļ›āļĢāļ°āđ€āļĄāļīāļ™ 3-4 āļ§āļąāļ™ generation oral āđƒāļŦāļĒāļēāļ•āļēāļĄ regimen āđ€āļ”āļīāļĄ ___/___/__ cephalosporin(6) āļ•āļ­āļˆāļ™āđ„āļĄïœŠāļĄāļĩāđ„āļ‚ āļ­āļĒāļēāļ‡āļ™ïœ‹āļ­āļĒ 5 āļ§āļąāļ™ āļ­āļĩāļ 5-7 āļ§āļąāļ™ āđƒāļŠïœŠ āđ„āļ‚āđ€āļ›ïœ’āļ™āļ‹āđ‰āđāļē repeat CBC āļ­āļēāļāļēāļĢāļ”āļĩāļ‚āļķāđ‰āļ™ āđ„āļĄïœŠāđƒāļŠïœŠ āđ„āļ” 1st regimen āļŦāļēāļŦāļĨāļąāļāļāļēāļ™āļāļēāļĢāļ•āļīāļ”āđ€āļŠāļ·āđ‰āļ­āļĢāļēāđāļĨāļ°āđƒāļŦ āđ„āļĄïœŠāđƒāļŠïœŠ ANC > 100 ANC < 100 antifungal(7)āļ–āļēāļĄāļĩ FN>7 āļ§āļąāļ™ āļŦāļĒāļļāļ”āļĒāļēāļ›āļāļīāļŠāļĩāļ§āļ™āļ° āđ€āļ›āļĨāļĩāđˆāļĒāļ™āđ€āļ›ïœ’āļ™ 3rd generation oral ___/___/___ āļ›āļĢāļ°āđ€āļĄāļīāļ™āļ‹āđ‰āđāļēāļ āļēāļĒāđƒāļ™ 3-4āļ§āļąāļ™ (6) ___/___/___ cephalosporin āļ­āļĩāļ 5-7āļ§āļąāļ™ āļ­āļēāļāļēāļĢāļ”āļĩāļ‚āļķāđ‰āļ™ āđ„āļĄïœŠāļĄāļĩāđ„āļ‚ ____/____/____ āļŦāļĒāļļāļ”āļĒāļēāļŦāļĨāļąāļ‡āļˆāļēāļāđ„āļĄïœŠāļĄāļĩāđ„āļ‚5-7āļ§āļąāļ™āļŦāļĢāļ·āļ­āđƒāļŦ āđ„āļĄïœŠāđƒāļŠïœŠ āđƒāļŠïœŠ ATB 2 wks Antifungal 3-2 āļ›āļĢāļ°āđ€āļĄāļīāļ™āļ‹āđ‰āđāļē CBC U/A,H/C,MUC wks CXR,U/S abdomen eye exam
  • 43.
    ( 1) Febrileneutropenia : āđ„āļ‚ > 38.3 oC āļŦāļĢāļ·āļ­ > 38.0oC āļŦāļēāļ‡āļāļąāļ™ 4 āļŠāļąāđˆāļ§āđ‚āļĄāļ‡ āđāļĨāļ°āļĄāļĩ ANC < 500 mm3 (2) High risk : shock , hypotension , poor perfusion , ARDS , S&S of sepsis (3) 1st Regimen antibiotic 3.1 Ceftazidime 100-150 mg/kg/ day IV q 8 hr + Gentamicin 5 mg/kg/day IV q 8 hr 3.2 Piperacillin /tazobactam (400-500 mg/kg/day IV q 8 hr 3.3 4 th gen cephalosporin āđ‚āļ”āļĒāđ€āļ‰āļžāļēāļ°āļ–āļēāļĄāļĩāļ›ïœāļāļŦāļēāļ—āļēāļ‡āđ„āļ• āđāļĨāļ° Add āļĒāļēāļ•āļēāļĄ Modification instruction (4) 2 nd Regimen antibiotic 4.1 Imipenem 80-100 mg/hg/day+Aminogiycosid āđ€āļ›ïœ’āļ™Amikacin (15 mg/kg/day q 8 hr) āļŦāļĢāļ·āļ­ Netilmycin āļ–āļēāļĄāļĩāļ›ïœāļāļŦāļēāļ—āļēāļ‡āđ„āļ• 4.2 āđƒāļŠïœ‹ Meropenem āđƒāļ™āļāļĢāļ“āļĩāļ—āļĩāđˆāļĄāļĩāļ›ïœāļāļŦāļēāļ—āļēāļ‡āļĢāļ°āļšāļšāļ›āļĢāļ°āļŠāļēāļ—āđāļĨāļ° Add āļĒāļēāļ•āļēāļĄ Modification instruction (5) Modification instruction 5.1 āļŦāļēāļāļĄāļĩāđāļœāļĨ, āļïœ‚,āļŦāļ™āļ­āļ‡āļ—āļĩāđˆāļœāļ§āļŦāļ™āļąāļ‡,thrombophlebitis āđƒāļŦ Add cloxacillin āļī 5.2 Add vancomycin āļ–āļēāļĄāļĩ VP shunt āđƒāļŠïœŠ central line āļŦāļĢāļ·āļ­āļĄāļĩ Hx of previous colonization with MRSA within 1 yr 5.3 āļŦāļēāļāļĄāļĩ perianal abscess āļŦāļĢāļ·āļ­ intraabdominal infection āđƒāļŦ add Metronidazole āļĒāļāđ€āļ§ïœ‹āļ™āļ§ïœŠāļēāđ„āļ” imipenem āļŦāļĢāļ·āļ­ Meropenem āļ­āļĒāļđāđāļĨāļ§ 5.4 āļŦāļēāļāļĄāļĩ gerprtic-like pral ulcer āđƒāļŦāļĒāļ­āļĄ Tzanck smear āļŦāļēāļāđ„āļ”āļœāļĨāļšāļ§āļāđƒāļŦ add Acyclovicr 5.5 āļŦāļēāļāļĄāļĩ diarrhea āļ—āļĩāđˆāļŠāļ‡āļŠāļąāļĒ Pseudomembranous colitis āđƒāļŦ add Metronidazole āđāļĄïœ‹āļ§ïœŠāļēāļˆāļ°āđ„āļ” imipenem āļŦāļĢāļ·āļ­ Meropenem āļ­āļĒāļđāđāļĨāļ§ 5.6 āļŦāļēāļāļĄāļĩ oral thrust āđƒāļŦ oral Fluconazole 3-5 mg-kg/day OD 5.7 āļ–āļēāđ€āļ›ïœ’āļ™ severe mucositis āđƒāļŦ add Penicillin āļ™āļ­āļāļˆāļēāļāļ–āļēāđ„āļ” Imipenem ,Meropenem āļŦāļĢāļ·āļ­ Piperacilln/tazobactam āļ­āļĒāļđāđāļĨāļ§ 5.8 āļ–āļēāļĄāļĩ diffuse bilateral infilteation āđƒāļ™ CXR āđƒāļŦāļŠïœŠāļ‡āļ•āļĢāļ§āļˆ PCP āđāļĨāļ°āđ€āļĢāļīāļĄāļĒāļē Co-trimoxazole 20 āđˆ mg/kg/dsy/āđ„āļ”āđ€āļĨāļĒ (6) Oral 3 rd generation cephalosporin āļŠāđāļēāļŦāļĢāļąāļš step down therapy Cefdinir 14 mg/kg/day OD or BID Cefixime 6 mg/kg/day OD or BID (7) āļŦāļĨāļąāļāļāļēāļĢāđƒāļŦ Antifungal for systemic infection 7.1 āļ„āļ§āļĢāđ€āļĢāļīāđˆāļĄāļ”āļ§āļĒ Amphotericin B test dose 0.1 mg/kg āđāļĨāļ°āļ„āļ­āļĒāđ€āļžāļīāļĄāđ€āļ›ïœ’āļ™ 0.5 mg/kg, āđāļĨāļ° 1 mg/kg āļ—āļļāļ 12- āđˆ 24 āļŠāļąāđˆāļ§āđ‚āļĄāļ‡ āđāļĨāļ§āđāļ•āļ„āļ§āļēāļĄāļĢāļĩāļšāļ”āļ§āļ™ maintain dose 1 mg/kg
  • 44.
    Mix with 5%D/W to concentration 0.1 mg/ml (peripheral administration) or 0.25 mg/ml (central line only) Infuse over 4-6 hr. 7.2 āļ§āļīāļ˜āļĩāļĨāļ” side effect āļ‚āļ­āļ‡ Amphotericin B āđ„āļ”āđāļïœŠāļāļēāļĢāđƒāļŦ Premedication āļ”āļ§āļĒ Paracetamol,Chlorpheniramine āđāļĨāļ°āļ­āļēāļˆāļœāļŠāļĄ Hydronortisone 1 mg/kg (max 25 mg)āļĨāļ‡āđƒāļ™āļ‚āļ§āļ”
  • 45.
    - āđāļ™āļ§āļ—āļēāļ‡āđƒāļ™āļāļēāļĢāđƒāļŦāļŠāļēāļĢāļĨāļ”āđāļĢāļ‡āļ•āļķāļ‡āļœāļīāļ§ (“Surfactant”)āđƒāļ™ āļ—āļēāļĢāļāđāļĢāļāđ€āļāļīāļ”āļ—āļĩāđˆāļĄāļĩāļ āļēāļ§āļ°āļŦāļēāļĒāđƒāļˆāļĨāđāļēāļšāļēāļāļˆāļēāļāļāļēāļĢāļ„āļĨāļ­āļ”āļïœŠāļ­āļ™ āļāđāļēāļŦāļ™āļ” - āđāļ™āļ§āļ—āļēāļ‡āđƒāļ™āļāļēāļĢāļĨāļ”āļāļēāļĢāđƒāļŠïœ‹āđ€āļ„āļĢāļ·āđˆāļ­āļ‡āļŠïœŠāļ§āļĒāļŦāļēāļĒāđƒāļˆāđƒāļ™āļ—āļēāļĢāļāđāļĢāļāđ€āļāļīāļ” āļ—āļĩāđˆāļĄāļĩāļ āļēāļ§āļ°āļŦāļēāļĒāđƒāļˆāļĨāđāļēāļšāļēāļāļˆāļēāļāļāļēāļĢāļ„āļĨāļ­āļ”āļïœŠāļ­āļ™āļāđāļēāļŦāļ™āļ” - āđāļ™āļ§āļ—āļēāļ‡āđƒāļ™āļāļēāļĢāđƒāļŦāļŠïœŠāļ§āļ™āļ›āļĢāļ°āļāļ­āļšāļ‚āļ­āļ‡āđ€āļĨāļ·āļ­āļ”āđƒāļ™āļ—āļēāļĢāļāđāļĢāļāđ€āļāļīāļ” āļ—āļĩāđˆāļĄāļĩāļ āļēāļ§āļ°āļ‹āļĩāļ” - āđāļ™āļ§āļ—āļēāļ‡āđƒāļ™āļāļēāļĢāļ•āļĢāļ§āļˆāļˆāļ­āļ›āļĢāļ°āļŠāļēāļ—āļ•āļēāđƒāļ™āļ—āļēāļĢāļāļ„āļĨāļ­āļ”āļïœŠāļ­āļ™ āļāđāļēāļŦāļ™āļ” - āđāļ™āļ§āļ—āļēāļ‡āļāļēāļĢāļŠïœŠāļ‡āļ›āļĢāļķāļāļĐāļēāđ€āļžāļ·āđˆāļ­āļ•āļĢāļ§āļˆāļŦāļē Retnopathy of Prematurity - āđāļ™āļ§āļ—āļēāļ‡āļāļēāļĢāđƒāļŦāļ§āļąāļ„āļ‹āļĩāļ™āļ›ïœ†āļ­āļ‡āļāļąāļ™āļ•āļąāļšāļ­āļąāļāđ€āļŠāļšāļšāļĩāđƒāļ™āļ—āļēāļĢāļāđāļĢāļāđ€āļāļīāļ” - āđāļ™āļ§āļ—āļēāļ‡āļāļēāļĢāļ”āļđāđāļĨāļ āļēāļ§āļ° Hypoglycemia
  • 46.
    “Surfactant Indication - moderate – severe RDS āļ„āļ·āļ­ āļ—āļēāļĢāļāļ—āļĩāđˆāļ•āļ­āļ‡ On mechanical ventilator āđāļĨāļ° FiO2 > 0.4 āđ‚āļ”āļĒāļĄāļēāļŠāļēāļĄāļēāļĢāļ–āļ›āļĢāļąāļšāļĨāļ”āļĨāļ‡āđ„āļ” āļ āļēāļĒāđƒāļ™āđ€āļ§āļĨāļē 2 – 6 hrs. - retreatment āļ—āļĩāđˆ 6-12 hrs. āļŦāļĨāļąāļ‡ dose āđāļĢāļ āļ–āļē FiO2 > 0.3 āđāļĨāļ°āļĒāļąāļ‡ On mechanical ventilator āļ­āļĒāļđāļŦāļĢāļ·āļ­ MAP > 7 – 8 cmH2O Dose survanta 4 ml/kg/dese intratracheal ( Survanta) āđāļšïœŠāļ‡āđƒāļŦ 4 āļ—āļē āđ‚āļ”āļĒāļ—āļēāļĨāļ° 1 ml/kg āļˆāļąāļ”āļ—āļēāļ”āļąāļ‡āļ™āļĩāđ‰ Slight Trendelenburg āđāļĨāļ§āļŦāļąāļ™āļĻāļĩāļĢāļĐāļ°āđ„āļ›āļ—āļēāļ‡āļ‚āļ§āļēāđāļĨāļ°āļ‹ïœ‹āļēāļĒ Reverse Trendelenburg āđāļĨāļ§āļŦāļąāļ™āļĻāļĩāļĢāļĐāļžāđ„āļ›āļ—āļēāļ‡āļ‚āļ§āļēāđāļĨāļ°āļ‹ïœ‹āļēāļĒ āļŦāļĢāļ·āļ­āđāļšïœŠāļ‡āđ€āļ›ïœ’āļ™ 2 āļ—āļē āļ‹ïœ‹āļēāļĒāđāļĨāļ°āļ‚āļ§āļē āļāđ‡āđ„āļ” - āļïœŠāļ­āļ™āđƒāļŦ āļ„āļ§āļĢ check āļ•āđāļēāđāļŦāļ™ïœŠāļ‡āļ‚āļ­āļ‡ ET-tube āđƒāļŦāļ–āļđāļāļ•āļ­āļ‡āļïœŠāļ­āļ™āđƒāļŦ suction clear secretion āđƒāļŦāļ”āļĩ - āļĢāļ°āļŦāļ§ïœŠāļēāļ‡āđƒāļŦ āļ„āļ§āļĢ montor O2 saturation āđāļĨāļ° heart rate āļ•āļĨāļ­āļ” āđ‚āļ”āļĒāļŦāļĨāļąāļ‡āļˆāļēāļāđƒāļŦ āđāļ• āļĨāļ° dose āđƒāļŦāļšāļĩāļš Bag āļ­āļĒāļēāļ‡āļ™ïœ‹āļ­āļĒ 30 āļ§āļīāļ™āļēāļ—āļĩ āļŦāļĢāļ·āļ­āļˆāļ™āļāļ§ïœŠāļē O2 sat āļˆāļ°āļ‚āļķāđ‰āļ™ > 92% āļˆāļķāļ‡āđƒāļŦ dose āļ•āļ­āđ„āļ› - āļŦāļĨāļąāļ‡āđƒāļŦ : āļ‡āļ” suction āđƒāļ™ ET-tube āļ­āļĒāļēāļ‡āļ™ïœ‹āļ­āļĒ 2 hrs. āļĒāļāđ€āļ§ïœ‹āļ™āļ—āļēāļĢāļāļĄāļĩ clinical Indication : āļ›āļĢāļąāļšāļĨāļ” setting āļ•āļēāļĄ weaning protocol : F/U CXR Adverse reaction ; Hypoxia ,Apnea , Bradycardia
  • 47.
    Severe Respiratory DistressSyndrome Initial setting : - FiO2 āļ›āļĢāļąāļšāļ•āļēāļĄ Protocol āđāļ•āļ–āļēāđ€āļ‚āļĩāļĒāļ§āđƒāļŦāđ€āļĢāļīāđˆāļĄāļ”āļ§āļĒ FiO2 1.0  (Flow cycle AC) - Flow > 3 āđ€āļ—āļēāļ‚āļ­āļ‡ minute ventilation - Back up rate ~ 40 – 60 /min - PEEP 4 – 5 cmH2O - PIP 12-20 cmH2O - Ti 0.3 -0.4 sec -TV 4-6 ml/kg Blood Gas targets (arterial blood gas) pH 7.25 – 7.35 PaO2 50-70 mmHg PaO2 45-55 mmHg Weaning 1. continuous O2 monitoring āļ”āļ§āļĒ pulse oximetry āļ–āļē O2 sat 92- 95% āđƒāļŦāļ›āļĢāļąāļšāļĨāļ” FiO2 āļ„āļĢāļąāđ‰āļ‡āļĨāļ° 0.05 āļ•āļēāļĄ protocol (āļžāļĒāļēāļšāļēāļĨāļŠāļēāļĄāļēāļĢāļ–āļ›āļĢāļąāļšāđ„āļ”) 2. āđ€āļĄāļ·āđˆāļ­āļĨāļ” FiO2 āđ„āļ” < 0.6 āđƒāļŦāļ›āļĢāļąāļšāļĨāļ” PIP āđ‚āļ”āļĒāļĨāļ”āļ„āļĢāļąāđ‰āļ‡āļĨāļ° 1 – 2 cmH2O āđ‚āļ”āļĒāļ”āļđ Tidal colume āđāļĨāļ° chest movement āđ€āļ›ïœ’āļ™āļŦāļĨāļąāļ keep TV 4-6 ml/kg 3. āļ›āļĢāļąāļš PEEP āļ•āļēāļĄ Aeration āļ‚āļ­āļ‡āđ€āļ­āđ‡āļāļ‹ïœŽāđ€āļĢāļĒāļ›āļ­āļ”āđ‚āļ”āļĒāļ–āļē aeration āļĄāļēāļāļāļ§ïœŠāļē 8 āļŠïœŠāļ­āļ‡ (posterior rib) āđƒāļŦāļ›āļĢāļąāļšāļĨāļ”āļĨāļ‡āļ„āļĢāļąāđ‰āļ‡āļĨāļ° 1 cmH2O āļŦāļĢāļ·āļ­āļ–āļēāļĄāļĩ hypoaeration 1āļĢāļ§āļĄāļāļąāļš desaturation āđƒāļŦāļ›āļĢāļąāļšāđ€āļžāļīāđˆāļĄ PEEP āļ­āļĩāļāļ„āļĢāļąāđ‰āļ‡āļĨāļ° 1 cmH2O 4. āđ€āļĄāļ·āđˆāļ­āļœāļđāļ›ïœ…āļ§āļĒāļŦāļēāļĒāđƒāļˆāļŠïœ‹āļēāļĨāļ‡ â‰Ī 60 / min āđƒāļŦāļ›āļĢāļąāļšāđ€āļ›ïœ’āļ™ mode SIMV āđāļĨāļ°āļ›āļĢāļąāļšāļĨāļ” rate āļ•āļēāļĄ āļ„āļ§āļēāļĄāđ€āļŦāļĄāļēāļ°āļŠāļĄāļ„āļĢāļąāđ‰āļ‡āļĨāļ° 5 / min 5. āđƒāļ™āļŠïœŠāļ§āļ‡āļ§āļīāļāļĪāļ• 24 – 48 āļŠāļąāđˆāļ§āđ‚āļĄāļ‡āđāļĢāļ āļ„āļ§āļĢāļ”āļđ blood gas āļ—āļļāļāļ„āļĢāļąāđ‰āļ‡āļ—āļĩāđˆāļĄāļĩāļāļēāļĢāļ›āļĢāļąāļšāđ€āļ›āļĨāļĩāđˆāļĒāļ™ setting āđ‚āļ”āļĒāđƒāļŦāđ„āļ” target āļ”āļąāļ‡āļ‚āļēāļ‡āļ•āļ™ āļŠïœŠāļ§āļ™āđƒāļ™āļŠïœŠāļ§āļ‡ > 48 āļŠāļąāđˆāļ§āđ‚āļĄāļ‡ āļ–āļēāļœāļđāļ›ïœ…āļ§āļĒāļ­āļēāļāļēāļĢāļ„āļ‡āļ—āļĩāđˆāđ„āļĄïœŠāļˆāđāļēāđ€āļ›ïœ’āļ™āļ•āļ­āļ‡ check blood gas āļ—āļļāļāļ„āļĢāļąāđ‰āļ‡āļ—āļĩāđˆāļĄāļĩāļāļēāļĢāļ›āļĢāļąāļšāđ€āļ›āļĨāļĩāđˆāļĒāļ™ setting āļĒāļāđ€āļ§ïœ‹āļ™āđ€āļĄāļ·āđˆāļ­āļœāļđāļ›āļ§āļĒāļĄāļĩāļ­āļēāļāļēāļĢāđ€āļĨāļ§āļĨāļ‡ ïœ… 6. āđ€āļĄāļ·āđˆāļ­āļœāļđāļ›ïœ…āļ§āļĒāļ­āļēāļāļēāļĢāļ”āļĩāļ‚āļķāđ‰āļ™āļˆāļ™āļ›āļĢāļąāļšāļĨāļ” setting āđ€āļŦāļĨāļ·āļ­ FiO2 < 0.4 PIP â‰Ī 12 PEEP â‰Ī 4 Rate – 20 āđƒāļŦ extubate āđāļĨāļ§ On NCPAP āļ•āļ­ 3 āļ§āļąāļ™ āđ‚āļ”āļĒāļ•āļąāđ‰āļ‡ PEEP āđ€āļĢāļīāđˆāļĄāļ•āļ™āļ—āļĩāđˆ 5 - 6 cmH2O
  • 48.
    Red Blood CellTransfusion Guidelines 1. Hct â‰Ī 20% āļŦāļĢāļ·āļ­ Hb â‰Ī 7 g/di āđƒāļ™āļ—āļļāļāļĢāļ“āļĩ 2. Hct â‰Ī 25% āļŦāļĢāļ·āļ­ Hb â‰Ī 8 g/di āļĢāļ§āļĄāļāļąāļšāļ āļēāļ§āļ°āļ•āļ­āđ„āļ›āļ™āļĩāđ‰ - Apnea/Bradycardia â‰Ĩ 10 episodes/24 hrs. āļŦāļĢāļ·āļ­ 2 episodes āļ—āļĩāđˆ requiring bag – mask centilation - Sustained tachypnea > 180 BPM āļŦāļĢāļ·āļ­ Sustained tachypnea > 80 BPM - Poor weight gain (â‰Ī10 g/day āđ€āļĄāļ·āđˆāļ­āļĄāļĩ adequate caloric intake āđāļĨāļ§ ) - Mild RDS with Fio2 0.25 – 0.35 āļŦāļĢāļ·āļ­ Nasal canula 0.125 – 0.25 LPM āļŦāļĢāļ·āļ­ IMV āļŦāļĢāļ·āļ­ NCPAP with MAP < 6 cmH2O 3. Hct â‰Ī 30% āļŦāļĢāļ·āļ­ Hb â‰Ī 10 g/dl āļĢāļ§āļĄāļāļąāļš Moderate RDS āļ—āļĩāđˆāđƒāļŠïœ‹ FiO2 > 0.35 āļŦāļĢāļ·āļ­ IMV with MAP 6 – 8 cmH20 4. Hct â‰Ī 40% āļŦāļĢāļ·āļ­ Hb â‰Ī 13 g/dl with severe RDS requiring mechanical ventilation āļ—āļĩāđˆ MAP > 8 cmH20 āđāļĨāļ° FiO2 > 0.4 – 0.5 āļŦāļĢāļ·āļ­ severe congenital heart disease āļ—āļĩāđˆāļ—āļĩāļ āļēāļ§āļ° cyanosis āļŦāļĢāļ·āļ­ heart failure 5. āļœāļđāļ›ïœ…āļ§āļĒāļ—āļĩāđˆāļĄāļĩ acute blood loss with shock keep Hct â‰Ī 40% 6. āđāļĨāļ§āđāļ•āđāļžāļ—āļĒāđ€āļˆïœ‹āļēāļ‚āļ­āļ‡āļ„āļ™āđ„āļ‚āļžāļˆāļēāļĢāļ“āļēāđ€āļŦāđ‡āļ™āļŠāļĄāļ„āļ§āļĢāđ€āļ›ïœ’āļ™āļāļĢāļ“āļĩāđ†āđ„āļ› āļī āļ—āļąāđ‰āļ‡āļ™āļĩāđ‰āļ•āļąāļ§āđ€āļĨāļ‚āļ—āļĩāđˆāļāļēāļŦāļ™āļ”āđ€āļ›ïœ’āļ™āđ€āļžāļĩāļĒāļ‡ guideline āļ„āļĢāļēāļ§āđ† āđ€āļ—āļēāļ™āļąāđ‰āļ™ āđƒāļŦāļžāļīāļˆāļēāļĢāļ“āļēāļ•āļēāļĄāļ„āļ§āļēāļĄāđ€āļŦāļĄāļēāļ°āļŠāļĄāļ­āļĩāļāļ„āļĢāļąāđ‰āļ‡ āđ āđ€āļŠïœŠāļ™ āļ­āļēāļĒāļļāļ‚āļ“āļ°āļ—āļĩāđˆāļŠïœŠāļ‡āļ•āļĢāļ§āļˆ āļāļēāļĢāđ„āļ”āļĢāļąāļš lron Supplement, Reticulocyte count
  • 49.
    āđāļ™āļ§āļ—āļēāļ‡āļāļēāļĢāļ•āļĢāļ§āļˆāļˆāļ­āļ›āļĢāļ°āļŠāļēāļ—āļ•āļēāđƒāļ™āļ—āļēāļĢāļāļ„āļĨāļ­āļ”āļïœŠāļ­āļ™āļāđāļēāļŦāļ™āļ” 1) āļŠāļ™āļīāļ”āļ‚āļ­āļ‡āļĒāļēāļ‚āļĒāļēāļĒāļĄïœŠāļēāļ™āļ•āļē āđƒāļŠïœ‹ 10% Phenylephine E.D. āļœāļŠāļĄ 1% Mydriacyl E.D. āđƒāļ™āļ­āļąāļ•āļĢāļēāļŠïœŠāļ§āļ™ 1 : 9 āļĒāļēāļ—āļĩāđˆāļœāļŠāļĄāđāļĨāļ§āļĄāļĩāļ­āļēāļĒāļļāđƒāļŠïœ‹āļ‡āļēāļ™ 1 āđ€āļ”āļ·āļ­āļ™ āđ‚āļ”āļĒāđ€āļāđ‡āļšāļĒāļēāļ—āļĩāđˆāļœāļŠāļĄāđāļĨāļ§āđƒāļ™āļ•āļđāđ€ïœ‹ āļĒāđ‡āļ™ 2) āļ āļēāļ§āļ°āđāļ—āļĢāļāļ‹ïœ‹āļ­āļ™āļ‚āļ­āļ‡āļĒāļēāļ‚āļĒāļēāļĒāļĄïœŠāļēāļ™āļ•āļē - āļ­āļēāļˆāļ—āđāļēāđƒāļŦāļ„āļ§āļēāļĄāļ”āļąāļ™āļĨāļđāļāļ•āļēāļŠāļđāļ‡āļ‚āļķāđ‰āļ™ 3) āļ„āļ§āļēāļĄāļ–āļĩāđˆāđƒāļ™āļāļēāļĢāļŦāļĒāļ­āļ”āļĒāļēāļ‚āļĒāļēāļĒāļĄïœŠāļēāļ™āļ•āļē - āļŦāļĒāļ­āļ”āļ—āļļāļ 5 āļ™āļēāļ—āļĩ āļˆāđāļēāļ™āļ§āļ™ 4 āļ„āļĢāļąāđ‰āļ‡ āļ•āļ­āđ„āļ› āļ—āļļāļ 15 āļ™āļēāļ—āļĩ āļˆāđāļēāļ™āļ§āļ™ 21 āļ„āļĢāļąāđ‰āļ‡ āļŦāļĄāļēāļĒāđ€āļŦāļ•āļļ : āļ–āļēāļĄïœŠāļēāļ™āļ•āļēāļĒāļąāļ‡āđ„āļĄïœŠāļ‚āļĒāļēāļĒāđƒāļŦāļŦāļĒāļ­āļ”āļ—āļļāļ 15 āļ™āļēāļ—āļĩ āļˆāļ™āļāļ§ïœŠāļēāļĄïœŠāļēāļ™āļ•āļēāļˆāļ°āļ‚āļĒāļēāļĒ 3) āđ€āļ„āļĢāļ·āđˆāļ­āļ‡āļĄāļ·āļ­āļ—āļĩāđˆāđƒāļŠïœ‹āļ•āļĢāļ§āļˆāļˆāļ­āļ›āļĢāļ°āļŠāļēāļ—āļ•āļē - Indirect ophthalmoscope - Lens 20 diopter - Eye speculum - Cotton tip applicator - āļĒāļēāļŠāļēāļŠāļ™āļīāļ”āļŦāļĒāļ­āļ” : 0.5% Tetracaine E.D.: - āļĒāļēāļ›āļāļīāļŠāļĩāļ§āļ™āļ°āļŠāļ™āļīāļ”āļŦāļĒāļ­āļ” : Poly-oph E.D.: 4) āļ‚āļąāđ‰āļ™āļ•āļ­āļ™āđƒāļ™āļāļēāļĢāļ•āļĢāļ§āļˆāļˆāļ­āļ›āļĢāļ°āļŠāļēāļ—āļ•āļē - āļ‚āļĒāļēāļĒāļĄïœŠāļēāļ™āļ•āļēāđ‚āļ”āļĒāđƒāļŠïœ‹āļĒāļēāļŦāļĒāļ­āļ”āļ—āļĩāđˆāļœāļŠāļĄāđ„āļ§ïœ‹ āļ•āļēāļĄāļ„āļ§āļēāļĄāļ–āļĩāđˆāļ—āļĩāđˆāļāđāļēāļŦāļ™āļ” āđ€āļžāļ·āđˆāļ­āđƒāļŦāļĄïœŠāļēāļ™āļ•āļēāļ‚āļĒāļēāļĒ - āļŦāļĒāļ­āļ”āļĒāļēāļŠāļē āļ‚āļēāļ‡āļĨāļ° 1 āļŦāļĒāļ” - āđƒāļŠïœŠ Eye speculum - āļˆāļąāļāļĐāļļāđāļžāļ—āļĒāđƒāļŠïœ‹āđ€āļ„āļĢāļ·āđˆāļ­āļ‡āļĄāļ·āļ­āļ•āļĢāļ§āļˆāļˆāļ­āļ›āļĢāļ°āļŠāļēāļ—āļ•āļē - āļŦāļĨāļąāļ‡āļ•āļĢāļ§āļˆ āļŦāļĒāļ­āļ”āļ”āļ§āļĒ āļĒāļēāļ›āļāļīāļŠāļĩāļ§āļ™āļ°āļŠāļ™āļīāļ”āļŦāļĒāļ­āļ” āļ‚āļēāļ‡āļĨāļ° 1 āļŦāļĒāļ” 5) āļ‚āļ­āļ„āļ§āļĢāļĢāļ°āļ§āļąāļ‡āđƒāļ™āļāļēāļĢāļŦāļĒāļ­āļ”āļ•āļē - āļĨāļēāļ‡āļĄāļ·āļ­āđƒāļŦāļŠāļ°āļ­āļēāļ” - āļĢāļ°āļ§āļąāļ‡āđ„āļĄïœŠāđƒāļŦāļ›āļĨāļēāļĒāļ‚āļ§āļ”āļĒāļēāļŠāļąāļĄāļœāļąāļŠāļŠāļīāđˆāļ‡āđƒāļ”āđ† āļ—āļąāđ‰āļ‡āļŠāļīāđ‰āļ™ āđ€āļŠïœŠāļ™ āļĄāļ·āļ­, āļ•āļē, āļ‚āļ™āļ•āļē, āļŦāļ™āļąāļ‡āļ•āļē āđ€āļžāļĢāļēāļ°āļˆāļ°āļ—āđāļēāđƒāļŦāļŠāļīāđˆāļ‡ āļŠāļāļ›āļĢāļ/āđ€āļŠāļ·āđ‰āļ­āđ‚āļĢāļ„āļ•āļīāļ”āđ€āļ‚āļēāđƒāļ™āļ‚āļ§āļ”āļĒāļēāđ„āļ”
  • 50.
    āđāļ™āļ§āļ—āļēāļ‡āļāļēāļĢāļŠïœŠāļ‡āļ›āļĢāļķāļāļĐāļēāđ€āļžāļ·āđˆāļ­āļ•āļĢāļ§āļˆāļŦāļē Retinopathy ofprematurity āđƒāļ™āļ—āļēāļĢāļāđāļĢāļāđ€āļāļīāļ” āļ”āļ§āļĒāļāļĨāļļāļĄāļ‡āļēāļ™āđ€āļ§āļŠāļāļĢāļĢāļĄāđāļĨāļ°āļāļĨāļļāļĄāļ‡āļēāļ™āļˆāļąāļāļĐāļļāļ§āļ—āļĒāļēāđ„āļ”āļĄāļāļēāļĢāļˆāļąāļ”āļ›āļĢāļ°āļŠāļļāļĄāđāļžāļ—āļĒāđāļĨāļ°āļžāļĒāļēāļšāļēāļĨ āđ€āļžāļ·āđˆāļ­āļžāļąāļ’āļ™āļēāļāļēāļĢ āļī āļĩ āļ”āļđāđāļĨāđāļĨāļ°āļĨāļ”āļ­āļļāļšāļąāļ•āļīāļāļēāļĢāļ“ Retinopathy of prematurity ( ROP) āđƒāļ™āļ—āļēāļĢāļāđāļĢāļāđ€āļāļīāļ”āļ‚āļķāđ‰āļ™āđƒāļ™āļ§āļąāļ™āļ—āļĩāđˆ 20 āļŠāļīāļ‡āļŦāļēāļ„āļĄ 2545 āđ‚āļ”āļĒāđ„āļ”āļ›āļĢāļąāļšāļ›āļĢāļļāļ‡āđāļ™āļ§āļ—āļēāļ‡āđƒāļ™āļāļēāļĢāļŠïœŠāļ‡āļ›āļĢāļķāļāļĐāļēāđ€āļžāļ·āđˆāļ­āļ•āļĢāļ§āļˆāļŦāļē ROP āļ”āļąāļ‡āļ™āļĩāđ‰ 1. āļāđāļēāļŦāļ™āļ”āļŠïœŠāļ‡āļ•āļĢāļ§āļˆāđ€āļĄāļ·āđˆāļ­āļœāļđāļ›ïœ…āļ§āļĒāļ­āļēāļĒāļļāļ„āļĢāļš 35 āļ§āļąāļ™āļŦāļĨāļąāļ‡āđ€āļāļīāļ” (āļ™āļąāļšāļ§āļąāļ™āļ—āļĩāđˆāđ€āļāļīāļ”āđ€āļ›ïœ’āļ™āļ§āļąāļ™āļ—āļĩāđˆ 1) āļŦāļēāļāļ•āļĢāļ‡āļāļąāļšāļ§āļąāļ™āļŦāļĒāļļāļ” āđƒāļŦāļŠāļ‡āļ•āļĢāļ§āļˆāđƒāļ™āļ§āļąāļ™āļ–āļąāļ”āđ„āļ› ïœŠ 2. āļ•āļĢāļ§āļˆāđƒāļ™āļœāļđāļ›ïœ…āļ§āļĒāļ—āļĩāđˆāļ­āļēāļĒāļļāļ„āļĢāļĢāļ ïœŽāļ™ïœ‹āļ­āļĒāļāļ§ïœŠāļēāļŦāļĢāļ·āļ­āđ€āļ—āļēāļāļąāļš 36 āļŠāļąāļ›āļ”āļēāļŦ āļŦāļĢāļ·āļ­āļ™āđ‰āđāļēāļŦāļ™āļąāļāđāļĢāļāđ€āļāļīāļ”āļ•āđˆāđāļēāļāļ§ïœŠāļē 2,000 āļāļĢāļąāļĄ 3. āļāļĢāļ“āļĩāļœāļđāļ›ïœ…āļ§āļĒāļˆāđāļēāļŦāļ™ïœŠāļēāļĒāļïœŠāļ­āļ™āļ­āļēāļĒāļļ 35 āļ§āļąāļ™ āđƒāļŦāļ™āļąāļ”āļœāļđāļ›ïœ…āļ§āļĒāļĄāļēāļ•āļĢāļ§āļˆāļ—āļĩāđˆ OPD āļˆāļąāļāļĐāļļ āđƒāļ™āļ§āļąāļ™āļ—āļĩāđˆāļ­āļēāļĒāļļāļ„āļĢāļš 35 āļ§āļąāļ™ āļ–āļēāļ•āļĢāļ‡āļāļąāļšāļ§āļąāļ™āļŦāļĒāļļāļ”āđƒāļŦāđ€āļĨāļ·āđˆāļ­āļ™āļ™āļąāļ”āđ€āļ›ïœ’āļ™āļ§āļąāļ™āļ–āļąāļ”āđ„āļ› 4. āđƒāļšāļŠïœŠāļ‡āļ›āļĢāļķāļāļĐāļē āđƒāļŦāļŠïœŠāļ‡āļïœŠāļ­āļ™ 12.00 āļ™. 5. āđƒāļ™āļœāļđāļ›ïœ…āļ§āļĒāļ—āļĩāđˆāđ€āļ„āļĨāļ·āđˆāļ­āļ™āļĒāļēāļĒāđ„āļĄïœŠāđ„āļ” āļˆāļąāļāļĐāļļāđāļžāļ—āļĒāļˆāļ°āļĄāļēāļ•āļĢāļ§āļˆāļ—āļĩāđˆāļ‚āļēāļ‡āđ€āļ•āļĩāļĒāļ‡ āļŠïœŠāļ§āļ™āļĢāļēāļĒāļ—āļĩāđˆāđ€āļ„āļĨāļ·āđˆāļ­āļ™āļĒāļēāļĒāđ„āļ”āđƒāļŦāļŠïœŠāļ‡ āļ•āļĢāļ§āļˆāļ—āļĩāđˆ OPD āļˆāļąāļāļĐāļļāđ‚āļ”āļĒāđƒāļŦāļŦāļ­āļœāļđāļ›ïœ…āļ§āļĒāļāļļāļĄāļēāļĢāđ€āļ§āļŠāļāļĢāļĢāļĄāļŦāļĒāļ­āļ”āļĒāļēāļ‚āļĒāļēāļĒāļĄïœŠāļēāļ™āļ•āļēāđāļĨāļ°āļ•āļīāļ”āļ•āļ­āļ›āļĢāļ°āļĄāļēāļ™ āļāļąāļš OPD āļˆāļąāļāļĐāļļāđƒāļŦāđ€āļĢāļĩāļĒāļšāļĢāļ­āļĒāļïœŠāļ­āļ™ 6. āļœāļđāļ—āļĩāđˆāđ€āļ›ïœ’āļ™ ROP āđāļĨāļ°āļˆāđāļēāđ€āļ›ïœ’āļ™āļ•āļ­āļ‡āļŠïœŠāļ‡āļ•āļ­āđ„āļ›āļĢāļąāļāļĐāļēāļ—āļĩāđˆāļŠāļ–āļēāļšāļąāļ™āļŠāļļāļ‚āļ āļēāļžāđ€āļ”āđ‡āļāđāļŦāļ‡āļŠāļēāļ•āļīāļĄāļŦāļēāļĢāļēāļŠāļīāļ™āļĩ āļˆāļąāļāļĐāļļ āđāļžāļ—āļĒāļˆāļ°āđ€āļ›ïœ’āļ™āļœāļđāļ•āļīāļ”āļ•āļ­āļžāļĢāļ­āļĄāļāļąāļšāđāļˆïœ‹āļ‡āļ§āļąāļ™āļ—āļĩāđˆāļŠāļēāļĄāļēāļĢāļ–āđ„āļ›āđ„āļ”āđ€āļĢāđ‡āļ§āļ—āļĩāđˆāļŠāļļāļ” āļ™āļēāļĒāđāļžāļ—āļĒāļ§āļīāļ—āļĒāļē āļ›āļēāļ™āļ°āđ‚āļ›āļĒ āđāļžāļ—āļĒāļŦāļāļīāļ‡āļŠāļ­āļēāļ‡āļ„ āļ”āļēāļ™āļŠāļ§ïœŠāļēāļ‡ āļŦāļąāļ§āļŦāļ™ïœ‹āļēāļāļĨāļļāļĄāļ‡āļēāļ™āļˆāļąāļāļĐāļļāļ§āļīāļ—āļĒāļē āļŦāļąāļ§āļŦāļ™ïœ‹āļēāļāļĨāļļāļĄāļ‡āļēāļ™āļāļļāļĄāļēāļĢāđ€āļ§āļŠāļāļĢāļĢāļĄ
  • 51.
    āđāļ™āļ§āļ—āļēāļ‡āļāļēāļĢāđƒāļŦāļ§āļąāļ„āļ‹āļĩāļ™āļ›ïœ†āļ­āļ‡āļāļąāļ™āļ•āļąāļšāļ­āļąāļāđ€āļŠāļšāļšāļĩāđƒāļ™āļ—āļēāļĢāļ 1. āļāļĢāļ“āļĩāļœāļĨ HBsAg āļ‚āļ­āļ‡āļĄāļēāļĢāļ”āļē Positive āļ—āļēāļĢāļāļ—āļĩāđˆāļĄāļĩāļ™āđ‰āđāļēāļŦāļ™āļąāļāđāļĢāļāđ€āļāļīāļ” â‰Ĩ 2,000 āļāļĢāļąāļĄ -āđƒāļŦ hepatitis B vaccine āđ€āļ‚āđ‡āļĄ 1 āļĢāļ§āļĄāļāļąāļš HBIG āļ āļēāļĒāđƒāļ™ 12 āļŠāļąāđˆāļ§āđ‚āļĄāļ‡ āļŦāļĨāļąāļ‡āđ€āļāļīāļ” - āđƒāļŦ hepatitis B vaccine āđ€āļ‚āđ‡āļĄ 2 āļ—āļĩāđˆāļ­āļēāļĒāļļ 1-2 āđ€āļ”āļ·āļ­āļ™ āđāļĨāļ° āđ€āļ‚āđ‡āļĄ 3 āļ—āļĩāđˆāļ­āļēāļĒāļļ 6 āđ€āļ”āļ·āļ­āļ™ 1.2 āļ—āļēāļĢāļāļ—āļĩāđˆāļ™āđ‰āđāļēāļŦāļ™āļąāļāđāļĢāļāļ”āđ€āļāļīāļ” < 2,000 āļāļĢāļąāļĄ - āđƒāļŦ hepatitis B vaccine āļĢāļ§āļĄāļāļąāļš HBIG āļ āļēāļĒāđƒāļ™ 12 āļŠāļąāđˆāļ§āđ‚āļĄāļ‡āļŦāļĨāļąāļ‡āđ€āļāļīāļ”āđ‚āļ”āļĒ āđ„āļĄïœŠāļ™āļšāļ§āļąāļ„āļ‹āļĩāļ™āđ€āļ‚āđ‡āļĄāļ™āļĩāđ‰āđ€āļ›ïœ’āļ™āđ€āļ‚āđ‡āļĄ 1 āļą - āđ€āļĢāļīāđˆāļĄāđƒāļŦ hepatitis B vaccine āđ€āļ‚āđ‡āļĄ 1 āđ€āļĄāļ·āđˆāļ­āļ­āļēāļĒāļļ 1 āđ€āļ”āļ·āļ­āļ™āļ–āļēāļ­āļēāļāļēāļĢāļ„āļ‡āļ—āļĩāđˆāļŦāļĢāļ·āļ­āđ€āļĄāļ·āđˆāļ­ āļāļĨāļąāļšāļšïœ‹āļēāļ™ (āđ‚āļ”āļĒāđ„āļĄïœŠāļ„āđāļēāļ™āļķāļ‡āļ–āļķāļ‡āļ™āđ‰āļēāļŦāļ™āļąāļāļŦāļĢāļ·āļ­āļ­āļēāļĒāļļāļŦāļĨāļąāļ‡āđ€āļāļīāļ”) āđ - āđƒāļŦ hepatitis B vaccine āđ€āļ‚āđ‡āļĄ 2 āļŦāļēāļ‡āļˆāļēāļāđ€āļ‚āđ‡āļĄāđāļĢāļ 1-2 āđ€āļ”āļ·āļ­āļ™ āđāļĨāļ°āđ€āļ‚āđ‡āļĄ 3 āļ—āļĩāđˆāļ­āļēāļĒāļļ 6 āđ€āļ”āļ·āļ­āļ™ 2. āļāļĢāļ“āļĩāđ„āļĄïœŠāļ—āļĢāļēāļšāļœāļĨ HBsAg āļ‚āļ­āļ‡āļĄāļēāļĢāļ”āļē 2.1 āļ—āļēāļĢāļāļ—āļĩāđˆāļ™āđ‰āđāļēāļŦāļ™āļąāļāđāļĢāļāđ€āļāļīāļ” â‰Ĩ 2,000 āļāļĢāļąāļĄ - āđƒāļŦ hepatitis B vaccine āđ€āļ‚āđ‡āļĄ 1 āļ āļēāļĒāđƒāļ™ 12 āļŠāļąāđˆāļ§āđ‚āļĄāļ‡ āļ–āļēāļœāļĨ HBsAg āļ‚āļ­āļ‡āļĄāļēāļĢāļ”āļē āļāļĨāļąāļšāļĄāļēāđ€āļ›ïœ’āļ™āļšāļ§āļāđƒāļŦāđƒāļŦ HBIG (āļ„āļ§āļĢāđƒāļŦāļ āļēāļĒāđƒāļ™ 7 āļ§āļąāļ™) - āđƒāļŦ hepatitis B vaccine āđ€āļ‚āđ‡āļĄ 2 āļ—āļĩāđˆāļ­āļēāļĒāļļ 1-2 āđ€āļ”āļ·āļ­āļ™ āđāļĨāļ° āđ€āļ‚āđ‡āļĄ 3 āļ—āļĩāđˆāļ­āļēāļĒāļļ 6 āđ€āļ”āļ·āļ­āļ™ 2.2 āļ—āļēāļĢāļāļ—āļĩāđˆāļ™āđ‰āđāļēāļŦāļ™āļąāļāđāļĢāļāđ€āļāļīāļ” < 2,000 āļāļĢāļąāļĄ - āđƒāļŦ hepatitis B vaccine āļ āļēāļĒāđƒāļ™ 12 āļŠāļąāđˆāļ§āđ‚āļĄāļ‡ āļ–āļēāļœāļĨ HBsAg āļ‚āļ­āļ‡āļĄāļēāļ”āļēāļāļĨāļąāļšāļĄāļē āđ€āļ›ïœ’āļ™āļšāļ§āļāļŦāļĢāļ·āļ­āđ„āļĄïœŠ āļāļĨāļąāļšāļĄāļēāļ āļēāļĒāđƒāļ™ 12 āļŠāļąāđˆāļ§āđ‚āļĄāļ‡ āđƒāļŦāđƒāļŦ HBIG āđ„āļ›āđ€āļĨāļĒ - āđƒāļŦ hepatitis B vaccine āđ€āļ‚āđ‡āļĄ 1,2,3 āļ•āļēāļĄāļ‚āļ­ 1,2 3. āļāļĢāļ“āļĩāļœāļĨ HBsAg āļ‚āļ­āļ‡āļĄāļēāļĢāļ”āļē Negative 3.1 āļ—āļēāļĢāļāļ—āļĩāđˆāļ™āđ‰āđāļēāļŦāļ™āļąāļāđāļĢāļāđ€āļāļīāļ” â‰Ĩ 2,000 āļāļĢāļąāļĄ - āđƒāļŦ hepatitis B vaccine āđ€āļ‚āđ‡āļĄ 1 āđ€āļĄāļ·āđˆāļ­āđāļĢāļāđ€āļāļīāļ” - āđƒāļŦ hepatitis B vaccine āđ€āļ‚āđ‡āļĄ 2 āļ—āļĩāđˆāļ­āļēāļĒāļļ 1-2 āđ€āļ”āļ·āļ­āļ™ āđāļĨāļ° āđ€āļ‚āđ‡āļĄ 3 āļ—āļĩāđˆāļ­āļēāļĒāļļ 6-18 āđ€āļ”āļ·āļ­āļ™ 3.2 āļ—āļēāļĢāļāļ—āļĩāđˆāļ™āđ‰āđāļēāļŦāļ™āļąāļāđāļĢāļāđ€āļāļīāļ” < 2,000 āļāļĢāļąāļĄ - āđƒāļŦ hepatitis B vaccine āđ€āļ‚āđ‡āļĄ 1 āđ€āļĄāļ·āđˆāļ­āļ­āļēāļĒāļļ 1 āđ€āļ”āļ·āļ­āļ™āļ–āļēāļ­āļēāļāļēāļĢāļ„āļ‡āļ—āļĩāđˆāļŦāļĢāļ·āļ­āđ€āļĄāļ·āđˆāļ­āļāļĨāļąāļšāļšïœ‹āļēāļ™ (āđ‚āļ”āļĒāđ„āļĄïœŠāļ„āđāļēāļ™āļķāļ‡āļ–āļķāļ‡āļ™āđ‰āđāļēāļŦāļ™āļąāļāļŦāļĢāļ·āļ­āļ­āļēāļĒāļļāļŦāļĨāļąāļ‡āđ€āļāļīāļ”)
  • 52.
    - āđƒāļŦ hepatitisB vaccine āđ€āļ‚āđ‡āļĄ 2 āļŦāļēāļ‡āļˆāļēāļāđ€āļ‚āđ‡āļĄāđāļĢāļ 1-2 āđ€āļ”āļ·āļ­āļ™āđāļĨāļ°āđ€āļ‚āđ‡āļĄ 3 āļ—āļĩāđˆāļ­āļēāļĒāļļ 6-18 āđ€āļ”āļ·āļ­āļ™ āļŦāļ™ïœŠāļ§āļĒāļ—āļēāļĢāļāđāļĢāļāđ€āļāļīāļ” āļāļĨāļļāļĄāļ‡āļēāļ™āļāļļāļĄāļēāļĢāļŊ (31/01/50)
  • 53.
    Hypoglycemia Patient at risk Check DTX at 1-2hr DTX>45mg/dl DTX>45mg/dl Early feeding asymptomatic symptomatic Check DTX DTX30-45 mg/dl DTX<30mg/dl 10%DW2-4ml/kg IV Before next feeding Then GIR 4-8mg/kg/min >45mg/dl <45mg/dl early feeding check DTX I hr later check DTX I hr later < 45mg/dl >45mg/dl Routine care < 45mg/dl >45mg/dl adjust GIR + 10%DW2mL/kg continue same IV&check DTX Feed+IV GIR check DTX 2hr later 4-8 mg/kg/min before next feed < 45mg/dl >45mg/dl Check DTX q I hr Routine care Until euglycemia *Patient at risk : IDM,LBW ,SGA,LGA,preterm,asphyxia (apgar at 5 minutes < 7) *Symptomatic : apnea,jitteriness, tremors *adjust GIR + 2 mg/kg/min