Generation of Cleaner
Production Options through
Brainstorming
Samantha Kumarasena
Deputy Director
National Cleaner Production Centre,
Sri Lanka
It is easier to tone down a wild idea
than to think up a new one”
Alex F. Osborn Coin the term ‘brainstorm’
Brainstorming - What is it?
Brainstorming is a lively technique
that helps a group generate
as many ideas as possible
in a short time period
Who uses it?
The team members, the management,
and the users can all participate in
brainstorming
If you invite people with different
perspectives to brainstorm together,
you are more likely to see innovative
ideas generated by the group
Why use it?
It can help you to
identify problems,
analyze causes,
select alternative solutions,
do strategic planning,
generate ideas for marking change,
and
handle many other situations
Why Brainstorm ?
• Determine possible
causes /solutions
to a problem
• Planning out
project steps
• Deciding which
problem to work on
When to use it?
In the facility,
with community or user groups,
in meetings
How to use it:
• Explain the objective of the session:
for example, to select problems, analyze
causes, or generate ideas.
• Explain the technique to the group.
Tell them that you are looking for a lot of
ideas, and that you want their thoughts
and ideas to flow freely. There is no right
or wrong answer. The idea of
brainstorming is to produce as many
innovative ideas as possible!
How to use it:
• In countries where participation in
meetings is structured, brainstorming
takes practice. (For many with no real
experience in expressing their opinion,
being asked to do so in a meeting with
many levels of staff can produce a
silence.)
How to use it:
• Silent reflection.
Ask the participants to think about the
proposed objective or topic for a few
minutes
Time: approximately 5 minutes
How to use it:
• Brainstorm
The participants call out their ideas and add
those that come to mind during the discussion.
Annotate the ideas on a flip chart in the order
they are mentioned
Write down the ideas using the words of the
speaker
Ask for clarification only if the meaning is not
clear
Time: approximately 20 minutes.
How to use it:
(For groups with little or no experience in
brainstorming, it is often useful to have
them practice in small subgroups before
convening the entire group.)
How to use it:
• Once the list is finished, discuss it with
the group to
– clarify the meaning of unclear ideas
– combine similar ideas that are worded in
different ways
– eliminate those ideas that are not related to
the objective of the session
How to use it:
Do all this by group consensus
Time: 5-15 minutes
At the end of this stage, you will have
reduced the ideas to those that represent
most of the major ideas of the group
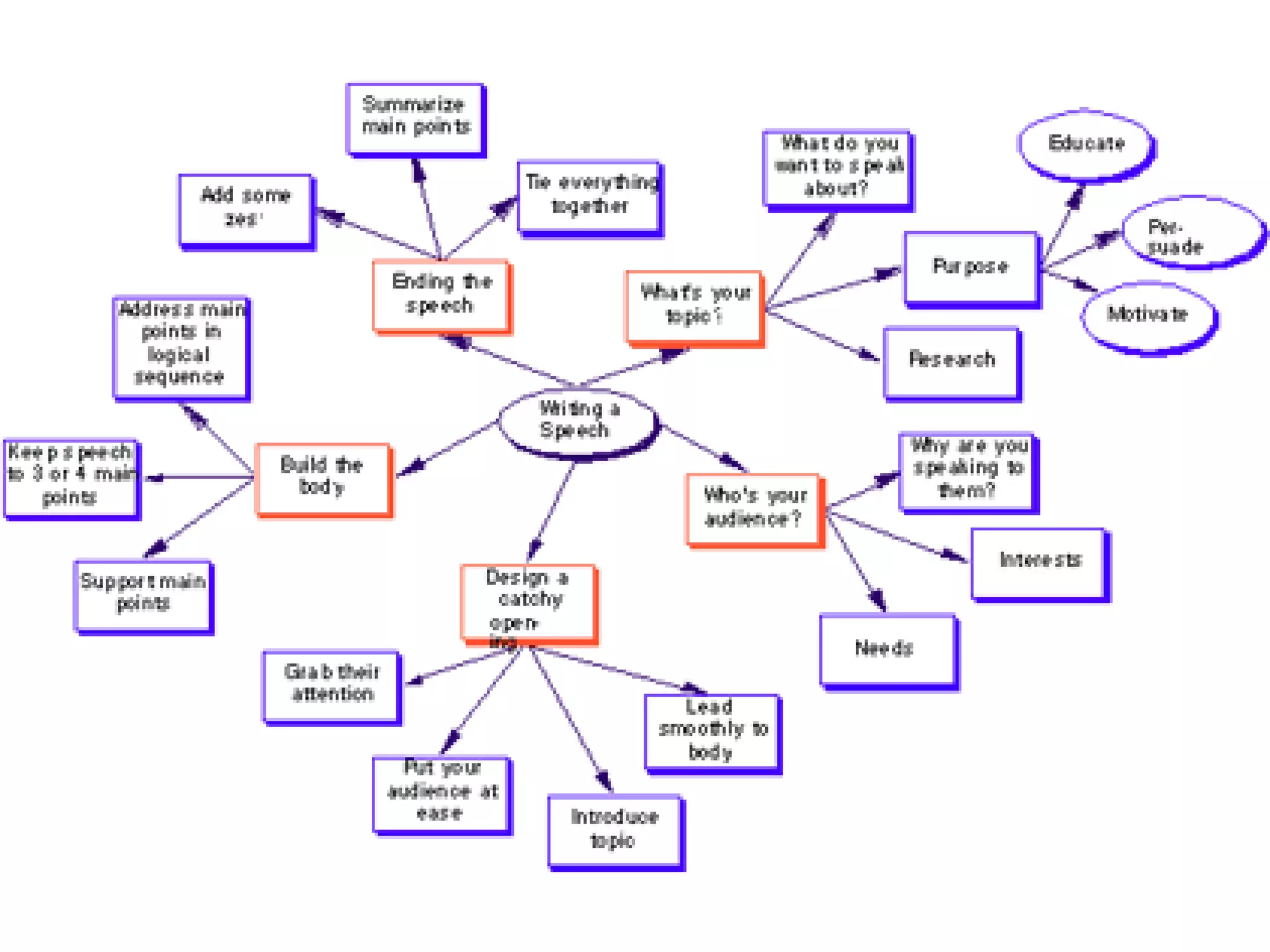
How to develop CP options
• Information sources:
1.Brainstorm in project team
– overcome obstacles, encourage innovative
thinking
1.Solicit ideas outside project team
– encourage all players in enterprise
1.Example options
– data bases, manuals, earlier CP reports etc.
1.Technology surveys and benchmarks
Conduct brainstorming for
Cleaner Production
Option Generation!
Identify the
brainstorming group
Identify the Location
Arrange the Place
Refine & Define the topic
Generate ideas as
many as possible!
• Promote and facilitate free flow of ideas
• Encourage wild & exaggerated ideas
(Creativity)
• Do not edit or CRITICIZE
• Try not to arrive at a decision
• Accumulate as many ideas as possible.
• Get everybody to participate
• Do not try to filter at the beginning
• Link or Build on the ideas of others
Generate
ideas!
Record the
Ideas!
List of CP
options!
We come together like feathers on a bird!
Brain Storming!!!
• Taking Part
• Facilitation
Types……
• Freewheeling
-share ideas all at ones
-list all ideas as they are “shouted out”
• Round robin
-everyone takes a turn
-anyone can pass
-continue until there are no more
-all ideas are listed
Barriers for being Creative
• Fear of making mistakes
• Many problems in mind: - pre occupied
• Unrest
• Culture / teaching
practices/ education
• Convergence
• Fear of being not accepted
• Not given opportunity
• Food
Barriers for being Creative
Continued …….
• Perceptions
• Response analysis
• Language
• Complexes (superior / inferior)
• Fear of getting penalties
• Environment
• Reluctant to change
• Slave mentality
• Lack of motivation
Group Exercise V
• Identify waste causes and generate CP
options for the loss of economic value
through wastage of Pineapple Juice in the
case of Pineapple industry through
brainstorming
CP Potential of the
Pineapple Industry
Waste Stream Loss of
Economic value
(Rs) per batch
Loss of
Economic value
(Rs) per annum
Group
Bad fruits 300 900000
(0.9 Million)
A
Juice washed
away
1767.22 5301660
(5.3 Million)
B
Juice with fibre 857.23 2571690
(2.57 Million)
C
Juice spillage 1140.06 3420180
(3.42 Million)
D
Broken bottles 400.80 1202400
(1.2 Million)
E
TOTAL 4465.3 13395900
(13.4 Million)

Cp gp day03 session 9 - brain storming

  • 1.
    Generation of Cleaner ProductionOptions through Brainstorming Samantha Kumarasena Deputy Director National Cleaner Production Centre, Sri Lanka
  • 2.
    It is easierto tone down a wild idea than to think up a new one” Alex F. Osborn Coin the term ‘brainstorm’
  • 3.
    Brainstorming - Whatis it? Brainstorming is a lively technique that helps a group generate as many ideas as possible in a short time period
  • 4.
    Who uses it? Theteam members, the management, and the users can all participate in brainstorming If you invite people with different perspectives to brainstorm together, you are more likely to see innovative ideas generated by the group
  • 5.
    Why use it? Itcan help you to identify problems, analyze causes, select alternative solutions, do strategic planning, generate ideas for marking change, and handle many other situations
  • 6.
    Why Brainstorm ? •Determine possible causes /solutions to a problem • Planning out project steps • Deciding which problem to work on
  • 7.
    When to useit? In the facility, with community or user groups, in meetings
  • 8.
    How to useit: • Explain the objective of the session: for example, to select problems, analyze causes, or generate ideas. • Explain the technique to the group. Tell them that you are looking for a lot of ideas, and that you want their thoughts and ideas to flow freely. There is no right or wrong answer. The idea of brainstorming is to produce as many innovative ideas as possible!
  • 9.
    How to useit: • In countries where participation in meetings is structured, brainstorming takes practice. (For many with no real experience in expressing their opinion, being asked to do so in a meeting with many levels of staff can produce a silence.)
  • 10.
    How to useit: • Silent reflection. Ask the participants to think about the proposed objective or topic for a few minutes Time: approximately 5 minutes
  • 11.
    How to useit: • Brainstorm The participants call out their ideas and add those that come to mind during the discussion. Annotate the ideas on a flip chart in the order they are mentioned Write down the ideas using the words of the speaker Ask for clarification only if the meaning is not clear Time: approximately 20 minutes.
  • 12.
    How to useit: (For groups with little or no experience in brainstorming, it is often useful to have them practice in small subgroups before convening the entire group.)
  • 13.
    How to useit: • Once the list is finished, discuss it with the group to – clarify the meaning of unclear ideas – combine similar ideas that are worded in different ways – eliminate those ideas that are not related to the objective of the session
  • 14.
    How to useit: Do all this by group consensus Time: 5-15 minutes At the end of this stage, you will have reduced the ideas to those that represent most of the major ideas of the group
  • 15.
    How to developCP options • Information sources: 1.Brainstorm in project team – overcome obstacles, encourage innovative thinking 1.Solicit ideas outside project team – encourage all players in enterprise 1.Example options – data bases, manuals, earlier CP reports etc. 1.Technology surveys and benchmarks
  • 16.
    Conduct brainstorming for CleanerProduction Option Generation!
  • 17.
  • 18.
  • 19.
  • 20.
    Refine & Definethe topic
  • 21.
  • 22.
    • Promote andfacilitate free flow of ideas • Encourage wild & exaggerated ideas (Creativity) • Do not edit or CRITICIZE • Try not to arrive at a decision • Accumulate as many ideas as possible. • Get everybody to participate • Do not try to filter at the beginning • Link or Build on the ideas of others Generate ideas!
  • 23.
  • 24.
  • 25.
    We come togetherlike feathers on a bird!
  • 28.
    Brain Storming!!! • TakingPart • Facilitation
  • 29.
    Types…… • Freewheeling -share ideasall at ones -list all ideas as they are “shouted out” • Round robin -everyone takes a turn -anyone can pass -continue until there are no more -all ideas are listed
  • 30.
    Barriers for beingCreative • Fear of making mistakes • Many problems in mind: - pre occupied • Unrest • Culture / teaching practices/ education • Convergence • Fear of being not accepted • Not given opportunity • Food
  • 31.
    Barriers for beingCreative Continued ……. • Perceptions • Response analysis • Language • Complexes (superior / inferior) • Fear of getting penalties • Environment • Reluctant to change • Slave mentality • Lack of motivation
  • 32.
    Group Exercise V •Identify waste causes and generate CP options for the loss of economic value through wastage of Pineapple Juice in the case of Pineapple industry through brainstorming
  • 33.
    CP Potential ofthe Pineapple Industry Waste Stream Loss of Economic value (Rs) per batch Loss of Economic value (Rs) per annum Group Bad fruits 300 900000 (0.9 Million) A Juice washed away 1767.22 5301660 (5.3 Million) B Juice with fibre 857.23 2571690 (2.57 Million) C Juice spillage 1140.06 3420180 (3.42 Million) D Broken bottles 400.80 1202400 (1.2 Million) E TOTAL 4465.3 13395900 (13.4 Million)