C-Programming
Walchand Institute of Technology (RC1131), Solapur Page 1
Handout#7
Assignment/ Program Statement:
Write a C program using a one dimensional array - to find the largest number in an
array
Learning Objectives:
Students will be able to
- Declare the array
- Draw the flowchart for solution of the problem statement using array
- Write the algorithm for the problem statement using array
- Write the program using array
Theory:
 An array is a kind of data structure that can store a fixed-size sequential
collection of elements of the same type.
 An array is used to store a collection of data, but it is often more useful to
think of an array as a collection of variables of the same type.
 Instead of declaring individual variables, such as number0, number1, ...,
and number99, you declare one array variable such as numbers and use
numbers[0], numbers[1], and ..., numbers[99] to represent individual
variables. A specific element in an array is accessed by an index.
 All arrays consist of contiguous memory locations. The lowest address
corresponds to the first element and the highest address to the last element.
 DeclaringArrays:
To declare an array in C, a programmer specifies the type of the elements
and the number of elements required by an array as follows –
type arrayName [ arraySize ];
C-Programming
Walchand Institute of Technology (RC1131), Solapur Page 2
This is called a single-dimensional array. The arraySize must be an integer
constant greater than zero and type can be any valid C data type. For
example, to declare a 10-element array called balance of type double, use
this statement –
double balance[10];
Here balance is a variable array which is sufficient to hold up to 10 double
numbers.
 InitializingArrays
You can initialize an array in C either one by one or using a single statement
as follows –
double balance[5] = {1000.0, 2.0, 3.4, 7.0, 50.0};
The number of values between braces { } cannot be larger than the number
of elements that we declare for the array between square brackets [ ].
If you omit the size of the array, an array just big enough to hold the
initialization is created. Therefore, if you write –
doub
le
balance[]
= {1000.0,
2.0, 3.4, 7.0, 50.0};
 AccessingArrayElements
An element is accessed by indexing the array name. This is done by placing
the index of the element within square brackets after the name of the array.
For example –
double salary = balance[9];
The above statement will take the 10th
element from the array and assign the
value to salary variable.
[Reference: http://www.tutorialspoint.com/cprogramming/c_arrays.htm ]
C-Programming
Walchand Institute of Technology (RC1131), Solapur Page 3
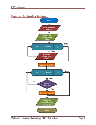
Flowchart for Problem Statement:
C-Programming
Walchand Institute of Technology (RC1131), Solapur Page 4
Algorithm:
1. Start
2. Read the size of an array
3. Read the elements of an array
4. i=0
5. if i<size
read array element
i=i+1
got to step 5
else
go to step 6
6. largest = array[0]
7. i=1
8. if i< size
if largest < array[i]
largest = array[i]
i=i+1
go to step 8
else
i=i+1
go to step 8
else
go to step 9
9. Display the largest element of an array
10.Stop
C-Programming
Walchand Institute of Technology (RC1131), Solapur Page 5
Program:
#include <stdio.h>
int main()
{
int array[50], size, i, largest;
printf("n Enter the size of the array: ");
scanf("%d", &size);
printf("n Enter %d elements of the array: ", size);
for (i = 0; i < size; i++)
{
scanf("%d", &array[i]);
}
largest = array[0];
for (i = 1; i < size; i++)
{
if (largest < array[i])
largest = array[i];
}
printf("n Largest element present in the given array is : %d", largest);
return 0;
}
C-Programming
Walchand Institute of Technology (RC1131), Solapur Page 6
Input:
Enter the size of the array: 5
Enter %d elements of the array:
10
12
9
15
5
Output:
Largest element present in the given array is: 15
Practice Problem Statement:
1. Write a program to find the smallest number in an array
2. Write a program to sort an array in ascending order
3. Write a program to sort an array in descending order
4. Write a program to find the sum marks of n students using arrays
5. Write a program to calculate the sum and average of an array
Conclusion:
Thus a C program using a one dimensional array - to find the largest number in an
array is implemented.
Learning Outcomes:
At the end of this assignment, students are able to
- Declare the array
- Draw the flowchart for solution of the problem statement using array
- Write the algorithm for the problem statement using array
- Write the program using array

CP Handout#7

  • 1.
    C-Programming Walchand Institute ofTechnology (RC1131), Solapur Page 1 Handout#7 Assignment/ Program Statement: Write a C program using a one dimensional array - to find the largest number in an array Learning Objectives: Students will be able to - Declare the array - Draw the flowchart for solution of the problem statement using array - Write the algorithm for the problem statement using array - Write the program using array Theory:  An array is a kind of data structure that can store a fixed-size sequential collection of elements of the same type.  An array is used to store a collection of data, but it is often more useful to think of an array as a collection of variables of the same type.  Instead of declaring individual variables, such as number0, number1, ..., and number99, you declare one array variable such as numbers and use numbers[0], numbers[1], and ..., numbers[99] to represent individual variables. A specific element in an array is accessed by an index.  All arrays consist of contiguous memory locations. The lowest address corresponds to the first element and the highest address to the last element.  DeclaringArrays: To declare an array in C, a programmer specifies the type of the elements and the number of elements required by an array as follows – type arrayName [ arraySize ];
  • 2.
    C-Programming Walchand Institute ofTechnology (RC1131), Solapur Page 2 This is called a single-dimensional array. The arraySize must be an integer constant greater than zero and type can be any valid C data type. For example, to declare a 10-element array called balance of type double, use this statement – double balance[10]; Here balance is a variable array which is sufficient to hold up to 10 double numbers.  InitializingArrays You can initialize an array in C either one by one or using a single statement as follows – double balance[5] = {1000.0, 2.0, 3.4, 7.0, 50.0}; The number of values between braces { } cannot be larger than the number of elements that we declare for the array between square brackets [ ]. If you omit the size of the array, an array just big enough to hold the initialization is created. Therefore, if you write – doub le balance[] = {1000.0, 2.0, 3.4, 7.0, 50.0};  AccessingArrayElements An element is accessed by indexing the array name. This is done by placing the index of the element within square brackets after the name of the array. For example – double salary = balance[9]; The above statement will take the 10th element from the array and assign the value to salary variable. [Reference: http://www.tutorialspoint.com/cprogramming/c_arrays.htm ]
  • 3.
    C-Programming Walchand Institute ofTechnology (RC1131), Solapur Page 3 Flowchart for Problem Statement:
  • 4.
    C-Programming Walchand Institute ofTechnology (RC1131), Solapur Page 4 Algorithm: 1. Start 2. Read the size of an array 3. Read the elements of an array 4. i=0 5. if i<size read array element i=i+1 got to step 5 else go to step 6 6. largest = array[0] 7. i=1 8. if i< size if largest < array[i] largest = array[i] i=i+1 go to step 8 else i=i+1 go to step 8 else go to step 9 9. Display the largest element of an array 10.Stop
  • 5.
    C-Programming Walchand Institute ofTechnology (RC1131), Solapur Page 5 Program: #include <stdio.h> int main() { int array[50], size, i, largest; printf("n Enter the size of the array: "); scanf("%d", &size); printf("n Enter %d elements of the array: ", size); for (i = 0; i < size; i++) { scanf("%d", &array[i]); } largest = array[0]; for (i = 1; i < size; i++) { if (largest < array[i]) largest = array[i]; } printf("n Largest element present in the given array is : %d", largest); return 0; }
  • 6.
    C-Programming Walchand Institute ofTechnology (RC1131), Solapur Page 6 Input: Enter the size of the array: 5 Enter %d elements of the array: 10 12 9 15 5 Output: Largest element present in the given array is: 15 Practice Problem Statement: 1. Write a program to find the smallest number in an array 2. Write a program to sort an array in ascending order 3. Write a program to sort an array in descending order 4. Write a program to find the sum marks of n students using arrays 5. Write a program to calculate the sum and average of an array Conclusion: Thus a C program using a one dimensional array - to find the largest number in an array is implemented. Learning Outcomes: At the end of this assignment, students are able to - Declare the array - Draw the flowchart for solution of the problem statement using array - Write the algorithm for the problem statement using array - Write the program using array