CRUSH INJURY SYNDROME
PRESENTER:Dr MOHAMMED AQUIB SHAKEEL
CRUSHINJURY
COMPARTMENT
SYNDROME
CRUSH
SYNDROME
HISTORY
VOLKMANN 1881
Richard von Volkmann published an article in which he attempted to describe the condition of irreversible
contractures of the flexor muscles of the hand to ischemic processes occurring in the forearm
HILDEBRAND 1906
First used the term Volkmann ischemic contracture to describe the final result of any untreated
compartment syndrome, and was the first to suggest that elevated tissue pressure may be related to
ischemic contraction of restrictive dressing to an injured limb
Thomas 1909
Reviewed the 112 published cases of Volkmann ischemic contracture and found fractures to be the predominant cause.
Also, noted that tight bandages, an arterial embolus, or arterial insufficiency could also lead to the problem
Murphy 1914
First to suggest that Fasciotomy might prevent the contracture.Also, suggested that tissue
pressure and Fasciotomy were related to the development of contracture
Ellis 1958
Reported a 2% incidence of compartment syndrome with tibia fractures, and increased
attention was paid to contractures involving the lower extremities
Seddon, Kelly, and Whitesides 1967
Demonstrated the existence of 4 compartments in the leg and to the need to decompress
more than just the anterior compartment.Since then, compartment syndrome has been
shown to affect many areas of the body, including the hand, foot, thigh, and buttocks
COMPARTMENT SYNDROME
• COMPARTMENT SYNDROME IS THE EMERGENCY CONDITION IN
WHICH THE PRESSURE WITHIN AN OSTEOFACIAL COMPARTMENT
RISES TO A LEVEL THAT EXCEEDS THE INTRAMUSCULAR
ARTERIOLAR PRESSURE,RESULTING IN DECREASED BLOOD FLOW
TO CAPILLARIES,REDUCED OXYGEN DIFFUSION TO THE TISSUES
AND ULTIMATELY CELL DEATH.
ACUTE COMPARTMENT SYNDROME
• It is also referred to as anterior tibial syndrome,calf
hypertension,compartmental syndrome,Volkmann’s ischemia and
impending ischemic contracture.
• It is seen in 7.3 per 100,000 males and 0.7 per 100,000 females.
• Most of the cases are due to fracture and associated soft tissue injury.
SITES OF ACS
• Acute compartment syndrome candevelop anywhereaskeletal
muscle issurrounded bya substantial fascia.
• ACS mayoccur in foot, leg, thigh, buttocks, lumbar paraspinous
muscles, hand, forearm, arm and shoulder.
COMPARTMENTS
• Foot 9
• Leg 4 (anterior, lateral, sup& deep posterior )
• Hand 10 separate osteofascial compartment
• Thigh 3 (anterior, posterior, medial)
• Forearm 4 (sup &deepvolar, dorsal, mobile wadofhenry)
CAUSES OF ACUTE COMPARTMENT SX
ETIOPATHOGENESIS OF ACUTE
COMPARTMENT SYNDROME
WHY A COMPARTMENT SYNDROME DEVELOPS IS STILL
UNCLEAR?
• Researchers have not been able to pin-point the microvascular
changes/physiology behind compartment syndrome. There are a
few explanations:
The venous hypertension theory: The impermeable fascia
prevents fluid from leaking out elevating intracompartmental
pressure.
• Elevated pressures beyond a critical limit prevent perfusion of
tissues from capillaries (Starling’s law) and
• results in tissue anoxia and death.
This is clarified by Rowland and supported by Matsen equating the local blood flow (LBF) and the
arteriovenous pressure gradient expressed by following equation:
• LBF = (Pa – Pv) / R
Where,
• (Pa – Pv) is the “arteriovenous pressure gradient “
• “R” is the vascular resistance.
• Raised interstitial pressure proportionately increases venous pressure,(Pv) producing local
venous hypertension.
• The gradient (Pa – Pv), thus, reduces and finally LBF = 0, so no capillary perfusion occurs.
• So it is clear that perfusion within a compartment is only present when the diastolic blood pressure
exceeds the intracompartmental pressure.
• During vasoconstriction or hypotension,perfusion ceases at even low pressures.
The other theory suggests occurrence of Arterial spasm after increased compartment pressure.
Matsen’s unified concept suggests that compartment syndrome, Volkmann’s ischemic contracture and crush
syndrome are a continuum of sequel to raised intracompartmental pressure and a temporal function of the same
(develop over time).With cellular anoxia and death.
• There is increased intracellular calcium concentration drawing in water into the cells and tissue swells.
• The cellular toxicity raises capillary permeability further and “leaking capillaries”adds to further increase in
the compartment pressure setting vicious “edema-ischemia” cycle.
• It is important to understand that, despite decreased capillary perfusion from elevated intracompartmental
pressure, arterial pressure is almost always adequate to maintain distal flow in the larger vessels.
• Therefore, distal pulses are usually present and should not be used to rule out the presence of a
compartment syndrome.
COMPARTMENT SYNDROME TISSUE SURVIVAL
Muscle
• 3-4hours- reversible changes
• 6 hours- variabledamage
• 8 hours- irreversible changes
Nerve
• 2 hours- looses nerve conduction
• 4 hours– neuropraxia
• 8 hours- irreversible changes
NORMAL TISSUE PRESSURES
• 0-4 mmHg
• 8-10mmHgwith exertion
Mubarak and Hargens:
• Absolute tissue pressure of 30mmHg = fasciotomy
Whitesides and Heckman:
• They found that irreversible ischemic changes occurred when compartment pressure
was elevated within 30 mmhg of mean arterial and within 20mmhg of diastolic pressure.
McQueen et al.
• Used cut off of 30 mm Hg pressure difference from diastolic blood pressure to do
fasciotomy and found no patient developing sequel of compartment syndrome above the
limit.
CONTINUED…
• University of Pennsylvania coined the term “delta P(ΔP)” referring to
the difference between mean arterial pressure and compartment pressure
and found that with ΔP of 20 mm Hg, cellular anoxia and death
resulted.
• Intramuscular pH monitoring has been suggested recently as a better
measure for identifying the acute compartment syndrome than measuring
absolute pressure or pressure differences as above.
• An intramuscular pH of less than 6.38 is 80% specific and 95% sensitive
for diagnosing compartment syndrome early and accurately.
• Near-infrared spectroscopy(NIRS) uses differential light absorption
properties of oxygenated hemoglobin to measure tissue ischemia.
Compartment syndrome diagnosis
PAIN
• Classically out ofportion to injury
• Exaggerated with passivestretch ofthe involvedmusclesin
compartment
• Earliest symptom
PARESTHESIA
• Also early sign
• Peripheral nerve tissue ismore sensitive than muscles to ischemia.
• Permanent damagemayoccur in 75 minutes
• Difficult to interpret
• Willprogress to anesthesia ifpressure not relieved.
PARALYSIS
• Very latefinding
• Irreversible nerve and muscle damage present
• Paresis maybe present early
• Difficult to evaluate because of pain.
PALLOR AND PULSELESSNESS
• Rarely present
• Indicates direct damageto vesselsrather than compartment
syndrome
• Vascular injury maybe more ofcontributing factor to syndrome rather
than result
• Pulselessness: Not a reliable sign of compartment syndrome.
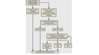
COMPARTMENT PRESSURE
For all forms of intracompartmental pressure measurement,a sterile technique and
a small amount of local anesthesia should be used prior to catheter insertion.
There are
1.Direct and
2.Indirect techniques
for intracompartmental pressure measurement.
Direct techniques:
• Here a miniature pressure transducer is directed at the tissue level.
• The transducer tip catheters have the advantage of not being affected by variable
height of the hydrostatic column (as used for indirect techniques).
• Good accuracy and dynamic characteristics were reported with the use;
however,after exercise, the catheter may underestimate muscle relaxation
pressure and muscle rest pressure.
The advantages of this device are,
◊ Easy to use, not needing any calibration
◊ It prevents hydrostatic pressure artifacts
◊ It eliminates the need for fluid infusion
◊ Long-term monitoring is possible with this device without any need for manipulation
◊ It can be used to measure compartment pressures intraoperatively
◊ During exercise, this system provides dynamic responses and high-frequency
recordings.
• Indirect techniques:
There is transmission of fluid pressure from the muscle level to a remote transducer.
–– Wick catheter technique: Earlier for pressure measurement, fine needles were inserted in to the intrestitium and
intermittent and continuous fluid injections keeps the needle tip from occluding.
Excess fluid administration, however, could lead to false readings or even cause acute compartment syndrome in such
crude methods.
The use of the wick catheter for the clinical assessment of acute compartment syndrome was described by Mubarak
et al.
To minimize tip occlusion and increase the surface area at the catheter tissue interface, the wick catheter uses Dexon
fibers that are fixed at the tip of a fluid filled polyethylene catheter (in the form of a “wick”).
Advancement over this technique came in the form of creation of small slits in the polyethylene tubing catheter—the
“slit catheter” that soon replaced the wick catheter.
These systems involved transmission of fluid pressure to a remote transducer. This transducer needed to be “zeroed”
to the planned level of pressure measurement. The benefits of this catheter included the facts that:
◊ It eliminated the risk of retained wick material
◊ It gave a more rapid response
Handheld device with the pressure transducer included (Stryker¨ )”:
• The transducer is connected to a needle that has several side ports.
• These side ports help eliminate muscle occlusion of the needle.
• While this device is relatively simple to use, it can produce false readings if
it is not applied carefully.
• Sangwan et al. recently described the effective, safe and reproducible use of
a saline manometer to measure compartment pressures.
• The benefits of this device include that it is cheap, easy to assemble,and is
available to physicians at peripheral hospitals who may not have access to
other technology.
• Styf and Korner/Uppal et al. technique:
• A Teflon catheter is utilized along with constant infusion of 0.2 cc per hour or
less.
• The tip has many side holes which are kept open by the slow constant
infusion (IV infusion pump is used for this in Uppal technique).
• This system has a very high dynamic response for exercise studies.
• Unfortunately, the changing level of a hydrostatic fluid column causes
artifacts that are difficult to control outside of the controlled laboratory
condition.
• Measurements must be made in all compartments
• Anterior and deep posterior are usually highest
• Measurement made within 5 cm of fractures
• Marginal readings must be followed with repeat physical exam and repeat
compartment pressure measurement
TREATMENT PRINCIPLES
Prevention is the key!
• High index of suspicion and serial clinical examination
• Casts, bandages and dressings must be completely
Removed-
• Compartmental pressure falls by 30% when cast is split on one side
• Falls by 65% when the cast is spread after splitting.
• Splitting the padding reduces it by a further 10% and complete
removal of cast by another 15%
• Total of 85-90% reduction by just taking off the plaster!
• Maintain the limb at the level of heart (elevating the limb causes a further
decrease in end capillary pressure and aggravates the muscle ischemia).
• Administer oxygen to patient
• Fasciotomy would be the last resort when the above fail
GENERAL PRICIPLES OF FASCIOTOMY
• An indication for fasciotomy is identified (clinically ± investigations)
• Consent is obtained where possible
• General anesthesia is preferred. A regional blockade may be used where possible
• Prophylactic antibiotics may be given
• Fasciotomy is a sterile procedure hence appropriate surgeon & patient draping is needed. Routine skin
cleaning is done.
• Good lighting and instruments are used
• Appropriate landmarks are identified to guide incisions
• Care must be taken to preserve important neurovascular bundles in path of incision. Avoid muscle
cutting
• Basic principle of fasciotomy of any compartment is full and adequate decompression
• It is essential to visualize all contained muscles in order to assess their viability
• Any muscle necrosis must be thoroughly debrided to avoid infection
• No benefit from fasciotomy has been reported after the third or fourth day.
• If fasciotomy is done late, severe infections have been documented.
PERIFIBULAR FASCIOTOMY
Matsen et al (1980)
1.Single incision just Posterior to fibular head to just above Lateral
malleolus
2.Expose and protect Common Peroneal Nerve proximally
3.More difficult to decompress deep compartment
4.Anterior incision mobilized around fibula decompress
ant/lateral compartments
Two – Incision
In most instances it affords better exposure of the four compartments
2 vertical incisions separated by minimum 8 cm
1st incision placed half – way between tibial crest and fibula for anterior and lateral
compartments.
Transverse fascia incision to identify the intermuscular septum
Watch out for superficial peroneal nerve close to the septum
2nd incision posteromedial approach
-2cm posterior to posteromedial margin of tibia which avoids saphenous nerve/vein
LEG COMPARMENT DECOMPRESSION
FOREARM DECOMPRESSION
The volar curvilinear approach of Henry and dorsal approach.
• Begin the skin incision proximal to the antecubital fossa on the ulnar
aspect of the arm crossing the antecubital fossa horizontally in the
flexion crease.
In the forearm extend incision in an S-shape to the wrist flexion crease
and then cross the crease into the palm to allow release of the carpal
tunnel.
For dorsal decompression, the incision is similar to that used in the
Thompson approach and can extend from the lateral epicondyle to the
mid-portion of the wrist.
Full incision may not be needed, and fascia of dorsal and mobile wad
compartments is easily released.
THIGH DECOMPRESSION
1. Longitudinal incision over the lateral aspect
of the thigh from the greater trochanter to
the lateral epicondyle of femur
2. To release the anterior compartment , the
iliotibial tract is incised and the vastus
lateralis is reflected off the intermuscular
septum bluntly
3. To release the posterior compartment, the
intermuscular septum is then incised along
its length (not to close to the femur to avoid
the perforating arteries passing through the
septum)
4. The medial adductor compartment is
released through a separate anteromedial
incision
FOOT DECOMPRESSION
1.Dorsal—two incisions, overlying the second and
fourth metatarsals is the gold standard.
Maintain the widest skin bridge and bluntly approach
the metatarsals.
Continue blunt dissection into the web spaces, and
decompress the hematoma.
2.Medial—one incision, along the inferior border of
the first metatarsal, but superior to the abductor
muscle.Enter the central compartment from superior
aspect of abductor muscle.
3.Calcaneal (uncommonly used)—one incision,
beginning medially, from the inferior border of the
posterior tuberosity extending toward the inferior
surface of the first metatarsal.
AFTER FASCIOTOMY
• After the fasciotomy, a bulky compression dressing and a splint are applied.
• The wounds should be left open and inspected 2 days later: if there is muscle
necrosis, debridement can be carried out
• Antibiotics and anti-tetanus may be given as indicated
OPTIONS OF WOUND CLOSURE:
• If the tissues are healthy, the wounds can
1. Be sutured by delayed primary closure (without tension)
2. Be Allowed to heal by Secondary intension
3. Be Skin-grafted or covered with flaps
4. Be closed using Negative pressure wound therapy (Vacuum Assisted Closure)
could be used
COMPLICATIONS OF FASCIOTOMY
• Altered sensation within the margins of wound (77%)
• Dry, scaly skin (40%)
• Pruritus (33%)
• Discolored wounds (30%)
• Swollen limbs (25%)
• Tethered scars (26%)
• Recurrent ulceration (13%)
• Muscle herniation (13%)
• Pain related to the wound (10%)
• Tethered tendons (7%)
CONTINUED…
• LATE SEQUELAE
1.Weak dorsiflexors
2.Claw toes and fingers
3.Sensory loss
4.Chronic pain
5.Volkmann’s Ischaemic Contracture
6.Amputation
CHRONIC COMPARTMENT SYNDROME
• Known as exertional CS, recurrent CS and subacute CS
• Typical patient is young (20-30) athlete (long distance runner)or military
recruits
• Occur mainly in the lower limb
PATHOPHYSIOLOGY OF CCS
• Not yet fully understood
• Probably from increased muscle relaxation pressure during exercise
• decreased muscle blood flow
• ischemic pain and impaired muscle function
• Exercise –induced pain
• Tenderness over the compartment
• Bilateral involvement is common ( up to 82% )
• Fascial hernias ( 39% in one of the studies )
DIFFERENTIAL DIAGNOSIS
• Periostitis
• Entrapment of the superficial peroneal nerve
• Tendinitis of the posterior tibial tendon
• Stress fracture of tibia
• Intermittent claudication
WORK UP
• Plain x-rays : will show 90% of stress fx
• Bone scan : diffuse uptake = periostitis ,
localized uptake = stress fx
• Tinel test : may be positive in superficial peroneal nerve entrapment
• NCS : could be helpful
• MRI : promising results reported
• Laser Doppler flowmetry ; non invasive, estimation in the blood perfusion
in the microcirculation
TREATMENT
• Operative treatment
Single incision fasciotomy
Double incision fasciotomy
After surgery :
• Early ROM exercises are encouraged.
• Weight bearing on crutches is allowed on POD1.
• Light jogging is allowed at 2-3 weeks if no swelling or
tenderness
CRUSH SYNDROME
• A crush injury is a direct injury resulting from crush.
• ‘’Crush syndrome is the systemic manifestation of muscle cell damage
resulting from pressure or crushing.”
• A form of traumatic rhabdomyolysis that occurs after prolonged continuous
pressure & is characterized by systemic involvement.
CAUSES
Immobility against firm surface for > one hour :
• Drug or alcohol intoxication
• Carbon monoxide poisoning
• Cerebrovascular accident
• Head trauma with coma
• Elderly with hip fracture
• Improper positioning of surgical patient
• Assault with beating
• Pneumatic Antishock Garment (PASG or MAST)
• Mass casualities with crush syndrome includes building collapes,earthquakes,landslides,
bombings,construction accidents,heavy snow on roof,mine or trench collapse.
PATHOPHYSIOLOGY
• Not usually directly due to ischemia
• Main cause is stretch of the muscle sarcolemma
• Sarcolemma permeability increases
• Influx of sodium, water, & extracellular calcium into the sarcoplasm
Results in cellular swelling, increased intracellular calcium, disrupted cellular
function & respiration, decreased ATP production, & subsequent myocytic
death
• Muscle swelling can then cause early or even days delayed compartment syndrome
METABOLIC DERANGEMENTS
• Hypovolemia (fluid sequestration in damaged muscle)
• Hyperkalemia
• Hypocalcemia (due to calcium deposition in muscle)
• Hyperphosphatemia
• Metabolic acidosis
• Myoglobinemia / myoglobinuria
EFFECTS OF MYOGLOBINURIA IN CRUSH Sx
1.Myoglobin can precipitate (particularly with hypovolemia and acidosis) and
directly obstruct renal tubular flow
2.Myoglobin is also directly toxic to the renal tubular cells
RENAL TOXICITY OF MYOGLOBIN
Bywaters' studies showed acidic urine is required for myoglobin to cause renal
injury
At pH < 5.6, myoglobin dissociates into its 2 components :
1.Globin (shown nontoxic if infused)
2.Ferrihemate (probably the toxic component)
FIELD RESCUE CONSIDERATIONS
1.Apply facemask to protect from dust inhalation
2.Oxygen (if no risk of fire at the scene)
3.If building unstable, then equipment stabilization may be needed before
medical treatment can be given
4.Start IV normal saline early if possible
5.Ventilate well near gas or diesel powered generators to avoid CO
poisoning
HYPERKALEMIA IN CRUSH SX
1.Can occur soon after extrication
2.Can be quickly fatal
3.May occur before manifestations of renal failure
4.May occur without obvious signs of compartment syndrome
5.May require emergent prehospital treatment
EMERGENT RX OF HYPERKALEMIA FROM
CRUSH SX
1.Normal saline IV fluid bolus
2.IV NaHCO3 50 to 100 meq
3.Aerosolized albuterol (2.5 mg in 3 cc)
4.Less effective or practical :
1.IV dextrose (25 grams) & insulin (5 units IV)
2.PO or PR kayexalate
5.Note that IV calcium is controversial (as it may just worsen intramuscular
hypercalcemia)
6.Emergent hemodialysis may be needed
MAIN TREATMENT:IV FLUID RESUSCITATION
Normal saline (0.9 %) preferred
(lactated Ringers contains 4 meq / liter of potassium, & so may worsen hyperkalemia, & also
has calcium)
If started early, may prevent later development of renal failure
Best if IV fluids can be started even prior to extrication,
1 to 1.5 liters per hour for young adults
20 cc per kg per hour for children
10 cc per kg per hour for elderly
Insert foley catheter as early as possible
• Target urine output should be > 50 cc per hour for adults, and > 2 cc per kg per hour for
children
• Some references advocate 150 to 200 cc per hour target in early phase
USE OF IV BICARBONATE FOR CRUSH SX
Goal is to have alkaline urine (check with pH paper)
Can bolus supplement the normal saline with 50 meq (1 amp) doses
1.Up to 300 meq per 24 hours may be needed
2.Or add 3 amps (150 meq) to one liter D5W and infuse as first or
second IV bolus.
USE OF MANNITOL FOR CRUSH SX
1.May help eliminate myoglobin from the kidney & prevent renal failure
2.May be useful to initiate diuresis in a patient who has adequate normal
saline on board but whose urine output is still < 2 cc per kg per hour, or if
adequate urine output is still not achieved 4 hours after treatment started
CONTRAINDICATIONS FOR MANNITOL
1.Established anuric renal failure
2.Severe congestive heart failure
These patients may require pressors such as dopamine in order to
tolerate the fluid load required for treatment, or may need early dialysis
WHEN SHOULD FASCIOTOMY BE DONE FOR
CRUSH INJURY?
In most reports of mass casualties from earthquakes, most of the
fasciotomies were done more than 12 hours after the time of trauma.
Reviews of these cases showed high infection rates with increased mortality
and amputations, and poor long term function.
So fasciotomy would be indicated if the victim can be extricated and receive
definitive medical care within 6 hours of injury, but not later
If initial compartment pressures are normal, and delayed compartment
syndrome develops, fasciotomy may be needed.
DIAGNOSTIC TESTING
1.EKG as early as possible to look for signs of hyperkalemia
2.Handheld fingerstick blood analyzer may be useful in the field to identify
hyperkalemia early
3.Routine labwork to obtain :
CBC, platelets, type and screen, electrolyte panel, BUN, creatinine, CPK, liver panel,
urinalysis
4.Optional labwork : ABG, myoglobin, PT, PTT
5.Chest X-ray
6.Other radiographs, computed tomography, etc. to evaluate for other injuries
MONITORING THE CRUSH SX PATIENTS
1.Urine output and urine pH (hourly)
2.Serial electrolytes (particularly potassium) : every 6 hours initially
3.CPK, BUN, creatinine : every 8 to 12 hours
4.ABG (if initially acidotic or on ventilator) : every 4 hours
5.May need central IV line or Swan Ganz catheter for patients with cardiac or
pulmonary disease
6.Compartment pressures : every 4 hours initially
NECROTIZING FASCITIS
Necrotizing fasciitis is a soft tissue infection characterized by rapid spread
along the fascial planes and dissolution and necrosis of fascia by enzymes
released by the infecting organism.
In the later stages, it involves the skin and underlying muscles.
• It is a potential life and limb threating infection if not recognized and
treated early.
• It is also known as hemolytic streptococcal gangrene, acute dermal
gangrene, hospital gangrene, synergistic necrotizing cellulitis, suppurative
fasciitis and Meleney ulcer.
• Fournier gangrene is a variant involving the scrotum and perineal area.
ETIOLOGY
• The infection is caused predominantly by group A Streptococcus but
mixed organism including Staphylococcus and anaerobic organisms
may be present. Majority of the cases are polymicrobial.
Based on the type of organism isolated, it is classified as:
• Type 1 : Caused by non-group A streptococci with anaerobic
organisms.
• Type 2 : Caused by group A streptococci alone or by group A
streptococci with a species of Staphylococcus
• Type 3 : Caused by clostridia species leading to gas gangrene or
clostridial myonecrosis.
• There is initial trauma that may be trivial like lacerations,contusions,
injections, insect bites and sometimes there is no history of trauma.
• Major trauma such as open fractures cutaneous abscesses, burns,
frostbite or surgical procedure may also lead to necrotizing fasciitis.
• Comorbid factors that reduce immunity predispose to necrotizing fasciitis
like
• Diabetes, peripheral vascular disease, alcoholism, intravenous drug
abuse, multiple myeloma, human immunodeficiency virus (HIV) and
chemotherapy.
PATHOPHYSIOLOGY
1. The infection is characterized by rapid spread along the fascial planes
rapidly involving the whole limb and even invading the chest wall if left
untreated.
2. This spread is facilitated by enzymes released by the bacteria which
dissolve the fat and fascia and form a watery gray pus known as
dishwater pus.
3. The necrotic tissue undergoes secondary aerobic and anaerobic infection
leading to mixed cultures in most cases.
4. This rapid spread characteristically spares the muscles but in some
fulminant cases, myonecrosis may occur. The vascular supply to the
overlying skin gets occluded leading to ischemia and necrosis of skin
5. There is severe systemic toxicity and sepsis leading to multiorgan failure
and death if left untreated.
CLINICAL FEATURES
• There is usually a history of minor trauma followed by swelling and pain in
the limb.
• The toxicity and pain are usually more than can be seen on clinical
examination of the limb
• There is minimal redness initially which rapidly spreads.
• The overlying skin undergoes ischemia as its blood supply is occluded
and appears bluish. Patches of gangrene appear.
• Local crepitation develops in case of infection by gas forming organism.
• The skin gets detached from the underlying tissues and appears loose
and in case open wound can be easily lifted off.
• The underlying muscle layer usually remains red and viable but in later
staged may undergo necrosis.
• Patient is toxic and shows signs of sepsis even
though external signs may be minimal.
INVESTIGATIONS
• Laboratory investigations are suggestive of infection with leukocytosis
raised erythrocyte sedimentation rate (ESR) and C-reactive protein.
• A complete workup consists of complete blood count, serum chemistry
studies, arterial blood gas analysis, urinalysis, blood and tissue cultures.
• As the clinical and lab findings are usually deceptive till later stages, a high
index of clinical suspicion is needed to diagnose necrotizing fasciitis at an
early stage.
• The probability of cellulitis developing into necrotizing fasciitis can be estimated based on lab finding. It is called the
laboratory risk indicator for necrotizing fasciitis (LRINEC) score.
The scoring is done as follows:
• C-reactive protein (CRP) (mg/L):
• –– More than or equal to 150:4 points
• White blood cell count (WBC) count (~103/mm3 ):
• –– Less than 15:0 points
• –– 15–25:1 point
• –– More than 25:2 points
• Hemoglobin (g/dL):
• –– More than 13.5:0 points
• –– 11–13.5:1 point
• –– Less than 11:2 points
• Sodium (mmol/L):
• –– Less than 135:2 points
• Creatinine (umol/L):
• –– More than 141:2 points
• Glucose (mmol/L):
• –– More than 10:1 points
• A score of equal to or greater than six indicates a high probability of necrotizing fasciitis.
• Deep tissue samples obtained at the time of surgery are more accurate in
identifying the correct organism.
• Excisional deep skin biopsy can be used to obtain specimen from deeper
tissues before surgery.
• Ultrasound guided aspiration for culture from deep collections is also used.
• Advanced studies like polymerase chain reaction (PCR) and gene typing
further help to pinpoint the exact strain.
• Imaging studies like ultrasound, computed tomography(CT), magnetic
resonance imaging (MRI) and Doppler studies help to evaluate the extent
of the disease and plan the surgical debridement.
TREATMENT
• Necrotizing fasciitis is an emergency and should be treated in a referral center, which has access
to a good surgical and reconstructive team and good intensive care.
• The treatment consists of general supportive measures
To control sepsis, prevent organ failure and to maintain electrolytes, start of wide spectrum
antibiotic until culture reports are obtained and radical surgical debridement followed by
reconstruction.
• Antibiotic therapy should be started immediately consisting of penicillin, clindamycin, an
aminoglycoside, third-generation cephalosporin and metronidazole for anaerobic
organism.
• The second-line antibiotic consists of imipenem and vancomycin.
• Surgical debridement is the mainstay of treatment and should be undertaken as soon as
condition of patient permits and as soon as extent of disease has been determined.
Compartment syndrome
Compartment syndrome

Compartment syndrome

  • 1.
    CRUSH INJURY SYNDROME PRESENTER:DrMOHAMMED AQUIB SHAKEEL
  • 2.
  • 3.
    HISTORY VOLKMANN 1881 Richard vonVolkmann published an article in which he attempted to describe the condition of irreversible contractures of the flexor muscles of the hand to ischemic processes occurring in the forearm HILDEBRAND 1906 First used the term Volkmann ischemic contracture to describe the final result of any untreated compartment syndrome, and was the first to suggest that elevated tissue pressure may be related to ischemic contraction of restrictive dressing to an injured limb
  • 4.
    Thomas 1909 Reviewed the112 published cases of Volkmann ischemic contracture and found fractures to be the predominant cause. Also, noted that tight bandages, an arterial embolus, or arterial insufficiency could also lead to the problem Murphy 1914 First to suggest that Fasciotomy might prevent the contracture.Also, suggested that tissue pressure and Fasciotomy were related to the development of contracture Ellis 1958 Reported a 2% incidence of compartment syndrome with tibia fractures, and increased attention was paid to contractures involving the lower extremities Seddon, Kelly, and Whitesides 1967 Demonstrated the existence of 4 compartments in the leg and to the need to decompress more than just the anterior compartment.Since then, compartment syndrome has been shown to affect many areas of the body, including the hand, foot, thigh, and buttocks
  • 5.
    COMPARTMENT SYNDROME • COMPARTMENTSYNDROME IS THE EMERGENCY CONDITION IN WHICH THE PRESSURE WITHIN AN OSTEOFACIAL COMPARTMENT RISES TO A LEVEL THAT EXCEEDS THE INTRAMUSCULAR ARTERIOLAR PRESSURE,RESULTING IN DECREASED BLOOD FLOW TO CAPILLARIES,REDUCED OXYGEN DIFFUSION TO THE TISSUES AND ULTIMATELY CELL DEATH.
  • 6.
    ACUTE COMPARTMENT SYNDROME •It is also referred to as anterior tibial syndrome,calf hypertension,compartmental syndrome,Volkmann’s ischemia and impending ischemic contracture. • It is seen in 7.3 per 100,000 males and 0.7 per 100,000 females. • Most of the cases are due to fracture and associated soft tissue injury.
  • 7.
    SITES OF ACS •Acute compartment syndrome candevelop anywhereaskeletal muscle issurrounded bya substantial fascia. • ACS mayoccur in foot, leg, thigh, buttocks, lumbar paraspinous muscles, hand, forearm, arm and shoulder.
  • 8.
    COMPARTMENTS • Foot 9 •Leg 4 (anterior, lateral, sup& deep posterior ) • Hand 10 separate osteofascial compartment • Thigh 3 (anterior, posterior, medial) • Forearm 4 (sup &deepvolar, dorsal, mobile wadofhenry)
  • 12.
    CAUSES OF ACUTECOMPARTMENT SX
  • 13.
  • 14.
    WHY A COMPARTMENTSYNDROME DEVELOPS IS STILL UNCLEAR? • Researchers have not been able to pin-point the microvascular changes/physiology behind compartment syndrome. There are a few explanations: The venous hypertension theory: The impermeable fascia prevents fluid from leaking out elevating intracompartmental pressure. • Elevated pressures beyond a critical limit prevent perfusion of tissues from capillaries (Starling’s law) and • results in tissue anoxia and death.
  • 15.
    This is clarifiedby Rowland and supported by Matsen equating the local blood flow (LBF) and the arteriovenous pressure gradient expressed by following equation: • LBF = (Pa – Pv) / R Where, • (Pa – Pv) is the “arteriovenous pressure gradient “ • “R” is the vascular resistance. • Raised interstitial pressure proportionately increases venous pressure,(Pv) producing local venous hypertension. • The gradient (Pa – Pv), thus, reduces and finally LBF = 0, so no capillary perfusion occurs. • So it is clear that perfusion within a compartment is only present when the diastolic blood pressure exceeds the intracompartmental pressure. • During vasoconstriction or hypotension,perfusion ceases at even low pressures.
  • 16.
    The other theorysuggests occurrence of Arterial spasm after increased compartment pressure. Matsen’s unified concept suggests that compartment syndrome, Volkmann’s ischemic contracture and crush syndrome are a continuum of sequel to raised intracompartmental pressure and a temporal function of the same (develop over time).With cellular anoxia and death. • There is increased intracellular calcium concentration drawing in water into the cells and tissue swells. • The cellular toxicity raises capillary permeability further and “leaking capillaries”adds to further increase in the compartment pressure setting vicious “edema-ischemia” cycle.
  • 17.
    • It isimportant to understand that, despite decreased capillary perfusion from elevated intracompartmental pressure, arterial pressure is almost always adequate to maintain distal flow in the larger vessels. • Therefore, distal pulses are usually present and should not be used to rule out the presence of a compartment syndrome. COMPARTMENT SYNDROME TISSUE SURVIVAL Muscle • 3-4hours- reversible changes • 6 hours- variabledamage • 8 hours- irreversible changes Nerve • 2 hours- looses nerve conduction • 4 hours– neuropraxia • 8 hours- irreversible changes
  • 18.
    NORMAL TISSUE PRESSURES •0-4 mmHg • 8-10mmHgwith exertion Mubarak and Hargens: • Absolute tissue pressure of 30mmHg = fasciotomy Whitesides and Heckman: • They found that irreversible ischemic changes occurred when compartment pressure was elevated within 30 mmhg of mean arterial and within 20mmhg of diastolic pressure. McQueen et al. • Used cut off of 30 mm Hg pressure difference from diastolic blood pressure to do fasciotomy and found no patient developing sequel of compartment syndrome above the limit.
  • 19.
    CONTINUED… • University ofPennsylvania coined the term “delta P(ΔP)” referring to the difference between mean arterial pressure and compartment pressure and found that with ΔP of 20 mm Hg, cellular anoxia and death resulted. • Intramuscular pH monitoring has been suggested recently as a better measure for identifying the acute compartment syndrome than measuring absolute pressure or pressure differences as above. • An intramuscular pH of less than 6.38 is 80% specific and 95% sensitive for diagnosing compartment syndrome early and accurately. • Near-infrared spectroscopy(NIRS) uses differential light absorption properties of oxygenated hemoglobin to measure tissue ischemia.
  • 20.
  • 21.
    PAIN • Classically outofportion to injury • Exaggerated with passivestretch ofthe involvedmusclesin compartment • Earliest symptom
  • 22.
    PARESTHESIA • Also earlysign • Peripheral nerve tissue ismore sensitive than muscles to ischemia. • Permanent damagemayoccur in 75 minutes • Difficult to interpret • Willprogress to anesthesia ifpressure not relieved.
  • 23.
    PARALYSIS • Very latefinding •Irreversible nerve and muscle damage present • Paresis maybe present early • Difficult to evaluate because of pain.
  • 24.
    PALLOR AND PULSELESSNESS •Rarely present • Indicates direct damageto vesselsrather than compartment syndrome • Vascular injury maybe more ofcontributing factor to syndrome rather than result • Pulselessness: Not a reliable sign of compartment syndrome.
  • 25.
    COMPARTMENT PRESSURE For allforms of intracompartmental pressure measurement,a sterile technique and a small amount of local anesthesia should be used prior to catheter insertion. There are 1.Direct and 2.Indirect techniques for intracompartmental pressure measurement.
  • 26.
    Direct techniques: • Herea miniature pressure transducer is directed at the tissue level. • The transducer tip catheters have the advantage of not being affected by variable height of the hydrostatic column (as used for indirect techniques). • Good accuracy and dynamic characteristics were reported with the use; however,after exercise, the catheter may underestimate muscle relaxation pressure and muscle rest pressure.
  • 27.
    The advantages ofthis device are, ◊ Easy to use, not needing any calibration ◊ It prevents hydrostatic pressure artifacts ◊ It eliminates the need for fluid infusion ◊ Long-term monitoring is possible with this device without any need for manipulation ◊ It can be used to measure compartment pressures intraoperatively ◊ During exercise, this system provides dynamic responses and high-frequency recordings.
  • 28.
    • Indirect techniques: Thereis transmission of fluid pressure from the muscle level to a remote transducer. –– Wick catheter technique: Earlier for pressure measurement, fine needles were inserted in to the intrestitium and intermittent and continuous fluid injections keeps the needle tip from occluding. Excess fluid administration, however, could lead to false readings or even cause acute compartment syndrome in such crude methods. The use of the wick catheter for the clinical assessment of acute compartment syndrome was described by Mubarak et al. To minimize tip occlusion and increase the surface area at the catheter tissue interface, the wick catheter uses Dexon fibers that are fixed at the tip of a fluid filled polyethylene catheter (in the form of a “wick”). Advancement over this technique came in the form of creation of small slits in the polyethylene tubing catheter—the “slit catheter” that soon replaced the wick catheter. These systems involved transmission of fluid pressure to a remote transducer. This transducer needed to be “zeroed” to the planned level of pressure measurement. The benefits of this catheter included the facts that:
  • 29.
    ◊ It eliminatedthe risk of retained wick material ◊ It gave a more rapid response
  • 30.
    Handheld device withthe pressure transducer included (Stryker¨ )”: • The transducer is connected to a needle that has several side ports. • These side ports help eliminate muscle occlusion of the needle. • While this device is relatively simple to use, it can produce false readings if it is not applied carefully.
  • 31.
    • Sangwan etal. recently described the effective, safe and reproducible use of a saline manometer to measure compartment pressures. • The benefits of this device include that it is cheap, easy to assemble,and is available to physicians at peripheral hospitals who may not have access to other technology.
  • 32.
    • Styf andKorner/Uppal et al. technique: • A Teflon catheter is utilized along with constant infusion of 0.2 cc per hour or less. • The tip has many side holes which are kept open by the slow constant infusion (IV infusion pump is used for this in Uppal technique). • This system has a very high dynamic response for exercise studies. • Unfortunately, the changing level of a hydrostatic fluid column causes artifacts that are difficult to control outside of the controlled laboratory condition.
  • 33.
    • Measurements mustbe made in all compartments • Anterior and deep posterior are usually highest • Measurement made within 5 cm of fractures • Marginal readings must be followed with repeat physical exam and repeat compartment pressure measurement
  • 35.
    TREATMENT PRINCIPLES Prevention isthe key! • High index of suspicion and serial clinical examination • Casts, bandages and dressings must be completely Removed- • Compartmental pressure falls by 30% when cast is split on one side • Falls by 65% when the cast is spread after splitting. • Splitting the padding reduces it by a further 10% and complete removal of cast by another 15% • Total of 85-90% reduction by just taking off the plaster! • Maintain the limb at the level of heart (elevating the limb causes a further decrease in end capillary pressure and aggravates the muscle ischemia). • Administer oxygen to patient • Fasciotomy would be the last resort when the above fail
  • 36.
    GENERAL PRICIPLES OFFASCIOTOMY • An indication for fasciotomy is identified (clinically ± investigations) • Consent is obtained where possible • General anesthesia is preferred. A regional blockade may be used where possible • Prophylactic antibiotics may be given • Fasciotomy is a sterile procedure hence appropriate surgeon & patient draping is needed. Routine skin cleaning is done. • Good lighting and instruments are used • Appropriate landmarks are identified to guide incisions • Care must be taken to preserve important neurovascular bundles in path of incision. Avoid muscle cutting • Basic principle of fasciotomy of any compartment is full and adequate decompression • It is essential to visualize all contained muscles in order to assess their viability • Any muscle necrosis must be thoroughly debrided to avoid infection • No benefit from fasciotomy has been reported after the third or fourth day. • If fasciotomy is done late, severe infections have been documented.
  • 37.
    PERIFIBULAR FASCIOTOMY Matsen etal (1980) 1.Single incision just Posterior to fibular head to just above Lateral malleolus 2.Expose and protect Common Peroneal Nerve proximally 3.More difficult to decompress deep compartment 4.Anterior incision mobilized around fibula decompress ant/lateral compartments
  • 38.
    Two – Incision Inmost instances it affords better exposure of the four compartments 2 vertical incisions separated by minimum 8 cm 1st incision placed half – way between tibial crest and fibula for anterior and lateral compartments. Transverse fascia incision to identify the intermuscular septum Watch out for superficial peroneal nerve close to the septum 2nd incision posteromedial approach -2cm posterior to posteromedial margin of tibia which avoids saphenous nerve/vein LEG COMPARMENT DECOMPRESSION
  • 39.
    FOREARM DECOMPRESSION The volarcurvilinear approach of Henry and dorsal approach. • Begin the skin incision proximal to the antecubital fossa on the ulnar aspect of the arm crossing the antecubital fossa horizontally in the flexion crease. In the forearm extend incision in an S-shape to the wrist flexion crease and then cross the crease into the palm to allow release of the carpal tunnel. For dorsal decompression, the incision is similar to that used in the Thompson approach and can extend from the lateral epicondyle to the mid-portion of the wrist. Full incision may not be needed, and fascia of dorsal and mobile wad compartments is easily released.
  • 40.
    THIGH DECOMPRESSION 1. Longitudinalincision over the lateral aspect of the thigh from the greater trochanter to the lateral epicondyle of femur 2. To release the anterior compartment , the iliotibial tract is incised and the vastus lateralis is reflected off the intermuscular septum bluntly 3. To release the posterior compartment, the intermuscular septum is then incised along its length (not to close to the femur to avoid the perforating arteries passing through the septum) 4. The medial adductor compartment is released through a separate anteromedial incision
  • 41.
    FOOT DECOMPRESSION 1.Dorsal—two incisions,overlying the second and fourth metatarsals is the gold standard. Maintain the widest skin bridge and bluntly approach the metatarsals. Continue blunt dissection into the web spaces, and decompress the hematoma. 2.Medial—one incision, along the inferior border of the first metatarsal, but superior to the abductor muscle.Enter the central compartment from superior aspect of abductor muscle. 3.Calcaneal (uncommonly used)—one incision, beginning medially, from the inferior border of the posterior tuberosity extending toward the inferior surface of the first metatarsal.
  • 42.
    AFTER FASCIOTOMY • Afterthe fasciotomy, a bulky compression dressing and a splint are applied. • The wounds should be left open and inspected 2 days later: if there is muscle necrosis, debridement can be carried out • Antibiotics and anti-tetanus may be given as indicated OPTIONS OF WOUND CLOSURE: • If the tissues are healthy, the wounds can 1. Be sutured by delayed primary closure (without tension) 2. Be Allowed to heal by Secondary intension 3. Be Skin-grafted or covered with flaps 4. Be closed using Negative pressure wound therapy (Vacuum Assisted Closure) could be used
  • 43.
    COMPLICATIONS OF FASCIOTOMY •Altered sensation within the margins of wound (77%) • Dry, scaly skin (40%) • Pruritus (33%) • Discolored wounds (30%) • Swollen limbs (25%) • Tethered scars (26%) • Recurrent ulceration (13%) • Muscle herniation (13%) • Pain related to the wound (10%) • Tethered tendons (7%)
  • 44.
    CONTINUED… • LATE SEQUELAE 1.Weakdorsiflexors 2.Claw toes and fingers 3.Sensory loss 4.Chronic pain 5.Volkmann’s Ischaemic Contracture 6.Amputation
  • 45.
    CHRONIC COMPARTMENT SYNDROME •Known as exertional CS, recurrent CS and subacute CS • Typical patient is young (20-30) athlete (long distance runner)or military recruits • Occur mainly in the lower limb
  • 46.
    PATHOPHYSIOLOGY OF CCS •Not yet fully understood • Probably from increased muscle relaxation pressure during exercise • decreased muscle blood flow • ischemic pain and impaired muscle function • Exercise –induced pain • Tenderness over the compartment • Bilateral involvement is common ( up to 82% ) • Fascial hernias ( 39% in one of the studies )
  • 47.
    DIFFERENTIAL DIAGNOSIS • Periostitis •Entrapment of the superficial peroneal nerve • Tendinitis of the posterior tibial tendon • Stress fracture of tibia • Intermittent claudication
  • 48.
    WORK UP • Plainx-rays : will show 90% of stress fx • Bone scan : diffuse uptake = periostitis , localized uptake = stress fx • Tinel test : may be positive in superficial peroneal nerve entrapment • NCS : could be helpful • MRI : promising results reported • Laser Doppler flowmetry ; non invasive, estimation in the blood perfusion in the microcirculation
  • 49.
    TREATMENT • Operative treatment Singleincision fasciotomy Double incision fasciotomy After surgery : • Early ROM exercises are encouraged. • Weight bearing on crutches is allowed on POD1. • Light jogging is allowed at 2-3 weeks if no swelling or tenderness
  • 50.
    CRUSH SYNDROME • Acrush injury is a direct injury resulting from crush. • ‘’Crush syndrome is the systemic manifestation of muscle cell damage resulting from pressure or crushing.” • A form of traumatic rhabdomyolysis that occurs after prolonged continuous pressure & is characterized by systemic involvement.
  • 51.
    CAUSES Immobility against firmsurface for > one hour : • Drug or alcohol intoxication • Carbon monoxide poisoning • Cerebrovascular accident • Head trauma with coma • Elderly with hip fracture • Improper positioning of surgical patient • Assault with beating • Pneumatic Antishock Garment (PASG or MAST) • Mass casualities with crush syndrome includes building collapes,earthquakes,landslides, bombings,construction accidents,heavy snow on roof,mine or trench collapse.
  • 52.
    PATHOPHYSIOLOGY • Not usuallydirectly due to ischemia • Main cause is stretch of the muscle sarcolemma • Sarcolemma permeability increases • Influx of sodium, water, & extracellular calcium into the sarcoplasm Results in cellular swelling, increased intracellular calcium, disrupted cellular function & respiration, decreased ATP production, & subsequent myocytic death • Muscle swelling can then cause early or even days delayed compartment syndrome
  • 53.
    METABOLIC DERANGEMENTS • Hypovolemia(fluid sequestration in damaged muscle) • Hyperkalemia • Hypocalcemia (due to calcium deposition in muscle) • Hyperphosphatemia • Metabolic acidosis • Myoglobinemia / myoglobinuria
  • 54.
    EFFECTS OF MYOGLOBINURIAIN CRUSH Sx 1.Myoglobin can precipitate (particularly with hypovolemia and acidosis) and directly obstruct renal tubular flow 2.Myoglobin is also directly toxic to the renal tubular cells RENAL TOXICITY OF MYOGLOBIN Bywaters' studies showed acidic urine is required for myoglobin to cause renal injury At pH < 5.6, myoglobin dissociates into its 2 components : 1.Globin (shown nontoxic if infused) 2.Ferrihemate (probably the toxic component)
  • 55.
    FIELD RESCUE CONSIDERATIONS 1.Applyfacemask to protect from dust inhalation 2.Oxygen (if no risk of fire at the scene) 3.If building unstable, then equipment stabilization may be needed before medical treatment can be given 4.Start IV normal saline early if possible 5.Ventilate well near gas or diesel powered generators to avoid CO poisoning
  • 56.
    HYPERKALEMIA IN CRUSHSX 1.Can occur soon after extrication 2.Can be quickly fatal 3.May occur before manifestations of renal failure 4.May occur without obvious signs of compartment syndrome 5.May require emergent prehospital treatment
  • 57.
    EMERGENT RX OFHYPERKALEMIA FROM CRUSH SX 1.Normal saline IV fluid bolus 2.IV NaHCO3 50 to 100 meq 3.Aerosolized albuterol (2.5 mg in 3 cc) 4.Less effective or practical : 1.IV dextrose (25 grams) & insulin (5 units IV) 2.PO or PR kayexalate 5.Note that IV calcium is controversial (as it may just worsen intramuscular hypercalcemia) 6.Emergent hemodialysis may be needed
  • 58.
    MAIN TREATMENT:IV FLUIDRESUSCITATION Normal saline (0.9 %) preferred (lactated Ringers contains 4 meq / liter of potassium, & so may worsen hyperkalemia, & also has calcium) If started early, may prevent later development of renal failure Best if IV fluids can be started even prior to extrication, 1 to 1.5 liters per hour for young adults 20 cc per kg per hour for children 10 cc per kg per hour for elderly Insert foley catheter as early as possible • Target urine output should be > 50 cc per hour for adults, and > 2 cc per kg per hour for children • Some references advocate 150 to 200 cc per hour target in early phase
  • 59.
    USE OF IVBICARBONATE FOR CRUSH SX Goal is to have alkaline urine (check with pH paper) Can bolus supplement the normal saline with 50 meq (1 amp) doses 1.Up to 300 meq per 24 hours may be needed 2.Or add 3 amps (150 meq) to one liter D5W and infuse as first or second IV bolus.
  • 60.
    USE OF MANNITOLFOR CRUSH SX 1.May help eliminate myoglobin from the kidney & prevent renal failure 2.May be useful to initiate diuresis in a patient who has adequate normal saline on board but whose urine output is still < 2 cc per kg per hour, or if adequate urine output is still not achieved 4 hours after treatment started CONTRAINDICATIONS FOR MANNITOL 1.Established anuric renal failure 2.Severe congestive heart failure These patients may require pressors such as dopamine in order to tolerate the fluid load required for treatment, or may need early dialysis
  • 61.
    WHEN SHOULD FASCIOTOMYBE DONE FOR CRUSH INJURY? In most reports of mass casualties from earthquakes, most of the fasciotomies were done more than 12 hours after the time of trauma. Reviews of these cases showed high infection rates with increased mortality and amputations, and poor long term function. So fasciotomy would be indicated if the victim can be extricated and receive definitive medical care within 6 hours of injury, but not later If initial compartment pressures are normal, and delayed compartment syndrome develops, fasciotomy may be needed.
  • 62.
    DIAGNOSTIC TESTING 1.EKG asearly as possible to look for signs of hyperkalemia 2.Handheld fingerstick blood analyzer may be useful in the field to identify hyperkalemia early 3.Routine labwork to obtain : CBC, platelets, type and screen, electrolyte panel, BUN, creatinine, CPK, liver panel, urinalysis 4.Optional labwork : ABG, myoglobin, PT, PTT 5.Chest X-ray 6.Other radiographs, computed tomography, etc. to evaluate for other injuries
  • 63.
    MONITORING THE CRUSHSX PATIENTS 1.Urine output and urine pH (hourly) 2.Serial electrolytes (particularly potassium) : every 6 hours initially 3.CPK, BUN, creatinine : every 8 to 12 hours 4.ABG (if initially acidotic or on ventilator) : every 4 hours 5.May need central IV line or Swan Ganz catheter for patients with cardiac or pulmonary disease 6.Compartment pressures : every 4 hours initially
  • 64.
    NECROTIZING FASCITIS Necrotizing fasciitisis a soft tissue infection characterized by rapid spread along the fascial planes and dissolution and necrosis of fascia by enzymes released by the infecting organism. In the later stages, it involves the skin and underlying muscles. • It is a potential life and limb threating infection if not recognized and treated early. • It is also known as hemolytic streptococcal gangrene, acute dermal gangrene, hospital gangrene, synergistic necrotizing cellulitis, suppurative fasciitis and Meleney ulcer. • Fournier gangrene is a variant involving the scrotum and perineal area.
  • 65.
    ETIOLOGY • The infectionis caused predominantly by group A Streptococcus but mixed organism including Staphylococcus and anaerobic organisms may be present. Majority of the cases are polymicrobial. Based on the type of organism isolated, it is classified as: • Type 1 : Caused by non-group A streptococci with anaerobic organisms. • Type 2 : Caused by group A streptococci alone or by group A streptococci with a species of Staphylococcus • Type 3 : Caused by clostridia species leading to gas gangrene or clostridial myonecrosis.
  • 66.
    • There isinitial trauma that may be trivial like lacerations,contusions, injections, insect bites and sometimes there is no history of trauma. • Major trauma such as open fractures cutaneous abscesses, burns, frostbite or surgical procedure may also lead to necrotizing fasciitis. • Comorbid factors that reduce immunity predispose to necrotizing fasciitis like • Diabetes, peripheral vascular disease, alcoholism, intravenous drug abuse, multiple myeloma, human immunodeficiency virus (HIV) and chemotherapy.
  • 67.
    PATHOPHYSIOLOGY 1. The infectionis characterized by rapid spread along the fascial planes rapidly involving the whole limb and even invading the chest wall if left untreated. 2. This spread is facilitated by enzymes released by the bacteria which dissolve the fat and fascia and form a watery gray pus known as dishwater pus. 3. The necrotic tissue undergoes secondary aerobic and anaerobic infection leading to mixed cultures in most cases. 4. This rapid spread characteristically spares the muscles but in some fulminant cases, myonecrosis may occur. The vascular supply to the overlying skin gets occluded leading to ischemia and necrosis of skin 5. There is severe systemic toxicity and sepsis leading to multiorgan failure and death if left untreated.
  • 68.
    CLINICAL FEATURES • Thereis usually a history of minor trauma followed by swelling and pain in the limb. • The toxicity and pain are usually more than can be seen on clinical examination of the limb • There is minimal redness initially which rapidly spreads. • The overlying skin undergoes ischemia as its blood supply is occluded and appears bluish. Patches of gangrene appear. • Local crepitation develops in case of infection by gas forming organism.
  • 69.
    • The skingets detached from the underlying tissues and appears loose and in case open wound can be easily lifted off. • The underlying muscle layer usually remains red and viable but in later staged may undergo necrosis. • Patient is toxic and shows signs of sepsis even though external signs may be minimal.
  • 70.
    INVESTIGATIONS • Laboratory investigationsare suggestive of infection with leukocytosis raised erythrocyte sedimentation rate (ESR) and C-reactive protein. • A complete workup consists of complete blood count, serum chemistry studies, arterial blood gas analysis, urinalysis, blood and tissue cultures. • As the clinical and lab findings are usually deceptive till later stages, a high index of clinical suspicion is needed to diagnose necrotizing fasciitis at an early stage.
  • 71.
    • The probabilityof cellulitis developing into necrotizing fasciitis can be estimated based on lab finding. It is called the laboratory risk indicator for necrotizing fasciitis (LRINEC) score. The scoring is done as follows: • C-reactive protein (CRP) (mg/L): • –– More than or equal to 150:4 points • White blood cell count (WBC) count (~103/mm3 ): • –– Less than 15:0 points • –– 15–25:1 point • –– More than 25:2 points • Hemoglobin (g/dL): • –– More than 13.5:0 points • –– 11–13.5:1 point • –– Less than 11:2 points • Sodium (mmol/L): • –– Less than 135:2 points • Creatinine (umol/L): • –– More than 141:2 points • Glucose (mmol/L): • –– More than 10:1 points • A score of equal to or greater than six indicates a high probability of necrotizing fasciitis.
  • 72.
    • Deep tissuesamples obtained at the time of surgery are more accurate in identifying the correct organism. • Excisional deep skin biopsy can be used to obtain specimen from deeper tissues before surgery. • Ultrasound guided aspiration for culture from deep collections is also used. • Advanced studies like polymerase chain reaction (PCR) and gene typing further help to pinpoint the exact strain. • Imaging studies like ultrasound, computed tomography(CT), magnetic resonance imaging (MRI) and Doppler studies help to evaluate the extent of the disease and plan the surgical debridement.
  • 73.
    TREATMENT • Necrotizing fasciitisis an emergency and should be treated in a referral center, which has access to a good surgical and reconstructive team and good intensive care. • The treatment consists of general supportive measures To control sepsis, prevent organ failure and to maintain electrolytes, start of wide spectrum antibiotic until culture reports are obtained and radical surgical debridement followed by reconstruction. • Antibiotic therapy should be started immediately consisting of penicillin, clindamycin, an aminoglycoside, third-generation cephalosporin and metronidazole for anaerobic organism. • The second-line antibiotic consists of imipenem and vancomycin. • Surgical debridement is the mainstay of treatment and should be undertaken as soon as condition of patient permits and as soon as extent of disease has been determined.

Editor's Notes

  • #19 A pressure of 30 mmhg(critical pressure) was reported to be maximum pressure above which muscle necrosis would ensue.Absolute difference of 30mmhg between patients diastolic blood pressure and compartment pressure is taken as cut off value for documenting raised compartment syndrome
  • #20 Nirs principle is as same as pulse oximetry,it can detect changes in tissues as deep as 3cm below the skin.
  • #58 Polysterone sulfonate resin.