DESIGN AND IMPLEMENTATION OF A RECRUITMENT MANAGEMENT
SYSTEM
BY
ARANSIOLA, OLUWASEMIPE GENESIS
(13CH015988)
A PROJECT SUBMITED TO THE DEPARTMENT OF COMPUTER AND
INFORMATION SCIENCES, COLLEGE OF SCIENCE AND TECHNOLOGY,
COVENANT UNIVERSITY OTA, OGUN STATE.
IN PARTIAL FULFILMENT OF THE REQUIREMENTS FOR THE AWARD OF
THE BACHELOR OF SCIENCE (HONOURS) DEGREE IN MANAGEMENT
INFORMATION SYSTEM
JUNE, 2017
i
ii
CERTIFICATION
I hereby certify that this project work carried out by Oluwasemipe Genesis ARANSIOLA
in the Department of Computer and Information Sciences, College of Science and
Technology, Covenant University, Ogun State, Nigeria, under my supervision.
1. Name: DR O.J OYELADE
(Supervisor)
Signature ___________________________ Date ____________________
2. Name: DR OLUFUNKE O. OLADIPUPO
(Head of Department)
Signature ___________________________ Date ____________________
iii
DEDICATION
I dedicate this project to God Almighty, whose has made it possible for me to embark on
this project. I also dedicate this project to Covenant University in hopes that it would be of
positive impact
iv
ACKNOWLEDGEMENT
My sincere appreciation goes to the Almighty God for the grace and wisdom given to me
during the course of this project. I also would like to show my profound gratitude to my
family their unending support throughout this journey.
My acknowledgement would be incomplete without due recognition and appreciation of
my supervisor, Dr. Oyelade. Words cannot quantify the effect of his effort and time put
into this project. His input put into this project is most appreciated.
v
ABSTRACT
In our society today, the issue of managing human resources in firms, companies or
organizations is a great challenge to the management. Hence the purpose of this project
(recruitment management system).
Hence the purpose of this project aimed at developing a recruitment management system
called Jobseek that manages the recruitment processes of organizations and reduces the
cost used in the recruitment of staffs.
In the development of this project a review of existing processes and systems was carried
out, System modelling using UML diagrams, use case and sequence diagrams Database
management system is used to create the database and using php for the backend, HTML
and CSS for design, Ajax for Client-side scripting, PHPSTORM as the IDE for the
implementation.
The result and conclusion of this project is efficient management of recruitment processes
and also provision of a medium in which people get to apply for jobs at their convenience.
vi
TABLE OF CONTENT
Title Page
CERTIFICATION II
DEDICATION III
ACKNOWLEDGEMENT IV
ABSTRACT V
TABLE OF CONTENT VI
LIST OF FIGURES IX
LIST OF TABLES X
CHAPTER ONE: INTRODUCTION
1.1 BACKGROUND INFORMATION 1
1.2 STATEMENT OF THE PROBLEM 2
1.3 AIM AND OBJECTIVES 2
1.4 METHODOLOGY 3
1.5 SIGNIFICANCE OF STUDY 3
1.6 LIMITATION OF STUDY 3
1.7 PROJECT ORGANISATION 3
CHAPTER TWO: LITERATURE REVIEW
2.1 INTRODUCTION 5
2.1.1 Definition of Recruitment 5
2.2 THE OLD-STYLE METHOD OF RECRUITMENT 6
2.3 PROCESS OF RECRUITMENT 7
2.4 E-RECRUITMENT 7
2.4.1 The Direction of E-recruitment 8
2.4.2 Benefits 9
2.4.3 Advantages of Online Recruitment 10
2.4.4 Disadvantages of Online Recruitment 12
2.4.5 Various Online Recruiting Systems in Existence Include: 13
vii
2.4.6 E-Recruitment Methods 13
2.4.7 Criteria for Effective E-Recruitment 15
2.5 REVIEW OF EXISTING SYSTEMS 16
2.5.1 Jobberman 16
2.5.2 Glassdoor 17
2.5.3 Jobadviser 18
2.5.4 Indeed 19
2.5.5 LinkUP 20
2.5.6 SimplyHired 21
2.5.7 Snagajob 22
CHAPTER THREE: SYSTEM ANALYSIS AND DESIGN
3.1 INTRODUCTION 23
3.2 SYSTEM ANALYSIS 23
3.2.1 Information Requirements 24
3.2.2 Requirement Analysis 24
3.2.2.1 Functional Requirements 24
3.2.2.2 Non-Functional Requirements 25
3.3 SYSTEM ARCHITECTURE 26
3.4 SYSTEM DESIGN 26
3.4.1 System Modelling 27
3.4.1.1 Unified Modelling Language 27
3.5 ACTIVITY DIAGRAM 35
3.5.1 Activity diagram for candidate 36
3.5.2 Activity Diagram for Company 37
3.6 CLASS DIAGRAM 37
3.7 DEPLOYMENT DIAGRAM 38
3.8 DATABASE DESIGN 39
viii
CHAPTER FOUR: SYSTEM IMPLEMENTATION
4.1 INTRODUCTION 42
4.2 SYSTEM REQUIREMENTS 42
4.2.1 Hardware Requirements 42
4.2.2 Software Requirements 43
4.3 IMPLEMENTATION TOOLS 44
4.4 INTERFACES AND MODULES 44
4.4.1 Landing Page 45
4.4.2 Login Page 46
4.4.3 Candidate Homepage. 47
4.4.4 Posting Job Page. 48
4.4.5 Registration Pages 49
4.4.6 Other Modules 50
CHAPTER FIVE: SUMMARY, RECOMMENDATION AND CONCLUSION
5.1 INTRODUCTION 54
5.3 RECOMMENDATIONS AND FUTURE WORKS 54
5.2 SUMMARY 54
5.4 CONCLUSION 54
REFERENCES
WEB REFERENCES
ix
LIST OF FIGURES
Figure Page
Figure 2.1: jobberman user interface 16
Figure 2.2: Interface for Glassdoor 17
Figure 2.3: Interface for Jobadviser 18
Figure 2.4: Interface for indeed site 19
Figure 2.5: Interface for LinkUp 20
Figure 2.6: Interface for SimplyHired 21
Figure 2.7: Interface for Snagajob 22
Figure 3.1: System Architecture. 26
Figure 3.2: Use case diagram for the job seeker 30
Figure 3.3: use case diagram for job providers 32
Figure 3.4: User login Validation 33
Figure 3.5: Job search 33
Figure 3.6: Candidate Activity Diagram. 34
Figure 3.7: Company Activity Diagram. 35
Figure 3.8: Class Diagram 36
Figure 3.9: Deployment Diagram 37
Figure 4.1: Jobseek landing page. 43
Figure 4.2: Login page 44
Figure 4.3: Candidate homepage. 45
Figure 4.4: Homepage showing the most recent jobs posted. 45
Figure 4.5: Post a job page. 46
Figure 4.6: Company registration page. 47
Figure 4.7: Candidate registration page 48
Figure 4.8: Add experience/education 48
Figure 4.9: Jobs page 49
Figure 4.10: Candidate profile page 49
Figure 4.11: Update profile page. 50
Figure 4.12: Job search page. 50
Figure 4.13 Upload page. 51
x
LIST OF TABLES
Table Page
Table 3.1: User Authentication use case Narrative 29
Table: 3.2 Job provider 31
Table 3.4: individual information table 37
Table 3.5 Company Information Table 38
Table 3.6: Job posting table 39
Table 4.1: Server Side Hardware Requirements 40
Table 4.2: Client Side Hardware Requirements 41
Table 4.3: The Development Software Requirements 41
Table 4.4: Web Client Software Requirements 41
1
CHAPTER ONE
INTRODUCTION
1.1 BACKGROUND INFORMATION
A recruitment management system is a comprehensive instrument to manage the entire
recruitment processes of an organization. It is one of the technological instruments
facilitated by the information management systems to the Human Resource (HR) of the
organizations. Just like performance management, pay roll and other systems. Recruitment
Management System (RMS) helps to control the recruitment processes and effectively
controlling the return on investment (ROI) on recruitment (Härtel, 2007).
Acquiring and retaining high quality talents is critical to an organization’s success. As the
job market becomes increasingly competitive and the available skills grow more diverse,
recruiters need to be more selective in their choices, since poor recruiting decisions can
produce long-term negative effects, among them high training and development costs to
minimize the incidence of poor performance and high turnover which, in turn, impact staff
morale, the production of high quality goods and services and the retention the
organizational integrity. At worst, the organization can fail to achieve its objectives thereby
losing its competitive edge and its share of the market.
In Nigeria, public service organizations have had little need to worry about market share
and increasing competition since they operate in a non-competitive environment. But in
recent time, the emphasis on New Public Management (NPM)/Public Sector Management
(PSM) approaches has forced public organizations to pay closer attention to their service
delivery as consumers have begun to expect and demand more for their tax nairas.
Recruitment is described as “the set of activities and processes used to legally obtain a
sufficient number of qualified people at the right place and time so that the people and the
organization can select each other in their own best short and long term interest”. In other
words, the recruitment process provides the organization with a pool of potentially qualified
job candidates from which judicious selection can be made to fill vacancies. Successful
recruitment begins with proper employment planning and forecasting. In this phase of the
staffing process, an organization formulates plans to fill or eliminate future job openings
2
based on an analysis of future needs, the talent available within and outside of the
organization, and the current and anticipated resources that can be expended to attract and
retain such talent. Also related to the success of a recruitment process are the strategies an
organization is prepared to employ in order to identify and select the best candidates for its
developing pool of human resources. Organizations seeking recruits for base level entry
positions often require minimum qualifications and experience. These applicants are
usually recent high school or university/technical college graduates, many of whom have
not yet made clear decisions about future careers or are contemplating engaging in advanced
academic activities. At the middle levels, senior administrative technical and junior
executive positions are often filled internally. The push for scarce, high quality talents, often
recruited from external sources, has usually been at the senior executive levels. Most
organizations utilize both mechanisms to effect recruitment to all levels (Turban et al.,
1993).
1.2 STATEMENT OF THE PROBLEM
In our society today, the issue of managing human resources in firms, companies or
organizations is a great challenge to the management.
Hence the purpose of this project aimed at developing a recruitment management system
called Jobseek that manages the recruitment processes of organizations and reduces the
cost used in the recruitment of staffs.
1.3 AIM AND OBJECTIVES
The aim of this work is to develop a recruitment management system. The following are
the objectives that will be used to achieve this aim:
 To perform critical investigation and analysis of the existing recruitment process.
 To design/model the recruitment management system
 To create database system for the applicants and companies record
 To implement the recruitment management system.
3
1.4 METHODOLOGY
In order to achieve the stated objectives, the following methodology was used.
 Review of existing processes and systems to perform critical investigation and
analysis of the existing recruitment process.
 System modelling using UML diagrams, use case and sequence diagrams to
design/model the recruitment management system.
 Database management system (MYSQL) is used to create the database for the
applicants and companies record.
 Using php for the backend, HTML and CSS for design, Ajax for Client-side scripting,
PHPSTORM as the IDE for the implementation of the recruitment management
system.
1.5 SIGNIFICANCE OF STUDY
Undoubtedly, this research work would break new grounds as concerning recruitment
management systems. Without much emphasis, this work would aid users in obtaining jobs
faster rather than utilizing the tedious method of going from one company to another in
search for a particular job, as a result, would reduce the number of unemployed and also
manage the recruitment process starting from the applicant, ending with a firm or an
organization.
1.6 LIMITATION OF STUDY
Recruitment management system is a segment of human resource management system, but
has many sub-modules, this study will be restricted to the fundamental recruitment
processes without some in-depth explication of some segments due to the time factor.
The activities that will be involved in recruitment process will involve the sourcing for
prospective candidates and sending of mail to qualified applicant, matching job profile with
the applicants’ profile.
This recruitment management system will not be constrained to an organization or firm.
Additionally, the authentic provision for a computerized test will not be implemented as its
scope is beyond that of the research work.
4
1.7 PROJECT ORGANISATION
Chapter one presents a general introduction, identifies the statement of the problem, the aim
and specific objectives of the work, the methodology used, the significance of the project
work and the limitation of the project. In Chapter Two, critical review of the literature and
existing systems are presented. The system analysis and design are well described in
Chapter Three.
Also, in Chapter Four, the system implementation and results are presented. The project is
concluded in Chapter Five with summary, conclusion and recommendations.
5
CHAPTER TWO
LITERATURE REVIEW
2.1 INTRODUCTION
Literature is scrutinised to discuss these ideas: understanding of the study area, emphasis
on the study queries, preparation of the data collection method, illumination of the meaning
of the terms, Identification of the scheme. The utmost important mission is to comprehend
the research field which is recruitment management.
Working on the literature, attention is on how to advance the best system which can satisfy
the needs of job seekers, job creators and how the system can be easily understood and also
understanding the meaning of different terms, and then in developing a system which can
fulfil the objectives and answer the research questions
Superior recruitment and selection strategies result in enhanced organizational results. With
locus to this framework, the literature review of recruitment management system will be
prepared to shed light on Recruitment and Selection procedure. The core matter is to
recognize universal practices which organizations adopt in recruitment and selection of
employees then, to determine how the recruitment and selection procedures have effects on
organizational results (Nel et al., 2004).
2.1.1 Definition of Recruitment
Recruitment is the process of finding people to work for a company or become new
members of an organization.
A noteworthy favorable position of online recruitment is the quickness with which all
exercises are composed. Different retailers are confronted with the issue of quickly
selecting staff amid pinnacle seasons, most uncommonly amid Christmas. Everything
happens so quick that it is entirely troublesome for them to play out all viewpoints serially.
Followed back to the past it was extremely hard to assess the applications as retailers needed
to concentrate on the business while enrolling their staff too. With e-recruitment candidates
can apply for occasional work and when the open door emerges they can be offered
positions to involve. To bolster this online tests and screening alternatives for selecting the
ideal individual are set up. Most retailers search for individuals between the ages 18 and 23
6
for regular work which, fortunately, this age gathering are essentially hunting down
openings for work on the Internet. Along these lines candidates land the position without
much stretch and the business gets qualified hopefuls inside a brief timeframe, with less
push in the determination procedure. By along these lines both sides are fulfilled (Trapp,
2002).
2.2 THE OLD-STYLE METHOD OF RECRUITMENT
The obsolete way to deal with the association of representatives stayed paper based,
followed by meetings at some geological position. This technique included an unlimited
measure of time in foundation, travel and testing.
The distinct strategy included the resulting stages:
• Singular division decides business necessities,
• Approval of essential existing
• Consent to utilize chose
• promoting strategies resolved to suit likely sources
• Length of short rundown chose
• Determination of some of CV's to peruse, store adjust
• If short rundown finish, mastermind meet
• If not locked in pick supplementary from spared CV's
• Ask named candidates to a meeting
• Elect strategy for meeting and testing
• Interview
• Form last rundown
• Following meeting
• pick perfect applicant
• Make an offer to the fruitful hopeful
• Affirmation or restart (incase applicant decay arrangement.)
This strategy, dependent on the amount of entries, may have brought about a decent
competitor not being requested a meeting. This is collective reiteration, since when a
cumbersome number of resumes has been gotten, the strategy is to just choose a
predetermined number of conceivable workers for meetings. Hopefuls who knew the
7
framework would every now and again attempt to make their CV "emerge" by using
particular or novel envelopes and paper. The entire procedure was defective, expensive and
tedious (Rudman, 2005).
2.3 PROCESS OF RECRUITMENT
The structure used to enroll individuals recorded straightforwardly above recommends that
it needed redesign. The beginning of computerization of HR offices suggests that
employments can now be advanced on the Internet and candidates can be screened by
various sorts of programming existing. This determines in all candidates getting non-one-
sided chances of being in the preliminaries. Once the preparatory is through PC grounded
programs which give proficient mental testing, consequently, empowering the choice
procedure on the web.
Innovation has created to a degree in which the meeting of people can be led on the web
and determination of pertinent individuals from wherever on the planet. E-recruitment has
made the world a general group. Reports recommend that around 60% of specialists
required in programming improvement enrolled in United States are from developing
nations especially from India and they are screened through internet testing and video
gatherings. Which has made it reasonable to choose candidates with the best aptitudes and
learning from round the world. It is an exceptionally powerful method for selecting staff
for occupations including specialized qualities decisively. Also, this appears not to be an
exceptionally pertinent strategy when it limits down to employments where the candidate
is required to have facial association with customers. More concentrate on e-recruitment
now (Rudman, 2005).
2.4 E-RECRUITMENT
E-recruitment (electronic recruitment) was characterized as the determination of imminent
applicants applying for employment through the utilization of the Internet and the Intranet
(Härtel et al., 2007). E-recruitment is in like manner characterized to be online recruitment.
Utilizing this e-recruitment, a competitor who is to apply for a broadcasted spot sends their
educational programs vitae and a point by point letter by electronic intends to the publicist's
8
site. That specific educational modules vitae are gotten by the promoter and examined in
the midst of the other CV's gotten from various competitors.
One fundamental preferred standpoint of electronic enlisting frameworks is the get to
capacity. Anybody from anyplace can apply for an advertised occupation. It is of no
significance if the candidate is situated in Ghana and the business is in Liberia. The
framework is open by both sides every minute of every day, which is included favorable
position.
2.4.1 The Direction of E-recruitment
The reality which expresses that innovation is an extremely significant gadget for HRM
procedures to play out its obligations in an association is upheld by (Du Plessis, 2007). It
does not just streamline the treatment of representative data, it is additionally significant
amid selecting methodology. It is extremely viable and quick; henceforth, it is in vogue in
all nations and by more selection representatives. E-recruitment is extending particularly
quickly as a greater amount of the populace picks up dish to innovation. Indeed, even people
which don't have PCs are cunning to work this road for occupation seeks by the utilization
of web shops. Associations furthermore work organizations show their openings and
occupation discoverers can transfer their educational programs vitae onto the World Wide
Web at a reasonably minimal effort.
Setting up programming like 'dynamic selection representative' has supported Nike to
completely enhance their recruitment procedure to make it advance compelling. Previously
it required 62 days to involve purge spots, yet now, with the guide of e-recruitment, it was
diminished to 42 days. With the usage of e-recruitment, chiefs free themselves of most
printed material and not regularly free data, for the reason that a huge number of résumés
effectively can be spared and recouped. At the Nike HQ, every single application is
considered as a potential worker and they would prefer not to lose the road to get the most
talented staff. Consequently, each résumé must be sorted deliberately. Programming like
'dynamic selection representative' has made that technique less unpleasant for the
organization. 'Dynamic enrollment specialist' is a part of the recruitment strategy from the
beginning. Candidates transfer their résumés onto the organization site subsequent to
overhauling their profile. Once finished, the fundamental part of the work is finished. The
9
paper print résumés vanish and all the résumés are stockpiled onto a database and chiefs
can show the short-recorded representatives at whatever point they wish to do as such. In
amassing to this, the framework chooses candidates, in view of their aptitudes and mastery.
The reprieve of the competitors is spared in the databases for future referrals. By doing this
Nike does not need to rely on upon organizations when future employment opening ascent
as they have their own gathering of intrigued applicants as of now in presence in the
database. Another unmistakable normal for the framework is that it guides programmed
messages to enlisted competitors in Nike at regular intervals to upgrade their data. With the
utilization of e-enlisting Nike has spared near or more than 54 percent of their recruitment
cost and has 8500 intrigued competitors in their database. Before the end of 2003, Nike was
the world's real shoemaker connecting with 23000 individuals worldwide and having
reported incomes of 10.3 billion dollars (Nike, 2005).
2.4.2 Benefits E-recruitment
The advantages of online recruitment include:
• Limitless presentation of promotions for nearby, national and worldwide markets
• Low promoting costs
• Positions are reachable for 24 hours amid the day
• Limitless scope of the publicizing material
• Applicant and boss can convey making utilization of online specialized gadgets
• The recruitment framework can be fused with other mechanized HR frameworks, for
example, databases and finance utilizing the human asset data frameworks (HRIS).
Amid online application, applicants quickly input their data into the database, and can apply
for the same number of occupations as they yearning. Online recruitment underpins the
robotization and proficiency of data administration, chops down expenses to enrollment
specialists and expands the assortment of occupations to hopefuls. "It likewise kills the need
to oversee mail-outs of recruitment structures and receipt of finished applications" (Furness,
2007)
E-recruitment is forming into a more appealing customary route by which associations build
up their sites and shape vital associations with online occupation associations. A case of
this is glassdoor. A noteworthy favorable position of online recruitment is the quickness
10
with which all exercises are composed. Different retailers are confronted with the issue of
quickly enrolling staff amid pinnacle seasons, most uniquely amid Christmas. Everything
happens so quick that it is entirely troublesome for them to play out all viewpoints serially.
Followed back to the past it was extremely hard to assess the applications as retailers needed
to concentrate on the business while selecting their staff too. With e-recruitment candidates
can apply for regular work and when the open door emerges they can be offered positions
to possess. To bolster this online tests and screening choices for selecting the opportune
individual are set up. Most retailers search for individuals between the ages 18 and 23 for
regular work which, fortunately, this age gathering is basically hunting down openings for
work on the Internet. Along these lines candidates land the position without much stretch
and the business gets qualified applicants inside a brief timeframe, with less push in the
choice procedure. By along these lines both sides are fulfilled (Trapp, 2002)
Alongside quickness emerges the aspiration of utilizing the best applicant. Pulling in the
best can be enormous test for the HR office on occasion. Utilizing the wrong individual can
end up being misuse of cash, assets and time. With the help of online recruitment, bosses
think that it’s simple hunting down the candidates best reasonable for a particular
employment. Most online recruitment sites and programming have strainers which give
organizations get what is required; rather than squandering time getting to a ton of non-
related applications as was available previously. 'Unquestionably, online recruitment has
turned out to be superior to any type of paper distribution' as expressed by (Schoen, 2002).
Online recruitment isn't just loaning help to establishments in the private area additionally
the organizations out in the open division. In America, the charge of employing a medical
caretaker has ascended to 60-70 percent in the only couple of years. Each wrong judgment
in selecting a competitor costs the doctor's facilities $120000 (36792000 naira) in both
immediate and roundabout charges. Coordinate charges incorporate the charges obtained in
enlisting, meeting and preparing. Roundabout charges incorporate mischief to notoriety,
impact on resolve, truancy and less efficiency. Online recruitment underpins wellbeing
associations with a few clinics in a market to allocate the applications and data and to
incorporate finance and other human asset frameworks. Online recruitment underpins
clinics in the part of web talking which shades out candidates which would be misuse of
11
cash and time in the event that they go continue to the following phase of the meeting
strategy.
Close by, organizations can figure out whether the candidate will adjust the organization's
train and most likely if the individual likes a quick paced environment. A fundamental
advantage is that steady data is gotten from all candidates as similar inquiries are asked to
every candidate; this gives space for lawful commitment of equivalent treatment of
candidates. Likewise, online recruitment programming underpins healing facilities in the
part of showing openings for work on a huge number of sites and jobsites which spares cash
by not placing commercial in printed arrange. Online recruitment has furnished
organizations with an upper hand in the work showcase (Marzulli, 2002). One of the
noticeable programming utilized by the doctor's facility industry is the prophet's e-
recruitment, built up by prophet's HRM framework. It gives assistance to directors, spotters,
and candidates, to effectively deal with the enlisting grouping through an unconstrained
web-based interface
Hospitals advantage from this innovation as well as other open segment associations
including schools also, which have incorporated databases for the locale or for an entire
nation. Competitors transfer résumés to concentrated database; the framework later screens
the application and sends it to schools in light of their cravings. Pre-screening programming
executed at this point are incredible helps for managers and candidates too. They can help
enrollment specialists to make diverse online surveys for particular occupation detail. With
this present programming's help, bosses can without much of a stretch channel the great
from the awful, and conceivable hopefuls find rapidly if or not they are capable or not for
the employment being advertised. The product additionally gives data access of the
candidate's past data to the enrollment specialist which for the most part is not found on any
résumés (Dysart, 2006).
The utilization of online recruitment techniques has grown incredibly that most enormous
organizations have computerized résumé sifting and seeking apparatuses to remain
aggressive in their comparing enterprises. Résumé sifting machines have made screening,
sorting out, and discovering résumés simple. Online recruitment is altering the way
representatives are contracted managers (May, 2006).
12
2.4.3 Disadvantages of Online Recruitment
 Being PC proficient is required: The strategy is limited inside PC educated
candidates. As the channel is reliant on a few sites, their separating, catchphrases
application requires for a PC educated individual and organization.
 Lawful punishments: like other recruitment sources this source additionally ought to
be ready of the words utilized as a part of the advertisements else it might to the charge
for separation. For example, Disney World was contested for screening the resumes
inclining toward the primary words utilized by whites.
 Massive pool of applicants: this is preference to the Organizations additionally as it
is disadvantageous to them. For the reason that the gigantic database can't be sifted in
profundity. Whichever initial few applicants are rung for a meeting or the resumes are
separated subject to some watchwords. On the other hand, candidates likewise are
confronted with worldwide rivalry.
 Unserious hopefuls: bounty competitors transfer their resumes just to discover their
fairly estimated value. The competitors are unchecked henceforth most likely they are
stern, it is not known. Right now, of meeting the enrollment specialist will most likely
understand that the hopeful is not genuine about stopping the present employment. In
any case, at that point some genuine applicants likely would have been turned down.
 Leaking of data: Candidate’s profile and organization data are open to masses. The
applicants don't need their manager to know that they are searching for a change of
work place. Versatile number, deliver points of interest has prompted to numerous
security issues. Over, the organizations don't need their rivals to know about their
present situation.
 Out-of-date occupation postings intermittently, human asset remain in disregard the
evacuation of old postings for spots which have been filled from the site. Infrequently
this is because of wrong correspondence among the employing administrator and HR
or an abnormality in the framework. Enrollment specialists get overwhelmed with
resumes for employments that are do not open anymore. However, managers will stay
to get overwhelmed with this resumes from pulled in hopefuls until the posting is
erased.
13
 Website flaws: applicants regularly cry about organization sites that fizzles when
trying to present their structures. Others protest that some site plans are so bewildering
and think that it’s difficult to coordinate around the site. Some get so steamed that they
quit attempting to apply for work on that particular site.
2.4.4 E-Recruitment Methods
 Scouting: scouting is defined as sending the organizations representations to diverse
recruitment sources with the view of persuading or encouraging candidates to apply
for job openings. These representatives offer information about the organization and
exchange information and ideas and clarify the doubts of the candidates.
 Networking: networking is a very good technique and usually is carried out by almost
all HR pros. Sustained and relevant connections over a period of time may help HR
pros in networking with their partners to gain resources from different areas.
 Recruiting events: hosting events where the applicant you are seeking attend. By
giving presentation and advertising the company in a way which would attract the
applicants and letting them know that the company knows what the candidates are
searching for, most suitable candidates which can be considered for hiring can be
brought in through this means.
 Cast A Wilder Net: expand recruiting to include people who do not have all he skills
which you would like, but who are showing promise of contributing if they are trained.
 Sending Of SMS: for example, converges provides individuals with the option of
sending their application by texting the word ’APPLY’ to a number and in return they
receive a reply from the organization to go on with their application process.
 Visual Networks: lately, organizations are using online video avenues like google
video portal, YouTube to recruit staffs by posting adverts on this video avenues.
 Social Networking Sites Blogging: for example, companies are now making the use
of social media avenues to recruit candidates, example of such social media includes
the like of Facebook, twitter, HRLink, LinkedIn etc.
 Applicant Tracking System: ATS is a software application which involves the
electronic management of recruitment requirements. An ATS can be implemented
online on a small business level or enterprise, based on the requirements of the
14
company, it is a free and open source software available for download. ATS is similar
to CRM (customer relationship management) systems, but they are designed for the
purpose of recruitment tracking. In most cases, they screen applications automatically
depending on given requirement such as skills, former employers, and years of
experience, school attended and keywords. This caused many to adopt the resume
optimization techniques of similarity to the ones used in search engine optimization
when formatting and creating résumé.
 Employer Web Sites: These sites can be companies’ personal sites, or a site designed
by diverse employers. For instance, Directemployers.com is known as the first
cooperative, employer-owned e-recruiting conglomerate modeled by the Direct
Employers Association. It is a nonprofit based organization developed by the
executives from top U.S corporations.
 Websites by Professionals: These are for particular job areas, skills and unique in
nature. For instance, in case of HR jobs Human Resource Management sites to be
visited include the likes of www.shrm.org (May, 2006).
2.4.5 Criteria for Effective E-Recruitment
The requirement for it is to aid the selection process. Hence to make this procedure
operative, the Organizations should be worried about diverse factors. Among them the most
significant ones include:
 Return on investment (ROI) is to be calculated to lay a comparison of risks and costs.
It facilitates the evaluation of advantages and to evaluate the estimated return.
 Policies governing recruitment should be elastic and positive, to shift to market
fluctuations. The companies will have their mix and match sources according to their
objective.
 Effect of providing payment information to be put in consideration. Which is wage,
salary, benefits, when unveiled online then it should be accompanied by the lawful
standards. Opportunity for negotiation will not be given opportunity. Payment rate of
the organization is not only available to the candidates but will be made known to all.
15
 Defenses to be engaged for resume filtering: Words which indicates discrimination
of gender, age, religion etc. should be avoided. For instance, ‘recent’ graduates only
in an ad are not advisable.
 Cross-check the outputs sporadically and also upgrade frequently to accomplish better
outputs, or else pool of applicants will stay static and will not deliver its expectation
as a system.
 Companies need to be careful while picking the websites. This points to if it is
important which is given unto the job filtering websites similarly www.monster.com
or in their own website. If superior skilled applicants where filtered, generic job
filtering sites will be avoided.
2.5 REVIEW OF EXISTING SYSTEMS
In this section of the literature review. E-recruitment systems including their history and
how they have grown through the years and their effect on society are presented.
16
2.5.1 Jobberman
Jobberman is an e- recruitment site which brings recruiters and job seekers to the same
avenue in which the recruiter uploads the specification for the kind of candidates they are
willing to employ. While the job seeker upload his credential unto the platform and the
system finds jobs which have been posted onto the site which are related to the credentials
which the applicant has uploaded.
Jobberman is a very vast network of different people, organizations in Africa. It has helped
in the reduction of unemployed people and has created plenty job avenues over the years.
Jobberman has been in existence for over 7 years and is still in existence setting standards
for other recruiting agencies in Nigeria and also in Africa.
Figure 2.1: jobberman user interface (jobberman, 2011)
17
2.5.2 Glassdoor
Glassdoor is another recruitment site which connects the job seekers to jobs which suits
them. The company is a cofounded company and it was cofounded in the year 2007 by
Robert Hohman who is currently the CEO, Rich Barton who is currently occupying the
position of the company’s chairman. The concept came as a result of brainstorming sections
between them.
In the year 2008, the company launched its ratings site as a site which collects company
reviews and salaries of staffs of large corporations and viewed them anonymously for all
members of the site to see.
Figure 2.2: Interface for Glassdoor (glassdoor, 2008)
18
2.5.3 Jobadviser
Launched in the year 2012 in the month of March, JobAdvisor is an Australian website for
the review of employer based on providing employers the opportunity to improve their
online branding. Like other review sites, all submissions are anonymous with all companies
graded against alike organizations.
The main aim of this service is to encourage employment branding for organizations.
JobAdvisor employs employers to use the feedback gotten from the site as a standard for
employee satisfaction while during the same time, leveraging the encouraging reviews as a
tool for attracting new hires.
Figure 2.3: Interface for Jobadviser (jobadvisor, 2006)
19
2.5.4 Indeed
Indeed is debatably the most noticed top search engine for looking for job. It sums postings
from uncountable other job sites such as CareerBuilder, Monster, JournalismJobs, etc... You
can search by state, city, or zip code and reduce the output down by job type, title, salary
and other filters, then save the searches for later access. For more progressive search, the
site makes use of keyword progression which helps refine your search much further. The
mobile software comes in handy when searching on the go. But Indeed enables the option
of uploading your CV, this is so you can be found easily by recruiters online.
Figure 2.4: Interface for indeed site (indeed, 2005)
20
2.5.5 LinkUP
LinkUp is amongst the top best job search engines for the reason that it is the only one to
exclusively total listings from company career web pages. LinkUp behaves like Google in
the aspect of indexing company websites and transporting the most up-to-date and useful
job information. This method helps in the avoidance of scams and duplicate listings for the
reason that it pulls data only from a source which is the company itself.
Figure 2.5: Interface for LinkUp (linkup, 2007)
21
2.5.6 SimplyHired
SimplyHired consist of some smooth features similar job search engines don’t. They
provide one of the major job pools because they pull job listings from round the web,
including from social-media avenues. Its mobile app is one of the best in the business,
flawlessly implementing with the web version to save and keep track of previous searches
no matter your position. Furthermore, SimplyHired’s mobile software allows you quick
application for jobs from your mobile device by prepopulating fields from your resume and
profile.
Figure 2.6: Interface for SimplyHired (simplehired, 2005)
22
2.5.7 Snagajob
Snagajob.com is of the nation’s largest employment network, making it top choice for
recruiters to upload their job openings freely. With Snagajob.com, you can locate an hourly
job in the area you have preference for as you filter by industry or company. This platform
not only connects job seekers with recruiters, but the site also offers your resume a
renovation with tips and tools.
Figure 2.7: Interface for Snagajob (snagajob, 2009)
23
CHAPTER THREE
SYSTEM ANALYSIS AND DESIGN
3.1 INTRODUCTION
Recruitment has been always been a big issue in the business industry. Different approaches
have been applied to make sure that the problems associated with recruitment are reduced
drastically, an example of such approach which had been applied includes the use of online
mediums for recruitment. There are various mediums which are used in recruitment, one of
them includes the use of recruitment sites like jobberman, glassdoor etc. The way this sites
work have been explained in the literature review of this project. This chapter presents the
system design and the methodologies adopted in the course of the development of the
recruitment management system.
3.2 SYSTEM ANALYSIS
The term system analysis can be defined as the research of a business issue domain with
the aim of prescribing enhancements and indicating the business prerequisites and needs
for the solution. Simon Bennet characterizes system analysis as a procedure of searching to
understand the association, taking into account its necessities and displaying them. It is the
examining of a system and its components as an essential to the system design. It is the
consequence of this analysis movement that gives the determinations of the proposed
system in view of the necessities. System analysis falls under the basic building phase of
programming improvement and is essential in the expert advancement of a system. System
analysis includes gathering accurate information, having an understanding of what the
procedures include, differentiating problems and finding possible methods for developing
the system's usefulness. This involves concentrating on the business forms, gathering
operational information, understanding the data stream, discovering stops and always
looking for answers for conquer the systems shortcomings with a specific end goal to
accomplish authoritative objectives. The real destinations of systems analysis are to
discover responses for every Business process, it means to answer inquiries, for example,
what is being done? How is it being done? Who is doing it? And why is it being done. It
hence requires basic and innovative intuition in the event that it is to succeed it endeavors
24
to bring forth another effective system that fulfills the present needs of the client and has
scope for future development inside of the authoritative limitations, this procedure is
iterative until the ideal arrangement rises. The consequence of this procedure is a coherent
system design.
3.2.1 Information Requirements
This research project is aimed at developing a web application which would enable users
such as CEOs, job seekers, job providers, private organizations, random users, et cetera
make quality decision based on information which is provided.
3.2.2 Requirement Analysis
The requirement analysis is a well-structured document that displays detailed information
of the system’s functions and constraints. It displays exactly what should be implemented.
3.2.2.1 Functional Requirements
The functional requirements for a system depict what the system ought to do. These
requirements rely on upon the sort of software being produced, the normal users of the
software and the general methodology taken by the organization when composing
requirements. At the point when communicated as user requirements, the requirements are
generally portrayed in a genuinely theoretical manner. Be that as it may, functional system
requirements depict the system capacity in subtle element, its inputs and yields, special
cases, et cetera. (Sommerville, 2011)
The functional requirements are upheld by the non-functional requirements, they force
imperatives on the design and implementation. The functional requirements of a system can
be broken down into user requirements, the software requirements. User requirements are
statements in natural language backed up by the diagrams of the services the system
provides and its operational constraints written for customers. It is the most important factor
in the development of a system. A system that does not meet user requirements is a failed
system. The system requirements is a structured document which states the functions,
services as well as the operational constraints of the systems to be developed. The
Functional Requirements of this research work include:
25
• The system should provide applicants easy to understand information about job
vacancies.
• The system should accurately differentiate job applicants from job providers.
• The system should be able to search for jobs based on the input of the user.
• The system should allow job providers access job seekers resumes.
• The system should be able to search for applicants based on the input by the job
providers.
3.2.2.2 Non-Functional Requirements
Non-functional requirements, are requirements that are not specifically concerned with the
functions conveyed by the system. They might identify with rising system properties, for
example, dependability, reaction time and storage capabilities. On the other hand, they
might characterize limitations on the system, for example, the abilities of I/O gadgets and
the information representations utilized as a part of system interfaces. Non-functional
requirements are once in a while connected with individual system features. Maybe, these
requirements indicate or compel the eminent properties of the system. Subsequently, they
might determine system execution, security, accessibility, and other rising properties. This
implies they are regularly more basic than individual functional requirements. System
clients can as a rule discover approaches to work around a system capacity that does not
generally address their issues. Therefore, neglecting to meet a non-functional prerequisite
can imply that the entire system is unusable.
The Non-Functional Requirements for the Research work include:
• Speed: The system should be able to provide quick results for the users based on the
options selected.
• Size: The system should not take up a lot of the users systems’ Memory.
• Ease of use: The system should be easy to use with a clean user Interface.
• Reliability: The system should have very little down time and produce a small
percentage of errors.
• Robustness: The system should be able to recover quickly and efficiently from
failures.
26
• Portability: The System must be able to function properly on a wide range of
devices.
• Scalability: The System must perform efficiently even as it grows in size.
3.3 SYSTEM ARCHITECTURE
Software architecture refers to the fundamental structures of a software system, the
discipline of creating such structures, and the documentation of these structures. These
structures are needed to reason about the software system. Each structure comprises
software elements, relations among them, and properties of both elements and relations,
along with rationale for the introduction and configuration of each element. The system
architecture for the RMS software is shown below:
Figure 3.1: System Architecture.
3.4 SYSTEM DESIGN
System design is the development of a specialized, PC based solution for business
requirements recognized amid system analysis, its definitive objective is to oversee
intricacy by partitioning the system into smaller pieces, making it less demanding to
concentrate how well these segments function and connect to achieve their motivation.
27
System design includes displaying which goes for drawing so as to depict the system better
one or more graphical representations of a system. The drawing of an appropriate system
model includes analysis and comprehension of the issue and how the system is to
understand it, an appropriate meaning of business requirements and having the capacity to
depict the business process.
3.4.1 System Modelling
A system model is a visual representation that depicts and explains a system, the system
model helps to identify how the system performs it operations. Modeling is the
demonstration of making a representation of a system. A model portrays reality; it is the
unique representation of a few elements of an entire element.
3.4.1.1 Unified Modelling Language
A formal model of this proposed system will be built utilizing Unified Modelling Language
(UML). It is an institutionalized, broadly useful demonstrating dialect that incorporates an
arrangement of realistic documentation strategies for making visual models of object-
oriented software systems. It combines techniques from data modeling, business modeling,
object modeling and component modeling. It can be utilized with all procedures, all through
the software advancement life cycle. UML can likewise be portrayed as a broadly useful
visual demonstrating dialect used to imagine, indicate, build and record software system.
There are two basic types of UML diagrams: Structural and Behavioral UML diagrams.
• Structural UML Diagrams:
They depict the core components that must be included in the system being modeled, the
static aspect of the system is represented using Structural. Classes, interfaces, objects,
components and nodes are used to represent the static aspect of the system. The Structural
UML diagrams used in this study include:
• Deployment Diagram
• Behavioral UML Diagrams
Behavioral diagrams however capture the dynamic parts of a system and it can depicted as
the changing parts of a system. The Behavioral UML used in this study include:
• Use Case Diagram
28
• Sequence Diagram
Use Case Diagram
Use case modeling describes the proposed functionality of a system, it represents a discrete
unit of interaction between a user and a system, the user can be a human or a machine, Use
cases describe this interaction in a manner the users can understand. A use case outline
portrays the functionality gave by a system as far as actors, their objectives spoke to as use
cases and any conditions among those use cases. Use cases are as an aftereffect of
disintegrating the extent of the system. They represent graphically with the name of the use
case appearing above or inside a horizontal eclipse. The use case describes a sequence of
activities and user-system interactions in trying to achieve the system goals. Use cases have
proven to be an excellent technique in order to better understand system requirements and
document them. During the process of discovering and defining the requirements of a
system use cases are used to capture the problem and model the functionality of the system.
Use cases are the starting point for identifying data and objects of the system. They describe
the behavior of the system as seen from the actors’ point of view, this is referred to as
external behavior.
Actors
They are stakeholders that represent the external components/entities of the system i.e.
individuals or things that connect with the system that is being modeled. Use cases are
activated by actors, they start system exercises with the end goal of finishing an
undertaking. In this venture, the main arrangement of actors are the users.
Use Case Relationships
A relationship exist when an actor is involved in an interaction. There are also two kinds of
relationships between use cases, they are;
 Includes: Use cases that are connected with actors can be exceptionally broad. Here
and there they "include" more particular functionality. Includes relationship is spoken
to by dashed bolts that indicate the included functionality. The bolt has a <<uses>>
catchphrase alongside it.
29
 Extends: An expansion use case is an insertion to the base use case. For instance, a
few users may choose to amend the classifier in case it isn't right. Extends relationship
is spoken to by dashed bolts that indicate the base functionality. The bolt has a
<<extends>> watchword adjacent to it. Figure 3.5 demonstrates the use case outline
for the user of the system.
User authentication use case narrative
This section displays the user authentication use case narrative alongside the use case
diagram for the user authentication module.
Table 3.1: User Authentication use case Narrative
Use Case 1 User Authentication
Brief Description This singular module is for getting access into the system by
the user.
Actor(s) Users
Flow Of Events Basic Flow:
The use case begins when the user accesses the webpage
1. The user enters the URL to the page.
2. The user inputs his or her login details.
3. System Displays Homepage
Alternative Flow:
If user information is incorrect he or she is not granted access
to the recruitment platform.
Level User use case
Parameters Input: user login details
Output: The recruitment platform homepage
Pre-Conditions All users must:
 Have valid user account.
 Have working Internet connection.
Post-Conditions
(Success End)
If use case is successful, user is granted access to the System.
30
Post-Conditions
(Failed End)
If use case is not successful, access is not granted
Trigger Loading the URL into the web browser
Extension points None
home page
Dashboard
job search options
User login
Figure 3.2: Use case diagram for the job seeker
31
Job provider use case narrative
This section displays the job provider use case narrative alongside the use case diagram for
the job provider module.
Table: 3.2 Job provider
Use Case 3 Job provider information page
Brief Description This module gives the job provider the ability to view his or
her information and also to edit it.
Actor(s) Job providers
Flow Of Events Basic Flow:
The use case begins when the user has successfully logged in
to the system.
 The Job provider is directed to the homepage from the
login page where he/she can decide to direct to his/her
information page.
 The job provider can decide to update the information
which he/she initially inputted when he/she registered.
 System displays job seeker information.
 Job provider can decide to post a job opening.
Alternative Flow:
If the job provider is not logged in he or she is redirected to
the login page.
Level User use case
Parameters Input: session values
Output: the job provider information page.
Pre-Conditions The job provider must have been successfully authenticated.
Post-Conditions
(Success End)
If use case is successful, the job provider information page is
displayed.
Post-Conditions
(Failed End)
If use case is not successful, an error page is returned or in
some cases the user is redirected to the login page.
Trigger Webpage getting the correct session values
32
Extension points None
home page
Dashboard
User login
job creation page
Figure 3.3: use case diagram for job providers
Sequence Diagram
UML sequence diagrams demonstrate the stream of rationale inside your system in a visual
way, empowering you both to report and approve your rationale, and are normally used for
both examination and configuration purposes. Sequence diagrams are the most famous
UML antiquity for element displaying, which focuses on distinguishing the conduct inside
your system.
33
User Validation
Figure 3.4: User login Validation
Job Search
Figure 3.5: Job search
34
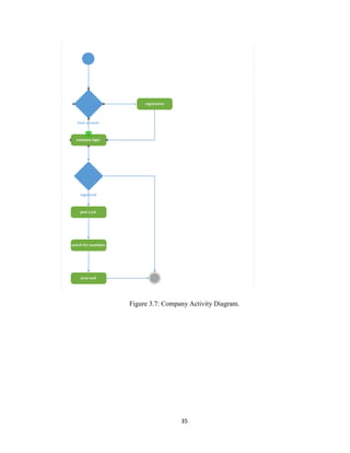
3.5 ACTIVITY DIAGRAM
Activity diagram is a flow chart to represent the flow from one event to another. The event
can be described as an operation of the system; therefore, the control flow is drawn from
one operation to another. This flow can be parallel, sequential, branched or concurrent. The
activity diagram of each of the users in the system is presented below:
Figure 3.6: Candidate Activity Diagram.
35
Figure 3.7: Company Activity Diagram.
36
3.6 CLASS DIAGRAM
The class diagram shows the building blocks of any object-orientated system. Class
diagrams depict a static view of the model, or part of the model, describing what attributes
and behavior it has rather than detailing the methods for achieving operations. Class
diagrams are most useful in illustrating relationships between classes and interfaces.
Generalizations, aggregations, and associations are all valuable in reflecting inheritance,
composition or usage, and connections respectively.
Figure 3.8: Class Diagram
3.7 DEPLOYMENT DIAGRAM
Deployment diagrams are used to envision the topology of the physical parts of a system
where the software segments are sent.
A deployment graph portrays a static perspective of the run-time arrangement of handling
hubs and the parts that keep running on those hubs. At the end of the day, deployment
diagrams demonstrate the equipment for your system, the software that is introduced on
37
that equipment, and the middleware used to associate the different machines to each other.
Figure 3.9: Deployment Diagram
3.8 DATABASE DESIGN
A database is a gathering of data that is sorted out so it can without much of a stretch be
accessed, managed, and updated.
Individual Information Table
Table 3.4 displays the specification of the information in the individual table
Table 3.4: individual information table
Field Data Type Null Key
Name Varchar NO
Title Varchar NO
Username Varchar NO YES
38
Dob Date NO
Location Varchar NO
Personal_information Text NO
Video Varchar NO
Job_category Varchar NO
Skills Varchar NO
Number Varchar NO
Date_created Timestamp NO
Date_modified Timestamp NO
Company Information Table
Table 3.5 displays the specification of the information in the company table
Table 3.5 Company Information Table
Field Data Type Null Key
Email Varchar NO YES
Company_name Varchar NO
Brief Text NO
Address Varchar NO
State Varchar NO
Country Varchar NO
Number Varchar NO
Logo Varchar NO
Date_modified Timestamp NO
Date_created Timestamp NO
39
Job Posting Table
Table 3.6 displays the specification of the information in the job posting table
Table 3.6: Job posting table
Field Data Type Null Key
Job_id Int NO YES
Email Varchar NO
Title Varchar NO
Region Varchar NO
Location Varchar NO
Job_type Varchar NO
Job_category Varchar NO
Description Text NO
Job_url Varchar NO
Company_name Varchar NO
Logo Varchar NO
Amount Varchar NO
Slogan Varchar NO
Date_modified Timestamp NO
Date_created Timestamp NO
40
CHAPTER FOUR
SYSTEM IMPLEMENTATION
4.1 INTRODUCTION
This chapter provides an insight on the decision of platform and programming languages,
software and hardware requirements, and the modules and interfaces that were executed.
4.2 SYSTEM REQUIREMENTS
System requirements are representations of systems capacities, administrations and
operational imperatives. Requirements may deviate from abnormal state theoretical
explanations of a system imperative, to a nitty-gritty numerical functional specification.
Two types of system requirements include:
 Hardware Requirements
 Software Requirements
4.2.1 Hardware Requirements
This aspect of the system requirements is concerned with the physical components of a
computer that is needed for the effective operation of the software. The hardware
requirements can be split into:
 Server Requirements as shown in table 4.1
 Client Requirements as shown in table 4.2
Table 4.1: Server Side Hardware Requirements
Requirements Hardware
Processor Intel Core i5 2.0 Ghz and Higher
Primary Memory (RAM) 6 GB of RAM or higher
Secondary Memory 10GB Hard Disk Space or higher
Architecture x64 (64 Bit)
41
Table 4.2: Client Side Hardware Requirements
Requirements Hardware
Processor Intel Pentium III 1.2 Ghz and Higher
Primary Memory (RAM) 1 GB of RAM or higher
Secondary Memory 3 GB Hard Disk Space or higher
4.2.2 Software Requirements
Software requirements manage characterizing software asset requirements and essentials
that should be introduced on a PC to give ideal working of an application. Likewise, this
can be separated into
 Development Software Requirements: These are tools and software that are needed
for the successful development and deployment of the software, table 4.3 shows the
development software requirement
 Client Software Requirements: These are required software needed to run the
Application, table 4.4 shows the web client software requirement.
Table 4.3: The Development Software Requirements
Requirements Software
Operating System Microsoft Windows XP/7/8/8.1/10, Linux,
Macintosh
Internet Browser Google Chrome, Safari, Microsoft Edge,
Mozilla Firefox, Opera, UC Browser, etc.
Table 4.4: Web Client Software Requirements
Requirements Software
Operating System Microsoft Windows 8/8.1/10
Database Management System SQLite
Programming Languages PHP, HTML, CSS, JavaScript, JQuery,
Ajax
Development Tool Phpstorm IDE
42
Web Server Xampp development server
4.3 IMPLEMENTATION TOOLS
The Tools implemented in the system include:
 HTML: Hyper-Text Markup Language, regularly alluded to as HTML, is the standard
markup dialect used to make website pages. Alongside CSS, and JavaScript, HTML
is a foundation innovation used to make pages, and additionally to make user
interfaces for portable and web applications (Flanagan).
 SQL: SQL (Structured Query Language) is special programming language expected
for administering information put away in a relational database management system
(RDBMS), or for stream taking care of in a relational information stream management
system (RDSMS).
 Phpstorm: Phpstorm is an Integrated Development Environment (IDE) used for
programming in PHP. It gives code investigation. Phpstorm is produced by the Czech
organization JetBrains. It is cross-platform taking a shot at Windows, Mac OS X and
Linux.
4.4 INTERFACES AND MODULES
This section gives a pictorial view of the various modules, sub modules and interfaces of
the web application.
43
4.4.1 Landing Page
This is the first page that is shown anytime the site is accessed. It states the different services
offered by the application.
Figure 4.1: Jobseek landing page.
44
4.4.2 Login Page
At this module the users of the platform login to their accounts using their respective
username and password. A couple of thing would happen on this page.
 The user is verified if he has an account with us.
 The account type is verified, whether or not the user is either a company or a
candidate.
 The user is redirected to his or her home page based on the account type which he
has on the platform.
Figure 4.2: Login page
45
4.4.3 Candidate Homepage.
This is the page which the user is redirected to after opening a candidate account and has
been successfully authenticated by the login platform for the application. This page displays
the most recent jobs which have been posted and the page also contains a rundown of the
information which is on the platform, this page also happens to contain a contact us section.
Figure 4.3: Candidate homepage.
Figure 4.4: Homepage showing the most recent jobs posted.
46
4.4.4 Posting Job Page.
This page is where the jobs that are viewed by the candidate are created, this page can only
be accessed by the companies which have registered on the platform and are currently
logged in to the platform also.
Figure 4.5: Post a job page.
47
4.4.5 Registration Pages
These pages are where the company and the candidates that are interested in joining the
platform register and they are given the chance to use their email as the username and are
also allowed to input the password which they would prefer to be used when they want to
login to the Jobseek platform.
Figure 4.6: Company registration page.
48
Figure 4.7: Candidate registration page
4.4.6 Other Modules
Modules which were also added to the platform include the following: the jobs page, the
candidate profile page, the profile update page, the search result page, the upload page, the
add experience/education page.
Figure 4.8: Add experience/education
49
Figure 4.9: Jobs page
Figure 4.10: Candidate profile page
50
Figure 4.11: Update profile page.
Figure 4.12: Job search page.
51
Figure 4.13 Upload page.
52
CHAPTER FIVE
SUMMARY, RECOMMENDATION AND CONCLUSION
5.1 INTRODUCTION
This chapter summarizes the contributions of this work and highlights some areas for future
study.
5.3 RECOMMENDATIONS AND FUTURE WORKS
The field of e-recruitment still has a lot of issues that are not completely resolved.
Recommendations for the further improvement of this project includes:
 Notifications on new job posted by email or sms.
 Company information viewing.
 Creation of test to validate the skills of candidates.
 Account verification via email notification.
5.2 SUMMARY
This project “Design and Implementation of a Recruitment Management System – Jobseek”
is the development of an e-recruitment software to help organizations manage their
recruitment processes. Jobseek implementation was done in php while also using html,
JavaScript and CSS for visual appeal. MySQL was used for the database backend program.
A review of history, growth and societal effect of existing e-recruitment systems are
provided.
5.4 CONCLUSION
E-recruitment otherwise known as online recruitment is a time and money saving platform
which companies can use in order to reduce cost of recruitment for themselves.
Through this research project, the stress of job search can be eradicated and reduced to a
minimal level. This project is targeted towards the easy and efficient job search.
Jobseek E-recruitment can be improved further by creating modules or functionalities
which support the testing of candidate and also referral of such candidates to companies
based on their scores and their ranking on the recruitment platform.
53
REFERENCES
Du Plessis A. J. (2007). Change, organizational development and culture: human resource
management’s role in a future South Africa. International Review of Business
Research Papers, 3(1):1-10.
Dysart J. (2006). Electronic recruiting. American School Board Journal, 193(7):27-29.
Furness V. (2007). Measure for measure. Personnel Today. 3(1):53-54.
Härtel, Fujimoto, Strybosch, Fitzpatrick. (2007). Human resource management.
Transforming theory into practice. Australia: Pearson Education.
Marzulli T. (2002). Using internet technology to streamline healthcare recruiting. Health
Financial Management, 56(6):62-64.
May J. (2006). Effective hiring processes will keep your company in motion. Caribbean
Business, 34(11):9.
Nel P.S., Van Dyk, Haasbroek G.D., Schultz H.B., Sono T. & Werner A. (2004). Human
Resources Management. 6th edition. Cape Town: Oxford University Press.
Rudman R. (2005). Human Resources Management in New Zealand. 4th edition. Auckland.
Prentice Hall.
Schoen L. (2002). E-technology streamlines staffing. Offshore, 62(12):64.
Sommerville I. (2011). Software engineering. Pearson.
Nike’s. (2005). Nike’s successful e-recruitment. Strategic HR Review, 4(3): 4.
Trapp R. (2002). Bargain hunt. People Management, 8:25, 32-35.
Turban D. B., & Keon T. L. (1993). Organizational attractiveness: An interactionist
perspective. Journal of Applied Psychology, 78(2):184.
54
WEB REFERENCES
Glassdoor. (2008). homepage. Retrieved from glassdoor: http://www.glassdoor.com,
retrived in febuary 2017
Indeed. (2005). homepage. Retrieved from indeed: http://www.Indeed.com retrived in
febuary 2017
JobAdvisor. (2006). homepage. Retrieved from JobAdvisor: http://www.JobAdvisor.com
retrived in febuary 2017
Jobberman. (2011). homepage. Retrieved from jobberman: http://www.jobberman.com
retrived in febuary 2017
Linkup. (2007). homepage. Retrieved from linkup: http://www.linkup.com retrived in
febuary 2017
Simplehired. (2005). homepage. Retrieved from simplehired: http://simplehired.com
retrived in febuary 2017
Snagajob. (2009). homepage. Retrieved from snagajob: http://www.snagajob.com retrived
in febuary 2017

Design and implementation_of_a_recruitme

  • 1.
    DESIGN AND IMPLEMENTATIONOF A RECRUITMENT MANAGEMENT SYSTEM BY ARANSIOLA, OLUWASEMIPE GENESIS (13CH015988) A PROJECT SUBMITED TO THE DEPARTMENT OF COMPUTER AND INFORMATION SCIENCES, COLLEGE OF SCIENCE AND TECHNOLOGY, COVENANT UNIVERSITY OTA, OGUN STATE. IN PARTIAL FULFILMENT OF THE REQUIREMENTS FOR THE AWARD OF THE BACHELOR OF SCIENCE (HONOURS) DEGREE IN MANAGEMENT INFORMATION SYSTEM JUNE, 2017
  • 2.
  • 3.
    ii CERTIFICATION I hereby certifythat this project work carried out by Oluwasemipe Genesis ARANSIOLA in the Department of Computer and Information Sciences, College of Science and Technology, Covenant University, Ogun State, Nigeria, under my supervision. 1. Name: DR O.J OYELADE (Supervisor) Signature ___________________________ Date ____________________ 2. Name: DR OLUFUNKE O. OLADIPUPO (Head of Department) Signature ___________________________ Date ____________________
  • 4.
    iii DEDICATION I dedicate thisproject to God Almighty, whose has made it possible for me to embark on this project. I also dedicate this project to Covenant University in hopes that it would be of positive impact
  • 5.
    iv ACKNOWLEDGEMENT My sincere appreciationgoes to the Almighty God for the grace and wisdom given to me during the course of this project. I also would like to show my profound gratitude to my family their unending support throughout this journey. My acknowledgement would be incomplete without due recognition and appreciation of my supervisor, Dr. Oyelade. Words cannot quantify the effect of his effort and time put into this project. His input put into this project is most appreciated.
  • 6.
    v ABSTRACT In our societytoday, the issue of managing human resources in firms, companies or organizations is a great challenge to the management. Hence the purpose of this project (recruitment management system). Hence the purpose of this project aimed at developing a recruitment management system called Jobseek that manages the recruitment processes of organizations and reduces the cost used in the recruitment of staffs. In the development of this project a review of existing processes and systems was carried out, System modelling using UML diagrams, use case and sequence diagrams Database management system is used to create the database and using php for the backend, HTML and CSS for design, Ajax for Client-side scripting, PHPSTORM as the IDE for the implementation. The result and conclusion of this project is efficient management of recruitment processes and also provision of a medium in which people get to apply for jobs at their convenience.
  • 7.
    vi TABLE OF CONTENT TitlePage CERTIFICATION II DEDICATION III ACKNOWLEDGEMENT IV ABSTRACT V TABLE OF CONTENT VI LIST OF FIGURES IX LIST OF TABLES X CHAPTER ONE: INTRODUCTION 1.1 BACKGROUND INFORMATION 1 1.2 STATEMENT OF THE PROBLEM 2 1.3 AIM AND OBJECTIVES 2 1.4 METHODOLOGY 3 1.5 SIGNIFICANCE OF STUDY 3 1.6 LIMITATION OF STUDY 3 1.7 PROJECT ORGANISATION 3 CHAPTER TWO: LITERATURE REVIEW 2.1 INTRODUCTION 5 2.1.1 Definition of Recruitment 5 2.2 THE OLD-STYLE METHOD OF RECRUITMENT 6 2.3 PROCESS OF RECRUITMENT 7 2.4 E-RECRUITMENT 7 2.4.1 The Direction of E-recruitment 8 2.4.2 Benefits 9 2.4.3 Advantages of Online Recruitment 10 2.4.4 Disadvantages of Online Recruitment 12 2.4.5 Various Online Recruiting Systems in Existence Include: 13
  • 8.
    vii 2.4.6 E-Recruitment Methods13 2.4.7 Criteria for Effective E-Recruitment 15 2.5 REVIEW OF EXISTING SYSTEMS 16 2.5.1 Jobberman 16 2.5.2 Glassdoor 17 2.5.3 Jobadviser 18 2.5.4 Indeed 19 2.5.5 LinkUP 20 2.5.6 SimplyHired 21 2.5.7 Snagajob 22 CHAPTER THREE: SYSTEM ANALYSIS AND DESIGN 3.1 INTRODUCTION 23 3.2 SYSTEM ANALYSIS 23 3.2.1 Information Requirements 24 3.2.2 Requirement Analysis 24 3.2.2.1 Functional Requirements 24 3.2.2.2 Non-Functional Requirements 25 3.3 SYSTEM ARCHITECTURE 26 3.4 SYSTEM DESIGN 26 3.4.1 System Modelling 27 3.4.1.1 Unified Modelling Language 27 3.5 ACTIVITY DIAGRAM 35 3.5.1 Activity diagram for candidate 36 3.5.2 Activity Diagram for Company 37 3.6 CLASS DIAGRAM 37 3.7 DEPLOYMENT DIAGRAM 38 3.8 DATABASE DESIGN 39
  • 9.
    viii CHAPTER FOUR: SYSTEMIMPLEMENTATION 4.1 INTRODUCTION 42 4.2 SYSTEM REQUIREMENTS 42 4.2.1 Hardware Requirements 42 4.2.2 Software Requirements 43 4.3 IMPLEMENTATION TOOLS 44 4.4 INTERFACES AND MODULES 44 4.4.1 Landing Page 45 4.4.2 Login Page 46 4.4.3 Candidate Homepage. 47 4.4.4 Posting Job Page. 48 4.4.5 Registration Pages 49 4.4.6 Other Modules 50 CHAPTER FIVE: SUMMARY, RECOMMENDATION AND CONCLUSION 5.1 INTRODUCTION 54 5.3 RECOMMENDATIONS AND FUTURE WORKS 54 5.2 SUMMARY 54 5.4 CONCLUSION 54 REFERENCES WEB REFERENCES
  • 10.
    ix LIST OF FIGURES FigurePage Figure 2.1: jobberman user interface 16 Figure 2.2: Interface for Glassdoor 17 Figure 2.3: Interface for Jobadviser 18 Figure 2.4: Interface for indeed site 19 Figure 2.5: Interface for LinkUp 20 Figure 2.6: Interface for SimplyHired 21 Figure 2.7: Interface for Snagajob 22 Figure 3.1: System Architecture. 26 Figure 3.2: Use case diagram for the job seeker 30 Figure 3.3: use case diagram for job providers 32 Figure 3.4: User login Validation 33 Figure 3.5: Job search 33 Figure 3.6: Candidate Activity Diagram. 34 Figure 3.7: Company Activity Diagram. 35 Figure 3.8: Class Diagram 36 Figure 3.9: Deployment Diagram 37 Figure 4.1: Jobseek landing page. 43 Figure 4.2: Login page 44 Figure 4.3: Candidate homepage. 45 Figure 4.4: Homepage showing the most recent jobs posted. 45 Figure 4.5: Post a job page. 46 Figure 4.6: Company registration page. 47 Figure 4.7: Candidate registration page 48 Figure 4.8: Add experience/education 48 Figure 4.9: Jobs page 49 Figure 4.10: Candidate profile page 49 Figure 4.11: Update profile page. 50 Figure 4.12: Job search page. 50 Figure 4.13 Upload page. 51
  • 11.
    x LIST OF TABLES TablePage Table 3.1: User Authentication use case Narrative 29 Table: 3.2 Job provider 31 Table 3.4: individual information table 37 Table 3.5 Company Information Table 38 Table 3.6: Job posting table 39 Table 4.1: Server Side Hardware Requirements 40 Table 4.2: Client Side Hardware Requirements 41 Table 4.3: The Development Software Requirements 41 Table 4.4: Web Client Software Requirements 41
  • 12.
    1 CHAPTER ONE INTRODUCTION 1.1 BACKGROUNDINFORMATION A recruitment management system is a comprehensive instrument to manage the entire recruitment processes of an organization. It is one of the technological instruments facilitated by the information management systems to the Human Resource (HR) of the organizations. Just like performance management, pay roll and other systems. Recruitment Management System (RMS) helps to control the recruitment processes and effectively controlling the return on investment (ROI) on recruitment (Härtel, 2007). Acquiring and retaining high quality talents is critical to an organization’s success. As the job market becomes increasingly competitive and the available skills grow more diverse, recruiters need to be more selective in their choices, since poor recruiting decisions can produce long-term negative effects, among them high training and development costs to minimize the incidence of poor performance and high turnover which, in turn, impact staff morale, the production of high quality goods and services and the retention the organizational integrity. At worst, the organization can fail to achieve its objectives thereby losing its competitive edge and its share of the market. In Nigeria, public service organizations have had little need to worry about market share and increasing competition since they operate in a non-competitive environment. But in recent time, the emphasis on New Public Management (NPM)/Public Sector Management (PSM) approaches has forced public organizations to pay closer attention to their service delivery as consumers have begun to expect and demand more for their tax nairas. Recruitment is described as “the set of activities and processes used to legally obtain a sufficient number of qualified people at the right place and time so that the people and the organization can select each other in their own best short and long term interest”. In other words, the recruitment process provides the organization with a pool of potentially qualified job candidates from which judicious selection can be made to fill vacancies. Successful recruitment begins with proper employment planning and forecasting. In this phase of the staffing process, an organization formulates plans to fill or eliminate future job openings
  • 13.
    2 based on ananalysis of future needs, the talent available within and outside of the organization, and the current and anticipated resources that can be expended to attract and retain such talent. Also related to the success of a recruitment process are the strategies an organization is prepared to employ in order to identify and select the best candidates for its developing pool of human resources. Organizations seeking recruits for base level entry positions often require minimum qualifications and experience. These applicants are usually recent high school or university/technical college graduates, many of whom have not yet made clear decisions about future careers or are contemplating engaging in advanced academic activities. At the middle levels, senior administrative technical and junior executive positions are often filled internally. The push for scarce, high quality talents, often recruited from external sources, has usually been at the senior executive levels. Most organizations utilize both mechanisms to effect recruitment to all levels (Turban et al., 1993). 1.2 STATEMENT OF THE PROBLEM In our society today, the issue of managing human resources in firms, companies or organizations is a great challenge to the management. Hence the purpose of this project aimed at developing a recruitment management system called Jobseek that manages the recruitment processes of organizations and reduces the cost used in the recruitment of staffs. 1.3 AIM AND OBJECTIVES The aim of this work is to develop a recruitment management system. The following are the objectives that will be used to achieve this aim:  To perform critical investigation and analysis of the existing recruitment process.  To design/model the recruitment management system  To create database system for the applicants and companies record  To implement the recruitment management system.
  • 14.
    3 1.4 METHODOLOGY In orderto achieve the stated objectives, the following methodology was used.  Review of existing processes and systems to perform critical investigation and analysis of the existing recruitment process.  System modelling using UML diagrams, use case and sequence diagrams to design/model the recruitment management system.  Database management system (MYSQL) is used to create the database for the applicants and companies record.  Using php for the backend, HTML and CSS for design, Ajax for Client-side scripting, PHPSTORM as the IDE for the implementation of the recruitment management system. 1.5 SIGNIFICANCE OF STUDY Undoubtedly, this research work would break new grounds as concerning recruitment management systems. Without much emphasis, this work would aid users in obtaining jobs faster rather than utilizing the tedious method of going from one company to another in search for a particular job, as a result, would reduce the number of unemployed and also manage the recruitment process starting from the applicant, ending with a firm or an organization. 1.6 LIMITATION OF STUDY Recruitment management system is a segment of human resource management system, but has many sub-modules, this study will be restricted to the fundamental recruitment processes without some in-depth explication of some segments due to the time factor. The activities that will be involved in recruitment process will involve the sourcing for prospective candidates and sending of mail to qualified applicant, matching job profile with the applicants’ profile. This recruitment management system will not be constrained to an organization or firm. Additionally, the authentic provision for a computerized test will not be implemented as its scope is beyond that of the research work.
  • 15.
    4 1.7 PROJECT ORGANISATION Chapterone presents a general introduction, identifies the statement of the problem, the aim and specific objectives of the work, the methodology used, the significance of the project work and the limitation of the project. In Chapter Two, critical review of the literature and existing systems are presented. The system analysis and design are well described in Chapter Three. Also, in Chapter Four, the system implementation and results are presented. The project is concluded in Chapter Five with summary, conclusion and recommendations.
  • 16.
    5 CHAPTER TWO LITERATURE REVIEW 2.1INTRODUCTION Literature is scrutinised to discuss these ideas: understanding of the study area, emphasis on the study queries, preparation of the data collection method, illumination of the meaning of the terms, Identification of the scheme. The utmost important mission is to comprehend the research field which is recruitment management. Working on the literature, attention is on how to advance the best system which can satisfy the needs of job seekers, job creators and how the system can be easily understood and also understanding the meaning of different terms, and then in developing a system which can fulfil the objectives and answer the research questions Superior recruitment and selection strategies result in enhanced organizational results. With locus to this framework, the literature review of recruitment management system will be prepared to shed light on Recruitment and Selection procedure. The core matter is to recognize universal practices which organizations adopt in recruitment and selection of employees then, to determine how the recruitment and selection procedures have effects on organizational results (Nel et al., 2004). 2.1.1 Definition of Recruitment Recruitment is the process of finding people to work for a company or become new members of an organization. A noteworthy favorable position of online recruitment is the quickness with which all exercises are composed. Different retailers are confronted with the issue of quickly selecting staff amid pinnacle seasons, most uncommonly amid Christmas. Everything happens so quick that it is entirely troublesome for them to play out all viewpoints serially. Followed back to the past it was extremely hard to assess the applications as retailers needed to concentrate on the business while enrolling their staff too. With e-recruitment candidates can apply for occasional work and when the open door emerges they can be offered positions to involve. To bolster this online tests and screening alternatives for selecting the ideal individual are set up. Most retailers search for individuals between the ages 18 and 23
  • 17.
    6 for regular workwhich, fortunately, this age gathering are essentially hunting down openings for work on the Internet. Along these lines candidates land the position without much stretch and the business gets qualified hopefuls inside a brief timeframe, with less push in the determination procedure. By along these lines both sides are fulfilled (Trapp, 2002). 2.2 THE OLD-STYLE METHOD OF RECRUITMENT The obsolete way to deal with the association of representatives stayed paper based, followed by meetings at some geological position. This technique included an unlimited measure of time in foundation, travel and testing. The distinct strategy included the resulting stages: • Singular division decides business necessities, • Approval of essential existing • Consent to utilize chose • promoting strategies resolved to suit likely sources • Length of short rundown chose • Determination of some of CV's to peruse, store adjust • If short rundown finish, mastermind meet • If not locked in pick supplementary from spared CV's • Ask named candidates to a meeting • Elect strategy for meeting and testing • Interview • Form last rundown • Following meeting • pick perfect applicant • Make an offer to the fruitful hopeful • Affirmation or restart (incase applicant decay arrangement.) This strategy, dependent on the amount of entries, may have brought about a decent competitor not being requested a meeting. This is collective reiteration, since when a cumbersome number of resumes has been gotten, the strategy is to just choose a predetermined number of conceivable workers for meetings. Hopefuls who knew the
  • 18.
    7 framework would everynow and again attempt to make their CV "emerge" by using particular or novel envelopes and paper. The entire procedure was defective, expensive and tedious (Rudman, 2005). 2.3 PROCESS OF RECRUITMENT The structure used to enroll individuals recorded straightforwardly above recommends that it needed redesign. The beginning of computerization of HR offices suggests that employments can now be advanced on the Internet and candidates can be screened by various sorts of programming existing. This determines in all candidates getting non-one- sided chances of being in the preliminaries. Once the preparatory is through PC grounded programs which give proficient mental testing, consequently, empowering the choice procedure on the web. Innovation has created to a degree in which the meeting of people can be led on the web and determination of pertinent individuals from wherever on the planet. E-recruitment has made the world a general group. Reports recommend that around 60% of specialists required in programming improvement enrolled in United States are from developing nations especially from India and they are screened through internet testing and video gatherings. Which has made it reasonable to choose candidates with the best aptitudes and learning from round the world. It is an exceptionally powerful method for selecting staff for occupations including specialized qualities decisively. Also, this appears not to be an exceptionally pertinent strategy when it limits down to employments where the candidate is required to have facial association with customers. More concentrate on e-recruitment now (Rudman, 2005). 2.4 E-RECRUITMENT E-recruitment (electronic recruitment) was characterized as the determination of imminent applicants applying for employment through the utilization of the Internet and the Intranet (Härtel et al., 2007). E-recruitment is in like manner characterized to be online recruitment. Utilizing this e-recruitment, a competitor who is to apply for a broadcasted spot sends their educational programs vitae and a point by point letter by electronic intends to the publicist's
  • 19.
    8 site. That specificeducational modules vitae are gotten by the promoter and examined in the midst of the other CV's gotten from various competitors. One fundamental preferred standpoint of electronic enlisting frameworks is the get to capacity. Anybody from anyplace can apply for an advertised occupation. It is of no significance if the candidate is situated in Ghana and the business is in Liberia. The framework is open by both sides every minute of every day, which is included favorable position. 2.4.1 The Direction of E-recruitment The reality which expresses that innovation is an extremely significant gadget for HRM procedures to play out its obligations in an association is upheld by (Du Plessis, 2007). It does not just streamline the treatment of representative data, it is additionally significant amid selecting methodology. It is extremely viable and quick; henceforth, it is in vogue in all nations and by more selection representatives. E-recruitment is extending particularly quickly as a greater amount of the populace picks up dish to innovation. Indeed, even people which don't have PCs are cunning to work this road for occupation seeks by the utilization of web shops. Associations furthermore work organizations show their openings and occupation discoverers can transfer their educational programs vitae onto the World Wide Web at a reasonably minimal effort. Setting up programming like 'dynamic selection representative' has supported Nike to completely enhance their recruitment procedure to make it advance compelling. Previously it required 62 days to involve purge spots, yet now, with the guide of e-recruitment, it was diminished to 42 days. With the usage of e-recruitment, chiefs free themselves of most printed material and not regularly free data, for the reason that a huge number of résumés effectively can be spared and recouped. At the Nike HQ, every single application is considered as a potential worker and they would prefer not to lose the road to get the most talented staff. Consequently, each résumé must be sorted deliberately. Programming like 'dynamic selection representative' has made that technique less unpleasant for the organization. 'Dynamic enrollment specialist' is a part of the recruitment strategy from the beginning. Candidates transfer their résumés onto the organization site subsequent to overhauling their profile. Once finished, the fundamental part of the work is finished. The
  • 20.
    9 paper print résumésvanish and all the résumés are stockpiled onto a database and chiefs can show the short-recorded representatives at whatever point they wish to do as such. In amassing to this, the framework chooses candidates, in view of their aptitudes and mastery. The reprieve of the competitors is spared in the databases for future referrals. By doing this Nike does not need to rely on upon organizations when future employment opening ascent as they have their own gathering of intrigued applicants as of now in presence in the database. Another unmistakable normal for the framework is that it guides programmed messages to enlisted competitors in Nike at regular intervals to upgrade their data. With the utilization of e-enlisting Nike has spared near or more than 54 percent of their recruitment cost and has 8500 intrigued competitors in their database. Before the end of 2003, Nike was the world's real shoemaker connecting with 23000 individuals worldwide and having reported incomes of 10.3 billion dollars (Nike, 2005). 2.4.2 Benefits E-recruitment The advantages of online recruitment include: • Limitless presentation of promotions for nearby, national and worldwide markets • Low promoting costs • Positions are reachable for 24 hours amid the day • Limitless scope of the publicizing material • Applicant and boss can convey making utilization of online specialized gadgets • The recruitment framework can be fused with other mechanized HR frameworks, for example, databases and finance utilizing the human asset data frameworks (HRIS). Amid online application, applicants quickly input their data into the database, and can apply for the same number of occupations as they yearning. Online recruitment underpins the robotization and proficiency of data administration, chops down expenses to enrollment specialists and expands the assortment of occupations to hopefuls. "It likewise kills the need to oversee mail-outs of recruitment structures and receipt of finished applications" (Furness, 2007) E-recruitment is forming into a more appealing customary route by which associations build up their sites and shape vital associations with online occupation associations. A case of this is glassdoor. A noteworthy favorable position of online recruitment is the quickness
  • 21.
    10 with which allexercises are composed. Different retailers are confronted with the issue of quickly enrolling staff amid pinnacle seasons, most uniquely amid Christmas. Everything happens so quick that it is entirely troublesome for them to play out all viewpoints serially. Followed back to the past it was extremely hard to assess the applications as retailers needed to concentrate on the business while selecting their staff too. With e-recruitment candidates can apply for regular work and when the open door emerges they can be offered positions to possess. To bolster this online tests and screening choices for selecting the opportune individual are set up. Most retailers search for individuals between the ages 18 and 23 for regular work which, fortunately, this age gathering is basically hunting down openings for work on the Internet. Along these lines candidates land the position without much stretch and the business gets qualified applicants inside a brief timeframe, with less push in the choice procedure. By along these lines both sides are fulfilled (Trapp, 2002) Alongside quickness emerges the aspiration of utilizing the best applicant. Pulling in the best can be enormous test for the HR office on occasion. Utilizing the wrong individual can end up being misuse of cash, assets and time. With the help of online recruitment, bosses think that it’s simple hunting down the candidates best reasonable for a particular employment. Most online recruitment sites and programming have strainers which give organizations get what is required; rather than squandering time getting to a ton of non- related applications as was available previously. 'Unquestionably, online recruitment has turned out to be superior to any type of paper distribution' as expressed by (Schoen, 2002). Online recruitment isn't just loaning help to establishments in the private area additionally the organizations out in the open division. In America, the charge of employing a medical caretaker has ascended to 60-70 percent in the only couple of years. Each wrong judgment in selecting a competitor costs the doctor's facilities $120000 (36792000 naira) in both immediate and roundabout charges. Coordinate charges incorporate the charges obtained in enlisting, meeting and preparing. Roundabout charges incorporate mischief to notoriety, impact on resolve, truancy and less efficiency. Online recruitment underpins wellbeing associations with a few clinics in a market to allocate the applications and data and to incorporate finance and other human asset frameworks. Online recruitment underpins clinics in the part of web talking which shades out candidates which would be misuse of
  • 22.
    11 cash and timein the event that they go continue to the following phase of the meeting strategy. Close by, organizations can figure out whether the candidate will adjust the organization's train and most likely if the individual likes a quick paced environment. A fundamental advantage is that steady data is gotten from all candidates as similar inquiries are asked to every candidate; this gives space for lawful commitment of equivalent treatment of candidates. Likewise, online recruitment programming underpins healing facilities in the part of showing openings for work on a huge number of sites and jobsites which spares cash by not placing commercial in printed arrange. Online recruitment has furnished organizations with an upper hand in the work showcase (Marzulli, 2002). One of the noticeable programming utilized by the doctor's facility industry is the prophet's e- recruitment, built up by prophet's HRM framework. It gives assistance to directors, spotters, and candidates, to effectively deal with the enlisting grouping through an unconstrained web-based interface Hospitals advantage from this innovation as well as other open segment associations including schools also, which have incorporated databases for the locale or for an entire nation. Competitors transfer résumés to concentrated database; the framework later screens the application and sends it to schools in light of their cravings. Pre-screening programming executed at this point are incredible helps for managers and candidates too. They can help enrollment specialists to make diverse online surveys for particular occupation detail. With this present programming's help, bosses can without much of a stretch channel the great from the awful, and conceivable hopefuls find rapidly if or not they are capable or not for the employment being advertised. The product additionally gives data access of the candidate's past data to the enrollment specialist which for the most part is not found on any résumés (Dysart, 2006). The utilization of online recruitment techniques has grown incredibly that most enormous organizations have computerized résumé sifting and seeking apparatuses to remain aggressive in their comparing enterprises. Résumé sifting machines have made screening, sorting out, and discovering résumés simple. Online recruitment is altering the way representatives are contracted managers (May, 2006).
  • 23.
    12 2.4.3 Disadvantages ofOnline Recruitment  Being PC proficient is required: The strategy is limited inside PC educated candidates. As the channel is reliant on a few sites, their separating, catchphrases application requires for a PC educated individual and organization.  Lawful punishments: like other recruitment sources this source additionally ought to be ready of the words utilized as a part of the advertisements else it might to the charge for separation. For example, Disney World was contested for screening the resumes inclining toward the primary words utilized by whites.  Massive pool of applicants: this is preference to the Organizations additionally as it is disadvantageous to them. For the reason that the gigantic database can't be sifted in profundity. Whichever initial few applicants are rung for a meeting or the resumes are separated subject to some watchwords. On the other hand, candidates likewise are confronted with worldwide rivalry.  Unserious hopefuls: bounty competitors transfer their resumes just to discover their fairly estimated value. The competitors are unchecked henceforth most likely they are stern, it is not known. Right now, of meeting the enrollment specialist will most likely understand that the hopeful is not genuine about stopping the present employment. In any case, at that point some genuine applicants likely would have been turned down.  Leaking of data: Candidate’s profile and organization data are open to masses. The applicants don't need their manager to know that they are searching for a change of work place. Versatile number, deliver points of interest has prompted to numerous security issues. Over, the organizations don't need their rivals to know about their present situation.  Out-of-date occupation postings intermittently, human asset remain in disregard the evacuation of old postings for spots which have been filled from the site. Infrequently this is because of wrong correspondence among the employing administrator and HR or an abnormality in the framework. Enrollment specialists get overwhelmed with resumes for employments that are do not open anymore. However, managers will stay to get overwhelmed with this resumes from pulled in hopefuls until the posting is erased.
  • 24.
    13  Website flaws:applicants regularly cry about organization sites that fizzles when trying to present their structures. Others protest that some site plans are so bewildering and think that it’s difficult to coordinate around the site. Some get so steamed that they quit attempting to apply for work on that particular site. 2.4.4 E-Recruitment Methods  Scouting: scouting is defined as sending the organizations representations to diverse recruitment sources with the view of persuading or encouraging candidates to apply for job openings. These representatives offer information about the organization and exchange information and ideas and clarify the doubts of the candidates.  Networking: networking is a very good technique and usually is carried out by almost all HR pros. Sustained and relevant connections over a period of time may help HR pros in networking with their partners to gain resources from different areas.  Recruiting events: hosting events where the applicant you are seeking attend. By giving presentation and advertising the company in a way which would attract the applicants and letting them know that the company knows what the candidates are searching for, most suitable candidates which can be considered for hiring can be brought in through this means.  Cast A Wilder Net: expand recruiting to include people who do not have all he skills which you would like, but who are showing promise of contributing if they are trained.  Sending Of SMS: for example, converges provides individuals with the option of sending their application by texting the word ’APPLY’ to a number and in return they receive a reply from the organization to go on with their application process.  Visual Networks: lately, organizations are using online video avenues like google video portal, YouTube to recruit staffs by posting adverts on this video avenues.  Social Networking Sites Blogging: for example, companies are now making the use of social media avenues to recruit candidates, example of such social media includes the like of Facebook, twitter, HRLink, LinkedIn etc.  Applicant Tracking System: ATS is a software application which involves the electronic management of recruitment requirements. An ATS can be implemented online on a small business level or enterprise, based on the requirements of the
  • 25.
    14 company, it isa free and open source software available for download. ATS is similar to CRM (customer relationship management) systems, but they are designed for the purpose of recruitment tracking. In most cases, they screen applications automatically depending on given requirement such as skills, former employers, and years of experience, school attended and keywords. This caused many to adopt the resume optimization techniques of similarity to the ones used in search engine optimization when formatting and creating résumé.  Employer Web Sites: These sites can be companies’ personal sites, or a site designed by diverse employers. For instance, Directemployers.com is known as the first cooperative, employer-owned e-recruiting conglomerate modeled by the Direct Employers Association. It is a nonprofit based organization developed by the executives from top U.S corporations.  Websites by Professionals: These are for particular job areas, skills and unique in nature. For instance, in case of HR jobs Human Resource Management sites to be visited include the likes of www.shrm.org (May, 2006). 2.4.5 Criteria for Effective E-Recruitment The requirement for it is to aid the selection process. Hence to make this procedure operative, the Organizations should be worried about diverse factors. Among them the most significant ones include:  Return on investment (ROI) is to be calculated to lay a comparison of risks and costs. It facilitates the evaluation of advantages and to evaluate the estimated return.  Policies governing recruitment should be elastic and positive, to shift to market fluctuations. The companies will have their mix and match sources according to their objective.  Effect of providing payment information to be put in consideration. Which is wage, salary, benefits, when unveiled online then it should be accompanied by the lawful standards. Opportunity for negotiation will not be given opportunity. Payment rate of the organization is not only available to the candidates but will be made known to all.
  • 26.
    15  Defenses tobe engaged for resume filtering: Words which indicates discrimination of gender, age, religion etc. should be avoided. For instance, ‘recent’ graduates only in an ad are not advisable.  Cross-check the outputs sporadically and also upgrade frequently to accomplish better outputs, or else pool of applicants will stay static and will not deliver its expectation as a system.  Companies need to be careful while picking the websites. This points to if it is important which is given unto the job filtering websites similarly www.monster.com or in their own website. If superior skilled applicants where filtered, generic job filtering sites will be avoided. 2.5 REVIEW OF EXISTING SYSTEMS In this section of the literature review. E-recruitment systems including their history and how they have grown through the years and their effect on society are presented.
  • 27.
    16 2.5.1 Jobberman Jobberman isan e- recruitment site which brings recruiters and job seekers to the same avenue in which the recruiter uploads the specification for the kind of candidates they are willing to employ. While the job seeker upload his credential unto the platform and the system finds jobs which have been posted onto the site which are related to the credentials which the applicant has uploaded. Jobberman is a very vast network of different people, organizations in Africa. It has helped in the reduction of unemployed people and has created plenty job avenues over the years. Jobberman has been in existence for over 7 years and is still in existence setting standards for other recruiting agencies in Nigeria and also in Africa. Figure 2.1: jobberman user interface (jobberman, 2011)
  • 28.
    17 2.5.2 Glassdoor Glassdoor isanother recruitment site which connects the job seekers to jobs which suits them. The company is a cofounded company and it was cofounded in the year 2007 by Robert Hohman who is currently the CEO, Rich Barton who is currently occupying the position of the company’s chairman. The concept came as a result of brainstorming sections between them. In the year 2008, the company launched its ratings site as a site which collects company reviews and salaries of staffs of large corporations and viewed them anonymously for all members of the site to see. Figure 2.2: Interface for Glassdoor (glassdoor, 2008)
  • 29.
    18 2.5.3 Jobadviser Launched inthe year 2012 in the month of March, JobAdvisor is an Australian website for the review of employer based on providing employers the opportunity to improve their online branding. Like other review sites, all submissions are anonymous with all companies graded against alike organizations. The main aim of this service is to encourage employment branding for organizations. JobAdvisor employs employers to use the feedback gotten from the site as a standard for employee satisfaction while during the same time, leveraging the encouraging reviews as a tool for attracting new hires. Figure 2.3: Interface for Jobadviser (jobadvisor, 2006)
  • 30.
    19 2.5.4 Indeed Indeed isdebatably the most noticed top search engine for looking for job. It sums postings from uncountable other job sites such as CareerBuilder, Monster, JournalismJobs, etc... You can search by state, city, or zip code and reduce the output down by job type, title, salary and other filters, then save the searches for later access. For more progressive search, the site makes use of keyword progression which helps refine your search much further. The mobile software comes in handy when searching on the go. But Indeed enables the option of uploading your CV, this is so you can be found easily by recruiters online. Figure 2.4: Interface for indeed site (indeed, 2005)
  • 31.
    20 2.5.5 LinkUP LinkUp isamongst the top best job search engines for the reason that it is the only one to exclusively total listings from company career web pages. LinkUp behaves like Google in the aspect of indexing company websites and transporting the most up-to-date and useful job information. This method helps in the avoidance of scams and duplicate listings for the reason that it pulls data only from a source which is the company itself. Figure 2.5: Interface for LinkUp (linkup, 2007)
  • 32.
    21 2.5.6 SimplyHired SimplyHired consistof some smooth features similar job search engines don’t. They provide one of the major job pools because they pull job listings from round the web, including from social-media avenues. Its mobile app is one of the best in the business, flawlessly implementing with the web version to save and keep track of previous searches no matter your position. Furthermore, SimplyHired’s mobile software allows you quick application for jobs from your mobile device by prepopulating fields from your resume and profile. Figure 2.6: Interface for SimplyHired (simplehired, 2005)
  • 33.
    22 2.5.7 Snagajob Snagajob.com isof the nation’s largest employment network, making it top choice for recruiters to upload their job openings freely. With Snagajob.com, you can locate an hourly job in the area you have preference for as you filter by industry or company. This platform not only connects job seekers with recruiters, but the site also offers your resume a renovation with tips and tools. Figure 2.7: Interface for Snagajob (snagajob, 2009)
  • 34.
    23 CHAPTER THREE SYSTEM ANALYSISAND DESIGN 3.1 INTRODUCTION Recruitment has been always been a big issue in the business industry. Different approaches have been applied to make sure that the problems associated with recruitment are reduced drastically, an example of such approach which had been applied includes the use of online mediums for recruitment. There are various mediums which are used in recruitment, one of them includes the use of recruitment sites like jobberman, glassdoor etc. The way this sites work have been explained in the literature review of this project. This chapter presents the system design and the methodologies adopted in the course of the development of the recruitment management system. 3.2 SYSTEM ANALYSIS The term system analysis can be defined as the research of a business issue domain with the aim of prescribing enhancements and indicating the business prerequisites and needs for the solution. Simon Bennet characterizes system analysis as a procedure of searching to understand the association, taking into account its necessities and displaying them. It is the examining of a system and its components as an essential to the system design. It is the consequence of this analysis movement that gives the determinations of the proposed system in view of the necessities. System analysis falls under the basic building phase of programming improvement and is essential in the expert advancement of a system. System analysis includes gathering accurate information, having an understanding of what the procedures include, differentiating problems and finding possible methods for developing the system's usefulness. This involves concentrating on the business forms, gathering operational information, understanding the data stream, discovering stops and always looking for answers for conquer the systems shortcomings with a specific end goal to accomplish authoritative objectives. The real destinations of systems analysis are to discover responses for every Business process, it means to answer inquiries, for example, what is being done? How is it being done? Who is doing it? And why is it being done. It hence requires basic and innovative intuition in the event that it is to succeed it endeavors
  • 35.
    24 to bring forthanother effective system that fulfills the present needs of the client and has scope for future development inside of the authoritative limitations, this procedure is iterative until the ideal arrangement rises. The consequence of this procedure is a coherent system design. 3.2.1 Information Requirements This research project is aimed at developing a web application which would enable users such as CEOs, job seekers, job providers, private organizations, random users, et cetera make quality decision based on information which is provided. 3.2.2 Requirement Analysis The requirement analysis is a well-structured document that displays detailed information of the system’s functions and constraints. It displays exactly what should be implemented. 3.2.2.1 Functional Requirements The functional requirements for a system depict what the system ought to do. These requirements rely on upon the sort of software being produced, the normal users of the software and the general methodology taken by the organization when composing requirements. At the point when communicated as user requirements, the requirements are generally portrayed in a genuinely theoretical manner. Be that as it may, functional system requirements depict the system capacity in subtle element, its inputs and yields, special cases, et cetera. (Sommerville, 2011) The functional requirements are upheld by the non-functional requirements, they force imperatives on the design and implementation. The functional requirements of a system can be broken down into user requirements, the software requirements. User requirements are statements in natural language backed up by the diagrams of the services the system provides and its operational constraints written for customers. It is the most important factor in the development of a system. A system that does not meet user requirements is a failed system. The system requirements is a structured document which states the functions, services as well as the operational constraints of the systems to be developed. The Functional Requirements of this research work include:
  • 36.
    25 • The systemshould provide applicants easy to understand information about job vacancies. • The system should accurately differentiate job applicants from job providers. • The system should be able to search for jobs based on the input of the user. • The system should allow job providers access job seekers resumes. • The system should be able to search for applicants based on the input by the job providers. 3.2.2.2 Non-Functional Requirements Non-functional requirements, are requirements that are not specifically concerned with the functions conveyed by the system. They might identify with rising system properties, for example, dependability, reaction time and storage capabilities. On the other hand, they might characterize limitations on the system, for example, the abilities of I/O gadgets and the information representations utilized as a part of system interfaces. Non-functional requirements are once in a while connected with individual system features. Maybe, these requirements indicate or compel the eminent properties of the system. Subsequently, they might determine system execution, security, accessibility, and other rising properties. This implies they are regularly more basic than individual functional requirements. System clients can as a rule discover approaches to work around a system capacity that does not generally address their issues. Therefore, neglecting to meet a non-functional prerequisite can imply that the entire system is unusable. The Non-Functional Requirements for the Research work include: • Speed: The system should be able to provide quick results for the users based on the options selected. • Size: The system should not take up a lot of the users systems’ Memory. • Ease of use: The system should be easy to use with a clean user Interface. • Reliability: The system should have very little down time and produce a small percentage of errors. • Robustness: The system should be able to recover quickly and efficiently from failures.
  • 37.
    26 • Portability: TheSystem must be able to function properly on a wide range of devices. • Scalability: The System must perform efficiently even as it grows in size. 3.3 SYSTEM ARCHITECTURE Software architecture refers to the fundamental structures of a software system, the discipline of creating such structures, and the documentation of these structures. These structures are needed to reason about the software system. Each structure comprises software elements, relations among them, and properties of both elements and relations, along with rationale for the introduction and configuration of each element. The system architecture for the RMS software is shown below: Figure 3.1: System Architecture. 3.4 SYSTEM DESIGN System design is the development of a specialized, PC based solution for business requirements recognized amid system analysis, its definitive objective is to oversee intricacy by partitioning the system into smaller pieces, making it less demanding to concentrate how well these segments function and connect to achieve their motivation.
  • 38.
    27 System design includesdisplaying which goes for drawing so as to depict the system better one or more graphical representations of a system. The drawing of an appropriate system model includes analysis and comprehension of the issue and how the system is to understand it, an appropriate meaning of business requirements and having the capacity to depict the business process. 3.4.1 System Modelling A system model is a visual representation that depicts and explains a system, the system model helps to identify how the system performs it operations. Modeling is the demonstration of making a representation of a system. A model portrays reality; it is the unique representation of a few elements of an entire element. 3.4.1.1 Unified Modelling Language A formal model of this proposed system will be built utilizing Unified Modelling Language (UML). It is an institutionalized, broadly useful demonstrating dialect that incorporates an arrangement of realistic documentation strategies for making visual models of object- oriented software systems. It combines techniques from data modeling, business modeling, object modeling and component modeling. It can be utilized with all procedures, all through the software advancement life cycle. UML can likewise be portrayed as a broadly useful visual demonstrating dialect used to imagine, indicate, build and record software system. There are two basic types of UML diagrams: Structural and Behavioral UML diagrams. • Structural UML Diagrams: They depict the core components that must be included in the system being modeled, the static aspect of the system is represented using Structural. Classes, interfaces, objects, components and nodes are used to represent the static aspect of the system. The Structural UML diagrams used in this study include: • Deployment Diagram • Behavioral UML Diagrams Behavioral diagrams however capture the dynamic parts of a system and it can depicted as the changing parts of a system. The Behavioral UML used in this study include: • Use Case Diagram
  • 39.
    28 • Sequence Diagram UseCase Diagram Use case modeling describes the proposed functionality of a system, it represents a discrete unit of interaction between a user and a system, the user can be a human or a machine, Use cases describe this interaction in a manner the users can understand. A use case outline portrays the functionality gave by a system as far as actors, their objectives spoke to as use cases and any conditions among those use cases. Use cases are as an aftereffect of disintegrating the extent of the system. They represent graphically with the name of the use case appearing above or inside a horizontal eclipse. The use case describes a sequence of activities and user-system interactions in trying to achieve the system goals. Use cases have proven to be an excellent technique in order to better understand system requirements and document them. During the process of discovering and defining the requirements of a system use cases are used to capture the problem and model the functionality of the system. Use cases are the starting point for identifying data and objects of the system. They describe the behavior of the system as seen from the actors’ point of view, this is referred to as external behavior. Actors They are stakeholders that represent the external components/entities of the system i.e. individuals or things that connect with the system that is being modeled. Use cases are activated by actors, they start system exercises with the end goal of finishing an undertaking. In this venture, the main arrangement of actors are the users. Use Case Relationships A relationship exist when an actor is involved in an interaction. There are also two kinds of relationships between use cases, they are;  Includes: Use cases that are connected with actors can be exceptionally broad. Here and there they "include" more particular functionality. Includes relationship is spoken to by dashed bolts that indicate the included functionality. The bolt has a <<uses>> catchphrase alongside it.
  • 40.
    29  Extends: Anexpansion use case is an insertion to the base use case. For instance, a few users may choose to amend the classifier in case it isn't right. Extends relationship is spoken to by dashed bolts that indicate the base functionality. The bolt has a <<extends>> watchword adjacent to it. Figure 3.5 demonstrates the use case outline for the user of the system. User authentication use case narrative This section displays the user authentication use case narrative alongside the use case diagram for the user authentication module. Table 3.1: User Authentication use case Narrative Use Case 1 User Authentication Brief Description This singular module is for getting access into the system by the user. Actor(s) Users Flow Of Events Basic Flow: The use case begins when the user accesses the webpage 1. The user enters the URL to the page. 2. The user inputs his or her login details. 3. System Displays Homepage Alternative Flow: If user information is incorrect he or she is not granted access to the recruitment platform. Level User use case Parameters Input: user login details Output: The recruitment platform homepage Pre-Conditions All users must:  Have valid user account.  Have working Internet connection. Post-Conditions (Success End) If use case is successful, user is granted access to the System.
  • 41.
    30 Post-Conditions (Failed End) If usecase is not successful, access is not granted Trigger Loading the URL into the web browser Extension points None home page Dashboard job search options User login Figure 3.2: Use case diagram for the job seeker
  • 42.
    31 Job provider usecase narrative This section displays the job provider use case narrative alongside the use case diagram for the job provider module. Table: 3.2 Job provider Use Case 3 Job provider information page Brief Description This module gives the job provider the ability to view his or her information and also to edit it. Actor(s) Job providers Flow Of Events Basic Flow: The use case begins when the user has successfully logged in to the system.  The Job provider is directed to the homepage from the login page where he/she can decide to direct to his/her information page.  The job provider can decide to update the information which he/she initially inputted when he/she registered.  System displays job seeker information.  Job provider can decide to post a job opening. Alternative Flow: If the job provider is not logged in he or she is redirected to the login page. Level User use case Parameters Input: session values Output: the job provider information page. Pre-Conditions The job provider must have been successfully authenticated. Post-Conditions (Success End) If use case is successful, the job provider information page is displayed. Post-Conditions (Failed End) If use case is not successful, an error page is returned or in some cases the user is redirected to the login page. Trigger Webpage getting the correct session values
  • 43.
    32 Extension points None homepage Dashboard User login job creation page Figure 3.3: use case diagram for job providers Sequence Diagram UML sequence diagrams demonstrate the stream of rationale inside your system in a visual way, empowering you both to report and approve your rationale, and are normally used for both examination and configuration purposes. Sequence diagrams are the most famous UML antiquity for element displaying, which focuses on distinguishing the conduct inside your system.
  • 44.
    33 User Validation Figure 3.4:User login Validation Job Search Figure 3.5: Job search
  • 45.
    34 3.5 ACTIVITY DIAGRAM Activitydiagram is a flow chart to represent the flow from one event to another. The event can be described as an operation of the system; therefore, the control flow is drawn from one operation to another. This flow can be parallel, sequential, branched or concurrent. The activity diagram of each of the users in the system is presented below: Figure 3.6: Candidate Activity Diagram.
  • 46.
    35 Figure 3.7: CompanyActivity Diagram.
  • 47.
    36 3.6 CLASS DIAGRAM Theclass diagram shows the building blocks of any object-orientated system. Class diagrams depict a static view of the model, or part of the model, describing what attributes and behavior it has rather than detailing the methods for achieving operations. Class diagrams are most useful in illustrating relationships between classes and interfaces. Generalizations, aggregations, and associations are all valuable in reflecting inheritance, composition or usage, and connections respectively. Figure 3.8: Class Diagram 3.7 DEPLOYMENT DIAGRAM Deployment diagrams are used to envision the topology of the physical parts of a system where the software segments are sent. A deployment graph portrays a static perspective of the run-time arrangement of handling hubs and the parts that keep running on those hubs. At the end of the day, deployment diagrams demonstrate the equipment for your system, the software that is introduced on
  • 48.
    37 that equipment, andthe middleware used to associate the different machines to each other. Figure 3.9: Deployment Diagram 3.8 DATABASE DESIGN A database is a gathering of data that is sorted out so it can without much of a stretch be accessed, managed, and updated. Individual Information Table Table 3.4 displays the specification of the information in the individual table Table 3.4: individual information table Field Data Type Null Key Name Varchar NO Title Varchar NO Username Varchar NO YES
  • 49.
    38 Dob Date NO LocationVarchar NO Personal_information Text NO Video Varchar NO Job_category Varchar NO Skills Varchar NO Number Varchar NO Date_created Timestamp NO Date_modified Timestamp NO Company Information Table Table 3.5 displays the specification of the information in the company table Table 3.5 Company Information Table Field Data Type Null Key Email Varchar NO YES Company_name Varchar NO Brief Text NO Address Varchar NO State Varchar NO Country Varchar NO Number Varchar NO Logo Varchar NO Date_modified Timestamp NO Date_created Timestamp NO
  • 50.
    39 Job Posting Table Table3.6 displays the specification of the information in the job posting table Table 3.6: Job posting table Field Data Type Null Key Job_id Int NO YES Email Varchar NO Title Varchar NO Region Varchar NO Location Varchar NO Job_type Varchar NO Job_category Varchar NO Description Text NO Job_url Varchar NO Company_name Varchar NO Logo Varchar NO Amount Varchar NO Slogan Varchar NO Date_modified Timestamp NO Date_created Timestamp NO
  • 51.
    40 CHAPTER FOUR SYSTEM IMPLEMENTATION 4.1INTRODUCTION This chapter provides an insight on the decision of platform and programming languages, software and hardware requirements, and the modules and interfaces that were executed. 4.2 SYSTEM REQUIREMENTS System requirements are representations of systems capacities, administrations and operational imperatives. Requirements may deviate from abnormal state theoretical explanations of a system imperative, to a nitty-gritty numerical functional specification. Two types of system requirements include:  Hardware Requirements  Software Requirements 4.2.1 Hardware Requirements This aspect of the system requirements is concerned with the physical components of a computer that is needed for the effective operation of the software. The hardware requirements can be split into:  Server Requirements as shown in table 4.1  Client Requirements as shown in table 4.2 Table 4.1: Server Side Hardware Requirements Requirements Hardware Processor Intel Core i5 2.0 Ghz and Higher Primary Memory (RAM) 6 GB of RAM or higher Secondary Memory 10GB Hard Disk Space or higher Architecture x64 (64 Bit)
  • 52.
    41 Table 4.2: ClientSide Hardware Requirements Requirements Hardware Processor Intel Pentium III 1.2 Ghz and Higher Primary Memory (RAM) 1 GB of RAM or higher Secondary Memory 3 GB Hard Disk Space or higher 4.2.2 Software Requirements Software requirements manage characterizing software asset requirements and essentials that should be introduced on a PC to give ideal working of an application. Likewise, this can be separated into  Development Software Requirements: These are tools and software that are needed for the successful development and deployment of the software, table 4.3 shows the development software requirement  Client Software Requirements: These are required software needed to run the Application, table 4.4 shows the web client software requirement. Table 4.3: The Development Software Requirements Requirements Software Operating System Microsoft Windows XP/7/8/8.1/10, Linux, Macintosh Internet Browser Google Chrome, Safari, Microsoft Edge, Mozilla Firefox, Opera, UC Browser, etc. Table 4.4: Web Client Software Requirements Requirements Software Operating System Microsoft Windows 8/8.1/10 Database Management System SQLite Programming Languages PHP, HTML, CSS, JavaScript, JQuery, Ajax Development Tool Phpstorm IDE
  • 53.
    42 Web Server Xamppdevelopment server 4.3 IMPLEMENTATION TOOLS The Tools implemented in the system include:  HTML: Hyper-Text Markup Language, regularly alluded to as HTML, is the standard markup dialect used to make website pages. Alongside CSS, and JavaScript, HTML is a foundation innovation used to make pages, and additionally to make user interfaces for portable and web applications (Flanagan).  SQL: SQL (Structured Query Language) is special programming language expected for administering information put away in a relational database management system (RDBMS), or for stream taking care of in a relational information stream management system (RDSMS).  Phpstorm: Phpstorm is an Integrated Development Environment (IDE) used for programming in PHP. It gives code investigation. Phpstorm is produced by the Czech organization JetBrains. It is cross-platform taking a shot at Windows, Mac OS X and Linux. 4.4 INTERFACES AND MODULES This section gives a pictorial view of the various modules, sub modules and interfaces of the web application.
  • 54.
    43 4.4.1 Landing Page Thisis the first page that is shown anytime the site is accessed. It states the different services offered by the application. Figure 4.1: Jobseek landing page.
  • 55.
    44 4.4.2 Login Page Atthis module the users of the platform login to their accounts using their respective username and password. A couple of thing would happen on this page.  The user is verified if he has an account with us.  The account type is verified, whether or not the user is either a company or a candidate.  The user is redirected to his or her home page based on the account type which he has on the platform. Figure 4.2: Login page
  • 56.
    45 4.4.3 Candidate Homepage. Thisis the page which the user is redirected to after opening a candidate account and has been successfully authenticated by the login platform for the application. This page displays the most recent jobs which have been posted and the page also contains a rundown of the information which is on the platform, this page also happens to contain a contact us section. Figure 4.3: Candidate homepage. Figure 4.4: Homepage showing the most recent jobs posted.
  • 57.
    46 4.4.4 Posting JobPage. This page is where the jobs that are viewed by the candidate are created, this page can only be accessed by the companies which have registered on the platform and are currently logged in to the platform also. Figure 4.5: Post a job page.
  • 58.
    47 4.4.5 Registration Pages Thesepages are where the company and the candidates that are interested in joining the platform register and they are given the chance to use their email as the username and are also allowed to input the password which they would prefer to be used when they want to login to the Jobseek platform. Figure 4.6: Company registration page.
  • 59.
    48 Figure 4.7: Candidateregistration page 4.4.6 Other Modules Modules which were also added to the platform include the following: the jobs page, the candidate profile page, the profile update page, the search result page, the upload page, the add experience/education page. Figure 4.8: Add experience/education
  • 60.
    49 Figure 4.9: Jobspage Figure 4.10: Candidate profile page
  • 61.
    50 Figure 4.11: Updateprofile page. Figure 4.12: Job search page.
  • 62.
  • 63.
    52 CHAPTER FIVE SUMMARY, RECOMMENDATIONAND CONCLUSION 5.1 INTRODUCTION This chapter summarizes the contributions of this work and highlights some areas for future study. 5.3 RECOMMENDATIONS AND FUTURE WORKS The field of e-recruitment still has a lot of issues that are not completely resolved. Recommendations for the further improvement of this project includes:  Notifications on new job posted by email or sms.  Company information viewing.  Creation of test to validate the skills of candidates.  Account verification via email notification. 5.2 SUMMARY This project “Design and Implementation of a Recruitment Management System – Jobseek” is the development of an e-recruitment software to help organizations manage their recruitment processes. Jobseek implementation was done in php while also using html, JavaScript and CSS for visual appeal. MySQL was used for the database backend program. A review of history, growth and societal effect of existing e-recruitment systems are provided. 5.4 CONCLUSION E-recruitment otherwise known as online recruitment is a time and money saving platform which companies can use in order to reduce cost of recruitment for themselves. Through this research project, the stress of job search can be eradicated and reduced to a minimal level. This project is targeted towards the easy and efficient job search. Jobseek E-recruitment can be improved further by creating modules or functionalities which support the testing of candidate and also referral of such candidates to companies based on their scores and their ranking on the recruitment platform.
  • 64.
    53 REFERENCES Du Plessis A.J. (2007). Change, organizational development and culture: human resource management’s role in a future South Africa. International Review of Business Research Papers, 3(1):1-10. Dysart J. (2006). Electronic recruiting. American School Board Journal, 193(7):27-29. Furness V. (2007). Measure for measure. Personnel Today. 3(1):53-54. Härtel, Fujimoto, Strybosch, Fitzpatrick. (2007). Human resource management. Transforming theory into practice. Australia: Pearson Education. Marzulli T. (2002). Using internet technology to streamline healthcare recruiting. Health Financial Management, 56(6):62-64. May J. (2006). Effective hiring processes will keep your company in motion. Caribbean Business, 34(11):9. Nel P.S., Van Dyk, Haasbroek G.D., Schultz H.B., Sono T. & Werner A. (2004). Human Resources Management. 6th edition. Cape Town: Oxford University Press. Rudman R. (2005). Human Resources Management in New Zealand. 4th edition. Auckland. Prentice Hall. Schoen L. (2002). E-technology streamlines staffing. Offshore, 62(12):64. Sommerville I. (2011). Software engineering. Pearson. Nike’s. (2005). Nike’s successful e-recruitment. Strategic HR Review, 4(3): 4. Trapp R. (2002). Bargain hunt. People Management, 8:25, 32-35. Turban D. B., & Keon T. L. (1993). Organizational attractiveness: An interactionist perspective. Journal of Applied Psychology, 78(2):184.
  • 65.
    54 WEB REFERENCES Glassdoor. (2008).homepage. Retrieved from glassdoor: http://www.glassdoor.com, retrived in febuary 2017 Indeed. (2005). homepage. Retrieved from indeed: http://www.Indeed.com retrived in febuary 2017 JobAdvisor. (2006). homepage. Retrieved from JobAdvisor: http://www.JobAdvisor.com retrived in febuary 2017 Jobberman. (2011). homepage. Retrieved from jobberman: http://www.jobberman.com retrived in febuary 2017 Linkup. (2007). homepage. Retrieved from linkup: http://www.linkup.com retrived in febuary 2017 Simplehired. (2005). homepage. Retrieved from simplehired: http://simplehired.com retrived in febuary 2017 Snagajob. (2009). homepage. Retrieved from snagajob: http://www.snagajob.com retrived in febuary 2017