Cell Injury, Cellular Adaptations &
Cellular Ageing
1
DR. ROOPAM JAIN
PROFESSOR & HEAD, PATHOLOGY
CELL INJURY
• effect of a variety of stresses due to etiologic agents a cell
encounters resulting in changes in its internal and external
environment
• The cellular response to stress may vary and depends upon
following two variables:
• i) Host factors i.e. the type of cell and tissue involved.
• ii) Factors pertaining to injurious agent i.e. extent and type of
cell injury.
Cellular responses to cell injury
ETIOLOGY OF CELL INJURY
• The cells may be broadly injured by two major ways:
• A. Genetic causes
• B. Acquired causes
Acquired causes
• 1. Hypoxia and ischaemia
• 2. Physical agents
• 3. Chemical agents and drugs
• 4. Microbial agents
• 5. Immunologic agents
• 6. Nutritional derangements
• 7. Ageing
• 8. Psychogenic diseases
• 9. Iatrogenic factors
• 10. Idiopathic diseases.
HYPOXIA AND ISCHAEMIA
• Th e most common mechanism - by reduced supply
of blood to cells due to interruption i.e. ischaemia.
• impaired blood supply from causes other than
interruption e.g. disorders of oxygencarrying RBCs
(e.g. anaemia, carbon monoxide poisoning), heart
diseases, lung diseases and increased demand of
tissues
PHYSICAL AGENTS
• i) mechanical trauma (e.g. road accidents);
• ii) thermal trauma (e.g. by heat and cold);
• iii) electricity;
• iv) radiation (e.g. ultraviolet and ionising); and
• v) rapid changes in atmospheric pressure.
CHEMICALS AND DRUGS
• i) chemical poisons such as cyanide, arsenic, mercury;
• ii) strong acids and alkalis;
• iii) environmental pollutants;
• iv) insecticides and pesticides;
• v) oxygen at high concentrations;
• vi) hypertonic glucose and salt;
• vii) social agents such as alcohol and narcotic drugs; and
• viii) therapeutic administration of drugs.
MICROBIAL AGENTS
• Injuries by microbes include infections caused
by bacteria, rickettsiae, viru ses, fungi,
protozoa, metazoa, and other parasites
IMMUNOLOGIC AGENTS
• i) hypersensitivity reactions;
• ii) anaphylactic reactions; and
• iii) autoimmune diseases
NUTRITIONAL DERANGEMENTS
• Nutritional deficiency diseases may be due to overall
deficiency of nutrients (e.g. starvation), of protein
calorie (e.g. marasmus, kwashiorkor), of minerals (e.g.
anaemia), or of trace elements.
• Nutritional excess is a problem of affluent societies
resulting in obesity, atherosclerosis, heart disease and
hypertension.
AGEING
• Cellular ageing or senescence leads to impaired ability
of the cells to undergo replication and repair, and
ultimately lead to cell death culminating in death of the
individual.
PATHOGENESIS OF
CELL INJURY
common scheme applies to most forms of cell injury by
various agents:
• 1. Factors pertaining to etiologic agent and host
• 2. Common underlying mechanisms
• 3. Usual morphologic changes
• 4. Functional implications and disease outcome
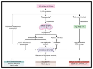
PATHOGENESIS OF ISCHAEMIC &
HYPOXIC INJURY
REVERSIBLE CELL INJURY
• 1. Decreased generation of cellular ATP: Damage by
ischaemia from interruption versus hypoxia from other
causes
• 2. Intracellular lactic acidosis: Nuclear clumping
• 3. Damage to plasma membrane pumps: Hydropic
swelling and other membrane changes
• 4. Reduced protein synthesis: Dispersed ribosomes
IRREVERSIBLE CELL INJURY
• Two essential phenomena always distinguish irreversible
from rever sible cell injury
• Inability of the cell to reverse mitochondrial
dysfunction on reperfusion or reoxygenation.
• Disturbance in cell membrane function in general, and
in plasma membrane in particular
IRREVERSIBLE CELL INJURY
• 1. Calcium influx: Mitochondrial damage
• 2. Activated phospholipases: Membrane damage
• 3. Intracellular proteases: Cytoskeletal damage
• 4. Activated endonucleases: Nuclear damage
• 5. Lysosomal hydrolytic enzymes: Lysosomal damage,
cell death and phagocytosis
Ultrastructural changes during cell injury
due to hypoxia-ischaemia.
Ultrastructural changes during cell injury
due to hypoxia-ischaemia.
Ultrastructural changes during cell injury
due to hypoxia-ischaemia.
CELLULAR ADAPTATIONS AND CELL INJURY - Lecture 1
CELLULAR ADAPTATIONS AND CELL INJURY - Lecture 1
CELLULAR ADAPTATIONS AND CELL INJURY - Lecture 1
CELLULAR ADAPTATIONS AND CELL INJURY - Lecture 1

CELLULAR ADAPTATIONS AND CELL INJURY - Lecture 1

  • 1.
    Cell Injury, CellularAdaptations & Cellular Ageing 1 DR. ROOPAM JAIN PROFESSOR & HEAD, PATHOLOGY
  • 2.
  • 3.
    • effect ofa variety of stresses due to etiologic agents a cell encounters resulting in changes in its internal and external environment • The cellular response to stress may vary and depends upon following two variables: • i) Host factors i.e. the type of cell and tissue involved. • ii) Factors pertaining to injurious agent i.e. extent and type of cell injury.
  • 4.
  • 5.
    ETIOLOGY OF CELLINJURY • The cells may be broadly injured by two major ways: • A. Genetic causes • B. Acquired causes
  • 6.
    Acquired causes • 1.Hypoxia and ischaemia • 2. Physical agents • 3. Chemical agents and drugs • 4. Microbial agents • 5. Immunologic agents • 6. Nutritional derangements • 7. Ageing • 8. Psychogenic diseases • 9. Iatrogenic factors • 10. Idiopathic diseases.
  • 7.
    HYPOXIA AND ISCHAEMIA •Th e most common mechanism - by reduced supply of blood to cells due to interruption i.e. ischaemia. • impaired blood supply from causes other than interruption e.g. disorders of oxygencarrying RBCs (e.g. anaemia, carbon monoxide poisoning), heart diseases, lung diseases and increased demand of tissues
  • 8.
    PHYSICAL AGENTS • i)mechanical trauma (e.g. road accidents); • ii) thermal trauma (e.g. by heat and cold); • iii) electricity; • iv) radiation (e.g. ultraviolet and ionising); and • v) rapid changes in atmospheric pressure.
  • 9.
    CHEMICALS AND DRUGS •i) chemical poisons such as cyanide, arsenic, mercury; • ii) strong acids and alkalis; • iii) environmental pollutants; • iv) insecticides and pesticides; • v) oxygen at high concentrations; • vi) hypertonic glucose and salt; • vii) social agents such as alcohol and narcotic drugs; and • viii) therapeutic administration of drugs.
  • 10.
    MICROBIAL AGENTS • Injuriesby microbes include infections caused by bacteria, rickettsiae, viru ses, fungi, protozoa, metazoa, and other parasites
  • 11.
    IMMUNOLOGIC AGENTS • i)hypersensitivity reactions; • ii) anaphylactic reactions; and • iii) autoimmune diseases
  • 12.
    NUTRITIONAL DERANGEMENTS • Nutritionaldeficiency diseases may be due to overall deficiency of nutrients (e.g. starvation), of protein calorie (e.g. marasmus, kwashiorkor), of minerals (e.g. anaemia), or of trace elements. • Nutritional excess is a problem of affluent societies resulting in obesity, atherosclerosis, heart disease and hypertension.
  • 13.
    AGEING • Cellular ageingor senescence leads to impaired ability of the cells to undergo replication and repair, and ultimately lead to cell death culminating in death of the individual.
  • 14.
  • 15.
    common scheme appliesto most forms of cell injury by various agents: • 1. Factors pertaining to etiologic agent and host • 2. Common underlying mechanisms • 3. Usual morphologic changes • 4. Functional implications and disease outcome
  • 16.
    PATHOGENESIS OF ISCHAEMIC& HYPOXIC INJURY
  • 18.
    REVERSIBLE CELL INJURY •1. Decreased generation of cellular ATP: Damage by ischaemia from interruption versus hypoxia from other causes • 2. Intracellular lactic acidosis: Nuclear clumping • 3. Damage to plasma membrane pumps: Hydropic swelling and other membrane changes • 4. Reduced protein synthesis: Dispersed ribosomes
  • 19.
    IRREVERSIBLE CELL INJURY •Two essential phenomena always distinguish irreversible from rever sible cell injury • Inability of the cell to reverse mitochondrial dysfunction on reperfusion or reoxygenation. • Disturbance in cell membrane function in general, and in plasma membrane in particular
  • 20.
    IRREVERSIBLE CELL INJURY •1. Calcium influx: Mitochondrial damage • 2. Activated phospholipases: Membrane damage • 3. Intracellular proteases: Cytoskeletal damage • 4. Activated endonucleases: Nuclear damage • 5. Lysosomal hydrolytic enzymes: Lysosomal damage, cell death and phagocytosis
  • 21.
    Ultrastructural changes duringcell injury due to hypoxia-ischaemia.
  • 22.
    Ultrastructural changes duringcell injury due to hypoxia-ischaemia.
  • 23.
    Ultrastructural changes duringcell injury due to hypoxia-ischaemia.