1 | P a g e N e s t l e C o m p a n y
Executive Summary
The purpose of this report is to evaluate Nestle Company Industry based on the case study and
comprehend how the company develop strategic intent for their business organization
following the analysis of external and internal business environments. I will analysis the
strategic management process as firm used to achieve strategic competitiveness and earn
above- average return. I will discuss the strategy formulation that includes business- level
strategy and corporate- level strategy.
It also aims to identify market place opportunities and threats in the eternal environment and
to decide how to use their resources, capacities and core competencies in the firm’s internal
environment to pursue opportunities and overcome threats. In order to strengthen this
assignment about Nestle, there are several methods of gathering data has been conducted, such
as Porter’s five forces model and SWOT analysis.
Nestle that will fit into strategic orientation in order to perform better in their business world
and continue to develop and implement its learning approach as the chosen large company by
using different strategies.
2 | P a g e N e s t l e C o m p a n y
Table of Contents
Introduction................................................................................................................................4
Industry and Nestle summary ....................................................................................................4
EXTERNAL ANALYSIS..........................................................................................................5
General Environment Analysis ..............................................................................................5
Demographic Segment ...........................................................................................................5
Economic Segment.................................................................................................................5
Political/ legal segment ..........................................................................................................5
Socio-cultural Segment ..........................................................................................................5
Technological Segment..........................................................................................................6
Global Segment......................................................................................................................6
Porter’s five force model............................................................................................................6
Threat of New Entrants ..........................................................................................................6
Bargaining Power of Supplier................................................................................................6
Bargaining Power of Buyers ..................................................................................................7
Threat of Substitute Products .................................................................................................7
Intensity of Rivalry among Competitor .................................................................................7
Competitive Environment..........................................................................................................7
Opportunities and Threats of Nestle ..........................................................................................7
Opportunities..........................................................................................................................7
Threats....................................................................................................................................8
Internal Analysis ........................................................................................................................8
Nestle Resources, Tangible and Intangible Product...............................................................8
Financial Resources................................................................................................................8
Organizational Resources.......................................................................................................8
Physical Resources.................................................................................................................8
Technological Resources........................................................................................................9
Intangible Resource of Nestle....................................................................................................9
Human Resources...................................................................................................................9
Reputational Resources..........................................................................................................9
SWOT Analysis .........................................................................................................................9
Strengths.................................................................................................................................9
Weakness..............................................................................................................................10
Opportunities........................................................................................................................10
3 | P a g e N e s t l e C o m p a n y
Threats ...................................................................................................................................10
Conclusion ...............................................................................................................................10
References................................................................................................................................10
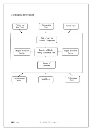
The External Environment.......................................................................................................11
Porter’s Five Forces Model......................................................................................................12
4 | P a g e N e s t l e C o m p a n y
Introduction
The most important thing for most of business company is an understanding their success
performance among the other competitors in market place. For some parties, like
shareholders, it is essential for company to make a profit and gain above-average returns.
Nestlé’s external environment in all aspects such as general environment, industry
environment, competitive environment and scan the opportunities and threats of the
company. I am going to explain briefly about SWOT analysis and Porter’s Five Forces
Model.
Industry and Nestle summary
Nestle is a Swiss Multinational health related consumer goods company, headquarter is
Vevey, Switzeland. It is the largest food company in the world measured by revenue. Nestle
product include baby food, bottled water, Coffee, confectionary, dairy product, ice cream,
pet food and many items. Nestlé has 418 factories, operates in 86 countries, and employs
around 328,000 people it is one of the main shareholders of L'Oreal, the world's largest
cosmetics company. Nestle history begins back in 1866. When the first European
condensed milk factory. In vevey, Switzeland Nestle founder by Henri Nestle. The Anglo-
Swiss condense milk founded by American Charles and Gerorge Page, merged with Nestle
after a couple of decades as fierce competitor to form the Nestle and Anglo- Swiss milk
company. The company grew significantly during the First World War and again following
Second World War. In 2011 Nestle was listed No 1 in the fortune global 500 as the world
most profitable corporation. The Nestle corporate business principle are at the basis of the
company’s culture, developed over 150 years, which reflect the idea of fairness, honesty
and long term thinking.
Nestle vision is to meet the various need of the consumers everyday by marketing and
selling food of a consistently high quality. Their objective are to deliver very best quality
in everything they do, from primary products, choice of supplier and transporter to recipes
and packaging materials.
The mission of Nestle strive to bring consumers foods that are safe of high quality and
provide the optimal nutrient to meet physiological needs. Nestle help to provide selection
for all individual taste and lifestyle preferences.
Nestle purpose is to offer safe, testy, convenient and nutrient food to improve health and
well-being of consumers off all age all over the world. To meet the needs and desires of
today’s and tomorrow’s consumers. Nestle is strongly committed to research and
development (R&D) to improve products and develop new foods with specific health
benefit.
5 | P a g e N e s t l e C o m p a n y
EXTERNAL ANALYSIS
General Environment Analysis
The general environment is composed of dimensions in broader society that influence an
industry and indirectly the firm within it. These dimensions into six environmental segments
such as demographic, economic, political, socio-cultural, technological and global. These
structured segments are external to the firm. The challenge to the firm is to scan, monitor,
forecast and assess those elements in each segment that are of the greatest importance.
Demographic Segment
Nestle product is for everyone. People from any culture, any age and income will drink
water. It is not any luxury item which is used by a specific people. Nestle all age from
young to old people can use it. Nestle segment into different of age. For baby, they have
Nestle baby foods while young people can drink Nescafe or eat ice cream, chocolate and
cookies.
Economic Segment
Although Nestle is leading food industry, it shares its knowledge and expertise with local
small and medium companies. It helps entrepreneurs to compete in the new free trade
environment which will ultimately benefit the industry and the economy by making the
market growth. Nestle also collaborates with local government to provide technical
assistance to farmers in planting and harvesting crops. Nestle should no longer needs to
import any raw materials from other country where they will save much more money. It
will also benefit the consumers whereby consumers could enjoy local production with low
price. Moro consumers will use this product and therefore Nestle will gain more profit from
that.
Political/ legal segment
Political factor are especially important in food industry. The company policies are affect
its budgets. Nestle provide food assurance to provide assurance to the consumer that
Nestlé’s products are manufactured, imported and distributed under the strict hygienic and
sanitary condition. Besides consumer do not buy any fake product. Nestle product always
come with the seal of guarantee. Any change of rule and regulation or change
administrative the business face some problems. When the result of political in positive the
business run very much proper way.
Socio-cultural Segment
Socio-cultural factors which influence consumers’ needs and markets are segmented on
these basis. Family life cycle segmentation is based on the hypothesis that most of the
families pass through same cycle of formation (marriage), growth (birth of children), and
final dissolution (after settlement of children and death of one of the spouse). In each phase
the needs of many families are similar. Therefore, they are targeted in a similar manner.
Social class, religion, culture, subculture,
6 | P a g e N e s t l e C o m p a n y
Technological Segment
Internet and mobile technology is currently growing so rapidly in the market where almost
off all the people nowadays will get connect with it. Nestle could use this advance to benefit
them by using technology to promote their product over those advance technology.
Customer could get any information from their site. Nestlé’s employee could use this
internet service to connect to its industry in other country such as Australia, Singapore, U,
K and more. They did research and development by using the technology to find more
information to satisfy the local tests and cultural flavors in each country market. Nestle
could market difference products according to customer demand in difference country. It
is already proven that the technology factors are important for Nestle Company.
Global Segment
Nestle company improves their operational efficiency by integrating the company’s
business on a global scale. Nestle has a dynamic global network of Nestle research and
development centers working on scientifically research and product development. They
have world largest food and nutrition research organization. Nestlé’s global research and
development is applied locally to meet different consumer needs and demands.
Porter’s Five ForceModel
Compared with the general environment, the industry environment has a more direct effect on
the firm’s strategic competitiveness and earn average return. An industry profit potential are
functions of five forces of competition such as the threat of new entrants, bargaining power of
supplier, bargaining power of buyers, threats of substitute products and intensity of rivalry
among competition.
Threat of New Entrants
The food processing industry is very large and competitive. Many company enter into the
market every day in an attempt to gain a portion of the profitability market. For Nestle the
company luckily has been around for over a century and boasts a long history of quality
product and customer satisfaction, which has allowed the company to obtain a considerable
share of the market. New entrants into the industry must attempt to seize a portion of Nestle
market share in order to survive. Nestle is constantly a target, so the threat of new entrants
is moderate.
Bargaining Power of Supplier
Nestle prides itself on creating and maintain positive relationship with suppliers all over
the world. Large purchasing power of Nestle suppliers of agricultural commodities offer a
product that is far from unique. Nestle hold more bargaining power than its suppliers.
Nestle prefers to create and preserve long term relationship with its suppliers as this help
to ensure the quality of raw materials being purchased. Nestle offer useful advice how to
perform more efficiently to minimize the unnecessary cost.
7 | P a g e N e s t l e C o m p a n y
Bargaining Power of Buyers
Customers have a large amount of bargaining power regarding to their consumption of
Nestle products. There are close substitutes for Nestle product which allows for the
preference of the customer to be very influential. Nestle understand the power of the
consumer and has taken specific steps to meet the needs of its products consumers.
Threat of Substitute Products
Nestle is afflicted with the threat of substitute goods. Ranging from ice cream, frozen foods
and confectionaries food, similar products that compete directly with Nestle, and
continuously find new way to improve its products and generate new sources of growth for
the company’s future expansion. Nestle has focused on the health of its product to maintain
its edge in the market.
Intensity of Rivalry among Competitor
Nestle was also facing strong competition at national and regional level. They companies,
among others are in a constant and continuous battle to outperform one another. Nestle was
increasingly facing competition as many food producing rivals had achieved significant
improvements in their operating efficiency.
Nestle in a somewhat comfortable position within the food processing industry. The model
shows that Nestle tends to maintain the upper hand over its suppliers as commodities have
exact substitute in the market. Customers have a considerable amount of bargaining power
as Nestle much adhere to consumer wants and needs because there are so many close
substitutes. Large amount of rivalry within the food processing industry.
Competitive Environment
Nestle company face higher level of competition than it currently experiences. Any increase of
competitive environment may have an adverse effect on Nestle business, earning and growth.
The brand image of Nestle is one of the most competitive advantage.
Opportunities and Threats of Nestle
Opportunities
High Credibility
Potential to expand to smaller towns
Improving trends
Increase the partnership
Product diversity and offering
8 | P a g e N e s t l e C o m p a n y
Threats
Highly competitive market
Increasing price of raw materials
Threats of substitute product
Bargain power of buyers
Internal Analysis
Resources and capacities in developing core competencies, which are sources of the farm’s
competitive advantage.
Nestle Resources, Tangible and Intangible Product
Resource are the source of the firm’s capabilities. Some firm’s resource are tangible and
intangible. Tangible resource are assets that can be seen. Intangible resource are relatively
difficult for competitor to analyze. Some tangible assets of Nestle are:
Financial Resources
Total Revenue CHF89. 46 billion (2016)
Total Operating Income CHF13.16 billion (2016)
Total Profit CHF8.88 billion (2016)
Total Asset CHF131.9 billion (2016)
Total Equity CHF65.98 billion (2016)
Organizational Resources
Nestle governing body in the Annual General Meeting of shareholders.
Leading the company in the chairman of the Board and CEO Paul Bulcke
9 | P a g e N e s t l e C o m p a n y
Physical Resources
Coffee
Water
Ice Cream
Baby Food
Confectionary
Technological Resources
Continually involvement of rapid technological change.
Technology led company that produce convenient, testy food and beverage for sustenance.
Intangible Resource of Nestle
Human Resources
Approximately 328,000 peoples have been employed in Nestle Company.
Reputational Resources
Nestle scientist play there part in communicating their health the consumers.
Consumer needs into research priorities.
Emerging science into consumer benefit and services.
SWOT Analysis
Strengths
 Have a very long history over 150 years of Good Food Good Life.
 Operates in 194 countries a truly global company
 Nutrition sector with over 3500 scientists in company R&D network.
 Offering 2000+ brands worldwide. .
 Have a great CEO, Paul Bulcke and very strong workforce.
 191 of countries sell their products.
 People trust on products due to proper healthy and safety measures.
 Company always adapts the new technology.
10 | P a g e N e s t l e C o m p a n y
Weakness
 Less consumer research in few areas.
 Entering into markets that are already mature and can give a tough competition to new
entrants.
 The distribution cost is high as compared to the competition in the local market.
Opportunities
 Health based on products are becoming more popular in world, including United States.
 Ranked first in nearly all the product segments in which it operate (market leader)
 Company can open separate stores to eliminate retailers.
 Provide incentives to retailers to increase sales volume.
 Establishing new joint venture.
Threats
 Some market they are entering are already mature.
 Global competition.
 Increasing prices of raw materials.
 Highly competitive market, multinational companies are very organized and financially
strong.
 Existing companies are increasing their product line that can prove to be a threat in
coming years.
[
Conclusion
Nestle company is an international company which came to the stage it is today by gaining
superior competitive advantage over its rivals. The focus product differentiation strategy has
been very successful although it may not work for other firms. The company is able to create
and deliver value not only by offering distinguished products but also gaining effectiveness
and efficient by reengineering its business processes. I am sure that Nestle Company will do
better in the future than their competitors.
References
https://en.wikipedia.org/wiki/Nestl%C3%A9
http://www.nestle.com/aboutus
Annual Results 2016" Nestlé. Retrieved 25 March 2016
11 | P a g e N e s t l e C o m p a n y
The External Environment
Intensity of Rivalry
among Established Firm
Bargain Power of
Buyers
Bargain Power of
Suppliers
Risk of entry by
Potential Competitors
Threats of
Substitutes
Political and
legal Force
Demographic
Force
Global Force
Technological
Force
Social ForceMacroeconomic
Force
12 | P a g e N e s t l e C o m p a n y
Porter’s Five Forces Model
Intensity of
Rivalry among
Established
Firms
Risk of entry by
potential Competitors
Bargaining
Power of
Buyers
Threats of Substition
Bargaining
Power of
Suppliers

Case Study On Nestle: Global Strategy

  • 1.
    1 | Pa g e N e s t l e C o m p a n y Executive Summary The purpose of this report is to evaluate Nestle Company Industry based on the case study and comprehend how the company develop strategic intent for their business organization following the analysis of external and internal business environments. I will analysis the strategic management process as firm used to achieve strategic competitiveness and earn above- average return. I will discuss the strategy formulation that includes business- level strategy and corporate- level strategy. It also aims to identify market place opportunities and threats in the eternal environment and to decide how to use their resources, capacities and core competencies in the firm’s internal environment to pursue opportunities and overcome threats. In order to strengthen this assignment about Nestle, there are several methods of gathering data has been conducted, such as Porter’s five forces model and SWOT analysis. Nestle that will fit into strategic orientation in order to perform better in their business world and continue to develop and implement its learning approach as the chosen large company by using different strategies.
  • 2.
    2 | Pa g e N e s t l e C o m p a n y Table of Contents Introduction................................................................................................................................4 Industry and Nestle summary ....................................................................................................4 EXTERNAL ANALYSIS..........................................................................................................5 General Environment Analysis ..............................................................................................5 Demographic Segment ...........................................................................................................5 Economic Segment.................................................................................................................5 Political/ legal segment ..........................................................................................................5 Socio-cultural Segment ..........................................................................................................5 Technological Segment..........................................................................................................6 Global Segment......................................................................................................................6 Porter’s five force model............................................................................................................6 Threat of New Entrants ..........................................................................................................6 Bargaining Power of Supplier................................................................................................6 Bargaining Power of Buyers ..................................................................................................7 Threat of Substitute Products .................................................................................................7 Intensity of Rivalry among Competitor .................................................................................7 Competitive Environment..........................................................................................................7 Opportunities and Threats of Nestle ..........................................................................................7 Opportunities..........................................................................................................................7 Threats....................................................................................................................................8 Internal Analysis ........................................................................................................................8 Nestle Resources, Tangible and Intangible Product...............................................................8 Financial Resources................................................................................................................8 Organizational Resources.......................................................................................................8 Physical Resources.................................................................................................................8 Technological Resources........................................................................................................9 Intangible Resource of Nestle....................................................................................................9 Human Resources...................................................................................................................9 Reputational Resources..........................................................................................................9 SWOT Analysis .........................................................................................................................9 Strengths.................................................................................................................................9 Weakness..............................................................................................................................10 Opportunities........................................................................................................................10
  • 3.
    3 | Pa g e N e s t l e C o m p a n y Threats ...................................................................................................................................10 Conclusion ...............................................................................................................................10 References................................................................................................................................10 The External Environment.......................................................................................................11 Porter’s Five Forces Model......................................................................................................12
  • 4.
    4 | Pa g e N e s t l e C o m p a n y Introduction The most important thing for most of business company is an understanding their success performance among the other competitors in market place. For some parties, like shareholders, it is essential for company to make a profit and gain above-average returns. Nestlé’s external environment in all aspects such as general environment, industry environment, competitive environment and scan the opportunities and threats of the company. I am going to explain briefly about SWOT analysis and Porter’s Five Forces Model. Industry and Nestle summary Nestle is a Swiss Multinational health related consumer goods company, headquarter is Vevey, Switzeland. It is the largest food company in the world measured by revenue. Nestle product include baby food, bottled water, Coffee, confectionary, dairy product, ice cream, pet food and many items. Nestlé has 418 factories, operates in 86 countries, and employs around 328,000 people it is one of the main shareholders of L'Oreal, the world's largest cosmetics company. Nestle history begins back in 1866. When the first European condensed milk factory. In vevey, Switzeland Nestle founder by Henri Nestle. The Anglo- Swiss condense milk founded by American Charles and Gerorge Page, merged with Nestle after a couple of decades as fierce competitor to form the Nestle and Anglo- Swiss milk company. The company grew significantly during the First World War and again following Second World War. In 2011 Nestle was listed No 1 in the fortune global 500 as the world most profitable corporation. The Nestle corporate business principle are at the basis of the company’s culture, developed over 150 years, which reflect the idea of fairness, honesty and long term thinking. Nestle vision is to meet the various need of the consumers everyday by marketing and selling food of a consistently high quality. Their objective are to deliver very best quality in everything they do, from primary products, choice of supplier and transporter to recipes and packaging materials. The mission of Nestle strive to bring consumers foods that are safe of high quality and provide the optimal nutrient to meet physiological needs. Nestle help to provide selection for all individual taste and lifestyle preferences. Nestle purpose is to offer safe, testy, convenient and nutrient food to improve health and well-being of consumers off all age all over the world. To meet the needs and desires of today’s and tomorrow’s consumers. Nestle is strongly committed to research and development (R&D) to improve products and develop new foods with specific health benefit.
  • 5.
    5 | Pa g e N e s t l e C o m p a n y EXTERNAL ANALYSIS General Environment Analysis The general environment is composed of dimensions in broader society that influence an industry and indirectly the firm within it. These dimensions into six environmental segments such as demographic, economic, political, socio-cultural, technological and global. These structured segments are external to the firm. The challenge to the firm is to scan, monitor, forecast and assess those elements in each segment that are of the greatest importance. Demographic Segment Nestle product is for everyone. People from any culture, any age and income will drink water. It is not any luxury item which is used by a specific people. Nestle all age from young to old people can use it. Nestle segment into different of age. For baby, they have Nestle baby foods while young people can drink Nescafe or eat ice cream, chocolate and cookies. Economic Segment Although Nestle is leading food industry, it shares its knowledge and expertise with local small and medium companies. It helps entrepreneurs to compete in the new free trade environment which will ultimately benefit the industry and the economy by making the market growth. Nestle also collaborates with local government to provide technical assistance to farmers in planting and harvesting crops. Nestle should no longer needs to import any raw materials from other country where they will save much more money. It will also benefit the consumers whereby consumers could enjoy local production with low price. Moro consumers will use this product and therefore Nestle will gain more profit from that. Political/ legal segment Political factor are especially important in food industry. The company policies are affect its budgets. Nestle provide food assurance to provide assurance to the consumer that Nestlé’s products are manufactured, imported and distributed under the strict hygienic and sanitary condition. Besides consumer do not buy any fake product. Nestle product always come with the seal of guarantee. Any change of rule and regulation or change administrative the business face some problems. When the result of political in positive the business run very much proper way. Socio-cultural Segment Socio-cultural factors which influence consumers’ needs and markets are segmented on these basis. Family life cycle segmentation is based on the hypothesis that most of the families pass through same cycle of formation (marriage), growth (birth of children), and final dissolution (after settlement of children and death of one of the spouse). In each phase the needs of many families are similar. Therefore, they are targeted in a similar manner. Social class, religion, culture, subculture,
  • 6.
    6 | Pa g e N e s t l e C o m p a n y Technological Segment Internet and mobile technology is currently growing so rapidly in the market where almost off all the people nowadays will get connect with it. Nestle could use this advance to benefit them by using technology to promote their product over those advance technology. Customer could get any information from their site. Nestlé’s employee could use this internet service to connect to its industry in other country such as Australia, Singapore, U, K and more. They did research and development by using the technology to find more information to satisfy the local tests and cultural flavors in each country market. Nestle could market difference products according to customer demand in difference country. It is already proven that the technology factors are important for Nestle Company. Global Segment Nestle company improves their operational efficiency by integrating the company’s business on a global scale. Nestle has a dynamic global network of Nestle research and development centers working on scientifically research and product development. They have world largest food and nutrition research organization. Nestlé’s global research and development is applied locally to meet different consumer needs and demands. Porter’s Five ForceModel Compared with the general environment, the industry environment has a more direct effect on the firm’s strategic competitiveness and earn average return. An industry profit potential are functions of five forces of competition such as the threat of new entrants, bargaining power of supplier, bargaining power of buyers, threats of substitute products and intensity of rivalry among competition. Threat of New Entrants The food processing industry is very large and competitive. Many company enter into the market every day in an attempt to gain a portion of the profitability market. For Nestle the company luckily has been around for over a century and boasts a long history of quality product and customer satisfaction, which has allowed the company to obtain a considerable share of the market. New entrants into the industry must attempt to seize a portion of Nestle market share in order to survive. Nestle is constantly a target, so the threat of new entrants is moderate. Bargaining Power of Supplier Nestle prides itself on creating and maintain positive relationship with suppliers all over the world. Large purchasing power of Nestle suppliers of agricultural commodities offer a product that is far from unique. Nestle hold more bargaining power than its suppliers. Nestle prefers to create and preserve long term relationship with its suppliers as this help to ensure the quality of raw materials being purchased. Nestle offer useful advice how to perform more efficiently to minimize the unnecessary cost.
  • 7.
    7 | Pa g e N e s t l e C o m p a n y Bargaining Power of Buyers Customers have a large amount of bargaining power regarding to their consumption of Nestle products. There are close substitutes for Nestle product which allows for the preference of the customer to be very influential. Nestle understand the power of the consumer and has taken specific steps to meet the needs of its products consumers. Threat of Substitute Products Nestle is afflicted with the threat of substitute goods. Ranging from ice cream, frozen foods and confectionaries food, similar products that compete directly with Nestle, and continuously find new way to improve its products and generate new sources of growth for the company’s future expansion. Nestle has focused on the health of its product to maintain its edge in the market. Intensity of Rivalry among Competitor Nestle was also facing strong competition at national and regional level. They companies, among others are in a constant and continuous battle to outperform one another. Nestle was increasingly facing competition as many food producing rivals had achieved significant improvements in their operating efficiency. Nestle in a somewhat comfortable position within the food processing industry. The model shows that Nestle tends to maintain the upper hand over its suppliers as commodities have exact substitute in the market. Customers have a considerable amount of bargaining power as Nestle much adhere to consumer wants and needs because there are so many close substitutes. Large amount of rivalry within the food processing industry. Competitive Environment Nestle company face higher level of competition than it currently experiences. Any increase of competitive environment may have an adverse effect on Nestle business, earning and growth. The brand image of Nestle is one of the most competitive advantage. Opportunities and Threats of Nestle Opportunities High Credibility Potential to expand to smaller towns Improving trends Increase the partnership Product diversity and offering
  • 8.
    8 | Pa g e N e s t l e C o m p a n y Threats Highly competitive market Increasing price of raw materials Threats of substitute product Bargain power of buyers Internal Analysis Resources and capacities in developing core competencies, which are sources of the farm’s competitive advantage. Nestle Resources, Tangible and Intangible Product Resource are the source of the firm’s capabilities. Some firm’s resource are tangible and intangible. Tangible resource are assets that can be seen. Intangible resource are relatively difficult for competitor to analyze. Some tangible assets of Nestle are: Financial Resources Total Revenue CHF89. 46 billion (2016) Total Operating Income CHF13.16 billion (2016) Total Profit CHF8.88 billion (2016) Total Asset CHF131.9 billion (2016) Total Equity CHF65.98 billion (2016) Organizational Resources Nestle governing body in the Annual General Meeting of shareholders. Leading the company in the chairman of the Board and CEO Paul Bulcke
  • 9.
    9 | Pa g e N e s t l e C o m p a n y Physical Resources Coffee Water Ice Cream Baby Food Confectionary Technological Resources Continually involvement of rapid technological change. Technology led company that produce convenient, testy food and beverage for sustenance. Intangible Resource of Nestle Human Resources Approximately 328,000 peoples have been employed in Nestle Company. Reputational Resources Nestle scientist play there part in communicating their health the consumers. Consumer needs into research priorities. Emerging science into consumer benefit and services. SWOT Analysis Strengths  Have a very long history over 150 years of Good Food Good Life.  Operates in 194 countries a truly global company  Nutrition sector with over 3500 scientists in company R&D network.  Offering 2000+ brands worldwide. .  Have a great CEO, Paul Bulcke and very strong workforce.  191 of countries sell their products.  People trust on products due to proper healthy and safety measures.  Company always adapts the new technology.
  • 10.
    10 | Pa g e N e s t l e C o m p a n y Weakness  Less consumer research in few areas.  Entering into markets that are already mature and can give a tough competition to new entrants.  The distribution cost is high as compared to the competition in the local market. Opportunities  Health based on products are becoming more popular in world, including United States.  Ranked first in nearly all the product segments in which it operate (market leader)  Company can open separate stores to eliminate retailers.  Provide incentives to retailers to increase sales volume.  Establishing new joint venture. Threats  Some market they are entering are already mature.  Global competition.  Increasing prices of raw materials.  Highly competitive market, multinational companies are very organized and financially strong.  Existing companies are increasing their product line that can prove to be a threat in coming years. [ Conclusion Nestle company is an international company which came to the stage it is today by gaining superior competitive advantage over its rivals. The focus product differentiation strategy has been very successful although it may not work for other firms. The company is able to create and deliver value not only by offering distinguished products but also gaining effectiveness and efficient by reengineering its business processes. I am sure that Nestle Company will do better in the future than their competitors. References https://en.wikipedia.org/wiki/Nestl%C3%A9 http://www.nestle.com/aboutus Annual Results 2016" Nestlé. Retrieved 25 March 2016
  • 11.
    11 | Pa g e N e s t l e C o m p a n y The External Environment Intensity of Rivalry among Established Firm Bargain Power of Buyers Bargain Power of Suppliers Risk of entry by Potential Competitors Threats of Substitutes Political and legal Force Demographic Force Global Force Technological Force Social ForceMacroeconomic Force
  • 12.
    12 | Pa g e N e s t l e C o m p a n y Porter’s Five Forces Model Intensity of Rivalry among Established Firms Risk of entry by potential Competitors Bargaining Power of Buyers Threats of Substition Bargaining Power of Suppliers