BIODATA
Nama : Afdhal Hidayat
Tempat / Tgl Lahir : Gunung, 02-04-1993
Jenis Kelamin : Laki-Laki
Alamat : Ampalu, VII Koto Sungai Sariak, Padang Pariaman
Agama : Islam
Pekerjaan : Pelajar / Mahasiswa
Hobi : Badminton, Membaca
Cita-Cita : Ingin Menjadi Orang Yang Berguna Bagi Nusa Dan Bangsa
Motto : Ingin Selamat Laksanakan Ajaran Muhammad (ISLAM)
AFDHAL HIDAYAT
NPM : 11.10.010.745.117
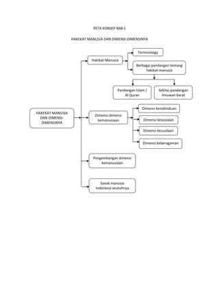
PETA KONSEP BAB 1
HAKEKAT MANUSIA DAN DIMENSI-DIMENSINYA
HAKEKAT MANUSIA
DAN DIMENSI-
DIMENSINYA
Hakikat Manusia
Terminology
Pandangan Islam /
Al Quran
Berbagai pandangan tentang
hakikat manusia
Sekilas pandangan
ilmuwan barat
tentang hakikat
manusia
Dimensi-dimensi
kemanusiaan
Dimensi keindividuan
Dimensi kesosialan
Sosok manusia
Indonesia seutuhnya
Dimensi kesusilaan
Dimensi keberagaman
Pengembangan dimensi
kemanusiaan
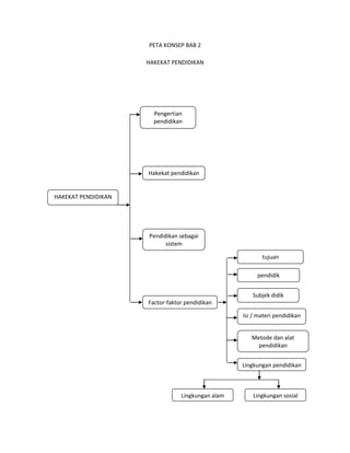
PETA KONSEP BAB 2
HAKEKAT PENDIDIKAN
HAKEKAT PENDIDIKAN
Pengertian
pendidikan
Lingkungan pendidikan
Lingkungan alam
Metode dan alat
pendidikan
Lingkungan sosial
Hakekat pendidikan
tujuan
pendidik
Factor-faktor pendidikan
Subjek didik
Isi / materi pendidikan
Pendidikan sebagai
sistem
BAB 1
HAKEKAT MANUSIA DAN DIMENSI-DIMENSINYA
Pendahuluan
Setiap manusia yang lahir ke dunia, akan dapat bertumbuh dan berkembang menjadi manusia
seutuhnya apabila individu yang bersangkutan memahami siapa sesungguhnya manusia itu. Sangat naïf,
apabila seorang pendidikatau pemimpin, tidak memahami tentang hakikat manusia,karena orang-orang
yang bersangkutan senantiasa berkiprah dengan manusia.
Tujuan yang kan dicapai dari pokok bahasan ini dapat dijelaskan mengenai ;
1. Terminology hakikat dan manusia.
2. Pandangan pakar / ilmuwan islam, dan “barat” tentang hakikat manusia.
3. Dimensi-dimensi pengembangannya seta implikasinya bagi pendidikan.
4. Sosok manusia Indonesia sesungguhnya.
A. Hakikat Manusia
1. Terminology
a. Istilah (term) dan hakikat berasal dari bahasa arab, dengan kata dasarnya “haq” yang
berarti kebenaran yang sesungguhnya (mendasar).
b. Istilah manusia juga berasal dari bahasa arab yaitu dari kata “man” yang artinya
manusia, kebetulan sama juga artinya dengan yang ada dalam bahasa inggris.
Beberapa istilah lain yang sering digunakan untuk manusia adalah :
1) Al insane, yang artinya manusia yang punya hati (insane kami=nurani). Ada juga manusia
yang jasadnya masih hidup, tetapi nuraninya sudah mati karena tidak berfungsi.
2) Al basyar, yang artinya manusia dalam bentuk lahiriyahnya, yaitu makhluk yang
memerlukan makan dan minum, dan punya badan dan anggota sebagai layaknya
manusia biasa.
3) An nas, yang artinya manusia secara umum, dalam bahasa inggris disebut people.
4) Bani adam, yaitu artinya turunan atau anak cucu nabi adam.
2. Berbagai pandangan tentang hakikat manusia
a. Pandangan Islam / Al Quran
Islam memandang bahwa hakikat manusia bukan berdasarkan pendapat pribadi
atau individu orang yang memandang akan tetapi pandangan yang didasarkan atas ayat-
ayat Tuhan yang terkandung didalam Al Quran atau pandangan yang disampaikan oleh
Nabi Muhammad SAW. Atas dasar pandangan tersebut, hakikta manusia dalam islam
dapat dijelaskan sebagai berikut :
a) Manusia sebagai makhluk ciptaan tuhan / Allah
Tuhan sebagi pencipta disebut khalik, dan selain dari tuhan dfinamakan makhluk.
Idealnya setiap makhluk harus patuh bertingkah laku sesuai dengan aturan yang
diciptakan penciptanya
b) Hakekat manusia sebagai khalifah (manager)
Tuhan yang maha pengasih dan penyayang mau memposisika manusia pada tempat
yang paling tinggi dari segala makhluknya yaitu sebagai khalifah (manager) untuk
mengatur ala mini, berdasarkan aturan Tuhan.
b. Sekilas pandangan ilmuwan barat tentang hakikat manusia
1) Pandangan psiko analitik dari S. Freud
Menurut freud dalam Akta Mengajar V olh Universitas Terbuka, secarahakiki
kepribadian manusia terdiri dari tiga komponen yaitu ; id, ego, dan supergo. Istilah
lain yang juga dipakai yaitu id = das es, dan ego = das ich, serta superego = uber ich.
selanjutnya dijelaskan bahwa id meliputi berbagi jenis keinginan, dorongan,
kehendak, dan instik manusia yang mendasari perkembangan individu, yang sering
juga disebut dengan libido seksual atau dorongan untuk mencapai kenikmatan
hidup.di dalam id itu terdapat dua unsure yang paling utama yaitu unsure seksual
dan sifat agresif sebagai daya penggerakkejiwaan / tingkah laku manusia. Setiap
individu akan berusaha memuaskan libido sesualnya. Ego berfungsi untuk
menjembataniantara id dengan dunia luar dari individu itu. Yang muncul ke dunia
luar dari perbuatan individu adalah egonya.
Gambar analisis unsure kejiwaan manusia menurut Freud
2) Pandangan humanistic
Pandangan humanistic ini ditokohi oleh Roger , Hansen, Adlet, dan Martin Buber
(AKTA Mengajar V Oleh Universitas Terbuka, 1985), human, artinya manusia yaitu
memahami secara hakiki keberadaan manusia, oleh manusia dan dari manusia
berdasarkan ratio (pemikiran manusia). Pandangan tersebut dapat dijelaskan
sebagai berikut ;
a. Dalam batas tertentu anusia punya otonomi untuk menentukan nasibnya.
b. Manusia bukan makhluk jahat atau baik, tetapi ia punya potensi untuk
keduanya.
c. Manusia adalah makhluk yang bertanggung jawab atas perbuatannya.
d. Manusia makhluk yang senantiasa akan menjadi (on going process), dan tak
pernah sempurna.
3) Pandangan behavioristik
Pandangan ini menjelaskan bahwa behavior (tingkah laku) manusia ditentukan
oleh pengaruh lingkungan yang dialami oleh individu yang bersangkutan.
Lingkungan adalah penentu tunggal dari tingkah laku manusia. Jika ingin merubah
tingkah laku manusia, perlu dipersiapkan kondisi lingkungan yang mendukung
kearah perubahan itu.
Ego
Super ego
id
B. Dimensi-dimensi kemanusiaan
1. Dimensi keindividuan
Manusia sebagai makhluk individual dimaksudkan sebagai orang seorang yang utuh
(individual; in-devide; tidak terbagi) yang terdiri dari kesatuan fisik dan fsikis. Kesadaran
manusia akan dirinya sendiri merupakan perujudan individualitas manusia. Kesadaran
terhadap diri sendiri mencakup pengertian yang sangat luas, diantaranya, kesadaran akan
adanya diri diantara relitas, selfrespect, selfnarcisme, egoism, matabat kepribadian,
perbedaan dan persamaan dengan orang lain dan kesadaran terhadap potensi-otensi
pribadi yang menjadi dasar dari self realisasi.
2. Dimensi kesosialan
Perujudan manusia sebagai makhluk social terutama tampak dalam kenyataan bahwa
tidak ada manusia yang mampu hidup sebagai manusia tanpa adanya bantuan dari orang
lain. Realita ini menunjukan bahwa manusia hidup dalam suasana interdepensi, dalam antar
hubungan dan antaraksi. Pada mulanya seseorang manusia sangat tergantung pada ibu /
pengasuhnya, semakin lama ia akan memerlukan lingkup social yang lebih luas untuk
mewujudkan eksistensi dirinya. Dalam kehidupan manusia selanjutnya, manusia berada
dalam satu kesatuan hidup, misalnya warga kampus, warga suatu kelompok kebudayaan
dan lainnya.
Kehidupan social adalah realita dimana individu tidak menonjolkan idetitasnya. Yang
tampak kepermukaan sebagai wujud kebersamaan adalah identitas social yang pluralistis.
3. Dimensi kesusilaan
Dalam pergaulan social manusia diikat oleh nilai-nilai tertentu yang menjadi patokan /
ukuran bahwa suatuprilaku dianggap baik atau buruk. Istilah susila berasal dari dua kata,
yaitu su berarti baik dan sila berarti dasar. Jadi kesusilaan merupakan ukuran baik dan
buruk.
Pada hakekatnya manusia diberikan kemampun untuk melihat dan membandingkan
antara sesuatu yang baik dan buruk dengan kata lain manusia memiliki kata hati, hati nurani
untuk mengambil suatu keputusan. Orang memiliki kecerdasan akal budi sehingga mampu
menganalisis dan membedakan yang baik dan buruk, salah atatu benar disebut memiliki
kata hati yang tajam.
4. Dimensi keberagaman
Manusia adalah makhluk yang religious, mengakui bahwa ada suatu zat yang menguasai
alam beserta isinya, yang dipuja dan disembahnya yang disebut “Allah” yaitu tuhan.
Manusia pada dasarnya tunduk dan patuh kepada tuhan, kepada ajaran-ajaran yang
disampaikan melalui kitab sucinya. Dalam islam dikatakan pada saat roh ditiupkan ke rahim
ibu maka pada saat itu ia berjanji akan menghambakan diri kepada nya. Lalu kesempatan
berada di permukaan bumi ini adalah untuk membuktikan janjinya. Allah berfirman bahwa
tidaklah diakui seseorang itu beriman sebelum keimanannya diuji selama berada di muka
bumi.
C. Pengembangan dimensi kemanusiaan
Manusia secara individu terlahir ke muka bumi dengan segenap potensinya untuk
berkembang potensi tersebut tidak dengan sendirinya akan terwujud. artinya diperlukan upaya
dari manusia lain untuk merangsang agar dapat tumbuh dan berkembang secara optimal.
Pendidikan merupakan kebutuhan setiap manusia agar menjadi manusia.
Agar potensi yang dimiliki manusia berkembang optimal maka manusia memerlukan orang
lain dalam kehidupan melalui proses sosialisasi. Tidak ada manusia yang maju dan berhasil tanpa
bergaul dan berinteraksi dengan manusia lainnya oleh sebab itu setiap individu harus mampu
hidup dan menunjukan kesendiriannya ditengah-tengah pergaulannya sosialnya dan mampu
menerima keberadaan oranglain dalam dirinya.
D. Sosok manusia Indonesia seutuhnya
Manusia Indonesia yang utuh merupakan tujuan pembangunan seperti digambarkan GBHN
bahwa pembangunan yang di laksanakan adalah dalam rangka membangun manusia Indonesia
yang seutuhnya yang hidup secara serasi, selaras dan seimbang antara kehidupan jasmaniah dan
rohaniah individual dan kemasyarakatan serta kehidupan dunia dan akhiratnya. Hal ini berarti
pembangunan yang dilaksanakan tidak hanya memacu kemajuan yang bersifat fisik semat.
Tetapi juga mengejar kepuasan batiniah yang dilandasi oleh nilai-nilai yang daunt bangsa
Indonesia.
Manusia yang seutuhnya adalah manusia yang tidak hanya mengejar kemajuan lahiriah,
seperti sandang, pangan,papan, perumahan, kesehatan dan sebagainya atau kepuasan batiniah
seperti pendidikan, rasa ama, bebas mengeluarkan pendapat yang bertanggung jawab, rasa
keadilan dan lain sebagainya, melainkan keserasian, keselarasan antara keduanya.
Bab 2
Hakekat pendidikan
Pendahuluan
Pendidikan merupakan suatu kegiatan universal dalam kehidupan manusi, karena dimanapun
dan kapanpun didunia terdapat pendidikan. Pendidkan pada hakikatnya merupakan usaha manusia
untuk memanusiakan manusia itu sendiri, yaitu untuk membudayakan manusia.
Meskipun pendidikan erupakan suatu gejala yang umum dalam setiap kehidupan masyarakat,
namun perbedaan filsafat dan pandangan hidup yang dianut oleh masing-masing bangsa atau
masyarakat dan bahkan individu menyebabkan perbedaan penyelenggaraan kegiatan pendidikan
tersebut. Dengan demikian selain dari bersifat universal, pendidikan juga bersifat nasional. Sifat
nasionalnya akan mewarnai penyelenggaraan pendidikan bangsa itu.
A. Pengertian pendidikan
Istilah pendidikan berasal dari bahasa yunani “paedagogie” yang akar katanya “pais”yang
berarti anak dan”again” yang artinya membimbing. Jadi, “paedagogie” berarti bimbingan yang
diberikan kepada anak. Dalam bahasa inggris pendidikan diterjemahkan menjadi “education”.
Education berasal dari bahasa yunani “educare” yang berarti membawa keluar yang tersimpan
dalam jiwa anak, untuk dituntun agar tumbuh dan bekembang.
Penddikan adalah bimbingan atau pertolongan yang diberikan oleh orang dewasa kepada
perkembangna anak untuk mencapai kedeewasaan dengan tujuan agar anak cukup cakap
melaksanakan tugas hidupnya sendiri tidak dengan bantuan orang lain.
Menurut driyarkara, salah seorang tokoh pendidkan mengemukakan tiga rumusan yang
masing-masing rumusan itu berdasarkan kepada aspek-aspek yang melatar belakangi
pemikirannya.
1. Pemanusiaan, dimana pendidk memanusiakan dan anak didik memanusiakan diri. Jadi
pendidikan berarti pemanusiaan.
“pendidikan adalah hidup bersama dalam kesatuan ‘tri tunggal” ayah, ibu dan anak, dimana
terjadi pemanusiaan anak, dengan mana dia berproses untuk akhirnya memanusia sendiri
sebagai purnawan”.
2. Pendidikan berarti memasukkan anak ke dalam akan berdaya. Proses ini menuntut aktivis
baik diri anak sendiri maupun diri pendidik.
“pendidika adalah kehidupan bersama dalam kesatuan tri tunggal ayah, ibu, anak. Dimana
terjadi pembudayaan anak, dengan mana anak berproses untuk akhirnya bias
membudayakan sendiri sebagai manusia purnawan”.
3. Nilai-nilai hidup manusia pada prinsipnya merupakan pelaksanaan nilai-nilai ini, seperti
berpakainan, cara hidup dan cara begaul.
“pendidikan adalah hidup bersama dala satuan tri tunggal ayah, ibu, anak, dimana terjadi
pelaksanaan nilai-nilai denagn mana dia berproses untuk akhirnya bias melaksanakan sendiri
sebagi manusia purnawan”.
B. Hakikat pendidikan
Hakikat pendidikan tidak akan terlepas dari hakikat manusia, sebab urusan utama pendidikan
adalah manusia. Wawasa yang dianut oleh pendidik dalam hal ini guru, tentang manusia akan
mempengaruhi strategi atau metode yang digunakan dalam melaksanakan tugas-tugasnya.
Disamping itu konsep pendidkan yang dianut saling berkaitan erat dengan hakikat pendidikan.
Beberapa asumsi dasar yang berkenan dengan hakikat pendidikan itu dinyatakan oleh Raka Joni
(1985:2) sebagai berikut :
a. Pendidikan merupakan proses interaksi manusia yang ditandai oleh keseimbangan antara
kedaulatan subjek didik dengan kewibawaan pendidkan.
b. Pendidikan merupakan usaha penyiapan subjek didik menghadapi lingkungan hidup yang
mengalami perubahan yang semakin pesat.
c. Pendidikan meningkatkan kualitas kehidupan pribadi dan masyarakat.
d. Pendidikan berlangsung seumur hidup.
e. Pendidikan merupakan kiat dalam menetapkan prinsip-prinsip ilmu pengetahuan dan
teknologi bagi pembentukan manusia seutuhnya.
C. Pendidikan sebagi system
Pendidikan adalah karya bersama yang berlangsung dalam suatu pola kehidupan masyarakat
tertentu. Dengan dengan demikian pendidikan nasional suatu bangsa, merupakan”system
social” dan salah satu sector dalam keseluruhan kehidupan bangsa.
Sebagai system social, pendidikan merupakan system terbuka, yang oleh Kath Kan yang dikutip
oleh Mudyaharjdo (1992), dibataskan sebagai system yang memperoleh masukan dari
lingkungan dan memberikan hasil transformasinya kepada lingkungan.
Cirri – cirri umum system terbuka dijelaskan sebagi berikut :
1. Mengambil energy atau (masukan) dari lingkungan.
2. Mentransformasikan energy yang tersedia.
3. Memberikan hasil kepada lingkungan.
4. System merupakan rangkaian peristiwa atau kejadian yang terus berlangsung.
5. Untuk dapat hidup terus, system harus bergerak melawan proses ntropy / kehancuran.
6. Masukan system tidak hanya hal-hal yang bersifat material tetapi juga berupa informasi
yang pengambilannya bersifat selektif dan balikannya berupa balikan negative.
7. Dalam system terdapat dalam keadaan statis dan keseimbangan interm (omaestatis) yang
dinamis.
8. System bergerak menuju kepada melakukan peranan-peranan yang makin berdiferensiasi.
9. System dapat mencapai keadaan akhir yang sama dengan kondisi awal yang berbeda
dengan cara-cara pencapaian yang tidak sama.
Lingkungan Lingkungan
Masukan system hasil
Pendidikan pendidikan pendidikan
Model imput-output pendidikan
D. Factor-faktor pendidikan
Dalam kegiatan atau proses pendidikanterdapat factor-faktor pendidikan yang dapat
membentuk pola interaksi atau saling mempengaruhi.
Factor-faktor pendidikan tersebut adalah seperti berikut :
1. Factor tujuan
2. Factor pendidik
3. Factor subjek didik
4. Factor isi/ materi pendidikan
5. Factor cara / metode dan alat
6. Factor situasi lingkungan
1. Tujuan
Makna tujuan pendidikan nasional itu adalah membentuk manusia Indonesia yang bisa
mandiri dalam konteks kehidupan pribadinya, kehidupan masyarakat, berbangsa
danbernegara, serta berkehidupan sebagi makhluk yang beragama (ketuhanan yang maha
esa).
2. Pendidik
Pendidik ialah orang yang mempunyai tanggung jawab dalam melaksanakan pendidikan.
Pendidik itu menjadi dua kategori :
a. Pendidik menurut kodrat
b. Pendidik menurut jabatan yaitu guru
Orang tua sebagi pendidik menurut kodrat adalah pendidik pertama dan utama.
Hubungan orang tua dengan anaknya dalam hubungan edukatif mengandung dua unsure
dasar yaitu :
a. Unsur kasih saying orang tua terhadap anak.
b. Unsur kesadaran akan tanggung jawab dari pendidik untuk menuntun perkembngan
anak.
Guru sebagi pendidik menurut jabatan menerima tanggung jawab mendidik dari tiga
pihak, yaitu orang tua, masyarakat, dan Negara. Sifat-sifat yang normatif baik sebagai
kelanjutan dari sikap orang tua pada umumnya, antara lain :
a. Kasih saying kepada subjek didik
b. Tanggung jawab kepada tugas medidik.
3. subjek didik
istilah subjek didik digunakan berdasarkan pandangan bahwa makhluk manusia yang
dididik adalah makhluk yang berkepribadian. Istilah tersebut digunakan mengingat bahwa
pendidikan adalah suatu proses pendidikan sepanjang hayat. Ia merupakan suatu proses,
proses penyesuaian diri dan proses pemecahan masalah. Dengan kata lain, suatu proses
pemanusiaan manusia (driyarkara, 1980:89).
Menurut prayitno (2000) yang menyatakan, hak anak ialah memperoleh pendidikan
yang layak memperkembangkan segenap potensi yang dikaruniai Allah kepadanya secara
optimal.
Untuk itu harus dimungkinkan agar anak :
(a) memperoleh kesempatan, fasilitas, dan pelayanan pendidikan dari orang tua, pendidik
Negara.
(b) Terhindar dari pemaksaan kehendak dari orang tua atau pihak lain yang mengganggu
penyelenggaraan pendidikan anak.
(c) Terhindar dari perlakukan yang merugikan penyelenggaraan pendidikan.
(d) Terhindar dari peraturan dan / atau merugikan pendidikan anak.
4. Isi / materi pendidikan
Berdasarkan tujuan pendidikan yang ingin dicapai ditetapkan isi / materi pendidikan
yang releva. Kita tahu bahwa tujuan pendidikan itu sangat luas, mulai dari tujuan umum
sampai ke tingkat tujuan khusus yang sekecil-kecilnya. Guru harus dapat member penafsiran
yang tepat mengenai jenis dan fungsi tujuan yang akan dicapainya secara konflik, sehingga
dapat memilih bahan / materi yang tepat sesuai dengan tujuan tersebut.
Guru harus memilih bahan / materi yang perlu diberikan, dan bahan mana yang tidak
perlu. Untuk itu guru harus mempertimbangkan hal-hal berikut ini :
1) Bahan / materi harus sesuai dan menunjang tercapainya tujuan. Hanya bahan / materi
yang sesuai dan menunjang tujuan yang perlu diberikan.
2) Urgensi bahan, yaitu bahan / materi itu penting untuk diketahui oleh peserta didik.
Disamping itu sifat bahan tersebut merupakan landasan untuk mempelajari bahan
berikutnya.
3) Nilai praktis atau kegunaannya diartikan sebagai makna bahan itu bagi kehidupannya
sehari-hari.
4) Bahan tersebut merupakan bahan wajib, sesuai denagn tuntutan kurikulum.
5) Bahan yang susah diperoleh sumbernya, perlu diupayakan untuk diberikan oleh guru.
Untuk bahan yang mudah diperoleh sebaiknya ditugaskan untuk mempelajari,
sedangkan guru hanya membicarakan pokok-pokoknya saja.
5. Metode dan alat pendidikan
a. Metode adalah cara yang berfungsi sebagai alat untuk mencapai tujuan. Dalam
menciptakan apakah suatu metode dapat digunakan atau kurang tepat, ditentukan oleh
beberapa factor:
1) Tujuan yang ingin dicapai, kalau tujuan yang ingin dicapai adalah supaya murid
dapat melakukan sesuatu, mungkin metode yang lebih tepat adalah menggunakan
metode demonstrasi, simulasi, atau bermain peran.
2) Factor murid (peserta didik) ikut menentukan efektif tidaknya suatu metode. Pada
kelas tertentu tepat digunakan metode diskusi, karena semua muridnya aktif. Pada
kelas yang kebanyakan muridnya pasif, metode tersebut kurang berhsil.
3) Factor guru juga ikut menentukan efektif tidaknya suatu metode. Ada metode yang
berhasil pada seorang guru, namun kurang berhasil digunakan oleh guru lain.
b. Factor alat pendidikan. Kegiatan pendidikan berlangsung dengan menggunakan alat-alat
pendidikan. Yang dimaksud dengan alat-alat pendidikan ialah segala sesuatu yang secara
langsung membantu terwujudnya pencapaian tujuan pendidikan.
Pemilihan alat pendidikan yang akan digunakan perlu mempertimbangkan beberapa hal,
antara lain :
1) Situasi hubungan antara guru dan murid. Hubungan yang diliputi kewibawaan guru
dan kepecayaan murid atas kewibawaan itu, alat pendidikan yang digunakan cukup
yang preventif saja seperti teladan, ajaran, dan suruhan.
2) Perbedaan sifat dan tabiat murid juga harus diperhatikan.
3) Pada anak yang normal sebaiknya digunakan tindakan yang preventif.
4) Penggunaan kecaman, ancaman dan hukuman haruslah hati-hati dan bijaksana,
sebab penggunaan tindakan ini sering kali mengakibatkan hubungan educative
menjadi rusak dan merugikan perkembangan kepribadian murid.
6. Lingkungan pendidikan
Pengertian lingkungan pada hakikatnya merupakan sesuatau yang ada diluar dirui
individu, walaupun ada juga yan mengatakan bahwa ada lingkungan yang teerdapat dalam
diri individu. Para ahli membedakan jenis lingkunagan menjadi :
a. Lingkungan alam
Adalah segala sesuatu yang ada didunia ini yang berada diluar diri anak yang bukan
manusia, seperti binatang, tumbuhan, iklim, air, gedung dan rumah.
b. Lingkungan social
Adalah semua manusia yang berada di luar diri seseorang yang dapat mempengaruhi
diri orang tersebut, baik secara langsung maupun tidak langsung. Contohnya seperti
program televise, radio, surat kabar atau media cetak lainnya termasuk lingkungan
social yang tidak langsung.
Menurut tempat pelaksanaan pendidikan, lingkungan dibedakan atas :
1. Keluarga
2. Sekolah
3. masyarakat

Bab 1

  • 1.
    BIODATA Nama : AfdhalHidayat Tempat / Tgl Lahir : Gunung, 02-04-1993 Jenis Kelamin : Laki-Laki Alamat : Ampalu, VII Koto Sungai Sariak, Padang Pariaman Agama : Islam Pekerjaan : Pelajar / Mahasiswa Hobi : Badminton, Membaca Cita-Cita : Ingin Menjadi Orang Yang Berguna Bagi Nusa Dan Bangsa Motto : Ingin Selamat Laksanakan Ajaran Muhammad (ISLAM) AFDHAL HIDAYAT NPM : 11.10.010.745.117
  • 2.
    PETA KONSEP BAB1 HAKEKAT MANUSIA DAN DIMENSI-DIMENSINYA HAKEKAT MANUSIA DAN DIMENSI- DIMENSINYA Hakikat Manusia Terminology Pandangan Islam / Al Quran Berbagai pandangan tentang hakikat manusia Sekilas pandangan ilmuwan barat tentang hakikat manusia Dimensi-dimensi kemanusiaan Dimensi keindividuan Dimensi kesosialan Sosok manusia Indonesia seutuhnya Dimensi kesusilaan Dimensi keberagaman Pengembangan dimensi kemanusiaan
  • 3.
    PETA KONSEP BAB2 HAKEKAT PENDIDIKAN HAKEKAT PENDIDIKAN Pengertian pendidikan Lingkungan pendidikan Lingkungan alam Metode dan alat pendidikan Lingkungan sosial Hakekat pendidikan tujuan pendidik Factor-faktor pendidikan Subjek didik Isi / materi pendidikan Pendidikan sebagai sistem
  • 4.
    BAB 1 HAKEKAT MANUSIADAN DIMENSI-DIMENSINYA Pendahuluan Setiap manusia yang lahir ke dunia, akan dapat bertumbuh dan berkembang menjadi manusia seutuhnya apabila individu yang bersangkutan memahami siapa sesungguhnya manusia itu. Sangat naïf, apabila seorang pendidikatau pemimpin, tidak memahami tentang hakikat manusia,karena orang-orang yang bersangkutan senantiasa berkiprah dengan manusia. Tujuan yang kan dicapai dari pokok bahasan ini dapat dijelaskan mengenai ; 1. Terminology hakikat dan manusia. 2. Pandangan pakar / ilmuwan islam, dan “barat” tentang hakikat manusia. 3. Dimensi-dimensi pengembangannya seta implikasinya bagi pendidikan. 4. Sosok manusia Indonesia sesungguhnya. A. Hakikat Manusia 1. Terminology a. Istilah (term) dan hakikat berasal dari bahasa arab, dengan kata dasarnya “haq” yang berarti kebenaran yang sesungguhnya (mendasar). b. Istilah manusia juga berasal dari bahasa arab yaitu dari kata “man” yang artinya manusia, kebetulan sama juga artinya dengan yang ada dalam bahasa inggris. Beberapa istilah lain yang sering digunakan untuk manusia adalah : 1) Al insane, yang artinya manusia yang punya hati (insane kami=nurani). Ada juga manusia yang jasadnya masih hidup, tetapi nuraninya sudah mati karena tidak berfungsi. 2) Al basyar, yang artinya manusia dalam bentuk lahiriyahnya, yaitu makhluk yang memerlukan makan dan minum, dan punya badan dan anggota sebagai layaknya manusia biasa. 3) An nas, yang artinya manusia secara umum, dalam bahasa inggris disebut people. 4) Bani adam, yaitu artinya turunan atau anak cucu nabi adam.
  • 5.
    2. Berbagai pandangantentang hakikat manusia a. Pandangan Islam / Al Quran Islam memandang bahwa hakikat manusia bukan berdasarkan pendapat pribadi atau individu orang yang memandang akan tetapi pandangan yang didasarkan atas ayat- ayat Tuhan yang terkandung didalam Al Quran atau pandangan yang disampaikan oleh Nabi Muhammad SAW. Atas dasar pandangan tersebut, hakikta manusia dalam islam dapat dijelaskan sebagai berikut : a) Manusia sebagai makhluk ciptaan tuhan / Allah Tuhan sebagi pencipta disebut khalik, dan selain dari tuhan dfinamakan makhluk. Idealnya setiap makhluk harus patuh bertingkah laku sesuai dengan aturan yang diciptakan penciptanya b) Hakekat manusia sebagai khalifah (manager) Tuhan yang maha pengasih dan penyayang mau memposisika manusia pada tempat yang paling tinggi dari segala makhluknya yaitu sebagai khalifah (manager) untuk mengatur ala mini, berdasarkan aturan Tuhan. b. Sekilas pandangan ilmuwan barat tentang hakikat manusia 1) Pandangan psiko analitik dari S. Freud Menurut freud dalam Akta Mengajar V olh Universitas Terbuka, secarahakiki kepribadian manusia terdiri dari tiga komponen yaitu ; id, ego, dan supergo. Istilah lain yang juga dipakai yaitu id = das es, dan ego = das ich, serta superego = uber ich. selanjutnya dijelaskan bahwa id meliputi berbagi jenis keinginan, dorongan, kehendak, dan instik manusia yang mendasari perkembangan individu, yang sering juga disebut dengan libido seksual atau dorongan untuk mencapai kenikmatan hidup.di dalam id itu terdapat dua unsure yang paling utama yaitu unsure seksual dan sifat agresif sebagai daya penggerakkejiwaan / tingkah laku manusia. Setiap individu akan berusaha memuaskan libido sesualnya. Ego berfungsi untuk menjembataniantara id dengan dunia luar dari individu itu. Yang muncul ke dunia luar dari perbuatan individu adalah egonya.
  • 6.
    Gambar analisis unsurekejiwaan manusia menurut Freud 2) Pandangan humanistic Pandangan humanistic ini ditokohi oleh Roger , Hansen, Adlet, dan Martin Buber (AKTA Mengajar V Oleh Universitas Terbuka, 1985), human, artinya manusia yaitu memahami secara hakiki keberadaan manusia, oleh manusia dan dari manusia berdasarkan ratio (pemikiran manusia). Pandangan tersebut dapat dijelaskan sebagai berikut ; a. Dalam batas tertentu anusia punya otonomi untuk menentukan nasibnya. b. Manusia bukan makhluk jahat atau baik, tetapi ia punya potensi untuk keduanya. c. Manusia adalah makhluk yang bertanggung jawab atas perbuatannya. d. Manusia makhluk yang senantiasa akan menjadi (on going process), dan tak pernah sempurna. 3) Pandangan behavioristik Pandangan ini menjelaskan bahwa behavior (tingkah laku) manusia ditentukan oleh pengaruh lingkungan yang dialami oleh individu yang bersangkutan. Lingkungan adalah penentu tunggal dari tingkah laku manusia. Jika ingin merubah tingkah laku manusia, perlu dipersiapkan kondisi lingkungan yang mendukung kearah perubahan itu. Ego Super ego id
  • 7.
    B. Dimensi-dimensi kemanusiaan 1.Dimensi keindividuan Manusia sebagai makhluk individual dimaksudkan sebagai orang seorang yang utuh (individual; in-devide; tidak terbagi) yang terdiri dari kesatuan fisik dan fsikis. Kesadaran manusia akan dirinya sendiri merupakan perujudan individualitas manusia. Kesadaran terhadap diri sendiri mencakup pengertian yang sangat luas, diantaranya, kesadaran akan adanya diri diantara relitas, selfrespect, selfnarcisme, egoism, matabat kepribadian, perbedaan dan persamaan dengan orang lain dan kesadaran terhadap potensi-otensi pribadi yang menjadi dasar dari self realisasi. 2. Dimensi kesosialan Perujudan manusia sebagai makhluk social terutama tampak dalam kenyataan bahwa tidak ada manusia yang mampu hidup sebagai manusia tanpa adanya bantuan dari orang lain. Realita ini menunjukan bahwa manusia hidup dalam suasana interdepensi, dalam antar hubungan dan antaraksi. Pada mulanya seseorang manusia sangat tergantung pada ibu / pengasuhnya, semakin lama ia akan memerlukan lingkup social yang lebih luas untuk mewujudkan eksistensi dirinya. Dalam kehidupan manusia selanjutnya, manusia berada dalam satu kesatuan hidup, misalnya warga kampus, warga suatu kelompok kebudayaan dan lainnya. Kehidupan social adalah realita dimana individu tidak menonjolkan idetitasnya. Yang tampak kepermukaan sebagai wujud kebersamaan adalah identitas social yang pluralistis. 3. Dimensi kesusilaan Dalam pergaulan social manusia diikat oleh nilai-nilai tertentu yang menjadi patokan / ukuran bahwa suatuprilaku dianggap baik atau buruk. Istilah susila berasal dari dua kata, yaitu su berarti baik dan sila berarti dasar. Jadi kesusilaan merupakan ukuran baik dan buruk. Pada hakekatnya manusia diberikan kemampun untuk melihat dan membandingkan antara sesuatu yang baik dan buruk dengan kata lain manusia memiliki kata hati, hati nurani untuk mengambil suatu keputusan. Orang memiliki kecerdasan akal budi sehingga mampu menganalisis dan membedakan yang baik dan buruk, salah atatu benar disebut memiliki kata hati yang tajam.
  • 8.
    4. Dimensi keberagaman Manusiaadalah makhluk yang religious, mengakui bahwa ada suatu zat yang menguasai alam beserta isinya, yang dipuja dan disembahnya yang disebut “Allah” yaitu tuhan. Manusia pada dasarnya tunduk dan patuh kepada tuhan, kepada ajaran-ajaran yang disampaikan melalui kitab sucinya. Dalam islam dikatakan pada saat roh ditiupkan ke rahim ibu maka pada saat itu ia berjanji akan menghambakan diri kepada nya. Lalu kesempatan berada di permukaan bumi ini adalah untuk membuktikan janjinya. Allah berfirman bahwa tidaklah diakui seseorang itu beriman sebelum keimanannya diuji selama berada di muka bumi. C. Pengembangan dimensi kemanusiaan Manusia secara individu terlahir ke muka bumi dengan segenap potensinya untuk berkembang potensi tersebut tidak dengan sendirinya akan terwujud. artinya diperlukan upaya dari manusia lain untuk merangsang agar dapat tumbuh dan berkembang secara optimal. Pendidikan merupakan kebutuhan setiap manusia agar menjadi manusia. Agar potensi yang dimiliki manusia berkembang optimal maka manusia memerlukan orang lain dalam kehidupan melalui proses sosialisasi. Tidak ada manusia yang maju dan berhasil tanpa bergaul dan berinteraksi dengan manusia lainnya oleh sebab itu setiap individu harus mampu hidup dan menunjukan kesendiriannya ditengah-tengah pergaulannya sosialnya dan mampu menerima keberadaan oranglain dalam dirinya. D. Sosok manusia Indonesia seutuhnya Manusia Indonesia yang utuh merupakan tujuan pembangunan seperti digambarkan GBHN bahwa pembangunan yang di laksanakan adalah dalam rangka membangun manusia Indonesia yang seutuhnya yang hidup secara serasi, selaras dan seimbang antara kehidupan jasmaniah dan rohaniah individual dan kemasyarakatan serta kehidupan dunia dan akhiratnya. Hal ini berarti pembangunan yang dilaksanakan tidak hanya memacu kemajuan yang bersifat fisik semat. Tetapi juga mengejar kepuasan batiniah yang dilandasi oleh nilai-nilai yang daunt bangsa Indonesia. Manusia yang seutuhnya adalah manusia yang tidak hanya mengejar kemajuan lahiriah, seperti sandang, pangan,papan, perumahan, kesehatan dan sebagainya atau kepuasan batiniah seperti pendidikan, rasa ama, bebas mengeluarkan pendapat yang bertanggung jawab, rasa keadilan dan lain sebagainya, melainkan keserasian, keselarasan antara keduanya.
  • 9.
    Bab 2 Hakekat pendidikan Pendahuluan Pendidikanmerupakan suatu kegiatan universal dalam kehidupan manusi, karena dimanapun dan kapanpun didunia terdapat pendidikan. Pendidkan pada hakikatnya merupakan usaha manusia untuk memanusiakan manusia itu sendiri, yaitu untuk membudayakan manusia. Meskipun pendidikan erupakan suatu gejala yang umum dalam setiap kehidupan masyarakat, namun perbedaan filsafat dan pandangan hidup yang dianut oleh masing-masing bangsa atau masyarakat dan bahkan individu menyebabkan perbedaan penyelenggaraan kegiatan pendidikan tersebut. Dengan demikian selain dari bersifat universal, pendidikan juga bersifat nasional. Sifat nasionalnya akan mewarnai penyelenggaraan pendidikan bangsa itu. A. Pengertian pendidikan Istilah pendidikan berasal dari bahasa yunani “paedagogie” yang akar katanya “pais”yang berarti anak dan”again” yang artinya membimbing. Jadi, “paedagogie” berarti bimbingan yang diberikan kepada anak. Dalam bahasa inggris pendidikan diterjemahkan menjadi “education”. Education berasal dari bahasa yunani “educare” yang berarti membawa keluar yang tersimpan dalam jiwa anak, untuk dituntun agar tumbuh dan bekembang. Penddikan adalah bimbingan atau pertolongan yang diberikan oleh orang dewasa kepada perkembangna anak untuk mencapai kedeewasaan dengan tujuan agar anak cukup cakap melaksanakan tugas hidupnya sendiri tidak dengan bantuan orang lain. Menurut driyarkara, salah seorang tokoh pendidkan mengemukakan tiga rumusan yang masing-masing rumusan itu berdasarkan kepada aspek-aspek yang melatar belakangi pemikirannya. 1. Pemanusiaan, dimana pendidk memanusiakan dan anak didik memanusiakan diri. Jadi pendidikan berarti pemanusiaan. “pendidikan adalah hidup bersama dalam kesatuan ‘tri tunggal” ayah, ibu dan anak, dimana terjadi pemanusiaan anak, dengan mana dia berproses untuk akhirnya memanusia sendiri sebagai purnawan”.
  • 10.
    2. Pendidikan berartimemasukkan anak ke dalam akan berdaya. Proses ini menuntut aktivis baik diri anak sendiri maupun diri pendidik. “pendidika adalah kehidupan bersama dalam kesatuan tri tunggal ayah, ibu, anak. Dimana terjadi pembudayaan anak, dengan mana anak berproses untuk akhirnya bias membudayakan sendiri sebagai manusia purnawan”. 3. Nilai-nilai hidup manusia pada prinsipnya merupakan pelaksanaan nilai-nilai ini, seperti berpakainan, cara hidup dan cara begaul. “pendidikan adalah hidup bersama dala satuan tri tunggal ayah, ibu, anak, dimana terjadi pelaksanaan nilai-nilai denagn mana dia berproses untuk akhirnya bias melaksanakan sendiri sebagi manusia purnawan”. B. Hakikat pendidikan Hakikat pendidikan tidak akan terlepas dari hakikat manusia, sebab urusan utama pendidikan adalah manusia. Wawasa yang dianut oleh pendidik dalam hal ini guru, tentang manusia akan mempengaruhi strategi atau metode yang digunakan dalam melaksanakan tugas-tugasnya. Disamping itu konsep pendidkan yang dianut saling berkaitan erat dengan hakikat pendidikan. Beberapa asumsi dasar yang berkenan dengan hakikat pendidikan itu dinyatakan oleh Raka Joni (1985:2) sebagai berikut : a. Pendidikan merupakan proses interaksi manusia yang ditandai oleh keseimbangan antara kedaulatan subjek didik dengan kewibawaan pendidkan. b. Pendidikan merupakan usaha penyiapan subjek didik menghadapi lingkungan hidup yang mengalami perubahan yang semakin pesat. c. Pendidikan meningkatkan kualitas kehidupan pribadi dan masyarakat. d. Pendidikan berlangsung seumur hidup. e. Pendidikan merupakan kiat dalam menetapkan prinsip-prinsip ilmu pengetahuan dan teknologi bagi pembentukan manusia seutuhnya. C. Pendidikan sebagi system Pendidikan adalah karya bersama yang berlangsung dalam suatu pola kehidupan masyarakat tertentu. Dengan dengan demikian pendidikan nasional suatu bangsa, merupakan”system social” dan salah satu sector dalam keseluruhan kehidupan bangsa.
  • 11.
    Sebagai system social,pendidikan merupakan system terbuka, yang oleh Kath Kan yang dikutip oleh Mudyaharjdo (1992), dibataskan sebagai system yang memperoleh masukan dari lingkungan dan memberikan hasil transformasinya kepada lingkungan. Cirri – cirri umum system terbuka dijelaskan sebagi berikut : 1. Mengambil energy atau (masukan) dari lingkungan. 2. Mentransformasikan energy yang tersedia. 3. Memberikan hasil kepada lingkungan. 4. System merupakan rangkaian peristiwa atau kejadian yang terus berlangsung. 5. Untuk dapat hidup terus, system harus bergerak melawan proses ntropy / kehancuran. 6. Masukan system tidak hanya hal-hal yang bersifat material tetapi juga berupa informasi yang pengambilannya bersifat selektif dan balikannya berupa balikan negative. 7. Dalam system terdapat dalam keadaan statis dan keseimbangan interm (omaestatis) yang dinamis. 8. System bergerak menuju kepada melakukan peranan-peranan yang makin berdiferensiasi. 9. System dapat mencapai keadaan akhir yang sama dengan kondisi awal yang berbeda dengan cara-cara pencapaian yang tidak sama. Lingkungan Lingkungan Masukan system hasil Pendidikan pendidikan pendidikan Model imput-output pendidikan
  • 12.
    D. Factor-faktor pendidikan Dalamkegiatan atau proses pendidikanterdapat factor-faktor pendidikan yang dapat membentuk pola interaksi atau saling mempengaruhi. Factor-faktor pendidikan tersebut adalah seperti berikut : 1. Factor tujuan 2. Factor pendidik 3. Factor subjek didik 4. Factor isi/ materi pendidikan 5. Factor cara / metode dan alat 6. Factor situasi lingkungan 1. Tujuan Makna tujuan pendidikan nasional itu adalah membentuk manusia Indonesia yang bisa mandiri dalam konteks kehidupan pribadinya, kehidupan masyarakat, berbangsa danbernegara, serta berkehidupan sebagi makhluk yang beragama (ketuhanan yang maha esa). 2. Pendidik Pendidik ialah orang yang mempunyai tanggung jawab dalam melaksanakan pendidikan. Pendidik itu menjadi dua kategori : a. Pendidik menurut kodrat b. Pendidik menurut jabatan yaitu guru Orang tua sebagi pendidik menurut kodrat adalah pendidik pertama dan utama. Hubungan orang tua dengan anaknya dalam hubungan edukatif mengandung dua unsure dasar yaitu : a. Unsur kasih saying orang tua terhadap anak. b. Unsur kesadaran akan tanggung jawab dari pendidik untuk menuntun perkembngan anak.
  • 13.
    Guru sebagi pendidikmenurut jabatan menerima tanggung jawab mendidik dari tiga pihak, yaitu orang tua, masyarakat, dan Negara. Sifat-sifat yang normatif baik sebagai kelanjutan dari sikap orang tua pada umumnya, antara lain : a. Kasih saying kepada subjek didik b. Tanggung jawab kepada tugas medidik. 3. subjek didik istilah subjek didik digunakan berdasarkan pandangan bahwa makhluk manusia yang dididik adalah makhluk yang berkepribadian. Istilah tersebut digunakan mengingat bahwa pendidikan adalah suatu proses pendidikan sepanjang hayat. Ia merupakan suatu proses, proses penyesuaian diri dan proses pemecahan masalah. Dengan kata lain, suatu proses pemanusiaan manusia (driyarkara, 1980:89). Menurut prayitno (2000) yang menyatakan, hak anak ialah memperoleh pendidikan yang layak memperkembangkan segenap potensi yang dikaruniai Allah kepadanya secara optimal. Untuk itu harus dimungkinkan agar anak : (a) memperoleh kesempatan, fasilitas, dan pelayanan pendidikan dari orang tua, pendidik Negara. (b) Terhindar dari pemaksaan kehendak dari orang tua atau pihak lain yang mengganggu penyelenggaraan pendidikan anak. (c) Terhindar dari perlakukan yang merugikan penyelenggaraan pendidikan. (d) Terhindar dari peraturan dan / atau merugikan pendidikan anak. 4. Isi / materi pendidikan Berdasarkan tujuan pendidikan yang ingin dicapai ditetapkan isi / materi pendidikan yang releva. Kita tahu bahwa tujuan pendidikan itu sangat luas, mulai dari tujuan umum sampai ke tingkat tujuan khusus yang sekecil-kecilnya. Guru harus dapat member penafsiran yang tepat mengenai jenis dan fungsi tujuan yang akan dicapainya secara konflik, sehingga dapat memilih bahan / materi yang tepat sesuai dengan tujuan tersebut.
  • 14.
    Guru harus memilihbahan / materi yang perlu diberikan, dan bahan mana yang tidak perlu. Untuk itu guru harus mempertimbangkan hal-hal berikut ini : 1) Bahan / materi harus sesuai dan menunjang tercapainya tujuan. Hanya bahan / materi yang sesuai dan menunjang tujuan yang perlu diberikan. 2) Urgensi bahan, yaitu bahan / materi itu penting untuk diketahui oleh peserta didik. Disamping itu sifat bahan tersebut merupakan landasan untuk mempelajari bahan berikutnya. 3) Nilai praktis atau kegunaannya diartikan sebagai makna bahan itu bagi kehidupannya sehari-hari. 4) Bahan tersebut merupakan bahan wajib, sesuai denagn tuntutan kurikulum. 5) Bahan yang susah diperoleh sumbernya, perlu diupayakan untuk diberikan oleh guru. Untuk bahan yang mudah diperoleh sebaiknya ditugaskan untuk mempelajari, sedangkan guru hanya membicarakan pokok-pokoknya saja. 5. Metode dan alat pendidikan a. Metode adalah cara yang berfungsi sebagai alat untuk mencapai tujuan. Dalam menciptakan apakah suatu metode dapat digunakan atau kurang tepat, ditentukan oleh beberapa factor: 1) Tujuan yang ingin dicapai, kalau tujuan yang ingin dicapai adalah supaya murid dapat melakukan sesuatu, mungkin metode yang lebih tepat adalah menggunakan metode demonstrasi, simulasi, atau bermain peran. 2) Factor murid (peserta didik) ikut menentukan efektif tidaknya suatu metode. Pada kelas tertentu tepat digunakan metode diskusi, karena semua muridnya aktif. Pada kelas yang kebanyakan muridnya pasif, metode tersebut kurang berhsil. 3) Factor guru juga ikut menentukan efektif tidaknya suatu metode. Ada metode yang berhasil pada seorang guru, namun kurang berhasil digunakan oleh guru lain. b. Factor alat pendidikan. Kegiatan pendidikan berlangsung dengan menggunakan alat-alat pendidikan. Yang dimaksud dengan alat-alat pendidikan ialah segala sesuatu yang secara langsung membantu terwujudnya pencapaian tujuan pendidikan. Pemilihan alat pendidikan yang akan digunakan perlu mempertimbangkan beberapa hal, antara lain :
  • 15.
    1) Situasi hubunganantara guru dan murid. Hubungan yang diliputi kewibawaan guru dan kepecayaan murid atas kewibawaan itu, alat pendidikan yang digunakan cukup yang preventif saja seperti teladan, ajaran, dan suruhan. 2) Perbedaan sifat dan tabiat murid juga harus diperhatikan. 3) Pada anak yang normal sebaiknya digunakan tindakan yang preventif. 4) Penggunaan kecaman, ancaman dan hukuman haruslah hati-hati dan bijaksana, sebab penggunaan tindakan ini sering kali mengakibatkan hubungan educative menjadi rusak dan merugikan perkembangan kepribadian murid. 6. Lingkungan pendidikan Pengertian lingkungan pada hakikatnya merupakan sesuatau yang ada diluar dirui individu, walaupun ada juga yan mengatakan bahwa ada lingkungan yang teerdapat dalam diri individu. Para ahli membedakan jenis lingkunagan menjadi : a. Lingkungan alam Adalah segala sesuatu yang ada didunia ini yang berada diluar diri anak yang bukan manusia, seperti binatang, tumbuhan, iklim, air, gedung dan rumah. b. Lingkungan social Adalah semua manusia yang berada di luar diri seseorang yang dapat mempengaruhi diri orang tersebut, baik secara langsung maupun tidak langsung. Contohnya seperti program televise, radio, surat kabar atau media cetak lainnya termasuk lingkungan social yang tidak langsung. Menurut tempat pelaksanaan pendidikan, lingkungan dibedakan atas : 1. Keluarga 2. Sekolah 3. masyarakat