A
presentation
on
Automated teller machine
ATM
By SOUVIK SAHA
3rd year, Department of Electrical Engineering
Roll number 58
What is an
ATM?
 An automated teller machine (ATM) is a computerized
telecommunications device that provides the customers of a
financial institution or bank with access to financial transactions in
a public space without the need for a human clerk or bank teller 24
hours a day.
 ATMs plays a vital role in facilitating the banking services to banks
as well as customers.
 ATM is the back bone of retail banking sector.
 The word "machine" in the term "ATM machine" is certainly
redundant, but widely used.
History ofATM
 The ATM was invented by Scot John Shepherd-Barron.
 The world's first ATM was installed in a branch of Barclays in the
northern London borough of Enfield, Middlesex, in 1967.
 A mechanical cash dispenser was developed and built by Luther
George Simjian and installed in 1939 in NewYork City by the City
Bank of NewYork
 The first person to use the machine was RegVarney of "On the
Buses" fame, a BritishTelevision programme from the 1960s
 The idea of a PIN stored on the card was developed by the British
engineer John Rose in 1965.
 The modern, networked ATM was invented in Dallas,Texas, by
DonWetzel in 1968
 Notable historical models ofATMs include the IBM 3624 and 473x
series, Diebold 10xx andTABS 9000 series, and NCR 5xxx series.
Some facts
aboutATM
Growth of ATM in India Growth of ATM worldwide
0
10,000
20,000
30,000
40,000
50,000
60,000
70,000
80,000
90,000
Number of
ATM
0
500,000
1,000,000
1,500,000
2,000,000
2,500,000
3,000,000
2007
2009
2011
2013
Number of
ATM
Functions of
ATM
The concept of ATM is 24× 7× 365.
Flexibility of using ATM of other banks i.e. we can make
transaction from anyATM while our account not in same bank.
Can recharge their mobile phone prepaid connection.
Pay the bills.
Money transfer from one account to another one.
Check the balance of account at any time.
Register their mobile number for account details.
Deposit the cheques or cash in account.
Change the PIN number.
Purchasing items.
ATM cards:
How to use an
ATM?
 The customer is identified by inserting a plasticATM card with a
magnetic stripe or a plastic smartcard with a chip that contains the
unique card number and security information.
 Security is provided by the customer entering a personal
identification number (PIN).
 Upon successful entry of the PIN, the customer may perform a
transaction.
 The ATM calls up the bank's computers to verify the balance,
dispenses the cash and then transmits a completed transaction
Structure of
ATM
 Keypad
 Speaker
 Display screen
 Receipt printer
 Cash dispenser
 CPU
 Magnetic or chip card reader
 Secured crypto processor
 Function key or touch screen
 Vault
 Housing
Input devices of
ATM:
Card reader
and Keypad
 The card reader captures the
account information stored
on the magnetic stripe on the
back of an ATM/debit or
credit card. The host
processor uses this
information to route the
transaction to the
cardholder's bank.
 The keypad lets the
cardholder tell the bank what
kind of transaction is
required (cash withdrawal,
balance inquiry, etc.) and for
what amount. Also, the bank
requires the cardholder's
personal identification
number (PIN) for verification.
Federal law requires that the
PIN block be sent to the host
processor in encrypted form.
Output devices of
ATM:
Display
screen, cash
dispenser and
receipt printer
Display Screen:
The display screen prompts the
cardholder through each step
of the transaction process.
Leased-line machines
commonly use a monochrome
or colour CRT (cathode ray
tube) display. Dial-up
machines commonly use a
monochrome or colour LCD.
Cash dispenser and
Receipt Printer:
The heart of an ATM is the safe
and cash-dispensing
mechanism.The entire bottom
portion of most small ATMs is a
safe that contains the cash.
The receipt printer provides
the cardholder with a paper
receipt of the transaction.
Requirements
ofATM
HARDWARE REQUIREMENTS
 Processor : Processorx86 Family 6 Model 15 Stepping 13
GenuineIntel~2394Mhz
 RAM : 512 MB or more
 Hard disk : 20 GB or more
 Monitor : VGA/SVGA
 Keyboard : 104 Keys
 Mouse : 2 buttons/ 3 buttons
SOFTWARE REQUIREMENTS
Operating System : Windows 2000/XP MS-DOS, PC-DOS, Java, Linux, Unix
 Front end : JavaApplet
 Database : Ms-Access.
 CAL protocols such as Diebold 911 or 912 are replace by new protocols as IFX
ATM
Networking
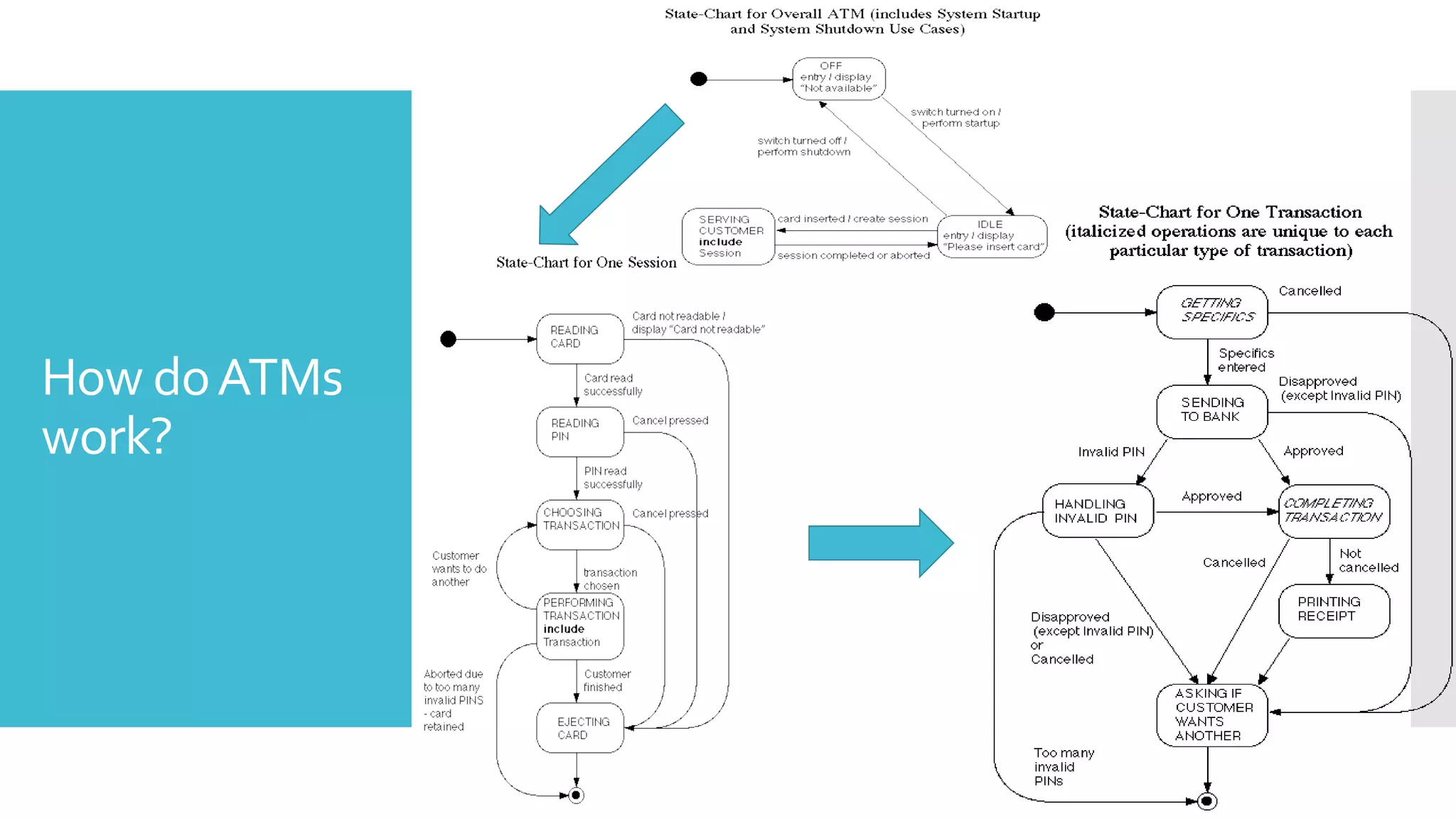
 An ATM is simply a data terminal with two input and four output
devices. Like any other data terminal, the ATM has to connect to
and communicate through a host processor.
Leased-line machines connect directly to the host processor through
a four-wire, point-to-point, dedicated telephone line.
Dial-up ATMs connect to the host processor through a normal phone
line using a modem and a toll-free number, or through an Internet
service provider using a local access number dialed by modem.
 When a cardholder wants to do an ATM transaction, he or she
provides the necessary information by means of the card reader and
keypad.
 ATM forwards this information to the host processor, which routes
the transaction request to the cardholder's bank or the institution that
issued the card.
 If the cardholder is requesting cash, the host processor causes an
electronic funds transfer to take place from the customer's bank
account to the host processor's account.
 Once the funds are transferred to the host processor's bank account,
the processor sends an approval code to the ATM authorizing the
machine to dispense the cash.
How doATMs
work?
Advantages
and
disadvantages
ofATM
Advantages
 ATM supports voice, video and data
allowing multimedia and mixed
services over a single network.
 Provides the best multiple service
support
 Supports delay close to that of
dedicated services
 Able to use all common physical
transmission paths like SONET.
 Cable can be twisted-pair, coaxial or
fiber-optic
 Ability to connect LAN toWAN
 Legacy LAN emulation
 Efficient bandwidth use by statistical
multiplexing
 Higher aggregate bandwidth
 High speed Mbps and possibly Gbps
Disadvantages
 Flexible to efficiency’s expense, at
present, for any one application it
is usually possible to find a more
optimized technology
 Cost, although it will decrease
with time
 New customer premises hardware
and software are required
 Competition from other
technologies -100 Mbps FDDI, 100
Mbps Ethernet and fast Ethernet
 Presently the applications that can
benefit fromATM such as
multimedia are rare
 The wait, with all the promise of
ATM’s capabilities many details
are still in the standards process
Location and
types ofATM
ATMs are placed not only near or inside the premises of banks, but
also in locations such as shopping centers/malls, airports, grocery
stores, petrol/gas stations, restaurants, or any place large numbers of
people may gather.
 On-LineATMs
 Off -lineATMs
 On- site ATMs
 Off-SiteATMs
 Mobile ATMs
 Biometric ATMs
 TalkingATMs
 ATMs For Blinds
 Drive In ATMs
Factors for
growth ofATM
Make transaction any time and more than one time in a day.
Take less time to make a transaction than a teller in banks.
Easy to use for people.
Much reliable i.e. no body can access your account without your
permission.
It reduce the bank ‘s work load.
Accurate transaction.
Can make payment for purchase anything.
0
0.5
1
1.5
teller
ATM
Phone
Debit
Internet
Cost ofTransaction with
various mode of Banking
Cost in
Rupees
Problems with
ATMs
 Problem faced by Customers:
They didn’t receive cash while the is account debited.
Wrong insert the ATM card.This problem is more common with new
ATM users who are not familiar with ATM machine.
They didn’t receive slip of account balance.
Money transfer problem:
Some time money stuck in machine at the time of transaction.
Some time machine didn’t accept ATM cards.
Time out problem when the customer late for any step of processing.
Customer face the problem when the process of bank is change.
When cash not available.
 Problem faced by Banks :
Theft money from ATMs.
 Burglary ofATMs (including theft of entire ATMs).
 System problem (including server down).
 System failure (system crash or the software not work properly).
 Hack the Bank’s site which affect whole banking system.
Precautions
while using
ATM orATM
cards
 Make your PIN a series of numbers that you can easily memorise and
avoid using common dates and numbers related to your life.
 Don’t write down your PIN and keep it in a place where it can be easily
found. Keep your ATM card in safe places. Keep your PIN a secret and
don’t disclose confidential information about your card over the
telephone or the Internet.
 Observe the surroundings at the ATM location before conducting a
transaction.
 Block the view of others when using anATM to make sure they cannot
see your PIN.
 Look for possible fraudulent devices attached to anATM. If anything
looks suspicious, use another machine.
 Never allow a cashier or any other person to enter your PIN for you.
 Have your card ready to minimize the time you spend at anATM.
 When using a drive-up ATM after dark, keep your car doors locked,
passenger windows rolled up and headlights on when conducting your
transaction.
 If using an ATM at night, try to take someone with you.
 Check your ATM receipts against your monthly credit union
statements, just as you do your cancelled checks.
 If you think you are being followed after leaving an ATM, call 911 or
look for a police officer.
 After transaction, take your receipt, collect your ATM card and leave
the place immediately. Do not count the money in there.
Conclusion
Based studies on the ATM we hereby conclude that ATM is the
easiest way of depositing and withdrawing money.Transaction is
possible any time, that’s why in India some people callATM as “all
time money”. If ATM machines are connected to internet then its
possible to do transaction from any where, 24 hours a days and 365
days a year.With the security of ATM improving it has now become
a safe mode of transaction. Hence it can be concluded that ATM is
safe, fast, reliable, convenient, excisable and any time money
machine.
Thank you..

Automated Teller Machine

  • 1.
    A presentation on Automated teller machine ATM BySOUVIK SAHA 3rd year, Department of Electrical Engineering Roll number 58
  • 2.
    What is an ATM? An automated teller machine (ATM) is a computerized telecommunications device that provides the customers of a financial institution or bank with access to financial transactions in a public space without the need for a human clerk or bank teller 24 hours a day.  ATMs plays a vital role in facilitating the banking services to banks as well as customers.  ATM is the back bone of retail banking sector.  The word "machine" in the term "ATM machine" is certainly redundant, but widely used.
  • 3.
    History ofATM  TheATM was invented by Scot John Shepherd-Barron.  The world's first ATM was installed in a branch of Barclays in the northern London borough of Enfield, Middlesex, in 1967.  A mechanical cash dispenser was developed and built by Luther George Simjian and installed in 1939 in NewYork City by the City Bank of NewYork  The first person to use the machine was RegVarney of "On the Buses" fame, a BritishTelevision programme from the 1960s  The idea of a PIN stored on the card was developed by the British engineer John Rose in 1965.  The modern, networked ATM was invented in Dallas,Texas, by DonWetzel in 1968  Notable historical models ofATMs include the IBM 3624 and 473x series, Diebold 10xx andTABS 9000 series, and NCR 5xxx series.
  • 4.
    Some facts aboutATM Growth ofATM in India Growth of ATM worldwide 0 10,000 20,000 30,000 40,000 50,000 60,000 70,000 80,000 90,000 Number of ATM 0 500,000 1,000,000 1,500,000 2,000,000 2,500,000 3,000,000 2007 2009 2011 2013 Number of ATM
  • 5.
    Functions of ATM The conceptof ATM is 24× 7× 365. Flexibility of using ATM of other banks i.e. we can make transaction from anyATM while our account not in same bank. Can recharge their mobile phone prepaid connection. Pay the bills. Money transfer from one account to another one. Check the balance of account at any time. Register their mobile number for account details. Deposit the cheques or cash in account. Change the PIN number. Purchasing items.
  • 6.
    ATM cards: How touse an ATM?  The customer is identified by inserting a plasticATM card with a magnetic stripe or a plastic smartcard with a chip that contains the unique card number and security information.  Security is provided by the customer entering a personal identification number (PIN).  Upon successful entry of the PIN, the customer may perform a transaction.  The ATM calls up the bank's computers to verify the balance, dispenses the cash and then transmits a completed transaction
  • 7.
    Structure of ATM  Keypad Speaker  Display screen  Receipt printer  Cash dispenser  CPU  Magnetic or chip card reader  Secured crypto processor  Function key or touch screen  Vault  Housing
  • 8.
    Input devices of ATM: Cardreader and Keypad  The card reader captures the account information stored on the magnetic stripe on the back of an ATM/debit or credit card. The host processor uses this information to route the transaction to the cardholder's bank.  The keypad lets the cardholder tell the bank what kind of transaction is required (cash withdrawal, balance inquiry, etc.) and for what amount. Also, the bank requires the cardholder's personal identification number (PIN) for verification. Federal law requires that the PIN block be sent to the host processor in encrypted form.
  • 9.
    Output devices of ATM: Display screen,cash dispenser and receipt printer Display Screen: The display screen prompts the cardholder through each step of the transaction process. Leased-line machines commonly use a monochrome or colour CRT (cathode ray tube) display. Dial-up machines commonly use a monochrome or colour LCD. Cash dispenser and Receipt Printer: The heart of an ATM is the safe and cash-dispensing mechanism.The entire bottom portion of most small ATMs is a safe that contains the cash. The receipt printer provides the cardholder with a paper receipt of the transaction.
  • 10.
    Requirements ofATM HARDWARE REQUIREMENTS  Processor: Processorx86 Family 6 Model 15 Stepping 13 GenuineIntel~2394Mhz  RAM : 512 MB or more  Hard disk : 20 GB or more  Monitor : VGA/SVGA  Keyboard : 104 Keys  Mouse : 2 buttons/ 3 buttons SOFTWARE REQUIREMENTS Operating System : Windows 2000/XP MS-DOS, PC-DOS, Java, Linux, Unix  Front end : JavaApplet  Database : Ms-Access.  CAL protocols such as Diebold 911 or 912 are replace by new protocols as IFX
  • 11.
    ATM Networking  An ATMis simply a data terminal with two input and four output devices. Like any other data terminal, the ATM has to connect to and communicate through a host processor. Leased-line machines connect directly to the host processor through a four-wire, point-to-point, dedicated telephone line. Dial-up ATMs connect to the host processor through a normal phone line using a modem and a toll-free number, or through an Internet service provider using a local access number dialed by modem.  When a cardholder wants to do an ATM transaction, he or she provides the necessary information by means of the card reader and keypad.  ATM forwards this information to the host processor, which routes the transaction request to the cardholder's bank or the institution that issued the card.  If the cardholder is requesting cash, the host processor causes an electronic funds transfer to take place from the customer's bank account to the host processor's account.  Once the funds are transferred to the host processor's bank account, the processor sends an approval code to the ATM authorizing the machine to dispense the cash.
  • 12.
  • 13.
    Advantages and disadvantages ofATM Advantages  ATM supportsvoice, video and data allowing multimedia and mixed services over a single network.  Provides the best multiple service support  Supports delay close to that of dedicated services  Able to use all common physical transmission paths like SONET.  Cable can be twisted-pair, coaxial or fiber-optic  Ability to connect LAN toWAN  Legacy LAN emulation  Efficient bandwidth use by statistical multiplexing  Higher aggregate bandwidth  High speed Mbps and possibly Gbps Disadvantages  Flexible to efficiency’s expense, at present, for any one application it is usually possible to find a more optimized technology  Cost, although it will decrease with time  New customer premises hardware and software are required  Competition from other technologies -100 Mbps FDDI, 100 Mbps Ethernet and fast Ethernet  Presently the applications that can benefit fromATM such as multimedia are rare  The wait, with all the promise of ATM’s capabilities many details are still in the standards process
  • 14.
    Location and types ofATM ATMsare placed not only near or inside the premises of banks, but also in locations such as shopping centers/malls, airports, grocery stores, petrol/gas stations, restaurants, or any place large numbers of people may gather.  On-LineATMs  Off -lineATMs  On- site ATMs  Off-SiteATMs  Mobile ATMs  Biometric ATMs  TalkingATMs  ATMs For Blinds  Drive In ATMs
  • 15.
    Factors for growth ofATM Maketransaction any time and more than one time in a day. Take less time to make a transaction than a teller in banks. Easy to use for people. Much reliable i.e. no body can access your account without your permission. It reduce the bank ‘s work load. Accurate transaction. Can make payment for purchase anything. 0 0.5 1 1.5 teller ATM Phone Debit Internet Cost ofTransaction with various mode of Banking Cost in Rupees
  • 16.
    Problems with ATMs  Problemfaced by Customers: They didn’t receive cash while the is account debited. Wrong insert the ATM card.This problem is more common with new ATM users who are not familiar with ATM machine. They didn’t receive slip of account balance. Money transfer problem: Some time money stuck in machine at the time of transaction. Some time machine didn’t accept ATM cards. Time out problem when the customer late for any step of processing. Customer face the problem when the process of bank is change. When cash not available.  Problem faced by Banks : Theft money from ATMs.  Burglary ofATMs (including theft of entire ATMs).  System problem (including server down).  System failure (system crash or the software not work properly).  Hack the Bank’s site which affect whole banking system.
  • 17.
    Precautions while using ATM orATM cards Make your PIN a series of numbers that you can easily memorise and avoid using common dates and numbers related to your life.  Don’t write down your PIN and keep it in a place where it can be easily found. Keep your ATM card in safe places. Keep your PIN a secret and don’t disclose confidential information about your card over the telephone or the Internet.  Observe the surroundings at the ATM location before conducting a transaction.  Block the view of others when using anATM to make sure they cannot see your PIN.  Look for possible fraudulent devices attached to anATM. If anything looks suspicious, use another machine.  Never allow a cashier or any other person to enter your PIN for you.  Have your card ready to minimize the time you spend at anATM.  When using a drive-up ATM after dark, keep your car doors locked, passenger windows rolled up and headlights on when conducting your transaction.  If using an ATM at night, try to take someone with you.  Check your ATM receipts against your monthly credit union statements, just as you do your cancelled checks.  If you think you are being followed after leaving an ATM, call 911 or look for a police officer.  After transaction, take your receipt, collect your ATM card and leave the place immediately. Do not count the money in there.
  • 18.
    Conclusion Based studies onthe ATM we hereby conclude that ATM is the easiest way of depositing and withdrawing money.Transaction is possible any time, that’s why in India some people callATM as “all time money”. If ATM machines are connected to internet then its possible to do transaction from any where, 24 hours a days and 365 days a year.With the security of ATM improving it has now become a safe mode of transaction. Hence it can be concluded that ATM is safe, fast, reliable, convenient, excisable and any time money machine.
  • 19.