Arrangeren van leermiddelen...
Het leerplan biedt hulp

Wim de Boer
leerplan
                 curriculum
                                           kerndoelen/eindtermen

referentiekader
rekenen en taal




    ERK                                               doorlopende leerlijn




      leerlijn
                                                kerncurriculum


                   leermiddel
                                    vocabulaires
arrangeren kun je leren...
Arrangeren?



 het selecteren en
 combineren van het
 geheel aan leermiddelen
Methode            vs   Leermiddel

•   Leerinhouden        •   Leerinhouden
•   Leerlijnen          •   Leerlijnen
•   Didactiek           •   Didactiek
•   Activiteiten        •   Activiteiten
•   Evaluatie           •   Evaluatie
•   ...                 •   ...
Arrangementen: nu en straks...




                                 www.leermiddelenmonitor.nl
Arrangeren eenvoudig?


•   Weinig tijd en ondersteuning voor maken leermiddelen (59%),
    maar wel uitdagend

•   Moeilijk bij arrangeren: doorlopende leerlijnen en samenhang
    tussen vakken

•   Digitale leermiddelen maken is moeilijk (60%)

•   Nog nauwelijks leermiddelenbeleid op schoolniveau




                                              (Leermidelenmonitor 2008-2009)
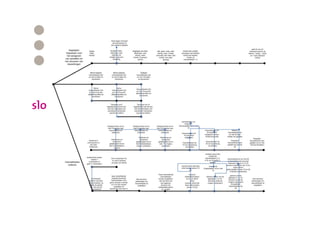
niveaus van arrangeren/ontwikkelen
                                              een leergebied




                             G
                         N
                        VA
                                           een leergang




                     M
                    O
                 S]
                                 een lessenreeks
               D
               IJ
             [T
                         een les[onderdeel]


              zelf onderwijsmaterialen
                               maken



                             bestaande
                    onderwijsmaterialen
ACTIVITEIT




                             aanpassen


                    geschikte bestaande
                     onderwijsmaterialen
                                  kiezen



               onderwijs en materialen
                           analyseren


                                              individuele      een          een
                                               docenten     ontwikkel-   onderwijs-   School
                                                              team         team

                                                               BETROKKENEN                     Marsh
Arrangeren van leermiddelen...
Het leerplan biedt hulp
•   aha...
Curriculum/leerplan: plan voor leren...
Leerplan: meerdere niveaus

•   macro
•   meso
•   micro
•   nano
Curriculaire spinnenweb
leerlijn

•   Een leerlijn is een beredeneerde
    opbouw van tussendoelen en
    inhouden, leidend naar een
    einddoel.
•   Afhankelijk van de precieze
    functie, gebruikscontext en
    doelgroep variëren leerlijnen in
    de mate waarin implicaties voor
    verschillende leerplanelementen
    zijn uitgewerkt.
Leerlijnen en
leermiddelen
uitwerking van
het curriculum op
micro of zelfs
nano niveau...
Voorbeelden nu
http://weblog.thiememeulenhoff.nl/oponskunjerekenen/?p=164
Doorlopende leerlijn water




IVN, Veldwerk Nederland & SME Advies. (2006) “WIE WEET WANNEER WAT VAN WATER” Doorlopende leerlijn voor het thema water. Http://www.watereducatie.nl
Malmberg e-methodes
Leerlijnen Logo    Contact                Bibliotheek            Nieuwsbrief

Aardrijkskunde
Geschiedenis       Leerlijnen selectie tool Rekenen/Wiskunde
Taal
Rekenen/Wiskunde    Selecteer methode     Selecteer groep   Selecteer onderwerp
                     Pluspunt             Groep 3            Getalverk. tot 100
                     Wereld in getallen   Groep 4            Onderwerp 2
                     Methode x            Groep 5            Onderwerp 3
                     Methode y            Groep 6            Onderwerp 4
                     Methode z            Groep 7            Onderwerp z
                                          Groep 8




                                                                      Verder
Leerlijnen Logo   Contact   Bibliotheek   Nieuwsbrief

Aardrijkskunde
Geschiedenis
Taal
Rekenen/Wiskunde
Arrangeren vanuit de methode?
 Hebben we een standaard nodig?




methode


eigen mat
Vragen?




  Meer informatie: w.deboer@slo.nl & j.vandenakker@slo.nl

Arrangeren Van Leermiddelen Het Leerplan Biedt Hulp

  • 1.
    Arrangeren van leermiddelen... Hetleerplan biedt hulp Wim de Boer
  • 2.
    leerplan curriculum kerndoelen/eindtermen referentiekader rekenen en taal ERK doorlopende leerlijn leerlijn kerncurriculum leermiddel vocabulaires
  • 3.
  • 4.
    Arrangeren? het selecterenen combineren van het geheel aan leermiddelen
  • 5.
    Methode vs Leermiddel • Leerinhouden • Leerinhouden • Leerlijnen • Leerlijnen • Didactiek • Didactiek • Activiteiten • Activiteiten • Evaluatie • Evaluatie • ... • ...
  • 6.
    Arrangementen: nu enstraks... www.leermiddelenmonitor.nl
  • 7.
    Arrangeren eenvoudig? • Weinig tijd en ondersteuning voor maken leermiddelen (59%), maar wel uitdagend • Moeilijk bij arrangeren: doorlopende leerlijnen en samenhang tussen vakken • Digitale leermiddelen maken is moeilijk (60%) • Nog nauwelijks leermiddelenbeleid op schoolniveau (Leermidelenmonitor 2008-2009)
  • 8.
    niveaus van arrangeren/ontwikkelen een leergebied G N VA een leergang M O S] een lessenreeks D IJ [T een les[onderdeel] zelf onderwijsmaterialen maken bestaande onderwijsmaterialen ACTIVITEIT aanpassen geschikte bestaande onderwijsmaterialen kiezen onderwijs en materialen analyseren individuele een een docenten ontwikkel- onderwijs- School team team BETROKKENEN Marsh
  • 9.
    Arrangeren van leermiddelen... Hetleerplan biedt hulp • aha...
  • 10.
  • 11.
    Leerplan: meerdere niveaus • macro • meso • micro • nano
  • 12.
  • 13.
    leerlijn • Een leerlijn is een beredeneerde opbouw van tussendoelen en inhouden, leidend naar een einddoel. • Afhankelijk van de precieze functie, gebruikscontext en doelgroep variëren leerlijnen in de mate waarin implicaties voor verschillende leerplanelementen zijn uitgewerkt.
  • 14.
    Leerlijnen en leermiddelen uitwerking van hetcurriculum op micro of zelfs nano niveau...
  • 15.
  • 16.
  • 20.
    Doorlopende leerlijn water IVN,Veldwerk Nederland & SME Advies. (2006) “WIE WEET WANNEER WAT VAN WATER” Doorlopende leerlijn voor het thema water. Http://www.watereducatie.nl
  • 23.
  • 28.
    Leerlijnen Logo Contact Bibliotheek Nieuwsbrief Aardrijkskunde Geschiedenis Leerlijnen selectie tool Rekenen/Wiskunde Taal Rekenen/Wiskunde Selecteer methode Selecteer groep Selecteer onderwerp Pluspunt Groep 3 Getalverk. tot 100 Wereld in getallen Groep 4 Onderwerp 2 Methode x Groep 5 Onderwerp 3 Methode y Groep 6 Onderwerp 4 Methode z Groep 7 Onderwerp z Groep 8 Verder
  • 29.
    Leerlijnen Logo Contact Bibliotheek Nieuwsbrief Aardrijkskunde Geschiedenis Taal Rekenen/Wiskunde
  • 31.
    Arrangeren vanuit demethode? Hebben we een standaard nodig? methode eigen mat
  • 32.
    Vragen? Meerinformatie: w.deboer@slo.nl & j.vandenakker@slo.nl