Bilancio di Sostenibilità

     2010
Bilancio di Sostenibilità 2010
Indice
LETTERA DEL PRESIDENTE                                                      9
BILANCIO ECO(NOMICO) SOSTENIBILE                                           11
NOTA METODOLOGICA                                                          13

1.      L’IDENTITÀ                                                         15
 1.1.   Storia                                                             15
 1.2.   Missione                                                           17
 1.3.   Contesto di riferimento                                            17
 1.4.   Localizzazione                                                     18
 1.5.   Dimensione etica e strategica                                      19
 1.5.1. Principi e valori                                                  19
 1.5.2. Disegno strategico e Piano Programmatico                           20
 1.6.   Assetto organizzativo                                              21
 1.6.1. Assetti societari società controllate e collegate                  21
 1.6.2. La composizione                                                    21
 1.6.3. La struttura organizzativa                                         23
 1.7.   Assetto Istituzionale                                              24
 1.7.1. I servizi                                                          24
 1.7.2. Governance e canali di dialogo                                     26
 1.7.3. Organi e meccanismi di governo e controllo                         27
 1.8.   Sistemi di gestione qualità, ambiente, RSI                         28
 1.8.1. Sistema di Gestione Qualità                                        28
 1.8.2. Sistema di Gestione Ambientale                                     28
 1.8.3. Certificazioni                                                      29
 1.8.4. Altri elementi qualificanti della gestione                          29
 1.9.   Associazioni di categoria                                          29
 1.9.1. Premi e riconoscimenti                                             30


2.      DIMENSIONE ECONOMICA DELLA SOSTENIBILITÀ                           31
 2.1.   Dati significativi di gestione (quadro di sintesi dati economici)   31
 2.2.   Indici gestionali e dati significativi di gestione                  32
 2.3.   Il Valore Aggiunto                                                 34
 2.3.1. Prospetto di determinazione del Valore Aggiunto                    34
 2.3.2. Prospetto di distribuzione del Valore Aggiunto globale lordo       35
 2.4.   Altea e i soci e/o azionisti                                       36
 2.4.1. Consistenza del capitale sociale                                   36
 2.4.2. Linee politiche dei rapporti con gli azionisti                     36
 2.4.3. Remunerazione del capitale investito                               37




                                                                            3
Bilancio di Sostenibilità 2010




            2.5.   Altea e i Fornitori                                                    37
            2.5.1. Qualificazione ed analisi dei fornitori                                 37
            2.5.2. Condizioni negoziali e controversie con i fornitori                    38
            2.5.3. Outsourcing e consulenze                                               38
            2.5.4. Rapporti con istituti di credito / compagnie assicurative /
                   fondazioni bancarie                                                    38
            2.6.   Altea e la Pubblica Amministrazione                                    39
             2.6.1. Linee politiche di riferimento nei rapporti con la P.A.               39
             2.6.2. Imposte, tributi, tasse, contributi, agevolazioni, e/o finanzia
                    menti agevolati ricevuti e suddivisi per aree di destinazione         39
             2.6.3. Rapporti con la P.A. e le istituzioni pubbliche Locali                39
             2.6.4. Rapporti con la P.A. e le Istituzioni Pubbliche in ambito nazionale   40

           3.      DIMENSIONE SOCIALE DELLA SOSTENIBILITÀ                                 41
            3.1.   Le persone Altea                                                       41
             3.1.1. Pari opportunità                                                      43
             3.1.2. Formazione, valorizzazione e qualità della vita lavorativa            43
             3.1.3. Sicurezza e salute sul luogo di lavoro                                44
             3.1.4. Partecipazione e soddisfazione dei dipendenti                         45
             3.1.5. Strumenti di dialogo e comunicazione                                  45
            3.2.   Altea e i clienti                                                      47
             3.2.1. Linee politiche nei rapporti con la clientela                         47
             3.2.2. Caratteristiche della clientela                                       47
             3.2.3. Impatto occupazionale e sviluppo territoriale                         48
             3.2.4. Nuovi prodotti e sviluppo dei servizi                                 49
             3.2.5. Soddisfazione del cliente e sistema qualità                           49
             3.2.6. Strumenti di dialogo - comunicazione                                  49
             3.2.7. Reclami e controversie con i clienti                                  49
            3.3.   Altea e i partner economici                                            50
            3.4.   Altea e la Comunità                                                    51
             3.4.1. Apporti diretti al sociale nei diversi ambiti di intervento           51
             3.4.2. Altro: concessione di strutture, assistenza tecnica ad
                    organizzazioni locali, altre iniziative                               51
             3.4.3. Attività finalizzata al mondo della scuola e della
                    ricerca universitaria                                                 51
             3.4.4. Media e sviluppo dei processi di comunicazione                        52
             3.4.5. Collaborazioni con job placement                                      52
4.      DIMENSIONE AMBIENTALE DELLA SOSTENIBILITÀ                    55
 4.1.   Sistemi di gestione ambientale e gestione dei rischi         56
 4.1.1. Formazione Ambientale                                        56
 4.1.2. Aspetti Ambientali                                           56
 4.2.   Aspetti Diretti                                              57
 4.2.1. Consumi energetici                                           57
 4.2.2. Approvvigionamento idrico                                    58
 4.2.3. Scarichi idrici                                              58
 4.2.4. Emissioni in atmosfera                                       59
 4.2.5. Sostanze lesive per l’ozonosfera                             59
 4.2.6. Consumi di materie prime                                     59
 4.2.7. Rifiuti                                                       60
 4.2.8. Suolo                                                        61
 4.2.9. Traffico                                                      61
 4.2.10.Impatto visivo, paesaggistico e naturalistico                63
 4.2.11.Rumore                                                       63
 4.3.   Aspetti Indiretti                                            63
 4.3.1. Gestione del rapporto con i fornitori di servizi             63
 4.3.2. Informazione e sensibilizzazione di specifiche categorie di
        soggetti interessati                                         64
 4.3.3. Servizi di consulenza sulla gestione ambientale              64
 4.4.   Obiettivi di miglioramento                                   65
 4.5.   Certificazione ambientale                                     65
 4.6.   Forme di finanziamenti agevolati                              65

5.      ANALISI STAKEHOLDER                                          67
6.      TABELLA DI CORRELAZIONE allo Standard GRI-G3                 70
7.      OBIETTIVI DI MIGLIORAMENTO                                   82




                                                                      5
Villa Erica, sede legale di Altea
S.p.A. è una splendida villa
storica risalente ai primi anni
dell’800. In stato di abbandono
per lungo tempo, l’edificio è stato
completamente ristrutturato e
dato a nuova vita, divenendo esso
stesso simbolo della mentalità
vincente Altea.
Scheda Anagrafica
          Ragione Sociale      Altea S.p.A.

   Sede legale e operativa     Strada Cavalli n. 42,
                               Feriolo di Baveno (Verbania)
                Telefono       (+39) 0323 280811
                  Telefax      (+39) 0323 2808110/125
                   E-mail      altea@alteanet.it
                Sito web       www.alteanet.it
              Presidente       Andrea Ruscica
      Amministratore Del.      Franco Vercelli

         Settori di attività   62.0
             Codici NACE:       “Programmazione, consulenza
                                informatica e attività connesse”
                               70.22
                                “Altre attività consulenza”
                               71.20
                                “Collaudi ed analisi tecniche”
                               78.30
                                “Altre attività di fornitura di risorse umane”
                               82.99
                                “Altri servizi di supporto alle imprese nca”
                               85.59
                                “Altri servizi di istruzioni nca"


                 Organico      182 risorse interne così ripartite:

                                144 Gestione e organizzazione aziendale
                                 11 Sistemi informativi
                                  1 Qualità
                                  4 Sicurezza e ambiente
                                 14 Unità di staff
                                  8 Commerciale

           Fatturato 2010      € 19.952.000,00

             Certificazioni     Qualità UNI EN ISO 9001:2008
                               Ambiente UNI EN ISO 14001:2004

       Registrazione Emas      n. IT-000288

Accreditamento formazione      Certificato formazione n. 289/001
                               Macrotipologia C

                                                                          7
Bilancio di Sostenibilità 2010
Lettera del Presidente
                        L’impegno e la convinzione che ci ha visto
                        coinvolti negli anni precedenti nella stesura
                        del bilancio Socio-Ambientale di Altea ci
                        porta ora a pubblicare la sua quarta edizione,
                        relativamente all’annualità 2010, ma oggi con
                        un bilancio redatto in ottica di sostenibilità.

                        Il  desiderio   di    rendere   maggiormente      e
                        costantemente espliciti attività, comportamenti e
                        strutturazione della nostra organizzazione, trovano
                        quindi ancor maggior e compiuto valore in questo
                        nostro ultimo ed al contempo nuovo Bilancio di
                        Sostenibilità.

Il Bilancio di sostenibilità è, in generale e specificatamente per Altea, un
processo di reporting a beneficio dei propri Stakeholder, ossia dei nostri
portatori di interesse, al fine di renderli consapevoli degli impatti che
l'azienda genera sul piano economico, ambientale e sociale .

La finalità è quindi rendere noto il nostro operato sotto il profilo della
responsabilità sociale ed etica dell’organizzazione, in ottica di rafforzare
il valore e la percezione positiva dell’azienda verso pubblici specifici ed
indifferenziati, accrescendone il consenso e dandone una visione reale e
corretta che corrisponda all’operato posto in essere dall’organizzazione e
dal proprio management: quale impresa socialmente responsabile Altea
svolge un’attività dando il proprio contributo alla sostenibilità.

Un ulteriore importante tassello nella crescita professionale di Altea.
Un ulteriore e rafforzato impegno a mantenere i risultati conseguiti e a
migliorarli “responsabilmente”.

Da ultimo, un sincero ringraziamento ed apprezzamento per il prezioso
lavoro svolto da tutto il Gruppo di lavoro, che ogni anno contribuisce a
formalizzare e dare visibilità interna ed esterna a questa nostra realtà.




                                                              Il Presidente
                                                            Andrea Ruscica




                                                                           9
Bilancio Economico Sostenibile
Il concetto di bilancio economico         Altea, lungi dall’essere considerate
ha regole ferree che raramente            una ‘spesa inutile’ sono state vie
sono    compatibili   con     analisi     più incrementate negli anni. Senza
diverse da quelle del “profitto”           parlare di aiuti e beni concessi ad enti
o “margine operativo lordo” di            di istruzione. Alcuni di tali gesti senza
“utile prima delle imposte” o di          neppure una pubblicità specifica
“remunerazione dei capitali”.             in contraccambio, ma utile per far
                                          sapere al territorio che Altea c’è e
Altea da anni, con la redazione
                                          –nei limiti delle proprie disponibilità-
del bilancio sociale, ha deciso di
                                          risponderà alle necessità. La scelta
dedicare uno sforzo importante,
                                          di sponsorizzare attività sportive
sia in termini di impegno nella
                                          con impatto ambientale zero è una
redazione dello strumento medesimo
                                          direzione voluta specificatamente
sia nell’arricchimento di notizie e
                                          dall’Organo              Amministrativo
dati che possano evidenziare come
                                          che ha trovato concorde tutto
una realtà imprenditoriale debba
                                          l’assetto societario e dimostra
tenere nel giusto riconoscimento
                                          ancor più la sensibilità aziendale.
valori che apparentemente hanno
poco a che vedere con la semplice         “Valenza della collettività”: oltre
voce “reddito”, se non si riesce a        200 dipendenti, ma con le società
comprendere in tali termini parole        controllate e collegate ed i vari
quali “appartenenza” “territorio” e       collaboratori si raggiungono oltre
“valenza della collettività”.             300 persone, impegnate in un
                                          progetto economico innovativo e
Altea ritiene, invece, che tali
                                          stimolante. Quindi oltre trecento
parole non siano fini a loro stesse,
                                          famiglie che ruotano intorno a questa
dimostrandolo da anni, e ritiene che
                                          realtà, coscienti della sua solidità
l’ottenimento di risultati economici
                                          che permette ancora ai medesimi
importanti, sia per l’azienda sia per
                                          soggetti di intraprendere attività allo
i soci stessi, non possa prescindere
                                          stato attuale economico considerate
dall’evidenziarle nei propri contesti
                                          rischiose (come acquistare una
commerciali.
                                          casa e quindi costituire mutui e
“Appartenenza”:        forse    termine   finanziamenti). Non è di poco impatto
abusato nelle società commerciali,        pensare che la propria azienda possa
ma che in Altea ha ancora un proprio e    permettere di fare tutto ciò, ed Altea
ben specifico valore. Basta verificare      ha sempre incentivato ‘tutto ciò’.
la partecipazione collettiva alle cene
                                          Insomma tre concetti di tipo
sociali, a come ognuno cerchi in tali
                                          astratto quando si parla di bilancio
occasioni di proporsi anche nelle
                                          economico aziendale, ma che Altea
raccolte fondi per paesi e persone più
                                          ha sempre pensato potessero –se
bisognose, all’emozione che provoca
                                          ben assemblati tra loro- produrre uno
una persona che, magari per motivi
                                          strano connubio che porta al reddito.
di anzianità, lascia l’azienda.
                                          E finora la sfida è stata sicuramente
“Territorio”: le numerose iniziative
                                          vinta.
sportive e ricreative sponsorizzate da
                                                             Il Finance Advisor
                                                            Alberto Temporelli
                                                                                11
Bilancio di Sostenibilità 2010
Nota metodologica
Questo documento giunge alla quarta edizione come Bilancio socio-
ambientale ma si propone in realtà per il primo anno come Bilancio di
Sostenibilità.

Si relaziona alle attività ed ai risultati dell’anno 2010, rafforzando così
l’obiettivo della società nel voler essere considerata attore economico,
sociale e responsabile del territorio ove opera, valorizzando le relazioni
con i diversi Stakeholder (azionisti, clienti, dipendenti, fornitori, istituzioni,
comunità locale, ambiente).

Il Bilancio di Responsabilità viene redatto secondo le norme e i
principi della Global Reporting Initiative. La GRI, fortemente voluta
dall'UNEP, da aziende, società di revisione, associazioni ambientaliste
e dall’ONU, è uno standard internazionale che fissa i principi di
redazione del Bilancio di Sostenibilità e i contenuti del documento.

Anche nel corso del 2010 la società ha individuato necessità
di cambiamento, individuando i punti critici su cui intervenire
per apportare miglioramenti competitivi, liberando risorse per
potenziare le attività core e fronteggiare la competizione in atto.
Questo ha comportato la cessione di una Service Line, attiva sui prodotti
Agresso, composta da 5 persone, nonché la trasformazione delle principali
Practice in Business Unit, con un forte rafforzamento del team responsabile
del mercato Infor.

Per l’anno 2011 Altea si impegna a dare visibilità sullo stato di avanzamento
di tali interventi aggiornando e migliorando le fasi di auditing presso gli
Stakeholder coinvolti, aumentando al contempo il grado di trasparenza e
comprensibilità della comunicazione sociale, dapprima al proprio interno e
contestualmente verso l’esterno della società stessa.

Nel redigere il presente bilancio abbiamo tenuto conto di elementi
caratterizzanti e qualificanti, tra i quali puntualità e precisione dei dati
forniti, sintesi e completezza degli stessi, specifico riferimento all’esercizio
2010, accessibilità e semplicità nella lettura ed analisi dei dati riportati,
condivisione dei dati, valorizzazione di elementi/iniziative usualmente non
esplicitate. Inoltre è sempre stato fatto riferimento al principio di prudenza
nell’analisi e presentazione dei dati.




                                                                               13
1. Identità
                                                                        1.1. Storia
Altea nasce e si costituisce, come Società a responsabilità Limitata, a
Gravellona Toce (VB), nel gennaio del 1993. Nel mese di Novembre del
2004, a fronte della crescita e sviluppo della società in termini di fatturato,
partecipazioni e risorse occupate, si trasforma in Società per Azioni.

Una realtà che si è sviluppata e consolidata negli anni nel settore della
consulenza e gestione d'Impresa, dalle iniziali 5 alle oltre 200 risorse interne
del 2010, risorse presenti come Gruppo, nella sede principale di Baveno,
così come nelle altre sedi presenti a livello nazionale.

Supportare concretamente la competitività delle imprese e delle
organizzazioni, di qualunque settore e dimensione, attraverso azioni di
consulenza e Knowledge Transfer, questo l’obiettivo di Altea, attuato in
diverse aree di competenza, quali:




                                  Sistemi informativi
       Consulenza                      Aziendali                     Tecnologie




                 Qualità, Sicurezza &
                                                        Formazione
                     Ambiente



La varietà e qualità dell’offering, unito ad un approccio interdisciplinare,
fondato su un'attenta gestione del patrimonio di competenze e risorse
umane, a livello aziendale, da sempre rappresenta un elemento di
forza e qualificazione di Altea nei confronti di tutti i propri stakeholder.

Componente aggiuntiva e funzionale all’offerta Altea, è inoltre la possibilità di
ricercare, analizzare ed ottenere contributi nazionali e comunitari, in favore
di imprese ed enti, a supporto dei diversi piani di sviluppo e promozione.

Infine, il desiderio di rendere trasparente e condiviso l’operato della nostra
organizzazione sotto il profilo economico, sociale ed ambientale, ci ha
portato, all’interno di un più ampio percorso di Corporate Responsability, ad
avviare il primo progetto di Bilancio Sociale nel 2007, che viene ora proposto
e pubblicato come Bilancio di Sostenibilità per il 2010.




                                                                                  15
Bilancio di Sostenibilità 2010



Principali 1993
tappe del Viene costituita e apre la propria sede a Gravellona Toce (VB)
   nostro
           1996
 percorso
            Ottiene la prima Certificazione UNI EN ISO 9001

           1997
            Prima partnership con un vendor straniero (BAAN, oggi Infor)

           1998
            Inaugura il nuovo HQ di Feriolo di Baveno

           1999
            Apre a Milano la prima sede esterna

           2004
            Si trasforma in S.p.A.

           2004, 2005, 2006
            Si aggiudica il riconoscimento Europe’s 500, rivolto alle 500 imprese
            europee a maggior tasso di crescita

           2007
            Ottiene gli accreditamenti della Regione Piemonte relativamente alle
            attività in ambito formazione e sicurezza e presenta il primo Bilancio Socio-
            Ambientale.

           2008
            Viene deciso e comunicato il nuovo assetto di governance, istituendo la
            figura del Presidente e dell’Amm. Delegato

           2009
            Sviluppa e consolida la propria attività di internazionalizzazione, seguendo
            clienti e progetti in aree geografiche differenziate (Europa, USA, China,
            West Africa)

           2010
            Viene affrontato un significativo progetto di completa revisione della
            corporate image, che ha compreso il rifacimento del logo, del pay
            off aziendale e di tutte le presentazioni istituzionali, uniformando e
            armonizzando i template per i diversi canali di comunicazione

            Si aggiudica per la 4° volta in 7 anni il riconoscimento Europe's 500

            Presente nella TOP 100 Italia Software e servizi da oltre 3 anni
1.2. Missione
La nuova Mission di Altea è “Armonizzare” Persone, Tecnologie e Processi
per accompagnare l’evoluzione delle imprese, ricercando costantemente
l’equilibrio di questi e altri elementi per le migliori Performance Aziendali.
Ma missione è anche quella di mantenere e consolidare nel tempo le
partnership con Clienti e Fornitori avviate nel corso degli anni, così come
quella di costruire e rafforzare un team ed una forza lavoro interna che
faccia della professionalità, coesione e della seniority di appartenenza un
punto di forza costante e perdurante nel tempo.

                                              1.3. Contesto di riferimento
Sotto il profilo della contestualizzazione del proprio business, Altea
si posiziona in un’arena altamente competitiva, rappresentata dalle
innumerevoli società che a livello locale, regionale e nazionale operano nel
settore della consulenza e dei servizi per imprese ed enti (in particolare nel
settore gestionale/IT), private e/o pubbliche.

Avendo sviluppato significative competenze nel campo dei sistemi
informativi gestionali e delle soluzioni per il controllo e l’analisi dei dati, sono
state create e si sono sviluppate al proprio interno delle specifiche Aree
di competenza (Business Unit). Tali BU oggi identificano il core business
della società, ove tecnologie informative e sistemi per l’enterprise business
application/analysis     rappresentano un’elevata quota percentuale del
fatturato di Altea.
                                                        Enterprise
                                                        Business
                                                        Applications



           Enterprise
                                        Enterprise
           Technologies
                                        Information
           Management
                                        Management



Il contesto è dominato dai principali vendor internazionali di software ERP
(SAP, Microsoft, Oracle, Infor), che si muovono direttamente e insieme con
partner sia locali sia internazionali.

I vendor ERP hanno inoltre allargato la propria area di competenza
all’”Extended Enterprise” e al mondo collaborativo di internet, inserendo
nella propria offerta soluzioni di Business Intelligence, Supply Chain, CRM
e portali, al fine di coprire l’intero spettro delle necessità dei propri clienti.
Altea caratterizza il proprio operato quindi:



                                                                                 17
Bilancio di Sostenibilità 2010




           La competizione nel settore dei servizi è aperta, la regolamentazione
           inesistente, quindi è fondamentale per la sostenibilità dell’impresa lo stretto
           legame con le strategie dei Vendor partner e l’eccellenza nei servizi erogati,
           nonché una gestione responsabile del proprio operato.


                                                                    1.4. Localizzazione
           La sede principale e legale di Altea è ubicata in Piemonte, a Baveno, nella
           Provincia del Verbano Cusio Ossola, in un edificio ristrutturato nel 1998 di
           circa 800 mq.

           Oltre alla sede legale, altre sedi operative sono presenti e localizzate sul
           territorio nazionale. Nello specifico a:
                                                     NO
                                                  NO
                                                  LA
                                               VE
                                               MI
                                              BA




           Baveno
                                                                   NA




            Strada Cavalli, 42
                                                                CO




            28831, Baveno (VB)
                                                               AN
                                       NO




            Tel. +39 0323 280811
                                      RI




            Fax. +39 0323 2808110
                                      TO




           Torino
            Via Perugia, 24
            10152, Torino
            Tel. +39 011 4242118
            Fax +39 011 4560577

           Lainate (Milano)
            Via Lepetit 8,
            20020 Lainate
            Tel +39 02 57506490
            Fax. +39 02 93796610

           Ancona
            Via Esino 72
            60131 Ancona
            Tel. +39 071 2181266
1.5. Dimensione etica e strategica
1.5.1. Principi Il Codice Etico adottato da Altea è il principale strumento di implementazione
       e valori della cultura etica all’interno dell’azienda: può essere definito come una
                 sorta di “Carta Costituzionale” dell’impresa, una carta dei diritti e dei doveri
                 morali volta a rendere comuni e diffusi i valori in cui Altea si riconosce.

                 Creare quindi fiducia verso l’esterno condividendo, come consulenti Altea,
                 le seguenti norme etiche:

                 Norme generali
                  Ciascun Consulente segue le norme etiche e professionali stabilite in
                  questo codice; nei casi non espressamente previsti deve comunque tenere
                  una linea di comportamento tale da salvaguardare la buona immagine
                  della Professione e della Società.

                 Segreto Professionale
                  Tutte le informazioni riguardanti l’attività e l’interesse dei Clienti acquisite
                  nel corso degli interventi sono coperte dal segreto professionale; non
                  saranno quindi divulgate senza specifica autorizzazione scritta da parte
                  del committente e comunque non potranno essere utilizzate a vantaggio
                  proprio e di terzi.

                 Tutela del Cliente
                  Le offerte dirette di impegno al personale del Cliente da parte dei
                  consulenti sono vietate. Eventuali candidature non sollecitate (come ad
                  esempio risposte spontanee ad annunci pubblicitari) saranno valutate in
                  relazione alle circostanze concrete e all’osservanza delle norme generali
                  di correttezza. I consulenti non accettano e non permettono che i propri
                  collaboratori accettino provvigioni o compensi di qualsiasi natura dai
                  fornitori di beni o servizi, il cui uso essi stessi abbiano raccomandato o
                  possano raccomandare al Cliente.

                 Ottenimento degli incarichi
                  I Consulenti non influiscono nei confronti di terzi né tanto meno nei
                  confronti dei responsabili di Clienti potenziali, con provvigioni o compensi
                  di qualsiasi natura, nell’intento di ottenere l’assegnazione degli incarichi.

                 Espletamento degli incarichi
                  Ciascun consulente si adopera in modo da assicurare al Cliente il
                  conseguimento di benefici permanenti, nonché la pratica introduzione
                  dei principi e delle tecniche suggerite, nell’ottica di un fattivo spirito di
                  collaborazione.




                                                                                               19
Bilancio di Sostenibilità 2010



 1.5.2. Disegno    Altea ha consolidato e intende consolidare nel medio termine quanto
     Strategico    ottenuto negli anni trascorsi in termini di visibilità, credibilità professionale,
               e   competenze risultati, pur sempre in una situazione di mercato che permane
           Piano   complessa e ancora incerta nella sua effettiva ripresa, anche e soprattutto
Programmatico      per quanto riguarda il settore IT in genere.

                   Gli assi sui quali si intende basare tale consolidamento possono essere
                   essenzialmente rappresentati da:




                     crescita sostenibile e funzionale ad      sviluppo delle attività di core business,
                     una gestione responsabile del proprio     anche attraverso sinergie operative
                     business, sia sotto l’aspetto sociale     con altri player
                     che ambientale


                                                      disegno strategico


                     veicolazione e valorizzazione dei
                                                               ampliamento dei propri servizi
                     brand e della Corporate Image,
                                                               in aree geografiche differenziate, sia in
                     mediate miglioramento degli
                                                               Italia che all’estero
                     strumenti di comunicazione
                     ed in particolare di quelli on line



                   La strategia a medio termine prevedeva altresì anche una maggiore
                   focalizzazione sulle attività caratteristiche della Company Altea: la
                   riorganizzazione interna in Business Unit è funzionale allo sviluppo delle
                   competenze distintive e del migliore rapporto con i Vendor, che guidano
                   lo sviluppo delle tecnologie su cui Altea fonda il proprio business.

                   Lo sviluppo in termini geografici (Italia ed estero), già presente per le aree
                   di core business, dovrà essere incentivato anche per le altre aree di attività,
                   senza escludere la possibilità di analizzare opportunità e scenari in paesi
                   esteri a fronte di progetti a carattere internazionale.
1.6. Assetto organizzativo
   1.6.1. Assetti Il Gruppo ALTEA S.p.A. è costituito: dalla società controllante ALTEA S.p.A.,
       societari, nonché dalle società direttamente controllate (PLM, EB, Hype, InnoValue) e
         società indirettamente controllate (My Factory e Risworth).
   controllate e
       collegate

                                                                   ALTEA S.p.A.




                                                            Electronic Business S.r.L.,
                           PLM Systems S.r.L.             InnoValue S.r.L. da dicembre             Hype Consulting S.r.L.
                                (67%)                     2010, (quota partecipazione             (in liquidazione), (80%)
                                                            100%; 60% da dic. 2010)




                                               My Factory S.r.L.
                                                                                  Risworth limited Ltd
                                              (In liquidazione),
                                                                                        (100%)
                                            a socio unico (100%)




         1.6.2. Gli organi istituzionali di Altea S.p.A. sono:
La composizione
                   Assemblea dei Soci




                                                               Andrea Ruscica




                                      Franco Vercelli                                     Marco Magaraggia




                                         Fabio Paracchini                         Alessandro Castiglioni




                                                                                                                             21
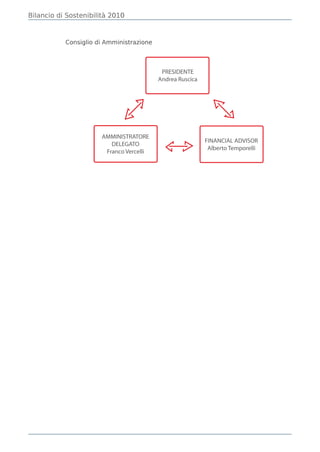
Bilancio di Sostenibilità 2010



           Consiglio di Amministrazione



                                           PRESIDENTE
                                          Andrea Ruscica




                      AMMINISTRATORE
                                                           FINANCIAL ADVISOR
                         DELEGATO
                                                            Alberto Temporelli
                       Franco Vercelli
Collegio Sindacale

                3 Sindaci effettivi + 2 Sindaci supplenti designati per vigilare sull’osservanza
                della legge e dello statuto di Altea.

        1.6.3. Il Presidente di Altea, attivo ed operativo all’interno della società, con il
  La struttura seguente organigramma definisce le responsabilità e le autorità:
organizzativa


                                                PRESIDENTE




                                  HR                              ADC




                                  CTO                             SD



                                                              STAFF
                                                             SERVICES




                         P                                                  BU          BU
        P EOC                           P ETM            BU SAP
                      SERVICES                                          MICROSOFT     INFOR




                                                                                              23
Bilancio di Sostenibilità 2010



                                                            1.7. Assetto Istituzionale
     1.7.1. Altea, come sopra anticipato, caratterizza i propri servizi in un’organizzazione
  I servizi definita per Business Unit, nelle quali è presente un elemento di uniformità
            di competenze professionali e ambiti di intervento. Le BU sono legate
            strettamente ai singoli Vendor di riferimento.

            Ad esse si affiancano delle Practice, strutture organizzative di consulenza
            slegate dai software vendor e più rivolte ad elementi di processo.

            Rappresenta altresì un valore per Altea quello dato dalla capacità di unire e
            miscelare le proprie competenze nella creazione di team interdisciplinari in
            grado di apportare soluzioni innovative ed originali ai propri clienti.

            In generale la struttura organizzativa della consulenza è la seguente:
La ripartizione delle singole Business Unit è indicata qui nel seguito:


    BU SAP




BU Microsoft




                                                                                         25
Bilancio di Sostenibilità 2010



          BU Infor




            1.7.2. La crescita e lo sviluppo di Altea, soprattutto negli ultimi 10 anni, hanno creato
  Governance e le premesse per un modello di management distribuito, concepito anche per
canali di dialogo condividere responsabilità di risultato e di performance, successi e/o insuccessi.
                     Tutto questo ha portato al riconoscimento organizzativo delle c.d. Practice,
                     assegnandone la guida a Manager (Business Unit Manager) secondo compiti e funzioni
                     ben definite. Ciò significa anche creare in progress un modello organizzativo in cui
                     deliveryefunzionicommercialisianotraloromegliointegrateedingradodicondividere,
                     in modo costante e puntuale, le sfide di mercato, sia in termini di share che di revenue.

                     Il compito di indirizzo e coordinamento è delegato al Presidente, che nella gestione
                     delle attività di controllo e di sviluppo, oltre che dall’Amm. Delegato e dai soci,
                     è affiancato da un board, il Management T         eam (MT), di cui fanno parte l’AD,
                     gli stessi soci, nonché i professionisti responsabili delle varie Practice di Altea.
                     Nell’ottica sia di Governance che di condivisione di obiettivi, strategie e risultati
                     sono poi istituzionalizzati all’interno di Altea dei team composti dalle varie figure
                     responsabili. In occasione dei meeting periodici, secondo quanto indicato nello
                     schema seguente, il Presidente Altea e i team di lavoro hanno un canale di dialogo
                     sempre aperto di confronto, di discussione e soprattutto di analisi dei risultati al
                     fine di determinare continue azioni per il miglioramento e lo sviluppo dell’attività
                     d’impresa.
                     L’ufficio Marketing Altea ha poi il compito di dare visibilità a tutto l’organico,
                     attraverso un mailing interno, delle eventuali innovazioni interne (afferenti
                     l’organico, l’organizzazione, le attività benefiche, a titolo di esempio) e dei risultati
                     commerciali, i Win con il gergo interno, al fine di stimolare un coinvolgimento di
                     tutti nella vita Altea e nei suoi successi, che vengono raggiunti grazie al contributo
                     di ciascuno.
MANAGEMENT TEAM                        POSITIONING MEETING


                             Vi partecipano tutti i             Vi partecipano tutti i Practice
                              Practice Manager                      Manager, i responsabili
                          (Consulenza e Tecnologie)                      di practice e la
                      e i Manager dei General Services.             struttura commerciale.
                    Con frequenza mensile, è l’occasione          Con frequenza semestrale,
                     per discutere dei risultati maturati          è l’occasione per favorire
                           da Altea e condividere o            l’aggregazione e migliorare le
                     condeterminare scelte strategiche,               sinergie tra Delivery
                          organizzative e gestionali.                    e Commerciale.




                       Principali contenuti-argomenti

                       Analisi risultati ultimo periodo
                                                              Principali contenuti-argomenti
                       a cura del Presidente e dell’ AD
                     Relazioni strutturate dalle Practice
                                                               Analisi risultati: scostamenti,
                      Partecipazione alla formulazione
                                                              trend, posizionamento, SWOT
                          di strategie e condivisione
                                                              a cura del Presidente e dell’AD
                                iniziative rilevanti
                                                                   News dalle Practice
                            Analisi della Pipe Line
                                                               News dal Mercato e Business
                                  Analisi indici di
                                                                     Idea a cura della
                             realization/utilization
                                                                  struttura commerciale
                              e risoluzione criticità
                                                                  Presentazione da parte
                        tra practice/r.u. della practice
                                                              di un responsabile di practice
                              Formulazione pareri
                                                              di un Case History di successo
                           consultivi al Presidente
                               Condivisione news
                             Decisione di apertura
                        commesse interne di Ricerca




       1.7.3.   Altea, con un capitale sociale di 1.000.000,00 di euro ha un organo collegiale
    Organi e    di controllo rappresentato dal collegio dei sindaci, rappresentato da 3 sindaci
meccanismi di   effettivi e da 2 supplenti.
   governo e
                A parte le funzioni di controllo previste per legge, in Altea una funzione
    controllo
                essenziale è rappresentata dal Controller interno, oggi identificato
                nell’Amm. Delegato, che come sopra accennato, ha il compito di monitorare
                e salvaguardare i risultati econometrici delle attività operative di commessa,
                oltre che gestire/valutare il miglior utilizzo delle risorse umane aziendali.




                                                                                                  27
Bilancio di Sostenibilità 2010



                                      1.8. Sistemi di gestione qualità, ambiente, RSI
           1.8.1. Altea ha stabilito e documentato il Sistema di Gestione Qualità in accordo
      Sistema di con i requisiti della Norma UNI EN ISO 9001:2008.
Gestione Qualità
           1.8.2.
      Sistema di                     AGGIORNAMENTO             RIESAME DA
        Gestione                        OBIETTIVI DI           PARTE DELLA
     Ambientale                       MIGLIORAMENTO             DIREZIONE




                                       GESTIONE NON
                                       CONFORMITA’.                 GESTIONE VERIFICHE
                    RECLAMI          AZIONI CORRETTIVE               ISPETTIVE INTERNE
                                        E PREVENTIVE




                    CLIENTE                      PROCESSI PRIMARI                        CLIENTE




                                     GESTIONE      GESTIONE    GESTIONE     SODDISFA-
                                    DOCUMENTI       RISORSE   STRUMENTI     ZIONE DEL
                                     AZIENDALI      UMANE     DI MISURA      CLIENTE



                                                     ANALISI DEI DATI



                   Per soddisfare al massimo livello possibile i dettati della Politica Ambientale
                   è stato strutturato e viene mantenuto attivo un sistema capace di
                   supportare lo sviluppo, la definizione, l’implementazione e l’attuazione delle
                   azioni necessarie alla conduzione aziendale, improntata al miglioramento
                   progressivo, alla salvaguardia ed al rispetto delle condizioni ambientali e
                   della salute delle persone.

                   Tali contenuti sono implementati in modo da ottenere la necessaria
                   comprensione e attuazione da parte di tutti gli appartenenti all’organizzazione
                   e, quando necessario, degli operatori esterni che agiscono coordinati dalle
                   strutture funzionali di Altea.
ACT, agisci
                  E’ la fase in cui, in funzione dei
                  risultati della verifica, si decide                       ACT
                  se    mantenere      o   modificare
                  obiettivi o programmi.

                  PLAN, pianifica
                  E’ la fase in cui si identificano               CHECK                  PLAN
                  problemi esistenti e le opportunità
                  di miglioramento, e si sviluppano
                  programmi per realizzarle.
                                                                            DO
                  CHECK, controlla
                  E’ la fase in cui si misurano e si
                  analizzano i risultati realmente
                  conseguiti.

                  DO, realizza
                  E’ la fase in cui si da attuazione agli interventi pianificati nella fase
                  precedente.

        1.8.3. Altea ha ottenuto e mantiene le seguenti certificazioni:
 Certificazioni
                                                       Certificazione UNI
                             Certificazione UNI EN                          Registrazione Emas
                                                       EN ISO
                             ISO 9001: 2008                                 n. IT - 000288
                                                       14001:2004




         1.8.4.   Altea è accreditata presso la Regione Piemonte per svolgere attività formativa
Altri elementi    finanziata (MACROSETTORE C, Numero Certificato Formazione 289/001); ciò
   qualificanti    significa che la Pubblica Amministrazione ha riconosciuto Altea come ente
della gestione    formativo in grado di fornire un servizio adeguato rispetto a standard di tipo
                  organizzativo, strutturale e finanziario (definiti dallo Stato e dalle singole
                  Regioni). Il possesso di tali requisiti è sottoposto a verifiche periodiche da
                  parte della stessa Regione.

                                                               1.9. Associazioni di categoria
                  Altea aderisce all’Unione Industriali di Novara, nonché ad API VCO e CDO VCO.
                  Aderisce ed è socia altresì di IAMCP (International Association Microsoft
                  Channel Partners).




                                                                                                 29
Bilancio di Sostenibilità 2010



         1.9.1. Altea ha per il 2010 nuovamente ottenuto il riconoscimento di Europe’s 500,
       Premi e per l’elevato tasso di crescita occupazionale e di fatturato, ed è entrata
riconoscimenti a fare parte del President’s Club, il ristretto gruppo mondiale di partner
                 Microsoft con accesso diretto alle decisioni della casa di Seattle.
2. Dimensione economica
                                 della sostenibilità
               2.1. Dati significativi di gestione (quadro di sintesi dati economici)
SITUAZIONE PATRIMONIALE

ATTIVITA’:                               31/12/2008         %         31/12/2009             %         31/12/2010             %

Liquidità immediate                      2.817.797          19,09%    668.538                4,46%     701.418                4,01%

Liquidità differite :                    10.619.520         71,95%    10.091.105             67,37%    10.874.194             62,21%

Clienti                                  8.943.921          60,59%    8.266.055              55,18%    10.261.994             58,71%

Crediti diversi                          234.832            1,59%     294.129                1,96%     416.475                2,38%

Altri crediti v/erario                   19.656             0,13%     21.287                 0,14%     23.995                 0,14%

Crediti tributari                        747.606            5,07%     1.086.495              7,25%     1.032.069              5,90%

Ratei e risconti attivi                  502.594            3,41%     423.139                2,82%     469.509                2,69%

Attività fin.che non cost.immob.         170.911            1,16%     3.170.911              21,17%    3.576.341              20,46%

Rimanenze Totali                         26.077             0,18%     14.172                 0,09%     14.268                 0,08%

ATTIVO CORRENTE                          13.463.394         91,21%    13.944.726             93,09%    16.026.560             91,69%

Immobilizzazioni immateriali             400.927            2,72%     167.634                1,12%     81.953                 0,47%

Immobilizzazioni materiali               358.782            2,43%     329.751                2,20%     370.829                2,12%

Immobilizzazioni finanziarie             537.479            3,64%     537.479                3,59%     530.317                3,03%

ATTIVO IMMOBILIZZATO                     1.297.188          8,79%     1.034.864              6,91%     983.099                5,62%

CAPITALE INVESTITO                       14.760.582         100,00%   14.979.590             100,00%   17.479.168             100,00%




PASSIVITA’:                              31/12/2008         %         31/12/2009            %          31/12/2010         %

Passività correnti                       10.776.617         73,01%    11.328.432            74,27%     11.115.021         72,37%

Passività consolidate                    362.216            2,45%     157.244               1,03%      1.885.552          4,36%

Capitale proprio                         3.621.749          24,54%    3.766.406             24,69%     4.478.595          23,28%

TOTALE PAREGGIO                          14.760.582         100,00%   15.252.082            100,00%    17.479.168         100,00%



SITUAZIONE ECONOMICA

                                                      31/12/2008                   31/12/2009                       31/12/2010

Valore della Produzione                               20.595.834                   18.332.131                       20.218.855

Costi della Produzione                                -19.439.249                  -17.310.295                      -18.942.467

Differenza Valore e Costi                             1.156.585                    1.021.836                        1.276.388

Proventi e Oneri Finanziari                           -75.017                      -41.837                          -25.132

Rettifiche Valore Attività Finanziarie                -156.658                     0                                0

Proventi e Oneri Straordinari                         -14.131                      33.540                           665.389

Risultato Prima delle Imposte                         910.779                      1.013.539                        1.916.645

Imposte sul Reddito d’Esercizio                       -602.493                     -568.887                         -904.456

UTILE                                                 308.286                      444.652                          1.012.189




                                                                                                                                        31
Bilancio di Sostenibilità 2010

                                       2.2. Indici gestionali e dati significativi di gestione
Si riportano di seguito gli indicatori maggiormente significativi rispetto alla all’impatto sul
contesto sociale e sulla sostenibilità dell’attività d’impresa. Seguono la rappresentazione
grafica dell’andamento della redditività e dell’analisi di break even point per il 2010. In
questi calcoli il numero dei dipendenti considerato è 174, in quanto esclusi i co.co.pro.

INDICI DI SVILUPPO

                                        2008      2009      2010      Totale con rettifiche   Totale con spostamenti   Media

DESCRIZIONE

Organico Aziendale                      169       169       174       174                     174                      171

Variazione % ricavi                     -10,89%   9,77%     9,77%     9,77%                   9,77%                    -0,56%

Variazione % valore della produzione    -11,04%   10,13%    10,13%    10,13%                  10,13%                   -0,54%

Variazione % dipendenti                 0,00%     2,96%     2,96%     2,96%                   2,96%                    1,48%

Variazione % valore aggiunto            -5,54%    6,31%     6,31%     6,31%                   6,31%                    0,38%

Variazione % M.O.L                      -26,43%   6,74%     6,74%     6,74%                   6,74%                    -9,84%

Variazione % risultato netto            44,23%    127,64%   127,64%   127,64%                 127,64%                  85,93%

Variazione % attivo                     0,04%     17,40%    17,40%    17,40%                  17,40%                   8,72%

Variazione % patrimonio netto           3,99%     18,91%    18,91%    18,91%                  18,91%                   11,45%

Variazione % debiti finanziari entro
esercizio successivo                    40,50%    5,92%     5,92%     5,92%                   5,92%                    23,21%

Variazione % debiti finanziari oltre
esercizio successivo                    -80,95%   554,63%   554,63%   554,63%                 554,63%                  236,84%

Variazione % attivo immobilizzato       -7,31%    -5,64%    -5,64%    -5,64%                  -5,64%                   -6,48%

Variazione % attivo circolante          1,10%     20,44%    20,44%    20,44%                  20,44%                   10,77%

Variazione % capitale di terzi          -1,30%    16,86%    16,86%    16,86%                  16,86%                   7,78%


INDICI DI REDDITIVITÀ
Break even point anno 2010
20.000.000

18.000.000

16.000.000

14.000.000

12.000.000

10.000.000                                                               COSTI FISSI TOTALI

 8.000.000                                                               COSTI VARIABILI TOTALI

                                                                         COSTI CUMULATI
 6.000.000
                                                                         COSTI TOTALI
 4.000.000
                                                                         RICAVI TOTALI
 2.000.000
                                                                         MARGINE DI CONTRIBUZIONE
        0
                                                                         RICAVI AL PUNTO EQUILIBRIO
             0   10   20   30   40   50   60   70   80   90    100




                                                                                                  33
2.3. Il Valore Aggiunto
      Il Valore Aggiunto ha origine da una riclassificazione del conto economico e fornisce una
      visione in chiave sociale della contabilità economica.

      Tale parametro esprime in modo diretto l’effetto economico che l’attività dell’impresa
      ha prodotto nei confronti dei propri pubblici di riferimento, ossia i soci, i dipendenti, la
      collettività, la P.A., nonché nei confronti dell’organizzazione interna rispetto alla capacità
      di generare ricchezza da reinvestire nelle attività aziendali.

2.3.1. Prospetto di determinazione del Valore Aggiunto

       VALORE AGGIUNTO GLOBALE

       A) Valore della produzione                                                                 2008             2009         2010

       1. Ricavi delle vendite e delle prestazioni                                                20.397.319       18.175.242   19.951.781

       2. Variazioni delle rimanenze di prodotti in corso di lavorazione, semilavorati e finiti                    0            0

       3. Variazione dei lavori in corso su ordinazione

       4. Altri ricavi e proventi                                                                 198.515          156.889      267.074

       Ricavi della produzione tipica                                                             20.595.834       18.332.131   20.218.855




                                                                                                                                             34
2.3.2. Prospetto di distribuzione del Valore Aggiunto globale lordo

PROSPETTO DI DISTRIBUZIONE DEL VALORE AGGIUNTO GLOBALE LORDO




                                                           Distribuzione valore aggiunto
                    REMUNERAZIONE               REMUNERAZIONE DELLA COLLETTIVITA’
                      DELL’AZIENDA

      REMUNERAZIONE DEL
       CAPITALE DI RISCHIO

       REMUNERAZIONE
          DEL CAPITALE
            DI CREDITO
       REMUNERAZIONE
        DELLA PUBBLICA
      AMMINISTRAZIONE
                                                                               REMUNERAZIONE
                                                                               DEL PERSONALE




                                                                                               35
In sostanza, il Valore Aggiunto può essere visto come la
                   ricchezza generata dall’impresa in funzione della propria attività
                   e della capacità di operare con profitto in uno o più territori.

              >> Per Altea il 2010 come Valore aggiunto globale netto è stato pari a
                   € 13.242.389

                   valore in incremento di ben il 9% rispetto all’analogo periodo 2009.

                   Tenendo presente le caratteristiche di Altea, come società di servizi, la quota
                   più rilevante del Valore Aggiunto prodotto risulta ovviamente distribuito
                   alle risorse umane con una significativa incidenza del 78,65%, con una
                   variazione del 1,44% rispetto all’anno precedente.

                   Tale dato conferma in modo evidente quanto della ricchezza prodotta ricada
                   direttamente sulle risorse interne, ossia su coloro che direttamente, da anni,
                   contribuiscono al consolidamento e allo sviluppo dell’impresa.

                   La “remunerazione” rivolta alla collettività espressa dai dati si concentra
                   su quote associative erogate per il sostenimento di associazioni di natura
                   sociale/culturale ed in particolare a contributi erogati verso associazioni ed
                   enti sportivi e non a livello locale di varia natura, settore che da anni

              >> Altea sostiene nel territorio del VCO, al quale viene destinato il 4,71% del
                   valore aggiunto complessivo, con un ulteriore incremento di 0,71 punti %
                   rispetto all’anno 2009.

                   Ulteriori contributi “volontari” donati dalle risorse interne di Altea in favore
                   di eventi e cause particolari (associazioni in India, etc..) non sono qui
                   contabilizzati in quanto oggetto di raccolte fondi esterne a dati aziendali.
                                                            2.4. Altea e i soci e/o azionisti
                   Soci della società sono: Andrea Ruscica (Presidente, con quota di
                   maggioranza); Franco Vercelli (Amm. Delegato); Marco Magaraggia; Fabio
                   Paracchini; Alessandro Castiglioni.

                   Il capitale sociale è di 1.000.000,00 (un milione) di euro, interamente
          2.4.1.
                 versato, attraverso sottoscrizione ed apporto diretto in percentuale da parte
Consistenza del
                 dei singoli soci.
capitale sociale
           2.4.2. Una politica fatta di rispetto, condivisione, trasparenza e professionalità
 Linee politiche individuali sta alla base di un’organizzazione eticamente predisposta,
dei rapporti con efficiente e preparata a rapporti positivi di lunga durata con i propri azionisti.
     gli azionisti
                   Vision, condivisione, eticità nei comportamenti, quali elementi competitivi
                   a garanzia del rapporto continuativo tra Presidente e soci e tra i soci stessi.
                   Ciò rappresenta un elemento competitivo e qualificante del team Altea,
                   nonché non usuale nel contesto in cui opera la società, settore nel quale
                   scissioni, way out e mutamenti societari rappresentano di sovente la norma.

                   Partecipazione e soddisfazione trovano quindi oggettiva risultanza proprio
                   nella seniority del gruppo iniziale, che intorno alla figura del Presidente ha
                   suddiviso compiti e responsabilità funzionali alle competenze ed attitudini
                   individuali.
                                                                                                36
2.4.3.   In molti casi, nel corso degli anni, i dividendi provenienti dagli utili aziendali
Remunerazione     non sono stati ripartiti tra i soci, ma mantenuti come riserva per essere
   del capitale   reinvestiti nelle attività di sviluppo del gruppo. Nel corso del 2010, grazie ai
      investito   positivi risultati di bilancio raggiunti nel 2009, è stato possibile ripartire una
                  quota degli utili.

                                                                        2.5. Altea e i Fornitori
                  Gli stessi principi di equità, comunicazione e chiarezza che
                  governano le relazioni con il clienti, Altea li adotta nei confronti
                  dei propri fornitori. Nella selezione la qualità della fornitura ed il
                  rispetto delle normative sono elementi fondamentali per avviare una
                  collaborazione, insieme alla pro attività nella gestione del rapporto.

                Allo stesso modo, nella selezione delle forniture, Altea privilegia chi utilizza
                materiali riciclati o a basso impatto ambientale.
         2.5.1. Occorre ovviamente distinguere tra fornitori di HD, SW, servizi professionali
 Qualificazione e fornitori di prodotti e/o servizi di uso comune.
  ed analisi dei
                 Nel primo caso la selezione e/o la partnership è valutata dal CdA con il
       fornitori
                  supporto dei diversi Business Unit/Practice Manager e fa parte di un processo
                  articolato e complesso, considerata la natura e rilevanza di scelte che vanno
                  ad impattare su organizzazione e sistemi di Altea.

                  Nel caso di fornitori di beni o servizi di uso comune, la qualificazione consiste
                  nell’analisi dell’attendibilità del fornitore tramite la verifica di due forniture
                  di prova considerando i seguenti elementi ed assegnando loro un punteggio
                  di riferimento (minimo 0 – massimo 10):




                                                                        Rispetto
                       Puntualità
                                      Competitività    Supporto        normative       Supporto
                         nelle
                                       del prezzo       tecnico       sicurezza ed   amministrativo
                       consegne
                                                                       ambientali




                  Il numero di fornitori Altea (escluse le risorse umane) attivi e presenti nelle sole
                  Province del VCO e di Novara, ammonta a 150 tra imprese e liberi professionisti,
                  con significative ricadute quindi anche nel territorio ove Altea opera.

                  Il valore complessivo degli acquisti per beni o servizi, non di carattere
                  professionale, effettuati nel 2010 sia in Italia che all’estero è stato pari a
                  circa 5,810 milioni di euro.


                                                                                                      37
2.5.2.    Dal momento dell’inserimento nella Lista Fornitori Qualificati, ogni fornitura
       Condizioni     di prodotti viene sottoposta a controlli in accettazione (effettuati dall’Ufficio
      negoziali e     Acquisti di Altea).
     controversie
                      Non sussistono particolari situazioni di reclamo e/o controversie con fornitori,
    con i fornitori
                      né vi sono ricorsi in atto.

          2.5.3. Il numero di risorse impiegate in outsourcing è relativamente limitato
   Outsourcing e rispetto al numero delle risorse interne, dato allineato con il precedente, in
     consulenze diminuzione rispetto agli anni passati, che si attesta per l’anno 2010 in circa
                      1 milione di euro.


              2.5.4. Altea nel corso del 2010 ha principalmente operato con i seguenti Istituti di
      Rapporti con Credito:
istituti di credito,
                         • BANCA VENETO BANCA SCPA
       compagnie
                         • INTESA SAN PAOLO SPA
     assicurative ,
                         • HYPO ALPE-ADRIA-BANK SPA
         fondazioni
                         • BANCA GALILEO SPA (da dicembre 2010)
           bancarie
                      L’esame delle relazioni tra banche ed imprese è di particolare rilevanza
                      in quanto supporta la valutazione del rischio da parte di Altea nell’avviare
                      rapporti commerciali di nuova natura.

                      Il rating assegnato dagli istituti finanziari nel 2010 ad Altea è stato tripla A.




                                                                                                   38
Bilancio di Sostenibilità 2010



                                                   2.6 Altea e la Pubblica Amministrazione
            2.6.1.   Altea si ispira nei rapporti con la P.A. a criteri di etica e trasparenza
  Linee politiche    eguali a quelli espressi verso il mondo delle organizzazioni private,
   di riferimento    curando i rapporti a livello territoriale sia con gli Enti Pubblici
     nei rapporti    locali che con gli Enti di controllo preposti in ambito sicurezza ed
       con la P.A.   ambiente (Arpa, ASL, ..)

            2.6.2.   Le imposte correnti sono calcolate sulla base dell’interpretazione della
         Imposte,    vigente normativa fiscale ed esposte nella voce “debiti tributari” al lordo di
   tributi, tasse,   eventuali acconti d’imposta versati nell’esercizio, a loro volta esposti nella
       contributi,   voce “crediti tributari”.
agevolazioni, e/o    Le imposte correnti sono risultate pari a: € 845.049
   finanziamenti
                         • Euro 518.742,00 per IRES
        agevolati
        ricevuti e
                         • Euro 326.307,00 per IRAP
         suddivisi
      per aree di    Le imposte correnti incidono sul risultato prima delle imposte nella
    destinazione     misura del 44,09 %, mentre complessivamente l’incidenza delle imposte
                     è più elevata, pari al 47,19 % in considerazione degli accantonamenti
                     delle imposte differite che risultano maggiori rispetto agli utilizzi di
                     imposte differite precedentemente accantonate (ossia la riduzione
                     della medesima voce per la quota annuale) per euro 62.115,00 e in
                     considerazione delle imposte anticipate dell’anno per euro 2.708,00.

                     Complessivamente le imposte dell’esercizio risultano essere pari a euro
                     904.456.

           2.6.3.    I rapporti con la P.A., in particolare quelli con gli enti localizzati nella provincia
 Rapporti con la     del Verbano Cusio Ossola, ove si trova la sede principale e legale di Altea,
        P.A. e le    sono attivi e consolidati in modo particolare con la Camera di Commercio,
      istituzioni    con il Tecnoparco del Lago Maggiore, con il Polo di Innovazione del Lago
pubbliche Locali     Maggiore, con la Provincia, con il Comune di Verbania, con il CNR istituto ISE
                     di Verbania, nonché con le diverse Comunità Montane e/o enti del territorio
                     al fine di sviluppare sinergie e ricadute positive per i diversi soggetti.

                     Tali relazioni si sono sviluppate soprattutto grazie ai progetti integrati di
                     sviluppo locale/urbano e/o progetti nell’ambito della Programmazione
                     Comunitaria e/o Regionale, che hanno visto negli anni Altea coinvolta nei
                     diversi team e tavoli di lavoro.
                     Più nello specifico si segnala il rapporto con la CCIAA del VCO con la quale
                     Altea collabora su diversi temi, tra cui la gestione del portale Italo-Svizzero
                     del Lago Maggiore, progetto finanziato dal Programma Comunitario Interreg
                     III, nonché con il Tecnoparco del Lago Maggiore e con il nuovo Polo di
                     Innovazione, ove Altea partecipa con un proprio delegato al Comitato di
                     Gestione, in rappresentanza delle oltre 40 imprese/enti associati.
2.6.4.   Negli ultimi anni la società è stata presente ed attiva anche in progetti
       Rapporti    avviati da Enti, Società e Consorzi pubblici, Università di diverse
con la P.A. e le   regioni italiane, in particolare per i settori dell’organizzazione e
     Istituzioni   controllo di gestione, delle infrastrutture ICT, della pianificazione
  Pubbliche in     territoriale.
         ambito
     nazionale




                                                                                         40
3. Dimensione sociale
                 della sostenibilità
                                                                                                                                          3.1. Le persone Altea
Per le risorse di Altea S.p.A. il 2010 è stato un anno sostanzialmente di
consolidamento sia in termini di consistenza numerica che di professionalità.

Il Capitale Umano di Altea è oggi rappresentato da alcuni elementi che
caratterizzano il background umano e culturale delle proprie risorse interne:




                                                                                                                   Crescente cultura internazionale
                                                   Crescente presenza femminile
                   Scolarizzazione media elevata




                                                                                  Attitudine collaborativa




                                                                                                                                                      Età media giovane
L’attività di Altea, orientata al soddisfacimento del cliente attraverso un
servizio curato ed erogato da personale qualificato, sia professionalmente
che sotto il profilo umano, viene perseguita attraverso un’attenta e costante
selezione delle risorse ed il monitoraggio della employee satisfaction.

Nel corso del 2010 la consistenza di Altea si è consolidata sul numero
di 182 dipendenti, con un incremento del numero di personale a tempo
indeterminato.

Composizione delle Risorse Umane                                                                             2009                                                  2010

N° dipendenti a tempo indeterminato                                                                          144                                                   160

N° dipendenti a tempo determinato                                                                            25                                                    22

Totale                                                                                                       169                                                   182

Di cui part time                                                                                             10                                                    12


Il maggior numero di dipendenti è impiegato presso le sedi di Feriolo di
Baveno (VB) e Milano (Lainate).

I dipendenti Altea residenti nella provincia del VCO sono 66 mentre quelli
residenti nella Provincia di Novara 17. Si sottolinea quindi una interessante
ricaduta positiva dell’attività di impresa di Altea S.p.A. sul territorio, da cui
provengono il 46% dei dipendenti totali.

                                                                                                                                                                          41
Bilancio di Sostenibilità 2010



    Location     Sedi della Società                         N° dipendenti (al 31/12/2010)

                 Feriolo di Baveno (VB)                     114

                 Lainate (MI)                               51

                 Torino                                     17



Personale per 70%                                         62,6%
  classi d'età
                 60%

                 50%

                 40%

                 30%
                                                                               18,6%
                 20%             15,9%

                 10%                                                                            2,7%
                  0%
                                   <30                    30-40                40-50             50> Classe Età


                 (Su un totale di 182 dipendenti oltre l’80% ha un’età inferiore ai
                 40 anni)


                 Suddivisione per età                      Dirigenti           Quadri       Impiegati

                 < 30                                                                       29

                 30 - 40                                                       42           72

                 41 – 50                                   2                   18           14

                 > 50                                      2                   1            2

                 Totale                                    4                   61           117


Suddivisione     Suddivisione per anzianità di servizio                  % risorse
per anzianità
                 < 5 anni                                                56%
   di servizio
                 5 - 10                                                  30%

                 > 10                                                    14%
Ingegneria
                                                                                      gestionale


                                                     ALTRI 1%
  Personale per                LAUREA BREVE 7%
                                                                         Economia e     Lauree       Ingegneria
 titolo di studio                                                        Commercio     principali   Informatica




                                                                                      Ingegneria
                                                                                      Ambientale




                    DIPLOMA
                    SUPERIORE 27%



                                                                         LAUREA 65%




                    Per quanto concerne il livello di istruzione del personale, una significativa
                    parte delle risorse è in possesso di un diploma di laurea, prevalentemente di
                    tipo gestionale (Ingegneria Gestionale), economico (Economia e Commercio),
                    tecnologico e/o scientifico (Ingegneria Informatica, Ingegneria Ambientale).

                    Nel corso del 2010 si sono registrate 19 cessazioni di rapporto di lavoro.

      Recruiting Le principali fonti di reclutamento del personale sono i curricula
                    spontanei archiviati all’interno di una banca dati elettronica, il web
                    recruiting, specifici percorsi di selezione individuale oppure, dato
                    in crescita nel corso del 2010, gli stage che vengono attivati grazie
                    ai contatti con i Job Placement Office delle diverse Università con
                    cui Altea è in contatto nonché con i Centri di Formazione Personale.

                    La società ha anche avviato nell’anno un’attività di comunicazione esterna
                    per la ricerca di personale qualificato.

          3.1.1. Altea S.p.A. impiega alle proprie dipendenze personale esclusivamente
Pari opportunità maggiorenne e adegua il proprio operato ai principi di uguaglianza
                    e di reciproca correttezza, nel rispetto della libertà e dignità umana,
                    indipendentemente da differenze di etnia, nazionalità, disabilità, sesso, età,
                    orientamento sessuale e appartenenza sindacale o politica.

           3.1.2.   Le risorse di Altea godono di un percorso di formazione continua nel tempo,
    Formazione,     così come l’inserimento di nuove risorse viene attentamente gestito
valorizzazione e    dall’ufficio personale mediante strumenti ad hoc.
    qualità della
                    La formazione è assicurata su tutte le aree di competenza di Altea e viene
 vita lavorativa
                    gestita di comune accordo tra Presidente e Business Unit e/o Practice Manager
                    che individuano, generalmente ad inizio anno, i soggetti ed i percorsi per i
                    quali si renda utile uno specifico addestramento o formazione, ovvero dove
                    tale formazione sia vista come incentivo e premio alle risorse più meritevoli.


                                                                                                              43
Bilancio di Sostenibilità 2010



           L’inserimento di nuove risorse in Altea avviene tramite l’accoglienza fornita
           a cura dell’ufficio del personale, che predispone un apposito welcome
           kit contenente tutte le indicazioni utili alla nuova risorsa per orientarsi
           all’interno del gruppo Altea e per individuare le varie figure di riferimento
           all’interno dei servizi generali.

           Informazioni, formazione e utilities di varia natura sono poi rese disponibili sui
           portali di Altea, nella Intranet, attraverso il portale intranet MyAltea2. Circa
           la qualità della vita lavorativa in Altea, questa può essere rappresentata da
           alcuni elementi ritenuti a maggior valore, tra i quali:




                                    Flessibilità lavorativa     Professionalizzazione e
                                                                possibilità di crescita

                                                      Qualità della vita
                                                     lavorativa in Altea

                                    Commitment interno              Coesione e clima
                                                                    aziendale




     3.1.3. Altea ha provveduto ad attuare quanto stabilito dal nuovo Testo Unico in
Sicurezza materia di Salute e Sicurezza sul lavoro (D.Lgs 81/08).
  e salute
sul luogo
 di lavoro
                        RELAZIONI SICUREZZA
                                                                                                      MIGLIORAMENTO CONTINUO
           SVILUPPO DOCUMENTALE




                                                                                          BENCHMARK



                                  PROCEDURE SICUREZZA


                                     ALLEGATI BASE


                                  MANUALE SICUREZZA


                                   POLITICA SICUREZZA
3.1.4. La soddisfazione dei dipendenti rappresenta un punto di forza ma anche un
Partecipazione e elemento da monitorare e migliorare costantemente per Altea, a causa della
   soddisfazione sua importanza per il servizio offerto ai clienti.
  dei dipendenti
                   È costante il controllo del livello di impegno e sforzo previsto, soprattutto
                   nelle Business Unit legate ai sistemi gestionali, al fine di evitare situazioni di
                   eccessiva pressione e stress.
                   Le riunioni interne di BU, oltre al momento degli assessment annuali sono i
                   primari momenti in cui è monitorato il livello di partecipazione dei dipendenti.
                   Soddisfazione e fedeltà/continuità rappresentano un elemento critico di
                   successo e un potenziale fattore di rischio o debolezza per l’impresa, qualora
                   questa non sia in grado di motivare e gestire il percorso professionale dei
                   propri collaboratori.
                   Il rapporto diretto presente in Altea, il livello delle retribuzioni e dei premi,
                   la possibilità di fare esperienze differenziate per settore e clienti, in Italia
                   e all’estero, rappresentano solo alcuni dei fattori per cui il clima aziendale
                   all’interno della società è considerato generalmente positivo, nonché
                   un’opportunità per chi opera all’interno dell’organizzazione.
                   Inoltre alla maggior parte dei dipendenti sono offerti benefit quali i pranzi,
                   l’uso di telefoni e carte SIM aziendali, autovetture aziendali a lungo noleggio.

          3.1.5.
                 Gli strumenti di dialogo per le risorse Altea sono resi disponibili sia on line
   Strumenti di
                 che off line. MyAltea2 è lo strumento intranet di content knowledge e di
      dialogo e
                 scambio informazioni aperto a tutte le risorse inserite in rete.
 comunicazione



                                                                People Altea
                                      MyAltea2

                   L’uso di MyAltea2 è rafforzato dalla web mail aziendale per visibilità
                   immediata su eventi o situazioni di particolare interesse per la società.

                   Strumenti off-line sono invece rappresentati dalle occasioni di incontro, sia
                   formale e codificato sia a carattere informale organizzate in azienda.

                   Di rilevante interesse, sia sotto il profilo ludico che organizzativo e
                   comunicativo sono le cene sociali che da sempre Altea organizza in
                   occasione delle festività natalizie e delle ferie estive. Un momento unico
                   per compattare il gruppo ed amici e colleghi provenienti dalle varie sedi
                   italiane, ivi compresi i colleghi delle società appartenenti al network Altea.
                   In tali occasioni si organizzano regolarmente anche lotterie benefiche a
                   scopi sociali.




                                                                                                 45
Bilancio di Sostenibilità 2010



           Per quanto concerne i responsabili del MT e del Sales Team, esiste un
           reporting periodico istituzionalizzato che consente la condivisione dei
           risultati conseguiti nel mese precedente, in termini di fatturato, net revenue,
           forecast e marginalità suddivisi per Practice.

           Tra gli elementi di attenzione possiamo individuare:




                   Mantenere, nonostante la continua crescita, il clima
                   positivo e coeso tra le risorse interne




                   Esercitare controllo costante dei piani di carriera,
                   garantendo maggiori possibilità di crescita
                   professionale a fronte di livelli di responsabilità più
                   elevati



                   Aumentare le possibilità formative per il personale
                   (formazione mirata ad esigenze operative - come
                   corsi di lingue o le certificazioni sui prodotti dei
                   vendor)




                  Incrementare la comunicazione volta ad accrescere
                  lo sharing interno di know how, nonché le
                  informazioni su nuove iniziative ed opportunità
3.2. Altea e i clienti
           3.2.1.    Etica, trasparenza, serietà professionale, impegno, competenza sono alcuni
 Linee politiche     degli elementi sui quali Altea ha basato lo sviluppo delle proprie relazioni
nei rapporti con     con la clientela. Questo approccio ha garantito nel tempo la fidelizzazione di
     la clientela    molti clienti, di piccole e grandi dimensioni.


           3.2.2. I clienti di Altea hanno caratteristiche eterogenee, appartenendo ai diversi
 Caratteristiche ambiti industriali e dei servizi, con prevalenza nel settore privato, ma con
  della clientela presenza, seppur più limitata, anche nel settore pubblico.
                     L’ABC della clientela per valori di fatturato vede una ripartizione percentuale
                     dei ricavi distribuita sostanzialmente su più clienti, da cui deriva un profilo di
                     rischio basso e un potenziale di crescita interessante.

     ABC Clienti     10,1%

 Fatturato 2010
  Top 20 Clienti




                             4,6 % 4,5 %

                                           3,7 % 3,7 %
                                                         3,0 %
                                                                 2,6 % 2,5 % 2,4 %
                                                                                     2,3 %
                                                                                             1,8 % 1,8 % 1,7 % 1,7 %
                                                                                                                       1,5 % 1,5 % 1,4 % 1,3 % 1,3 %
                                                                                                                                                       1,2%




                     Al contempo, la crescita aziendale ha portato negli ultimi anni a sviluppare
                     interventi non solo su base nazionale, ma anche in ottica internazionale.
                                                             PRT
    Clienti attivi                                JPN
                                                                    ESP
    per Nazione                             LIB                           CINA
                                                                              CAN
                                     USA

                               DEU

                         BEL

                       GBR

                      CHE

                      FRA




                                                                                                        ITA
                                                                                                          Clienti attivi: con fattura emessa 2009/2010
                                                                                                                            e inseriti prima del 1/1/2011



                                                                                                                                                         47
Bilancio di Sostenibilità 2010



                                           PRIVATI
Numero clienti
    attivi per                                       P.A.
                                                                      TURISMO
      Settore                  COMMERCIO
 Merceologico
                  INPIANISTICA E
                  COSRTRUZIONI
                                                                                       MANUFATTURIERO




                   N.A.




                                                            SERVIZI

                                                     Clienti attivi: con fattura emessa 2009/2010 e inseriti prima del 1/1/2011


         3.2.3.   Grazie alle proprie alleanze con i principali software vendor mondiali e ad
      Impatto     alleanze territoriali, Altea sviluppa la propria capacità di penetrazione sul
occupazionale     mercato, sostenendo la propria crescita e il conseguente livello occupazionale
   e sviluppo     e lo sviluppo delle risorse interne.
   territoriale
                  Nel corso del 2010 l’organico di Altea si è incrementato di 13 risorse umane.

                  In parte si tratta di figure professionali qualificate, con esperienze pregresse
                  consolidate, e che entrano quindi attivamente nelle attività operative
                  fornendo da subito un importante supporto sia pratico che sociale. Tramite
                  l’ascolto delle esperienze lavorative pregresse, è infatti possibile valutare
                  ancor più nel dettaglio eventuali miglioramenti da apportare sia a livello
                  organizzativo sia soprattutto nella relazione e valorizzazione del capitale
                  umano.

                  Nella maggioranza dei casi, le figure professionali esperte giungono in Altea
                  tramite auto candidatura. Il curriculum vitae viene visionato, verificato
                  nelle sue peculiarità e, se rispondente a specifici interessi di Altea,
                  sottoposto ad analisi e verifica da parte del responsabile BU o direttamente
                  dell’Amministratore Delegato/Presidente.

           >> Ma Altea è un’azienda “giovane”, che crede ed investe nei giovani: ciò è
                  comprovato dalle assunzioni mediante contratto di apprendistato (5 nel 2010)
                  di figure junior, ovvero di giovani laureati/diplomati alle prime esperienze
                  lavorative. Anche in questo caso, si tratta spesso di auto candidature o del
                  perfezionamento di collaborazione con neolaureati/laureandi che hanno
                  svolto in Altea un periodo si stage, spesso finalizzato alla stesura della tesi
                  di laurea.
Il contratto di apprendistato prevede l’obbligo formativo: dal 2008 Altea
                      ha deciso di organizzare ed programmare internamente l’intero processo
                      formativo, con l’intento di erogare una formazione di valore e vicina alla
                      realtà lavorativa.

                      Altea è stata pertanto valutata, da parte degli organi esterni a ciò preposti,
                      un’azienda con totale capacità formativa.

                      Per Altea è un valore importante la condivisione delle opportunità a supporto
                      della crescita di sistemi virtuosi di collaborazione sui propri territori di
                      attività.

    3.2.4. Nuovi      Altea aggiorna continuamente le proprie competenze e la proposta
        prodotti      commerciale, seguendo le indicazioni dei principali analisti, verificando in
      e sviluppo      continuum il proprio mercato, nonché attraverso il costante confronto con
      dei servizi     i software vendor.

             3.2.5.   Il processo di realizzazione del servizio di ALTEA è altamente personalizzato,
   Soddisfazione      per tale ragione il monitoraggio della soddisfazione del Cliente è elemento
     del cliente e    per noi essenziale per mantenere e migliorare i requisiti di qualità offerti nel
 sistema qualità      tempo.

                      L'analisi dei dati raccolti costituisce inoltre un utile strumento di segnalazione
                      di Non Conformità effettive e potenziali, consentendo l'avvio di opportune
                      Azioni Correttive e Preventive.

                      Nel corso del 2010 non è stata effettuata una campagna formalizzata di
                      customer satisfaction, preferendo dedicare le attività del proprio call/contact
                      center allo sviluppo commerciale e demandando agli account manager
                      la gestione di eventuale elementi di scontentezza/criticità dei clienti. Tali
                      elementi sono peraltro apparsi estremamente circoscritti e gestiti.

3.2.6. Strumenti Ogni singolo cliente Altea è seguito ed affidato ad uno specifico account che
     di dialogo - ha il compito di gestire il rapporto con il cliente stesso, dalla fase iniziale a
 comunicazione tutte quelle successive di implementazione dell’intervento.

3.2.7. Reclami e Rare le situazioni relative a controversie occorse negli anni in funzione della
    controversie attività professionali svolte dalla società. Non sussistono cause in corso con
     con i clienti Clienti, se non in un paio di casi per il recupero di crediti spettanti ad Altea.
                      Criticità e reclami sono situazioni possibili e verificabili soprattutto nella
                      gestione di progetti complessi quali quelli relativi all’implementazione
                      di sistemi ERP, episodicamente si manifestano, ma hanno poi trovato
                      risoluzione anche per la volontà e disponibilità espressa da Altea e Cliente
                      nella gestione delle criticità, anziché nella contrapposizione fine a se stessa.




                                                                                                     49
Bilancio di Sostenibilità 2010



                                                                3.3. Altea e i partner economici
PLM SYSTEMS PLM Systems è specializzata nella realizzazione tecnica e gestionale di
            progetti di Sviluppo nuovo Prodotto:
    ALTEA Network Group




                           •   Assessment & Governance di progetti PDM/PLM, Marketing Automation;
                           •   BPR del processo di Sviluppo Prodotto/CRM & Definizione KPI/ balanced
                               score card;
                           •   Valutazione ROI/ROC e "benchmarking" prodotti PDM/PLM;
                           •   PLM/PDM/DEX Execution ed Applications Management;
                           •   Formazione e supporto PDM/PLM e CAD/CAE/CAM.



                          nasce nel 1998 dalla pluriennale esperienza di un gruppo di consulenti presenti
                          nel settore dell'information technology da più di quindici anni. L'obiettivo
                          perseguito da ELECTRONIC BUSINESS prevede di operare in un'ottica
                          integrata e interdipendente sui problemi dell'information technology (I/T) e
                          delle sue connessioni con le strategie business e l'organizzazione aziendale.

                          I servizi di EB consentono di:

                           •   Analizzare le potenzialità di innovazione strategica offerte dall’ICT;
                           •   Incrementare l’efficienza nella gestione dell’ICT (analisi di portafoglio
                               applicativo, di infrastruttura tecnologica, ecc.);
                           •   Supportare le aziende nella definizione dei progetti strategici ICT
                               ICT governance, outsourcing, cessione rami di azienda, ecc.).
3.4. Altea e la Comunità
           3.4.1. L’impegno di Altea per il sociale è rappresentato da:
  Apporti diretti
   al sociale nei
diversi ambiti di     attività di sostegno ad iniziative a carattere sportivo locale, volte a sostenere
      intervento      squadre e team di varie discipline sportive (basket, vela, calcio, pallavolo,
                      golf) soprattutto a livello giovanile


                           iniziative di promozione locale e sostegno allo sviluppo turistico a livello
                           provinciale e comunale (sponsorizzazione Associazione Sportiva
                           dilettantistica ViviMottarone e Associazione Sportiva Dilettantistica
                           Canottieri Tritium)


                           raccolta di fondi al proprio interno volta a supportare iniziative specifiche in
                           paesi terzi (in particolare: Vrindavan-India, ove Altea contribuisce da anni
                           al sostentamento di una scuola per ragazzi; Chiapas-Messico con donazioni
                           destinate ai bambini; paesi diversi, in favore dei bambini del Mato Grosso)


                           sostegno ad Associazioni culturali e musicali del territorio (Veruno Musica)


                           sostegno ad altre iniziative di carattere benefico tra cui supporto al progetto
                           “medici e psicologi per aiutare i giovani” e acquisto dell’Happy Bus di
                           Piquadro grazie ai regali natalizi.



    3.4.2. Altro:      Attività formative vengono regolarmente svolte da Altea presso la propria
 concessione di        sede di Baveno, sia per i propri dipendenti sia per clienti e risorse esterne.
       strutture,
                       Ulteriori iniziative informative e formative vengono svolte a titolo gratuito
      assistenza
                       presso fondazioni, associazioni ed enti terzi, al fine di rafforzare l’integrazione
      tecnica ad
                       e la collaborazione con i propri interlocutori, nonché con l’obiettivo di
 organizzazioni
                       contribuire in quota parte allo sviluppo di un sistema a rete in grado di
     locali, altre
                       veicolare e condividere eccellenze ed opportunità a livello locale.
       iniziative

   3.4.3. Attività     Negli anni collaborazioni sono nate con Centri di formazione operanti nel
    finalizzata al      territorio del VCO (CFP, Formont, ARS UNI VCO, TSSS etc..), ma anche con
    mondo della        Istituti Universitari in Piemonte, Lombardia, Liguria, Emilia - Romagna e
        scuola e       Toscana. Di rilievo la partecipazione di Altea, in qualità di sponsor ufficiale,
    della ricerca      agli Osservatori: Enterprise 2.0, Business Intelligence e Cloud Computing
    universitaria      promossi dal MIP (Politecnico di Milano) al fine di studiare le tendenze in atto
                       nelle web technologies, nonché al Laboratorio Lab#ID della LIUC (Università
                       di Castellanza) in tema RFID.




                                                                                                              51
Bilancio di Sostenibilità 2010



           3.4.4.   Rapporti sono tenuti con i media locali,soprattutto stampa ma anche
Media e sviluppo    televisivi, mentre a livello nazionale la comunicazione viene affidata
  dei processi di   soprattutto a magazine specializzati nel settore organizzazione aziendale
 comunicazione      e ICT.

                    L’ufficio Marketing propone e pianifica le uscite media nel corso dell’anno,
                    così come si occupa e cura gli eventi, che a carattere professionale e non,
                    vengono organizzati periodicamente dalla società, anche in collaborazione
                    con i principali Vendor internazionali. L’attività di comunicazione di Altea,
                    sia interna che esterna, è demandata al Marketing Team interno che si
                    occupa, sia lato contenuti che grafica, della redazione delle presentazioni
                    istituzionali, del portale web di Altea, nonché della newsletter inviata a
                    risorse interne e pubblici esterni.


           3.4.5.   La forza di Altea sono le persone: la ricerca di nuove figure da inserire
  Collaborazioni    in organico è dunque un processo delicato e fondamentale, soprattutto
         con job    quando l’attenzione è rivolta a giovani che si affacciano al mondo del lavoro.
      placement     Il mondo universitario rappresenta il bacino principale cui attingere nuove,
                    preparate ed aggiornate leve professionali.

                    Altea ha attive convenzioni con diverse Università, principalmente localizzate
                    nel centro-nord Italia, quali:

                       •   Politecnico di Torino
                       •   Università di Pavia
                       •   Università degli Studi dell’Insubria
                       •   Università degli Studi del Piemonte Orientale “Amedeo Avogadro”
                           (sede di Novara)
                       •   Università degli Studi di Milano
                       •   Politecnico di Milano
                       •   Università Cattolica di Milano
                       •   Università Carlo Cattaneo – LIUC
                       •   Università Luigi Bocconi
                       •   Università degli Studi di Parma
                       •   Università degli Studi di Brescia
                       •   Università degli Studi G. D’Annunzio di Chieti-Pescara
                       •   Università degli Studi di Modena e Reggio Emilia
                       •   Università degli Studi di Bologna

                    Presso ogni Università opera il Centro Orientamento, che ha come obiettivo
                    l’incontro dei giovani con il mercato del lavoro. Il servizio di placement
                    messo a disposizione consente all’azienda di

                       • Consultare la bacheca dei curricula dei laureati, estrapolando elenchi
                         con caratteristiche di interesse identificate mediante la scelta di filtri
                       • Pubblicare on line offerte di lavoro e stage
                       • Attivare percorsi di stage
A seguito della pubblicazione di un’offerta di stage/lavoro, si ricevono sia
candidature dirette sia curricula selezionati dallo stesso servizio placement
universitario.

Tutti i servizi sopra elencati sono, nella maggior parte dei casi, messi a
disposizione gratuitamente da parte delle Università. L’attivazione di un
percorso di stage richiede la formalizzazione dell’impegno tra le parti,
attraverso la sottoscrizione di una Convenzione e la redazione del progetto
formativo.

Alcuni Atenei richiedono un fee di adesione per l’accesso alla consultazione
della banca dati laureati, altri ancora inviano tramite e-mail l’elenco dei
laureati dell’ultima sessione.

Grazie quindi alla collaborazione e alla comunicazione con gli uffici di
placement universitari, Altea attinge a nuove figure professionali che
introduce nel mondo del lavoro attraverso percorsi di stage che consentono
di formare e qualificare ulteriormente i giovani su specifiche tematiche e
servizi, proprie di Altea. Il tempo ha dimostrato essere questa una strategia
vincente, considerato che quasi tutti i percorsi di stage attivati si sono poi
concretizzati in un inserimento stabile in organico, con una positiva ricaduta
lavorativa.

Non è infatti obiettivo di Altea attivare stage fini a sé stessi, in quanto
le persone sono il valore ed il caposaldo dell’azienda; sarebbe pertanto
controproducente attivare uno stage che formi giovani laureati e che richieda
all’azienda uno sforzo in termini di tempo e di risorse da dedicare, ripagato
solo dal valore aggiunto che una nuova figura apporta all’organizzazione.




                                                                           53
4. Dimensione ambientale
        della sostenibilità
 Altea ha ottenuto nel 2004 la certificazione da parte di Certiquality del
 Sistema di Gestione per l’Ambiente, in conformità alla Norma UNI EN ISO
 14001 e nel mese di marzo 2005 la pubblicazione sul Registro EMAS della
 Comunità Europea.

 I dati riportati in questo capitolo fanno riferimento all’ultima Dichiarazione
 Ambientale convalidata dall’Ente, con aggiornamento al 31.07.2010.




                                                                            55
Bilancio di Sostenibilità 2010


                     4.1. Sistemi di gestione ambientale e gestione dei rischi
              Il modello organizzativo strutturato da Altea, rispondente ai requisiti
              dell’Allegato IV del Regolamento EMAS III n. 1221/2009/CE e della Norma
              ISO 14001, è finalizzato:


                             ad individuare, prevenire, minimizzare e gestire, secondo quanto prescrivono le
                             leggi applicabili, le interazioni che si vengono a creare tra l’attività, i prodotti o
                             i servizi dell’Organizzazione e l’ambiente




                                alla riduzione del pericolo residuo e dei lavoratori esposti al rischio,
                                all'implementazione delle migliori tecnologie disponibili per la sicurezza,
                                a un’adeguata formazione e informazione dei lavoratori.



     4.1.1. L’obiettivo della formazione è quello di sensibilizzare il personale che, per
Formazione Altea o per conto di essa, svolge attività aventi influenza sul Sistema per
Ambientale l’Ambiente e la Sicurezza, su argomenti quali l’importanza della conformità
              alla “Politica Ambientale”, gli impatti ambientali significativi, i rischi per la
              sicurezza.


    4.1.2. Altea ha identificato e analizzato gli aspetti ambientali diretti e indiretti
  Aspetti connessi alle proprie attività, al fine di valutarne la significatività e
Ambientali individuare le necessità, le opportunità e le possibilità di miglioramento in
              campo ambientale.

              Gli “aspetti ambientali diretti” sono quelli connessi alle attività che rientrano
              sotto il diretto e totale controllo gestionale di Altea; gli “aspetti ambientali
              indiretti” sono invece correlati ad attività che non sono direttamente
              controllate e gestite da Altea, ma sono comunque da essa influenzabili
              attraverso opportune strategie di relazione con i suoi interlocutori.



                                                            Servizi di         Servizi di           Gestione
                        Aspetti Indiretti                 progettazione      progettazione         della sede         Significatività

                                                             (in sede)        (fuori sede)



                    Gestione del rapporto
                                                                                                                        ALTA
                   con i fornitori di servizi
                            Informazione e
                          sensibilizzazione
                                                                                                                        ALTA
                   di specifiche categorie
                    di soggetti interessati
               Servizi di consulenza sulla
                                                                                                                        ALTA
                     Gestione Ambientale
              Politiche degli investimenti
                                                                                                                        ALTA
                  ai fini della sostenibilità
Servizi di      Servizi di     Gestione
                                       Aspetti Diretti          progettazione   progettazione   della sede        Significatività

                                                                  (in sede)      (fuori sede)


                                                 Energia                                                           ALTA
                                         Risorse Idriche                                                          BASSA
                                           Scarichi Idrici                                                        BASSA
                                 Emissioni in Atmosfera                                                           BASSA
                                                     ODS                                                          NULLA
                                          Materie prime                                                            ALTA
                                                   Rifiuti                                                         BASSA
                                                   Suolo                                                          BASSA
                                                 Rumore                                                           BASSA
                                         Impatto visivo,
                                                                                                                  NULLA
                            paesaggistico e naturalistico
                                       Traffico Veicolare                                                          MEDIA
                                                Amianto                                                           NULLA
                                Campi elettromagnetici                                                            BASSA



                                                                                                4.2 Aspetti Diretti
    4.2.1. Le fonti energetiche utilizzate da Altea sono l’energia elettrica e il
 Consumi GPL. L’energia elettrica è utilizzata per l’illuminazione dei locali, per
energetici l’alimentazione delle apparecchiature utilizzate per le attività d’ufficio
                              (computer, stampanti, scanner) e per il condizionamento dei locali server
                              e degli uffici.

                              Nel grafico che segue, è rappresentato l’indicatore E1 calcolato rapportando
                              il valore di consumo assoluto (in KWh) alle giornate/uomo di tutta la società,
                              nonché l’andamento dell’indicatore rispetto all’anno precedente in termini
                              percentuali.

                              5,00                                                                                   100,00
                                                                                                                     80,00
                              4,00                                                                                   60,00
     KWH/GLOMATA UOMO
      INDICE E1 (ANNUALE)




                                                                                                                     40,00
                                                                                                                               TREND %




                              3,00                                                                                   20,00
                                                                                                                     0,00
                              2,00                                                                                   -20,00
                                                                                                                     -40,00
                              1,00                                                                                   -60,00
                                                                                                                     -80,00
                              0,00                                                                                   -100,00
                                        2006             2007        2008              2009     2010 [al 30.06]


                                                                                                      INDICE ANNUALE %
                                                                                                      TREND %

                                                                                                                               57
Bilancio di Sostenibilità 2010



                  Il GPL è utilizzato per il riscaldamento invernale degli ambienti e per la
                  produzione di acqua calda sanitaria.

                  Nel grafico che segue sono riportati i consumi annui totali, espressi in litri,
                  il consumo annuo rapportato al periodo di accensione dell’impianto di
                  riscaldamento, espresso in giorni, nonché il miglioramento dell’indice in
                  termini percentuali.

 Consumo GPL                      25.000                                                        200,0


                                  20.000                                                        150,0
                  GPL CONSUMATO




                                  15.000                                                        100,0
                       (LITRI)




                                  10.000                                                        50,0


                                   5.000                                                        0,0


                                      0                                                         -50,0
                                           2006   2007    2008        2009    2010 [al 31.07]

                                                                             GPL (LITRI)
                                                                             I-GPL1 (LITRI/GIORNI)
                                                                             MIGLIORAMENTO (%)


        4.2.2. La sola fonte di approvvigionamento idrico di Altea è l’acquedotto comunale;
Approvvigiona- l’acqua è impiegata esclusivamente per i servizi igienici, l’impianto di
  mento idrico riscaldamento, le attività di pulizia dei locali, nonché per l’irrigazione del
                  parco nella stagione calda.

                  L’aspetto è considerato poco significativo date le esigue quantità di acqua
                  consumata e l’assenza nel territorio di appartenenza di problematiche
                  rilevanti legate all’utilizzo di tale bene.

         4.2.3. Gli effluenti liquidi di Altea sono rappresentati da scarichi civili provenienti
 Scarichi idrici dai servizi igienici e acque meteoriche, che recapitano negli strati superficiali
                  del sottosuolo.

                  Nel sito sono presenti due fosse biologiche per il trattamento degli scarichi
                  civili, la cui manutenzione è affidata a una Ditta esterna qualificata, che
                  provvede allo svuotamento delle fosse e allo smaltimento dei rifiuti in
                  conformità alla normativa vigente.

                  Data la tipologia e la destinazione degli scarichi, non sono previste analisi
                  periodiche delle acque scaricate, per la verifica del rispetto dei limiti di
                  inquinanti ai sensi della normativa vigente.
4.2.4. Le emissioni in atmosfera sono rappresentate da:
    Emissioni in
                     • scarichi delle caldaie per il riscaldamento dei locali, funzionanti a GPL
     atmosfera
                       • emissioni diffuse dovute all’utilizzo degli automezzi aziendali per lo
                         svolgimento dell’attività commerciale e per l’erogazione dei servizi
                         ai clienti.

                   Per quanto concerne l’impianto termico ogni anno, prima dell’inizio del
                   periodo di riscaldamento, le caldaie sono sottoposte a manutenzione e
                   pulizia ad opera di ditte esterne specializzate, nel rispetto della normativa
                   vigente.

                   In tal modo si persegue il duplice obiettivo di mantenere la funzionalità
                   delle prese d’aria e dei sistemi di scarico dei fumi, l’efficienza dell’impianto
                   nonché il controllo degli inquinanti, determinati analiticamente.

                   Per quanto riguarda invece le emissioni legate alla mobilità dei dipendenti,
                   da tempo Altea considera questo aspetto in fase di acquisto delle autovetture
                   aziendali, orientando la scelta verso veicoli con motore alimentato a diesel.
                   Le stesse sono sottoposte sia a regolare manutenzione per mantenerne
                   l’efficienza, sia alle periodiche verifiche sui gas di scarico previste dalla
                   normativa vigente. Le emissioni in atmosfera sono pertanto considerate
                   poco significative.

          4.2.5. Nessuno degli impianti di condizionamento utilizzati per garantire le
 Sostanze lesive condizioni microclimatiche negli uffici di Villa Erica, nelle aule formazione e
per l’ozonosfera nei locali server contiene gas considerati lesivi dell’ozonosfera.

          4.2.6. La materia prima maggiormente utilizzata da Altea è la carta, necessaria
    Consumi di per garantire una comunicazione trasparente, esaustiva e documentabile
  materie prime con i Clienti, che si esplicita attraverso una serie di registrazioni: proposte di
                   intervento, offerte, stati di avanzamento lavori, relazioni tecniche, rapporti
                   finali d’intervento, ecc.

                   Altea persegue l’obiettivo di contenere i consumi della carta, attraverso:

                       • la sensibilizzazione delle risorse al riutilizzo della carta e alla stampa
                         fronte-retro, per gli usi interni

                       • il progressivo utilizzo delle tecnologie informatiche per lo sviluppo,
                         l’archiviazione, la consultazione e la trasmissione (tra i dipendenti e
                         ove possibile anche con i soggetti esterni) dei documenti.

                   Questo progetto di “sviluppo informatico” delle attività di Altea, ha portato
                   la Società a progettare, sperimentare e implementare Si-Web, un portale
                   realizzato con tecnologie web-based attraverso il quale gli utenti possono
                   agevolmente accedere a oltre 4 mila documenti operativi, manuali,
                   procedure, corsi di formazione in materia di privacy, ambiente, sicurezza sul
                   lavoro, etica, qualità ed energia.



                                                                                                59
Bilancio di Sostenibilità 2010



 Consumi Come evidenziato dal grafico che segue, l’insieme di tali azioni ha portato
  di carta ad una stabilizzazione dei consumi di carta:

                   1000                                                                                 100,0




                                                                                                                RISME CONSUMATE PER M€ DI FATTURATO
                    900                                                                                 90,0

                    800                                                                                 80,0

                    700                                                                                 70,0

                    600                                                                                 60,0
         N.RISME




                                                                                                                               IC1
                    500                                                                                 50,0

                    400                                                                                 40,0

                    300                                                                                 30,0

                    200                                                                                 20,0

                    100                                                                                 10,0

                      0                                                                                 0
                                2006          2007       2008         2009      2010 [al 30.06]


                                                                        NUMERO RISME              IC1



    4.2.7. Le tipologie di rifiuti usualmente prodotti in Altea dalle attività d’ufficio e
    Rifiuti raccolti in modo differenziato sono:
                          • carta e cartone;

                          • plastica di piccole dimensioni;

                          • cartucce e contenitori toner esausti;

                          • attrezzature elettroniche;

                          • rifiuti misti.

                   Le attività di manutenzione della sede hanno dato origine, fino ad oggi, alle
                   seguenti tipologie di rifiuti:

                          • cavi e materiale elettrico in genere;

                          • pile, batterie;

                          • verde organico da manutenzione parco;

                          • rifiuti misti provenienti dalle attività di pulizia dei locali;

                          • fanghi delle fosse settiche.

                   La gestione dei rifiuti viene considerata un aspetto ambientale significativo,
                   a tal fine sono perseguiti i seguenti obiettivi:

                          • noleggio delle apparecchiature elettroniche, per garantirne il riutilizzo/
                            recupero a fine vita utile;

                          • sensibilizzazione dei dipendenti alla corretta gestione delle pile e
                            delle batterie esauste.
4.2.8. All’interno dell’area aziendale sono presenti due serbatoi interrati per
 Suolo lo stoccaggio del GPL per il riscaldamento, il cui approvvigionamento
        avviene mediante autocisterna.

        L’integrità dei serbatoi interrati è stata verificata nel corso dei citati
        interventi di ristrutturazione della sede di Altea e attualmente sono
        condotti in conformità a quanto indicato dal decreto legislativo
        246/99, assunto come norma tecnica di riferimento nonostante sia
        stato annullato nel 2001 dalla Corte di Cassazione.

        In particolare, i serbatoi sono pertanto sottoposti a verifica visiva
        ogni volta che l’autista effettua il rifornimento, e a manutenzione
        ordinaria consistente in un controllo periodico dei serbatoi e delle
        apparecchiature di corredo, con l’eventuale sostituzione delle valvole
        di sicurezza, effettuato dalla Ditta esterna specializzata. Tutti gli
        interventi sono presidiati da personale Altea incaricato che, al termine
        dell’attività, conserva copia delle registrazioni effettuate.

        Dati gli accorgimenti tecnici e gestionali adottati, si ritiene che
        la possibilità che si verifichi una contaminazione del suolo, anche
        per eventi accidentali, sia molto remota; pertanto Altea continua a
        considerare l’aspetto in esame come ‘poco significativo’.


  4.2.9. Le tipologie di attività svolte da Altea comportano una elevata
Traffico mobilità delle risorse, che si traduce in una traffico automobilistico.
        La scelta del mezzo di trasporto è infatti necessariamente influenzata
        dalla localizzazione dei Clienti (in particolare dalla loro raggiungibilità
        con mezzi pubblici), nonchè dalla tempistica pianificata per gli
        incontri (e quindi dall’effettiva possibilità di utilizzare mezzi pubblici
        per raggiungere i Clienti negli orari prefissati); nella maggior parte
        dei casi l’unica opzione adottabile risulta essere proprio l’automobile.

        Il parco macchine aziendale è gestito attraverso:

            • la pianificazione degli spostamenti su registri cartacei;

            • la rendicontazione dell’effettivo chilometraggio nella Intranet
              aziendale;
            • la registrazione dei consumi di carburante mediante le schede
              apposite fiscali.

        Gli andamenti registrati negli anni dagli indicatori scelti, sono rappresentati
        dai grafici che seguono:




                                                                                    61
Bilancio di Sostenibilità 2010



  Traffico
                                                                    24000



                                                                    20000
            KM PERCORSI PER DIPENDENTE
                                                                    16000
                  KM/DIPENDENTE




                                                                    12000
                        IA1




                                                                     8000



                                                                     4000



                                                                        0
                                                                            2006   2007   2008   2009   2010 [al 31.07]

                                                                     20,0
                          FATTURATO GENERATO PER OGNI KM PERCORSO




                                                                     18,0

                                                                     16,0

                                                                     14,0

                                                                     12,0
                                           €/KM
                                            IA2




                                                                     10,0

                                                                      8,0




                                                                                                                al 31.07
                                                                      6,0
                                                                            2006



                                                                                   2007




                                                                                                            2010
                                                                      4,0
                                                                                                 2009



                                                                      2,0

                                                                      0,0
                                                                            2006   2007   2008   2009   2010 [al 31.07]




            Si evidenzia inoltre che le auto aziendali, sono tutte catalizzate euro 3, 4, 5
            e sottoposte a regolare manutenzione, in funzione delle scadenze indicate
            dalla casa costruttrice e delle eventuali segnalazioni effettuate dalle risorse
            che utilizzano le auto.
4.2.10.    La sede di Altea è stata sottoposta a interventi di ristrutturazione che hanno
      Impatto     permesso di ripristinare il pregio storico e architettonico della villa e del suo parco.
        visivo,
                  La ristrutturazione è stata effettuata nel rispetto dei vincoli esistenti,
paesaggistico
                  l’aspetto considerato è pertanto da considerarsi poco significativo.
e naturalistico
                  Nel sito Altea non sono presenti dispositivi che generino emissioni acustiche
       4.2.11.
               di rilievo, né sono fonte di emissione sonora le attività d’ufficio; inoltre,
      Rumore
                  fino ad oggi, non sono state rilevate lamentele da parte del vicinato o da
                  altri soggetti esterni. Pertanto, pur senza effettuare dei rilevamenti in tale
                  direzione, è possibile affermare che l’impatto del rumore sia da considerarsi
                  poco significativo.


                                                                             4.3. Aspetti Indiretti
        4.3.1.    La gestione del rapporto con i fornitori di servizi rappresenta un aspetto
 Gestione del     indiretto particolarmente importante sia per l’elevato grado di controllo che
 rapporto con     Altea può esercitare su di esso, sia per le prestazioni che la Società può
    i fornitori   ottenere attraverso:
    di servizi
                      • un'opportuna politica degli acquisti che privilegi la scelta di fornitori
                        che, a parità di altre condizioni rilevanti per la scelta del fornitore,
                        dimostrino comportamenti ambientalmente accettabili (ad esempio
                        perché propongono tra i loro prodotti anche prodotti eco-compatibili,
                        oppure perché hanno adottato sistemi di gestione ambientale, etc.)

                      • la verifica della qualità ambientale del servizio erogato

                      • la sensibilizzazione e la formazione ambientale, e quindi anche la
                        crescita professionale, dei fornitori che operano nel sito di Altea.

                  In particolare, le seguenti categorie di fornitori:
                      • imprese che effettuano la manutenzione di impianti e attrezzature

                      • imprese che gestiscono i rifiuti

                      • laboratori che effettuano analisi ambientali

                  sono ritenute “critiche” sia per i rischi per l’ambiente e per la sicurezza delle
                  persone direttamente connessi all’esecuzione degli interventi richiesti (ad
                  esempio, il rischio di rilasci accidentali di sostanze pericolose utilizzate o
                  trasportate), sia per gli esiti degli interventi richiesti (ad esempio, le scelte
                  sui progetti di bonifica, che si effettuano anche in funzione degli esiti delle
                  analisi di laboratorio).

                  E’ inoltre proseguita l’attività di valutazione/monitoraggio dei fornitori “critici”
                  al fine di valutarne le prestazioni ambientali, per mantenere in costante
                  aggiornamento l’ “Albo dei fornitori eco-compatibili”. In esso sono registrati
                  i fornitori che dimostrano di (o che sono già noti per) possedere determinati
                  requisiti di sostenibilità ambientale, anche al fine di indirizzare verso tali
                  fornitori i Clienti Altea tutte le volte che se ne verificasse l’opportunità.


                                                                                                       63
Bilancio di Sostenibilità 2010



            4.3.2.   La comunicazione rappresenta un altro importante ambito di relazione
  Informazione e     all’interno del quale Altea può muovere il proprio impegno per accrescere
sensibilizzazione    l’interesse verso le tematiche ambientali presso i suoi interlocutori.
     di specifiche
                     Nel corso degli ultimi anni Altea ha attuato le seguenti azioni di comunicazione
categorie di sog-
                     ambientale verso i soggetti esterni:
 getti interessati
                         • la pubblicazione sul sito internet di Altea del documento di Politica
                           Ambientale accessibile a chiunque, offrendo inoltre agli utenti la
                           possibilità di comunicare con il Responsabile Ambientale, attraverso
                           e-mail;

                         • la diffusione della Dichiarazione Ambientale della Società;

                         • la sensibilizzazione sulle tematiche ambientali del proprio personale
                           dipendente delle aree “non ambiente”, in modo che gli stessi siano a
                           loro volta in grado di trasmettere ai propri Clienti informazioni utili in
                           merito. Altea infatti può influire sull’orientamento eco-sostenibile dei
                           propri Clienti anche attraverso le conoscenze in materia ambientale
                           di tutte le proprie risorse ed ha pertanto scelto di investire sulla
                           sensibilizzazione e sulla formazione ambientale di tutto il personale.

                     Altea si propone inoltre di diventare propositiva verso i potenziali Clienti
                     anche per quanto concerne i servizi in materia di ambiente, mediante una
                     campagna di sensibilizzazione mirata. Tale attività si aggiunge all’azione
                     di sensibilizzazione rivolta anche ai clienti che non usufruiscono dei servizi
                     ambientali di Altea al fine di dare loro visibilità su opportunità e strumenti
                     utili al conseguimento delle certificazioni.


          4.3.3.     Altea contribuisce a migliorare le prestazioni ambientali della propria
       Servizi di    Clientela attraverso l’attività di consulenza svolta dalle Aree Qualità,
consulenza sulla     Sicurezza e Ambiente che offrono, tra gli altri, servizi specializzati in materia
       gestione      di gestione ambientale assistendo in particolare i Clienti:
    ambientale
                         • nello sviluppo di sistemi di gestione conformi alla norma ISO 14001
                           e al Regolamento EMAS ed eventualmente integrati con i sistemi di
                           gestione della qualità e della sicurezza;

                         • nel disbrigo delle pratiche amministrative (richieste di autorizzazioni,
                           stesura di relazioni tecniche, redazione del MUD, etc.) al fine di garantire
                           la conformità dei Clienti alle pertinenti normative vigenti;

                         • negli audit di rischio e di conformità, al fine di quantificare le passività
                           ambientali, determinare eventuali costi di bonifica, individuare le aree
                           che necessitano di miglioramenti;

                         •      nella formazione e informazione ambientale del personale
                             delle imprese e degli enti Clienti, attraverso la progettazione,
                             l’organizzazione e l’erogazione di corsi di formazione;
•    nelle indagini finalizzate alla valutazione dell’impatto acustico e alla
        valutazione del rischio chimico;

    • nella marcatura ecologica dei prodotti.

Altea inoltre, per mezzo della Practice Finanziamenti, contribuisce a stimolare
l’interesse dei Clienti verso azioni di miglioramento ambientale assistendoli nella
ricerca di finanziamenti o nell’individuazione di progetti formativi che incoraggino
interventi in tal senso, accompagnandoli poi nella gestione di tutto l’iter procedurale.

                                           4.4. Obiettivi di miglioramento
Il Bilancio Socio-Ambientale, oggi di Sostenibilità, è la rendicontazione di un processo
di valutazione e gestione delle attività di responsabilità sociale finalizzato anche alla
crescita continua della cultura della sostenibilità d’impresa.

Tale processo deve essere alimentato da una puntuale definizione di obiettivi di
miglioramento.

Si rimanda al documento di Dichiarazione Ambientale per il triennio 2010-2013, che
Altea si impegna a diffondere e rendere pubblico, per quanto concerne il:

    • consuntivo del programma ambientale;

    • programma degli obiettivi di miglioramento pianificato.

                                            4.5. Certificazione ambientale

Come premesso, Altea il
29.06.2004 ha ottenuto
la Certificazione UNI EN
ISO 14001 del Sistema
di Gestione Ambientale
(Certificato n.7885) da parte
di Ente T  erzo accreditato
Sincert    e   concluso     il
percorso di registrazione
Emas della Sede principale
di    Baveno,     ottenendo
la convalida da parte di
Verificatore Accreditato della
Dichiarazione Ambientale e l'inserimento nell'Elenco delle organizzazioni registrate
Emas, in data 02/03/2005 con numero di registrazione IT-000288.

                                  4.6. Forme di finanziamenti agevolati
Nel corso del 2010 sono stati effettuati 2 corsi interni in materia di gestione
ambientale, per complessive 208 ore formative.




                                                                                     65
5. Analisi Stakeholder
Il Bilancio di Sostenibilità si pone l’obiettivo di identificare i propri pubblici
dando evidenza del rapporto con essi esistente, nonché degli interventi
effettuati e/o dei possibili ambiti e/o aree di miglioramento perseguibili.

La definizione utilizzata per definire gli Stakeholder nel Bilancio di Altea è
quella di Freeman. Per cui individuiamo gli Stakeholder come individui o
gruppi che possono influenzare il successo di un’impresa o che nella stessa
hanno interessi specifici.

Il concetto di Stakeholder è stato peraltro poi esteso anche a tutti quei
soggetti portatori di interessi potenziali per un’azienda, cioè persone o
gruppi che hanno pretese, titoli di proprietà, diritti, o interessi, relativi ad
un’impresa ed alle sue attività.

È sempre più integrante nella cultura d’impresa l’attenzione al mondo che le
circonda, non solo finalizzata al miglioramento delle condizioni di business,
ma anche a quelle sociali ed ambientali.

Nello specifico, per Altea, gli Stakeholder qui nel seguito evidenziati e
analizzati sono rappresentati da:




                                Il personale
                                     ed i
                                collaboratori



                                                            I Partner
        La P.A. e le                                       economici
      Amministrazioni
      pubbliche locali              ALTEA              clienti e fornitori
                                 stakeholder




               La Comunità                      I Soci e azionisti




                                                                              67
Bilancio di Sostenibilità 2010

                                   Nel seguito una valutazione effettuata per singole categorie:



                        Che cosa chiedono Che cosa danno                                          Valutazione
             Chi sono                                                         Criticità
                          (Aspettative)     (Benefici)                                              Aziendale

                                                    Informative ed
                                                                            Problematiche
                                                   aggiornamento su                                 MEDIA
                                                                              di gestione;
                                                   prodotti e servizi
                            Rispetto delle
                                                                           Scarsa elasticità
                             condizioni e             Possibilità di
                                                                             rispetto alle
                              puntualità           personalizzazione                               BASSA
                                                                          condizioni standard
Fornitori




                           nei pagamenti

                                                     Affiancamento           Disponibilità e
                                                  operativo attenzione      tempistiche di           ALTA
                                                                            erogazione del
                                                                          servizio / prodotto

                                                    Accettazione a          Mantenimento
                            Fidelizzazione
                                                      rinegoziare               Qualità             MEDIA

                         Crescita aziendale,                             Differenti modalvità
                                                      Dedizione e                                  BASSA
                        garanzia di sviluppo                              di relazione interna
                                                     disponibilità;
                        futuro, riconoscimenti
                                                                          Minor attenzione a
                        sia a livello personale       Attenzione;
                                                                            problematiche
Soci




                           che economico;
                                                  Presenza costante;          operative /           MEDIA
                              Visibilità e                                   burocratiche
                                                   Condivisione delle
                         riconoscimento del
                                                  competenze e delle       Sovrapposizione
                           ruolo all’interno
                                                       relazioni.              operativa           BASSA
                         dell’ organizzazione


                               Stabilità
                                                       Fedeltà e
                           occupazionale,                                    Disponibilità
                                                     fidelizzazione;                                BASSA
                               crescita                                      alla mobilità
                            professionale;           Disponibilità,
                                                  volontà di crescita,
                           Appartenenza,
                                                    basso turnover;
                           comunicazione                                  Forme contrattuali
                           e informazione,              Capacità              in ingresso          MEDIA
Dipendenti




                         ambiente positivo;          professionali;
                            Sostenibilità
                                                   Scarsa litigiosità,
                             economica;
                                                  armonia lavorativa.
                             Formazione,
                             premialità,
                           riconoscimenti                                Ricerca e selezione di
                                                                                                    ALTA
                             valutazione                                 risorse specializzate.
                        professionale tramite
                            assessment;

                        Attenzione e ascolto
Che cosa chiedono Che cosa danno                                              Valutazione
           Chi sono                                                                    Criticità
                              (Aspettative)     (Benefici)                                                  Aziendale

                                                                                   Identificazione e
                            Condivisione, Equità,          Stabilità,
           Professionisti                                                           costi standard          MEDIA
                                 Puntualità                Referenza

                                                                                     Contenzioso
                                                                                      economico;           BASSA
                                 Attenzione,
                                disponibilità,           Passaparola,
                                                                                 Riservatezza dei dati;     MEDIA
                                  elasticità,        visibilità territoriale,
                               pragmatismo,            visione reale dei            Familiarità nella      BASSA
                PMI
                              rapporto prezzo/        processi specifici               conduzione;
                                   qualità,              e del tessuto
                                                                                 Spinta all’innovazione     MEDIA
                               affiancamento               industriale,
                                  operativo            apprendimento                Individualismo
                                                                                                           BASSA
                                                                                    imprenditoriale
                                                         Importanti e
                                 Attenzione,                                         Puntualità nei
                                                    durature commesse;                                     BASSA
                               professionalità                                        pagamenti
                                                      Riconoscimento e
                            elevate e certificate;
                                                       Referenziazione;
                              Rispetto tempi e                                   Difficoltà ad accettare
                                                    Maggiore spendibilità
          Grandi Imprese         condizioni;                                     variazioni nel team di     MEDIA
                                                       delle referenze,
Clienti




                                 presenza e                                         lavoro esterno;
                                                            visibilità
                            disponibilità a 360°;
                                                    extraterritoriale e su
                            Garanzia di stabilità                                   Complessità nei
                                                          più settori;                                      MEDIA
                              e prestazioni nel                                   rapporti relazionali;
                                                         Progettualità
                                   tempo;
                                                        internazionali;
                             Capacità relazionali                                     Burocrazia
                                                       Apprendimento                                       BASSA
                                                    Visibilità sul territorio;
                                 Prerequisiti                                    Tempi di pagamento
                                                                                                             ALTA
                              professionali ed          Visibilità auto
                                 economici;              referenziata;
             Pubblica           Certificazioni
                                                    Certezza pagamento;           Tempi di trattativa       MEDIA
          Amministrazione        specifiche;
                             Capacità finanziarie             Valore
                              per anticipare le        extraterritoriale
                            economie di progetto;                                 Esistenza di canali
                                                       Aggregazione e                                      BASSA
                             Capacità relazionali                                    preferenziali
                                                            relazioni


                            Supporto finanziario
                                                     Visibilità e relazioni            Relazioni
                                 ai progetti;
                                                       multi-direzionali;         quantitativamente          ALTA
                                  Elasticità,                                           elevate;
                                                        Apertura verso
             Consorzi ,     condivisione principi
                                                         mercati non
           Cooperative,            sociali;                                           Difficoltà di
                                                          tradizionali;                                    BASSA
            Associazioni                                                            aggregazione;
                              Rapporto prezzo/
                                                         Progettualità
                                   qualità;                                       Scarsa propensione
                                                        internazionali
                                                                                  all’associazionismo       MEDIA
                                Trasparenza


                                                                                                                        69
Bilancio di Sostenibilità 2010



            6. Tabella di correlazione
                allo standard GRI-G3
           La tabella qui a destra contiene le informazioni utili per valutare la copertura
           dei requisiti informativi previsti dallo standard di rendicontazione GRI-G3. La
           tabella è composta da quattro colonne. Nella terza colonna viene indicato il
           livello di aderenza allo standard (disclosure) secondo la legenda di seguito
           specificata:

                     Rendicontato integralmente (i dati/informazioni           soddisfano
                     interamente i requisiti dello standard)

                     Rendicontato parzialmente (i dati/informazioni soddisfano solo in
                     parte i requisiti dello standard per la sensibilità dell’informazione
                     o per la non completa rispondenza a quanto richiesto)

                     Non rendicontato (i dati/informazioni non sono raccolti o non sono
                     sufficientemente rappresentativi)
71
Bilancio di Sostenibilità 2010
73
Bilancio di Sostenibilità 2010
75
Bilancio di Sostenibilità 2010


 HR8 add             Percentuale di personale addetto
                     alla sicurezza che ha ricevuto
                     formazione su procedure e
                     politiche riguardanti i
                     diritti umani                            Non applicabile perché non previsto
                                                              personale addetto alla sicurezza

 HR9-add             Numero di violazioni
                     dei diritti della comunità locale
                     e azioni intraprese                      Nessuna violazione

 SOCIETÀ

 SO1-core            Natura, obiettivo ed efficacia di
                     qualsiasi programma e attività
                     che valuta e gestisce gli impatti
                     delle operazioni su una
                     determinata comunità,
                     incluse le fasi di inizio di attività,
                     di operatività e di dismissione          Le nuove iniziative sono
                                                              analizzate per sostenibilità          1.5.2
                                                                                                    –
                                                                                                    1.7.2

 SO2-core            Percentuale e numero di divisioni
                     interne monitorate per i rischi
                     legati alla corruzione                   Il codice etico indica il
                                                              comportamento corretto e i
                                                              BU manager monitorano
                                                              la gestione                           1.5.1
                                                                                                    –
                                                                                                    1.7.2

 SO3-core            Percentuale di lavoratori che
                     hanno ricevuto formazione sulle
                     politiche e procedure
                     anticorruzione
                     dell’organizzazione                      All’interno del welcome kit           3.1.2

 SO4-core            Azioni intraprese in risposta
                     a episodi di corruzione                  Nessuna azione poiché non si
                                                              è verificato nessun episodio
                                                              di corruzione

 SO5-core            Posizioni sulla politica pubblica,
                     partecipazione allo sviluppo
                     di politiche pubbliche e
                     pressioni esercitate                     Altea S.p.A. non partecipa e
                                                              non esercita pressioni                2.6.3
                                                                                                    –
                                                                                                    2.6.4

 SO6-add             Totale dei contributi finanziari
                     e benefici prestati a partiti,
                     politici e relative istituzioni
                     per Paese                                Altea S.p.a. non ha mai erogato
                                                              contributi a fini politici e non
                                                              sono previsti progetti futuri
                                                              in tal senso                          2.6.3
                                                                                                    –
                                                                                                    2.6.4

 SO7-add             Numero totale di azioni legali
                     riferite a concorrenza sleale,
                     anti-trust e pratiche
                     monopolistiche e relative
                     sentenze                                 Non presenti

 SO8-core            Valore monetario delle sanzioni
                     significative e numero totale
                     di sanzioni non monetarie
                     per non conformità
                     a leggi e regolamenti                    Non presenti
RESPONSABILITÀ DI PRODOTTO

PR1-core                     Fasi del ciclo di vita dei prodotti e
                             servizi per i quali gli impatti sulla
                             salute e sicurezza sono
                             valutati per promuovere il
                             miglioramento e la
                             percentuale delle principali
                             categorie di prodotti/servizi
                             soggetti a tali procedure                Altea implementa prodotti di terzi, non
                                                                      aventi impatto sulla sicurezza degli utenti       3.2.4

PR2-add                      Numero totale ( suddiviso per
                             tipologia) di casi di non
                             conformità a regolamenti
                             e codici volontari
                             riguardanti gli impatti sulla salute
                             e sicurezza dei prodotti/servizi
                             durante il loro ciclo di vita            Nel 2010 non sono stati segnalati né
                                                                      verificati casi di non conformità - Altea
                                                                      implementa prodotti di terzi, non aventi
                                                                      impatto sulla sicurezza degli utenti

PR3-core                     Tipologia di informazioni relative
                             ai prodotti e servizi richiesti dalle
                             procedure e percentuale di
                             prodotti e servizi significativi
                             soggetti a tali requisiti
                             informativi                              Altea applica le modalità di installazione
                                                                      di hardware e software previste dai fornitori
                                                                      e forma al riguardo il personale del cliente      3.2.4

PR4-add                      Numero totale (suddiviso per
                             tipologia) di casi di non
                             conformità a regolamenti
                             o codici volontari
                             riguardanti le informazioni e le
                             etichettature dei prodotti/servizi       Nel 2010 non sono stati segnalati né verificati
                                                                      casi di non conformità-le etichette utilizzate
                                                                      sono quelle dei fornitori

PR5-add                      Pratiche relative alla
                             soddisfazione dei clienti inclusi
                             i risultati delle indagini volte
                             alla sua misurazione                     Customer satisfaction e contatto costante
                                                                      con account                                       3.2.5

PR6-core                     Programmi di conformità a leggi,
                             standard e codici volontari
                             relativi all’attività di marketing
                             incluse la pubblicità,
                             la promozione e la
                             sponsorizzazione                         Il codice etico definisce le linee guida          1.5.1

PR7-add                      Numero totale (suddiviso
                             per tipologia) di casi di non
                             conformità a regolamenti o
                             codici volontari riferiti all’attività
                             di marketing incluse la
                             pubblicità, la promozione e la
                             sponsorizzazione                         Non presenti

PR8-add                      Numero di reclami documentati
                             relativi a violazione della privacy
                             e a perdita dei dati dei
                             consumatori                              Non presenti

PR9-core                     Valore monetario delle principali
                             sanzioni per non conformità a
                             leggi o regolamenti riguardanti
                             la fornitura e l’utilizzo di
                             prodotti e servizi                       Non presenti




                                                                                                                                77
Bilancio di Sostenibilità 2010

 RESPONSABILITÀ DI PRODOTTO

 PR1-core                     Fasi del ciclo di vita dei prodotti e
                              servizi per i quali gli impatti sulla
                              salute e sicurezza sono
                              valutati per promuovere il
                              miglioramento e la
                              percentuale delle principali
                              categorie di prodotti/servizi
                              soggetti a tali procedure                Altea implementa prodotti di terzi, non
                                                                       aventi impatto sulla sicurezza degli utenti       3.2.4

 PR2-add                      Numero totale ( suddiviso per
                              tipologia) di casi di non
                              conformità a regolamenti
                              e codici volontari
                              riguardanti gli impatti sulla salute
                              e sicurezza dei prodotti/servizi
                              durante il loro ciclo di vita            Nel 2010 non sono stati segnalati né
                                                                       verificati casi di non conformità - Altea
                                                                       implementa prodotti di terzi, non aventi
                                                                       impatto sulla sicurezza degli utenti

 PR3-core                     Tipologia di informazioni relative
                              ai prodotti e servizi richiesti dalle
                              procedure e percentuale di
                              prodotti e servizi significativi
                              soggetti a tali requisiti
                              informativi                              Altea applica le modalità di installazione
                                                                       di hardware e software previste dai fornitori
                                                                       e forma al riguardo il personale del cliente      3.2.4

 PR4-add                      Numero totale (suddiviso per
                              tipologia) di casi di non
                              conformità a regolamenti
                              o codici volontari
                              riguardanti le informazioni e le
                              etichettature dei prodotti/servizi       Nel 2010 non sono stati segnalati né verificati
                                                                       casi di non conformità-le etichette utilizzate
                                                                       sono quelle dei fornitori

 PR5-add                      Pratiche relative alla
                              soddisfazione dei clienti inclusi
                              i risultati delle indagini volte
                              alla sua misurazione                     Customer satisfaction e contatto costante
                                                                       con account                                       3.2.5

 PR6-core                     Programmi di conformità a leggi,
                              standard e codici volontari
                              relativi all’attività di marketing
                              incluse la pubblicità,
                              la promozione e la
                              sponsorizzazione                         Il codice etico definisce le linee guida          1.5.1

 PR7-add                      Numero totale (suddiviso
                              per tipologia) di casi di non
                              conformità a regolamenti o
                              codici volontari riferiti all’attività
                              di marketing incluse la
                              pubblicità, la promozione e la
                              sponsorizzazione                         Non presenti

 PR8-add                      Numero di reclami documentati
                              relativi a violazione della privacy
                              e a perdita dei dati dei
                              consumatori                              Non presenti

 PR9-core                     Valore monetario delle principali
                              sanzioni per non conformità a
                              leggi o regolamenti riguardanti
                              la fornitura e l’utilizzo di
                              prodotti e servizi                       Non presenti
PERFORMANCE AMBIENTALE

EN1-core                 Materie prime utilizzate per
                         peso e volume                                              4.2.6

EN2-core                 Percentuale dei materiali
                         utilizzati che deriva da
                         materiale riciclato                                        4.2.6

EN3-core                 Consumo diretto di energia
                         suddiviso per fonte energetica
                         primaria                                                   4.2.1

EN4-core                 Consumo indiretto di energia
                         suddiviso per fonte energetica
                         primaria                                                   4.2.1

EN5-add                  Risparmio energetico dovuto
                         alla conservazione e ai
                         miglioramenti in termini di
                         efficienza                                                 4.2.1

EN6-add                  Iniziative per fornire prodotti
                         e servizi a efficienza energetica
                         o basati su energia rinnovabile
                         e conseguenti riduzione del
                         fabbisogno energetico come
                         risultato di queste iniziative                             4.1.2

EN7- add                 Iniziative volte alla riduzione
                         del consumo dell’energia
                         indiretta e riduzioni ottenute                             4.1.2

EN8-core                 Prelievo totale dell’acqua
                         suddiviso per fonti                                        4.2.2

EN9-add                  Fonti idriche significativamente
                         interessate dal prelievo di acqua                          4.2.2

EN10-add                 Percentuale e volume totale di
                         acqua riciclata e riutilizzata                             4.2.2

EN11-core                Localizzazione e dimensioni di
                         terreni posseduti, affittati o gestiti
                         in aree ( o adiacenti ad aree)
                         protette o in aree ad elevata
                         biodiversità esterne alle aree
                         protette                                 Non ci sono       4.2.10

EN12-core                Descrizione dei maggiori
                         impatti di attività, prodotti
                         e servizi sulla biodiversità
                         di aree protette o ad aree
                         ad elevata biodiversità
                         alle aree protette                       Nessuno           4.2.10

EN13-add                 Habitat protetti o ripristinati          Nessuno           4.2.10

EN14-add                 Strategie, azioni attuate,
                         piani futuri per gestire gli
                         impatti sulle biodiversità               Non applicabile

EN16-core                Emissioni totale di dirette e
                         indirette di gas ad effetto
                         serra per peso                                             4.2.4

EN17-core                Altre emissioni indirette di gas
                         ad effetto serra significative
                         per peso                                 nessuna           4.2.5

EN18-add                 Iniziative per ridurre le emissioni
                         di gas ad effetto serra e
                         risultati raggiunti




                                                                                             79
Bilancio di Sostenibilità 2010


 EN19-core           Emissioni di sostanze
                     nocive per l’ozono per peso              Altea SpA ha una gestione preventiva del
                                                              rischio di emissioni del gas R22 attraverso
                                                              la manutenzione effettuata da fornitori
                                                              specializzati presso tutti impianti di
                                                              condizionamento e raffreddamento;
                                                              nel 2010 non sono state riscontrate
                                                              perdite di R22 dalle apparecchiature.         4.2.5

 EN20-core           NOx, SOx, e altri emissioni
                     significative nell’aria suddivise
                     per tipologia e peso                     Non sono presenti emissioni significative
                                                              di NOx e SOx ad esclusione di quelli
                                                              prodotti dalla combustione
                                                              del gas naturale.

 EN21-core           Acqua totale scaricata per
                     qualità e destinazione                                                                 4.2.3

 EN22-core           Peso totale dei rifiuti per
                     tipologia e per metodi di
                     smaltimento                                                                            4.2.6
                                                                                                            –
                                                                                                            4.2.7

 EN23-core           Numero totale e volumi di
                     sversamenti significativi                Negli ultimi anni non si sono verificati
                                                              sversamenti o contaminazioni dell’ambiente.
                                                              Gli sversamenti, come tutti gli incidenti
                                                              o “mancati incidenti” sono monitorati
                                                              continuamente dall’unità Sicurezza e
                                                              Ambiente e gestiti con appositi report,
                                                              attivazione di procedure emergenza e
                                                              azioni correttive.                            4.2.8

 EN24-add            Peso dei rifiuti classificati
                     come pericolosi che sono
                     trasportati, importati, esportati,
                     o trattati e loro percentuale
                     trasportata all’estero.                  Non presenti

 EN25-add            Identità, dimensioni, stato di
                     salvaguardia e valore della
                     biodiversità della fauna e della
                     flora acquatica e i relativi
                     habitat colpiti in maniera
                     significativa dagli scarichi
                     di acqua                                 Non presenti

 EN26-core           Iniziative per mitigare gli impatti
                     ambientali dei prodotti e servizi e
                     grado di mitigazione dell’impatto        Ricerca di fornitori che utilizzano
                                                              materiali a basso impatto                     2.5.1
                                                                                                            –
                                                                                                            4.3.1

 EN27-core           Percentuale dei prodotti venduti
                     e relativo materiale di imballaggio
                     riciclato o riutilizzato per categoria

 EN28-core           Valore monetario delle multe
                     significative e numero delle
                     sanzioni non monetarie per
                     mancato rispetto a regolamenti
                     e leggi in materia ambientale            Nessuna sanzione, né monetaria né
                                                              non monetaria

 EN29-add            Impatti ambientali significativi
                     del trasporto di beni/materiali
                     utilizzati per l’attività della
                     organizzazione e per gli
                     spostamenti del personale                                                              4.2.9

 EN30-add            Spese e investimenti per la
                     protezione dell’ambiente
                     suddivise per tipologia
Obiettivi di miglioramento individuati           Commento agli obiettivi per il 2010                                       Obiettivi di miglioramento futuri
per il 2010 e anni successivi

PERSONALE


                                                 Sono state erogate oltre 200 giornate di formazione interna, in ambiti
                                                                                                                           Incrementare il numero di risorse certificate sulle
                                                 diversi per aggiornare le competenze distintive, escludendo le giornate
                                                                                                                           diverse tecnologie
Investire nella formazione                       di formazione obbligatoria rivorte ai lavorativi apprendisti.
                                                 Cio’ significa che, mediamente, ciascun dipende ha fruito di un numero
                                                                                                                           Approfondire aspetti di relazione interna e con il cliente
                                                 medio di ore formative nell’anno pari a 8



                                                                                                                           Tenere costante attenzione a tutti i principi di equità e pari
                                                                                                                                                                                                                            Bilancio di Sostenibilità 2010




                                                 È mantenuta l’applicazione del principio delle pari opportunità in
Rispettare il principio delle pari opportunità                                                                             opportunità nelle selezioni e nell’assegnazione degli
                                                 ogni ricerca e selezione del personale
                                                                                                                           incarichi interni



                                                 Mantenimento della stretta osservanza ai requisiti di legge e             Sempre maggiore consapevolezza ad ogni livello e
Salute, sicurezza, etica e impatti ambientali                                                                              formazione su regole e comportamenti necessari per
                                                 volontari, tensione continua al miglioramento delle
sul luogo di lavoro                                                                                                        il miglioramento
                                                 prestazioni ambientali



                                                 Continuo miglioramento della comunicazione e condivisione nei             Mantenere la costanza degli incontri reali e incrementare l’uso
Strumenti di dialogo e comunicazione interna     confronti dei colleghi. Incremento dell’utilizzo di MyAltea2 per le       di strumenti supportati dalla tecnologia per sempre maggiore
                                                 comunicazioni interne                                                     tempestività di condivisione


CLIENTI / UTENTI


                                                 Continuo adeguamento delle competenze interne rispetto ai
                                                                                                                           Sintonia con lo sviluppo delle soluzioni da parte dei vendor
                                                 nuovi prodotti/servizi che Altea intende offrire ai clienti
Innovazione servizi Altea                                                                                                  partner, costante proposizione ai clienti di servizi innovativi
                                                 acquisiti e ai prospect. Incremento dell’offering e certificazione
                                                                                                                           ad elevato valore aggiunto
                                                 dei consulenti dedicati



                                                                                                                           Incremento della soddisfazione del Cliente. Sviluppo di azioni
Valore                                           Aumento del valore percepito                                              a supporto del valore, eventi con partner. Migliore gestione
                                                                                                                           del servizio di customer care e post-vendita
                                                                                                                                                                                             7.Obiettivi di miglioramento
È stato avviato il rifacimento del sito internet istituzionale,
                                                                                                                            con l’obiettivo di renderlo un portale dinamico e navigabile
     Comunicazione on-line                           Avvio revisione strumenti web e sito internet istituzionale            per offrire ricchezza di informazioni sia ai clienti e partner
                                                                                                                            sia a chi è interessato ai servizi di Altea


     FORNITORI


                                                     Migliore selezione di fornitori in possesso dei requisiti qualità,     Disporre di un parco fornitori qualificato e, nel contempo,
                                                                                                                            contribuire allo sviluppo economico locale. Mantenere un
     Selezione dei fornitori                         attestati dalla certificazione, privilegiando i soggetti localizzati   numero di fornitori non eccessivo per non gravare
                                                     sul territorio locale/regionale e/o localizzati ove la società opera   eccessivamente sulla gestione


     SOCI

                                                     Mantenere per il momento assetto e ruoli dei soci assicurandone        Verificare, se necessario, l’opportunità di nuove partnership
     Mantenimento assetto societario                 laddove possibile i relativi ritorni finanziari                        societarie per consolidare lo sviluppo negli anni a venire.


     ALTRE TIPOLOLOGIE DI SOCI


     Società partecipate                             Maggiore integrazione e migliore comunicazione                         Adozione di strumenti finalizzati allo scopo


     COMUNITA’


                                                     Sponsorizzazione di attività sportive/ricreative locali, legate a
     Sostenere le iniziative locali di valore, con   finalità di tipo sociale (per esempio progetto “Azzurrissima” che      Rafforzamento rapporti con il territorio con lo sviluppo di
                                                     coinvolge attraverso il basket i ragazzi delle scuole del VCO) od
     ricadute sociali ed economiche                  socio-economico (per esempio, contributo allo sviluppo del             nuove iniziative analoghe per valore e per ricaduta sociale
                                                     “prodotto turistico Mottarone”)

     Beneficienza                                    Sostegno di associazioni socio-umanitarie nazionali o internazionali   Incrementare l’apporto di Altea verso realtà/azioni concrete e credibili


     AMBIENTE

     Riduzione dell’impatto ambientale causato dal   Ricerca di fornitori con linee di prodotti eco-compatibili e/o         Sostituire progressivamente un maggior numero di fornitori con tali
     business Altea                                  con marchio Ecolabel                                                   caratteristiche

     ISTITUZIONI FINANZIARE E PUBBLICA
     AMMINISTRAZIONE

     Istituzioni locali                              Avviare un processo di miglioramento della comunicazione               Avviare una politica di comunicazione strutturata, che indirizzi ai
                                                                                                                            diversi destinatari i messaggi corretti




83
Bilancio di Sostenibilità 2010

                                                            Il Gruppo di lavoro
           Il quarto Bilancio di Sostenibilità di Altea nasce dal lavoro sviluppato nel
           corso del 2007/2008 e ripreso da un rinnovato team di progetto per l’anno
           2010, gruppo di lavoro che ha visto impegnate risorse interne, appartenenti
           alle diverse Practice e service aziendali.


                                                    Coordinamento
                                                      Marco Magaraggia

                                                    Contenuti
                                                      Erica Scalabrino
                                                      Fabiana Saccani
                                                      Simona Chiodin
                                                      Valentina Bonetto
                                                      Angelo Colombo
                                                      Alessandro Castiglioni
                                                      Sara Zullo
                                                      Dolores Mazzetta
                                                      Giovanni Rota
                                                      Alberto Temporelli

                                                    Fotografie
                                                       Andrea Cerini

                                                    Layout & Grafiche
                                                      Luca Cianci
                                                      Andrea Landi



           Il layout grafico, i diagrammi e le iconografie sono una produzione

           Altea S.p.A.
           Strada Cavalli, 42 – 28831 Feriolo di Baveno (VB)
           altea@alteanet.it www.alteanet.it

           Questodocumentonondeveessereriprodotto,néresodisponibileaterzioalteratoinognimodo
           This document must not be reproduced, made available to third persons, or misused in
           any other way

           Tutti i marchi riprodotti sono proprietà delle rispettive società.
Accorgimenti tecnici per l'ambiente
  Il Font Il Bilancio Socio-Ambientale di Altea è stato realizzato prestando particolare
           attenzione all'ambiente. Il Carattere utilizzato per i testi è in realta un
           speciale Font ecologico chiamato "ecofont vera sans" della ECOfont® il cui
           sistema è tanto semplice quanto ingenioso. Ecofont crea dei forellini nelle
           lettere digitate, senza compromettere la leggibilità e facendo risparmiare in
           fase di stampa fino al 50% di inchiostro.



           FONT NORMALE                            FONT ECOLOGICO




                       Per maggior informazioni su ECOfont® http://www.ecofont.com


La Carta                                  Il Bilancio Socio-Ambientale di Altea è stato
                                          stampato esclusivamente su carta certificata
                                          FSC ed ECF.

                                          La certificazione FSC, Forest Stewardship
                                          Council, è il principale meccanismo di garanzia
                                          sull’origine del legno o della carta. Si tratta
           di un sistema di certificazione internazionale che garantisce che la materia
           prima usata per realizzare un prodotto in legno o carta proviene da foreste
           dove sono rispettati dei rigorosi standard ambientali, sociali ed economici.

           I prodotti certificati ECF (Elemental Chlorine Free) vengono realizzati senza
           l’utilizzo di cloro allo stato elementare, sostanza altamente inquinante e
           tossica, impiegata per sbiancare la polpa di legno nella produzione di carta.
           Il processo di sbiancamento classico, cioè non conforme agli standard ECF,
           provoca la contaminazione dell’acqua di scarico, permettendo agli inquinanti
           di entrare nel ciclo alimentare degli esseri viventi.

                                      Per maggior informazioni sulla certificazione FSC
                                           http://www.fsc-italia.it o http://www.fsc.org



                                                                                      85
Altea - Bilancio di Sostenibilità 2010
Altea - Bilancio di Sostenibilità 2010
Altea - Bilancio di Sostenibilità 2010

Altea - Bilancio di Sostenibilità 2010

  • 1.
  • 2.
  • 3.
    Indice LETTERA DEL PRESIDENTE 9 BILANCIO ECO(NOMICO) SOSTENIBILE 11 NOTA METODOLOGICA 13 1. L’IDENTITÀ 15 1.1. Storia 15 1.2. Missione 17 1.3. Contesto di riferimento 17 1.4. Localizzazione 18 1.5. Dimensione etica e strategica 19 1.5.1. Principi e valori 19 1.5.2. Disegno strategico e Piano Programmatico 20 1.6. Assetto organizzativo 21 1.6.1. Assetti societari società controllate e collegate 21 1.6.2. La composizione 21 1.6.3. La struttura organizzativa 23 1.7. Assetto Istituzionale 24 1.7.1. I servizi 24 1.7.2. Governance e canali di dialogo 26 1.7.3. Organi e meccanismi di governo e controllo 27 1.8. Sistemi di gestione qualità, ambiente, RSI 28 1.8.1. Sistema di Gestione Qualità 28 1.8.2. Sistema di Gestione Ambientale 28 1.8.3. Certificazioni 29 1.8.4. Altri elementi qualificanti della gestione 29 1.9. Associazioni di categoria 29 1.9.1. Premi e riconoscimenti 30 2. DIMENSIONE ECONOMICA DELLA SOSTENIBILITÀ 31 2.1. Dati significativi di gestione (quadro di sintesi dati economici) 31 2.2. Indici gestionali e dati significativi di gestione 32 2.3. Il Valore Aggiunto 34 2.3.1. Prospetto di determinazione del Valore Aggiunto 34 2.3.2. Prospetto di distribuzione del Valore Aggiunto globale lordo 35 2.4. Altea e i soci e/o azionisti 36 2.4.1. Consistenza del capitale sociale 36 2.4.2. Linee politiche dei rapporti con gli azionisti 36 2.4.3. Remunerazione del capitale investito 37 3
  • 4.
    Bilancio di Sostenibilità2010 2.5. Altea e i Fornitori 37 2.5.1. Qualificazione ed analisi dei fornitori 37 2.5.2. Condizioni negoziali e controversie con i fornitori 38 2.5.3. Outsourcing e consulenze 38 2.5.4. Rapporti con istituti di credito / compagnie assicurative / fondazioni bancarie 38 2.6. Altea e la Pubblica Amministrazione 39 2.6.1. Linee politiche di riferimento nei rapporti con la P.A. 39 2.6.2. Imposte, tributi, tasse, contributi, agevolazioni, e/o finanzia menti agevolati ricevuti e suddivisi per aree di destinazione 39 2.6.3. Rapporti con la P.A. e le istituzioni pubbliche Locali 39 2.6.4. Rapporti con la P.A. e le Istituzioni Pubbliche in ambito nazionale 40 3. DIMENSIONE SOCIALE DELLA SOSTENIBILITÀ 41 3.1. Le persone Altea 41 3.1.1. Pari opportunità 43 3.1.2. Formazione, valorizzazione e qualità della vita lavorativa 43 3.1.3. Sicurezza e salute sul luogo di lavoro 44 3.1.4. Partecipazione e soddisfazione dei dipendenti 45 3.1.5. Strumenti di dialogo e comunicazione 45 3.2. Altea e i clienti 47 3.2.1. Linee politiche nei rapporti con la clientela 47 3.2.2. Caratteristiche della clientela 47 3.2.3. Impatto occupazionale e sviluppo territoriale 48 3.2.4. Nuovi prodotti e sviluppo dei servizi 49 3.2.5. Soddisfazione del cliente e sistema qualità 49 3.2.6. Strumenti di dialogo - comunicazione 49 3.2.7. Reclami e controversie con i clienti 49 3.3. Altea e i partner economici 50 3.4. Altea e la Comunità 51 3.4.1. Apporti diretti al sociale nei diversi ambiti di intervento 51 3.4.2. Altro: concessione di strutture, assistenza tecnica ad organizzazioni locali, altre iniziative 51 3.4.3. Attività finalizzata al mondo della scuola e della ricerca universitaria 51 3.4.4. Media e sviluppo dei processi di comunicazione 52 3.4.5. Collaborazioni con job placement 52
  • 5.
    4. DIMENSIONE AMBIENTALE DELLA SOSTENIBILITÀ 55 4.1. Sistemi di gestione ambientale e gestione dei rischi 56 4.1.1. Formazione Ambientale 56 4.1.2. Aspetti Ambientali 56 4.2. Aspetti Diretti 57 4.2.1. Consumi energetici 57 4.2.2. Approvvigionamento idrico 58 4.2.3. Scarichi idrici 58 4.2.4. Emissioni in atmosfera 59 4.2.5. Sostanze lesive per l’ozonosfera 59 4.2.6. Consumi di materie prime 59 4.2.7. Rifiuti 60 4.2.8. Suolo 61 4.2.9. Traffico 61 4.2.10.Impatto visivo, paesaggistico e naturalistico 63 4.2.11.Rumore 63 4.3. Aspetti Indiretti 63 4.3.1. Gestione del rapporto con i fornitori di servizi 63 4.3.2. Informazione e sensibilizzazione di specifiche categorie di soggetti interessati 64 4.3.3. Servizi di consulenza sulla gestione ambientale 64 4.4. Obiettivi di miglioramento 65 4.5. Certificazione ambientale 65 4.6. Forme di finanziamenti agevolati 65 5. ANALISI STAKEHOLDER 67 6. TABELLA DI CORRELAZIONE allo Standard GRI-G3 70 7. OBIETTIVI DI MIGLIORAMENTO 82 5
  • 6.
    Villa Erica, sedelegale di Altea S.p.A. è una splendida villa storica risalente ai primi anni dell’800. In stato di abbandono per lungo tempo, l’edificio è stato completamente ristrutturato e dato a nuova vita, divenendo esso stesso simbolo della mentalità vincente Altea.
  • 7.
    Scheda Anagrafica Ragione Sociale Altea S.p.A. Sede legale e operativa Strada Cavalli n. 42, Feriolo di Baveno (Verbania) Telefono (+39) 0323 280811 Telefax (+39) 0323 2808110/125 E-mail altea@alteanet.it Sito web www.alteanet.it Presidente Andrea Ruscica Amministratore Del. Franco Vercelli Settori di attività 62.0 Codici NACE: “Programmazione, consulenza informatica e attività connesse” 70.22 “Altre attività consulenza” 71.20 “Collaudi ed analisi tecniche” 78.30 “Altre attività di fornitura di risorse umane” 82.99 “Altri servizi di supporto alle imprese nca” 85.59 “Altri servizi di istruzioni nca" Organico 182 risorse interne così ripartite: 144 Gestione e organizzazione aziendale 11 Sistemi informativi 1 Qualità 4 Sicurezza e ambiente 14 Unità di staff 8 Commerciale Fatturato 2010 € 19.952.000,00 Certificazioni Qualità UNI EN ISO 9001:2008 Ambiente UNI EN ISO 14001:2004 Registrazione Emas n. IT-000288 Accreditamento formazione Certificato formazione n. 289/001 Macrotipologia C 7
  • 8.
  • 9.
    Lettera del Presidente L’impegno e la convinzione che ci ha visto coinvolti negli anni precedenti nella stesura del bilancio Socio-Ambientale di Altea ci porta ora a pubblicare la sua quarta edizione, relativamente all’annualità 2010, ma oggi con un bilancio redatto in ottica di sostenibilità. Il desiderio di rendere maggiormente e costantemente espliciti attività, comportamenti e strutturazione della nostra organizzazione, trovano quindi ancor maggior e compiuto valore in questo nostro ultimo ed al contempo nuovo Bilancio di Sostenibilità. Il Bilancio di sostenibilità è, in generale e specificatamente per Altea, un processo di reporting a beneficio dei propri Stakeholder, ossia dei nostri portatori di interesse, al fine di renderli consapevoli degli impatti che l'azienda genera sul piano economico, ambientale e sociale . La finalità è quindi rendere noto il nostro operato sotto il profilo della responsabilità sociale ed etica dell’organizzazione, in ottica di rafforzare il valore e la percezione positiva dell’azienda verso pubblici specifici ed indifferenziati, accrescendone il consenso e dandone una visione reale e corretta che corrisponda all’operato posto in essere dall’organizzazione e dal proprio management: quale impresa socialmente responsabile Altea svolge un’attività dando il proprio contributo alla sostenibilità. Un ulteriore importante tassello nella crescita professionale di Altea. Un ulteriore e rafforzato impegno a mantenere i risultati conseguiti e a migliorarli “responsabilmente”. Da ultimo, un sincero ringraziamento ed apprezzamento per il prezioso lavoro svolto da tutto il Gruppo di lavoro, che ogni anno contribuisce a formalizzare e dare visibilità interna ed esterna a questa nostra realtà. Il Presidente Andrea Ruscica 9
  • 11.
    Bilancio Economico Sostenibile Ilconcetto di bilancio economico Altea, lungi dall’essere considerate ha regole ferree che raramente una ‘spesa inutile’ sono state vie sono compatibili con analisi più incrementate negli anni. Senza diverse da quelle del “profitto” parlare di aiuti e beni concessi ad enti o “margine operativo lordo” di di istruzione. Alcuni di tali gesti senza “utile prima delle imposte” o di neppure una pubblicità specifica “remunerazione dei capitali”. in contraccambio, ma utile per far sapere al territorio che Altea c’è e Altea da anni, con la redazione –nei limiti delle proprie disponibilità- del bilancio sociale, ha deciso di risponderà alle necessità. La scelta dedicare uno sforzo importante, di sponsorizzare attività sportive sia in termini di impegno nella con impatto ambientale zero è una redazione dello strumento medesimo direzione voluta specificatamente sia nell’arricchimento di notizie e dall’Organo Amministrativo dati che possano evidenziare come che ha trovato concorde tutto una realtà imprenditoriale debba l’assetto societario e dimostra tenere nel giusto riconoscimento ancor più la sensibilità aziendale. valori che apparentemente hanno poco a che vedere con la semplice “Valenza della collettività”: oltre voce “reddito”, se non si riesce a 200 dipendenti, ma con le società comprendere in tali termini parole controllate e collegate ed i vari quali “appartenenza” “territorio” e collaboratori si raggiungono oltre “valenza della collettività”. 300 persone, impegnate in un progetto economico innovativo e Altea ritiene, invece, che tali stimolante. Quindi oltre trecento parole non siano fini a loro stesse, famiglie che ruotano intorno a questa dimostrandolo da anni, e ritiene che realtà, coscienti della sua solidità l’ottenimento di risultati economici che permette ancora ai medesimi importanti, sia per l’azienda sia per soggetti di intraprendere attività allo i soci stessi, non possa prescindere stato attuale economico considerate dall’evidenziarle nei propri contesti rischiose (come acquistare una commerciali. casa e quindi costituire mutui e “Appartenenza”: forse termine finanziamenti). Non è di poco impatto abusato nelle società commerciali, pensare che la propria azienda possa ma che in Altea ha ancora un proprio e permettere di fare tutto ciò, ed Altea ben specifico valore. Basta verificare ha sempre incentivato ‘tutto ciò’. la partecipazione collettiva alle cene Insomma tre concetti di tipo sociali, a come ognuno cerchi in tali astratto quando si parla di bilancio occasioni di proporsi anche nelle economico aziendale, ma che Altea raccolte fondi per paesi e persone più ha sempre pensato potessero –se bisognose, all’emozione che provoca ben assemblati tra loro- produrre uno una persona che, magari per motivi strano connubio che porta al reddito. di anzianità, lascia l’azienda. E finora la sfida è stata sicuramente “Territorio”: le numerose iniziative vinta. sportive e ricreative sponsorizzate da Il Finance Advisor Alberto Temporelli 11
  • 12.
  • 13.
    Nota metodologica Questo documentogiunge alla quarta edizione come Bilancio socio- ambientale ma si propone in realtà per il primo anno come Bilancio di Sostenibilità. Si relaziona alle attività ed ai risultati dell’anno 2010, rafforzando così l’obiettivo della società nel voler essere considerata attore economico, sociale e responsabile del territorio ove opera, valorizzando le relazioni con i diversi Stakeholder (azionisti, clienti, dipendenti, fornitori, istituzioni, comunità locale, ambiente). Il Bilancio di Responsabilità viene redatto secondo le norme e i principi della Global Reporting Initiative. La GRI, fortemente voluta dall'UNEP, da aziende, società di revisione, associazioni ambientaliste e dall’ONU, è uno standard internazionale che fissa i principi di redazione del Bilancio di Sostenibilità e i contenuti del documento. Anche nel corso del 2010 la società ha individuato necessità di cambiamento, individuando i punti critici su cui intervenire per apportare miglioramenti competitivi, liberando risorse per potenziare le attività core e fronteggiare la competizione in atto. Questo ha comportato la cessione di una Service Line, attiva sui prodotti Agresso, composta da 5 persone, nonché la trasformazione delle principali Practice in Business Unit, con un forte rafforzamento del team responsabile del mercato Infor. Per l’anno 2011 Altea si impegna a dare visibilità sullo stato di avanzamento di tali interventi aggiornando e migliorando le fasi di auditing presso gli Stakeholder coinvolti, aumentando al contempo il grado di trasparenza e comprensibilità della comunicazione sociale, dapprima al proprio interno e contestualmente verso l’esterno della società stessa. Nel redigere il presente bilancio abbiamo tenuto conto di elementi caratterizzanti e qualificanti, tra i quali puntualità e precisione dei dati forniti, sintesi e completezza degli stessi, specifico riferimento all’esercizio 2010, accessibilità e semplicità nella lettura ed analisi dei dati riportati, condivisione dei dati, valorizzazione di elementi/iniziative usualmente non esplicitate. Inoltre è sempre stato fatto riferimento al principio di prudenza nell’analisi e presentazione dei dati. 13
  • 15.
    1. Identità 1.1. Storia Altea nasce e si costituisce, come Società a responsabilità Limitata, a Gravellona Toce (VB), nel gennaio del 1993. Nel mese di Novembre del 2004, a fronte della crescita e sviluppo della società in termini di fatturato, partecipazioni e risorse occupate, si trasforma in Società per Azioni. Una realtà che si è sviluppata e consolidata negli anni nel settore della consulenza e gestione d'Impresa, dalle iniziali 5 alle oltre 200 risorse interne del 2010, risorse presenti come Gruppo, nella sede principale di Baveno, così come nelle altre sedi presenti a livello nazionale. Supportare concretamente la competitività delle imprese e delle organizzazioni, di qualunque settore e dimensione, attraverso azioni di consulenza e Knowledge Transfer, questo l’obiettivo di Altea, attuato in diverse aree di competenza, quali: Sistemi informativi Consulenza Aziendali Tecnologie Qualità, Sicurezza & Formazione Ambiente La varietà e qualità dell’offering, unito ad un approccio interdisciplinare, fondato su un'attenta gestione del patrimonio di competenze e risorse umane, a livello aziendale, da sempre rappresenta un elemento di forza e qualificazione di Altea nei confronti di tutti i propri stakeholder. Componente aggiuntiva e funzionale all’offerta Altea, è inoltre la possibilità di ricercare, analizzare ed ottenere contributi nazionali e comunitari, in favore di imprese ed enti, a supporto dei diversi piani di sviluppo e promozione. Infine, il desiderio di rendere trasparente e condiviso l’operato della nostra organizzazione sotto il profilo economico, sociale ed ambientale, ci ha portato, all’interno di un più ampio percorso di Corporate Responsability, ad avviare il primo progetto di Bilancio Sociale nel 2007, che viene ora proposto e pubblicato come Bilancio di Sostenibilità per il 2010. 15
  • 16.
    Bilancio di Sostenibilità2010 Principali 1993 tappe del Viene costituita e apre la propria sede a Gravellona Toce (VB) nostro 1996 percorso Ottiene la prima Certificazione UNI EN ISO 9001 1997 Prima partnership con un vendor straniero (BAAN, oggi Infor) 1998 Inaugura il nuovo HQ di Feriolo di Baveno 1999 Apre a Milano la prima sede esterna 2004 Si trasforma in S.p.A. 2004, 2005, 2006 Si aggiudica il riconoscimento Europe’s 500, rivolto alle 500 imprese europee a maggior tasso di crescita 2007 Ottiene gli accreditamenti della Regione Piemonte relativamente alle attività in ambito formazione e sicurezza e presenta il primo Bilancio Socio- Ambientale. 2008 Viene deciso e comunicato il nuovo assetto di governance, istituendo la figura del Presidente e dell’Amm. Delegato 2009 Sviluppa e consolida la propria attività di internazionalizzazione, seguendo clienti e progetti in aree geografiche differenziate (Europa, USA, China, West Africa) 2010 Viene affrontato un significativo progetto di completa revisione della corporate image, che ha compreso il rifacimento del logo, del pay off aziendale e di tutte le presentazioni istituzionali, uniformando e armonizzando i template per i diversi canali di comunicazione Si aggiudica per la 4° volta in 7 anni il riconoscimento Europe's 500 Presente nella TOP 100 Italia Software e servizi da oltre 3 anni
  • 17.
    1.2. Missione La nuovaMission di Altea è “Armonizzare” Persone, Tecnologie e Processi per accompagnare l’evoluzione delle imprese, ricercando costantemente l’equilibrio di questi e altri elementi per le migliori Performance Aziendali. Ma missione è anche quella di mantenere e consolidare nel tempo le partnership con Clienti e Fornitori avviate nel corso degli anni, così come quella di costruire e rafforzare un team ed una forza lavoro interna che faccia della professionalità, coesione e della seniority di appartenenza un punto di forza costante e perdurante nel tempo. 1.3. Contesto di riferimento Sotto il profilo della contestualizzazione del proprio business, Altea si posiziona in un’arena altamente competitiva, rappresentata dalle innumerevoli società che a livello locale, regionale e nazionale operano nel settore della consulenza e dei servizi per imprese ed enti (in particolare nel settore gestionale/IT), private e/o pubbliche. Avendo sviluppato significative competenze nel campo dei sistemi informativi gestionali e delle soluzioni per il controllo e l’analisi dei dati, sono state create e si sono sviluppate al proprio interno delle specifiche Aree di competenza (Business Unit). Tali BU oggi identificano il core business della società, ove tecnologie informative e sistemi per l’enterprise business application/analysis rappresentano un’elevata quota percentuale del fatturato di Altea. Enterprise Business Applications Enterprise Enterprise Technologies Information Management Management Il contesto è dominato dai principali vendor internazionali di software ERP (SAP, Microsoft, Oracle, Infor), che si muovono direttamente e insieme con partner sia locali sia internazionali. I vendor ERP hanno inoltre allargato la propria area di competenza all’”Extended Enterprise” e al mondo collaborativo di internet, inserendo nella propria offerta soluzioni di Business Intelligence, Supply Chain, CRM e portali, al fine di coprire l’intero spettro delle necessità dei propri clienti. Altea caratterizza il proprio operato quindi: 17
  • 18.
    Bilancio di Sostenibilità2010 La competizione nel settore dei servizi è aperta, la regolamentazione inesistente, quindi è fondamentale per la sostenibilità dell’impresa lo stretto legame con le strategie dei Vendor partner e l’eccellenza nei servizi erogati, nonché una gestione responsabile del proprio operato. 1.4. Localizzazione La sede principale e legale di Altea è ubicata in Piemonte, a Baveno, nella Provincia del Verbano Cusio Ossola, in un edificio ristrutturato nel 1998 di circa 800 mq. Oltre alla sede legale, altre sedi operative sono presenti e localizzate sul territorio nazionale. Nello specifico a: NO NO LA VE MI BA Baveno NA Strada Cavalli, 42 CO 28831, Baveno (VB) AN NO Tel. +39 0323 280811 RI Fax. +39 0323 2808110 TO Torino Via Perugia, 24 10152, Torino Tel. +39 011 4242118 Fax +39 011 4560577 Lainate (Milano) Via Lepetit 8, 20020 Lainate Tel +39 02 57506490 Fax. +39 02 93796610 Ancona Via Esino 72 60131 Ancona Tel. +39 071 2181266
  • 19.
    1.5. Dimensione eticae strategica 1.5.1. Principi Il Codice Etico adottato da Altea è il principale strumento di implementazione e valori della cultura etica all’interno dell’azienda: può essere definito come una sorta di “Carta Costituzionale” dell’impresa, una carta dei diritti e dei doveri morali volta a rendere comuni e diffusi i valori in cui Altea si riconosce. Creare quindi fiducia verso l’esterno condividendo, come consulenti Altea, le seguenti norme etiche: Norme generali Ciascun Consulente segue le norme etiche e professionali stabilite in questo codice; nei casi non espressamente previsti deve comunque tenere una linea di comportamento tale da salvaguardare la buona immagine della Professione e della Società. Segreto Professionale Tutte le informazioni riguardanti l’attività e l’interesse dei Clienti acquisite nel corso degli interventi sono coperte dal segreto professionale; non saranno quindi divulgate senza specifica autorizzazione scritta da parte del committente e comunque non potranno essere utilizzate a vantaggio proprio e di terzi. Tutela del Cliente Le offerte dirette di impegno al personale del Cliente da parte dei consulenti sono vietate. Eventuali candidature non sollecitate (come ad esempio risposte spontanee ad annunci pubblicitari) saranno valutate in relazione alle circostanze concrete e all’osservanza delle norme generali di correttezza. I consulenti non accettano e non permettono che i propri collaboratori accettino provvigioni o compensi di qualsiasi natura dai fornitori di beni o servizi, il cui uso essi stessi abbiano raccomandato o possano raccomandare al Cliente. Ottenimento degli incarichi I Consulenti non influiscono nei confronti di terzi né tanto meno nei confronti dei responsabili di Clienti potenziali, con provvigioni o compensi di qualsiasi natura, nell’intento di ottenere l’assegnazione degli incarichi. Espletamento degli incarichi Ciascun consulente si adopera in modo da assicurare al Cliente il conseguimento di benefici permanenti, nonché la pratica introduzione dei principi e delle tecniche suggerite, nell’ottica di un fattivo spirito di collaborazione. 19
  • 20.
    Bilancio di Sostenibilità2010 1.5.2. Disegno Altea ha consolidato e intende consolidare nel medio termine quanto Strategico ottenuto negli anni trascorsi in termini di visibilità, credibilità professionale, e competenze risultati, pur sempre in una situazione di mercato che permane Piano complessa e ancora incerta nella sua effettiva ripresa, anche e soprattutto Programmatico per quanto riguarda il settore IT in genere. Gli assi sui quali si intende basare tale consolidamento possono essere essenzialmente rappresentati da: crescita sostenibile e funzionale ad sviluppo delle attività di core business, una gestione responsabile del proprio anche attraverso sinergie operative business, sia sotto l’aspetto sociale con altri player che ambientale disegno strategico veicolazione e valorizzazione dei ampliamento dei propri servizi brand e della Corporate Image, in aree geografiche differenziate, sia in mediate miglioramento degli Italia che all’estero strumenti di comunicazione ed in particolare di quelli on line La strategia a medio termine prevedeva altresì anche una maggiore focalizzazione sulle attività caratteristiche della Company Altea: la riorganizzazione interna in Business Unit è funzionale allo sviluppo delle competenze distintive e del migliore rapporto con i Vendor, che guidano lo sviluppo delle tecnologie su cui Altea fonda il proprio business. Lo sviluppo in termini geografici (Italia ed estero), già presente per le aree di core business, dovrà essere incentivato anche per le altre aree di attività, senza escludere la possibilità di analizzare opportunità e scenari in paesi esteri a fronte di progetti a carattere internazionale.
  • 21.
    1.6. Assetto organizzativo 1.6.1. Assetti Il Gruppo ALTEA S.p.A. è costituito: dalla società controllante ALTEA S.p.A., societari, nonché dalle società direttamente controllate (PLM, EB, Hype, InnoValue) e società indirettamente controllate (My Factory e Risworth). controllate e collegate ALTEA S.p.A. Electronic Business S.r.L., PLM Systems S.r.L. InnoValue S.r.L. da dicembre Hype Consulting S.r.L. (67%) 2010, (quota partecipazione (in liquidazione), (80%) 100%; 60% da dic. 2010) My Factory S.r.L. Risworth limited Ltd (In liquidazione), (100%) a socio unico (100%) 1.6.2. Gli organi istituzionali di Altea S.p.A. sono: La composizione Assemblea dei Soci Andrea Ruscica Franco Vercelli Marco Magaraggia Fabio Paracchini Alessandro Castiglioni 21
  • 22.
    Bilancio di Sostenibilità2010 Consiglio di Amministrazione PRESIDENTE Andrea Ruscica AMMINISTRATORE FINANCIAL ADVISOR DELEGATO Alberto Temporelli Franco Vercelli
  • 23.
    Collegio Sindacale 3 Sindaci effettivi + 2 Sindaci supplenti designati per vigilare sull’osservanza della legge e dello statuto di Altea. 1.6.3. Il Presidente di Altea, attivo ed operativo all’interno della società, con il La struttura seguente organigramma definisce le responsabilità e le autorità: organizzativa PRESIDENTE HR ADC CTO SD STAFF SERVICES P BU BU P EOC P ETM BU SAP SERVICES MICROSOFT INFOR 23
  • 24.
    Bilancio di Sostenibilità2010 1.7. Assetto Istituzionale 1.7.1. Altea, come sopra anticipato, caratterizza i propri servizi in un’organizzazione I servizi definita per Business Unit, nelle quali è presente un elemento di uniformità di competenze professionali e ambiti di intervento. Le BU sono legate strettamente ai singoli Vendor di riferimento. Ad esse si affiancano delle Practice, strutture organizzative di consulenza slegate dai software vendor e più rivolte ad elementi di processo. Rappresenta altresì un valore per Altea quello dato dalla capacità di unire e miscelare le proprie competenze nella creazione di team interdisciplinari in grado di apportare soluzioni innovative ed originali ai propri clienti. In generale la struttura organizzativa della consulenza è la seguente:
  • 25.
    La ripartizione dellesingole Business Unit è indicata qui nel seguito: BU SAP BU Microsoft 25
  • 26.
    Bilancio di Sostenibilità2010 BU Infor 1.7.2. La crescita e lo sviluppo di Altea, soprattutto negli ultimi 10 anni, hanno creato Governance e le premesse per un modello di management distribuito, concepito anche per canali di dialogo condividere responsabilità di risultato e di performance, successi e/o insuccessi. Tutto questo ha portato al riconoscimento organizzativo delle c.d. Practice, assegnandone la guida a Manager (Business Unit Manager) secondo compiti e funzioni ben definite. Ciò significa anche creare in progress un modello organizzativo in cui deliveryefunzionicommercialisianotraloromegliointegrateedingradodicondividere, in modo costante e puntuale, le sfide di mercato, sia in termini di share che di revenue. Il compito di indirizzo e coordinamento è delegato al Presidente, che nella gestione delle attività di controllo e di sviluppo, oltre che dall’Amm. Delegato e dai soci, è affiancato da un board, il Management T eam (MT), di cui fanno parte l’AD, gli stessi soci, nonché i professionisti responsabili delle varie Practice di Altea. Nell’ottica sia di Governance che di condivisione di obiettivi, strategie e risultati sono poi istituzionalizzati all’interno di Altea dei team composti dalle varie figure responsabili. In occasione dei meeting periodici, secondo quanto indicato nello schema seguente, il Presidente Altea e i team di lavoro hanno un canale di dialogo sempre aperto di confronto, di discussione e soprattutto di analisi dei risultati al fine di determinare continue azioni per il miglioramento e lo sviluppo dell’attività d’impresa. L’ufficio Marketing Altea ha poi il compito di dare visibilità a tutto l’organico, attraverso un mailing interno, delle eventuali innovazioni interne (afferenti l’organico, l’organizzazione, le attività benefiche, a titolo di esempio) e dei risultati commerciali, i Win con il gergo interno, al fine di stimolare un coinvolgimento di tutti nella vita Altea e nei suoi successi, che vengono raggiunti grazie al contributo di ciascuno.
  • 27.
    MANAGEMENT TEAM POSITIONING MEETING Vi partecipano tutti i Vi partecipano tutti i Practice Practice Manager Manager, i responsabili (Consulenza e Tecnologie) di practice e la e i Manager dei General Services. struttura commerciale. Con frequenza mensile, è l’occasione Con frequenza semestrale, per discutere dei risultati maturati è l’occasione per favorire da Altea e condividere o l’aggregazione e migliorare le condeterminare scelte strategiche, sinergie tra Delivery organizzative e gestionali. e Commerciale. Principali contenuti-argomenti Analisi risultati ultimo periodo Principali contenuti-argomenti a cura del Presidente e dell’ AD Relazioni strutturate dalle Practice Analisi risultati: scostamenti, Partecipazione alla formulazione trend, posizionamento, SWOT di strategie e condivisione a cura del Presidente e dell’AD iniziative rilevanti News dalle Practice Analisi della Pipe Line News dal Mercato e Business Analisi indici di Idea a cura della realization/utilization struttura commerciale e risoluzione criticità Presentazione da parte tra practice/r.u. della practice di un responsabile di practice Formulazione pareri di un Case History di successo consultivi al Presidente Condivisione news Decisione di apertura commesse interne di Ricerca 1.7.3. Altea, con un capitale sociale di 1.000.000,00 di euro ha un organo collegiale Organi e di controllo rappresentato dal collegio dei sindaci, rappresentato da 3 sindaci meccanismi di effettivi e da 2 supplenti. governo e A parte le funzioni di controllo previste per legge, in Altea una funzione controllo essenziale è rappresentata dal Controller interno, oggi identificato nell’Amm. Delegato, che come sopra accennato, ha il compito di monitorare e salvaguardare i risultati econometrici delle attività operative di commessa, oltre che gestire/valutare il miglior utilizzo delle risorse umane aziendali. 27
  • 28.
    Bilancio di Sostenibilità2010 1.8. Sistemi di gestione qualità, ambiente, RSI 1.8.1. Altea ha stabilito e documentato il Sistema di Gestione Qualità in accordo Sistema di con i requisiti della Norma UNI EN ISO 9001:2008. Gestione Qualità 1.8.2. Sistema di AGGIORNAMENTO RIESAME DA Gestione OBIETTIVI DI PARTE DELLA Ambientale MIGLIORAMENTO DIREZIONE GESTIONE NON CONFORMITA’. GESTIONE VERIFICHE RECLAMI AZIONI CORRETTIVE ISPETTIVE INTERNE E PREVENTIVE CLIENTE PROCESSI PRIMARI CLIENTE GESTIONE GESTIONE GESTIONE SODDISFA- DOCUMENTI RISORSE STRUMENTI ZIONE DEL AZIENDALI UMANE DI MISURA CLIENTE ANALISI DEI DATI Per soddisfare al massimo livello possibile i dettati della Politica Ambientale è stato strutturato e viene mantenuto attivo un sistema capace di supportare lo sviluppo, la definizione, l’implementazione e l’attuazione delle azioni necessarie alla conduzione aziendale, improntata al miglioramento progressivo, alla salvaguardia ed al rispetto delle condizioni ambientali e della salute delle persone. Tali contenuti sono implementati in modo da ottenere la necessaria comprensione e attuazione da parte di tutti gli appartenenti all’organizzazione e, quando necessario, degli operatori esterni che agiscono coordinati dalle strutture funzionali di Altea.
  • 29.
    ACT, agisci E’ la fase in cui, in funzione dei risultati della verifica, si decide ACT se mantenere o modificare obiettivi o programmi. PLAN, pianifica E’ la fase in cui si identificano CHECK PLAN problemi esistenti e le opportunità di miglioramento, e si sviluppano programmi per realizzarle. DO CHECK, controlla E’ la fase in cui si misurano e si analizzano i risultati realmente conseguiti. DO, realizza E’ la fase in cui si da attuazione agli interventi pianificati nella fase precedente. 1.8.3. Altea ha ottenuto e mantiene le seguenti certificazioni: Certificazioni Certificazione UNI Certificazione UNI EN Registrazione Emas EN ISO ISO 9001: 2008 n. IT - 000288 14001:2004 1.8.4. Altea è accreditata presso la Regione Piemonte per svolgere attività formativa Altri elementi finanziata (MACROSETTORE C, Numero Certificato Formazione 289/001); ciò qualificanti significa che la Pubblica Amministrazione ha riconosciuto Altea come ente della gestione formativo in grado di fornire un servizio adeguato rispetto a standard di tipo organizzativo, strutturale e finanziario (definiti dallo Stato e dalle singole Regioni). Il possesso di tali requisiti è sottoposto a verifiche periodiche da parte della stessa Regione. 1.9. Associazioni di categoria Altea aderisce all’Unione Industriali di Novara, nonché ad API VCO e CDO VCO. Aderisce ed è socia altresì di IAMCP (International Association Microsoft Channel Partners). 29
  • 30.
    Bilancio di Sostenibilità2010 1.9.1. Altea ha per il 2010 nuovamente ottenuto il riconoscimento di Europe’s 500, Premi e per l’elevato tasso di crescita occupazionale e di fatturato, ed è entrata riconoscimenti a fare parte del President’s Club, il ristretto gruppo mondiale di partner Microsoft con accesso diretto alle decisioni della casa di Seattle.
  • 31.
    2. Dimensione economica della sostenibilità 2.1. Dati significativi di gestione (quadro di sintesi dati economici) SITUAZIONE PATRIMONIALE ATTIVITA’: 31/12/2008 % 31/12/2009 % 31/12/2010 % Liquidità immediate 2.817.797 19,09% 668.538 4,46% 701.418 4,01% Liquidità differite : 10.619.520 71,95% 10.091.105 67,37% 10.874.194 62,21% Clienti 8.943.921 60,59% 8.266.055 55,18% 10.261.994 58,71% Crediti diversi 234.832 1,59% 294.129 1,96% 416.475 2,38% Altri crediti v/erario 19.656 0,13% 21.287 0,14% 23.995 0,14% Crediti tributari 747.606 5,07% 1.086.495 7,25% 1.032.069 5,90% Ratei e risconti attivi 502.594 3,41% 423.139 2,82% 469.509 2,69% Attività fin.che non cost.immob. 170.911 1,16% 3.170.911 21,17% 3.576.341 20,46% Rimanenze Totali 26.077 0,18% 14.172 0,09% 14.268 0,08% ATTIVO CORRENTE 13.463.394 91,21% 13.944.726 93,09% 16.026.560 91,69% Immobilizzazioni immateriali 400.927 2,72% 167.634 1,12% 81.953 0,47% Immobilizzazioni materiali 358.782 2,43% 329.751 2,20% 370.829 2,12% Immobilizzazioni finanziarie 537.479 3,64% 537.479 3,59% 530.317 3,03% ATTIVO IMMOBILIZZATO 1.297.188 8,79% 1.034.864 6,91% 983.099 5,62% CAPITALE INVESTITO 14.760.582 100,00% 14.979.590 100,00% 17.479.168 100,00% PASSIVITA’: 31/12/2008 % 31/12/2009 % 31/12/2010 % Passività correnti 10.776.617 73,01% 11.328.432 74,27% 11.115.021 72,37% Passività consolidate 362.216 2,45% 157.244 1,03% 1.885.552 4,36% Capitale proprio 3.621.749 24,54% 3.766.406 24,69% 4.478.595 23,28% TOTALE PAREGGIO 14.760.582 100,00% 15.252.082 100,00% 17.479.168 100,00% SITUAZIONE ECONOMICA 31/12/2008 31/12/2009 31/12/2010 Valore della Produzione 20.595.834 18.332.131 20.218.855 Costi della Produzione -19.439.249 -17.310.295 -18.942.467 Differenza Valore e Costi 1.156.585 1.021.836 1.276.388 Proventi e Oneri Finanziari -75.017 -41.837 -25.132 Rettifiche Valore Attività Finanziarie -156.658 0 0 Proventi e Oneri Straordinari -14.131 33.540 665.389 Risultato Prima delle Imposte 910.779 1.013.539 1.916.645 Imposte sul Reddito d’Esercizio -602.493 -568.887 -904.456 UTILE 308.286 444.652 1.012.189 31
  • 32.
    Bilancio di Sostenibilità2010 2.2. Indici gestionali e dati significativi di gestione Si riportano di seguito gli indicatori maggiormente significativi rispetto alla all’impatto sul contesto sociale e sulla sostenibilità dell’attività d’impresa. Seguono la rappresentazione grafica dell’andamento della redditività e dell’analisi di break even point per il 2010. In questi calcoli il numero dei dipendenti considerato è 174, in quanto esclusi i co.co.pro. INDICI DI SVILUPPO 2008 2009 2010 Totale con rettifiche Totale con spostamenti Media DESCRIZIONE Organico Aziendale 169 169 174 174 174 171 Variazione % ricavi -10,89% 9,77% 9,77% 9,77% 9,77% -0,56% Variazione % valore della produzione -11,04% 10,13% 10,13% 10,13% 10,13% -0,54% Variazione % dipendenti 0,00% 2,96% 2,96% 2,96% 2,96% 1,48% Variazione % valore aggiunto -5,54% 6,31% 6,31% 6,31% 6,31% 0,38% Variazione % M.O.L -26,43% 6,74% 6,74% 6,74% 6,74% -9,84% Variazione % risultato netto 44,23% 127,64% 127,64% 127,64% 127,64% 85,93% Variazione % attivo 0,04% 17,40% 17,40% 17,40% 17,40% 8,72% Variazione % patrimonio netto 3,99% 18,91% 18,91% 18,91% 18,91% 11,45% Variazione % debiti finanziari entro esercizio successivo 40,50% 5,92% 5,92% 5,92% 5,92% 23,21% Variazione % debiti finanziari oltre esercizio successivo -80,95% 554,63% 554,63% 554,63% 554,63% 236,84% Variazione % attivo immobilizzato -7,31% -5,64% -5,64% -5,64% -5,64% -6,48% Variazione % attivo circolante 1,10% 20,44% 20,44% 20,44% 20,44% 10,77% Variazione % capitale di terzi -1,30% 16,86% 16,86% 16,86% 16,86% 7,78% INDICI DI REDDITIVITÀ
  • 33.
    Break even pointanno 2010 20.000.000 18.000.000 16.000.000 14.000.000 12.000.000 10.000.000 COSTI FISSI TOTALI 8.000.000 COSTI VARIABILI TOTALI COSTI CUMULATI 6.000.000 COSTI TOTALI 4.000.000 RICAVI TOTALI 2.000.000 MARGINE DI CONTRIBUZIONE 0 RICAVI AL PUNTO EQUILIBRIO 0 10 20 30 40 50 60 70 80 90 100 33
  • 34.
    2.3. Il ValoreAggiunto Il Valore Aggiunto ha origine da una riclassificazione del conto economico e fornisce una visione in chiave sociale della contabilità economica. Tale parametro esprime in modo diretto l’effetto economico che l’attività dell’impresa ha prodotto nei confronti dei propri pubblici di riferimento, ossia i soci, i dipendenti, la collettività, la P.A., nonché nei confronti dell’organizzazione interna rispetto alla capacità di generare ricchezza da reinvestire nelle attività aziendali. 2.3.1. Prospetto di determinazione del Valore Aggiunto VALORE AGGIUNTO GLOBALE A) Valore della produzione 2008 2009 2010 1. Ricavi delle vendite e delle prestazioni 20.397.319 18.175.242 19.951.781 2. Variazioni delle rimanenze di prodotti in corso di lavorazione, semilavorati e finiti 0 0 3. Variazione dei lavori in corso su ordinazione 4. Altri ricavi e proventi 198.515 156.889 267.074 Ricavi della produzione tipica 20.595.834 18.332.131 20.218.855 34
  • 35.
    2.3.2. Prospetto didistribuzione del Valore Aggiunto globale lordo PROSPETTO DI DISTRIBUZIONE DEL VALORE AGGIUNTO GLOBALE LORDO Distribuzione valore aggiunto REMUNERAZIONE REMUNERAZIONE DELLA COLLETTIVITA’ DELL’AZIENDA REMUNERAZIONE DEL CAPITALE DI RISCHIO REMUNERAZIONE DEL CAPITALE DI CREDITO REMUNERAZIONE DELLA PUBBLICA AMMINISTRAZIONE REMUNERAZIONE DEL PERSONALE 35
  • 36.
    In sostanza, ilValore Aggiunto può essere visto come la ricchezza generata dall’impresa in funzione della propria attività e della capacità di operare con profitto in uno o più territori. >> Per Altea il 2010 come Valore aggiunto globale netto è stato pari a € 13.242.389 valore in incremento di ben il 9% rispetto all’analogo periodo 2009. Tenendo presente le caratteristiche di Altea, come società di servizi, la quota più rilevante del Valore Aggiunto prodotto risulta ovviamente distribuito alle risorse umane con una significativa incidenza del 78,65%, con una variazione del 1,44% rispetto all’anno precedente. Tale dato conferma in modo evidente quanto della ricchezza prodotta ricada direttamente sulle risorse interne, ossia su coloro che direttamente, da anni, contribuiscono al consolidamento e allo sviluppo dell’impresa. La “remunerazione” rivolta alla collettività espressa dai dati si concentra su quote associative erogate per il sostenimento di associazioni di natura sociale/culturale ed in particolare a contributi erogati verso associazioni ed enti sportivi e non a livello locale di varia natura, settore che da anni >> Altea sostiene nel territorio del VCO, al quale viene destinato il 4,71% del valore aggiunto complessivo, con un ulteriore incremento di 0,71 punti % rispetto all’anno 2009. Ulteriori contributi “volontari” donati dalle risorse interne di Altea in favore di eventi e cause particolari (associazioni in India, etc..) non sono qui contabilizzati in quanto oggetto di raccolte fondi esterne a dati aziendali. 2.4. Altea e i soci e/o azionisti Soci della società sono: Andrea Ruscica (Presidente, con quota di maggioranza); Franco Vercelli (Amm. Delegato); Marco Magaraggia; Fabio Paracchini; Alessandro Castiglioni. Il capitale sociale è di 1.000.000,00 (un milione) di euro, interamente 2.4.1. versato, attraverso sottoscrizione ed apporto diretto in percentuale da parte Consistenza del dei singoli soci. capitale sociale 2.4.2. Una politica fatta di rispetto, condivisione, trasparenza e professionalità Linee politiche individuali sta alla base di un’organizzazione eticamente predisposta, dei rapporti con efficiente e preparata a rapporti positivi di lunga durata con i propri azionisti. gli azionisti Vision, condivisione, eticità nei comportamenti, quali elementi competitivi a garanzia del rapporto continuativo tra Presidente e soci e tra i soci stessi. Ciò rappresenta un elemento competitivo e qualificante del team Altea, nonché non usuale nel contesto in cui opera la società, settore nel quale scissioni, way out e mutamenti societari rappresentano di sovente la norma. Partecipazione e soddisfazione trovano quindi oggettiva risultanza proprio nella seniority del gruppo iniziale, che intorno alla figura del Presidente ha suddiviso compiti e responsabilità funzionali alle competenze ed attitudini individuali. 36
  • 37.
    2.4.3. In molti casi, nel corso degli anni, i dividendi provenienti dagli utili aziendali Remunerazione non sono stati ripartiti tra i soci, ma mantenuti come riserva per essere del capitale reinvestiti nelle attività di sviluppo del gruppo. Nel corso del 2010, grazie ai investito positivi risultati di bilancio raggiunti nel 2009, è stato possibile ripartire una quota degli utili. 2.5. Altea e i Fornitori Gli stessi principi di equità, comunicazione e chiarezza che governano le relazioni con il clienti, Altea li adotta nei confronti dei propri fornitori. Nella selezione la qualità della fornitura ed il rispetto delle normative sono elementi fondamentali per avviare una collaborazione, insieme alla pro attività nella gestione del rapporto. Allo stesso modo, nella selezione delle forniture, Altea privilegia chi utilizza materiali riciclati o a basso impatto ambientale. 2.5.1. Occorre ovviamente distinguere tra fornitori di HD, SW, servizi professionali Qualificazione e fornitori di prodotti e/o servizi di uso comune. ed analisi dei Nel primo caso la selezione e/o la partnership è valutata dal CdA con il fornitori supporto dei diversi Business Unit/Practice Manager e fa parte di un processo articolato e complesso, considerata la natura e rilevanza di scelte che vanno ad impattare su organizzazione e sistemi di Altea. Nel caso di fornitori di beni o servizi di uso comune, la qualificazione consiste nell’analisi dell’attendibilità del fornitore tramite la verifica di due forniture di prova considerando i seguenti elementi ed assegnando loro un punteggio di riferimento (minimo 0 – massimo 10): Rispetto Puntualità Competitività Supporto normative Supporto nelle del prezzo tecnico sicurezza ed amministrativo consegne ambientali Il numero di fornitori Altea (escluse le risorse umane) attivi e presenti nelle sole Province del VCO e di Novara, ammonta a 150 tra imprese e liberi professionisti, con significative ricadute quindi anche nel territorio ove Altea opera. Il valore complessivo degli acquisti per beni o servizi, non di carattere professionale, effettuati nel 2010 sia in Italia che all’estero è stato pari a circa 5,810 milioni di euro. 37
  • 38.
    2.5.2. Dal momento dell’inserimento nella Lista Fornitori Qualificati, ogni fornitura Condizioni di prodotti viene sottoposta a controlli in accettazione (effettuati dall’Ufficio negoziali e Acquisti di Altea). controversie Non sussistono particolari situazioni di reclamo e/o controversie con fornitori, con i fornitori né vi sono ricorsi in atto. 2.5.3. Il numero di risorse impiegate in outsourcing è relativamente limitato Outsourcing e rispetto al numero delle risorse interne, dato allineato con il precedente, in consulenze diminuzione rispetto agli anni passati, che si attesta per l’anno 2010 in circa 1 milione di euro. 2.5.4. Altea nel corso del 2010 ha principalmente operato con i seguenti Istituti di Rapporti con Credito: istituti di credito, • BANCA VENETO BANCA SCPA compagnie • INTESA SAN PAOLO SPA assicurative , • HYPO ALPE-ADRIA-BANK SPA fondazioni • BANCA GALILEO SPA (da dicembre 2010) bancarie L’esame delle relazioni tra banche ed imprese è di particolare rilevanza in quanto supporta la valutazione del rischio da parte di Altea nell’avviare rapporti commerciali di nuova natura. Il rating assegnato dagli istituti finanziari nel 2010 ad Altea è stato tripla A. 38
  • 39.
    Bilancio di Sostenibilità2010 2.6 Altea e la Pubblica Amministrazione 2.6.1. Altea si ispira nei rapporti con la P.A. a criteri di etica e trasparenza Linee politiche eguali a quelli espressi verso il mondo delle organizzazioni private, di riferimento curando i rapporti a livello territoriale sia con gli Enti Pubblici nei rapporti locali che con gli Enti di controllo preposti in ambito sicurezza ed con la P.A. ambiente (Arpa, ASL, ..) 2.6.2. Le imposte correnti sono calcolate sulla base dell’interpretazione della Imposte, vigente normativa fiscale ed esposte nella voce “debiti tributari” al lordo di tributi, tasse, eventuali acconti d’imposta versati nell’esercizio, a loro volta esposti nella contributi, voce “crediti tributari”. agevolazioni, e/o Le imposte correnti sono risultate pari a: € 845.049 finanziamenti • Euro 518.742,00 per IRES agevolati ricevuti e • Euro 326.307,00 per IRAP suddivisi per aree di Le imposte correnti incidono sul risultato prima delle imposte nella destinazione misura del 44,09 %, mentre complessivamente l’incidenza delle imposte è più elevata, pari al 47,19 % in considerazione degli accantonamenti delle imposte differite che risultano maggiori rispetto agli utilizzi di imposte differite precedentemente accantonate (ossia la riduzione della medesima voce per la quota annuale) per euro 62.115,00 e in considerazione delle imposte anticipate dell’anno per euro 2.708,00. Complessivamente le imposte dell’esercizio risultano essere pari a euro 904.456. 2.6.3. I rapporti con la P.A., in particolare quelli con gli enti localizzati nella provincia Rapporti con la del Verbano Cusio Ossola, ove si trova la sede principale e legale di Altea, P.A. e le sono attivi e consolidati in modo particolare con la Camera di Commercio, istituzioni con il Tecnoparco del Lago Maggiore, con il Polo di Innovazione del Lago pubbliche Locali Maggiore, con la Provincia, con il Comune di Verbania, con il CNR istituto ISE di Verbania, nonché con le diverse Comunità Montane e/o enti del territorio al fine di sviluppare sinergie e ricadute positive per i diversi soggetti. Tali relazioni si sono sviluppate soprattutto grazie ai progetti integrati di sviluppo locale/urbano e/o progetti nell’ambito della Programmazione Comunitaria e/o Regionale, che hanno visto negli anni Altea coinvolta nei diversi team e tavoli di lavoro. Più nello specifico si segnala il rapporto con la CCIAA del VCO con la quale Altea collabora su diversi temi, tra cui la gestione del portale Italo-Svizzero del Lago Maggiore, progetto finanziato dal Programma Comunitario Interreg III, nonché con il Tecnoparco del Lago Maggiore e con il nuovo Polo di Innovazione, ove Altea partecipa con un proprio delegato al Comitato di Gestione, in rappresentanza delle oltre 40 imprese/enti associati.
  • 40.
    2.6.4. Negli ultimi anni la società è stata presente ed attiva anche in progetti Rapporti avviati da Enti, Società e Consorzi pubblici, Università di diverse con la P.A. e le regioni italiane, in particolare per i settori dell’organizzazione e Istituzioni controllo di gestione, delle infrastrutture ICT, della pianificazione Pubbliche in territoriale. ambito nazionale 40
  • 41.
    3. Dimensione sociale della sostenibilità 3.1. Le persone Altea Per le risorse di Altea S.p.A. il 2010 è stato un anno sostanzialmente di consolidamento sia in termini di consistenza numerica che di professionalità. Il Capitale Umano di Altea è oggi rappresentato da alcuni elementi che caratterizzano il background umano e culturale delle proprie risorse interne: Crescente cultura internazionale Crescente presenza femminile Scolarizzazione media elevata Attitudine collaborativa Età media giovane L’attività di Altea, orientata al soddisfacimento del cliente attraverso un servizio curato ed erogato da personale qualificato, sia professionalmente che sotto il profilo umano, viene perseguita attraverso un’attenta e costante selezione delle risorse ed il monitoraggio della employee satisfaction. Nel corso del 2010 la consistenza di Altea si è consolidata sul numero di 182 dipendenti, con un incremento del numero di personale a tempo indeterminato. Composizione delle Risorse Umane 2009 2010 N° dipendenti a tempo indeterminato 144 160 N° dipendenti a tempo determinato 25 22 Totale 169 182 Di cui part time 10 12 Il maggior numero di dipendenti è impiegato presso le sedi di Feriolo di Baveno (VB) e Milano (Lainate). I dipendenti Altea residenti nella provincia del VCO sono 66 mentre quelli residenti nella Provincia di Novara 17. Si sottolinea quindi una interessante ricaduta positiva dell’attività di impresa di Altea S.p.A. sul territorio, da cui provengono il 46% dei dipendenti totali. 41
  • 42.
    Bilancio di Sostenibilità2010 Location Sedi della Società N° dipendenti (al 31/12/2010) Feriolo di Baveno (VB) 114 Lainate (MI) 51 Torino 17 Personale per 70% 62,6% classi d'età 60% 50% 40% 30% 18,6% 20% 15,9% 10% 2,7% 0% <30 30-40 40-50 50> Classe Età (Su un totale di 182 dipendenti oltre l’80% ha un’età inferiore ai 40 anni) Suddivisione per età Dirigenti Quadri Impiegati < 30 29 30 - 40 42 72 41 – 50 2 18 14 > 50 2 1 2 Totale 4 61 117 Suddivisione Suddivisione per anzianità di servizio % risorse per anzianità < 5 anni 56% di servizio 5 - 10 30% > 10 14%
  • 43.
    Ingegneria gestionale ALTRI 1% Personale per LAUREA BREVE 7% Economia e Lauree Ingegneria titolo di studio Commercio principali Informatica Ingegneria Ambientale DIPLOMA SUPERIORE 27% LAUREA 65% Per quanto concerne il livello di istruzione del personale, una significativa parte delle risorse è in possesso di un diploma di laurea, prevalentemente di tipo gestionale (Ingegneria Gestionale), economico (Economia e Commercio), tecnologico e/o scientifico (Ingegneria Informatica, Ingegneria Ambientale). Nel corso del 2010 si sono registrate 19 cessazioni di rapporto di lavoro. Recruiting Le principali fonti di reclutamento del personale sono i curricula spontanei archiviati all’interno di una banca dati elettronica, il web recruiting, specifici percorsi di selezione individuale oppure, dato in crescita nel corso del 2010, gli stage che vengono attivati grazie ai contatti con i Job Placement Office delle diverse Università con cui Altea è in contatto nonché con i Centri di Formazione Personale. La società ha anche avviato nell’anno un’attività di comunicazione esterna per la ricerca di personale qualificato. 3.1.1. Altea S.p.A. impiega alle proprie dipendenze personale esclusivamente Pari opportunità maggiorenne e adegua il proprio operato ai principi di uguaglianza e di reciproca correttezza, nel rispetto della libertà e dignità umana, indipendentemente da differenze di etnia, nazionalità, disabilità, sesso, età, orientamento sessuale e appartenenza sindacale o politica. 3.1.2. Le risorse di Altea godono di un percorso di formazione continua nel tempo, Formazione, così come l’inserimento di nuove risorse viene attentamente gestito valorizzazione e dall’ufficio personale mediante strumenti ad hoc. qualità della La formazione è assicurata su tutte le aree di competenza di Altea e viene vita lavorativa gestita di comune accordo tra Presidente e Business Unit e/o Practice Manager che individuano, generalmente ad inizio anno, i soggetti ed i percorsi per i quali si renda utile uno specifico addestramento o formazione, ovvero dove tale formazione sia vista come incentivo e premio alle risorse più meritevoli. 43
  • 44.
    Bilancio di Sostenibilità2010 L’inserimento di nuove risorse in Altea avviene tramite l’accoglienza fornita a cura dell’ufficio del personale, che predispone un apposito welcome kit contenente tutte le indicazioni utili alla nuova risorsa per orientarsi all’interno del gruppo Altea e per individuare le varie figure di riferimento all’interno dei servizi generali. Informazioni, formazione e utilities di varia natura sono poi rese disponibili sui portali di Altea, nella Intranet, attraverso il portale intranet MyAltea2. Circa la qualità della vita lavorativa in Altea, questa può essere rappresentata da alcuni elementi ritenuti a maggior valore, tra i quali: Flessibilità lavorativa Professionalizzazione e possibilità di crescita Qualità della vita lavorativa in Altea Commitment interno Coesione e clima aziendale 3.1.3. Altea ha provveduto ad attuare quanto stabilito dal nuovo Testo Unico in Sicurezza materia di Salute e Sicurezza sul lavoro (D.Lgs 81/08). e salute sul luogo di lavoro RELAZIONI SICUREZZA MIGLIORAMENTO CONTINUO SVILUPPO DOCUMENTALE BENCHMARK PROCEDURE SICUREZZA ALLEGATI BASE MANUALE SICUREZZA POLITICA SICUREZZA
  • 45.
    3.1.4. La soddisfazionedei dipendenti rappresenta un punto di forza ma anche un Partecipazione e elemento da monitorare e migliorare costantemente per Altea, a causa della soddisfazione sua importanza per il servizio offerto ai clienti. dei dipendenti È costante il controllo del livello di impegno e sforzo previsto, soprattutto nelle Business Unit legate ai sistemi gestionali, al fine di evitare situazioni di eccessiva pressione e stress. Le riunioni interne di BU, oltre al momento degli assessment annuali sono i primari momenti in cui è monitorato il livello di partecipazione dei dipendenti. Soddisfazione e fedeltà/continuità rappresentano un elemento critico di successo e un potenziale fattore di rischio o debolezza per l’impresa, qualora questa non sia in grado di motivare e gestire il percorso professionale dei propri collaboratori. Il rapporto diretto presente in Altea, il livello delle retribuzioni e dei premi, la possibilità di fare esperienze differenziate per settore e clienti, in Italia e all’estero, rappresentano solo alcuni dei fattori per cui il clima aziendale all’interno della società è considerato generalmente positivo, nonché un’opportunità per chi opera all’interno dell’organizzazione. Inoltre alla maggior parte dei dipendenti sono offerti benefit quali i pranzi, l’uso di telefoni e carte SIM aziendali, autovetture aziendali a lungo noleggio. 3.1.5. Gli strumenti di dialogo per le risorse Altea sono resi disponibili sia on line Strumenti di che off line. MyAltea2 è lo strumento intranet di content knowledge e di dialogo e scambio informazioni aperto a tutte le risorse inserite in rete. comunicazione People Altea MyAltea2 L’uso di MyAltea2 è rafforzato dalla web mail aziendale per visibilità immediata su eventi o situazioni di particolare interesse per la società. Strumenti off-line sono invece rappresentati dalle occasioni di incontro, sia formale e codificato sia a carattere informale organizzate in azienda. Di rilevante interesse, sia sotto il profilo ludico che organizzativo e comunicativo sono le cene sociali che da sempre Altea organizza in occasione delle festività natalizie e delle ferie estive. Un momento unico per compattare il gruppo ed amici e colleghi provenienti dalle varie sedi italiane, ivi compresi i colleghi delle società appartenenti al network Altea. In tali occasioni si organizzano regolarmente anche lotterie benefiche a scopi sociali. 45
  • 46.
    Bilancio di Sostenibilità2010 Per quanto concerne i responsabili del MT e del Sales Team, esiste un reporting periodico istituzionalizzato che consente la condivisione dei risultati conseguiti nel mese precedente, in termini di fatturato, net revenue, forecast e marginalità suddivisi per Practice. Tra gli elementi di attenzione possiamo individuare: Mantenere, nonostante la continua crescita, il clima positivo e coeso tra le risorse interne Esercitare controllo costante dei piani di carriera, garantendo maggiori possibilità di crescita professionale a fronte di livelli di responsabilità più elevati Aumentare le possibilità formative per il personale (formazione mirata ad esigenze operative - come corsi di lingue o le certificazioni sui prodotti dei vendor) Incrementare la comunicazione volta ad accrescere lo sharing interno di know how, nonché le informazioni su nuove iniziative ed opportunità
  • 47.
    3.2. Altea ei clienti 3.2.1. Etica, trasparenza, serietà professionale, impegno, competenza sono alcuni Linee politiche degli elementi sui quali Altea ha basato lo sviluppo delle proprie relazioni nei rapporti con con la clientela. Questo approccio ha garantito nel tempo la fidelizzazione di la clientela molti clienti, di piccole e grandi dimensioni. 3.2.2. I clienti di Altea hanno caratteristiche eterogenee, appartenendo ai diversi Caratteristiche ambiti industriali e dei servizi, con prevalenza nel settore privato, ma con della clientela presenza, seppur più limitata, anche nel settore pubblico. L’ABC della clientela per valori di fatturato vede una ripartizione percentuale dei ricavi distribuita sostanzialmente su più clienti, da cui deriva un profilo di rischio basso e un potenziale di crescita interessante. ABC Clienti 10,1% Fatturato 2010 Top 20 Clienti 4,6 % 4,5 % 3,7 % 3,7 % 3,0 % 2,6 % 2,5 % 2,4 % 2,3 % 1,8 % 1,8 % 1,7 % 1,7 % 1,5 % 1,5 % 1,4 % 1,3 % 1,3 % 1,2% Al contempo, la crescita aziendale ha portato negli ultimi anni a sviluppare interventi non solo su base nazionale, ma anche in ottica internazionale. PRT Clienti attivi JPN ESP per Nazione LIB CINA CAN USA DEU BEL GBR CHE FRA ITA Clienti attivi: con fattura emessa 2009/2010 e inseriti prima del 1/1/2011 47
  • 48.
    Bilancio di Sostenibilità2010 PRIVATI Numero clienti attivi per P.A. TURISMO Settore COMMERCIO Merceologico INPIANISTICA E COSRTRUZIONI MANUFATTURIERO N.A. SERVIZI Clienti attivi: con fattura emessa 2009/2010 e inseriti prima del 1/1/2011 3.2.3. Grazie alle proprie alleanze con i principali software vendor mondiali e ad Impatto alleanze territoriali, Altea sviluppa la propria capacità di penetrazione sul occupazionale mercato, sostenendo la propria crescita e il conseguente livello occupazionale e sviluppo e lo sviluppo delle risorse interne. territoriale Nel corso del 2010 l’organico di Altea si è incrementato di 13 risorse umane. In parte si tratta di figure professionali qualificate, con esperienze pregresse consolidate, e che entrano quindi attivamente nelle attività operative fornendo da subito un importante supporto sia pratico che sociale. Tramite l’ascolto delle esperienze lavorative pregresse, è infatti possibile valutare ancor più nel dettaglio eventuali miglioramenti da apportare sia a livello organizzativo sia soprattutto nella relazione e valorizzazione del capitale umano. Nella maggioranza dei casi, le figure professionali esperte giungono in Altea tramite auto candidatura. Il curriculum vitae viene visionato, verificato nelle sue peculiarità e, se rispondente a specifici interessi di Altea, sottoposto ad analisi e verifica da parte del responsabile BU o direttamente dell’Amministratore Delegato/Presidente. >> Ma Altea è un’azienda “giovane”, che crede ed investe nei giovani: ciò è comprovato dalle assunzioni mediante contratto di apprendistato (5 nel 2010) di figure junior, ovvero di giovani laureati/diplomati alle prime esperienze lavorative. Anche in questo caso, si tratta spesso di auto candidature o del perfezionamento di collaborazione con neolaureati/laureandi che hanno svolto in Altea un periodo si stage, spesso finalizzato alla stesura della tesi di laurea.
  • 49.
    Il contratto diapprendistato prevede l’obbligo formativo: dal 2008 Altea ha deciso di organizzare ed programmare internamente l’intero processo formativo, con l’intento di erogare una formazione di valore e vicina alla realtà lavorativa. Altea è stata pertanto valutata, da parte degli organi esterni a ciò preposti, un’azienda con totale capacità formativa. Per Altea è un valore importante la condivisione delle opportunità a supporto della crescita di sistemi virtuosi di collaborazione sui propri territori di attività. 3.2.4. Nuovi Altea aggiorna continuamente le proprie competenze e la proposta prodotti commerciale, seguendo le indicazioni dei principali analisti, verificando in e sviluppo continuum il proprio mercato, nonché attraverso il costante confronto con dei servizi i software vendor. 3.2.5. Il processo di realizzazione del servizio di ALTEA è altamente personalizzato, Soddisfazione per tale ragione il monitoraggio della soddisfazione del Cliente è elemento del cliente e per noi essenziale per mantenere e migliorare i requisiti di qualità offerti nel sistema qualità tempo. L'analisi dei dati raccolti costituisce inoltre un utile strumento di segnalazione di Non Conformità effettive e potenziali, consentendo l'avvio di opportune Azioni Correttive e Preventive. Nel corso del 2010 non è stata effettuata una campagna formalizzata di customer satisfaction, preferendo dedicare le attività del proprio call/contact center allo sviluppo commerciale e demandando agli account manager la gestione di eventuale elementi di scontentezza/criticità dei clienti. Tali elementi sono peraltro apparsi estremamente circoscritti e gestiti. 3.2.6. Strumenti Ogni singolo cliente Altea è seguito ed affidato ad uno specifico account che di dialogo - ha il compito di gestire il rapporto con il cliente stesso, dalla fase iniziale a comunicazione tutte quelle successive di implementazione dell’intervento. 3.2.7. Reclami e Rare le situazioni relative a controversie occorse negli anni in funzione della controversie attività professionali svolte dalla società. Non sussistono cause in corso con con i clienti Clienti, se non in un paio di casi per il recupero di crediti spettanti ad Altea. Criticità e reclami sono situazioni possibili e verificabili soprattutto nella gestione di progetti complessi quali quelli relativi all’implementazione di sistemi ERP, episodicamente si manifestano, ma hanno poi trovato risoluzione anche per la volontà e disponibilità espressa da Altea e Cliente nella gestione delle criticità, anziché nella contrapposizione fine a se stessa. 49
  • 50.
    Bilancio di Sostenibilità2010 3.3. Altea e i partner economici PLM SYSTEMS PLM Systems è specializzata nella realizzazione tecnica e gestionale di progetti di Sviluppo nuovo Prodotto: ALTEA Network Group • Assessment & Governance di progetti PDM/PLM, Marketing Automation; • BPR del processo di Sviluppo Prodotto/CRM & Definizione KPI/ balanced score card; • Valutazione ROI/ROC e "benchmarking" prodotti PDM/PLM; • PLM/PDM/DEX Execution ed Applications Management; • Formazione e supporto PDM/PLM e CAD/CAE/CAM. nasce nel 1998 dalla pluriennale esperienza di un gruppo di consulenti presenti nel settore dell'information technology da più di quindici anni. L'obiettivo perseguito da ELECTRONIC BUSINESS prevede di operare in un'ottica integrata e interdipendente sui problemi dell'information technology (I/T) e delle sue connessioni con le strategie business e l'organizzazione aziendale. I servizi di EB consentono di: • Analizzare le potenzialità di innovazione strategica offerte dall’ICT; • Incrementare l’efficienza nella gestione dell’ICT (analisi di portafoglio applicativo, di infrastruttura tecnologica, ecc.); • Supportare le aziende nella definizione dei progetti strategici ICT ICT governance, outsourcing, cessione rami di azienda, ecc.).
  • 51.
    3.4. Altea ela Comunità 3.4.1. L’impegno di Altea per il sociale è rappresentato da: Apporti diretti al sociale nei diversi ambiti di attività di sostegno ad iniziative a carattere sportivo locale, volte a sostenere intervento squadre e team di varie discipline sportive (basket, vela, calcio, pallavolo, golf) soprattutto a livello giovanile iniziative di promozione locale e sostegno allo sviluppo turistico a livello provinciale e comunale (sponsorizzazione Associazione Sportiva dilettantistica ViviMottarone e Associazione Sportiva Dilettantistica Canottieri Tritium) raccolta di fondi al proprio interno volta a supportare iniziative specifiche in paesi terzi (in particolare: Vrindavan-India, ove Altea contribuisce da anni al sostentamento di una scuola per ragazzi; Chiapas-Messico con donazioni destinate ai bambini; paesi diversi, in favore dei bambini del Mato Grosso) sostegno ad Associazioni culturali e musicali del territorio (Veruno Musica) sostegno ad altre iniziative di carattere benefico tra cui supporto al progetto “medici e psicologi per aiutare i giovani” e acquisto dell’Happy Bus di Piquadro grazie ai regali natalizi. 3.4.2. Altro: Attività formative vengono regolarmente svolte da Altea presso la propria concessione di sede di Baveno, sia per i propri dipendenti sia per clienti e risorse esterne. strutture, Ulteriori iniziative informative e formative vengono svolte a titolo gratuito assistenza presso fondazioni, associazioni ed enti terzi, al fine di rafforzare l’integrazione tecnica ad e la collaborazione con i propri interlocutori, nonché con l’obiettivo di organizzazioni contribuire in quota parte allo sviluppo di un sistema a rete in grado di locali, altre veicolare e condividere eccellenze ed opportunità a livello locale. iniziative 3.4.3. Attività Negli anni collaborazioni sono nate con Centri di formazione operanti nel finalizzata al territorio del VCO (CFP, Formont, ARS UNI VCO, TSSS etc..), ma anche con mondo della Istituti Universitari in Piemonte, Lombardia, Liguria, Emilia - Romagna e scuola e Toscana. Di rilievo la partecipazione di Altea, in qualità di sponsor ufficiale, della ricerca agli Osservatori: Enterprise 2.0, Business Intelligence e Cloud Computing universitaria promossi dal MIP (Politecnico di Milano) al fine di studiare le tendenze in atto nelle web technologies, nonché al Laboratorio Lab#ID della LIUC (Università di Castellanza) in tema RFID. 51
  • 52.
    Bilancio di Sostenibilità2010 3.4.4. Rapporti sono tenuti con i media locali,soprattutto stampa ma anche Media e sviluppo televisivi, mentre a livello nazionale la comunicazione viene affidata dei processi di soprattutto a magazine specializzati nel settore organizzazione aziendale comunicazione e ICT. L’ufficio Marketing propone e pianifica le uscite media nel corso dell’anno, così come si occupa e cura gli eventi, che a carattere professionale e non, vengono organizzati periodicamente dalla società, anche in collaborazione con i principali Vendor internazionali. L’attività di comunicazione di Altea, sia interna che esterna, è demandata al Marketing Team interno che si occupa, sia lato contenuti che grafica, della redazione delle presentazioni istituzionali, del portale web di Altea, nonché della newsletter inviata a risorse interne e pubblici esterni. 3.4.5. La forza di Altea sono le persone: la ricerca di nuove figure da inserire Collaborazioni in organico è dunque un processo delicato e fondamentale, soprattutto con job quando l’attenzione è rivolta a giovani che si affacciano al mondo del lavoro. placement Il mondo universitario rappresenta il bacino principale cui attingere nuove, preparate ed aggiornate leve professionali. Altea ha attive convenzioni con diverse Università, principalmente localizzate nel centro-nord Italia, quali: • Politecnico di Torino • Università di Pavia • Università degli Studi dell’Insubria • Università degli Studi del Piemonte Orientale “Amedeo Avogadro” (sede di Novara) • Università degli Studi di Milano • Politecnico di Milano • Università Cattolica di Milano • Università Carlo Cattaneo – LIUC • Università Luigi Bocconi • Università degli Studi di Parma • Università degli Studi di Brescia • Università degli Studi G. D’Annunzio di Chieti-Pescara • Università degli Studi di Modena e Reggio Emilia • Università degli Studi di Bologna Presso ogni Università opera il Centro Orientamento, che ha come obiettivo l’incontro dei giovani con il mercato del lavoro. Il servizio di placement messo a disposizione consente all’azienda di • Consultare la bacheca dei curricula dei laureati, estrapolando elenchi con caratteristiche di interesse identificate mediante la scelta di filtri • Pubblicare on line offerte di lavoro e stage • Attivare percorsi di stage
  • 53.
    A seguito dellapubblicazione di un’offerta di stage/lavoro, si ricevono sia candidature dirette sia curricula selezionati dallo stesso servizio placement universitario. Tutti i servizi sopra elencati sono, nella maggior parte dei casi, messi a disposizione gratuitamente da parte delle Università. L’attivazione di un percorso di stage richiede la formalizzazione dell’impegno tra le parti, attraverso la sottoscrizione di una Convenzione e la redazione del progetto formativo. Alcuni Atenei richiedono un fee di adesione per l’accesso alla consultazione della banca dati laureati, altri ancora inviano tramite e-mail l’elenco dei laureati dell’ultima sessione. Grazie quindi alla collaborazione e alla comunicazione con gli uffici di placement universitari, Altea attinge a nuove figure professionali che introduce nel mondo del lavoro attraverso percorsi di stage che consentono di formare e qualificare ulteriormente i giovani su specifiche tematiche e servizi, proprie di Altea. Il tempo ha dimostrato essere questa una strategia vincente, considerato che quasi tutti i percorsi di stage attivati si sono poi concretizzati in un inserimento stabile in organico, con una positiva ricaduta lavorativa. Non è infatti obiettivo di Altea attivare stage fini a sé stessi, in quanto le persone sono il valore ed il caposaldo dell’azienda; sarebbe pertanto controproducente attivare uno stage che formi giovani laureati e che richieda all’azienda uno sforzo in termini di tempo e di risorse da dedicare, ripagato solo dal valore aggiunto che una nuova figura apporta all’organizzazione. 53
  • 55.
    4. Dimensione ambientale della sostenibilità Altea ha ottenuto nel 2004 la certificazione da parte di Certiquality del Sistema di Gestione per l’Ambiente, in conformità alla Norma UNI EN ISO 14001 e nel mese di marzo 2005 la pubblicazione sul Registro EMAS della Comunità Europea. I dati riportati in questo capitolo fanno riferimento all’ultima Dichiarazione Ambientale convalidata dall’Ente, con aggiornamento al 31.07.2010. 55
  • 56.
    Bilancio di Sostenibilità2010 4.1. Sistemi di gestione ambientale e gestione dei rischi Il modello organizzativo strutturato da Altea, rispondente ai requisiti dell’Allegato IV del Regolamento EMAS III n. 1221/2009/CE e della Norma ISO 14001, è finalizzato: ad individuare, prevenire, minimizzare e gestire, secondo quanto prescrivono le leggi applicabili, le interazioni che si vengono a creare tra l’attività, i prodotti o i servizi dell’Organizzazione e l’ambiente alla riduzione del pericolo residuo e dei lavoratori esposti al rischio, all'implementazione delle migliori tecnologie disponibili per la sicurezza, a un’adeguata formazione e informazione dei lavoratori. 4.1.1. L’obiettivo della formazione è quello di sensibilizzare il personale che, per Formazione Altea o per conto di essa, svolge attività aventi influenza sul Sistema per Ambientale l’Ambiente e la Sicurezza, su argomenti quali l’importanza della conformità alla “Politica Ambientale”, gli impatti ambientali significativi, i rischi per la sicurezza. 4.1.2. Altea ha identificato e analizzato gli aspetti ambientali diretti e indiretti Aspetti connessi alle proprie attività, al fine di valutarne la significatività e Ambientali individuare le necessità, le opportunità e le possibilità di miglioramento in campo ambientale. Gli “aspetti ambientali diretti” sono quelli connessi alle attività che rientrano sotto il diretto e totale controllo gestionale di Altea; gli “aspetti ambientali indiretti” sono invece correlati ad attività che non sono direttamente controllate e gestite da Altea, ma sono comunque da essa influenzabili attraverso opportune strategie di relazione con i suoi interlocutori. Servizi di Servizi di Gestione Aspetti Indiretti progettazione progettazione della sede Significatività (in sede) (fuori sede) Gestione del rapporto ALTA con i fornitori di servizi Informazione e sensibilizzazione ALTA di specifiche categorie di soggetti interessati Servizi di consulenza sulla ALTA Gestione Ambientale Politiche degli investimenti ALTA ai fini della sostenibilità
  • 57.
    Servizi di Servizi di Gestione Aspetti Diretti progettazione progettazione della sede Significatività (in sede) (fuori sede) Energia ALTA Risorse Idriche BASSA Scarichi Idrici BASSA Emissioni in Atmosfera BASSA ODS NULLA Materie prime ALTA Rifiuti BASSA Suolo BASSA Rumore BASSA Impatto visivo, NULLA paesaggistico e naturalistico Traffico Veicolare MEDIA Amianto NULLA Campi elettromagnetici BASSA 4.2 Aspetti Diretti 4.2.1. Le fonti energetiche utilizzate da Altea sono l’energia elettrica e il Consumi GPL. L’energia elettrica è utilizzata per l’illuminazione dei locali, per energetici l’alimentazione delle apparecchiature utilizzate per le attività d’ufficio (computer, stampanti, scanner) e per il condizionamento dei locali server e degli uffici. Nel grafico che segue, è rappresentato l’indicatore E1 calcolato rapportando il valore di consumo assoluto (in KWh) alle giornate/uomo di tutta la società, nonché l’andamento dell’indicatore rispetto all’anno precedente in termini percentuali. 5,00 100,00 80,00 4,00 60,00 KWH/GLOMATA UOMO INDICE E1 (ANNUALE) 40,00 TREND % 3,00 20,00 0,00 2,00 -20,00 -40,00 1,00 -60,00 -80,00 0,00 -100,00 2006 2007 2008 2009 2010 [al 30.06] INDICE ANNUALE % TREND % 57
  • 58.
    Bilancio di Sostenibilità2010 Il GPL è utilizzato per il riscaldamento invernale degli ambienti e per la produzione di acqua calda sanitaria. Nel grafico che segue sono riportati i consumi annui totali, espressi in litri, il consumo annuo rapportato al periodo di accensione dell’impianto di riscaldamento, espresso in giorni, nonché il miglioramento dell’indice in termini percentuali. Consumo GPL 25.000 200,0 20.000 150,0 GPL CONSUMATO 15.000 100,0 (LITRI) 10.000 50,0 5.000 0,0 0 -50,0 2006 2007 2008 2009 2010 [al 31.07] GPL (LITRI) I-GPL1 (LITRI/GIORNI) MIGLIORAMENTO (%) 4.2.2. La sola fonte di approvvigionamento idrico di Altea è l’acquedotto comunale; Approvvigiona- l’acqua è impiegata esclusivamente per i servizi igienici, l’impianto di mento idrico riscaldamento, le attività di pulizia dei locali, nonché per l’irrigazione del parco nella stagione calda. L’aspetto è considerato poco significativo date le esigue quantità di acqua consumata e l’assenza nel territorio di appartenenza di problematiche rilevanti legate all’utilizzo di tale bene. 4.2.3. Gli effluenti liquidi di Altea sono rappresentati da scarichi civili provenienti Scarichi idrici dai servizi igienici e acque meteoriche, che recapitano negli strati superficiali del sottosuolo. Nel sito sono presenti due fosse biologiche per il trattamento degli scarichi civili, la cui manutenzione è affidata a una Ditta esterna qualificata, che provvede allo svuotamento delle fosse e allo smaltimento dei rifiuti in conformità alla normativa vigente. Data la tipologia e la destinazione degli scarichi, non sono previste analisi periodiche delle acque scaricate, per la verifica del rispetto dei limiti di inquinanti ai sensi della normativa vigente.
  • 59.
    4.2.4. Le emissioniin atmosfera sono rappresentate da: Emissioni in • scarichi delle caldaie per il riscaldamento dei locali, funzionanti a GPL atmosfera • emissioni diffuse dovute all’utilizzo degli automezzi aziendali per lo svolgimento dell’attività commerciale e per l’erogazione dei servizi ai clienti. Per quanto concerne l’impianto termico ogni anno, prima dell’inizio del periodo di riscaldamento, le caldaie sono sottoposte a manutenzione e pulizia ad opera di ditte esterne specializzate, nel rispetto della normativa vigente. In tal modo si persegue il duplice obiettivo di mantenere la funzionalità delle prese d’aria e dei sistemi di scarico dei fumi, l’efficienza dell’impianto nonché il controllo degli inquinanti, determinati analiticamente. Per quanto riguarda invece le emissioni legate alla mobilità dei dipendenti, da tempo Altea considera questo aspetto in fase di acquisto delle autovetture aziendali, orientando la scelta verso veicoli con motore alimentato a diesel. Le stesse sono sottoposte sia a regolare manutenzione per mantenerne l’efficienza, sia alle periodiche verifiche sui gas di scarico previste dalla normativa vigente. Le emissioni in atmosfera sono pertanto considerate poco significative. 4.2.5. Nessuno degli impianti di condizionamento utilizzati per garantire le Sostanze lesive condizioni microclimatiche negli uffici di Villa Erica, nelle aule formazione e per l’ozonosfera nei locali server contiene gas considerati lesivi dell’ozonosfera. 4.2.6. La materia prima maggiormente utilizzata da Altea è la carta, necessaria Consumi di per garantire una comunicazione trasparente, esaustiva e documentabile materie prime con i Clienti, che si esplicita attraverso una serie di registrazioni: proposte di intervento, offerte, stati di avanzamento lavori, relazioni tecniche, rapporti finali d’intervento, ecc. Altea persegue l’obiettivo di contenere i consumi della carta, attraverso: • la sensibilizzazione delle risorse al riutilizzo della carta e alla stampa fronte-retro, per gli usi interni • il progressivo utilizzo delle tecnologie informatiche per lo sviluppo, l’archiviazione, la consultazione e la trasmissione (tra i dipendenti e ove possibile anche con i soggetti esterni) dei documenti. Questo progetto di “sviluppo informatico” delle attività di Altea, ha portato la Società a progettare, sperimentare e implementare Si-Web, un portale realizzato con tecnologie web-based attraverso il quale gli utenti possono agevolmente accedere a oltre 4 mila documenti operativi, manuali, procedure, corsi di formazione in materia di privacy, ambiente, sicurezza sul lavoro, etica, qualità ed energia. 59
  • 60.
    Bilancio di Sostenibilità2010 Consumi Come evidenziato dal grafico che segue, l’insieme di tali azioni ha portato di carta ad una stabilizzazione dei consumi di carta: 1000 100,0 RISME CONSUMATE PER M€ DI FATTURATO 900 90,0 800 80,0 700 70,0 600 60,0 N.RISME IC1 500 50,0 400 40,0 300 30,0 200 20,0 100 10,0 0 0 2006 2007 2008 2009 2010 [al 30.06] NUMERO RISME IC1 4.2.7. Le tipologie di rifiuti usualmente prodotti in Altea dalle attività d’ufficio e Rifiuti raccolti in modo differenziato sono: • carta e cartone; • plastica di piccole dimensioni; • cartucce e contenitori toner esausti; • attrezzature elettroniche; • rifiuti misti. Le attività di manutenzione della sede hanno dato origine, fino ad oggi, alle seguenti tipologie di rifiuti: • cavi e materiale elettrico in genere; • pile, batterie; • verde organico da manutenzione parco; • rifiuti misti provenienti dalle attività di pulizia dei locali; • fanghi delle fosse settiche. La gestione dei rifiuti viene considerata un aspetto ambientale significativo, a tal fine sono perseguiti i seguenti obiettivi: • noleggio delle apparecchiature elettroniche, per garantirne il riutilizzo/ recupero a fine vita utile; • sensibilizzazione dei dipendenti alla corretta gestione delle pile e delle batterie esauste.
  • 61.
    4.2.8. All’interno dell’areaaziendale sono presenti due serbatoi interrati per Suolo lo stoccaggio del GPL per il riscaldamento, il cui approvvigionamento avviene mediante autocisterna. L’integrità dei serbatoi interrati è stata verificata nel corso dei citati interventi di ristrutturazione della sede di Altea e attualmente sono condotti in conformità a quanto indicato dal decreto legislativo 246/99, assunto come norma tecnica di riferimento nonostante sia stato annullato nel 2001 dalla Corte di Cassazione. In particolare, i serbatoi sono pertanto sottoposti a verifica visiva ogni volta che l’autista effettua il rifornimento, e a manutenzione ordinaria consistente in un controllo periodico dei serbatoi e delle apparecchiature di corredo, con l’eventuale sostituzione delle valvole di sicurezza, effettuato dalla Ditta esterna specializzata. Tutti gli interventi sono presidiati da personale Altea incaricato che, al termine dell’attività, conserva copia delle registrazioni effettuate. Dati gli accorgimenti tecnici e gestionali adottati, si ritiene che la possibilità che si verifichi una contaminazione del suolo, anche per eventi accidentali, sia molto remota; pertanto Altea continua a considerare l’aspetto in esame come ‘poco significativo’. 4.2.9. Le tipologie di attività svolte da Altea comportano una elevata Traffico mobilità delle risorse, che si traduce in una traffico automobilistico. La scelta del mezzo di trasporto è infatti necessariamente influenzata dalla localizzazione dei Clienti (in particolare dalla loro raggiungibilità con mezzi pubblici), nonchè dalla tempistica pianificata per gli incontri (e quindi dall’effettiva possibilità di utilizzare mezzi pubblici per raggiungere i Clienti negli orari prefissati); nella maggior parte dei casi l’unica opzione adottabile risulta essere proprio l’automobile. Il parco macchine aziendale è gestito attraverso: • la pianificazione degli spostamenti su registri cartacei; • la rendicontazione dell’effettivo chilometraggio nella Intranet aziendale; • la registrazione dei consumi di carburante mediante le schede apposite fiscali. Gli andamenti registrati negli anni dagli indicatori scelti, sono rappresentati dai grafici che seguono: 61
  • 62.
    Bilancio di Sostenibilità2010 Traffico 24000 20000 KM PERCORSI PER DIPENDENTE 16000 KM/DIPENDENTE 12000 IA1 8000 4000 0 2006 2007 2008 2009 2010 [al 31.07] 20,0 FATTURATO GENERATO PER OGNI KM PERCORSO 18,0 16,0 14,0 12,0 €/KM IA2 10,0 8,0 al 31.07 6,0 2006 2007 2010 4,0 2009 2,0 0,0 2006 2007 2008 2009 2010 [al 31.07] Si evidenzia inoltre che le auto aziendali, sono tutte catalizzate euro 3, 4, 5 e sottoposte a regolare manutenzione, in funzione delle scadenze indicate dalla casa costruttrice e delle eventuali segnalazioni effettuate dalle risorse che utilizzano le auto.
  • 63.
    4.2.10. La sede di Altea è stata sottoposta a interventi di ristrutturazione che hanno Impatto permesso di ripristinare il pregio storico e architettonico della villa e del suo parco. visivo, La ristrutturazione è stata effettuata nel rispetto dei vincoli esistenti, paesaggistico l’aspetto considerato è pertanto da considerarsi poco significativo. e naturalistico Nel sito Altea non sono presenti dispositivi che generino emissioni acustiche 4.2.11. di rilievo, né sono fonte di emissione sonora le attività d’ufficio; inoltre, Rumore fino ad oggi, non sono state rilevate lamentele da parte del vicinato o da altri soggetti esterni. Pertanto, pur senza effettuare dei rilevamenti in tale direzione, è possibile affermare che l’impatto del rumore sia da considerarsi poco significativo. 4.3. Aspetti Indiretti 4.3.1. La gestione del rapporto con i fornitori di servizi rappresenta un aspetto Gestione del indiretto particolarmente importante sia per l’elevato grado di controllo che rapporto con Altea può esercitare su di esso, sia per le prestazioni che la Società può i fornitori ottenere attraverso: di servizi • un'opportuna politica degli acquisti che privilegi la scelta di fornitori che, a parità di altre condizioni rilevanti per la scelta del fornitore, dimostrino comportamenti ambientalmente accettabili (ad esempio perché propongono tra i loro prodotti anche prodotti eco-compatibili, oppure perché hanno adottato sistemi di gestione ambientale, etc.) • la verifica della qualità ambientale del servizio erogato • la sensibilizzazione e la formazione ambientale, e quindi anche la crescita professionale, dei fornitori che operano nel sito di Altea. In particolare, le seguenti categorie di fornitori: • imprese che effettuano la manutenzione di impianti e attrezzature • imprese che gestiscono i rifiuti • laboratori che effettuano analisi ambientali sono ritenute “critiche” sia per i rischi per l’ambiente e per la sicurezza delle persone direttamente connessi all’esecuzione degli interventi richiesti (ad esempio, il rischio di rilasci accidentali di sostanze pericolose utilizzate o trasportate), sia per gli esiti degli interventi richiesti (ad esempio, le scelte sui progetti di bonifica, che si effettuano anche in funzione degli esiti delle analisi di laboratorio). E’ inoltre proseguita l’attività di valutazione/monitoraggio dei fornitori “critici” al fine di valutarne le prestazioni ambientali, per mantenere in costante aggiornamento l’ “Albo dei fornitori eco-compatibili”. In esso sono registrati i fornitori che dimostrano di (o che sono già noti per) possedere determinati requisiti di sostenibilità ambientale, anche al fine di indirizzare verso tali fornitori i Clienti Altea tutte le volte che se ne verificasse l’opportunità. 63
  • 64.
    Bilancio di Sostenibilità2010 4.3.2. La comunicazione rappresenta un altro importante ambito di relazione Informazione e all’interno del quale Altea può muovere il proprio impegno per accrescere sensibilizzazione l’interesse verso le tematiche ambientali presso i suoi interlocutori. di specifiche Nel corso degli ultimi anni Altea ha attuato le seguenti azioni di comunicazione categorie di sog- ambientale verso i soggetti esterni: getti interessati • la pubblicazione sul sito internet di Altea del documento di Politica Ambientale accessibile a chiunque, offrendo inoltre agli utenti la possibilità di comunicare con il Responsabile Ambientale, attraverso e-mail; • la diffusione della Dichiarazione Ambientale della Società; • la sensibilizzazione sulle tematiche ambientali del proprio personale dipendente delle aree “non ambiente”, in modo che gli stessi siano a loro volta in grado di trasmettere ai propri Clienti informazioni utili in merito. Altea infatti può influire sull’orientamento eco-sostenibile dei propri Clienti anche attraverso le conoscenze in materia ambientale di tutte le proprie risorse ed ha pertanto scelto di investire sulla sensibilizzazione e sulla formazione ambientale di tutto il personale. Altea si propone inoltre di diventare propositiva verso i potenziali Clienti anche per quanto concerne i servizi in materia di ambiente, mediante una campagna di sensibilizzazione mirata. Tale attività si aggiunge all’azione di sensibilizzazione rivolta anche ai clienti che non usufruiscono dei servizi ambientali di Altea al fine di dare loro visibilità su opportunità e strumenti utili al conseguimento delle certificazioni. 4.3.3. Altea contribuisce a migliorare le prestazioni ambientali della propria Servizi di Clientela attraverso l’attività di consulenza svolta dalle Aree Qualità, consulenza sulla Sicurezza e Ambiente che offrono, tra gli altri, servizi specializzati in materia gestione di gestione ambientale assistendo in particolare i Clienti: ambientale • nello sviluppo di sistemi di gestione conformi alla norma ISO 14001 e al Regolamento EMAS ed eventualmente integrati con i sistemi di gestione della qualità e della sicurezza; • nel disbrigo delle pratiche amministrative (richieste di autorizzazioni, stesura di relazioni tecniche, redazione del MUD, etc.) al fine di garantire la conformità dei Clienti alle pertinenti normative vigenti; • negli audit di rischio e di conformità, al fine di quantificare le passività ambientali, determinare eventuali costi di bonifica, individuare le aree che necessitano di miglioramenti; • nella formazione e informazione ambientale del personale delle imprese e degli enti Clienti, attraverso la progettazione, l’organizzazione e l’erogazione di corsi di formazione;
  • 65.
    nelle indagini finalizzate alla valutazione dell’impatto acustico e alla valutazione del rischio chimico; • nella marcatura ecologica dei prodotti. Altea inoltre, per mezzo della Practice Finanziamenti, contribuisce a stimolare l’interesse dei Clienti verso azioni di miglioramento ambientale assistendoli nella ricerca di finanziamenti o nell’individuazione di progetti formativi che incoraggino interventi in tal senso, accompagnandoli poi nella gestione di tutto l’iter procedurale. 4.4. Obiettivi di miglioramento Il Bilancio Socio-Ambientale, oggi di Sostenibilità, è la rendicontazione di un processo di valutazione e gestione delle attività di responsabilità sociale finalizzato anche alla crescita continua della cultura della sostenibilità d’impresa. Tale processo deve essere alimentato da una puntuale definizione di obiettivi di miglioramento. Si rimanda al documento di Dichiarazione Ambientale per il triennio 2010-2013, che Altea si impegna a diffondere e rendere pubblico, per quanto concerne il: • consuntivo del programma ambientale; • programma degli obiettivi di miglioramento pianificato. 4.5. Certificazione ambientale Come premesso, Altea il 29.06.2004 ha ottenuto la Certificazione UNI EN ISO 14001 del Sistema di Gestione Ambientale (Certificato n.7885) da parte di Ente T erzo accreditato Sincert e concluso il percorso di registrazione Emas della Sede principale di Baveno, ottenendo la convalida da parte di Verificatore Accreditato della Dichiarazione Ambientale e l'inserimento nell'Elenco delle organizzazioni registrate Emas, in data 02/03/2005 con numero di registrazione IT-000288. 4.6. Forme di finanziamenti agevolati Nel corso del 2010 sono stati effettuati 2 corsi interni in materia di gestione ambientale, per complessive 208 ore formative. 65
  • 67.
    5. Analisi Stakeholder IlBilancio di Sostenibilità si pone l’obiettivo di identificare i propri pubblici dando evidenza del rapporto con essi esistente, nonché degli interventi effettuati e/o dei possibili ambiti e/o aree di miglioramento perseguibili. La definizione utilizzata per definire gli Stakeholder nel Bilancio di Altea è quella di Freeman. Per cui individuiamo gli Stakeholder come individui o gruppi che possono influenzare il successo di un’impresa o che nella stessa hanno interessi specifici. Il concetto di Stakeholder è stato peraltro poi esteso anche a tutti quei soggetti portatori di interessi potenziali per un’azienda, cioè persone o gruppi che hanno pretese, titoli di proprietà, diritti, o interessi, relativi ad un’impresa ed alle sue attività. È sempre più integrante nella cultura d’impresa l’attenzione al mondo che le circonda, non solo finalizzata al miglioramento delle condizioni di business, ma anche a quelle sociali ed ambientali. Nello specifico, per Altea, gli Stakeholder qui nel seguito evidenziati e analizzati sono rappresentati da: Il personale ed i collaboratori I Partner La P.A. e le economici Amministrazioni pubbliche locali ALTEA clienti e fornitori stakeholder La Comunità I Soci e azionisti 67
  • 68.
    Bilancio di Sostenibilità2010 Nel seguito una valutazione effettuata per singole categorie: Che cosa chiedono Che cosa danno Valutazione Chi sono Criticità (Aspettative) (Benefici) Aziendale Informative ed Problematiche aggiornamento su MEDIA di gestione; prodotti e servizi Rispetto delle Scarsa elasticità condizioni e Possibilità di rispetto alle puntualità personalizzazione BASSA condizioni standard Fornitori nei pagamenti Affiancamento Disponibilità e operativo attenzione tempistiche di ALTA erogazione del servizio / prodotto Accettazione a Mantenimento Fidelizzazione rinegoziare Qualità MEDIA Crescita aziendale, Differenti modalvità Dedizione e BASSA garanzia di sviluppo di relazione interna disponibilità; futuro, riconoscimenti Minor attenzione a sia a livello personale Attenzione; problematiche Soci che economico; Presenza costante; operative / MEDIA Visibilità e burocratiche Condivisione delle riconoscimento del competenze e delle Sovrapposizione ruolo all’interno relazioni. operativa BASSA dell’ organizzazione Stabilità Fedeltà e occupazionale, Disponibilità fidelizzazione; BASSA crescita alla mobilità professionale; Disponibilità, volontà di crescita, Appartenenza, basso turnover; comunicazione Forme contrattuali e informazione, Capacità in ingresso MEDIA Dipendenti ambiente positivo; professionali; Sostenibilità Scarsa litigiosità, economica; armonia lavorativa. Formazione, premialità, riconoscimenti Ricerca e selezione di ALTA valutazione risorse specializzate. professionale tramite assessment; Attenzione e ascolto
  • 69.
    Che cosa chiedonoChe cosa danno Valutazione Chi sono Criticità (Aspettative) (Benefici) Aziendale Identificazione e Condivisione, Equità, Stabilità, Professionisti costi standard MEDIA Puntualità Referenza Contenzioso economico; BASSA Attenzione, disponibilità, Passaparola, Riservatezza dei dati; MEDIA elasticità, visibilità territoriale, pragmatismo, visione reale dei Familiarità nella BASSA PMI rapporto prezzo/ processi specifici conduzione; qualità, e del tessuto Spinta all’innovazione MEDIA affiancamento industriale, operativo apprendimento Individualismo BASSA imprenditoriale Importanti e Attenzione, Puntualità nei durature commesse; BASSA professionalità pagamenti Riconoscimento e elevate e certificate; Referenziazione; Rispetto tempi e Difficoltà ad accettare Maggiore spendibilità Grandi Imprese condizioni; variazioni nel team di MEDIA delle referenze, Clienti presenza e lavoro esterno; visibilità disponibilità a 360°; extraterritoriale e su Garanzia di stabilità Complessità nei più settori; MEDIA e prestazioni nel rapporti relazionali; Progettualità tempo; internazionali; Capacità relazionali Burocrazia Apprendimento BASSA Visibilità sul territorio; Prerequisiti Tempi di pagamento ALTA professionali ed Visibilità auto economici; referenziata; Pubblica Certificazioni Certezza pagamento; Tempi di trattativa MEDIA Amministrazione specifiche; Capacità finanziarie Valore per anticipare le extraterritoriale economie di progetto; Esistenza di canali Aggregazione e BASSA Capacità relazionali preferenziali relazioni Supporto finanziario Visibilità e relazioni Relazioni ai progetti; multi-direzionali; quantitativamente ALTA Elasticità, elevate; Apertura verso Consorzi , condivisione principi mercati non Cooperative, sociali; Difficoltà di tradizionali; BASSA Associazioni aggregazione; Rapporto prezzo/ Progettualità qualità; Scarsa propensione internazionali all’associazionismo MEDIA Trasparenza 69
  • 70.
    Bilancio di Sostenibilità2010 6. Tabella di correlazione allo standard GRI-G3 La tabella qui a destra contiene le informazioni utili per valutare la copertura dei requisiti informativi previsti dallo standard di rendicontazione GRI-G3. La tabella è composta da quattro colonne. Nella terza colonna viene indicato il livello di aderenza allo standard (disclosure) secondo la legenda di seguito specificata: Rendicontato integralmente (i dati/informazioni soddisfano interamente i requisiti dello standard) Rendicontato parzialmente (i dati/informazioni soddisfano solo in parte i requisiti dello standard per la sensibilità dell’informazione o per la non completa rispondenza a quanto richiesto) Non rendicontato (i dati/informazioni non sono raccolti o non sono sufficientemente rappresentativi)
  • 71.
  • 72.
  • 73.
  • 74.
  • 75.
  • 76.
    Bilancio di Sostenibilità2010 HR8 add Percentuale di personale addetto alla sicurezza che ha ricevuto formazione su procedure e politiche riguardanti i diritti umani Non applicabile perché non previsto personale addetto alla sicurezza HR9-add Numero di violazioni dei diritti della comunità locale e azioni intraprese Nessuna violazione SOCIETÀ SO1-core Natura, obiettivo ed efficacia di qualsiasi programma e attività che valuta e gestisce gli impatti delle operazioni su una determinata comunità, incluse le fasi di inizio di attività, di operatività e di dismissione Le nuove iniziative sono analizzate per sostenibilità 1.5.2 – 1.7.2 SO2-core Percentuale e numero di divisioni interne monitorate per i rischi legati alla corruzione Il codice etico indica il comportamento corretto e i BU manager monitorano la gestione 1.5.1 – 1.7.2 SO3-core Percentuale di lavoratori che hanno ricevuto formazione sulle politiche e procedure anticorruzione dell’organizzazione All’interno del welcome kit 3.1.2 SO4-core Azioni intraprese in risposta a episodi di corruzione Nessuna azione poiché non si è verificato nessun episodio di corruzione SO5-core Posizioni sulla politica pubblica, partecipazione allo sviluppo di politiche pubbliche e pressioni esercitate Altea S.p.A. non partecipa e non esercita pressioni 2.6.3 – 2.6.4 SO6-add Totale dei contributi finanziari e benefici prestati a partiti, politici e relative istituzioni per Paese Altea S.p.a. non ha mai erogato contributi a fini politici e non sono previsti progetti futuri in tal senso 2.6.3 – 2.6.4 SO7-add Numero totale di azioni legali riferite a concorrenza sleale, anti-trust e pratiche monopolistiche e relative sentenze Non presenti SO8-core Valore monetario delle sanzioni significative e numero totale di sanzioni non monetarie per non conformità a leggi e regolamenti Non presenti
  • 77.
    RESPONSABILITÀ DI PRODOTTO PR1-core Fasi del ciclo di vita dei prodotti e servizi per i quali gli impatti sulla salute e sicurezza sono valutati per promuovere il miglioramento e la percentuale delle principali categorie di prodotti/servizi soggetti a tali procedure Altea implementa prodotti di terzi, non aventi impatto sulla sicurezza degli utenti 3.2.4 PR2-add Numero totale ( suddiviso per tipologia) di casi di non conformità a regolamenti e codici volontari riguardanti gli impatti sulla salute e sicurezza dei prodotti/servizi durante il loro ciclo di vita Nel 2010 non sono stati segnalati né verificati casi di non conformità - Altea implementa prodotti di terzi, non aventi impatto sulla sicurezza degli utenti PR3-core Tipologia di informazioni relative ai prodotti e servizi richiesti dalle procedure e percentuale di prodotti e servizi significativi soggetti a tali requisiti informativi Altea applica le modalità di installazione di hardware e software previste dai fornitori e forma al riguardo il personale del cliente 3.2.4 PR4-add Numero totale (suddiviso per tipologia) di casi di non conformità a regolamenti o codici volontari riguardanti le informazioni e le etichettature dei prodotti/servizi Nel 2010 non sono stati segnalati né verificati casi di non conformità-le etichette utilizzate sono quelle dei fornitori PR5-add Pratiche relative alla soddisfazione dei clienti inclusi i risultati delle indagini volte alla sua misurazione Customer satisfaction e contatto costante con account 3.2.5 PR6-core Programmi di conformità a leggi, standard e codici volontari relativi all’attività di marketing incluse la pubblicità, la promozione e la sponsorizzazione Il codice etico definisce le linee guida 1.5.1 PR7-add Numero totale (suddiviso per tipologia) di casi di non conformità a regolamenti o codici volontari riferiti all’attività di marketing incluse la pubblicità, la promozione e la sponsorizzazione Non presenti PR8-add Numero di reclami documentati relativi a violazione della privacy e a perdita dei dati dei consumatori Non presenti PR9-core Valore monetario delle principali sanzioni per non conformità a leggi o regolamenti riguardanti la fornitura e l’utilizzo di prodotti e servizi Non presenti 77
  • 78.
    Bilancio di Sostenibilità2010 RESPONSABILITÀ DI PRODOTTO PR1-core Fasi del ciclo di vita dei prodotti e servizi per i quali gli impatti sulla salute e sicurezza sono valutati per promuovere il miglioramento e la percentuale delle principali categorie di prodotti/servizi soggetti a tali procedure Altea implementa prodotti di terzi, non aventi impatto sulla sicurezza degli utenti 3.2.4 PR2-add Numero totale ( suddiviso per tipologia) di casi di non conformità a regolamenti e codici volontari riguardanti gli impatti sulla salute e sicurezza dei prodotti/servizi durante il loro ciclo di vita Nel 2010 non sono stati segnalati né verificati casi di non conformità - Altea implementa prodotti di terzi, non aventi impatto sulla sicurezza degli utenti PR3-core Tipologia di informazioni relative ai prodotti e servizi richiesti dalle procedure e percentuale di prodotti e servizi significativi soggetti a tali requisiti informativi Altea applica le modalità di installazione di hardware e software previste dai fornitori e forma al riguardo il personale del cliente 3.2.4 PR4-add Numero totale (suddiviso per tipologia) di casi di non conformità a regolamenti o codici volontari riguardanti le informazioni e le etichettature dei prodotti/servizi Nel 2010 non sono stati segnalati né verificati casi di non conformità-le etichette utilizzate sono quelle dei fornitori PR5-add Pratiche relative alla soddisfazione dei clienti inclusi i risultati delle indagini volte alla sua misurazione Customer satisfaction e contatto costante con account 3.2.5 PR6-core Programmi di conformità a leggi, standard e codici volontari relativi all’attività di marketing incluse la pubblicità, la promozione e la sponsorizzazione Il codice etico definisce le linee guida 1.5.1 PR7-add Numero totale (suddiviso per tipologia) di casi di non conformità a regolamenti o codici volontari riferiti all’attività di marketing incluse la pubblicità, la promozione e la sponsorizzazione Non presenti PR8-add Numero di reclami documentati relativi a violazione della privacy e a perdita dei dati dei consumatori Non presenti PR9-core Valore monetario delle principali sanzioni per non conformità a leggi o regolamenti riguardanti la fornitura e l’utilizzo di prodotti e servizi Non presenti
  • 79.
    PERFORMANCE AMBIENTALE EN1-core Materie prime utilizzate per peso e volume 4.2.6 EN2-core Percentuale dei materiali utilizzati che deriva da materiale riciclato 4.2.6 EN3-core Consumo diretto di energia suddiviso per fonte energetica primaria 4.2.1 EN4-core Consumo indiretto di energia suddiviso per fonte energetica primaria 4.2.1 EN5-add Risparmio energetico dovuto alla conservazione e ai miglioramenti in termini di efficienza 4.2.1 EN6-add Iniziative per fornire prodotti e servizi a efficienza energetica o basati su energia rinnovabile e conseguenti riduzione del fabbisogno energetico come risultato di queste iniziative 4.1.2 EN7- add Iniziative volte alla riduzione del consumo dell’energia indiretta e riduzioni ottenute 4.1.2 EN8-core Prelievo totale dell’acqua suddiviso per fonti 4.2.2 EN9-add Fonti idriche significativamente interessate dal prelievo di acqua 4.2.2 EN10-add Percentuale e volume totale di acqua riciclata e riutilizzata 4.2.2 EN11-core Localizzazione e dimensioni di terreni posseduti, affittati o gestiti in aree ( o adiacenti ad aree) protette o in aree ad elevata biodiversità esterne alle aree protette Non ci sono 4.2.10 EN12-core Descrizione dei maggiori impatti di attività, prodotti e servizi sulla biodiversità di aree protette o ad aree ad elevata biodiversità alle aree protette Nessuno 4.2.10 EN13-add Habitat protetti o ripristinati Nessuno 4.2.10 EN14-add Strategie, azioni attuate, piani futuri per gestire gli impatti sulle biodiversità Non applicabile EN16-core Emissioni totale di dirette e indirette di gas ad effetto serra per peso 4.2.4 EN17-core Altre emissioni indirette di gas ad effetto serra significative per peso nessuna 4.2.5 EN18-add Iniziative per ridurre le emissioni di gas ad effetto serra e risultati raggiunti 79
  • 80.
    Bilancio di Sostenibilità2010 EN19-core Emissioni di sostanze nocive per l’ozono per peso Altea SpA ha una gestione preventiva del rischio di emissioni del gas R22 attraverso la manutenzione effettuata da fornitori specializzati presso tutti impianti di condizionamento e raffreddamento; nel 2010 non sono state riscontrate perdite di R22 dalle apparecchiature. 4.2.5 EN20-core NOx, SOx, e altri emissioni significative nell’aria suddivise per tipologia e peso Non sono presenti emissioni significative di NOx e SOx ad esclusione di quelli prodotti dalla combustione del gas naturale. EN21-core Acqua totale scaricata per qualità e destinazione 4.2.3 EN22-core Peso totale dei rifiuti per tipologia e per metodi di smaltimento 4.2.6 – 4.2.7 EN23-core Numero totale e volumi di sversamenti significativi Negli ultimi anni non si sono verificati sversamenti o contaminazioni dell’ambiente. Gli sversamenti, come tutti gli incidenti o “mancati incidenti” sono monitorati continuamente dall’unità Sicurezza e Ambiente e gestiti con appositi report, attivazione di procedure emergenza e azioni correttive. 4.2.8 EN24-add Peso dei rifiuti classificati come pericolosi che sono trasportati, importati, esportati, o trattati e loro percentuale trasportata all’estero. Non presenti EN25-add Identità, dimensioni, stato di salvaguardia e valore della biodiversità della fauna e della flora acquatica e i relativi habitat colpiti in maniera significativa dagli scarichi di acqua Non presenti EN26-core Iniziative per mitigare gli impatti ambientali dei prodotti e servizi e grado di mitigazione dell’impatto Ricerca di fornitori che utilizzano materiali a basso impatto 2.5.1 – 4.3.1 EN27-core Percentuale dei prodotti venduti e relativo materiale di imballaggio riciclato o riutilizzato per categoria EN28-core Valore monetario delle multe significative e numero delle sanzioni non monetarie per mancato rispetto a regolamenti e leggi in materia ambientale Nessuna sanzione, né monetaria né non monetaria EN29-add Impatti ambientali significativi del trasporto di beni/materiali utilizzati per l’attività della organizzazione e per gli spostamenti del personale 4.2.9 EN30-add Spese e investimenti per la protezione dell’ambiente suddivise per tipologia
  • 82.
    Obiettivi di miglioramentoindividuati Commento agli obiettivi per il 2010 Obiettivi di miglioramento futuri per il 2010 e anni successivi PERSONALE Sono state erogate oltre 200 giornate di formazione interna, in ambiti Incrementare il numero di risorse certificate sulle diversi per aggiornare le competenze distintive, escludendo le giornate diverse tecnologie Investire nella formazione di formazione obbligatoria rivorte ai lavorativi apprendisti. Cio’ significa che, mediamente, ciascun dipende ha fruito di un numero Approfondire aspetti di relazione interna e con il cliente medio di ore formative nell’anno pari a 8 Tenere costante attenzione a tutti i principi di equità e pari Bilancio di Sostenibilità 2010 È mantenuta l’applicazione del principio delle pari opportunità in Rispettare il principio delle pari opportunità opportunità nelle selezioni e nell’assegnazione degli ogni ricerca e selezione del personale incarichi interni Mantenimento della stretta osservanza ai requisiti di legge e Sempre maggiore consapevolezza ad ogni livello e Salute, sicurezza, etica e impatti ambientali formazione su regole e comportamenti necessari per volontari, tensione continua al miglioramento delle sul luogo di lavoro il miglioramento prestazioni ambientali Continuo miglioramento della comunicazione e condivisione nei Mantenere la costanza degli incontri reali e incrementare l’uso Strumenti di dialogo e comunicazione interna confronti dei colleghi. Incremento dell’utilizzo di MyAltea2 per le di strumenti supportati dalla tecnologia per sempre maggiore comunicazioni interne tempestività di condivisione CLIENTI / UTENTI Continuo adeguamento delle competenze interne rispetto ai Sintonia con lo sviluppo delle soluzioni da parte dei vendor nuovi prodotti/servizi che Altea intende offrire ai clienti Innovazione servizi Altea partner, costante proposizione ai clienti di servizi innovativi acquisiti e ai prospect. Incremento dell’offering e certificazione ad elevato valore aggiunto dei consulenti dedicati Incremento della soddisfazione del Cliente. Sviluppo di azioni Valore Aumento del valore percepito a supporto del valore, eventi con partner. Migliore gestione del servizio di customer care e post-vendita 7.Obiettivi di miglioramento
  • 83.
    È stato avviatoil rifacimento del sito internet istituzionale, con l’obiettivo di renderlo un portale dinamico e navigabile Comunicazione on-line Avvio revisione strumenti web e sito internet istituzionale per offrire ricchezza di informazioni sia ai clienti e partner sia a chi è interessato ai servizi di Altea FORNITORI Migliore selezione di fornitori in possesso dei requisiti qualità, Disporre di un parco fornitori qualificato e, nel contempo, contribuire allo sviluppo economico locale. Mantenere un Selezione dei fornitori attestati dalla certificazione, privilegiando i soggetti localizzati numero di fornitori non eccessivo per non gravare sul territorio locale/regionale e/o localizzati ove la società opera eccessivamente sulla gestione SOCI Mantenere per il momento assetto e ruoli dei soci assicurandone Verificare, se necessario, l’opportunità di nuove partnership Mantenimento assetto societario laddove possibile i relativi ritorni finanziari societarie per consolidare lo sviluppo negli anni a venire. ALTRE TIPOLOLOGIE DI SOCI Società partecipate Maggiore integrazione e migliore comunicazione Adozione di strumenti finalizzati allo scopo COMUNITA’ Sponsorizzazione di attività sportive/ricreative locali, legate a Sostenere le iniziative locali di valore, con finalità di tipo sociale (per esempio progetto “Azzurrissima” che Rafforzamento rapporti con il territorio con lo sviluppo di coinvolge attraverso il basket i ragazzi delle scuole del VCO) od ricadute sociali ed economiche socio-economico (per esempio, contributo allo sviluppo del nuove iniziative analoghe per valore e per ricaduta sociale “prodotto turistico Mottarone”) Beneficienza Sostegno di associazioni socio-umanitarie nazionali o internazionali Incrementare l’apporto di Altea verso realtà/azioni concrete e credibili AMBIENTE Riduzione dell’impatto ambientale causato dal Ricerca di fornitori con linee di prodotti eco-compatibili e/o Sostituire progressivamente un maggior numero di fornitori con tali business Altea con marchio Ecolabel caratteristiche ISTITUZIONI FINANZIARE E PUBBLICA AMMINISTRAZIONE Istituzioni locali Avviare un processo di miglioramento della comunicazione Avviare una politica di comunicazione strutturata, che indirizzi ai diversi destinatari i messaggi corretti 83
  • 84.
    Bilancio di Sostenibilità2010 Il Gruppo di lavoro Il quarto Bilancio di Sostenibilità di Altea nasce dal lavoro sviluppato nel corso del 2007/2008 e ripreso da un rinnovato team di progetto per l’anno 2010, gruppo di lavoro che ha visto impegnate risorse interne, appartenenti alle diverse Practice e service aziendali. Coordinamento Marco Magaraggia Contenuti Erica Scalabrino Fabiana Saccani Simona Chiodin Valentina Bonetto Angelo Colombo Alessandro Castiglioni Sara Zullo Dolores Mazzetta Giovanni Rota Alberto Temporelli Fotografie Andrea Cerini Layout & Grafiche Luca Cianci Andrea Landi Il layout grafico, i diagrammi e le iconografie sono una produzione Altea S.p.A. Strada Cavalli, 42 – 28831 Feriolo di Baveno (VB) altea@alteanet.it www.alteanet.it Questodocumentonondeveessereriprodotto,néresodisponibileaterzioalteratoinognimodo This document must not be reproduced, made available to third persons, or misused in any other way Tutti i marchi riprodotti sono proprietà delle rispettive società.
  • 85.
    Accorgimenti tecnici perl'ambiente Il Font Il Bilancio Socio-Ambientale di Altea è stato realizzato prestando particolare attenzione all'ambiente. Il Carattere utilizzato per i testi è in realta un speciale Font ecologico chiamato "ecofont vera sans" della ECOfont® il cui sistema è tanto semplice quanto ingenioso. Ecofont crea dei forellini nelle lettere digitate, senza compromettere la leggibilità e facendo risparmiare in fase di stampa fino al 50% di inchiostro. FONT NORMALE FONT ECOLOGICO Per maggior informazioni su ECOfont® http://www.ecofont.com La Carta Il Bilancio Socio-Ambientale di Altea è stato stampato esclusivamente su carta certificata FSC ed ECF. La certificazione FSC, Forest Stewardship Council, è il principale meccanismo di garanzia sull’origine del legno o della carta. Si tratta di un sistema di certificazione internazionale che garantisce che la materia prima usata per realizzare un prodotto in legno o carta proviene da foreste dove sono rispettati dei rigorosi standard ambientali, sociali ed economici. I prodotti certificati ECF (Elemental Chlorine Free) vengono realizzati senza l’utilizzo di cloro allo stato elementare, sostanza altamente inquinante e tossica, impiegata per sbiancare la polpa di legno nella produzione di carta. Il processo di sbiancamento classico, cioè non conforme agli standard ECF, provoca la contaminazione dell’acqua di scarico, permettendo agli inquinanti di entrare nel ciclo alimentare degli esseri viventi. Per maggior informazioni sulla certificazione FSC http://www.fsc-italia.it o http://www.fsc.org 85