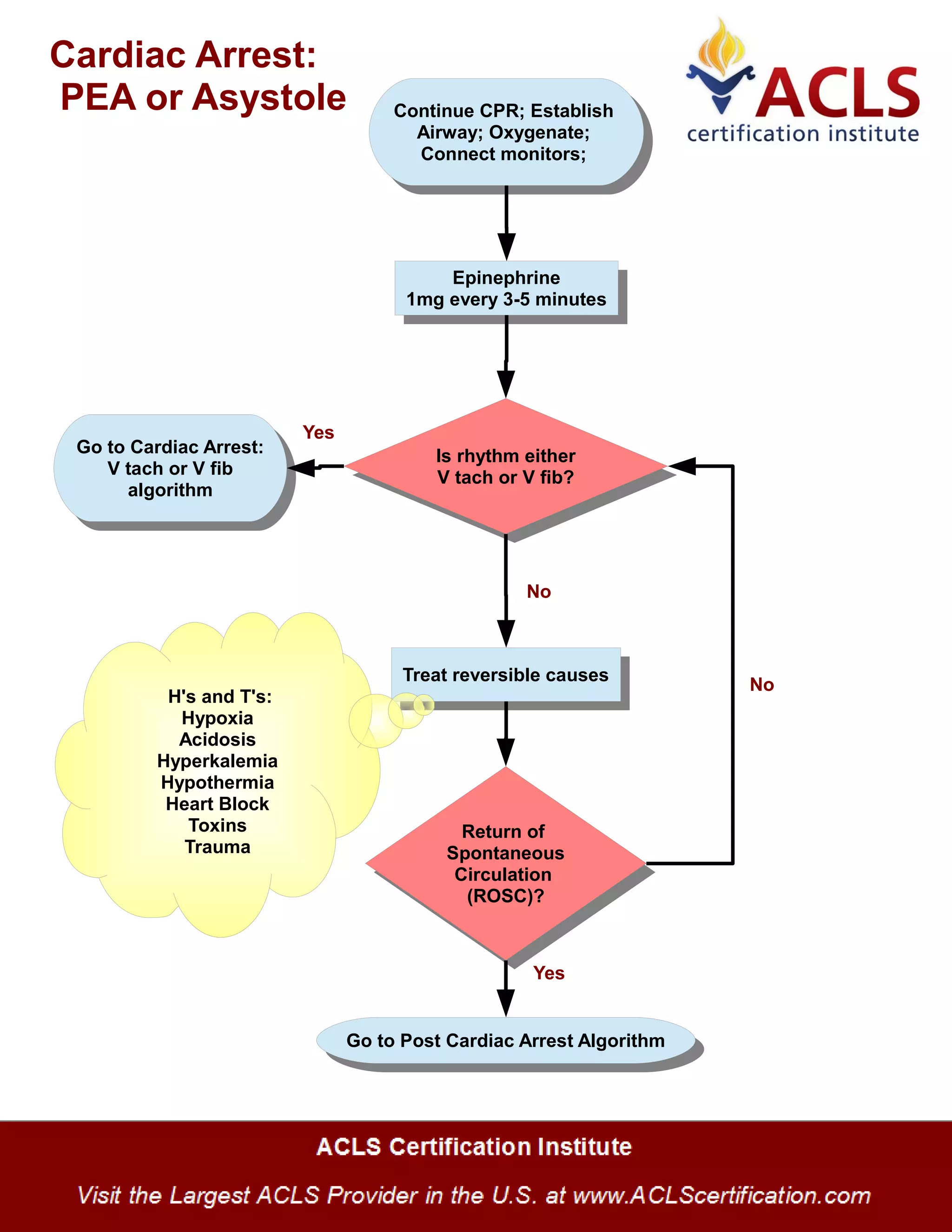
Adult Cardiac Arrest 
© ACLS Certification Institute 
www.aclscertification.com | 1-800-448-2078 
Yes 
ACLS 
certication institute 
www.aclscertication.com 
High-Quality CPR 
Defibrillation Energy 
Biphasic: 
Manufacturer-recommended Dose 
Monophasic: 
360 J 
Fast, Convenient and 100% Online ACLS Training and Certification 
Earn Your ACLS in 1-2 Hours. Certify or Recertify Today! 
1 Establish 
Unresponsiveness 
3 Shockable 
rhythm? 
5 Vfib or Vtach 
Administer defibrillation 
_ 
Compression rate  100/min 
Compress chest to depth of at least 
2 inches 
Allow for complete chest recoil 
Minimize interruptions 
Avoid hyperventilation 
Rotate compressor every 2 min to 
prevent fatigue 
2 Call Code/Activate EMS 
Immediately begin CPR 
Administer oxygen if available 
Attach monitor/defibrillator, 
establish rhythm 
7 Immediately resume CPR 
for 2 min 
Establish vascular access 
8 Shockable 
rhythm? 
10 
Yes 
Administer 
defibrillation 
12 Immediately resume CPR 
for 2 min 
Administer Epinephrine 
every 3-5 min 
Consider advanced airway, 
ET CO2 Monitoring 
14 Shockable 
rhythm? 
16 
Yes 
Administer 
defibrillation 
18 Immediately resume CPR 
for 2 min 
Administer Amiodarone 
Establish and treat 
reversible causes 
No 
No 
4 PEA/Asystole 
9 Shockable 
rhythm? 
No 
13 Shockable 
rhythm? 
17 
No 
Go to 10 
or 16 
Go to ROSC 
Algorithm 
6 Immediately resume CPR 
for 2 min 
Establish vascular access 
Administer Epinephrine 
every 3-5 min 
Consider advanced airway, 
ET CO2 Monitoring 
11 Immediately resume CPR 
for 2 min 
Establish and treat 
reversible causes 
15 ROSC? Yes 
No 
No 
Yes 
Yes 
Epinephrine 
1 mg every 3-5 min 
May replace 1st or 2nd dose with: 
Vasopressin 
40 units IV Push 
Amiodarone 
1st dose: 300 mg bolus 
2nd dose: 150 mg 
H’s and T’s: 
Hypoxia 
Hypovolemia 
Hydrogen Ion (Acidosis) 
Hypo/Hyperkalemia 
Hypothermia 
Toxins 
Tamponade (cardiac) 
Tension Pneumothorax 
Thrombosis (coronary and pulmonary) 
Trauma

Adult Cardiac Arrest Algorithm

  • 1.
    Adult Cardiac Arrest © ACLS Certification Institute www.aclscertification.com | 1-800-448-2078 Yes ACLS certication institute www.aclscertication.com High-Quality CPR Defibrillation Energy Biphasic: Manufacturer-recommended Dose Monophasic: 360 J Fast, Convenient and 100% Online ACLS Training and Certification Earn Your ACLS in 1-2 Hours. Certify or Recertify Today! 1 Establish Unresponsiveness 3 Shockable rhythm? 5 Vfib or Vtach Administer defibrillation _ Compression rate 100/min Compress chest to depth of at least 2 inches Allow for complete chest recoil Minimize interruptions Avoid hyperventilation Rotate compressor every 2 min to prevent fatigue 2 Call Code/Activate EMS Immediately begin CPR Administer oxygen if available Attach monitor/defibrillator, establish rhythm 7 Immediately resume CPR for 2 min Establish vascular access 8 Shockable rhythm? 10 Yes Administer defibrillation 12 Immediately resume CPR for 2 min Administer Epinephrine every 3-5 min Consider advanced airway, ET CO2 Monitoring 14 Shockable rhythm? 16 Yes Administer defibrillation 18 Immediately resume CPR for 2 min Administer Amiodarone Establish and treat reversible causes No No 4 PEA/Asystole 9 Shockable rhythm? No 13 Shockable rhythm? 17 No Go to 10 or 16 Go to ROSC Algorithm 6 Immediately resume CPR for 2 min Establish vascular access Administer Epinephrine every 3-5 min Consider advanced airway, ET CO2 Monitoring 11 Immediately resume CPR for 2 min Establish and treat reversible causes 15 ROSC? Yes No No Yes Yes Epinephrine 1 mg every 3-5 min May replace 1st or 2nd dose with: Vasopressin 40 units IV Push Amiodarone 1st dose: 300 mg bolus 2nd dose: 150 mg H’s and T’s: Hypoxia Hypovolemia Hydrogen Ion (Acidosis) Hypo/Hyperkalemia Hypothermia Toxins Tamponade (cardiac) Tension Pneumothorax Thrombosis (coronary and pulmonary) Trauma