A Software Engineering Project on
CYBER CAFE MANAGEMENT SYSTEM
Project submitted to
K L University under the partial fulfilment of
B.Tech (II Year) during 2016-17
By
S.V.Rohith-150031000 section-03
N. Anirudh-150030041 Batch-13
Under the guidance of
Dr. B. Vijay Babu
K.L. UNIVERSITY
Green fields, Vaddeswaram, Guntur Dist.522502
DECLARATION
We hereby declare that the project entitled “Cyber
Cafe management system” is done and submitted by ‘S.V.Rohith’, ’N.Anirudh’
under partial fulfilment of the requirement for the award of degree of B.TECH in
“SOFTWARE ENGINEERING” in COMPUTER SCIENCE DEPARTMENT is a
bonafide project work carried out under the guidance of Dr. B. Vijay Babu. This
project is processed using star UML which is the advanced version of designing the
software. The present project presented in:-
1. Use case diagram
2. Sequence diagram
3. Activity diagram
4. Class diagram
Place: KLU Signature of the team
Date: 150031000
150030041
___________________
Signature of the Faculty
INDEX
S.NO CONTENTS
1. Introduction
2. Modules
3. Advantages and disadvantages
4. Structure and functioning
5. Use case Diagram
6. Sequence Diagram
7. Activity Diagram
8. Class Diagram
9. testing and conclusion
Introduction
Cyber Café Management is a complete package developed for management
of systems in a cyber café. This project is intended to be used in a Cyber
Café. All cyber cafes have some basic needs likeable to control the systems
that are being rented to the customers and are charged on timely basis.
A Cyber café normally has some number of PC’s which the customers will for
certain amount of time. Now days it may also require to save some details of
the customers for security reasons. When a customer enters a cyber café he
has to be allotted a PC and the start time is noted. At any time the cyber
administrator should be able to see the status of any PC, when the customer
wants to do some other activities like taking a print out or scan a copy etc. It
should be recorded. And finally all the details will be available to the Cyber
administrator. And he can submit on the form to generate the bill. There
should be displays of all the transactions taking place in the café.
Structureof the program:
This project basically contains two types of users: the server user and the
client user.
 The Server user is the administrator of the Server machine who has the
right to monitor each and every client or customer. He will have the
rights to remotely login or logout the client user. He solely controls the
Server machine.
 The Client user is the customer for the cyber. He can login to the client
system and start browsing only if he is authenticated (by username and
password) otherwise the Admin user can log him in remotely.
There can be multiple clients interacting with the server, sending multiple
requests at the same time.
TOOLS USED
 Star UML
It is a UML tool by MKLab. The software was licensed under a modified
version of GNU GPL until 2014,when a rewritten version 2.0.0 was
released for beta testing under a proprietary license.After being
abandoned for some time, the project had a revival to move from Delphi
to Java/Eclipse and then stoppedagain.
 Computer
Any pc can be used irrespective of the operating system since it’s
compatible with Mac, Windows,and other Linux divisions
Module Description:
1. Admin Module:
1.1 Connection Module
This module is supposed to open a socket connection and keep the socket in
wait mode until it receives some request from the client side. Once there is
some request coming in from the client, it should receive the data and perform
appropriate functions.
1.2 User Creation and Management
This module should implement the user creation and management. The users
could be given a username and password and also they could be given a
prepaid account by which they can browse until they finish the amount in their
accounts.
This module comprises five sub modules:
 Add records: This module deals with adding or storing the customer
details which includes his/her user name, password,timeplan etc,.
 Get customer log information: This module deals with retrieving the
details about the current customer after his each or after he completes
his session.
 Display all records: This module allows the admin to view or keep track
of all the customer details either on basis of type of user, or on basis of
weekly or monthly.
 Time plan: The customer here is offered two choices to make for the
time plan that is prepaid and Post-paid. The browsing charge for
prepaid users will be deducted from his/her account while the post-paid
users will have to make the entire payment by cash in accordance to his
browsing time.
 Active users: This module gives the information about the logged in
users and the comp that they are logged into.
1.3 Billing
this module should produce bills depending upon the user activity and hence
generate a report comprising all the requisites, regarding the customers
session. Here the post-paid customer makes full payment, comprising charges
for his browsing time as well as other services seeked such as items
purchased, refreshments, scanning, printing etc,. While the prepaid customer
will pay for the extra services seeked other than browsing time as the due
deduction for browsing will be done through his account.
2. Client Module:
2.1 Client Connection
This module will try to establish connection with the server. If the connection is
successful then he will be able to use the client system. The connection
request is made on the server that is available on the network, If the server is
not running or if he is not authenticated then he will not be able to use the
client system.
2.2 Client Requests
this module will allow the customer of the cyber café to make request’s for
some of the items that are predefined and will be displayed on his screen.
These requests will be shown up server screen and the admin provides the
customer with the requested services to his place.
Future scope of the project:
 The aim of our project is to replace the paper works & works done
manually and to automate the existing trend in the cyber café. Be it user
creation, their management or bill generation, everything is
computerized. Since the admin job is done effortlessly and at the same
time the customer can enjoy his browsing time entirely, hence both the
user and the owner are at their ease.
 We have limited the server and the client into a single system. For real-
time purposes we can extend the software by installing the server
components into a single system and have multiple clients by installing
the client components into many systems. Here multiple clients can
interact with the single server at the same time sending in multiple
requests simultaneously.
 Nowadays Cyber Crime has increased immensely. So in order to avoid
the risk of getting indulged in any scandals regarding cyber crime we
can implement the FINGER PRINTING Mechanisms in the cyber for the
authentication of the clients or customers of the cyber.
 The acceptance of CREDIT and DEBIT CARDS for the payments can
make the software more versatile. Allowing the point of sale concept at
the cyber café can be another attractive feature of the software.
Advantages
 Print-monitoring:
monitors all the printer queues available on the server machine and
stores the document names and other details of all the documents
printed. This feature has certain limitations.
 Internet connection monitoring
the connectivity to the Internet is monitored and the data is presented in
the form of a graph.
 Customizable screens
The Customer Login and Logout screens can have a background
designed by you.
 Check status from anywhere on web
Figures like the number of clients in session, the total number of clients
connected, the total amount collected after the last settlement etc., can
be availed online from anywhere in the world from our website.
 Standard time maintenance
the server time is synchronized with our main Server and all the clients
get synchronized with the server, thus ensuring that the records are
time stamped accurately.
 Your own currency and date settings
Cafezee reads the currency and the date settings from the Windows
Regional Settings, which can be modified according to your region.
 Restricted Windows access and Internet Explorer options
The Windows Control Panel, Network Neighbourhood, Display settings
etc., can all be locked away from customer or staff access, thus
reducing the maintenance costs drastically. Even the Internet Explorer
settings can be restricted so as to prevent unauthorized alteration to its
interface. Disk drives can be hidden and downloads disabled.
 Auto-Closes applications and active-downloads when customer leaves
It can automatically close all the applications and downloads started by
a customer once he logs out. This helps avoid embarrassing moments
from objectionable sites left behind by the previous customer. Also, this
helps in optimizing the available bandwidth by stopping all the
downloads started by the customer.
 Allowed Applications
it allows the users to use some applications without starting their
session. These applications can be specified using the Allowed
Applications feature.
 Banned Applications
you can use this option to restrict users from accessing specified
applications and web-sites.
 An automatic database backup
It regularly makes backup copies of its database in the local drive itself,
and also automatically repairs any errors in the database. The print
monitoring and connectivity data is cleaned up at regular intervals.
 Database is encrypted and protected
the database is encrypted and password protected so that nobody can
tamper the data records.
Disadvantages
PRIVACY
The biggest concern for most PC users is privacy. Wi-Fi hotspots in most
public areas are unsecured, which means that others could potentially access
information on your computer. If you forget to log out of a public computer
terminal, someone could access your email or other sensitive accounts. On a
physical level, the person next to you in an Internet cafe can easily look over
your shoulder. Internet cafes or public terminals are not ideal for sensitive or
work-related information.
PERFORMANCE
Internet cafes geared toward gaming have high-performance computers. Most
PC games have much higher requirements than the average personal
computer. If you play the game at an Internet cafe, you will enjoy the game at
its full optimization without the burdensome cost of buying a special gaming
PC. The Internet speed at gaming cafes is also much faster than the average
home Internet speed, which reduces lag and timeouts from interrupted
Internet connections.
COST
The cost of Internet at cyber cafes is relatively low and varies between
countries. Most places charge hourly, though some offer a one-time purchase
fee. If you are travelling, purchasing an hour at an Internet cafe to write home
is significantly cheaper than paying for a monthly satellite fee. As Wi-Fi grows
in abundance, more businesses are offering free Internet access to attract
customers.
COMFORT AND CONVENIENCE
Most Internet cafes are not as comfortable as your own home. The cafe could
be crowded, smoky or have uncomfortable seats, making it difficult to
patronize the cafe for hours on end. Most Internet cafes in the West are not
open 24 hours, which limits your time for work or recreation. Downloads might
be restricted to preserve bandwidth.
Structure and functioning
1. Server Connection: This feature opens a socket connection & enters wait
mode unless it receives any requests coming from the client side.
2. User Creation & Management: This feature implements creation of
different kinds of users & their management.
3. Add records: This feature deals with adding or storing the customer
details which includes his/her username, password, time plan etc,.
4. Get customer log information: This feature deals with retrieving the details
about the current customer after each session.
5. Display all records: This feature allows admin to keep track of the entire
customer & his/her details either on daily, monthly, yearly basis.
6. Time plan: This feature allows the client to make a choice from the time
plan offered i.e. either prepaid or post-paid.
7. Active users: This feature displays the entire logged in client & the
computers to which they are logged into.
8. Client connection: This feature establishes a connection between server
& the client.
9. Client request: This feature enables the client to make request for the
services provided by the cyber.
Hierarchical structure of modules:
First level factoring:
Factoring of admin module:
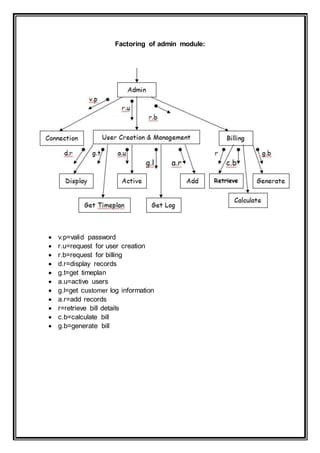
 v.p=valid password
 r.u=request for user creation
 r.b=request for billing
 d.r=display records
 g.t=get timeplan
 a.u=active users
 g.l=get customer log information
 a.r=add records
 r=retrieve bill details
 c.b=calculate bill
 g.b=generate bill
Client module:
 r.pr=request for Prepaid
 r.po=request for Post-paid
 c=choose package
 r.c=register client
 r.li=request for login
 r.lo=request for logout
 b=browse
 r=request for services
Use case Diagram
1. Introduction of UML diagrams:
 Unified Modelling Language (UML) is a general purpose visual
modelling language.
 Can support all existing lifecycles.
 Intended to be supported by CASE tools.
 Unifies past modelling techniques and experience.
 Incorporates current best practice in software engineering.
 UML is not a methodology!
 UML is a visual language.
 UP is a methodology.
UML Structure:
 UML building blocks.
 Common mechanisms.
 Architecture.
UML building blocks:
 Things
 Modelling elements.
 Relationships
 Tie things together.
 Diagrams
 Views showing interesting collections of things.
 Are views of the model?
Relations:
Common mechanisms:
 UML has four common mechanisms that apply consistently throughout
the language:
 Specifications.
 Adornments.
 Common divisions.
 Extensibility mechanisms.
Architecture:
Use case modelling:
 Use case modelling is a form of requirements engineering.
 Use case modelling proceeds as follows:
 Find the system boundary.
 Find actors.
 Find use cases.
- Use case specification.
- Scenarios.
What are actors?
 An actor is anything that interacts directly with the system.
 Actors identify who or what uses the system and so indicate where the
system boundary lies.
 Actors are external to the system.
 An Actor specifies a role that some external entity adopts when
interacting with the system.
Identifying Actors:
 When identifying actors ask:
 Who or what uses the system?
 What roles do they play in the interaction?
 Who installs the system?
 Who starts and shuts down the system?
 Who maintains the system?
 What other systems use this system?
 Who gets and provides information to the system?
 Does anything happen at a fixed time?
What are use cases?
 A use case is something an actor needs the system to do. It is a “case
of use” of the system by a specific actor.
 Use cases are always started by an actor.
 The primary actor triggers the use case.
 Zero or more secondary actors interact with the use case in some
way.
 Use cases are always written from the point of view of the actors.
More relationships :
 We have studied basic use case analysis, but there are relationships
that we have still to explore:
 Actor generalisation.
 Use case generalisation.
 «Include» – between use cases.
 «extend» – between use cases.
«Include»:
 The client use case executes until the point of inclusion:
include(SupplierUseCase)
 Control passes to the supplier use case which executes.
 When the supplier is finished, control passes back to the client
use case which finishes execution.
«extend» :
 «extend» is a way of adding new behaviour into the base use case by
inserting behaviour from one or more extension use cases.
 The base use case specifies one or more extension points in its
flow of events.
 The extension use case may contain several insertion segments.
Implementationof cyber cafe managementsystem in Use case
diagram.
1. Admin module
2. Client module
3. Internet management
Sequence Diagram
 Sequence diagrams
 Emphasize time-ordered sequence of message sends.
 Show interactions arranged in a time sequence.
 Are the richest and most expressive interaction diagram.
 Does not show object relationships explicitly - these can be
inferred from message sends.
 Communication diagrams
 Emphasize the structural relationships between lifelines.
 Use communication diagrams to make object relationships
explicit.
 Interaction overview diagrams
 Show how complex behaviour is realized by a set of simpler
interactions.
 Timing diagrams
 Emphasize the real-time aspects of an interaction.
Interactions:
 Interactions are units of behavior of a context classifier.
 In use case realization, the context classifier is a use case.
 The interaction shows how the behaviour specified by the use
case is realized by instances of analysis classes.
 Interaction diagrams capture an interaction as:
 Lifelines – participants in the interaction.
 Messages – communications between lifelines.
 Lifelines have:
 Name - the name used to refer to the lifeline in the interaction.
 Selector - a Boolean condition that selects a specific instance.
 Type - the classifier that the lifeline represents an instance of.
Messages: A message represents a communication between two lifelines.
Implementation of the SEQUENCE diagram
Customer module:
Activity Diagram
 Activity diagrams are "OO flowcharts"!
 They allow us to model a process as a collection of nodes and edges
between those nodes .
 Use activity diagrams to model the behaviour of:
 use cases.
 Classes.
 Interfaces.
 Components.
 Collaborations.
 operations and methods.
 business processes.
Activities:
 Activities are networks of nodes connected by edges.
 There are three categories of node:
 Action nodes - represent discrete units of work that are atomic
within the activity.
 Control nodes - control the flow through the activity.
 Object nodes - represent the flow of objects around the activity.
 Edges represent flow through the activity.
 There are two categories of edge:
 Control flows - represent the flow of control through the activity.
 Object flows - represent the flow of objects through the activity.
Control nodes :
Decision and merge nodes:
 A decision node is a control node that has one input edge and two or
more alternate output edges.
 Each edge out of the decision is protected by a guard condition.
 guard conditions must be mutually exclusive.
 The edge can be taken if and only if the guard condition
evaluates to true.
 The keyword else specifies the path that is taken if none of the
guard conditions are true.
 A merge node accepts one of several alternate flows.
 It has two or more input edges and exactly one output edge .
Fork and join nodes:
 Forks nodes model concurrent flows of work
 Tokens on the single input edge are replicated at the multiple
output edges.
 Join nodes synchronize two or more concurrent flows
 Joins have two or more incoming edges and exactly one outgoing
edge
 A token is offered on the outgoing edge when there are tokens on
all the incoming edges i.e. when the concurrent flows of work
have all finished.
Object nodes:
 Object nodes indicate that instances of a particular classifier may be
available.
 If no classifier is specified, then the object node can hold any type
of instance.
 Multiple tokens can reside in an object node at the same time.
 The upper bound defines the maximum number of tokens (infinity
is the default).
 Tokens are presented to the single output edge according to an
ordering:
 FIFO – first in, first out (the default).
 LIFO – last in, first out.
 Modeller defined – a selection criterion is specified for the object
node.
Implementationof cybercafe management system in Activity diagram
 Login module
 Admin module
 Client module
 Settings module (session data, personal data etc)
Admin, user have different interface to choose with.
Class Diagram
What are classes?
 Every object is an instance of one class - the class describes the "type"
of the object.
 Classes allow us to model sets of objects that have the same set of
features - a class acts as a template for objects:
 The class determines the structure (set of features) of all objects
of that class.
 All objects of a class must have the same set of operations, must
have the same attributes, but may have different attribute values.
Classes and objects:
 Objects are instances of classes.
 UML defines instantiation as, “The creation of new instances of model
elements”.
 Most classes provide special operations called constructors to create
instances of that class. These operations have class-scope i.e. they
belong to the class itself rather than to objects of the class.
Finding classes:
 Perform noun/verb analysis on documents:
 Nouns are candidate classes , Verbs are candidate
responsibilities.
 Perform CRC card analysis
 A brainstorming technique using sticky notes.
 Useful for brainstorming, Joint Application Development (JAD)
and Rapid Application development (RAD).
 With both techniques, beware of spurious classes:
 Look for synonyms - different words that mean the same.
 Look for homonyms - the same word meaning different things.
Implementation of the Class diagram
 Admin module
 Client module
 Settings module
 Session module
Testing
Testing performs a very critical role for quality assurance and for
ensuring the reliability of software. Testing is done to check whether the
proposed system works as required by the client. During testing we also check
whether for the given input the expected output is obtained or not.
It also helps in the rectification of errors in the system. In this project we
perform system testing.
1. Validation and Authentication of clients can be done by checking the
inputted Username and Password is valid or not.
2. Login to the client system can be done by entering a valid username
and password, and by clicking OK button provided on the client login
screen.
3. New prepaid and post-paid users can be added by clicking on the Save
button provided on the server screen.
4. Existing prepaid and post-paid users can be deleted by clicking the
Delete button provided on the server screen.
5. New packages for prepaid users only can be added by clicking the Save
button provided on the server screen.
6. Existing packages can be removed by clicking the Delete button of the
server screen.
7. New items can be added by clicking the Save button provided on the
server screen.
8. Existing items can be removed by clicking the Delete button of the
server screen.
Conclusion
StarUML has many powerful features
and is certainly more than a "simple" diagramming tool. With its support of
MDA (Model Driven Architecture), it is more aimed at people using UML in an
intensive way and with some code generations objectives than for simply
drawing diagrams to document requirements. However, using StarUML just as
a diagramming tool work fine, especially on Windows as the tool is built with
Delphi and might execute faster than the Java-based tools.
Modern world is computer world where the things have to be done promptly
that requires optimal resources and optimal methods. Due to this inevitable
requirement, computerisation of each and every sector in the main stream is
must, so that it can be held itself in the race.
Few eye catching features of our project are its simplicity, accuracy, and its
user friendly interface. Our software incorporates all the features and facilities
provided by the Visual Studio software. This project has been developed to
manage the entire working of the Cyber Café. Our software simplifies and
replaces all the manual effort and the paper works done by the owner of the
cyber to a completely electronically environment, be it bill generation or
customer creation and fulfilment of their needs and customer satisfaction.
Hence both the customer and the owner are at their ease. The customer is
serviced at his footsteps wherein he just types in the request and he is just a
click away.
We would like to convey our sincere gratitude and thanks to all, who stood as
our backbone, in designing, formatting and helping us in executing this project
successfully.

A Software Engineering Project on Cyber cafe management

  • 1.
    A Software EngineeringProject on CYBER CAFE MANAGEMENT SYSTEM Project submitted to K L University under the partial fulfilment of B.Tech (II Year) during 2016-17 By S.V.Rohith-150031000 section-03 N. Anirudh-150030041 Batch-13 Under the guidance of Dr. B. Vijay Babu K.L. UNIVERSITY Green fields, Vaddeswaram, Guntur Dist.522502
  • 2.
    DECLARATION We hereby declarethat the project entitled “Cyber Cafe management system” is done and submitted by ‘S.V.Rohith’, ’N.Anirudh’ under partial fulfilment of the requirement for the award of degree of B.TECH in “SOFTWARE ENGINEERING” in COMPUTER SCIENCE DEPARTMENT is a bonafide project work carried out under the guidance of Dr. B. Vijay Babu. This project is processed using star UML which is the advanced version of designing the software. The present project presented in:- 1. Use case diagram 2. Sequence diagram 3. Activity diagram 4. Class diagram Place: KLU Signature of the team Date: 150031000 150030041 ___________________ Signature of the Faculty
  • 3.
    INDEX S.NO CONTENTS 1. Introduction 2.Modules 3. Advantages and disadvantages 4. Structure and functioning 5. Use case Diagram 6. Sequence Diagram 7. Activity Diagram 8. Class Diagram 9. testing and conclusion
  • 4.
    Introduction Cyber Café Managementis a complete package developed for management of systems in a cyber café. This project is intended to be used in a Cyber Café. All cyber cafes have some basic needs likeable to control the systems that are being rented to the customers and are charged on timely basis. A Cyber café normally has some number of PC’s which the customers will for certain amount of time. Now days it may also require to save some details of the customers for security reasons. When a customer enters a cyber café he has to be allotted a PC and the start time is noted. At any time the cyber administrator should be able to see the status of any PC, when the customer wants to do some other activities like taking a print out or scan a copy etc. It should be recorded. And finally all the details will be available to the Cyber administrator. And he can submit on the form to generate the bill. There should be displays of all the transactions taking place in the café. Structureof the program: This project basically contains two types of users: the server user and the client user.  The Server user is the administrator of the Server machine who has the right to monitor each and every client or customer. He will have the rights to remotely login or logout the client user. He solely controls the Server machine.  The Client user is the customer for the cyber. He can login to the client system and start browsing only if he is authenticated (by username and password) otherwise the Admin user can log him in remotely.
  • 5.
    There can bemultiple clients interacting with the server, sending multiple requests at the same time. TOOLS USED  Star UML It is a UML tool by MKLab. The software was licensed under a modified version of GNU GPL until 2014,when a rewritten version 2.0.0 was released for beta testing under a proprietary license.After being abandoned for some time, the project had a revival to move from Delphi to Java/Eclipse and then stoppedagain.  Computer Any pc can be used irrespective of the operating system since it’s compatible with Mac, Windows,and other Linux divisions Module Description: 1. Admin Module: 1.1 Connection Module This module is supposed to open a socket connection and keep the socket in wait mode until it receives some request from the client side. Once there is some request coming in from the client, it should receive the data and perform appropriate functions. 1.2 User Creation and Management This module should implement the user creation and management. The users could be given a username and password and also they could be given a prepaid account by which they can browse until they finish the amount in their accounts. This module comprises five sub modules:  Add records: This module deals with adding or storing the customer details which includes his/her user name, password,timeplan etc,.  Get customer log information: This module deals with retrieving the details about the current customer after his each or after he completes his session.
  • 6.
     Display allrecords: This module allows the admin to view or keep track of all the customer details either on basis of type of user, or on basis of weekly or monthly.  Time plan: The customer here is offered two choices to make for the time plan that is prepaid and Post-paid. The browsing charge for prepaid users will be deducted from his/her account while the post-paid users will have to make the entire payment by cash in accordance to his browsing time.  Active users: This module gives the information about the logged in users and the comp that they are logged into. 1.3 Billing this module should produce bills depending upon the user activity and hence generate a report comprising all the requisites, regarding the customers session. Here the post-paid customer makes full payment, comprising charges for his browsing time as well as other services seeked such as items purchased, refreshments, scanning, printing etc,. While the prepaid customer will pay for the extra services seeked other than browsing time as the due deduction for browsing will be done through his account. 2. Client Module: 2.1 Client Connection This module will try to establish connection with the server. If the connection is successful then he will be able to use the client system. The connection request is made on the server that is available on the network, If the server is not running or if he is not authenticated then he will not be able to use the client system. 2.2 Client Requests this module will allow the customer of the cyber café to make request’s for some of the items that are predefined and will be displayed on his screen. These requests will be shown up server screen and the admin provides the customer with the requested services to his place. Future scope of the project:  The aim of our project is to replace the paper works & works done manually and to automate the existing trend in the cyber café. Be it user creation, their management or bill generation, everything is computerized. Since the admin job is done effortlessly and at the same time the customer can enjoy his browsing time entirely, hence both the user and the owner are at their ease.  We have limited the server and the client into a single system. For real- time purposes we can extend the software by installing the server
  • 7.
    components into asingle system and have multiple clients by installing the client components into many systems. Here multiple clients can interact with the single server at the same time sending in multiple requests simultaneously.  Nowadays Cyber Crime has increased immensely. So in order to avoid the risk of getting indulged in any scandals regarding cyber crime we can implement the FINGER PRINTING Mechanisms in the cyber for the authentication of the clients or customers of the cyber.  The acceptance of CREDIT and DEBIT CARDS for the payments can make the software more versatile. Allowing the point of sale concept at the cyber café can be another attractive feature of the software. Advantages  Print-monitoring: monitors all the printer queues available on the server machine and stores the document names and other details of all the documents printed. This feature has certain limitations.  Internet connection monitoring the connectivity to the Internet is monitored and the data is presented in the form of a graph.  Customizable screens The Customer Login and Logout screens can have a background designed by you.  Check status from anywhere on web Figures like the number of clients in session, the total number of clients connected, the total amount collected after the last settlement etc., can be availed online from anywhere in the world from our website.  Standard time maintenance the server time is synchronized with our main Server and all the clients get synchronized with the server, thus ensuring that the records are time stamped accurately.
  • 8.
     Your owncurrency and date settings Cafezee reads the currency and the date settings from the Windows Regional Settings, which can be modified according to your region.  Restricted Windows access and Internet Explorer options The Windows Control Panel, Network Neighbourhood, Display settings etc., can all be locked away from customer or staff access, thus reducing the maintenance costs drastically. Even the Internet Explorer settings can be restricted so as to prevent unauthorized alteration to its interface. Disk drives can be hidden and downloads disabled.  Auto-Closes applications and active-downloads when customer leaves It can automatically close all the applications and downloads started by a customer once he logs out. This helps avoid embarrassing moments from objectionable sites left behind by the previous customer. Also, this helps in optimizing the available bandwidth by stopping all the downloads started by the customer.  Allowed Applications it allows the users to use some applications without starting their session. These applications can be specified using the Allowed Applications feature.  Banned Applications you can use this option to restrict users from accessing specified applications and web-sites.  An automatic database backup It regularly makes backup copies of its database in the local drive itself, and also automatically repairs any errors in the database. The print monitoring and connectivity data is cleaned up at regular intervals.  Database is encrypted and protected the database is encrypted and password protected so that nobody can tamper the data records.
  • 9.
    Disadvantages PRIVACY The biggest concernfor most PC users is privacy. Wi-Fi hotspots in most public areas are unsecured, which means that others could potentially access information on your computer. If you forget to log out of a public computer terminal, someone could access your email or other sensitive accounts. On a physical level, the person next to you in an Internet cafe can easily look over your shoulder. Internet cafes or public terminals are not ideal for sensitive or work-related information. PERFORMANCE Internet cafes geared toward gaming have high-performance computers. Most PC games have much higher requirements than the average personal computer. If you play the game at an Internet cafe, you will enjoy the game at its full optimization without the burdensome cost of buying a special gaming PC. The Internet speed at gaming cafes is also much faster than the average home Internet speed, which reduces lag and timeouts from interrupted Internet connections. COST The cost of Internet at cyber cafes is relatively low and varies between countries. Most places charge hourly, though some offer a one-time purchase fee. If you are travelling, purchasing an hour at an Internet cafe to write home is significantly cheaper than paying for a monthly satellite fee. As Wi-Fi grows in abundance, more businesses are offering free Internet access to attract customers. COMFORT AND CONVENIENCE Most Internet cafes are not as comfortable as your own home. The cafe could be crowded, smoky or have uncomfortable seats, making it difficult to patronize the cafe for hours on end. Most Internet cafes in the West are not open 24 hours, which limits your time for work or recreation. Downloads might be restricted to preserve bandwidth.
  • 10.
    Structure and functioning 1.Server Connection: This feature opens a socket connection & enters wait mode unless it receives any requests coming from the client side. 2. User Creation & Management: This feature implements creation of different kinds of users & their management. 3. Add records: This feature deals with adding or storing the customer details which includes his/her username, password, time plan etc,. 4. Get customer log information: This feature deals with retrieving the details about the current customer after each session. 5. Display all records: This feature allows admin to keep track of the entire customer & his/her details either on daily, monthly, yearly basis. 6. Time plan: This feature allows the client to make a choice from the time plan offered i.e. either prepaid or post-paid. 7. Active users: This feature displays the entire logged in client & the computers to which they are logged into. 8. Client connection: This feature establishes a connection between server & the client. 9. Client request: This feature enables the client to make request for the services provided by the cyber.
  • 11.
    Hierarchical structure ofmodules: First level factoring:
  • 12.
    Factoring of adminmodule:  v.p=valid password  r.u=request for user creation  r.b=request for billing  d.r=display records  g.t=get timeplan  a.u=active users  g.l=get customer log information  a.r=add records  r=retrieve bill details  c.b=calculate bill  g.b=generate bill
  • 13.
    Client module:  r.pr=requestfor Prepaid  r.po=request for Post-paid  c=choose package  r.c=register client  r.li=request for login  r.lo=request for logout  b=browse  r=request for services
  • 14.
    Use case Diagram 1.Introduction of UML diagrams:  Unified Modelling Language (UML) is a general purpose visual modelling language.  Can support all existing lifecycles.  Intended to be supported by CASE tools.  Unifies past modelling techniques and experience.  Incorporates current best practice in software engineering.  UML is not a methodology!  UML is a visual language.  UP is a methodology. UML Structure:  UML building blocks.  Common mechanisms.  Architecture. UML building blocks:  Things  Modelling elements.  Relationships  Tie things together.  Diagrams  Views showing interesting collections of things.  Are views of the model?
  • 15.
    Relations: Common mechanisms:  UMLhas four common mechanisms that apply consistently throughout the language:  Specifications.  Adornments.  Common divisions.  Extensibility mechanisms.
  • 16.
    Architecture: Use case modelling: Use case modelling is a form of requirements engineering.  Use case modelling proceeds as follows:  Find the system boundary.  Find actors.  Find use cases. - Use case specification. - Scenarios. What are actors?  An actor is anything that interacts directly with the system.  Actors identify who or what uses the system and so indicate where the system boundary lies.  Actors are external to the system.
  • 17.
     An Actorspecifies a role that some external entity adopts when interacting with the system. Identifying Actors:  When identifying actors ask:  Who or what uses the system?  What roles do they play in the interaction?  Who installs the system?  Who starts and shuts down the system?  Who maintains the system?  What other systems use this system?  Who gets and provides information to the system?  Does anything happen at a fixed time? What are use cases?  A use case is something an actor needs the system to do. It is a “case of use” of the system by a specific actor.  Use cases are always started by an actor.  The primary actor triggers the use case.  Zero or more secondary actors interact with the use case in some way.  Use cases are always written from the point of view of the actors. More relationships :  We have studied basic use case analysis, but there are relationships that we have still to explore:
  • 18.
     Actor generalisation. Use case generalisation.  «Include» – between use cases.  «extend» – between use cases. «Include»:  The client use case executes until the point of inclusion: include(SupplierUseCase)  Control passes to the supplier use case which executes.  When the supplier is finished, control passes back to the client use case which finishes execution. «extend» :  «extend» is a way of adding new behaviour into the base use case by inserting behaviour from one or more extension use cases.  The base use case specifies one or more extension points in its flow of events.  The extension use case may contain several insertion segments. Implementationof cyber cafe managementsystem in Use case diagram. 1. Admin module 2. Client module 3. Internet management
  • 20.
    Sequence Diagram  Sequencediagrams  Emphasize time-ordered sequence of message sends.  Show interactions arranged in a time sequence.  Are the richest and most expressive interaction diagram.  Does not show object relationships explicitly - these can be inferred from message sends.  Communication diagrams  Emphasize the structural relationships between lifelines.  Use communication diagrams to make object relationships explicit.  Interaction overview diagrams  Show how complex behaviour is realized by a set of simpler interactions.  Timing diagrams  Emphasize the real-time aspects of an interaction. Interactions:  Interactions are units of behavior of a context classifier.  In use case realization, the context classifier is a use case.  The interaction shows how the behaviour specified by the use case is realized by instances of analysis classes.  Interaction diagrams capture an interaction as:  Lifelines – participants in the interaction.  Messages – communications between lifelines.
  • 21.
     Lifelines have: Name - the name used to refer to the lifeline in the interaction.  Selector - a Boolean condition that selects a specific instance.  Type - the classifier that the lifeline represents an instance of. Messages: A message represents a communication between two lifelines. Implementation of the SEQUENCE diagram
  • 22.
  • 23.
    Activity Diagram  Activitydiagrams are "OO flowcharts"!  They allow us to model a process as a collection of nodes and edges between those nodes .  Use activity diagrams to model the behaviour of:  use cases.  Classes.  Interfaces.  Components.  Collaborations.  operations and methods.  business processes. Activities:  Activities are networks of nodes connected by edges.  There are three categories of node:  Action nodes - represent discrete units of work that are atomic within the activity.  Control nodes - control the flow through the activity.  Object nodes - represent the flow of objects around the activity.  Edges represent flow through the activity.  There are two categories of edge:  Control flows - represent the flow of control through the activity.  Object flows - represent the flow of objects through the activity.
  • 24.
    Control nodes : Decisionand merge nodes:  A decision node is a control node that has one input edge and two or more alternate output edges.  Each edge out of the decision is protected by a guard condition.  guard conditions must be mutually exclusive.  The edge can be taken if and only if the guard condition evaluates to true.  The keyword else specifies the path that is taken if none of the guard conditions are true.  A merge node accepts one of several alternate flows.  It has two or more input edges and exactly one output edge . Fork and join nodes:  Forks nodes model concurrent flows of work
  • 25.
     Tokens onthe single input edge are replicated at the multiple output edges.  Join nodes synchronize two or more concurrent flows  Joins have two or more incoming edges and exactly one outgoing edge  A token is offered on the outgoing edge when there are tokens on all the incoming edges i.e. when the concurrent flows of work have all finished. Object nodes:  Object nodes indicate that instances of a particular classifier may be available.  If no classifier is specified, then the object node can hold any type of instance.  Multiple tokens can reside in an object node at the same time.  The upper bound defines the maximum number of tokens (infinity is the default).  Tokens are presented to the single output edge according to an ordering:  FIFO – first in, first out (the default).  LIFO – last in, first out.  Modeller defined – a selection criterion is specified for the object node. Implementationof cybercafe management system in Activity diagram  Login module  Admin module  Client module  Settings module (session data, personal data etc)
  • 26.
    Admin, user havedifferent interface to choose with.
  • 27.
    Class Diagram What areclasses?  Every object is an instance of one class - the class describes the "type" of the object.  Classes allow us to model sets of objects that have the same set of features - a class acts as a template for objects:  The class determines the structure (set of features) of all objects of that class.  All objects of a class must have the same set of operations, must have the same attributes, but may have different attribute values. Classes and objects:  Objects are instances of classes.  UML defines instantiation as, “The creation of new instances of model elements”.  Most classes provide special operations called constructors to create instances of that class. These operations have class-scope i.e. they belong to the class itself rather than to objects of the class. Finding classes:  Perform noun/verb analysis on documents:  Nouns are candidate classes , Verbs are candidate responsibilities.  Perform CRC card analysis  A brainstorming technique using sticky notes.  Useful for brainstorming, Joint Application Development (JAD) and Rapid Application development (RAD).  With both techniques, beware of spurious classes:  Look for synonyms - different words that mean the same.  Look for homonyms - the same word meaning different things.
  • 28.
    Implementation of theClass diagram  Admin module  Client module  Settings module  Session module
  • 29.
    Testing Testing performs avery critical role for quality assurance and for ensuring the reliability of software. Testing is done to check whether the proposed system works as required by the client. During testing we also check whether for the given input the expected output is obtained or not. It also helps in the rectification of errors in the system. In this project we perform system testing. 1. Validation and Authentication of clients can be done by checking the inputted Username and Password is valid or not. 2. Login to the client system can be done by entering a valid username and password, and by clicking OK button provided on the client login screen. 3. New prepaid and post-paid users can be added by clicking on the Save button provided on the server screen. 4. Existing prepaid and post-paid users can be deleted by clicking the Delete button provided on the server screen. 5. New packages for prepaid users only can be added by clicking the Save button provided on the server screen. 6. Existing packages can be removed by clicking the Delete button of the server screen. 7. New items can be added by clicking the Save button provided on the server screen. 8. Existing items can be removed by clicking the Delete button of the server screen.
  • 30.
    Conclusion StarUML has manypowerful features and is certainly more than a "simple" diagramming tool. With its support of MDA (Model Driven Architecture), it is more aimed at people using UML in an intensive way and with some code generations objectives than for simply drawing diagrams to document requirements. However, using StarUML just as a diagramming tool work fine, especially on Windows as the tool is built with Delphi and might execute faster than the Java-based tools. Modern world is computer world where the things have to be done promptly that requires optimal resources and optimal methods. Due to this inevitable requirement, computerisation of each and every sector in the main stream is must, so that it can be held itself in the race. Few eye catching features of our project are its simplicity, accuracy, and its user friendly interface. Our software incorporates all the features and facilities provided by the Visual Studio software. This project has been developed to manage the entire working of the Cyber Café. Our software simplifies and replaces all the manual effort and the paper works done by the owner of the cyber to a completely electronically environment, be it bill generation or customer creation and fulfilment of their needs and customer satisfaction. Hence both the customer and the owner are at their ease. The customer is serviced at his footsteps wherein he just types in the request and he is just a click away. We would like to convey our sincere gratitude and thanks to all, who stood as our backbone, in designing, formatting and helping us in executing this project successfully.