1 | P a g e
An
Internship Report
On
Mix Design of Dry Lean Concrete
In partial fulfilment of the requirement for the award of degree of
BACHELOR OF TECHNOLOGY
IN
CIVIL ENGINEERING
Submitted by
RAJ PRATAP SINGH KIRAR
(0901CE191088)
Under the guidance of
Mr. Dinesh Ganvir Mr. Abhilash Shukla
HOD, Rigid Pavement Division Asst. Professor
CSIR- Central Road Research Institute Department of Civil Engineering
New-Delhi MITS, Gwalior
Rigid Pavement Division Department of Civil Engineering
CSIR- Central Road Research Institute Madhav Institute of Technology & Science
Mathura Road, New-Delhi 110020 Race-Course Road, Gwalior, (M.P.) 474005
(Session: June-July, 2022) (Session: June-July, 2022)
2 | P a g e
I hereby certify that the Internship report entitled Summer Internship III (Mix
Design of Dry Lean Concrete) which is being submitted in Civil Engineering
Department is a record of my own work carried out under the supervision and
guidance of Mr. Dinesh Ganvir, HOD, RIGID PAVEMENT DIVISION, CRRI,
Department of Civil Engineering, Madhav Institute of Technology & Science,
Gwalior.
All information in this document has been obtained and presented in accordance with
academic rules and ethical conduct. I have fully cited and referenced all material and
results that are not original to this work.
To the best of my knowledge the material presented in this report has not been
submitted to any other place (i.e., institute, university, organization) as thesis/report
except the industry, where this work has been carried out.
Date: RAJ PRATAP SINGH KIRAR
Place: Gwalior 0901CE191088
This is to certify that the above statement made by the candidate is correct to the best
of my knowledge and belief.
Guided by
Mr. Dinesh Ganvir Mr. Abhilash Shukla
HOD, Rigid Pavement Division Asst. Professor
CSIR- Central Road Research Institute Department of Civil Engineering
New-Delhi MITS, Gwalior
Approved by
Dr. M.K Trivedi
Prof. & Head
Department of Civil Engineering
MITS, Gwalior
MadhavInstituteof Technology& Science, Gwalior(M.P.)
(A Govt. AidedUGC AutonomousInstitute& NAAC Accredited,Estd. in 1957, Affiliated
.
to RGPVBhopal)
CANDIDATE’S DECLARATION
3 | P a g e
I would like to express my sincere appreciation to my supervisor Mr.
Dinesh Ganvir for his guidance, encouragement, and support throughout the
course of this work. It was an invaluable learning experience for me to be one
of their students. From them I have gained not only extensive knowledge, but
also a careful research attitude.
I am also thankful to Mr. Babulal for his cooperation with me in
facilitating the infrastructure and lab facility during my work.
I am highly indebted to Dr R.K. Pandit, Director M.I.T.S., Gwalior
(M.P.) for the facilities provided to accomplish this internship.
I would like to thank Dr M.K. Trivedi, Head department of Civil
engineering, M.I.T.S., Gwalior (M.P.) for his constructive criticism
throughout my internship.
I would like to thank Mr. Abhilash Shukla, internship coordinator
Department of Civil Engineering for their support and advices to get and
complete internship in above said organization. I am extremely great full to
my department staff members and friends who helped me in successful
completion of this internship.
Date: RAJ PRATAP SINGH KIRAR
Place: Gwalior (M.P.) 0901CE191088
ACKNOWLEDGEMENT
MadhavInstituteof Technology& Science,Gwalior(M.P.)
(A Govt. AidedUGC AutonomousInstitute& NAACAccredited,Estd.in 1957, Affiliated
.
to RGPVBhopal)
4 | P a g e
5 | P a g e
Structure of the report
I have started my report with certificate, acknowledgement and abstract. The abstract
represents a 1-page summary of our project highlighting its salient features.
The report comprises of 5 chapters, including:
Chapter 1 is “Introduction” It states the basic knowledge about the history of India's
concrete road scheme, and road infrastructure of India, describes brief introduction
about the material, summarizes the need for study and objectives of the study.
Chapter 2 is “Rigid Pavement" It states the basic introduction of rigid pavement, the
advantages of rigid pavement, and the layers of rigid pavement. the comparison of
rigid pavement and flexible pavement, and the importance of rigid pavement.
Chapter 3 is “Dry Lean Concrete" It states the basic introduction of dry lean
concrete, the significance, advantages, constituent materials used in DLC design as per
IRC: SP:49.
Chapter 4 is “Methodology" It states dry lean concrete mixes and specimen
preparation, the properties of the material used in our mix design and the Design
stipulation. The trial mixes of dry lean concrete and its concrete compressive strength.
Chapter 5 is “Result and Conclusion" In this, the result of the 7-day testing report
data, Conclusion for future study and the result of work in short words, and references
for the reference material which we used in this report.
6 | P a g e
Abstract
I carried out my internship at central road research institute (CRRI-CSIR) New Delhi
institution act for the research and project work in the domain of civil engineering and
it offers internship opportunities to the students of other institution in research –based
projects etc. Internship is the opportunity to relate what has been covered during classes
and studies and what is applicable in a practical/realistic environment.
I have assigned to Rigid pavement department, where I had done my internship in the
given domain. During my internship period I have learnt about the Mix Design of Dry
Lean Concrete, after the theoretical base understanding, I have worked on the testing of
properties of cement, sand and aggregate, also did the physical lab work. Through all
these workings I gained the knowledge that how it can help in the realistic environment
and contribute in the construction works.
The objective of our project was to study the Mix Design of Dry lean Concrete and the
determination of various properties of materials of concrete in the hardened state. we
have drawn the curve of moisture content concerning maximum dry density that had
given us an idea about the optimum moisture content at which maximum compressive
strength of concrete had to be achieved.
7 | P a g e
Table of Contents
CHAPTER-1 INTRODUCTION ...................................................................... 9
1.1 HISTORY OF CONCRETE ........................................................................................................................................ 9
1.2 ROAD INFRASTRUCTURE....................................................................................................................................... 9
1.3 CEMENT................................................................................................................................................................ 9
1.4 SAND.................................................................................................................................................................... 9
1.5 AGGREGATE ....................................................................................................................................................... 10
1.6 CONCRETE.......................................................................................................................................................... 10
1.7 OBJECTIVE OF STUDY ......................................................................................................................................... 10
CHAPTER-2 RIGID PAYMENTS..................................................................... 11
1.8 INTRODUCTION................................................................................................................................................... 11
1.9 ADVANTAGES OF RIGID PAVEMENTS................................................................................................................... 11
1.10 LAYERS OF RIGID PAVEMENTS............................................................................................................................ 12
1.11 COMPARISON OF RIGID AND FLEXIBLE PAVEMENTS ............................................................................................ 12
1.12................................................................................................................................................................................. 14
1.13 IMPORTANCE OF RIGID PAVEMENTS.................................................................................................................... 14
CHAPTER-3 DRY LEAN CONCRETE..................................................................... 15
1.15 INTRODUCTION................................................................................................................................................... 15
1.16 SIGNIFICANCE..................................................................................................................................................... 15
1.17 ADVANTAGES OF DRY LEAN CONCRETE.............................................................................................................. 15
1.18 CONSTITUENT MATERIALS.................................................................................................................................. 16
1.18.1 Cement...................................................................................................................................................... 16
1.18.2 Aggregate ................................................................................................................................................. 16
1.18.3 Water ........................................................................................................................................................ 16
CHAPTER-4 METHODOLOGY ..................................................................... 18
1.19 PROPERTIES OF MATERIALS ................................................................................................................................ 19
1.19.1 Cement: .................................................................................................................................................... 19
1.19.2 Tests on Cements ...................................................................................................................................... 20
1.19.3 Aggregates:............................................................................................................................................... 22
1.19.4 Tests on Aggregate ................................................................................................................................... 22
1.19.5 Sand:......................................................................................................................................................... 26
1.19.6 Tests on Sand............................................................................................................................................ 26
1.19.7 All in Aggregate: ...................................................................................................................................... 27
1.20 DESIGN STIPULATION.......................................................................................................................................... 28
1.21 TRIAL MIXES....................................................................................................................................................... 29
1.22 DRY LEAN CONCRETE MIXES AND SPECIMEN PREPARATION................................................................................ 29
CHAPTER-5 RESULT AND CONCLUSION .................................................................... 30
1.23 RESULT............................................................................................................................................................... 30
1.24 MIX DESIGN AS PER IRC:SP:49-2014 ................................................................................................................... 31
1.25 CONCLUSION ................................................................................................ ERROR! BOOKMARK NOT DEFINED.
REFERENCES:................................................................................................................................................................... 32
8 | P a g e
List of Figures
FIGURE 1 RIGID PAVEMENT .............................................................................................................................................. 11
FIGURE 2 LAYERS OF RIGID PAVEMENTS......................................................................................................................... 12
FIGURE 3 COMPARISON OF RIGID AND FLEXIBLE PAVEMENTS ....................................................................................... 14
FIGURE 4 DRY LEAN CONCRETE....................................................................................................................................... 15
FIGURE 5 ORDINARY PORTLAND CEMENT ....................................................................................................................... 19
FIGURE 6 TEST FOR CONSISTENCY OF CEMENT............................................................................................................... 20
FIGURE 7 CUBE AFTER COMPRESSION TEST..................................................................................................................... 21
FIGURE 8 GRADATION GRAPH.......................................................................................................................................... 28
FIGURE 9 CASTED CONCRETE CUBES................................................................................................................................ 29
FIGURE 10 TESTED ON UTM............................................................................................................................................. 29
FIGURE 11 CURVE B/W DD AND MC................................................................................................................................. 30
List of Tables
TABLE 1 COMPARISON OF RIGID AND FLEXIBLE PAVEMENTS ........................................................................................ 12
TABLE 2 AGGREGATE GRADATION FOR DLC................................................................................................................... 16
TABLE 3 CEMENT PROPERTIES ......................................................................................................................................... 19
TABLE 4 RESULT OF CONSISTENCY OF CEMENT.............................................................................................................. 20
TABLE 5 COMPRESSIVE STRENGTH OF CEMENT .............................................................................................................. 22
TABLE 6 SIEVE ANALYSIS OF 20 MM AGGREGATE ........................................................................................................... 23
TABLE 7 SIEVE ANALYSIS OF 10 MM AGGREGATE ........................................................................................................... 24
TABLE 8 RESULTS OF SPECIFIC GRAVITY AND WATER ABSORPTION TEST ON 20 MM AGGREGATES............................ 25
TABLE 9 RESULTS OF SPECIFIC GRAVITY AND WATER ABSORPTION TEST ON 10 MM AGGREGATE ............................ 25
TABLE 10 SIEVE ANALYSIS OF SAND................................................................................................................................. 26
TABLE 11 SPECIFIC GRAVITY AND WATER ABSORPTION OF SAND................................................................................. 27
TABLE 12 GRADATION AS PER IRC:SP:49....................................................................................................................... 27
TABLE 13 DESIGN STIPULATION ....................................................................................................................................... 28
9 | P a g e
CHAPTER-1 INTRODUCTION
HISTORY OF CONCRETE
Concrete pavements have been used for many years. However, the recent advancements in concrete
paving technology have led to better transportation facilities. Here we shall discuss the history of
concrete pavements and how they evolved from time to time. There is a disadvantage of concrete
pavements, which is a high initial cost. However, concrete pavement proves to be more durable in the
long run. Concrete pavements are generally used in almost all developed countries, including some
developing countries.
The first concrete road in India was built just over a hundred years ago; in early 1914 to be precise, in
the city then known as Madras (now Chennai). It was constructed outside the Municipality office, and
the builder had guaranteed that it would last for at least 10 years.
In the past, gravel mad faces, cobbles and granite Sens were extensively used, he these surfaces have
mostly been replaced by asphalt or concrete land on a compacted huse course. Road faces are
frequently marked to guide traffic. Today, permeable paving methods are beginning to be used for
low-impact roadways and walkways.
ROAD INFRASTRUCTURE
Road infrastructure is an essential component of economic development. Roads serve an important
role in the transportation of goods and people, as well as interconnecting to airports, trains, & ports
etc. Roads connect remote areas, allowing backward regions accessibility to commerce and
investment, leading in the country's aggressive growth. The expansion of a roadway network is a
subject of concern from this perspective.
CEMENT
Cement is generally used as a binding material, which sets well and hardens under the effect of water
and gives the desired strength. The purpose of each grade of cement is same that is to bind the materials
like fine and coarse aggregate used in concrete. The origin of hydraulic cements goes back to ancient
Greece and Rome. The materials used were lime and a volcanic ash that slowly reacted with it in the
presence of water to form a hard mass.
There are four stages in the manufacture of Portland cement:
• Crushing and grinding the raw materials.
• Mixing the materials in the correct proportions.
• Burning the prepared mix in a kiln.
• Grinding the burned product.
India is the second-largest producer of cement after China. India's overall cement production
accounted for 294.4 million tonnes (MT) in FY21 and 329 million tonnes (MT) in FY20.
SAND
Sand is a naturally occurring granular material composed of finely ground rock and mineral particles.
It is a popular manufacturing material used across a broad spectrum of construction, glass, and
10 | P a g e
transportation industries. Natural sand occurring at river side due to erosion of rocks, river water and
other reasons, is majorly used as fine aggregate in concrete. Natural sand has an ideal shape to be used
as fine aggregate in concrete. The particles of natural sand are well-rounded and are usually nearly
spherical. Spherical particles decrease the percentage of voids within the concrete mixture so no
additional paste is required to fill these voids. Well-shaped natural sands are ideal for workability of
mixtures.
AGGREGATE
Aggregate is a component of composite materials such as concrete and asphalt concrete. Aggregate
comprises large chunks of material in a composite, commonly coarse gravel or crushed rocks and fine
materials. Aggregate comes in two types:
Fine aggregate – normally consists of sand, crushed stone or crushed slag screenings; most particles
pass through a 3/8-inch sieve.
Coarse aggregate – consists of gravel (pebbles), fragments of broken stone, slag and other coarse
substances; particles range between 3/8 and 1.5 inches in diameter
CONCRETE
Concrete is a composite material, consisting mainly of Portland cement, water and aggregate (gravel,
sand or rock). When these materials are mixed together, they form a workable paste which then
gradually hardens over time. Concrete is the second-most-used substance in the world after water
and is the most widely used building material. Its usage worldwide, ton for ton, is twice that of steel,
wood, plastics, and aluminium combined.
Concrete consists of majorly cement, fine aggregate, coarse aggregate and water. Concrete once cast
and cured does not require any major maintenance and can hold up against any weather condition,
Concrete can be shaped in various forms when freshly mixed, which makes concrete a crucial
material for construction and civil engineering work. Concrete is a non-combustible or decaying
material that makes it inert material that doesn’t burn, decay or rot.
Types Of Concrete You Should Know About:
• Reinforced Concrete.
• Lightweight Concrete.
• High-Strength Concrete.
• High-Performance Concrete.
• Precast Concrete.
OBJECTIVE OF STUDY
The objective of our project is to study the Mix Design of Dry lean Concrete and the determination of
various properties of materials of concrete in the hardened state. we will draw the curve of moisture
content concerning maximum dry density which will give us an idea about the optimum moisture
content at which maximum compressive strength of concrete to be achieved.
11 | P a g e
CHAPTER-2 RIGID PAYMENTS
INTRODUCTION
Rigid pavements are constructed of Portland cement concrete slabs resting on a prepared subbase of
granular material or directly on a granular subgrade. Load is transmitted through the slabs to the
underlying subgrade by flexure of the slabs. As the name implies, rigid pavements are rigid i.e., they
do not flex much under loading like flexible pavements. They are constructed using cement concrete.
In this case, the load carrying capacity is mainly due to the rigidity ad high modulus of elasticity of the
slab (slab action).
Rigid pavements are named so because of the high flexural rigidity of the concrete slab and hence the
pavement structure deflects very little under loading due to the high modulus of elasticity of their
surface course. In the design of a rigid pavement, the flexural strength of concrete is the major factor
and not the strength of subgrade.
The plain cement concrete slabs are expected to take up about 45kg/cm2 flexural stress. The rigid
pavement has a slab action and is capable of transmitting the wheel load stresses through a wider area
below.
ADVANTAGES OF RIGID PAVEMENTS
The design of rigid pavement is based on providing a structural cement concrete slab of sufficient
strength to resists the loads from traffic. The rigid pavement has rigidity and high modulus of
elasticity to distribute the load over a relatively wide area of soil.
The advantages of Rigid Pavements are:
• The Low maintenance and operation cost.
• Higher life span.
• It has high flexural strength.
• It has good resistance to petroleum products, oils, and chemicals.
• More environment-friendly than flexible pavement.
• It distributes loads in a wider area and can bear a large amount of load due to slab action.
Figure 1 Rigid Pavement
12 | P a g e
LAYERS OF RIGID PAVEMENTS
The structure of a rigid pavement consists following layers.
• Concrete slab or surface course.
• Granular base or stabilized base course.
• Granular subbase or stabilized subbase course.
• Frost protection layer.
• Subgrade soil.
COMPARISON OF RIGID AND FLEXIBLE PAVEMENTS
Table 1 Comparison of Rigid and Flexible Pavements
Sr.
No.
Flexible Pavement Rigid Pavement
1. The earthen, gravel, water bound
macadam and bituminous roads are
known as flexible pavement.
Cement concrete roads are known as rigid pavement.
2. In flexible pavement, the top surface takes
to shape of the sub surface soil.
The rigid pavement has more stiffness and capacity to
bridge over loose soil pockets in the sub grade.
Figure 2 Layers of Rigid Pavements
13 | P a g e
3. Due to more stiffness and thickness, there
are no ups and downs on concrete roads.
Due to flexibility, there are ups and downs on WBM
roads and bituminous roads, but there are no ups and
down in case of rigid pavement.
4. Design principle based on load
distribution characteristics of the
components.
Designed and analysed by using the elastic theory.
5. Granular material is used in flexible
pavement.
Cement concrete either plain reinforced or pre stressed
concrete is used in rigid pavement.
6. It has low or negligible flexural strength. It is associated with rigidity or flexural strength or slab
action so the load is distributed over a wide area of
sub-grade soil.
7. Elastic deformation due to normal
loading.
Acts as a beam or cantilever for normal loading.
8. Local depression due to excessive
loading.
Causes cracks due to excessive loading.
9. Transmits vertical and compressive
stresses to the lower layer.
Tensile stress and temperature stress increase.
10. It is constructed in the number of layers in
design practice.
It is laid in slabs with steel reinforcement in design
practice.
11. Road can be used for traffic within 24
hours.
Road cannot used until 14 days of curing.
12. Rolling f surfacing is required. Rolling of the surfacing is not required.
13. Initial cost is low. Initial cost is high.
14. Life span is short. Life span is long.
14 | P a g e
15. Their thickness is more. Their thickness is less.
IMPORTANCE OF RIGID PAVEMENTS
The largest advantage of using rigid pavement is its durability and ability to hold a shape against traffic
and difficult environmental conditions. Although concrete pavement is less expensive but has less
maintenance and good design life.
Figure 3 Comparison of Rigid and Flexible pavements
15 | P a g e
CHAPTER-3 DRY LEAN CONCRETE
INTRODUCTION
Dry Lean Concrete (DLC) is an important part of modern rigid pavement. It is a plain concrete with a
large ratio of aggregate to cement than conventional concrete and generally used as a base/sub base of
rigid pavement. DRY LEAN CONCRETE is cement concrete with low slump as well as low cement
which is being laid as a first layer for rigid pavement over sub-base (GSB), rolled & compacted by
mechanical means.
Dry Lean Concrete is a mixture in which the amount of cement is less than the amount of liquid that
is present in the layers. This makes it ideal as a base layer on which other types of concrete are placed
on top. It is good for a flat surface on uneven or dirty terrain.
DLC is mostly manufactured with ordinary Portland cement as per Indian Road Congress specification
IRC SP-49: 2014. This specification (IRC SP-49, 2014) advocates the use of other cement such as
Portland pozzolana cement (PPC), Portland slag cement (PSC) also in the manufacture of DLC. It sets
a requirement of 7 MPa compressive strength of DLC at 7- day and minimum ordinary Portland cement
(OPC) content of 140 kg/m3 is prescribed for it.
SIGNIFICANCE
Dry Lean Concrete is an important part of the modern rigid floor. It is smooth concrete with a large
proportion of aggregate in relation to cement than conventional concrete and is generally used as a
sub/ base for PQC. The dry lean concrete is compacted using a 10 to 12T vibrating roller in the field.
Dry Lean Concrete (DLC) Provides an even and more robust base to the Pavement Quality Concrete
(PQC). It provides resistance to the deformation of concrete pavement. DLC gives greatly improved
load transfer efficiency at the PQC joints.
ADVANTAGES OF DRY LEAN CONCRETE
• Provides even and stronger support to the PQC.
• Provides even and stronger support to the hard floor.
• It has a high resistance to deformation.
• It has excellent improved load transfer efficiency at the joints.
• Helps in all weather conditions.
• There is a final reduction in the depth of the slab due to the DLC as a base layer.
Figure 4 Dry Lean Concrete
16 | P a g e
CONSTITUENT MATERIALS
Cement
Any of the following types of cement capable of achieving the design strength may be used with
prior approval of the Engineer-in-Charge subject to the condition that satisfy the Specifications in
respective IS codes. The minimum 28-day compressive strength of cement should not be less than 43
MPa.
1. Ordinary Portland Cement, 43 Grade & 53 Grade, IS:269
2. Portland-Pozzolana Cement, IS:1489 Part I
3. Portland Slag Cement, IS:455
Aggregate
Aggregates for dry lean concrete shall be natural aggregate complying with IS:383. The aggregates
shall not be alkali-reactive. The deleterious materials content shall not exceed the limits as per
IS:383. In case the aggregates are not free from dirt, the same may be washed and water drained out
at least 72 hours before batching.
Coarse Aggregate: Coarse aggregate shall consist of clean, hard and non-porous pieces of crushed
stone or gravel and shall not consist of disintegrated stone, soft, flaky, elongated, very angular or
splintery pieces. The maximum size of the coarse aggregate shall be 26.5 mm. The water absorption
of the aggregates shall not exceed 3 percent.
Fine Aggregate: The fine aggregate shall be free from soft particles, clay, sea cemented particles,
mica, organic and other foreign matter in accordance with IS:383. The water absorption of more than
3 percent, shall not be used.
The coarse and fine aggregates may be obtained in either of the following manner:
(i) In separate nominal sizes of coarse and fine aggregates and mixed together intimately before use.
(ii) Separately as 25 mm nominal single size, 12.5 mm nominal size graded aggregates - and Fine
Aggregate of crushed stone dust or sand or a combination of these two.
Aggregate gradation for dry lean concrete: -
Table 2 Aggregate gradation for DLC
Sr. No. Sieve Sizes Percentage passing the
sieve by weight
1 26.50 mm 100%
2 19.00 mm 80-100%
3 9.50 mm 55-75%
4 4.75 mm 35-60%
5 600.00 micron 10-35%
6 75.00 micron 0-8%
Water
Water used for mixing and curing of concrete shall be clean and free from injurious amounts of salt,
act, alkali sugar vegetable matter of other substances harmful to concrete Water shall meet the
17 | P a g e
requirements of 1S-456 Potable water is generally considered satisfactory forming and curing the pH
value of water for mixing and curing up to shall be permitted.
18 | P a g e
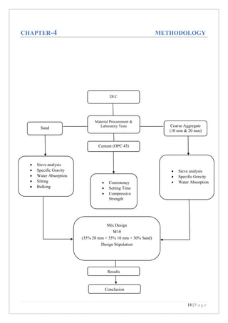
CHAPTER-4 METHODOLOGY
Material Procurement &
Laboratory Tests
Cement (OPC 43)
Sand
• Sieve analysis
• Specific Gravity
• Water Absorption
• Silting
• Bulking
• Consistency
• Setting Time
• Compressive
Strength
Coarse Aggregate
(10 mm & 20 mm)
• Sieve analysis
• Specific Gravity
• Water Absorption
Mix Design
M10
(35% 20 mm + 35% 10 mm + 30% Sand)
Design Stipulation
DLC
Results
Conclusion
19 | P a g e
PROPERTIES OF MATERIALS
Cement:
Cement is used for binding the material and the cement which is used in this project is ordinary
Portland cement.
Table 3 Cement Properties
Cement Ordinary Portland cement
Company name JK Super cement
Grade 43
Code IS:269
MFD 07/04/2022
Consistency 29
Initial setting time 30 min
Final setting time 600 min
Figure 5 Ordinary Portland Cement
20 | P a g e
Test on Cements
Consistency of Cement
The standard consistency of a cement paste is defined as that consistency which will permit the Vicat
plunger to penetrate to a point 5 to 7 mm from the bottom of the Vicat mould when the cement paste
is tested. Prepare a paste of weighed quantity of Cement with a weighed quantity of potable or
distilled water, taking care that the time of gauging is not less than 3 minutes, nor more than 5 min,
and the gauging shall be completed before any sign of setting occurs. The gauging time shall be
counted from the time of adding water to the dry cement until commencing to fill the mould. Fill the
Vicat mould with this paste, the mould resting upon a non-porous plate. After completely filling the
mould, smoothen the surface of the paste, making it level with the top of the mould. The mould may
be slightly shaken to expel the air. Allow the plunger to fall in mould. Prepare trial pastes with
varying percentages of water and test as described above until the amount of water necessary for
making up the standard consistency as defined.
Table 4 Result of Consistency of Cement
Consistency of Cement
Weight of sample taken = 500g
using vicat's apparatus the plunger must penetrate 5-7 mm from bottom
Percentage of water added Penetration Depth (mm) Mixing Technique
28 13 Machine Mixing
30 10 Machine Mixing
28 9 Hand Mixing
30 5 Hand Mixing
29 7 Hand Mixing
Hence Consistency = 29%
Figure 6 Test for Consistency of Cement
21 | P a g e
Initial and Final setting time of Cement
Prepare a neat cement paste by gauging the cement with 0.85 times the water required to give a paste
of standard consistency. Potable or distilled water shall be used in preparing the paste Fill the Vicat
mould with a cement paste resting on a nonporous plate. Fill the mould completely and smooth off
the surface of the paste making it level with the top of the mould. Lower the needle gently until it
comes in contact with the surface of the test block and quickly release, allowing it to penetrate into
the test block. In. the beginning, the needle will completely pierce the test block. Repeat this
procedure until the needle, when brought in contact with the test block and released as described
above, fails to pierce the block beyond 5.0 ± 0.5 mm measured from the bottom of the mould. The
period elapsing between the time when water is added to the cement and the time at which the needle
fails to pierce the test block to a point 5.0 ± 0.5 mm measured from the bottom of the mould shall be
the initial setting time. Replace the needle of the Vicat’s, apparatus by the needle with an annular
attachment. The cement shall be considered as finally set when, upon applying the needle gently to
the surface of the test block, the needle makes an impression thereon, while the attachment fails to do
so. The period elapsing between the time when water is added to the cement and the time at which
the needle makes an impression on the surface of test block while the attachment fails to do so shall
be the final setting time.
❖ Initial Setting Time of Cement = 125 minutes
❖ Final Setting Time of Cement- 4 hours 45 minutes = 285 minutes
Compressive Strength of Cement
The material for each cube shall be mixed separately/and the quantity of cement, standard sand and
water shall be as follows: Cement 200 g, Standard 600 g Sand, Water (P/4 + 3.0) percent of
combined mass of cement and sand, whether P is the percentage of water required to produce a paste
of standard consistency. Mix the materials with trowel for one minute and then with water until the
mixture is of uniform colour. The quantity of water to be used shall be as specified. The time of
mixing shall in any event be not less than 3 min and not more than 5 minutes. The period of vibration
shall be two minutes at the specified speed of 12000 ± 400 vibration per minute. Then cubes shall be
tested after desired number of days of curing.
Figure 7 Cube after Compression test
22 | P a g e
Table 5 Compressive strength of Cement
Aggregates:
Aggregates: As per IS:383, There are two types of aggregate: coarse aggregate and fine aggregate
and we had performed three tests on aggregates in the laboratory: sieve analysis, specific gravity, and
water absorption.
Tests on Aggregate
Sieve Analysis test
Coarse aggregate: The aggregates are mix graded of 20 mm and 10 mm.
The result of sieve analysis of 20 mm is given in table No. 7
The result of sieve analysis of 10 mm is given in table No. 8
Compressive strength of Cement in N/mm2
Sample
3-day
Compressive
Strength
7-day Compressive
Strength
14-day
Compressive
strength
28- day Compressive
Strength
Hand Mix 34.8 28.5
Hand Mix 18.5 22.7
Machine Mix 30.9 38.4 37.55 51.5
Machine Mix 34.5 34.6 18.61 59.25
Machine Mix 38.32 39.97
Average 29.67 31.05 31.5 50.24
23 | P a g e
Table 6 Sieve Analysis of 20 mm Aggregate
s.no. Sieve
size
(mm)
Wt. of Agg.
(gm)
Cumulative wt.
(gm)
Cumulative % Cumulative % Average
(gm) S-1 S-2 S-1 S-2 S S-1 S-2 S-1 S-2
1 26.50 0 48.6 0 48.6 0 0.97 100 99.03 99.51
2 19 685.5 838.4 685.5 887.00 13.71 17.74 86.29 82.26 84.28
3 9.5 4246.1 4069.7 4931.6 4956.70 98.63 99.13 1.37 0.87 1.12
4 4.75 43.5 41.4 4975.1 4998 99.50 99.96 0.50 0.04 0.27
5 2.36 0.2 0.2 4975.3 4999 99.60 99.98 0.10 0.01 0.099
6 0.6 24.7 1.7 5000 5000 100.00 100.00 0.00 0.00 0.00
7 0.3 0 0 5000 5000 100.00 100.00 0.00 0.00 0.00
8 0.15 0 0 5000 5000 100.00 100.00 0.00 0.00 0.00
9 0.075 0 0 5000 5000 100.00 100.00 0.00 0.00 0.00
10 Pan 0 0 5000 5000 100.00 100.00 0.00 0.00 0.00
11 Total 5000 5000
24 | P a g e
Table 7 Sieve Analysis of 10 mm Aggregate
Specific Gravity and Water Absorption test
The sample shall be screened on a 10-mm IS sieve, thoroughly washed to remove fine particles of dust, and
immersed in distilled water in the glass vessel; it shall remain immersed at a temperature of 22 to 32°C for 24
± l/2 hours. Soon after immersion and again at the end of the soaking period, air entrapped in or bubbles on
the surface of the aggregate shall be removed by gentle agitation. This may be achieved by rapid clockwise
and anti-clockwise rotation of the vessel between the operator’s hands.
The vessel shall be overfilled by adding distilled water and the plane ground-glass disc slid over the mouth so
as to ensure that no air is trapped in the vessel. The vessel shall be dried on the outside and weighed.
The vessel shall be emptied and the aggregate allowed to drain. Refill the vessel with distilled water. Slide the
glass disc in position as before. The vessel shall be dried on the outside and weighed.
The difference in the temperature of water in the vessel during the first and second weighing shall not exceed
2°C. The aggregate shall be placed on a dry cloth and gently surface dried with the cloth, transferring it to a
second dry cloth when the first will remove no further moisture. It should then be spread out not more than
one stone deep on the second cloth, and left exposed to the atmosphere away from direct sunlight or any other
source of heat for not less than 10 minutes or until it appears to be completely surface dry (which with some
aggregates may take an hour or more) The aggregate shall be turned over at least once during this period and a
gentle current of unheated air may be used after the first ten minutes to accelerate the drying process) difficult
aggregates. The aggregate shall then be weighed.
The aggregate shall be placed in the oven in the shallow tray, at a temperature of 100 to 110°C for 24 f l/2
hours. It shall then be cooled in airtight container and weighed.
s.no. Sieve
size
(mm)
Wt. of Agg.
(gm)
Cumulative wt.
(gm)
Cumulative % Cumulative % Average
(gm) S-1 S-2 S-1 S-2S S-1 S-2
S-1 S-2
1 26.50 0 0 0 0 0 0 100 100 100
2 19 0 0 0 0 0 0 100 100 100
3 9.5 472.8 382.5 472.8 382.50 18.91 15.30 81.09 84.70 82.89
4 4.75 1923.2 2005 2395 2388 95.85 95.50 4.16 4.50 4.33
5 2.36 0.2 0.2 2400 2390 95.99 95.99 4.60 0.35 2.989
6 0.6 97.7 103.7 2485.7 2489 99.75 99.65 0.25 0.05 1.195
7 0.3 6.3 8.8 2500 2500 100.00 100.00 0.00 0.00 0.00
8 0.15 0 0 2500 2500 100.00 100.00 0.00 0.00 0.00
9 0.075 0 0 2500 2500 100.00 100.00 0.00 0.00 0.00
10 Pan 0 0 2500 2500 100.00 100.00 0.00 0.00 0.335
11 Total 2500 2500
25 | P a g e
Table 8 Results of Specific Gravity and Water absorption test on 20 mm Aggregates
Specific Gravity & Water absorption for 20 mm Aggregate
IS 2386 part IV
Specific Gravity for 20 mm Aggregate = C/(B-A)
Water Absorption for 20 mm Aggregate = 100(B-C)/C
A = wt of aggregate soaked in water after 24-hour emersion in water
B = wt of Surface Dried Aggregate in air after 24-hour emersion in water
C = wt of 24 hours over dried sample in air after 24-hour emersion in water
wt of empty basket = 790g
Sample
(A) wt of
aggregate in
water (g)
(B)wt of SD
Aggregate
(g)
(C) wt of
oven
dried
sample
(g)
Specific
Gravity
Water
Absorption
(%)
S-1 1090 1717.6 1712 2.73 0.33
S-2 1183 1839.3 1834.2 2.79 0.27
Specific Gravity = 2.76
water Absorption = 0.30%
Table 9 Results of Specific Gravity and Water Absorption Test on 10 mm Aggregate
Specific Gravity & Water absorption for 10 mm Aggregate
IS 2386 part IV
Specific Gravity for 10 mm Aggregate = C/(B-A)
Water Absorption for 10 mm Aggregate = 100(B-C)/C
A = wt of aggregate soaked in water after 24-hour emersion in water
B = wt of Surface Dried Aggregate in air after 24-hour emersion in water
C = wt of 24 hours over dried sample in air after 24-hour emersion in water
wt of empty basket = 790g
Sample
(A) wt of
aggregate in
water (g)
(B)wt of SSD
Aggregate (g)
(C) wt of oven
dried sample (g)
Specific
Gravity
Water
Absorption
(%)
S-1 771 1191.6 1185.3 2.82 0.53
S-2 964 1465.5 1458 2.8 0.51
Specific Gravity = 2.81
water Absorption = 0.52%
26 | P a g e
Sand:
Fine aggregate: As per IS:383, We used normal sand (crushed stone) from Badarpur of Size <4.75mm.
Tests on Sand
Sieve Analysis
Table 10 Sieve Analysis of Sand
Sr.no. Sieve size
(mm)
Wt. of Agg.
retained (gm)
Cumulative wt.
(gm)
Cumulative
%
Cumulative
%
Average
S-1 S-1 S-1 S-1
1 26.50 0 0 0 100 100
2 19 0 0 0 100 100
3 9.5 0 0 0 100 100
4 4.75 4.6 4.6 0.92 99.08 99.08
5 2.36 11.9 16.5 3.30 96.70 96.70
6 0.6 176.1 192.6 38.52 61.48 61.48
7 0.3 150.6 343.2 68.64 31.36 31.36
8 0.15 102 445.2 89.04 10.96 10.96
9 0.075 0 445.2 89.04 10.96 10.96
10 Pan 54.8 500 2.18 0.00 2.18
11 Total 500
1.1.1.1 Specific Gravity and Water Absorption of Sand
500 g of 4.75 mm passing sample shall be placed in the tray and covered with distilled water at a temperature
of 22 to 32°C. Soon after immersion, air entrapped in or bubbles on the surface of the aggregate shall be
removed by gentle agitation with a rod. The sample shall remain immersed for 24 f l/2 hours. The water shall
then be carefully drained from the sample, by decantation through a filter paper, any material retained being
return & to the sample. The aggregate including any solid matter retained on the filter paper shall be exposed
to a gentle current of warm air to evaporate surface moisture and shall be stirred at frequent intervals to ensure
uniform drying until no free surface moisture can be seen. The aggregate shall then be placed in the
pycnometer which shall be filled with distilled water. Any trapped air shall be eliminated by rotating the
pycnometer on its side, the hole in the apex of the cone being covered with a finger. The pycnometer shall be
topped up with distilled water to remove any froth from the surface and so that the surface of the water in the
hole is flat. The pycnometer shall be dried on the outside and weighed. The water shall then be carefully
drained from the sample by decantation through a filter paper and any material retained returned to the
sample. The sample shall be placed in the oven in the tray at a temperature of 100 to 110°C for 24±l/2 hours,
during which period it shall be stirred occasionally to facilitate drying. It shall be cooled in the air-tight
container and weighed
27 | P a g e
Table 11 Specific Gravity and Water Absorption of Sand
Normal sand Sample 1 Sample2 Average
Specific gravity 2.62 2.61 2.61
Water absorption (%) 0.80 0.48 0.64
All in Aggregate:
All in aggregate of 20 mm, 10 mm and sand which we will take 35% of 20 mm, 35% of 10 mm, and 30% of
sand.
s.no. Sieve
size
(mm)
Avg. 20
mm
Avg. 10
mm
Avg.
sand
35% of
20mm
35% 35% of
10mm
30% of
sand
% passing Limits As
per
IRC:SP:
49
1 26.50 99.51 100 100 34.8285 35 30 99.8285 100
2 19 84.28 100 100 29.498 35 30 94.498 75-95
3 9.5 1.12 82.89 100 0.392 29.0115 30 59.4035 50-70
4 4.75 0.27 4.3 99.08 0.0945 1.505 29.724 31.3235 30-55
5 2.36 0.099 2.989 96.7 0.03465 1.04615 29.01 30.0908 17-42
6 0.6 0 1.195 61.48 0 0.41825 18.444 18.86225 8-22
7 0.3 0 0 31.36 0 0 9.408 9.408 7-17
8 0.15 0 0 10.96 0 0 3.288 3.288 2-12
9 0.075 0 0 10.96 0 0 3.288 3.288 0-10
10 Pan 0 0.335 2.18 0 0.11725 0.77125 0.8885
Table 12 Gradation As per IRC:SP:49
28 | P a g e
Figure 8 Gradation Graph
DESIGN STIPULATION
Table 13 Design Stipulation
Grade designation M10
Type of cement OPC 43 Grade conforming to IS:269
Maximum nominal size of aggregate 26.50 mm
Degree of supervision Good
Type of aggregates, Crushed angular aggregate
Minimum cementitious material (as per IRC:SP:49) 140kg/cum
0
20
40
60
80
100
120
%
PASSING
SIEVE SIZES
upper limit limit lies lower limit
29 | P a g e
TRIAL MIXES
Trial mixes of dry lean concrete shall be prepared with moisture contents of 5.0, 5.5, 6.0, 6.5 and 7.0
percent using the cement content requirement of aggregate-cement ratio. Optimum moisture and
density shall be established by preparing cubes with varying moisture contents. After establishing the
optimum moisture, a set of six cubes shall be cast at that moisture for the determination of compressive
strength at 3 and 7 days. Trial mixes shall be repeated if the strength is not satisfactory either by
increasing cement content or using a higher grade of cement.
The minimum cement content is 140 kg/cu.m. of concrete. The average compressive strength of each
consecutive group of 5 cubes made shall not be less than 10 MPa at 7 days. In addition, the minimum
compressive strength of any individual cube shall not be less than 7.5 MPa at 7 days.
DRY LEAN CONCRETE MIXES AND SPECIMEN PREPARATION
The mixing of DLC mixes was done in a tilted drum mixture as per the standard procedures. After
proper mixing, the standard cube specimens of concrete were prepared. Several specimens of 150 mm
cube were cast for the determination of compressive strength on 7 days to study the strength
development by the results of dry density and moisture content. The compressive strength required
i.e., 7 MPa as per IRC:SP:49, 2014.
The specification IRC-SP:49 requires the determination of 7- days cube compressive strength as the
acceptance criteria on the universal testing machine. The compressive strength of DLC mixes was
determined as per the standard procedure of the Indian Standard.
Figure 9 Casted Concrete cubes Figure 10 Tested on UTM
30 | P a g e
CHAPTER-5 RESULT AND CONCLUSION
RESULT
Compressive strength of designed DLC cubes after 7-days
Sample 1 Sample 2 Sample 3 Sample 4 Sample 5 Sample 6 Avg.
Strength
13.3
(N/mm2)
10.6
(N/mm2)
13.5
(N/mm2)
11.9
(N/mm2)
11.8
(N/mm2)
13.7
(N/mm2)
12.5
(N/mm2) or
MPA
Curve between moisture content and dry density
Figure 11 Curve b/w DD and MC
2350
2370
2390
2420
2405
2300
2320
2340
2360
2380
2400
2420
2440
5% 5.50% 6% 6.50% 7%
DRY
DENSITY
MOISTURE CONTENT
31 | P a g e
MIX DESIGN AS PER IRC:SP:49-2014
CONCLUSION
According to all the observations, we can say all the necessary requirement are in accordance with the
standard specifications of IRC and MORTH.
Combine gradation of 20mm aggregates and 10mm aggregates was not satisfying the gradation of
aggregates as per IRC:SP:49, 2014. Combine gradation of 20mm aggregates and 10mm aggregates is
lacking in finer sieve designation therefor, addition of finer aggregates is necessary to meet the
aggregate gradation as per IRC:SP:49, 2014. Addition of 30% of sand in Coarser aggregates was done
to achieve the desired grading of aggregate as per IRC:SP:49, 2014.
Compressive strength of dry lean concrete specimens in aggregate to cement ratio 12:1 comes out to
the 12.5 MPa which satisfies both IRC:SP:49, 2014 and MORTH requirements.
We had drawn the curve b/w the moisture content and the dry density by which we got the Maximum
Dry Density (MDD) and Optimum Moisture Content (OMC) which is 6.5%…this implies that we need
6.5% of water content for our control mix design of this specifications. All the results of this study are
in accordance with IRC:SP:49-2015 and MORTH Section 5th -2013.
This given mix proportions satisfies the IRC standard specifications. The average compressive strength
of concrete mix is greater than 10 MPA in 7- days of compression testing on Universal Testing
Machine (UTM). Furthermore, study is required to find out the design of mixes which contain more
strength and durability of concrete.
Grade designation Dry Lean Concrete
Cement Aggregate Ratio 1:12
Density of material 2300kg/cu.m
Maximum nominal size of aggregate 26.50 mm
Total Cement 177kg
Total Aggregate 2124kg
35% of 20mm Aggregate 743.4kg
35% of 10mm Aggregate 743.4kg
30% of Sand 637.2kg
Water content 5%, 5.5%, 6%, 6.5%, and 7%
Optimum Moisture Content Achieve 6.5%
32 | P a g e
REFERENCES:
1. Guidelines for the Use of Dry Lean Concrete as Sub-Base for Rigid Pavement, IRC SP-49.
Indian Road Congress Special Publication 49, New Delhi, 2014.
2. Guidelines for material of dry lean concrete, IS-44. Indian Standard Code 44, New Delhi,
2017.
3. Guidelines Aggregate test, IS:383. Indian Standard 383, New Delhi, 1970.
4. Information of Material and Dry Lean Concrete, IS:2720 (part 8), New Delhi, 1983.
5. Comparative study on dry lean concrete manufactured with OPC vis-a-vis PPC to be used for
the construction of concrete roads, Rakesh Kumar (CRRI).

A Project Report.pdf

  • 1.
    1 | Pa g e An Internship Report On Mix Design of Dry Lean Concrete In partial fulfilment of the requirement for the award of degree of BACHELOR OF TECHNOLOGY IN CIVIL ENGINEERING Submitted by RAJ PRATAP SINGH KIRAR (0901CE191088) Under the guidance of Mr. Dinesh Ganvir Mr. Abhilash Shukla HOD, Rigid Pavement Division Asst. Professor CSIR- Central Road Research Institute Department of Civil Engineering New-Delhi MITS, Gwalior Rigid Pavement Division Department of Civil Engineering CSIR- Central Road Research Institute Madhav Institute of Technology & Science Mathura Road, New-Delhi 110020 Race-Course Road, Gwalior, (M.P.) 474005 (Session: June-July, 2022) (Session: June-July, 2022)
  • 2.
    2 | Pa g e I hereby certify that the Internship report entitled Summer Internship III (Mix Design of Dry Lean Concrete) which is being submitted in Civil Engineering Department is a record of my own work carried out under the supervision and guidance of Mr. Dinesh Ganvir, HOD, RIGID PAVEMENT DIVISION, CRRI, Department of Civil Engineering, Madhav Institute of Technology & Science, Gwalior. All information in this document has been obtained and presented in accordance with academic rules and ethical conduct. I have fully cited and referenced all material and results that are not original to this work. To the best of my knowledge the material presented in this report has not been submitted to any other place (i.e., institute, university, organization) as thesis/report except the industry, where this work has been carried out. Date: RAJ PRATAP SINGH KIRAR Place: Gwalior 0901CE191088 This is to certify that the above statement made by the candidate is correct to the best of my knowledge and belief. Guided by Mr. Dinesh Ganvir Mr. Abhilash Shukla HOD, Rigid Pavement Division Asst. Professor CSIR- Central Road Research Institute Department of Civil Engineering New-Delhi MITS, Gwalior Approved by Dr. M.K Trivedi Prof. & Head Department of Civil Engineering MITS, Gwalior MadhavInstituteof Technology& Science, Gwalior(M.P.) (A Govt. AidedUGC AutonomousInstitute& NAAC Accredited,Estd. in 1957, Affiliated . to RGPVBhopal) CANDIDATE’S DECLARATION
  • 3.
    3 | Pa g e I would like to express my sincere appreciation to my supervisor Mr. Dinesh Ganvir for his guidance, encouragement, and support throughout the course of this work. It was an invaluable learning experience for me to be one of their students. From them I have gained not only extensive knowledge, but also a careful research attitude. I am also thankful to Mr. Babulal for his cooperation with me in facilitating the infrastructure and lab facility during my work. I am highly indebted to Dr R.K. Pandit, Director M.I.T.S., Gwalior (M.P.) for the facilities provided to accomplish this internship. I would like to thank Dr M.K. Trivedi, Head department of Civil engineering, M.I.T.S., Gwalior (M.P.) for his constructive criticism throughout my internship. I would like to thank Mr. Abhilash Shukla, internship coordinator Department of Civil Engineering for their support and advices to get and complete internship in above said organization. I am extremely great full to my department staff members and friends who helped me in successful completion of this internship. Date: RAJ PRATAP SINGH KIRAR Place: Gwalior (M.P.) 0901CE191088 ACKNOWLEDGEMENT MadhavInstituteof Technology& Science,Gwalior(M.P.) (A Govt. AidedUGC AutonomousInstitute& NAACAccredited,Estd.in 1957, Affiliated . to RGPVBhopal)
  • 4.
    4 | Pa g e
  • 5.
    5 | Pa g e Structure of the report I have started my report with certificate, acknowledgement and abstract. The abstract represents a 1-page summary of our project highlighting its salient features. The report comprises of 5 chapters, including: Chapter 1 is “Introduction” It states the basic knowledge about the history of India's concrete road scheme, and road infrastructure of India, describes brief introduction about the material, summarizes the need for study and objectives of the study. Chapter 2 is “Rigid Pavement" It states the basic introduction of rigid pavement, the advantages of rigid pavement, and the layers of rigid pavement. the comparison of rigid pavement and flexible pavement, and the importance of rigid pavement. Chapter 3 is “Dry Lean Concrete" It states the basic introduction of dry lean concrete, the significance, advantages, constituent materials used in DLC design as per IRC: SP:49. Chapter 4 is “Methodology" It states dry lean concrete mixes and specimen preparation, the properties of the material used in our mix design and the Design stipulation. The trial mixes of dry lean concrete and its concrete compressive strength. Chapter 5 is “Result and Conclusion" In this, the result of the 7-day testing report data, Conclusion for future study and the result of work in short words, and references for the reference material which we used in this report.
  • 6.
    6 | Pa g e Abstract I carried out my internship at central road research institute (CRRI-CSIR) New Delhi institution act for the research and project work in the domain of civil engineering and it offers internship opportunities to the students of other institution in research –based projects etc. Internship is the opportunity to relate what has been covered during classes and studies and what is applicable in a practical/realistic environment. I have assigned to Rigid pavement department, where I had done my internship in the given domain. During my internship period I have learnt about the Mix Design of Dry Lean Concrete, after the theoretical base understanding, I have worked on the testing of properties of cement, sand and aggregate, also did the physical lab work. Through all these workings I gained the knowledge that how it can help in the realistic environment and contribute in the construction works. The objective of our project was to study the Mix Design of Dry lean Concrete and the determination of various properties of materials of concrete in the hardened state. we have drawn the curve of moisture content concerning maximum dry density that had given us an idea about the optimum moisture content at which maximum compressive strength of concrete had to be achieved.
  • 7.
    7 | Pa g e Table of Contents CHAPTER-1 INTRODUCTION ...................................................................... 9 1.1 HISTORY OF CONCRETE ........................................................................................................................................ 9 1.2 ROAD INFRASTRUCTURE....................................................................................................................................... 9 1.3 CEMENT................................................................................................................................................................ 9 1.4 SAND.................................................................................................................................................................... 9 1.5 AGGREGATE ....................................................................................................................................................... 10 1.6 CONCRETE.......................................................................................................................................................... 10 1.7 OBJECTIVE OF STUDY ......................................................................................................................................... 10 CHAPTER-2 RIGID PAYMENTS..................................................................... 11 1.8 INTRODUCTION................................................................................................................................................... 11 1.9 ADVANTAGES OF RIGID PAVEMENTS................................................................................................................... 11 1.10 LAYERS OF RIGID PAVEMENTS............................................................................................................................ 12 1.11 COMPARISON OF RIGID AND FLEXIBLE PAVEMENTS ............................................................................................ 12 1.12................................................................................................................................................................................. 14 1.13 IMPORTANCE OF RIGID PAVEMENTS.................................................................................................................... 14 CHAPTER-3 DRY LEAN CONCRETE..................................................................... 15 1.15 INTRODUCTION................................................................................................................................................... 15 1.16 SIGNIFICANCE..................................................................................................................................................... 15 1.17 ADVANTAGES OF DRY LEAN CONCRETE.............................................................................................................. 15 1.18 CONSTITUENT MATERIALS.................................................................................................................................. 16 1.18.1 Cement...................................................................................................................................................... 16 1.18.2 Aggregate ................................................................................................................................................. 16 1.18.3 Water ........................................................................................................................................................ 16 CHAPTER-4 METHODOLOGY ..................................................................... 18 1.19 PROPERTIES OF MATERIALS ................................................................................................................................ 19 1.19.1 Cement: .................................................................................................................................................... 19 1.19.2 Tests on Cements ...................................................................................................................................... 20 1.19.3 Aggregates:............................................................................................................................................... 22 1.19.4 Tests on Aggregate ................................................................................................................................... 22 1.19.5 Sand:......................................................................................................................................................... 26 1.19.6 Tests on Sand............................................................................................................................................ 26 1.19.7 All in Aggregate: ...................................................................................................................................... 27 1.20 DESIGN STIPULATION.......................................................................................................................................... 28 1.21 TRIAL MIXES....................................................................................................................................................... 29 1.22 DRY LEAN CONCRETE MIXES AND SPECIMEN PREPARATION................................................................................ 29 CHAPTER-5 RESULT AND CONCLUSION .................................................................... 30 1.23 RESULT............................................................................................................................................................... 30 1.24 MIX DESIGN AS PER IRC:SP:49-2014 ................................................................................................................... 31 1.25 CONCLUSION ................................................................................................ ERROR! BOOKMARK NOT DEFINED. REFERENCES:................................................................................................................................................................... 32
  • 8.
    8 | Pa g e List of Figures FIGURE 1 RIGID PAVEMENT .............................................................................................................................................. 11 FIGURE 2 LAYERS OF RIGID PAVEMENTS......................................................................................................................... 12 FIGURE 3 COMPARISON OF RIGID AND FLEXIBLE PAVEMENTS ....................................................................................... 14 FIGURE 4 DRY LEAN CONCRETE....................................................................................................................................... 15 FIGURE 5 ORDINARY PORTLAND CEMENT ....................................................................................................................... 19 FIGURE 6 TEST FOR CONSISTENCY OF CEMENT............................................................................................................... 20 FIGURE 7 CUBE AFTER COMPRESSION TEST..................................................................................................................... 21 FIGURE 8 GRADATION GRAPH.......................................................................................................................................... 28 FIGURE 9 CASTED CONCRETE CUBES................................................................................................................................ 29 FIGURE 10 TESTED ON UTM............................................................................................................................................. 29 FIGURE 11 CURVE B/W DD AND MC................................................................................................................................. 30 List of Tables TABLE 1 COMPARISON OF RIGID AND FLEXIBLE PAVEMENTS ........................................................................................ 12 TABLE 2 AGGREGATE GRADATION FOR DLC................................................................................................................... 16 TABLE 3 CEMENT PROPERTIES ......................................................................................................................................... 19 TABLE 4 RESULT OF CONSISTENCY OF CEMENT.............................................................................................................. 20 TABLE 5 COMPRESSIVE STRENGTH OF CEMENT .............................................................................................................. 22 TABLE 6 SIEVE ANALYSIS OF 20 MM AGGREGATE ........................................................................................................... 23 TABLE 7 SIEVE ANALYSIS OF 10 MM AGGREGATE ........................................................................................................... 24 TABLE 8 RESULTS OF SPECIFIC GRAVITY AND WATER ABSORPTION TEST ON 20 MM AGGREGATES............................ 25 TABLE 9 RESULTS OF SPECIFIC GRAVITY AND WATER ABSORPTION TEST ON 10 MM AGGREGATE ............................ 25 TABLE 10 SIEVE ANALYSIS OF SAND................................................................................................................................. 26 TABLE 11 SPECIFIC GRAVITY AND WATER ABSORPTION OF SAND................................................................................. 27 TABLE 12 GRADATION AS PER IRC:SP:49....................................................................................................................... 27 TABLE 13 DESIGN STIPULATION ....................................................................................................................................... 28
  • 9.
    9 | Pa g e CHAPTER-1 INTRODUCTION HISTORY OF CONCRETE Concrete pavements have been used for many years. However, the recent advancements in concrete paving technology have led to better transportation facilities. Here we shall discuss the history of concrete pavements and how they evolved from time to time. There is a disadvantage of concrete pavements, which is a high initial cost. However, concrete pavement proves to be more durable in the long run. Concrete pavements are generally used in almost all developed countries, including some developing countries. The first concrete road in India was built just over a hundred years ago; in early 1914 to be precise, in the city then known as Madras (now Chennai). It was constructed outside the Municipality office, and the builder had guaranteed that it would last for at least 10 years. In the past, gravel mad faces, cobbles and granite Sens were extensively used, he these surfaces have mostly been replaced by asphalt or concrete land on a compacted huse course. Road faces are frequently marked to guide traffic. Today, permeable paving methods are beginning to be used for low-impact roadways and walkways. ROAD INFRASTRUCTURE Road infrastructure is an essential component of economic development. Roads serve an important role in the transportation of goods and people, as well as interconnecting to airports, trains, & ports etc. Roads connect remote areas, allowing backward regions accessibility to commerce and investment, leading in the country's aggressive growth. The expansion of a roadway network is a subject of concern from this perspective. CEMENT Cement is generally used as a binding material, which sets well and hardens under the effect of water and gives the desired strength. The purpose of each grade of cement is same that is to bind the materials like fine and coarse aggregate used in concrete. The origin of hydraulic cements goes back to ancient Greece and Rome. The materials used were lime and a volcanic ash that slowly reacted with it in the presence of water to form a hard mass. There are four stages in the manufacture of Portland cement: • Crushing and grinding the raw materials. • Mixing the materials in the correct proportions. • Burning the prepared mix in a kiln. • Grinding the burned product. India is the second-largest producer of cement after China. India's overall cement production accounted for 294.4 million tonnes (MT) in FY21 and 329 million tonnes (MT) in FY20. SAND Sand is a naturally occurring granular material composed of finely ground rock and mineral particles. It is a popular manufacturing material used across a broad spectrum of construction, glass, and
  • 10.
    10 | Pa g e transportation industries. Natural sand occurring at river side due to erosion of rocks, river water and other reasons, is majorly used as fine aggregate in concrete. Natural sand has an ideal shape to be used as fine aggregate in concrete. The particles of natural sand are well-rounded and are usually nearly spherical. Spherical particles decrease the percentage of voids within the concrete mixture so no additional paste is required to fill these voids. Well-shaped natural sands are ideal for workability of mixtures. AGGREGATE Aggregate is a component of composite materials such as concrete and asphalt concrete. Aggregate comprises large chunks of material in a composite, commonly coarse gravel or crushed rocks and fine materials. Aggregate comes in two types: Fine aggregate – normally consists of sand, crushed stone or crushed slag screenings; most particles pass through a 3/8-inch sieve. Coarse aggregate – consists of gravel (pebbles), fragments of broken stone, slag and other coarse substances; particles range between 3/8 and 1.5 inches in diameter CONCRETE Concrete is a composite material, consisting mainly of Portland cement, water and aggregate (gravel, sand or rock). When these materials are mixed together, they form a workable paste which then gradually hardens over time. Concrete is the second-most-used substance in the world after water and is the most widely used building material. Its usage worldwide, ton for ton, is twice that of steel, wood, plastics, and aluminium combined. Concrete consists of majorly cement, fine aggregate, coarse aggregate and water. Concrete once cast and cured does not require any major maintenance and can hold up against any weather condition, Concrete can be shaped in various forms when freshly mixed, which makes concrete a crucial material for construction and civil engineering work. Concrete is a non-combustible or decaying material that makes it inert material that doesn’t burn, decay or rot. Types Of Concrete You Should Know About: • Reinforced Concrete. • Lightweight Concrete. • High-Strength Concrete. • High-Performance Concrete. • Precast Concrete. OBJECTIVE OF STUDY The objective of our project is to study the Mix Design of Dry lean Concrete and the determination of various properties of materials of concrete in the hardened state. we will draw the curve of moisture content concerning maximum dry density which will give us an idea about the optimum moisture content at which maximum compressive strength of concrete to be achieved.
  • 11.
    11 | Pa g e CHAPTER-2 RIGID PAYMENTS INTRODUCTION Rigid pavements are constructed of Portland cement concrete slabs resting on a prepared subbase of granular material or directly on a granular subgrade. Load is transmitted through the slabs to the underlying subgrade by flexure of the slabs. As the name implies, rigid pavements are rigid i.e., they do not flex much under loading like flexible pavements. They are constructed using cement concrete. In this case, the load carrying capacity is mainly due to the rigidity ad high modulus of elasticity of the slab (slab action). Rigid pavements are named so because of the high flexural rigidity of the concrete slab and hence the pavement structure deflects very little under loading due to the high modulus of elasticity of their surface course. In the design of a rigid pavement, the flexural strength of concrete is the major factor and not the strength of subgrade. The plain cement concrete slabs are expected to take up about 45kg/cm2 flexural stress. The rigid pavement has a slab action and is capable of transmitting the wheel load stresses through a wider area below. ADVANTAGES OF RIGID PAVEMENTS The design of rigid pavement is based on providing a structural cement concrete slab of sufficient strength to resists the loads from traffic. The rigid pavement has rigidity and high modulus of elasticity to distribute the load over a relatively wide area of soil. The advantages of Rigid Pavements are: • The Low maintenance and operation cost. • Higher life span. • It has high flexural strength. • It has good resistance to petroleum products, oils, and chemicals. • More environment-friendly than flexible pavement. • It distributes loads in a wider area and can bear a large amount of load due to slab action. Figure 1 Rigid Pavement
  • 12.
    12 | Pa g e LAYERS OF RIGID PAVEMENTS The structure of a rigid pavement consists following layers. • Concrete slab or surface course. • Granular base or stabilized base course. • Granular subbase or stabilized subbase course. • Frost protection layer. • Subgrade soil. COMPARISON OF RIGID AND FLEXIBLE PAVEMENTS Table 1 Comparison of Rigid and Flexible Pavements Sr. No. Flexible Pavement Rigid Pavement 1. The earthen, gravel, water bound macadam and bituminous roads are known as flexible pavement. Cement concrete roads are known as rigid pavement. 2. In flexible pavement, the top surface takes to shape of the sub surface soil. The rigid pavement has more stiffness and capacity to bridge over loose soil pockets in the sub grade. Figure 2 Layers of Rigid Pavements
  • 13.
    13 | Pa g e 3. Due to more stiffness and thickness, there are no ups and downs on concrete roads. Due to flexibility, there are ups and downs on WBM roads and bituminous roads, but there are no ups and down in case of rigid pavement. 4. Design principle based on load distribution characteristics of the components. Designed and analysed by using the elastic theory. 5. Granular material is used in flexible pavement. Cement concrete either plain reinforced or pre stressed concrete is used in rigid pavement. 6. It has low or negligible flexural strength. It is associated with rigidity or flexural strength or slab action so the load is distributed over a wide area of sub-grade soil. 7. Elastic deformation due to normal loading. Acts as a beam or cantilever for normal loading. 8. Local depression due to excessive loading. Causes cracks due to excessive loading. 9. Transmits vertical and compressive stresses to the lower layer. Tensile stress and temperature stress increase. 10. It is constructed in the number of layers in design practice. It is laid in slabs with steel reinforcement in design practice. 11. Road can be used for traffic within 24 hours. Road cannot used until 14 days of curing. 12. Rolling f surfacing is required. Rolling of the surfacing is not required. 13. Initial cost is low. Initial cost is high. 14. Life span is short. Life span is long.
  • 14.
    14 | Pa g e 15. Their thickness is more. Their thickness is less. IMPORTANCE OF RIGID PAVEMENTS The largest advantage of using rigid pavement is its durability and ability to hold a shape against traffic and difficult environmental conditions. Although concrete pavement is less expensive but has less maintenance and good design life. Figure 3 Comparison of Rigid and Flexible pavements
  • 15.
    15 | Pa g e CHAPTER-3 DRY LEAN CONCRETE INTRODUCTION Dry Lean Concrete (DLC) is an important part of modern rigid pavement. It is a plain concrete with a large ratio of aggregate to cement than conventional concrete and generally used as a base/sub base of rigid pavement. DRY LEAN CONCRETE is cement concrete with low slump as well as low cement which is being laid as a first layer for rigid pavement over sub-base (GSB), rolled & compacted by mechanical means. Dry Lean Concrete is a mixture in which the amount of cement is less than the amount of liquid that is present in the layers. This makes it ideal as a base layer on which other types of concrete are placed on top. It is good for a flat surface on uneven or dirty terrain. DLC is mostly manufactured with ordinary Portland cement as per Indian Road Congress specification IRC SP-49: 2014. This specification (IRC SP-49, 2014) advocates the use of other cement such as Portland pozzolana cement (PPC), Portland slag cement (PSC) also in the manufacture of DLC. It sets a requirement of 7 MPa compressive strength of DLC at 7- day and minimum ordinary Portland cement (OPC) content of 140 kg/m3 is prescribed for it. SIGNIFICANCE Dry Lean Concrete is an important part of the modern rigid floor. It is smooth concrete with a large proportion of aggregate in relation to cement than conventional concrete and is generally used as a sub/ base for PQC. The dry lean concrete is compacted using a 10 to 12T vibrating roller in the field. Dry Lean Concrete (DLC) Provides an even and more robust base to the Pavement Quality Concrete (PQC). It provides resistance to the deformation of concrete pavement. DLC gives greatly improved load transfer efficiency at the PQC joints. ADVANTAGES OF DRY LEAN CONCRETE • Provides even and stronger support to the PQC. • Provides even and stronger support to the hard floor. • It has a high resistance to deformation. • It has excellent improved load transfer efficiency at the joints. • Helps in all weather conditions. • There is a final reduction in the depth of the slab due to the DLC as a base layer. Figure 4 Dry Lean Concrete
  • 16.
    16 | Pa g e CONSTITUENT MATERIALS Cement Any of the following types of cement capable of achieving the design strength may be used with prior approval of the Engineer-in-Charge subject to the condition that satisfy the Specifications in respective IS codes. The minimum 28-day compressive strength of cement should not be less than 43 MPa. 1. Ordinary Portland Cement, 43 Grade & 53 Grade, IS:269 2. Portland-Pozzolana Cement, IS:1489 Part I 3. Portland Slag Cement, IS:455 Aggregate Aggregates for dry lean concrete shall be natural aggregate complying with IS:383. The aggregates shall not be alkali-reactive. The deleterious materials content shall not exceed the limits as per IS:383. In case the aggregates are not free from dirt, the same may be washed and water drained out at least 72 hours before batching. Coarse Aggregate: Coarse aggregate shall consist of clean, hard and non-porous pieces of crushed stone or gravel and shall not consist of disintegrated stone, soft, flaky, elongated, very angular or splintery pieces. The maximum size of the coarse aggregate shall be 26.5 mm. The water absorption of the aggregates shall not exceed 3 percent. Fine Aggregate: The fine aggregate shall be free from soft particles, clay, sea cemented particles, mica, organic and other foreign matter in accordance with IS:383. The water absorption of more than 3 percent, shall not be used. The coarse and fine aggregates may be obtained in either of the following manner: (i) In separate nominal sizes of coarse and fine aggregates and mixed together intimately before use. (ii) Separately as 25 mm nominal single size, 12.5 mm nominal size graded aggregates - and Fine Aggregate of crushed stone dust or sand or a combination of these two. Aggregate gradation for dry lean concrete: - Table 2 Aggregate gradation for DLC Sr. No. Sieve Sizes Percentage passing the sieve by weight 1 26.50 mm 100% 2 19.00 mm 80-100% 3 9.50 mm 55-75% 4 4.75 mm 35-60% 5 600.00 micron 10-35% 6 75.00 micron 0-8% Water Water used for mixing and curing of concrete shall be clean and free from injurious amounts of salt, act, alkali sugar vegetable matter of other substances harmful to concrete Water shall meet the
  • 17.
    17 | Pa g e requirements of 1S-456 Potable water is generally considered satisfactory forming and curing the pH value of water for mixing and curing up to shall be permitted.
  • 18.
    18 | Pa g e CHAPTER-4 METHODOLOGY Material Procurement & Laboratory Tests Cement (OPC 43) Sand • Sieve analysis • Specific Gravity • Water Absorption • Silting • Bulking • Consistency • Setting Time • Compressive Strength Coarse Aggregate (10 mm & 20 mm) • Sieve analysis • Specific Gravity • Water Absorption Mix Design M10 (35% 20 mm + 35% 10 mm + 30% Sand) Design Stipulation DLC Results Conclusion
  • 19.
    19 | Pa g e PROPERTIES OF MATERIALS Cement: Cement is used for binding the material and the cement which is used in this project is ordinary Portland cement. Table 3 Cement Properties Cement Ordinary Portland cement Company name JK Super cement Grade 43 Code IS:269 MFD 07/04/2022 Consistency 29 Initial setting time 30 min Final setting time 600 min Figure 5 Ordinary Portland Cement
  • 20.
    20 | Pa g e Test on Cements Consistency of Cement The standard consistency of a cement paste is defined as that consistency which will permit the Vicat plunger to penetrate to a point 5 to 7 mm from the bottom of the Vicat mould when the cement paste is tested. Prepare a paste of weighed quantity of Cement with a weighed quantity of potable or distilled water, taking care that the time of gauging is not less than 3 minutes, nor more than 5 min, and the gauging shall be completed before any sign of setting occurs. The gauging time shall be counted from the time of adding water to the dry cement until commencing to fill the mould. Fill the Vicat mould with this paste, the mould resting upon a non-porous plate. After completely filling the mould, smoothen the surface of the paste, making it level with the top of the mould. The mould may be slightly shaken to expel the air. Allow the plunger to fall in mould. Prepare trial pastes with varying percentages of water and test as described above until the amount of water necessary for making up the standard consistency as defined. Table 4 Result of Consistency of Cement Consistency of Cement Weight of sample taken = 500g using vicat's apparatus the plunger must penetrate 5-7 mm from bottom Percentage of water added Penetration Depth (mm) Mixing Technique 28 13 Machine Mixing 30 10 Machine Mixing 28 9 Hand Mixing 30 5 Hand Mixing 29 7 Hand Mixing Hence Consistency = 29% Figure 6 Test for Consistency of Cement
  • 21.
    21 | Pa g e Initial and Final setting time of Cement Prepare a neat cement paste by gauging the cement with 0.85 times the water required to give a paste of standard consistency. Potable or distilled water shall be used in preparing the paste Fill the Vicat mould with a cement paste resting on a nonporous plate. Fill the mould completely and smooth off the surface of the paste making it level with the top of the mould. Lower the needle gently until it comes in contact with the surface of the test block and quickly release, allowing it to penetrate into the test block. In. the beginning, the needle will completely pierce the test block. Repeat this procedure until the needle, when brought in contact with the test block and released as described above, fails to pierce the block beyond 5.0 ± 0.5 mm measured from the bottom of the mould. The period elapsing between the time when water is added to the cement and the time at which the needle fails to pierce the test block to a point 5.0 ± 0.5 mm measured from the bottom of the mould shall be the initial setting time. Replace the needle of the Vicat’s, apparatus by the needle with an annular attachment. The cement shall be considered as finally set when, upon applying the needle gently to the surface of the test block, the needle makes an impression thereon, while the attachment fails to do so. The period elapsing between the time when water is added to the cement and the time at which the needle makes an impression on the surface of test block while the attachment fails to do so shall be the final setting time. ❖ Initial Setting Time of Cement = 125 minutes ❖ Final Setting Time of Cement- 4 hours 45 minutes = 285 minutes Compressive Strength of Cement The material for each cube shall be mixed separately/and the quantity of cement, standard sand and water shall be as follows: Cement 200 g, Standard 600 g Sand, Water (P/4 + 3.0) percent of combined mass of cement and sand, whether P is the percentage of water required to produce a paste of standard consistency. Mix the materials with trowel for one minute and then with water until the mixture is of uniform colour. The quantity of water to be used shall be as specified. The time of mixing shall in any event be not less than 3 min and not more than 5 minutes. The period of vibration shall be two minutes at the specified speed of 12000 ± 400 vibration per minute. Then cubes shall be tested after desired number of days of curing. Figure 7 Cube after Compression test
  • 22.
    22 | Pa g e Table 5 Compressive strength of Cement Aggregates: Aggregates: As per IS:383, There are two types of aggregate: coarse aggregate and fine aggregate and we had performed three tests on aggregates in the laboratory: sieve analysis, specific gravity, and water absorption. Tests on Aggregate Sieve Analysis test Coarse aggregate: The aggregates are mix graded of 20 mm and 10 mm. The result of sieve analysis of 20 mm is given in table No. 7 The result of sieve analysis of 10 mm is given in table No. 8 Compressive strength of Cement in N/mm2 Sample 3-day Compressive Strength 7-day Compressive Strength 14-day Compressive strength 28- day Compressive Strength Hand Mix 34.8 28.5 Hand Mix 18.5 22.7 Machine Mix 30.9 38.4 37.55 51.5 Machine Mix 34.5 34.6 18.61 59.25 Machine Mix 38.32 39.97 Average 29.67 31.05 31.5 50.24
  • 23.
    23 | Pa g e Table 6 Sieve Analysis of 20 mm Aggregate s.no. Sieve size (mm) Wt. of Agg. (gm) Cumulative wt. (gm) Cumulative % Cumulative % Average (gm) S-1 S-2 S-1 S-2 S S-1 S-2 S-1 S-2 1 26.50 0 48.6 0 48.6 0 0.97 100 99.03 99.51 2 19 685.5 838.4 685.5 887.00 13.71 17.74 86.29 82.26 84.28 3 9.5 4246.1 4069.7 4931.6 4956.70 98.63 99.13 1.37 0.87 1.12 4 4.75 43.5 41.4 4975.1 4998 99.50 99.96 0.50 0.04 0.27 5 2.36 0.2 0.2 4975.3 4999 99.60 99.98 0.10 0.01 0.099 6 0.6 24.7 1.7 5000 5000 100.00 100.00 0.00 0.00 0.00 7 0.3 0 0 5000 5000 100.00 100.00 0.00 0.00 0.00 8 0.15 0 0 5000 5000 100.00 100.00 0.00 0.00 0.00 9 0.075 0 0 5000 5000 100.00 100.00 0.00 0.00 0.00 10 Pan 0 0 5000 5000 100.00 100.00 0.00 0.00 0.00 11 Total 5000 5000
  • 24.
    24 | Pa g e Table 7 Sieve Analysis of 10 mm Aggregate Specific Gravity and Water Absorption test The sample shall be screened on a 10-mm IS sieve, thoroughly washed to remove fine particles of dust, and immersed in distilled water in the glass vessel; it shall remain immersed at a temperature of 22 to 32°C for 24 ± l/2 hours. Soon after immersion and again at the end of the soaking period, air entrapped in or bubbles on the surface of the aggregate shall be removed by gentle agitation. This may be achieved by rapid clockwise and anti-clockwise rotation of the vessel between the operator’s hands. The vessel shall be overfilled by adding distilled water and the plane ground-glass disc slid over the mouth so as to ensure that no air is trapped in the vessel. The vessel shall be dried on the outside and weighed. The vessel shall be emptied and the aggregate allowed to drain. Refill the vessel with distilled water. Slide the glass disc in position as before. The vessel shall be dried on the outside and weighed. The difference in the temperature of water in the vessel during the first and second weighing shall not exceed 2°C. The aggregate shall be placed on a dry cloth and gently surface dried with the cloth, transferring it to a second dry cloth when the first will remove no further moisture. It should then be spread out not more than one stone deep on the second cloth, and left exposed to the atmosphere away from direct sunlight or any other source of heat for not less than 10 minutes or until it appears to be completely surface dry (which with some aggregates may take an hour or more) The aggregate shall be turned over at least once during this period and a gentle current of unheated air may be used after the first ten minutes to accelerate the drying process) difficult aggregates. The aggregate shall then be weighed. The aggregate shall be placed in the oven in the shallow tray, at a temperature of 100 to 110°C for 24 f l/2 hours. It shall then be cooled in airtight container and weighed. s.no. Sieve size (mm) Wt. of Agg. (gm) Cumulative wt. (gm) Cumulative % Cumulative % Average (gm) S-1 S-2 S-1 S-2S S-1 S-2 S-1 S-2 1 26.50 0 0 0 0 0 0 100 100 100 2 19 0 0 0 0 0 0 100 100 100 3 9.5 472.8 382.5 472.8 382.50 18.91 15.30 81.09 84.70 82.89 4 4.75 1923.2 2005 2395 2388 95.85 95.50 4.16 4.50 4.33 5 2.36 0.2 0.2 2400 2390 95.99 95.99 4.60 0.35 2.989 6 0.6 97.7 103.7 2485.7 2489 99.75 99.65 0.25 0.05 1.195 7 0.3 6.3 8.8 2500 2500 100.00 100.00 0.00 0.00 0.00 8 0.15 0 0 2500 2500 100.00 100.00 0.00 0.00 0.00 9 0.075 0 0 2500 2500 100.00 100.00 0.00 0.00 0.00 10 Pan 0 0 2500 2500 100.00 100.00 0.00 0.00 0.335 11 Total 2500 2500
  • 25.
    25 | Pa g e Table 8 Results of Specific Gravity and Water absorption test on 20 mm Aggregates Specific Gravity & Water absorption for 20 mm Aggregate IS 2386 part IV Specific Gravity for 20 mm Aggregate = C/(B-A) Water Absorption for 20 mm Aggregate = 100(B-C)/C A = wt of aggregate soaked in water after 24-hour emersion in water B = wt of Surface Dried Aggregate in air after 24-hour emersion in water C = wt of 24 hours over dried sample in air after 24-hour emersion in water wt of empty basket = 790g Sample (A) wt of aggregate in water (g) (B)wt of SD Aggregate (g) (C) wt of oven dried sample (g) Specific Gravity Water Absorption (%) S-1 1090 1717.6 1712 2.73 0.33 S-2 1183 1839.3 1834.2 2.79 0.27 Specific Gravity = 2.76 water Absorption = 0.30% Table 9 Results of Specific Gravity and Water Absorption Test on 10 mm Aggregate Specific Gravity & Water absorption for 10 mm Aggregate IS 2386 part IV Specific Gravity for 10 mm Aggregate = C/(B-A) Water Absorption for 10 mm Aggregate = 100(B-C)/C A = wt of aggregate soaked in water after 24-hour emersion in water B = wt of Surface Dried Aggregate in air after 24-hour emersion in water C = wt of 24 hours over dried sample in air after 24-hour emersion in water wt of empty basket = 790g Sample (A) wt of aggregate in water (g) (B)wt of SSD Aggregate (g) (C) wt of oven dried sample (g) Specific Gravity Water Absorption (%) S-1 771 1191.6 1185.3 2.82 0.53 S-2 964 1465.5 1458 2.8 0.51 Specific Gravity = 2.81 water Absorption = 0.52%
  • 26.
    26 | Pa g e Sand: Fine aggregate: As per IS:383, We used normal sand (crushed stone) from Badarpur of Size <4.75mm. Tests on Sand Sieve Analysis Table 10 Sieve Analysis of Sand Sr.no. Sieve size (mm) Wt. of Agg. retained (gm) Cumulative wt. (gm) Cumulative % Cumulative % Average S-1 S-1 S-1 S-1 1 26.50 0 0 0 100 100 2 19 0 0 0 100 100 3 9.5 0 0 0 100 100 4 4.75 4.6 4.6 0.92 99.08 99.08 5 2.36 11.9 16.5 3.30 96.70 96.70 6 0.6 176.1 192.6 38.52 61.48 61.48 7 0.3 150.6 343.2 68.64 31.36 31.36 8 0.15 102 445.2 89.04 10.96 10.96 9 0.075 0 445.2 89.04 10.96 10.96 10 Pan 54.8 500 2.18 0.00 2.18 11 Total 500 1.1.1.1 Specific Gravity and Water Absorption of Sand 500 g of 4.75 mm passing sample shall be placed in the tray and covered with distilled water at a temperature of 22 to 32°C. Soon after immersion, air entrapped in or bubbles on the surface of the aggregate shall be removed by gentle agitation with a rod. The sample shall remain immersed for 24 f l/2 hours. The water shall then be carefully drained from the sample, by decantation through a filter paper, any material retained being return & to the sample. The aggregate including any solid matter retained on the filter paper shall be exposed to a gentle current of warm air to evaporate surface moisture and shall be stirred at frequent intervals to ensure uniform drying until no free surface moisture can be seen. The aggregate shall then be placed in the pycnometer which shall be filled with distilled water. Any trapped air shall be eliminated by rotating the pycnometer on its side, the hole in the apex of the cone being covered with a finger. The pycnometer shall be topped up with distilled water to remove any froth from the surface and so that the surface of the water in the hole is flat. The pycnometer shall be dried on the outside and weighed. The water shall then be carefully drained from the sample by decantation through a filter paper and any material retained returned to the sample. The sample shall be placed in the oven in the tray at a temperature of 100 to 110°C for 24±l/2 hours, during which period it shall be stirred occasionally to facilitate drying. It shall be cooled in the air-tight container and weighed
  • 27.
    27 | Pa g e Table 11 Specific Gravity and Water Absorption of Sand Normal sand Sample 1 Sample2 Average Specific gravity 2.62 2.61 2.61 Water absorption (%) 0.80 0.48 0.64 All in Aggregate: All in aggregate of 20 mm, 10 mm and sand which we will take 35% of 20 mm, 35% of 10 mm, and 30% of sand. s.no. Sieve size (mm) Avg. 20 mm Avg. 10 mm Avg. sand 35% of 20mm 35% 35% of 10mm 30% of sand % passing Limits As per IRC:SP: 49 1 26.50 99.51 100 100 34.8285 35 30 99.8285 100 2 19 84.28 100 100 29.498 35 30 94.498 75-95 3 9.5 1.12 82.89 100 0.392 29.0115 30 59.4035 50-70 4 4.75 0.27 4.3 99.08 0.0945 1.505 29.724 31.3235 30-55 5 2.36 0.099 2.989 96.7 0.03465 1.04615 29.01 30.0908 17-42 6 0.6 0 1.195 61.48 0 0.41825 18.444 18.86225 8-22 7 0.3 0 0 31.36 0 0 9.408 9.408 7-17 8 0.15 0 0 10.96 0 0 3.288 3.288 2-12 9 0.075 0 0 10.96 0 0 3.288 3.288 0-10 10 Pan 0 0.335 2.18 0 0.11725 0.77125 0.8885 Table 12 Gradation As per IRC:SP:49
  • 28.
    28 | Pa g e Figure 8 Gradation Graph DESIGN STIPULATION Table 13 Design Stipulation Grade designation M10 Type of cement OPC 43 Grade conforming to IS:269 Maximum nominal size of aggregate 26.50 mm Degree of supervision Good Type of aggregates, Crushed angular aggregate Minimum cementitious material (as per IRC:SP:49) 140kg/cum 0 20 40 60 80 100 120 % PASSING SIEVE SIZES upper limit limit lies lower limit
  • 29.
    29 | Pa g e TRIAL MIXES Trial mixes of dry lean concrete shall be prepared with moisture contents of 5.0, 5.5, 6.0, 6.5 and 7.0 percent using the cement content requirement of aggregate-cement ratio. Optimum moisture and density shall be established by preparing cubes with varying moisture contents. After establishing the optimum moisture, a set of six cubes shall be cast at that moisture for the determination of compressive strength at 3 and 7 days. Trial mixes shall be repeated if the strength is not satisfactory either by increasing cement content or using a higher grade of cement. The minimum cement content is 140 kg/cu.m. of concrete. The average compressive strength of each consecutive group of 5 cubes made shall not be less than 10 MPa at 7 days. In addition, the minimum compressive strength of any individual cube shall not be less than 7.5 MPa at 7 days. DRY LEAN CONCRETE MIXES AND SPECIMEN PREPARATION The mixing of DLC mixes was done in a tilted drum mixture as per the standard procedures. After proper mixing, the standard cube specimens of concrete were prepared. Several specimens of 150 mm cube were cast for the determination of compressive strength on 7 days to study the strength development by the results of dry density and moisture content. The compressive strength required i.e., 7 MPa as per IRC:SP:49, 2014. The specification IRC-SP:49 requires the determination of 7- days cube compressive strength as the acceptance criteria on the universal testing machine. The compressive strength of DLC mixes was determined as per the standard procedure of the Indian Standard. Figure 9 Casted Concrete cubes Figure 10 Tested on UTM
  • 30.
    30 | Pa g e CHAPTER-5 RESULT AND CONCLUSION RESULT Compressive strength of designed DLC cubes after 7-days Sample 1 Sample 2 Sample 3 Sample 4 Sample 5 Sample 6 Avg. Strength 13.3 (N/mm2) 10.6 (N/mm2) 13.5 (N/mm2) 11.9 (N/mm2) 11.8 (N/mm2) 13.7 (N/mm2) 12.5 (N/mm2) or MPA Curve between moisture content and dry density Figure 11 Curve b/w DD and MC 2350 2370 2390 2420 2405 2300 2320 2340 2360 2380 2400 2420 2440 5% 5.50% 6% 6.50% 7% DRY DENSITY MOISTURE CONTENT
  • 31.
    31 | Pa g e MIX DESIGN AS PER IRC:SP:49-2014 CONCLUSION According to all the observations, we can say all the necessary requirement are in accordance with the standard specifications of IRC and MORTH. Combine gradation of 20mm aggregates and 10mm aggregates was not satisfying the gradation of aggregates as per IRC:SP:49, 2014. Combine gradation of 20mm aggregates and 10mm aggregates is lacking in finer sieve designation therefor, addition of finer aggregates is necessary to meet the aggregate gradation as per IRC:SP:49, 2014. Addition of 30% of sand in Coarser aggregates was done to achieve the desired grading of aggregate as per IRC:SP:49, 2014. Compressive strength of dry lean concrete specimens in aggregate to cement ratio 12:1 comes out to the 12.5 MPa which satisfies both IRC:SP:49, 2014 and MORTH requirements. We had drawn the curve b/w the moisture content and the dry density by which we got the Maximum Dry Density (MDD) and Optimum Moisture Content (OMC) which is 6.5%…this implies that we need 6.5% of water content for our control mix design of this specifications. All the results of this study are in accordance with IRC:SP:49-2015 and MORTH Section 5th -2013. This given mix proportions satisfies the IRC standard specifications. The average compressive strength of concrete mix is greater than 10 MPA in 7- days of compression testing on Universal Testing Machine (UTM). Furthermore, study is required to find out the design of mixes which contain more strength and durability of concrete. Grade designation Dry Lean Concrete Cement Aggregate Ratio 1:12 Density of material 2300kg/cu.m Maximum nominal size of aggregate 26.50 mm Total Cement 177kg Total Aggregate 2124kg 35% of 20mm Aggregate 743.4kg 35% of 10mm Aggregate 743.4kg 30% of Sand 637.2kg Water content 5%, 5.5%, 6%, 6.5%, and 7% Optimum Moisture Content Achieve 6.5%
  • 32.
    32 | Pa g e REFERENCES: 1. Guidelines for the Use of Dry Lean Concrete as Sub-Base for Rigid Pavement, IRC SP-49. Indian Road Congress Special Publication 49, New Delhi, 2014. 2. Guidelines for material of dry lean concrete, IS-44. Indian Standard Code 44, New Delhi, 2017. 3. Guidelines Aggregate test, IS:383. Indian Standard 383, New Delhi, 1970. 4. Information of Material and Dry Lean Concrete, IS:2720 (part 8), New Delhi, 1983. 5. Comparative study on dry lean concrete manufactured with OPC vis-a-vis PPC to be used for the construction of concrete roads, Rakesh Kumar (CRRI).