Planning & Design of Vertical Farm Building.
Homework Help
https://www.homeworkping.com/
Research Paper help
https://www.homeworkping.com/
Online Tutoring
https://www.homeworkping.com/
A
PROJECT REPORT
ON
PLANNING & DESIGN OF
VERTICAL FARM BUILDING
BY
MR.SUNNY SURESH MAHAJAN MR.AMOL MAHADEV GODHADE
MR.SUMEET GAJANAN DHAVALE MR.VINAYAK VILAS DUDHAL
MISS.SHEETAL JANARDHAN RELEKAR
UNDER GUIDANCE OF
PROF. S.V.LIPARE
Department of Civil Engineering, K.I.T’s College of Engineering, Kolhapur.
Planning & Design of Vertical Farm Building.
2010-11
DEPARTMENT OF CIVIL ENGINEERING
KOLHAPUR INSTITUTE OF TECHNOLOGY’S COLLEGE
OF ENGINEERING,KOLHAPUR.
SHIVAJI UNIVERSITY KOLHAPUR
2010-11
KOLHAPURINSTITUTEOFTECHNOLOGY’S
COLLEGE OF ENGINEERING,KOLHAPUR
GOKUL SHIRAGAON,KOLHAPUR-416234
PHONE NO.:91-231-2638141/43 WEBSITE:www.kitcoek.org
FAX NO.:91-231-2638881 E-MAIL:kitcivil@gmail.com
CERTIFICATE
This is to certify that the dissertation entitled “Planning & Design of
Vertical Farm Building”,which is being submitted herewith for the
award of the Degree of Bachelor Of Engineering (B.E) in Civil
Engineering of Shivaji University,Kolhapur is the result of original work
completed under our supervision and guidance and to the best of our
knowledge and belief the work embodied in this thesis has not formed
earlier the basis for the award of any degreeor similar title of this or any
other University or examination body.
Mr.Sunny Suresh Mahajan Mr.Amol Mahadev Godhade
Mr.Sumeet Gajanan Dhavale Mr.Vinayak Vilas Dudhal
Miss.Sheetal Janardhan Relekar
Department of Civil Engineering, K.I.T’s College of Engineering, Kolhapur.
Planning & Design of Vertical Farm Building.
Prof. S.V.Lipare
Project Guide
Prof.S.G.Dige Dr.M.M.Mujumdar
H.O.D of the Civil Engineering department Principal
INDEX
1. INTRODUCTION
1.1 INDIAN AGRICULTURAL SCRENARIO
1.2 FOOD CONSUMPTION & POPULATION
1.3 PROBLEMS
1.4 SOLUTIONS
1.5 ADVANTAGES OF VERTICAL FARMING
2. LITERATURE REVIEW
2.1 BY DR.DICKSON DESPOMMIER
2.2 BY GAIL COHEN
3.RESEARCH PROBLEMS
3.1 HYPOTHESIS
3.2 OBJECTIVES
4. METHODOLOGY
5. SHAPE OF BUILDING
5.1 PRELIMINARY SHAPES
5.2 FINAL SHAPE
5.3 SIZE OF BUILDING
5.4 FLOOR PLAN & CROP ARRANGEMENT
6. METHOD OF CULTIVATION
6.1 SOIL
6.2 HYDROPONIC
6.3 AEROPONIC
7. FINALISING CROP TYPE
7.1 TOMATO PLANT SPECIFICATIONS
8. IRRIGATION SYSTEM
9. SPECIAL COMPONENTS
9.1 LIGHT SYSTEM
9.2 POROUS PIPE NETWORK
9.3 WATER PROOFING
10. BUILDING ANALYSIS AND DESIGN
10.1 SUMMARY
Department of Civil Engineering, K.I.T’s College of Engineering, Kolhapur.
Planning & Design of Vertical Farm Building.
10.2 STAAD INPUT FILE (STAAD EDITOR)
10.3 ANALYSIS RESULT SHEET OF BEAM FORCE DETAILS
10.4 ANALYSIS RESULT SHEET OF SUPPORT REACTIONS
10.5 DESIGN OF BEAM OUTPUT FILE
10.6 DESIGN OF COLUMN OUTPUT FILE
10.7 DESIGN OF SLAB
10.8 STAIRCASE DESIGN
10.9 DESIGN OF FOOTING
10.10 CONCLUSION
1.Introduction
By 2050, it's estimated that 80 percent of the world's people will live in urban
areas (currently, 60 percent do). The population will have increased to about 9.2 billion, much of
it in the developing world [source: New York magazine]. Many experts contend that unless
drastic measures are pursued, the world could face dramatic shortage in both food and arable
land. Famine and ecological catastrophe are among the possible dire consequences.
Enter vertical farming -- farming in skyscrapers several dozen stories high.
Dr.Dickson Despommier, a professor of public health and microbiology at Columbia university,
developed the idea with contributions from his students. Dr. Despommier claims that vertical
farms could do more than just solve future food shortages. they could also stave off global
warming, raise standards of living in the developing world and change how we get our food and
dispose of waste. it may sound far fetched, but vertical farming is actually a very real possibility
for the future.
1.1 Indian agricultural scenario
India is agriculture driven economy and agriculture has an socio-cultural impact. Agriculture in
India has a long history dating back to ten thousand years.
country’s cultivable land has marginally fallen in 2005-06, mainly due to diversion of farm land
for non-agricultural purposes.
Total cultivable land has declined to 182.57 million hectares in 2005-06 from 185.09 million
hectares in 1980-81.
During the same period, land under non-agricultural purpose went up to 24.94 million hectares
from 19.66 million hectares, resulting in a marginal fall in cultivable land
Department of Civil Engineering, K.I.T’s College of Engineering, Kolhapur.
Planning & Design of Vertical Farm Building.
Today, India ranks second worldwide in farm output. agriculture and allied sectors like forestry
and logging accounted for 16.6% of the GDP in 2007, employed 52% of the total workforce and
despite a steady decline of its share in the GDP, is still the largest economic sector and plays a
significant role in the overall socio-economic development of India
The overall growth of the Indian economy has depended much on the performance of
agriculture. With a share of 2.7% of the world agricultural production, India is ranked sixth in
the world. Major part of agriculture in the country is rain fed. Agriculture is also the single
largest source of employment in India, even though its contribution to the national economy has
been shrinking over the years. About 54.7 percent of the land area is arable in India and
groundwater resources are considerable. The Gangetic plain is one of India's most fertile regions.
in this area, as well as in the peninsular deltas, groundwater is plentiful and close to the surface,
making year-round irrigation possible. These agricultural lands may produce two or three
harvests a year. Most of India's wheat and rice are grown here.
1.2 Food consumption and population
The changing food consumption patterns of India’s population is expected to not only increase
the requirement in absolute terms to $230 billion by 2013 but also qualitatively towards a richer
diet that will force increased commodity requirements as diets shift towards increasingly
processed foods.
CENSUS OF INDIA 2001
2001 2006 2011 2016 2021 2026
1028610000 1112186000 1192506000 1268961000 1339741000 1399838000
Department of Civil Engineering, K.I.T’s College of Engineering, Kolhapur.
Planning & Design of Vertical Farm Building.
The per capita availability of agricultural land in India has declined from 0.33 hectare in 1951 to
0.14 hectare in 2001-02 and it is likely to decline to about 0.05 hectare in 2035, according to an
official of the union agriculture ministry.
1.3 Problems
1. Less availability of food
2. Deforestation
3. Water scarcity
4. Malnutrition
5. Transition of present cultivable land to non-cultivable land for urbanization.
6. Damage of existing eco-systems.
1.4 Solutions
1. Population control
2. Increasing crop yield
Department of Civil Engineering, K.I.T’s College of Engineering, Kolhapur.
Planning & Design of Vertical Farm Building.
3. Increasing agricultural land
We have chosen 3rd
solution to tackle present problems. We are increasing agricultural
land, by construction of vertical farms.
Vertical farm building is a building specially designed and planned for commercial
cultivation of crops vertically i.e at each floor. This increases the possibility of multiple
farming on a single land.
1.5 Advantages of vertical farming
1. Year-round crop production; 1 indoor acre is equivalent to 4-6 outdoor acres or more,
depending upon the crop (e.g., strawberries: 1 indoor acre = 30 outdoor acres)
2. No weather-related crop failures due to droughts, floods, pests
3. All vf food is grown organically: no herbicides, pesticides, or fertilizers
4. VF virtually eliminates agricultural runoff by recycling black water
Department of Civil Engineering, K.I.T’s College of Engineering, Kolhapur.
Planning & Design of Vertical Farm Building.
5. VF returns farmland to nature, restoring ecosystem functions and services
6. VF greatly reduces the incidence of many infectious diseases that are acquired at the
agricultural interface
7. VF converts black and gray water into potable water by collecting the water of
evapotranspiration
8. VF adds energy back to the grid via methane generation from composting non-edible
parts of plants and animals
9. VF dramatically reduces fossil fuel use (no tractors, plows, shipping.)
10. VF converts abandoned urban properties into food production centers
11. VF creates sustainable environments for urban centers
12. VF creates new employment opportunities
13. We cannot go to the moon, mars, or beyond without first learning to farm indoors on
earth
14. VF may prove to be useful for integrating into refugee camps
15. VF offers the promise of measurable economic improvement for tropical and subtropical
LCDs. if this should prove to be the case, then vf may be a catalyst in helping to reduce or even
reverse the population growth of LCDs as they adopt urban agriculture as a strategy for
sustainable food production.
16. VF could reduce the incidence of armed conflict over natural resources, such as water
and land for agriculture
1. Literature review
2.1 By Dikson Despommier
Department of Civil Engineering, K.I.T’s College of Engineering, Kolhapur.
Planning & Design of Vertical Farm Building.
ABSTRACT
The advent of agriculture ushered in an unprecedented increase in the human population and
their domesticated animals. Farming catalyzed the transformation of hunter-gatherers into urban
dwellers. Today, over 800 million hectares is committed to agriculture, or about 38% of the total
landmass of the earth. Farming has re-arranged the landscape in favor of cultivated fields and
herds of cattle, and has occurred at the expense of natural eco-zones, reducing most of them to
fragmented, semi-functional units, while completely eliminating others. Undeniably, a reliable
food supply has allowed for a healthier life style for most of the civilized world, while the very
act of farming has created new health hazards.
Introduction
As of 2004, approximately 800 million hectares of land were in use for food production,
allowing for the harvesting of an ample food supply for the majority of a human population
approaching 6.3 billion. These land-use estimates include grazing lands (formerly grasslands) for
cattle, and represents nearly 85% of all land that can support at least a minimum level of
agricultural activity. in addition, farming produces a wide variety of feed grains for many
millions of head of cattle and other species of domesticated farm animal. in 2003, nearly 33
million head of cattle were produced in the united states alone. in order to support this large a
scale of agricultural activity, millions of hectares of hardwood forest (temperate and tropical),
grasslands, wetlands, estuaries, and to a lesser extent coral reefs have been either eliminated or
severely damaged with significant loss of biodiversity and wide-spread disruption of ecosystem
functions.
What is meant by vertical farming?
Farming indoors is not a new concept, per se, as greenhouse-based agriculture has been in
existence for some time. Numerous commercially viable crops (e.g., strawberries, tomatoes,
peppers, cucumbers, herbs, and spices) have seen their way to the world’s supermarkets in ever
increasing amounts over the last 15 years. Most of these operations are small when compared to
factory farms, but unlike their outdoor counterparts, these facilities can produce crops year-
round. Japan, Scandinavia, New Zealand, the United States, and Canada have thriving
greenhouse industries. as far as is known, none have been constructed as multi-story buildings.
Other food items that have been commercialized by indoor farming include freshwater fishes
Department of Civil Engineering, K.I.T’s College of Engineering, Kolhapur.
Planning & Design of Vertical Farm Building.
(e.g., tilapia, trout, striped bass), and a wide variety of crustaceans and mollusks (e.g., shrimp,
crayfish, mussels).
ADVANTAGES OF VERTICAL FARMING
1. Year-round crop production.
2. Eliminates agricultural runoff.
3. Significantly reduces use of fossil fuels (farm machines and transport of crops).
4. Makes use of abandoned or unused properties.
5. No weather-related crop failures.
6. Offers the possibility of sustainability for urban centers.
7. Converts black and gray water to drinking water by collecting the water of
transevaporation.
8. Adds energy back to the grid via methane generation using inedible parts of crop
plants.
9. Creates new urban employment opportunities.
10. Reduces the risk of infection from agents transmitted at the agricultural interface.
11. Returns farmland to nature, helping to restore ecosystem functions and services.
No-cost restoration of ecosystems: the principle of “benign neglect”
The best reason to consider converting most food production to vertical farming is the promise of
restoring ecosystem services and functions. There is good reason to believe that an almost full
recovery of many of the world’s endangered terrestrial ecosystems will occur simply by
abandoning a given area of encroachment and allowing the land to “cure” itself. this belief stems,
in part, from numerous anecdotal observations as to the current biological state of some
territories that were once severely damaged either by now-extinct civilizations or over-farming,
and, in part, from data derived from national science foundation-sponsored long-term ecological
research program (lter), begun in 1980, on a wide variety of fragmented ecosystems purposely
set aside subsequent to an extended period of encroachment. The following case studies will
serve to illustrate these points.
waste management and urban sustainability
Today, we face the challenge of trying to understand enough about the process of ecological
balance to incorporate it into our daily lives (i.e., do no harm). Our willingness to try to solve
problems that we ourselves have created is a measure of our selflessness and altruistic behavior
Department of Civil Engineering, K.I.T’s College of Engineering, Kolhapur.
Planning & Design of Vertical Farm Building.
as a species. Thus, the second most important reason to consider converting to vertical farming
relates to how we handle waste, and particularly that which comes from living in urban centers.
waste management throughout the world, regardless of location, is in most cases unacceptable,
both from a public health and social perspective, and exposure to untreated effluent often carries
with it serious health risks. However, even in the best of situations, most solid waste collections
are simply compacted and relegated to landfills, or in a few instances, incinerated to generate
energy. liquid wastes are processed (digested, then de-sludged), then treated with a bactericidal
agent (e.g., chlorine) and released into the nearest convenient body of water. More often in less
developed countries; it is discarded without treatment, greatly increasing the health risks
associated with infectious disease transmission due to fecal contamination.
Predicted social benefits of vertical farming
Eliminating a significant percentage of land dedicated to traditional farming has obvious health
advantages regarding the restoration of ecosystem services, and for the immediate improvement
of biodiversity by simultaneously restoring ecosystem functions, as well. the social benefits of
urban agriculture promise an equally rewarding set of achievable goals. However, since the
vertical farm is still a theoretical construct, it is difficult to predict all of the potential benefits
that may arise from producing food in this manner. The first is the establishment
of sustainability as an ethic for human behavior. At present, there are no examples of a totally
sustained urban community anywhere in the world. the development of this keystone ecological
concept has remained identified solely with the natural world, and specifically with reference to
the functioning of ecosystems. Ecological observations and studies, beginning with those of teal,
show how life behaves with regards to the sharing of limited energy resources.
2.2 By Gail Cohen
Department of Civil Engineering, K.I.T’s College of Engineering, Kolhapur.
Planning & Design of Vertical Farm Building.
Our planet is growing short on farm land, water and ways to manage crops assaulted by disease
and fickle weather changes. One way to answer the question of how we will manage our food
production in the future is to alter the way we think about the traditional farm and create new
ways to meet food demands. One of the most fascinating new ways of achieving this goal is a
clever concept called vertical farming. This efficient alternative to flat land agriculture is
practical, logical and attracting fans across the globe. You might say that vertical farming is the
personification of the old adage: "what goes up, must come down." all due respect to Isaac
Newton, in this case, the down would be an efficient drop of farm-fresh produce directly onto
your dinner plate.
1. Theories/Speculation
Projections for the world's agricultural future are bleak and dramatic. in less than 50 years,
80% of all humanity will live in cities. According to federal agricultural sources backed by
NASA-generated images from space, we are already using more than 80% of the viable land
on the planet to feed inhabitants. As climate changes further impact vulnerable farmland, and
as temperature changes and unreliable water sources affect our ability to grow food
efficiently, it has become incumbent upon scientists to devise ways to ensure our future food
supply. These collaborations have resulted in a radical idea that makes sense and offers a
plethora of benefits. They call it vertical farming.
2. Function
Imagine yourself living in a high-rise building and wanting to grow your own veggies. if you
have a terrace or balcony, starting a container garden -- a popular choice for those with a green
thumb and little space -- could be the answer to accomplishing your goal. Now, imagine yourself
in charge of feeding not just yourself but an entire community -- all from crops grown on your
terrace. Sound impossible? It’s not if you imagine entire floors of your building packed with
growing produce. On each floor, densely planted crops spread across floors horizontally, creating
a tower of vegetation.
3. Benefits
The benefits of vertical farming are endless. Plant vertically and you can grow the same
number of crops per acre as today's farmer does in from four to six outdoor acres. weather
and worms? No worries. A vertical garden is all but immune from outside influences because
Department of Civil Engineering, K.I.T’s College of Engineering, Kolhapur.
Planning & Design of Vertical Farm Building.
water is tightly controlled and the soil used to support crops is free of bugs and pests. water
systems engineered for vertical farming are pure efficiency -- pipes feed plants on all of the
farm's levels, tightly controlling the amount that's disbursed for maximum effects, then the
water enters a complex systems of drains and returns so it can be recycled. every inch of a
vertical farm is designed to keep plants healthy and thriving and if you are a fan of
composting, the vertical farm offers an efficient environment for concentrating and recycling
waste. Harvesting is a snap. Forget about tractors and other fuel-driven farm machinery
because vertical farm design includes ways to weed and harvest using low maintenance
machines and plenty of human labor.
4. Considerations
According to proponents of the vertical farm concept, one can launch an enterprise just about
anywhere. a typical unit can be erected, hooked up and operational in a short period of time
using prefabricated infrastructure and starter plants. Vertical farms are designed to be built
adjacent to water sources, so potential conflict over water rights for irrigation purposes
would be a non-issue. Vertical farms situated in heavily populated urban areas have the
ability to offer ultra-fresh produce on a consistent basis. Finally, energy and quality savings
resulting from vertical farms are amazing. Time-consuming shipping deadlines that can
threaten the viability of perishable goods are all but eliminated -- as are shipping costs
incurred during the importation process.
5. Potential
The world is already experiencing pockets of hunger in third world countries and the potential
for the western world to suffer the same fate is strong. With around 60% of humanity currently
concentrated in urban areas, it has become apparent that traditional farms cannot keep up with
growing demand - especially when droughts, floods and temperature extremes are capable of
doing herculean damage in a short amount of time. The problem of feeding the public in
efficient, sensible and ecologically-wise ways is at hand and few remedies are as filled with
potential as is the vertical farming industry
Present status
Department of Civil Engineering, K.I.T’s College of Engineering, Kolhapur.
Planning & Design of Vertical Farm Building.
developers and local governments in the following cities have expressed serious interest
in establishing a vertical farm: Inchon (South Korea), Abu Dhabi (United Arab Emirates),
and Dongtan(China), New York city, Portland, ore., Los Angeles, Las Vegas, Seattle,
surrey, B.C., Toronto, Paris, Bangalore, Dubai, Abu Dhabi, Incheon, shanghai and
Beijing. The illinois institute of technology is now crafting a detailed plan for Chicago. It
is suggested that prototype versions of vertical farms should be created first, possibly at
large universities interested in the research of vertical farms, in order to prevent failures
such as the biosphere 2 project in oracle, Arizona. in 2010, the green zionist alliance is
proposing a resolution at the 36th world zionist congress calling on keren kayemet
l'yisrael (jewish national fund in israel) to develop vertical farms in Israel.
Department of Civil Engineering, K.I.T’s College of Engineering, Kolhapur.
Planning & Design of Vertical Farm Building.
2. Research Problems
3.1 Hypothesis –
1) No specific building has been planned and designed for commercial vertical farming in
India.
2) No building utilizes optimum resources and energy for crop production.
3.2 Objectives –
1) To plan and design a building suitable for vertical farming.
2) To create a network of components so that optimum resources and energy can be used
for crop production
Department of Civil Engineering, K.I.T’s College of Engineering, Kolhapur.
Planning & Design of Vertical Farm Building.
3. Methodology
Department of Civil Engineering, K.I.T’s College of Engineering, Kolhapur.
Planning & Design of Vertical Farm Building.
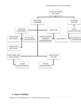
4. Shape of building
Department of Civil Engineering, K.I.T’s College of Engineering, Kolhapur.
Planning & Design of Vertical Farm Building.
The shape of the building should be such as to receive maximum
sunlight penetration so shapes that could receive maximum sunlight were
studied by using software which could show us path of sun throughout
the day was used.
Also the shape of the building should be symmetrical so that it would be easy to plan design and
build.
5.1 Preliminary Shapes
Preliminary shapes decided by us had an possibility of maximum sunlight penetration but
lacked behind due to feasibility of construction and economy.
5.2 Final Shape
Final shape was decided after using software called sketchup by google where we looked
for building shape which could allow maximum sunlight penetration. Firstly the building
model of elliptical shape was created and then position of sun throughout the day and its
effects on building sunlight penetration was recorded. Considering sun path i.e east to
west laying on the minor axis of the elliptical shape this shape is best suitable for
Department of Civil Engineering, K.I.T’s College of Engineering, Kolhapur.
Planning & Design of Vertical Farm Building.
maximum sunlight penetration. Elliptical shape also has 2 axis of symmetry which will
ease building design and construction challenges.
5.3 Size of Building
Assuming plot size to be 74mx18m
Considering practical implementation the elliptical shape was little modified by adding
duct and a staircase block with dimensions stated above.
5.4 Floor plan and crop arrangement
Each floor consist of six number of beds divided by pathway for mobilization of 1.5 m so
that, not only a person can walk but also equipments required for farming could be easily
moved from place to place.
5. Method of Cultivation
Different types of crop cultivation methods are as follows -
Department of Civil Engineering, K.I.T’s College of Engineering, Kolhapur.
Planning & Design of Vertical Farm Building.
5.1 Soil
Providing a layer of natural soil with a mixture of manures and organic waste to
provide plants with required nutrients and support.
As stated above the max. depth of soil we have mentioned above is 18”= 0.4572m.
Considering the arranged for removal of extra water we
would provide a depth of 0.6m
This method is traditional but applicable and rational, as
technology in this cultivation and results are known.
5.2 Hydroponic
In hydroponic method the plant to be cultivated are arranged on a network of pipes and
frame for support the plant and the nutrients required for growth of plant are released in
the water. As the plant gets all the nutrients as it gets in soil it is possible for it to grow.
Also the water used in this method can be reused several times. This method
is highly water conservation friendly.
This method is highly water saving but is not applicable to all crops and is still under
research.
Department of Civil Engineering, K.I.T’s College of Engineering, Kolhapur.
Planning & Design of Vertical Farm Building.
5.3 Aeroponic
Aeroponics is a system where roots are continuously or discontinuously kept in an environment
saturated with fine drops (a mist or aerosol) of nutrient solution. the method requires no substrate
and entails growing plants with their roots suspended in a deep air or growth chamber with the
roots periodically wetted with a fine mist of atomized nutrients. excellent aeration is the main
advantage of aeroponics.
this method is good but not applicable to all crops and high end technology is required. which
would increase the overall cost of project.
After considering all the above cultivation processes we found soil cultivation process, the best
and practicable.
Soil cultivation practices are known and practiced all over globe. And the output of this
cultivation is purely natural and obeys nature law.
6. Finalizing Crop Type
Department of Civil Engineering, K.I.T’s College of Engineering, Kolhapur.
Planning & Design of Vertical Farm Building.
We have selected tomato cultivation for our project as it has the highest spacing and soil depth or
root depth as stated above .also vegetables having less spacing and root depth as shown above
can be cultivated.
Max. Depth = 18”=0.4572m
7.1 Tomato plant specifications
Sunlight 7 hours daily
25 to kg/m² compost
Spacing of plant 45 to 90 cm
Root depth 18’’ = 0.4572 m
7 to 10 day after transplanting 500ml water per plant per day required
7.5 litre per plant per week after 14 days after transplanting
45 to 90 required for harvesting
Department of Civil Engineering, K.I.T’s College of Engineering, Kolhapur.
vegetables plant spacing soil depth
beets 3” apart 9” to 12”
leaf lettuce 6” apart 9” to 12”
onions 3” apart 9” to 12”
radishes 1” to 2” apart 9” to 12”
spinach 5” apart 9” to 12”
swiss chard 6” apart 9” to 12”
carrots 2” apart 9” to 18” (depends on the length
of the carrot)
broccoli 12” apart 12” to 14”
cabbage 12” apart 12” to 14”
cauliflower 12” apart 12” to 14”
cherry tomatoes 12” apart 14” to 16”
eggplant 12” apart 14” to 16”
peas 3” apart 14” to 16”
peppers 12” apart 14” to 16”
beans 5” apart 16” to 18”
cucumbers 12” apart 16” to 18”
potatoes 6” apart 16” to 18”
summer squash 18” apart 16” to 18”
tomatoes (cherry) 18” apart 16” to 18”
Planning & Design of Vertical Farm Building.
Each plant around 5 to 20 pounds per plant = 2.26 to 9 kg
SPACING OF CROP
Considering the spacing provided as above no. of tomato plants on each floor are given as
follows –
Total no. of tomato in the building considering G+3 building and ground floor plan are
GROUND FLOOR PLAN
Department of Civil Engineering, K.I.T’s College of Engineering, Kolhapur.
Planning & Design of Vertical Farm Building.
TYPICAL 1ST
& 2ND
FLOOR PLAN
TERRACE FLOOR PLAN
7. Irrigation System –
Department of Civil Engineering, K.I.T’s College of Engineering, Kolhapur.
Planning & Design of Vertical Farm Building.
Drip irrigation, also known as trickle irrigation or microirrigation, is an irrigation method
which saves water and fertilizer by allowing water to drip slowly to the roots of plants, either
onto the soil surface or directly onto the root zone, through a network of valves, pipes, tubing,
and emitters.
Components (listed in order from water
source)
• Pump or pressurized water source
• Water Filter(s) - Filtration Systems:
Sand Separator like Hydro-Cyclone,
Screen filters, Media Filters
• Fertigation Systems (Venturi injector)
and Chemigation Equipment
(optional)
• Backwash Controller (Backflow Preventer)
Department of Civil Engineering, K.I.T’s College of Engineering, Kolhapur.
Planning & Design of Vertical Farm Building.
• Pressure Control Valve (Pressure Regulator)
• Main Line (larger diameter Pipe and Pipe Fittings)
• Hand-operated, electronic, or hydraulic Control Valves and Safety Valves
• Smaller diameter polytube (often referred to as "laterals")
• Poly fittings and Accessories (to make connections)
• Emitting Devices at plants (ex. Emitter or Drippers, micro spray heads, inline drippers,
trickle rings)
• Note that in Drip irrigation systems Pump and valves may be manually or automatically
operated by a controller.
Most large drip irrigation systems employ some type of filter to prevent clogging of the small
emitter flow path by small waterborne particles. New technologies are now being offered that
minimize clogging. Some residential systems are installed without additional filters since potable
water is already filtered at the water treatment plant. Virtually all drip irrigation equipment
manufacturers recommend that filters be employed and generally will not honor warranties
unless this is done. Last line filters just before the final delivery pipe are strongly recommended
in addition to any other filtration system due to fine particle settlement and accidental insertion
of particles in the intermediate lines.
Drip and subsurface drip irrigation is used almost exclusively when using recycled municipal
waste water. Regulations typically do not permit spraying water through the air that has not been
fully treated to potable water standards.
Because of the way the water is applied in a drip system, traditional surface applications of
timed-release fertilizer are sometimes ineffective, so drip systems often mix liquid fertilizer with
the irrigation water. This is called fertigation; fertigation and chemigation (application of
pesticides and other chemicals to periodically clean out the system, such as chlorine or sulfuric
acid) use chemical injectors such as diaphragm pumps, piston pumps, or venturi pumps. The
chemicals may be added constantly whenever the system is irrigating or at intervals. Fertilizer
savings of up to 95% are being reported from recent university field tests using drip fertigation
and slow water delivery as compared to timed-release and irrigation by micro spray heads.
Department of Civil Engineering, K.I.T’s College of Engineering, Kolhapur.
Planning & Design of Vertical Farm Building.
If properly designed, installed, and managed, drip irrigation may help achieve water conservation
by reducing evaporation and deep drainage when compared to other types of irrigation such as
flood or overhead sprinklers since water can be more precisely applied to the plant roots. In
addition, drip can eliminate many diseases that are spread through water contact with the foliage.
Finally, in regions where water supplies are severely limited, there may be no actual water
savings, but rather simply an increase in production while using the same amount of water as
before. In very arid regions or on sandy soils, the preferred method is to apply the irrigation
water as slowly as possible.
Pulsed irrigation is sometimes used to decrease the amount of water delivered to the plant at any
one time, thus reducing runoff or deep percolation. Pulsed systems are typically expensive and
require extensive maintenance. Therefore, the latest efforts by emitter manufacturers are focused
toward developing new technologies that deliver irrigation water at ultra-low flow rates, i.e. less
than 1.0 liter per hour. Slow and even delivery further improves water use efficiency without
incurring the expense and complexity of pulsed delivery equipment.
Drip irrigation is used by farms, commercial greenhouses, and residential gardeners.
Drip irrigation is adopted extensively in areas of acute water scarcity and especially for crops
such as coconuts, containerized landscape trees, grapes, bananas, ber, brinjal, citrus,
strawberries, sugarcane, cotton, maize, and tomatoes.
9. Special Components
9.1 Light system -
Light system in this building can be classified into two main categories-
a) Sunlight system -
A network of reflectors and reflectors & FOC (Fiber Optic Cables ) is deployed on every floor to
utilize maximum sunlight during day time and also can be used for light during night by using
led (light emitting diode) at end of FOC.
Department of Civil Engineering, K.I.T’s College of Engineering, Kolhapur.
Planning & Design of Vertical Farm Building.
Basically there are two types of lighting network arrangement used in the building for day light,
stated as follows :-
1. Network of reflectors
Network of side reflector consist of reflecting panels placed around periphery of the building and
central duct on each floor at a height 200 mm above soil bed.
At the ceiling of each floor a network of concave shaped reflectors are arranged so as to reflect
the rays received by the side reflectors to the plants.
2.Network of reflectors + FOC
Here a network of fiber optic cables is arranged as show in figures below. A bunch of fiber optic
cables is inserted in the concave reflectors at the ceiling of each floor which will transmit the
sunlight down to any floor required. Sunlight is imposed on the ends of fiber optic cables with
help of reflectors either mounted on the terrace or at the outer edge of ceiling at each floor, this
sunlight then travels through fiber optic cables to the concave reflectors and then with the help of
mirror arrangement amplifies and then received by the plants.
Department of Civil Engineering, K.I.T’s College of Engineering, Kolhapur.
Planning & Design of Vertical Farm Building.
b) Artificial light system
Plants grow best when provided with the same spectrum of colours (violet to red) as natural
sunlight. Although some artificial lights can come close to the quality of natural light, most
produce either more or less of certain colours in the spectrum.
Grow light is an electric lamp designed to promote plant growth by emitting an
electromagnetic spectrum appropriate for photosynthesis. The emitted light spectrum is
similar to that from the sun, allowing indoor growth with outdoor conditions. Natural
daylight has a high color temperature (approx. 6000 k) and appears bluish. Through the
use of the color rendering index, it is possible to compare how much the lamp matches
the natural color of regular sunlight.
Department of Civil Engineering, K.I.T’s College of Engineering, Kolhapur.
Planning & Design of Vertical Farm Building.
Incandescent grow lights
Incandescent grow lights have a red-yellowish tone and low color temperature (approx. 2700 k).
They are used to highlight indoor plant groupings and not as a true plant 'growing' light
(although they may be labeled as such). Incandescent growing lamps have an average life span of
750 hours. In addition, they are less energy efficient than fluorescent or high-intensity discharge
lamps, converting much of the electricity consumed into heat (rather than light).
Fluorescent grow lights
today, fluorescent lights are available in any desired color temperature in the range from 2700 k
to 6500 k. standard fluorescents are usually used for growing vegetables (as leaf lettuce, spinach,
and herbs) or for starting seedlings to get a jump start on spring plantings. Standard fluorescents
produce twice as many lumens per watt of energy consumed as incandescent and have an
average usable life span of up to 20,000 hours. This is 25 times as long as an incandescent. cool
white fluorescent lamps are sometimes used as grow lamps. These offers slightly lower
performance, a white light, and lower purchase cost.
Fluorescent tube lights are available in either cool white colours (producing light in the blue
range) or warm white colours (producing more light in the red range). Ideally, you'll want to use
one "cool" bulb and one "warm" bulb to provide the fullest, most natural spectrum of light. the
fluorescent tubes are usually rated to last anywhere from 18 months up to 4 years but lose 85%
of their intensity before they burn out. For plants that require a maximum amount of light
intensity, replace bulbs about 70 percent of the way through their rated life. If you are using
more than one light, you can alternate changing them out to maintain intensity.
LED grow lamps
Recent advancements in LEDs have allowed for the production of relatively cheap, bright, and
long lasting grow lights that emit only the wavelengths of light corresponding to chlorophyll's
absorption peaks. these lights are attractive to indoor growers since they do not consume as much
power, do not require ballasts, and produce a fraction of the heat of hid lamps. Since there is a
Department of Civil Engineering, K.I.T’s College of Engineering, Kolhapur.
Planning & Design of Vertical Farm Building.
significant reduction in heat, time can be extended between watering cycles because the plants
transpire less under led grow lights. A caution is warned to those growing with leds not to over
water the plants.
There are four chlorophyll absorption peaks and led grow lights use four different types of leds
to hit all four peaks (two red and two blue). Early led grow lamps used hundreds of 1 or 2 watt
LEDs and were not effective replacements for hid lamps. Newer advanced led grow lamps use
automotive grade 6 watt LEDs and have shown similar results to hid lamps.
Use
Grow lights are usually used for indoor gardening, plant propagation and food production,
including indoor hydroponics and aquatic plants. Although most grow lights are used on an
industrial level, some small-scale/domestic usage of these lamps has also been found.
according to the inverse square law, the intensity of light radiating from a point source (in this
case a bulb) that reaches a surface is inversely proportional to the square of the surface's distance
from the source. so if an object is twice as far away, it receives only 1/4 the light. this is a serious
hurdle for indoor growers, and many techniques are employed to use light as efficiently as
possible. Reflectors are thus often used in the lamps to maximize light efficiency. Plants or lights
are moved as close together as possible so that they receive equal lighting and that all light
coming from the lamps wind up on the plants (rather than partly besides it). often, the distance
between lamp and plant is in the range of 24 inches (with incandescent lamps), up to 4 inches
(with other lamps as compact, large and high-output fluorescent lamps).many home gardeners
cover the walls of their grow-room with a reflective material, or alternatively, white paint to
maximize efficiency
9.2 Porous pipe network
To provide an efficient drainage system underneath the soil bed an extra arrangement of porous
pipe network is provided.
Department of Civil Engineering, K.I.T’s College of Engineering, Kolhapur.
Planning & Design of Vertical Farm Building.
Porous pipe network consist of porous pipe laid at the inner face of building .
firstly, the slab is been given a minute gentle slope while finishing .then a layer of sand is spread
at the bottom of bed then soil is placed over it.
Due to this arrangement the unwanted extra water is collected by the porous pipes and then taken
down through the duct by pipes.
This water then can be either used to refill ground water level or can be recycled for watering
plants.
In this manner optimum use of water is possible.
9.3 Water proofing
microdite
Water proofing chemical manufactured by bbr microdite waterproofing co.
Cape Comorin, South India.
Salient features -
• The most efficient product ever known.
• Cement ingredients based complex to take care of any shortcomings in cement and sand.
Department of Civil Engineering, K.I.T’s College of Engineering, Kolhapur.
Planning & Design of Vertical Farm Building.
• Neutralizes and takes care of excess salt and ....clay present in the sand used for
construction.
• Prevents cracks formation.
• Ideal additive of cement for injection purposes.
• Useful in new as well as old constructions.
• Gives the maximum coverage; hence the most..... economical product.
• Gives the maximum durability.
• Shelf life of product is minimum 10 years.
Composition
This is a non-toxic, non-flammable, non-hazardous, aliphatic polymeric ester complex of a high
degree of stability.
Handling is quite safe and its properties are quite comparable with cement. this is miscible with
water, cement and synthetic preparations like primers ,distempers and a variety of paints. this is
alkaline, similar to cement. This is available in liquid as well as powder form. the liquid grade
has a specific gravity of approx. 1.2
Application procedures
Guidelines for civil engineers & architects.
The compressive strength of cement structures remain constant up to a maximum limit of 1%
of bbr microdite w.r.t. cement and thereafter it is on the decline though the waterproofing
Department of Civil Engineering, K.I.T’s College of Engineering, Kolhapur.
Planning & Design of Vertical Farm Building.
efficiency goes on increasing. However, when sand containing excess salt and clay are used for
concreting even if the percentage goes up slightly there won’t be any appreciable change in the
strength. the various mixing proportions prescribed for different applications are based on this
principle. Hence, the procedure for the use of microdite for any application not listed in the
handbook should be decided keeping this in mind.
if there is problem of leakage in old concrete structures due to high porosity, no difference in
the compressive strength will take place though microdite of a higher percentage (even above
20%) is coated on the structure.
Preventive measures (to take care of leakage, seepage & salt problems)
New structures (during construction)
the procedures given below are of a general nature which require modification where necessary
depending upon the specific nature of the job, quality of the materials of construction and labour.
research scientist bright b. rose & the company are not liable for any loss arising out of misuse or
negligence on the part of the user.
New cement plaster
a calculated quantity of bbr microdite is mixed with the plastering mixture. the percentage of
microdite should be decided on the basis of the quality of sand.
suggested dose of microdite
bad quality of sand (sand containing excess salt and clay; especially brought from creeks etc.) :
upto 1 % of bbr microdite w.r.t. cement in the plastering mixture. sand is not be taken into
account in the calculation ( upto 500 gms per bag of cement ).
best quality of sand (sand from river bed with low salt content and clay) : it can go down upto
0.4%( i.e. per bag of cement, 200 gms. of microdite )
Department of Civil Engineering, K.I.T’s College of Engineering, Kolhapur.
Planning & Design of Vertical Farm Building.
10.Building analysis & design
10.1 Summary
a) type of structure
g+3 (reinforced concrete framed structure )
b) built up area
ground – 1191mm²
1st
- 1191mm²
2nd
- 1191mm²
c) foundation strata
hard or stiff clay in deep bed
safe bearing capacity – 450 kn/mm²
d) design method – lsm
Department of Civil Engineering, K.I.T’s College of Engineering, Kolhapur.
Planning & Design of Vertical Farm Building.
material used –
cement used – 43 grade ordinary portland
cement confirming to is 8112
aggregate – confirming to is 383
water – potable water,satisfactory for mixing concrete.
admixture – water proofing as per is 9103
reinforcement –
fe250 – mild steel bar confirming to is 342 part-i
fe415 – high strength deformed bars confirming is 1786
concrete – m20 grade
load calculation
1) self wt. = -1
2) parapet wall = 1x0.23x19 = 4.37 kn/m
3) slab – 25d = 25x0.15 = 3.75
4) water proofing = 23x0.1 = 2.3
5) soil load = 20x0.7 = 14 kn/m
6)stair case –
waist slab – 25x0.22 = 5.5kn
floor finish – 0.3 kn/m
total – 5.8kn/m
=5.8((0.15)²+(0.25)²/2)½
= 6.76 kn/m
step load = (0.5xrxtx24)1/t
= (0.5x0.15x0.25x25)1/0.25 = 1.8 kn/m
l.l = 3kn
total = 6.76+1.8+3 = 11.56
load on beam = wlx/2 = 11.56x5.25/2 = 30.34 kn/m
staircase wall = 0.23x19x3 = 13 .11 kn/m
Department of Civil Engineering, K.I.T’s College of Engineering, Kolhapur.
Planning & Design of Vertical Farm Building.
10.2 Staad input file (Staad editor)
staad space dxf import of dd.dxf
start job information
engineer date 16-mar-11
job name vertical farm
job no 1
end job information
input width 79
unit meter kn
joint coordinates
1 72.15 0 -6; 2 72.15 0 -11; 3 68.7 0 -11; 4 68.7 0 -6; 5 63.7 0 -11;
6 63.7 0 -6; 7 58.7 0 -11; 8 58.7 0 -6; 9 53.7 0 -11; 10 53.7 0 -6;
11 48.7 0 -11; 12 48.7 0 -6; 13 43.7 0 -11; 14 43.7 0 -6; 15 68.7 0 -12.88;
16 63.7 0 -12.88; 17 68.7 0 -4.12; 18 63.7 0 -4.12; 19 63.7 0 -14.45;
20 58.7 0 -14.45; 21 63.7 0 -2.55; 22 58.7 0 -2.55; 24 58.7 0 -15.48;
25 53.7 0 -15.48; 26 58.7 0 -1.52; 27 53.7 0 -1.52; 28 53.7 0 -16;
29 48.7 0 -16; 30 53.7 0 -1; 31 48.7 0 -1; 32 43.7 0 -16; 33 43.7 0 -1;
34 48.7 0 -16.65; 35 48.7 0 -0.35; 36 43.7 0 -16.91; 37 43.7 0 -0.09;
38 38.7 0 -16; 39 38.7 0 -11; 40 38.7 0 -6; 41 38.7 0 -1; 42 38.7 0 -10;
43 38.7 0 -7; 44 43.7 0 -8.5; 45 41.7 0 -8.5; 46 38.7 0 1.02511e-008;
47 38.7 0 -17; 48 5.25 0 -6; 49 5.25 0 -11; 50 8.7 0 -11; 51 8.7 0 -6;
52 13.7 0 -11; 53 13.7 0 -6; 54 18.7 0 -11; 55 18.7 0 -6; 56 23.7 0 -11;
57 23.7 0 -6; 58 28.7 0 -11; 59 28.7 0 -6; 60 33.7 0 -11; 61 33.7 0 -6;
62 8.7 0 -12.88; 63 13.7 0 -12.88; 64 8.7 0 -4.12; 65 13.7 0 -4.12;
66 13.7 0 -14.45; 67 18.7 0 -14.45; 68 13.7 0 -2.55; 69 18.7 0 -2.55;
Department of Civil Engineering, K.I.T’s College of Engineering, Kolhapur.
Planning & Design of Vertical Farm Building.
71 18.7 0 -15.48; 72 23.7 0 -15.48; 73 18.7 0 -1.52; 74 23.7 0 -1.52;
75 23.7 0 -16; 76 28.7 0 -16; 77 23.7 0 -1; 78 28.7 0 -1; 79 33.7 0 -16;
80 33.7 0 -1; 81 28.7 0 -16.65; 82 28.7 0 -0.35; 83 33.7 0 -16.91;
84 33.7 0 -0.09; 85 33.7 0 -8.5; 86 35.7 0 -8.5; 87 8.61007e-008 0 -11;
88 8.61007e-008 0 -6; 89 72.15 -1.5 -6; 90 72.15 -1.5 -11; 91 68.7 -1.5 -11;
92 68.7 -1.5 -6; 93 63.7 -1.5 -11; 94 63.7 -1.5 -6; 95 58.7 -1.5 -11;
96 58.7 -1.5 -6; 97 53.7 -1.5 -11; 98 53.7 -1.5 -6; 99 48.7 -1.5 -11;
100 48.7 -1.5 -6; 101 43.7 -1.5 -11; 102 43.7 -1.5 -6; 103 68.7 -1.5 -12.88;
105 68.7 -1.5 -4.12; 107 63.7 -1.5 -14.45; 109 63.7 -1.5 -2.55;
111 58.7 -1.5 -15.48; 113 58.7 -1.5 -1.52; 115 53.7 -1.5 -16;
116 48.7 -1.5 -16; 117 53.7 -1.5 -1; 118 48.7 -1.5 -1; 119 43.7 -1.5 -16;
120 43.7 -1.5 -1; 125 38.7 -1.5 -16; 126 38.7 -1.5 -11; 127 38.7 -1.5 -6;
128 38.7 -1.5 -1; 131 43.7 -1.5 -8.5; 132 41.7 -1.5 -8.5; 135 5.25 -1.5 -6;
136 5.25 -1.5 -11; 137 8.7 -1.5 -11; 138 8.7 -1.5 -6; 139 13.7 -1.5 -11;
140 13.7 -1.5 -6; 141 18.7 -1.5 -11; 142 18.7 -1.5 -6; 143 23.7 -1.5 -11;
144 23.7 -1.5 -6; 145 28.7 -1.5 -11; 146 28.7 -1.5 -6; 147 33.7 -1.5 -11;
148 33.7 -1.5 -6; 149 8.7 -1.5 -12.88; 151 8.7 -1.5 -4.12;
153 13.7 -1.5 -14.45; 155 13.7 -1.5 -2.55; 157 18.7 -1.5 -15.48;
159 18.7 -1.5 -1.52; 161 23.7 -1.5 -16; 162 28.7 -1.5 -16; 163 23.7 -1.5 -1;
164 28.7 -1.5 -1; 165 33.7 -1.5 -16; 166 33.7 -1.5 -1; 171 33.7 -1.5 -8.5;
172 35.7 -1.5 -8.5; 173 8.61007e-008 -1.5 -11; 174 8.61007e-008 -1.5 -6;
175 72.15 3 -6; 176 72.15 3 -11; 177 68.7 3 -11; 178 68.7 3 -6; 179 63.7 3 -11;
180 63.7 3 -6; 181 58.7 3 -11; 182 58.7 3 -6; 183 53.7 3 -11; 184 53.7 3 -6;
185 48.7 3 -11; 186 48.7 3 -6; 187 43.7 3 -11; 188 43.7 3 -6;
189 68.7 3 -12.88; 190 63.7 3 -12.88; 191 68.7 3 -4.12; 192 63.7 3 -4.12;
193 63.7 3 -14.45; 194 58.7 3 -14.45; 195 63.7 3 -2.55; 196 58.7 3 -2.55;
197 58.7 3 -15.48; 198 53.7 3 -15.48; 199 58.7 3 -1.52; 200 53.7 3 -1.52;
201 53.7 3 -16; 202 48.7 3 -16; 203 53.7 3 -1; 204 48.7 3 -1; 205 43.7 3 -16;
206 43.7 3 -1; 207 48.7 3 -16.65; 208 48.7 3 -0.35; 209 43.7 3 -16.91;
210 43.7 3 -0.09; 211 38.7 3 -16; 212 38.7 3 -11; 213 38.7 3 -6; 214 38.7 3 -1;
215 38.7 3 -10; 216 38.7 3 -7; 217 43.7 3 -8.5; 218 41.7 3 -8.5;
Department of Civil Engineering, K.I.T’s College of Engineering, Kolhapur.
Planning & Design of Vertical Farm Building.
219 38.7 3 1.02511e-008; 220 38.7 3 -17; 221 5.25 3 -6; 222 5.25 3 -11;
223 8.7 3 -11; 224 8.7 3 -6; 225 13.7 3 -11; 226 13.7 3 -6; 227 18.7 3 -11;
228 18.7 3 -6; 229 23.7 3 -11; 230 23.7 3 -6; 231 28.7 3 -11; 232 28.7 3 -6;
233 33.7 3 -11; 234 33.7 3 -6; 235 8.7 3 -12.88; 236 13.7 3 -12.88;
237 8.7 3 -4.12; 238 13.7 3 -4.12; 239 13.7 3 -14.45; 240 18.7 3 -14.45;
241 13.7 3 -2.55; 242 18.7 3 -2.55; 243 18.7 3 -15.48; 244 23.7 3 -15.48;
245 18.7 3 -1.52; 246 23.7 3 -1.52; 247 23.7 3 -16; 248 28.7 3 -16;
249 23.7 3 -1; 250 28.7 3 -1; 251 33.7 3 -16; 252 33.7 3 -1; 253 28.7 3 -16.65;
254 28.7 3 -0.35; 255 33.7 3 -16.91; 256 33.7 3 -0.09; 257 33.7 3 -8.5;
258 35.7 3 -8.5; 259 72.15 6 -6; 260 72.15 6 -11; 261 68.7 6 -11;
262 68.7 6 -6; 263 63.7 6 -11; 264 63.7 6 -6; 265 58.7 6 -11; 266 58.7 6 -6;
267 53.7 6 -11; 268 53.7 6 -6; 269 48.7 6 -11; 270 48.7 6 -6; 271 43.7 6 -11;
272 43.7 6 -6; 273 68.7 6 -12.88; 274 63.7 6 -12.88; 275 68.7 6 -4.12;
276 63.7 6 -4.12; 277 63.7 6 -14.45; 278 58.7 6 -14.45; 279 63.7 6 -2.55;
280 58.7 6 -2.55; 281 58.7 6 -15.48; 282 53.7 6 -15.48; 283 58.7 6 -1.52;
284 53.7 6 -1.52; 285 53.7 6 -16; 286 48.7 6 -16; 287 53.7 6 -1; 288 48.7 6 -1;
289 43.7 6 -16; 290 43.7 6 -1; 291 48.7 6 -16.65; 292 48.7 6 -0.35;
293 43.7 6 -16.91; 294 43.7 6 -0.09; 295 38.7 6 -16; 296 38.7 6 -11;
297 38.7 6 -6; 298 38.7 6 -1; 299 38.7 6 -10; 300 38.7 6 -7; 301 43.7 6 -8.5;
302 41.7 6 -8.5; 303 38.7 6 1.02511e-008; 304 38.7 6 -17; 305 5.25 6 -6;
306 5.25 6 -11; 307 8.7 6 -11; 308 8.7 6 -6; 309 13.7 6 -11; 310 13.7 6 -6;
311 18.7 6 -11; 312 18.7 6 -6; 313 23.7 6 -11; 314 23.7 6 -6; 315 28.7 6 -11;
316 28.7 6 -6; 317 33.7 6 -11; 318 33.7 6 -6; 319 8.7 6 -12.88;
320 13.7 6 -12.88; 321 8.7 6 -4.12; 322 13.7 6 -4.12; 323 13.7 6 -14.45;
324 18.7 6 -14.45; 325 13.7 6 -2.55; 326 18.7 6 -2.55; 327 18.7 6 -15.48;
328 23.7 6 -15.48; 329 18.7 6 -1.52; 330 23.7 6 -1.52; 331 23.7 6 -16;
332 28.7 6 -16; 333 23.7 6 -1; 334 28.7 6 -1; 335 33.7 6 -16; 336 33.7 6 -1;
337 28.7 6 -16.65; 338 28.7 6 -0.35; 339 33.7 6 -16.91; 340 33.7 6 -0.09;
341 33.7 6 -8.5; 342 35.7 6 -8.5; 343 72.15 9 -6; 344 72.15 9 -11;
345 68.7 9 -11; 346 68.7 9 -6; 347 63.7 9 -11; 348 63.7 9 -6; 349 58.7 9 -11;
350 58.7 9 -6; 351 53.7 9 -11; 352 53.7 9 -6; 353 48.7 9 -11; 354 48.7 9 -6;
Department of Civil Engineering, K.I.T’s College of Engineering, Kolhapur.
Planning & Design of Vertical Farm Building.
355 43.7 9 -11; 356 43.7 9 -6; 357 68.7 9 -12.88; 358 63.7 9 -12.88;
359 68.7 9 -4.12; 360 63.7 9 -4.12; 361 63.7 9 -14.45; 362 58.7 9 -14.45;
363 63.7 9 -2.55; 364 58.7 9 -2.55; 365 58.7 9 -15.48; 366 53.7 9 -15.48;
367 58.7 9 -1.52; 368 53.7 9 -1.52; 369 53.7 9 -16; 370 48.7 9 -16;
371 53.7 9 -1; 372 48.7 9 -1; 373 43.7 9 -16; 374 43.7 9 -1; 375 48.7 9 -16.65;
376 48.7 9 -0.35; 377 43.7 9 -16.91; 378 43.7 9 -0.09; 379 38.7 9 -16;
380 38.7 9 -11; 381 38.7 9 -6; 382 38.7 9 -1; 383 38.7 9 -10; 384 38.7 9 -7;
385 43.7 9 -8.5; 386 41.7 9 -8.5; 387 38.7 9 1.02511e-008; 388 38.7 9 -17;
389 5.25 9 -6; 390 5.25 9 -11; 391 8.7 9 -11; 392 8.7 9 -6; 393 13.7 9 -11;
394 13.7 9 -6; 395 18.7 9 -11; 396 18.7 9 -6; 397 23.7 9 -11; 398 23.7 9 -6;
399 28.7 9 -11; 400 28.7 9 -6; 401 33.7 9 -11; 402 33.7 9 -6; 403 8.7 9 -12.88;
404 13.7 9 -12.88; 405 8.7 9 -4.12; 406 13.7 9 -4.12; 407 13.7 9 -14.45;
408 18.7 9 -14.45; 409 13.7 9 -2.55; 410 18.7 9 -2.55; 411 18.7 9 -15.48;
412 23.7 9 -15.48; 413 18.7 9 -1.52; 414 23.7 9 -1.52; 415 23.7 9 -16;
416 28.7 9 -16; 417 23.7 9 -1; 418 28.7 9 -1; 419 33.7 9 -16; 420 33.7 9 -1;
421 28.7 9 -16.65; 422 28.7 9 -0.35; 423 33.7 9 -16.91; 424 33.7 9 -0.09;
425 33.7 9 -8.5; 426 35.7 9 -8.5; 427 8.61007e-008 3 -11;
428 8.61007e-008 3 -6; 429 8.61007e-008 6 -11; 430 8.61007e-008 6 -6;
431 8.61007e-008 9 -11; 432 8.61007e-008 9 -6; 433 5.25 12 -6; 434 5.25 12 -11;
435 8.61007e-008 12 -11; 436 8.61007e-008 12 -6; 437 8.61007e-008 1.5 -11;
438 8.61007e-008 1.5 -6; 439 8.61007e-008 4.5 -11; 440 8.61007e-008 4.5 -6;
441 8.61007e-008 7.5 -11; 442 8.61007e-008 7.5 -6;
member incidences
1 87 88; 2 49 87; 3 48 88; 4 48 49; 5 62 49; 6 49 50; 7 48 51; 8 64 48;
9 50 62; 10 51 50; 11 51 64; 12 66 62; 13 62 63; 14 50 52; 15 53 51; 16 64 65;
17 68 64; 18 63 66; 19 63 52; 20 52 53; 21 65 53; 22 65 68; 23 71 66; 24 66 67;
25 52 54; 26 55 53; 27 68 69; 28 73 68; 29 67 71; 30 67 54; 31 54 55; 32 69 55;
33 69 73; 34 75 71; 35 71 72; 36 54 56; 37 57 55; 38 73 74; 39 77 73; 40 72 75;
41 72 56; 42 56 57; 43 74 57; 44 74 77; 45 81 75; 46 75 76; 47 56 58; 48 59 57;
49 77 78; 50 82 77; 51 76 81; 52 76 58; 53 58 59; 54 78 59; 55 78 82; 56 83 81;
57 76 79; 58 58 60; 59 61 59; 60 78 80; 61 84 82; 62 79 83; 63 79 60; 64 60 61;
Department of Civil Engineering, K.I.T’s College of Engineering, Kolhapur.
Planning & Design of Vertical Farm Building.
65 80 61; 66 80 84; 67 85 86; 68 83 47; 69 79 38; 70 39 60; 71 61 40; 72 80 41;
73 46 84; 74 42 86; 75 86 43; 76 38 47; 77 38 39; 78 39 42; 79 40 43; 80 41 40;
81 41 46; 82 42 45; 83 45 43; 84 47 36; 85 32 38; 86 39 13; 87 14 40; 88 33 41;
89 37 46; 90 44 45; 91 32 36; 92 32 13; 93 13 14; 94 33 14; 95 33 37; 96 34 36;
97 29 32; 98 11 13; 99 14 12; 100 31 33; 101 35 37; 102 29 34; 103 29 11;
104 11 12; 105 31 12; 106 31 35; 107 28 34; 108 28 29; 109 9 11; 110 12 10;
111 30 31; 112 30 35; 113 25 28; 114 25 9; 115 9 10; 116 27 10; 117 27 30;
118 24 28; 119 24 25; 120 7 9; 121 10 8; 122 26 27; 123 26 30; 124 20 24;
125 20 7; 126 7 8; 127 22 8; 128 22 26; 129 19 24; 130 20 19; 131 5 7; 132 8 6;
133 21 22; 134 21 26; 135 16 19; 136 16 5; 137 5 6; 138 18 6; 139 18 21;
140 15 19; 141 15 16; 142 3 5; 143 6 4; 144 17 18; 145 17 21; 146 3 15;
147 4 3; 148 4 17; 149 2 15; 150 2 3; 151 1 4; 152 1 17; 153 1 2; 154 1 89;
155 2 90; 156 3 91; 157 4 92; 158 5 93; 159 6 94; 160 7 95; 161 8 96; 162 9 97;
163 10 98; 164 11 99; 165 12 100; 166 13 101; 167 14 102; 168 15 103;
170 17 105; 172 19 107; 174 21 109; 176 24 111; 178 26 113; 180 28 115;
181 29 116; 182 30 117; 183 31 118; 184 32 119; 185 33 120; 190 38 125;
191 39 126; 192 40 127; 193 41 128; 196 44 131; 197 45 132; 200 48 135;
201 49 136; 202 50 137; 203 51 138; 204 52 139; 205 53 140; 206 54 141;
207 55 142; 208 56 143; 209 57 144; 210 58 145; 211 59 146; 212 60 147;
213 61 148; 214 62 149; 216 64 151; 218 66 153; 220 68 155; 222 71 157;
224 73 159; 226 75 161; 227 76 162; 228 77 163; 229 78 164; 230 79 165;
231 80 166; 236 85 171; 237 86 172; 238 87 173; 239 88 174; 240 1 175;
241 2 176; 242 3 177; 243 4 178; 244 5 179; 245 6 180; 246 7 181; 247 8 182;
248 9 183; 249 10 184; 250 11 185; 251 12 186; 252 13 187; 253 14 188;
254 15 189; 256 17 191; 258 19 193; 260 21 195; 262 24 197; 264 26 199;
266 28 201; 267 29 202; 268 30 203; 269 31 204; 270 32 205; 271 33 206;
276 38 211; 277 39 212; 278 40 213; 279 41 214; 282 44 217; 283 45 218;
286 48 221; 287 49 222; 288 50 223; 289 51 224; 290 52 225; 291 53 226;
292 54 227; 293 55 228; 294 56 229; 295 57 230; 296 58 231; 297 59 232;
298 60 233; 299 61 234; 300 62 235; 302 64 237; 304 66 239; 306 68 241;
308 71 243; 310 73 245; 312 75 247; 313 76 248; 314 77 249; 315 78 250;
Department of Civil Engineering, K.I.T’s College of Engineering, Kolhapur.
Planning & Design of Vertical Farm Building.
316 79 251; 317 80 252; 322 85 257; 323 86 258; 324 235 222; 325 222 223;
326 221 224; 327 237 221; 328 223 235; 329 224 223; 330 224 237; 331 239 235;
332 235 236; 333 223 225; 334 226 224; 335 237 238; 336 241 237; 337 236 239;
338 236 225; 339 225 226; 340 238 226; 341 238 241; 342 243 239; 343 239 240;
344 225 227; 345 228 226; 346 241 242; 347 245 241; 348 240 243; 349 240 227;
350 227 228; 351 242 228; 352 242 245; 353 247 243; 354 243 244; 355 227 229;
356 230 228; 357 245 246; 358 249 245; 359 244 247; 360 244 229; 361 229 230;
362 246 230; 363 246 249; 364 253 247; 365 247 248; 366 229 231; 367 232 230;
368 249 250; 369 254 249; 370 248 253; 371 248 231; 372 231 232; 373 250 232;
374 250 254; 375 255 253; 376 248 251; 377 231 233; 378 234 232; 379 250 252;
380 256 254; 381 251 255; 382 251 233; 383 233 234; 384 252 234; 385 252 256;
386 257 258; 387 255 220; 388 251 211; 389 212 233; 390 234 213; 391 252 214;
392 219 256; 393 215 258; 394 258 216; 395 211 220; 396 211 212; 397 212 215;
398 213 216; 399 214 213; 400 214 219; 401 215 218; 402 218 216; 403 220 209;
404 205 211; 405 212 187; 406 188 213; 407 206 214; 408 210 219; 409 217 218;
410 205 209; 411 205 187; 412 187 188; 413 206 188; 414 206 210; 415 207 209;
416 202 205; 417 185 187; 418 188 186; 419 204 206; 420 208 210; 421 202 207;
422 202 185; 423 185 186; 424 204 186; 425 204 208; 426 201 207; 427 201 202;
428 183 185; 429 186 184; 430 203 204; 431 203 208; 432 198 201; 433 198 183;
434 183 184; 435 200 184; 436 200 203; 437 197 201; 438 197 198; 439 181 183;
440 184 182; 441 199 200; 442 199 203; 443 194 197; 444 194 181; 445 181 182;
446 196 182; 447 196 199; 448 193 197; 449 194 193; 450 179 181; 451 182 180;
452 195 196; 453 195 199; 454 190 193; 455 190 179; 456 179 180; 457 192 180;
458 192 195; 459 189 193; 460 189 190; 461 177 179; 462 180 178; 463 191 192;
464 191 195; 465 177 189; 466 178 177; 467 178 191; 468 176 189; 469 176 177;
470 175 178; 471 175 191; 472 175 176; 473 175 259; 474 176 260; 475 177 261;
476 178 262; 477 179 263; 478 180 264; 479 181 265; 480 182 266; 481 183 267;
482 184 268; 483 185 269; 484 186 270; 485 187 271; 486 188 272; 487 189 273;
489 191 275; 491 193 277; 493 195 279; 495 197 281; 497 199 283; 499 201 285;
500 202 286; 501 203 287; 502 204 288; 503 205 289; 504 206 290; 509 211 295;
510 212 296; 511 213 297; 512 214 298; 515 217 301; 516 218 302; 519 221 305;
Department of Civil Engineering, K.I.T’s College of Engineering, Kolhapur.
Planning & Design of Vertical Farm Building.
520 222 306; 521 223 307; 522 224 308; 523 225 309; 524 226 310; 525 227 311;
526 228 312; 527 229 313; 528 230 314; 529 231 315; 530 232 316; 531 233 317;
532 234 318; 533 235 319; 535 237 321; 537 239 323; 539 241 325; 541 243 327;
543 245 329; 545 247 331; 546 248 332; 547 249 333; 548 250 334; 549 251 335;
550 252 336; 555 257 341; 556 258 342; 557 319 306; 558 306 307; 559 305 308;
560 321 305; 561 307 319; 562 308 307; 563 308 321; 564 323 319; 565 319 320;
566 307 309; 567 310 308; 568 321 322; 569 325 321; 570 320 323; 571 320 309;
572 309 310; 573 322 310; 574 322 325; 575 327 323; 576 323 324; 577 309 311;
578 312 310; 579 325 326; 580 329 325; 581 324 327; 582 324 311; 583 311 312;
584 326 312; 585 326 329; 586 331 327; 587 327 328; 588 311 313; 589 314 312;
590 329 330; 591 333 329; 592 328 331; 593 328 313; 594 313 314; 595 330 314;
596 330 333; 597 337 331; 598 331 332; 599 313 315; 600 316 314; 601 333 334;
602 338 333; 603 332 337; 604 332 315; 605 315 316; 606 334 316; 607 334 338;
608 339 337; 609 332 335; 610 315 317; 611 318 316; 612 334 336; 613 340 338;
614 335 339; 615 335 317; 616 317 318; 617 336 318; 618 336 340; 619 341 342;
620 339 304; 621 335 295; 622 296 317; 623 318 297; 624 336 298; 625 303 340;
626 299 342; 627 342 300; 628 295 304; 629 295 296; 630 296 299; 631 297 300;
632 298 297; 633 298 303; 634 299 302; 635 302 300; 636 304 293; 637 289 295;
638 296 271; 639 272 297; 640 290 298; 641 294 303; 642 301 302; 643 289 293;
644 289 271; 645 271 272; 646 290 272; 647 290 294; 648 291 293; 649 286 289;
650 269 271; 651 272 270; 652 288 290; 653 292 294; 654 286 291; 655 286 269;
656 269 270; 657 288 270; 658 288 292; 659 285 291; 660 285 286; 661 267 269;
662 270 268; 663 287 288; 664 287 292; 665 282 285; 666 282 267; 667 267 268;
668 284 268; 669 284 287; 670 281 285; 671 281 282; 672 265 267; 673 268 266;
674 283 284; 675 283 287; 676 278 281; 677 278 265; 678 265 266; 679 280 266;
680 280 283; 681 277 281; 682 278 277; 683 263 265; 684 266 264; 685 279 280;
686 279 283; 687 274 277; 688 274 263; 689 263 264; 690 276 264; 691 276 279;
692 273 277; 693 273 274; 694 261 263; 695 264 262; 696 275 276; 697 275 279;
698 261 273; 699 262 261; 700 262 275; 701 260 273; 702 260 261; 703 259 262;
704 259 275; 705 259 260; 706 259 343; 707 260 344; 708 261 345; 709 262 346;
710 263 347; 711 264 348; 712 265 349; 713 266 350; 714 267 351; 715 268 352;
Department of Civil Engineering, K.I.T’s College of Engineering, Kolhapur.
Planning & Design of Vertical Farm Building.
716 269 353; 717 270 354; 718 271 355; 719 272 356; 720 273 357; 722 275 359;
724 277 361; 726 279 363; 728 281 365; 730 283 367; 732 285 369; 734 287 371;
735 288 372; 736 289 373; 737 290 374; 742 295 379; 743 296 380; 744 297 381;
745 298 382; 748 301 385; 749 302 386; 752 305 389; 753 306 390; 754 307 391;
755 308 392; 756 309 393; 757 310 394; 758 311 395; 759 312 396; 760 313 397;
761 314 398; 762 315 399; 763 316 400; 764 317 401; 765 318 402; 766 319 403;
768 321 405; 770 323 407; 772 325 409; 774 327 411; 776 329 413; 778 331 415;
779 332 416; 780 333 417; 781 334 418; 782 335 419; 783 336 420; 788 341 425;
789 342 426; 790 403 390; 791 390 391; 792 389 392; 793 405 389; 794 391 403;
795 392 391; 796 392 405; 797 407 403; 798 403 404; 799 391 393; 800 394 392;
801 405 406; 802 409 405; 803 404 407; 804 404 393; 805 393 394; 806 406 394;
807 406 409; 808 411 407; 809 407 408; 810 393 395; 811 396 394; 812 409 410;
813 413 409; 814 408 411; 815 408 395; 816 395 396; 817 410 396; 818 410 413;
819 415 411; 820 411 412; 821 395 397; 822 398 396; 823 413 414; 824 417 413;
825 412 415; 826 412 397; 827 397 398; 828 414 398; 829 414 417; 830 421 415;
831 415 416; 832 397 399; 833 400 398; 834 417 418; 835 422 417; 836 416 421;
837 416 399; 838 399 400; 839 418 400; 840 418 422; 841 423 421; 842 416 419;
843 399 401; 844 402 400; 845 418 420; 846 424 422; 847 419 423; 848 419 401;
849 401 402; 850 420 402; 851 420 424; 852 425 426; 853 423 388; 854 419 379;
855 380 401; 856 402 381; 857 420 382; 858 387 424; 859 383 426; 860 426 384;
861 379 388; 862 379 380; 863 380 383; 864 381 384; 865 382 381; 866 382 387;
867 383 386; 868 386 384; 869 388 377; 870 373 379; 871 380 355; 872 356 381;
873 374 382; 874 378 387; 875 385 386; 876 373 377; 877 373 355; 878 355 356;
879 374 356; 880 374 378; 881 375 377; 882 370 373; 883 353 355; 884 356 354;
885 372 374; 886 376 378; 887 370 375; 888 370 353; 889 353 354; 890 372 354;
891 372 376; 892 369 375; 893 369 370; 894 351 353; 895 354 352; 896 371 372;
897 371 376; 898 366 369; 899 366 351; 900 351 352; 901 368 352; 902 368 371;
903 365 369; 904 365 366; 905 349 351; 906 352 350; 907 367 368; 908 367 371;
909 362 365; 910 362 349; 911 349 350; 912 364 350; 913 364 367; 914 361 365;
915 362 361; 916 347 349; 917 350 348; 918 363 364; 919 363 367; 920 358 361;
921 358 347; 922 347 348; 923 360 348; 924 360 363; 925 357 361; 926 357 358;
Department of Civil Engineering, K.I.T’s College of Engineering, Kolhapur.
Planning & Design of Vertical Farm Building.
927 345 347; 928 348 346; 929 359 360; 930 359 363; 931 345 357; 932 346 345;
933 346 359; 934 344 357; 935 344 345; 936 343 346; 937 343 359; 938 343 344;
939 87 437; 940 88 438; 941 427 428; 942 222 427; 943 221 428; 944 221 222;
945 427 439; 946 428 440; 947 429 430; 948 306 429; 949 305 430; 950 305 306;
951 429 441; 952 430 442; 953 431 432; 954 390 431; 955 389 432; 956 389 390;
957 389 433; 958 390 434; 959 431 435; 960 432 436; 961 435 436; 962 434 435;
963 433 436; 964 433 434; 965 437 427; 966 438 428; 967 437 438; 968 439 429;
969 440 430; 970 439 440; 971 441 431; 972 442 432; 973 441 442; 974 370 286;
define material start
isotropic concrete
e 2.17185e+007
poisson 0.17
density 23.5616
alpha 1e-005
damp 0.05
end define material
member property american
1 to 4 6 7 9 to 11 13 to 16 19 to 21 24 to 27 30 to 32 35 to 38 41 to 43 46 -
47 to 49 52 to 54 57 to 60 63 to 65 67 69 to 72 74 75 77 80 82 83 85 to 88 -
90 92 to 94 97 to 100 103 to 105 108 to 111 114 to 116 119 to 122 -
125 to 127 130 to 133 136 to 138 141 to 144 146 to 148 150 151 153 325 326 -
328 to 330 332 to 335 338 to 340 343 to 346 349 to 351 354 to 357 -
360 to 362 365 to 368 371 to 373 376 to 379 382 to 384 386 388 to 391 393 -
394 396 399 401 402 404 to 407 409 411 to 413 416 to 419 422 to 424 -
427 to 430 433 to 435 438 to 441 444 to 446 449 to 452 455 to 457 -
460 to 463 465 to 467 469 470 472 558 559 561 to 563 565 to 568 571 to 573 -
576 to 579 582 to 584 587 to 590 593 to 595 598 to 601 604 to 606 -
609 to 612 615 to 617 619 621 to 624 626 627 629 632 634 635 637 to 640 642 -
644 to 646 649 to 652 655 to 657 660 to 663 666 to 668 671 to 674 -
677 to 679 682 to 685 688 to 690 693 to 696 698 to 700 702 703 705 791 792 -
794 to 796 798 to 801 804 to 806 809 to 812 815 to 817 820 to 823 -
Department of Civil Engineering, K.I.T’s College of Engineering, Kolhapur.
Planning & Design of Vertical Farm Building.
826 pris yd 0.5 zd 0.23
827 828 831 to 834 837 to 839 842 to 845 848 to 850 852 854 pris yd 0.5 zd 0.23
855 to 857 859 860 862 865 867 868 870 to 873 875 877 to 879 882 to 885 888 -
889 to 890 893 to 896 899 to 901 904 to 907 910 to 912 915 to 918 921 to 923 -
926 to 929 931 to 933 935 936 938 941 to 944 947 to 950 953 to 956 -
961 to 964 967 970 973 pris yd 0.5 zd 0.23
154 to 168 170 172 174 176 178 180 to 185 190 to 193 196 197 200 to 214 216 -
218 220 222 224 226 to 231 236 to 254 256 258 260 262 264 266 to 271 276 -
277 to 279 282 283 286 to 300 302 304 306 308 310 312 to 317 322 323 -
473 to 487 489 491 493 495 497 499 to 504 509 to 512 515 516 519 to 533 535 -
537 539 541 543 545 to 550 555 556 706 to 720 722 724 726 728 730 732 734 -
735 to 737 742 to 745 748 749 752 to 766 768 770 772 774 776 778 to 783 788 -
789 939 940 945 946 951 952 957 to 960 965 966 968 969 971 972 -
974 pris yd 0.6 zd 0.3
5 8 12 17 23 28 34 39 45 50 56 61 68 73 84 89 96 101 107 112 118 123 129 134 -
140 145 149 152 324 327 331 336 342 347 353 358 364 369 375 380 387 392 403 -
408 415 420 426 431 437 442 448 453 459 464 468 471 557 560 564 569 575 580 -
586 591 597 602 608 613 620 625 636 641 648 653 659 664 670 675 681 686 692 -
697 701 704 790 793 797 802 808 813 819 824 830 835 841 846 853 858 869 874 -
881 886 892 897 903 908 914 919 925 930 934 937 pris yd 0.5 zd 0.23
member property american
18 22 29 33 62 66 76 81 91 95 124 128 135 139 337 341 348 352 381 385 395 -
400 410 414 443 447 454 458 570 574 581 585 614 618 628 633 643 647 676 680 -
687 691 803 807 814 818 847 851 861 866 876 880 909 913 920 -
924 pris yd 0.3 zd 0.23
40 44 51 55 102 106 113 117 359 363 370 374 421 425 432 436 592 596 603 607 -
654 658 665 669 825 829 836 840 887 891 898 902 pris yd 0.2 zd 0.5
member property
78 79 397 398 630 631 863 864 pris yd 0.35 zd 0.23
constants
material concrete all
Department of Civil Engineering, K.I.T’s College of Engineering, Kolhapur.
Planning & Design of Vertical Farm Building.
supports
89 to 103 105 107 109 111 113 115 to 120 125 to 128 131 132 135 to 149 151 -
153 155 157 159 161 to 166 171 to 174 fixed
member release
130 449 682 915 start mx my mz
13 16 24 27 35 38 78 79 119 122 133 141 144 332 335 343 346 354 357 397 398 -
438 441 452 460 463 565 568 576 579 587 590 630 631 671 674 685 693 696 798 -
801 809 812 820 823 863 864 904 907 918 926 929 end mx my mz
load 1 loadtype dead title dead load
selfweight y -1 list 1 to 168 170 172 174 176 178 180 to 185 190 to 193 196 -
197 200 to 214 216 218 220 222 224 226 to 231 236 to 254 256 258 260 262 -
264 266 to 271 276 to 279 282 283 286 to 300 302 304 306 308 310 312 to 317 -
322 to 487 489 491 493 495 497 499 to 504 509 to 512 515 516 519 to 533 535 -
537 539 541 543 545 to 550 555 to 720 722 724 726 728 730 732 734 to 737 -
742 to 745 748 749 752 to 766 768 770 772 774 776 778 to 783 788 to 973
floor load
yrange 0 15 fload -14 xrange 5.25 75 gy
member load
5 8 12 17 23 28 34 39 45 50 56 61 68 73 84 89 96 101 107 112 118 123 129 134 -
140 145 149 152 153 324 327 331 336 342 347 353 358 364 369 375 380 387 392 -
403 408 415 420 426 431 437 441 442 448 453 459 464 468 471 472 557 560 564 -
569 575 580 586 591 597 602 608 613 620 625 636 641 648 653 659 664 670 675 -
681 686 692 697 701 704 705 790 793 797 802 808 813 819 824 830 835 841 846 -
853 858 869 874 881 886 892 897 903 908 914 919 925 930 934 937 -
938 uni gy -4.37
floor load
yrange 0 15 fload -3.75 xrange 5.25 75 gy
yrange 0 15 fload -2.3 xrange 5.25 75 gy
member load
1 to 3 941 to 943 947 to 949 953 to 955 uni gy -13.11
4 944 950 956 967 970 973 uni gy -30.34
Department of Civil Engineering, K.I.T’s College of Engineering, Kolhapur.
Planning & Design of Vertical Farm Building.
load 2 loadtype live title live load
floor load
yrange 0 15 fload -2 gy
load comb 3 combination load case 3
1 1.5 2 1.5
perform analysis
start concrete design
code indian
design beam 1 to 153 324 to 472 557 to 705 790 to 938 941 to 944 947 to 950 -
953 to 956 961 to 964 967 970 973
design column 154 to 168 170 172 174 176 178 180 to 185 190 to 193 196 197 -
200 to 214 216 218 220 222 224 226 to 231 236 to 254 256 258 260 262 264 -
266 to 271 276 to 279 282 283 286 to 300 302 304 306 308 310 312 to 317 322 -
323 473 to 487 489 491 493 495 497 499 to 504 509 to 512 515 516 519 to 533 -
535 537 539 541 543 545 to 550 555 556 706 to 720 722 724 726 728 730 732 -
734 to 737 742 to 745 748 749 752 to 766 768 770 772 774 776 778 to 783 788 -
789 939 940 945 946 951 952 957 to 960 965 966 968 969 971 972
concrete take
end concrete design
print analysis results
perform analysis
finish
Department of Civil Engineering, K.I.T’s College of Engineering, Kolhapur.
Planning & Design of Vertical Farm Building.
10.3 Analysis result sheet of beam force details
beam l/c dist m fx kn fy kn fz kn
mx
knm
my
knm mz knm
1 3 combination load case 3 0 -32.527 68.709 0 -0.002 -0.013 53.784
1.25 -32.527 36.704 0 -0.002 -0.013 -12.587
2.5 -32.527 0.011 0 -0.002 -0.014 -36.022
3.75 -32.527 -36.682 0 -0.002 -0.014 -12.614
5 -32.527 -68.688 0 -0.002 -0.014 53.73
2 3 combination load case 3 0 -0.157 73.516 -0.045 -2.382 0.122 67.17
1.312 -0.157 40.027 -0.045 -2.382 0.063 -7.758
2.625 -0.157 0.914 -0.045 -2.382 0.005 -35.011
3.937 -0.157 -38.2 -0.045 -2.382 -0.054 -10.156
5.25 -0.157 -71.688 -0.045 -2.382 -0.112 62.373
3 3 combination load case 3 0 -0.158 73.505 0.046 2.382 -0.125 67.143
1.312 -0.158 40.016 0.046 2.382 -0.065 -7.771
2.625 -0.158 0.903 0.046 2.382 -0.005 -35.009
3.937 -0.158 -38.211 0.046 2.382 0.055 -10.14
5.25 -0.158 -71.699 0.046 2.382 0.115 62.403
4 3 combination load case 3 0 27.313
226.72
4 0 -0.001 0.003 183.612
1.25 27.313
134.73
2 0 -0.001 0.003 -49.361
2.5 27.313 -0.013 0 -0.001 0.003 -136.9
3.75 27.313
-
134.75
9 0 -0.001 0.003 -49.328
5 27.313
-
226.75
1 0 -0.001 0.004 183.678
5 3 combination load case 3 0 -10.143 37.578 0.014 2.89 -0.036 34.231
0.982 -10.143 21.425 0.014 2.89 -0.022 4.227
1.964 -10.143 -2.878 0.014 2.89 -0.009 -4.986
2.947 -10.143 -26.501 0.014 2.89 0.004 10.15
3.929 -10.143 -39.9 0.014 2.89 0.018 43.024
6 3 combination load case 3 0 0.805 67.052 0.032 1.111 -0.051 46.291
Department of Civil Engineering, K.I.T’s College of Engineering, Kolhapur.
Planning & Design of Vertical Farm Building.
0.862 0.805 47.892 0.032 1.111 -0.024 -5.529
1.725 0.805 -2.576 0.032 1.111 0.004 -27.322
2.587 0.805 -58.631 0.032 1.111 0.032 0.735
3.45 0.805 -81.143 0.032 1.111 0.06 63.745
10.4 Analysis result sheet of support reactions
Department of Civil Engineering, K.I.T’s College of Engineering, Kolhapur.
Planning & Design of Vertical Farm Building.
Department of Civil Engineering, K.I.T’s College of Engineering, Kolhapur.
node horizontal vertical horizontal moment
89 l/c fx kn fy kn fz kn mx knm
my
knm
mz
knm
90 3 combination load case -25.671 961.89 -45.947 -21.32 0.006 6.722
91 3 combination load case -25.633 962.004 45.989 21.339 0 6.718
92 3 combination load case -44.135 2146.526 61.352 28.443 -0.075 14.343
93 3 combination load case -44.147 2146.544 -61.344 -28.439 0.078 14.324
94 3 combination load case -10.233 3049.455 31.96 14.523 -0.092 2.472
95 3 combination load case -10.229 3049.496 -31.903 -14.464 0.097 2.435
96 3 combination load case -3.102 3411.836 8.29 3.389 -0.055 0.566
97 3 combination load case -3.068 3412.126 -8.444 -3.483 0.06 0.515
98 3 combination load case -0.119 3640.532 -18.895 -9.155 -0.091 -0.161
99 3 combination load case -0.099 3641.711 18.62 8.984 0.084 -0.212
100 3 combination load case 0.427 3575.085 -6.615 -3.553 -0.003 -0.226
101 3 combination load case 0.46 3575.548 6.666 3.6 0.006 -0.286
102 3 combination load case -0.573 3546.043 -7.222 -3.709 0.037 0.168
103 3 combination load case -0.537 3546.042 7.223 3.709 -0.036 0.105
105 3 combination load case -55.298 935.665 3.437 1.096 -0.108 16.774
107 3 combination load case -55.48 935.697 -3.433 -1.094 0.112 16.875
109 3 combination load case -59.668 1473.405 34.976 15.381 -0.043 17.344
111 3 combination load case -60.266 1473.224 -34.899 -15.311 0.047 17.689
113 3 combination load case -59.495 1769.437 55.38 24.641 0.033 17.705
115 3 combination load case -59.07 1788.838 -55.449 -24.715 -0.058 18.003
116 3 combination load case -41.09 1828.477 51.493 23.184 0.408 12.41
117 3 combination load case 1.048 2420.538 62.728 28.114 -0.184 -2.148
118 3 combination load case -41.729 1841.058 -51.322 -23.177 -0.338 12.803
119 3 combination load case 0.865 2438.14 -62.653 -28.057 0.17 -2.086
120 3 combination load case -0.546 2628.792 44.973 20.152 -0.018 -0.522
125 3 combination load case -0.573 2629.585 -44.964 -20.148 0.011 -0.596
126 3 combination load case -0.015 2717.957 42.114 18.913 0.001 -0.037
127 3 combination load case -0.015 3527.875 -34.68 -16.598 0.014 -0.053
128 3 combination load case 0.021 3527.881 34.672 16.588 -0.01 -0.117
131 3 combination load case 0.012 2717.86 -42.121 -18.923 -0.006 -0.166
132 3 combination load case -0.765 83.612 -0.005 -0.015 0.002 0.394
135 3 combination load case -56.289 676.14 -0.006 -0.013 0.003 21.69
136 3 combination load case 0.505 1730.073 -81.672 -37.857 -0.014 2.644
137 3 combination load case 0.439 1729.997 81.728 37.92 0.02 2.725
138 3 combination load case 43.549 2169.684 62.015 28.732 0.051 -14.199
139 3 combination load case 43.592 2169.695 -61.994 -28.711 -0.043 -14.27
140 3 combination load case 10.315 3047.895 31.903 14.472 0.092 -2.542
141 3 combination load case 10.356 3047.866 -31.923 -14.492 -0.086 -2.612
142 3 combination load case 3.122 3411.664 8.33 3.403 0.057 -0.607
143 3 combination load case 3.162 3411.66 -8.36 -3.434 -0.053 -0.676
144 3 combination load case 0.093 3640.51 -18.85 -9.126 0.096 0.116
145 3 combination load case 0.133 3640.517 18.822 9.098 -0.093 0.048
146 3 combination load case -0.464 3575.404 -6.666 -3.594 0.003 0.157
147 3 combination load case -0.425 3575.4 6.647 3.574 0.001 0.09
148 3 combination load case 0.538 3546.009 -7.23 -3.716 -0.038 -0.261
149 3 combination load case 0.577 3546.005 7.217 3.702 0.041 -0.327
Planning & Design of Vertical Farm Building.
10.5 Design of beams output file
=====================================================================
b e a m n o. 917 d e s i g n r e s u l t s
m30 fe415 (main) fe415 (sec.)
length: 5000.0 mm size: 230.0 mm x 500.0 mm cover: 25.0 mm
Department of Civil Engineering, K.I.T’s College of Engineering, Kolhapur.
Planning & Design of Vertical Farm Building.
summary of reinf. area (sq.mm)
----------------------------------------------------------------------------
section 0.0 mm 1250.0 mm 2500.0 mm 3750.0 mm 5000.0 mm
----------------------------------------------------------------------------
top 1675.82 0.00 0.00 0.00 1543.24
reinf. (sq. mm) (sq. mm) (sq. mm) (sq. mm) (sq. mm)
bottom 186.53 220.94 873.27 220.94 44.21
reinf. (sq. mm) (sq. mm) (sq. mm) (sq. mm) (sq. mm)
----------------------------------------------------------------------------
summary of provided reinf. area
----------------------------------------------------------------------------
section 0.0 mm 1250.0 mm 2500.0 mm 3750.0 mm 5000.0 mm
----------------------------------------------------------------------------
top 9-16í 2-16í 2-16í 2-16í 8-16í
reinf. 2 layer(s) 1 layer(s) 1 layer(s) 1 layer(s) 2 layer(s)
bottom 2-12í 2-12í 8-12í 2-12í 2-12í
reinf. 1 layer(s) 1 layer(s) 2 layer(s) 1 layer(s) 1 layer(s)
shear 2 legged 8í 2 legged 8í 2 legged 8í 2 legged 8í 2 legged 8í
reinf. @ 150 mm c/c @ 130 mm c/c @ 150 mm c/c @ 140 mm c/c @ 150 mm c/c
----------------------------------------------------------------------------
shear design results at distance d (effective depth) from face of the support
shear design results at 765.0 mm away from start support
Department of Civil Engineering, K.I.T’s College of Engineering, Kolhapur.
Planning & Design of Vertical Farm Building.
vy = 184.50 mx = 1.77 ld= 3
provide 2 legged 10í @ 150 mm c/c
shear design results at 765.0 mm away from end support
vy = -177.51 mx = 1.77 ld= 3
provide 2 legged 12í @ 150 mm c/c
=====================================================================
10.6 Design of column output file
=====================================================================
c o l u m n n o. 317 d e s i g n r e s u l t s
m30 fe415 (main) fe415 (sec.)
length: 3000.0 mm cross section: 300.0 mm x 600.0 mm cover: 40.0 mm
** guiding load case: 3 end joint: 80 short column
Department of Civil Engineering, K.I.T’s College of Engineering, Kolhapur.
Planning & Design of Vertical Farm Building.
reqd. steel area : 1183.81 sq.mm.
reqd. concrete area: 147976.86 sq.mm.
main reinforcement : provide 12 - 12 dia. (0.75%, 1357.17 sq.mm.)
(equally distributed)
tie reinforcement : provide 8 mm dia. rectangular ties @ 190 mm c/c
section capacity based on reinforcement required (kns-met)
----------------------------------------------------------
puz : 2782.48 muz1 : 169.31 muy1 : 80.59
interaction ratio: 0.42 (as per cl. 39.6, is456:2000)
section capacity based on reinforcement provided (kns-met)
----------------------------------------------------------
worst load case: 3
end joint: 252 puz : 2834.10 muz : 183.20 muy : 86.59 ir: 0.41
=====================================================================
Department of Civil Engineering, K.I.T’s College of Engineering, Kolhapur.
Planning & Design of Vertical Farm Building.
10.7 Design of slab
SLAB NO.S1
lx = 5m ly =5m
fy = 415 fck = 20 n/mm²
l.l = 2 kn/m²
soil load = 14 kn/m²
self wt. of slab = 3.75 kn/m²
water proofing = -2.3 kn/m²
d.l = 20.05 kn/m²
total load = 22.05 kn/m²
d= lx/20 x m.f
d= 5000/20 x 1.4 = 178.57 ~ 180 mm
Department of Civil Engineering, K.I.T’s College of Engineering, Kolhapur.
Planning & Design of Vertical Farm Building.
d = 180 + 10/2 +15 = 200 mm
but ly/lx = 1
.αx +ve = 0.024
-ve = 0.032
.αy -ve = 0.032
+ve = 0.024
negative mmt. at continuos edge
.αx = 0.032
b.m xx = αx wlx²
= 0.032 x 22.05 x 5²
= 17.64 kn.m
positive mmt. at continuos edge
.αx = 0.024
b.m xx = αx wlx²
= 0.024 x 22.05 x 5²
= 13.23 kn.m
depth for max. b.m
m.r = 0.138 fck b d²
17.64 x 106
= 0.138x20x1000xd²
.d= 79.94 mm
provided d = 180mm
provide mmt. at mid-span
astxx ==0.5x20x1000x180/415[1-(1-(4.6x13.23x106
)/(20x1000x180 2
))1/2
= 208.69 mm 2
Ast min. = 0.85 bd/Fy = 0.85x1000x180/415 = 368.67 mm²
using 10 mm ø bar
spacing = (1000 x π/4 x 10 2
)/ 368.67
= 213.03 mm c/c = 210mm c/c
Department of Civil Engineering, K.I.T’s College of Engineering, Kolhapur.
Planning & Design of Vertical Farm Building.
but min. spacing
= 3d = 540 mm
to 250 mm
so provide 10 mm bar @ 210 mm c/c
negative mmt. at end support
ast = =0.5x20x1000x180/415[1-(1-(4.6x17.64x106
)/(20x1000x180 2
))1/2
= 280.64 mm 2
Ast min. = 0.85 bd/Fy = 0.85x1000x180/415 = 368.67 mm²
using 10 mm ø bar
spacing = (1000 x π/4 x 10 2
)/ 368.67
= 213.03 mm c/c = 210mm c/c
so provide 10 mm bar @ 210 mm c/c
SLAB NO.S2
lx = 3.45m ly =5m
fy = 415 fck = 20 n/mm²
l.l = 2 kn/m²
soil load = 14 kn/m²
self wt. of slab = 3.75 kn/m²
water proofing = 2.3 kn/m²
d.l = 20.05 kn/m²
total load = 22.05 kn/m²
d= lx/20 x m.f
d= 3450/20 x 1.4 = 123.57 ~ 180 mm
d = 180 + 10/2 +15 = 200 mm
but ly/lx = 1.14
Department of Civil Engineering, K.I.T’s College of Engineering, Kolhapur.
Planning & Design of Vertical Farm Building.
.αx +ve = 0.049
-ve = 0.065
.αy -ve = 0.037
+ve = 0.028
negative mmt. at shorter side continuos edge
.αx = 0.065
b.m xx = αx wlx²
= 0.065 x 22.05 x 3.45²
= 17.40 kn.m
positive mmt. at shorter side
.αx = 0.049
b.m xx = αx wlx²
= 0.049 x 22.05 x 3.45²
= 12.86 kn.m
depth for max. b.m
m.r = 0.138 fck b d²
17.40 x 106
= 0.138x20x1000xd²
.d= 79.39 mm
provided d = 180mm
provide mmt. at mid-span
astxx ==0.5x20x1000x180/415[1-(1-(4.6x12.86x106
)/(20x1000x180 2
))1/2
= 202.71 mm 2
Ast min. = 0.85 bd/Fy = 0.85x1000x180/415 = 368.67 mm²
using 10 mm ø bar
spacing = (1000 x π/4 x 10 2
)/ 368.67
= 213.03 mm c/c = 210mm c/c
but min. spacing
= 3d = 540 mm to 250 mm
Department of Civil Engineering, K.I.T’s College of Engineering, Kolhapur.
Planning & Design of Vertical Farm Building.
so provide 10 mm bar @ 210 mm c/c
negative mmt. at end support
ast = =0.5x20x1000x180/415[1-(1-(4.6x17.40x106
)/(20x1000x180 2
))1/2
= 276 mm 2
Ast min. = 0.85 bd/Fy = 0.85x1000x180/415 = 368.67 mm²
using 10 mm ø bar
spacing = (1000 x π/4 x 10 2
)/ 368.67
= 213.03 mm c/c = 210mm c/c
so provide 10 mm bar @ 210 mm c/c
negative mmt. at longer side continuos edge
.αy = 0.037
b.m yy = αx wlx²
= 0.037 x 22.05 x 3.45²
= 9.71 kn.m
positive mmt. at longer side
.αy = 0.028
b.m yy = αy wlx²
= 0.028 x 22.05 x 3.45²
= 7.34 kn.m
depth for max. b.m
m.r = 0.138 fck b d²
9.71 x 106
= 0.138x20x1000xd²
.d= 59.31 mm
provided d = 180mm
provide mmt. at mid-span
astyy =0.5x20x1000x180/415[1-(1-(4.6x7.34x106
)/(20x1000x1802
))1/2
Department of Civil Engineering, K.I.T’s College of Engineering, Kolhapur.
Planning & Design of Vertical Farm Building.
= 114.51 mm 2
Ast min. = 0.85 bd/Fy = 0.85x1000x180/415 = 368.67 mm²
using 10 mm ø bar
spacing = (1000 x π/4 x 10 2
)/ 368.67
= 213.03 mm c/c = 210mm c/c
but min. spacing
= 3d = 540 mm to 250 mm
so provide 10 mm bar @ 210 mm c/c
negative mmt. at end support
ast =0.5x20x1000x180/415[1-(1-(4.6x9.71x106
)/(20x1000x1802
))1/2
= 152.15 mm 2
Ast min. = 0.85 bd/Fy = 0.85x1000x180/415 = 368.67 mm²
using 10 mm ø bar
spacing = (1000 x π/4 x 10 2
)/ 368.67
= 213.03 mm c/c = 210mm c/c
so provide 10 mm bar @ 210 mm c/c
SLAB NO.S6
lx = 1.1m ly =5m
fy = 415 fck = 20 n/mm²
l.l = 2 kn/m²
soil load = 14 kn/m²
self wt. of slab = 3.75 kn/m²
water proofing = 2.3 kn/m²
d.l = 20.05 kn/m²
total load = 22.05 kn/m²
d= lx/7 x m.f
.d = 1110/7x1.4 = 113.26 = 180mm
W = 22.05
Department of Civil Engineering, K.I.T’s College of Engineering, Kolhapur.
Planning & Design of Vertical Farm Building.
B.M =wl²/2 = 22.05x1.11²/2 = 13.58 kn.m
b.m = 0.138 fck b d²
13.58x 106
= 0.138x20x1000xd²
.d= 70.54 mm
provided d = 180mm
mmt. along short-span
ast =0.5x20x1000x180/415[1-(1-(4.6x13.58x106
)/(20x1000x1802
))1/2
= 214.35 mm 2
Ast min. = 0.85 bd/Fy = 0.85x1000x180/415 = 368.67 mm²
using 10 mm ø bar
spacing = (1000 x π/4 x 10 2
)/ 368.67
= 213.03 mm c/c = 210mm c/c
but min. spacing
= 3d = 540 mm to 250 mm
so provide 10 mm bar @ 210 mm c/c
Distribution steel
= 0.12/100(1000x200) = 240mm²
spacing = 50x1000/200 = 208 mm ~ 200mm c/c
provide 8mm Ø @ 200mm c/c
SCHEDULE OF SLAB
TYPE THICKNESS MAIN
STEEL
SUB STEEL REMARKS
S1 200mm #10@210mm
c/c
#10@210
mm c/c
Two way slab
Department of Civil Engineering, K.I.T’s College of Engineering, Kolhapur.
Planning & Design of Vertical Farm Building.
10.8 Staircase design
It is proposed to provide two flight for the staircase
Hence the height of each flight =3/7 =1.5
Assuming 150mm rise
No. of riser req. = 1500/150 = 10 nos.
No. of trades in each flight = no. of riser – 1 = 9 nos.
Width of staircase = 1350
Let the trades of steps = 250mm
= 9x0.25 =2.25m
Effective horizontal span = 2.25 + 1.5 +1.5 +0.23/2 +0.23/2 = 5.48m
Let thickness of waist slab = 220mm
Waist slab load = 25x0.22 = 5.5kn/m
Floor finish = 0.3 kn/m
Corresponding load per m² on plan
= (R²+T²)½/T X 5.8 = 6.76
Step load = ½(0.15X0.25X25) X 1/0.25 = 1.875 kn/m
Live load = 3kn/m
Total load = 6.76+1.875+3=11.63 kn/m
Maximum B.M = (11.63x5.48)²/8 = 43.65 kn.m
Mu =1.5x43.65 = 65.48 kn.m
0.138Fck b d² = 0.138x20x1000xd²
.d =154.02 mm ~ 155mm
Providing 10mm dia. for effective cover = 15+10/2 =20mm
Overall depth = 155 + 25 =175 mm
But provided 220 mm
.d =200mm
Ast = 0.5x20x1000x200/415[1-(1-(4.6x65.48x106
)/(20x1000x200 2
))1/2
= 1013.90 mm²
using 10 mm ø bar
Department of Civil Engineering, K.I.T’s College of Engineering, Kolhapur.
Planning & Design of Vertical Farm Building.
spacing = (1000 x π/4 x 10 2
)/1013.90
= 77.46 mm ~ 75 mm c/c
Distribution steel
= 0.12/100(1000x220) = 264mm²
spacing = 50x100/264 = 189 mm ~ 180mm c/c
8mm Ø @ 180mm c/c
Development length = 47Ø =470 mm
10.9 Design of footing
p = 2000 kn
fck = 20 n/mm fy = 415 b =230 mm d = 600 mm
sbc = 450 kn/m2
load transferred from column
p = 2000kn
self wt. of footing 10% p = 200
total load = 2200 kn
area of footing required =2200/450 = 4.88 m2
assuming equation of projection in the orthogonal direction required length of footing
lf = (600-230/2) + {(600-230/4) 2
+ 4.88 x 10 6
}½
= 2401.80 ~ 2500 mm
projection of footing about x-axis from the face of column
cx= lf – d/2 = 2500-600/2 = 950 mm
breath of footing = bf = b + 2cx =230+2x950 = 2130 mm
lf x bf = 2500 x 2130 = 5.325 m2
upward soil pressure = 2000/5.325 = 375.58 kn/m2
cx = 2500-600/2 = 950 mm
cy = 2130-230/2 = 950 mm
Department of Civil Engineering, K.I.T’s College of Engineering, Kolhapur.
Planning & Design of Vertical Farm Building.
bmxx = 2.5 x 375.58 x 0.952
/2
bmyy = 2.13 x 375.58 x 0.95 2
/2
maximum bm considered
bm = 0.138 fck b d2
423.70 x 106
= 0.138 x 20 x 700 x d2
d= 468.30 mm
assuming depth 800 mm & min. edge thickness 200 mm & effective cover 200 mm
in x direction = 800 – 60 = 740
in y direction = 440 – 10 = 430
check for depth for two way slab
perimeter of critical section
= 2(230 + 600 + 2x730 )
= 4580 mm
effective depth at critical section
900 = 530
585 = x
x = 251.16 mm
d= 251.16 + 200 – 70 = 381.16
area of resisting shear = 3780 x 381.16 = 1.44 x 106
shear resisted by concrete = 2.173 x 10 6
zv = ks τc
ks = 0.5 + bc
bc = 0.38
ks = 0.38 + 0.5 = 0.88
ks = 0.88
. τc= 0.25(fck) ½
. τc= 1.118 x 0.88 = 0.983
vu = 0.983 x 1.074 x 106
design shear= 1416.29
Department of Civil Engineering, K.I.T’s College of Engineering, Kolhapur.
Planning & Design of Vertical Farm Building.
vu2 = 375.58 [(2500 x 2130 ) – (730+600) x (230 + 730 )] 10 -6
= 1520.42 kn
ast in x direction
=0.5x20x700x730/415[1-(1-(4.6x423.70x106
)/(20x700x730 2
))1/2
= 1729.88 mm 2
using 12 mm ø bar
spacing = (700 x π/4 x 12 2
)/1729.88
= 45.76 mm ~ 45 mm c/c
ast in y direction
=0.5x20x430x730/415[1-(1-(4.6x360.99x106
)/(20x430x730 2
))1/2
= 1523.81 mm 2
using 12 mm ø bar
spacing = (430 x π/4 x 12 2
)/1523.81
= 31.91 mm ~ 30 mm c/c
SCHEDULE OF FOOTING REINFORCEMENT
SR. NO. GROUP SIZE OVERALL
DEPTH
EDGE
DEPTH
REINFORCEMENT
top bottom longer side shorter
side
1 f1 330*600 1350*1750 500 200 5nos 12mmø 7nos12m
mø
2 f2 330*600 2130*2500 800 200 22nos12mmø 33nos12
mmø
3 f3 330*600 2630*3000 900 200 17nos12mmø 22nos12
mmø
4 f4 330*600 2830*3200 1000 200 29nos 16mmø 50nos16
Department of Civil Engineering, K.I.T’s College of Engineering, Kolhapur.
Planning & Design of Vertical Farm Building.
mmø
Department of Civil Engineering, K.I.T’s College of Engineering, Kolhapur.
Planning & Design of Vertical Farm Building.
Department of Civil Engineering, K.I.T’s College of Engineering, Kolhapur.
Planning & Design of Vertical Farm Building.
10.10 CONLUSION
After studying vertical farming and according to components of the vertical farm
concept, we can conclude that one can launch an enterprise just about anywhere.A
typical unit can be erected, operational in a short period of time. Benefits of
vertical farming are endless.
Vertical farming is practically costlier through
financial point of view but considering the importance of restoration of ecosystems
and reclamation of environment around the world with solution of food scarcity it
is the best possible solution.
Due to time restrictions and respected academic
schedule we could do as much as we expected.
We have also drafted a autocad drawing of the building.
Department of Civil Engineering, K.I.T’s College of Engineering, Kolhapur.

234367531 58710743-vertical-farming

  • 1.
    Planning & Designof Vertical Farm Building. Homework Help https://www.homeworkping.com/ Research Paper help https://www.homeworkping.com/ Online Tutoring https://www.homeworkping.com/ A PROJECT REPORT ON PLANNING & DESIGN OF VERTICAL FARM BUILDING BY MR.SUNNY SURESH MAHAJAN MR.AMOL MAHADEV GODHADE MR.SUMEET GAJANAN DHAVALE MR.VINAYAK VILAS DUDHAL MISS.SHEETAL JANARDHAN RELEKAR UNDER GUIDANCE OF PROF. S.V.LIPARE Department of Civil Engineering, K.I.T’s College of Engineering, Kolhapur.
  • 2.
    Planning & Designof Vertical Farm Building. 2010-11 DEPARTMENT OF CIVIL ENGINEERING KOLHAPUR INSTITUTE OF TECHNOLOGY’S COLLEGE OF ENGINEERING,KOLHAPUR. SHIVAJI UNIVERSITY KOLHAPUR 2010-11 KOLHAPURINSTITUTEOFTECHNOLOGY’S COLLEGE OF ENGINEERING,KOLHAPUR GOKUL SHIRAGAON,KOLHAPUR-416234 PHONE NO.:91-231-2638141/43 WEBSITE:www.kitcoek.org FAX NO.:91-231-2638881 E-MAIL:kitcivil@gmail.com CERTIFICATE This is to certify that the dissertation entitled “Planning & Design of Vertical Farm Building”,which is being submitted herewith for the award of the Degree of Bachelor Of Engineering (B.E) in Civil Engineering of Shivaji University,Kolhapur is the result of original work completed under our supervision and guidance and to the best of our knowledge and belief the work embodied in this thesis has not formed earlier the basis for the award of any degreeor similar title of this or any other University or examination body. Mr.Sunny Suresh Mahajan Mr.Amol Mahadev Godhade Mr.Sumeet Gajanan Dhavale Mr.Vinayak Vilas Dudhal Miss.Sheetal Janardhan Relekar Department of Civil Engineering, K.I.T’s College of Engineering, Kolhapur.
  • 3.
    Planning & Designof Vertical Farm Building. Prof. S.V.Lipare Project Guide Prof.S.G.Dige Dr.M.M.Mujumdar H.O.D of the Civil Engineering department Principal INDEX 1. INTRODUCTION 1.1 INDIAN AGRICULTURAL SCRENARIO 1.2 FOOD CONSUMPTION & POPULATION 1.3 PROBLEMS 1.4 SOLUTIONS 1.5 ADVANTAGES OF VERTICAL FARMING 2. LITERATURE REVIEW 2.1 BY DR.DICKSON DESPOMMIER 2.2 BY GAIL COHEN 3.RESEARCH PROBLEMS 3.1 HYPOTHESIS 3.2 OBJECTIVES 4. METHODOLOGY 5. SHAPE OF BUILDING 5.1 PRELIMINARY SHAPES 5.2 FINAL SHAPE 5.3 SIZE OF BUILDING 5.4 FLOOR PLAN & CROP ARRANGEMENT 6. METHOD OF CULTIVATION 6.1 SOIL 6.2 HYDROPONIC 6.3 AEROPONIC 7. FINALISING CROP TYPE 7.1 TOMATO PLANT SPECIFICATIONS 8. IRRIGATION SYSTEM 9. SPECIAL COMPONENTS 9.1 LIGHT SYSTEM 9.2 POROUS PIPE NETWORK 9.3 WATER PROOFING 10. BUILDING ANALYSIS AND DESIGN 10.1 SUMMARY Department of Civil Engineering, K.I.T’s College of Engineering, Kolhapur.
  • 4.
    Planning & Designof Vertical Farm Building. 10.2 STAAD INPUT FILE (STAAD EDITOR) 10.3 ANALYSIS RESULT SHEET OF BEAM FORCE DETAILS 10.4 ANALYSIS RESULT SHEET OF SUPPORT REACTIONS 10.5 DESIGN OF BEAM OUTPUT FILE 10.6 DESIGN OF COLUMN OUTPUT FILE 10.7 DESIGN OF SLAB 10.8 STAIRCASE DESIGN 10.9 DESIGN OF FOOTING 10.10 CONCLUSION 1.Introduction By 2050, it's estimated that 80 percent of the world's people will live in urban areas (currently, 60 percent do). The population will have increased to about 9.2 billion, much of it in the developing world [source: New York magazine]. Many experts contend that unless drastic measures are pursued, the world could face dramatic shortage in both food and arable land. Famine and ecological catastrophe are among the possible dire consequences. Enter vertical farming -- farming in skyscrapers several dozen stories high. Dr.Dickson Despommier, a professor of public health and microbiology at Columbia university, developed the idea with contributions from his students. Dr. Despommier claims that vertical farms could do more than just solve future food shortages. they could also stave off global warming, raise standards of living in the developing world and change how we get our food and dispose of waste. it may sound far fetched, but vertical farming is actually a very real possibility for the future. 1.1 Indian agricultural scenario India is agriculture driven economy and agriculture has an socio-cultural impact. Agriculture in India has a long history dating back to ten thousand years. country’s cultivable land has marginally fallen in 2005-06, mainly due to diversion of farm land for non-agricultural purposes. Total cultivable land has declined to 182.57 million hectares in 2005-06 from 185.09 million hectares in 1980-81. During the same period, land under non-agricultural purpose went up to 24.94 million hectares from 19.66 million hectares, resulting in a marginal fall in cultivable land Department of Civil Engineering, K.I.T’s College of Engineering, Kolhapur.
  • 5.
    Planning & Designof Vertical Farm Building. Today, India ranks second worldwide in farm output. agriculture and allied sectors like forestry and logging accounted for 16.6% of the GDP in 2007, employed 52% of the total workforce and despite a steady decline of its share in the GDP, is still the largest economic sector and plays a significant role in the overall socio-economic development of India The overall growth of the Indian economy has depended much on the performance of agriculture. With a share of 2.7% of the world agricultural production, India is ranked sixth in the world. Major part of agriculture in the country is rain fed. Agriculture is also the single largest source of employment in India, even though its contribution to the national economy has been shrinking over the years. About 54.7 percent of the land area is arable in India and groundwater resources are considerable. The Gangetic plain is one of India's most fertile regions. in this area, as well as in the peninsular deltas, groundwater is plentiful and close to the surface, making year-round irrigation possible. These agricultural lands may produce two or three harvests a year. Most of India's wheat and rice are grown here. 1.2 Food consumption and population The changing food consumption patterns of India’s population is expected to not only increase the requirement in absolute terms to $230 billion by 2013 but also qualitatively towards a richer diet that will force increased commodity requirements as diets shift towards increasingly processed foods. CENSUS OF INDIA 2001 2001 2006 2011 2016 2021 2026 1028610000 1112186000 1192506000 1268961000 1339741000 1399838000 Department of Civil Engineering, K.I.T’s College of Engineering, Kolhapur.
  • 6.
    Planning & Designof Vertical Farm Building. The per capita availability of agricultural land in India has declined from 0.33 hectare in 1951 to 0.14 hectare in 2001-02 and it is likely to decline to about 0.05 hectare in 2035, according to an official of the union agriculture ministry. 1.3 Problems 1. Less availability of food 2. Deforestation 3. Water scarcity 4. Malnutrition 5. Transition of present cultivable land to non-cultivable land for urbanization. 6. Damage of existing eco-systems. 1.4 Solutions 1. Population control 2. Increasing crop yield Department of Civil Engineering, K.I.T’s College of Engineering, Kolhapur.
  • 7.
    Planning & Designof Vertical Farm Building. 3. Increasing agricultural land We have chosen 3rd solution to tackle present problems. We are increasing agricultural land, by construction of vertical farms. Vertical farm building is a building specially designed and planned for commercial cultivation of crops vertically i.e at each floor. This increases the possibility of multiple farming on a single land. 1.5 Advantages of vertical farming 1. Year-round crop production; 1 indoor acre is equivalent to 4-6 outdoor acres or more, depending upon the crop (e.g., strawberries: 1 indoor acre = 30 outdoor acres) 2. No weather-related crop failures due to droughts, floods, pests 3. All vf food is grown organically: no herbicides, pesticides, or fertilizers 4. VF virtually eliminates agricultural runoff by recycling black water Department of Civil Engineering, K.I.T’s College of Engineering, Kolhapur.
  • 8.
    Planning & Designof Vertical Farm Building. 5. VF returns farmland to nature, restoring ecosystem functions and services 6. VF greatly reduces the incidence of many infectious diseases that are acquired at the agricultural interface 7. VF converts black and gray water into potable water by collecting the water of evapotranspiration 8. VF adds energy back to the grid via methane generation from composting non-edible parts of plants and animals 9. VF dramatically reduces fossil fuel use (no tractors, plows, shipping.) 10. VF converts abandoned urban properties into food production centers 11. VF creates sustainable environments for urban centers 12. VF creates new employment opportunities 13. We cannot go to the moon, mars, or beyond without first learning to farm indoors on earth 14. VF may prove to be useful for integrating into refugee camps 15. VF offers the promise of measurable economic improvement for tropical and subtropical LCDs. if this should prove to be the case, then vf may be a catalyst in helping to reduce or even reverse the population growth of LCDs as they adopt urban agriculture as a strategy for sustainable food production. 16. VF could reduce the incidence of armed conflict over natural resources, such as water and land for agriculture 1. Literature review 2.1 By Dikson Despommier Department of Civil Engineering, K.I.T’s College of Engineering, Kolhapur.
  • 9.
    Planning & Designof Vertical Farm Building. ABSTRACT The advent of agriculture ushered in an unprecedented increase in the human population and their domesticated animals. Farming catalyzed the transformation of hunter-gatherers into urban dwellers. Today, over 800 million hectares is committed to agriculture, or about 38% of the total landmass of the earth. Farming has re-arranged the landscape in favor of cultivated fields and herds of cattle, and has occurred at the expense of natural eco-zones, reducing most of them to fragmented, semi-functional units, while completely eliminating others. Undeniably, a reliable food supply has allowed for a healthier life style for most of the civilized world, while the very act of farming has created new health hazards. Introduction As of 2004, approximately 800 million hectares of land were in use for food production, allowing for the harvesting of an ample food supply for the majority of a human population approaching 6.3 billion. These land-use estimates include grazing lands (formerly grasslands) for cattle, and represents nearly 85% of all land that can support at least a minimum level of agricultural activity. in addition, farming produces a wide variety of feed grains for many millions of head of cattle and other species of domesticated farm animal. in 2003, nearly 33 million head of cattle were produced in the united states alone. in order to support this large a scale of agricultural activity, millions of hectares of hardwood forest (temperate and tropical), grasslands, wetlands, estuaries, and to a lesser extent coral reefs have been either eliminated or severely damaged with significant loss of biodiversity and wide-spread disruption of ecosystem functions. What is meant by vertical farming? Farming indoors is not a new concept, per se, as greenhouse-based agriculture has been in existence for some time. Numerous commercially viable crops (e.g., strawberries, tomatoes, peppers, cucumbers, herbs, and spices) have seen their way to the world’s supermarkets in ever increasing amounts over the last 15 years. Most of these operations are small when compared to factory farms, but unlike their outdoor counterparts, these facilities can produce crops year- round. Japan, Scandinavia, New Zealand, the United States, and Canada have thriving greenhouse industries. as far as is known, none have been constructed as multi-story buildings. Other food items that have been commercialized by indoor farming include freshwater fishes Department of Civil Engineering, K.I.T’s College of Engineering, Kolhapur.
  • 10.
    Planning & Designof Vertical Farm Building. (e.g., tilapia, trout, striped bass), and a wide variety of crustaceans and mollusks (e.g., shrimp, crayfish, mussels). ADVANTAGES OF VERTICAL FARMING 1. Year-round crop production. 2. Eliminates agricultural runoff. 3. Significantly reduces use of fossil fuels (farm machines and transport of crops). 4. Makes use of abandoned or unused properties. 5. No weather-related crop failures. 6. Offers the possibility of sustainability for urban centers. 7. Converts black and gray water to drinking water by collecting the water of transevaporation. 8. Adds energy back to the grid via methane generation using inedible parts of crop plants. 9. Creates new urban employment opportunities. 10. Reduces the risk of infection from agents transmitted at the agricultural interface. 11. Returns farmland to nature, helping to restore ecosystem functions and services. No-cost restoration of ecosystems: the principle of “benign neglect” The best reason to consider converting most food production to vertical farming is the promise of restoring ecosystem services and functions. There is good reason to believe that an almost full recovery of many of the world’s endangered terrestrial ecosystems will occur simply by abandoning a given area of encroachment and allowing the land to “cure” itself. this belief stems, in part, from numerous anecdotal observations as to the current biological state of some territories that were once severely damaged either by now-extinct civilizations or over-farming, and, in part, from data derived from national science foundation-sponsored long-term ecological research program (lter), begun in 1980, on a wide variety of fragmented ecosystems purposely set aside subsequent to an extended period of encroachment. The following case studies will serve to illustrate these points. waste management and urban sustainability Today, we face the challenge of trying to understand enough about the process of ecological balance to incorporate it into our daily lives (i.e., do no harm). Our willingness to try to solve problems that we ourselves have created is a measure of our selflessness and altruistic behavior Department of Civil Engineering, K.I.T’s College of Engineering, Kolhapur.
  • 11.
    Planning & Designof Vertical Farm Building. as a species. Thus, the second most important reason to consider converting to vertical farming relates to how we handle waste, and particularly that which comes from living in urban centers. waste management throughout the world, regardless of location, is in most cases unacceptable, both from a public health and social perspective, and exposure to untreated effluent often carries with it serious health risks. However, even in the best of situations, most solid waste collections are simply compacted and relegated to landfills, or in a few instances, incinerated to generate energy. liquid wastes are processed (digested, then de-sludged), then treated with a bactericidal agent (e.g., chlorine) and released into the nearest convenient body of water. More often in less developed countries; it is discarded without treatment, greatly increasing the health risks associated with infectious disease transmission due to fecal contamination. Predicted social benefits of vertical farming Eliminating a significant percentage of land dedicated to traditional farming has obvious health advantages regarding the restoration of ecosystem services, and for the immediate improvement of biodiversity by simultaneously restoring ecosystem functions, as well. the social benefits of urban agriculture promise an equally rewarding set of achievable goals. However, since the vertical farm is still a theoretical construct, it is difficult to predict all of the potential benefits that may arise from producing food in this manner. The first is the establishment of sustainability as an ethic for human behavior. At present, there are no examples of a totally sustained urban community anywhere in the world. the development of this keystone ecological concept has remained identified solely with the natural world, and specifically with reference to the functioning of ecosystems. Ecological observations and studies, beginning with those of teal, show how life behaves with regards to the sharing of limited energy resources. 2.2 By Gail Cohen Department of Civil Engineering, K.I.T’s College of Engineering, Kolhapur.
  • 12.
    Planning & Designof Vertical Farm Building. Our planet is growing short on farm land, water and ways to manage crops assaulted by disease and fickle weather changes. One way to answer the question of how we will manage our food production in the future is to alter the way we think about the traditional farm and create new ways to meet food demands. One of the most fascinating new ways of achieving this goal is a clever concept called vertical farming. This efficient alternative to flat land agriculture is practical, logical and attracting fans across the globe. You might say that vertical farming is the personification of the old adage: "what goes up, must come down." all due respect to Isaac Newton, in this case, the down would be an efficient drop of farm-fresh produce directly onto your dinner plate. 1. Theories/Speculation Projections for the world's agricultural future are bleak and dramatic. in less than 50 years, 80% of all humanity will live in cities. According to federal agricultural sources backed by NASA-generated images from space, we are already using more than 80% of the viable land on the planet to feed inhabitants. As climate changes further impact vulnerable farmland, and as temperature changes and unreliable water sources affect our ability to grow food efficiently, it has become incumbent upon scientists to devise ways to ensure our future food supply. These collaborations have resulted in a radical idea that makes sense and offers a plethora of benefits. They call it vertical farming. 2. Function Imagine yourself living in a high-rise building and wanting to grow your own veggies. if you have a terrace or balcony, starting a container garden -- a popular choice for those with a green thumb and little space -- could be the answer to accomplishing your goal. Now, imagine yourself in charge of feeding not just yourself but an entire community -- all from crops grown on your terrace. Sound impossible? It’s not if you imagine entire floors of your building packed with growing produce. On each floor, densely planted crops spread across floors horizontally, creating a tower of vegetation. 3. Benefits The benefits of vertical farming are endless. Plant vertically and you can grow the same number of crops per acre as today's farmer does in from four to six outdoor acres. weather and worms? No worries. A vertical garden is all but immune from outside influences because Department of Civil Engineering, K.I.T’s College of Engineering, Kolhapur.
  • 13.
    Planning & Designof Vertical Farm Building. water is tightly controlled and the soil used to support crops is free of bugs and pests. water systems engineered for vertical farming are pure efficiency -- pipes feed plants on all of the farm's levels, tightly controlling the amount that's disbursed for maximum effects, then the water enters a complex systems of drains and returns so it can be recycled. every inch of a vertical farm is designed to keep plants healthy and thriving and if you are a fan of composting, the vertical farm offers an efficient environment for concentrating and recycling waste. Harvesting is a snap. Forget about tractors and other fuel-driven farm machinery because vertical farm design includes ways to weed and harvest using low maintenance machines and plenty of human labor. 4. Considerations According to proponents of the vertical farm concept, one can launch an enterprise just about anywhere. a typical unit can be erected, hooked up and operational in a short period of time using prefabricated infrastructure and starter plants. Vertical farms are designed to be built adjacent to water sources, so potential conflict over water rights for irrigation purposes would be a non-issue. Vertical farms situated in heavily populated urban areas have the ability to offer ultra-fresh produce on a consistent basis. Finally, energy and quality savings resulting from vertical farms are amazing. Time-consuming shipping deadlines that can threaten the viability of perishable goods are all but eliminated -- as are shipping costs incurred during the importation process. 5. Potential The world is already experiencing pockets of hunger in third world countries and the potential for the western world to suffer the same fate is strong. With around 60% of humanity currently concentrated in urban areas, it has become apparent that traditional farms cannot keep up with growing demand - especially when droughts, floods and temperature extremes are capable of doing herculean damage in a short amount of time. The problem of feeding the public in efficient, sensible and ecologically-wise ways is at hand and few remedies are as filled with potential as is the vertical farming industry Present status Department of Civil Engineering, K.I.T’s College of Engineering, Kolhapur.
  • 14.
    Planning & Designof Vertical Farm Building. developers and local governments in the following cities have expressed serious interest in establishing a vertical farm: Inchon (South Korea), Abu Dhabi (United Arab Emirates), and Dongtan(China), New York city, Portland, ore., Los Angeles, Las Vegas, Seattle, surrey, B.C., Toronto, Paris, Bangalore, Dubai, Abu Dhabi, Incheon, shanghai and Beijing. The illinois institute of technology is now crafting a detailed plan for Chicago. It is suggested that prototype versions of vertical farms should be created first, possibly at large universities interested in the research of vertical farms, in order to prevent failures such as the biosphere 2 project in oracle, Arizona. in 2010, the green zionist alliance is proposing a resolution at the 36th world zionist congress calling on keren kayemet l'yisrael (jewish national fund in israel) to develop vertical farms in Israel. Department of Civil Engineering, K.I.T’s College of Engineering, Kolhapur.
  • 15.
    Planning & Designof Vertical Farm Building. 2. Research Problems 3.1 Hypothesis – 1) No specific building has been planned and designed for commercial vertical farming in India. 2) No building utilizes optimum resources and energy for crop production. 3.2 Objectives – 1) To plan and design a building suitable for vertical farming. 2) To create a network of components so that optimum resources and energy can be used for crop production Department of Civil Engineering, K.I.T’s College of Engineering, Kolhapur.
  • 16.
    Planning & Designof Vertical Farm Building. 3. Methodology Department of Civil Engineering, K.I.T’s College of Engineering, Kolhapur.
  • 17.
    Planning & Designof Vertical Farm Building. 4. Shape of building Department of Civil Engineering, K.I.T’s College of Engineering, Kolhapur.
  • 18.
    Planning & Designof Vertical Farm Building. The shape of the building should be such as to receive maximum sunlight penetration so shapes that could receive maximum sunlight were studied by using software which could show us path of sun throughout the day was used. Also the shape of the building should be symmetrical so that it would be easy to plan design and build. 5.1 Preliminary Shapes Preliminary shapes decided by us had an possibility of maximum sunlight penetration but lacked behind due to feasibility of construction and economy. 5.2 Final Shape Final shape was decided after using software called sketchup by google where we looked for building shape which could allow maximum sunlight penetration. Firstly the building model of elliptical shape was created and then position of sun throughout the day and its effects on building sunlight penetration was recorded. Considering sun path i.e east to west laying on the minor axis of the elliptical shape this shape is best suitable for Department of Civil Engineering, K.I.T’s College of Engineering, Kolhapur.
  • 19.
    Planning & Designof Vertical Farm Building. maximum sunlight penetration. Elliptical shape also has 2 axis of symmetry which will ease building design and construction challenges. 5.3 Size of Building Assuming plot size to be 74mx18m Considering practical implementation the elliptical shape was little modified by adding duct and a staircase block with dimensions stated above. 5.4 Floor plan and crop arrangement Each floor consist of six number of beds divided by pathway for mobilization of 1.5 m so that, not only a person can walk but also equipments required for farming could be easily moved from place to place. 5. Method of Cultivation Different types of crop cultivation methods are as follows - Department of Civil Engineering, K.I.T’s College of Engineering, Kolhapur.
  • 20.
    Planning & Designof Vertical Farm Building. 5.1 Soil Providing a layer of natural soil with a mixture of manures and organic waste to provide plants with required nutrients and support. As stated above the max. depth of soil we have mentioned above is 18”= 0.4572m. Considering the arranged for removal of extra water we would provide a depth of 0.6m This method is traditional but applicable and rational, as technology in this cultivation and results are known. 5.2 Hydroponic In hydroponic method the plant to be cultivated are arranged on a network of pipes and frame for support the plant and the nutrients required for growth of plant are released in the water. As the plant gets all the nutrients as it gets in soil it is possible for it to grow. Also the water used in this method can be reused several times. This method is highly water conservation friendly. This method is highly water saving but is not applicable to all crops and is still under research. Department of Civil Engineering, K.I.T’s College of Engineering, Kolhapur.
  • 21.
    Planning & Designof Vertical Farm Building. 5.3 Aeroponic Aeroponics is a system where roots are continuously or discontinuously kept in an environment saturated with fine drops (a mist or aerosol) of nutrient solution. the method requires no substrate and entails growing plants with their roots suspended in a deep air or growth chamber with the roots periodically wetted with a fine mist of atomized nutrients. excellent aeration is the main advantage of aeroponics. this method is good but not applicable to all crops and high end technology is required. which would increase the overall cost of project. After considering all the above cultivation processes we found soil cultivation process, the best and practicable. Soil cultivation practices are known and practiced all over globe. And the output of this cultivation is purely natural and obeys nature law. 6. Finalizing Crop Type Department of Civil Engineering, K.I.T’s College of Engineering, Kolhapur.
  • 22.
    Planning & Designof Vertical Farm Building. We have selected tomato cultivation for our project as it has the highest spacing and soil depth or root depth as stated above .also vegetables having less spacing and root depth as shown above can be cultivated. Max. Depth = 18”=0.4572m 7.1 Tomato plant specifications Sunlight 7 hours daily 25 to kg/m² compost Spacing of plant 45 to 90 cm Root depth 18’’ = 0.4572 m 7 to 10 day after transplanting 500ml water per plant per day required 7.5 litre per plant per week after 14 days after transplanting 45 to 90 required for harvesting Department of Civil Engineering, K.I.T’s College of Engineering, Kolhapur. vegetables plant spacing soil depth beets 3” apart 9” to 12” leaf lettuce 6” apart 9” to 12” onions 3” apart 9” to 12” radishes 1” to 2” apart 9” to 12” spinach 5” apart 9” to 12” swiss chard 6” apart 9” to 12” carrots 2” apart 9” to 18” (depends on the length of the carrot) broccoli 12” apart 12” to 14” cabbage 12” apart 12” to 14” cauliflower 12” apart 12” to 14” cherry tomatoes 12” apart 14” to 16” eggplant 12” apart 14” to 16” peas 3” apart 14” to 16” peppers 12” apart 14” to 16” beans 5” apart 16” to 18” cucumbers 12” apart 16” to 18” potatoes 6” apart 16” to 18” summer squash 18” apart 16” to 18” tomatoes (cherry) 18” apart 16” to 18”
  • 23.
    Planning & Designof Vertical Farm Building. Each plant around 5 to 20 pounds per plant = 2.26 to 9 kg SPACING OF CROP Considering the spacing provided as above no. of tomato plants on each floor are given as follows – Total no. of tomato in the building considering G+3 building and ground floor plan are GROUND FLOOR PLAN Department of Civil Engineering, K.I.T’s College of Engineering, Kolhapur.
  • 24.
    Planning & Designof Vertical Farm Building. TYPICAL 1ST & 2ND FLOOR PLAN TERRACE FLOOR PLAN 7. Irrigation System – Department of Civil Engineering, K.I.T’s College of Engineering, Kolhapur.
  • 25.
    Planning & Designof Vertical Farm Building. Drip irrigation, also known as trickle irrigation or microirrigation, is an irrigation method which saves water and fertilizer by allowing water to drip slowly to the roots of plants, either onto the soil surface or directly onto the root zone, through a network of valves, pipes, tubing, and emitters. Components (listed in order from water source) • Pump or pressurized water source • Water Filter(s) - Filtration Systems: Sand Separator like Hydro-Cyclone, Screen filters, Media Filters • Fertigation Systems (Venturi injector) and Chemigation Equipment (optional) • Backwash Controller (Backflow Preventer) Department of Civil Engineering, K.I.T’s College of Engineering, Kolhapur.
  • 26.
    Planning & Designof Vertical Farm Building. • Pressure Control Valve (Pressure Regulator) • Main Line (larger diameter Pipe and Pipe Fittings) • Hand-operated, electronic, or hydraulic Control Valves and Safety Valves • Smaller diameter polytube (often referred to as "laterals") • Poly fittings and Accessories (to make connections) • Emitting Devices at plants (ex. Emitter or Drippers, micro spray heads, inline drippers, trickle rings) • Note that in Drip irrigation systems Pump and valves may be manually or automatically operated by a controller. Most large drip irrigation systems employ some type of filter to prevent clogging of the small emitter flow path by small waterborne particles. New technologies are now being offered that minimize clogging. Some residential systems are installed without additional filters since potable water is already filtered at the water treatment plant. Virtually all drip irrigation equipment manufacturers recommend that filters be employed and generally will not honor warranties unless this is done. Last line filters just before the final delivery pipe are strongly recommended in addition to any other filtration system due to fine particle settlement and accidental insertion of particles in the intermediate lines. Drip and subsurface drip irrigation is used almost exclusively when using recycled municipal waste water. Regulations typically do not permit spraying water through the air that has not been fully treated to potable water standards. Because of the way the water is applied in a drip system, traditional surface applications of timed-release fertilizer are sometimes ineffective, so drip systems often mix liquid fertilizer with the irrigation water. This is called fertigation; fertigation and chemigation (application of pesticides and other chemicals to periodically clean out the system, such as chlorine or sulfuric acid) use chemical injectors such as diaphragm pumps, piston pumps, or venturi pumps. The chemicals may be added constantly whenever the system is irrigating or at intervals. Fertilizer savings of up to 95% are being reported from recent university field tests using drip fertigation and slow water delivery as compared to timed-release and irrigation by micro spray heads. Department of Civil Engineering, K.I.T’s College of Engineering, Kolhapur.
  • 27.
    Planning & Designof Vertical Farm Building. If properly designed, installed, and managed, drip irrigation may help achieve water conservation by reducing evaporation and deep drainage when compared to other types of irrigation such as flood or overhead sprinklers since water can be more precisely applied to the plant roots. In addition, drip can eliminate many diseases that are spread through water contact with the foliage. Finally, in regions where water supplies are severely limited, there may be no actual water savings, but rather simply an increase in production while using the same amount of water as before. In very arid regions or on sandy soils, the preferred method is to apply the irrigation water as slowly as possible. Pulsed irrigation is sometimes used to decrease the amount of water delivered to the plant at any one time, thus reducing runoff or deep percolation. Pulsed systems are typically expensive and require extensive maintenance. Therefore, the latest efforts by emitter manufacturers are focused toward developing new technologies that deliver irrigation water at ultra-low flow rates, i.e. less than 1.0 liter per hour. Slow and even delivery further improves water use efficiency without incurring the expense and complexity of pulsed delivery equipment. Drip irrigation is used by farms, commercial greenhouses, and residential gardeners. Drip irrigation is adopted extensively in areas of acute water scarcity and especially for crops such as coconuts, containerized landscape trees, grapes, bananas, ber, brinjal, citrus, strawberries, sugarcane, cotton, maize, and tomatoes. 9. Special Components 9.1 Light system - Light system in this building can be classified into two main categories- a) Sunlight system - A network of reflectors and reflectors & FOC (Fiber Optic Cables ) is deployed on every floor to utilize maximum sunlight during day time and also can be used for light during night by using led (light emitting diode) at end of FOC. Department of Civil Engineering, K.I.T’s College of Engineering, Kolhapur.
  • 28.
    Planning & Designof Vertical Farm Building. Basically there are two types of lighting network arrangement used in the building for day light, stated as follows :- 1. Network of reflectors Network of side reflector consist of reflecting panels placed around periphery of the building and central duct on each floor at a height 200 mm above soil bed. At the ceiling of each floor a network of concave shaped reflectors are arranged so as to reflect the rays received by the side reflectors to the plants. 2.Network of reflectors + FOC Here a network of fiber optic cables is arranged as show in figures below. A bunch of fiber optic cables is inserted in the concave reflectors at the ceiling of each floor which will transmit the sunlight down to any floor required. Sunlight is imposed on the ends of fiber optic cables with help of reflectors either mounted on the terrace or at the outer edge of ceiling at each floor, this sunlight then travels through fiber optic cables to the concave reflectors and then with the help of mirror arrangement amplifies and then received by the plants. Department of Civil Engineering, K.I.T’s College of Engineering, Kolhapur.
  • 29.
    Planning & Designof Vertical Farm Building. b) Artificial light system Plants grow best when provided with the same spectrum of colours (violet to red) as natural sunlight. Although some artificial lights can come close to the quality of natural light, most produce either more or less of certain colours in the spectrum. Grow light is an electric lamp designed to promote plant growth by emitting an electromagnetic spectrum appropriate for photosynthesis. The emitted light spectrum is similar to that from the sun, allowing indoor growth with outdoor conditions. Natural daylight has a high color temperature (approx. 6000 k) and appears bluish. Through the use of the color rendering index, it is possible to compare how much the lamp matches the natural color of regular sunlight. Department of Civil Engineering, K.I.T’s College of Engineering, Kolhapur.
  • 30.
    Planning & Designof Vertical Farm Building. Incandescent grow lights Incandescent grow lights have a red-yellowish tone and low color temperature (approx. 2700 k). They are used to highlight indoor plant groupings and not as a true plant 'growing' light (although they may be labeled as such). Incandescent growing lamps have an average life span of 750 hours. In addition, they are less energy efficient than fluorescent or high-intensity discharge lamps, converting much of the electricity consumed into heat (rather than light). Fluorescent grow lights today, fluorescent lights are available in any desired color temperature in the range from 2700 k to 6500 k. standard fluorescents are usually used for growing vegetables (as leaf lettuce, spinach, and herbs) or for starting seedlings to get a jump start on spring plantings. Standard fluorescents produce twice as many lumens per watt of energy consumed as incandescent and have an average usable life span of up to 20,000 hours. This is 25 times as long as an incandescent. cool white fluorescent lamps are sometimes used as grow lamps. These offers slightly lower performance, a white light, and lower purchase cost. Fluorescent tube lights are available in either cool white colours (producing light in the blue range) or warm white colours (producing more light in the red range). Ideally, you'll want to use one "cool" bulb and one "warm" bulb to provide the fullest, most natural spectrum of light. the fluorescent tubes are usually rated to last anywhere from 18 months up to 4 years but lose 85% of their intensity before they burn out. For plants that require a maximum amount of light intensity, replace bulbs about 70 percent of the way through their rated life. If you are using more than one light, you can alternate changing them out to maintain intensity. LED grow lamps Recent advancements in LEDs have allowed for the production of relatively cheap, bright, and long lasting grow lights that emit only the wavelengths of light corresponding to chlorophyll's absorption peaks. these lights are attractive to indoor growers since they do not consume as much power, do not require ballasts, and produce a fraction of the heat of hid lamps. Since there is a Department of Civil Engineering, K.I.T’s College of Engineering, Kolhapur.
  • 31.
    Planning & Designof Vertical Farm Building. significant reduction in heat, time can be extended between watering cycles because the plants transpire less under led grow lights. A caution is warned to those growing with leds not to over water the plants. There are four chlorophyll absorption peaks and led grow lights use four different types of leds to hit all four peaks (two red and two blue). Early led grow lamps used hundreds of 1 or 2 watt LEDs and were not effective replacements for hid lamps. Newer advanced led grow lamps use automotive grade 6 watt LEDs and have shown similar results to hid lamps. Use Grow lights are usually used for indoor gardening, plant propagation and food production, including indoor hydroponics and aquatic plants. Although most grow lights are used on an industrial level, some small-scale/domestic usage of these lamps has also been found. according to the inverse square law, the intensity of light radiating from a point source (in this case a bulb) that reaches a surface is inversely proportional to the square of the surface's distance from the source. so if an object is twice as far away, it receives only 1/4 the light. this is a serious hurdle for indoor growers, and many techniques are employed to use light as efficiently as possible. Reflectors are thus often used in the lamps to maximize light efficiency. Plants or lights are moved as close together as possible so that they receive equal lighting and that all light coming from the lamps wind up on the plants (rather than partly besides it). often, the distance between lamp and plant is in the range of 24 inches (with incandescent lamps), up to 4 inches (with other lamps as compact, large and high-output fluorescent lamps).many home gardeners cover the walls of their grow-room with a reflective material, or alternatively, white paint to maximize efficiency 9.2 Porous pipe network To provide an efficient drainage system underneath the soil bed an extra arrangement of porous pipe network is provided. Department of Civil Engineering, K.I.T’s College of Engineering, Kolhapur.
  • 32.
    Planning & Designof Vertical Farm Building. Porous pipe network consist of porous pipe laid at the inner face of building . firstly, the slab is been given a minute gentle slope while finishing .then a layer of sand is spread at the bottom of bed then soil is placed over it. Due to this arrangement the unwanted extra water is collected by the porous pipes and then taken down through the duct by pipes. This water then can be either used to refill ground water level or can be recycled for watering plants. In this manner optimum use of water is possible. 9.3 Water proofing microdite Water proofing chemical manufactured by bbr microdite waterproofing co. Cape Comorin, South India. Salient features - • The most efficient product ever known. • Cement ingredients based complex to take care of any shortcomings in cement and sand. Department of Civil Engineering, K.I.T’s College of Engineering, Kolhapur.
  • 33.
    Planning & Designof Vertical Farm Building. • Neutralizes and takes care of excess salt and ....clay present in the sand used for construction. • Prevents cracks formation. • Ideal additive of cement for injection purposes. • Useful in new as well as old constructions. • Gives the maximum coverage; hence the most..... economical product. • Gives the maximum durability. • Shelf life of product is minimum 10 years. Composition This is a non-toxic, non-flammable, non-hazardous, aliphatic polymeric ester complex of a high degree of stability. Handling is quite safe and its properties are quite comparable with cement. this is miscible with water, cement and synthetic preparations like primers ,distempers and a variety of paints. this is alkaline, similar to cement. This is available in liquid as well as powder form. the liquid grade has a specific gravity of approx. 1.2 Application procedures Guidelines for civil engineers & architects. The compressive strength of cement structures remain constant up to a maximum limit of 1% of bbr microdite w.r.t. cement and thereafter it is on the decline though the waterproofing Department of Civil Engineering, K.I.T’s College of Engineering, Kolhapur.
  • 34.
    Planning & Designof Vertical Farm Building. efficiency goes on increasing. However, when sand containing excess salt and clay are used for concreting even if the percentage goes up slightly there won’t be any appreciable change in the strength. the various mixing proportions prescribed for different applications are based on this principle. Hence, the procedure for the use of microdite for any application not listed in the handbook should be decided keeping this in mind. if there is problem of leakage in old concrete structures due to high porosity, no difference in the compressive strength will take place though microdite of a higher percentage (even above 20%) is coated on the structure. Preventive measures (to take care of leakage, seepage & salt problems) New structures (during construction) the procedures given below are of a general nature which require modification where necessary depending upon the specific nature of the job, quality of the materials of construction and labour. research scientist bright b. rose & the company are not liable for any loss arising out of misuse or negligence on the part of the user. New cement plaster a calculated quantity of bbr microdite is mixed with the plastering mixture. the percentage of microdite should be decided on the basis of the quality of sand. suggested dose of microdite bad quality of sand (sand containing excess salt and clay; especially brought from creeks etc.) : upto 1 % of bbr microdite w.r.t. cement in the plastering mixture. sand is not be taken into account in the calculation ( upto 500 gms per bag of cement ). best quality of sand (sand from river bed with low salt content and clay) : it can go down upto 0.4%( i.e. per bag of cement, 200 gms. of microdite ) Department of Civil Engineering, K.I.T’s College of Engineering, Kolhapur.
  • 35.
    Planning & Designof Vertical Farm Building. 10.Building analysis & design 10.1 Summary a) type of structure g+3 (reinforced concrete framed structure ) b) built up area ground – 1191mm² 1st - 1191mm² 2nd - 1191mm² c) foundation strata hard or stiff clay in deep bed safe bearing capacity – 450 kn/mm² d) design method – lsm Department of Civil Engineering, K.I.T’s College of Engineering, Kolhapur.
  • 36.
    Planning & Designof Vertical Farm Building. material used – cement used – 43 grade ordinary portland cement confirming to is 8112 aggregate – confirming to is 383 water – potable water,satisfactory for mixing concrete. admixture – water proofing as per is 9103 reinforcement – fe250 – mild steel bar confirming to is 342 part-i fe415 – high strength deformed bars confirming is 1786 concrete – m20 grade load calculation 1) self wt. = -1 2) parapet wall = 1x0.23x19 = 4.37 kn/m 3) slab – 25d = 25x0.15 = 3.75 4) water proofing = 23x0.1 = 2.3 5) soil load = 20x0.7 = 14 kn/m 6)stair case – waist slab – 25x0.22 = 5.5kn floor finish – 0.3 kn/m total – 5.8kn/m =5.8((0.15)²+(0.25)²/2)½ = 6.76 kn/m step load = (0.5xrxtx24)1/t = (0.5x0.15x0.25x25)1/0.25 = 1.8 kn/m l.l = 3kn total = 6.76+1.8+3 = 11.56 load on beam = wlx/2 = 11.56x5.25/2 = 30.34 kn/m staircase wall = 0.23x19x3 = 13 .11 kn/m Department of Civil Engineering, K.I.T’s College of Engineering, Kolhapur.
  • 37.
    Planning & Designof Vertical Farm Building. 10.2 Staad input file (Staad editor) staad space dxf import of dd.dxf start job information engineer date 16-mar-11 job name vertical farm job no 1 end job information input width 79 unit meter kn joint coordinates 1 72.15 0 -6; 2 72.15 0 -11; 3 68.7 0 -11; 4 68.7 0 -6; 5 63.7 0 -11; 6 63.7 0 -6; 7 58.7 0 -11; 8 58.7 0 -6; 9 53.7 0 -11; 10 53.7 0 -6; 11 48.7 0 -11; 12 48.7 0 -6; 13 43.7 0 -11; 14 43.7 0 -6; 15 68.7 0 -12.88; 16 63.7 0 -12.88; 17 68.7 0 -4.12; 18 63.7 0 -4.12; 19 63.7 0 -14.45; 20 58.7 0 -14.45; 21 63.7 0 -2.55; 22 58.7 0 -2.55; 24 58.7 0 -15.48; 25 53.7 0 -15.48; 26 58.7 0 -1.52; 27 53.7 0 -1.52; 28 53.7 0 -16; 29 48.7 0 -16; 30 53.7 0 -1; 31 48.7 0 -1; 32 43.7 0 -16; 33 43.7 0 -1; 34 48.7 0 -16.65; 35 48.7 0 -0.35; 36 43.7 0 -16.91; 37 43.7 0 -0.09; 38 38.7 0 -16; 39 38.7 0 -11; 40 38.7 0 -6; 41 38.7 0 -1; 42 38.7 0 -10; 43 38.7 0 -7; 44 43.7 0 -8.5; 45 41.7 0 -8.5; 46 38.7 0 1.02511e-008; 47 38.7 0 -17; 48 5.25 0 -6; 49 5.25 0 -11; 50 8.7 0 -11; 51 8.7 0 -6; 52 13.7 0 -11; 53 13.7 0 -6; 54 18.7 0 -11; 55 18.7 0 -6; 56 23.7 0 -11; 57 23.7 0 -6; 58 28.7 0 -11; 59 28.7 0 -6; 60 33.7 0 -11; 61 33.7 0 -6; 62 8.7 0 -12.88; 63 13.7 0 -12.88; 64 8.7 0 -4.12; 65 13.7 0 -4.12; 66 13.7 0 -14.45; 67 18.7 0 -14.45; 68 13.7 0 -2.55; 69 18.7 0 -2.55; Department of Civil Engineering, K.I.T’s College of Engineering, Kolhapur.
  • 38.
    Planning & Designof Vertical Farm Building. 71 18.7 0 -15.48; 72 23.7 0 -15.48; 73 18.7 0 -1.52; 74 23.7 0 -1.52; 75 23.7 0 -16; 76 28.7 0 -16; 77 23.7 0 -1; 78 28.7 0 -1; 79 33.7 0 -16; 80 33.7 0 -1; 81 28.7 0 -16.65; 82 28.7 0 -0.35; 83 33.7 0 -16.91; 84 33.7 0 -0.09; 85 33.7 0 -8.5; 86 35.7 0 -8.5; 87 8.61007e-008 0 -11; 88 8.61007e-008 0 -6; 89 72.15 -1.5 -6; 90 72.15 -1.5 -11; 91 68.7 -1.5 -11; 92 68.7 -1.5 -6; 93 63.7 -1.5 -11; 94 63.7 -1.5 -6; 95 58.7 -1.5 -11; 96 58.7 -1.5 -6; 97 53.7 -1.5 -11; 98 53.7 -1.5 -6; 99 48.7 -1.5 -11; 100 48.7 -1.5 -6; 101 43.7 -1.5 -11; 102 43.7 -1.5 -6; 103 68.7 -1.5 -12.88; 105 68.7 -1.5 -4.12; 107 63.7 -1.5 -14.45; 109 63.7 -1.5 -2.55; 111 58.7 -1.5 -15.48; 113 58.7 -1.5 -1.52; 115 53.7 -1.5 -16; 116 48.7 -1.5 -16; 117 53.7 -1.5 -1; 118 48.7 -1.5 -1; 119 43.7 -1.5 -16; 120 43.7 -1.5 -1; 125 38.7 -1.5 -16; 126 38.7 -1.5 -11; 127 38.7 -1.5 -6; 128 38.7 -1.5 -1; 131 43.7 -1.5 -8.5; 132 41.7 -1.5 -8.5; 135 5.25 -1.5 -6; 136 5.25 -1.5 -11; 137 8.7 -1.5 -11; 138 8.7 -1.5 -6; 139 13.7 -1.5 -11; 140 13.7 -1.5 -6; 141 18.7 -1.5 -11; 142 18.7 -1.5 -6; 143 23.7 -1.5 -11; 144 23.7 -1.5 -6; 145 28.7 -1.5 -11; 146 28.7 -1.5 -6; 147 33.7 -1.5 -11; 148 33.7 -1.5 -6; 149 8.7 -1.5 -12.88; 151 8.7 -1.5 -4.12; 153 13.7 -1.5 -14.45; 155 13.7 -1.5 -2.55; 157 18.7 -1.5 -15.48; 159 18.7 -1.5 -1.52; 161 23.7 -1.5 -16; 162 28.7 -1.5 -16; 163 23.7 -1.5 -1; 164 28.7 -1.5 -1; 165 33.7 -1.5 -16; 166 33.7 -1.5 -1; 171 33.7 -1.5 -8.5; 172 35.7 -1.5 -8.5; 173 8.61007e-008 -1.5 -11; 174 8.61007e-008 -1.5 -6; 175 72.15 3 -6; 176 72.15 3 -11; 177 68.7 3 -11; 178 68.7 3 -6; 179 63.7 3 -11; 180 63.7 3 -6; 181 58.7 3 -11; 182 58.7 3 -6; 183 53.7 3 -11; 184 53.7 3 -6; 185 48.7 3 -11; 186 48.7 3 -6; 187 43.7 3 -11; 188 43.7 3 -6; 189 68.7 3 -12.88; 190 63.7 3 -12.88; 191 68.7 3 -4.12; 192 63.7 3 -4.12; 193 63.7 3 -14.45; 194 58.7 3 -14.45; 195 63.7 3 -2.55; 196 58.7 3 -2.55; 197 58.7 3 -15.48; 198 53.7 3 -15.48; 199 58.7 3 -1.52; 200 53.7 3 -1.52; 201 53.7 3 -16; 202 48.7 3 -16; 203 53.7 3 -1; 204 48.7 3 -1; 205 43.7 3 -16; 206 43.7 3 -1; 207 48.7 3 -16.65; 208 48.7 3 -0.35; 209 43.7 3 -16.91; 210 43.7 3 -0.09; 211 38.7 3 -16; 212 38.7 3 -11; 213 38.7 3 -6; 214 38.7 3 -1; 215 38.7 3 -10; 216 38.7 3 -7; 217 43.7 3 -8.5; 218 41.7 3 -8.5; Department of Civil Engineering, K.I.T’s College of Engineering, Kolhapur.
  • 39.
    Planning & Designof Vertical Farm Building. 219 38.7 3 1.02511e-008; 220 38.7 3 -17; 221 5.25 3 -6; 222 5.25 3 -11; 223 8.7 3 -11; 224 8.7 3 -6; 225 13.7 3 -11; 226 13.7 3 -6; 227 18.7 3 -11; 228 18.7 3 -6; 229 23.7 3 -11; 230 23.7 3 -6; 231 28.7 3 -11; 232 28.7 3 -6; 233 33.7 3 -11; 234 33.7 3 -6; 235 8.7 3 -12.88; 236 13.7 3 -12.88; 237 8.7 3 -4.12; 238 13.7 3 -4.12; 239 13.7 3 -14.45; 240 18.7 3 -14.45; 241 13.7 3 -2.55; 242 18.7 3 -2.55; 243 18.7 3 -15.48; 244 23.7 3 -15.48; 245 18.7 3 -1.52; 246 23.7 3 -1.52; 247 23.7 3 -16; 248 28.7 3 -16; 249 23.7 3 -1; 250 28.7 3 -1; 251 33.7 3 -16; 252 33.7 3 -1; 253 28.7 3 -16.65; 254 28.7 3 -0.35; 255 33.7 3 -16.91; 256 33.7 3 -0.09; 257 33.7 3 -8.5; 258 35.7 3 -8.5; 259 72.15 6 -6; 260 72.15 6 -11; 261 68.7 6 -11; 262 68.7 6 -6; 263 63.7 6 -11; 264 63.7 6 -6; 265 58.7 6 -11; 266 58.7 6 -6; 267 53.7 6 -11; 268 53.7 6 -6; 269 48.7 6 -11; 270 48.7 6 -6; 271 43.7 6 -11; 272 43.7 6 -6; 273 68.7 6 -12.88; 274 63.7 6 -12.88; 275 68.7 6 -4.12; 276 63.7 6 -4.12; 277 63.7 6 -14.45; 278 58.7 6 -14.45; 279 63.7 6 -2.55; 280 58.7 6 -2.55; 281 58.7 6 -15.48; 282 53.7 6 -15.48; 283 58.7 6 -1.52; 284 53.7 6 -1.52; 285 53.7 6 -16; 286 48.7 6 -16; 287 53.7 6 -1; 288 48.7 6 -1; 289 43.7 6 -16; 290 43.7 6 -1; 291 48.7 6 -16.65; 292 48.7 6 -0.35; 293 43.7 6 -16.91; 294 43.7 6 -0.09; 295 38.7 6 -16; 296 38.7 6 -11; 297 38.7 6 -6; 298 38.7 6 -1; 299 38.7 6 -10; 300 38.7 6 -7; 301 43.7 6 -8.5; 302 41.7 6 -8.5; 303 38.7 6 1.02511e-008; 304 38.7 6 -17; 305 5.25 6 -6; 306 5.25 6 -11; 307 8.7 6 -11; 308 8.7 6 -6; 309 13.7 6 -11; 310 13.7 6 -6; 311 18.7 6 -11; 312 18.7 6 -6; 313 23.7 6 -11; 314 23.7 6 -6; 315 28.7 6 -11; 316 28.7 6 -6; 317 33.7 6 -11; 318 33.7 6 -6; 319 8.7 6 -12.88; 320 13.7 6 -12.88; 321 8.7 6 -4.12; 322 13.7 6 -4.12; 323 13.7 6 -14.45; 324 18.7 6 -14.45; 325 13.7 6 -2.55; 326 18.7 6 -2.55; 327 18.7 6 -15.48; 328 23.7 6 -15.48; 329 18.7 6 -1.52; 330 23.7 6 -1.52; 331 23.7 6 -16; 332 28.7 6 -16; 333 23.7 6 -1; 334 28.7 6 -1; 335 33.7 6 -16; 336 33.7 6 -1; 337 28.7 6 -16.65; 338 28.7 6 -0.35; 339 33.7 6 -16.91; 340 33.7 6 -0.09; 341 33.7 6 -8.5; 342 35.7 6 -8.5; 343 72.15 9 -6; 344 72.15 9 -11; 345 68.7 9 -11; 346 68.7 9 -6; 347 63.7 9 -11; 348 63.7 9 -6; 349 58.7 9 -11; 350 58.7 9 -6; 351 53.7 9 -11; 352 53.7 9 -6; 353 48.7 9 -11; 354 48.7 9 -6; Department of Civil Engineering, K.I.T’s College of Engineering, Kolhapur.
  • 40.
    Planning & Designof Vertical Farm Building. 355 43.7 9 -11; 356 43.7 9 -6; 357 68.7 9 -12.88; 358 63.7 9 -12.88; 359 68.7 9 -4.12; 360 63.7 9 -4.12; 361 63.7 9 -14.45; 362 58.7 9 -14.45; 363 63.7 9 -2.55; 364 58.7 9 -2.55; 365 58.7 9 -15.48; 366 53.7 9 -15.48; 367 58.7 9 -1.52; 368 53.7 9 -1.52; 369 53.7 9 -16; 370 48.7 9 -16; 371 53.7 9 -1; 372 48.7 9 -1; 373 43.7 9 -16; 374 43.7 9 -1; 375 48.7 9 -16.65; 376 48.7 9 -0.35; 377 43.7 9 -16.91; 378 43.7 9 -0.09; 379 38.7 9 -16; 380 38.7 9 -11; 381 38.7 9 -6; 382 38.7 9 -1; 383 38.7 9 -10; 384 38.7 9 -7; 385 43.7 9 -8.5; 386 41.7 9 -8.5; 387 38.7 9 1.02511e-008; 388 38.7 9 -17; 389 5.25 9 -6; 390 5.25 9 -11; 391 8.7 9 -11; 392 8.7 9 -6; 393 13.7 9 -11; 394 13.7 9 -6; 395 18.7 9 -11; 396 18.7 9 -6; 397 23.7 9 -11; 398 23.7 9 -6; 399 28.7 9 -11; 400 28.7 9 -6; 401 33.7 9 -11; 402 33.7 9 -6; 403 8.7 9 -12.88; 404 13.7 9 -12.88; 405 8.7 9 -4.12; 406 13.7 9 -4.12; 407 13.7 9 -14.45; 408 18.7 9 -14.45; 409 13.7 9 -2.55; 410 18.7 9 -2.55; 411 18.7 9 -15.48; 412 23.7 9 -15.48; 413 18.7 9 -1.52; 414 23.7 9 -1.52; 415 23.7 9 -16; 416 28.7 9 -16; 417 23.7 9 -1; 418 28.7 9 -1; 419 33.7 9 -16; 420 33.7 9 -1; 421 28.7 9 -16.65; 422 28.7 9 -0.35; 423 33.7 9 -16.91; 424 33.7 9 -0.09; 425 33.7 9 -8.5; 426 35.7 9 -8.5; 427 8.61007e-008 3 -11; 428 8.61007e-008 3 -6; 429 8.61007e-008 6 -11; 430 8.61007e-008 6 -6; 431 8.61007e-008 9 -11; 432 8.61007e-008 9 -6; 433 5.25 12 -6; 434 5.25 12 -11; 435 8.61007e-008 12 -11; 436 8.61007e-008 12 -6; 437 8.61007e-008 1.5 -11; 438 8.61007e-008 1.5 -6; 439 8.61007e-008 4.5 -11; 440 8.61007e-008 4.5 -6; 441 8.61007e-008 7.5 -11; 442 8.61007e-008 7.5 -6; member incidences 1 87 88; 2 49 87; 3 48 88; 4 48 49; 5 62 49; 6 49 50; 7 48 51; 8 64 48; 9 50 62; 10 51 50; 11 51 64; 12 66 62; 13 62 63; 14 50 52; 15 53 51; 16 64 65; 17 68 64; 18 63 66; 19 63 52; 20 52 53; 21 65 53; 22 65 68; 23 71 66; 24 66 67; 25 52 54; 26 55 53; 27 68 69; 28 73 68; 29 67 71; 30 67 54; 31 54 55; 32 69 55; 33 69 73; 34 75 71; 35 71 72; 36 54 56; 37 57 55; 38 73 74; 39 77 73; 40 72 75; 41 72 56; 42 56 57; 43 74 57; 44 74 77; 45 81 75; 46 75 76; 47 56 58; 48 59 57; 49 77 78; 50 82 77; 51 76 81; 52 76 58; 53 58 59; 54 78 59; 55 78 82; 56 83 81; 57 76 79; 58 58 60; 59 61 59; 60 78 80; 61 84 82; 62 79 83; 63 79 60; 64 60 61; Department of Civil Engineering, K.I.T’s College of Engineering, Kolhapur.
  • 41.
    Planning & Designof Vertical Farm Building. 65 80 61; 66 80 84; 67 85 86; 68 83 47; 69 79 38; 70 39 60; 71 61 40; 72 80 41; 73 46 84; 74 42 86; 75 86 43; 76 38 47; 77 38 39; 78 39 42; 79 40 43; 80 41 40; 81 41 46; 82 42 45; 83 45 43; 84 47 36; 85 32 38; 86 39 13; 87 14 40; 88 33 41; 89 37 46; 90 44 45; 91 32 36; 92 32 13; 93 13 14; 94 33 14; 95 33 37; 96 34 36; 97 29 32; 98 11 13; 99 14 12; 100 31 33; 101 35 37; 102 29 34; 103 29 11; 104 11 12; 105 31 12; 106 31 35; 107 28 34; 108 28 29; 109 9 11; 110 12 10; 111 30 31; 112 30 35; 113 25 28; 114 25 9; 115 9 10; 116 27 10; 117 27 30; 118 24 28; 119 24 25; 120 7 9; 121 10 8; 122 26 27; 123 26 30; 124 20 24; 125 20 7; 126 7 8; 127 22 8; 128 22 26; 129 19 24; 130 20 19; 131 5 7; 132 8 6; 133 21 22; 134 21 26; 135 16 19; 136 16 5; 137 5 6; 138 18 6; 139 18 21; 140 15 19; 141 15 16; 142 3 5; 143 6 4; 144 17 18; 145 17 21; 146 3 15; 147 4 3; 148 4 17; 149 2 15; 150 2 3; 151 1 4; 152 1 17; 153 1 2; 154 1 89; 155 2 90; 156 3 91; 157 4 92; 158 5 93; 159 6 94; 160 7 95; 161 8 96; 162 9 97; 163 10 98; 164 11 99; 165 12 100; 166 13 101; 167 14 102; 168 15 103; 170 17 105; 172 19 107; 174 21 109; 176 24 111; 178 26 113; 180 28 115; 181 29 116; 182 30 117; 183 31 118; 184 32 119; 185 33 120; 190 38 125; 191 39 126; 192 40 127; 193 41 128; 196 44 131; 197 45 132; 200 48 135; 201 49 136; 202 50 137; 203 51 138; 204 52 139; 205 53 140; 206 54 141; 207 55 142; 208 56 143; 209 57 144; 210 58 145; 211 59 146; 212 60 147; 213 61 148; 214 62 149; 216 64 151; 218 66 153; 220 68 155; 222 71 157; 224 73 159; 226 75 161; 227 76 162; 228 77 163; 229 78 164; 230 79 165; 231 80 166; 236 85 171; 237 86 172; 238 87 173; 239 88 174; 240 1 175; 241 2 176; 242 3 177; 243 4 178; 244 5 179; 245 6 180; 246 7 181; 247 8 182; 248 9 183; 249 10 184; 250 11 185; 251 12 186; 252 13 187; 253 14 188; 254 15 189; 256 17 191; 258 19 193; 260 21 195; 262 24 197; 264 26 199; 266 28 201; 267 29 202; 268 30 203; 269 31 204; 270 32 205; 271 33 206; 276 38 211; 277 39 212; 278 40 213; 279 41 214; 282 44 217; 283 45 218; 286 48 221; 287 49 222; 288 50 223; 289 51 224; 290 52 225; 291 53 226; 292 54 227; 293 55 228; 294 56 229; 295 57 230; 296 58 231; 297 59 232; 298 60 233; 299 61 234; 300 62 235; 302 64 237; 304 66 239; 306 68 241; 308 71 243; 310 73 245; 312 75 247; 313 76 248; 314 77 249; 315 78 250; Department of Civil Engineering, K.I.T’s College of Engineering, Kolhapur.
  • 42.
    Planning & Designof Vertical Farm Building. 316 79 251; 317 80 252; 322 85 257; 323 86 258; 324 235 222; 325 222 223; 326 221 224; 327 237 221; 328 223 235; 329 224 223; 330 224 237; 331 239 235; 332 235 236; 333 223 225; 334 226 224; 335 237 238; 336 241 237; 337 236 239; 338 236 225; 339 225 226; 340 238 226; 341 238 241; 342 243 239; 343 239 240; 344 225 227; 345 228 226; 346 241 242; 347 245 241; 348 240 243; 349 240 227; 350 227 228; 351 242 228; 352 242 245; 353 247 243; 354 243 244; 355 227 229; 356 230 228; 357 245 246; 358 249 245; 359 244 247; 360 244 229; 361 229 230; 362 246 230; 363 246 249; 364 253 247; 365 247 248; 366 229 231; 367 232 230; 368 249 250; 369 254 249; 370 248 253; 371 248 231; 372 231 232; 373 250 232; 374 250 254; 375 255 253; 376 248 251; 377 231 233; 378 234 232; 379 250 252; 380 256 254; 381 251 255; 382 251 233; 383 233 234; 384 252 234; 385 252 256; 386 257 258; 387 255 220; 388 251 211; 389 212 233; 390 234 213; 391 252 214; 392 219 256; 393 215 258; 394 258 216; 395 211 220; 396 211 212; 397 212 215; 398 213 216; 399 214 213; 400 214 219; 401 215 218; 402 218 216; 403 220 209; 404 205 211; 405 212 187; 406 188 213; 407 206 214; 408 210 219; 409 217 218; 410 205 209; 411 205 187; 412 187 188; 413 206 188; 414 206 210; 415 207 209; 416 202 205; 417 185 187; 418 188 186; 419 204 206; 420 208 210; 421 202 207; 422 202 185; 423 185 186; 424 204 186; 425 204 208; 426 201 207; 427 201 202; 428 183 185; 429 186 184; 430 203 204; 431 203 208; 432 198 201; 433 198 183; 434 183 184; 435 200 184; 436 200 203; 437 197 201; 438 197 198; 439 181 183; 440 184 182; 441 199 200; 442 199 203; 443 194 197; 444 194 181; 445 181 182; 446 196 182; 447 196 199; 448 193 197; 449 194 193; 450 179 181; 451 182 180; 452 195 196; 453 195 199; 454 190 193; 455 190 179; 456 179 180; 457 192 180; 458 192 195; 459 189 193; 460 189 190; 461 177 179; 462 180 178; 463 191 192; 464 191 195; 465 177 189; 466 178 177; 467 178 191; 468 176 189; 469 176 177; 470 175 178; 471 175 191; 472 175 176; 473 175 259; 474 176 260; 475 177 261; 476 178 262; 477 179 263; 478 180 264; 479 181 265; 480 182 266; 481 183 267; 482 184 268; 483 185 269; 484 186 270; 485 187 271; 486 188 272; 487 189 273; 489 191 275; 491 193 277; 493 195 279; 495 197 281; 497 199 283; 499 201 285; 500 202 286; 501 203 287; 502 204 288; 503 205 289; 504 206 290; 509 211 295; 510 212 296; 511 213 297; 512 214 298; 515 217 301; 516 218 302; 519 221 305; Department of Civil Engineering, K.I.T’s College of Engineering, Kolhapur.
  • 43.
    Planning & Designof Vertical Farm Building. 520 222 306; 521 223 307; 522 224 308; 523 225 309; 524 226 310; 525 227 311; 526 228 312; 527 229 313; 528 230 314; 529 231 315; 530 232 316; 531 233 317; 532 234 318; 533 235 319; 535 237 321; 537 239 323; 539 241 325; 541 243 327; 543 245 329; 545 247 331; 546 248 332; 547 249 333; 548 250 334; 549 251 335; 550 252 336; 555 257 341; 556 258 342; 557 319 306; 558 306 307; 559 305 308; 560 321 305; 561 307 319; 562 308 307; 563 308 321; 564 323 319; 565 319 320; 566 307 309; 567 310 308; 568 321 322; 569 325 321; 570 320 323; 571 320 309; 572 309 310; 573 322 310; 574 322 325; 575 327 323; 576 323 324; 577 309 311; 578 312 310; 579 325 326; 580 329 325; 581 324 327; 582 324 311; 583 311 312; 584 326 312; 585 326 329; 586 331 327; 587 327 328; 588 311 313; 589 314 312; 590 329 330; 591 333 329; 592 328 331; 593 328 313; 594 313 314; 595 330 314; 596 330 333; 597 337 331; 598 331 332; 599 313 315; 600 316 314; 601 333 334; 602 338 333; 603 332 337; 604 332 315; 605 315 316; 606 334 316; 607 334 338; 608 339 337; 609 332 335; 610 315 317; 611 318 316; 612 334 336; 613 340 338; 614 335 339; 615 335 317; 616 317 318; 617 336 318; 618 336 340; 619 341 342; 620 339 304; 621 335 295; 622 296 317; 623 318 297; 624 336 298; 625 303 340; 626 299 342; 627 342 300; 628 295 304; 629 295 296; 630 296 299; 631 297 300; 632 298 297; 633 298 303; 634 299 302; 635 302 300; 636 304 293; 637 289 295; 638 296 271; 639 272 297; 640 290 298; 641 294 303; 642 301 302; 643 289 293; 644 289 271; 645 271 272; 646 290 272; 647 290 294; 648 291 293; 649 286 289; 650 269 271; 651 272 270; 652 288 290; 653 292 294; 654 286 291; 655 286 269; 656 269 270; 657 288 270; 658 288 292; 659 285 291; 660 285 286; 661 267 269; 662 270 268; 663 287 288; 664 287 292; 665 282 285; 666 282 267; 667 267 268; 668 284 268; 669 284 287; 670 281 285; 671 281 282; 672 265 267; 673 268 266; 674 283 284; 675 283 287; 676 278 281; 677 278 265; 678 265 266; 679 280 266; 680 280 283; 681 277 281; 682 278 277; 683 263 265; 684 266 264; 685 279 280; 686 279 283; 687 274 277; 688 274 263; 689 263 264; 690 276 264; 691 276 279; 692 273 277; 693 273 274; 694 261 263; 695 264 262; 696 275 276; 697 275 279; 698 261 273; 699 262 261; 700 262 275; 701 260 273; 702 260 261; 703 259 262; 704 259 275; 705 259 260; 706 259 343; 707 260 344; 708 261 345; 709 262 346; 710 263 347; 711 264 348; 712 265 349; 713 266 350; 714 267 351; 715 268 352; Department of Civil Engineering, K.I.T’s College of Engineering, Kolhapur.
  • 44.
    Planning & Designof Vertical Farm Building. 716 269 353; 717 270 354; 718 271 355; 719 272 356; 720 273 357; 722 275 359; 724 277 361; 726 279 363; 728 281 365; 730 283 367; 732 285 369; 734 287 371; 735 288 372; 736 289 373; 737 290 374; 742 295 379; 743 296 380; 744 297 381; 745 298 382; 748 301 385; 749 302 386; 752 305 389; 753 306 390; 754 307 391; 755 308 392; 756 309 393; 757 310 394; 758 311 395; 759 312 396; 760 313 397; 761 314 398; 762 315 399; 763 316 400; 764 317 401; 765 318 402; 766 319 403; 768 321 405; 770 323 407; 772 325 409; 774 327 411; 776 329 413; 778 331 415; 779 332 416; 780 333 417; 781 334 418; 782 335 419; 783 336 420; 788 341 425; 789 342 426; 790 403 390; 791 390 391; 792 389 392; 793 405 389; 794 391 403; 795 392 391; 796 392 405; 797 407 403; 798 403 404; 799 391 393; 800 394 392; 801 405 406; 802 409 405; 803 404 407; 804 404 393; 805 393 394; 806 406 394; 807 406 409; 808 411 407; 809 407 408; 810 393 395; 811 396 394; 812 409 410; 813 413 409; 814 408 411; 815 408 395; 816 395 396; 817 410 396; 818 410 413; 819 415 411; 820 411 412; 821 395 397; 822 398 396; 823 413 414; 824 417 413; 825 412 415; 826 412 397; 827 397 398; 828 414 398; 829 414 417; 830 421 415; 831 415 416; 832 397 399; 833 400 398; 834 417 418; 835 422 417; 836 416 421; 837 416 399; 838 399 400; 839 418 400; 840 418 422; 841 423 421; 842 416 419; 843 399 401; 844 402 400; 845 418 420; 846 424 422; 847 419 423; 848 419 401; 849 401 402; 850 420 402; 851 420 424; 852 425 426; 853 423 388; 854 419 379; 855 380 401; 856 402 381; 857 420 382; 858 387 424; 859 383 426; 860 426 384; 861 379 388; 862 379 380; 863 380 383; 864 381 384; 865 382 381; 866 382 387; 867 383 386; 868 386 384; 869 388 377; 870 373 379; 871 380 355; 872 356 381; 873 374 382; 874 378 387; 875 385 386; 876 373 377; 877 373 355; 878 355 356; 879 374 356; 880 374 378; 881 375 377; 882 370 373; 883 353 355; 884 356 354; 885 372 374; 886 376 378; 887 370 375; 888 370 353; 889 353 354; 890 372 354; 891 372 376; 892 369 375; 893 369 370; 894 351 353; 895 354 352; 896 371 372; 897 371 376; 898 366 369; 899 366 351; 900 351 352; 901 368 352; 902 368 371; 903 365 369; 904 365 366; 905 349 351; 906 352 350; 907 367 368; 908 367 371; 909 362 365; 910 362 349; 911 349 350; 912 364 350; 913 364 367; 914 361 365; 915 362 361; 916 347 349; 917 350 348; 918 363 364; 919 363 367; 920 358 361; 921 358 347; 922 347 348; 923 360 348; 924 360 363; 925 357 361; 926 357 358; Department of Civil Engineering, K.I.T’s College of Engineering, Kolhapur.
  • 45.
    Planning & Designof Vertical Farm Building. 927 345 347; 928 348 346; 929 359 360; 930 359 363; 931 345 357; 932 346 345; 933 346 359; 934 344 357; 935 344 345; 936 343 346; 937 343 359; 938 343 344; 939 87 437; 940 88 438; 941 427 428; 942 222 427; 943 221 428; 944 221 222; 945 427 439; 946 428 440; 947 429 430; 948 306 429; 949 305 430; 950 305 306; 951 429 441; 952 430 442; 953 431 432; 954 390 431; 955 389 432; 956 389 390; 957 389 433; 958 390 434; 959 431 435; 960 432 436; 961 435 436; 962 434 435; 963 433 436; 964 433 434; 965 437 427; 966 438 428; 967 437 438; 968 439 429; 969 440 430; 970 439 440; 971 441 431; 972 442 432; 973 441 442; 974 370 286; define material start isotropic concrete e 2.17185e+007 poisson 0.17 density 23.5616 alpha 1e-005 damp 0.05 end define material member property american 1 to 4 6 7 9 to 11 13 to 16 19 to 21 24 to 27 30 to 32 35 to 38 41 to 43 46 - 47 to 49 52 to 54 57 to 60 63 to 65 67 69 to 72 74 75 77 80 82 83 85 to 88 - 90 92 to 94 97 to 100 103 to 105 108 to 111 114 to 116 119 to 122 - 125 to 127 130 to 133 136 to 138 141 to 144 146 to 148 150 151 153 325 326 - 328 to 330 332 to 335 338 to 340 343 to 346 349 to 351 354 to 357 - 360 to 362 365 to 368 371 to 373 376 to 379 382 to 384 386 388 to 391 393 - 394 396 399 401 402 404 to 407 409 411 to 413 416 to 419 422 to 424 - 427 to 430 433 to 435 438 to 441 444 to 446 449 to 452 455 to 457 - 460 to 463 465 to 467 469 470 472 558 559 561 to 563 565 to 568 571 to 573 - 576 to 579 582 to 584 587 to 590 593 to 595 598 to 601 604 to 606 - 609 to 612 615 to 617 619 621 to 624 626 627 629 632 634 635 637 to 640 642 - 644 to 646 649 to 652 655 to 657 660 to 663 666 to 668 671 to 674 - 677 to 679 682 to 685 688 to 690 693 to 696 698 to 700 702 703 705 791 792 - 794 to 796 798 to 801 804 to 806 809 to 812 815 to 817 820 to 823 - Department of Civil Engineering, K.I.T’s College of Engineering, Kolhapur.
  • 46.
    Planning & Designof Vertical Farm Building. 826 pris yd 0.5 zd 0.23 827 828 831 to 834 837 to 839 842 to 845 848 to 850 852 854 pris yd 0.5 zd 0.23 855 to 857 859 860 862 865 867 868 870 to 873 875 877 to 879 882 to 885 888 - 889 to 890 893 to 896 899 to 901 904 to 907 910 to 912 915 to 918 921 to 923 - 926 to 929 931 to 933 935 936 938 941 to 944 947 to 950 953 to 956 - 961 to 964 967 970 973 pris yd 0.5 zd 0.23 154 to 168 170 172 174 176 178 180 to 185 190 to 193 196 197 200 to 214 216 - 218 220 222 224 226 to 231 236 to 254 256 258 260 262 264 266 to 271 276 - 277 to 279 282 283 286 to 300 302 304 306 308 310 312 to 317 322 323 - 473 to 487 489 491 493 495 497 499 to 504 509 to 512 515 516 519 to 533 535 - 537 539 541 543 545 to 550 555 556 706 to 720 722 724 726 728 730 732 734 - 735 to 737 742 to 745 748 749 752 to 766 768 770 772 774 776 778 to 783 788 - 789 939 940 945 946 951 952 957 to 960 965 966 968 969 971 972 - 974 pris yd 0.6 zd 0.3 5 8 12 17 23 28 34 39 45 50 56 61 68 73 84 89 96 101 107 112 118 123 129 134 - 140 145 149 152 324 327 331 336 342 347 353 358 364 369 375 380 387 392 403 - 408 415 420 426 431 437 442 448 453 459 464 468 471 557 560 564 569 575 580 - 586 591 597 602 608 613 620 625 636 641 648 653 659 664 670 675 681 686 692 - 697 701 704 790 793 797 802 808 813 819 824 830 835 841 846 853 858 869 874 - 881 886 892 897 903 908 914 919 925 930 934 937 pris yd 0.5 zd 0.23 member property american 18 22 29 33 62 66 76 81 91 95 124 128 135 139 337 341 348 352 381 385 395 - 400 410 414 443 447 454 458 570 574 581 585 614 618 628 633 643 647 676 680 - 687 691 803 807 814 818 847 851 861 866 876 880 909 913 920 - 924 pris yd 0.3 zd 0.23 40 44 51 55 102 106 113 117 359 363 370 374 421 425 432 436 592 596 603 607 - 654 658 665 669 825 829 836 840 887 891 898 902 pris yd 0.2 zd 0.5 member property 78 79 397 398 630 631 863 864 pris yd 0.35 zd 0.23 constants material concrete all Department of Civil Engineering, K.I.T’s College of Engineering, Kolhapur.
  • 47.
    Planning & Designof Vertical Farm Building. supports 89 to 103 105 107 109 111 113 115 to 120 125 to 128 131 132 135 to 149 151 - 153 155 157 159 161 to 166 171 to 174 fixed member release 130 449 682 915 start mx my mz 13 16 24 27 35 38 78 79 119 122 133 141 144 332 335 343 346 354 357 397 398 - 438 441 452 460 463 565 568 576 579 587 590 630 631 671 674 685 693 696 798 - 801 809 812 820 823 863 864 904 907 918 926 929 end mx my mz load 1 loadtype dead title dead load selfweight y -1 list 1 to 168 170 172 174 176 178 180 to 185 190 to 193 196 - 197 200 to 214 216 218 220 222 224 226 to 231 236 to 254 256 258 260 262 - 264 266 to 271 276 to 279 282 283 286 to 300 302 304 306 308 310 312 to 317 - 322 to 487 489 491 493 495 497 499 to 504 509 to 512 515 516 519 to 533 535 - 537 539 541 543 545 to 550 555 to 720 722 724 726 728 730 732 734 to 737 - 742 to 745 748 749 752 to 766 768 770 772 774 776 778 to 783 788 to 973 floor load yrange 0 15 fload -14 xrange 5.25 75 gy member load 5 8 12 17 23 28 34 39 45 50 56 61 68 73 84 89 96 101 107 112 118 123 129 134 - 140 145 149 152 153 324 327 331 336 342 347 353 358 364 369 375 380 387 392 - 403 408 415 420 426 431 437 441 442 448 453 459 464 468 471 472 557 560 564 - 569 575 580 586 591 597 602 608 613 620 625 636 641 648 653 659 664 670 675 - 681 686 692 697 701 704 705 790 793 797 802 808 813 819 824 830 835 841 846 - 853 858 869 874 881 886 892 897 903 908 914 919 925 930 934 937 - 938 uni gy -4.37 floor load yrange 0 15 fload -3.75 xrange 5.25 75 gy yrange 0 15 fload -2.3 xrange 5.25 75 gy member load 1 to 3 941 to 943 947 to 949 953 to 955 uni gy -13.11 4 944 950 956 967 970 973 uni gy -30.34 Department of Civil Engineering, K.I.T’s College of Engineering, Kolhapur.
  • 48.
    Planning & Designof Vertical Farm Building. load 2 loadtype live title live load floor load yrange 0 15 fload -2 gy load comb 3 combination load case 3 1 1.5 2 1.5 perform analysis start concrete design code indian design beam 1 to 153 324 to 472 557 to 705 790 to 938 941 to 944 947 to 950 - 953 to 956 961 to 964 967 970 973 design column 154 to 168 170 172 174 176 178 180 to 185 190 to 193 196 197 - 200 to 214 216 218 220 222 224 226 to 231 236 to 254 256 258 260 262 264 - 266 to 271 276 to 279 282 283 286 to 300 302 304 306 308 310 312 to 317 322 - 323 473 to 487 489 491 493 495 497 499 to 504 509 to 512 515 516 519 to 533 - 535 537 539 541 543 545 to 550 555 556 706 to 720 722 724 726 728 730 732 - 734 to 737 742 to 745 748 749 752 to 766 768 770 772 774 776 778 to 783 788 - 789 939 940 945 946 951 952 957 to 960 965 966 968 969 971 972 concrete take end concrete design print analysis results perform analysis finish Department of Civil Engineering, K.I.T’s College of Engineering, Kolhapur.
  • 49.
    Planning & Designof Vertical Farm Building. 10.3 Analysis result sheet of beam force details beam l/c dist m fx kn fy kn fz kn mx knm my knm mz knm 1 3 combination load case 3 0 -32.527 68.709 0 -0.002 -0.013 53.784 1.25 -32.527 36.704 0 -0.002 -0.013 -12.587 2.5 -32.527 0.011 0 -0.002 -0.014 -36.022 3.75 -32.527 -36.682 0 -0.002 -0.014 -12.614 5 -32.527 -68.688 0 -0.002 -0.014 53.73 2 3 combination load case 3 0 -0.157 73.516 -0.045 -2.382 0.122 67.17 1.312 -0.157 40.027 -0.045 -2.382 0.063 -7.758 2.625 -0.157 0.914 -0.045 -2.382 0.005 -35.011 3.937 -0.157 -38.2 -0.045 -2.382 -0.054 -10.156 5.25 -0.157 -71.688 -0.045 -2.382 -0.112 62.373 3 3 combination load case 3 0 -0.158 73.505 0.046 2.382 -0.125 67.143 1.312 -0.158 40.016 0.046 2.382 -0.065 -7.771 2.625 -0.158 0.903 0.046 2.382 -0.005 -35.009 3.937 -0.158 -38.211 0.046 2.382 0.055 -10.14 5.25 -0.158 -71.699 0.046 2.382 0.115 62.403 4 3 combination load case 3 0 27.313 226.72 4 0 -0.001 0.003 183.612 1.25 27.313 134.73 2 0 -0.001 0.003 -49.361 2.5 27.313 -0.013 0 -0.001 0.003 -136.9 3.75 27.313 - 134.75 9 0 -0.001 0.003 -49.328 5 27.313 - 226.75 1 0 -0.001 0.004 183.678 5 3 combination load case 3 0 -10.143 37.578 0.014 2.89 -0.036 34.231 0.982 -10.143 21.425 0.014 2.89 -0.022 4.227 1.964 -10.143 -2.878 0.014 2.89 -0.009 -4.986 2.947 -10.143 -26.501 0.014 2.89 0.004 10.15 3.929 -10.143 -39.9 0.014 2.89 0.018 43.024 6 3 combination load case 3 0 0.805 67.052 0.032 1.111 -0.051 46.291 Department of Civil Engineering, K.I.T’s College of Engineering, Kolhapur.
  • 50.
    Planning & Designof Vertical Farm Building. 0.862 0.805 47.892 0.032 1.111 -0.024 -5.529 1.725 0.805 -2.576 0.032 1.111 0.004 -27.322 2.587 0.805 -58.631 0.032 1.111 0.032 0.735 3.45 0.805 -81.143 0.032 1.111 0.06 63.745 10.4 Analysis result sheet of support reactions Department of Civil Engineering, K.I.T’s College of Engineering, Kolhapur.
  • 51.
    Planning & Designof Vertical Farm Building. Department of Civil Engineering, K.I.T’s College of Engineering, Kolhapur. node horizontal vertical horizontal moment 89 l/c fx kn fy kn fz kn mx knm my knm mz knm 90 3 combination load case -25.671 961.89 -45.947 -21.32 0.006 6.722 91 3 combination load case -25.633 962.004 45.989 21.339 0 6.718 92 3 combination load case -44.135 2146.526 61.352 28.443 -0.075 14.343 93 3 combination load case -44.147 2146.544 -61.344 -28.439 0.078 14.324 94 3 combination load case -10.233 3049.455 31.96 14.523 -0.092 2.472 95 3 combination load case -10.229 3049.496 -31.903 -14.464 0.097 2.435 96 3 combination load case -3.102 3411.836 8.29 3.389 -0.055 0.566 97 3 combination load case -3.068 3412.126 -8.444 -3.483 0.06 0.515 98 3 combination load case -0.119 3640.532 -18.895 -9.155 -0.091 -0.161 99 3 combination load case -0.099 3641.711 18.62 8.984 0.084 -0.212 100 3 combination load case 0.427 3575.085 -6.615 -3.553 -0.003 -0.226 101 3 combination load case 0.46 3575.548 6.666 3.6 0.006 -0.286 102 3 combination load case -0.573 3546.043 -7.222 -3.709 0.037 0.168 103 3 combination load case -0.537 3546.042 7.223 3.709 -0.036 0.105 105 3 combination load case -55.298 935.665 3.437 1.096 -0.108 16.774 107 3 combination load case -55.48 935.697 -3.433 -1.094 0.112 16.875 109 3 combination load case -59.668 1473.405 34.976 15.381 -0.043 17.344 111 3 combination load case -60.266 1473.224 -34.899 -15.311 0.047 17.689 113 3 combination load case -59.495 1769.437 55.38 24.641 0.033 17.705 115 3 combination load case -59.07 1788.838 -55.449 -24.715 -0.058 18.003 116 3 combination load case -41.09 1828.477 51.493 23.184 0.408 12.41 117 3 combination load case 1.048 2420.538 62.728 28.114 -0.184 -2.148 118 3 combination load case -41.729 1841.058 -51.322 -23.177 -0.338 12.803 119 3 combination load case 0.865 2438.14 -62.653 -28.057 0.17 -2.086 120 3 combination load case -0.546 2628.792 44.973 20.152 -0.018 -0.522 125 3 combination load case -0.573 2629.585 -44.964 -20.148 0.011 -0.596 126 3 combination load case -0.015 2717.957 42.114 18.913 0.001 -0.037 127 3 combination load case -0.015 3527.875 -34.68 -16.598 0.014 -0.053 128 3 combination load case 0.021 3527.881 34.672 16.588 -0.01 -0.117 131 3 combination load case 0.012 2717.86 -42.121 -18.923 -0.006 -0.166 132 3 combination load case -0.765 83.612 -0.005 -0.015 0.002 0.394 135 3 combination load case -56.289 676.14 -0.006 -0.013 0.003 21.69 136 3 combination load case 0.505 1730.073 -81.672 -37.857 -0.014 2.644 137 3 combination load case 0.439 1729.997 81.728 37.92 0.02 2.725 138 3 combination load case 43.549 2169.684 62.015 28.732 0.051 -14.199 139 3 combination load case 43.592 2169.695 -61.994 -28.711 -0.043 -14.27 140 3 combination load case 10.315 3047.895 31.903 14.472 0.092 -2.542 141 3 combination load case 10.356 3047.866 -31.923 -14.492 -0.086 -2.612 142 3 combination load case 3.122 3411.664 8.33 3.403 0.057 -0.607 143 3 combination load case 3.162 3411.66 -8.36 -3.434 -0.053 -0.676 144 3 combination load case 0.093 3640.51 -18.85 -9.126 0.096 0.116 145 3 combination load case 0.133 3640.517 18.822 9.098 -0.093 0.048 146 3 combination load case -0.464 3575.404 -6.666 -3.594 0.003 0.157 147 3 combination load case -0.425 3575.4 6.647 3.574 0.001 0.09 148 3 combination load case 0.538 3546.009 -7.23 -3.716 -0.038 -0.261 149 3 combination load case 0.577 3546.005 7.217 3.702 0.041 -0.327
  • 52.
    Planning & Designof Vertical Farm Building. 10.5 Design of beams output file ===================================================================== b e a m n o. 917 d e s i g n r e s u l t s m30 fe415 (main) fe415 (sec.) length: 5000.0 mm size: 230.0 mm x 500.0 mm cover: 25.0 mm Department of Civil Engineering, K.I.T’s College of Engineering, Kolhapur.
  • 53.
    Planning & Designof Vertical Farm Building. summary of reinf. area (sq.mm) ---------------------------------------------------------------------------- section 0.0 mm 1250.0 mm 2500.0 mm 3750.0 mm 5000.0 mm ---------------------------------------------------------------------------- top 1675.82 0.00 0.00 0.00 1543.24 reinf. (sq. mm) (sq. mm) (sq. mm) (sq. mm) (sq. mm) bottom 186.53 220.94 873.27 220.94 44.21 reinf. (sq. mm) (sq. mm) (sq. mm) (sq. mm) (sq. mm) ---------------------------------------------------------------------------- summary of provided reinf. area ---------------------------------------------------------------------------- section 0.0 mm 1250.0 mm 2500.0 mm 3750.0 mm 5000.0 mm ---------------------------------------------------------------------------- top 9-16í 2-16í 2-16í 2-16í 8-16í reinf. 2 layer(s) 1 layer(s) 1 layer(s) 1 layer(s) 2 layer(s) bottom 2-12í 2-12í 8-12í 2-12í 2-12í reinf. 1 layer(s) 1 layer(s) 2 layer(s) 1 layer(s) 1 layer(s) shear 2 legged 8í 2 legged 8í 2 legged 8í 2 legged 8í 2 legged 8í reinf. @ 150 mm c/c @ 130 mm c/c @ 150 mm c/c @ 140 mm c/c @ 150 mm c/c ---------------------------------------------------------------------------- shear design results at distance d (effective depth) from face of the support shear design results at 765.0 mm away from start support Department of Civil Engineering, K.I.T’s College of Engineering, Kolhapur.
  • 54.
    Planning & Designof Vertical Farm Building. vy = 184.50 mx = 1.77 ld= 3 provide 2 legged 10í @ 150 mm c/c shear design results at 765.0 mm away from end support vy = -177.51 mx = 1.77 ld= 3 provide 2 legged 12í @ 150 mm c/c ===================================================================== 10.6 Design of column output file ===================================================================== c o l u m n n o. 317 d e s i g n r e s u l t s m30 fe415 (main) fe415 (sec.) length: 3000.0 mm cross section: 300.0 mm x 600.0 mm cover: 40.0 mm ** guiding load case: 3 end joint: 80 short column Department of Civil Engineering, K.I.T’s College of Engineering, Kolhapur.
  • 55.
    Planning & Designof Vertical Farm Building. reqd. steel area : 1183.81 sq.mm. reqd. concrete area: 147976.86 sq.mm. main reinforcement : provide 12 - 12 dia. (0.75%, 1357.17 sq.mm.) (equally distributed) tie reinforcement : provide 8 mm dia. rectangular ties @ 190 mm c/c section capacity based on reinforcement required (kns-met) ---------------------------------------------------------- puz : 2782.48 muz1 : 169.31 muy1 : 80.59 interaction ratio: 0.42 (as per cl. 39.6, is456:2000) section capacity based on reinforcement provided (kns-met) ---------------------------------------------------------- worst load case: 3 end joint: 252 puz : 2834.10 muz : 183.20 muy : 86.59 ir: 0.41 ===================================================================== Department of Civil Engineering, K.I.T’s College of Engineering, Kolhapur.
  • 56.
    Planning & Designof Vertical Farm Building. 10.7 Design of slab SLAB NO.S1 lx = 5m ly =5m fy = 415 fck = 20 n/mm² l.l = 2 kn/m² soil load = 14 kn/m² self wt. of slab = 3.75 kn/m² water proofing = -2.3 kn/m² d.l = 20.05 kn/m² total load = 22.05 kn/m² d= lx/20 x m.f d= 5000/20 x 1.4 = 178.57 ~ 180 mm Department of Civil Engineering, K.I.T’s College of Engineering, Kolhapur.
  • 57.
    Planning & Designof Vertical Farm Building. d = 180 + 10/2 +15 = 200 mm but ly/lx = 1 .αx +ve = 0.024 -ve = 0.032 .αy -ve = 0.032 +ve = 0.024 negative mmt. at continuos edge .αx = 0.032 b.m xx = αx wlx² = 0.032 x 22.05 x 5² = 17.64 kn.m positive mmt. at continuos edge .αx = 0.024 b.m xx = αx wlx² = 0.024 x 22.05 x 5² = 13.23 kn.m depth for max. b.m m.r = 0.138 fck b d² 17.64 x 106 = 0.138x20x1000xd² .d= 79.94 mm provided d = 180mm provide mmt. at mid-span astxx ==0.5x20x1000x180/415[1-(1-(4.6x13.23x106 )/(20x1000x180 2 ))1/2 = 208.69 mm 2 Ast min. = 0.85 bd/Fy = 0.85x1000x180/415 = 368.67 mm² using 10 mm ø bar spacing = (1000 x π/4 x 10 2 )/ 368.67 = 213.03 mm c/c = 210mm c/c Department of Civil Engineering, K.I.T’s College of Engineering, Kolhapur.
  • 58.
    Planning & Designof Vertical Farm Building. but min. spacing = 3d = 540 mm to 250 mm so provide 10 mm bar @ 210 mm c/c negative mmt. at end support ast = =0.5x20x1000x180/415[1-(1-(4.6x17.64x106 )/(20x1000x180 2 ))1/2 = 280.64 mm 2 Ast min. = 0.85 bd/Fy = 0.85x1000x180/415 = 368.67 mm² using 10 mm ø bar spacing = (1000 x π/4 x 10 2 )/ 368.67 = 213.03 mm c/c = 210mm c/c so provide 10 mm bar @ 210 mm c/c SLAB NO.S2 lx = 3.45m ly =5m fy = 415 fck = 20 n/mm² l.l = 2 kn/m² soil load = 14 kn/m² self wt. of slab = 3.75 kn/m² water proofing = 2.3 kn/m² d.l = 20.05 kn/m² total load = 22.05 kn/m² d= lx/20 x m.f d= 3450/20 x 1.4 = 123.57 ~ 180 mm d = 180 + 10/2 +15 = 200 mm but ly/lx = 1.14 Department of Civil Engineering, K.I.T’s College of Engineering, Kolhapur.
  • 59.
    Planning & Designof Vertical Farm Building. .αx +ve = 0.049 -ve = 0.065 .αy -ve = 0.037 +ve = 0.028 negative mmt. at shorter side continuos edge .αx = 0.065 b.m xx = αx wlx² = 0.065 x 22.05 x 3.45² = 17.40 kn.m positive mmt. at shorter side .αx = 0.049 b.m xx = αx wlx² = 0.049 x 22.05 x 3.45² = 12.86 kn.m depth for max. b.m m.r = 0.138 fck b d² 17.40 x 106 = 0.138x20x1000xd² .d= 79.39 mm provided d = 180mm provide mmt. at mid-span astxx ==0.5x20x1000x180/415[1-(1-(4.6x12.86x106 )/(20x1000x180 2 ))1/2 = 202.71 mm 2 Ast min. = 0.85 bd/Fy = 0.85x1000x180/415 = 368.67 mm² using 10 mm ø bar spacing = (1000 x π/4 x 10 2 )/ 368.67 = 213.03 mm c/c = 210mm c/c but min. spacing = 3d = 540 mm to 250 mm Department of Civil Engineering, K.I.T’s College of Engineering, Kolhapur.
  • 60.
    Planning & Designof Vertical Farm Building. so provide 10 mm bar @ 210 mm c/c negative mmt. at end support ast = =0.5x20x1000x180/415[1-(1-(4.6x17.40x106 )/(20x1000x180 2 ))1/2 = 276 mm 2 Ast min. = 0.85 bd/Fy = 0.85x1000x180/415 = 368.67 mm² using 10 mm ø bar spacing = (1000 x π/4 x 10 2 )/ 368.67 = 213.03 mm c/c = 210mm c/c so provide 10 mm bar @ 210 mm c/c negative mmt. at longer side continuos edge .αy = 0.037 b.m yy = αx wlx² = 0.037 x 22.05 x 3.45² = 9.71 kn.m positive mmt. at longer side .αy = 0.028 b.m yy = αy wlx² = 0.028 x 22.05 x 3.45² = 7.34 kn.m depth for max. b.m m.r = 0.138 fck b d² 9.71 x 106 = 0.138x20x1000xd² .d= 59.31 mm provided d = 180mm provide mmt. at mid-span astyy =0.5x20x1000x180/415[1-(1-(4.6x7.34x106 )/(20x1000x1802 ))1/2 Department of Civil Engineering, K.I.T’s College of Engineering, Kolhapur.
  • 61.
    Planning & Designof Vertical Farm Building. = 114.51 mm 2 Ast min. = 0.85 bd/Fy = 0.85x1000x180/415 = 368.67 mm² using 10 mm ø bar spacing = (1000 x π/4 x 10 2 )/ 368.67 = 213.03 mm c/c = 210mm c/c but min. spacing = 3d = 540 mm to 250 mm so provide 10 mm bar @ 210 mm c/c negative mmt. at end support ast =0.5x20x1000x180/415[1-(1-(4.6x9.71x106 )/(20x1000x1802 ))1/2 = 152.15 mm 2 Ast min. = 0.85 bd/Fy = 0.85x1000x180/415 = 368.67 mm² using 10 mm ø bar spacing = (1000 x π/4 x 10 2 )/ 368.67 = 213.03 mm c/c = 210mm c/c so provide 10 mm bar @ 210 mm c/c SLAB NO.S6 lx = 1.1m ly =5m fy = 415 fck = 20 n/mm² l.l = 2 kn/m² soil load = 14 kn/m² self wt. of slab = 3.75 kn/m² water proofing = 2.3 kn/m² d.l = 20.05 kn/m² total load = 22.05 kn/m² d= lx/7 x m.f .d = 1110/7x1.4 = 113.26 = 180mm W = 22.05 Department of Civil Engineering, K.I.T’s College of Engineering, Kolhapur.
  • 62.
    Planning & Designof Vertical Farm Building. B.M =wl²/2 = 22.05x1.11²/2 = 13.58 kn.m b.m = 0.138 fck b d² 13.58x 106 = 0.138x20x1000xd² .d= 70.54 mm provided d = 180mm mmt. along short-span ast =0.5x20x1000x180/415[1-(1-(4.6x13.58x106 )/(20x1000x1802 ))1/2 = 214.35 mm 2 Ast min. = 0.85 bd/Fy = 0.85x1000x180/415 = 368.67 mm² using 10 mm ø bar spacing = (1000 x π/4 x 10 2 )/ 368.67 = 213.03 mm c/c = 210mm c/c but min. spacing = 3d = 540 mm to 250 mm so provide 10 mm bar @ 210 mm c/c Distribution steel = 0.12/100(1000x200) = 240mm² spacing = 50x1000/200 = 208 mm ~ 200mm c/c provide 8mm Ø @ 200mm c/c SCHEDULE OF SLAB TYPE THICKNESS MAIN STEEL SUB STEEL REMARKS S1 200mm #10@210mm c/c #10@210 mm c/c Two way slab Department of Civil Engineering, K.I.T’s College of Engineering, Kolhapur.
  • 63.
    Planning & Designof Vertical Farm Building. 10.8 Staircase design It is proposed to provide two flight for the staircase Hence the height of each flight =3/7 =1.5 Assuming 150mm rise No. of riser req. = 1500/150 = 10 nos. No. of trades in each flight = no. of riser – 1 = 9 nos. Width of staircase = 1350 Let the trades of steps = 250mm = 9x0.25 =2.25m Effective horizontal span = 2.25 + 1.5 +1.5 +0.23/2 +0.23/2 = 5.48m Let thickness of waist slab = 220mm Waist slab load = 25x0.22 = 5.5kn/m Floor finish = 0.3 kn/m Corresponding load per m² on plan = (R²+T²)½/T X 5.8 = 6.76 Step load = ½(0.15X0.25X25) X 1/0.25 = 1.875 kn/m Live load = 3kn/m Total load = 6.76+1.875+3=11.63 kn/m Maximum B.M = (11.63x5.48)²/8 = 43.65 kn.m Mu =1.5x43.65 = 65.48 kn.m 0.138Fck b d² = 0.138x20x1000xd² .d =154.02 mm ~ 155mm Providing 10mm dia. for effective cover = 15+10/2 =20mm Overall depth = 155 + 25 =175 mm But provided 220 mm .d =200mm Ast = 0.5x20x1000x200/415[1-(1-(4.6x65.48x106 )/(20x1000x200 2 ))1/2 = 1013.90 mm² using 10 mm ø bar Department of Civil Engineering, K.I.T’s College of Engineering, Kolhapur.
  • 64.
    Planning & Designof Vertical Farm Building. spacing = (1000 x π/4 x 10 2 )/1013.90 = 77.46 mm ~ 75 mm c/c Distribution steel = 0.12/100(1000x220) = 264mm² spacing = 50x100/264 = 189 mm ~ 180mm c/c 8mm Ø @ 180mm c/c Development length = 47Ø =470 mm 10.9 Design of footing p = 2000 kn fck = 20 n/mm fy = 415 b =230 mm d = 600 mm sbc = 450 kn/m2 load transferred from column p = 2000kn self wt. of footing 10% p = 200 total load = 2200 kn area of footing required =2200/450 = 4.88 m2 assuming equation of projection in the orthogonal direction required length of footing lf = (600-230/2) + {(600-230/4) 2 + 4.88 x 10 6 }½ = 2401.80 ~ 2500 mm projection of footing about x-axis from the face of column cx= lf – d/2 = 2500-600/2 = 950 mm breath of footing = bf = b + 2cx =230+2x950 = 2130 mm lf x bf = 2500 x 2130 = 5.325 m2 upward soil pressure = 2000/5.325 = 375.58 kn/m2 cx = 2500-600/2 = 950 mm cy = 2130-230/2 = 950 mm Department of Civil Engineering, K.I.T’s College of Engineering, Kolhapur.
  • 65.
    Planning & Designof Vertical Farm Building. bmxx = 2.5 x 375.58 x 0.952 /2 bmyy = 2.13 x 375.58 x 0.95 2 /2 maximum bm considered bm = 0.138 fck b d2 423.70 x 106 = 0.138 x 20 x 700 x d2 d= 468.30 mm assuming depth 800 mm & min. edge thickness 200 mm & effective cover 200 mm in x direction = 800 – 60 = 740 in y direction = 440 – 10 = 430 check for depth for two way slab perimeter of critical section = 2(230 + 600 + 2x730 ) = 4580 mm effective depth at critical section 900 = 530 585 = x x = 251.16 mm d= 251.16 + 200 – 70 = 381.16 area of resisting shear = 3780 x 381.16 = 1.44 x 106 shear resisted by concrete = 2.173 x 10 6 zv = ks τc ks = 0.5 + bc bc = 0.38 ks = 0.38 + 0.5 = 0.88 ks = 0.88 . τc= 0.25(fck) ½ . τc= 1.118 x 0.88 = 0.983 vu = 0.983 x 1.074 x 106 design shear= 1416.29 Department of Civil Engineering, K.I.T’s College of Engineering, Kolhapur.
  • 66.
    Planning & Designof Vertical Farm Building. vu2 = 375.58 [(2500 x 2130 ) – (730+600) x (230 + 730 )] 10 -6 = 1520.42 kn ast in x direction =0.5x20x700x730/415[1-(1-(4.6x423.70x106 )/(20x700x730 2 ))1/2 = 1729.88 mm 2 using 12 mm ø bar spacing = (700 x π/4 x 12 2 )/1729.88 = 45.76 mm ~ 45 mm c/c ast in y direction =0.5x20x430x730/415[1-(1-(4.6x360.99x106 )/(20x430x730 2 ))1/2 = 1523.81 mm 2 using 12 mm ø bar spacing = (430 x π/4 x 12 2 )/1523.81 = 31.91 mm ~ 30 mm c/c SCHEDULE OF FOOTING REINFORCEMENT SR. NO. GROUP SIZE OVERALL DEPTH EDGE DEPTH REINFORCEMENT top bottom longer side shorter side 1 f1 330*600 1350*1750 500 200 5nos 12mmø 7nos12m mø 2 f2 330*600 2130*2500 800 200 22nos12mmø 33nos12 mmø 3 f3 330*600 2630*3000 900 200 17nos12mmø 22nos12 mmø 4 f4 330*600 2830*3200 1000 200 29nos 16mmø 50nos16 Department of Civil Engineering, K.I.T’s College of Engineering, Kolhapur.
  • 67.
    Planning & Designof Vertical Farm Building. mmø Department of Civil Engineering, K.I.T’s College of Engineering, Kolhapur.
  • 68.
    Planning & Designof Vertical Farm Building. Department of Civil Engineering, K.I.T’s College of Engineering, Kolhapur.
  • 69.
    Planning & Designof Vertical Farm Building. 10.10 CONLUSION After studying vertical farming and according to components of the vertical farm concept, we can conclude that one can launch an enterprise just about anywhere.A typical unit can be erected, operational in a short period of time. Benefits of vertical farming are endless. Vertical farming is practically costlier through financial point of view but considering the importance of restoration of ecosystems and reclamation of environment around the world with solution of food scarcity it is the best possible solution. Due to time restrictions and respected academic schedule we could do as much as we expected. We have also drafted a autocad drawing of the building. Department of Civil Engineering, K.I.T’s College of Engineering, Kolhapur.