UNIVERSITY OF MORATUWA
Faculty of Engineering
Non-GPA Module EN3993 Industrial Training
TRAINING REPORT
DIMO (PVT) Limited
Ceylon Electricity Board
Lanka Electricity Company
H.G.S.K PERERA
120463N
Department of Electrical Engineering
i
PREFACE
This report was prepared at the end of our Industrial Training period. To expose
ourselves to industrial environment, this training was a great opportunity. This industrial
training let us to apply the knowledge we gathered at the university and to gain some
experience about the industry and with society.
I have included my experiences, skills and practices I gained for 24 weeks duration
starting from 19th October 2015 to 08th April 2016 under electrical engineering field as an
electrical engineering undergraduate trainee of the University of Moratuwa at DIMO (PVT)
Ltd, Ceylon Electricity Board and Lanka Electricity Company (Pvt) Ltd.
The report consists of 3 major chapters. First chapter mainly includes Information
about Training Establishment with a brief introduction of each training places .Then First
chapter describes main functions, Organizational Structure and hierarchical levels, Present
Performance, Strengths, Weaknesses, profitability, Usefulness to Sri Lankan Society of each
training Establishments.
The second chapter describes daily entries in detail, it contains about the technical
experience and knowledge which I have gathered during my training period, in different
places in CEB and LECO. Also in there I have included many ELV designs involved in
DIMO and gathered knowledge and experiences while involved in those designs.
The third or final chapter includes the conclusion of the report. This conclusion
include an assessment on the current Industrial Program which coordinated by University Of
Moratuwa. There have summarized training experienced which I gained for 24 weeks within
Ceylon Electricity Board, Lanka Electricity Company (Pvt) Ltd and DIMO (Pvt) Ltd.
Perera H.G.S.K
Department of Electrical Engineering
University of Moratuwa
20 /04 /2016
ii
ACKNOWLEDGEMENT
Here my sincerely thanks go to the Industrial Training Division of University of
Moratuwa and National Apprentice & Industrial Training Authority (NAITA) for taking all
the necessary arrangements for making this training program a success and giving me this
opportunity to gain the in plant traineeships in Ceylon Electricity Board, Lanka Electricity
Company (Pvt) Ltd and DIMO (Pvt) Ltd. I would also like to thanks to our Training
Coordinator Dr. Udayanga Hemapala and Director of Industrial Training Division Eng.Plnr.
Ananda Gamage for their effort to make this training success.
I would like to express my gratitude towards all the Engineers, technicians, workers
and other staff of Ceylon Electricity Board in Kotmale Power Station, Sapugaskanda Thermal
Plant, Kelanithissa Combined Cycle Power Plant, Generation & transmission Planning
division, Transmission Operation and Maintenance (Colombo region), System Control
Centre, Veyangoda GSS for spending their valuable time and sharing their knowledge to
success my in plant traineeship.
Next I should convey my gratitude for who helped me in Lanka Electricity Company
(Pvt) Ltd, all the Engineers, technicians, workers and other staff of Kandana Customer
Service Centre, Kelaniya Branch Office, Operation Division, Engineering Division and
Ekala-Training Centre for enhancing my knowledge about electrical engineering field and
receiving necessary experiences and skills.
Next my special gratitude go to Mr Samantha Gunawardhana, General Manager of
DIMO (Pvt) Ltd. , Mr. Jagath Wickramasekara , Ms. Sayuri Sumithrarachchi, Mr. Ruwan
Dissanayake , Mr. Niranjan Botheju to help me to gain knowledge by share their experiences
with me when I was a trainee at DIMO (Pvt) Ltd.
I’m also thankful to my family, my colleagues and seniors and any other who helped
me for their guidance and support in many ways during the training period
iii
TABLE OF CONTENTS
1. INTRODUCTION .................................................................................................................1
1.1 DIMO Private Limited (Department of Building Technologies).....................................1
1.1.1 Introduction ...............................................................................................................1
1.1.2 Organization Structure...............................................................................................1
1.1.3 Present Performance..................................................................................................1
1.1.4 Strengths ....................................................................................................................2
1.1.5 Weaknesses................................................................................................................3
1.1.6 Opportunities for improvement .................................................................................3
1.1.7 Threats for survival....................................................................................................3
1.1.8 Profitability................................................................................................................3
1.1.9 Suggestions to Improve performance........................................................................3
1.2 Ceylon Electricity Board..................................................................................................4
1.2.1 Introduction ...............................................................................................................4
1.2.2. Organizational structure ...........................................................................................4
.2.1 3 Present Performance..................................................................................................4
1.2.4 Strengths ....................................................................................................................5
1.2.5 Weaknesses................................................................................................................5
1.2.6 Opportunities for improvement .................................................................................5
1.2.7 Threats for survival....................................................................................................5
1.2.8 Profitability................................................................................................................5
1.2.9 Suggestions to Improve performance........................................................................6
1.3 Lanka Electricity Company..............................................................................................6
1.3.1 Introduction ...............................................................................................................6
1.3.2 Present Performance..................................................................................................6
1.3.3 Organizational Structure............................................................................................6
1.3.4 Strengths ....................................................................................................................6
1.3.5 Weaknesses................................................................................................................7
iv
1.3.6 Opportunities of improvement...................................................................................7
1.3.7 Threats for its survival...............................................................................................7
1.3.8 Profitability................................................................................................................7
1.3.9 Suggestions to Improve performance........................................................................7
2. TRAINING EXPERIENCE...................................................................................................8
2.1 DIMO Private Limited (Department of Building Technologies).....................................8
2.1.2 Learnt Systems ..........................................................................................................8
2.2 Ceylon Electricity Board................................................................................................21
2.2.1 Hydro Power Generation – Kotmale Power station ................................................21
2.2.2 Generation (CEB) – Thermal Complex...................................................................29
2.2.3 Veyangoda Grid Substation.....................................................................................32
2.2.4 Transmission Operation and Maintenance ..............................................................35
2.2.5 Generation and transmission planning ....................................................................38
2.2.6 System Control Centre (SCC) .................................................................................39
2.3 Lanka Electricity Company (PVT) Ltd (LECO)............................................................41
2.3.1 LECO Kandana Customer Service Centre (CSC) ...................................................41
2.3.2 LECO Head Office..................................................................................................43
2.3.3 LECO Training centre .............................................................................................44
2.3.4 ANTE LECO Meter factory ....................................................................................46
3. CONCLUSION....................................................................................................................47
ANNEX 01...............................................................................................................................49
ANNEX 02...............................................................................................................................50
ANNEX 03...............................................................................................................................51
ANNEX 04...............................................................................................................................52
ANNEX 05...............................................................................................................................53
v
LIST OF FIGURES
Figure 2. 1-CCTV Schematic for building 01 in waterfront project.......................................................8
Figure 2. 2 – Selection Interface Axis Design Tool..............................................................................12
Figure 2. 3 – Axis Design Tool Results................................................................................................13
Figure 2. 4 – Access control system diagram .......................................................................................14
Figure 2. 5 – Video door phone system diagram ..................................................................................15
Figure 2. 6 – Master Clock System.......................................................................................................16
Figure 2. 7 – AHU Schematic...............................................................................................................17
Figure 2. 8 – Chiller Schematic ............................................................................................................18
Figure 2. 9 – Basic fire panel diagram..................................................................................................20
Figure 2. 10 – Kotmale water flow .......................................................................................................22
Figure 2. 11 – MIV , Kotmale PS .........................................................................................................23
Figure 2. 12 – Kotmale excitation system diagram...............................................................................24
Figure 2. 13 - Switchyard Kotmale PS .................................................................................................25
Figure 2. 14 – Surge arrestor.................................................................................................................26
Figure 2. 15 - CVT................................................................................................................................26
Figure 2. 16 - CT...................................................................................................................................27
Figure 2. 17 – CB of Kotmale Switchyard............................................................................................27
Figure 2. 18 - Replacing windings of the stator....................................................................................28
Figure 2. 19- Rotor of the unit 01 .........................................................................................................28
Figure 2. 20 - Removed winding ..........................................................................................................29
Figure 2. 21 – Turbo Charger................................................................................................................31
Figure 2. 22 -Single Busbar with bus Sectionalizer.............................................................................33
Figure 2. 23 – Single Busbar.................................................................................................................33
Figure 2. 24 – Busbar............................................................................................................................34
Figure 2. 25 - One and half bus bar.......................................................................................................34
Figure 2. 26 – Power Transformer Diagram.........................................................................................34
Figure 2. 27 - Double circuit Double earth ...........................................................................................37
Figure 2. 28 - Single circuit Single earth ..............................................................................................37
Figure 2. 29 - Double circuit single earth .............................................................................................38
Figure 2. 30 - Single circuit Double earth.............................................................................................38
Figure 2. 31 - Mahaweli Hydro Complex.............................................................................................40
Figure 2. 32 - Laxapana Hydro Complex .............................................................................................40
Figure 2. 33 - Net Metering Connection Diagram................................................................................41
Figure 2. 34 – Single phase net meter...................................................................................................41
Figure 2. 35 - Large Angle....................................................................................................................41
Figure 2. 36 - Piercing Connector.........................................................................................................41
vi
Figure 2. 37 - Suspension Clamp..........................................................................................................42
Figure 2. 38 - DDLO- (Drop down Lift Off) ........................................................................................42
Figure 2. 39 - FDS ( Feeder Disconnect Switch)..................................................................................42
Figure 2. 40 - A Section of the mimic board ........................................................................................43
Figure 2. 41 - LBS arrangement............................................................................................................44
Figure 2. 42 - Inside of Distribution Transformer.................................................................................44
Figure 2. 43 - Testing bench used to testing meters..............................................................................45
Figure 2. 44 – Oil Tester.......................................................................................................................45
Figure 2. 45 - Electro Mechanical meter...............................................................................................46
Figure 2. 46 - Inside of electronic meter...............................................................................................46
LIST OF TABLES
Table 1. 1 – Ongoing Projects DIMO BT...............................................................................................2
Table 2. 1 – Required resolution levels to survailience ........................................................................10
Table 2. 2 – IP Standards Table............................................................................................................11
Table 2. 3 – IK Standards Table ...........................................................................................................12
Table 2. 4 – Example Point List............................................................................................................19
Table 2. 5 – CEB Training Schedule ....................................................................................................21
1
1. INTRODUCTION
1.1 DIMO Private Limited (Department of Building Technologies)
1.1.1 Introduction
DIMO (Private) Limited is one of a main solution provider for building
technologies, under its building technologies department. DIMO (Private) Limited is a
part of Diesel and Motor Engineering PLC which is a large company in Sri Lanka.
DIMO (Private) Limited is established in year 1980 under the mother company to
provide industrial solutions such as Electro mechanical, Bio medical & Marine
Engineering.
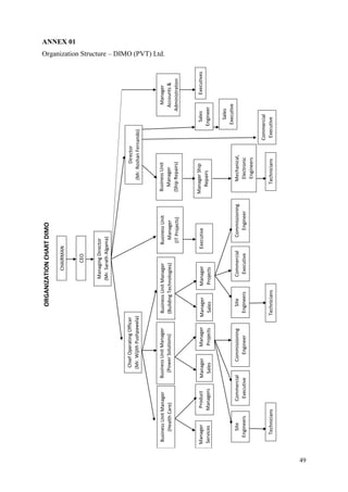
1.1.2 Organization Structure
Organization structure of DIMO BT is shown in ANNEX 01
1.1.3 Present Performance
In the time I trained at DIMO B.T (Building Technologies) there are
some ongoing projects of BMS Systems, CCTV Systems and Fire detection And
Protection Systems. Table 1.1 shows the ongoing projects of DIMO B.T on the date
of 2016-01-08
Project Name Description
Sheraton Hotel, Colombo 3 Supply, Installation, Testing and Commissioning of Building
Management System
Supply, Installation, Testing and Commissioning of CCTV
System
Defense Headquarters Complex -
Block 06
Supply, Installation, Testing and Commissioning of Building
Management System
Movenpick Hotel, Colombo Supply, Installation, Testing and Commissioning of Building
Management System
Treasury Building Supply, Installation, Testing and Commissioning of CCTV
System
Fairway Galle Design ,Supply , Installation , testing and Commissioning of
Fire Detection, Fire Protection & Sprinkler System
2
They also bidding to new projects, I also got several chances to help to prepare several
bidding documents.
1.1.4 Strengths
In DIMO B.T the main Strength of them is the quality and reliability of their designs
done by a well-trained Engineers and technical staff. DIMO B.T always trying to keep the
quality and reliability of their products and stay up to date with the new technology
prevailing in the world.
They are using SIEMENS Products for their BMS Designs which is a world
class brand for BMS products origins from Germany. For CCTV systems they are using
mainly AXIS (From Axis Communications, Sweden.) , BOSCH (From Germany) And
SONY (From Japan) products. And for Fire Protection Systems they are using BOSCH
products and all of above mentioned products are well known quality products in worldwide.
DIMO also holds the ISO9001 and ISO14001 Certifications for their quality of
products.
SLT Cable Landing Station Supply , Installation ,testing and Commissioning of Fire
Detection & Fire Suppression System
Moven Pick Hotel Supply , Installation ,testing and Commissioning of Fire
Detection System
Western Provincial Council Supply , Installation ,testing and Commissioning of Fire
Detection, Fire Protection & Sprinkler System
Riverina Hotel
Beruwala
Design , Supply , Installation ,testing and Commissioning of
Fire Detection & Fire Protection System
MAGA Head Office Design , Supply , Installation ,testing and Commissioning of
Fire Detection, Fire Protection & Sprinkler System
Clear Point Residencies
Rajagiriya
Design , Supply , Installation ,testing and Commissioning of
Fire Detection, Fire Protection & Sprinkler System
Fairway City Hotel Colombo 01 Design , Supply , Installation ,testing and Commissioning of
Fire Detection, Fire Protection & Sprinkler System
Treasury Building Supply , Installation ,testing and Commissioning of Fire
Detection & Fire Protection System
Table 1. 1 – Ongoing Projects DIMO BT
3
1.1.5 Weaknesses
This Company is not getting expected profit from their projects due to some
management issues. And sometimes they failed to get big projects which gives good profits
because most of the bidding values are too high from other competitors. The main reason is
there are more Chinese and less quality products in the market nowadays. And DIMO BT
have to use only Siemens Products for their BMS projects under an agreement between
Siemens and DIMO Which is with good quality and high price, but most of customers are
expecting a less prices then the quality of the product. The work load on the design engineers
and project engineers is also high so sometimes the designed thing will not be the optimum
solution.
1.1.6 Opportunities for improvement
Recently building automation, Security systems like CCTV, Access control Systems
are becoming popular in Sri Lanka. And there are many customers demanding for high
quality products and because of DIMO BTs Reputation for supplying quality products. There
is a good opportunity for BT department to increase their sales by focusing on new projects.
1.1.7 Threats for survival
There is big competition of the market for CCTV and Building automation Systems
that is the biggest problem DIMO has. The main Competitors are Shin Nippon, Hayles, and
in the other hand there are many Chinese brands in market for very low cost and DIMO has
to Import every equipment so the project could be delayed if the shipment didn’t arrive in
expected time.
1.1.8 Profitability
The profitability of the DIMO is the attraction of the customers due to their reliable
and quality products. Also their technical solution partners are worldwide recognized brands.
Also the ELV industry recently came up with the development of the country and the
Demand is considerable than the past.
1.1.9 Suggestions to Improve performance
Main Suggestion is the DIMO BT needs more engineers as design engineers so their
work load is reduced and they can find optimum solutions for projects. DIMO also needs to
diversify their products they only implementing products from SIEMENS in their Building
Automation Solutions if they have more suppliers they can satisfy customers’ needs easily
and they can implement budgetary projects.
4
1.2 Ceylon Electricity Board
1.2.1 Introduction
Ceylon Electricity Board (CEB) is established in Sri Lanka on the 1st
November 1969.
It is empowered to Generation, Transmission and the Distribution of the Electrical Energy to
different categories of consumers in Sri Lanka and to collect the revenue. Currently the aim of
the Ceylon Electricity Board is to provide a high quality and affordable service to its customers.
Currently CEB serves approximately 98% of the public with wider network across the country.
Vision of the CEB is “Enrich life through power”. And their mission is “to develop and
maintain an efficient, coordinated and economical system of electricity supply to the whole of
Sri Lanka, while adhering to our core values”.
 Safety
 Service to the nation
 Efficiency and effectiveness
 Commitment
 Quality
 Professionalism
 Sustainability
1.2.2. Organizational structure
Organizational structure of the Ceylon electricity board is in the ANNEX 02.
1.2.3 Present Performance
Present Performance of the CEB is divided into main three parts Generation,
Transmission and Distribution. Most of the generation plants in Sri Lanka is owned by the
CEB and this generation is done mainly by Hydro and Thermal power plants and CEB is
getting NCRE (Non-Conventional Renewable Energy) sources such as Solar and Wind
Power.
In Sri Lanka Transmission Network CEB uses 132kV and 220kV lines to empower the entire
country. To distribution of electricity CEB has divided the country into four regions.
 Division 1: Colombo City, North Western, North Central and Northern provinces
 Division 2: Western-North, Central and Eastern provinces
 Division 3: Western south (some parts), Uva and Sabaragamuwa province
 Division 4: Western south (other parts) and Southern province
To distribute electricity CEB uses 400V lines.
5
1.2.4 Strengths
CEB is a government organization it is the main strength of the CEB. Another major
strength is CEB holds monopoly in the power sector so they don’t have any competitor in the
market. CEB also have well experienced, qualified professional staff with expert engineers
and specialist technicians.
1.2.5 Weaknesses
In CEB the efficiency is went down and some works are ineffective due to inability of
the workers. Electrical Engineers are doing their job mostly only to get paid. Majority of
workers are not able to do their work in time and effectively. This is the major problem in the
CEB. The main reason for this is the political influence. CEB is lacking of new ideas and new
inventions.
1.2.6 Opportunities for improvement
CEB is building new coal power plants in Trincomalee and Sampoor, Coal is the
cheapest power generation method affordable to a country like Sri Lanka. And Dendro plants
and Green Energy is coming up in Sri Lanka.
In market side consumers are increasing day by day and CEB has a monopoly market.
Also workers are eager to join with the CEB because of the reputation of the CEB
1.2.7 Threats for survival
In CEB projects fund are delaying, planned projects does not start required time , Oil
price is fluctuate over the time and tariff structure if not cost reflective therefore CEB is
making losses and have to face unexpected situations.
Hydropower generation is becoming limiting in Sri Lanka, Hydropower is a major
thing in power generation in Sri Lanka because there are no Thermal power station which is
capable to control the system frequency so CEB should have to think about that. And when
considering coal power generation it will cause a major Environmental issue one day and coal
sources will also last for few more years only so CEB needs to focus on new power
generation methods.
1.2.8 Profitability
CEB not only focusing on making profits they mainly focused on providing quality
and reliable supply to the country. CEB works under government policies. To maintain
reliable and quality supply CEB making losses every day in Millions.
6
1.2.9 Suggestions to Improve performance
CEB is a major part of country’s economy, development and human life. Without
electricity it will be difficult. CEB provides high quality reliable power supply for desirable
tariff structure. But CEBs loss is high compared to their revenue so they have to work on
techniques to reduce their losses. CEB have to work on new researches on renewable energy
and new methods to improve quality and reliability of the supply. I think to do that they have
to improve their research and development facilities. CEB works on programs to aware
people to reduce the peak demand of the country.
1.3 Lanka Electricity Company
1.3.1 Introduction
Lanka Electricity Company (LECO) is established in year 1983 for distribution of
electricity. LECO is responsible for distribution electricity in western coastal area and their
branches are located at Negombo, Kelaniya, Kotte, Nugegoda , Moratuwa , Kaluthara and
Galle. They are buying electricity from CEB and distribute it among consumers and
collecting the revenue. Their main purpose is the reduce distribution losses.
1.3.2 Present Performance
To reduce the lost LECO is distributing electricity under concept “More transformer
shorter feeder length” therefore the can reduce the loss acceptable level and the LECO was
the first to introduce the All Bundle Conductors (ABC) for power distribution. In several
places they also used bundled conductors for 11kV lines also.
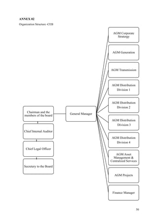
1.3.3 Organizational Structure
Organization structure of LECO is given in ANNEX 03
1.3.4 Strengths
LECO got experienced and skilled engineers and technical staff and they are working
hard for fulfil company goal and maintain reliability and quality of their distribution network.
They responds to consumer problems very fast and provide solutions. To repair their
transformers they got a transformer workshop. Efficiency of LECO is at considerably good
level because they are reducing their losses and they are using new technologies in
distribution systems.
7
1.3.5 Weaknesses
The distribution area is limited and therefore they have to strict same areas without
expanding the distribution network. Due to this reason they have to get profits from reducing
losses. Another main weakness is the lack of man power in depots so the working staff of
depots are not happy due to heavy work load. LECO have to buy the electricity from CEB
and therefore they have to depend on the supply of the CEB.
1.3.6 Opportunities of improvement
Mostly the distribution network of LECO is spread through urban areas so they have
good demand and they can have good profit from distribution. LECO is doing many
researches for improve the efficiency of their distribution. Nowadays they are implementing
smart meters and doing projects to operate switches from remote places. LECO has done a
project on efficient street lightings to reduce energy loss in street lighting.
1.3.7 Threats for its survival
LECO is restricted to limited area in distribution of electricity therefore they can’t
extend their network. If there is an issue with transmission network of CEB then LECO have
to wait until CEB fixes the supply.
1.3.8 Profitability
The main goal of the LECO is their reducing of losses when distributing electricity
they have managed to limit the losses about to 5%. Thus the LECO is getting profits by
achieving their goal.
1.3.9 Suggestions to Improve performance
LECO is reduced the distribution loss approximately to the 5% so their efficiency is at
very good level in distribution. They are doing researches to improve quality of their supply.
By promoting new technologies like net metering and smart metering LECO can reach
maximum efficiency because with smart metering no one needs to go to consumers doorsteps
and read the energy meter.
8
2. TRAINING EXPERIENCE
2.1 DIMO Private Limited (Department of Building Technologies)
I trained at building technologies department of DIMO (PVT) Limited for a period of
12 weeks. During this 12 weeks I got lot of experience in ELV (Extra Low Voltage) Industry.
I got experience on several project designs and learnt to choose suitable equipment as
requested by the clients and learnt the preparation of bid documents as expected by the client.
2.1.2 Learnt Systems
2.1.2.1 IP CCTV Systems
In CCTV systems there are two main types Analogue CCTV and IP CCTV. IP
System is the upcoming technology in CCTV systems in DIMO BT almost all the CCTV
projects are designed under IP system.
In IP CCTV systems they are using LAN (Local Area Network) to connect each
CCTV camera to the servers. We can use the same LAN we use to connect to the internet in
this, but for reliability of the system we are using separate LAN network and this network is
connected to the internet. Following figure (Figure 01) shows a diagram for CCTV system
which was created by me for a presentation in DIMO BT. In this design we used AXIS brand
which is mostly used by DIMO.
Figure 2. 1-CCTV Schematic for building 01 in waterfront project
9
All equipment are connected to the local area network and the captured data form the
cameras are live displayed from monitoring displays Monitor wall workstations are used to
manage the each displays and send the camera control signals ( For PTZ Cameras ). The
management server is used to control all the other servers included in the system and a
failover server for the management server is included if any failure happened in the
management server this management server failover automatically takes the control. To
manage the recordings and storages there is a server called Video Record Management
Server (VRMS) and also for analytics which is used for reduce the vast information contained
in videos and to reduce storage (Motion Detection, Digital auto tracking, tempering alarms
for cameras, audio detection) there is a separate server called Video Analytic Server (VAS)
and for VRMS and VAS there is a common failover server to take care about failures of
above two servers. All of these workstations and servers are managed by Software AXIS
Camera Companion.
2.1.2.1.1 Types of IP cameras
These cameras are categorized in terms of the environment which is camera is
designed for, if it’s a indoor camera the camera can only be used indoor only. But if the
camera is outdoor camera the camera can be used in both indoor and outdoor. And again this
cameras are again classified into fixed, fixed dome and PTZ (cameras which have Pan Tilt
Zoom Functions).
2.1.2.1.2 Selection of camera
When selecting a camera first we have to refer the required specifications mentioned
by the client. Then the selection should be done according to the needs of the client. The
following specification should be considered mainly when selecting a appropriate camera for
a client’s application.
 Indoor / Outdoor
 Max. Resolution
 Audio support
 Compression format (Generally .mp4)
 Power (Normally IP cameras powered with PoE)
 Vandal Resistance (Resistant to impacts)
10
 Image sensor details
 IP class of the camera
 Frame rate
Resolution of a camera is a main point when we talks about security surveillance so the
resolution level should be as following table 2.1
Operational requirement Pixels / inch reqired
Identification 12.5 px /in
Recognition 6.3 px/in
Detection .6 px/in
Table 2. 1 – Required resolution levels to surveillance
11
Table 2. 2 – IP Standards Table
When a camera used for outdoor application the IP rating of the housing of camera
should be considered. This IP rating is a standard which defines the ability to withstand
against water and solid particles for a housing of an equipment. Table 2.2 shows the IP
ratings
Ability of withstand impacts on the housing of an equipment is denoted by IK ratings,
following Table 2.3 shows s standard IK rating Chart.
12
Table 2. 3 – IK Standards Table
2.1.2.1.3 Selecting suitable storage devices for cameras
Figure 2. 2 – Selection Interface Axis Design Tool
I choose required storage sizes for above selected cameras (mentioned in figure 2.1)
using axis design tool, it is an online tool that we can specify the selected camera, scene
13
mode, frame rate video encoding and etc. ( Figure 2.2) Then this tool calculates the required
storage for each selected camera.( Figure 2.3)
Figure 2. 3 – Axis Design Tool Results
2.1.2.2 Access Control System
Access control systems are used to areas which needs to secure from unauthorized
accesses. Typical Access control system consists of Electromagnetic lock, Reader for
authentication, Exit push button and controller. These readers have several types.
 Bar Code Readers: These types of readers reads the data printed on card as
Bar code or a QR code.
 Proximity Card reader : in this types of readers user has to swipe or get
closer the card to reader in this readers RFID ( Radio Frequency Identification
) technology is used.
 Biometric readers: In these type of readers reader detects the fingerprint or
face of a person, in few countries eye detection is also used.
In following figure 2.4 shows the schematic of access control system of Waterfront project,
Building 02 which was created by me for a presentation.
14
In this system each of access control unit ( one door ) is controlled by the local
unit controller all of these unit controllers are connected to one unit called unit
controller and this unit controller is connected to LAN and all the monitoring and
controlling can be done with this server. For this system the card reader is a proximity
reader which uses the RFID technology.
Door contact is used to get the status of the door (whether the door is opened
or closed) and when the user swaps the right card through the reader local unit
controller gives the open signal to the electric lock. Pressure button is used to
manually open the lock from the inside.
Figure 2. 4 – Access control system diagram
15
2.1.2.3 Video door phone system
This is a latest system rises up to control access into apartments of the building
from one place (Security room). As an example assume there is an apartment complex
with 10 residences and a security room for prevent access of unwanted persons.
For each residence there is one video unit with a display, and in security room
there is device called entrance station, with a keypad and a camera, when a person
needs to enter to the complex he has to dial the particular number on the entrance
station of the residence he needs to go. Then the owner of that residence can see him
through the camera and he can grant access through video unit when the owner
granted access main door lock opens automatically and the person can enter to the
complex now. And there is a separate phone for security room to communicate with
each of residence. Al the control is done by the control unit and all the video units are
connected to the control unit via a video distributor. Normally there is one video
distributor per each floor. In following figure 2.5 shows a video door phone system
schematic designed for waterfront project building 4. For that design equipment from
Aiphone brand are used.
Figure 2. 5 – Video door phone system diagram
16
2.1.2.4 Master Clock System
I got a chance to work on designing a Master Clock System for Nawaloka Hospital.
The schematic of Master Clock System drawn by me is shown in figure 2.6.
Figure 2. 6 – Master Clock System
In master clock system we can adjust the time of several clocks from one place. All the
clocks are synchronized using Network time protocol Server (NTP Server). These clocks are
connected through Ethernet connection.
2.1.2.5 Building Management System (BMS)
BMS is a control system based on computer based controllers used in buildings to
controlling and monitoring the electrical and mechanical systems in the building. Under BMS
we can control Heat Ventilation and Air Conditioning Systems (HVAC) and above
mentioned systems CCTV, Access control systems etc. in DIMO BT I learnt about HVAC
under the BMS.
The purpose of using BMS is manage the energy consumption for above systems and
to take maximum efficiency and to reduce the manual operation of those systems.
17
2.1.2.5.1 Heat ventilation air conditioning system
The purpose of HVAC systems is to control the temperature and humidity of the air
volume inside a space. There are two main systems inside a HVAC systems.
 Air handling system
 Chilled water management system
To handle air inside smaller area (room) we can use Fan coil unit (FCU) and to handle air in
larger area (big hall or several rooms) we can use Air Handling Unit (AHU).
2.1.2.5.1.1 Air handling unit
Conditioning of intake air is done by using air handling unit. To do this conditioning
it has several dampers to control intake / exhaust air volumes, mixing box, cooling coil,
filters, fans for exhaust and intake. To get the status of air and status of AHU several sensors
are placed.
The supply air leaves to the space we have to air conditioned. And this air absorbs the
heat from the space and through the return duct this air again taken into the AHU by sensing
the CO2 percentage of return air the exhaust and fresh air dampers are controlled. Return air
and the fresh air mixed at the mixing chamber and goes through several filters, cooling coil
and cools down. This cooled air leaves the AHU as Supply air. This cycle is repeating inside
the AHU. A schematic for AHU is give in figure 2.7
Figure 2. 7 – AHU Schematic
18
2.1.2.5.1.2 Chiller
Chiller pumps the chilled water into the AHU or FCU s. the chilled water goes
through the cooling coil and absorbs the heat rom return air. This chilled water return again to
the chiller’s heat exchanger and again chilled water is supplied into the AHU. In figure 2.8
shows a basic schematic of chiller operation.
Figure 2. 8 – Chiller Schematic
Mainly the chilled water circulation in AHU side is done by the Chilled water
primary pump but we can use secondary pump also to support this circulation. The bypass
valve is used to balance the pressure of Chilled water supply and Chilled water return.
2.1.2.5.1.3 Direct Digital Controllers (DDC)
All the controlling of BMS is done by programmed DDCs. It is a microprocessor
based controller. It can take several inputs (Digital or Analog) and produce several outputs
(Digital or Analog) based on the input and the programmed algorithm to control the BMS.
These digital/analog inputs and outputs are defined as points.
19
 DO (Digital Output): This gives digital output (high or low) to the instrument
generally these kind of outputs are given to the relays when controller sets the
high value relay turns on and for the low value relay turns off.
 DI (Digital Input): From this controller gets a status of instrument (On / off
status of Open / Closed status) these kind of inputs are taken from flow
switches, pressure switches, level switches.
 AO (Analog Output): This is a variable voltage signal given by the DDC to
control an instrument. This type of signal is used to control the speed of a
motor, control the position of damper.
 AI (Analog Input): This is a variable voltage output signal received by the
DDC to identify status of environment or instrument. As an example
temperature, humidity, CO2 level, pressure are taken as Analog inputs.
These points are further categorized into two types as dry contacts and wet contacts, in dry
contacts external power supply should be given to work of the sensor.
2.1.2.5.1.4 Point list
Point list is a list which includes all the points in the BMS. Point list is given by the
client to the contractor so he can design the system as required specification. Table 2.4 shows
an example for a point list.
Table 2. 4 – Example Point List
2.1.2.6 Fire Detection System
Fire detection systems is done in separate section in DIMO BT department. One day I
got a chance to study about Fire Detection systems. The task given to me was to compare fire
Description DI DO AI AO
CEB HT Incoming C.B Status 1
CEB HT Incoming C.B Alarm (Trip) 1
HT Outgoing C.B T/F-01 & 02
Status
3
HT Outgoing C.B T/F-01 & 02 Alarm 3
Main Circuit breaker Status (2Nor of
3000A)
3
Main Circuit breaker Alarm (2Nor of
3000A)
3
CB (Critical Load Panel 01) Status 2
20
control panels from BOSCH and from local supplier. The basic schematic for fire detection
system was given in figure 2.9
Figure 2. 9 – Basic fire panel diagram
In here each detection device / manual call point was given an address and the address
was recorded with the location of the detector / manual call point if the detector activates of
manual call point activates the panel shows the location of the fire and there is sprinkle
system attached to this. The respective sprinkle is turns on after the detection of the fire.
 Closed system
In closed system the detection device and the control panel should be in same brand.
in here the communication is done by special specific protocol for that brand.
 Open System
In open system there is no special protocol and the common protocol is used to communicate
so we can use any brands to panel and to detection devices.
21
2.2 Ceylon Electricity Board
I got chance to learn the way of using theories practically which we learnt from
university. I trained under Transmission and Generation Sections in CEB. During this period
I was able to get familiar with equipment, operations, maintenance work of CEB. Our group
was given a training schedule as in table 2.3.
Training
Establishment
Training Place Period
From To
Hydro Power
Generation
Kotmale Power Station 2016-02-01 2016-02-12
Generation (CEB)
Thermal Power
Station
Kelanitissa Power Station 2016-02-15 2016-0219
Sapugaskanda power
station
2016-02-22 2016-02-26
Transmission
Veyangoda grid
substation
2016-02-29 2016-03-04
Hot line maintenance 2016-03-08 2016-03-11
Planning
Generation &
Transmission Planning
Division
2016-03-14 2016-03-18
Operation System Control Centre 2016-03-21 2016-03-24
Table 2. 5 – CEB Training Schedule
2.2.1 Hydro Power Generation – Kotmale Power station
Our group was assigned to the Kotmale power station. From there I learnt lot of things
about hydro power and the operation of the Kotmale power station. And our group got a
chance to observe a stator winding repairing of the unit 01 stator done by foreign engineer.
Kotmale PS is the first underground power station in Sri Lanka.
Kotmale PS is commissioned in year 1985 and the installed capacity is 201MW ( 3 x
67MW) . For electricity generation water is taken from kotmale oya which is a main affluent
22
of Mahaweli Ganga. This is second largest hydro power plant in Sri Lanka and this power
plant has the ability of frequency controlling.
2.2.1.1 Details of Kotmale Power Station
In kotmale reservoir the catchment area is about 544km2
. The water level of the
reservoir is about 702m – 703m from MSL. And the power station can be operated until the
water level become 665m from MSL. The total storage of the reservoir is about 176x106
m3
.
Figure 2.10 shows the water flow of the kotmale power station.
Figure 2. 10 – Kotmale water flow
2.2.1.2 Generator details
In kotmale power station there are 3 generators with max power output of 67MW the
operating head is 226m and the type of the turbine is Francis (vertical axis) type. Rating of
23
the generator 900MVA, .85 p.f. the generator output voltage is 13.8kV. this generator uses
brushless type excitation system.
2.2.1.3 Water flow
The high pressure tunnel is made out of steel to withstand the high pressure of the
water inside the tunnel. The low pressure tunnel is about 7km long and the water pressure is
low in this tunnel than the high pressure tunnel. The water flows to the turbine through the
main inlet valve (MIV) this valve is rotary type valve. There are two seals named service seal
and maintenance seal in two sides of this valve service seal is used in every opening and
closing o the valve to rotate the turbine and the maintenance seal is operated to repairing or
inspection of the service seal.in figure 2.11 the view from the spiral casing of the MIV is
shown.
Figure 2. 11 – MIV, Kotmale PS
The water enters to the turbine from MIV to the spiral casing and to the wicket
gates (24 gates) these wicket gates are used to control the water flow into the turbine the
turbine has 17 turbine blades. This turbine rotates at speed of 375 rpm.
After rotates the turbine water flows through draft tube which has a conical shape.
Then the water enters to the downstream surge chamber and after finally water flow outside
through the tail race.
24
2.2.1.4 Excitation System of generator.
In generator units brushless excitation system is used to excite the generator. Initially
220V DC supply is given to the AVR from auxiliary supply. After generator speed reaches
about 275rpm the 220V DC supply is taken from directly from the generator output voltage.
Schematic of the excitation system is given in figure 2.12. From this system we can control
the reactive power by controlling the excitation voltage of inverter.( Adjusting the firing
angle of the inverter)
Power Out
Generator
Breaker
Generator
Figure 2. 12 – Kotmale excitation system diagram
25
2.2.1.5 Governor
Governor is used to control the active power output of the generator. This is
done by controlling the water flow into the turbine. There are 24 wicket gates around the
turbine these wicket gates are controlled by the governor using hydraulic system.
2.2.1.6 Switch yard of Kotmale PS
In kotmale power station there is a 132kV/220kV switchyard. There are six bays in
the switchyard. In figure 2.13 shows a view of the switchyard.
Figure 2. 13 - Switchyard Kotmale PS
 Bay 01 – Anuradhapura 1 and Victoria 1
 Bay 02 – Anuradhapura 2 and Victoria 2
 Bay 03 – Upper kotmale 1 and unit 01 output
 Bay 04 – Upper kotmale 2 and unit 02 output
 Bay 05 – Biyagama 1 and unit 03 output
 Bay 06 – Biyagama 2
Switchyard components are briefly explained bellow.
26
2.2.1.6.1 Surge arrestor
Figure 2. 14 – Surge arrestor
In figure 2.14 show a picture of surge arrestor. This component is used to protect the
insulations and equipment from lightning surges or switching surges. These arrestors
diverting the surge current to the earth in a case of surge.
2.2.1.6.2 Earth switches
These earth switches are operated for isolated sections when there is maintenance for
protection of people.
2.2.1.6.3 Capacitor Voltage Transformers (CVT)
CVTs are used for measuring purpose. The reason to choose CVTs other than VTs is l
using VTs for measure high voltages is not economical. These CVTs can be used to
communicate using power line career method when combined with wave traps.in figure 2.15
shows a picture of CVT.
Figure 2. 15 - CVT
27
2.2.1.6.4 Current Transformers
Current transformers are also used for measurement purpose. This transformer
converts the line currents to small current values to measure. The converted value is directly
proportional to the real value. Following figure 2.16 shows a current transformer.
Figure 2. 16 - CT
2.2.1.6.5 Circuit Breakers (CB)
CB is operated automatically under detection of faults the faults are detected with the
help of CTs CVTs and relays. It protect the system from damages caused by overloading and
short circuit conditions.There are CBs use minimum oil and SF6 as insulation. The figure
2.17 shows a CB.
Figure 2. 17 – CB of Kotmale Switchyard
28
2.2.1.6.6 Power Transformers
In kotmale switchyard there are three single phase bank type transformers for each
unit. Rated power of each bank is 20MVA/30MVA. Cooling method is ONAN /ONAF .
Rated voltage is 13.8kV/220kV. Vector group is YNd11.
2.2.1.6.7 Earthing transformers
This transformers are used to get auxiliary supply and as a protection for fault
currents. The rated power is 1.6MVA and the cooling method is ONAN. Rated voltage is
13.8kV/11kV. the vector group is ZNyn11.
2.2.1.7 Repairing of Stator Winding at unit 01
Our group got a chance to observe a repairing of stator winding of unit 01. We
got a chance to observe the rotor, inside of spiral cage, inside of draft tube. The damaged
winding was replaced by foreign engineer.
Figure 2. 19- Rotor of the unit 01 Figure 2. 18 - Replacing
windings of the stator
29
2.2.1.7 Nillambe Power station
This is a mini hydro power plant in mahaweli complex which is under the kotmale PS.
The generation is 3.2MW. in Nillambe PS Francis (Horizontal axis) type turbines are used.
There are two generator units each of 1.6MW capacity. The operating head is 110m.
2.2.2 Generation (CEB) – Thermal Complex
2.2.2.1 Kelanitissa Combined Cycle Power Station (KCCPS)
In KCCPS there are two power generator units. Gas Turbine and Steam Turbine
which gives total of 165MW. From gas turbine 110MW and from steam turbine 55MW
(50MW from High pressure turbine and 5MW from Low pressure turbine). The fuel used in
KCCP are Naphtha and Diesel.
Gas turbine is started with Diesel and when the power output reaches 40MW, the
running fuel is changed to Naphtha. When shutting down the GT again the running fuel is
changed into Diesel to avoid naphtha being stuck inside the GT .The GT has 14 combustion
chambers. Exhaust gas temperature from gas turbine is about 560o
C . This exhaust gas is used
to heat water and produce steam for Steam turbine. KCCPS can run in simple cycle mode or
Figure 2. 20 - Removed winding
30
in combined cycle mode. To produce steam needs to rotate the ST the Heat Recovery Steam
Generator (HRSG) is used.
GT is operating at 3000rpm, Steam turbine (HP) is operating at 9420 rpm and the
Steam turbine (LP) is operating at 3000rpm. The output voltage of GT is 15kV for ST the
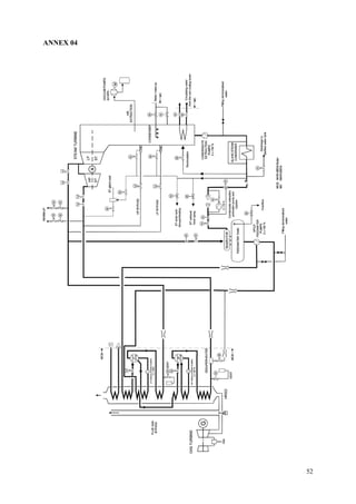
output voltage is 11.5kV.the schematic of KCCPS is given in ANNEX 04
2.2.2.1.1 Heat Recovery Steam Generator (H.R.S.G)
This unit heats the water using four coils. Condenser, low pressure economizer,
evaporator and super heater. The main function of the HRSG unit is to recover heat energy
from the exhaust gas of GT. This produces High pressure steam and Low pressure steam.
First the water flows through the economizer. Then the created steam is flows to the
steam drum. Then the water at the bottom of the steam drum flows through the evaporator.
Then this water become steam and again this steam flows to the steam drum. This steam
drum is heated through the super heater.
High pressure superheated steam has temperature of 5110
C and has a pressure of
70bars. Low pressure super-heated steam has temperature of 2170
C and has a pressure of
5.5bars.
2.2.2.2 Sapugaskanda Diesel Power Station
In Sapugaskanda diesel power plant the electricity is generated by using diesel
engines. These engines work as prime movers of the generators. In Sapugaskanda PS there
are two stations, Station A and Station B. the fuel used are Diesel and Heavy fuel.
In station A there are 4 x 20MW generators installed but currently the running
capacity is 3 x 16MW + 1 x 18MW. The speed is 428rpm in these machines. The engine type
of station A is 18 Cylinder V type. The generation cost per unit is about 19.50LKR.
In station B there are 8 x 10MW generators are installed but the running capacity is 8
x 9MW. The speed is 428rpm on these machines. The engine type of section B is 8 cylinder
Inline type. The generation cost per unit is about 17.50LKR.
31
In both stations there are 14 poles and the rotor type is salient pole rotor. To get air for
combustion in engines turbo chargers are used. Using exhaust gas turbo charger rotates a
compressor and take fresh air in inlet. Figure 2.21 shows simple schematic of turbo charger.
Figure 2. 21 – Turbo Charger
2.2.2.2.1 Starting process of engines
Station B
All the engines are operated at 9MW, 5MVAr and running speed is 428rpm.
When starting diesel is used and the running fuel is changed to HFO when following
conditions are satisfied.
 Load reaches 3 MW
 Ring main heavy fuel temperature above 700C
 Cylinder cooling water temperature above 700C
Booster pumps are used to pressurize oil from 3.5bar to 5bar. When an engine is
starting after stopped more than two hours. Following things has to be done when
starting.
 Barring – flush out any stuck lubricant, water or air by rotating two
revolutions with valve open.
 Blowing – applying high pressure until machine reaches 70rpm.
 Ignition – ignition is automatically done at 90rpm.
32
Loading of station B is done 1MW per 1.5minutes. and the de loading the machines at 1MW
per 1 minute. When de loading the machine at 7MW fuel is changed back to diesel. And
running for 45minutes to flush out HFO inside the engine.
Station A
Operating speed of engines is 428rpm.Engine 1,2,3 can produce 16MW max active
power output and engine 4 produces 18MW max output. And the machines can provide
reactive power up to 10MVAr.
When starting diesel is used and the running fuel is changed to HFO(Heavy Fuel Oil).
When reaches to following conditions.
 Load is about 40%
 Ring main Heavy fuel temperature above 700
C
 Cylinder cooling temperature above 690
C
Jacket, injector and lube oil cooling is done with cooling water system. The machines
in Station A are loaded 1MW per 1minute. The engine 1 and engine 3 is connected with SUT
01 and, engine 2 and 4 are connected with SUT 02. The excitation system is Permanent
Magnet Generator (PMG)
2.2.3 Veyangoda Grid Substation
Veyangoda grid substation consists of both 220kV and 132kV transmission voltages
and 33kV sub transmission Voltage. But for 132kV there is only a bus bar and tin future there
will be a 132kV line.
There are four incoming 220kV transmission lines, two from new chillaw and two
from kotugoda. This four incoming lines are connected with 220kV bus bar 1 and 220kV Bus
bar 2. This two bus bars are connected with two 150MVA transformers and the 220kV is
stepped down to 132kV. Then the 132kV bus bar is connected with three 132kV/33kV
transformers. The 33kV outputs from these transformers then goes to the 33kV GIS and
distributed into eight feeders.
 Veyangoda
 Wathupitiwala
 Divulapitiya x 2
 Veyangoda / Minuwangoda
33
 Nittambuwa / Veyangoda
 Nittambuwa
 Nittambuwa / Pasyala
When we were at the Veyangoda grid substation we got a chance to visit Aniyakanda Grid
Substation to observe an installation of Online Oil filter to a transformer. This is done to
reduce the ppm level of transformer oil when the transformer is running. In grid substation
following components are used. Also we were able to capacitor bank arrangement of
Aniyakanda substation.
 Switching equipment.
 Transformers
o Power TF
o Auxiliary/ Earth TF
o Instrument TF
 CT
 CVT
 VT
 Control & Protection equipment.
 Earthing System.
 DC power supply.
 AC power supply.
 Communication system.
 Busbar arrangement.
2.2.3.1 Bus bar arrangement
There are three main types of bus bar arrangement single busbar, double busbar and
one and half busbar. There are two main parts in single bus bar arrangement as single busbar
and single busbar with sectionalizer.
Figure 2. 23 –
Single Busbar
Figure 2. 22 -
Single Busbar with bus
Sectionalizer
34
2.2.3.2 Power Transformer
In Veyangoda substation there are two power transformers of rating 150MVA
. This transformer is a 220kV/132kV/11kV transformer and the 11kV winding is not
using.the c=vector group of this transformer is YNyn0+d11. The cooling method
used is ONAN(Oil Natural Air Natural) and ONAF(Oil Natural Air Forced).
Diagram of a typical transformer is given in following figure 2.26
BLADDER
CONSERVATOR TANK
DEHYDRATING BREATHER
OIL LEVEL GAUGE
CONNECTING
VALVE
BUCHHOLZ RELAY
DIAL THERMOMETER
TANK
OIL PUMP
RADIATOR
COOLER
BUSHING
CURRENT TRANSFORMER
PRESSURE RELIEF DEVICE
Figure 2. 24 – Busbar
Figure 2. 25 - One and half bus bar
Figure 2. 26 – Power Transformer Diagram
35
If the arc formed inside the transformer buchholz relay operates. It senses the oil level inside
conservator and oil flow through the relay. If the pressure increases inside the tank then the
pressure relief valve is operated and reduce the pressure inside the transformer. In
conservator tank there is a device called bladder this bladder absorbs the air particles from the
oil then this absorbed air is sucked by the dehydrating breather. The colour of silica gel inside
the breather should be blue if the colour changes into pink or red the silica gel should be
changed. Cooling methods of power transformer is mentioned below.
 ONAN(Oil Natural Air Natural)
 ONAF(Oil Natural Air Fore)
 OFAN(Oil Force Air Natural)
 OFAF(Oil Force Air Fore)
 ODWF(Oil Drain Water Force).
 Water cooling
2.2.4 Transmission Operation and Maintenance
2.2.4.1 Protection
Protection can be sub divided into Generator protection, Transformer protection, bus
bar protection and line protection.
2.2.4.1.1 Generator Protection
 Differential Protection
 Voltage Restrained Over Current Protection
 Negative Phase Sequence
 Loss of Excitation
 Reverse Power Protection
 Stator Earth Fault Protection
 Rotor Earth Fault Protection
 Over Voltage Protection
 Under Voltage Protection
 Over Active Protection
 Over Reactive Protection (Lead/ Lag)
 Creep Detect
36
 Shaft Current Protection
 Shaft Voltage Protection
2.2.4.1.2 Transformer Protection
 Differential Protection
 Restricted Earth Fault Protection
 Over Current Protection
 Directional Over Current Protection
 Buchholz Relay
 Transformer Oil and Winding Temperature Alarm and Trip
2.2.4.1.3 Line Protection
 Distance Protection
 Back-up Protection
 Differential Protection
 Over Current Protection
 Directional Over Current Protection
 Sensitive Earth Fault Protection
 Directional Earth Fault Protection
 Auto Re-closer
2.2.4.2 Hot line maintenance
The hot line maintenance is doing maintenance without removing the supply.
This is very effective method in maintenance but dangerous. Under hot line maintenance
following three functions are carried out.
 Hot Line Maintenance of 132kV and 220kV power transmission lines
1. Hot stick method (Lines men at Ground potential)
2. Bare Hand Method (Linesmen at line potential using a conductive
kit)
3. Combined Method
37
 Cold Line Maintenance of 132kV and 220kV Power transmission lines
1. When it is difficult to use Hot line methods
2. Line and tower shifting work
3. Tower painting
 Breakdown attendance of 132kV and 220kV Power transmission lines
1. Line breakdowns
2. Transmission tower breakdowns
2.2.4.2.1 Tower types, design and tower locations
Basically there are 5 types of towers used in transmission.
i. Angle tower
ii. Suspension tower
iii. Tension tower
iv. Terminal tower
v. Transposition tower
These towers again classified from the circuits carried by them.
4
2
3
1
Y
XO
Y
7
3
2
1
8
6
5
4
Y
XO
Y
Figure 2. 28 - Single
circuit Single earth
Figure 2. 27 -
Double circuit Double
earth
38
`
2.2.5 Generation and transmission planning
In generation and transmission planning them forecasting the future energy needs of
the country. After analysing providing solution for them. They simulates the designed power
systems using soft wares find solutions for upcoming problems.
2.2.5.1 Generation Planning
Mainly the power generation is done in Sri Lanka using hydro and thermal power
plants. To fulfil future power demands we need to plan the future generation. To do that
demand forecasting should be done.
Growth of the electricity demand is related to the GDP (Gross Domestic Product)
growth. To demand forecasting they are using pas generation and past GDP values.
2.2.5.2 Transmission Planning
Demand is calculated by sales of electricity. Forecasting is done by using past values.
After that the forecasted demand is divided in grid wise. When transmission planning they
are considering about the existing network capabilities of carrying the loads at different
conditions. They also consider about future generation developments.
In transmission planning they are testing the system with PSS/E Simulation software
for different scenarios.
 Dynamic condition
 Static Condition
7
3
2
1
6
5
4
Y
XO
Y
XO
Y
3
54
1 2
Figure 2. 30 - Single circuit
Double earth
Figure 2. 29 - Double
circuit single earth
39
 Contingency Condition ( Single)
In this software they calculate load increments for all grid substations. Update
calculated values in simulation software with loads. First they analyse the steady state and
then single contingency. Finally they analyse the dynamic situation with an automatic script
file. This dynamic system is equal to the actual system. The transmission planning procedure
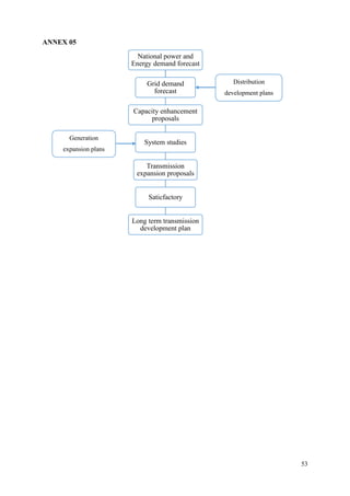
is attached in ANNEX 05
2.2.6 System Control Centre (SCC)
The generated electricity in Sri Lanka cannot be stored. So the demand of the country
should be produced instantly to balance the power generation and the Demand. The main
responsibility of the SCC is balancing the demand with the generation. They are monitoring
system frequency as a measure of the balance of the demand and the generation.
2.2.6.1 Functions of the SCC
 Controlling the system frequency
 Controlling the system voltage
 Release lines and machines for maintenance
2.2.6.2 Frequency controlling plants in Sri Lanka
 New Laxapana
 Victoria
 Samanalawewa
 Kotmale
 Upper Kotmale
 KPS( Kelanitissa Power Station) small Gas turbines
2.2.6.3 Spinning Reserve
Spinning Reserve margin to be not less than 5% of gross generation.
Additional available high cost generation and available hydro plants with short time
40
starting capability may not be started ( for short durations) only to keep this spinning
reserve margin.
2.2.6.4 Pond Balancing
This is a scheme that is used by SCC to release water from each reservoir and
pond to keep level balance while taking the optimum power output according to the
situation of cascaded hydro system.
2.2.6.5 Hydro complexes in Sri Lanka
In Sri Lanka there are major 3 hydro complexes. Mahaweli Complex
,Laxapana complex and Samanalawewa( Other Hydro)Complex.
UPPER KOTHAML
P.S 2×75 MW
Figure 2. 31 - Mahaweli Hydro Complex
Figure 2. 32 - Laxapana Hydro Complex
41
2.3 Lanka Electricity Company (PVT) Ltd (LECO)
LECO is responsible for distribution of electricity in distribution region 5. It includes
areas of coastal area in western and southern province. LECO has 7 branches to manage their
distribution.
2.3.1 LECO Kandana Customer Service Centre (CSC)
Brakdown handling, new connections, meter shifting, likewise all the customer end
services are provided by CSC. This is also called as Depot.
2.3.1.1 Installing of a Net Meter
When we were at Kandana CSC we were able to observe the process of installing a single
phase net meter.
2.3.1.2 Components used in Distribution Systems by LECO
Figure 2. 34 –
Single phase net meter
Figure 2. 33 - Net Metering Connection Diagram
Figure 2. 36 - Piercing Connector
Figure 2. 35 - Large Angle
42
These are some of the components used by
LECO in Distibution Systems.
Figure 2. 37 -
Suspension Clamp
Figure 2. 38 - DDLO-
(Drop down Lift Off)
Figure 2. 39 - FDS ( Feeder Disconnect Switch)
43
2.3.2 LECO Head Office
2.3.2.1 Distribution Control Centre
DCC controls the whole process of the interruptions and breakdowns. In here 24 hour
operation is carried out. The high voltage line diagram is drawn on the mimic board. This
mimic board is updated always as the system status. . In addition to that distribution control
centre is the place which issue work permits for high voltage line interruptions. Further it
prepares three main reports such as daily report, electricity supply outage report and
consumer service call report.
2.3.2.2 Geographical Information System (GIS)
Creating a geographical map of the distribution system is the objective of GIS. GIS
has all the information about Distribution Transformers, poles, LBSs, LBCs, ARs,
sectionalizers and all the conductor information.
GPS data is collected by the Branches and depots. They are using data logger and
GPS receiver for this data collection. Technicians at CSC goes to each pole and each
transformer and recording these data. After recording using AutoCAD and pathfinder
software they creating a maps depot wise, Branch wise and overall map.
Figure 2. 40 - A Section of the
mimic board
44
2.3.3 LECO Training centre
In LECO training Centre there are arrangements of switches, transformers quite similar to the
real operation. We were able to see inside of a distribution transformer, DDLO, LBS,
arrangements
2.3.3.1 Meter test lab
In LECO energy meters at consumers’ houses are replaced in every five years, these
removed meters are tested in test lab. Also new 3phase and net meters are tested in here. In
this test lab following tests are carried out.
• Full Load Test
• Low Load Test
• Maximum Load Test
• Power Factor Test
Figure 2. 42 - Inside of
Distribution Transformer
Figure 2. 41 - – LBS arrangement
45
2.3.3.2 Transformer Workshop
In transformer workshop repairs of the transformers is being doing. After the
repairing of a transformer they performing few tests for transformers. Insulation megger test,
oil test, ratio test, load test. If the transformer failed any of above test again error is checked
and repaired. The oil test is carried out using oil tester.
Figure 2. 43 - Testing bench used to testing meters
Figure 2. 44 – Oil Tester
46
2.3.4 ANTE LECO Meter factory
In ANTE LECO factory they are testing the new meters imported from china.
They are using test benches to test the new meters and the testing process is automatic if there
is any error in a meter the system indicates the fault and that meter is tested again after
repairing.
Figure 2. 46 - Inside of electronic
meter
Figure 2. 45 - Electro
Mechanical meter
47
3. CONCLUSION
Training Division of UOM along with NAITA has done tremendous service in
organizing industrial training for undergraduates. Maintaining daily diary was helpful to
revise knowledge gained at training Establishment. I choose the DIMO(PVT) Ltd for the first
12 weeks of training period. It was the first time I was conduct myself in an office
environment. It was very clean and smart office environment. I was trained under Design and
Estimation Manager Mr. Jagath Wickramasekara. It produces ELV solutions like CCTV,
BMS. I did not have good knowledge about ELV systems. So Ms. Sayuri Sumithraarachchi
and Mr. Ruwan Dissanayake helped me and my friend to acquire a good knowledge about
ELV systems. I think it is better to give knowledge ELV systems before training. It will be
benefit trainees when conducting training in such a place. Because we had to spend a lot of
time on learning those theories. Only few opportunities I got to involve in practical work. We
missed a chance to involve in a new project as the relevant equipment was not reached to the
company and we were finishing the training period in that company. In last few weeks I was
able to visit the site at Movenpick hotel construction. In there I studied lot of practical issues
we had to face when implementing a real system.
I hope practical knowledge will benefit me in the future and I would like to say that I
obtained good practical and theoretical knowledge from this company. I must mention that I
was easy to carry out my training with interesting because the people of the company were
very friendly and willing to help.
I spent 8 weeks in Ceylon Electricity Board as a trainee. I had a chance to get training from
several sections of CEB. I was able to get training from Kotmale Hydro Power station, ,
Kelanitissa Combined Cycle Power Station,Sapugaskanda Diesel Power station, System
Control Centre, Generation Planning Branch and Veyangoda Grid Substation. I understood
how theories are employed in the field after I got in-plant training from CEB. It was very
interesting training experience in Kotmale hydro power station.because when we were there a
big maintenance of unit 01 is being carrying out. So we were able to identify the components
inside of the generator. I think it was a once in lifetime chance to going inside to the spiral
cage of a Hydro generator. Got clear idea about how to generate a unit of electrical energy we
used at our premises. I identified electromechanical components which involve in generation
process. I also learned about thermal power generation from KCCPS and Sapugaskanda
PS.Whwn we were at Sapugaskanda PS we were expeiriencea an islanwide blackout and
observed the actions carried out in the plant to recover the plant. I got good knowledge about
the gas turbine generation and combined cycle generation and identified the major
48
components. I learned how to balance demand and supply and how to keep system quality
from System Control Centre. I studied long term generation planning from Generation
Planning Branch of CEB. I got rare chance to observe transformer online oil filtering when I
was training in Veyangoda grid substation in addition to studying about the transmission
system. However I got valuable industrial training from CEB sections. People were friendly
and most of them helped us to conduct our training successfully.
Other 4 weeks I got training experience from LECO. I was assigned to Kandana Customer
Service Centre, Kelaniya Branch Office, Engineering division, Distribution Control Centre
and Meter Testing Laboratory. At depot I observed how they interact with the customer and
the services they supplied.. I also had a visit to primary substation nearby. During the week I
spent in Engineering division I got general knowledge about distribution planning. I learnt
about energy meter testing from the Meter Testing Lab in Ekala. I could get sound overall
idea about the LECO distribution network.
I must mention something about the overall training program. It is better there was training
schedule to follow. Therefore it was easy gain knowledge. If we were assigned to a one
training place for all 24 weeks, it may useless if we could not involve in practically to the job.
So I clearly declare that the training programme conducted for our batch benefited every
student who underwent it. And I hope I got valuable training experiences for my future
career.
49
ANNEX 01
Organization Structure – DIMO (PVT) Ltd.
ORGANIZATIONCHARTDIMO
CHAIRMAN
CEO
ManagingDirector
(Mr.SarathAlgama)
ChiefOperatingOfficer
(Mr.WijithPushpawela)
Director
(Mr.RoshanFernando)
BusinessUnit
Manager
(ShipRepairs)
Manager
Accounts&
Administration
BusinessUnit
Manager
(ITProjects)
BusinessUnitManager
(BuildingTechnologies)
BusinessUnitManager
(PowerSolutions)
BusinessUnitManager
(HealthCare)
Manager
Services
Product
Managers
Manager
Sales
Manager
Projects
Manager
Sales
Manager
Projects
ExecutiveManagerShip
Repairs
Site
Engineers
Commercial
Executive
Commissioning
Engineer
Site
Engineers
Commercial
Executive
Commissioning
Engineer
TechniciansTechnicians
Mechanical,
Electronic
Engineers
Technicians
Sales
Engineer
Sales
Executive
Commercial
Executive
Executives
50
ANNEX 02
Organization Structure -CEB
Chairman and the
members of the board
General Manager
AGM Corporate
Stratergy
AGM Generation
AGM Transmission
AGM Distribution
Division 1
AGM Distribution
Division 2
AGM Distribution
Division 3
AGM Distribution
Division 4
AGM Asset
Management &
Centralized Services
AGM Projects
Finance Manager
Chief Internal Auditor
Chief Legal Officer
Secretery to the Board
51
ANNEX 03
Organization Structure - LECO
Share holders
Chairman &
Board of
Directors
General Manager
Head of
Engineering
System
Development
Manager
Chief Financial
Officer
Head of
Operations
Branch Manager
System
Operations
Manager
Human Resource
Administration
Internal Auditor
52
ANNEX 04
53
ANNEX 05
National power and
Energy demand forecast
Grid demand
forecast
Capacity enhancement
proposals
System studies
Transmission
expansion proposals
Saticfactory
Long term transmission
development plan
Distribution
development plans
Generation
expansion plans
54
ABBREVIATIONS
1. DIMO - Diesel and Motor Engineering
2. CEB – Ceylon Electricity Board
3. LECO – Lanka Electricity Company
4. ELV – Extra Low Voltage
5. BT – Building Technologies
6. CCTV – Closed Circuit Television
7. BMS – Building Management System
8. ABC – All Bundle Conductors
9. IP – Internet Protocol
10. IP – Ingress Protection
11. LAN – Local Area Network
12. PTZ – Pan/Tilt/Zoom
13. VRMS – Video Record Management Server
14. VAS - Video Analytic Server
15. PoE – Power over Ethernet
16. RFID – Radio Frequency Identification
17. NTP – Network Time Protocol
18. HVAC – Heat Ventilation Air Conditioning
19. FCU – Fan Coil Unit
20. AHU – Air Handling Unit
21. DDC – Direct Digital Controller
22. PS – Power Station
23. MIV – Main Inlet Valve
24. AVR – Automatic Voltage Regulator
25. Rpm – Revolutions per minute
26. CVT – Capacitor Voltage Transformer
27. VT – Voltage Transformer
28. PT – Power Transformer
29. CT – Current Transformer
30. CB – Circuit Breaker
31. GT – Gas Turbine
32. ST –Steam Turbine
33. HP –High Pressure
34. LP – Low Pressure
35. HRSG – Heat Recovery Steam Generator
36. PMG – Permanent Magnet Generator
37. HFO – Heavy Fuel Oil
38. SUT – Step Up Transformer
39. TF - Transformer
40. GDP – Gross Domestic Product
41. SCC – System Control Centre
42. CSC – Customer Service Centre
43. GIS – Gas Insulated Substation
55
44. GIS – Geographical Information System
45. FDS – Feeder Disconnect Switch
46. DDLO – Drop Down Lift Off
47. LBS – Load Break Switch
48. LBC – Load Break Cut-out

120463N

  • 1.
    UNIVERSITY OF MORATUWA Facultyof Engineering Non-GPA Module EN3993 Industrial Training TRAINING REPORT DIMO (PVT) Limited Ceylon Electricity Board Lanka Electricity Company H.G.S.K PERERA 120463N Department of Electrical Engineering
  • 2.
    i PREFACE This report wasprepared at the end of our Industrial Training period. To expose ourselves to industrial environment, this training was a great opportunity. This industrial training let us to apply the knowledge we gathered at the university and to gain some experience about the industry and with society. I have included my experiences, skills and practices I gained for 24 weeks duration starting from 19th October 2015 to 08th April 2016 under electrical engineering field as an electrical engineering undergraduate trainee of the University of Moratuwa at DIMO (PVT) Ltd, Ceylon Electricity Board and Lanka Electricity Company (Pvt) Ltd. The report consists of 3 major chapters. First chapter mainly includes Information about Training Establishment with a brief introduction of each training places .Then First chapter describes main functions, Organizational Structure and hierarchical levels, Present Performance, Strengths, Weaknesses, profitability, Usefulness to Sri Lankan Society of each training Establishments. The second chapter describes daily entries in detail, it contains about the technical experience and knowledge which I have gathered during my training period, in different places in CEB and LECO. Also in there I have included many ELV designs involved in DIMO and gathered knowledge and experiences while involved in those designs. The third or final chapter includes the conclusion of the report. This conclusion include an assessment on the current Industrial Program which coordinated by University Of Moratuwa. There have summarized training experienced which I gained for 24 weeks within Ceylon Electricity Board, Lanka Electricity Company (Pvt) Ltd and DIMO (Pvt) Ltd. Perera H.G.S.K Department of Electrical Engineering University of Moratuwa 20 /04 /2016
  • 3.
    ii ACKNOWLEDGEMENT Here my sincerelythanks go to the Industrial Training Division of University of Moratuwa and National Apprentice & Industrial Training Authority (NAITA) for taking all the necessary arrangements for making this training program a success and giving me this opportunity to gain the in plant traineeships in Ceylon Electricity Board, Lanka Electricity Company (Pvt) Ltd and DIMO (Pvt) Ltd. I would also like to thanks to our Training Coordinator Dr. Udayanga Hemapala and Director of Industrial Training Division Eng.Plnr. Ananda Gamage for their effort to make this training success. I would like to express my gratitude towards all the Engineers, technicians, workers and other staff of Ceylon Electricity Board in Kotmale Power Station, Sapugaskanda Thermal Plant, Kelanithissa Combined Cycle Power Plant, Generation & transmission Planning division, Transmission Operation and Maintenance (Colombo region), System Control Centre, Veyangoda GSS for spending their valuable time and sharing their knowledge to success my in plant traineeship. Next I should convey my gratitude for who helped me in Lanka Electricity Company (Pvt) Ltd, all the Engineers, technicians, workers and other staff of Kandana Customer Service Centre, Kelaniya Branch Office, Operation Division, Engineering Division and Ekala-Training Centre for enhancing my knowledge about electrical engineering field and receiving necessary experiences and skills. Next my special gratitude go to Mr Samantha Gunawardhana, General Manager of DIMO (Pvt) Ltd. , Mr. Jagath Wickramasekara , Ms. Sayuri Sumithrarachchi, Mr. Ruwan Dissanayake , Mr. Niranjan Botheju to help me to gain knowledge by share their experiences with me when I was a trainee at DIMO (Pvt) Ltd. I’m also thankful to my family, my colleagues and seniors and any other who helped me for their guidance and support in many ways during the training period
  • 4.
    iii TABLE OF CONTENTS 1.INTRODUCTION .................................................................................................................1 1.1 DIMO Private Limited (Department of Building Technologies).....................................1 1.1.1 Introduction ...............................................................................................................1 1.1.2 Organization Structure...............................................................................................1 1.1.3 Present Performance..................................................................................................1 1.1.4 Strengths ....................................................................................................................2 1.1.5 Weaknesses................................................................................................................3 1.1.6 Opportunities for improvement .................................................................................3 1.1.7 Threats for survival....................................................................................................3 1.1.8 Profitability................................................................................................................3 1.1.9 Suggestions to Improve performance........................................................................3 1.2 Ceylon Electricity Board..................................................................................................4 1.2.1 Introduction ...............................................................................................................4 1.2.2. Organizational structure ...........................................................................................4 .2.1 3 Present Performance..................................................................................................4 1.2.4 Strengths ....................................................................................................................5 1.2.5 Weaknesses................................................................................................................5 1.2.6 Opportunities for improvement .................................................................................5 1.2.7 Threats for survival....................................................................................................5 1.2.8 Profitability................................................................................................................5 1.2.9 Suggestions to Improve performance........................................................................6 1.3 Lanka Electricity Company..............................................................................................6 1.3.1 Introduction ...............................................................................................................6 1.3.2 Present Performance..................................................................................................6 1.3.3 Organizational Structure............................................................................................6 1.3.4 Strengths ....................................................................................................................6 1.3.5 Weaknesses................................................................................................................7
  • 5.
    iv 1.3.6 Opportunities ofimprovement...................................................................................7 1.3.7 Threats for its survival...............................................................................................7 1.3.8 Profitability................................................................................................................7 1.3.9 Suggestions to Improve performance........................................................................7 2. TRAINING EXPERIENCE...................................................................................................8 2.1 DIMO Private Limited (Department of Building Technologies).....................................8 2.1.2 Learnt Systems ..........................................................................................................8 2.2 Ceylon Electricity Board................................................................................................21 2.2.1 Hydro Power Generation – Kotmale Power station ................................................21 2.2.2 Generation (CEB) – Thermal Complex...................................................................29 2.2.3 Veyangoda Grid Substation.....................................................................................32 2.2.4 Transmission Operation and Maintenance ..............................................................35 2.2.5 Generation and transmission planning ....................................................................38 2.2.6 System Control Centre (SCC) .................................................................................39 2.3 Lanka Electricity Company (PVT) Ltd (LECO)............................................................41 2.3.1 LECO Kandana Customer Service Centre (CSC) ...................................................41 2.3.2 LECO Head Office..................................................................................................43 2.3.3 LECO Training centre .............................................................................................44 2.3.4 ANTE LECO Meter factory ....................................................................................46 3. CONCLUSION....................................................................................................................47 ANNEX 01...............................................................................................................................49 ANNEX 02...............................................................................................................................50 ANNEX 03...............................................................................................................................51 ANNEX 04...............................................................................................................................52 ANNEX 05...............................................................................................................................53
  • 6.
    v LIST OF FIGURES Figure2. 1-CCTV Schematic for building 01 in waterfront project.......................................................8 Figure 2. 2 – Selection Interface Axis Design Tool..............................................................................12 Figure 2. 3 – Axis Design Tool Results................................................................................................13 Figure 2. 4 – Access control system diagram .......................................................................................14 Figure 2. 5 – Video door phone system diagram ..................................................................................15 Figure 2. 6 – Master Clock System.......................................................................................................16 Figure 2. 7 – AHU Schematic...............................................................................................................17 Figure 2. 8 – Chiller Schematic ............................................................................................................18 Figure 2. 9 – Basic fire panel diagram..................................................................................................20 Figure 2. 10 – Kotmale water flow .......................................................................................................22 Figure 2. 11 – MIV , Kotmale PS .........................................................................................................23 Figure 2. 12 – Kotmale excitation system diagram...............................................................................24 Figure 2. 13 - Switchyard Kotmale PS .................................................................................................25 Figure 2. 14 – Surge arrestor.................................................................................................................26 Figure 2. 15 - CVT................................................................................................................................26 Figure 2. 16 - CT...................................................................................................................................27 Figure 2. 17 – CB of Kotmale Switchyard............................................................................................27 Figure 2. 18 - Replacing windings of the stator....................................................................................28 Figure 2. 19- Rotor of the unit 01 .........................................................................................................28 Figure 2. 20 - Removed winding ..........................................................................................................29 Figure 2. 21 – Turbo Charger................................................................................................................31 Figure 2. 22 -Single Busbar with bus Sectionalizer.............................................................................33 Figure 2. 23 – Single Busbar.................................................................................................................33 Figure 2. 24 – Busbar............................................................................................................................34 Figure 2. 25 - One and half bus bar.......................................................................................................34 Figure 2. 26 – Power Transformer Diagram.........................................................................................34 Figure 2. 27 - Double circuit Double earth ...........................................................................................37 Figure 2. 28 - Single circuit Single earth ..............................................................................................37 Figure 2. 29 - Double circuit single earth .............................................................................................38 Figure 2. 30 - Single circuit Double earth.............................................................................................38 Figure 2. 31 - Mahaweli Hydro Complex.............................................................................................40 Figure 2. 32 - Laxapana Hydro Complex .............................................................................................40 Figure 2. 33 - Net Metering Connection Diagram................................................................................41 Figure 2. 34 – Single phase net meter...................................................................................................41 Figure 2. 35 - Large Angle....................................................................................................................41 Figure 2. 36 - Piercing Connector.........................................................................................................41
  • 7.
    vi Figure 2. 37- Suspension Clamp..........................................................................................................42 Figure 2. 38 - DDLO- (Drop down Lift Off) ........................................................................................42 Figure 2. 39 - FDS ( Feeder Disconnect Switch)..................................................................................42 Figure 2. 40 - A Section of the mimic board ........................................................................................43 Figure 2. 41 - LBS arrangement............................................................................................................44 Figure 2. 42 - Inside of Distribution Transformer.................................................................................44 Figure 2. 43 - Testing bench used to testing meters..............................................................................45 Figure 2. 44 – Oil Tester.......................................................................................................................45 Figure 2. 45 - Electro Mechanical meter...............................................................................................46 Figure 2. 46 - Inside of electronic meter...............................................................................................46 LIST OF TABLES Table 1. 1 – Ongoing Projects DIMO BT...............................................................................................2 Table 2. 1 – Required resolution levels to survailience ........................................................................10 Table 2. 2 – IP Standards Table............................................................................................................11 Table 2. 3 – IK Standards Table ...........................................................................................................12 Table 2. 4 – Example Point List............................................................................................................19 Table 2. 5 – CEB Training Schedule ....................................................................................................21
  • 8.
    1 1. INTRODUCTION 1.1 DIMOPrivate Limited (Department of Building Technologies) 1.1.1 Introduction DIMO (Private) Limited is one of a main solution provider for building technologies, under its building technologies department. DIMO (Private) Limited is a part of Diesel and Motor Engineering PLC which is a large company in Sri Lanka. DIMO (Private) Limited is established in year 1980 under the mother company to provide industrial solutions such as Electro mechanical, Bio medical & Marine Engineering. 1.1.2 Organization Structure Organization structure of DIMO BT is shown in ANNEX 01 1.1.3 Present Performance In the time I trained at DIMO B.T (Building Technologies) there are some ongoing projects of BMS Systems, CCTV Systems and Fire detection And Protection Systems. Table 1.1 shows the ongoing projects of DIMO B.T on the date of 2016-01-08 Project Name Description Sheraton Hotel, Colombo 3 Supply, Installation, Testing and Commissioning of Building Management System Supply, Installation, Testing and Commissioning of CCTV System Defense Headquarters Complex - Block 06 Supply, Installation, Testing and Commissioning of Building Management System Movenpick Hotel, Colombo Supply, Installation, Testing and Commissioning of Building Management System Treasury Building Supply, Installation, Testing and Commissioning of CCTV System Fairway Galle Design ,Supply , Installation , testing and Commissioning of Fire Detection, Fire Protection & Sprinkler System
  • 9.
    2 They also biddingto new projects, I also got several chances to help to prepare several bidding documents. 1.1.4 Strengths In DIMO B.T the main Strength of them is the quality and reliability of their designs done by a well-trained Engineers and technical staff. DIMO B.T always trying to keep the quality and reliability of their products and stay up to date with the new technology prevailing in the world. They are using SIEMENS Products for their BMS Designs which is a world class brand for BMS products origins from Germany. For CCTV systems they are using mainly AXIS (From Axis Communications, Sweden.) , BOSCH (From Germany) And SONY (From Japan) products. And for Fire Protection Systems they are using BOSCH products and all of above mentioned products are well known quality products in worldwide. DIMO also holds the ISO9001 and ISO14001 Certifications for their quality of products. SLT Cable Landing Station Supply , Installation ,testing and Commissioning of Fire Detection & Fire Suppression System Moven Pick Hotel Supply , Installation ,testing and Commissioning of Fire Detection System Western Provincial Council Supply , Installation ,testing and Commissioning of Fire Detection, Fire Protection & Sprinkler System Riverina Hotel Beruwala Design , Supply , Installation ,testing and Commissioning of Fire Detection & Fire Protection System MAGA Head Office Design , Supply , Installation ,testing and Commissioning of Fire Detection, Fire Protection & Sprinkler System Clear Point Residencies Rajagiriya Design , Supply , Installation ,testing and Commissioning of Fire Detection, Fire Protection & Sprinkler System Fairway City Hotel Colombo 01 Design , Supply , Installation ,testing and Commissioning of Fire Detection, Fire Protection & Sprinkler System Treasury Building Supply , Installation ,testing and Commissioning of Fire Detection & Fire Protection System Table 1. 1 – Ongoing Projects DIMO BT
  • 10.
    3 1.1.5 Weaknesses This Companyis not getting expected profit from their projects due to some management issues. And sometimes they failed to get big projects which gives good profits because most of the bidding values are too high from other competitors. The main reason is there are more Chinese and less quality products in the market nowadays. And DIMO BT have to use only Siemens Products for their BMS projects under an agreement between Siemens and DIMO Which is with good quality and high price, but most of customers are expecting a less prices then the quality of the product. The work load on the design engineers and project engineers is also high so sometimes the designed thing will not be the optimum solution. 1.1.6 Opportunities for improvement Recently building automation, Security systems like CCTV, Access control Systems are becoming popular in Sri Lanka. And there are many customers demanding for high quality products and because of DIMO BTs Reputation for supplying quality products. There is a good opportunity for BT department to increase their sales by focusing on new projects. 1.1.7 Threats for survival There is big competition of the market for CCTV and Building automation Systems that is the biggest problem DIMO has. The main Competitors are Shin Nippon, Hayles, and in the other hand there are many Chinese brands in market for very low cost and DIMO has to Import every equipment so the project could be delayed if the shipment didn’t arrive in expected time. 1.1.8 Profitability The profitability of the DIMO is the attraction of the customers due to their reliable and quality products. Also their technical solution partners are worldwide recognized brands. Also the ELV industry recently came up with the development of the country and the Demand is considerable than the past. 1.1.9 Suggestions to Improve performance Main Suggestion is the DIMO BT needs more engineers as design engineers so their work load is reduced and they can find optimum solutions for projects. DIMO also needs to diversify their products they only implementing products from SIEMENS in their Building Automation Solutions if they have more suppliers they can satisfy customers’ needs easily and they can implement budgetary projects.
  • 11.
    4 1.2 Ceylon ElectricityBoard 1.2.1 Introduction Ceylon Electricity Board (CEB) is established in Sri Lanka on the 1st November 1969. It is empowered to Generation, Transmission and the Distribution of the Electrical Energy to different categories of consumers in Sri Lanka and to collect the revenue. Currently the aim of the Ceylon Electricity Board is to provide a high quality and affordable service to its customers. Currently CEB serves approximately 98% of the public with wider network across the country. Vision of the CEB is “Enrich life through power”. And their mission is “to develop and maintain an efficient, coordinated and economical system of electricity supply to the whole of Sri Lanka, while adhering to our core values”.  Safety  Service to the nation  Efficiency and effectiveness  Commitment  Quality  Professionalism  Sustainability 1.2.2. Organizational structure Organizational structure of the Ceylon electricity board is in the ANNEX 02. 1.2.3 Present Performance Present Performance of the CEB is divided into main three parts Generation, Transmission and Distribution. Most of the generation plants in Sri Lanka is owned by the CEB and this generation is done mainly by Hydro and Thermal power plants and CEB is getting NCRE (Non-Conventional Renewable Energy) sources such as Solar and Wind Power. In Sri Lanka Transmission Network CEB uses 132kV and 220kV lines to empower the entire country. To distribution of electricity CEB has divided the country into four regions.  Division 1: Colombo City, North Western, North Central and Northern provinces  Division 2: Western-North, Central and Eastern provinces  Division 3: Western south (some parts), Uva and Sabaragamuwa province  Division 4: Western south (other parts) and Southern province To distribute electricity CEB uses 400V lines.
  • 12.
    5 1.2.4 Strengths CEB isa government organization it is the main strength of the CEB. Another major strength is CEB holds monopoly in the power sector so they don’t have any competitor in the market. CEB also have well experienced, qualified professional staff with expert engineers and specialist technicians. 1.2.5 Weaknesses In CEB the efficiency is went down and some works are ineffective due to inability of the workers. Electrical Engineers are doing their job mostly only to get paid. Majority of workers are not able to do their work in time and effectively. This is the major problem in the CEB. The main reason for this is the political influence. CEB is lacking of new ideas and new inventions. 1.2.6 Opportunities for improvement CEB is building new coal power plants in Trincomalee and Sampoor, Coal is the cheapest power generation method affordable to a country like Sri Lanka. And Dendro plants and Green Energy is coming up in Sri Lanka. In market side consumers are increasing day by day and CEB has a monopoly market. Also workers are eager to join with the CEB because of the reputation of the CEB 1.2.7 Threats for survival In CEB projects fund are delaying, planned projects does not start required time , Oil price is fluctuate over the time and tariff structure if not cost reflective therefore CEB is making losses and have to face unexpected situations. Hydropower generation is becoming limiting in Sri Lanka, Hydropower is a major thing in power generation in Sri Lanka because there are no Thermal power station which is capable to control the system frequency so CEB should have to think about that. And when considering coal power generation it will cause a major Environmental issue one day and coal sources will also last for few more years only so CEB needs to focus on new power generation methods. 1.2.8 Profitability CEB not only focusing on making profits they mainly focused on providing quality and reliable supply to the country. CEB works under government policies. To maintain reliable and quality supply CEB making losses every day in Millions.
  • 13.
    6 1.2.9 Suggestions toImprove performance CEB is a major part of country’s economy, development and human life. Without electricity it will be difficult. CEB provides high quality reliable power supply for desirable tariff structure. But CEBs loss is high compared to their revenue so they have to work on techniques to reduce their losses. CEB have to work on new researches on renewable energy and new methods to improve quality and reliability of the supply. I think to do that they have to improve their research and development facilities. CEB works on programs to aware people to reduce the peak demand of the country. 1.3 Lanka Electricity Company 1.3.1 Introduction Lanka Electricity Company (LECO) is established in year 1983 for distribution of electricity. LECO is responsible for distribution electricity in western coastal area and their branches are located at Negombo, Kelaniya, Kotte, Nugegoda , Moratuwa , Kaluthara and Galle. They are buying electricity from CEB and distribute it among consumers and collecting the revenue. Their main purpose is the reduce distribution losses. 1.3.2 Present Performance To reduce the lost LECO is distributing electricity under concept “More transformer shorter feeder length” therefore the can reduce the loss acceptable level and the LECO was the first to introduce the All Bundle Conductors (ABC) for power distribution. In several places they also used bundled conductors for 11kV lines also. 1.3.3 Organizational Structure Organization structure of LECO is given in ANNEX 03 1.3.4 Strengths LECO got experienced and skilled engineers and technical staff and they are working hard for fulfil company goal and maintain reliability and quality of their distribution network. They responds to consumer problems very fast and provide solutions. To repair their transformers they got a transformer workshop. Efficiency of LECO is at considerably good level because they are reducing their losses and they are using new technologies in distribution systems.
  • 14.
    7 1.3.5 Weaknesses The distributionarea is limited and therefore they have to strict same areas without expanding the distribution network. Due to this reason they have to get profits from reducing losses. Another main weakness is the lack of man power in depots so the working staff of depots are not happy due to heavy work load. LECO have to buy the electricity from CEB and therefore they have to depend on the supply of the CEB. 1.3.6 Opportunities of improvement Mostly the distribution network of LECO is spread through urban areas so they have good demand and they can have good profit from distribution. LECO is doing many researches for improve the efficiency of their distribution. Nowadays they are implementing smart meters and doing projects to operate switches from remote places. LECO has done a project on efficient street lightings to reduce energy loss in street lighting. 1.3.7 Threats for its survival LECO is restricted to limited area in distribution of electricity therefore they can’t extend their network. If there is an issue with transmission network of CEB then LECO have to wait until CEB fixes the supply. 1.3.8 Profitability The main goal of the LECO is their reducing of losses when distributing electricity they have managed to limit the losses about to 5%. Thus the LECO is getting profits by achieving their goal. 1.3.9 Suggestions to Improve performance LECO is reduced the distribution loss approximately to the 5% so their efficiency is at very good level in distribution. They are doing researches to improve quality of their supply. By promoting new technologies like net metering and smart metering LECO can reach maximum efficiency because with smart metering no one needs to go to consumers doorsteps and read the energy meter.
  • 15.
    8 2. TRAINING EXPERIENCE 2.1DIMO Private Limited (Department of Building Technologies) I trained at building technologies department of DIMO (PVT) Limited for a period of 12 weeks. During this 12 weeks I got lot of experience in ELV (Extra Low Voltage) Industry. I got experience on several project designs and learnt to choose suitable equipment as requested by the clients and learnt the preparation of bid documents as expected by the client. 2.1.2 Learnt Systems 2.1.2.1 IP CCTV Systems In CCTV systems there are two main types Analogue CCTV and IP CCTV. IP System is the upcoming technology in CCTV systems in DIMO BT almost all the CCTV projects are designed under IP system. In IP CCTV systems they are using LAN (Local Area Network) to connect each CCTV camera to the servers. We can use the same LAN we use to connect to the internet in this, but for reliability of the system we are using separate LAN network and this network is connected to the internet. Following figure (Figure 01) shows a diagram for CCTV system which was created by me for a presentation in DIMO BT. In this design we used AXIS brand which is mostly used by DIMO. Figure 2. 1-CCTV Schematic for building 01 in waterfront project
  • 16.
    9 All equipment areconnected to the local area network and the captured data form the cameras are live displayed from monitoring displays Monitor wall workstations are used to manage the each displays and send the camera control signals ( For PTZ Cameras ). The management server is used to control all the other servers included in the system and a failover server for the management server is included if any failure happened in the management server this management server failover automatically takes the control. To manage the recordings and storages there is a server called Video Record Management Server (VRMS) and also for analytics which is used for reduce the vast information contained in videos and to reduce storage (Motion Detection, Digital auto tracking, tempering alarms for cameras, audio detection) there is a separate server called Video Analytic Server (VAS) and for VRMS and VAS there is a common failover server to take care about failures of above two servers. All of these workstations and servers are managed by Software AXIS Camera Companion. 2.1.2.1.1 Types of IP cameras These cameras are categorized in terms of the environment which is camera is designed for, if it’s a indoor camera the camera can only be used indoor only. But if the camera is outdoor camera the camera can be used in both indoor and outdoor. And again this cameras are again classified into fixed, fixed dome and PTZ (cameras which have Pan Tilt Zoom Functions). 2.1.2.1.2 Selection of camera When selecting a camera first we have to refer the required specifications mentioned by the client. Then the selection should be done according to the needs of the client. The following specification should be considered mainly when selecting a appropriate camera for a client’s application.  Indoor / Outdoor  Max. Resolution  Audio support  Compression format (Generally .mp4)  Power (Normally IP cameras powered with PoE)  Vandal Resistance (Resistant to impacts)
  • 17.
    10  Image sensordetails  IP class of the camera  Frame rate Resolution of a camera is a main point when we talks about security surveillance so the resolution level should be as following table 2.1 Operational requirement Pixels / inch reqired Identification 12.5 px /in Recognition 6.3 px/in Detection .6 px/in Table 2. 1 – Required resolution levels to surveillance
  • 18.
    11 Table 2. 2– IP Standards Table When a camera used for outdoor application the IP rating of the housing of camera should be considered. This IP rating is a standard which defines the ability to withstand against water and solid particles for a housing of an equipment. Table 2.2 shows the IP ratings Ability of withstand impacts on the housing of an equipment is denoted by IK ratings, following Table 2.3 shows s standard IK rating Chart.
  • 19.
    12 Table 2. 3– IK Standards Table 2.1.2.1.3 Selecting suitable storage devices for cameras Figure 2. 2 – Selection Interface Axis Design Tool I choose required storage sizes for above selected cameras (mentioned in figure 2.1) using axis design tool, it is an online tool that we can specify the selected camera, scene
  • 20.
    13 mode, frame ratevideo encoding and etc. ( Figure 2.2) Then this tool calculates the required storage for each selected camera.( Figure 2.3) Figure 2. 3 – Axis Design Tool Results 2.1.2.2 Access Control System Access control systems are used to areas which needs to secure from unauthorized accesses. Typical Access control system consists of Electromagnetic lock, Reader for authentication, Exit push button and controller. These readers have several types.  Bar Code Readers: These types of readers reads the data printed on card as Bar code or a QR code.  Proximity Card reader : in this types of readers user has to swipe or get closer the card to reader in this readers RFID ( Radio Frequency Identification ) technology is used.  Biometric readers: In these type of readers reader detects the fingerprint or face of a person, in few countries eye detection is also used. In following figure 2.4 shows the schematic of access control system of Waterfront project, Building 02 which was created by me for a presentation.
  • 21.
    14 In this systemeach of access control unit ( one door ) is controlled by the local unit controller all of these unit controllers are connected to one unit called unit controller and this unit controller is connected to LAN and all the monitoring and controlling can be done with this server. For this system the card reader is a proximity reader which uses the RFID technology. Door contact is used to get the status of the door (whether the door is opened or closed) and when the user swaps the right card through the reader local unit controller gives the open signal to the electric lock. Pressure button is used to manually open the lock from the inside. Figure 2. 4 – Access control system diagram
  • 22.
    15 2.1.2.3 Video doorphone system This is a latest system rises up to control access into apartments of the building from one place (Security room). As an example assume there is an apartment complex with 10 residences and a security room for prevent access of unwanted persons. For each residence there is one video unit with a display, and in security room there is device called entrance station, with a keypad and a camera, when a person needs to enter to the complex he has to dial the particular number on the entrance station of the residence he needs to go. Then the owner of that residence can see him through the camera and he can grant access through video unit when the owner granted access main door lock opens automatically and the person can enter to the complex now. And there is a separate phone for security room to communicate with each of residence. Al the control is done by the control unit and all the video units are connected to the control unit via a video distributor. Normally there is one video distributor per each floor. In following figure 2.5 shows a video door phone system schematic designed for waterfront project building 4. For that design equipment from Aiphone brand are used. Figure 2. 5 – Video door phone system diagram
  • 23.
    16 2.1.2.4 Master ClockSystem I got a chance to work on designing a Master Clock System for Nawaloka Hospital. The schematic of Master Clock System drawn by me is shown in figure 2.6. Figure 2. 6 – Master Clock System In master clock system we can adjust the time of several clocks from one place. All the clocks are synchronized using Network time protocol Server (NTP Server). These clocks are connected through Ethernet connection. 2.1.2.5 Building Management System (BMS) BMS is a control system based on computer based controllers used in buildings to controlling and monitoring the electrical and mechanical systems in the building. Under BMS we can control Heat Ventilation and Air Conditioning Systems (HVAC) and above mentioned systems CCTV, Access control systems etc. in DIMO BT I learnt about HVAC under the BMS. The purpose of using BMS is manage the energy consumption for above systems and to take maximum efficiency and to reduce the manual operation of those systems.
  • 24.
    17 2.1.2.5.1 Heat ventilationair conditioning system The purpose of HVAC systems is to control the temperature and humidity of the air volume inside a space. There are two main systems inside a HVAC systems.  Air handling system  Chilled water management system To handle air inside smaller area (room) we can use Fan coil unit (FCU) and to handle air in larger area (big hall or several rooms) we can use Air Handling Unit (AHU). 2.1.2.5.1.1 Air handling unit Conditioning of intake air is done by using air handling unit. To do this conditioning it has several dampers to control intake / exhaust air volumes, mixing box, cooling coil, filters, fans for exhaust and intake. To get the status of air and status of AHU several sensors are placed. The supply air leaves to the space we have to air conditioned. And this air absorbs the heat from the space and through the return duct this air again taken into the AHU by sensing the CO2 percentage of return air the exhaust and fresh air dampers are controlled. Return air and the fresh air mixed at the mixing chamber and goes through several filters, cooling coil and cools down. This cooled air leaves the AHU as Supply air. This cycle is repeating inside the AHU. A schematic for AHU is give in figure 2.7 Figure 2. 7 – AHU Schematic
  • 25.
    18 2.1.2.5.1.2 Chiller Chiller pumpsthe chilled water into the AHU or FCU s. the chilled water goes through the cooling coil and absorbs the heat rom return air. This chilled water return again to the chiller’s heat exchanger and again chilled water is supplied into the AHU. In figure 2.8 shows a basic schematic of chiller operation. Figure 2. 8 – Chiller Schematic Mainly the chilled water circulation in AHU side is done by the Chilled water primary pump but we can use secondary pump also to support this circulation. The bypass valve is used to balance the pressure of Chilled water supply and Chilled water return. 2.1.2.5.1.3 Direct Digital Controllers (DDC) All the controlling of BMS is done by programmed DDCs. It is a microprocessor based controller. It can take several inputs (Digital or Analog) and produce several outputs (Digital or Analog) based on the input and the programmed algorithm to control the BMS. These digital/analog inputs and outputs are defined as points.
  • 26.
    19  DO (DigitalOutput): This gives digital output (high or low) to the instrument generally these kind of outputs are given to the relays when controller sets the high value relay turns on and for the low value relay turns off.  DI (Digital Input): From this controller gets a status of instrument (On / off status of Open / Closed status) these kind of inputs are taken from flow switches, pressure switches, level switches.  AO (Analog Output): This is a variable voltage signal given by the DDC to control an instrument. This type of signal is used to control the speed of a motor, control the position of damper.  AI (Analog Input): This is a variable voltage output signal received by the DDC to identify status of environment or instrument. As an example temperature, humidity, CO2 level, pressure are taken as Analog inputs. These points are further categorized into two types as dry contacts and wet contacts, in dry contacts external power supply should be given to work of the sensor. 2.1.2.5.1.4 Point list Point list is a list which includes all the points in the BMS. Point list is given by the client to the contractor so he can design the system as required specification. Table 2.4 shows an example for a point list. Table 2. 4 – Example Point List 2.1.2.6 Fire Detection System Fire detection systems is done in separate section in DIMO BT department. One day I got a chance to study about Fire Detection systems. The task given to me was to compare fire Description DI DO AI AO CEB HT Incoming C.B Status 1 CEB HT Incoming C.B Alarm (Trip) 1 HT Outgoing C.B T/F-01 & 02 Status 3 HT Outgoing C.B T/F-01 & 02 Alarm 3 Main Circuit breaker Status (2Nor of 3000A) 3 Main Circuit breaker Alarm (2Nor of 3000A) 3 CB (Critical Load Panel 01) Status 2
  • 27.
    20 control panels fromBOSCH and from local supplier. The basic schematic for fire detection system was given in figure 2.9 Figure 2. 9 – Basic fire panel diagram In here each detection device / manual call point was given an address and the address was recorded with the location of the detector / manual call point if the detector activates of manual call point activates the panel shows the location of the fire and there is sprinkle system attached to this. The respective sprinkle is turns on after the detection of the fire.  Closed system In closed system the detection device and the control panel should be in same brand. in here the communication is done by special specific protocol for that brand.  Open System In open system there is no special protocol and the common protocol is used to communicate so we can use any brands to panel and to detection devices.
  • 28.
    21 2.2 Ceylon ElectricityBoard I got chance to learn the way of using theories practically which we learnt from university. I trained under Transmission and Generation Sections in CEB. During this period I was able to get familiar with equipment, operations, maintenance work of CEB. Our group was given a training schedule as in table 2.3. Training Establishment Training Place Period From To Hydro Power Generation Kotmale Power Station 2016-02-01 2016-02-12 Generation (CEB) Thermal Power Station Kelanitissa Power Station 2016-02-15 2016-0219 Sapugaskanda power station 2016-02-22 2016-02-26 Transmission Veyangoda grid substation 2016-02-29 2016-03-04 Hot line maintenance 2016-03-08 2016-03-11 Planning Generation & Transmission Planning Division 2016-03-14 2016-03-18 Operation System Control Centre 2016-03-21 2016-03-24 Table 2. 5 – CEB Training Schedule 2.2.1 Hydro Power Generation – Kotmale Power station Our group was assigned to the Kotmale power station. From there I learnt lot of things about hydro power and the operation of the Kotmale power station. And our group got a chance to observe a stator winding repairing of the unit 01 stator done by foreign engineer. Kotmale PS is the first underground power station in Sri Lanka. Kotmale PS is commissioned in year 1985 and the installed capacity is 201MW ( 3 x 67MW) . For electricity generation water is taken from kotmale oya which is a main affluent
  • 29.
    22 of Mahaweli Ganga.This is second largest hydro power plant in Sri Lanka and this power plant has the ability of frequency controlling. 2.2.1.1 Details of Kotmale Power Station In kotmale reservoir the catchment area is about 544km2 . The water level of the reservoir is about 702m – 703m from MSL. And the power station can be operated until the water level become 665m from MSL. The total storage of the reservoir is about 176x106 m3 . Figure 2.10 shows the water flow of the kotmale power station. Figure 2. 10 – Kotmale water flow 2.2.1.2 Generator details In kotmale power station there are 3 generators with max power output of 67MW the operating head is 226m and the type of the turbine is Francis (vertical axis) type. Rating of
  • 30.
    23 the generator 900MVA,.85 p.f. the generator output voltage is 13.8kV. this generator uses brushless type excitation system. 2.2.1.3 Water flow The high pressure tunnel is made out of steel to withstand the high pressure of the water inside the tunnel. The low pressure tunnel is about 7km long and the water pressure is low in this tunnel than the high pressure tunnel. The water flows to the turbine through the main inlet valve (MIV) this valve is rotary type valve. There are two seals named service seal and maintenance seal in two sides of this valve service seal is used in every opening and closing o the valve to rotate the turbine and the maintenance seal is operated to repairing or inspection of the service seal.in figure 2.11 the view from the spiral casing of the MIV is shown. Figure 2. 11 – MIV, Kotmale PS The water enters to the turbine from MIV to the spiral casing and to the wicket gates (24 gates) these wicket gates are used to control the water flow into the turbine the turbine has 17 turbine blades. This turbine rotates at speed of 375 rpm. After rotates the turbine water flows through draft tube which has a conical shape. Then the water enters to the downstream surge chamber and after finally water flow outside through the tail race.
  • 31.
    24 2.2.1.4 Excitation Systemof generator. In generator units brushless excitation system is used to excite the generator. Initially 220V DC supply is given to the AVR from auxiliary supply. After generator speed reaches about 275rpm the 220V DC supply is taken from directly from the generator output voltage. Schematic of the excitation system is given in figure 2.12. From this system we can control the reactive power by controlling the excitation voltage of inverter.( Adjusting the firing angle of the inverter) Power Out Generator Breaker Generator Figure 2. 12 – Kotmale excitation system diagram
  • 32.
    25 2.2.1.5 Governor Governor isused to control the active power output of the generator. This is done by controlling the water flow into the turbine. There are 24 wicket gates around the turbine these wicket gates are controlled by the governor using hydraulic system. 2.2.1.6 Switch yard of Kotmale PS In kotmale power station there is a 132kV/220kV switchyard. There are six bays in the switchyard. In figure 2.13 shows a view of the switchyard. Figure 2. 13 - Switchyard Kotmale PS  Bay 01 – Anuradhapura 1 and Victoria 1  Bay 02 – Anuradhapura 2 and Victoria 2  Bay 03 – Upper kotmale 1 and unit 01 output  Bay 04 – Upper kotmale 2 and unit 02 output  Bay 05 – Biyagama 1 and unit 03 output  Bay 06 – Biyagama 2 Switchyard components are briefly explained bellow.
  • 33.
    26 2.2.1.6.1 Surge arrestor Figure2. 14 – Surge arrestor In figure 2.14 show a picture of surge arrestor. This component is used to protect the insulations and equipment from lightning surges or switching surges. These arrestors diverting the surge current to the earth in a case of surge. 2.2.1.6.2 Earth switches These earth switches are operated for isolated sections when there is maintenance for protection of people. 2.2.1.6.3 Capacitor Voltage Transformers (CVT) CVTs are used for measuring purpose. The reason to choose CVTs other than VTs is l using VTs for measure high voltages is not economical. These CVTs can be used to communicate using power line career method when combined with wave traps.in figure 2.15 shows a picture of CVT. Figure 2. 15 - CVT
  • 34.
    27 2.2.1.6.4 Current Transformers Currenttransformers are also used for measurement purpose. This transformer converts the line currents to small current values to measure. The converted value is directly proportional to the real value. Following figure 2.16 shows a current transformer. Figure 2. 16 - CT 2.2.1.6.5 Circuit Breakers (CB) CB is operated automatically under detection of faults the faults are detected with the help of CTs CVTs and relays. It protect the system from damages caused by overloading and short circuit conditions.There are CBs use minimum oil and SF6 as insulation. The figure 2.17 shows a CB. Figure 2. 17 – CB of Kotmale Switchyard
  • 35.
    28 2.2.1.6.6 Power Transformers Inkotmale switchyard there are three single phase bank type transformers for each unit. Rated power of each bank is 20MVA/30MVA. Cooling method is ONAN /ONAF . Rated voltage is 13.8kV/220kV. Vector group is YNd11. 2.2.1.6.7 Earthing transformers This transformers are used to get auxiliary supply and as a protection for fault currents. The rated power is 1.6MVA and the cooling method is ONAN. Rated voltage is 13.8kV/11kV. the vector group is ZNyn11. 2.2.1.7 Repairing of Stator Winding at unit 01 Our group got a chance to observe a repairing of stator winding of unit 01. We got a chance to observe the rotor, inside of spiral cage, inside of draft tube. The damaged winding was replaced by foreign engineer. Figure 2. 19- Rotor of the unit 01 Figure 2. 18 - Replacing windings of the stator
  • 36.
    29 2.2.1.7 Nillambe Powerstation This is a mini hydro power plant in mahaweli complex which is under the kotmale PS. The generation is 3.2MW. in Nillambe PS Francis (Horizontal axis) type turbines are used. There are two generator units each of 1.6MW capacity. The operating head is 110m. 2.2.2 Generation (CEB) – Thermal Complex 2.2.2.1 Kelanitissa Combined Cycle Power Station (KCCPS) In KCCPS there are two power generator units. Gas Turbine and Steam Turbine which gives total of 165MW. From gas turbine 110MW and from steam turbine 55MW (50MW from High pressure turbine and 5MW from Low pressure turbine). The fuel used in KCCP are Naphtha and Diesel. Gas turbine is started with Diesel and when the power output reaches 40MW, the running fuel is changed to Naphtha. When shutting down the GT again the running fuel is changed into Diesel to avoid naphtha being stuck inside the GT .The GT has 14 combustion chambers. Exhaust gas temperature from gas turbine is about 560o C . This exhaust gas is used to heat water and produce steam for Steam turbine. KCCPS can run in simple cycle mode or Figure 2. 20 - Removed winding
  • 37.
    30 in combined cyclemode. To produce steam needs to rotate the ST the Heat Recovery Steam Generator (HRSG) is used. GT is operating at 3000rpm, Steam turbine (HP) is operating at 9420 rpm and the Steam turbine (LP) is operating at 3000rpm. The output voltage of GT is 15kV for ST the output voltage is 11.5kV.the schematic of KCCPS is given in ANNEX 04 2.2.2.1.1 Heat Recovery Steam Generator (H.R.S.G) This unit heats the water using four coils. Condenser, low pressure economizer, evaporator and super heater. The main function of the HRSG unit is to recover heat energy from the exhaust gas of GT. This produces High pressure steam and Low pressure steam. First the water flows through the economizer. Then the created steam is flows to the steam drum. Then the water at the bottom of the steam drum flows through the evaporator. Then this water become steam and again this steam flows to the steam drum. This steam drum is heated through the super heater. High pressure superheated steam has temperature of 5110 C and has a pressure of 70bars. Low pressure super-heated steam has temperature of 2170 C and has a pressure of 5.5bars. 2.2.2.2 Sapugaskanda Diesel Power Station In Sapugaskanda diesel power plant the electricity is generated by using diesel engines. These engines work as prime movers of the generators. In Sapugaskanda PS there are two stations, Station A and Station B. the fuel used are Diesel and Heavy fuel. In station A there are 4 x 20MW generators installed but currently the running capacity is 3 x 16MW + 1 x 18MW. The speed is 428rpm in these machines. The engine type of station A is 18 Cylinder V type. The generation cost per unit is about 19.50LKR. In station B there are 8 x 10MW generators are installed but the running capacity is 8 x 9MW. The speed is 428rpm on these machines. The engine type of section B is 8 cylinder Inline type. The generation cost per unit is about 17.50LKR.
  • 38.
    31 In both stationsthere are 14 poles and the rotor type is salient pole rotor. To get air for combustion in engines turbo chargers are used. Using exhaust gas turbo charger rotates a compressor and take fresh air in inlet. Figure 2.21 shows simple schematic of turbo charger. Figure 2. 21 – Turbo Charger 2.2.2.2.1 Starting process of engines Station B All the engines are operated at 9MW, 5MVAr and running speed is 428rpm. When starting diesel is used and the running fuel is changed to HFO when following conditions are satisfied.  Load reaches 3 MW  Ring main heavy fuel temperature above 700C  Cylinder cooling water temperature above 700C Booster pumps are used to pressurize oil from 3.5bar to 5bar. When an engine is starting after stopped more than two hours. Following things has to be done when starting.  Barring – flush out any stuck lubricant, water or air by rotating two revolutions with valve open.  Blowing – applying high pressure until machine reaches 70rpm.  Ignition – ignition is automatically done at 90rpm.
  • 39.
    32 Loading of stationB is done 1MW per 1.5minutes. and the de loading the machines at 1MW per 1 minute. When de loading the machine at 7MW fuel is changed back to diesel. And running for 45minutes to flush out HFO inside the engine. Station A Operating speed of engines is 428rpm.Engine 1,2,3 can produce 16MW max active power output and engine 4 produces 18MW max output. And the machines can provide reactive power up to 10MVAr. When starting diesel is used and the running fuel is changed to HFO(Heavy Fuel Oil). When reaches to following conditions.  Load is about 40%  Ring main Heavy fuel temperature above 700 C  Cylinder cooling temperature above 690 C Jacket, injector and lube oil cooling is done with cooling water system. The machines in Station A are loaded 1MW per 1minute. The engine 1 and engine 3 is connected with SUT 01 and, engine 2 and 4 are connected with SUT 02. The excitation system is Permanent Magnet Generator (PMG) 2.2.3 Veyangoda Grid Substation Veyangoda grid substation consists of both 220kV and 132kV transmission voltages and 33kV sub transmission Voltage. But for 132kV there is only a bus bar and tin future there will be a 132kV line. There are four incoming 220kV transmission lines, two from new chillaw and two from kotugoda. This four incoming lines are connected with 220kV bus bar 1 and 220kV Bus bar 2. This two bus bars are connected with two 150MVA transformers and the 220kV is stepped down to 132kV. Then the 132kV bus bar is connected with three 132kV/33kV transformers. The 33kV outputs from these transformers then goes to the 33kV GIS and distributed into eight feeders.  Veyangoda  Wathupitiwala  Divulapitiya x 2  Veyangoda / Minuwangoda
  • 40.
    33  Nittambuwa /Veyangoda  Nittambuwa  Nittambuwa / Pasyala When we were at the Veyangoda grid substation we got a chance to visit Aniyakanda Grid Substation to observe an installation of Online Oil filter to a transformer. This is done to reduce the ppm level of transformer oil when the transformer is running. In grid substation following components are used. Also we were able to capacitor bank arrangement of Aniyakanda substation.  Switching equipment.  Transformers o Power TF o Auxiliary/ Earth TF o Instrument TF  CT  CVT  VT  Control & Protection equipment.  Earthing System.  DC power supply.  AC power supply.  Communication system.  Busbar arrangement. 2.2.3.1 Bus bar arrangement There are three main types of bus bar arrangement single busbar, double busbar and one and half busbar. There are two main parts in single bus bar arrangement as single busbar and single busbar with sectionalizer. Figure 2. 23 – Single Busbar Figure 2. 22 - Single Busbar with bus Sectionalizer
  • 41.
    34 2.2.3.2 Power Transformer InVeyangoda substation there are two power transformers of rating 150MVA . This transformer is a 220kV/132kV/11kV transformer and the 11kV winding is not using.the c=vector group of this transformer is YNyn0+d11. The cooling method used is ONAN(Oil Natural Air Natural) and ONAF(Oil Natural Air Forced). Diagram of a typical transformer is given in following figure 2.26 BLADDER CONSERVATOR TANK DEHYDRATING BREATHER OIL LEVEL GAUGE CONNECTING VALVE BUCHHOLZ RELAY DIAL THERMOMETER TANK OIL PUMP RADIATOR COOLER BUSHING CURRENT TRANSFORMER PRESSURE RELIEF DEVICE Figure 2. 24 – Busbar Figure 2. 25 - One and half bus bar Figure 2. 26 – Power Transformer Diagram
  • 42.
    35 If the arcformed inside the transformer buchholz relay operates. It senses the oil level inside conservator and oil flow through the relay. If the pressure increases inside the tank then the pressure relief valve is operated and reduce the pressure inside the transformer. In conservator tank there is a device called bladder this bladder absorbs the air particles from the oil then this absorbed air is sucked by the dehydrating breather. The colour of silica gel inside the breather should be blue if the colour changes into pink or red the silica gel should be changed. Cooling methods of power transformer is mentioned below.  ONAN(Oil Natural Air Natural)  ONAF(Oil Natural Air Fore)  OFAN(Oil Force Air Natural)  OFAF(Oil Force Air Fore)  ODWF(Oil Drain Water Force).  Water cooling 2.2.4 Transmission Operation and Maintenance 2.2.4.1 Protection Protection can be sub divided into Generator protection, Transformer protection, bus bar protection and line protection. 2.2.4.1.1 Generator Protection  Differential Protection  Voltage Restrained Over Current Protection  Negative Phase Sequence  Loss of Excitation  Reverse Power Protection  Stator Earth Fault Protection  Rotor Earth Fault Protection  Over Voltage Protection  Under Voltage Protection  Over Active Protection  Over Reactive Protection (Lead/ Lag)  Creep Detect
  • 43.
    36  Shaft CurrentProtection  Shaft Voltage Protection 2.2.4.1.2 Transformer Protection  Differential Protection  Restricted Earth Fault Protection  Over Current Protection  Directional Over Current Protection  Buchholz Relay  Transformer Oil and Winding Temperature Alarm and Trip 2.2.4.1.3 Line Protection  Distance Protection  Back-up Protection  Differential Protection  Over Current Protection  Directional Over Current Protection  Sensitive Earth Fault Protection  Directional Earth Fault Protection  Auto Re-closer 2.2.4.2 Hot line maintenance The hot line maintenance is doing maintenance without removing the supply. This is very effective method in maintenance but dangerous. Under hot line maintenance following three functions are carried out.  Hot Line Maintenance of 132kV and 220kV power transmission lines 1. Hot stick method (Lines men at Ground potential) 2. Bare Hand Method (Linesmen at line potential using a conductive kit) 3. Combined Method
  • 44.
    37  Cold LineMaintenance of 132kV and 220kV Power transmission lines 1. When it is difficult to use Hot line methods 2. Line and tower shifting work 3. Tower painting  Breakdown attendance of 132kV and 220kV Power transmission lines 1. Line breakdowns 2. Transmission tower breakdowns 2.2.4.2.1 Tower types, design and tower locations Basically there are 5 types of towers used in transmission. i. Angle tower ii. Suspension tower iii. Tension tower iv. Terminal tower v. Transposition tower These towers again classified from the circuits carried by them. 4 2 3 1 Y XO Y 7 3 2 1 8 6 5 4 Y XO Y Figure 2. 28 - Single circuit Single earth Figure 2. 27 - Double circuit Double earth
  • 45.
    38 ` 2.2.5 Generation andtransmission planning In generation and transmission planning them forecasting the future energy needs of the country. After analysing providing solution for them. They simulates the designed power systems using soft wares find solutions for upcoming problems. 2.2.5.1 Generation Planning Mainly the power generation is done in Sri Lanka using hydro and thermal power plants. To fulfil future power demands we need to plan the future generation. To do that demand forecasting should be done. Growth of the electricity demand is related to the GDP (Gross Domestic Product) growth. To demand forecasting they are using pas generation and past GDP values. 2.2.5.2 Transmission Planning Demand is calculated by sales of electricity. Forecasting is done by using past values. After that the forecasted demand is divided in grid wise. When transmission planning they are considering about the existing network capabilities of carrying the loads at different conditions. They also consider about future generation developments. In transmission planning they are testing the system with PSS/E Simulation software for different scenarios.  Dynamic condition  Static Condition 7 3 2 1 6 5 4 Y XO Y XO Y 3 54 1 2 Figure 2. 30 - Single circuit Double earth Figure 2. 29 - Double circuit single earth
  • 46.
    39  Contingency Condition( Single) In this software they calculate load increments for all grid substations. Update calculated values in simulation software with loads. First they analyse the steady state and then single contingency. Finally they analyse the dynamic situation with an automatic script file. This dynamic system is equal to the actual system. The transmission planning procedure is attached in ANNEX 05 2.2.6 System Control Centre (SCC) The generated electricity in Sri Lanka cannot be stored. So the demand of the country should be produced instantly to balance the power generation and the Demand. The main responsibility of the SCC is balancing the demand with the generation. They are monitoring system frequency as a measure of the balance of the demand and the generation. 2.2.6.1 Functions of the SCC  Controlling the system frequency  Controlling the system voltage  Release lines and machines for maintenance 2.2.6.2 Frequency controlling plants in Sri Lanka  New Laxapana  Victoria  Samanalawewa  Kotmale  Upper Kotmale  KPS( Kelanitissa Power Station) small Gas turbines 2.2.6.3 Spinning Reserve Spinning Reserve margin to be not less than 5% of gross generation. Additional available high cost generation and available hydro plants with short time
  • 47.
    40 starting capability maynot be started ( for short durations) only to keep this spinning reserve margin. 2.2.6.4 Pond Balancing This is a scheme that is used by SCC to release water from each reservoir and pond to keep level balance while taking the optimum power output according to the situation of cascaded hydro system. 2.2.6.5 Hydro complexes in Sri Lanka In Sri Lanka there are major 3 hydro complexes. Mahaweli Complex ,Laxapana complex and Samanalawewa( Other Hydro)Complex. UPPER KOTHAML P.S 2×75 MW Figure 2. 31 - Mahaweli Hydro Complex Figure 2. 32 - Laxapana Hydro Complex
  • 48.
    41 2.3 Lanka ElectricityCompany (PVT) Ltd (LECO) LECO is responsible for distribution of electricity in distribution region 5. It includes areas of coastal area in western and southern province. LECO has 7 branches to manage their distribution. 2.3.1 LECO Kandana Customer Service Centre (CSC) Brakdown handling, new connections, meter shifting, likewise all the customer end services are provided by CSC. This is also called as Depot. 2.3.1.1 Installing of a Net Meter When we were at Kandana CSC we were able to observe the process of installing a single phase net meter. 2.3.1.2 Components used in Distribution Systems by LECO Figure 2. 34 – Single phase net meter Figure 2. 33 - Net Metering Connection Diagram Figure 2. 36 - Piercing Connector Figure 2. 35 - Large Angle
  • 49.
    42 These are someof the components used by LECO in Distibution Systems. Figure 2. 37 - Suspension Clamp Figure 2. 38 - DDLO- (Drop down Lift Off) Figure 2. 39 - FDS ( Feeder Disconnect Switch)
  • 50.
    43 2.3.2 LECO HeadOffice 2.3.2.1 Distribution Control Centre DCC controls the whole process of the interruptions and breakdowns. In here 24 hour operation is carried out. The high voltage line diagram is drawn on the mimic board. This mimic board is updated always as the system status. . In addition to that distribution control centre is the place which issue work permits for high voltage line interruptions. Further it prepares three main reports such as daily report, electricity supply outage report and consumer service call report. 2.3.2.2 Geographical Information System (GIS) Creating a geographical map of the distribution system is the objective of GIS. GIS has all the information about Distribution Transformers, poles, LBSs, LBCs, ARs, sectionalizers and all the conductor information. GPS data is collected by the Branches and depots. They are using data logger and GPS receiver for this data collection. Technicians at CSC goes to each pole and each transformer and recording these data. After recording using AutoCAD and pathfinder software they creating a maps depot wise, Branch wise and overall map. Figure 2. 40 - A Section of the mimic board
  • 51.
    44 2.3.3 LECO Trainingcentre In LECO training Centre there are arrangements of switches, transformers quite similar to the real operation. We were able to see inside of a distribution transformer, DDLO, LBS, arrangements 2.3.3.1 Meter test lab In LECO energy meters at consumers’ houses are replaced in every five years, these removed meters are tested in test lab. Also new 3phase and net meters are tested in here. In this test lab following tests are carried out. • Full Load Test • Low Load Test • Maximum Load Test • Power Factor Test Figure 2. 42 - Inside of Distribution Transformer Figure 2. 41 - – LBS arrangement
  • 52.
    45 2.3.3.2 Transformer Workshop Intransformer workshop repairs of the transformers is being doing. After the repairing of a transformer they performing few tests for transformers. Insulation megger test, oil test, ratio test, load test. If the transformer failed any of above test again error is checked and repaired. The oil test is carried out using oil tester. Figure 2. 43 - Testing bench used to testing meters Figure 2. 44 – Oil Tester
  • 53.
    46 2.3.4 ANTE LECOMeter factory In ANTE LECO factory they are testing the new meters imported from china. They are using test benches to test the new meters and the testing process is automatic if there is any error in a meter the system indicates the fault and that meter is tested again after repairing. Figure 2. 46 - Inside of electronic meter Figure 2. 45 - Electro Mechanical meter
  • 54.
    47 3. CONCLUSION Training Divisionof UOM along with NAITA has done tremendous service in organizing industrial training for undergraduates. Maintaining daily diary was helpful to revise knowledge gained at training Establishment. I choose the DIMO(PVT) Ltd for the first 12 weeks of training period. It was the first time I was conduct myself in an office environment. It was very clean and smart office environment. I was trained under Design and Estimation Manager Mr. Jagath Wickramasekara. It produces ELV solutions like CCTV, BMS. I did not have good knowledge about ELV systems. So Ms. Sayuri Sumithraarachchi and Mr. Ruwan Dissanayake helped me and my friend to acquire a good knowledge about ELV systems. I think it is better to give knowledge ELV systems before training. It will be benefit trainees when conducting training in such a place. Because we had to spend a lot of time on learning those theories. Only few opportunities I got to involve in practical work. We missed a chance to involve in a new project as the relevant equipment was not reached to the company and we were finishing the training period in that company. In last few weeks I was able to visit the site at Movenpick hotel construction. In there I studied lot of practical issues we had to face when implementing a real system. I hope practical knowledge will benefit me in the future and I would like to say that I obtained good practical and theoretical knowledge from this company. I must mention that I was easy to carry out my training with interesting because the people of the company were very friendly and willing to help. I spent 8 weeks in Ceylon Electricity Board as a trainee. I had a chance to get training from several sections of CEB. I was able to get training from Kotmale Hydro Power station, , Kelanitissa Combined Cycle Power Station,Sapugaskanda Diesel Power station, System Control Centre, Generation Planning Branch and Veyangoda Grid Substation. I understood how theories are employed in the field after I got in-plant training from CEB. It was very interesting training experience in Kotmale hydro power station.because when we were there a big maintenance of unit 01 is being carrying out. So we were able to identify the components inside of the generator. I think it was a once in lifetime chance to going inside to the spiral cage of a Hydro generator. Got clear idea about how to generate a unit of electrical energy we used at our premises. I identified electromechanical components which involve in generation process. I also learned about thermal power generation from KCCPS and Sapugaskanda PS.Whwn we were at Sapugaskanda PS we were expeiriencea an islanwide blackout and observed the actions carried out in the plant to recover the plant. I got good knowledge about the gas turbine generation and combined cycle generation and identified the major
  • 55.
    48 components. I learnedhow to balance demand and supply and how to keep system quality from System Control Centre. I studied long term generation planning from Generation Planning Branch of CEB. I got rare chance to observe transformer online oil filtering when I was training in Veyangoda grid substation in addition to studying about the transmission system. However I got valuable industrial training from CEB sections. People were friendly and most of them helped us to conduct our training successfully. Other 4 weeks I got training experience from LECO. I was assigned to Kandana Customer Service Centre, Kelaniya Branch Office, Engineering division, Distribution Control Centre and Meter Testing Laboratory. At depot I observed how they interact with the customer and the services they supplied.. I also had a visit to primary substation nearby. During the week I spent in Engineering division I got general knowledge about distribution planning. I learnt about energy meter testing from the Meter Testing Lab in Ekala. I could get sound overall idea about the LECO distribution network. I must mention something about the overall training program. It is better there was training schedule to follow. Therefore it was easy gain knowledge. If we were assigned to a one training place for all 24 weeks, it may useless if we could not involve in practically to the job. So I clearly declare that the training programme conducted for our batch benefited every student who underwent it. And I hope I got valuable training experiences for my future career.
  • 56.
    49 ANNEX 01 Organization Structure– DIMO (PVT) Ltd. ORGANIZATIONCHARTDIMO CHAIRMAN CEO ManagingDirector (Mr.SarathAlgama) ChiefOperatingOfficer (Mr.WijithPushpawela) Director (Mr.RoshanFernando) BusinessUnit Manager (ShipRepairs) Manager Accounts& Administration BusinessUnit Manager (ITProjects) BusinessUnitManager (BuildingTechnologies) BusinessUnitManager (PowerSolutions) BusinessUnitManager (HealthCare) Manager Services Product Managers Manager Sales Manager Projects Manager Sales Manager Projects ExecutiveManagerShip Repairs Site Engineers Commercial Executive Commissioning Engineer Site Engineers Commercial Executive Commissioning Engineer TechniciansTechnicians Mechanical, Electronic Engineers Technicians Sales Engineer Sales Executive Commercial Executive Executives
  • 57.
    50 ANNEX 02 Organization Structure-CEB Chairman and the members of the board General Manager AGM Corporate Stratergy AGM Generation AGM Transmission AGM Distribution Division 1 AGM Distribution Division 2 AGM Distribution Division 3 AGM Distribution Division 4 AGM Asset Management & Centralized Services AGM Projects Finance Manager Chief Internal Auditor Chief Legal Officer Secretery to the Board
  • 58.
    51 ANNEX 03 Organization Structure- LECO Share holders Chairman & Board of Directors General Manager Head of Engineering System Development Manager Chief Financial Officer Head of Operations Branch Manager System Operations Manager Human Resource Administration Internal Auditor
  • 59.
  • 60.
    53 ANNEX 05 National powerand Energy demand forecast Grid demand forecast Capacity enhancement proposals System studies Transmission expansion proposals Saticfactory Long term transmission development plan Distribution development plans Generation expansion plans
  • 61.
    54 ABBREVIATIONS 1. DIMO -Diesel and Motor Engineering 2. CEB – Ceylon Electricity Board 3. LECO – Lanka Electricity Company 4. ELV – Extra Low Voltage 5. BT – Building Technologies 6. CCTV – Closed Circuit Television 7. BMS – Building Management System 8. ABC – All Bundle Conductors 9. IP – Internet Protocol 10. IP – Ingress Protection 11. LAN – Local Area Network 12. PTZ – Pan/Tilt/Zoom 13. VRMS – Video Record Management Server 14. VAS - Video Analytic Server 15. PoE – Power over Ethernet 16. RFID – Radio Frequency Identification 17. NTP – Network Time Protocol 18. HVAC – Heat Ventilation Air Conditioning 19. FCU – Fan Coil Unit 20. AHU – Air Handling Unit 21. DDC – Direct Digital Controller 22. PS – Power Station 23. MIV – Main Inlet Valve 24. AVR – Automatic Voltage Regulator 25. Rpm – Revolutions per minute 26. CVT – Capacitor Voltage Transformer 27. VT – Voltage Transformer 28. PT – Power Transformer 29. CT – Current Transformer 30. CB – Circuit Breaker 31. GT – Gas Turbine 32. ST –Steam Turbine 33. HP –High Pressure 34. LP – Low Pressure 35. HRSG – Heat Recovery Steam Generator 36. PMG – Permanent Magnet Generator 37. HFO – Heavy Fuel Oil 38. SUT – Step Up Transformer 39. TF - Transformer 40. GDP – Gross Domestic Product 41. SCC – System Control Centre 42. CSC – Customer Service Centre 43. GIS – Gas Insulated Substation
  • 62.
    55 44. GIS –Geographical Information System 45. FDS – Feeder Disconnect Switch 46. DDLO – Drop Down Lift Off 47. LBS – Load Break Switch 48. LBC – Load Break Cut-out