АТОМЫН БҮТЭЦ БА ҮЕЛЭХ СИСТЕМИЙН
ХООРОНДЫН ХОЛБОО
ЗНАЧЕНИЕ ПЕРИОДИЧЕСКОЙ СИСТЕМЫ
Агуулга:
Үелэх системийн бүтэц, aтомын
иончлолын (I) ба төрөлсөх ажил (E),
СЦЧ (Δχ), өдөөгдсөн төлөв, орбитын
радиус, валент чанар, үе, давхраа,
бүлэг
Химийн элементүүдийг ангилах анхны
оролдлогыг 1829 онд химич
И.Доберейнер хийжээ.
Түүнээс хойш 1862 онд Францын
химич А.Э. Шанкуртуа, 1863 онд
Английн химич Р.Ньюлендс, 1864 онд
Германы химич Л.Майэр нар атом
жингийн холбогдлуудаар
элементүүдийг ангилах санааг
дэвшүүлж оролдлого хийж байжээ.
1863 ОНД АНГЛИЙН ХИМИЧ Р.НЬЮЛЕНДС
ДМИТРИЙ ИВАНОВИЧ МЕНДЕЛЕЕВ
Химийн элементийн үелэх хуулийг нээж,
үелэх системийг боловсруулах хамгийн
шийдвэрлэх алхмыг Оросын эрдэмтэн
Д.И.Менделеев 1869 оны 2-р сард
“Оросын химийн нийгэмлэгийн сэтгүүл”-д
нийтлүүлсэн нэгэн өгүүлэлдээ “Атом
жин болон химийн төсөөтэй чанар
дээр үндэслэсэн химийн
элементүүдийг эмхлэн цэгцэлсэн
туршлага” нэртэйгээр үелэх системийн
анхны хувилбарыг химич нарт илгээжээ.
 Энэ үед нээгдээгүй байсан 6 элементийг
тэдгээрийн шинж чанарын хамт урьдчилан хэлж,
үелэх системийг хэрэглэхийн гайхамшигт жишээг
биеэр үзүүлжээ.
 Эдгээр элементүүдийг үелэх системийн хоосон
байсан нүднүүдэд байрлуулаад экабор,
экахөнгөнцагаан, экацахиур, экаманган,
экадиманган, экатантал гэж нэрлэсэн.
 Удалгүй тэдгээрээс бор, хөнгөнцагаан, цахиураас
эхлэн тус тус анхдагч нүдний элементүүд нээгдэж
сканди, галли, германи гэсэн нэрийг авчээ.
Эдгээрийн шинж чанар, нэгдэл нь Менделеевийн
урьдчилан хэлсэнтэй гайхалтай тохирч байлаа.
 (PL table үзүүлэх)
Деберейнер
гурвалжин
Шанкура
спираль
Ньюлендс
октав
Одлинг
хүснэгт
үе
эгнээ
Элементүүдийн бүлэг
Бүлэг= валентын электроны тоо
 Үе = гадаад давхраа
Дэс дугаар=цөмийн цэнэгийн тоо
Жнь: IY- үед (давхраа) :
19K39.09 1s2 2s2 2p6 3s2 3p6 4s1
[Ne10 ] 3s2 3p6 4s1
) ) ) )
2 8 8 1
4- р үе учраас дөрвөн давхраатай
1-р бүлэг учраас гадаад давхраандаа 1
электронтой
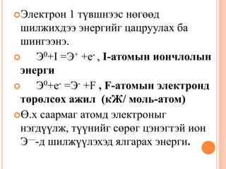
Электрон 1 түвшнээс нөгөөд
шилжихдээ энергийг цацруулах ба
шингээнэ.
 Э0+I =Э+ +е- , I-атомын иончлолын
энерги
 Э0+е- =Э- +F , F-атомын электронд
төрөлсөх ажил (кЖ/ моль-атом)
Ө.х саармаг атомд электроныг
нэгдүүлж, түүнийг сөрөг цэнэгтэй ион
Э—-д шилжүүлэхэд ялгарах энерги.
‫ﻼ‬ =
СЦЧ нь үелэх системийн үеийн дагуу
буурдаг. Иймд IA бүлгийн шүлтийн
металлууд, ялангуяа франци /Fz/
ХБСЦЧ-тай байхад, р-элемент
тухайлбал VllА бүлгийн элемент
түүний дотор S,P ХИСЦЧ-тай.
 IF 
2
1
Элементүүдийн СЦЧ
Ш.ОТГОНБИЛЭГИЙН НЭРЭМЖИТ ТЕХНОЛОГИЙН СУРГУУЛЬ
I-IV үеийн элементүүдийн атомын радиус
Ш.ОТГОНБИЛЭГИЙН НЭРЭМЖИТ ТЕХНОЛОГИЙН СУРГУУЛЬ
ДААЛГАВАР:
 периодическая система химических элементов
 Periodic table
1. www.yandex.ru
2. www.google.com
3. www.wikipedia.org
 Үелэх систем болон химийн элементүүдийн талаарх
15-20 даалгавар бүхий үгийн сүлжээ зохиох
 Үелэх системд байрласан элементийн тодорхой дэс
дугаарт харгалзах тэр элементийг хэрхэн нээсэн
түүх, физик шинж чанар, хэрэглээ сэдвийг судалж 3-
5 слайд (Power point программ ашиглан) хийх
 Хугацаа 09-23-ээс 10-07 хүртэл
 tseelei@gmail.com электрон хаягаар ба электрон
хэлбэрээр өгөх

101 4-yeleh huuli

  • 1.
    АТОМЫН БҮТЭЦ БАҮЕЛЭХ СИСТЕМИЙН ХООРОНДЫН ХОЛБОО ЗНАЧЕНИЕ ПЕРИОДИЧЕСКОЙ СИСТЕМЫ Агуулга: Үелэх системийн бүтэц, aтомын иончлолын (I) ба төрөлсөх ажил (E), СЦЧ (Δχ), өдөөгдсөн төлөв, орбитын радиус, валент чанар, үе, давхраа, бүлэг
  • 2.
    Химийн элементүүдийг ангилаханхны оролдлогыг 1829 онд химич И.Доберейнер хийжээ. Түүнээс хойш 1862 онд Францын химич А.Э. Шанкуртуа, 1863 онд Английн химич Р.Ньюлендс, 1864 онд Германы химич Л.Майэр нар атом жингийн холбогдлуудаар элементүүдийг ангилах санааг дэвшүүлж оролдлого хийж байжээ.
  • 3.
    1863 ОНД АНГЛИЙНХИМИЧ Р.НЬЮЛЕНДС
  • 5.
  • 7.
    Химийн элементийн үелэххуулийг нээж, үелэх системийг боловсруулах хамгийн шийдвэрлэх алхмыг Оросын эрдэмтэн Д.И.Менделеев 1869 оны 2-р сард “Оросын химийн нийгэмлэгийн сэтгүүл”-д нийтлүүлсэн нэгэн өгүүлэлдээ “Атом жин болон химийн төсөөтэй чанар дээр үндэслэсэн химийн элементүүдийг эмхлэн цэгцэлсэн туршлага” нэртэйгээр үелэх системийн анхны хувилбарыг химич нарт илгээжээ.
  • 9.
     Энэ үеднээгдээгүй байсан 6 элементийг тэдгээрийн шинж чанарын хамт урьдчилан хэлж, үелэх системийг хэрэглэхийн гайхамшигт жишээг биеэр үзүүлжээ.  Эдгээр элементүүдийг үелэх системийн хоосон байсан нүднүүдэд байрлуулаад экабор, экахөнгөнцагаан, экацахиур, экаманган, экадиманган, экатантал гэж нэрлэсэн.  Удалгүй тэдгээрээс бор, хөнгөнцагаан, цахиураас эхлэн тус тус анхдагч нүдний элементүүд нээгдэж сканди, галли, германи гэсэн нэрийг авчээ. Эдгээрийн шинж чанар, нэгдэл нь Менделеевийн урьдчилан хэлсэнтэй гайхалтай тохирч байлаа.
  • 10.
     (PL tableүзүүлэх)
  • 11.
  • 12.
  • 13.
    Бүлэг= валентын электронытоо  Үе = гадаад давхраа Дэс дугаар=цөмийн цэнэгийн тоо Жнь: IY- үед (давхраа) : 19K39.09 1s2 2s2 2p6 3s2 3p6 4s1 [Ne10 ] 3s2 3p6 4s1 ) ) ) ) 2 8 8 1 4- р үе учраас дөрвөн давхраатай 1-р бүлэг учраас гадаад давхраандаа 1 электронтой
  • 14.
    Электрон 1 түвшнээснөгөөд шилжихдээ энергийг цацруулах ба шингээнэ.  Э0+I =Э+ +е- , I-атомын иончлолын энерги  Э0+е- =Э- +F , F-атомын электронд төрөлсөх ажил (кЖ/ моль-атом) Ө.х саармаг атомд электроныг нэгдүүлж, түүнийг сөрөг цэнэгтэй ион Э—-д шилжүүлэхэд ялгарах энерги.
  • 15.
    ‫ﻼ‬ = СЦЧ ньүелэх системийн үеийн дагуу буурдаг. Иймд IA бүлгийн шүлтийн металлууд, ялангуяа франци /Fz/ ХБСЦЧ-тай байхад, р-элемент тухайлбал VllА бүлгийн элемент түүний дотор S,P ХИСЦЧ-тай.  IF  2 1
  • 17.
  • 18.
    I-IV үеийн элементүүдийнатомын радиус Ш.ОТГОНБИЛЭГИЙН НЭРЭМЖИТ ТЕХНОЛОГИЙН СУРГУУЛЬ
  • 19.
    ДААЛГАВАР:  периодическая системахимических элементов  Periodic table 1. www.yandex.ru 2. www.google.com 3. www.wikipedia.org  Үелэх систем болон химийн элементүүдийн талаарх 15-20 даалгавар бүхий үгийн сүлжээ зохиох  Үелэх системд байрласан элементийн тодорхой дэс дугаарт харгалзах тэр элементийг хэрхэн нээсэн түүх, физик шинж чанар, хэрэглээ сэдвийг судалж 3- 5 слайд (Power point программ ашиглан) хийх  Хугацаа 09-23-ээс 10-07 хүртэл  tseelei@gmail.com электрон хаягаар ба электрон хэлбэрээр өгөх