รหัส UTQ-220: กิจกรรมพัฒนาผู ้เรียน: การพัฒนาระบบดูแลช่วยเหลือนักเรียน

                                   UTQ online e-Training Course
                                            ใบความรู้ ที่ 1.1
           เรื่อง “ความหมาย วัตถุประสงค์ ประโยชน์ และคุณค่ าของการดูแลช่ วยเหลือนักเรียน”
                     โครงการยกระดับคุณภาพครู ท้ งระบบ ภายใต้ปฏิบติการไทยเข้มแข็ง
                                                ั               ั
                  (Upgrading Teacher Qualification Through the Whole System: UTQ)

  ระบบการดูแลช่ วยเหลือนักเรียนคืออะไร
           การดูแลช่วยเหลือนักเรี ยน คือ การส่ งเสริ มพัฒนา การป้ องกันและการแก้ไขปั ญหาให้แก่
  นักเรี ยน เพื่อให้นกเรี ยนมีคุณสมลักษณะที่พึงประสงค์มีภูมิคุมกันทางจิตใจ มีคุณภาพชีวตที่ดี มี
                     ั                                        ้                       ิ
  ลักษณะในการดาดงชีวต และรอดพ้นจากสภาวะวิกฤติต่าง ๆ ได้อย่างปลอดภัย
                           ิ

  ระบบการช่ วยเหลือดูแลนักเรียน หมายถึงกระบวนการดาเนินงานช่วยเหลือนักเรี ยนอย่างเป็ นระบบ มี
  ขั้นตอน มีครู ท่ีปรึ กษาเป็ นบุคลากรหลักในการดาเนินโดยการมีส่วนร่ วมของบุลากรทุกฝ่ ายที่เกี่ยวข้อง
  ทั้งภายในและนอกสถานศึกษา อันได้แก่ คณะกรรมการสถานศึกษา ผูปกครอง ชุมชน ผูบริ หาร
                                                                     ้                ้
  และครู ทุกคน มีวธีการและเครื่ องมือชัดเจน มีมาตรฐานคุณภาพและมีหลักฐานการทางานที่ตรวจสอบ
                    ิ
  ได้

  ทาไมจึงต้ องมีระบบการดูแลช่ วยเหลือนักเรียน ?
            วัตถุประสงค์ ของระบบการดูแลช่ วยเหลือนักเรียน
            1. เพื่อให้การดาเนินงานดูแลช่วยเหลือนักเรี ยนเป็ นไปปอย่างมีระบบมีประสิ ทธิ ภาพ
            2. เพื่อให้โรงเรี ยน กรรมการสถานศึกษา ผูปกครอง ชุมชน องค์กรและหน่วยงานที่
                                                           ้
  เกี่ยวข้อง มีการทางานร่ วมกันโดยผ่านกระบวนการทางานที่ชดเจน มีร่องรอยหลักฐานการปฏิบติงาน
                                                                   ั                             ั
  สามารถตรวจสอบและประเมินผลได้
            ประโยชน์ และคุณค่ าของระบบการดูแลช่ วยเหลือนักเรียน
            1. นักเรี ยนได้รับการดูแลช่วยเหลืออย่างทัวถึงและตรงตามสภาพปั ญหา
                                                         ่
            2. สัมพันธภาพระหว่างครู กบนักเรี ยนเป็ นไปได้ดวยดีและอบอุ่น
                                            ั                  ้
            3. นักเรี ยนรู้จกตนเอง ควบคุมตนเองได้ มีการพัฒนาความฉลาดทางด้านอารมณ์ (EQ) ซึ่ง
                             ั
  เป็ นรากฐานในการพัฒนาความเก่ง (IQ) คุณธรรม จริ ยธรรม (MQ) และความมุ่งมันที่จะเอาชนะ  ่
  อุปสรรค (AQ)
            4. นักเรี ยนเรี ยนรู ้อย่างมีความสุ ข และได้รับการส่ งเสริ มพัฒนาเต็มศักยภาพอย่างรอบด้าน
            5. ผูเ้ กี่ยวข้องมีส่วนร่ วมในการพัฒนาคุณภาพนักเรี ยนอย่างเข้มแข็งจริ งจัง ด้วยความเสี ยสละ
  เอาใจใส่


                                            ้ ้                                                                                 ่            ่                                      1
   utqonlineโดยสานั กงานคณะกรรมการการศึกษาขันพืนฐาน กระทรวงศึกษาธิการอนุ ญาตให้ใช้ได้ตามสัญญาอนุญาตของครีเอทีฟคอมมอนส์แบบ แสดงทีมา-ไม่ใช ้เพือการค ้า-อนุญาตแบบเดียวกัน 3.0 ประเทศไทย
รหัส UTQ-220: กิจกรรมพัฒนาผู ้เรียน: การพัฒนาระบบดูแลช่วยเหลือนักเรียน




  ทีมา : ระบบการดูแลช่ วยเหลือนักเรียน หลักการ แนวคิด และทิศทางในการดาเนินงานสานัก
    ่
  วิชาการและมาตรฐานการศึกษา สานักคณะกรรมการการศึกษาขั้นพืนฐาน กระทรวงศึกษาธิการ
                                                             ้
  (2552)




                                            ้ ้                                                                                 ่            ่                                      2
   utqonlineโดยสานั กงานคณะกรรมการการศึกษาขันพืนฐาน กระทรวงศึกษาธิการอนุ ญาตให้ใช้ได้ตามสัญญาอนุญาตของครีเอทีฟคอมมอนส์แบบ แสดงทีมา-ไม่ใช ้เพือการค ้า-อนุญาตแบบเดียวกัน 3.0 ประเทศไทย
รหัส UTQ-220: กิจกรรมพัฒนาผู ้เรียน: การพัฒนาระบบดูแลช่วยเหลือนักเรียน



                                      UTQ online e-Training Course
                                              ใบความรู้ ที่ 1.2
                        เรื่อง “กระบวนการและขั้ นตอนของแบบดูแลช่ วยเหลือนักเรียน”
                       โครงการยกระดับคุณภาพครู ท้ งระบบ ภายใต้ปฏิบติการไทยเข้มแข็ง
                                                  ั               ั
                    (Upgrading Teacher Qualification Through the Whole System: UTQ)

                     แผนผังแสดงกระบวนการและขั้นตอนของระบบดูแลช่ วยเหลือนักเรียน

                                                                   2. รู้จกนักเรี ยนเป็ นรายบุคคล
                                                                          ั


                                                                            3. คัดกรองนักเรี ยน



             กลุ่มพิเศษ                                   กลุ่มปกติ                                            กลุ่มเสี่ ยง                            กลุ่มมีปัญหา




                            4. ส่ งเสริ มพัฒนา                                                                      5. ป้ องกันและแก้ไขปั ญหา




                                                                           ดีข้ ึน                                               พฤติกรรมดี
                                                                                                                                 ขึ้นหรื อไม่




                                                                                                                                    ไม่ดีข้ ึน


                                                                                                                1. ส่ งต่อ(ภายใน:ครู แนะแนว
                                                                                                                   ฝ่ ายปกครอง หรื อครู อื่นๆ
                                                                                                                         ภายในโรงเรี ยน)
                                            ้ ้                                                                                 ่            ่                                      3
   utqonlineโดยสานั กงานคณะกรรมการการศึกษาขันพืนฐาน กระทรวงศึกษาธิการอนุ ญาตให้ใช้ได้ตามสัญญาอนุญาตของครีเอทีฟคอมมอนส์แบบ แสดงทีมา-ไม่ใช ้เพือการค ้า-อนุญาตแบบเดียวกัน 3.0 ประเทศไทย
รหัส UTQ-220: กิจกรรมพัฒนาผู ้เรียน: การพัฒนาระบบดูแลช่วยเหลือนักเรียน



                                                 UTQ online e-Training Course
ที่มา : ระบบดูแลช่วยเหลือนักเรี ยน หลักการแนวคิดและทิศทางในการดาเนิ นงาน.1.3 กวิชาการและมาตรฐานการศึกษากระทรวงศึกษาธิการ.2552.
                                                          ใบความรู้ ที่ สานั
                  เรื่อง “บทบาทหน้ าทีของผู้รับผิดชอบ/ผู้เกียวข้ องในระบบการดูแลช่ วยเหลือนักเรียน”
                                           ่                     ่
                            โครงการยกระดับคุณภาพครู ท้ งระบบ ภายใต้ปฏิบติการไทยเข้มแข็ง
                                                              ั                       ั
                         (Upgrading Teacher Qualification Through the Whole System: UTQ)

         องค์ประกอบของผูรับผิดชอบ/ผูเ้ กี่ยวข้องในแต่ละคณะกรรมการและบทบาทหน้าที่
                        ้

  คณะกรรมการ                                  บุคลากร                                        ตาแหน่ ง                                              บทบาทหน้ าที่
 1.คณะกรรมการ                1) ผูอานวยการโรงเรี ยน
                                  ้                                               ประธานกรรมการ                             1) กาหนดนโยบาย วัตถุประสงค์ในการ
 อานวยการ (นา                2) รองผูอานวยการทุกฝ่ าย
                                       ้                                          กรรมการ                                   ดาเนินงานระบบการดูแลช่วยเหลือนักเรี ยน
 ทีม)                        3) หัวหน้าระดับชั้น                                  กรรมการ                                   2) แต่งตั้งคณะกรรมการ ประชุม
                             4) หัวหน้าแผนงานโรงเรี ยน                            กรรมการ                                   คณะกรรมการ อย่างน้อยภาคเรี ยนละ 2 ครั้ง
                             5) ผูแทนปกครอง/ชุมชน
                                    ้                                             กรรมการ                                   3) นิเทศ ติดตาม กากับการดูแลช่วยเหลือ
                             6) หัวหน้างานแนะแนว                                  กรรมการ                                   นักเรี ยนของโรงเรี ยนและระดับชั้น
                             7) รองผูอานวยการฝ่ ายกิจการ
                                         ้                                        กรรมการและ                                4) อื่น ๆ ที่โรงเรี ยนกาหนดเพิ่มเติม
                             นักเรี ยน                                            เลขานุการ




 2. คณะกรรมการ 1) รองผูอานวยการฝ่ ายกิจการ
                          ้                                                       ประธานกรรมการ                             1) ปฏิบติงานในฐานะเป็ นบุคลากร ในการ
                                                                                                                                      ั
 ประสานงาน (ทีม นักเรี ยน                                                                                                   ดาเนินงานระบบการดูแลช่วยเหลือนักเรี ยน
 ประสาน)        2) หัวหน้าระดับชั้น                                               กรรมการ                                   2) ประสานงาน ระหว่างคณะกรรมการ
                3) หัวหน้างานพยาบาล –                                             กรรมการ                                   อานวยการ (ทีมนา) และคณะกรรมการ
                อนามัย                                                                                                      ดาเนินงาน (ทีมทา) และหน่วยงานอื่น ๆ ที่
                4) ครู งานแผนงานสารสนเทศ                                          กรรมการ                                   เกี่ยวข้อง
                5) บุคลากรอื่น ๆ ตามความ                                          กรรมการ                                   3) จัดเอกสาร เครื่ องมือที่ใช้ในการ
                เหมาะสมของโรงเรี ยน                                                                                         ดาเนินงานและรับผิดชอบจัดประชุมชี้แจง
                6) หัวหน้างานแนะแนวหรื อ                                          กรรมการและ                                และการฝึ กอบรมให้ความรู ้แก่บุคลากร
                โรงเรี ยนพิจารณาบุคคลตาม                                          เลขานุการ                                 4) จัดการประชุมหรื อคณะกรรมการในการ
                ความเหมาะสม                                                                                                 ดูแลช่วยเหลือนักเรี ยนร่ วมกันอย่างน้อยเดือน
                                                                                                                            ละ 2 ครั้ง
                                                                                                                            5)รายงานสรุ ปผลการดาเนินงาน
                                                                                                                            6) อื่น ๆ ตามที่ได้รับมอบหมาย
  คณะกรรมการ                                  บุคลากร                                        ตาแหน่ ง                                              บทบาทหน้ าที่
                                                    ้ ้                                                                                 ่            ่                                      4
           utqonlineโดยสานั กงานคณะกรรมการการศึกษาขันพืนฐาน กระทรวงศึกษาธิการอนุ ญาตให้ใช้ได้ตามสัญญาอนุญาตของครีเอทีฟคอมมอนส์แบบ แสดงทีมา-ไม่ใช ้เพือการค ้า-อนุญาตแบบเดียวกัน 3.0 ประเทศไทย
รหัส UTQ-220: กิจกรรมพัฒนาผู ้เรียน: การพัฒนาระบบดูแลช่วยเหลือนักเรียน
3. คณะกรรมการ              1) หัวหน้าระดับชั้น                                  ประธาน                                    1) ประสานงานผูที่เกี่ยวข้องประชุมชี้แจงทา
                                                                                                                                              ้
ดาเนินงาน (ทีม             2) รองหัวหน้าระดับชั้น                               กรรมการ                                   ความเข้าใจกับคณะกรรมการดาเนินงานใน
ทา) แยกเป็ น 6             ครู ที่ปรึ กษาในระดับชั้น                                                                      ระดับชั้นของตน
คณะตาม                     3) ครู ประจาวิชาในระดับชั้น                          กรรมการ                                   2) บันทึกหลักฐานการปฏิบติงานประเมินผล
                                                                                                                                                     ั
ระดับชั้น (หาก             และครู อื่น ๆ ที่เกี่ยวข้อง                                                                    และจัดทารายงานตามระดับชั้น
ระดับชั้นใดมี              5) ครู แนะแนว                                        กรรมการ                                   3) ศึกษาข้อมูลเกี่ยวกับความต้องการของครู ที่
จานวนครู มากให้            6) โรงเรี ยนพิจารณาบุคลากร                           กรรมการและ                                ปรึ กษาเพื่อประโยชนต่อการดูแลช่วยเหลือ
จัดแบ่งเป็ นกลุ่ม          ตามความเหมาะสม                                       เลขานุการ                                 นักเรี ยนและนาเสนอทีมประสาน
ย่อยได้อีก)                                                                                                               4) ประชุมร่ วมกัน อย่างน้อยสัปดาห์ละ 1
                                                                                                                          ครั้ง
                                                                                                                          5) ปฏิบติตามบทบาทหน้าที่ในงานประจา
                                                                                                                                    ั
                                                                                                                          ของตน รายละเอียดหน้ าต่ อไป
                                                                                                                          6) อื่น ไ ตามที่ได้รับมอบหมาย


        หมายเหตุ คระกรรมการ บุคลากร และบทบาทหน้าที่ โรงเรี ยนปรับเปลี่ยนได้ตามความเหมาะสม

                   บุคลากร                                                                                 บทบาทหน้ าที่
        1.ผู้บริหาร                                1.1 กาหนดนโยบายการดาเนินงานตามโครงการ
                                                   1.2 แต่งตั้งคณะกรรมการ ประชุมคณะกรรมการอย่างน้อยภาคเรี ยนละ 1 ครั้งซึ่ง
                                                   คณะกรรมการทาตามครู มือระบบดูแลช่วยเหลือนักเรี ยนของกระทรวงศึกษาธิการและ
                                                   กรมสุขภาพจิต
                                                   1.3 นิเทศ ติดตาม กากับ การดูแลของโรงเรี ยนในแต่ละระดับชั้นมีการประเมิน
                                                   ทบทวนตลอดปี อย่างน้อยละ 1 ครั้ง
                                                   1.4 อื่น ๆ ตามที่รงเรี ยนกาหนด
        2. หัวหน้ าระดับ                           2.1 ติดตามกากับการดูแลช่วยเหลือนักเรี ยนของครู ที่ปรึ กษา
                                                   2.2 ประสานงานผูเ้ กี่ยวข้องในการดูแลช่วยเหลือนักเรี ยน
                                                   2.3 จัดประชุมครู ในระดับ เพื่อประสิ ทธิภาพในการดูแลช่วยเหลือนักเรี ยน
                                                   2.4 จัดประชุมกลุ่มเพื่อปรึ กษารายกรณี
                                                   2.5 บันทึกหลักฐานการปฏิบติงานและจัดทารายงานประเมินผลระดับชั้นส่งผูบริ หาร
                                                                                 ั                                           ้
                                                   2.6 อื่น ๆ ตามที่ได้รับมอบหมาย
        3. ครู ทปรึกษา
                ี่                                 3.1 ดาเนินการดูแลช่วยเหลือนักเรี ยน ทั้งการส่งเสริ มป้ องกันปั ญหาและการช่วยเหลือ
                                                   แก้ไขปั ญหาในด้านความสามารถด้านสุขภาพและด้านครอบครัวหรื ออื่นๆ
                                                   3.2 ดาเนินการดูแลช่วยเหลือนักเรี ยน ตามแนวทางที่กาหนด คือ
                                                   การรู ้จกนักเรี ยนเป็ นรายบุคคล
                                                           ั
                                                   การคัดกรองนักเรี ยน
                                                   การส่งเสริ มนักเรี ยน
                                                   การป้ องกันและช่วยเหลือนักเรี ยน

                                                  ้ ้                                                                                 ่            ่                                      5
         utqonlineโดยสานั กงานคณะกรรมการการศึกษาขันพืนฐาน กระทรวงศึกษาธิการอนุ ญาตให้ใช้ได้ตามสัญญาอนุญาตของครีเอทีฟคอมมอนส์แบบ แสดงทีมา-ไม่ใช ้เพือการค ้า-อนุญาตแบบเดียวกัน 3.0 ประเทศไทย
รหัส UTQ-220: กิจกรรมพัฒนาผู ้เรียน: การพัฒนาระบบดูแลช่วยเหลือนักเรียน
                                             การส่งต่อนักเรี ยน
                                             ร่ วมประชุมกลุ่มปรึ กษาปั ญหารายกรณี
                                             บันทึกหลักฐานการปฏิบติงาน และแระเมินผลรายงานส่งหัวหน้าระดับ
                                                                       ั
                                             อื่น ๆ ตามที่ได้รับมอบหมาย
  4. ครู ประจาวิชาและครู                     4.1 ให้ขอมูลเกี่ยวกับนักเรี ยนแก่ครู ที่ปรึ กษา
                                                       ้
  อืนๆ ทีเ่ กียวข้ อง
    ่         ่                              4.2 ให้ความร่ วมมือกับครู ที่ปรึ กษาในการดูแลช่วยเหลือนักเรี ยนร่ วมกัน
                                             4.3 ร่ วมประชุมกลุ่มปรึ กษารายกรณี ในกรณี ที่เกี่ยวข้องกับการดูแลช่วยเหลือ
                                             4.4 บันทึกทึกหลักฐานการปฏิบติงาน สรุ ปผลและรายงานส่งหัวหน้าระดับ
                                                                               ั
                                             4.5 อื่น ๆ ตามที่ได้รับมอบหมาย
  5. ครู แนะแนว                              5.1 จัดกิจกรรมคาบแนะแนวเพื่อสนับสนุนระบบการดูแลช่วยเหลือนักเรี ยน
                                                                                    ั
                                             5.2 สนับสนุนและเป็ นแกนหลักให้กบครู ที่ปรึ กษาในการดูแลแลช่วยเหลือนักเรี ยน
                                             5.3 ให้การปรึ กษานักเรี ยนที่มีปัญหาในกรณี ที่ครู ปรึ กษาไม่สามารถแก้ไขหรื อยากต่อ
                                             การช่วยเหลือ
                                             5.4 ร่ วมประชุมกลุ่มปรึ กษาปั ญหารายกรณี
                                             5.5 ในกรณี ที่นกเรี ยนมีปัญหายากต่อการช่วยเหลือของครู แนะแนวให้ส่งต่อผูเ้ ชี่ยวชาญ
                                                             ั
                                             ภายนอกและติดตามผลการช่วยเหลือนั้น
                                             5.6 บันทึกหลักฐานการปฏิบติงานและประเมินผลรายงานส่งผูบริ หารหรื อหัวหน้า
                                                                           ั                               ้
                                             ระดับ
                                             5.7 อื่น ๆ ตามที่ได้รับมอบหมาย

                                             ดด
  6. นักเรียน                                6.1 มีส่วนร่ วมในการกาหนดสาระการเรี ยนรู ้ในแต่ละรายวิชาและกิจกรรมเสริ ม
                                             หลักสูตรร่ วมกับโรงเรี ยนและครู -อาจารย์
                                             6.2 รวมกลุ่มดาเนินการกิจกรรมในโรงเรี ยนและชุมชนตามศักยภาพความสนใจของแต่
                                             ละกลุ่ม ที่สอดคล้องกับวัฒนธรรมขนบธรรมเนียมประเพณี ทองถิ่น้
                                             6.3 ร่ วมเป็ นแกนนาอาสาสมัครในการดูแลช่วยเหลือนักเรี ยนให้เพื่อนนักเรี ยนได้เรี ยนรู ้
                                             ตามศักยภาพ
                                             6.4 มีความรับผิดชอบต่อตนเอง มีระเบียบวินย เคารพสิ ทธิของผูอื่น
                                                                                           ั              ้
                                             6.5 ทาความเข้าในในบทบาทและหน้าที่ความรับผิดชอบต่อครอบครัวโรงเรี ยน ชุมชน
                                             และชื่นชมต่อความสาเร็ จของตนเองและผูอื่น ้
                                             6.6 เรี ยนรู ้กระบวนการสร้างเครื อข่ายและเห็นความสาคัญของเครื อข่าย
                                             6.7 ร่ วมกิจกรรมสร้างเครื อข่ายและเสนอความคิดเห็นเชิงสร้างสรรค์
                                             6.8 มีความรู ้ ความถนัด ความสามารถ ความสนใจ มีความมันคงในอารมณ์
                                                                                                        ่
                                                                ั ้
                                             สัมพันธภาพที่ดีกบผูอื่น
                                             6.9 สามารถหลีกเลี่ยง ป้ องกันตนเอง และผูอื่นจากอันตรายต่าง ๆ
                                                                                         ้

  7. ผู้ปกครอง / ชุมชน                       7.1 มีส่วนร่ วมกับโรงเรี ยน ครู และนักเรี ยนในการกาหนดสาระการเรี ยนรู ้ที่สอดคล้อง
                                             กับความสนใจกับนักเรี ยน

                                            ้ ้                                                                                 ่            ่                                      6
   utqonlineโดยสานั กงานคณะกรรมการการศึกษาขันพืนฐาน กระทรวงศึกษาธิการอนุ ญาตให้ใช้ได้ตามสัญญาอนุญาตของครีเอทีฟคอมมอนส์แบบ แสดงทีมา-ไม่ใช ้เพือการค ้า-อนุญาตแบบเดียวกัน 3.0 ประเทศไทย
รหัส UTQ-220: กิจกรรมพัฒนาผู ้เรียน: การพัฒนาระบบดูแลช่วยเหลือนักเรียน
                                             7.2 ให้ความคุมครองดูแลช่วยเหลือนักเรี ยนให้สามารถดารงชีวตได้อย่างมีคุณภาพตาม
                                                             ้                                              ิ
                                             ความควรแก่อตถภาพ
                                                           ั
                                             7.3 ร่ วมมือสนับสนุนกากับ ติดตาม ดูแลการจัดกิจกรรมต่าง ๆ เพื่อการเรี ยนรู ้กบ ั
                                             โรงเรี ยนและชุมชน
                                             7.4 ให้ความช่วยเหลือนักเรี ยนในการปกครองเพื่อให้เกิดการเรี ยนรู ้และพัฒนาได้เต็ม
                                             ตามศักยภาพ
                                             7.5 เป็ นแบบอย่างที่ดีในการดาเนินชีวต ิ
                                             7.6 รับฟังความคิดเห็น ปั ญหา อุปสรรค ให้โอกาสนักเรี ยนในการแสดงออกเป็ นอย่าง
                                             อิสระ และอย่างมีวนย ิ ั
                                             7.7 ให้ความร่ วมมือในการประชุม สัมมนา ทาความเข้าใจ และรับทราบข้อมูล
                                             ข่าวสาร ตามวันเวลา ที่โรงเรี ยนกาหนด
                                             7.8 รวมกลุ่มสร้างเครื อข่ายผูปกครอง ชุมชน เพื่อริ เริ่ มสร้างสรรค์กิจกรรม
                                                                           ้
                                             7.9 ทาความรู ้จก สร้างความคุนเคยกับผูปกครองนักเรี ยนคนอื่น
                                                               ั             ้       ้
                                             7.10 ร่ วมกันวางแผนหาแนวทางในการป้ องกัน แก้ไขปั ญหา และพัฒนานักเรี ยนซึ่งกัน
                                             และกัน
                                             7.11 ให้ความร่ วมมือช่วยเหลือผูปกครองคนอื่น ๆ พร้อมกับประสานงานกับครู ที่
                                                                               ้
                                             ปรึ กษา หรื อครู - อาจารย์ อื่น ๆ ในโรงเรี ยน
                                             7.12 รายงานการติดต่อ ประสานงานการให้ความช่วยเหลือกับผูแกครองนักเรี ยนให้
                                                                                                              ้
                                             โรงเรี ยนทราบโดยผ่านมากับนักเรี ยนในความปกครองของตน เพื่อส่งมอบให้กบครู ที่ ั
                                             ปรึ กษาและรายงานผลให้คณะกรรมการทราบ




     ทีมา : หลักสู ตรพัฒนาครู จิตวิทยาแนะแนว โมดูล 3 การพัฒนาระบบการดูแลช่ วยเหลือนักเรียน
       ่
             (2551)




                                            ้ ้                                                                                 ่            ่                                      7
   utqonlineโดยสานั กงานคณะกรรมการการศึกษาขันพืนฐาน กระทรวงศึกษาธิการอนุ ญาตให้ใช้ได้ตามสัญญาอนุญาตของครีเอทีฟคอมมอนส์แบบ แสดงทีมา-ไม่ใช ้เพือการค ้า-อนุญาตแบบเดียวกัน 3.0 ประเทศไทย
รหัส UTQ-220: กิจกรรมพัฒนาผู ้เรียน: การพัฒนาระบบดูแลช่วยเหลือนักเรียน



                                       UTQ online e-Training Course
                                               ใบความรู้ ที่ 2.1
                          เรื่อง “แนวทางดาเนินการในการรู้ จักนักเรียนเป็ นรายบุคคล”
                       โครงการยกระดับคุณภาพครู ท้ งระบบ ภายใต้ปฏิบติการไทยเข้มแข็ง
                                                  ั                    ั
                    (Upgrading Teacher Qualification Through the Whole System: UTQ)

  ความสาคัญ
            ด้วยความแตกต่างของนักเรี ยนแต่ละคนที่มีพ้ืนฐานความเป็ นมาของชีวตที่ไม่เหมือนกันอัน
                                                                                         ิ
            หล่อ
  หลอมให้เกิดพฤติกรรมหลากหลายรู ปแบบ ทั้งด้านบวกและด้านลบ ดังนั้น การรู้ขอมูลที่จาเป็ น         ้
  เกี่ยวกับตัวนักเรี ยนจึงเป็ นสิ่ งสาคัญที่จะช่วยให้ครู ที่ปรึ กษามีความเข้าใจนักเรี ยนมากขึ้น       สามารถ
  รวบรวมข้อมูลมาวิเคราะห์เพื่อคัดกรองนักเรี ยน เป็ นประโยชน์ในการส่ งเสริ ม การป้ องกันและแก้ไข
  ปั ญหานักเรี ยนได้อย่างถูกทาง ซึ่ งเป็ นข้อมูลเชิงประจักษ์มิใช่การใช้ประสบการณ์เดิมหรื อการคาดเดา
  โดยเฉพาะในการแก้ไขปั ญหานักเรี ยน                 ซึ่ งจะป้ องกันข้อผิดพลาดหรื อเกิดจุดอ่อนน้อยที่สุดในการ
  ดาเนินการช่วยเหลือนักเรี ยน
                                                                       ่ ั
           ในการศึกษารวบรวมข้อมูลมีแนวทางหลากหลายขึ้นอยูกบความจาเป็ นและความเหมาะสม มี
  ทั้งวิธีการปฏิบติที่ครู ตองวางแผนการใช้เวลาในการดาเนินกิจกรรม เช่น การเยียมบ้าน การสัมภาษณ์
                  ั        ้                                                           ่
  นักเรี ยนหรื อเพื่อน และการใช้เครื่ องมือในการรู ้จกนักเรี ยน ดังต่อไปนี้
                                                         ั




                                            ้ ้                                                                                 ่            ่                                      8
   utqonlineโดยสานั กงานคณะกรรมการการศึกษาขันพืนฐาน กระทรวงศึกษาธิการอนุ ญาตให้ใช้ได้ตามสัญญาอนุญาตของครีเอทีฟคอมมอนส์แบบ แสดงทีมา-ไม่ใช ้เพือการค ้า-อนุญาตแบบเดียวกัน 3.0 ประเทศไทย
รหัส UTQ-220: กิจกรรมพัฒนาผู ้เรียน: การพัฒนาระบบดูแลช่วยเหลือนักเรียน
                      ในการใช้เครื่ องมือบางประเภท ครู ควรคานึงถึง ความรู้ ความเข้าใจ อย่างถ่องแท้
    ในขั้นตอนการนาเครื่ องมือไปใช้ ช่วงระยะเวลาที่เหมาะสม ตลอดจนศึกษาการตีความจาก รู ปภาพ
   สัญลักษณ์ คา ข้อความ ที่นกเรี ยนสื่ อความ โดย อาจศึกษาเพิ่มเติมหรื อทบทวนความรู ้จาก ครู แนะแนว
                            ั
                                   หรื อครู ที่จบการศึกษาด้านจิตวิทยา




                                          แนวทางการดาเนินการในการรู้ จักนักเรียนเป็ นรายบุคคล




   ครู สามารถศึกษาตัวอย่างเครื่ องมือในการรู ้จกนักเรี ยนได้ที่ http://www.guidance.go.th
                                               ั




                                            ้ ้                                                                                 ่            ่                                      9
   utqonlineโดยสานั กงานคณะกรรมการการศึกษาขันพืนฐาน กระทรวงศึกษาธิการอนุ ญาตให้ใช้ได้ตามสัญญาอนุญาตของครีเอทีฟคอมมอนส์แบบ แสดงทีมา-ไม่ใช ้เพือการค ้า-อนุญาตแบบเดียวกัน 3.0 ประเทศไทย
รหัส UTQ-220: กิจกรรมพัฒนาผู ้เรียน: การพัฒนาระบบดูแลช่วยเหลือนักเรียน

         จากแนวทางดังกล่ าวข้ างต้ น เพือให้ ครู ได้ เชื่ อมโยงการทางานระบบการดูแลช่ วยเหลือนักเรียน
                                        ่
  อย่ างเป็ นระบบ ขอให้ ครู ทบทวนบทบาทดังนี้
         สรุ ปบทบาทหน้าที่ของครู ที่ปรึ กษาในการรู้จกนักเรี ยนเป็ นรายบุคคล
                                                           ั
  1. ศึกษาและรวบรวมข้อมูลพื้นฐานของนักเรี ยนเป็ นรายบุคคล โดยเลือกเครื่ องมือหรื อวิธีการที่เหมาะสม
     จากนั้น จัดเตรี ยมเครื่ องมือ สาหรับเก็บข้อมูลนักเรี ยนรายบุคคล
  2. หาข้อมูลเพิ่มเติม ในกรณี ที่ขอมูลที่ได้มานั้นยังไม่ครบถ้วนหรื อไม่เพียงพอต่อการวิเคราะห์
                                    ้
     โดยนาเครื่ องมือที่จาเป็ นไปใช้ในการเก็บข้อมูล และปรับปรุ งข้อมูลให้เป็ นปัจจุบน ั
  3. นาข้อมูลที่รวบรวมมา จัดเก็บอย่างเป็ นระบบ
  4. วิเคราะห์ขอมูลนักเรี ยนอย่างรอบคอบและรอบด้าน เพื่อนาสู่ การคัดกรองและให้การช่วยเหลือหรื อ
                ้
     พัฒนานักเรี ยนตามความต้องการหรื อจาเป็ นของแต่ละคน

  ทีมา เอกสารแนวดาเนินการระบบการดูแลช่วยเหลือนักเรี ยน สานักงานคณะกรรมการการศึกษาขั้น
    ่
  ฐาน
       กระทรวงศึกษาธิการ, 2546.




                                            ้ ้                                                                                 ่            ่                                      10
   utqonlineโดยสานั กงานคณะกรรมการการศึกษาขันพืนฐาน กระทรวงศึกษาธิการอนุ ญาตให้ใช้ได้ตามสัญญาอนุญาตของครีเอทีฟคอมมอนส์แบบ แสดงทีมา-ไม่ใช ้เพือการค ้า-อนุญาตแบบเดียวกัน 3.0 ประเทศไทย
รหัส UTQ-220: กิจกรรมพัฒนาผู ้เรียน: การพัฒนาระบบดูแลช่วยเหลือนักเรียน



                                       UTQ online e-Training Course
                                                ใบความรู้ ที่ 3.1
                                     เรื่อง “ความสาคัญของการคัดกรอง”
                        โครงการยกระดับคุณภาพครู ท้ งระบบ ภายใต้ปฏิบติการไทยเข้มแข็ง
                                                   ั               ั
                     (Upgrading Teacher Qualification Through the Whole System: UTQ)

  การคัดกรองนักเรียน
           การคัดกรองนักเรี ยนเป็ นการพิจารณาข้อมูลเกี่ยวกับนักเรี ยนเพื่อการจัดกลุ่มนักเรี ยนซึ่ งเป็ น
  ประโยชน์อย่างยิงในการหาวิธีการที่เหมาะสมในการดูแลช่วยเหลือนักเรี ยนให้ตรงกับสภาพปั ญหาและ
                    ่
  ความต้องการจาเป็ นด้วยความรวดเร็ วและถูกต้องแม่นยาระบบการดูแลช่วยเหลือนักเรี ยนอาจจัดกลุ่มจัก
  เรี ยนตามผลการคัดกรองเป็ น 2, 3 หรื อ 4 กลุ่มก็ได้ ตามขอบข่ายและเกณฑ์การ                       คัดกรองที่
  โรงเรี ยนกาหนด เช่น ในกรณี ที่แบ่งนักเรี ยน เป็ น 4 กลุ่มอาจนิยามกลุ่มได้ดงนี้ั
           1. กลุ่มปกติ คือ นักเรี ยนที่ได้รับการวิเคราะห์ขอมูลต่าง ๆ ตามเกณฑ์การคัดกรองของ
                                                             ้
  โรงเรี ยนอยูในเกณฑ์ของกลุ่มปกติ ซึ่ งควรได้รับการสร้างเสริ มภูมิคุมกันและการส่ งเสริ มพัฒนา
                ่                                                       ้
           2. กลุ่มเสี่ ยง คือ นักเรี ยนที่อยูในเกณฑ์ของกลุ่มเสี่ ยงตามเกณฑ์การคัดกรองของโรงเรี ยน ซึ่ ง
                                              ่
  โรงเรี ยนต้องให้การป้ องกันและแก้ไขตามกรณี
           3. กลุ่มมีปัญหา คือ นักเรี ยนที่จดอยูในเกณฑ์ของกลุ่มมีปัญหาตามเกณฑ์การคัดกรองของ
                                                ั ่
  โรงเรี ยน ซึ่ งโรงเรี ยนต้องช่วยเหลือและแก้ปัญหาโดยเร่ งด่วน
           4. กลุ่มพิเศษ คือ นักเรี ยนที่มีความสามารถพิเศษ มีความเป็ นอัจฉริ ยะแสดงออกซึ่ง
  ความสามารถอันโดนเด่นด้านใดด้านหนึ่งหรื อหลายด้านอย่างเป็ นที่ประจักษ์เมื่อเทียบกับผูมีอายุใน
                                                                                             ้
  ระดับเดียวกันภายใต้สภาพแวดล้อมเดียวกัน ซึ่ งโรงเรี ยนต้องให้การส่ งเสริ มให้นกเรี ยนได้พฒนา
                                                                                   ั           ั
  ศักยภาพความสามารถพิเศษนั้นจนถึงขั้นสู งสุ ด




                                            ้ ้                                                                                 ่            ่                                      11
   utqonlineโดยสานั กงานคณะกรรมการการศึกษาขันพืนฐาน กระทรวงศึกษาธิการอนุ ญาตให้ใช้ได้ตามสัญญาอนุญาตของครีเอทีฟคอมมอนส์แบบ แสดงทีมา-ไม่ใช ้เพือการค ้า-อนุญาตแบบเดียวกัน 3.0 ประเทศไทย
รหัส UTQ-220: กิจกรรมพัฒนาผู ้เรียน: การพัฒนาระบบดูแลช่วยเหลือนักเรียน

                                                                                                                                                     ชื่อ............................................
                                                                          ตัวอย่าง                                                                   ชั้น...................เลขที่................
                                                                                                                                                     วัน เดือน ปี ..............................
                                                                 บันทึกการคัดกรอง                                                                    ครู ผสรุ ป..................................
                                                                                                                                                           ู้
                                                  แบบสรุ ปข้ อมูลนักเรียนเป็ นรายบุคคล
                              (จากระเบียนสะสม แบบประเมินพฤติกรรมเด็ก (SDQ) และอืนๆ)                                         ่
         1.      ด้ านการเรียน
                       ปกติ เสี่ ยง มีปัญหา
                 [ ] ผลการเรี ยนเฉลี่ยต่ากว่า 1.5
                 [ ] ไม่เข้าเรี ยนในวิชาต่างๆ 3 – 5 ครั้ง ต่อ 1 รายวิชา
                 [ ] มี 0 1 – 5 วิชา ใน 1 ภาคเรี ยน
                 [ ] อ่านหนังสื อไม่คล่อง
                 [ ] เขียนหนังสื อมุถูกต้อง สะกดคาผิดแม้แต่คาง่ายๆ
                 [ ] มาโรงเรี ยนไม่ทนเคารพธงชาติมากกว่า 10 ครั้ง ใน 1 ภาคเรี ยน
                                                ั
                 [ ] อื่นๆ .........................................................................................
         2.      ด้ านความสามารถอืนๆ       ่
                       มี ระบุ ........................................................................................
                       ไม่ชดเจนในความสามารถด้านอื่น นอกจากด้านการเรี ยน
                            ั
         3.      ด้ านสุ ขภาพ
                       ปกติ                              เสี่ ยง/ มีปัญหา
                 [ ] ร่ างกายไม่แข็งแรง เจ็บป่ วยบ่อย
                 [ ] มีโรคประจาตัว
                 [ ] น้ าหนักผิดปกติและไม่สัมพันธ์กบส่ วนสู งหรื ออายุ  ั
                 [ ] พิการด้านร่ างกาย
                 [ ] มีปัญหาด้านสายตา
                 [ ] มีปัญหาการได้ยน          ิ
                 [ ] อื่นๆ...............................................................................................
         4.      ด้ านสุ ขภาพและพฤติกรรม
                 ด้านอารมณ์                                                                   ปกติ                เสี่ ยง                                    มีปัญหา
                 ด้านความประพฤติ                                                               ปกติ               เสี่ ยง                                    มีปัญหา
                 ด้านพฤติกรรมอยูไม่นิ่ง ่                                                     ปกติ                 เสี่ ยง                                   มีปัญหา
                 ด้านบุคลิกภาพและความสัมพันธ์กบเพื่อน              ั                          ปกติ                 เสี่ ยง                                   มีปัญหา
                 ด้านสัมพันธภาพทางสังคม                                                        ปกติ                 เสี่ ยง                                  มีปัญหา
         5.      ด้ านเศรษฐกิจ

   utqonlineโดยสานั กงานคณะกรรมการการศึกษาขันพืนฐาน กระทรวงศึกษาธิการอนุ ญาตให้ใช้ได้ตามสัญญาอนุญาตของครีเอทีฟคอมมอนส์แบบ แสดงทีมา-ไม่ใช ้เพือการค ้า-อนุญาตแบบเดียวกัน 3.0 ประเทศไทย
                                            ้ ้                                                                                 ่            ่                                          12
รหัส UTQ-220: กิจกรรมพัฒนาผู ้เรียน: การพัฒนาระบบดูแลช่วยเหลือนักเรียน
                 ปกติ                               เสี่ ยง/ มีปัญหา
            [ ] รายได้ครอบครัวต่ากว่า 5,000 บาท/เดือน
            [ ] พ่อหรื อแม่ตกงาน
            [ ] มีภาระหนี้สิน
            [ ] ไม่มีเงินพอรับประทานอาหารกลางวัน
            [ ] ไม่มีเงินซื้ ออุปกรณ์การเรี ยน
            [ ] อื่นๆ..................................................................................................................
         6. ด้ านการคุ้มครองนักเรียน
                 ปกติ                                เสี่ ยง/มีปัญหา
            [ ] ไม่มีผดูแล ู้
            [ ] พ่อแม่แยกทางกันหรื อสมรสใหม่
            [ ] สภาพแวดล้อมทางบ้านไม่ดี
            [ ] มีบุคคลในครอบครัวใช้สารเสพติดหรื อเล่นการพนัน
            [ ] มีบุคคลในครอบครัวเจ็บป่ วยด้วยโรครุ นแรง/เรื้ อรัง
            [ ] มีความรู ้สึกไม่ดีต่อพ่อ แม่
            [ ] มีการใช้ความรุ นแรงในครอบครัว
            [ ] มีการถูกล่วงละเมิดทางเพศ
            [ ] อื่นๆ.................................................................................................................
         7. ด้ านอืนๆ
                   ่
            ด้านสารเสพติด                                       ปกติ เสี่ ยง มีปัญหา
            ด้านเพศ                   ปกติ เสี่ ยง มีปัญหา
            ด้าน..........................................................................................................................

                 สรุ ป                          นักเรี ยนจัดอยูในกลุ่ม
                                                               ่
                                                         ปกติ
                    เสี่ ยง
                    มีปัญหา

  หมายเหตุ แบบการคัดกรอง ให้จดทาโดยพิจารณาตามเกณฑ์การคัดกรองนักเรี ยนที่โรงเรี ยนจัดทาขึ้น
                             ั




                                            ้ ้                                                                                 ่            ่                                      13
   utqonlineโดยสานั กงานคณะกรรมการการศึกษาขันพืนฐาน กระทรวงศึกษาธิการอนุ ญาตให้ใช้ได้ตามสัญญาอนุญาตของครีเอทีฟคอมมอนส์แบบ แสดงทีมา-ไม่ใช ้เพือการค ้า-อนุญาตแบบเดียวกัน 3.0 ประเทศไทย
รหัส UTQ-220: กิจกรรมพัฒนาผู ้เรียน: การพัฒนาระบบดูแลช่วยเหลือนักเรียน



                                       UTQ online e-Training Course
                                                ใบความรู้ ที่ 3.2
                           เรื่อง “แนวทางการวิเคราะห์ ข้อมูลเพือการคัดกรองนักเรียน
                                                                 ่
                                      และอย่างเกณฑ์ บันทึกการคัดกรอง”
                        โครงการยกระดับคุณภาพครู ท้ งระบบ ภายใต้ปฏิบติการไทยเข้มแข็ง
                                                   ั                   ั
                     (Upgrading Teacher Qualification Through the Whole System: UTQ)

  แนวทางการวิเคราะห์ ข้อมูลเพือการคัดกรองนักเรียน
                                  ่
                                                                 ่
             การวิเคราะห์ขอมูลเพื่อการคัดกรองนักเรี ยนนั้น ให้อยูในดุลยพินิจของครู ท่ีปรึ กษา ครู ประจา
                           ้
  ชั้นผูที่เกี่ยวข้อง และยึดหลักเกณฑ์การคัดกรองนักเรี ยนของโรงเรี ยนเป็ นหลักด้วย ดังนั้นโรงเรี ยนจึง
        ้
  ควรมีการประชุมครู เพื่อการพิจารณาเกณฑ์การจัดกลุ่มนักเรี ยนร่ วมกัน เพื่อให้มีมาตรฐานหรื อ แนว
  ทางการคัดกรองนักเรี ยนที่เหมือนกัน เป็ นที่ยอมรับของครู ในโรงเรี ยน รวมทั้งให้มีการกาหนดเกณฑ์
  ว่าความรุ นแรงหรื อความดีของพฤติกรรมมีเท่าใด จึงจะจัดอยูในกลุ่มเสี่ ยงหรื อกลุ่มที่มีปัญหา
                                                               ่




                                            ้ ้                                                                                 ่            ่                                      14
   utqonlineโดยสานั กงานคณะกรรมการการศึกษาขันพืนฐาน กระทรวงศึกษาธิการอนุ ญาตให้ใช้ได้ตามสัญญาอนุญาตของครีเอทีฟคอมมอนส์แบบ แสดงทีมา-ไม่ใช ้เพือการค ้า-อนุญาตแบบเดียวกัน 3.0 ประเทศไทย
รหัส UTQ-220: กิจกรรมพัฒนาผู ้เรียน: การพัฒนาระบบดูแลช่วยเหลือนักเรียน
         การพิจารณาเพื่อจัดทาเกณฑ์การคัดกรองและแหล่งข้อมูล เพื่อคัดกรองนักเรี ยนแต่ละด้านนั้นมี
  ประเด็นการพิจารณา ดังตัวอย่างต่อไปนี้


      ข้อมูลนักเรี ยน ประเด็นการพิจารณา แหล่งข้อมูล


      1. ด้านความสามารถ               1) ผลการเรี ยนที่ได้และ                         - ระเบียบสะสม (ป.01/
       1.1 ด้านการเรี ยน         ความเปลี่ยนแปลงของผลการเรี ยน ป. พ8)
             2) ความเอาใจใส่ ความพร้อม                                                - วิธีการอื่น ๆ เช่น
                                       ในการเรี ยน                                    สังเกตพฤติกรรมนักเรี ยน
                                     3) ความสามารถในการเรี ยน ข้อมูลจากครู ที่เกี่ยวข้อง
                                     4) ความสม่าเสมอในการ                             กับนักเรี ยน เป็ นต้น
                                       มาโรงเรี ยน เวลาที่มาโรงเรี ยน
                                        การเข้าชั้นเรี ยน

      2. ด้านความ 1) การแสดงออกถึงความ - ระเบียบสะสม (ป.01/
      สามารถอื่น ๆ            สามารถพิเศษที่มี                                  ป. พ8)
         2) ความถนัด ความสนใจ                                                          - วิธีการอื่นๆ เช่น การได้
                                                         ่
                                    และผลงานในอดีตที่ผานมา                             ข้อมูลจากเพื่อนนักเรี ยน
                                 3) บทบาทหน้าที่พิเศษใน                                แฟ้ มสะสมผลงาน
                                    โรงเรี ยน                              พฤติกรรมที่แสดงออก
                                 4) การเข้าร่ วมกิจกรรมต่าง ๆ ของนักเรี ยน เป็ นต้น

      2. ด้านสุ ขภาพ
      2.1 ด้านร่ างกาย 1) ความปกติ ความพิการ                                                                                    -ระเบียบสะสม (ป.01/
           หรื อความบกพร่ องทางร่ างกาย                                                                                         ป. พ8)
           เช่น การมองเห็น การได้ยน    ิ                                                                                        -วิธีการอื่น ๆ เช่น การ
           เป็ นต้น                                                                                                             สังเกต
         2) โรคประจาตัว                                                                                                         การตรวจสอบถามจากครู
         3) ความสัมพันธ์ระหว่าง                                                                                                 พยาบาลจากแบบบันทึก
                  น้ าหนักกับส่ วนสู ง                                                                                          การตรวจสุขภาพด้วย
         4) ความสะอาดของร่ างกาย ต้นเอง เป็ นต้น




                                            ้ ้                                                                                 ่            ่                                      15
   utqonlineโดยสานั กงานคณะกรรมการการศึกษาขันพืนฐาน กระทรวงศึกษาธิการอนุ ญาตให้ใช้ได้ตามสัญญาอนุญาตของครีเอทีฟคอมมอนส์แบบ แสดงทีมา-ไม่ใช ้เพือการค ้า-อนุญาตแบบเดียวกัน 3.0 ประเทศไทย
รหัส UTQ-220: กิจกรรมพัฒนาผู ้เรียน: การพัฒนาระบบดูแลช่วยเหลือนักเรียน




     ข้อมูลนักเรี ยน ประเด็นพิจารณา แหล่งข้อมูล
                                   ่
     2.2 ด้านจิตใจ สภาพอารมณ์ที่มีตอการ                                                                                              - ระเบียบสะสม (ป.01/
                                       ดาเนิ นชี วิตประจาวัน เช่น ความ ป. พ8)
                                      วิตกกังวลหรื อซึ มเศร้า                                                                        - แบบประเมินพฤติกรรม
                                                                                                                                     -แบบสังเกต
     ข้อมูลนักเรี ยน        ประเด็นพิจารณา แหล่งข้อมูล
     3. ด้านพฤติกรรม        1) ความประพฤติ เช่น                                                      - แบบประเมินพฤติกรรม
          ด้านจิตใจ สภาพอารมณ์ที่มีต่อการ
     2.2การลักขโมย ก้าวร้าว                                                             - ระเบียบสะสมน (ป.01/
                                                                                                         นักเรี ย
        2) พฤติกรรมต่าง ๆ ที่มีผล         ดาเนินชี วิตประจาวัน เช่น ความ ป. พ8)                      - การสังเกตพฤติกรรม
                                          วิตกกังวลหรื อซึอมเศร้า ยน
                                                กระทบต่ การเรี                          - แบบประเมินพฤติกขอมูลจากเพื่อน
                                                                                                     - การได้ รรม ้
                                                ความสามารถพิเศษและ                      - แบบสังกเรี ยนหรื อการตอบแบบ
                                                                                                     นั เกต
                                                การปรับตัวของนักเรี ยน เช่น                          สอบถาม
                                                                ่
                                                พฤติกรรมที่อยูไม่นิ่ง
     3. ด้านพฤติกรรม        1) ความประพฤติ เช่สมาธิส้ น
                                                น ั                                     - แบบประเมินพฤติกรรม
        การลักขโมย ก้าวร้าว                     3) การแสดงพฤติกรรมต่อเพื่อน นักเรี ยน
        2) พฤติกรรมต่าง ๆ ที่มีผล               ครู และผูปกครอง
                                                            ้                           - การสังเกตพฤติกรรม
                                                การใช้สารเสพติดน
                                                กระทบต่อการเรี ย                        - การได้ขอมูลจากเพื่อน
                                                                                                     ้
                                                การทาร้ายตนเองศษและกรรม
                                                ความสามารถพิเ      พฤติ                 นักเรี ยนหรื อการตอบแบบ
                                                ทางเพศที่ไวม่เหมาะสมน เช่น
                                                การปรับตั ของนักเรี ย                   สอบถาม
                                                เป็ นต้น ่อยูไม่นิ่ง
                                                พฤติกรรมที ่
                                                สมาธิ ส้ นั
     4. ด้านครอบครัว                            3) การแสดงพฤติกรรมต่อเพื่อน
     4.1 ด้านเศรษฐกิจ 1) ผูหารายได้ให้ครอบครัว และผูปกครอง
                             ้                  ครู           ้                                      - ระเบียบสะสม (ป.01/
                                                2) ฐานะเศรษฐกิดจของครอบครัว ป. พ8)
                                                การใช้สารเสพติ
        ภาระหนี้สิ้น - การได้ขอมูลจากเพื่อน การทาร้ายตนเอง พฤติกรรม
                                   ้
        3) ความเพียงพอของรายรับ                 ทางเพศที่ไม่เหมาะสม                                  นักเรี ยน
                                                กับรายจ่ายในแต่ละวัน - การได้ขอมูลจากนักเรี ยน
                                                เป็ นต้น                        ้
                                                      โดยตรง
     4. ด้านครอบครัว
     4.2 ด้านการคุมครอง 1) ความสามารถในการคุม
                    ้                               ้                                                - ระเบียบสะสม (ป.01/
     4.1 ด้านเศรษฐกิจ 1) ผูหารายได้ให้ครอบครัว
                               ้                                                        - ระเบียบสะสม (ป.01/
        ครองดูแลนักเรี ยนได้อย่างปลอดภัย ป. พ8)
        และเหมาะสมของผูปกครอง
                          ้                     2) ฐานะเศรษฐกิจของครอบครัว ป. พ8)                    - การสังเกตพฤติกรรม
        ภาระหนี้สิ้น - การได้ขอมูลจากเพื่อน
                                 ้                                                                   นักเรี ยน
        2) ความเพียงพอของรายรับ ่
        3) ความเหมาะสมของสภาพที                                                         นักเรี ยน - การสอบถามนักเรี ยน
           ่
        อยูอาศัย โดยตรงหรื อจากเพื่อน           กับรายจ่ายในแต่ละวัน - การได้ขอมูลจากนักเรี ยน
                                                                              ้
                                                      โดยตรง

     4.2 ด้านการคุมครอง 1) ความสามารถในการคุม
                  ้                         ้                                                            - ระเบียบสะสม (ป.01/
        ครองดูแลนักเรี ยนได้อย่างปลอดภัย                                                                   ป. พ8)
        และเหมาะสมของผูปกครอง
                          ้                                                                                             - การสังเกตพฤติกรรมนักเรี ยน
        2) ความเหมาะสมของสภาพที่                                                                           - การสอบถามนักเรี ยนโดยตรง
                                            ้ ้                     ่
   utqonlineโดยสานั กงานคณะกรรมการการศึกษาขันพืนฐาน กระทรวงศึกษาธิการอนุ ญย ใช้ได้ตามสัญญาอนุญาตของครีเอทีฟคอมมอนส์แบบ แสดงทีมา-ไม่ใช ้เพือน ้า-อนุญาตแบบเดียวกัน ประเทศไทย16
                                                                อยูอาศัาตให้                                            หรื อ่ จากเพื่อการค
                                                                                                                                          ่                  3.0
รหัส UTQ-220: กิจกรรมพัฒนาผู ้เรียน: การพัฒนาระบบดูแลช่วยเหลือนักเรียน



                                                          UTQ online e-Training Course
                                                                  ใบความรู้ ที่……….
                                                      เรื่อง “................................................”


                        โครงการยกระดับคุณภาพครู ท้ งระบบ ภายใต้ปฏิบติการไทยเข้มแข็ง
                                                   ั               ั
                     (Upgrading Teacher Qualification Through the Whole System: UTQ)




    ข้อมูลนักเรี ยน                   ประเด็นพิจารณา แหล่งข้อมูล
 4.3 ด้านการเลี้ยงดู 1) ความสัมพันธ์ของคนใน                                                                                               - การเยียมบ้าน
                                                                                                                                                  ่
    ครอบครัว เช่น ครอบครัว - การสังเกตพฤติกรรม
    อบอุ่น หรื อทะเลาะเบาะแว้ง                                                                                                            - การสอบถามจาก
    การใช้ความรุ นแรงในการตัดสิ น                                                                                                         นักเรี ยนโดยตรงหรื อ
    แก้ไขปัญหาซึ่ งมีผลกระทบต่อ                                                                                                           จากเพื่อน
    พฤติกรรมของนักเรี ยน เช่น
    ซึมเหม่อลอย ไม่อยากกลับ
    บ้าน เป็ นต้น
                                         2) สมาชิกในครอบครัวใช้
    สารเสพติด สุ รา หรื อเล่น
    การพนัน รวมถึงการเจ็บ
    ป่ วยเรื้ อรัง
    3) แบบอย่างของครอบครัว

 5. ด้านสังคม           1) ครอบครัวแยกตัวจากสังคม                                                                                         - การเยียมบ้าน
                                                                                                                                                   ่
    แวดล้อมหรื อถูกกีดกันจากสิ่ ง                                                                                                         - การสอบถามจากแหล่ง
    แวดล้อม                                                                                                                               ข้อมูลต่าง ๆ เช่น
    2) ความสัมพันธ์ของ                                                                                                                    เพื่อน นักเรี ยน
                                          ครอบครัวต่อชุมชน




                                            ้ ้                                                                                 ่            ่                                      17
   utqonlineโดยสานั กงานคณะกรรมการการศึกษาขันพืนฐาน กระทรวงศึกษาธิการอนุ ญาตให้ใช้ได้ตามสัญญาอนุญาตของครีเอทีฟคอมมอนส์แบบ แสดงทีมา-ไม่ใช ้เพือการค ้า-อนุญาตแบบเดียวกัน 3.0 ประเทศไทย
รหัส UTQ-220: กิจกรรมพัฒนาผู ้เรียน: การพัฒนาระบบดูแลช่วยเหลือนักเรียน




                                                                            ตัวอย่ าง
                                                                   เกณฑ์ การคัดกรองนักเรียน
              การคัดกรองนักเรี ยนเพื่อจัดเป็ นกลุ่มปกติ กลุ่มเสี่ ยง และกลุ่มมีปัญหานั้น ครู ประจาชั้น
  สามารถวิเคราะห์ขอมูลจากระเบียบสะสมและอื่น ๆ ที่จดทาเพิ่มเติม แต่ท้ งนี้โรงเรี ยนแต่ละแห่ง
                        ้                                     ั                 ั
  จาเป็ นต้องประชุมครู เพื่อพิจารณาการคัดกรองนักเรี ยน เพื่อให้ครู ประจาชั้นมีหลักในการคัดกรอง
  นักเรี ยน ตรงกันทั้งโรงเรี ยน ดังนี้
        ข้ อมูลนักเรียน               กลุ่มปกติ                   กลุ่มเสี่ ยง            กลุ่มมีปัญหา
 1. ด้ านความสามารถ
  1.1 ด้านการเรี ยน          - ผลการเรี ยนเฉลี่ย        - ผลการเรี ยนตั้งแต่       - ผลการเรี ยนต่ากว่า
                             2.00 ขึ้นไป                1.5 ถึง 2.00               1.5
                             - ไม่มี 0 ในทุกวิชา        - ขาดเรี ยนในวิชาต่าง - ขาดเรี ยนในวิชาต่าง
                             - ขาดเรี ยนในวิชาต่าง ๆ 3-5 ครั้งต่อ 1วิชา            ๆ มากกว่า 5 ครั้ง
                             ๆ ไม่เกิน 3 ครั้งใน 1 - มาโรงเรี ยนสาย                - มาโรงเรี ยนสายเกิน
                             วิชา                       มากกว่า 10 ครั้ง แต่ไม่ 15 ครั้งใน 1 ภาค
                             - มาโรงเรี ยนสายไม่ เกิน 15 ครั้ง ใน 1                เรี ยน
                             เกิน 10 ครั้ง ใน 1         ภาคเรี ยน
                             ภาคเรี ยน
 1.2 ความสามารถพิเศษ - ถ้านักเรี ยนมี
                             ความสามารถพิเศษ
                             จะเน้นจุดแข็งของ
                             นักเรี ยนในทุกกลุ่ม
        2.ด้ านสุ ขภาพ
     2.1 ด้านร่ างกาย        - อายุ น้ าหนัก และ        - น้ าหนักผิดปกติ และ - ป่ วยเป็ นโรคหรื อ
                                                   ั                     ั
                             ส่ วนสู ง สัมพันธ์กน ไม่สัมพันธ์กบส่ วนสู ง ความพิการทางกายมี
                             - ร่ างกายแข็งแรง          หรื ออายุ                  ความบกพร่ องทางการ

                                            ้ ้                                                                                 ่            ่                                      18
   utqonlineโดยสานั กงานคณะกรรมการการศึกษาขันพืนฐาน กระทรวงศึกษาธิการอนุ ญาตให้ใช้ได้ตามสัญญาอนุญาตของครีเอทีฟคอมมอนส์แบบ แสดงทีมา-ไม่ใช ้เพือการค ้า-อนุญาตแบบเดียวกัน 3.0 ประเทศไทย
รหัส UTQ-220: กิจกรรมพัฒนาผู ้เรียน: การพัฒนาระบบดูแลช่วยเหลือนักเรียน

         ข้ อมูลนักเรียน                               กลุ่มปกติ                                     กลุ่มเสี่ ยง                                 กลุ่มมีปัญหา
                                               - ไม่มีโรคประจาตัว                            - มีโรคประจาตัวหรื อ                         ได้ยน การมองเห็น
                                                                                                                                                ิ
                                                                                             เจ็บป่ วยบ่อย ๆ                              และความเจ็บป่ วย
                                                                                             - มีความพิการทางกาย                          หรื อบกพร่ องดังกล่าว
                                                                                             หรื อบกพร่ องด้านการ                         มีผลกระทบต่อ
                                                                                             ได้ยน การฟัง การ
                                                                                                  ิ                                       ความสามารถด้านการ
                                                                                             มองเห็น หรื ออื่น ๆ                          เรี ยนในระดับมีปัญหา
         ข้อมูลนักเรี ยน                       กลุ่มปกติ                                     กลุ่มเสี่ ยง                                 กลุ่มมีปัญหา
  2 .2 ด้านจิตใจ                               - ให้โรงเรี ยนพิจารณา                         -ให้โรงเรี ยนพิจารณา                         -ให้โรงเรี ยนพิจารณา
                                               ใช้แบบประเมิน                                 ใช้แบบประเมิน                                ใช้แบบประเมิน
                                               พฤติกรรมหรื อ                                 พฤติกรรมหรื อ                                พฤติกรรมหรื อ
                                               เครื่ องมืออื่น ๆ ตาม                         เครื่ องมืออื่น ๆ ตาม                        เครื่ องมืออื่น ๆ ตาม
                                               ความเหมาะสมกับ                                ความเหมาะสมกับ                               ความเหมาะสมกับ
                                               สภาพของโรงเรี ยน                              สภาพของโรงเรี ยน                             สภาพของโรงเรี ยน
  3. ด้ านพฤติกรรม                             มีการแสดงพฤติกรรม                             มีพฤติกรรมแสดงออก                            มีพฤติกรรมที่
                                               เหมาะสมกับวัยและ                              ดังนี้                                       แสดงออกดังนี้
                                               พัฒนาการ                                      1. ความเฉื่อยชา                              1. ความก้าวร้าว
                                                                                             2. ชอบเก็บตัว                                2. การหนีโรงเรี ยน
                                                                                             3. การลักขโมย                                3. ชอบรังแกคนอื่น /
                                                                                             4. การโกหก                                   สัตว์
                                                                                             ฯลฯ                                          4. การใช้สารเสพติด
                                                                                             ซึ่งเป็ นพฤติกรรมที่                         ฯลฯ
                                                                                             แสดงออกเป็ นครั้ง                            ซึ่งเป็ นพฤติกรรมที่
                                                                                             คราว                                         แสดงออกเป็ นประจา




                                            ้ ้                                                                                 ่            ่                                      19
   utqonlineโดยสานั กงานคณะกรรมการการศึกษาขันพืนฐาน กระทรวงศึกษาธิการอนุ ญาตให้ใช้ได้ตามสัญญาอนุญาตของครีเอทีฟคอมมอนส์แบบ แสดงทีมา-ไม่ใช ้เพือการค ้า-อนุญาตแบบเดียวกัน 3.0 ประเทศไทย
รหัส UTQ-220: กิจกรรมพัฒนาผู ้เรียน: การพัฒนาระบบดูแลช่วยเหลือนักเรียน

       ข้ อมูลนักเรียน                                     กลุ่มปกติ                                     กลุ่มเสี่ ยง                              กลุ่มมีปัญหา
 4. ด้ านอืน ๆ
            ่
  4.1 ด้านยาเสพติด                             ไม่ใช้สารเสพติดทุก                            มีการทดลองดื่มเบียร์                         ใช้สารเสพติด สาร
                                               ชนิด                                          สุ รา หรื อสู บบุหรี่ โดย                    เสพติด ดื่มเบียร์ สุ รา
                                                                                             ตนเองหรื อเพื่อน                             หรื อสู บบุหรี่ เป็ นครั้ง
                                                                                             ชักชวน                                       คราวและมีแนวโน้มว่า
                                                                                                                                          จะเพิมมากขึ้นและเป็ น
                                                                                                                                               ่
                                                                                                                                          ผูชกชวนให้ผอื่น
                                                                                                                                            ้ั             ู้
                                                                                                                                          ปฏิบติตาม
                                                                                                                                                 ั




     4.2 ด้านเพศ                               - คบเพื่อนต่างเพศตาม - ติดต่อเพื่อนต่างวัยใน                                               ติดต่อเพื่อนต่างเพศใน
                                               วัยและวุฒิภาวะ        แนวชูสาว้                                                            แนวชูสาว หรื อถึงขั้น
                                                                                                                                                ้
                                                                     - จับคู่ชดเจนและแยก
                                                                               ั                                                          มีความสัมพันธ์ทาง
                                                                        ่ ั
                                                                     อยูกนสองต่อสองบ่อย                                                   เพศ
                                                                     ๆ
                                                                     - มีพฤติกรรมเบี่ยงเบน
                                                                     ทางเพศ จนมี
                                                                     ผลกระทบต่อการเรี ยน
 5. ด้ านสั งคม                                มีทกษะชีวตที่ดี
                                                    ั       ิ        สามารถปรับตัวได้ใน                                                   สามารถปรับตัวได้ใน
                                               สามารถปรับตัว         บางเรื่ องบางกรณี                                                    บางกรณี แต่มีขอ ้
                                               ร่ วมกับผูอ่ืน มีความ และมักปฏิบติตน
                                                         ้                        ั                                                       ขัดแย้งสม่าเสมอ ก่อ
                                               รับผิดชอบต่อตนเอง ขัดแย้งกับกฎเกณฑ์                                                        ปั ญหาให้แก้ไข อยู่
                                               ผูอื่น และสังคม มี
                                                  ้                  ต่าง ๆ ของโรงเรี ยน                                                  เสมอ เมื่อได้รับการ
                                               ระเบียบวินย ปฏิบติ ห้องเรี ยนเมื่อได้รับการ
                                                              ั    ั                                                                      ตักเตือนก็ไม่หยุด
                                               ตามกฎเกณฑ์และ         ตักเตือนก็เลิก                                                       พฤติกรรมต่อต้าน
                                               เคารพสิ ทธิของผูอื่น พฤติกรรมนั้นได้
                                                                 ้
                                               ได้ดี

                                            ้ ้                                                                                 ่            ่                                      20
   utqonlineโดยสานั กงานคณะกรรมการการศึกษาขันพืนฐาน กระทรวงศึกษาธิการอนุ ญาตให้ใช้ได้ตามสัญญาอนุญาตของครีเอทีฟคอมมอนส์แบบ แสดงทีมา-ไม่ใช ้เพือการค ้า-อนุญาตแบบเดียวกัน 3.0 ประเทศไทย
รหัส UTQ-220: กิจกรรมพัฒนาผู ้เรียน: การพัฒนาระบบดูแลช่วยเหลือนักเรียน




                                            ้ ้                                                                                 ่            ่                                      21
   utqonlineโดยสานั กงานคณะกรรมการการศึกษาขันพืนฐาน กระทรวงศึกษาธิการอนุ ญาตให้ใช้ได้ตามสัญญาอนุญาตของครีเอทีฟคอมมอนส์แบบ แสดงทีมา-ไม่ใช ้เพือการค ้า-อนุญาตแบบเดียวกัน 3.0 ประเทศไทย
รหัส UTQ-220: กิจกรรมพัฒนาผู ้เรียน: การพัฒนาระบบดูแลช่วยเหลือนักเรียน

                                                                                                                      ตัวอย่าง
                                                                                          แบบสรุ ปการคัดกรองนักเรี ยนเป็ นรายบุคคล/ชั้น ปี ..............................
             คาชี้แจง 1. ถ้านักเรี ยนจัดอยูในกลุ่มปกติให้ / ลงในช่องกลุ่มปกติ ถ้าไม่ใช่ให้ขีด –
                                           ่
                      2. สาหรับนักเรี ยนทุกกลุ่มในช่องสัมพันธภาพทางสังคม ถ้าเป็ นจุดแข็งให้ขีด / ถ้าไม่ใช่ขีด – และให้ระบุความสามารถพิเศษที่นกเรี ยนมีลงในช่องมีความสามารถพิเศษ
                                                                                                                                             ั
                      3. ถ้านักเรี ยนมีภาวะเสี่ ยงและมีปัญหาต้องได้รับการช่วยเหลือในด้านใด ให้ขีด / ในช่องนั้นๆ

                                                                                       กลุ่มปกติ                              ด้านสุขภาพ : ร่ างกาย – จิตใจ – พฤติกรรม                                                                  ครอบครัว                   ปั ญหา                    สรุ ป
                                                                          สัมพันธภาพ มีความ                  ด้านการ ร่ างกาย อารมณ์        ความ               ่
                                                                                                                                                         ไม่อยูนิ่ง สัมพันธภาพ                                                     เศรษฐกิจ      การ               ที่พบ           กลุ่ม         กลุ่มมี
ที่                          ชื่อ – สกุล
                                                                           ทางสังคม สามารถ                     เรี ยน                    ประพฤติ                    กับเพื่อน(เก็บ                                                           คุมครอง
                                                                                                                                                                                                                                               ้                  เพิ่มเติม        เสี่ ยง       ปั ญหา
                                                                          เป็ นจุดแข็ง      พิเศษ                                                                        ตัว)                                                                นักเรี ยน




                                  รวม                                     ……….คน                      ……...คน ……คน ...….คน …....คน …….คน                                        ……...คน ……….คน                                    ……คน        …….คน               ….คน           ….คน            ….คน

                                                                                                                                                                                              ลงชื่อ...................................................................ครู ประจาชั้น
                               ......................../..................../......................

             สรุ ป ● จานวนนักเรี ยนทั้งหมด.........................คน แยกเป็ น กลุมปกติ.................................คน กลุมเสี่ ยง...............................คน กลุ่มมีปัญหา.............................คน
                                                                                                        ่                                             ่
                  คิดเป็ นร้อยละ.............................. คิดเป็ นร้อยละ.............................. คิดเป็ นร้อยละ..............................
             หมายเหตุ : การประเมินกลุ่มเสี่ ยง/กลุ่มมีปัญหา ให้อยูในดุลยพินิจของโรงเรี ยน
                                                                                ่
      ที่มา : เอกสารการประชุมปฏิบติการพัฒนาทีมวิทยากรเพื่อพัฒนาความเข้มแข็งระบบการดูแลช่วยเหลือนักเรี ยน ในโรงเรี ยนขยายโอกาสทางการศึกษา 4 จุดอบรม.
                                  ั
                                                utqonlineโดยสานั กงานคณะกรรมการการศึกษาขันพืนฐาน กระทรวงศึกษาธิการอนุ ญาตให้ใช้ได้ตามสัญญาอนุญาตของครีเอทีฟคอมมอนส์แบบ แสดงทีมา-ไม่ใช ้เพือการค ้า-อนุญาตแบบเดียวกัน
                                                                                         ้ ้                                                                                 ่            ่                            3.0           22
                                                                                                                                                                                                                             ประเทศไทย
                 กลุ่มพัฒนาการแนะแนว สานักวิชาการและมาตรฐานการศึกษา สานักคณะกรรมการการศึกษาขั้นพื้นฐาน
รหัส UTQ-220: กิจกรรมพัฒนาผู ้เรียน: การพัฒนาระบบดูแลช่วยเหลือนักเรียน




                                    UTQ online e-Training Course
                                           ใบความรู้ ที่ 4.1
                              เรื่อง “แนวทางการส่ งเสริมพัฒนาผู้เรียน”
                    โครงการยกระดับคุณภาพครู ท้ งระบบ ภายใต้ปฏิบติการไทยเข้มแข็ง
                                               ั                  ั
                 (Upgrading Teacher Qualification Through the Whole System: UTQ)




             4) การพัฒนาความสามารถพิ เศษ ถือเป็ นการส่งเสริ มพัฒนาที่คานึ งถึง
  ความสามารถพิ เศษของเด็กเป็ นรายบุคคลในระบบการดูแลช่วยเหลือนักเรียน ซึ่งครูที่
  ปรึกษาหรือครูประจาชันที่ใกล้ชิดเด็กจะมีข้อมูลจากการคัดกรองและข้อมูลเชิ งประจักษ์
                      ้




                                                 ้ ้                                                                                 ่            ่                                      23
        utqonlineโดยสานั กงานคณะกรรมการการศึกษาขันพืนฐาน กระทรวงศึกษาธิการอนุ ญาตให้ใช้ได้ตามสัญญาอนุญาตของครีเอทีฟคอมมอนส์แบบ แสดงทีมา-ไม่ใช ้เพือการค ้า-อนุญาตแบบเดียวกัน 3.0 ประเทศไทย
รหัส UTQ-220: กิจกรรมพัฒนาผู ้เรียน: การพัฒนาระบบดูแลช่วยเหลือนักเรียน




   utqonlineโดยสานั กงานคณะกรรมการการศึกษาขันพืนฐาน กระทรวงศึกษาธิการอนุ ญาตให้ใช้ได้ตามสัญญาอนุญาตของครีเอทีฟคอมมอนส์แบบ แสดงทีมา-ไม่ใช ้เพือการค ้า-อนุญาตแบบเดียวกัน 3.0 ประเทศ
                                            ้ ้                                                                                 ่            ่

                                                                                      ไทย 24
รหัส UTQ-220: กิจกรรมพัฒนาผู ้เรียน: การพัฒนาระบบดูแลช่วยเหลือนักเรียน




   utqonlineโดยสานั กงานคณะกรรมการการศึกษาขันพืนฐาน กระทรวงศึกษาธิการอนุ ญาตให้ใช้ได้ตามสัญญาอนุญาตของครีเอทีฟคอมมอนส์แบบ แสดงทีมา-ไม่ใช ้เพือการค ้า-อนุญาตแบบเดียวกัน 3.0 ประเทศ
                                            ้ ้                                                                                 ่            ่

                                                                                      ไทย 25
รหัส UTQ-220: กิจกรรมพัฒนาผู ้เรียน: การพัฒนาระบบดูแลช่วยเหลือนักเรียน




   utqonlineโดยสานั กงานคณะกรรมการการศึกษาขันพืนฐาน กระทรวงศึกษาธิการอนุ ญาตให้ใช้ได้ตามสัญญาอนุญาตของครีเอทีฟคอมมอนส์แบบ แสดงทีมา-ไม่ใช ้เพือการค ้า-อนุญาตแบบเดียวกัน 3.0 ประเทศ
                                            ้ ้                                                                                 ่            ่

                                                                                      ไทย 26
รหัส UTQ-220: กิจกรรมพัฒนาผู ้เรียน: การพัฒนาระบบดูแลช่วยเหลือนักเรียน


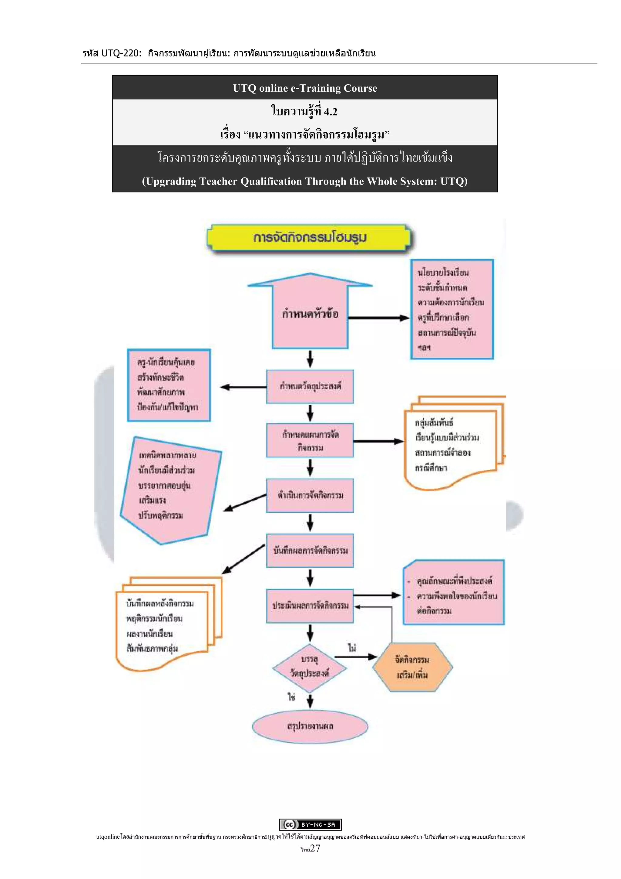
                                         UTQ online e-Training Course
                                                ใบความรู้ ที่ 4.2
                                    เรื่อง “แนวทางการจัดกิจกรรมโฮมรู ม”
                        โครงการยกระดับคุณภาพครู ท้ งระบบ ภายใต้ปฏิบติการไทยเข้มแข็ง
                                                    ั                ั
                     (Upgrading Teacher Qualification Through the Whole System: UTQ)




   utqonlineโดยสานั กงานคณะกรรมการการศึกษาขันพืนฐาน กระทรวงศึกษาธิการอนุ ญาตให้ใช้ได้ตามสัญญาอนุญาตของครีเอทีฟคอมมอนส์แบบ แสดงทีมา-ไม่ใช ้เพือการค ้า-อนุญาตแบบเดียวกัน 3.0 ประเทศ
                                            ้ ้                                                                                 ่            ่

                                                                                      ไทย 27
รหัส UTQ-220: กิจกรรมพัฒนาผู ้เรียน: การพัฒนาระบบดูแลช่วยเหลือนักเรียน




   utqonlineโดยสานั กงานคณะกรรมการการศึกษาขันพืนฐาน กระทรวงศึกษาธิการอนุ ญาตให้ใช้ได้ตามสัญญาอนุญาตของครีเอทีฟคอมมอนส์แบบ แสดงทีมา-ไม่ใช ้เพือการค ้า-อนุญาตแบบเดียวกัน 3.0 ประเทศ
                                            ้ ้                                                                                 ่            ่

                                                                                      ไทย 28
รหัส UTQ-220: กิจกรรมพัฒนาผู ้เรียน: การพัฒนาระบบดูแลช่วยเหลือนักเรียน




   utqonlineโดยสานั กงานคณะกรรมการการศึกษาขันพืนฐาน กระทรวงศึกษาธิการอนุ ญาตให้ใช้ได้ตามสัญญาอนุญาตของครีเอทีฟคอมมอนส์แบบ แสดงทีมา-ไม่ใช ้เพือการค ้า-อนุญาตแบบเดียวกัน 3.0 ประเทศ
                                            ้ ้                                                                                 ่            ่

                                                                                      ไทย 29
รหัส UTQ-220: กิจกรรมพัฒนาผู ้เรียน: การพัฒนาระบบดูแลช่วยเหลือนักเรียน




   utqonlineโดยสานั กงานคณะกรรมการการศึกษาขันพืนฐาน กระทรวงศึกษาธิการอนุ ญาตให้ใช้ได้ตามสัญญาอนุญาตของครีเอทีฟคอมมอนส์แบบ แสดงทีมา-ไม่ใช ้เพือการค ้า-อนุญาตแบบเดียวกัน 3.0 ประเทศ
                                            ้ ้                                                                                 ่            ่

                                                                                      ไทย 30
รหัส UTQ-220: กิจกรรมพัฒนาผู ้เรียน: การพัฒนาระบบดูแลช่วยเหลือนักเรียน


                                                   ต ัวอย่างแนวการจ ัดกิจกรรมโฮมรูม




  ที่มา - คู่มือครู ระบบการดูแลช่วยเหลือนักเรี ยนเพื่อพัฒนาคุณภาพชีวตแก้วกฤติสังคม สานักงาน
                                                                    ิ    ิ
  คณะกรรมการการศึกษาขั้นพื้นฐาน และ
        - สภาพความสาเร็ จและแนวทางเสริ มสร้างความเข้มแข็ง ระบบการดูแลช่วยเหลือนักเรี ยน
  สานักงาน
          คณะกรรมการการศึกษาขั้นพื้นฐาน , 2552.


   utqonlineโดยสานั กงานคณะกรรมการการศึกษาขันพืนฐาน กระทรวงศึกษาธิการอนุ ญาตให้ใช้ได้ตามสัญญาอนุญาตของครีเอทีฟคอมมอนส์แบบ แสดงทีมา-ไม่ใช ้เพือการค ้า-อนุญาตแบบเดียวกัน 3.0 ประเทศ
                                            ้ ้                                                                                 ่            ่

                                                                                      ไทย 31
รหัส UTQ-220: กิจกรรมพัฒนาผู ้เรียน: การพัฒนาระบบดูแลช่วยเหลือนักเรียน


                                        UTQ online e-Training Course
                                               ใบความรู้ ที่ 4.3
                            เรื่อง “แนวทางการจัดกิจกรรมประชุ มผู้ปกครองชั้ นเรียน
                                        (CLASSROOM MEETING)”
                        โครงการยกระดับคุณภาพครู ท้ งระบบ ภายใต้ปฏิบติการไทยเข้มแข็ง
                                                   ั                ั
                     (Upgrading Teacher Qualification Through the Whole System: UTQ)




   utqonlineโดยสานั กงานคณะกรรมการการศึกษาขันพืนฐาน กระทรวงศึกษาธิการอนุ ญาตให้ใช้ได้ตามสัญญาอนุญาตของครีเอทีฟคอมมอนส์แบบ แสดงทีมา-ไม่ใช ้เพือการค ้า-อนุญาตแบบเดียวกัน 3.0 ประเทศ
                                            ้ ้                                                                                 ่            ่

                                                                                      ไทย 32
รหัส UTQ-220: กิจกรรมพัฒนาผู ้เรียน: การพัฒนาระบบดูแลช่วยเหลือนักเรียน




   utqonlineโดยสานั กงานคณะกรรมการการศึกษาขันพืนฐาน กระทรวงศึกษาธิการอนุ ญาตให้ใช้ได้ตามสัญญาอนุญาตของครีเอทีฟคอมมอนส์แบบ แสดงทีมา-ไม่ใช ้เพือการค ้า-อนุญาตแบบเดียวกัน 3.0 ประเทศ
                                            ้ ้                                                                                 ่            ่

                                                                                      ไทย 33
รหัส UTQ-220: กิจกรรมพัฒนาผู ้เรียน: การพัฒนาระบบดูแลช่วยเหลือนักเรียน




   utqonlineโดยสานั กงานคณะกรรมการการศึกษาขันพืนฐาน กระทรวงศึกษาธิการอนุ ญาตให้ใช้ได้ตามสัญญาอนุญาตของครีเอทีฟคอมมอนส์แบบ แสดงทีมา-ไม่ใช ้เพือการค ้า-อนุญาตแบบเดียวกัน 3.0 ประเทศ
                                            ้ ้                                                                                 ่            ่

                                                                                      ไทย 34
รหัส UTQ-220: กิจกรรมพัฒนาผู ้เรียน: การพัฒนาระบบดูแลช่วยเหลือนักเรียน




   utqonlineโดยสานั กงานคณะกรรมการการศึกษาขันพืนฐาน กระทรวงศึกษาธิการอนุ ญาตให้ใช้ได้ตามสัญญาอนุญาตของครีเอทีฟคอมมอนส์แบบ แสดงทีมา-ไม่ใช ้เพือการค ้า-อนุญาตแบบเดียวกัน 3.0 ประเทศ
                                            ้ ้                                                                                 ่            ่

                                                                                      ไทย 35
รหัส UTQ-220: กิจกรรมพัฒนาผู ้เรียน: การพัฒนาระบบดูแลช่วยเหลือนักเรียน




  ที่มา - คู่มือครู ระบบการดูแลช่วยเหลือนักเรี ยนเพื่อพัฒนาคุณภาพชีวตแก้วกฤติสังคม สานักงาน
                                                                    ิ    ิ
  คณะกรรมการการศึกษาขั้นพื้นฐาน
        - สภาพความสาเร็ จและแนวทางเสริ มสร้างความเข้มแข็ง ระบบการดูแลช่วยเหลือนักเรี ยน
  สานักงานคณะกรรมการการศึกษา ขั้นพื้นฐาน , 2552

   utqonlineโดยสานั กงานคณะกรรมการการศึกษาขันพืนฐาน กระทรวงศึกษาธิการอนุ ญาตให้ใช้ได้ตามสัญญาอนุญาตของครีเอทีฟคอมมอนส์แบบ แสดงทีมา-ไม่ใช ้เพือการค ้า-อนุญาตแบบเดียวกัน 3.0 ประเทศ
                                            ้ ้                                                                                 ่            ่

                                                                                      ไทย 36
รหัส UTQ-220: กิจกรรมพัฒนาผู ้เรียน: การพัฒนาระบบดูแลช่วยเหลือนักเรียน


                                        UTQ online e-Training Course
                                               ใบความรู้ ที่ 4.4
                               เรื่อง “แนวทางการเสริมสร้ างทักษะการดารงชีวต ”
                                                                          ิ
                        โครงการยกระดับคุณภาพครู ท้ งระบบ ภายใต้ปฏิบติการไทยเข้มแข็ง
                                                   ั                 ั
                     (Upgrading Teacher Qualification Through the Whole System: UTQ)




   utqonlineโดยสานั กงานคณะกรรมการการศึกษาขันพืนฐาน กระทรวงศึกษาธิการอนุ ญาตให้ใช้ได้ตามสัญญาอนุญาตของครีเอทีฟคอมมอนส์แบบ แสดงทีมา-ไม่ใช ้เพือการค ้า-อนุญาตแบบเดียวกัน 3.0 ประเทศ
                                            ้ ้                                                                                 ่            ่

                                                                                      ไทย 37
รหัส UTQ-220: กิจกรรมพัฒนาผู ้เรียน: การพัฒนาระบบดูแลช่วยเหลือนักเรียน




   utqonlineโดยสานั กงานคณะกรรมการการศึกษาขันพืนฐาน กระทรวงศึกษาธิการอนุ ญาตให้ใช้ได้ตามสัญญาอนุญาตของครีเอทีฟคอมมอนส์แบบ แสดงทีมา-ไม่ใช ้เพือการค ้า-อนุญาตแบบเดียวกัน 3.0 ประเทศ
                                            ้ ้                                                                                 ่            ่

                                                                                      ไทย 38
รหัส UTQ-220: กิจกรรมพัฒนาผู ้เรียน: การพัฒนาระบบดูแลช่วยเหลือนักเรียน




        ตัวอย่างกิจกรรมสร้างสริ มทักษะชีวต ผูเ้ ข้าอบรมสามารถสื บค้นจากแหล่งเรี ยนรู ้อื่น
                                         ิ
  โดยใช้คาสาคัญ “ทักษะชีวต ทักษะการดาเนินชีวต ทักษะการดารงชีวต ”
                          ิ                        ิ                ิ




   utqonlineโดยสานั กงานคณะกรรมการการศึกษาขันพืนฐาน กระทรวงศึกษาธิการอนุ ญาตให้ใช้ได้ตามสัญญาอนุญาตของครีเอทีฟคอมมอนส์แบบ แสดงทีมา-ไม่ใช ้เพือการค ้า-อนุญาตแบบเดียวกัน 3.0 ประเทศ
                                            ้ ้                                                                                 ่            ่

                                                                                      ไทย 39
รหัส UTQ-220: กิจกรรมพัฒนาผู ้เรียน: การพัฒนาระบบดูแลช่วยเหลือนักเรียน




  ที่มา สภาพความสาเร็ จและแนวทางเสริ มสร้างความเข้มแข็ง ระบบการดูแลช่วยเหลือนักเรี ยน
  สานักงานคณะกรรมการการศึกษาขั้นพื้นฐาน , 2552.




   utqonlineโดยสานั กงานคณะกรรมการการศึกษาขันพืนฐาน กระทรวงศึกษาธิการอนุ ญาตให้ใช้ได้ตามสัญญาอนุญาตของครีเอทีฟคอมมอนส์แบบ แสดงทีมา-ไม่ใช ้เพือการค ้า-อนุญาตแบบเดียวกัน 3.0 ประเทศ
                                            ้ ้                                                                                 ่            ่

                                                                                      ไทย 40
รหัส UTQ-220: กิจกรรมพัฒนาผู ้เรียน: การพัฒนาระบบดูแลช่วยเหลือนักเรียน


                                          UTQ online e-Training Course
                                                 ใบความรู้ ที่ 4.5
                                      เรื่อง “แนวทางการพัฒนาพหุปัญญา”
                          โครงการยกระดับคุณภาพครู ท้ งระบบ ภายใต้ปฏิบติการไทยเข้มแข็ง
                                                     ั                ั
                       (Upgrading Teacher Qualification Through the Whole System: UTQ)




   utqonlineโดยสานั กงานคณะกรรมการการศึกษาขันพืนฐาน กระทรวงศึกษาธิการอนุ ญาตให้ใช้ได้ตามสัญญาอนุญาตของครีเอทีฟคอมมอนส์แบบ แสดงทีมา-ไม่ใช ้เพือการค ้า-อนุญาตแบบเดียวกัน 3.0 ประเทศ
                                            ้ ้                                                                                 ่            ่

                                                                                      ไทย 41
รหัส UTQ-220: กิจกรรมพัฒนาผู ้เรียน: การพัฒนาระบบดูแลช่วยเหลือนักเรียน




   utqonlineโดยสานั กงานคณะกรรมการการศึกษาขันพืนฐาน กระทรวงศึกษาธิการอนุ ญาตให้ใช้ได้ตามสัญญาอนุญาตของครีเอทีฟคอมมอนส์แบบ แสดงทีมา-ไม่ใช ้เพือการค ้า-อนุญาตแบบเดียวกัน 3.0 ประเทศ
                                            ้ ้                                                                                 ่            ่

                                                                                      ไทย 42
รหัส UTQ-220: กิจกรรมพัฒนาผู ้เรียน: การพัฒนาระบบดูแลช่วยเหลือนักเรียน




   utqonlineโดยสานั กงานคณะกรรมการการศึกษาขันพืนฐาน กระทรวงศึกษาธิการอนุ ญาตให้ใช้ได้ตามสัญญาอนุญาตของครีเอทีฟคอมมอนส์แบบ แสดงทีมา-ไม่ใช ้เพือการค ้า-อนุญาตแบบเดียวกัน 3.0 ประเทศ
                                            ้ ้                                                                                 ่            ่

                                                                                      ไทย 43
รหัส UTQ-220: กิจกรรมพัฒนาผู ้เรียน: การพัฒนาระบบดูแลช่วยเหลือนักเรียน




   utqonlineโดยสานั กงานคณะกรรมการการศึกษาขันพืนฐาน กระทรวงศึกษาธิการอนุ ญาตให้ใช้ได้ตามสัญญาอนุญาตของครีเอทีฟคอมมอนส์แบบ แสดงทีมา-ไม่ใช ้เพือการค ้า-อนุญาตแบบเดียวกัน 3.0 ประเทศ
                                            ้ ้                                                                                 ่            ่

                                                                                      ไทย 44
รหัส UTQ-220: กิจกรรมพัฒนาผู ้เรียน: การพัฒนาระบบดูแลช่วยเหลือนักเรียน




  ทีมา สภาพความสาเร็ จและแนวทางเสริ มสร้างความเข้มแข็ง ระบบการดูแลช่วยเหลือนักเรี ยน
    ่
  สานักงาน คณะกรรมการการศึกษาขั้นพื้นฐาน , 2552.

   utqonlineโดยสานั กงานคณะกรรมการการศึกษาขันพืนฐาน กระทรวงศึกษาธิการอนุ ญาตให้ใช้ได้ตามสัญญาอนุญาตของครีเอทีฟคอมมอนส์แบบ แสดงทีมา-ไม่ใช ้เพือการค ้า-อนุญาตแบบเดียวกัน 3.0 ประเทศ
                                            ้ ้                                                                                 ่            ่

                                                                                      ไทย 45
รหัส UTQ-220: กิจกรรมพัฒนาผู ้เรียน: การพัฒนาระบบดูแลช่วยเหลือนักเรียน


                                        UTQ online e-Training Course
                                               ใบความรู้ ที่ 5.1
                             เรื่อง “ความสาคัญของการปองกันแก้ไขและช่ วยเหลือ ”
                                                      ้
                        โครงการยกระดับคุณภาพครู ท้ งระบบ ภายใต้ปฏิบติการไทยเข้มแข็ง
                                                   ั                ั
                     (Upgrading Teacher Qualification Through the Whole System: UTQ)

  ความสาคัญของการปองกันแก้ไขและช่ วยเหลือ
                       ้
                                                                   ั
           ในการดูแลช่วยเหลือนักเรี ยน ครู ควรให้ความเอาใจใส่ กบนักเรี ยนทุกคนอย่างเท่าเทียมกัน
  แต่สาหรับนักเรี ยนกลุ่มเสี่ ยง/มีปัญหานั้น จาเป็ นอย่างมากที่ตองให้ความดูแลเอาใจใส่ อย่างใกล้ชิด
                                                                ้
  และหาวิธีการช่วยเหลือทั้งป้ องกัน และการแก้ไขปั ญหา โดยไม่ปล่อยปะละเลยนักเรี ยนจน
  กลายเป็ นปั ญหาของสังคม การสร้างภูมิคุมกันและไขปั ญหาของนักเรี ยน จึงเป็ นภาระงานที่ยงใหญ่
                                             ้                                               ิ่
  และมีคุณค่าอย่างมากในการพัฒนาให้นกเรี ยนเติบโต เป็ นบุคคลที่มีคุณภาพของสังคมต่อไป
                                           ั
                                        ั
  การป้ องกันและการแก้ไขปั ญหาให้กบนักเรี ยนมีหลายเทคนิควิธีการ แต่สิ่งที่ครู ท่ีปรึ กษา
  จาเป็ นต้องดาเนินการอย่างน้อย 2 ประการ คือ
  1. การให้คาปรึ กษาเบื้องต้น
           2. การจัดกิจกรรมเพื่อป้ องกันและแก้ไขปั ญหา



  ทีมา ระบบดูแลช่วยเหลือนักเรี ยน หลักการ แนวคิด และทิศทางในการดาเนินงาน. สานัก
    ่
  วิชาการและมาตรฐานการศึกษา (2552)




   utqonlineโดยสานั กงานคณะกรรมการการศึกษาขันพืนฐาน กระทรวงศึกษาธิการอนุ ญาตให้ใช้ได้ตามสัญญาอนุญาตของครีเอทีฟคอมมอนส์แบบ แสดงทีมา-ไม่ใช ้เพือการค ้า-อนุญาตแบบเดียวกัน 3.0 ประเทศ
                                            ้ ้                                                                                 ่            ่

                                                                                      ไทย 46
รหัส UTQ-220: กิจกรรมพัฒนาผู ้เรียน: การพัฒนาระบบดูแลช่วยเหลือนักเรียน


                                      UTQ online e-Training Course
                                                ใบความรู้ ที่ 5.2
                                          เรื่อง “การให้ คาปรึกษา”
                        โครงการยกระดับคุณภาพครู ท้ งระบบ ภายใต้ปฏิบติการไทยเข้มแข็ง
                                                    ั              ั
                     (Upgrading Teacher Qualification Through the Whole System: UTQ)


                                                                      การให้ คาปรึกษา
          การให้คาปรึ กษา เป็ นกระบวนการช่วยเหลือผูเ้ รี ยนให้สามารถรู ้จก เข้าใจและยอมรับ
                                                                         ั
  ตนเองจนเกิดความกระจ่างในปั ญหาของตนเอง สามารถวางแผนและหาแนวทางตัดสิ นใจแก้ปัญหา
  ด้วยตนเองได้
  ในการให้คาปรึ กษาจะเป็ นกระบวนการที่ต่อเนื่องกันไปเป็ นขั้นตอน เพื่อให้ผให้คาปรึ กษา
                                                                             ู้
  ได้ให้คาปรึ กษาได้อย่างถูกต้อง รวดเร็ ว และมีประสิ ทธิ ภาพ ดังนี้



                                                                               1.สร้ างสั มพันธภาพ




               1.สร้ างสั มพันธภาพ                                                                                                             2. สารวจปัญหา




                      4. วางแผนแก้ปัญหาและ                                                                                          3. เข้ าใจปัญหา สาเหตุ
                        ดาเนินการแก้ปัญหา                                                                                             และความต้ องการ




   utqonlineโดยสานั กงานคณะกรรมการการศึกษาขันพืนฐาน กระทรวงศึกษาธิการอนุ ญาตให้ใช้ได้ตามสัญญาอนุญาตของครีเอทีฟคอมมอนส์แบบ แสดงทีมา-ไม่ใช ้เพือการค ้า-อนุญาตแบบเดียวกัน 3.0 ประเทศ
                                            ้ ้                                                                                 ่            ่

                                                                                      ไทย 47
รหัส UTQ-220: กิจกรรมพัฒนาผู ้เรียน: การพัฒนาระบบดูแลช่วยเหลือนักเรียน


                                            UTQ online e-Training Course
                                                   ใบความรู้ ที่ 5.3
                               เรื่อง “แนวทางการปองกัน แก้ไขปัญหาทีเ่ กิดขึนกับนักเรียน”
                                                 ้                         ้
                            โครงการยกระดับคุณภาพครู ท้ งระบบ ภายใต้ปฏิบติการไทยเข้มแข็ง
                                                       ั                     ั
                         (Upgrading Teacher Qualification Through the Whole System: UTQ)




                                              การสร้ างเสริมภูมิคุ้มกันด้ านเพศ

สาระ         เพศศึกษา                                                   จัดกระบวนการเรียนรู้                                                          งาน/โครงงาน
       พัฒนาการของมนุษย์                                             กิจกรรมแนะแนว / โฮมรู ม                                                   อบรมเพศศึกษานักเรี ยนแกนนา
       สัมพันธภาพ                                                        กลุ่มสาระการเรี ยนรู ้                                                      จัดค่ายเพศศึกษา
       ทักษะส่ วนบุคคล                                                     บูรณาการรายวิชา                                                   จัดโปรแกรมฝึ กทักษะการดารงชีวต
                                                                                                                                                                          ิ
       พฤติกรรมทางเพศ                                               จัดสาระเพิ่มเติมในหลักสู ตร
       สุ ขภาพทางเพศ
       สังคมและวัฒนธรรม
                                                                                      กิจกรรมนักเรียน                                               จัดสภาพแวดล้อมในโรงเรียน
                                                                                                                                                 จัดสภาพแวดล้อม/อาคารสถานที่
                                                                                    กิจกรรมชุมนุม                                               ที่ขจัดปั จจัยเสี่ ยงเกี่ยวกับภัยทางเพศ
                          ชุมชนมีส่วนร่ วม                                     นักเรี ยนเพื่อนที่ปรึ กษา
                                                                              เครื อข่ายนักเรี ยน/เยาวชน

การให้ การศึกษาผู้ปกครอง
ประชุมผูปกครองชั้นเรี ยน
         ้
                                                                                               ชุ มชน/ผู้ปกครอง/สหวิชาชีพ
การอบรม/สัมมนากิจกรรม
                                                                                        เครื อข่ายเพศศึกษา “เฝ้ าระวังภัยทางเพศ”
  เอกสาร/แผ่นพับ/VCD
                                                                                          ดูแลเอาใจใส่ ขจัดภัยทางเพศในชุมชน
                                                                                   สนับสนุนปัจจัย/ทรัพยากร/แหล่งเรี ยนรู ้/วิทยากร
                                                                             จัดพื้นที่ให้นกเรี ยนได้แสดงความสามารถในเชิงสร้างสรรค์
                                                                                             ั


       utqonlineโดยสานั กงานคณะกรรมการการศึกษาขันพืนฐาน กระทรวงศึกษาธิการอนุ ญาตให้ใช้ได้ตามสัญญาอนุญาตของครีเอทีฟคอมมอนส์แบบ แสดงทีมา-ไม่ใช ้เพือการค ้า-อนุญาตแบบเดียวกัน 3.0 ประเทศ
                                                ้ ้                                                                                 ่            ่

                                                                                          ไทย 48
รหัส UTQ-220: กิจกรรมพัฒนาผู ้เรียน: การพัฒนาระบบดูแลช่วยเหลือนักเรียน


                                                                                                                                การช่วยเหลือนักเรียนที่
                                     อาการบ่ งชี้                                                                                                  ถูก
                                      เบืองต้ น
                                         ้
                                                                                                                          ล่วงละเมิดทางเพศ

                      -     เหม่ อลอย ขาดสมาธิในการเรียน
                      -     ตกใจง่าย โกรธง่าย                                                   วิเคราะห์ ข้อมูล
                      -     ซึมเศร้ า แยกตัวตามลาพัง                                            ● ศึกษาข้ อมูล ประวัติ พัฒนาการ
                      -     ปวดหัว ปวดท้ องบ่ อย                                                ● ข้ อมูลครอบครัว
                      -     ท่ าทางการเดินผิดปกติ                                               ● สอบถามเพือนนักเรียน ผู้ใกล้ ชิด
                                                                                                               ่
                                                                                                ● กระตุ้น เปิ ดโอกาสให้ ระบาย
                                                                                                ความสนใจผ่านงานเขียน ภาพวาด
                                 ขาดเรียน หนีเรียน ไม่
                                      อยากเรียน                                                                           อาจถูกกระทาจากคนคน                                       อาจถูกกระทาจาก
                                                                                                                                ในโรงเรียน                                          บุคคลภายนอก


                                 อาจถูกกระทาจากคน                                                                                                            เยียมบ้ าน
                                                                                                                                                                ่
                                       ในบ้ าน
                                                                                                           อาจถูกกระทา
                                                                                                           จากคนในบ้ าน
                                                     หนีออกจากบ้ าน
                                                     นอนบ้ านเพือน
                                                                ่                                             หาโอกาสพูดคุยให้ นกเรียนไว้ใจ
                                                                                                                                ั
                                                                                                                     กลัวเปิ ดเผย


อาการบ่ งชี้                                                                                                                                           แนวทางช่ วยเหลือ
ขอความช่ วยเหลือ                                                                          ใช่                                                           -       จีจุดให้ ระบายความรู้ สึก
                                                                                                                                                                  ้
                                                                                                                                                        -       ลดความรู้ สึกผิด
-     ตื่นตระหนก                                                                                                                                        -       ปลอบใจ ช่ วยให้ เห็นคุณค่าของตนเอง
-     ทาร้ ายตนเองจนบาดเจ็บ                                                                                                                             -       ปรึกษาหารือกับผู้บริหารเก็บเป็ นความลับ
-     มีความคิดอยากตาย                                        เรื่องปกปิ ด                                                                              -       ประสานงานพ่ อแม่ และผู้ปกครองในกรณีถูก
-     มีบาดแผล รอยฟกช้า
      ตามลาคอ ใบหน้ า หน้ าอก                                    ลับ                                    ส่ งต่ อ                                        -
                                                                                                                                                                ละเมิดโดยผู้อนื่
                                                                                                                                                                ประสานโรงพยาบาลตรวจร่ างกายโดยด่วน
    - มีเลือดออกทางช่ องคลอด                                                                                                                                    รวบรวมหลักฐานทางคดี
         ท้ องน้ อย ติดเชื้อในทางเดิน                                                                                                                   -       แยกเด็กหรือยับยั้งการกระทาซ้ากรณีถูก
         ปัสสาวะ                                                                                                                                                ละเมิดโดยคนในบ้ าน
    - โรคติดเชื้อทางเพศสัมพันธ์
    - ตั้งครรภ์                                              นักจิตวิทยา
                                                         การเยียวยาฟื้ นฟูจิตใจ                                  ดาเนินการตามกฎหมาย พ.ร.บ. คุ้มครองเด็กฯและ
                                                                                                                 ตามกฎหมายอาญาฯเยียวยาฟื้ นฟูจิตใจดูแลและ
                                                       การ    ้ ้
                                                                                                                 คุ้มครองเด็กตามหลักสหวิทยาการ
                     utqonlineโดยสานั กงานคณะกรรมการการศึกษาขันพืนฐาน กระทรวงศึกษาธิการอนุ ญาตให้ใช้ได้ตามสัญญาอนุญาตของครีเอทีฟคอมมอนส์แบบ แสดงทีมา-ไม่ใช ้เพือการค ้า-อนุญาตแบบเดียวกัน 3.0 ประเทศ
                                                                                                                                                  ่            ่

                                                                                                        ไทย 49
รหัส UTQ-220: กิจกรรมพัฒนาผู ้เรียน: การพัฒนาระบบดูแลช่วยเหลือนักเรียน

                                                                                          แนวทางดาเนินการแก้ปัญหา
                                                                                      1. จัดกิจกรรมสร้ างภูมิค้ ุมกัน
                                                                                          สารเสพติด
                                                                                         กิจกรรมแนะแนว
                                                                                           กิจกรรมโฮมรู ม
                                                                                    2.     จัดกิจกรรมเรียนรู้ เชิงบูรณาการ
                                                                                    3.     จัดกิจกรรมทางเลือกหลากหลาย
                                                                                           กิจกรรมชุ มนุม/ชุ มชน
                                                                                           จกกรรมค่าย
                                                                                    4.     ใช้ กระบวนการกลุ่มเน้ นทักษะการปฏิเสธ
                                                                                    5.     รณรงค์ /ปลุกจิตสานึก
1. กลุ่มปลอดสารเสพติด                                                                      คาขวัญ-บทความ
       ไม่ มีพฤติกรรมเบี่ยงเบน                                                             ทัศนศึกษา ศึกษาดูงาน
                                                                                           สื่อสารมวลชน                                                          Just Say No
                                                                                    6.     สร้ างปัจจัยบวก ลดปัจจัยลบ
                                                                                    7.     จัดบรรยากาศอบอุ่นปลอดภัย
                                                                                    8.     จัดระบบดูแลเฝ้ าระวัง




                                                                                    เฝ้ าระวัง-ใกล้ชิด
2. กลุ่มเสี่ยงมีประสบการณ์                                                          - แนวทางเดียวกับกลุ่ม 1 จัดบรรยากาศให้ ห่างสิ่ งกระตุ้นให้ พี่
        ใช้ ยาแต่ เลิกแล้ว มี-ไม่ มีพฤติกรรม                                          เลียงดูแด ปฏิรูปการจัดประสบการณ์ เรียนรู้ ตรวจสุ ขภาพ
                                                                                         ้
เบี่ยงเบน                                                                             ตรวจปัสสาวะ แนะแนวให้ คาปรึกษา ปรับพฤติกรรม



                                                                                    ฟื้ นฟู เยียวยา ให้ กาลังใจ
                                                                                      1. แนวทางเดียวกับกลุ่ม 1 และ 2
3. กลุ่มติดสารเสพติด                                                                  2. สอดส่ องดูแลเฝ้ าระวังอย่างใกล้ชิด
        ยังใช้ ยาและเสพติดพฤติกรรม                                                    3. ตรวจสุขภาพ
เบี่ยงเบนเห็นได้ชัด                                                                   4. บาบัดรักษา เช่น กลุ่มจิตสังคมบาบัด อาชีวะบาบัด
                                                                                      5. ฟื้ นฟุ เช่น กิจกรรมทางเลือกหลากหลาย กระบวนการกลุ่มปรับพฤติกรรม กิจกรรม
                                                                                         ค่ายเฉพาะการฟื้ นฟู
                                                                                      6. ให้กาลังใจเสริ มแรงทางบวก
                                                                                      7. พักการเรี ยนในกรณี ที่นกเรี ยนไม่พร้อมจะเรี ยน
                                                                                                                ั

    4. กลุ่มน่ าสงสัย
              เป็ นผู้จาหน่ าย
          -      เป็ นผู้ติดยามาก่ อนใช้ จ่าย
                 ฟุ่ มเฟื อย ร่ารวยผิดปกติ                                         บท                                                                              เฝ้ าระวัง – ติดตาม
                                                                                   บาท             แนวทางเดียวกับกลุ่ม 1,2 และ 3 เฝ้ าระวังและติดตามอย่างใกล้ชิด ตักเตือน/
                                                                                   ครู ใน          ทัณฑ์บน แจ้งผูปกครองให้จบตาดูแล สร้างภูมิคุมกันให้เข้มแข็ง เช่น ค่าย
                                                                                                                 ้           ั                   ้
                                                                                                   ความดี ใช้มาตรการทางสังคม ใช้มาตรการทางกฎหมาย แจ้งตารวจ ปปส.
          utqonlineโดยสานั กงานคณะกรรมการการศึกษาขันพืนฐาน กระทรวงศึกษาธิการอนุ ญาตให้ใช้ได้ตามสัญญาอนุญาตของครีเอทีฟคอมมอนส์แบบ แสดงทีมา-ไม่ใช ้เพือการค ้า-อนุญาตแบบเดียวกัน 3.0 ประเทศ
                                                   ้ ้                                                                                 ่            ่

                                                                                             ไทย 50
รหัส UTQ-220: กิจกรรมพัฒนาผู ้เรียน: การพัฒนาระบบดูแลช่วยเหลือนักเรียน




การช่วยเหลือนักเรียนที่ถก
                        ู
ทารุณกรรมทางกาย
                   อาการบ่ งชี้เบืองต้ น
                                  ้

                      - มีรอยบาดแผล

                      - ท่าทีหวาดกลัว
                                                                                            ขาดเรียน หนีเรียน                           มาโรงเรียนก่อน                            หนีออกจากบ้ าน
                                                                                              ไม่ อยากเรียน                              กลับบ้ านช้ า                            นอนบ้ านเพือน
                                                                                                                                                                                             ่
อาการบ่ งชี้ ต้ องรีบช่ วยเหลือ
-   ตกใจง่าย โกรธง่าย
-   กล่าวหาผูอ่ืน
             ้
-   ก้าวร้าว
-   ซึมเศร้า                                                                            อาจถูกกระทาจาก                                                                    อาจถูกกระทา
                                                                                        คนในโรงเรี ยน                                                                     จากคนในบ้าน

วิเคราะห์ ข้อมูล                                                                                                                 อาจถูกกระทาจาก
- ศึกษาข้อมูล ประวัติครอบครัว                                                                                                    บุคคลภายนอก
- สอบถามเพื่อนนักเรี ยน ผูใกล้ชิด
                          ้
- กระตุน เปิ ดโอกาสให้ระบายความในใจ
       ้

                                                                                                        แนวทางการช่ วยเหลือ
                                                                                                        - ปรึ กษาหารื อกับผูบริ หาร
                                                                                                                             ้

    เยียมบ้ าน
       ่                                                                                                - ประสานงานพ่อแม่และผูปกครองในกรณี ถูกละเมิดโดย
                                                                                                        ผูอื่น
                                                                                                          ้
                                                                                                                                    ้

                                                                                                        - ประสานงานโรงพยาบาล ตารวจ สังคมสงเคราะห์



                                              ใช่
                                                                                                        มูลนิธิฯ
                                                                                                        - แยกเด็กหรื อยับยั้งการกระทาซ้ ากรณี ถูกละเมิดโดยคนใน
                                                                                                        บ้าน




               ดาเนินการตามกฎหมาย พ.ร.บ. คุ้มครองเด็กฯ                                            แพทย์ นักจิตวิทยา ให้
               และตามกฎหมายอาญาฯ เยียวยาฟื้ นฟูจิตใจ                                              การเยียวยาและฟื้ นฟูจิตใจ
                                                                                                                                                                ส่ งต่ อ
               ดูแลและคุ้มครองเด็กตามหลักสหวิทยาการ




         utqonlineโดยสานั กงานคณะกรรมการการศึกษาขันพืนฐาน กระทรวงศึกษาธิการอนุ ญาตให้ใช้ได้ตามสัญญาอนุญาตของครีเอทีฟคอมมอนส์แบบ แสดงทีมา-ไม่ใช ้เพือการค ้า-อนุญาตแบบเดียวกัน 3.0 ประเทศ
                                                  ้ ้                                                                                 ่            ่

                                                                                            ไทย 51
รหัส UTQ-220: กิจกรรมพัฒนาผู ้เรียน: การพัฒนาระบบดูแลช่วยเหลือนักเรียน




การช่ วยเหลือนักเรียนที่มพฤติกรรม
                         ี                                                                                                                                      ปกป้ องคุ้มภัย
การใช้ ICT ไม่ เหมาะสม
                                                                                                                                        ถูกล่ วง
                                                                                                                                        ละเมิด
                                                                                                                                                                              สุ ขภาพ
        ติดเกม                        หลงใหลสื่อ                               หมกมุ่นสื่ อสาร                                          ทางเพศ
                                                                                                                                                                              ทรุ ดโทรม                 เรียนไม่
                                   ตอบสนองอารมณ์                               ออนไลน์ Chat,                                                                                                            จบ
                                     เพศ SexWeb,                              Blog, SMS, MMS                                          ถูกล่ อลวง
                                                                                                                                                                                     มีปัญหา
                                   Webcam,Chat Etc.                        Communication Web Ect.
                                                                                                                                                                                     สุ ขภาพจิต
                                                                                                                                                                                                          กระทาผิด
    ติดพนันออนไลน์                    กอบโกยข่ าวสาร                               กลันแกล้ ง ข่ มขู่
                                                                                      ่                                               ถูกข่ มขู่/                                                         กฎหมาย
                                                                                                                                                                                   บุคลิกภาพ
                                         ท่ วมหัว                                       ประจาน                                        ประจาน
                                                                                                                                                                                   แปรปรวน
                                                                                   ผ่าน Clip และ
                                                                                   โทรศัพท์ มือถือ                                    เป็ น
                                                                                                                                     หนีสิน
                                                                                                                                          ้
         อาการบ่ งชี้เบืองต้ น
                        ้                                                                                                            เกินตัว
                                                                                                                   ถูกทาร้ าย
              ที่โรงเรียน
   - ง่วงซึม –หลับในห้องเรี ยน
   - ไม่สนใจเรี ยน-เหม่อลอย                                                                                                                                                ครู /โรงเรี ยน
   - ไม่ทา/ไม่ส่งการบ้าน
                                                                                                               ส่ งต่ อ                    - จัดวางคอมพิวเตอร์ในที่ซ่ ึงเปิ ดเผย
   - แยกตัวจากเพื่อน                                                                                                                       - ให้ความรู ้ความเข้าใจที่ถูกต้องเหมาะสมเกี่ยวกับเรื่ องเพศ ด้วย
   - หงุดหงิดง่าย/โกรธง่าย                                                                                                                 การสื่ อสารอย่างตรงไปตรงมา
                                                                                          แพทย์ นักจิตวิทยาให้การ
                                                                                          เยียวยาและฟื้ นฟูจิตใจ                           - ฝึ กการคิดวิเคราะห์ให้รู้เท่าทันเกี่ยวกับการบริ โภคสื่ อ
                                                                                                                                           - เสริ มแรงทางบวกทันทีเมื่อนักเรี ยนเข้าถึงแหล่งเรี ยนรู ้ใน
                  ที่บ้าน                                                                                                                  Website ที่เหมาะสม
   - ลุกลี้ลุกลนในการใช้                                                                                                                   - ร่ วมวิเคราะห์ขอเสี ยของการใช้คอมพิวเตอร์และโทรศัพท์มือถือ
                                                                                                                                                             ้
   คอมพิวเตอร์ เมื่อผูอื่นเข้าใกล้
                        ้                                                                                                                  อย่างต่อเนื่ องยาวนาน
   - ไม่ร่วมกิจกรรมของครอบครัว
             ่
   - กินอยูไม่เป็ นเวลา
   - ไม่สนใจสิ่ งรอบข้าง                                    อาการบ่งชี้ตอง
                                                                        ้
                                                            ช่วยเหลือทันที
                                                                                                                                                                        พ่อ-แม่ ผ้ ูปกครอง
                                                                                                                                           - จัดวางคอมพิวเตอร์ในที่ซ่ ึงเปิ ดเผย
               ที่โรงเรียน                                                  ที่บ้าน                                                        - ร่ วมกันสร้างข้อตกลงเรื่ องการใช้เวลาและค่าใช้จ่ายเกี่ยวกับ
                                                                                                                                           คอมพิวเตอร์และโทรศัพท์มือถือ
 โกหก ลักขโมย ก้าวร้าว ดื้อ พูดจาหยาบคายมากขึ้น ใช้ภาษาแปลก ๆ ซึ มเศร้า ไม่สนใจตัวเอง มี
 -จดหมาย/พัสวเตอร์ /โทรศัพผส่มืงอถือ นักเรี ยนประจนอนดึก ค่านทีสาย หายไป รวยผิดปกติ ใช้เงิน
    ใช้คอมพิ ดุไม่ระบุช่ือ-ที่อยู่ท์ู้ มาถึง    - า ของมี ตื ่เคยมี                                                                        - ให้คาชมเมื่อนักเรี ยนปฏิบติตามข้อตกลง
                                                                                                                                                                        ั
                                                            ่
 ต่อเนื่อง ยาวนาน ลับ ๆดตัว มีๆ นแปลกหน้ามาตามหาตัซึมเศร้าพังกับคอมพิวเตอร์/
  เปลือง พกคัมภีร์แทงบอลติ ล่อ ค                - เก็บ ว อยูลา หวาดระแวง                                                                   - ส่งเสริ มกิจกรรมที่ตอบสนองความสนใจอย่างอื่นให้มากขึ้น
 - ขาดเรี ยน
                                                โทรศัพท์มือถือต่อเนื่องยาวนาน                                                                           ่ ั
                                                                                                                                           - ใช้เวลาอยูกบนักเรี ยนมากขึ้น
                                                - ออกนอกบ้านบ่อยขึ้น                                                                       - ร่ วมมือแก้ปัญหาโรงเรี ยนและเครื อข่ายผูปกครองแก้ปัญหา
                                                                                                                                                                                     ้
 - หนีเรี ยน                                    - หนีออกจากบ้าน




                      utqonlineโดยสานั กงานคณะกรรมการการศึกษาขันพืนฐาน กระทรวงศึกษาธิการอนุ ญาตให้ใช้ได้ตามสัญญาอนุญาตของครีเอทีฟคอมมอนส์แบบ แสดงทีมา-ไม่ใช ้เพือการค ้า-อนุญาตแบบเดียวกัน 3.0 ประเทศ
                                                               ้ ้                                                                                 ่            ่
                                                                                                  ช่ วยเหลือ
                                                                                                         52
                                                                                                         ไทย
รหัส UTQ-220: กิจกรรมพัฒนาผู ้เรียน: การพัฒนาระบบดูแลช่วยเหลือนักเรียน




                                         UTQ online e-Training Course
                                               ใบความรู้ ที่ 6.1
                                เรื่อง “แนวทางดาเนินการในการส่ งต่ อนักเรียน”
                        โครงการยกระดับคุณภาพครู ท้ งระบบ ภายใต้ปฏิบติการไทยเข้มแข็ง
                                                    ั                 ั
                     (Upgrading Teacher Qualification Through the Whole System: UTQ)

  1. ความสาคัญ
                                                                                             ่
              ในการป้ องกันและแก้ไขปั ญหาของนักเรี ยน โดยครู ที่ปรึ กษาตามกระบวนการที่ผานมานั้น
         อาจมีบางกรณี ที่ปัญหาดังกล่าวมีความยากต่อการช่วยเหลือหรื อช่วยเหลือแล้วนักเรี ยนมี
         พฤติกรรมไม่ดีข้ ึน ครู ควรดาเนินการส่ งต่อไปยังผูเ้ ชี่ยวชาญเฉพาะด้านต่อไป เพื่อให้ปัญหาของ
         นักเรี ยนได้รับการช่วยเหลืออย่างถูกทาง และรวดเร็ วขึ้น หากปล่อยให้เป็ นบทบาทหน้าที่ของ
                                                          ่
         ครู ที่ปรึ กษาหรื อครู คนใดคนหนึ่งเท่านั้น ความยุงยากของปั ญหาอาจมีมากขึ้นหรื อลุกลาม
         กลายเป็ นปั ญหาใหญ่โตจนยากต่อการแก้ไข
                 การส่ งต่อ แบ่งเป็ น 2 แบบ คือ
             1. การส่ งต่อภายใน ครู ที่ปรึ กษาส่ งต่อไปยังครู ที่สามารถให้การช่วยเหลือนักเรี ยนได้ท้ งนี้
                                                                                                     ั
         ่ ั
  ขึ้นอยูกบลักษณะปั ญหา เช่น ครู แนะแนว ครู พยาบาล ครู ประจาวิชาหรื อฝ่ ายปกครอง เป็ นต้น
        2. การส่ งต่อภายนอกครู แนะแนวหรื อฝ่ ายปกครองเป็ นผูดาเนินการส่ งต่อไปยังผูเ้ ชี่ยวชาญ
                                                            ้
  ภายนอก
  สาหรับการส่ งต่อภายใน หากส่ งต่อไปยังครู แนะแนวหรื อฝ่ ายปกครองจะเป็ นการแก้ไขปั ญหาที่
  ยากต่อการช่วยเหลือของครู ที่ปรึ กษา เช่น ปั ญหาเกี่ยวกับจิตใจ ความรู ้สึก ปั ญหาพฤติกรรมที่
  ซับซ้อนหรื อรุ นแรง หรื อ เป็ นปั ญหาเฉพาะทางด้านความบกพร่ องทางการเรี ยนรู ้ เป็ นต้น ครู ท่ีรับ
  ต่อต้องมีการช่วยเหลืออย่างเป็ นระบบ และประสานการทางานกับผูเ้ กี่ยวข้อง เพื่อการช่วยเหลือที่มี
  ประสิ ทธิ ภาพ แต่หากเกิดกรณี ยากต่อการช่วยเหลืออีก ก็ตองส่ งต่อผูเ้ ชี่ยวชาญภายนอกเช่นกัน ใน
                                                            ้
  การดาเนินการหลังจากที่ครู ที่ปรึ กษา ส่ งต่อครู แนะแนวหรื อฝ่ ายปกครองแล้วเพื่อเชื่อมโยงแนว
  ดาเนินการในการส่ งต่อภายนอก อธิ บายได้ดงแผนภูมิแสดงกระบวนการดาเนินงานต่อไปนี้
                                               ั




   utqonlineโดยสานั กงานคณะกรรมการการศึกษาขันพืนฐาน กระทรวงศึกษาธิการอนุ ญาตให้ใช้ได้ตามสัญญาอนุญาตของครีเอทีฟคอมมอนส์แบบ แสดงทีมา-ไม่ใช ้เพือการค ้า-อนุญาตแบบเดียวกัน 3.0 ประเทศ
                                            ้ ้                                                                                 ่            ่

                                                                                      ไทย 53
รหัส UTQ-220: กิจกรรมพัฒนาผู ้เรียน: การพัฒนาระบบดูแลช่วยเหลือนักเรียน


                                                                                   แผนภูมิ
                แสดงการเชื่ อมโยงการส่ งต่ อนักเรียนสู่ ครู แนะแนว/ฝ่ ายปกครองและส่ งต่ อภายนอก



                                                   รับนักเรียนต่อจากครูท่ปรึกษา
                                                                         ี



                                                       ให้ การปรึกษา/ช่วยเหลือ




                                                             พฤติกรรมของ                                   ดีข้ ึน
                                                             นักเรียนดีข้ ึน                                                           ส่งกลับครูท่ปรึกษา
                                                                                                                                                   ี
                                                                หรือไม่



                                                                                      ไม่ดีข้ ึน


                                                    ประชุมปรึกษารายกรณี
                                                   (Case Conference)




                                                             พฤติกรรมของ                                                ดีข้ ึน
                                                             นักเรียนดีข้ ึน
                                                                หรือไม่




                                                      ส่งต่อผู้เชี่ยวชาญภายนอก


                                                                                      ไม่ดีข้ ึน / ยากต่อการช่วยเหลือ


   utqonlineโดยสานั กงานคณะกรรมการการศึกษาขันพืนฐาน กระทรวงศึกษาธิการอนุ ญาตให้ใช้ได้ตามสัญญาอนุญาตของครีเอทีฟคอมมอนส์แบบ แสดงทีมา-ไม่ใช ้เพือการค ้า-อนุญาตแบบเดียวกัน 3.0 ประเทศ
                                            ้ ้                                                                                 ่            ่

                                                                                      ไทย 54
รหัส UTQ-220: กิจกรรมพัฒนาผู ้เรียน: การพัฒนาระบบดูแลช่วยเหลือนักเรียน


  แนวทางการพิจารณาในการส่ งต่ อโดยครู ทปรึกษา
                                       ี่
                 การส่ งนักเรี ยนไปพบครู อื่นๆ เช่น ครู แนะแนว ครู ฝ่ายปกครอง ครู การศึกษาพิเศษ(ถ้ามี)
  เพื่อให้การช่วยเหลือต่อไปนั้น มีแนวทางการพิจารณาในการส่ งต่อสาหรับครู ท่ีปรึ กษา ดังนี้
                 เพื่อให้การช่วยเหลือต่อไปนั้น มีแนวทางการพิจารณาใน
  การส่ งต่อสาหรับครู ที่ปรึ กษา ดังนี้
                                                                    ่
          1) นักเรี ยนมีพฤติกรรมคงเดิมหรื อไม่ดีข้ ึนหรื อแย่ลง แม้วาครู ที่ปรึ กษาจะดาเนินการ
  ช่วยเหลือด้วยวิธีการใด ๆ
        2) นักเรี ยนไม่ให้ความร่ วมมือในการช่วยเหลือของครู ที่ปรึ กษา เช่น นัดให้มาพบแล้วไม่
  มาตามนัดอยูเ่ สมอ ให้ทากิจกรรมเพื่อการช่วยเหลือก็ไม่ยนดีร่วมกิจกรรมใดๆ เป็ นต้น
                                                       ิ
        3) ปั ญหาของนักเรี ยนที่เป็ นเรื่ องเฉพาะด้าน เช่น เกี่ยวข้องกับความรู ้สึก ความซับซ้อน
  ของสภาพจิตใจที่จาเป็ นต้องให้การช่วยเหลืออย่างใกล้ชิด
        4) ปั ญหาของนักเรี ยนที่มีความต้องการจาเป็ นพิเศษ เช่น นักเรี ยนที่ครู คดกรองเบื้องต้นค้น
                                                                                ั
  พบว่ามีภาวะความบกพร่ องทางการเรี ยนรู ้ เข้าข่ายเด็กพิเศษ ครู ควรศึกษากระบวนการให้ชดเจน ั
  และให้ความสนใจติดตามเป็ นพิเศษ

  2. แนวดาเนินการส่ งต่ อนักเรียนด้ านพฤติกรรม
                     แนวทางการส่ งต่ อนักเรียน                                                                               จุดประสงค์
  1. ครู ที่ปรึ กษาประสานงานกับครู ที่จะ                                                    - เพื่อให้ผรับนักเรี ยนต่อได้เตรี ยมการในการ
                                                                                                       ู้
     ช่วยเหลือนักเรี ยนเพื่อให้ทราบล่วงหน้า                                                   ช่วยเหลือนักเรี ยน
     ก่อน                                                                                   - เพื่อให้ผรับการช่วยเหลือนักเรี ยนต่อทราบ
                                                                                                       ู้
  2. สรุ ปข้อมูลส่ วนตัวของนักเรี ยนที่เกี่ยวข้อง                                             ข้อมูลเบื้องต้นของนักเรี ยน และการ
     กับการช่วยเหลือ และวิธีการช่วยเหลือที่                                                                                    ่
                                                                                              ดาเนินงานของครู ที่ปรึ กษาที่ผานมา ทาให้
     ผ่านมา รวมทั้งผลที่เกิดขึ้นจากการ                                                        สะดวกในการวางแผนช่วยเหลือนักเรี ยน
     ช่วยเหลือนั้นให้ผที่รับการช่วยเหลือ
                         ู้                                                                   อย่างต่อเนื่อง
     นักเรี ยนทราบ โดยมีแบบบันทึกการส่ งต่อ
     หรื อแบบประสานงานขอความร่ วมมือจาก                                                     - เพื่อให้นกเรี ยนเกิดความสบายใจ ยินดีรับ
                                                                                                       ั
     ผูเ้ กี่ยวข้อง                                                                           การช่วยเหลือจากครู อื่นๆ เช่น ครู แนะแนว
  3. ครู ที่ปรึ กษาควรชี้แจงให้นกเรี ยนเข้าใจถึง
                                ั                                                             ครู ฝ่ายปกครอง ครู ประจาวิชา เป็ นต้น
     ความจาเป็ นในการส่ งต่อ โดยใช้คาพูดที่


   utqonlineโดยสานั กงานคณะกรรมการการศึกษาขันพืนฐาน กระทรวงศึกษาธิการอนุ ญาตให้ใช้ได้ตามสัญญาอนุญาตของครีเอทีฟคอมมอนส์แบบ แสดงทีมา-ไม่ใช ้เพือการค ้า-อนุญาตแบบเดียวกัน 3.0 ประเทศ
                                            ้ ้                                                                                 ่            ่

                                                                                      ไทย 55
รหัส UTQ-220: กิจกรรมพัฒนาผู ้เรียน: การพัฒนาระบบดูแลช่วยเหลือนักเรียน


     สร้างสรรค์ ระมัดระวังมิให้นกเรี ยนเกิด
                                     ั
     ความรู ้สึกผิด กังวลหรื อโกรธ เป็ นต้น แต่
     ให้นกเรี ยนมีความรู ้สึกที่ดีต่อการส่ งต่อ
            ั
                                                  - รับรู ้วน เวลา สถานที่ที่พบกัน
                                                            ั
     และยินดีไปพบครู ที่จะช่วยเหลือตามแต่
     กรณี ท่ีครู ที่ปรึ กษาพิจารณาว่าเหมาะสม
  4. ครู ที่ปรึ กษานัดแนะวัน เวลา สถานที่นด - เพื่อทราบความก้าวหน้าในการช่วยเหลือ
                                                ั
     พบกับครู ที่รับช่วยเหลือนักเรี ยน และส่ งต่อ   นักเรี ยนและความเปลี่ยนแปลงของนักเรี ยน
     ให้เรี ยบร้อย
  5. ติดตามผลการช่วยเหลือนักเรี ยนอย่าง
     สม่าเสมอ


  4. แนวดาเนินการส่ งต่ อนักเรียนทีมีความต้ องการจาเป็ นพิเศษ
                                   ่
         กรณี นกเรี ยนที่มีความต้องการพิเศษ หากในโรงเรี ยนมีบุคลากรด้านการศึกษาพิเศษ ครู ที่
               ั
  ปรึ กษาความร่ วมมือกันเพื่อคัดกรองโดยละเอียดแล้ว ดาเนินการส่ งต่อโดยด่วน เนื่องจากปั ญหา
  พัฒนาการของเด็กกลุ่มนี้หากพบปั ญหาเร็ วก็สามารถส่ งเสริ มช่วยเหลือได้เร็ วและทันท่วงที แต่
  ปั ญหาสถานศึกษาทัวไปมักขาดแคลนผูเ้ ชี่ยวชาญทางด้านนี้ เช่น ขาดครู แนะแนว และขาดครู
                         ่
  การศึกษาพิเศษ กรณี น้ ี ครู ที่ปรึ กษาไม่สามารถส่ งต่อภายในได้ หากสถานศึกษาไม่ได้มอบหมายให้
  มีผรับผิดชอบในด้านนี้โดยตรง จาเป็ นต้องทาหน้าที่เชื่อมประสานกับเครื อข่ายสหวิชาชีพภายนอก
      ู้
  เอง ส่ งต่อให้หน่วยงานที่เกี่ยวข้อง เช่น ศูนย์การศึกษาพิเศษ โรงพยาบาลแผนกเด็ก โรงพยาบาล
  จิตเวช สถาบันการศึกษาที่จดการเรี ยนการสอนเกี่ยวกับเด็กพิเศษ เป็ นต้น
                                 ั
  โดยมีกระบวนการที่ครู ที่ปรึ กษาควรทราบดังนี้




   utqonlineโดยสานั กงานคณะกรรมการการศึกษาขันพืนฐาน กระทรวงศึกษาธิการอนุ ญาตให้ใช้ได้ตามสัญญาอนุญาตของครีเอทีฟคอมมอนส์แบบ แสดงทีมา-ไม่ใช ้เพือการค ้า-อนุญาตแบบเดียวกัน 3.0 ประเทศ
                                            ้ ้                                                                                 ่            ่

                                                                                      ไทย 56
รหัส UTQ-220: กิจกรรมพัฒนาผู ้เรียน: การพัฒนาระบบดูแลช่วยเหลือนักเรียน




   utqonlineโดยสานั กงานคณะกรรมการการศึกษาขันพืนฐาน กระทรวงศึกษาธิการอนุ ญาตให้ใช้ได้ตามสัญญาอนุญาตของครีเอทีฟคอมมอนส์แบบ แสดงทีมา-ไม่ใช ้เพือการค ้า-อนุญาตแบบเดียวกัน 3.0 ประเทศ
                                            ้ ้                                                                                 ่            ่

                                                                                      ไทย 57
รหัส UTQ-220: กิจกรรมพัฒนาผู ้เรียน: การพัฒนาระบบดูแลช่วยเหลือนักเรียน




   utqonlineโดยสานั กงานคณะกรรมการการศึกษาขันพืนฐาน กระทรวงศึกษาธิการอนุ ญาตให้ใช้ได้ตามสัญญาอนุญาตของครีเอทีฟคอมมอนส์แบบ แสดงทีมา-ไม่ใช ้เพือการค ้า-อนุญาตแบบเดียวกัน 3.0 ประเทศ
                                            ้ ้                                                                                 ่            ่

                                                                                      ไทย 58

Utq 220ระบบช่วยเหลือดูแลนักเรียน

  • 1.
    รหัส UTQ-220: กิจกรรมพัฒนาผู้เรียน: การพัฒนาระบบดูแลช่วยเหลือนักเรียน UTQ online e-Training Course ใบความรู้ ที่ 1.1 เรื่อง “ความหมาย วัตถุประสงค์ ประโยชน์ และคุณค่ าของการดูแลช่ วยเหลือนักเรียน” โครงการยกระดับคุณภาพครู ท้ งระบบ ภายใต้ปฏิบติการไทยเข้มแข็ง ั ั (Upgrading Teacher Qualification Through the Whole System: UTQ) ระบบการดูแลช่ วยเหลือนักเรียนคืออะไร การดูแลช่วยเหลือนักเรี ยน คือ การส่ งเสริ มพัฒนา การป้ องกันและการแก้ไขปั ญหาให้แก่ นักเรี ยน เพื่อให้นกเรี ยนมีคุณสมลักษณะที่พึงประสงค์มีภูมิคุมกันทางจิตใจ มีคุณภาพชีวตที่ดี มี ั ้ ิ ลักษณะในการดาดงชีวต และรอดพ้นจากสภาวะวิกฤติต่าง ๆ ได้อย่างปลอดภัย ิ ระบบการช่ วยเหลือดูแลนักเรียน หมายถึงกระบวนการดาเนินงานช่วยเหลือนักเรี ยนอย่างเป็ นระบบ มี ขั้นตอน มีครู ท่ีปรึ กษาเป็ นบุคลากรหลักในการดาเนินโดยการมีส่วนร่ วมของบุลากรทุกฝ่ ายที่เกี่ยวข้อง ทั้งภายในและนอกสถานศึกษา อันได้แก่ คณะกรรมการสถานศึกษา ผูปกครอง ชุมชน ผูบริ หาร ้ ้ และครู ทุกคน มีวธีการและเครื่ องมือชัดเจน มีมาตรฐานคุณภาพและมีหลักฐานการทางานที่ตรวจสอบ ิ ได้ ทาไมจึงต้ องมีระบบการดูแลช่ วยเหลือนักเรียน ? วัตถุประสงค์ ของระบบการดูแลช่ วยเหลือนักเรียน 1. เพื่อให้การดาเนินงานดูแลช่วยเหลือนักเรี ยนเป็ นไปปอย่างมีระบบมีประสิ ทธิ ภาพ 2. เพื่อให้โรงเรี ยน กรรมการสถานศึกษา ผูปกครอง ชุมชน องค์กรและหน่วยงานที่ ้ เกี่ยวข้อง มีการทางานร่ วมกันโดยผ่านกระบวนการทางานที่ชดเจน มีร่องรอยหลักฐานการปฏิบติงาน ั ั สามารถตรวจสอบและประเมินผลได้ ประโยชน์ และคุณค่ าของระบบการดูแลช่ วยเหลือนักเรียน 1. นักเรี ยนได้รับการดูแลช่วยเหลืออย่างทัวถึงและตรงตามสภาพปั ญหา ่ 2. สัมพันธภาพระหว่างครู กบนักเรี ยนเป็ นไปได้ดวยดีและอบอุ่น ั ้ 3. นักเรี ยนรู้จกตนเอง ควบคุมตนเองได้ มีการพัฒนาความฉลาดทางด้านอารมณ์ (EQ) ซึ่ง ั เป็ นรากฐานในการพัฒนาความเก่ง (IQ) คุณธรรม จริ ยธรรม (MQ) และความมุ่งมันที่จะเอาชนะ ่ อุปสรรค (AQ) 4. นักเรี ยนเรี ยนรู ้อย่างมีความสุ ข และได้รับการส่ งเสริ มพัฒนาเต็มศักยภาพอย่างรอบด้าน 5. ผูเ้ กี่ยวข้องมีส่วนร่ วมในการพัฒนาคุณภาพนักเรี ยนอย่างเข้มแข็งจริ งจัง ด้วยความเสี ยสละ เอาใจใส่ ้ ้ ่ ่ 1 utqonlineโดยสานั กงานคณะกรรมการการศึกษาขันพืนฐาน กระทรวงศึกษาธิการอนุ ญาตให้ใช้ได้ตามสัญญาอนุญาตของครีเอทีฟคอมมอนส์แบบ แสดงทีมา-ไม่ใช ้เพือการค ้า-อนุญาตแบบเดียวกัน 3.0 ประเทศไทย
  • 2.
    รหัส UTQ-220: กิจกรรมพัฒนาผู้เรียน: การพัฒนาระบบดูแลช่วยเหลือนักเรียน ทีมา : ระบบการดูแลช่ วยเหลือนักเรียน หลักการ แนวคิด และทิศทางในการดาเนินงานสานัก ่ วิชาการและมาตรฐานการศึกษา สานักคณะกรรมการการศึกษาขั้นพืนฐาน กระทรวงศึกษาธิการ ้ (2552) ้ ้ ่ ่ 2 utqonlineโดยสานั กงานคณะกรรมการการศึกษาขันพืนฐาน กระทรวงศึกษาธิการอนุ ญาตให้ใช้ได้ตามสัญญาอนุญาตของครีเอทีฟคอมมอนส์แบบ แสดงทีมา-ไม่ใช ้เพือการค ้า-อนุญาตแบบเดียวกัน 3.0 ประเทศไทย
  • 3.
    รหัส UTQ-220: กิจกรรมพัฒนาผู้เรียน: การพัฒนาระบบดูแลช่วยเหลือนักเรียน UTQ online e-Training Course ใบความรู้ ที่ 1.2 เรื่อง “กระบวนการและขั้ นตอนของแบบดูแลช่ วยเหลือนักเรียน” โครงการยกระดับคุณภาพครู ท้ งระบบ ภายใต้ปฏิบติการไทยเข้มแข็ง ั ั (Upgrading Teacher Qualification Through the Whole System: UTQ) แผนผังแสดงกระบวนการและขั้นตอนของระบบดูแลช่ วยเหลือนักเรียน 2. รู้จกนักเรี ยนเป็ นรายบุคคล ั 3. คัดกรองนักเรี ยน กลุ่มพิเศษ กลุ่มปกติ กลุ่มเสี่ ยง กลุ่มมีปัญหา 4. ส่ งเสริ มพัฒนา 5. ป้ องกันและแก้ไขปั ญหา ดีข้ ึน พฤติกรรมดี ขึ้นหรื อไม่ ไม่ดีข้ ึน 1. ส่ งต่อ(ภายใน:ครู แนะแนว ฝ่ ายปกครอง หรื อครู อื่นๆ ภายในโรงเรี ยน) ้ ้ ่ ่ 3 utqonlineโดยสานั กงานคณะกรรมการการศึกษาขันพืนฐาน กระทรวงศึกษาธิการอนุ ญาตให้ใช้ได้ตามสัญญาอนุญาตของครีเอทีฟคอมมอนส์แบบ แสดงทีมา-ไม่ใช ้เพือการค ้า-อนุญาตแบบเดียวกัน 3.0 ประเทศไทย
  • 4.
    รหัส UTQ-220: กิจกรรมพัฒนาผู้เรียน: การพัฒนาระบบดูแลช่วยเหลือนักเรียน UTQ online e-Training Course ที่มา : ระบบดูแลช่วยเหลือนักเรี ยน หลักการแนวคิดและทิศทางในการดาเนิ นงาน.1.3 กวิชาการและมาตรฐานการศึกษากระทรวงศึกษาธิการ.2552. ใบความรู้ ที่ สานั เรื่อง “บทบาทหน้ าทีของผู้รับผิดชอบ/ผู้เกียวข้ องในระบบการดูแลช่ วยเหลือนักเรียน” ่ ่ โครงการยกระดับคุณภาพครู ท้ งระบบ ภายใต้ปฏิบติการไทยเข้มแข็ง ั ั (Upgrading Teacher Qualification Through the Whole System: UTQ) องค์ประกอบของผูรับผิดชอบ/ผูเ้ กี่ยวข้องในแต่ละคณะกรรมการและบทบาทหน้าที่ ้ คณะกรรมการ บุคลากร ตาแหน่ ง บทบาทหน้ าที่ 1.คณะกรรมการ 1) ผูอานวยการโรงเรี ยน ้ ประธานกรรมการ 1) กาหนดนโยบาย วัตถุประสงค์ในการ อานวยการ (นา 2) รองผูอานวยการทุกฝ่ าย ้ กรรมการ ดาเนินงานระบบการดูแลช่วยเหลือนักเรี ยน ทีม) 3) หัวหน้าระดับชั้น กรรมการ 2) แต่งตั้งคณะกรรมการ ประชุม 4) หัวหน้าแผนงานโรงเรี ยน กรรมการ คณะกรรมการ อย่างน้อยภาคเรี ยนละ 2 ครั้ง 5) ผูแทนปกครอง/ชุมชน ้ กรรมการ 3) นิเทศ ติดตาม กากับการดูแลช่วยเหลือ 6) หัวหน้างานแนะแนว กรรมการ นักเรี ยนของโรงเรี ยนและระดับชั้น 7) รองผูอานวยการฝ่ ายกิจการ ้ กรรมการและ 4) อื่น ๆ ที่โรงเรี ยนกาหนดเพิ่มเติม นักเรี ยน เลขานุการ 2. คณะกรรมการ 1) รองผูอานวยการฝ่ ายกิจการ ้ ประธานกรรมการ 1) ปฏิบติงานในฐานะเป็ นบุคลากร ในการ ั ประสานงาน (ทีม นักเรี ยน ดาเนินงานระบบการดูแลช่วยเหลือนักเรี ยน ประสาน) 2) หัวหน้าระดับชั้น กรรมการ 2) ประสานงาน ระหว่างคณะกรรมการ 3) หัวหน้างานพยาบาล – กรรมการ อานวยการ (ทีมนา) และคณะกรรมการ อนามัย ดาเนินงาน (ทีมทา) และหน่วยงานอื่น ๆ ที่ 4) ครู งานแผนงานสารสนเทศ กรรมการ เกี่ยวข้อง 5) บุคลากรอื่น ๆ ตามความ กรรมการ 3) จัดเอกสาร เครื่ องมือที่ใช้ในการ เหมาะสมของโรงเรี ยน ดาเนินงานและรับผิดชอบจัดประชุมชี้แจง 6) หัวหน้างานแนะแนวหรื อ กรรมการและ และการฝึ กอบรมให้ความรู ้แก่บุคลากร โรงเรี ยนพิจารณาบุคคลตาม เลขานุการ 4) จัดการประชุมหรื อคณะกรรมการในการ ความเหมาะสม ดูแลช่วยเหลือนักเรี ยนร่ วมกันอย่างน้อยเดือน ละ 2 ครั้ง 5)รายงานสรุ ปผลการดาเนินงาน 6) อื่น ๆ ตามที่ได้รับมอบหมาย คณะกรรมการ บุคลากร ตาแหน่ ง บทบาทหน้ าที่ ้ ้ ่ ่ 4 utqonlineโดยสานั กงานคณะกรรมการการศึกษาขันพืนฐาน กระทรวงศึกษาธิการอนุ ญาตให้ใช้ได้ตามสัญญาอนุญาตของครีเอทีฟคอมมอนส์แบบ แสดงทีมา-ไม่ใช ้เพือการค ้า-อนุญาตแบบเดียวกัน 3.0 ประเทศไทย
  • 5.
    รหัส UTQ-220: กิจกรรมพัฒนาผู้เรียน: การพัฒนาระบบดูแลช่วยเหลือนักเรียน 3. คณะกรรมการ 1) หัวหน้าระดับชั้น ประธาน 1) ประสานงานผูที่เกี่ยวข้องประชุมชี้แจงทา ้ ดาเนินงาน (ทีม 2) รองหัวหน้าระดับชั้น กรรมการ ความเข้าใจกับคณะกรรมการดาเนินงานใน ทา) แยกเป็ น 6 ครู ที่ปรึ กษาในระดับชั้น ระดับชั้นของตน คณะตาม 3) ครู ประจาวิชาในระดับชั้น กรรมการ 2) บันทึกหลักฐานการปฏิบติงานประเมินผล ั ระดับชั้น (หาก และครู อื่น ๆ ที่เกี่ยวข้อง และจัดทารายงานตามระดับชั้น ระดับชั้นใดมี 5) ครู แนะแนว กรรมการ 3) ศึกษาข้อมูลเกี่ยวกับความต้องการของครู ที่ จานวนครู มากให้ 6) โรงเรี ยนพิจารณาบุคลากร กรรมการและ ปรึ กษาเพื่อประโยชนต่อการดูแลช่วยเหลือ จัดแบ่งเป็ นกลุ่ม ตามความเหมาะสม เลขานุการ นักเรี ยนและนาเสนอทีมประสาน ย่อยได้อีก) 4) ประชุมร่ วมกัน อย่างน้อยสัปดาห์ละ 1 ครั้ง 5) ปฏิบติตามบทบาทหน้าที่ในงานประจา ั ของตน รายละเอียดหน้ าต่ อไป 6) อื่น ไ ตามที่ได้รับมอบหมาย หมายเหตุ คระกรรมการ บุคลากร และบทบาทหน้าที่ โรงเรี ยนปรับเปลี่ยนได้ตามความเหมาะสม บุคลากร บทบาทหน้ าที่ 1.ผู้บริหาร 1.1 กาหนดนโยบายการดาเนินงานตามโครงการ 1.2 แต่งตั้งคณะกรรมการ ประชุมคณะกรรมการอย่างน้อยภาคเรี ยนละ 1 ครั้งซึ่ง คณะกรรมการทาตามครู มือระบบดูแลช่วยเหลือนักเรี ยนของกระทรวงศึกษาธิการและ กรมสุขภาพจิต 1.3 นิเทศ ติดตาม กากับ การดูแลของโรงเรี ยนในแต่ละระดับชั้นมีการประเมิน ทบทวนตลอดปี อย่างน้อยละ 1 ครั้ง 1.4 อื่น ๆ ตามที่รงเรี ยนกาหนด 2. หัวหน้ าระดับ 2.1 ติดตามกากับการดูแลช่วยเหลือนักเรี ยนของครู ที่ปรึ กษา 2.2 ประสานงานผูเ้ กี่ยวข้องในการดูแลช่วยเหลือนักเรี ยน 2.3 จัดประชุมครู ในระดับ เพื่อประสิ ทธิภาพในการดูแลช่วยเหลือนักเรี ยน 2.4 จัดประชุมกลุ่มเพื่อปรึ กษารายกรณี 2.5 บันทึกหลักฐานการปฏิบติงานและจัดทารายงานประเมินผลระดับชั้นส่งผูบริ หาร ั ้ 2.6 อื่น ๆ ตามที่ได้รับมอบหมาย 3. ครู ทปรึกษา ี่ 3.1 ดาเนินการดูแลช่วยเหลือนักเรี ยน ทั้งการส่งเสริ มป้ องกันปั ญหาและการช่วยเหลือ แก้ไขปั ญหาในด้านความสามารถด้านสุขภาพและด้านครอบครัวหรื ออื่นๆ 3.2 ดาเนินการดูแลช่วยเหลือนักเรี ยน ตามแนวทางที่กาหนด คือ การรู ้จกนักเรี ยนเป็ นรายบุคคล ั การคัดกรองนักเรี ยน การส่งเสริ มนักเรี ยน การป้ องกันและช่วยเหลือนักเรี ยน ้ ้ ่ ่ 5 utqonlineโดยสานั กงานคณะกรรมการการศึกษาขันพืนฐาน กระทรวงศึกษาธิการอนุ ญาตให้ใช้ได้ตามสัญญาอนุญาตของครีเอทีฟคอมมอนส์แบบ แสดงทีมา-ไม่ใช ้เพือการค ้า-อนุญาตแบบเดียวกัน 3.0 ประเทศไทย
  • 6.
    รหัส UTQ-220: กิจกรรมพัฒนาผู้เรียน: การพัฒนาระบบดูแลช่วยเหลือนักเรียน การส่งต่อนักเรี ยน ร่ วมประชุมกลุ่มปรึ กษาปั ญหารายกรณี บันทึกหลักฐานการปฏิบติงาน และแระเมินผลรายงานส่งหัวหน้าระดับ ั อื่น ๆ ตามที่ได้รับมอบหมาย 4. ครู ประจาวิชาและครู 4.1 ให้ขอมูลเกี่ยวกับนักเรี ยนแก่ครู ที่ปรึ กษา ้ อืนๆ ทีเ่ กียวข้ อง ่ ่ 4.2 ให้ความร่ วมมือกับครู ที่ปรึ กษาในการดูแลช่วยเหลือนักเรี ยนร่ วมกัน 4.3 ร่ วมประชุมกลุ่มปรึ กษารายกรณี ในกรณี ที่เกี่ยวข้องกับการดูแลช่วยเหลือ 4.4 บันทึกทึกหลักฐานการปฏิบติงาน สรุ ปผลและรายงานส่งหัวหน้าระดับ ั 4.5 อื่น ๆ ตามที่ได้รับมอบหมาย 5. ครู แนะแนว 5.1 จัดกิจกรรมคาบแนะแนวเพื่อสนับสนุนระบบการดูแลช่วยเหลือนักเรี ยน ั 5.2 สนับสนุนและเป็ นแกนหลักให้กบครู ที่ปรึ กษาในการดูแลแลช่วยเหลือนักเรี ยน 5.3 ให้การปรึ กษานักเรี ยนที่มีปัญหาในกรณี ที่ครู ปรึ กษาไม่สามารถแก้ไขหรื อยากต่อ การช่วยเหลือ 5.4 ร่ วมประชุมกลุ่มปรึ กษาปั ญหารายกรณี 5.5 ในกรณี ที่นกเรี ยนมีปัญหายากต่อการช่วยเหลือของครู แนะแนวให้ส่งต่อผูเ้ ชี่ยวชาญ ั ภายนอกและติดตามผลการช่วยเหลือนั้น 5.6 บันทึกหลักฐานการปฏิบติงานและประเมินผลรายงานส่งผูบริ หารหรื อหัวหน้า ั ้ ระดับ 5.7 อื่น ๆ ตามที่ได้รับมอบหมาย ดด 6. นักเรียน 6.1 มีส่วนร่ วมในการกาหนดสาระการเรี ยนรู ้ในแต่ละรายวิชาและกิจกรรมเสริ ม หลักสูตรร่ วมกับโรงเรี ยนและครู -อาจารย์ 6.2 รวมกลุ่มดาเนินการกิจกรรมในโรงเรี ยนและชุมชนตามศักยภาพความสนใจของแต่ ละกลุ่ม ที่สอดคล้องกับวัฒนธรรมขนบธรรมเนียมประเพณี ทองถิ่น้ 6.3 ร่ วมเป็ นแกนนาอาสาสมัครในการดูแลช่วยเหลือนักเรี ยนให้เพื่อนนักเรี ยนได้เรี ยนรู ้ ตามศักยภาพ 6.4 มีความรับผิดชอบต่อตนเอง มีระเบียบวินย เคารพสิ ทธิของผูอื่น ั ้ 6.5 ทาความเข้าในในบทบาทและหน้าที่ความรับผิดชอบต่อครอบครัวโรงเรี ยน ชุมชน และชื่นชมต่อความสาเร็ จของตนเองและผูอื่น ้ 6.6 เรี ยนรู ้กระบวนการสร้างเครื อข่ายและเห็นความสาคัญของเครื อข่าย 6.7 ร่ วมกิจกรรมสร้างเครื อข่ายและเสนอความคิดเห็นเชิงสร้างสรรค์ 6.8 มีความรู ้ ความถนัด ความสามารถ ความสนใจ มีความมันคงในอารมณ์ ่ ั ้ สัมพันธภาพที่ดีกบผูอื่น 6.9 สามารถหลีกเลี่ยง ป้ องกันตนเอง และผูอื่นจากอันตรายต่าง ๆ ้ 7. ผู้ปกครอง / ชุมชน 7.1 มีส่วนร่ วมกับโรงเรี ยน ครู และนักเรี ยนในการกาหนดสาระการเรี ยนรู ้ที่สอดคล้อง กับความสนใจกับนักเรี ยน ้ ้ ่ ่ 6 utqonlineโดยสานั กงานคณะกรรมการการศึกษาขันพืนฐาน กระทรวงศึกษาธิการอนุ ญาตให้ใช้ได้ตามสัญญาอนุญาตของครีเอทีฟคอมมอนส์แบบ แสดงทีมา-ไม่ใช ้เพือการค ้า-อนุญาตแบบเดียวกัน 3.0 ประเทศไทย
  • 7.
    รหัส UTQ-220: กิจกรรมพัฒนาผู้เรียน: การพัฒนาระบบดูแลช่วยเหลือนักเรียน 7.2 ให้ความคุมครองดูแลช่วยเหลือนักเรี ยนให้สามารถดารงชีวตได้อย่างมีคุณภาพตาม ้ ิ ความควรแก่อตถภาพ ั 7.3 ร่ วมมือสนับสนุนกากับ ติดตาม ดูแลการจัดกิจกรรมต่าง ๆ เพื่อการเรี ยนรู ้กบ ั โรงเรี ยนและชุมชน 7.4 ให้ความช่วยเหลือนักเรี ยนในการปกครองเพื่อให้เกิดการเรี ยนรู ้และพัฒนาได้เต็ม ตามศักยภาพ 7.5 เป็ นแบบอย่างที่ดีในการดาเนินชีวต ิ 7.6 รับฟังความคิดเห็น ปั ญหา อุปสรรค ให้โอกาสนักเรี ยนในการแสดงออกเป็ นอย่าง อิสระ และอย่างมีวนย ิ ั 7.7 ให้ความร่ วมมือในการประชุม สัมมนา ทาความเข้าใจ และรับทราบข้อมูล ข่าวสาร ตามวันเวลา ที่โรงเรี ยนกาหนด 7.8 รวมกลุ่มสร้างเครื อข่ายผูปกครอง ชุมชน เพื่อริ เริ่ มสร้างสรรค์กิจกรรม ้ 7.9 ทาความรู ้จก สร้างความคุนเคยกับผูปกครองนักเรี ยนคนอื่น ั ้ ้ 7.10 ร่ วมกันวางแผนหาแนวทางในการป้ องกัน แก้ไขปั ญหา และพัฒนานักเรี ยนซึ่งกัน และกัน 7.11 ให้ความร่ วมมือช่วยเหลือผูปกครองคนอื่น ๆ พร้อมกับประสานงานกับครู ที่ ้ ปรึ กษา หรื อครู - อาจารย์ อื่น ๆ ในโรงเรี ยน 7.12 รายงานการติดต่อ ประสานงานการให้ความช่วยเหลือกับผูแกครองนักเรี ยนให้ ้ โรงเรี ยนทราบโดยผ่านมากับนักเรี ยนในความปกครองของตน เพื่อส่งมอบให้กบครู ที่ ั ปรึ กษาและรายงานผลให้คณะกรรมการทราบ ทีมา : หลักสู ตรพัฒนาครู จิตวิทยาแนะแนว โมดูล 3 การพัฒนาระบบการดูแลช่ วยเหลือนักเรียน ่ (2551) ้ ้ ่ ่ 7 utqonlineโดยสานั กงานคณะกรรมการการศึกษาขันพืนฐาน กระทรวงศึกษาธิการอนุ ญาตให้ใช้ได้ตามสัญญาอนุญาตของครีเอทีฟคอมมอนส์แบบ แสดงทีมา-ไม่ใช ้เพือการค ้า-อนุญาตแบบเดียวกัน 3.0 ประเทศไทย
  • 8.
    รหัส UTQ-220: กิจกรรมพัฒนาผู้เรียน: การพัฒนาระบบดูแลช่วยเหลือนักเรียน UTQ online e-Training Course ใบความรู้ ที่ 2.1 เรื่อง “แนวทางดาเนินการในการรู้ จักนักเรียนเป็ นรายบุคคล” โครงการยกระดับคุณภาพครู ท้ งระบบ ภายใต้ปฏิบติการไทยเข้มแข็ง ั ั (Upgrading Teacher Qualification Through the Whole System: UTQ) ความสาคัญ ด้วยความแตกต่างของนักเรี ยนแต่ละคนที่มีพ้ืนฐานความเป็ นมาของชีวตที่ไม่เหมือนกันอัน ิ หล่อ หลอมให้เกิดพฤติกรรมหลากหลายรู ปแบบ ทั้งด้านบวกและด้านลบ ดังนั้น การรู้ขอมูลที่จาเป็ น ้ เกี่ยวกับตัวนักเรี ยนจึงเป็ นสิ่ งสาคัญที่จะช่วยให้ครู ที่ปรึ กษามีความเข้าใจนักเรี ยนมากขึ้น สามารถ รวบรวมข้อมูลมาวิเคราะห์เพื่อคัดกรองนักเรี ยน เป็ นประโยชน์ในการส่ งเสริ ม การป้ องกันและแก้ไข ปั ญหานักเรี ยนได้อย่างถูกทาง ซึ่ งเป็ นข้อมูลเชิงประจักษ์มิใช่การใช้ประสบการณ์เดิมหรื อการคาดเดา โดยเฉพาะในการแก้ไขปั ญหานักเรี ยน ซึ่ งจะป้ องกันข้อผิดพลาดหรื อเกิดจุดอ่อนน้อยที่สุดในการ ดาเนินการช่วยเหลือนักเรี ยน ่ ั ในการศึกษารวบรวมข้อมูลมีแนวทางหลากหลายขึ้นอยูกบความจาเป็ นและความเหมาะสม มี ทั้งวิธีการปฏิบติที่ครู ตองวางแผนการใช้เวลาในการดาเนินกิจกรรม เช่น การเยียมบ้าน การสัมภาษณ์ ั ้ ่ นักเรี ยนหรื อเพื่อน และการใช้เครื่ องมือในการรู ้จกนักเรี ยน ดังต่อไปนี้ ั ้ ้ ่ ่ 8 utqonlineโดยสานั กงานคณะกรรมการการศึกษาขันพืนฐาน กระทรวงศึกษาธิการอนุ ญาตให้ใช้ได้ตามสัญญาอนุญาตของครีเอทีฟคอมมอนส์แบบ แสดงทีมา-ไม่ใช ้เพือการค ้า-อนุญาตแบบเดียวกัน 3.0 ประเทศไทย
  • 9.
    รหัส UTQ-220: กิจกรรมพัฒนาผู้เรียน: การพัฒนาระบบดูแลช่วยเหลือนักเรียน ในการใช้เครื่ องมือบางประเภท ครู ควรคานึงถึง ความรู้ ความเข้าใจ อย่างถ่องแท้ ในขั้นตอนการนาเครื่ องมือไปใช้ ช่วงระยะเวลาที่เหมาะสม ตลอดจนศึกษาการตีความจาก รู ปภาพ สัญลักษณ์ คา ข้อความ ที่นกเรี ยนสื่ อความ โดย อาจศึกษาเพิ่มเติมหรื อทบทวนความรู ้จาก ครู แนะแนว ั หรื อครู ที่จบการศึกษาด้านจิตวิทยา แนวทางการดาเนินการในการรู้ จักนักเรียนเป็ นรายบุคคล ครู สามารถศึกษาตัวอย่างเครื่ องมือในการรู ้จกนักเรี ยนได้ที่ http://www.guidance.go.th ั ้ ้ ่ ่ 9 utqonlineโดยสานั กงานคณะกรรมการการศึกษาขันพืนฐาน กระทรวงศึกษาธิการอนุ ญาตให้ใช้ได้ตามสัญญาอนุญาตของครีเอทีฟคอมมอนส์แบบ แสดงทีมา-ไม่ใช ้เพือการค ้า-อนุญาตแบบเดียวกัน 3.0 ประเทศไทย
  • 10.
    รหัส UTQ-220: กิจกรรมพัฒนาผู้เรียน: การพัฒนาระบบดูแลช่วยเหลือนักเรียน จากแนวทางดังกล่ าวข้ างต้ น เพือให้ ครู ได้ เชื่ อมโยงการทางานระบบการดูแลช่ วยเหลือนักเรียน ่ อย่ างเป็ นระบบ ขอให้ ครู ทบทวนบทบาทดังนี้ สรุ ปบทบาทหน้าที่ของครู ที่ปรึ กษาในการรู้จกนักเรี ยนเป็ นรายบุคคล ั 1. ศึกษาและรวบรวมข้อมูลพื้นฐานของนักเรี ยนเป็ นรายบุคคล โดยเลือกเครื่ องมือหรื อวิธีการที่เหมาะสม จากนั้น จัดเตรี ยมเครื่ องมือ สาหรับเก็บข้อมูลนักเรี ยนรายบุคคล 2. หาข้อมูลเพิ่มเติม ในกรณี ที่ขอมูลที่ได้มานั้นยังไม่ครบถ้วนหรื อไม่เพียงพอต่อการวิเคราะห์ ้ โดยนาเครื่ องมือที่จาเป็ นไปใช้ในการเก็บข้อมูล และปรับปรุ งข้อมูลให้เป็ นปัจจุบน ั 3. นาข้อมูลที่รวบรวมมา จัดเก็บอย่างเป็ นระบบ 4. วิเคราะห์ขอมูลนักเรี ยนอย่างรอบคอบและรอบด้าน เพื่อนาสู่ การคัดกรองและให้การช่วยเหลือหรื อ ้ พัฒนานักเรี ยนตามความต้องการหรื อจาเป็ นของแต่ละคน ทีมา เอกสารแนวดาเนินการระบบการดูแลช่วยเหลือนักเรี ยน สานักงานคณะกรรมการการศึกษาขั้น ่ ฐาน กระทรวงศึกษาธิการ, 2546. ้ ้ ่ ่ 10 utqonlineโดยสานั กงานคณะกรรมการการศึกษาขันพืนฐาน กระทรวงศึกษาธิการอนุ ญาตให้ใช้ได้ตามสัญญาอนุญาตของครีเอทีฟคอมมอนส์แบบ แสดงทีมา-ไม่ใช ้เพือการค ้า-อนุญาตแบบเดียวกัน 3.0 ประเทศไทย
  • 11.
    รหัส UTQ-220: กิจกรรมพัฒนาผู้เรียน: การพัฒนาระบบดูแลช่วยเหลือนักเรียน UTQ online e-Training Course ใบความรู้ ที่ 3.1 เรื่อง “ความสาคัญของการคัดกรอง” โครงการยกระดับคุณภาพครู ท้ งระบบ ภายใต้ปฏิบติการไทยเข้มแข็ง ั ั (Upgrading Teacher Qualification Through the Whole System: UTQ) การคัดกรองนักเรียน การคัดกรองนักเรี ยนเป็ นการพิจารณาข้อมูลเกี่ยวกับนักเรี ยนเพื่อการจัดกลุ่มนักเรี ยนซึ่ งเป็ น ประโยชน์อย่างยิงในการหาวิธีการที่เหมาะสมในการดูแลช่วยเหลือนักเรี ยนให้ตรงกับสภาพปั ญหาและ ่ ความต้องการจาเป็ นด้วยความรวดเร็ วและถูกต้องแม่นยาระบบการดูแลช่วยเหลือนักเรี ยนอาจจัดกลุ่มจัก เรี ยนตามผลการคัดกรองเป็ น 2, 3 หรื อ 4 กลุ่มก็ได้ ตามขอบข่ายและเกณฑ์การ คัดกรองที่ โรงเรี ยนกาหนด เช่น ในกรณี ที่แบ่งนักเรี ยน เป็ น 4 กลุ่มอาจนิยามกลุ่มได้ดงนี้ั 1. กลุ่มปกติ คือ นักเรี ยนที่ได้รับการวิเคราะห์ขอมูลต่าง ๆ ตามเกณฑ์การคัดกรองของ ้ โรงเรี ยนอยูในเกณฑ์ของกลุ่มปกติ ซึ่ งควรได้รับการสร้างเสริ มภูมิคุมกันและการส่ งเสริ มพัฒนา ่ ้ 2. กลุ่มเสี่ ยง คือ นักเรี ยนที่อยูในเกณฑ์ของกลุ่มเสี่ ยงตามเกณฑ์การคัดกรองของโรงเรี ยน ซึ่ ง ่ โรงเรี ยนต้องให้การป้ องกันและแก้ไขตามกรณี 3. กลุ่มมีปัญหา คือ นักเรี ยนที่จดอยูในเกณฑ์ของกลุ่มมีปัญหาตามเกณฑ์การคัดกรองของ ั ่ โรงเรี ยน ซึ่ งโรงเรี ยนต้องช่วยเหลือและแก้ปัญหาโดยเร่ งด่วน 4. กลุ่มพิเศษ คือ นักเรี ยนที่มีความสามารถพิเศษ มีความเป็ นอัจฉริ ยะแสดงออกซึ่ง ความสามารถอันโดนเด่นด้านใดด้านหนึ่งหรื อหลายด้านอย่างเป็ นที่ประจักษ์เมื่อเทียบกับผูมีอายุใน ้ ระดับเดียวกันภายใต้สภาพแวดล้อมเดียวกัน ซึ่ งโรงเรี ยนต้องให้การส่ งเสริ มให้นกเรี ยนได้พฒนา ั ั ศักยภาพความสามารถพิเศษนั้นจนถึงขั้นสู งสุ ด ้ ้ ่ ่ 11 utqonlineโดยสานั กงานคณะกรรมการการศึกษาขันพืนฐาน กระทรวงศึกษาธิการอนุ ญาตให้ใช้ได้ตามสัญญาอนุญาตของครีเอทีฟคอมมอนส์แบบ แสดงทีมา-ไม่ใช ้เพือการค ้า-อนุญาตแบบเดียวกัน 3.0 ประเทศไทย
  • 12.
    รหัส UTQ-220: กิจกรรมพัฒนาผู้เรียน: การพัฒนาระบบดูแลช่วยเหลือนักเรียน ชื่อ............................................ ตัวอย่าง ชั้น...................เลขที่................ วัน เดือน ปี .............................. บันทึกการคัดกรอง ครู ผสรุ ป.................................. ู้ แบบสรุ ปข้ อมูลนักเรียนเป็ นรายบุคคล (จากระเบียนสะสม แบบประเมินพฤติกรรมเด็ก (SDQ) และอืนๆ) ่ 1. ด้ านการเรียน ปกติ เสี่ ยง มีปัญหา [ ] ผลการเรี ยนเฉลี่ยต่ากว่า 1.5 [ ] ไม่เข้าเรี ยนในวิชาต่างๆ 3 – 5 ครั้ง ต่อ 1 รายวิชา [ ] มี 0 1 – 5 วิชา ใน 1 ภาคเรี ยน [ ] อ่านหนังสื อไม่คล่อง [ ] เขียนหนังสื อมุถูกต้อง สะกดคาผิดแม้แต่คาง่ายๆ [ ] มาโรงเรี ยนไม่ทนเคารพธงชาติมากกว่า 10 ครั้ง ใน 1 ภาคเรี ยน ั [ ] อื่นๆ ......................................................................................... 2. ด้ านความสามารถอืนๆ ่ มี ระบุ ........................................................................................ ไม่ชดเจนในความสามารถด้านอื่น นอกจากด้านการเรี ยน ั 3. ด้ านสุ ขภาพ ปกติ เสี่ ยง/ มีปัญหา [ ] ร่ างกายไม่แข็งแรง เจ็บป่ วยบ่อย [ ] มีโรคประจาตัว [ ] น้ าหนักผิดปกติและไม่สัมพันธ์กบส่ วนสู งหรื ออายุ ั [ ] พิการด้านร่ างกาย [ ] มีปัญหาด้านสายตา [ ] มีปัญหาการได้ยน ิ [ ] อื่นๆ............................................................................................... 4. ด้ านสุ ขภาพและพฤติกรรม ด้านอารมณ์ ปกติ เสี่ ยง มีปัญหา ด้านความประพฤติ ปกติ เสี่ ยง มีปัญหา ด้านพฤติกรรมอยูไม่นิ่ง ่ ปกติ เสี่ ยง มีปัญหา ด้านบุคลิกภาพและความสัมพันธ์กบเพื่อน ั ปกติ เสี่ ยง มีปัญหา ด้านสัมพันธภาพทางสังคม ปกติ เสี่ ยง มีปัญหา 5. ด้ านเศรษฐกิจ utqonlineโดยสานั กงานคณะกรรมการการศึกษาขันพืนฐาน กระทรวงศึกษาธิการอนุ ญาตให้ใช้ได้ตามสัญญาอนุญาตของครีเอทีฟคอมมอนส์แบบ แสดงทีมา-ไม่ใช ้เพือการค ้า-อนุญาตแบบเดียวกัน 3.0 ประเทศไทย ้ ้ ่ ่ 12
  • 13.
    รหัส UTQ-220: กิจกรรมพัฒนาผู้เรียน: การพัฒนาระบบดูแลช่วยเหลือนักเรียน ปกติ เสี่ ยง/ มีปัญหา [ ] รายได้ครอบครัวต่ากว่า 5,000 บาท/เดือน [ ] พ่อหรื อแม่ตกงาน [ ] มีภาระหนี้สิน [ ] ไม่มีเงินพอรับประทานอาหารกลางวัน [ ] ไม่มีเงินซื้ ออุปกรณ์การเรี ยน [ ] อื่นๆ.................................................................................................................. 6. ด้ านการคุ้มครองนักเรียน ปกติ เสี่ ยง/มีปัญหา [ ] ไม่มีผดูแล ู้ [ ] พ่อแม่แยกทางกันหรื อสมรสใหม่ [ ] สภาพแวดล้อมทางบ้านไม่ดี [ ] มีบุคคลในครอบครัวใช้สารเสพติดหรื อเล่นการพนัน [ ] มีบุคคลในครอบครัวเจ็บป่ วยด้วยโรครุ นแรง/เรื้ อรัง [ ] มีความรู ้สึกไม่ดีต่อพ่อ แม่ [ ] มีการใช้ความรุ นแรงในครอบครัว [ ] มีการถูกล่วงละเมิดทางเพศ [ ] อื่นๆ................................................................................................................. 7. ด้ านอืนๆ ่ ด้านสารเสพติด ปกติ เสี่ ยง มีปัญหา ด้านเพศ ปกติ เสี่ ยง มีปัญหา ด้าน.......................................................................................................................... สรุ ป นักเรี ยนจัดอยูในกลุ่ม ่ ปกติ เสี่ ยง มีปัญหา หมายเหตุ แบบการคัดกรอง ให้จดทาโดยพิจารณาตามเกณฑ์การคัดกรองนักเรี ยนที่โรงเรี ยนจัดทาขึ้น ั ้ ้ ่ ่ 13 utqonlineโดยสานั กงานคณะกรรมการการศึกษาขันพืนฐาน กระทรวงศึกษาธิการอนุ ญาตให้ใช้ได้ตามสัญญาอนุญาตของครีเอทีฟคอมมอนส์แบบ แสดงทีมา-ไม่ใช ้เพือการค ้า-อนุญาตแบบเดียวกัน 3.0 ประเทศไทย
  • 14.
    รหัส UTQ-220: กิจกรรมพัฒนาผู้เรียน: การพัฒนาระบบดูแลช่วยเหลือนักเรียน UTQ online e-Training Course ใบความรู้ ที่ 3.2 เรื่อง “แนวทางการวิเคราะห์ ข้อมูลเพือการคัดกรองนักเรียน ่ และอย่างเกณฑ์ บันทึกการคัดกรอง” โครงการยกระดับคุณภาพครู ท้ งระบบ ภายใต้ปฏิบติการไทยเข้มแข็ง ั ั (Upgrading Teacher Qualification Through the Whole System: UTQ) แนวทางการวิเคราะห์ ข้อมูลเพือการคัดกรองนักเรียน ่ ่ การวิเคราะห์ขอมูลเพื่อการคัดกรองนักเรี ยนนั้น ให้อยูในดุลยพินิจของครู ท่ีปรึ กษา ครู ประจา ้ ชั้นผูที่เกี่ยวข้อง และยึดหลักเกณฑ์การคัดกรองนักเรี ยนของโรงเรี ยนเป็ นหลักด้วย ดังนั้นโรงเรี ยนจึง ้ ควรมีการประชุมครู เพื่อการพิจารณาเกณฑ์การจัดกลุ่มนักเรี ยนร่ วมกัน เพื่อให้มีมาตรฐานหรื อ แนว ทางการคัดกรองนักเรี ยนที่เหมือนกัน เป็ นที่ยอมรับของครู ในโรงเรี ยน รวมทั้งให้มีการกาหนดเกณฑ์ ว่าความรุ นแรงหรื อความดีของพฤติกรรมมีเท่าใด จึงจะจัดอยูในกลุ่มเสี่ ยงหรื อกลุ่มที่มีปัญหา ่ ้ ้ ่ ่ 14 utqonlineโดยสานั กงานคณะกรรมการการศึกษาขันพืนฐาน กระทรวงศึกษาธิการอนุ ญาตให้ใช้ได้ตามสัญญาอนุญาตของครีเอทีฟคอมมอนส์แบบ แสดงทีมา-ไม่ใช ้เพือการค ้า-อนุญาตแบบเดียวกัน 3.0 ประเทศไทย
  • 15.
    รหัส UTQ-220: กิจกรรมพัฒนาผู้เรียน: การพัฒนาระบบดูแลช่วยเหลือนักเรียน การพิจารณาเพื่อจัดทาเกณฑ์การคัดกรองและแหล่งข้อมูล เพื่อคัดกรองนักเรี ยนแต่ละด้านนั้นมี ประเด็นการพิจารณา ดังตัวอย่างต่อไปนี้ ข้อมูลนักเรี ยน ประเด็นการพิจารณา แหล่งข้อมูล 1. ด้านความสามารถ 1) ผลการเรี ยนที่ได้และ - ระเบียบสะสม (ป.01/ 1.1 ด้านการเรี ยน ความเปลี่ยนแปลงของผลการเรี ยน ป. พ8) 2) ความเอาใจใส่ ความพร้อม - วิธีการอื่น ๆ เช่น ในการเรี ยน สังเกตพฤติกรรมนักเรี ยน 3) ความสามารถในการเรี ยน ข้อมูลจากครู ที่เกี่ยวข้อง 4) ความสม่าเสมอในการ กับนักเรี ยน เป็ นต้น มาโรงเรี ยน เวลาที่มาโรงเรี ยน การเข้าชั้นเรี ยน 2. ด้านความ 1) การแสดงออกถึงความ - ระเบียบสะสม (ป.01/ สามารถอื่น ๆ สามารถพิเศษที่มี ป. พ8) 2) ความถนัด ความสนใจ - วิธีการอื่นๆ เช่น การได้ ่ และผลงานในอดีตที่ผานมา ข้อมูลจากเพื่อนนักเรี ยน 3) บทบาทหน้าที่พิเศษใน แฟ้ มสะสมผลงาน โรงเรี ยน พฤติกรรมที่แสดงออก 4) การเข้าร่ วมกิจกรรมต่าง ๆ ของนักเรี ยน เป็ นต้น 2. ด้านสุ ขภาพ 2.1 ด้านร่ างกาย 1) ความปกติ ความพิการ -ระเบียบสะสม (ป.01/ หรื อความบกพร่ องทางร่ างกาย ป. พ8) เช่น การมองเห็น การได้ยน ิ -วิธีการอื่น ๆ เช่น การ เป็ นต้น สังเกต 2) โรคประจาตัว การตรวจสอบถามจากครู 3) ความสัมพันธ์ระหว่าง พยาบาลจากแบบบันทึก น้ าหนักกับส่ วนสู ง การตรวจสุขภาพด้วย 4) ความสะอาดของร่ างกาย ต้นเอง เป็ นต้น ้ ้ ่ ่ 15 utqonlineโดยสานั กงานคณะกรรมการการศึกษาขันพืนฐาน กระทรวงศึกษาธิการอนุ ญาตให้ใช้ได้ตามสัญญาอนุญาตของครีเอทีฟคอมมอนส์แบบ แสดงทีมา-ไม่ใช ้เพือการค ้า-อนุญาตแบบเดียวกัน 3.0 ประเทศไทย
  • 16.
    รหัส UTQ-220: กิจกรรมพัฒนาผู้เรียน: การพัฒนาระบบดูแลช่วยเหลือนักเรียน ข้อมูลนักเรี ยน ประเด็นพิจารณา แหล่งข้อมูล ่ 2.2 ด้านจิตใจ สภาพอารมณ์ที่มีตอการ - ระเบียบสะสม (ป.01/ ดาเนิ นชี วิตประจาวัน เช่น ความ ป. พ8) วิตกกังวลหรื อซึ มเศร้า - แบบประเมินพฤติกรรม -แบบสังเกต ข้อมูลนักเรี ยน ประเด็นพิจารณา แหล่งข้อมูล 3. ด้านพฤติกรรม 1) ความประพฤติ เช่น - แบบประเมินพฤติกรรม ด้านจิตใจ สภาพอารมณ์ที่มีต่อการ 2.2การลักขโมย ก้าวร้าว - ระเบียบสะสมน (ป.01/ นักเรี ย 2) พฤติกรรมต่าง ๆ ที่มีผล ดาเนินชี วิตประจาวัน เช่น ความ ป. พ8) - การสังเกตพฤติกรรม วิตกกังวลหรื อซึอมเศร้า ยน กระทบต่ การเรี - แบบประเมินพฤติกขอมูลจากเพื่อน - การได้ รรม ้ ความสามารถพิเศษและ - แบบสังกเรี ยนหรื อการตอบแบบ นั เกต การปรับตัวของนักเรี ยน เช่น สอบถาม ่ พฤติกรรมที่อยูไม่นิ่ง 3. ด้านพฤติกรรม 1) ความประพฤติ เช่สมาธิส้ น น ั - แบบประเมินพฤติกรรม การลักขโมย ก้าวร้าว 3) การแสดงพฤติกรรมต่อเพื่อน นักเรี ยน 2) พฤติกรรมต่าง ๆ ที่มีผล ครู และผูปกครอง ้ - การสังเกตพฤติกรรม การใช้สารเสพติดน กระทบต่อการเรี ย - การได้ขอมูลจากเพื่อน ้ การทาร้ายตนเองศษและกรรม ความสามารถพิเ พฤติ นักเรี ยนหรื อการตอบแบบ ทางเพศที่ไวม่เหมาะสมน เช่น การปรับตั ของนักเรี ย สอบถาม เป็ นต้น ่อยูไม่นิ่ง พฤติกรรมที ่ สมาธิ ส้ นั 4. ด้านครอบครัว 3) การแสดงพฤติกรรมต่อเพื่อน 4.1 ด้านเศรษฐกิจ 1) ผูหารายได้ให้ครอบครัว และผูปกครอง ้ ครู ้ - ระเบียบสะสม (ป.01/ 2) ฐานะเศรษฐกิดจของครอบครัว ป. พ8) การใช้สารเสพติ ภาระหนี้สิ้น - การได้ขอมูลจากเพื่อน การทาร้ายตนเอง พฤติกรรม ้ 3) ความเพียงพอของรายรับ ทางเพศที่ไม่เหมาะสม นักเรี ยน กับรายจ่ายในแต่ละวัน - การได้ขอมูลจากนักเรี ยน เป็ นต้น ้ โดยตรง 4. ด้านครอบครัว 4.2 ด้านการคุมครอง 1) ความสามารถในการคุม ้ ้ - ระเบียบสะสม (ป.01/ 4.1 ด้านเศรษฐกิจ 1) ผูหารายได้ให้ครอบครัว ้ - ระเบียบสะสม (ป.01/ ครองดูแลนักเรี ยนได้อย่างปลอดภัย ป. พ8) และเหมาะสมของผูปกครอง ้ 2) ฐานะเศรษฐกิจของครอบครัว ป. พ8) - การสังเกตพฤติกรรม ภาระหนี้สิ้น - การได้ขอมูลจากเพื่อน ้ นักเรี ยน 2) ความเพียงพอของรายรับ ่ 3) ความเหมาะสมของสภาพที นักเรี ยน - การสอบถามนักเรี ยน ่ อยูอาศัย โดยตรงหรื อจากเพื่อน กับรายจ่ายในแต่ละวัน - การได้ขอมูลจากนักเรี ยน ้ โดยตรง 4.2 ด้านการคุมครอง 1) ความสามารถในการคุม ้ ้ - ระเบียบสะสม (ป.01/ ครองดูแลนักเรี ยนได้อย่างปลอดภัย ป. พ8) และเหมาะสมของผูปกครอง ้ - การสังเกตพฤติกรรมนักเรี ยน 2) ความเหมาะสมของสภาพที่ - การสอบถามนักเรี ยนโดยตรง ้ ้ ่ utqonlineโดยสานั กงานคณะกรรมการการศึกษาขันพืนฐาน กระทรวงศึกษาธิการอนุ ญย ใช้ได้ตามสัญญาอนุญาตของครีเอทีฟคอมมอนส์แบบ แสดงทีมา-ไม่ใช ้เพือน ้า-อนุญาตแบบเดียวกัน ประเทศไทย16 อยูอาศัาตให้ หรื อ่ จากเพื่อการค ่ 3.0
  • 17.
    รหัส UTQ-220: กิจกรรมพัฒนาผู้เรียน: การพัฒนาระบบดูแลช่วยเหลือนักเรียน UTQ online e-Training Course ใบความรู้ ที่………. เรื่อง “................................................” โครงการยกระดับคุณภาพครู ท้ งระบบ ภายใต้ปฏิบติการไทยเข้มแข็ง ั ั (Upgrading Teacher Qualification Through the Whole System: UTQ) ข้อมูลนักเรี ยน ประเด็นพิจารณา แหล่งข้อมูล 4.3 ด้านการเลี้ยงดู 1) ความสัมพันธ์ของคนใน - การเยียมบ้าน ่ ครอบครัว เช่น ครอบครัว - การสังเกตพฤติกรรม อบอุ่น หรื อทะเลาะเบาะแว้ง - การสอบถามจาก การใช้ความรุ นแรงในการตัดสิ น นักเรี ยนโดยตรงหรื อ แก้ไขปัญหาซึ่ งมีผลกระทบต่อ จากเพื่อน พฤติกรรมของนักเรี ยน เช่น ซึมเหม่อลอย ไม่อยากกลับ บ้าน เป็ นต้น 2) สมาชิกในครอบครัวใช้ สารเสพติด สุ รา หรื อเล่น การพนัน รวมถึงการเจ็บ ป่ วยเรื้ อรัง 3) แบบอย่างของครอบครัว 5. ด้านสังคม 1) ครอบครัวแยกตัวจากสังคม - การเยียมบ้าน ่ แวดล้อมหรื อถูกกีดกันจากสิ่ ง - การสอบถามจากแหล่ง แวดล้อม ข้อมูลต่าง ๆ เช่น 2) ความสัมพันธ์ของ เพื่อน นักเรี ยน ครอบครัวต่อชุมชน ้ ้ ่ ่ 17 utqonlineโดยสานั กงานคณะกรรมการการศึกษาขันพืนฐาน กระทรวงศึกษาธิการอนุ ญาตให้ใช้ได้ตามสัญญาอนุญาตของครีเอทีฟคอมมอนส์แบบ แสดงทีมา-ไม่ใช ้เพือการค ้า-อนุญาตแบบเดียวกัน 3.0 ประเทศไทย
  • 18.
    รหัส UTQ-220: กิจกรรมพัฒนาผู้เรียน: การพัฒนาระบบดูแลช่วยเหลือนักเรียน ตัวอย่ าง เกณฑ์ การคัดกรองนักเรียน การคัดกรองนักเรี ยนเพื่อจัดเป็ นกลุ่มปกติ กลุ่มเสี่ ยง และกลุ่มมีปัญหานั้น ครู ประจาชั้น สามารถวิเคราะห์ขอมูลจากระเบียบสะสมและอื่น ๆ ที่จดทาเพิ่มเติม แต่ท้ งนี้โรงเรี ยนแต่ละแห่ง ้ ั ั จาเป็ นต้องประชุมครู เพื่อพิจารณาการคัดกรองนักเรี ยน เพื่อให้ครู ประจาชั้นมีหลักในการคัดกรอง นักเรี ยน ตรงกันทั้งโรงเรี ยน ดังนี้ ข้ อมูลนักเรียน กลุ่มปกติ กลุ่มเสี่ ยง กลุ่มมีปัญหา 1. ด้ านความสามารถ 1.1 ด้านการเรี ยน - ผลการเรี ยนเฉลี่ย - ผลการเรี ยนตั้งแต่ - ผลการเรี ยนต่ากว่า 2.00 ขึ้นไป 1.5 ถึง 2.00 1.5 - ไม่มี 0 ในทุกวิชา - ขาดเรี ยนในวิชาต่าง - ขาดเรี ยนในวิชาต่าง - ขาดเรี ยนในวิชาต่าง ๆ 3-5 ครั้งต่อ 1วิชา ๆ มากกว่า 5 ครั้ง ๆ ไม่เกิน 3 ครั้งใน 1 - มาโรงเรี ยนสาย - มาโรงเรี ยนสายเกิน วิชา มากกว่า 10 ครั้ง แต่ไม่ 15 ครั้งใน 1 ภาค - มาโรงเรี ยนสายไม่ เกิน 15 ครั้ง ใน 1 เรี ยน เกิน 10 ครั้ง ใน 1 ภาคเรี ยน ภาคเรี ยน 1.2 ความสามารถพิเศษ - ถ้านักเรี ยนมี ความสามารถพิเศษ จะเน้นจุดแข็งของ นักเรี ยนในทุกกลุ่ม 2.ด้ านสุ ขภาพ 2.1 ด้านร่ างกาย - อายุ น้ าหนัก และ - น้ าหนักผิดปกติ และ - ป่ วยเป็ นโรคหรื อ ั ั ส่ วนสู ง สัมพันธ์กน ไม่สัมพันธ์กบส่ วนสู ง ความพิการทางกายมี - ร่ างกายแข็งแรง หรื ออายุ ความบกพร่ องทางการ ้ ้ ่ ่ 18 utqonlineโดยสานั กงานคณะกรรมการการศึกษาขันพืนฐาน กระทรวงศึกษาธิการอนุ ญาตให้ใช้ได้ตามสัญญาอนุญาตของครีเอทีฟคอมมอนส์แบบ แสดงทีมา-ไม่ใช ้เพือการค ้า-อนุญาตแบบเดียวกัน 3.0 ประเทศไทย
  • 19.
    รหัส UTQ-220: กิจกรรมพัฒนาผู้เรียน: การพัฒนาระบบดูแลช่วยเหลือนักเรียน ข้ อมูลนักเรียน กลุ่มปกติ กลุ่มเสี่ ยง กลุ่มมีปัญหา - ไม่มีโรคประจาตัว - มีโรคประจาตัวหรื อ ได้ยน การมองเห็น ิ เจ็บป่ วยบ่อย ๆ และความเจ็บป่ วย - มีความพิการทางกาย หรื อบกพร่ องดังกล่าว หรื อบกพร่ องด้านการ มีผลกระทบต่อ ได้ยน การฟัง การ ิ ความสามารถด้านการ มองเห็น หรื ออื่น ๆ เรี ยนในระดับมีปัญหา ข้อมูลนักเรี ยน กลุ่มปกติ กลุ่มเสี่ ยง กลุ่มมีปัญหา 2 .2 ด้านจิตใจ - ให้โรงเรี ยนพิจารณา -ให้โรงเรี ยนพิจารณา -ให้โรงเรี ยนพิจารณา ใช้แบบประเมิน ใช้แบบประเมิน ใช้แบบประเมิน พฤติกรรมหรื อ พฤติกรรมหรื อ พฤติกรรมหรื อ เครื่ องมืออื่น ๆ ตาม เครื่ องมืออื่น ๆ ตาม เครื่ องมืออื่น ๆ ตาม ความเหมาะสมกับ ความเหมาะสมกับ ความเหมาะสมกับ สภาพของโรงเรี ยน สภาพของโรงเรี ยน สภาพของโรงเรี ยน 3. ด้ านพฤติกรรม มีการแสดงพฤติกรรม มีพฤติกรรมแสดงออก มีพฤติกรรมที่ เหมาะสมกับวัยและ ดังนี้ แสดงออกดังนี้ พัฒนาการ 1. ความเฉื่อยชา 1. ความก้าวร้าว 2. ชอบเก็บตัว 2. การหนีโรงเรี ยน 3. การลักขโมย 3. ชอบรังแกคนอื่น / 4. การโกหก สัตว์ ฯลฯ 4. การใช้สารเสพติด ซึ่งเป็ นพฤติกรรมที่ ฯลฯ แสดงออกเป็ นครั้ง ซึ่งเป็ นพฤติกรรมที่ คราว แสดงออกเป็ นประจา ้ ้ ่ ่ 19 utqonlineโดยสานั กงานคณะกรรมการการศึกษาขันพืนฐาน กระทรวงศึกษาธิการอนุ ญาตให้ใช้ได้ตามสัญญาอนุญาตของครีเอทีฟคอมมอนส์แบบ แสดงทีมา-ไม่ใช ้เพือการค ้า-อนุญาตแบบเดียวกัน 3.0 ประเทศไทย
  • 20.
    รหัส UTQ-220: กิจกรรมพัฒนาผู้เรียน: การพัฒนาระบบดูแลช่วยเหลือนักเรียน ข้ อมูลนักเรียน กลุ่มปกติ กลุ่มเสี่ ยง กลุ่มมีปัญหา 4. ด้ านอืน ๆ ่ 4.1 ด้านยาเสพติด ไม่ใช้สารเสพติดทุก มีการทดลองดื่มเบียร์ ใช้สารเสพติด สาร ชนิด สุ รา หรื อสู บบุหรี่ โดย เสพติด ดื่มเบียร์ สุ รา ตนเองหรื อเพื่อน หรื อสู บบุหรี่ เป็ นครั้ง ชักชวน คราวและมีแนวโน้มว่า จะเพิมมากขึ้นและเป็ น ่ ผูชกชวนให้ผอื่น ้ั ู้ ปฏิบติตาม ั 4.2 ด้านเพศ - คบเพื่อนต่างเพศตาม - ติดต่อเพื่อนต่างวัยใน ติดต่อเพื่อนต่างเพศใน วัยและวุฒิภาวะ แนวชูสาว้ แนวชูสาว หรื อถึงขั้น ้ - จับคู่ชดเจนและแยก ั มีความสัมพันธ์ทาง ่ ั อยูกนสองต่อสองบ่อย เพศ ๆ - มีพฤติกรรมเบี่ยงเบน ทางเพศ จนมี ผลกระทบต่อการเรี ยน 5. ด้ านสั งคม มีทกษะชีวตที่ดี ั ิ สามารถปรับตัวได้ใน สามารถปรับตัวได้ใน สามารถปรับตัว บางเรื่ องบางกรณี บางกรณี แต่มีขอ ้ ร่ วมกับผูอ่ืน มีความ และมักปฏิบติตน ้ ั ขัดแย้งสม่าเสมอ ก่อ รับผิดชอบต่อตนเอง ขัดแย้งกับกฎเกณฑ์ ปั ญหาให้แก้ไข อยู่ ผูอื่น และสังคม มี ้ ต่าง ๆ ของโรงเรี ยน เสมอ เมื่อได้รับการ ระเบียบวินย ปฏิบติ ห้องเรี ยนเมื่อได้รับการ ั ั ตักเตือนก็ไม่หยุด ตามกฎเกณฑ์และ ตักเตือนก็เลิก พฤติกรรมต่อต้าน เคารพสิ ทธิของผูอื่น พฤติกรรมนั้นได้ ้ ได้ดี ้ ้ ่ ่ 20 utqonlineโดยสานั กงานคณะกรรมการการศึกษาขันพืนฐาน กระทรวงศึกษาธิการอนุ ญาตให้ใช้ได้ตามสัญญาอนุญาตของครีเอทีฟคอมมอนส์แบบ แสดงทีมา-ไม่ใช ้เพือการค ้า-อนุญาตแบบเดียวกัน 3.0 ประเทศไทย
  • 21.
    รหัส UTQ-220: กิจกรรมพัฒนาผู้เรียน: การพัฒนาระบบดูแลช่วยเหลือนักเรียน ้ ้ ่ ่ 21 utqonlineโดยสานั กงานคณะกรรมการการศึกษาขันพืนฐาน กระทรวงศึกษาธิการอนุ ญาตให้ใช้ได้ตามสัญญาอนุญาตของครีเอทีฟคอมมอนส์แบบ แสดงทีมา-ไม่ใช ้เพือการค ้า-อนุญาตแบบเดียวกัน 3.0 ประเทศไทย
  • 22.
    รหัส UTQ-220: กิจกรรมพัฒนาผู้เรียน: การพัฒนาระบบดูแลช่วยเหลือนักเรียน ตัวอย่าง แบบสรุ ปการคัดกรองนักเรี ยนเป็ นรายบุคคล/ชั้น ปี .............................. คาชี้แจง 1. ถ้านักเรี ยนจัดอยูในกลุ่มปกติให้ / ลงในช่องกลุ่มปกติ ถ้าไม่ใช่ให้ขีด – ่ 2. สาหรับนักเรี ยนทุกกลุ่มในช่องสัมพันธภาพทางสังคม ถ้าเป็ นจุดแข็งให้ขีด / ถ้าไม่ใช่ขีด – และให้ระบุความสามารถพิเศษที่นกเรี ยนมีลงในช่องมีความสามารถพิเศษ ั 3. ถ้านักเรี ยนมีภาวะเสี่ ยงและมีปัญหาต้องได้รับการช่วยเหลือในด้านใด ให้ขีด / ในช่องนั้นๆ กลุ่มปกติ ด้านสุขภาพ : ร่ างกาย – จิตใจ – พฤติกรรม ครอบครัว ปั ญหา สรุ ป สัมพันธภาพ มีความ ด้านการ ร่ างกาย อารมณ์ ความ ่ ไม่อยูนิ่ง สัมพันธภาพ เศรษฐกิจ การ ที่พบ กลุ่ม กลุ่มมี ที่ ชื่อ – สกุล ทางสังคม สามารถ เรี ยน ประพฤติ กับเพื่อน(เก็บ คุมครอง ้ เพิ่มเติม เสี่ ยง ปั ญหา เป็ นจุดแข็ง พิเศษ ตัว) นักเรี ยน รวม ……….คน ……...คน ……คน ...….คน …....คน …….คน ……...คน ……….คน ……คน …….คน ….คน ….คน ….คน ลงชื่อ...................................................................ครู ประจาชั้น ......................../..................../...................... สรุ ป ● จานวนนักเรี ยนทั้งหมด.........................คน แยกเป็ น กลุมปกติ.................................คน กลุมเสี่ ยง...............................คน กลุ่มมีปัญหา.............................คน ่ ่ คิดเป็ นร้อยละ.............................. คิดเป็ นร้อยละ.............................. คิดเป็ นร้อยละ.............................. หมายเหตุ : การประเมินกลุ่มเสี่ ยง/กลุ่มมีปัญหา ให้อยูในดุลยพินิจของโรงเรี ยน ่ ที่มา : เอกสารการประชุมปฏิบติการพัฒนาทีมวิทยากรเพื่อพัฒนาความเข้มแข็งระบบการดูแลช่วยเหลือนักเรี ยน ในโรงเรี ยนขยายโอกาสทางการศึกษา 4 จุดอบรม. ั utqonlineโดยสานั กงานคณะกรรมการการศึกษาขันพืนฐาน กระทรวงศึกษาธิการอนุ ญาตให้ใช้ได้ตามสัญญาอนุญาตของครีเอทีฟคอมมอนส์แบบ แสดงทีมา-ไม่ใช ้เพือการค ้า-อนุญาตแบบเดียวกัน ้ ้ ่ ่ 3.0 22 ประเทศไทย กลุ่มพัฒนาการแนะแนว สานักวิชาการและมาตรฐานการศึกษา สานักคณะกรรมการการศึกษาขั้นพื้นฐาน
  • 23.
    รหัส UTQ-220: กิจกรรมพัฒนาผู้เรียน: การพัฒนาระบบดูแลช่วยเหลือนักเรียน UTQ online e-Training Course ใบความรู้ ที่ 4.1 เรื่อง “แนวทางการส่ งเสริมพัฒนาผู้เรียน” โครงการยกระดับคุณภาพครู ท้ งระบบ ภายใต้ปฏิบติการไทยเข้มแข็ง ั ั (Upgrading Teacher Qualification Through the Whole System: UTQ) 4) การพัฒนาความสามารถพิ เศษ ถือเป็ นการส่งเสริ มพัฒนาที่คานึ งถึง ความสามารถพิ เศษของเด็กเป็ นรายบุคคลในระบบการดูแลช่วยเหลือนักเรียน ซึ่งครูที่ ปรึกษาหรือครูประจาชันที่ใกล้ชิดเด็กจะมีข้อมูลจากการคัดกรองและข้อมูลเชิ งประจักษ์ ้ ้ ้ ่ ่ 23 utqonlineโดยสานั กงานคณะกรรมการการศึกษาขันพืนฐาน กระทรวงศึกษาธิการอนุ ญาตให้ใช้ได้ตามสัญญาอนุญาตของครีเอทีฟคอมมอนส์แบบ แสดงทีมา-ไม่ใช ้เพือการค ้า-อนุญาตแบบเดียวกัน 3.0 ประเทศไทย
  • 24.
    รหัส UTQ-220: กิจกรรมพัฒนาผู้เรียน: การพัฒนาระบบดูแลช่วยเหลือนักเรียน utqonlineโดยสานั กงานคณะกรรมการการศึกษาขันพืนฐาน กระทรวงศึกษาธิการอนุ ญาตให้ใช้ได้ตามสัญญาอนุญาตของครีเอทีฟคอมมอนส์แบบ แสดงทีมา-ไม่ใช ้เพือการค ้า-อนุญาตแบบเดียวกัน 3.0 ประเทศ ้ ้ ่ ่ ไทย 24
  • 25.
    รหัส UTQ-220: กิจกรรมพัฒนาผู้เรียน: การพัฒนาระบบดูแลช่วยเหลือนักเรียน utqonlineโดยสานั กงานคณะกรรมการการศึกษาขันพืนฐาน กระทรวงศึกษาธิการอนุ ญาตให้ใช้ได้ตามสัญญาอนุญาตของครีเอทีฟคอมมอนส์แบบ แสดงทีมา-ไม่ใช ้เพือการค ้า-อนุญาตแบบเดียวกัน 3.0 ประเทศ ้ ้ ่ ่ ไทย 25
  • 26.
    รหัส UTQ-220: กิจกรรมพัฒนาผู้เรียน: การพัฒนาระบบดูแลช่วยเหลือนักเรียน utqonlineโดยสานั กงานคณะกรรมการการศึกษาขันพืนฐาน กระทรวงศึกษาธิการอนุ ญาตให้ใช้ได้ตามสัญญาอนุญาตของครีเอทีฟคอมมอนส์แบบ แสดงทีมา-ไม่ใช ้เพือการค ้า-อนุญาตแบบเดียวกัน 3.0 ประเทศ ้ ้ ่ ่ ไทย 26
  • 27.
    รหัส UTQ-220: กิจกรรมพัฒนาผู้เรียน: การพัฒนาระบบดูแลช่วยเหลือนักเรียน UTQ online e-Training Course ใบความรู้ ที่ 4.2 เรื่อง “แนวทางการจัดกิจกรรมโฮมรู ม” โครงการยกระดับคุณภาพครู ท้ งระบบ ภายใต้ปฏิบติการไทยเข้มแข็ง ั ั (Upgrading Teacher Qualification Through the Whole System: UTQ) utqonlineโดยสานั กงานคณะกรรมการการศึกษาขันพืนฐาน กระทรวงศึกษาธิการอนุ ญาตให้ใช้ได้ตามสัญญาอนุญาตของครีเอทีฟคอมมอนส์แบบ แสดงทีมา-ไม่ใช ้เพือการค ้า-อนุญาตแบบเดียวกัน 3.0 ประเทศ ้ ้ ่ ่ ไทย 27
  • 28.
    รหัส UTQ-220: กิจกรรมพัฒนาผู้เรียน: การพัฒนาระบบดูแลช่วยเหลือนักเรียน utqonlineโดยสานั กงานคณะกรรมการการศึกษาขันพืนฐาน กระทรวงศึกษาธิการอนุ ญาตให้ใช้ได้ตามสัญญาอนุญาตของครีเอทีฟคอมมอนส์แบบ แสดงทีมา-ไม่ใช ้เพือการค ้า-อนุญาตแบบเดียวกัน 3.0 ประเทศ ้ ้ ่ ่ ไทย 28
  • 29.
    รหัส UTQ-220: กิจกรรมพัฒนาผู้เรียน: การพัฒนาระบบดูแลช่วยเหลือนักเรียน utqonlineโดยสานั กงานคณะกรรมการการศึกษาขันพืนฐาน กระทรวงศึกษาธิการอนุ ญาตให้ใช้ได้ตามสัญญาอนุญาตของครีเอทีฟคอมมอนส์แบบ แสดงทีมา-ไม่ใช ้เพือการค ้า-อนุญาตแบบเดียวกัน 3.0 ประเทศ ้ ้ ่ ่ ไทย 29
  • 30.
    รหัส UTQ-220: กิจกรรมพัฒนาผู้เรียน: การพัฒนาระบบดูแลช่วยเหลือนักเรียน utqonlineโดยสานั กงานคณะกรรมการการศึกษาขันพืนฐาน กระทรวงศึกษาธิการอนุ ญาตให้ใช้ได้ตามสัญญาอนุญาตของครีเอทีฟคอมมอนส์แบบ แสดงทีมา-ไม่ใช ้เพือการค ้า-อนุญาตแบบเดียวกัน 3.0 ประเทศ ้ ้ ่ ่ ไทย 30
  • 31.
    รหัส UTQ-220: กิจกรรมพัฒนาผู้เรียน: การพัฒนาระบบดูแลช่วยเหลือนักเรียน ต ัวอย่างแนวการจ ัดกิจกรรมโฮมรูม ที่มา - คู่มือครู ระบบการดูแลช่วยเหลือนักเรี ยนเพื่อพัฒนาคุณภาพชีวตแก้วกฤติสังคม สานักงาน ิ ิ คณะกรรมการการศึกษาขั้นพื้นฐาน และ - สภาพความสาเร็ จและแนวทางเสริ มสร้างความเข้มแข็ง ระบบการดูแลช่วยเหลือนักเรี ยน สานักงาน คณะกรรมการการศึกษาขั้นพื้นฐาน , 2552. utqonlineโดยสานั กงานคณะกรรมการการศึกษาขันพืนฐาน กระทรวงศึกษาธิการอนุ ญาตให้ใช้ได้ตามสัญญาอนุญาตของครีเอทีฟคอมมอนส์แบบ แสดงทีมา-ไม่ใช ้เพือการค ้า-อนุญาตแบบเดียวกัน 3.0 ประเทศ ้ ้ ่ ่ ไทย 31
  • 32.
    รหัส UTQ-220: กิจกรรมพัฒนาผู้เรียน: การพัฒนาระบบดูแลช่วยเหลือนักเรียน UTQ online e-Training Course ใบความรู้ ที่ 4.3 เรื่อง “แนวทางการจัดกิจกรรมประชุ มผู้ปกครองชั้ นเรียน (CLASSROOM MEETING)” โครงการยกระดับคุณภาพครู ท้ งระบบ ภายใต้ปฏิบติการไทยเข้มแข็ง ั ั (Upgrading Teacher Qualification Through the Whole System: UTQ) utqonlineโดยสานั กงานคณะกรรมการการศึกษาขันพืนฐาน กระทรวงศึกษาธิการอนุ ญาตให้ใช้ได้ตามสัญญาอนุญาตของครีเอทีฟคอมมอนส์แบบ แสดงทีมา-ไม่ใช ้เพือการค ้า-อนุญาตแบบเดียวกัน 3.0 ประเทศ ้ ้ ่ ่ ไทย 32
  • 33.
    รหัส UTQ-220: กิจกรรมพัฒนาผู้เรียน: การพัฒนาระบบดูแลช่วยเหลือนักเรียน utqonlineโดยสานั กงานคณะกรรมการการศึกษาขันพืนฐาน กระทรวงศึกษาธิการอนุ ญาตให้ใช้ได้ตามสัญญาอนุญาตของครีเอทีฟคอมมอนส์แบบ แสดงทีมา-ไม่ใช ้เพือการค ้า-อนุญาตแบบเดียวกัน 3.0 ประเทศ ้ ้ ่ ่ ไทย 33
  • 34.
    รหัส UTQ-220: กิจกรรมพัฒนาผู้เรียน: การพัฒนาระบบดูแลช่วยเหลือนักเรียน utqonlineโดยสานั กงานคณะกรรมการการศึกษาขันพืนฐาน กระทรวงศึกษาธิการอนุ ญาตให้ใช้ได้ตามสัญญาอนุญาตของครีเอทีฟคอมมอนส์แบบ แสดงทีมา-ไม่ใช ้เพือการค ้า-อนุญาตแบบเดียวกัน 3.0 ประเทศ ้ ้ ่ ่ ไทย 34
  • 35.
    รหัส UTQ-220: กิจกรรมพัฒนาผู้เรียน: การพัฒนาระบบดูแลช่วยเหลือนักเรียน utqonlineโดยสานั กงานคณะกรรมการการศึกษาขันพืนฐาน กระทรวงศึกษาธิการอนุ ญาตให้ใช้ได้ตามสัญญาอนุญาตของครีเอทีฟคอมมอนส์แบบ แสดงทีมา-ไม่ใช ้เพือการค ้า-อนุญาตแบบเดียวกัน 3.0 ประเทศ ้ ้ ่ ่ ไทย 35
  • 36.
    รหัส UTQ-220: กิจกรรมพัฒนาผู้เรียน: การพัฒนาระบบดูแลช่วยเหลือนักเรียน ที่มา - คู่มือครู ระบบการดูแลช่วยเหลือนักเรี ยนเพื่อพัฒนาคุณภาพชีวตแก้วกฤติสังคม สานักงาน ิ ิ คณะกรรมการการศึกษาขั้นพื้นฐาน - สภาพความสาเร็ จและแนวทางเสริ มสร้างความเข้มแข็ง ระบบการดูแลช่วยเหลือนักเรี ยน สานักงานคณะกรรมการการศึกษา ขั้นพื้นฐาน , 2552 utqonlineโดยสานั กงานคณะกรรมการการศึกษาขันพืนฐาน กระทรวงศึกษาธิการอนุ ญาตให้ใช้ได้ตามสัญญาอนุญาตของครีเอทีฟคอมมอนส์แบบ แสดงทีมา-ไม่ใช ้เพือการค ้า-อนุญาตแบบเดียวกัน 3.0 ประเทศ ้ ้ ่ ่ ไทย 36
  • 37.
    รหัส UTQ-220: กิจกรรมพัฒนาผู้เรียน: การพัฒนาระบบดูแลช่วยเหลือนักเรียน UTQ online e-Training Course ใบความรู้ ที่ 4.4 เรื่อง “แนวทางการเสริมสร้ างทักษะการดารงชีวต ” ิ โครงการยกระดับคุณภาพครู ท้ งระบบ ภายใต้ปฏิบติการไทยเข้มแข็ง ั ั (Upgrading Teacher Qualification Through the Whole System: UTQ) utqonlineโดยสานั กงานคณะกรรมการการศึกษาขันพืนฐาน กระทรวงศึกษาธิการอนุ ญาตให้ใช้ได้ตามสัญญาอนุญาตของครีเอทีฟคอมมอนส์แบบ แสดงทีมา-ไม่ใช ้เพือการค ้า-อนุญาตแบบเดียวกัน 3.0 ประเทศ ้ ้ ่ ่ ไทย 37
  • 38.
    รหัส UTQ-220: กิจกรรมพัฒนาผู้เรียน: การพัฒนาระบบดูแลช่วยเหลือนักเรียน utqonlineโดยสานั กงานคณะกรรมการการศึกษาขันพืนฐาน กระทรวงศึกษาธิการอนุ ญาตให้ใช้ได้ตามสัญญาอนุญาตของครีเอทีฟคอมมอนส์แบบ แสดงทีมา-ไม่ใช ้เพือการค ้า-อนุญาตแบบเดียวกัน 3.0 ประเทศ ้ ้ ่ ่ ไทย 38
  • 39.
    รหัส UTQ-220: กิจกรรมพัฒนาผู้เรียน: การพัฒนาระบบดูแลช่วยเหลือนักเรียน ตัวอย่างกิจกรรมสร้างสริ มทักษะชีวต ผูเ้ ข้าอบรมสามารถสื บค้นจากแหล่งเรี ยนรู ้อื่น ิ โดยใช้คาสาคัญ “ทักษะชีวต ทักษะการดาเนินชีวต ทักษะการดารงชีวต ” ิ ิ ิ utqonlineโดยสานั กงานคณะกรรมการการศึกษาขันพืนฐาน กระทรวงศึกษาธิการอนุ ญาตให้ใช้ได้ตามสัญญาอนุญาตของครีเอทีฟคอมมอนส์แบบ แสดงทีมา-ไม่ใช ้เพือการค ้า-อนุญาตแบบเดียวกัน 3.0 ประเทศ ้ ้ ่ ่ ไทย 39
  • 40.
    รหัส UTQ-220: กิจกรรมพัฒนาผู้เรียน: การพัฒนาระบบดูแลช่วยเหลือนักเรียน ที่มา สภาพความสาเร็ จและแนวทางเสริ มสร้างความเข้มแข็ง ระบบการดูแลช่วยเหลือนักเรี ยน สานักงานคณะกรรมการการศึกษาขั้นพื้นฐาน , 2552. utqonlineโดยสานั กงานคณะกรรมการการศึกษาขันพืนฐาน กระทรวงศึกษาธิการอนุ ญาตให้ใช้ได้ตามสัญญาอนุญาตของครีเอทีฟคอมมอนส์แบบ แสดงทีมา-ไม่ใช ้เพือการค ้า-อนุญาตแบบเดียวกัน 3.0 ประเทศ ้ ้ ่ ่ ไทย 40
  • 41.
    รหัส UTQ-220: กิจกรรมพัฒนาผู้เรียน: การพัฒนาระบบดูแลช่วยเหลือนักเรียน UTQ online e-Training Course ใบความรู้ ที่ 4.5 เรื่อง “แนวทางการพัฒนาพหุปัญญา” โครงการยกระดับคุณภาพครู ท้ งระบบ ภายใต้ปฏิบติการไทยเข้มแข็ง ั ั (Upgrading Teacher Qualification Through the Whole System: UTQ) utqonlineโดยสานั กงานคณะกรรมการการศึกษาขันพืนฐาน กระทรวงศึกษาธิการอนุ ญาตให้ใช้ได้ตามสัญญาอนุญาตของครีเอทีฟคอมมอนส์แบบ แสดงทีมา-ไม่ใช ้เพือการค ้า-อนุญาตแบบเดียวกัน 3.0 ประเทศ ้ ้ ่ ่ ไทย 41
  • 42.
    รหัส UTQ-220: กิจกรรมพัฒนาผู้เรียน: การพัฒนาระบบดูแลช่วยเหลือนักเรียน utqonlineโดยสานั กงานคณะกรรมการการศึกษาขันพืนฐาน กระทรวงศึกษาธิการอนุ ญาตให้ใช้ได้ตามสัญญาอนุญาตของครีเอทีฟคอมมอนส์แบบ แสดงทีมา-ไม่ใช ้เพือการค ้า-อนุญาตแบบเดียวกัน 3.0 ประเทศ ้ ้ ่ ่ ไทย 42
  • 43.
    รหัส UTQ-220: กิจกรรมพัฒนาผู้เรียน: การพัฒนาระบบดูแลช่วยเหลือนักเรียน utqonlineโดยสานั กงานคณะกรรมการการศึกษาขันพืนฐาน กระทรวงศึกษาธิการอนุ ญาตให้ใช้ได้ตามสัญญาอนุญาตของครีเอทีฟคอมมอนส์แบบ แสดงทีมา-ไม่ใช ้เพือการค ้า-อนุญาตแบบเดียวกัน 3.0 ประเทศ ้ ้ ่ ่ ไทย 43
  • 44.
    รหัส UTQ-220: กิจกรรมพัฒนาผู้เรียน: การพัฒนาระบบดูแลช่วยเหลือนักเรียน utqonlineโดยสานั กงานคณะกรรมการการศึกษาขันพืนฐาน กระทรวงศึกษาธิการอนุ ญาตให้ใช้ได้ตามสัญญาอนุญาตของครีเอทีฟคอมมอนส์แบบ แสดงทีมา-ไม่ใช ้เพือการค ้า-อนุญาตแบบเดียวกัน 3.0 ประเทศ ้ ้ ่ ่ ไทย 44
  • 45.
    รหัส UTQ-220: กิจกรรมพัฒนาผู้เรียน: การพัฒนาระบบดูแลช่วยเหลือนักเรียน ทีมา สภาพความสาเร็ จและแนวทางเสริ มสร้างความเข้มแข็ง ระบบการดูแลช่วยเหลือนักเรี ยน ่ สานักงาน คณะกรรมการการศึกษาขั้นพื้นฐาน , 2552. utqonlineโดยสานั กงานคณะกรรมการการศึกษาขันพืนฐาน กระทรวงศึกษาธิการอนุ ญาตให้ใช้ได้ตามสัญญาอนุญาตของครีเอทีฟคอมมอนส์แบบ แสดงทีมา-ไม่ใช ้เพือการค ้า-อนุญาตแบบเดียวกัน 3.0 ประเทศ ้ ้ ่ ่ ไทย 45
  • 46.
    รหัส UTQ-220: กิจกรรมพัฒนาผู้เรียน: การพัฒนาระบบดูแลช่วยเหลือนักเรียน UTQ online e-Training Course ใบความรู้ ที่ 5.1 เรื่อง “ความสาคัญของการปองกันแก้ไขและช่ วยเหลือ ” ้ โครงการยกระดับคุณภาพครู ท้ งระบบ ภายใต้ปฏิบติการไทยเข้มแข็ง ั ั (Upgrading Teacher Qualification Through the Whole System: UTQ) ความสาคัญของการปองกันแก้ไขและช่ วยเหลือ ้ ั ในการดูแลช่วยเหลือนักเรี ยน ครู ควรให้ความเอาใจใส่ กบนักเรี ยนทุกคนอย่างเท่าเทียมกัน แต่สาหรับนักเรี ยนกลุ่มเสี่ ยง/มีปัญหานั้น จาเป็ นอย่างมากที่ตองให้ความดูแลเอาใจใส่ อย่างใกล้ชิด ้ และหาวิธีการช่วยเหลือทั้งป้ องกัน และการแก้ไขปั ญหา โดยไม่ปล่อยปะละเลยนักเรี ยนจน กลายเป็ นปั ญหาของสังคม การสร้างภูมิคุมกันและไขปั ญหาของนักเรี ยน จึงเป็ นภาระงานที่ยงใหญ่ ้ ิ่ และมีคุณค่าอย่างมากในการพัฒนาให้นกเรี ยนเติบโต เป็ นบุคคลที่มีคุณภาพของสังคมต่อไป ั ั การป้ องกันและการแก้ไขปั ญหาให้กบนักเรี ยนมีหลายเทคนิควิธีการ แต่สิ่งที่ครู ท่ีปรึ กษา จาเป็ นต้องดาเนินการอย่างน้อย 2 ประการ คือ 1. การให้คาปรึ กษาเบื้องต้น 2. การจัดกิจกรรมเพื่อป้ องกันและแก้ไขปั ญหา ทีมา ระบบดูแลช่วยเหลือนักเรี ยน หลักการ แนวคิด และทิศทางในการดาเนินงาน. สานัก ่ วิชาการและมาตรฐานการศึกษา (2552) utqonlineโดยสานั กงานคณะกรรมการการศึกษาขันพืนฐาน กระทรวงศึกษาธิการอนุ ญาตให้ใช้ได้ตามสัญญาอนุญาตของครีเอทีฟคอมมอนส์แบบ แสดงทีมา-ไม่ใช ้เพือการค ้า-อนุญาตแบบเดียวกัน 3.0 ประเทศ ้ ้ ่ ่ ไทย 46
  • 47.
    รหัส UTQ-220: กิจกรรมพัฒนาผู้เรียน: การพัฒนาระบบดูแลช่วยเหลือนักเรียน UTQ online e-Training Course ใบความรู้ ที่ 5.2 เรื่อง “การให้ คาปรึกษา” โครงการยกระดับคุณภาพครู ท้ งระบบ ภายใต้ปฏิบติการไทยเข้มแข็ง ั ั (Upgrading Teacher Qualification Through the Whole System: UTQ) การให้ คาปรึกษา การให้คาปรึ กษา เป็ นกระบวนการช่วยเหลือผูเ้ รี ยนให้สามารถรู ้จก เข้าใจและยอมรับ ั ตนเองจนเกิดความกระจ่างในปั ญหาของตนเอง สามารถวางแผนและหาแนวทางตัดสิ นใจแก้ปัญหา ด้วยตนเองได้ ในการให้คาปรึ กษาจะเป็ นกระบวนการที่ต่อเนื่องกันไปเป็ นขั้นตอน เพื่อให้ผให้คาปรึ กษา ู้ ได้ให้คาปรึ กษาได้อย่างถูกต้อง รวดเร็ ว และมีประสิ ทธิ ภาพ ดังนี้ 1.สร้ างสั มพันธภาพ 1.สร้ างสั มพันธภาพ 2. สารวจปัญหา 4. วางแผนแก้ปัญหาและ 3. เข้ าใจปัญหา สาเหตุ ดาเนินการแก้ปัญหา และความต้ องการ utqonlineโดยสานั กงานคณะกรรมการการศึกษาขันพืนฐาน กระทรวงศึกษาธิการอนุ ญาตให้ใช้ได้ตามสัญญาอนุญาตของครีเอทีฟคอมมอนส์แบบ แสดงทีมา-ไม่ใช ้เพือการค ้า-อนุญาตแบบเดียวกัน 3.0 ประเทศ ้ ้ ่ ่ ไทย 47
  • 48.
    รหัส UTQ-220: กิจกรรมพัฒนาผู้เรียน: การพัฒนาระบบดูแลช่วยเหลือนักเรียน UTQ online e-Training Course ใบความรู้ ที่ 5.3 เรื่อง “แนวทางการปองกัน แก้ไขปัญหาทีเ่ กิดขึนกับนักเรียน” ้ ้ โครงการยกระดับคุณภาพครู ท้ งระบบ ภายใต้ปฏิบติการไทยเข้มแข็ง ั ั (Upgrading Teacher Qualification Through the Whole System: UTQ) การสร้ างเสริมภูมิคุ้มกันด้ านเพศ สาระ เพศศึกษา จัดกระบวนการเรียนรู้ งาน/โครงงาน พัฒนาการของมนุษย์ กิจกรรมแนะแนว / โฮมรู ม อบรมเพศศึกษานักเรี ยนแกนนา สัมพันธภาพ กลุ่มสาระการเรี ยนรู ้ จัดค่ายเพศศึกษา ทักษะส่ วนบุคคล บูรณาการรายวิชา จัดโปรแกรมฝึ กทักษะการดารงชีวต ิ พฤติกรรมทางเพศ จัดสาระเพิ่มเติมในหลักสู ตร สุ ขภาพทางเพศ สังคมและวัฒนธรรม กิจกรรมนักเรียน จัดสภาพแวดล้อมในโรงเรียน จัดสภาพแวดล้อม/อาคารสถานที่ กิจกรรมชุมนุม ที่ขจัดปั จจัยเสี่ ยงเกี่ยวกับภัยทางเพศ ชุมชนมีส่วนร่ วม นักเรี ยนเพื่อนที่ปรึ กษา เครื อข่ายนักเรี ยน/เยาวชน การให้ การศึกษาผู้ปกครอง ประชุมผูปกครองชั้นเรี ยน ้ ชุ มชน/ผู้ปกครอง/สหวิชาชีพ การอบรม/สัมมนากิจกรรม เครื อข่ายเพศศึกษา “เฝ้ าระวังภัยทางเพศ” เอกสาร/แผ่นพับ/VCD ดูแลเอาใจใส่ ขจัดภัยทางเพศในชุมชน สนับสนุนปัจจัย/ทรัพยากร/แหล่งเรี ยนรู ้/วิทยากร จัดพื้นที่ให้นกเรี ยนได้แสดงความสามารถในเชิงสร้างสรรค์ ั utqonlineโดยสานั กงานคณะกรรมการการศึกษาขันพืนฐาน กระทรวงศึกษาธิการอนุ ญาตให้ใช้ได้ตามสัญญาอนุญาตของครีเอทีฟคอมมอนส์แบบ แสดงทีมา-ไม่ใช ้เพือการค ้า-อนุญาตแบบเดียวกัน 3.0 ประเทศ ้ ้ ่ ่ ไทย 48
  • 49.
    รหัส UTQ-220: กิจกรรมพัฒนาผู้เรียน: การพัฒนาระบบดูแลช่วยเหลือนักเรียน การช่วยเหลือนักเรียนที่ อาการบ่ งชี้ ถูก เบืองต้ น ้ ล่วงละเมิดทางเพศ - เหม่ อลอย ขาดสมาธิในการเรียน - ตกใจง่าย โกรธง่าย วิเคราะห์ ข้อมูล - ซึมเศร้ า แยกตัวตามลาพัง ● ศึกษาข้ อมูล ประวัติ พัฒนาการ - ปวดหัว ปวดท้ องบ่ อย ● ข้ อมูลครอบครัว - ท่ าทางการเดินผิดปกติ ● สอบถามเพือนนักเรียน ผู้ใกล้ ชิด ่ ● กระตุ้น เปิ ดโอกาสให้ ระบาย ความสนใจผ่านงานเขียน ภาพวาด ขาดเรียน หนีเรียน ไม่ อยากเรียน อาจถูกกระทาจากคนคน อาจถูกกระทาจาก ในโรงเรียน บุคคลภายนอก อาจถูกกระทาจากคน เยียมบ้ าน ่ ในบ้ าน อาจถูกกระทา จากคนในบ้ าน หนีออกจากบ้ าน นอนบ้ านเพือน ่ หาโอกาสพูดคุยให้ นกเรียนไว้ใจ ั กลัวเปิ ดเผย อาการบ่ งชี้ แนวทางช่ วยเหลือ ขอความช่ วยเหลือ ใช่ - จีจุดให้ ระบายความรู้ สึก ้ - ลดความรู้ สึกผิด - ตื่นตระหนก - ปลอบใจ ช่ วยให้ เห็นคุณค่าของตนเอง - ทาร้ ายตนเองจนบาดเจ็บ - ปรึกษาหารือกับผู้บริหารเก็บเป็ นความลับ - มีความคิดอยากตาย เรื่องปกปิ ด - ประสานงานพ่ อแม่ และผู้ปกครองในกรณีถูก - มีบาดแผล รอยฟกช้า ตามลาคอ ใบหน้ า หน้ าอก ลับ ส่ งต่ อ - ละเมิดโดยผู้อนื่ ประสานโรงพยาบาลตรวจร่ างกายโดยด่วน - มีเลือดออกทางช่ องคลอด รวบรวมหลักฐานทางคดี ท้ องน้ อย ติดเชื้อในทางเดิน - แยกเด็กหรือยับยั้งการกระทาซ้ากรณีถูก ปัสสาวะ ละเมิดโดยคนในบ้ าน - โรคติดเชื้อทางเพศสัมพันธ์ - ตั้งครรภ์ นักจิตวิทยา การเยียวยาฟื้ นฟูจิตใจ ดาเนินการตามกฎหมาย พ.ร.บ. คุ้มครองเด็กฯและ ตามกฎหมายอาญาฯเยียวยาฟื้ นฟูจิตใจดูแลและ การ ้ ้ คุ้มครองเด็กตามหลักสหวิทยาการ utqonlineโดยสานั กงานคณะกรรมการการศึกษาขันพืนฐาน กระทรวงศึกษาธิการอนุ ญาตให้ใช้ได้ตามสัญญาอนุญาตของครีเอทีฟคอมมอนส์แบบ แสดงทีมา-ไม่ใช ้เพือการค ้า-อนุญาตแบบเดียวกัน 3.0 ประเทศ ่ ่ ไทย 49
  • 50.
    รหัส UTQ-220: กิจกรรมพัฒนาผู้เรียน: การพัฒนาระบบดูแลช่วยเหลือนักเรียน แนวทางดาเนินการแก้ปัญหา 1. จัดกิจกรรมสร้ างภูมิค้ ุมกัน สารเสพติด กิจกรรมแนะแนว กิจกรรมโฮมรู ม 2. จัดกิจกรรมเรียนรู้ เชิงบูรณาการ 3. จัดกิจกรรมทางเลือกหลากหลาย กิจกรรมชุ มนุม/ชุ มชน จกกรรมค่าย 4. ใช้ กระบวนการกลุ่มเน้ นทักษะการปฏิเสธ 5. รณรงค์ /ปลุกจิตสานึก 1. กลุ่มปลอดสารเสพติด คาขวัญ-บทความ ไม่ มีพฤติกรรมเบี่ยงเบน ทัศนศึกษา ศึกษาดูงาน สื่อสารมวลชน Just Say No 6. สร้ างปัจจัยบวก ลดปัจจัยลบ 7. จัดบรรยากาศอบอุ่นปลอดภัย 8. จัดระบบดูแลเฝ้ าระวัง เฝ้ าระวัง-ใกล้ชิด 2. กลุ่มเสี่ยงมีประสบการณ์ - แนวทางเดียวกับกลุ่ม 1 จัดบรรยากาศให้ ห่างสิ่ งกระตุ้นให้ พี่ ใช้ ยาแต่ เลิกแล้ว มี-ไม่ มีพฤติกรรม เลียงดูแด ปฏิรูปการจัดประสบการณ์ เรียนรู้ ตรวจสุ ขภาพ ้ เบี่ยงเบน ตรวจปัสสาวะ แนะแนวให้ คาปรึกษา ปรับพฤติกรรม ฟื้ นฟู เยียวยา ให้ กาลังใจ 1. แนวทางเดียวกับกลุ่ม 1 และ 2 3. กลุ่มติดสารเสพติด 2. สอดส่ องดูแลเฝ้ าระวังอย่างใกล้ชิด ยังใช้ ยาและเสพติดพฤติกรรม 3. ตรวจสุขภาพ เบี่ยงเบนเห็นได้ชัด 4. บาบัดรักษา เช่น กลุ่มจิตสังคมบาบัด อาชีวะบาบัด 5. ฟื้ นฟุ เช่น กิจกรรมทางเลือกหลากหลาย กระบวนการกลุ่มปรับพฤติกรรม กิจกรรม ค่ายเฉพาะการฟื้ นฟู 6. ให้กาลังใจเสริ มแรงทางบวก 7. พักการเรี ยนในกรณี ที่นกเรี ยนไม่พร้อมจะเรี ยน ั 4. กลุ่มน่ าสงสัย เป็ นผู้จาหน่ าย - เป็ นผู้ติดยามาก่ อนใช้ จ่าย ฟุ่ มเฟื อย ร่ารวยผิดปกติ บท เฝ้ าระวัง – ติดตาม บาท แนวทางเดียวกับกลุ่ม 1,2 และ 3 เฝ้ าระวังและติดตามอย่างใกล้ชิด ตักเตือน/ ครู ใน ทัณฑ์บน แจ้งผูปกครองให้จบตาดูแล สร้างภูมิคุมกันให้เข้มแข็ง เช่น ค่าย ้ ั ้ ความดี ใช้มาตรการทางสังคม ใช้มาตรการทางกฎหมาย แจ้งตารวจ ปปส. utqonlineโดยสานั กงานคณะกรรมการการศึกษาขันพืนฐาน กระทรวงศึกษาธิการอนุ ญาตให้ใช้ได้ตามสัญญาอนุญาตของครีเอทีฟคอมมอนส์แบบ แสดงทีมา-ไม่ใช ้เพือการค ้า-อนุญาตแบบเดียวกัน 3.0 ประเทศ ้ ้ ่ ่ ไทย 50
  • 51.
    รหัส UTQ-220: กิจกรรมพัฒนาผู้เรียน: การพัฒนาระบบดูแลช่วยเหลือนักเรียน การช่วยเหลือนักเรียนที่ถก ู ทารุณกรรมทางกาย อาการบ่ งชี้เบืองต้ น ้ - มีรอยบาดแผล - ท่าทีหวาดกลัว ขาดเรียน หนีเรียน มาโรงเรียนก่อน หนีออกจากบ้ าน ไม่ อยากเรียน กลับบ้ านช้ า นอนบ้ านเพือน ่ อาการบ่ งชี้ ต้ องรีบช่ วยเหลือ - ตกใจง่าย โกรธง่าย - กล่าวหาผูอ่ืน ้ - ก้าวร้าว - ซึมเศร้า อาจถูกกระทาจาก อาจถูกกระทา คนในโรงเรี ยน จากคนในบ้าน วิเคราะห์ ข้อมูล อาจถูกกระทาจาก - ศึกษาข้อมูล ประวัติครอบครัว บุคคลภายนอก - สอบถามเพื่อนนักเรี ยน ผูใกล้ชิด ้ - กระตุน เปิ ดโอกาสให้ระบายความในใจ ้ แนวทางการช่ วยเหลือ - ปรึ กษาหารื อกับผูบริ หาร ้ เยียมบ้ าน ่ - ประสานงานพ่อแม่และผูปกครองในกรณี ถูกละเมิดโดย ผูอื่น ้ ้ - ประสานงานโรงพยาบาล ตารวจ สังคมสงเคราะห์ ใช่ มูลนิธิฯ - แยกเด็กหรื อยับยั้งการกระทาซ้ ากรณี ถูกละเมิดโดยคนใน บ้าน ดาเนินการตามกฎหมาย พ.ร.บ. คุ้มครองเด็กฯ แพทย์ นักจิตวิทยา ให้ และตามกฎหมายอาญาฯ เยียวยาฟื้ นฟูจิตใจ การเยียวยาและฟื้ นฟูจิตใจ ส่ งต่ อ ดูแลและคุ้มครองเด็กตามหลักสหวิทยาการ utqonlineโดยสานั กงานคณะกรรมการการศึกษาขันพืนฐาน กระทรวงศึกษาธิการอนุ ญาตให้ใช้ได้ตามสัญญาอนุญาตของครีเอทีฟคอมมอนส์แบบ แสดงทีมา-ไม่ใช ้เพือการค ้า-อนุญาตแบบเดียวกัน 3.0 ประเทศ ้ ้ ่ ่ ไทย 51
  • 52.
    รหัส UTQ-220: กิจกรรมพัฒนาผู้เรียน: การพัฒนาระบบดูแลช่วยเหลือนักเรียน การช่ วยเหลือนักเรียนที่มพฤติกรรม ี ปกป้ องคุ้มภัย การใช้ ICT ไม่ เหมาะสม ถูกล่ วง ละเมิด สุ ขภาพ ติดเกม หลงใหลสื่อ หมกมุ่นสื่ อสาร ทางเพศ ทรุ ดโทรม เรียนไม่ ตอบสนองอารมณ์ ออนไลน์ Chat, จบ เพศ SexWeb, Blog, SMS, MMS ถูกล่ อลวง มีปัญหา Webcam,Chat Etc. Communication Web Ect. สุ ขภาพจิต กระทาผิด ติดพนันออนไลน์ กอบโกยข่ าวสาร กลันแกล้ ง ข่ มขู่ ่ ถูกข่ มขู่/ กฎหมาย บุคลิกภาพ ท่ วมหัว ประจาน ประจาน แปรปรวน ผ่าน Clip และ โทรศัพท์ มือถือ เป็ น หนีสิน ้ อาการบ่ งชี้เบืองต้ น ้ เกินตัว ถูกทาร้ าย ที่โรงเรียน - ง่วงซึม –หลับในห้องเรี ยน - ไม่สนใจเรี ยน-เหม่อลอย ครู /โรงเรี ยน - ไม่ทา/ไม่ส่งการบ้าน ส่ งต่ อ - จัดวางคอมพิวเตอร์ในที่ซ่ ึงเปิ ดเผย - แยกตัวจากเพื่อน - ให้ความรู ้ความเข้าใจที่ถูกต้องเหมาะสมเกี่ยวกับเรื่ องเพศ ด้วย - หงุดหงิดง่าย/โกรธง่าย การสื่ อสารอย่างตรงไปตรงมา แพทย์ นักจิตวิทยาให้การ เยียวยาและฟื้ นฟูจิตใจ - ฝึ กการคิดวิเคราะห์ให้รู้เท่าทันเกี่ยวกับการบริ โภคสื่ อ - เสริ มแรงทางบวกทันทีเมื่อนักเรี ยนเข้าถึงแหล่งเรี ยนรู ้ใน ที่บ้าน Website ที่เหมาะสม - ลุกลี้ลุกลนในการใช้ - ร่ วมวิเคราะห์ขอเสี ยของการใช้คอมพิวเตอร์และโทรศัพท์มือถือ ้ คอมพิวเตอร์ เมื่อผูอื่นเข้าใกล้ ้ อย่างต่อเนื่ องยาวนาน - ไม่ร่วมกิจกรรมของครอบครัว ่ - กินอยูไม่เป็ นเวลา - ไม่สนใจสิ่ งรอบข้าง อาการบ่งชี้ตอง ้ ช่วยเหลือทันที พ่อ-แม่ ผ้ ูปกครอง - จัดวางคอมพิวเตอร์ในที่ซ่ ึงเปิ ดเผย ที่โรงเรียน ที่บ้าน - ร่ วมกันสร้างข้อตกลงเรื่ องการใช้เวลาและค่าใช้จ่ายเกี่ยวกับ คอมพิวเตอร์และโทรศัพท์มือถือ โกหก ลักขโมย ก้าวร้าว ดื้อ พูดจาหยาบคายมากขึ้น ใช้ภาษาแปลก ๆ ซึ มเศร้า ไม่สนใจตัวเอง มี -จดหมาย/พัสวเตอร์ /โทรศัพผส่มืงอถือ นักเรี ยนประจนอนดึก ค่านทีสาย หายไป รวยผิดปกติ ใช้เงิน ใช้คอมพิ ดุไม่ระบุช่ือ-ที่อยู่ท์ู้ มาถึง - า ของมี ตื ่เคยมี - ให้คาชมเมื่อนักเรี ยนปฏิบติตามข้อตกลง ั ่ ต่อเนื่อง ยาวนาน ลับ ๆดตัว มีๆ นแปลกหน้ามาตามหาตัซึมเศร้าพังกับคอมพิวเตอร์/ เปลือง พกคัมภีร์แทงบอลติ ล่อ ค - เก็บ ว อยูลา หวาดระแวง - ส่งเสริ มกิจกรรมที่ตอบสนองความสนใจอย่างอื่นให้มากขึ้น - ขาดเรี ยน โทรศัพท์มือถือต่อเนื่องยาวนาน ่ ั - ใช้เวลาอยูกบนักเรี ยนมากขึ้น - ออกนอกบ้านบ่อยขึ้น - ร่ วมมือแก้ปัญหาโรงเรี ยนและเครื อข่ายผูปกครองแก้ปัญหา ้ - หนีเรี ยน - หนีออกจากบ้าน utqonlineโดยสานั กงานคณะกรรมการการศึกษาขันพืนฐาน กระทรวงศึกษาธิการอนุ ญาตให้ใช้ได้ตามสัญญาอนุญาตของครีเอทีฟคอมมอนส์แบบ แสดงทีมา-ไม่ใช ้เพือการค ้า-อนุญาตแบบเดียวกัน 3.0 ประเทศ ้ ้ ่ ่ ช่ วยเหลือ 52 ไทย
  • 53.
    รหัส UTQ-220: กิจกรรมพัฒนาผู้เรียน: การพัฒนาระบบดูแลช่วยเหลือนักเรียน UTQ online e-Training Course ใบความรู้ ที่ 6.1 เรื่อง “แนวทางดาเนินการในการส่ งต่ อนักเรียน” โครงการยกระดับคุณภาพครู ท้ งระบบ ภายใต้ปฏิบติการไทยเข้มแข็ง ั ั (Upgrading Teacher Qualification Through the Whole System: UTQ) 1. ความสาคัญ ่ ในการป้ องกันและแก้ไขปั ญหาของนักเรี ยน โดยครู ที่ปรึ กษาตามกระบวนการที่ผานมานั้น อาจมีบางกรณี ที่ปัญหาดังกล่าวมีความยากต่อการช่วยเหลือหรื อช่วยเหลือแล้วนักเรี ยนมี พฤติกรรมไม่ดีข้ ึน ครู ควรดาเนินการส่ งต่อไปยังผูเ้ ชี่ยวชาญเฉพาะด้านต่อไป เพื่อให้ปัญหาของ นักเรี ยนได้รับการช่วยเหลืออย่างถูกทาง และรวดเร็ วขึ้น หากปล่อยให้เป็ นบทบาทหน้าที่ของ ่ ครู ที่ปรึ กษาหรื อครู คนใดคนหนึ่งเท่านั้น ความยุงยากของปั ญหาอาจมีมากขึ้นหรื อลุกลาม กลายเป็ นปั ญหาใหญ่โตจนยากต่อการแก้ไข การส่ งต่อ แบ่งเป็ น 2 แบบ คือ 1. การส่ งต่อภายใน ครู ที่ปรึ กษาส่ งต่อไปยังครู ที่สามารถให้การช่วยเหลือนักเรี ยนได้ท้ งนี้ ั ่ ั ขึ้นอยูกบลักษณะปั ญหา เช่น ครู แนะแนว ครู พยาบาล ครู ประจาวิชาหรื อฝ่ ายปกครอง เป็ นต้น 2. การส่ งต่อภายนอกครู แนะแนวหรื อฝ่ ายปกครองเป็ นผูดาเนินการส่ งต่อไปยังผูเ้ ชี่ยวชาญ ้ ภายนอก สาหรับการส่ งต่อภายใน หากส่ งต่อไปยังครู แนะแนวหรื อฝ่ ายปกครองจะเป็ นการแก้ไขปั ญหาที่ ยากต่อการช่วยเหลือของครู ที่ปรึ กษา เช่น ปั ญหาเกี่ยวกับจิตใจ ความรู ้สึก ปั ญหาพฤติกรรมที่ ซับซ้อนหรื อรุ นแรง หรื อ เป็ นปั ญหาเฉพาะทางด้านความบกพร่ องทางการเรี ยนรู ้ เป็ นต้น ครู ท่ีรับ ต่อต้องมีการช่วยเหลืออย่างเป็ นระบบ และประสานการทางานกับผูเ้ กี่ยวข้อง เพื่อการช่วยเหลือที่มี ประสิ ทธิ ภาพ แต่หากเกิดกรณี ยากต่อการช่วยเหลืออีก ก็ตองส่ งต่อผูเ้ ชี่ยวชาญภายนอกเช่นกัน ใน ้ การดาเนินการหลังจากที่ครู ที่ปรึ กษา ส่ งต่อครู แนะแนวหรื อฝ่ ายปกครองแล้วเพื่อเชื่อมโยงแนว ดาเนินการในการส่ งต่อภายนอก อธิ บายได้ดงแผนภูมิแสดงกระบวนการดาเนินงานต่อไปนี้ ั utqonlineโดยสานั กงานคณะกรรมการการศึกษาขันพืนฐาน กระทรวงศึกษาธิการอนุ ญาตให้ใช้ได้ตามสัญญาอนุญาตของครีเอทีฟคอมมอนส์แบบ แสดงทีมา-ไม่ใช ้เพือการค ้า-อนุญาตแบบเดียวกัน 3.0 ประเทศ ้ ้ ่ ่ ไทย 53
  • 54.
    รหัส UTQ-220: กิจกรรมพัฒนาผู้เรียน: การพัฒนาระบบดูแลช่วยเหลือนักเรียน แผนภูมิ แสดงการเชื่ อมโยงการส่ งต่ อนักเรียนสู่ ครู แนะแนว/ฝ่ ายปกครองและส่ งต่ อภายนอก รับนักเรียนต่อจากครูท่ปรึกษา ี ให้ การปรึกษา/ช่วยเหลือ พฤติกรรมของ ดีข้ ึน นักเรียนดีข้ ึน ส่งกลับครูท่ปรึกษา ี หรือไม่ ไม่ดีข้ ึน ประชุมปรึกษารายกรณี (Case Conference) พฤติกรรมของ ดีข้ ึน นักเรียนดีข้ ึน หรือไม่ ส่งต่อผู้เชี่ยวชาญภายนอก ไม่ดีข้ ึน / ยากต่อการช่วยเหลือ utqonlineโดยสานั กงานคณะกรรมการการศึกษาขันพืนฐาน กระทรวงศึกษาธิการอนุ ญาตให้ใช้ได้ตามสัญญาอนุญาตของครีเอทีฟคอมมอนส์แบบ แสดงทีมา-ไม่ใช ้เพือการค ้า-อนุญาตแบบเดียวกัน 3.0 ประเทศ ้ ้ ่ ่ ไทย 54
  • 55.
    รหัส UTQ-220: กิจกรรมพัฒนาผู้เรียน: การพัฒนาระบบดูแลช่วยเหลือนักเรียน แนวทางการพิจารณาในการส่ งต่ อโดยครู ทปรึกษา ี่ การส่ งนักเรี ยนไปพบครู อื่นๆ เช่น ครู แนะแนว ครู ฝ่ายปกครอง ครู การศึกษาพิเศษ(ถ้ามี) เพื่อให้การช่วยเหลือต่อไปนั้น มีแนวทางการพิจารณาในการส่ งต่อสาหรับครู ท่ีปรึ กษา ดังนี้ เพื่อให้การช่วยเหลือต่อไปนั้น มีแนวทางการพิจารณาใน การส่ งต่อสาหรับครู ที่ปรึ กษา ดังนี้ ่ 1) นักเรี ยนมีพฤติกรรมคงเดิมหรื อไม่ดีข้ ึนหรื อแย่ลง แม้วาครู ที่ปรึ กษาจะดาเนินการ ช่วยเหลือด้วยวิธีการใด ๆ 2) นักเรี ยนไม่ให้ความร่ วมมือในการช่วยเหลือของครู ที่ปรึ กษา เช่น นัดให้มาพบแล้วไม่ มาตามนัดอยูเ่ สมอ ให้ทากิจกรรมเพื่อการช่วยเหลือก็ไม่ยนดีร่วมกิจกรรมใดๆ เป็ นต้น ิ 3) ปั ญหาของนักเรี ยนที่เป็ นเรื่ องเฉพาะด้าน เช่น เกี่ยวข้องกับความรู ้สึก ความซับซ้อน ของสภาพจิตใจที่จาเป็ นต้องให้การช่วยเหลืออย่างใกล้ชิด 4) ปั ญหาของนักเรี ยนที่มีความต้องการจาเป็ นพิเศษ เช่น นักเรี ยนที่ครู คดกรองเบื้องต้นค้น ั พบว่ามีภาวะความบกพร่ องทางการเรี ยนรู ้ เข้าข่ายเด็กพิเศษ ครู ควรศึกษากระบวนการให้ชดเจน ั และให้ความสนใจติดตามเป็ นพิเศษ 2. แนวดาเนินการส่ งต่ อนักเรียนด้ านพฤติกรรม แนวทางการส่ งต่ อนักเรียน จุดประสงค์ 1. ครู ที่ปรึ กษาประสานงานกับครู ที่จะ - เพื่อให้ผรับนักเรี ยนต่อได้เตรี ยมการในการ ู้ ช่วยเหลือนักเรี ยนเพื่อให้ทราบล่วงหน้า ช่วยเหลือนักเรี ยน ก่อน - เพื่อให้ผรับการช่วยเหลือนักเรี ยนต่อทราบ ู้ 2. สรุ ปข้อมูลส่ วนตัวของนักเรี ยนที่เกี่ยวข้อง ข้อมูลเบื้องต้นของนักเรี ยน และการ กับการช่วยเหลือ และวิธีการช่วยเหลือที่ ่ ดาเนินงานของครู ที่ปรึ กษาที่ผานมา ทาให้ ผ่านมา รวมทั้งผลที่เกิดขึ้นจากการ สะดวกในการวางแผนช่วยเหลือนักเรี ยน ช่วยเหลือนั้นให้ผที่รับการช่วยเหลือ ู้ อย่างต่อเนื่อง นักเรี ยนทราบ โดยมีแบบบันทึกการส่ งต่อ หรื อแบบประสานงานขอความร่ วมมือจาก - เพื่อให้นกเรี ยนเกิดความสบายใจ ยินดีรับ ั ผูเ้ กี่ยวข้อง การช่วยเหลือจากครู อื่นๆ เช่น ครู แนะแนว 3. ครู ที่ปรึ กษาควรชี้แจงให้นกเรี ยนเข้าใจถึง ั ครู ฝ่ายปกครอง ครู ประจาวิชา เป็ นต้น ความจาเป็ นในการส่ งต่อ โดยใช้คาพูดที่ utqonlineโดยสานั กงานคณะกรรมการการศึกษาขันพืนฐาน กระทรวงศึกษาธิการอนุ ญาตให้ใช้ได้ตามสัญญาอนุญาตของครีเอทีฟคอมมอนส์แบบ แสดงทีมา-ไม่ใช ้เพือการค ้า-อนุญาตแบบเดียวกัน 3.0 ประเทศ ้ ้ ่ ่ ไทย 55
  • 56.
    รหัส UTQ-220: กิจกรรมพัฒนาผู้เรียน: การพัฒนาระบบดูแลช่วยเหลือนักเรียน สร้างสรรค์ ระมัดระวังมิให้นกเรี ยนเกิด ั ความรู ้สึกผิด กังวลหรื อโกรธ เป็ นต้น แต่ ให้นกเรี ยนมีความรู ้สึกที่ดีต่อการส่ งต่อ ั - รับรู ้วน เวลา สถานที่ที่พบกัน ั และยินดีไปพบครู ที่จะช่วยเหลือตามแต่ กรณี ท่ีครู ที่ปรึ กษาพิจารณาว่าเหมาะสม 4. ครู ที่ปรึ กษานัดแนะวัน เวลา สถานที่นด - เพื่อทราบความก้าวหน้าในการช่วยเหลือ ั พบกับครู ที่รับช่วยเหลือนักเรี ยน และส่ งต่อ นักเรี ยนและความเปลี่ยนแปลงของนักเรี ยน ให้เรี ยบร้อย 5. ติดตามผลการช่วยเหลือนักเรี ยนอย่าง สม่าเสมอ 4. แนวดาเนินการส่ งต่ อนักเรียนทีมีความต้ องการจาเป็ นพิเศษ ่ กรณี นกเรี ยนที่มีความต้องการพิเศษ หากในโรงเรี ยนมีบุคลากรด้านการศึกษาพิเศษ ครู ที่ ั ปรึ กษาความร่ วมมือกันเพื่อคัดกรองโดยละเอียดแล้ว ดาเนินการส่ งต่อโดยด่วน เนื่องจากปั ญหา พัฒนาการของเด็กกลุ่มนี้หากพบปั ญหาเร็ วก็สามารถส่ งเสริ มช่วยเหลือได้เร็ วและทันท่วงที แต่ ปั ญหาสถานศึกษาทัวไปมักขาดแคลนผูเ้ ชี่ยวชาญทางด้านนี้ เช่น ขาดครู แนะแนว และขาดครู ่ การศึกษาพิเศษ กรณี น้ ี ครู ที่ปรึ กษาไม่สามารถส่ งต่อภายในได้ หากสถานศึกษาไม่ได้มอบหมายให้ มีผรับผิดชอบในด้านนี้โดยตรง จาเป็ นต้องทาหน้าที่เชื่อมประสานกับเครื อข่ายสหวิชาชีพภายนอก ู้ เอง ส่ งต่อให้หน่วยงานที่เกี่ยวข้อง เช่น ศูนย์การศึกษาพิเศษ โรงพยาบาลแผนกเด็ก โรงพยาบาล จิตเวช สถาบันการศึกษาที่จดการเรี ยนการสอนเกี่ยวกับเด็กพิเศษ เป็ นต้น ั โดยมีกระบวนการที่ครู ที่ปรึ กษาควรทราบดังนี้ utqonlineโดยสานั กงานคณะกรรมการการศึกษาขันพืนฐาน กระทรวงศึกษาธิการอนุ ญาตให้ใช้ได้ตามสัญญาอนุญาตของครีเอทีฟคอมมอนส์แบบ แสดงทีมา-ไม่ใช ้เพือการค ้า-อนุญาตแบบเดียวกัน 3.0 ประเทศ ้ ้ ่ ่ ไทย 56
  • 57.
    รหัส UTQ-220: กิจกรรมพัฒนาผู้เรียน: การพัฒนาระบบดูแลช่วยเหลือนักเรียน utqonlineโดยสานั กงานคณะกรรมการการศึกษาขันพืนฐาน กระทรวงศึกษาธิการอนุ ญาตให้ใช้ได้ตามสัญญาอนุญาตของครีเอทีฟคอมมอนส์แบบ แสดงทีมา-ไม่ใช ้เพือการค ้า-อนุญาตแบบเดียวกัน 3.0 ประเทศ ้ ้ ่ ่ ไทย 57
  • 58.
    รหัส UTQ-220: กิจกรรมพัฒนาผู้เรียน: การพัฒนาระบบดูแลช่วยเหลือนักเรียน utqonlineโดยสานั กงานคณะกรรมการการศึกษาขันพืนฐาน กระทรวงศึกษาธิการอนุ ญาตให้ใช้ได้ตามสัญญาอนุญาตของครีเอทีฟคอมมอนส์แบบ แสดงทีมา-ไม่ใช ้เพือการค ้า-อนุญาตแบบเดียวกัน 3.0 ประเทศ ้ ้ ่ ่ ไทย 58