PIR Based Non-Cooperative Localization Wireless Sensor Network 
Major Project-II Report 
Submitted in partial fulfillment of the requirements for the award of the degree 
Bachelor of Technology 
In 
Electrical and Electronics Engineering 
By 
Bhavana M.C. (09EE27), 
Nikhil S. (09EE61), 
Siddhartha Kumar (09EE91), 
Vivekananda S. (09EE104) 
Under the guidance of 
Dr. Ashvini Chaturvedi, 
Associate Professor, 
Department of Electrical and Electronics Engineering,
National Institute of Technology Karnataka, Surathkal 
SRINIVASNAGAR-575025, KARNATAKA, INDIA 
DECEMBER, 2012 
Contents 
Topic Pg.no 
1. Declaration..……………………………………………………………………………………………………….3 
2. Certification………………………………………………………………………………………………………..4 
3. Acknowledgement ……………………………………………………………………………………………..5 
4. Abstract…………………………………………………………………………………………………………..…6 
5. Introduction……………………………………………………………………………………………………....7 
6. Literature survey…………………………………………………………………………………………………8 
7. Problem statement……………………….……………………………………………….…………………..10 
8. Proposed methodology of solution………………………………………………….………………….10 
9. Expected outcomes………..………………………………………………………………..…………………10 
10. Pyro Electrics Infrared Sensors and Analog circuit design…………..…….………….…….11 
11. SVM classification………………..…………………………………………………………….……………..20 
12. WSN localization using PIR………………………………………………………………….…………….28 
13. Conclusion…………………………………………………………….…………………………….……….…..29 
14. References……………………………………………………………..………………………….………….….30 
15. Appendix A…………………………………………………………………………………………………………31 
16. Annexure 1………………………………………………………………………………………………………...32 
17. Annexure 2…………………………………………………………………………………………………………33
DECLARATION 
We hereby declare that the project work report entitled “PIR Based Non-Cooperative Localization Wireless Sensor Network” which is being submitted to the National Institute of Technology Karnataka, Surathkal for the award of the Degree of Bachelor of Technology in Electrical and Electronics Engineering is a bonafide report of the work carried out by us. The material contained in this report has not been submitted to any university or institution for the award of any degree. 
SI. NO. NAME ROLL NO. Signature 
1 Bhavana M.C. 09EE27 
2 Nikhil S. 09EE61 
3 Siddhartha Kumar 09EE91 
4 Vivekananda S. 09EE104 
Department of Electrical and Electronics Engineering 
PLACE: NITK, SURATHKAL 
DATE: 6th December, 2012
CERTIFICATE 
This is to certify that the B-Tech project work report entitled “PIR Based Non-Cooperative Localization Wireless Sensor Network” submitted by: 
SI. NO. NAME ROLL NO. 
1 Bhavana M.C. 09EE27 
2 Nikhil S. 09EE61 
3 Siddhartha Kumar 09EE91 
4 Vivekananda S. 09EE104 
As the record of the work carried out by them, is accepted as the B-Tech. project work report submission, in partial fulfilment of the requirements for the award of degree of Bachelor of Technology in Electrical and Electronics Engineering. 
Dr. ASHVINI CHATURVEDI 
Project Guide, 
Department of Electrical and Electronics Engineering, 
National Institute of Technology Karnataka, Surathkal 
Dr. K.P VITTAL 
Head of the Department, 
Department of Electrical and Electronics Engineering, 
National Institute of Technology Karnataka, Surathkal
ACKNOWLEDGEMENT 
The extensive endeavour, bliss and euphoria to accomplish the task certainly would not have been realized without the expression and gratitude of people who made it possible. We take this opportunity to acknowledge all those whose support and encouragement has helped us in tuning this project. 
We are grateful to our guide, Dr. Ashvini Chaturvedi, department of Electrical and Electronics Engineering for not only providing us opportunity to showcase but also all facilities and experience in the completion of this project. He bestowed his guidance at appropriate times without which it would have been very difficult for us to complete the project. An assemblage of this nature could never have been attempted without the support of our guide. 
We would like to thank Prof. N.S.V. Shet and Centre for Excellence- Wireless Sensor Network for extending their support in completion of our project. 
Our thanks are also due to Prof. K.P. Vittal, the head of the Electrical and Electronics department who has allowed us use of the facilities at the department. 
Bhavana M.C. (09EE27) 
Nikhil S. (09EE61) 
Siddhartha Kumar (09EE91) 
Vivekananda (09EE104)
Abstract 
This project is an implementation of a wireless sensor network to demonstrate localization using pyro-electric infrared sensors. Our project is divided into two main parts; the use of analog output from the PIR node to determine accurate location of an individual and use of digital output from a comparator circuit for low computation approximate localization. The analog output from the PIR circuit is run through a feature extraction algorithm and then the feature points are sent to a neural classifier for distance classification. This data can be used to classify distance or speed of the individual. The digital output can only determine the presence or absence of the individual in the field of view of that sensor. The wireless sensor network uses a multi-hop Zigbee network to transmit the data.
Introduction 
Pyroelectric Infrared (PIR) sensors belong to the class of thermal detectors. Thermal detectors can measure incident radiation by means of a change in their temperature. When an appropriate absorbing material is applied to the detectors element surface, they can be made responsive over a selected range of wavelengths. PIR sensors are designed to detect human bodies, thus the wavelengths of interest are mainly in the range of the IR window at, in which the IR emission of bodies at 37 also peaks. Being low-cost, low-power, and providing a reliable indication of people presence, PIR sensors have achieved worldwide diffusion. Furthermore, they can be manufactured with a reduced form factor that allows to unobtrusively integrating a large number of them around us. Nowadays, many buildings include automatic light switching and surveillance system based on a large number of PIR scattered in different rooms. Beyond simple presence, the output of a PIR sensor depends on several characteristics of the body moving in its field of view, such as direction of movement and distance of the body from the sensor. This observation has motivated our effort in developing a novel technique to extract these features. In particular, our objective is to implement a human tracking system based on a dense array of PIR sensors. Previous works demonstrated how such system can be used to improve video surveillance systems and preserve privacy. 
In this paper, we present a technique to track people using an array of PIR sensors distributed in the environment. This technique requires low computational power, is suitable for a parallel implementation, and is based only on low-cost, low-power devices. Hence, it is well suited for implementation on wireless sensor network (WSN) nodes, further reducing the obtrusiveness and cost since no wires are needed.
Literature Survey 
Infrared (IR) radiation is a type of electromagnetic radiation. Infrared light has a longer wavelength than visible light. The infrared has a wavelength of 750 nm to 100 μm. The infrared radiation is invisible to humans but we can feel it as heat. According to the thesis ‘Pyroelectric Infrared (PIR) Sensor Based Event Detection’ by Emin Birey Soyer[2], Pyroelectricity is the ability of certain materials to generate a temporary electrical potential when they are heated or cooled. These changes in the heat are produced when a warm/hot bodied object passes by those materials. Hence PIRs can be used for motion detection. PIR sensor is an electronic device that generates an electric charge when exposed to infrared radiation. As the name implies this sensor is made of pyroelectric materials such as crystals. When the amount of infrared radiation that is striking to the crystal changes, the amount of charge also changes. This charge is sensed and converted to a voltage level via a FET transistor that is build inside the sensor. The sensor is sensitive over a wide spectrum. A Fresnel lens attached to the PIR improves the field of vision for detection. A Fresnel lens is a plano convex lens that has been collapsed on itself to form a at lens that retains its optical characteristics but is much smaller in thickness and therefore has less absorption loss. The Fresnel lens is made of an infrared transmitting material that has an IR transmission range of 8 μm to 14 μm that is most sensitive to human body radiation. Another issue of a Fresnel lens is the pattern. The pattern affects the performance of the sensor directly. In order to increase the performance and coverage, different geometries are applied. 
We first studied the result on analogue output of the PIR when a warm object was waved in front of the PIR. An oscilloscope was used in the mentioned process, and we could detect faint impulses generated by the sensor. The output was in terms of millivolts and thus the choice of an oscilloscope instead of a digital multimeter. Also we could observe the shape of the response generated, vaguely. We checked the PIR output with and without the Fresnel lens, and the range was a little markedly increased with its use 
Since PIR sensor's output is very low, it should be well amplified. For processing and utilization of a PIR output in a microcontroller, amplification is necessary. A suggested gain of around 10000 would suffice microcontroller’s utilization. Because there is a high gain, amplifiers with band-pass characteristics are used. The output of a PIR sensor has a low frequency tendency around DC to 10Hz. So the frequency response of the amplifier block tends to remove or reduce the high frequency components while amplifying the interested frequency band in the output signal of a PIR. 
We used active band pass filters for amplification and band limiting. A cascaded filter circuitry was essential in getting a high gain. A good amplification implies that the microcontroller can effectively use its Analogue-Digital conversion for signal processing and a good band limitation implies increased sensitivity. This way ambient noise could be eliminated. We tried two different amplifications and two different bandwidths. The circuit with more amplification, of the two and lesser bandwidth was found to be more viable.
PIRs can be used for three purposes: 
Direction of movement: In the presence of a single lens, the passage of a body results in a PIR output signal made up of two peaks, one positive and one negative. The reason is that the sensing elements detect the body in sequence. Being placed in series with opposite polarization each of them causes a peak with different direction. 
Distance of movement: The signal amplitude (calculated as the difference between the maximum and minimum value of the PIR output) is at a maximum for passages in the smaller distance. 
Speed of movement: The signal duration (calculated as the time between the instant when the PIR output exceeds one of the two thresholds and the instant when it lies between the thresholds for some time) increases with decrease in speed. 
We took many trials for various distances and different speeds. The acquired data was almost analogous to the features explained in the paper. A tabulation of all the collected data was made for further classification process. 
Classification of distance and speed is possible when the above mentioned voltage difference and time difference can used as suitable parameters. Below mentioned are three suggested types of classification. 
1) Naïve Bayes: The Naïve Bayes classifier is a simple probabilistic classifier based on Bayes theorem, and the assumption that input features are independent. Using the Bayes theorem, the classifier calculates the posterior probability of all classes given the input features. A decision rule selects the output class: in this paper, we assign the instance to the class with higher posterior probability. 
2) -Nearest Neighbour (k-NN): -NN, given a set of reference instances, classifies a new pattern as the one most represented among the closer ones [26]. -NN training phase is simply the collection of a set of reference instances from each class. The drawback of this approach is that its complexity and memory cost increase with reference dataset dimensions, which may be relatively large. Moreover, the accuracy of the algorithm can be severely limited by noisy training instances, especially if k is small (i.e., k=1). 
3) Support Vector Machines: SVM belongs to the class of linear discriminant classifiers. Such classifiers use discriminant functions that are a combination (either linear or not linear) of the input vectors’ components. Geometrically, a discriminant function defines a hyperplane that separates two classes. Several solutions have been proposed to deal also with non-separable data. The SVM use a set of kernel functions to pre-process the input vectors and represent them in a higher dimensional space where they can be separated more easily. The training phase looks for the support vectors, which are the (transformed) training instances closer to the separating hyperplanes and are used to build the hyperplanes for the classification. 
We tried k-NN and Naïve Bayes classification initially in the intent of performing dynamic learning. The separate domains after training were not very well demarcated as it is a probabilistic process. Hence SVM was used, owing to its linearity and simple classification data for fresh data points. Here different domains are separated by straight lines, which make classification lucid enough for a microcontroller
Problem Statement 
In today's world; there is an utmost demand for effective use of surveillance equipment in densely crowded areas, which are insecure and almost impossible to monitor by security personnel alone. These areas are usually public places namely banks, railway stations, bus terminals, libraries, exhibitions etc., and are characterized by exceptionally high population density during specific time windows. The surveillance of such areas is not an easy task and has to be designed for non-cooperative situations as well. 
Proposed Methodology of Solution 
Our approach for the aforementioned problem of surveillance is to use cheap Pyroelectric Infrared (PIR) sensors as a wireless sensor network mesh throughout the area. The PIR sensors are capable of detecting and tracking motion. These PIR sensor arrays will act as a simple trigger circuit that can constantly monitor the motion of the crowd and in turn feeds the system with information of where most people are gathered. Added features of trying to identify any abnormal movement or objects can also be implemented easily. On gathering preliminary information via the PIR wireless sensor network net, we can direct the overhead surveillance camera towards the area of the crowd and run a crowd flow analysis. Image processing to determine the nature of the gathering and detect any abnormalities if required. By narrowing the area of surveillance we are allowed to optimize the utility and focus our analysis to the restricted area 
Expected Outcome 
 Complete prototype of filter circuit for the PIR sensor array 
 Design PCB for PIR sensor circuit and Test sensor module 
 Build sensor module microcontroller and Zigbee transceiver 
 Use Support vector machine classifier to obtain boundary equations for speed and distance 
 Verify Results with test cases. 
 Modify filter circuit for digital output 
 Program microcontroller to take in digital output of motion detection and relay the data to the Zigbee network 
 Obtain a Visual representation of the tracking data from multiple nodes.
Pyro-electric Infrared Sensors and Analog Circuit Design 
Pyroelectricity is the electrical response of a polar, dielectric material to a change in its temperature. A pyroelectric element converts incident IR flux into an electrical output through two steps: the absorbing layer transforms the radiation flux change into a change in temperature and the pyroelectric element performs a thermal to electrical conversion. Commercial-off-the-shelf (COTS) PIR sensors include two sensitive elements placed in series with opposite polarization. This configuration makes the sensor immune to slow changes in background temperature and reduces the settling- down period once input radiation changes settle down. 
Working of a Typical PIR sensor: 
Strictly speaking, individual PIR sensors do not detect motion; rather, they detect abrupt changes in temperature at a given point. As an object, such as a human, passes in front of the background, such as a wall, the temperature at that point will rise from room temperature to body temperature, and then back again. This quick change triggers the detection. Moving objects of identical temperature, however, will not trigger detection because that is the sensors job. It detects motion regardless of temperature. This is also why you can take a piece of paper from a desk that is the same, exact, temperature as everything in the room, attach it to a stick (also the same exact temperature as the room) and wave it slowly in front of a sensor (at any range within the limit of the sensor) and it will activate the sensor). 
The PIR sensors are used in conjunction with Fresnel lenses to augment and shape their Field of vision Fresnel lenses are good energy collectors that can be moulded out of inexpensive plastic and present a much more compact form factor with respect to normal lenses. Typically, an array of Fresnel lenses is used to divide the PIR sensor Field of Vision into several, optically separated cones. The motivation is that the PIR elements detect only changes to incident IR radiation. If a single lens is used, as a body moves through the Field of Vision of the PIR (especially if it covers a wide area) only, negligible changes in input IR radiation will be sensed. On the other end, when using multiple lenses, the body moves between different cones of view and is sensed for the whole traversal.
Figure: Schematic of a typical of the shelf Pyroelectric Infrared. Two sensing elements are used in series with opposite polarization; the output is amplified through a double stage amplified band-pass filter. The field of view of each sensing element is highlighted with shading. It is worth noting how, in proximity of the device, the two Field of Vision overlap. 
Specifications of PIR: 
DC Output Voltage: 3.3mVp-p 
Power Dissipation: 500mW 
Operating temperature: -40°C to +125°C 
Supply Voltage to ground potential (Vcc): -0.3V to 6V 
Sensing angle: 41° 
Sensing angle with Fresnel lens: 90° 
Whenever a hot body moves in the field of vision of a PIR sensor, one IR sensing element of the sensor gets triggered and it gives a positive/negative pulse and when the body moves further to the field of vision of the next IR sensing element it gives an opposite pulse. Therefore this forms the output of a PIR sensor. 
PIR Output plots for different direction: 
0100200300400500600700800900100001002003004005006007008009001000
BASIC SENSOR SIGNAL CHAIN 
In all of the intelligent sensing applications discussed, we use a common sensor signal path, which 
consists of the sensing element, signal conditioning circuitry to map the sensing element’s output signal 
into a range that the remaining electronic circuitry can process, and then filtering circuitry to reduce or 
eliminate electronic noise. This signal conditioning circuitry conditions the signals coming from the 
sensor, and since a majority of sensors generate analog output signals, this circuitry is essentially analog 
rather than digital. 
0 100 200 300 400 500 600 700 800 900 1000 
0 
100 
200 
300 
400 
500 
600 
700 
800 
900 
1000
SIGNAL CONDITIONING CIRCUIT 
The specific signal conditioning circuits that are needed in a sensor application depend on the type of sensor employed. 
First, the signals generated by the sensor must be as free of noise as possible. Moreover, the frequency content of the signal, in other words its bandwidth, must be limited to a certain range, based on some constraints about which we will learn shortly. This often makes it necessary to use a Bandpass Filter. 
Secondly, the signals generated by PIR sensor sensor have weak amplitudes. In order to process the signal accurately, and also to make the system more robust to the effect of noise, the signal needs to be amplified. 
In addition to filtering and amplification, the need to convert the signal into digital form using an Analog- to-Digital Converter, or ADC, adds some more signal conditioning needs. Besides amplifying the signal, the signal might also need to be translated to suit different ADC voltage references. Also, many ADCs, especially those contained inside an MCU or DSC, only operate on unipolar inputs; that is, the input voltage cannot alternate between positive and negative levels with respect to the Ground. In such cases, a Level Shifter is required. 
THEORY ABOUT ACTIVE BANDPASS FILTER: 
The principal characteristic of a Band Pass Filter or any filter for that matter is its ability to pass frequencies relatively unattenuated over a specified band or spread of frequencies called the "Pass Band". For a low pass filter this pass band starts from 0Hz or DC and continues up to the specified cut-off frequency point at -3dB down from the maximum pass band gain. Equally, for a high pass filter the pass band starts from this -3dB cut-off frequency and continues up to infinity or the maximum open loop gain for an active filter. 
However, the Active Band Pass Filter is slightly different in that, it is a frequency selective filter circuit used in electronic systems to separate a signal at one particular frequency, or a range of signals that lay within a certain "band" of frequencies from signals at all other frequencies. This band or range of frequencies is set between two cut-off or corner frequency points labelled the "lower frequency" ( ƒL ) and the "higher frequency" ( ƒH ) while attenuating any signals outside of these two points. 
Simple Active Band Pass Filter can be easily made by cascading together a single Low Pass Filter with a single High Pass Filter.
PIR FILTER CIRCUIT
In the circuit above, pin 1 and 3 of the PIR sensor are connected as referred from the data sheet to a resister and capacitor pair and to ground respectively. A pull down resister of 100k is connected between pin 2 and 3 or PIR. 
2-Stage Filter/Amplification: 
The output signal from PIR is directed to 2-stage bandpass filter. The first filter stage is in non inverting mode for which the bandwidth is 0.53Hz, lower cutoff frequency being 1.06Hz and upper cutoff frequency being 1.59Hz. The gain of this filter is 66.667. This filter stage is cascaded to another bandpass filter of same bandwidth and gain ut with a little modification. This filter is connected in inverting mode and a DC offset of 2.5 volts is added to the output but keeping the non inverting pin of the OpAmp at 2.5V. The main purpose of this 2-stage filter circuit was to get a higher amplification factor as the PIR output is of very weak magnitude. The total gain is gain1 multiplied by gain2 which comes to 4444.44. The gain in dB is 72.956. 
Window Comparator: 
The output from the second filter is connected to a window comparator. The reference voltage for these comparators is set from two potentiometers. The comparators give a positive pulse when the output of filter is below or above the reference voltage Vf2 and Vf1. The output from the comparator is used to trigger the microcontroller whenever hot body moves across the sensor circuit. 
PSpice SIMULATION OF FILTER CIRCUIT: 
The circuit was simulated on PSpice before putting it on PCB. The design schematic is,
MODIFICATIONS MADE IN THE CIRCUIT: 
Few modifications were necessary to match the requirements. The original circuit had a bandwidth of 2Hz and gain was 45dB. The desired bandwidth is 0.5Hz and gain is 70dB. So the resister-capacitor combinations of filter circuit were modified. The changes made were: 
 Resister R3 and R4 changed from 10k to 15k. 
 Capacitor C1 and C4 changed from 1000nF to 100nF. 
THEORETICAL RESULT: 
 The new value of gain per band-pass filter as obtained is 66.667 
 Therefore the total gain after two stage amplification is, Av = 4444.44 
 Overall gain in Decibels is 72.956 dB 
 Band cut-off frequencies are 1.06Hz and 1.59Hz 
PSPICE SIMULATION OUTPUT: 
 Total gain obtained in Decibels is 65dB 
 Roll-Off value of the output signal is -38dB/decade 
 Bandwidth approximately equal to 0.8Hz 
With the changes made we could obtain the desired value of gain and bandwidth. The rolloff value of the 2-stage filter is -38dB/decade because, each filter stage is a first order bandpass filter and each
corresponds to a -20dB/decade. When 2 filters are cascaded their gains get multiplied and on logarithmic scale they sum up. Therefore -20 and -20 sums up to give -40dB/decade. 
THE BODE PLOTS OF THE FILTER CIRCUIT: 
PLOT OF ORIGINAL FILTER CIRCUIT: 
BANDWIDTH OF ORIGINAL CIRCUIT:
PLOT OF MODIFIED FILTER CIRCUIT: 
BANDWIDTH OF MODIFIED CIRCUIT:
SVM Classification of PIR feature points 
Introduction: 
Support Vector Machines – These are supervised learning models with associated learning algorithms that analyse data and recognize patterns, used for classification and regression analysis. a support vector machine constructs a hyperplane or set of hyperplanes in a high- or infinite-dimensional space, which can be used for classification. 
Tabulations of the acquired raw data: 
Peak to Peak Voltage Difference 
Time Difference corresponding to the Voltage Difference 
Distance Group 
Speed Group 
Peak to Peak Voltage Difference 
Time Difference corresponding to the Voltage Difference 
Distance Group 
Speed Group 
606.8 
153 
1 
1 
545.4 
43 
1 
1 
305.2 
91 
1 
1 
324.6 
95 
1 
1 
373.4 
50 
1 
2 
236.8 
30 
1 
2 
257.6 
75 
1 
2 
368.8 
83 
1 
2 
330.6 
30 
1 
3 
247.6 
36 
1 
3 
310.4 
32 
1 
3 
387.2 
66 
1 
3 
320.2 
51 
2 
1 
282.2 
91 
2 
1 
255 
65 
2 
1 
325 
80 
2 
1 
224.4 
81 
2 
2 
302.6 
39 
2 
2 
244.8 
37 
2 
2 
290.6 
55 
2 
2 
171.4 
56 
2 
3 
209.2 
76 
2 
3 
182.8 
52 
2 
3 
203.6 
31 
2 
3 
105.4 
123 
3 
1 
101 
119 
3 
1 
170.8 
122 
3 
1 
121.8 
65 
3 
2 
153.2 
70 
3 
2 
107.4 
134 
3 
1 
162 
69 
3 
2 
112 
100 
3 
2 
122 
53 
3 
3 
142 
60 
3 
3 
123.2 
43 
3 
3 
130.2 
57 
3 
3 
85.6 
93 
4 
2 
59 
135 
4 
1 
114.4 
68 
4 
2 
55.6 
186 
4 
1 
75.2 
122 
4 
1 
66.4 
116 
4 
2 
98 
90 
4 
1 
63.2 
110 
4 
2 
106.2 
64 
4 
3 
79.4 
79 
4 
3 
128.8 
57 
4 
3 
72.2 
52 
4 
3 
573.6 
96 
1 
1 
664.2 
80 
1 
1 
363.6 
61 
1 
1 
355.8 
107 
1 
1
452.8 
127 
1 
2 
250.6 
54 
1 
2 
242 
77 
1 
2 
620.2 
74 
1 
2 
339.4 
89 
1 
3 
286.4 
27 
1 
3 
241 
47 
1 
3 
585 
33 
1 
3 
304.4 
75 
2 
1 
302.2 
60 
2 
1 
291 
89 
2 
1 
364.6 
72 
2 
1 
262 
50 
2 
2 
237.2 
42 
2 
2 
231.4 
32 
2 
2 
279.6 
58 
2 
2 
167.4 
77 
2 
3 
243.8 
34 
2 
3 
161 
88 
2 
3 
322.2 
33 
2 
3 
90.4 
113 
3 
1 
152.6 
113 
3 
1 
102.8 
133 
3 
1 
128.2 
123 
3 
1 
125 
78 
3 
2 
180.4 
54 
3 
2 
144 
62 
3 
2 
142 
74 
3 
2 
121.6 
46 
3 
3 
183 
45 
3 
3 
134.2 
51 
3 
3 
163 
53 
3 
3 
52 
105 
4 
1 
95.2 
136 
4 
1 
72.2 
120 
4 
1 
75 
90 
4 
1 
67.6 
90 
4 
2 
82.2 
126 
4 
2 
95 
70 
4 
2 
89.8 
94 
4 
2 
80.2 
64 
4 
3 
105.6 
66 
4 
3 
98.6 
56 
4 
3 
113.2 
63 
4 
3 
Training using SVM in MATLAB: 
The above shown raw data was segregated using two different criteria: Peak to Peak Voltage Difference (Distance group) and Time Difference (Speed group) 
All the points belonging to one particular distance group are put together. In the above case, each of groups 1, 2, 3, 4 are segregated and contain certain number of data points each. 
Similar process is done for speed groups also. In the above case, each of groups 1, 2, 3 are segregated. 
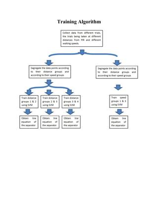
SVM training is binary, i.e. only two groups can be trained at once. Hence pairwise training of the above groups is done. 
Speed groups 1 & 2 are done first, then 2 & 3, and followed by 3 & 4. For time groups, the classification of group 2 is not very crisp, hence only groups 1 & 3 are trained for better results. 
A linear classification is used in this case for simplicity. MATLAB does not give the equation of the separating line (between two groups/classes). Hence the equation of this particular line has to be found out manually. The function ‘ginput’ has been used in MATLAB to extract two points in a line, which suffice the requirements to find the equation of that line. A standard form of ‘ax + by + c = 0’ has been incorporated to find the line equation’s parameters a, b and c. 
The equations of these lines are quintessential in classification of fresh data. We can find out the side of the line in which any particular point on a graph lies, using the same equation ax + by + c = 0, with
substitution of x & y of that point. Locating the point between two particular separation lines helps us find the group to which a fresh data point lies. 
Plots: 
The results obtained from SVM training can be graphically plotted. 
SVM training for distance classes 1 & 2:
SVM training for classes 2 & 3: 
SVM training for distance classes 3 & 4:
Combination of the different distance groups: 
SVM training for speed classes 1 & 3:
Combination of the different speed groups:
Training Algorithm
Classification Algorithim
Wireless Sensor Network Localization Using PIR 
Previously we have analyzed how we can use the conditioned analog output from our PIR sensor module to be able to classify the persons speed and distance and hence obtain a higher level of understanding the crowds or intruders activities in the area under surveillance. But the analog output consists of about 1 million samples for a second (1Mhz sampling frequency for 1 sec), each sample is of 10 bits. This much amount data (10 million bits approximately) is too much to be sent over a wireless link with almost zero delay. That’s why a compromise is made for almost real time detection of motion. For going the data of speed and distance a simple approximation of the monitored individual being present or not in the field of view of the PIR is what is obtained a simple 1 bit data from each sensor. 
Implementation: 
This concept is implemented by simply using a comparator circuit after the analog output the circuit used is given in the below figure. 
Figure. Digital Output circuit 
Detection Circuit: 
The Potentiometers adjust the reference voltage to the comparators, hence a positive peak for is detected by U2 and the negative peak by U3. These two digital outputs are fed to the MSP430 interrupt pins.
Figure: Comparator Levels and output 
Sensor Node: 
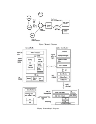
The Sensor node (shown below) consists of a MSP430 microcontroller. The microcontroller waits for an interrupt on a GPIO pin, connected to the PIR sensor module. Once this interrupt is detected immediately a packet with the Node number and Pin number is sent via the Zigbee module to the Zigbee coordinator 
Figure: Zigbee PIR Node 
Network: 
The Zigbee module used is from TI’s CC2530 Mini-ZNP kit. The Zigbee network is setup by the Zigbee coordinator on the Beaglebone. Once the network is setup each node when powered on connects to the Zigbee coordinator (original parent) or finds a router (parent) to become a child of and eventually connecting to the coordinator via a Multi-Hop Network. The Zigbee coordinator transmits the data received from the Zigbee Sensor network, via Wi-Fi so that it can be accessed by any Wi-Fi capable device that can connect to a static IP server. This is made possible as the ARM processor on the Beaglebone runs angstrom that hosts a server where the data is sent to, any client that connects to this server from different ports can access the sensor network data via Wi-Fi, hence expanding the capabilities of the entire sensor network.
Figure: Network Diagram 
Figure: System Level Diagram
Matlab Software Algorithm: 
Figure: Block Diagram of MATLAB Algorithm 
The MATLAB algorithm takes into input values from the Zigbee network, Node number and Pin Number. It plots the coverage area of the specific PIR depending on its known location in the area, hence by highlighting multiple triggers one can localise an individual using intersecting regions. 
Figure: MATLAB GUI a) Node 1 Field of view b) Node 2 Field of view 
Results: 
Once the Zigbee network was setup upon triggering of Node 1 we would see the plot update to show the highlighted field of view that is monitored by that node, as shown in the above figure. Similarly on triggering of Node 2 its respective field of view is highlighted. The grid represents an 8 feet X 8 feet grid that was used for testing purposes; the nodes were placed in the middle opposite to each other.
Conclusion 
Our project aims to use a simple passive sensor like the pyroelectric infrared sensor and implement an entire system for tracking, locating and verifying movements of human beings. We were able to start with a simple amplified and band passed analog signal extraction from the PIR. We then verified the results of [1] , where the effects of distance and direction were observed on the analog signal. We used K-nearest neighbor, Bayes and Support Vector Machine classifiers to extract and classify the information of speed and distance of the individual. By using the SVM linear boundaries were defined between each class and equations were used to simply verify which class a new test case belongs to. This allowed us to reduce the memory requirement on the sensor node side and hence allow us to greatly reduce the load on the network. 
For real time and low cost sensor network we fed the analog signal to a digital output giving rise to a 1 bit digital signal to indicate the presence or absence of motion of a human being. By using multiple PIR’s in an array we can use this simple 1 bit data to track the movements of an individual to certain extent, the more number of sensors the more accurate our results. For the sensor network we used a Multi-Hop Zigbee network which then fed the data to a Wi-Fi server on an ARM processor this allowed us to extend the range of the Sensor network from the base station as well as allow multiple off the shelf devices like phones and laptops to interface with the Zigbee network. The data obtained was then plotted on a MATLAB generated grid that in practice would be overlaid over the area monitored, this would allow us to visualize the triggers and detections of an individual in the area.
References 
[1] Piero Zappi, Elisabetta Farella, and Luca Benini,” Tracking Motion Direction and Distance 
With Pyroelectric IR Sensors”, IEEE Sensors Journal, VOL. 10, NO. 9, September 2010 
[2]Emin Birey Soyer, “PIR sensor based event detection ” a thesis submitted to the Department of Electrical and Electronics Engineering and the institute of engineering and sciences of Bilkent University in partial fulfilment of the requirements for the Degree of Master of Science, July 2009 
[3]R. Cucchiara, A. Prati, R. Vezzani, L. Benini, E. Farella, and P. Zappi, “Using a wireless sensor network to enhance video surveillance,” J. Ubiquitous Comput. Intell. (JUCI), vol. 1, pp. 1–11, 2006. 
[4] U. Gopinathan, D. Brady, and N. Pitsianis, “Coded apertures for efficient pyroelectric motion tracking,” Opt. Exp., vol. 11, no. 18, pp. 2142–2152, 2003. 
[5] Q. Hao, D. Brady, B. Guenther, J. Burchett, M. Shankar, and S. Feller, “Human tracking with wireless distributed pyroelectric sensors,” IEEE Sensors J., vol. 6, no. 6, pp. 1683–1696, Dec. 2006. 
[6] M. Shankar, J. B. Burchett, Q. Hao, B. D. Guenther, and D. J. Brady, “Human-tracking systems using pyroelectric infrared detectors,” Opt. Eng., vol. 45, no. 10, pp. 106401-1–106401-10, 2006. 
[7] N. Li and Q. Hao, “Multiple human tracking with wireless distributed pyro-electric sensors,” Proc. SPIE, vol. 6940, no. 1, pp. 694033-1–694033-12, 2008.
APPENDIX A-PCB DESIGN 
The sensor board PCB design is shown below: 
Signal Conditioning Circuit :
Annexure 1 
Laboratory Setup: 
5 Sensor Nodes with 15 sensor modules 
Component 
Manufacturer 
Cost per 
component 
Quantity 
Total cost of 
component 
1 
LM324 Quad Opamp 
TI 
$0.45 
15 
$6.75 
2 
MSP430G2553 
TI 
$2.25 
5 
$11.25 
3 
CC2530 Mini ZNP kit 
TI 
$99 
2 
$198 
4 
LM317KTTR 
TI 
$0.84 
5 
$4.20 
5 
Beaglebone 
Circuitco 
$80 
1 
$80 
6 
Wi-fi dongle 
Asus 
$18 
1 
$18 
7 
USB hub 
Croma 
$6 
1 
$6 
8 
PIR Sensors 
Murata 
$1.2 
15 
$18 
9 
PCB Fabrication 
Chipkraft 
$1.66 
15 
$25 
10 
Miscellaneous discrete components 
$20 
Total cost of the project 
$387.2 
Approximate 
Rs. 21,300
Annexure 2 
Railway Platform Setup 
Features: 
1. Coverage Area: 200 feet Platforms covering 5 Platforms 
2. Communication: Using VHF radio setup for the Speaker and Walkie-Talkie system available at all Indian Railway stations 
3. Control: Control Signals to Television sets, Speaker Systems and CCTV cameras, with Pan and Tilt Capabilities. 
4. Graphical User Interface Design: For easy visualization of data at control station. 
Component (Package) 
Manufacturer 
Cost per 
component 
Quantity 
Total cost of component 
Comments 
1 
TLE2084A (SOIC) 
TI 
$3.00 
400 
$1200 
JFET Fast response Op-amp 
2 
TM4C123GH6PM (LQFP) 
TI 
$4.50 
200 
$900 
Microcontroller capable of SVM 
3 
TRF6901(LQFP) 
TI 
$4.50 
200 
$900 
Single-Chip RF Transceiver 
4 
AC/DC PS 1PH404 
Aegis PS 
$200 
5 
$1000 
3.3V at 45 A Supply 
5 
Control Station 
- 
- 
- 
- 
Already Available 
6 
A3967 (SOIC) 
Allegro 
$0.50 
100 
$50 
Control of Pan Tilt Motor 
7 
PIR Sensors 
Murata 
$1.2 
400 
$2800 
High Sensitivity PIRs 
8 
PCB Fabrication 
- 
$1.00 
400 
$400 
Designed for packages specified 
9 
Miscellaneous Costs for GUI and Infrastructure 
$2000 
Includes: Wire laying, Secure boxes for sensors, Networking 
Total cost of the project 
$9250 
Approximate 
Rs. 5,03,000

Undergrad thesis - Vivekananda S

  • 1.
    PIR Based Non-CooperativeLocalization Wireless Sensor Network Major Project-II Report Submitted in partial fulfillment of the requirements for the award of the degree Bachelor of Technology In Electrical and Electronics Engineering By Bhavana M.C. (09EE27), Nikhil S. (09EE61), Siddhartha Kumar (09EE91), Vivekananda S. (09EE104) Under the guidance of Dr. Ashvini Chaturvedi, Associate Professor, Department of Electrical and Electronics Engineering,
  • 2.
    National Institute ofTechnology Karnataka, Surathkal SRINIVASNAGAR-575025, KARNATAKA, INDIA DECEMBER, 2012 Contents Topic Pg.no 1. Declaration..……………………………………………………………………………………………………….3 2. Certification………………………………………………………………………………………………………..4 3. Acknowledgement ……………………………………………………………………………………………..5 4. Abstract…………………………………………………………………………………………………………..…6 5. Introduction……………………………………………………………………………………………………....7 6. Literature survey…………………………………………………………………………………………………8 7. Problem statement……………………….……………………………………………….…………………..10 8. Proposed methodology of solution………………………………………………….………………….10 9. Expected outcomes………..………………………………………………………………..…………………10 10. Pyro Electrics Infrared Sensors and Analog circuit design…………..…….………….…….11 11. SVM classification………………..…………………………………………………………….……………..20 12. WSN localization using PIR………………………………………………………………….…………….28 13. Conclusion…………………………………………………………….…………………………….……….…..29 14. References……………………………………………………………..………………………….………….….30 15. Appendix A…………………………………………………………………………………………………………31 16. Annexure 1………………………………………………………………………………………………………...32 17. Annexure 2…………………………………………………………………………………………………………33
  • 3.
    DECLARATION We herebydeclare that the project work report entitled “PIR Based Non-Cooperative Localization Wireless Sensor Network” which is being submitted to the National Institute of Technology Karnataka, Surathkal for the award of the Degree of Bachelor of Technology in Electrical and Electronics Engineering is a bonafide report of the work carried out by us. The material contained in this report has not been submitted to any university or institution for the award of any degree. SI. NO. NAME ROLL NO. Signature 1 Bhavana M.C. 09EE27 2 Nikhil S. 09EE61 3 Siddhartha Kumar 09EE91 4 Vivekananda S. 09EE104 Department of Electrical and Electronics Engineering PLACE: NITK, SURATHKAL DATE: 6th December, 2012
  • 4.
    CERTIFICATE This isto certify that the B-Tech project work report entitled “PIR Based Non-Cooperative Localization Wireless Sensor Network” submitted by: SI. NO. NAME ROLL NO. 1 Bhavana M.C. 09EE27 2 Nikhil S. 09EE61 3 Siddhartha Kumar 09EE91 4 Vivekananda S. 09EE104 As the record of the work carried out by them, is accepted as the B-Tech. project work report submission, in partial fulfilment of the requirements for the award of degree of Bachelor of Technology in Electrical and Electronics Engineering. Dr. ASHVINI CHATURVEDI Project Guide, Department of Electrical and Electronics Engineering, National Institute of Technology Karnataka, Surathkal Dr. K.P VITTAL Head of the Department, Department of Electrical and Electronics Engineering, National Institute of Technology Karnataka, Surathkal
  • 5.
    ACKNOWLEDGEMENT The extensiveendeavour, bliss and euphoria to accomplish the task certainly would not have been realized without the expression and gratitude of people who made it possible. We take this opportunity to acknowledge all those whose support and encouragement has helped us in tuning this project. We are grateful to our guide, Dr. Ashvini Chaturvedi, department of Electrical and Electronics Engineering for not only providing us opportunity to showcase but also all facilities and experience in the completion of this project. He bestowed his guidance at appropriate times without which it would have been very difficult for us to complete the project. An assemblage of this nature could never have been attempted without the support of our guide. We would like to thank Prof. N.S.V. Shet and Centre for Excellence- Wireless Sensor Network for extending their support in completion of our project. Our thanks are also due to Prof. K.P. Vittal, the head of the Electrical and Electronics department who has allowed us use of the facilities at the department. Bhavana M.C. (09EE27) Nikhil S. (09EE61) Siddhartha Kumar (09EE91) Vivekananda (09EE104)
  • 6.
    Abstract This projectis an implementation of a wireless sensor network to demonstrate localization using pyro-electric infrared sensors. Our project is divided into two main parts; the use of analog output from the PIR node to determine accurate location of an individual and use of digital output from a comparator circuit for low computation approximate localization. The analog output from the PIR circuit is run through a feature extraction algorithm and then the feature points are sent to a neural classifier for distance classification. This data can be used to classify distance or speed of the individual. The digital output can only determine the presence or absence of the individual in the field of view of that sensor. The wireless sensor network uses a multi-hop Zigbee network to transmit the data.
  • 7.
    Introduction Pyroelectric Infrared(PIR) sensors belong to the class of thermal detectors. Thermal detectors can measure incident radiation by means of a change in their temperature. When an appropriate absorbing material is applied to the detectors element surface, they can be made responsive over a selected range of wavelengths. PIR sensors are designed to detect human bodies, thus the wavelengths of interest are mainly in the range of the IR window at, in which the IR emission of bodies at 37 also peaks. Being low-cost, low-power, and providing a reliable indication of people presence, PIR sensors have achieved worldwide diffusion. Furthermore, they can be manufactured with a reduced form factor that allows to unobtrusively integrating a large number of them around us. Nowadays, many buildings include automatic light switching and surveillance system based on a large number of PIR scattered in different rooms. Beyond simple presence, the output of a PIR sensor depends on several characteristics of the body moving in its field of view, such as direction of movement and distance of the body from the sensor. This observation has motivated our effort in developing a novel technique to extract these features. In particular, our objective is to implement a human tracking system based on a dense array of PIR sensors. Previous works demonstrated how such system can be used to improve video surveillance systems and preserve privacy. In this paper, we present a technique to track people using an array of PIR sensors distributed in the environment. This technique requires low computational power, is suitable for a parallel implementation, and is based only on low-cost, low-power devices. Hence, it is well suited for implementation on wireless sensor network (WSN) nodes, further reducing the obtrusiveness and cost since no wires are needed.
  • 8.
    Literature Survey Infrared(IR) radiation is a type of electromagnetic radiation. Infrared light has a longer wavelength than visible light. The infrared has a wavelength of 750 nm to 100 μm. The infrared radiation is invisible to humans but we can feel it as heat. According to the thesis ‘Pyroelectric Infrared (PIR) Sensor Based Event Detection’ by Emin Birey Soyer[2], Pyroelectricity is the ability of certain materials to generate a temporary electrical potential when they are heated or cooled. These changes in the heat are produced when a warm/hot bodied object passes by those materials. Hence PIRs can be used for motion detection. PIR sensor is an electronic device that generates an electric charge when exposed to infrared radiation. As the name implies this sensor is made of pyroelectric materials such as crystals. When the amount of infrared radiation that is striking to the crystal changes, the amount of charge also changes. This charge is sensed and converted to a voltage level via a FET transistor that is build inside the sensor. The sensor is sensitive over a wide spectrum. A Fresnel lens attached to the PIR improves the field of vision for detection. A Fresnel lens is a plano convex lens that has been collapsed on itself to form a at lens that retains its optical characteristics but is much smaller in thickness and therefore has less absorption loss. The Fresnel lens is made of an infrared transmitting material that has an IR transmission range of 8 μm to 14 μm that is most sensitive to human body radiation. Another issue of a Fresnel lens is the pattern. The pattern affects the performance of the sensor directly. In order to increase the performance and coverage, different geometries are applied. We first studied the result on analogue output of the PIR when a warm object was waved in front of the PIR. An oscilloscope was used in the mentioned process, and we could detect faint impulses generated by the sensor. The output was in terms of millivolts and thus the choice of an oscilloscope instead of a digital multimeter. Also we could observe the shape of the response generated, vaguely. We checked the PIR output with and without the Fresnel lens, and the range was a little markedly increased with its use Since PIR sensor's output is very low, it should be well amplified. For processing and utilization of a PIR output in a microcontroller, amplification is necessary. A suggested gain of around 10000 would suffice microcontroller’s utilization. Because there is a high gain, amplifiers with band-pass characteristics are used. The output of a PIR sensor has a low frequency tendency around DC to 10Hz. So the frequency response of the amplifier block tends to remove or reduce the high frequency components while amplifying the interested frequency band in the output signal of a PIR. We used active band pass filters for amplification and band limiting. A cascaded filter circuitry was essential in getting a high gain. A good amplification implies that the microcontroller can effectively use its Analogue-Digital conversion for signal processing and a good band limitation implies increased sensitivity. This way ambient noise could be eliminated. We tried two different amplifications and two different bandwidths. The circuit with more amplification, of the two and lesser bandwidth was found to be more viable.
  • 9.
    PIRs can beused for three purposes: Direction of movement: In the presence of a single lens, the passage of a body results in a PIR output signal made up of two peaks, one positive and one negative. The reason is that the sensing elements detect the body in sequence. Being placed in series with opposite polarization each of them causes a peak with different direction. Distance of movement: The signal amplitude (calculated as the difference between the maximum and minimum value of the PIR output) is at a maximum for passages in the smaller distance. Speed of movement: The signal duration (calculated as the time between the instant when the PIR output exceeds one of the two thresholds and the instant when it lies between the thresholds for some time) increases with decrease in speed. We took many trials for various distances and different speeds. The acquired data was almost analogous to the features explained in the paper. A tabulation of all the collected data was made for further classification process. Classification of distance and speed is possible when the above mentioned voltage difference and time difference can used as suitable parameters. Below mentioned are three suggested types of classification. 1) Naïve Bayes: The Naïve Bayes classifier is a simple probabilistic classifier based on Bayes theorem, and the assumption that input features are independent. Using the Bayes theorem, the classifier calculates the posterior probability of all classes given the input features. A decision rule selects the output class: in this paper, we assign the instance to the class with higher posterior probability. 2) -Nearest Neighbour (k-NN): -NN, given a set of reference instances, classifies a new pattern as the one most represented among the closer ones [26]. -NN training phase is simply the collection of a set of reference instances from each class. The drawback of this approach is that its complexity and memory cost increase with reference dataset dimensions, which may be relatively large. Moreover, the accuracy of the algorithm can be severely limited by noisy training instances, especially if k is small (i.e., k=1). 3) Support Vector Machines: SVM belongs to the class of linear discriminant classifiers. Such classifiers use discriminant functions that are a combination (either linear or not linear) of the input vectors’ components. Geometrically, a discriminant function defines a hyperplane that separates two classes. Several solutions have been proposed to deal also with non-separable data. The SVM use a set of kernel functions to pre-process the input vectors and represent them in a higher dimensional space where they can be separated more easily. The training phase looks for the support vectors, which are the (transformed) training instances closer to the separating hyperplanes and are used to build the hyperplanes for the classification. We tried k-NN and Naïve Bayes classification initially in the intent of performing dynamic learning. The separate domains after training were not very well demarcated as it is a probabilistic process. Hence SVM was used, owing to its linearity and simple classification data for fresh data points. Here different domains are separated by straight lines, which make classification lucid enough for a microcontroller
  • 10.
    Problem Statement Intoday's world; there is an utmost demand for effective use of surveillance equipment in densely crowded areas, which are insecure and almost impossible to monitor by security personnel alone. These areas are usually public places namely banks, railway stations, bus terminals, libraries, exhibitions etc., and are characterized by exceptionally high population density during specific time windows. The surveillance of such areas is not an easy task and has to be designed for non-cooperative situations as well. Proposed Methodology of Solution Our approach for the aforementioned problem of surveillance is to use cheap Pyroelectric Infrared (PIR) sensors as a wireless sensor network mesh throughout the area. The PIR sensors are capable of detecting and tracking motion. These PIR sensor arrays will act as a simple trigger circuit that can constantly monitor the motion of the crowd and in turn feeds the system with information of where most people are gathered. Added features of trying to identify any abnormal movement or objects can also be implemented easily. On gathering preliminary information via the PIR wireless sensor network net, we can direct the overhead surveillance camera towards the area of the crowd and run a crowd flow analysis. Image processing to determine the nature of the gathering and detect any abnormalities if required. By narrowing the area of surveillance we are allowed to optimize the utility and focus our analysis to the restricted area Expected Outcome  Complete prototype of filter circuit for the PIR sensor array  Design PCB for PIR sensor circuit and Test sensor module  Build sensor module microcontroller and Zigbee transceiver  Use Support vector machine classifier to obtain boundary equations for speed and distance  Verify Results with test cases.  Modify filter circuit for digital output  Program microcontroller to take in digital output of motion detection and relay the data to the Zigbee network  Obtain a Visual representation of the tracking data from multiple nodes.
  • 11.
    Pyro-electric Infrared Sensorsand Analog Circuit Design Pyroelectricity is the electrical response of a polar, dielectric material to a change in its temperature. A pyroelectric element converts incident IR flux into an electrical output through two steps: the absorbing layer transforms the radiation flux change into a change in temperature and the pyroelectric element performs a thermal to electrical conversion. Commercial-off-the-shelf (COTS) PIR sensors include two sensitive elements placed in series with opposite polarization. This configuration makes the sensor immune to slow changes in background temperature and reduces the settling- down period once input radiation changes settle down. Working of a Typical PIR sensor: Strictly speaking, individual PIR sensors do not detect motion; rather, they detect abrupt changes in temperature at a given point. As an object, such as a human, passes in front of the background, such as a wall, the temperature at that point will rise from room temperature to body temperature, and then back again. This quick change triggers the detection. Moving objects of identical temperature, however, will not trigger detection because that is the sensors job. It detects motion regardless of temperature. This is also why you can take a piece of paper from a desk that is the same, exact, temperature as everything in the room, attach it to a stick (also the same exact temperature as the room) and wave it slowly in front of a sensor (at any range within the limit of the sensor) and it will activate the sensor). The PIR sensors are used in conjunction with Fresnel lenses to augment and shape their Field of vision Fresnel lenses are good energy collectors that can be moulded out of inexpensive plastic and present a much more compact form factor with respect to normal lenses. Typically, an array of Fresnel lenses is used to divide the PIR sensor Field of Vision into several, optically separated cones. The motivation is that the PIR elements detect only changes to incident IR radiation. If a single lens is used, as a body moves through the Field of Vision of the PIR (especially if it covers a wide area) only, negligible changes in input IR radiation will be sensed. On the other end, when using multiple lenses, the body moves between different cones of view and is sensed for the whole traversal.
  • 12.
    Figure: Schematic ofa typical of the shelf Pyroelectric Infrared. Two sensing elements are used in series with opposite polarization; the output is amplified through a double stage amplified band-pass filter. The field of view of each sensing element is highlighted with shading. It is worth noting how, in proximity of the device, the two Field of Vision overlap. Specifications of PIR: DC Output Voltage: 3.3mVp-p Power Dissipation: 500mW Operating temperature: -40°C to +125°C Supply Voltage to ground potential (Vcc): -0.3V to 6V Sensing angle: 41° Sensing angle with Fresnel lens: 90° Whenever a hot body moves in the field of vision of a PIR sensor, one IR sensing element of the sensor gets triggered and it gives a positive/negative pulse and when the body moves further to the field of vision of the next IR sensing element it gives an opposite pulse. Therefore this forms the output of a PIR sensor. PIR Output plots for different direction: 0100200300400500600700800900100001002003004005006007008009001000
  • 13.
    BASIC SENSOR SIGNALCHAIN In all of the intelligent sensing applications discussed, we use a common sensor signal path, which consists of the sensing element, signal conditioning circuitry to map the sensing element’s output signal into a range that the remaining electronic circuitry can process, and then filtering circuitry to reduce or eliminate electronic noise. This signal conditioning circuitry conditions the signals coming from the sensor, and since a majority of sensors generate analog output signals, this circuitry is essentially analog rather than digital. 0 100 200 300 400 500 600 700 800 900 1000 0 100 200 300 400 500 600 700 800 900 1000
  • 14.
    SIGNAL CONDITIONING CIRCUIT The specific signal conditioning circuits that are needed in a sensor application depend on the type of sensor employed. First, the signals generated by the sensor must be as free of noise as possible. Moreover, the frequency content of the signal, in other words its bandwidth, must be limited to a certain range, based on some constraints about which we will learn shortly. This often makes it necessary to use a Bandpass Filter. Secondly, the signals generated by PIR sensor sensor have weak amplitudes. In order to process the signal accurately, and also to make the system more robust to the effect of noise, the signal needs to be amplified. In addition to filtering and amplification, the need to convert the signal into digital form using an Analog- to-Digital Converter, or ADC, adds some more signal conditioning needs. Besides amplifying the signal, the signal might also need to be translated to suit different ADC voltage references. Also, many ADCs, especially those contained inside an MCU or DSC, only operate on unipolar inputs; that is, the input voltage cannot alternate between positive and negative levels with respect to the Ground. In such cases, a Level Shifter is required. THEORY ABOUT ACTIVE BANDPASS FILTER: The principal characteristic of a Band Pass Filter or any filter for that matter is its ability to pass frequencies relatively unattenuated over a specified band or spread of frequencies called the "Pass Band". For a low pass filter this pass band starts from 0Hz or DC and continues up to the specified cut-off frequency point at -3dB down from the maximum pass band gain. Equally, for a high pass filter the pass band starts from this -3dB cut-off frequency and continues up to infinity or the maximum open loop gain for an active filter. However, the Active Band Pass Filter is slightly different in that, it is a frequency selective filter circuit used in electronic systems to separate a signal at one particular frequency, or a range of signals that lay within a certain "band" of frequencies from signals at all other frequencies. This band or range of frequencies is set between two cut-off or corner frequency points labelled the "lower frequency" ( ƒL ) and the "higher frequency" ( ƒH ) while attenuating any signals outside of these two points. Simple Active Band Pass Filter can be easily made by cascading together a single Low Pass Filter with a single High Pass Filter.
  • 15.
  • 16.
    In the circuitabove, pin 1 and 3 of the PIR sensor are connected as referred from the data sheet to a resister and capacitor pair and to ground respectively. A pull down resister of 100k is connected between pin 2 and 3 or PIR. 2-Stage Filter/Amplification: The output signal from PIR is directed to 2-stage bandpass filter. The first filter stage is in non inverting mode for which the bandwidth is 0.53Hz, lower cutoff frequency being 1.06Hz and upper cutoff frequency being 1.59Hz. The gain of this filter is 66.667. This filter stage is cascaded to another bandpass filter of same bandwidth and gain ut with a little modification. This filter is connected in inverting mode and a DC offset of 2.5 volts is added to the output but keeping the non inverting pin of the OpAmp at 2.5V. The main purpose of this 2-stage filter circuit was to get a higher amplification factor as the PIR output is of very weak magnitude. The total gain is gain1 multiplied by gain2 which comes to 4444.44. The gain in dB is 72.956. Window Comparator: The output from the second filter is connected to a window comparator. The reference voltage for these comparators is set from two potentiometers. The comparators give a positive pulse when the output of filter is below or above the reference voltage Vf2 and Vf1. The output from the comparator is used to trigger the microcontroller whenever hot body moves across the sensor circuit. PSpice SIMULATION OF FILTER CIRCUIT: The circuit was simulated on PSpice before putting it on PCB. The design schematic is,
  • 17.
    MODIFICATIONS MADE INTHE CIRCUIT: Few modifications were necessary to match the requirements. The original circuit had a bandwidth of 2Hz and gain was 45dB. The desired bandwidth is 0.5Hz and gain is 70dB. So the resister-capacitor combinations of filter circuit were modified. The changes made were:  Resister R3 and R4 changed from 10k to 15k.  Capacitor C1 and C4 changed from 1000nF to 100nF. THEORETICAL RESULT:  The new value of gain per band-pass filter as obtained is 66.667  Therefore the total gain after two stage amplification is, Av = 4444.44  Overall gain in Decibels is 72.956 dB  Band cut-off frequencies are 1.06Hz and 1.59Hz PSPICE SIMULATION OUTPUT:  Total gain obtained in Decibels is 65dB  Roll-Off value of the output signal is -38dB/decade  Bandwidth approximately equal to 0.8Hz With the changes made we could obtain the desired value of gain and bandwidth. The rolloff value of the 2-stage filter is -38dB/decade because, each filter stage is a first order bandpass filter and each
  • 18.
    corresponds to a-20dB/decade. When 2 filters are cascaded their gains get multiplied and on logarithmic scale they sum up. Therefore -20 and -20 sums up to give -40dB/decade. THE BODE PLOTS OF THE FILTER CIRCUIT: PLOT OF ORIGINAL FILTER CIRCUIT: BANDWIDTH OF ORIGINAL CIRCUIT:
  • 19.
    PLOT OF MODIFIEDFILTER CIRCUIT: BANDWIDTH OF MODIFIED CIRCUIT:
  • 20.
    SVM Classification ofPIR feature points Introduction: Support Vector Machines – These are supervised learning models with associated learning algorithms that analyse data and recognize patterns, used for classification and regression analysis. a support vector machine constructs a hyperplane or set of hyperplanes in a high- or infinite-dimensional space, which can be used for classification. Tabulations of the acquired raw data: Peak to Peak Voltage Difference Time Difference corresponding to the Voltage Difference Distance Group Speed Group Peak to Peak Voltage Difference Time Difference corresponding to the Voltage Difference Distance Group Speed Group 606.8 153 1 1 545.4 43 1 1 305.2 91 1 1 324.6 95 1 1 373.4 50 1 2 236.8 30 1 2 257.6 75 1 2 368.8 83 1 2 330.6 30 1 3 247.6 36 1 3 310.4 32 1 3 387.2 66 1 3 320.2 51 2 1 282.2 91 2 1 255 65 2 1 325 80 2 1 224.4 81 2 2 302.6 39 2 2 244.8 37 2 2 290.6 55 2 2 171.4 56 2 3 209.2 76 2 3 182.8 52 2 3 203.6 31 2 3 105.4 123 3 1 101 119 3 1 170.8 122 3 1 121.8 65 3 2 153.2 70 3 2 107.4 134 3 1 162 69 3 2 112 100 3 2 122 53 3 3 142 60 3 3 123.2 43 3 3 130.2 57 3 3 85.6 93 4 2 59 135 4 1 114.4 68 4 2 55.6 186 4 1 75.2 122 4 1 66.4 116 4 2 98 90 4 1 63.2 110 4 2 106.2 64 4 3 79.4 79 4 3 128.8 57 4 3 72.2 52 4 3 573.6 96 1 1 664.2 80 1 1 363.6 61 1 1 355.8 107 1 1
  • 21.
    452.8 127 1 2 250.6 54 1 2 242 77 1 2 620.2 74 1 2 339.4 89 1 3 286.4 27 1 3 241 47 1 3 585 33 1 3 304.4 75 2 1 302.2 60 2 1 291 89 2 1 364.6 72 2 1 262 50 2 2 237.2 42 2 2 231.4 32 2 2 279.6 58 2 2 167.4 77 2 3 243.8 34 2 3 161 88 2 3 322.2 33 2 3 90.4 113 3 1 152.6 113 3 1 102.8 133 3 1 128.2 123 3 1 125 78 3 2 180.4 54 3 2 144 62 3 2 142 74 3 2 121.6 46 3 3 183 45 3 3 134.2 51 3 3 163 53 3 3 52 105 4 1 95.2 136 4 1 72.2 120 4 1 75 90 4 1 67.6 90 4 2 82.2 126 4 2 95 70 4 2 89.8 94 4 2 80.2 64 4 3 105.6 66 4 3 98.6 56 4 3 113.2 63 4 3 Training using SVM in MATLAB: The above shown raw data was segregated using two different criteria: Peak to Peak Voltage Difference (Distance group) and Time Difference (Speed group) All the points belonging to one particular distance group are put together. In the above case, each of groups 1, 2, 3, 4 are segregated and contain certain number of data points each. Similar process is done for speed groups also. In the above case, each of groups 1, 2, 3 are segregated. SVM training is binary, i.e. only two groups can be trained at once. Hence pairwise training of the above groups is done. Speed groups 1 & 2 are done first, then 2 & 3, and followed by 3 & 4. For time groups, the classification of group 2 is not very crisp, hence only groups 1 & 3 are trained for better results. A linear classification is used in this case for simplicity. MATLAB does not give the equation of the separating line (between two groups/classes). Hence the equation of this particular line has to be found out manually. The function ‘ginput’ has been used in MATLAB to extract two points in a line, which suffice the requirements to find the equation of that line. A standard form of ‘ax + by + c = 0’ has been incorporated to find the line equation’s parameters a, b and c. The equations of these lines are quintessential in classification of fresh data. We can find out the side of the line in which any particular point on a graph lies, using the same equation ax + by + c = 0, with
  • 22.
    substitution of x& y of that point. Locating the point between two particular separation lines helps us find the group to which a fresh data point lies. Plots: The results obtained from SVM training can be graphically plotted. SVM training for distance classes 1 & 2:
  • 23.
    SVM training forclasses 2 & 3: SVM training for distance classes 3 & 4:
  • 24.
    Combination of thedifferent distance groups: SVM training for speed classes 1 & 3:
  • 25.
    Combination of thedifferent speed groups:
  • 26.
  • 27.
  • 28.
    Wireless Sensor NetworkLocalization Using PIR Previously we have analyzed how we can use the conditioned analog output from our PIR sensor module to be able to classify the persons speed and distance and hence obtain a higher level of understanding the crowds or intruders activities in the area under surveillance. But the analog output consists of about 1 million samples for a second (1Mhz sampling frequency for 1 sec), each sample is of 10 bits. This much amount data (10 million bits approximately) is too much to be sent over a wireless link with almost zero delay. That’s why a compromise is made for almost real time detection of motion. For going the data of speed and distance a simple approximation of the monitored individual being present or not in the field of view of the PIR is what is obtained a simple 1 bit data from each sensor. Implementation: This concept is implemented by simply using a comparator circuit after the analog output the circuit used is given in the below figure. Figure. Digital Output circuit Detection Circuit: The Potentiometers adjust the reference voltage to the comparators, hence a positive peak for is detected by U2 and the negative peak by U3. These two digital outputs are fed to the MSP430 interrupt pins.
  • 29.
    Figure: Comparator Levelsand output Sensor Node: The Sensor node (shown below) consists of a MSP430 microcontroller. The microcontroller waits for an interrupt on a GPIO pin, connected to the PIR sensor module. Once this interrupt is detected immediately a packet with the Node number and Pin number is sent via the Zigbee module to the Zigbee coordinator Figure: Zigbee PIR Node Network: The Zigbee module used is from TI’s CC2530 Mini-ZNP kit. The Zigbee network is setup by the Zigbee coordinator on the Beaglebone. Once the network is setup each node when powered on connects to the Zigbee coordinator (original parent) or finds a router (parent) to become a child of and eventually connecting to the coordinator via a Multi-Hop Network. The Zigbee coordinator transmits the data received from the Zigbee Sensor network, via Wi-Fi so that it can be accessed by any Wi-Fi capable device that can connect to a static IP server. This is made possible as the ARM processor on the Beaglebone runs angstrom that hosts a server where the data is sent to, any client that connects to this server from different ports can access the sensor network data via Wi-Fi, hence expanding the capabilities of the entire sensor network.
  • 30.
    Figure: Network Diagram Figure: System Level Diagram
  • 31.
    Matlab Software Algorithm: Figure: Block Diagram of MATLAB Algorithm The MATLAB algorithm takes into input values from the Zigbee network, Node number and Pin Number. It plots the coverage area of the specific PIR depending on its known location in the area, hence by highlighting multiple triggers one can localise an individual using intersecting regions. Figure: MATLAB GUI a) Node 1 Field of view b) Node 2 Field of view Results: Once the Zigbee network was setup upon triggering of Node 1 we would see the plot update to show the highlighted field of view that is monitored by that node, as shown in the above figure. Similarly on triggering of Node 2 its respective field of view is highlighted. The grid represents an 8 feet X 8 feet grid that was used for testing purposes; the nodes were placed in the middle opposite to each other.
  • 32.
    Conclusion Our projectaims to use a simple passive sensor like the pyroelectric infrared sensor and implement an entire system for tracking, locating and verifying movements of human beings. We were able to start with a simple amplified and band passed analog signal extraction from the PIR. We then verified the results of [1] , where the effects of distance and direction were observed on the analog signal. We used K-nearest neighbor, Bayes and Support Vector Machine classifiers to extract and classify the information of speed and distance of the individual. By using the SVM linear boundaries were defined between each class and equations were used to simply verify which class a new test case belongs to. This allowed us to reduce the memory requirement on the sensor node side and hence allow us to greatly reduce the load on the network. For real time and low cost sensor network we fed the analog signal to a digital output giving rise to a 1 bit digital signal to indicate the presence or absence of motion of a human being. By using multiple PIR’s in an array we can use this simple 1 bit data to track the movements of an individual to certain extent, the more number of sensors the more accurate our results. For the sensor network we used a Multi-Hop Zigbee network which then fed the data to a Wi-Fi server on an ARM processor this allowed us to extend the range of the Sensor network from the base station as well as allow multiple off the shelf devices like phones and laptops to interface with the Zigbee network. The data obtained was then plotted on a MATLAB generated grid that in practice would be overlaid over the area monitored, this would allow us to visualize the triggers and detections of an individual in the area.
  • 33.
    References [1] PieroZappi, Elisabetta Farella, and Luca Benini,” Tracking Motion Direction and Distance With Pyroelectric IR Sensors”, IEEE Sensors Journal, VOL. 10, NO. 9, September 2010 [2]Emin Birey Soyer, “PIR sensor based event detection ” a thesis submitted to the Department of Electrical and Electronics Engineering and the institute of engineering and sciences of Bilkent University in partial fulfilment of the requirements for the Degree of Master of Science, July 2009 [3]R. Cucchiara, A. Prati, R. Vezzani, L. Benini, E. Farella, and P. Zappi, “Using a wireless sensor network to enhance video surveillance,” J. Ubiquitous Comput. Intell. (JUCI), vol. 1, pp. 1–11, 2006. [4] U. Gopinathan, D. Brady, and N. Pitsianis, “Coded apertures for efficient pyroelectric motion tracking,” Opt. Exp., vol. 11, no. 18, pp. 2142–2152, 2003. [5] Q. Hao, D. Brady, B. Guenther, J. Burchett, M. Shankar, and S. Feller, “Human tracking with wireless distributed pyroelectric sensors,” IEEE Sensors J., vol. 6, no. 6, pp. 1683–1696, Dec. 2006. [6] M. Shankar, J. B. Burchett, Q. Hao, B. D. Guenther, and D. J. Brady, “Human-tracking systems using pyroelectric infrared detectors,” Opt. Eng., vol. 45, no. 10, pp. 106401-1–106401-10, 2006. [7] N. Li and Q. Hao, “Multiple human tracking with wireless distributed pyro-electric sensors,” Proc. SPIE, vol. 6940, no. 1, pp. 694033-1–694033-12, 2008.
  • 34.
    APPENDIX A-PCB DESIGN The sensor board PCB design is shown below: Signal Conditioning Circuit :
  • 35.
    Annexure 1 LaboratorySetup: 5 Sensor Nodes with 15 sensor modules Component Manufacturer Cost per component Quantity Total cost of component 1 LM324 Quad Opamp TI $0.45 15 $6.75 2 MSP430G2553 TI $2.25 5 $11.25 3 CC2530 Mini ZNP kit TI $99 2 $198 4 LM317KTTR TI $0.84 5 $4.20 5 Beaglebone Circuitco $80 1 $80 6 Wi-fi dongle Asus $18 1 $18 7 USB hub Croma $6 1 $6 8 PIR Sensors Murata $1.2 15 $18 9 PCB Fabrication Chipkraft $1.66 15 $25 10 Miscellaneous discrete components $20 Total cost of the project $387.2 Approximate Rs. 21,300
  • 36.
    Annexure 2 RailwayPlatform Setup Features: 1. Coverage Area: 200 feet Platforms covering 5 Platforms 2. Communication: Using VHF radio setup for the Speaker and Walkie-Talkie system available at all Indian Railway stations 3. Control: Control Signals to Television sets, Speaker Systems and CCTV cameras, with Pan and Tilt Capabilities. 4. Graphical User Interface Design: For easy visualization of data at control station. Component (Package) Manufacturer Cost per component Quantity Total cost of component Comments 1 TLE2084A (SOIC) TI $3.00 400 $1200 JFET Fast response Op-amp 2 TM4C123GH6PM (LQFP) TI $4.50 200 $900 Microcontroller capable of SVM 3 TRF6901(LQFP) TI $4.50 200 $900 Single-Chip RF Transceiver 4 AC/DC PS 1PH404 Aegis PS $200 5 $1000 3.3V at 45 A Supply 5 Control Station - - - - Already Available 6 A3967 (SOIC) Allegro $0.50 100 $50 Control of Pan Tilt Motor 7 PIR Sensors Murata $1.2 400 $2800 High Sensitivity PIRs 8 PCB Fabrication - $1.00 400 $400 Designed for packages specified 9 Miscellaneous Costs for GUI and Infrastructure $2000 Includes: Wire laying, Secure boxes for sensors, Networking Total cost of the project $9250 Approximate Rs. 5,03,000