BAB I
PENDAHULUAN
A. Latar Belakang
Sel merupakan unit organisasi terkecil yang menjadi dasar kehidupan dalam arti
biologis. Semua fungsi kehidupan diatur dan berlangsung di dalam sel. Karena itulah, sel
dapat berfungsi secara autonom asalkan seluruh kebutuhan hidupnya terpenuhi.
Di dalam badan terdapat berbagai jenis sel dengan fungsi-fungsi yang sangat khusus,
semua sel sampai suatu taraf tertentu, mempunyai gaya hidup dan unsure structural yang
serupa. Sel terdiri atas nucleus, sitoplasma, lisosom, mitokondria, membrane sel, RE dan
Badan golgi yang semua bagian tersebut memiliki fungsinya masing-masing. Namun umur
dari setiap sel tidaklah sama, tergantung dari seberapa cepat sel tersebut beregenerasi.
Terdapat banyak cara dimana sel dapat mengalami kerusakan atau mati, tetapi
modalitas yang penting dari cedera cenderung dibagi menjadi beberapa kategori. Ada banyak
faktor yang dapat menyebabkan cederanya sel, salah satunya defisiensi oksigen atau bahan
makanan kritis lain, sebab tanpa oksigen berbagai aktifitas pemeliharaan dan sintetis dari sel
berhenti dengan cepat.
Ketika terpapar oleh sesuatu (terkena aksi) dari luar maka sel tubuh akan mengalami
jejas/injury dan melakukan proses reaksi. Aksi dapat menimbulkan kerusakan sel .Tubuh
melawan proses kerusakan dengan adaptasi sel.
Jika suatu stimulus yang menimbulkan cedera diberikan pada sebuah sel, maka efek
pertama yang penting adalah apa yang dinamakan kerusakan biokimiawi. Walaupun pada sel
yang cedera dapat terlihat perubahan-perubahan biokimiawi, kelainan yang sangat sering
terlihat merupakan efek kedua atau ketiga daripada kerusakan biokimiawi primer. Bila
terdapat banyak cedera, sel memiliki cadangan yang cukup untuk bekerja tanpa gangguan
fungsi yang berarti.
Akibat dari suatu serangan terhadap sel tidak selalu gangguan fungsi. Kenyataannya
terdapat mekanisme adaptasi sel terhadap berbagai gangguan. Misalnya, suatu reaksi yang
1
biasa dijumpai pada sebuah sel otot yang di tempatkan di bawah ketegangan abnormal adalah
kekuatan dengan pembesaran, suatu proses yang dinamakan hipertropi.
Kerusakan sel merupakan kondisi dimana sel sudah tidak dapat lagi melakukan
fungsinya secara optimal dikarenakan adanya penyebab-penyebab seperti defisiensi oksigen
atau bahan makanan yang dibutuhkan oleh sel untuk beregenerasi kurang. Sehingga fungsi
dari sel lama kelamaan akan menurun dan terkadang menyebabkan kematian pada sel.
B. Tujuan Penulisan
Tujuan penulisan makalah ini terdiri dari tujuan umum dan tujuan khusus.
1. Tujuan Umum
Mahasiswa dapat mengetahui bentuk-bentuk kerusakan sel.
2. Tujuan Khusus
Tujuan khusus yang ingin dicapai dalam penulisan makalah ini adalah mahasiswa
mampu:
a. Mengetahui apa itu Degenerasi
b. Mengetahui apa itu Nekrosis
C. Metode Penulisan
Metode penulisan makalah ini yaitu menggunakan metode kepustakaan, yang dilakukan
dengan membaca dan mengutip beberapa buku dan media internet yang berhubungan dengan
Degenerasi dan Nekrosis.
2
BAB II
TINJAUAN TEORI
A. DEGENERASI.
I. Pengertian
Degenerasi sel atau kemunduran sel adalah kelainan sel yang terjadi akibat cedera ringan.
Cedera ringan yang mengenai struktur dalam sel seperti mitokondria dan sitoplasma akan
mengganggu proses metabolisme sel. Kerusakan ini sifatnya reversibel artinya bisa
diperbaiki apabila penyebabnya segera dihilangkan. Apabila tidak dihilangkan, atau
bertambah berat, maka kerusakan menjadi ireversibel, dan sel akan mati. (gbr. 1 : Jajas
Sel Reversible dan Ireversible) Kelainan sel pada cedera ringan yang bersifat reversibel
inilah yang dinamakan kelainan degenerasi. Degenerasi ini akan menimbulkan
tertimbunnya berbagai macam bahan di dalam maupun di luar sel.
Degenerasi dapat dibagi menjadi dua golongan yaitu pembengkakan sel dan perubahan
perlemakan. Pembengkakan sel timbul jika sel tidak dapat mengatur keseimbangan ion
dan cairan yang menyebabkan hidrasi sel. Sedangkan perubahan perlemakan
bermanifestasi sebagai vakuola-vakuola lemak di dalam sitoplasma dan terjadi karena
hipoksia atau bahan toksik. Perubahan perlemakan dijumpai pada sel yang tergantung
pada metabolisme lemak seperti sel hepatosit dan sel miokard.
3
gbr. 1 : Jajas Sel Reversible dan Ireversible
Apabila sebuah stimulus menyebabkan cedera sel, maka perubahan yang pertama kali
terjadi adalah terjadinya kerusakan biokimiawi yang mengganggu proses metabolisme.
Sel bisa tetap normal atau menunjukkan kelainan fungsi yang diikuti dengan perubahan
morfologis. Gangguan fungsi tersebut bisa bersifat reversibel ataupun ireversibel sel
tergantung dari mekanisme adaptasi sel. Cedera reversibel disebut juga cedera subletal
dan cedera ireversibel disebut juga cedera letal.
a) Cedera subletal
Terjadi bila sebuah stimulus menyebabkan sel cedera dan menunjukkan perubahan
morfologis tetapi sel tidak mati. Perubahan subletal ini bersifat reversibel dimana bila
stimulusnya dihentikan maka sel akan kembali pulih seperti sebelumnya. Cedera
subletal ini disebut juga proses degeneratif. Perubahan degeneratif lebih sering
mengenai sitoplasma, sedangkan nukleus tetap dapat mempertahankan integritasnya.
Bentuk perubahan degeneratif yang paling sering terjadi adalah akumulasi cairan di
dalam sel akibat gangguan mekanisme pengaturan cairan. Biasanya disebabkan
karena berkurangnya energi yang digunakan pompa natrium untuk mengeluarkan
4
natrium dari intrasel. Sitoplasma akan terlihat keruh dan kasar (degenerasi bengkak
keruh).
Dapat juga terjadi degenerasi lebih berat yaitu degenerasi lemak atau infiltrasi lemak
dimana terjadi penumpukan lemak intrasel sehingga inti terdesak ke pinggir. Jaringan
akan bengkak dan bertambah berat dan terlihat kekuning-kuningan. Misalnya,
perlemakan hati (fatty liver) pada keadaan malnutrisi dan alkoholik.
b) Cedera Letal
Bila stimulus yang menyebabkan sel cedera cukup berat dan berlangsung lama serta
melebihi kemampuan sel untuk beradaptasi maka akan menyebabkan kerusakan sel
yang bersifat ireversibel (cedera sel) yang berlanjut kepada kematian sel.
II. Penyebab Degenerasi
5
Jejas sel merupakan keadaan dimana sel beradaptasi secara berlebih atau sebaliknya, sel
tidak memungkinkan untuk beradaptasi secara normal. Di bawah ini merupakan
penyebab-penyebab dari jejas sel :
1. Kekurangan oksigen
2. Kekurangan nutrisi/malnutrisi
3. Infeksi sel
4. Respons imun yang abnormal/reaksi imunologi
5. Faktor fisik (suhu, temperature, radiasi, trauma, dan gejala kelistrikan) dan kimia
(bahan-bahan kimia beracun)
6. Defect (cacat / kegagalan) genetic
7. Penuaan
Berdasarkan tingkat kerusakannya, jejas sel dibedakan menjadi dua kategori utama, yaitu
jejas reversible (degenerasi sel) dan jejas irreversible (kematian sel). Contoh degenerasi
sel ialah mola hidatidosa termasuk jejas sel yang reversible yaitu apabila penyebabnya
dihilangkan organ atau jaringan bisa berfungsi normal.
Sel dapat cedera akibat berbagai stresor. Cedera terjadi apabila stresor tersebut melebihi
kapasitas adaptif sel. Stresor penyebab cedera sel adalah sebagai berikut :
6
III. Jenis-Jenis Degenerasi
Berbagai jenis degenerasi sel yang sering dijumpai antara lain:
1. Degenerasi Albumin
Pembengkakan sel adalah manifestasi awal sel terhadap semua jejas sel. Perubahan
morfologi yang terjadi sulit dilihat dengan mikroskop cahaya. Bila pembengkakan
sel sudah mengenai seluruh sel dalam organ, jaringan akan tampak pucat, terjadi
peningkatan turgor, dan berat organ. Gambaran mikroskopis menunjukkan sel
membengkak menyebabkan desakan pada kapiler-kapiler organ. Bila penimbunan
air dalam sel berlanjut karena jejas sel semakin berat akan timbul vakuola-vakuola
kecil dan nampak cerah dalam sitoplasma. Vakuola yang terjadi disebabkan oleh
pembengkakan reticulum endoplasmik.
2. Degenerasi Hidrofik (Degenerasi Vakuolar)
7
Degenerasi hidrofik merupakan jejas sel yang reversible dengan penimbunan
intraselular yang lebih parah jika dengan degenerasi albumin. Merupakan suatu
cedera sel yang menyebabkan sel itu tampak bengkak.Hal itu dikarenakan
meningkatnya akumulasi air dalam sitoplasma.Sel yang mengalami degenerasi
hidropik secara mikroskopis tampak sebagai berikut:
• Sel tampak membesar atau bengkak karena akumulasi air dalam
sitoplasmanya
• Sitoplasma tampak pucat
• Inti tetap berada di tengah
• Pada organ hati,akan tampak lumen sinusoid itu menyempit
• Pada organ ginjal,akan tampak lumen tubulus ginjal menyempit
• Pada keadaan ekstrim sitoplasma sel akan tampak jernih dan ukuran sel
makin membesar (Balloning Degeneration) sering ditemukan pada sel
epidermal yang terinfeksi epitheliotropic virus, seperti pada pox virus.
Sedangkan secara makroskopis,sel akan tampak normal sampai bengkak,bidang
sayatan tampak cembung,dan lisis dari sel epidermal. Degenerasi Hidropik sering
dijumpai pada sel endothel, alveoli, sel epitel tubulus renalis, hepatosit, sel-sel
neuron dan glia otak.Dari kesekian sel itu,yang paling rentan adalah sel-sel otot
jantung dan sel sel pada otak.
Etiologinya sama dengan pembengkakan sel hanya intensitas rangsangan patologik
lebih berat dan jangka waktu terpapar rangsangan patologik lebih lama.
Secara miokroskopik organ yang mengalami degenerasi hidrofik menjadi lebih
besar dan lebih berat daripada normal dsan juga nampak lebih pucat. Nampak juga
vakuola-vakuola kecil sampai besar dalam sitoplasma.
Degenerasi ini menunjukkan adanya edema intraseluler, yaitu adanya peningkatan
kandungan air pada rongga-rongga sel selain peningkatan kandungan air pada
mitokondria dan reticulum endoplasma. Pada mola hedatidosa telihat banyak sekali
8
gross (gerombolan) mole yang berisi cairan. Mekanisme yang mendasari terjadinya
generasi ini yaitu kekurangan oksigen, karena adanya toksik, dan karena pengaruh
osmotic.
3. Degenerasi Lemak
Degenerasi lemak dan perubahan perlemakan (fatty change) menggambarkan
adanya penimbunan abnormal trigliserid dalam sel parenkim. Perubahan
perlemakan sering terjadi di hepar karena hepar merupakan organ utama dalam
metabolisme lemak selain organ jantung, otot dan ginjal.
Etiologi dari degenerasi lemak adalah toksin, malnutrisi protein, diabetes mellitus,
obesitas, dan anoksia. Jika terjadi gangguan dalam proses metabolisme lemak, akan
timbul penimbunan trigliserid yang berlebihan. Akibat perubahan perlemakan
tergantung dari banyaknya timbunan lemak. Jika tidak terlalu banyak timbunan
lemak, tidak menyebabkan gangguan fungsi sel, tetapi jika timbunan lemak
berlebihan, terjadi perubahan perlemakan yang menyebabkan nekrosis.
4. Degenerasi Hyalin (Perubahan Hyalin)
Istilah hyaline digunakan untuk istilah deskriprif histologik dan bukan sebagai
tanda adanya jejas sel. Umumnya perubahan hyalin merupakan perubahan dalam sel
atau rongga ekstraseluler yang memberikan gambaran homogeni, cerah dan
berwarna merah muda dengan pewarnaan Hematoksilin Eosin. Keadaan ini
terbentuk akibat berbagai perubahan dan tidak menunjukkan suatu bentuk
penimbunan yang spesifik.
 Otot pucat
 Serabut otot terurai/putus-putus
9
Contoh : degenerasi hialin pada otot ( penyakit Boutvuur)
5. Degenerasi Zenker
Dahulu dikenal sebagai degenerasi hialin pada otot sadar yang mengalami nekrosis.
Otot yang mengalami degenerasi zenker adalah otot rektus abdominis dan
diafragma.
6. Degenerasi Mukoid
Mukus adalah substansi kompleks yang cerah, kental, dan berlendir dengan
komposisi yang bermacam-macam dan pada keadaan normal disekresi oleh sel
epitel serta dapat pula sebagai bagian dari matriks jaringan ikat longgar tertentu.
Musin dapat dijumpai di dalam sel, dan mendesak inti ke tepi seperti pada
adenokarsinoma gaster yang memberikan gambaran difus terdiri atas sel-sel gaster
yang memiliki sifat ganas dan mengandung musin. Musin tersebut akan mendesak
inti ke tepi sehingga sel menyerupai cincin dinamakan Signet Ring Cell. Musin di
jaringan ikat, dahulu dinamakan degenerasi miksomatosa. Keadaan ini
menunjukkan adanya musin di daerah interselular dan memisahkan sel-sel Stelata
(Stellate Cell/ Star Cell). (Janti Sudiono, 2003 : 14-20)
IV. Mekanisme Degenerasi
Iskemia adalah suatu keadaan dimana terjadi penurunan suplai oksigen terhadap
suatu jaringan atau organ tertentu. Iskemia dapat disebabkan oleh oklusi (bendungan)
terhadap aliran darah misal karena aterosklerosis, trombus atau emboli dan spasme
pembuluh darah.
Iskemia merupakan penyebab cedera sel yang paling sering terjadi. Iskemia pada
suatu organ menyebabkan terjadinya hipoksia pada sel-selnya, karena sel mengalami
penurunan suplai oksigen sehingga menyebabkan metababolisme di dalam sel berubah
anaerob.
10
Akibatnya terjadi penurunan produksi ATP (adenosine trifosfat) sebagai sumber
energi terhadap berbagai aktifitas sel, termasuk didalammya adalah penurunan energi
untuk aktifitas transport aktif. transport aktif menggerakan pompa natrium memompa
natrium dari intrasel ke luar sel, karena adanya penurunan sumber energi untuk
menggerakkan pompa natrium maka terjadi kelebihan ion natrium di dalam sel.
Sebagai dampak kelebihan ion natrium intraselular ini terjadi pemindahan air dari
ekstrasel ke dalam intrasel sehingga terjadilah penumpukan cairan dalam sel/oedema
sel (pembengkakan seluler). Pada kondisi ini sitoplasma secara mikroskopik akan
tampak pucat.
Apablia kondisi berlangsung terus menerus organela-organela dapat mengalami
pembengkakan, termasuk retikulum endoplasma. Bila penyebab keadaan ini segera
teratasi maka sel akan berangsur kepada fungsi dan struktur semula, akan tetapi kalau
faktor penyebabnya tidak hilang dan terus menerus (persisten) terjadi kondisi yang
kekurangan oksigen maka bisa terjadi penurunan fungsi mitokondria dan organela lain
seperti retikulum endoplasma yang mensintesa protein dan lipid untuk regenerasi
membran sel.
Kerusakan membran sel juga terjadi karena tidak berfungsinya pompa kalsium
juga menyebabkan kalisum bebas masuk ke intrasel dan mengaktifkan enzim
phospolipase sehingga mengakibatkan kerusakan membran sel. Selain hal tersebut di
atas, iskemia menyebabkan metabolisme anaerob. Dampak negatif metabolisme
anaerob adalah penumpukan asam laktat intrasel, selanjutnya menurunkan pH cairan
intrasel dan mengganggu proses kerja dari enzim-enzim intra sel.
B. NEKROSIS.
I. Pengertian
Nekrosis merupakan kematian sel sebagai akibat dari adanya kerusakan sel akut
atau trauma (misalnya: kekurangan oksigen, perubahan suhu yang ekstrem, dan cedera
mekanis), di mana kematian sel tersebut terjadi secara tidak terkontrol yang dapat
11
menyebabkan rusaknya sel, adanya respon peradangan dan sangat berpotensi
menyebabkan masalah kesehatan yang serius.
Stimulus yang terlalu berat dan berlangsung lama serta melebihi kapasitas adaptif
sel akan menyebabkan kematian sel di mana sel tidak mampu lagi mengompensasi
tuntutan perubahan. Sekelompok sel yang mengalami kematian dapat dikenali dengan
adanya enzim-enzim lisis yang melarutkan berbagai unsur sel serta timbulnya
peradangan. Leukosit akan membantu mencerna sel-sel yang mati dan selanjutnya
mulai terjadi perubahan-perubahan secara morfologis.
Nekrosis biasanya disebabkan karena stimulus yang bersifat patologis. Selain
karena stimulus patologis, kematian sel juga dapat terjadi melalui mekanisme kematian
sel yang sudah terprogram di mana setelah mencapai masa hidup tertentu maka sel akan
mati. Mekanisme ini disebut apoptosis, sel akan menghancurkan dirinya sendiri (bunuh
diri/suicide), tetapi apoptosis dapat juga dipicu oleh keadaan iskemia.
12
II. Jenis-Jenis Nekrosis
Ada tujuh khas morfologi pola nekrosis:
1. Nekrosis coagulative biasanya terlihat pada hipoksia (oksigen rendah) lingkungan,
seperti infark sebuah. Garis besar sel tetap setelah kematian sel dan dapat diamati
oleh cahaya mikroskop. Hipoksia infark di otak namun mengakibatkan nekrosis
Liquefactive.
2. Liquefactive nekrosis (atau nekrosis colliquative) biasanya berhubungan dengan
kerusakan seluler dan nanah formasi (misalnya pneumonia). Ini khas infeksi bakteri
atau jamur, kadang-kadang, karena kemampuan mereka untuk merangsang reaksi
inflamasi. Iskemia (pembatasan pasokan darah) di otak menghasilkan liquefactive,
bukan nekrosis coagulative karena tidak adanya dukungan substansial stroma .
3. Gummatous nekrosis terbatas pada nekrosis yang melibatkan spirochaetal infeksi
(misalnya sifilis).
4. Dengue nekrosis adalah karena penyumbatan pada drainase vena dari suatu organ
atau jaringan (misalnya, dalam torsi testis ).
5. Nekrosis Caseous adalah bentuk spesifik dari nekrosis koagulasi biasanya
disebabkan oleh mikobakteri (misalnya tuberkulosis), jamur, dan beberapa zat
asing. Hal ini dapat dianggap sebagai kombinasi dari nekrosis coagulative dan
liquefactive.
6. Lemak nekrosis hasil dari tindakan lipase di jaringan lemak (misalnya, pankreatitis
akut , payudara nekrosis jaringan).
7. Nekrosis fibrinoid disebabkan oleh kekebalan yang diperantarai vaskular kerusakan.
Hal ini ditandai dengan deposisi fibrin seperti protein bahan di arteri dinding, yang
muncul buram dan eosinofilik pada mikroskop cahaya.
III. Penyebab dan Akibat dari Nekrosis
1. Penyebab nekrosis
 Iskhemi
Iskhemi dapat terjadi karena perbekalan (supply) oksigen dan makanan untuk
suatu alat tubuh terputus. Iskhemi terjadi pada infak, yaitu kematian jaringan
13
akibat penyumbatan pembuluh darah. Penyumbatan dapat terjadi akibat
pembentukan trombus. Penyumbatan mengakibatkan anoxia. Nekrosis terutama
terjadi apabila daerah yang terkena tidak mendapat pertolongan sirkulasi
kolateral. Nekrosis lebih mudah terjadi pada jaringan-jaringan yang bersifat
rentan terhadap anoxia. Jaringan yang sangat rentan terhadap anoxia ialah otak.
 Agens biologik
Toksin bakteri dapat mengakibatkan kerusakan dinding pembuluh darah dan
trombosis. Toksin ini biasanya berasal dari bakteri-bakteri yang virulen, baik
endo maupun eksotoksin. Bila toksin kurang keras, biasanya hanya
mengakibatkan radang. Virus dan parasit dapat mengeluarkan berbagai enzim
dan toksin, yang secara langsung atau tidak langsung mempengaruhi jaringan,
sehingga timbul nekrosis.
 Agens kimia
Dapat eksogen maupun endogen. Meskipun zat kimia merupakan juga
merupakan juga zat yang biasa terdapat pada tubuh, seperti natrium dan
glukose, tapi kalau konsentrasinya tinggi dapat menimbulkan nekrosis akibat
gangguan keseimbangan kosmotik sel. Beberapa zat tertentu dalam konsentrasi
yang rendah sudah dapat merupakan racun dan mematikan sel, sedang yang lain
baru menimbulkan kerusakan jaringan bila konsentrasinya tinggi.
 Agens fisik
Trauma, suhu yang sangat ekstrem, baik panas maupun dingin, tenaga listrik,
cahaya matahari, tenaga radiasi. Kerusakan sel dapat terjadi karena timbul
kerusakan potoplasma akibat ionisasi atau tenaga fisik, sehingga timbul
kekacauan tata kimia potoplasma dan inti.
 Kerentanan (hypersensitivity)
Kerentanan jaringan dapat timbul spontan atau secara didapat (acquired) dan
menimbulkan reaksi imunologik. Pada seseorang bersensitif terhadap obat-
obatan sulfa dapat timbul nekrosis pada epitel tubulus ginjal apabila ia makan
obat-obatan sulfa. Juga dapat timbul nekrosis pada pembuluh-pembuluh darah.
Dalam imunologi dikenal reaksi Schwartzman dan reaksi Arthus.
14
2. Akibat Nekrosis
 Secara umum nekrosis akan menyebabkan :
- Hilangnya fungsi daerah yang mati
- Menjadi focus infeksi dan merupakan media pertumbuhan yang baik untuk
bakteri tertentu misalnya bakteri saprofit pada gangreng.
- Menimbulkan perubahan sistemik seperti demam dan peningkatan leokosit.
- Peningkatan kadar enzim-enzim tertentu dalam darah akibat kebocoran sel-
sel yang mati
 Sekitar 10% kasus terjadi pada bayi dan anak-anak.
Pada bayi baru lahir, nekrosis kortikalis terjadi karena:
- persalinan yang disertai dengan abruptio placentae - sepsis bakterialis.
Pada anak-anak, nekrosis kortikalis terjadi karena:
- infeksi
- dehidrasi
- syok
- sindroma hemolitik-uremik.
 Pada dewasa, 30% kasus disebabkan oleh sepsis bakterialis.
Sekitar 50% kasus terjadi pada wanita yang mengalami komplikasi kehamilan:
- abruptio placenta
- placenta previa
- perdarahan rahim
- infeksi yang terjadi segera setelah melahirkan (sepsis puerpurium)
- penyumbatan arteri oleh cairan ketuban (emboli)
- kematian janin di dalam rahim
- pre-eklamsi (tekanan darah tinggi disertai adanya protein dalam air kemih
atau penimbunan cairan selama kehamilan)
IV. Pengobatan Nekrosis
Pengobatan nekrosis biasanya melibatkan dua proses yang berbeda. Biasanya,
penyebab nekrosis harus diobati sebelum jaringan mati sendiri dapat ditangani..
Sebagai contoh, seorang korban gigitan ular atau laba-laba akan menerima anti racun
15
untuk menghentikan penyebaran racun, sedangkan pasien yang terinfeksi akan
menerima antibiotik. Bahkan setelah penyebab awal nekrosis telah dihentikan, jaringan
nekrotik akan tetap dalam tubuh. Respon kekebalan tubuh terhadap apoptosis,
pemecahan otomatis turun dan daur ulang bahan sel, tidak dipicu oleh kematian sel
nekrotik. Terapi standar nekrosis (luka, luka baring, luka bakar, dll) adalah bedah
pengangkatan jaringan nekrotik. Tergantung pada beratnya nekrosis, ini bisa berkisar
dari penghapusan patch kecil dari kulit, untuk menyelesaikan amputasi anggota badan
yang terkena atau organ. Kimia penghapusan, melalui enzimatik agen debriding, adalah
pilihan lain. Dalam kasus pilih, khusus belatung terapi telah digunakan dengan hasil
yang baik.
IV. Contoh Penyakit Nekrosis
Gangren merupakan kematian dari jaringan sebagai suatu massa, seringkali dengan
pembusukan, terjadi karena bagian tubuh seperti kulit, otot atau organ kekurangan
sirkulasi darah. Ada beberapa tipe gangren :
a). Gangren kering
Disebabkan iskemia tanpa adanya edema atau infeksi makroskopik. Biasanya
pada anggota gerak, mengalami mumifikasi, terdapat garis demarkasi. Biasanya
setelah sumbatan arterial secara berangsur-angsur.
b). Gangren basah
Membusuk dan membengkak, organ atau anggota gerak. Setelah sumbatan
arterial atau kadang vena, sering dipersulit oleh infeksi, seringkali infeksi
saprofitik. Sering pada strangulasi usus. Juga infeksi anggota gerak dari gangren
yang sebelumnya kering.
Penyebab gangren:
1). Vaskular: ateroma, aneurisma, trombosis, keracunan ergot, tumor, pembalutan,
torniket, ligasi, strangulasi, hematoma, embolisme.
16
2). Traumatik: cedera crushing dengan kekurangan pasikan darah, ulkus dekubitus, dll.
3). Fisiko-kimiawi: panas, dingin, asam, alkali, sinar X dll.
4). Infektif: piogenik akut (karbunkel), infeksi berat dengan trombosis vaskuler
(apendiks gangrenosa), infeksi klostridia (gas gangren)
5). Penyakit saraf: siringomielia, dan tabesdorsalis ulkus tropik (kaitan dengan
kehilangan saraf sensorik
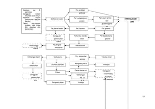
Patofisiologi gangreng :
Ada dua teori utama mengenai terjadinya komplikasi kronik DM akibat hiperglikemia,
yaitu teori sorbitol dan teori glikosilasi.
1. Teori Sorbitol
Hiperglikemia akan menyebabkan penumpukan kadar glukosa pada sel dan
jaringan tertentu dan dapat mentransport glukosa tanpa insulin. Glukosa yang
berlebihan ini tidak akan termetabolisasi habis secara normal melalui glikolisis,
tetapi sebagian dengan perantaraan enzim aldose reduktase akan diubah menjadi
sorbitol. Sorbitol akan tertumpuk dalam sel / jaringan tersebut dan menyebabkan
kerusakan dan perubahan fungsi.
2. Teori Glikosilasi
Akibat hiperglikemia akan menyebabkan terjadinya glikosilasi pada semua
protein, terutama yang mengandung senyawa lisin. Terjadinya proses glikosilasi
pada protein membran basal dapat menjelaskan semua komplikasi baik makro
maupun mikro vaskular.
Terjadinya Kaki Diabetik (KD) sendiri disebabkan oleh faktor – faktor disebutkan
dalam etiologi. Faktor utama yang berperan timbulnya KD adalah angiopati,
neuropati dan infeksi. Neuropati merupakan faktor penting untuk terjadinya KD.
Adanya neuropati perifer akan menyebabkan terjadinya gangguan sensorik
maupun motorik. Gangguan sensorik akan menyebabkan hilang atau menurunnya
sensasi nyeri pada kaki, sehingga akan mengalami trauma tanpa terasa yang
mengakibatkan terjadinya ulkus pada kaki gangguan motorik juga akan
17
mengakibatkan terjadinya atrofi otot kaki, sehingga merubah titik tumpu yang
menyebabkan ulsetrasi pada kaki pasien. Angiopati akan menyebabkan
terganggunya aliran darah ke kaki. Apabila sumbatan darah terjadi pada
pembuluh darah yang lebih besar maka penderita akan merasa sakit tungkainya
sesudah ia berjalan pada jarak tertentu. Manifestasi gangguan pembuluh darah
yang lain dapat berupa : ujung kaki terasa dingin, nyeri kaki di malam hari, denyut
arteri hilang, kaki menjadi pucat bila dinaikkan. Adanya angiopati tersebut akan
menyebabkan terjadinya penurunan asupan nutrisi, oksigen ( zat asam ) serta
antibiotika sehingga menyebabkan luka sulit sembuh ( Levin,1993). Infeksi sering
merupakan komplikasi yang menyertai KD akibat berkurangnya aliran darah atau
neuropati, sehingga faktor angiopati dan infeksi berpengaruh terhdap
penyembuhan atau pengobatan dari KD.
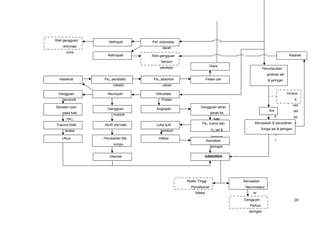
18
19
Risiko tinggi
cidera
Pe↓ berat badan
Gangguan
pemenuhan
nutrisi
Pe↑ katabolisme
gliserol
Terbentuk benda
keton
Ketoasidosis
Pe↓ tingkat
kesadaran
Kelainan sel B
pankreas
Gangguan sistem
imunitas (auto-imun)
Kelainan insulin
(penurunan res-pon
insulin)
Faktor ling-kungan
(infeksi, diet tinggi
KH, obesitas dan
kehamilan)
Defisiensi insulin
Pe↓ ambilan
glukosa
Pe↑ metabolisme
protein
Pe↑ asam amino
dan
glukoheogene
sis
Pe↑ gliserol
HIPERGLIKEMI
(DM)
Pe↑ lipolisis
Tubulus renalPe↓ resbsorbsi
gukosa
Glukosuria
Kelemahan
Diuresis osmotik
Poliuri
Gangguan
pemenuhan
ADL
Cairan keluar >>
Rangsang haus
Polidipsi
Rangsang lapar Polifagi
Kehilangan kalori
Kehilangan
Na, Cl,
K, P
Gangguan
keseimbang
an cairan
dan elektrolit
20
Penumpukan
glukosa sel
& jaringan
Sor
b
i
t
o
l
Glukos
a
red
ukt
as
eKerusakan & perubahan
fungsi sel & jaringan
Glikosilasi
Protein
NeuropatiGangguan
sensorik
Gangguan
motorik
Sensasi nyeri
pada kaki
me↓
Trauma tidak
terasa
Ulkus
Atrofi otot kaki
Perubahan titik
tumpu
Ulserasi
Angiopati
Gangguan aliran
darah ke
kaki
Pe↓ nutrisi dan
O2
sel &
jaringan
Luka sulit
sembuh
Infeksi
Kematian
jaringan
GANGREN
Intestinal Pe↓ peristaltic
intestin
Pe↓ absorbsi
cairan
Feses cair
Diare
Risiko Tinggi
Penyebaran
Infeksi
Kerusakan
Neurovaskul
er
Gangguan
Perfusi
Jaringan
Pe↑ viskositas
darah
Retinopati
NefropatiRisti gangguan
eliminasi
urine
Risti gangguan
Sensori
persepsi
Katarak
BAB III
PENUTUP
A. Kesimpulan
1. Degenerasi sel atau kemunduran sel adalah kelainan sel yang terjadi akibat
cedera ringan. Kerusakan ini sifatnya reversibel artinya bisa diperbaiki
apabila penyebabnya segera dihilangkan. Apabila tidak dihilangkan atau
bertambah berat, maka kerusakan menjadi ireversibel, dan sel akan mati.
2. Penyebab degenerasi sel bermacam-macam yaitu kekurangan oksigen,
kekurangan nutrisi/malnutrisi, infeksi sel, respons imun yang abnormal/reaksi
imunologi, faktor fisik (suhu, temperature, radiasi, trauma, dan gejala
kelistrikan) dan kimia (bahan-bahan kimia beracun), defect
(cacat/kegagalan) genetik dan penuaan.
3. Nekrosis merupakan kematian sel sebagai akibat dari adanya kerusakan sel
akut atau trauma (misalnya: kekurangan oksigen, perubahan suhu yang
ekstrem, dan cedera mekanis), di mana kematian sel tersebut terjadi secara
tidak terkontrol yang dapat menyebabkan rusaknya sel, adanya respon
peradangan dan sangat berpotensi menyebabkan masalah kesehatan yang
serius.
4. Nekrosis ada 7 jenis, yaitu:
- Nekrosis coagulative
- Liquefactive nekrosis (atau nekrosis colliquative)
- Gummatous nekrosis
- Dengue nekrosis
- Nekrosis caseous
- Lemak nekrosis
- Nekrosis fibrinoid
5. Penyebab nekrosis ada 5, yaitu:
 Iskhemi
 Agens biologic
 Agens kimia
 Agens fisik
 Kerentanan (hypersensitivity)
B. Saran
Degenerasi dan Nekrosis merupakan suatu bentuk kerusakan sel sebagai akibat
dari adanya kerusakan sel akut atau trauma, di mana kerusakan sel tersebut
terjadi secara tidak terkontrol. Oleh karena itu kita perlu memperhatikan
makanan yang akan kita konsumsi, menjaga aktivitas fisik serta selalu
mengutamakan prilaku sehat agar tidak menyebabkan timbulnya gejala-gejala
degenerasi dan nekrosis yang dapat merusak sel dan berpotensi menimbulkan
masalah kesehatan yang serius.

Degenerasi dan Nekrosis

  • 1.
    BAB I PENDAHULUAN A. LatarBelakang Sel merupakan unit organisasi terkecil yang menjadi dasar kehidupan dalam arti biologis. Semua fungsi kehidupan diatur dan berlangsung di dalam sel. Karena itulah, sel dapat berfungsi secara autonom asalkan seluruh kebutuhan hidupnya terpenuhi. Di dalam badan terdapat berbagai jenis sel dengan fungsi-fungsi yang sangat khusus, semua sel sampai suatu taraf tertentu, mempunyai gaya hidup dan unsure structural yang serupa. Sel terdiri atas nucleus, sitoplasma, lisosom, mitokondria, membrane sel, RE dan Badan golgi yang semua bagian tersebut memiliki fungsinya masing-masing. Namun umur dari setiap sel tidaklah sama, tergantung dari seberapa cepat sel tersebut beregenerasi. Terdapat banyak cara dimana sel dapat mengalami kerusakan atau mati, tetapi modalitas yang penting dari cedera cenderung dibagi menjadi beberapa kategori. Ada banyak faktor yang dapat menyebabkan cederanya sel, salah satunya defisiensi oksigen atau bahan makanan kritis lain, sebab tanpa oksigen berbagai aktifitas pemeliharaan dan sintetis dari sel berhenti dengan cepat. Ketika terpapar oleh sesuatu (terkena aksi) dari luar maka sel tubuh akan mengalami jejas/injury dan melakukan proses reaksi. Aksi dapat menimbulkan kerusakan sel .Tubuh melawan proses kerusakan dengan adaptasi sel. Jika suatu stimulus yang menimbulkan cedera diberikan pada sebuah sel, maka efek pertama yang penting adalah apa yang dinamakan kerusakan biokimiawi. Walaupun pada sel yang cedera dapat terlihat perubahan-perubahan biokimiawi, kelainan yang sangat sering terlihat merupakan efek kedua atau ketiga daripada kerusakan biokimiawi primer. Bila terdapat banyak cedera, sel memiliki cadangan yang cukup untuk bekerja tanpa gangguan fungsi yang berarti. Akibat dari suatu serangan terhadap sel tidak selalu gangguan fungsi. Kenyataannya terdapat mekanisme adaptasi sel terhadap berbagai gangguan. Misalnya, suatu reaksi yang 1
  • 2.
    biasa dijumpai padasebuah sel otot yang di tempatkan di bawah ketegangan abnormal adalah kekuatan dengan pembesaran, suatu proses yang dinamakan hipertropi. Kerusakan sel merupakan kondisi dimana sel sudah tidak dapat lagi melakukan fungsinya secara optimal dikarenakan adanya penyebab-penyebab seperti defisiensi oksigen atau bahan makanan yang dibutuhkan oleh sel untuk beregenerasi kurang. Sehingga fungsi dari sel lama kelamaan akan menurun dan terkadang menyebabkan kematian pada sel. B. Tujuan Penulisan Tujuan penulisan makalah ini terdiri dari tujuan umum dan tujuan khusus. 1. Tujuan Umum Mahasiswa dapat mengetahui bentuk-bentuk kerusakan sel. 2. Tujuan Khusus Tujuan khusus yang ingin dicapai dalam penulisan makalah ini adalah mahasiswa mampu: a. Mengetahui apa itu Degenerasi b. Mengetahui apa itu Nekrosis C. Metode Penulisan Metode penulisan makalah ini yaitu menggunakan metode kepustakaan, yang dilakukan dengan membaca dan mengutip beberapa buku dan media internet yang berhubungan dengan Degenerasi dan Nekrosis. 2
  • 3.
    BAB II TINJAUAN TEORI A.DEGENERASI. I. Pengertian Degenerasi sel atau kemunduran sel adalah kelainan sel yang terjadi akibat cedera ringan. Cedera ringan yang mengenai struktur dalam sel seperti mitokondria dan sitoplasma akan mengganggu proses metabolisme sel. Kerusakan ini sifatnya reversibel artinya bisa diperbaiki apabila penyebabnya segera dihilangkan. Apabila tidak dihilangkan, atau bertambah berat, maka kerusakan menjadi ireversibel, dan sel akan mati. (gbr. 1 : Jajas Sel Reversible dan Ireversible) Kelainan sel pada cedera ringan yang bersifat reversibel inilah yang dinamakan kelainan degenerasi. Degenerasi ini akan menimbulkan tertimbunnya berbagai macam bahan di dalam maupun di luar sel. Degenerasi dapat dibagi menjadi dua golongan yaitu pembengkakan sel dan perubahan perlemakan. Pembengkakan sel timbul jika sel tidak dapat mengatur keseimbangan ion dan cairan yang menyebabkan hidrasi sel. Sedangkan perubahan perlemakan bermanifestasi sebagai vakuola-vakuola lemak di dalam sitoplasma dan terjadi karena hipoksia atau bahan toksik. Perubahan perlemakan dijumpai pada sel yang tergantung pada metabolisme lemak seperti sel hepatosit dan sel miokard. 3
  • 4.
    gbr. 1 :Jajas Sel Reversible dan Ireversible Apabila sebuah stimulus menyebabkan cedera sel, maka perubahan yang pertama kali terjadi adalah terjadinya kerusakan biokimiawi yang mengganggu proses metabolisme. Sel bisa tetap normal atau menunjukkan kelainan fungsi yang diikuti dengan perubahan morfologis. Gangguan fungsi tersebut bisa bersifat reversibel ataupun ireversibel sel tergantung dari mekanisme adaptasi sel. Cedera reversibel disebut juga cedera subletal dan cedera ireversibel disebut juga cedera letal. a) Cedera subletal Terjadi bila sebuah stimulus menyebabkan sel cedera dan menunjukkan perubahan morfologis tetapi sel tidak mati. Perubahan subletal ini bersifat reversibel dimana bila stimulusnya dihentikan maka sel akan kembali pulih seperti sebelumnya. Cedera subletal ini disebut juga proses degeneratif. Perubahan degeneratif lebih sering mengenai sitoplasma, sedangkan nukleus tetap dapat mempertahankan integritasnya. Bentuk perubahan degeneratif yang paling sering terjadi adalah akumulasi cairan di dalam sel akibat gangguan mekanisme pengaturan cairan. Biasanya disebabkan karena berkurangnya energi yang digunakan pompa natrium untuk mengeluarkan 4
  • 5.
    natrium dari intrasel.Sitoplasma akan terlihat keruh dan kasar (degenerasi bengkak keruh). Dapat juga terjadi degenerasi lebih berat yaitu degenerasi lemak atau infiltrasi lemak dimana terjadi penumpukan lemak intrasel sehingga inti terdesak ke pinggir. Jaringan akan bengkak dan bertambah berat dan terlihat kekuning-kuningan. Misalnya, perlemakan hati (fatty liver) pada keadaan malnutrisi dan alkoholik. b) Cedera Letal Bila stimulus yang menyebabkan sel cedera cukup berat dan berlangsung lama serta melebihi kemampuan sel untuk beradaptasi maka akan menyebabkan kerusakan sel yang bersifat ireversibel (cedera sel) yang berlanjut kepada kematian sel. II. Penyebab Degenerasi 5
  • 6.
    Jejas sel merupakankeadaan dimana sel beradaptasi secara berlebih atau sebaliknya, sel tidak memungkinkan untuk beradaptasi secara normal. Di bawah ini merupakan penyebab-penyebab dari jejas sel : 1. Kekurangan oksigen 2. Kekurangan nutrisi/malnutrisi 3. Infeksi sel 4. Respons imun yang abnormal/reaksi imunologi 5. Faktor fisik (suhu, temperature, radiasi, trauma, dan gejala kelistrikan) dan kimia (bahan-bahan kimia beracun) 6. Defect (cacat / kegagalan) genetic 7. Penuaan Berdasarkan tingkat kerusakannya, jejas sel dibedakan menjadi dua kategori utama, yaitu jejas reversible (degenerasi sel) dan jejas irreversible (kematian sel). Contoh degenerasi sel ialah mola hidatidosa termasuk jejas sel yang reversible yaitu apabila penyebabnya dihilangkan organ atau jaringan bisa berfungsi normal. Sel dapat cedera akibat berbagai stresor. Cedera terjadi apabila stresor tersebut melebihi kapasitas adaptif sel. Stresor penyebab cedera sel adalah sebagai berikut : 6
  • 7.
    III. Jenis-Jenis Degenerasi Berbagaijenis degenerasi sel yang sering dijumpai antara lain: 1. Degenerasi Albumin Pembengkakan sel adalah manifestasi awal sel terhadap semua jejas sel. Perubahan morfologi yang terjadi sulit dilihat dengan mikroskop cahaya. Bila pembengkakan sel sudah mengenai seluruh sel dalam organ, jaringan akan tampak pucat, terjadi peningkatan turgor, dan berat organ. Gambaran mikroskopis menunjukkan sel membengkak menyebabkan desakan pada kapiler-kapiler organ. Bila penimbunan air dalam sel berlanjut karena jejas sel semakin berat akan timbul vakuola-vakuola kecil dan nampak cerah dalam sitoplasma. Vakuola yang terjadi disebabkan oleh pembengkakan reticulum endoplasmik. 2. Degenerasi Hidrofik (Degenerasi Vakuolar) 7
  • 8.
    Degenerasi hidrofik merupakanjejas sel yang reversible dengan penimbunan intraselular yang lebih parah jika dengan degenerasi albumin. Merupakan suatu cedera sel yang menyebabkan sel itu tampak bengkak.Hal itu dikarenakan meningkatnya akumulasi air dalam sitoplasma.Sel yang mengalami degenerasi hidropik secara mikroskopis tampak sebagai berikut: • Sel tampak membesar atau bengkak karena akumulasi air dalam sitoplasmanya • Sitoplasma tampak pucat • Inti tetap berada di tengah • Pada organ hati,akan tampak lumen sinusoid itu menyempit • Pada organ ginjal,akan tampak lumen tubulus ginjal menyempit • Pada keadaan ekstrim sitoplasma sel akan tampak jernih dan ukuran sel makin membesar (Balloning Degeneration) sering ditemukan pada sel epidermal yang terinfeksi epitheliotropic virus, seperti pada pox virus. Sedangkan secara makroskopis,sel akan tampak normal sampai bengkak,bidang sayatan tampak cembung,dan lisis dari sel epidermal. Degenerasi Hidropik sering dijumpai pada sel endothel, alveoli, sel epitel tubulus renalis, hepatosit, sel-sel neuron dan glia otak.Dari kesekian sel itu,yang paling rentan adalah sel-sel otot jantung dan sel sel pada otak. Etiologinya sama dengan pembengkakan sel hanya intensitas rangsangan patologik lebih berat dan jangka waktu terpapar rangsangan patologik lebih lama. Secara miokroskopik organ yang mengalami degenerasi hidrofik menjadi lebih besar dan lebih berat daripada normal dsan juga nampak lebih pucat. Nampak juga vakuola-vakuola kecil sampai besar dalam sitoplasma. Degenerasi ini menunjukkan adanya edema intraseluler, yaitu adanya peningkatan kandungan air pada rongga-rongga sel selain peningkatan kandungan air pada mitokondria dan reticulum endoplasma. Pada mola hedatidosa telihat banyak sekali 8
  • 9.
    gross (gerombolan) moleyang berisi cairan. Mekanisme yang mendasari terjadinya generasi ini yaitu kekurangan oksigen, karena adanya toksik, dan karena pengaruh osmotic. 3. Degenerasi Lemak Degenerasi lemak dan perubahan perlemakan (fatty change) menggambarkan adanya penimbunan abnormal trigliserid dalam sel parenkim. Perubahan perlemakan sering terjadi di hepar karena hepar merupakan organ utama dalam metabolisme lemak selain organ jantung, otot dan ginjal. Etiologi dari degenerasi lemak adalah toksin, malnutrisi protein, diabetes mellitus, obesitas, dan anoksia. Jika terjadi gangguan dalam proses metabolisme lemak, akan timbul penimbunan trigliserid yang berlebihan. Akibat perubahan perlemakan tergantung dari banyaknya timbunan lemak. Jika tidak terlalu banyak timbunan lemak, tidak menyebabkan gangguan fungsi sel, tetapi jika timbunan lemak berlebihan, terjadi perubahan perlemakan yang menyebabkan nekrosis. 4. Degenerasi Hyalin (Perubahan Hyalin) Istilah hyaline digunakan untuk istilah deskriprif histologik dan bukan sebagai tanda adanya jejas sel. Umumnya perubahan hyalin merupakan perubahan dalam sel atau rongga ekstraseluler yang memberikan gambaran homogeni, cerah dan berwarna merah muda dengan pewarnaan Hematoksilin Eosin. Keadaan ini terbentuk akibat berbagai perubahan dan tidak menunjukkan suatu bentuk penimbunan yang spesifik.  Otot pucat  Serabut otot terurai/putus-putus 9
  • 10.
    Contoh : degenerasihialin pada otot ( penyakit Boutvuur) 5. Degenerasi Zenker Dahulu dikenal sebagai degenerasi hialin pada otot sadar yang mengalami nekrosis. Otot yang mengalami degenerasi zenker adalah otot rektus abdominis dan diafragma. 6. Degenerasi Mukoid Mukus adalah substansi kompleks yang cerah, kental, dan berlendir dengan komposisi yang bermacam-macam dan pada keadaan normal disekresi oleh sel epitel serta dapat pula sebagai bagian dari matriks jaringan ikat longgar tertentu. Musin dapat dijumpai di dalam sel, dan mendesak inti ke tepi seperti pada adenokarsinoma gaster yang memberikan gambaran difus terdiri atas sel-sel gaster yang memiliki sifat ganas dan mengandung musin. Musin tersebut akan mendesak inti ke tepi sehingga sel menyerupai cincin dinamakan Signet Ring Cell. Musin di jaringan ikat, dahulu dinamakan degenerasi miksomatosa. Keadaan ini menunjukkan adanya musin di daerah interselular dan memisahkan sel-sel Stelata (Stellate Cell/ Star Cell). (Janti Sudiono, 2003 : 14-20) IV. Mekanisme Degenerasi Iskemia adalah suatu keadaan dimana terjadi penurunan suplai oksigen terhadap suatu jaringan atau organ tertentu. Iskemia dapat disebabkan oleh oklusi (bendungan) terhadap aliran darah misal karena aterosklerosis, trombus atau emboli dan spasme pembuluh darah. Iskemia merupakan penyebab cedera sel yang paling sering terjadi. Iskemia pada suatu organ menyebabkan terjadinya hipoksia pada sel-selnya, karena sel mengalami penurunan suplai oksigen sehingga menyebabkan metababolisme di dalam sel berubah anaerob. 10
  • 11.
    Akibatnya terjadi penurunanproduksi ATP (adenosine trifosfat) sebagai sumber energi terhadap berbagai aktifitas sel, termasuk didalammya adalah penurunan energi untuk aktifitas transport aktif. transport aktif menggerakan pompa natrium memompa natrium dari intrasel ke luar sel, karena adanya penurunan sumber energi untuk menggerakkan pompa natrium maka terjadi kelebihan ion natrium di dalam sel. Sebagai dampak kelebihan ion natrium intraselular ini terjadi pemindahan air dari ekstrasel ke dalam intrasel sehingga terjadilah penumpukan cairan dalam sel/oedema sel (pembengkakan seluler). Pada kondisi ini sitoplasma secara mikroskopik akan tampak pucat. Apablia kondisi berlangsung terus menerus organela-organela dapat mengalami pembengkakan, termasuk retikulum endoplasma. Bila penyebab keadaan ini segera teratasi maka sel akan berangsur kepada fungsi dan struktur semula, akan tetapi kalau faktor penyebabnya tidak hilang dan terus menerus (persisten) terjadi kondisi yang kekurangan oksigen maka bisa terjadi penurunan fungsi mitokondria dan organela lain seperti retikulum endoplasma yang mensintesa protein dan lipid untuk regenerasi membran sel. Kerusakan membran sel juga terjadi karena tidak berfungsinya pompa kalsium juga menyebabkan kalisum bebas masuk ke intrasel dan mengaktifkan enzim phospolipase sehingga mengakibatkan kerusakan membran sel. Selain hal tersebut di atas, iskemia menyebabkan metabolisme anaerob. Dampak negatif metabolisme anaerob adalah penumpukan asam laktat intrasel, selanjutnya menurunkan pH cairan intrasel dan mengganggu proses kerja dari enzim-enzim intra sel. B. NEKROSIS. I. Pengertian Nekrosis merupakan kematian sel sebagai akibat dari adanya kerusakan sel akut atau trauma (misalnya: kekurangan oksigen, perubahan suhu yang ekstrem, dan cedera mekanis), di mana kematian sel tersebut terjadi secara tidak terkontrol yang dapat 11
  • 12.
    menyebabkan rusaknya sel,adanya respon peradangan dan sangat berpotensi menyebabkan masalah kesehatan yang serius. Stimulus yang terlalu berat dan berlangsung lama serta melebihi kapasitas adaptif sel akan menyebabkan kematian sel di mana sel tidak mampu lagi mengompensasi tuntutan perubahan. Sekelompok sel yang mengalami kematian dapat dikenali dengan adanya enzim-enzim lisis yang melarutkan berbagai unsur sel serta timbulnya peradangan. Leukosit akan membantu mencerna sel-sel yang mati dan selanjutnya mulai terjadi perubahan-perubahan secara morfologis. Nekrosis biasanya disebabkan karena stimulus yang bersifat patologis. Selain karena stimulus patologis, kematian sel juga dapat terjadi melalui mekanisme kematian sel yang sudah terprogram di mana setelah mencapai masa hidup tertentu maka sel akan mati. Mekanisme ini disebut apoptosis, sel akan menghancurkan dirinya sendiri (bunuh diri/suicide), tetapi apoptosis dapat juga dipicu oleh keadaan iskemia. 12
  • 13.
    II. Jenis-Jenis Nekrosis Adatujuh khas morfologi pola nekrosis: 1. Nekrosis coagulative biasanya terlihat pada hipoksia (oksigen rendah) lingkungan, seperti infark sebuah. Garis besar sel tetap setelah kematian sel dan dapat diamati oleh cahaya mikroskop. Hipoksia infark di otak namun mengakibatkan nekrosis Liquefactive. 2. Liquefactive nekrosis (atau nekrosis colliquative) biasanya berhubungan dengan kerusakan seluler dan nanah formasi (misalnya pneumonia). Ini khas infeksi bakteri atau jamur, kadang-kadang, karena kemampuan mereka untuk merangsang reaksi inflamasi. Iskemia (pembatasan pasokan darah) di otak menghasilkan liquefactive, bukan nekrosis coagulative karena tidak adanya dukungan substansial stroma . 3. Gummatous nekrosis terbatas pada nekrosis yang melibatkan spirochaetal infeksi (misalnya sifilis). 4. Dengue nekrosis adalah karena penyumbatan pada drainase vena dari suatu organ atau jaringan (misalnya, dalam torsi testis ). 5. Nekrosis Caseous adalah bentuk spesifik dari nekrosis koagulasi biasanya disebabkan oleh mikobakteri (misalnya tuberkulosis), jamur, dan beberapa zat asing. Hal ini dapat dianggap sebagai kombinasi dari nekrosis coagulative dan liquefactive. 6. Lemak nekrosis hasil dari tindakan lipase di jaringan lemak (misalnya, pankreatitis akut , payudara nekrosis jaringan). 7. Nekrosis fibrinoid disebabkan oleh kekebalan yang diperantarai vaskular kerusakan. Hal ini ditandai dengan deposisi fibrin seperti protein bahan di arteri dinding, yang muncul buram dan eosinofilik pada mikroskop cahaya. III. Penyebab dan Akibat dari Nekrosis 1. Penyebab nekrosis  Iskhemi Iskhemi dapat terjadi karena perbekalan (supply) oksigen dan makanan untuk suatu alat tubuh terputus. Iskhemi terjadi pada infak, yaitu kematian jaringan 13
  • 14.
    akibat penyumbatan pembuluhdarah. Penyumbatan dapat terjadi akibat pembentukan trombus. Penyumbatan mengakibatkan anoxia. Nekrosis terutama terjadi apabila daerah yang terkena tidak mendapat pertolongan sirkulasi kolateral. Nekrosis lebih mudah terjadi pada jaringan-jaringan yang bersifat rentan terhadap anoxia. Jaringan yang sangat rentan terhadap anoxia ialah otak.  Agens biologik Toksin bakteri dapat mengakibatkan kerusakan dinding pembuluh darah dan trombosis. Toksin ini biasanya berasal dari bakteri-bakteri yang virulen, baik endo maupun eksotoksin. Bila toksin kurang keras, biasanya hanya mengakibatkan radang. Virus dan parasit dapat mengeluarkan berbagai enzim dan toksin, yang secara langsung atau tidak langsung mempengaruhi jaringan, sehingga timbul nekrosis.  Agens kimia Dapat eksogen maupun endogen. Meskipun zat kimia merupakan juga merupakan juga zat yang biasa terdapat pada tubuh, seperti natrium dan glukose, tapi kalau konsentrasinya tinggi dapat menimbulkan nekrosis akibat gangguan keseimbangan kosmotik sel. Beberapa zat tertentu dalam konsentrasi yang rendah sudah dapat merupakan racun dan mematikan sel, sedang yang lain baru menimbulkan kerusakan jaringan bila konsentrasinya tinggi.  Agens fisik Trauma, suhu yang sangat ekstrem, baik panas maupun dingin, tenaga listrik, cahaya matahari, tenaga radiasi. Kerusakan sel dapat terjadi karena timbul kerusakan potoplasma akibat ionisasi atau tenaga fisik, sehingga timbul kekacauan tata kimia potoplasma dan inti.  Kerentanan (hypersensitivity) Kerentanan jaringan dapat timbul spontan atau secara didapat (acquired) dan menimbulkan reaksi imunologik. Pada seseorang bersensitif terhadap obat- obatan sulfa dapat timbul nekrosis pada epitel tubulus ginjal apabila ia makan obat-obatan sulfa. Juga dapat timbul nekrosis pada pembuluh-pembuluh darah. Dalam imunologi dikenal reaksi Schwartzman dan reaksi Arthus. 14
  • 15.
    2. Akibat Nekrosis Secara umum nekrosis akan menyebabkan : - Hilangnya fungsi daerah yang mati - Menjadi focus infeksi dan merupakan media pertumbuhan yang baik untuk bakteri tertentu misalnya bakteri saprofit pada gangreng. - Menimbulkan perubahan sistemik seperti demam dan peningkatan leokosit. - Peningkatan kadar enzim-enzim tertentu dalam darah akibat kebocoran sel- sel yang mati  Sekitar 10% kasus terjadi pada bayi dan anak-anak. Pada bayi baru lahir, nekrosis kortikalis terjadi karena: - persalinan yang disertai dengan abruptio placentae - sepsis bakterialis. Pada anak-anak, nekrosis kortikalis terjadi karena: - infeksi - dehidrasi - syok - sindroma hemolitik-uremik.  Pada dewasa, 30% kasus disebabkan oleh sepsis bakterialis. Sekitar 50% kasus terjadi pada wanita yang mengalami komplikasi kehamilan: - abruptio placenta - placenta previa - perdarahan rahim - infeksi yang terjadi segera setelah melahirkan (sepsis puerpurium) - penyumbatan arteri oleh cairan ketuban (emboli) - kematian janin di dalam rahim - pre-eklamsi (tekanan darah tinggi disertai adanya protein dalam air kemih atau penimbunan cairan selama kehamilan) IV. Pengobatan Nekrosis Pengobatan nekrosis biasanya melibatkan dua proses yang berbeda. Biasanya, penyebab nekrosis harus diobati sebelum jaringan mati sendiri dapat ditangani.. Sebagai contoh, seorang korban gigitan ular atau laba-laba akan menerima anti racun 15
  • 16.
    untuk menghentikan penyebaranracun, sedangkan pasien yang terinfeksi akan menerima antibiotik. Bahkan setelah penyebab awal nekrosis telah dihentikan, jaringan nekrotik akan tetap dalam tubuh. Respon kekebalan tubuh terhadap apoptosis, pemecahan otomatis turun dan daur ulang bahan sel, tidak dipicu oleh kematian sel nekrotik. Terapi standar nekrosis (luka, luka baring, luka bakar, dll) adalah bedah pengangkatan jaringan nekrotik. Tergantung pada beratnya nekrosis, ini bisa berkisar dari penghapusan patch kecil dari kulit, untuk menyelesaikan amputasi anggota badan yang terkena atau organ. Kimia penghapusan, melalui enzimatik agen debriding, adalah pilihan lain. Dalam kasus pilih, khusus belatung terapi telah digunakan dengan hasil yang baik. IV. Contoh Penyakit Nekrosis Gangren merupakan kematian dari jaringan sebagai suatu massa, seringkali dengan pembusukan, terjadi karena bagian tubuh seperti kulit, otot atau organ kekurangan sirkulasi darah. Ada beberapa tipe gangren : a). Gangren kering Disebabkan iskemia tanpa adanya edema atau infeksi makroskopik. Biasanya pada anggota gerak, mengalami mumifikasi, terdapat garis demarkasi. Biasanya setelah sumbatan arterial secara berangsur-angsur. b). Gangren basah Membusuk dan membengkak, organ atau anggota gerak. Setelah sumbatan arterial atau kadang vena, sering dipersulit oleh infeksi, seringkali infeksi saprofitik. Sering pada strangulasi usus. Juga infeksi anggota gerak dari gangren yang sebelumnya kering. Penyebab gangren: 1). Vaskular: ateroma, aneurisma, trombosis, keracunan ergot, tumor, pembalutan, torniket, ligasi, strangulasi, hematoma, embolisme. 16
  • 17.
    2). Traumatik: cederacrushing dengan kekurangan pasikan darah, ulkus dekubitus, dll. 3). Fisiko-kimiawi: panas, dingin, asam, alkali, sinar X dll. 4). Infektif: piogenik akut (karbunkel), infeksi berat dengan trombosis vaskuler (apendiks gangrenosa), infeksi klostridia (gas gangren) 5). Penyakit saraf: siringomielia, dan tabesdorsalis ulkus tropik (kaitan dengan kehilangan saraf sensorik Patofisiologi gangreng : Ada dua teori utama mengenai terjadinya komplikasi kronik DM akibat hiperglikemia, yaitu teori sorbitol dan teori glikosilasi. 1. Teori Sorbitol Hiperglikemia akan menyebabkan penumpukan kadar glukosa pada sel dan jaringan tertentu dan dapat mentransport glukosa tanpa insulin. Glukosa yang berlebihan ini tidak akan termetabolisasi habis secara normal melalui glikolisis, tetapi sebagian dengan perantaraan enzim aldose reduktase akan diubah menjadi sorbitol. Sorbitol akan tertumpuk dalam sel / jaringan tersebut dan menyebabkan kerusakan dan perubahan fungsi. 2. Teori Glikosilasi Akibat hiperglikemia akan menyebabkan terjadinya glikosilasi pada semua protein, terutama yang mengandung senyawa lisin. Terjadinya proses glikosilasi pada protein membran basal dapat menjelaskan semua komplikasi baik makro maupun mikro vaskular. Terjadinya Kaki Diabetik (KD) sendiri disebabkan oleh faktor – faktor disebutkan dalam etiologi. Faktor utama yang berperan timbulnya KD adalah angiopati, neuropati dan infeksi. Neuropati merupakan faktor penting untuk terjadinya KD. Adanya neuropati perifer akan menyebabkan terjadinya gangguan sensorik maupun motorik. Gangguan sensorik akan menyebabkan hilang atau menurunnya sensasi nyeri pada kaki, sehingga akan mengalami trauma tanpa terasa yang mengakibatkan terjadinya ulkus pada kaki gangguan motorik juga akan 17
  • 18.
    mengakibatkan terjadinya atrofiotot kaki, sehingga merubah titik tumpu yang menyebabkan ulsetrasi pada kaki pasien. Angiopati akan menyebabkan terganggunya aliran darah ke kaki. Apabila sumbatan darah terjadi pada pembuluh darah yang lebih besar maka penderita akan merasa sakit tungkainya sesudah ia berjalan pada jarak tertentu. Manifestasi gangguan pembuluh darah yang lain dapat berupa : ujung kaki terasa dingin, nyeri kaki di malam hari, denyut arteri hilang, kaki menjadi pucat bila dinaikkan. Adanya angiopati tersebut akan menyebabkan terjadinya penurunan asupan nutrisi, oksigen ( zat asam ) serta antibiotika sehingga menyebabkan luka sulit sembuh ( Levin,1993). Infeksi sering merupakan komplikasi yang menyertai KD akibat berkurangnya aliran darah atau neuropati, sehingga faktor angiopati dan infeksi berpengaruh terhdap penyembuhan atau pengobatan dari KD. 18
  • 19.
    19 Risiko tinggi cidera Pe↓ beratbadan Gangguan pemenuhan nutrisi Pe↑ katabolisme gliserol Terbentuk benda keton Ketoasidosis Pe↓ tingkat kesadaran Kelainan sel B pankreas Gangguan sistem imunitas (auto-imun) Kelainan insulin (penurunan res-pon insulin) Faktor ling-kungan (infeksi, diet tinggi KH, obesitas dan kehamilan) Defisiensi insulin Pe↓ ambilan glukosa Pe↑ metabolisme protein Pe↑ asam amino dan glukoheogene sis Pe↑ gliserol HIPERGLIKEMI (DM) Pe↑ lipolisis Tubulus renalPe↓ resbsorbsi gukosa Glukosuria Kelemahan Diuresis osmotik Poliuri Gangguan pemenuhan ADL Cairan keluar >> Rangsang haus Polidipsi Rangsang lapar Polifagi Kehilangan kalori Kehilangan Na, Cl, K, P Gangguan keseimbang an cairan dan elektrolit
  • 20.
    20 Penumpukan glukosa sel & jaringan Sor b i t o l Glukos a red ukt as eKerusakan& perubahan fungsi sel & jaringan Glikosilasi Protein NeuropatiGangguan sensorik Gangguan motorik Sensasi nyeri pada kaki me↓ Trauma tidak terasa Ulkus Atrofi otot kaki Perubahan titik tumpu Ulserasi Angiopati Gangguan aliran darah ke kaki Pe↓ nutrisi dan O2 sel & jaringan Luka sulit sembuh Infeksi Kematian jaringan GANGREN Intestinal Pe↓ peristaltic intestin Pe↓ absorbsi cairan Feses cair Diare Risiko Tinggi Penyebaran Infeksi Kerusakan Neurovaskul er Gangguan Perfusi Jaringan Pe↑ viskositas darah Retinopati NefropatiRisti gangguan eliminasi urine Risti gangguan Sensori persepsi Katarak
  • 21.
    BAB III PENUTUP A. Kesimpulan 1.Degenerasi sel atau kemunduran sel adalah kelainan sel yang terjadi akibat cedera ringan. Kerusakan ini sifatnya reversibel artinya bisa diperbaiki apabila penyebabnya segera dihilangkan. Apabila tidak dihilangkan atau bertambah berat, maka kerusakan menjadi ireversibel, dan sel akan mati. 2. Penyebab degenerasi sel bermacam-macam yaitu kekurangan oksigen, kekurangan nutrisi/malnutrisi, infeksi sel, respons imun yang abnormal/reaksi imunologi, faktor fisik (suhu, temperature, radiasi, trauma, dan gejala kelistrikan) dan kimia (bahan-bahan kimia beracun), defect (cacat/kegagalan) genetik dan penuaan. 3. Nekrosis merupakan kematian sel sebagai akibat dari adanya kerusakan sel akut atau trauma (misalnya: kekurangan oksigen, perubahan suhu yang ekstrem, dan cedera mekanis), di mana kematian sel tersebut terjadi secara tidak terkontrol yang dapat menyebabkan rusaknya sel, adanya respon peradangan dan sangat berpotensi menyebabkan masalah kesehatan yang serius. 4. Nekrosis ada 7 jenis, yaitu: - Nekrosis coagulative - Liquefactive nekrosis (atau nekrosis colliquative) - Gummatous nekrosis - Dengue nekrosis - Nekrosis caseous - Lemak nekrosis - Nekrosis fibrinoid 5. Penyebab nekrosis ada 5, yaitu:  Iskhemi  Agens biologic
  • 22.
     Agens kimia Agens fisik  Kerentanan (hypersensitivity) B. Saran Degenerasi dan Nekrosis merupakan suatu bentuk kerusakan sel sebagai akibat dari adanya kerusakan sel akut atau trauma, di mana kerusakan sel tersebut terjadi secara tidak terkontrol. Oleh karena itu kita perlu memperhatikan makanan yang akan kita konsumsi, menjaga aktivitas fisik serta selalu mengutamakan prilaku sehat agar tidak menyebabkan timbulnya gejala-gejala degenerasi dan nekrosis yang dapat merusak sel dan berpotensi menimbulkan masalah kesehatan yang serius.