Training Methods and Transfer of
Training
Traditional Methods: Presentation Methods, Hands-on-
methods and Group Building Methods
Modern Methods: E-Learning and Use of Technology
T.T. Baldwin Model of The Transfer Process of Training
Traditional Training
Methods
Learning Objectives
Discuss the strengths and weaknesses of
presentational, hands-on, and group building
training methods
Provide recommendations for effective on-the-job
training (OJT)
Develop a case study
Develop a self-directed learning module
Discuss the key components of behavior modeling
training
Explain the conditions necessary for adventure
learning to be effective
Discuss what team training should focus on to
improve team performance
Introduction
Traditional training methods
– Require an instructor or facilitator
– Involve face-to-face interactions
Presentation Methods
Trainees are passive recipients of information, which may
include:
– Facts or information
– Processes
– Problem-solving methods
Presentation
Methods
lectures
audio-visual
techniques
Lecture
– Trainers communicate through spoken words
– Least expensive and least time-consuming ways to present information
– Easily employed with large groups of trainees
– Supports behavior modeling and technology-based techniques
Variations of the Lecture Method
Audiovisual instruction
– Used for improving communications, interviewing, and customer-
service skills
– Used for illustrating how procedures should be followed
Disadvantages
• Too much content for the trainee to learn
• Poor dialogue between the actors hinders credibility or clarity of the
message
• Overuse of humor, music, or drama may make it difficult to
understand the important learning points
Hands-on Methods
Require trainee to be actively involved in learning
On-the-job training (OJT)
– New or inexperienced employees learn work by:
• Observing peers or managers performing the job
• Trying to imitate their behavior
– Needs less investment in terms of time or money
On-the-job training (OJT)
Advantages Disadvantages
• Customized to the experiences and
abilities of trainees
• Training is immediately applicable to
the job
• Save costs
• Can be offered at any time, and
trainers will be available because they
are peers
• Managers and peers may not use
the same process to complete a task
• Managers/Peers may pass on bad
habit as useful skill
• Unstructured OJT can result in
poorly trained employees
Principles of On-the-Job Training
(OJT)
An effective OJT program should
include:
– A policy statement that describes OJT purpose
– Clear specification of who is accountable for conducting OJT
– Review of OJT practices in other companies
– Availability of lesson plans, checklists, manuals, learning
contracts, and progress reports
– Evaluation of employees’ levels of basic skills
Self directed learning
Advantages Disadvantages
Employees
• Take responsibility for
all aspects of learning
• Determine when it is
conducted and who
will be involved
Trainers serve as
facilitators
• Allows trainees to learn at their
own pace and receive feedback
about the learning performance
• Requires fewer trainers, reduces
costs associated with travel and
meeting rooms, and makes
multiple-site training more
realistic
• Provides consistent training
content
• Makes it easier for shift
employees to gain access to
training materials
• Trainees must be
motivated to learn on their
own
• Higher development costs
• Development time is longer
Apprenticeship
Advantages Disadvantages
• Learners can earn pay while they
learn
• Involves effective learning about “why
and how”
• Results in full-time employment for
trainees
• Meets specific business training
needs and help attract talented
employees
• High development costs
• Increased time commitment required of
management and journey workers
• Limited access for minorities and women
• No guarantee of full-time employment
• Training results in narrow focus expertise
Simulation
– Represents a real-life situation
– Trainees’ decisions and the resulting outcomes mirror what
would happen in real work situations
– Replicates the physical equipment that employees use on the
job
– Is used to teach production, process skills, management, and
interpersonal skills
Case studies
– Description about how employees or an organization dealt
with a difficult situation
– Trainees are required to:
• Analyze and critique the actions taken
• Indicate the appropriate actions
• Suggest what might have been done differently
– Assumes that recall and use knowledge and skills is better if:
• Learnt through the process of discovery
– Appropriate for developing higher order intellectual skills
– Help trainees develop the willingness to take risks
– Case may not actually relate to the work situation or problem
that the trainee will encounter
Business games
– Require trainees to gather information, analyze it, and make
decisions
– Primarily used for management skill development
– Mimic the competitive nature of business
– Designed to demonstrate understanding or application of
knowledge, skill, or behavior
– Provides several alternative courses of action
– Rules limit participant behavior
Questions to Use When Debriefing A Game
Role plays
Trainees act out characters assigned to them
– Trainers need to engage in several activities before, during,
and after the role play
– Differ from simulations on the basis of:
• Response choices available to the trainees
• Level of detail of the situation given to trainees
• Outcomes of the trainees’ response
Activities for Effective Role Plays
Behavior modeling
– Demonstrates key behaviors to replicate
– Provides trainees with the opportunity to practice the key
behaviors
– Based on the principles of social learning theory
– More appropriate for teaching skills and behaviors than
factual information
Hands-on Methods
Table 7.8 - Activities in a Behavior
Modeling Training Program
Hands-on Methods
– Modeling display
• Key behaviors that the trainees will practice to develop the same
set of behaviors
• Characteristics of effective modeling display
– Clearly presents key behaviors
– Is credible to trainees
– Overview of key behaviors is presented
– Key behavior is repeated
– Review of key behaviors is included
– Both positive and negative use of key behaviors is presented
Hands-on Methods
– Application planning: Prepares trainees to use the key behaviors
on the job
• Involves identifying specific situations in which to use the key
behaviors
– Developing behavior modeling training programs requires
determining:
• The tasks that are not being adequately performed due to lack of skill
or behavior
• The key behaviors that are required to perform the task.
– Key behavior: Set of behaviors that are necessary to complete a
task
– Modeling display: Key behaviors that trainees will practice to
develop the same set of behaviors
Group Building Methods
Designed to improve team or group effectiveness
– Team
• Two or more people with specific roles and shared
responsibilities working to achieve a common goal
Experiential learning:
Four stages are:
– Gaining conceptual knowledge and theory
– Taking part in a behavioral simulation
– Analyzing the activity
– Connecting the theory and activity to real-life situations
Adventure learning
– Focuses on the development of teamwork and leadership
skills through structured activities
– Includes wilderness training, outdoor training, drum circles,
and cooking classes
– Develops skills related to group effectiveness
To be successful:
Exercises should be related to the types of skills participants are
expected to develop
After the exercises, a skilled facilitator should lead a discussion about:
What happened in the exercise
What was learned
How events in the exercise relate to job situation
How to apply what was learned on the job
Group Building Methods
Team training: Designed to improve team
effectiveness
Effective team training helps
– Develop procedures to identify and resolve errors
– Coordinate information gathering
Three components of team performance:
– Knowledge
– Attitudes
– Behavior
Group Building Methods
Cross training: Team members understand and practice
each other’s skills
Coordination training
– Sharing information and decision- making responsibilities to
maximize team performance
Leader training: Training for team manager or facilitator
Scenario-based training: Places team members in a
realistic context while learning
Guided team self-correction: Emphasizes continuous
learning and knowledge sharing in teams
Group Building Methods
Action learning: Teams or work groups:
– Solve an actual problem
– Commit to an action plan
– Are accountable for carrying out the plan
Addresses how to:
– Change the business
– Better utilize technology
– Remove barriers between the customer and company
– Develop global leaders
Choosing a Training Method
Identify the type of learning outcome
Consider the extent to which the learning method
facilitates
– Learning
– Transfer of training
Evaluate the related costs
Consider the effectiveness of training method
Comparison of Training Methods
Technology-Based Training Methods
Learning Objectives
• Explain how new technologies are influencing
training
• Evaluate a web-based training site
• Explain how learning and transfer of training are
enhanced by new training technologies
• Explain the strengths and limitations of e-learning,
mobile learning training methods (such as iPads), and
simulations
• Explain the different types of social media and the
conditions conducive to their use for training
Learning Objectives
Describe to a manager the different types of distance
learning
Recommend what should be included in an electronic
performance support system
Compare and contrast the strengths and weaknesses
of traditional training methods versus those of
technology-based training methods
Identify and explain the benefits of learning
management systems
Technology’s Influence on Training and
Learning
New technologies have made it possible to:
– Reduce costs associated with delivering training
– Increase effectiveness of the learning environment
– Help training contribute to business goals
New Technologies Used for Training
cont.
Benefits of Technology
Employees can gain control over when and where they
receive training
Employees can access knowledge and expert systems on
an as-needed basis
The learning environment can look, feel, and sound just like
the work environment
Employees can choose the type of media they want to use
in a training program
Paperwork and time needed for administrative activities is
reduced
Employees’ accomplishments during training can be
monitored
Traditional training methods can be delivered to trainees
rather than requiring them to come to a central training
location
Technology and Collaboration
Digital collaboration: Use of technology to enhance
and extend employees’ abilities to work together
regardless of their geographic proximity
– Requires a computer, tablet, or phone with a web browser or
app, but collaborative
Types
– Synchronous communication: Trainers, experts, and learners
interact with each other live and in real time, the same way
they would in face-to-face classroom instruction
– Asynchronous communication: Non-real-time interactions
Computer-Based Training, Online Learning,
Web-Based Training, E-learning
Refers to instruction and delivery of training by
computer through the Internet or the web
Include and integrate into instruction text:
– Interaction using simulations and games, and video
– Collaboration using blogs, wikis, and social networks
– Hyperlinks to additional resources
 In some types of CBT training:
– Content is provided stand-alone using software or DVDs with
no connection to the Internet
• Online learning, e-learning, and web-based training
include delivery of instruction using the Internet or
web
Potential Features of E-learning
Advantages of E-learning
Research Results Regarding the
Effectiveness of Online Learning
Tips for Developing Effective Online Learning
Developing Effective Online Learning
Needs assessment - Includes getting management to
support online learning
– Bandwidth: The number of bytes and bits (information) that
can travel between computers per second
– Plug-ins: Additional software that needs to be loaded on the
computer to listen to sound, watch video, or perform other
functions
 Creating a positive online learning experience
 Rapid prototyping: An iterative process in which initial
design ideas are proposed and provided in rough form in an
online working prototype that is reviewed and refined by
design team members
 Repurposing: Directly translating an instructor-led, face-to-
face training program to an online format
Developing Effective Online Learning
Learner control: Giving trainees the option to learn
actively through:
– Self-pacing
– Exercises
– Exploring links to other material
– Conversations with other trainees and experts
Providing Time and Space for Online
Learning
Given the work demands that employees face,
trainees need incentives to complete online learning
– Presenting cash awards and merchandise
– Certifying programs to ensure that online courses are
completed
Technology for Collaboration and
Linking
Hyperlinks: Links that allow a trainee to access other
websites that include:
– Printed materials
– Communications links to experts, trainers, and other learners
Learning with and creating a network with peers an
important aspect for some employees
– Prefer instructor-led face-to-face instruction over online
learning
Social Media: Wikis, Blogs, Microblogs,
and Social Networks
Online and mobile technology used to create
interactive communications allowing the creation and
exchange of user-generated content
Useful for:
– Providing links to resources related to new learning content
– Helping determine future training needs reinforcing and
sustaining learning
– Being used as a coaching and mentoring tool
– Linking learners through a formal training event
– Engaging Generation X and millennial employees
– Providing content before a face-to-face learning event
Social Media: Blogs
A webpage where an author posts entries and readers
can comment
– Personal blogs - Written by one person
– Company blogs - Used for marketing and branding purposes
– Topic blogs - Focus on a specific topic area
– Video blogs and mobile device blog
Social Media: Wikis and Microblogs
Wiki: A website that allows many users to create, edit,
and update content and share knowledge
Microblog: Software tools like Twitter
– Enable communications in short bursts of text, links, and
multimedia through:
• Stand-alone applications, online communities or social networks
– Shared media: Audio or video such as YouTube that can be
accessed and shared with others
Factors to Consider in Deciding to Use
Social Media for Training and Learning
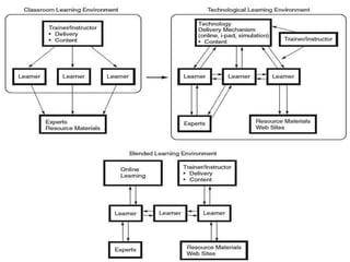
Blended Learning
Combines online learning, face-to-face instruction,
and other methods for distributing learning content
and instruction
– Provides increased learner control
– Allows for self-directedness
– Requires learners to take more responsibility for their
learning
– More face-to-face social interaction
– Ensures a dedicated learning environment
Types of Simulations
Avatars: Computer depictions of humans that are used as:
Imaginary coaches
Coworkers
Customers in simulations
Simulations and Games
Advantages Disadvantages
• Eliminate need to travel to a central
training location
• Get trainees involved in learning,
and are emotionally engaging
• Provide a consistent message of
what needs to be learned
• Put employees in situations that
would be dangerous in the real
world
• Result in positive outcomes as
shorter training times and increased
ROI
• High development costs
• Trainees may not be comfortable in
learning situations that lack human
contact
Virtual Reality
A computer-based technology that provides trainees
with a three-dimensional learning experience
 Advantages:
 Allows trainees to practice dangerous tasks without putting
themselves or others in danger
 More memory available for learning
 Disadvantages:
 Poor equipment that results in a reduced sense of presence
 Poor presence may result in the trainee experiencing
simulator sickness
Virtual Worlds
Computer-based, simulated online three-dimensional
representations of the real world where learning
programs or experiences can be hosted
 Advantages
 Imitates an actual workplace without any harm
 Provides a place to meet with trainers, managers, or other
employees who can serve as teachers
 Disadvantages
 Lack of ease of use for first-time users
 Potential risk of a difficult keyboard and mouse interface
 High investment of time and money
 Lack of evidence supporting effectiveness
Mobile Technology
Consists of:
– Wireless transmission systems - Wi-Fi and Bluetooth
– Mobile devices - PDAs, smartphones
– Software applications related to processing audio files, word
processing, spreadsheets, Internet, e-mail, and instant
messaging
Mobile Learning
Training delivered using a mobile device such as a
smartphone, netbook, notebook computer, or iPad
Involves:
– Formal learning - Include e-learning courses, podcasts, or
videos on the mobile device
– Informal learning - Engaging in communication and
messaging via Twitter, blogs, or Facebook
Apps: Applications designed specifically for
smartphones and tablet computers
Intelligent Tutoring Systems (ITS )
Instructional systems that use artificial intelligence
Three types of ITS environments:
– Tutoring - Increases trainee understanding of a content
domain
– Coaching - Provides trainees with flexibility to practice skills
in artificial environments
– Empowering - Refers to the student’s ability to explore the
content of the training program freely
Intelligent Tutoring Systems (ITS )
Different from other technologies:
– Has the ability to match instruction to individual student
needs
– Can communicate and respond to the student
– Can model the trainee’s learning process
– Can decide, on basis of a trainee’s previous performance,
what information to provide
– Can make decisions about trainee’s level of understanding
– Can complete a self-assessment resulting in a modification of
its teaching process
Components of Intelligent Tutoring
Systems
Distance Learning
Involves two types of technology:
– Teleconferencing: Synchronous exchange of audio, video,
and/or text between two or more individuals or groups at
two or more locations
• Virtual classroom: Using a computer and the Internet to
distribute instructor-led training to geographically dispersed
employees
 Distance Learning: Used by geographically dispersed
companies to provide information about new
products, policies, or procedures, as well as deliver
skills training and expert lectures to field location
Distance Learning
– Interactive distance learning (IDL): Uses satellite technology
to broadcast programs to different locations and allows
trainees to respond to questions posed during the training
program using a keypad
• Webcasting: Involves instruction that is provided online through
live broadcasts
Distance Learning
Advantages
– Company saves on travel costs
– Allows employees in geographically dispersed sites to receive
training from experts who would not otherwise be available
to visit each location
Disadvantages
– Lack of interaction between the trainer and the audience
– Technology failures
– Unprepared trainers
Conditions When Training Support
Technologies are Most Needed
Technologies for Training Support
Expert systems: Technology (usually software) that
organizes and applies the knowledge of human
experts to specific problems
Three elements:
– Knowledge base
– Decision-making capability
– User interface
Electronic Performance Support Systems (EPSSs):
An electronic infrastructure that captures, stores, and distributes individual
and corporate knowledge assets throughout an organization
To enable individuals to achieve required levels of performance in the
fastest possible time and with a minimum of support from other people
Technologies for Training Support
The typical EPSS includes:
– An assistant to automate tasks and lighten the workload
– A librarian to provide task-specific information
– A teacher to guide the user through the process step by step
– An advisor to provide expert advice
Learning Management Systems:
Systems for Training Delivery, Support, and
Administration
A technology platform that can be used to
automate the administration, development, and
delivery of all of a company’s training programs
Features of LMSs
Why Develop an LMS?
Important for human capital management
– Human capital management: Integrates training with all
aspects of the human resource function to determine how:
• Training dollars are spent
• Training expenses translate into business dollars for the
company
Why Develop an LMS?
Major reasons companies adopt an LMS:
– Centralize management of learning activities
– Track regulatory compliance
– Measure training usage
– Measure employee performance
Developing an LMS
Senior management needs to be convinced that an
LMS will:
– Benefit employees
– Improve business functions
– Contribute to overall business strategies and goals
The company must have an e-learning culture
The online learning environment needs to be under
the control of the learner
Comparison of Technology-Based Training
Methods
Choosing New Technology Training
Methods
Advantages of these methods:
– Cost savings due to training being accessible to employees at
their home or office
– Reduced number of trainers needed
– Reduced costs associated with employees traveling to a
central training location (e.g., airfare, food, and lodging)
Choosing New Technology Training
Methods
Should be considered when:
– Sufficient budget and resources are provided
– Trainees are geographically dispersed
– Trainees are comfortable using technology
– It is a part of the company’s business strategy and suits its
culture
– Employees have limited or no time for training
– Current training methods allow limited time for
practice, feedback, and assessment
– Its use fits into the organizational culture or business
strategy
Transfer of Training
Trainees effectively and continually applying
what they learned in training on their jobs
The work environment plays an important role
in ensuring that transfer of training occurs
Transfer of training is also influenced by:
– trainee characteristics
– training design
T.T. Baldwin Model of The
Transfer Process of Training
Trainee Characteristics
Training Design
Work Environment
Motivation
Ability
Create a Learning Environment
Apply Theories of Transfer
Use Self-Management Strategies
Climate for Transfer
Management and Peer Support
Opportunity to Perform
Technological Support
Learning
Retention
Generalization
and
Maintenance
Based in part on Salas, Cannon-Bowers, Rhodenizer, & Bowers, 1999 & Baldwin &
Ford, 1988.
Figure 5.1 presents a model of the transfer process.
This model is useful for considering what you can do
to ensure that trainee characteristics, training design,
and the work envi-ronment are conducive to transfer
of training. The chapter is organized based on this
model. As the model shows, transfer of training
includes both the generalization of train-ing to the
job and the maintenance of learned material.
Generalization refers to a trainee’s ability to apply
learned capabilities (verbal knowledge, motor skills,
etc.) to on-the-job work problems and situations that
are similar but not identical to those problems and
situ-ations encountered in the learning environment.
Maintenance refers to the process of con-tinuing to
Training Methods and Transfer of Training

Training Methods and Transfer of Training

  • 1.
    Training Methods andTransfer of Training Traditional Methods: Presentation Methods, Hands-on- methods and Group Building Methods Modern Methods: E-Learning and Use of Technology T.T. Baldwin Model of The Transfer Process of Training
  • 2.
  • 3.
    Learning Objectives Discuss thestrengths and weaknesses of presentational, hands-on, and group building training methods Provide recommendations for effective on-the-job training (OJT) Develop a case study Develop a self-directed learning module Discuss the key components of behavior modeling training Explain the conditions necessary for adventure learning to be effective Discuss what team training should focus on to improve team performance
  • 4.
    Introduction Traditional training methods –Require an instructor or facilitator – Involve face-to-face interactions
  • 5.
    Presentation Methods Trainees arepassive recipients of information, which may include: – Facts or information – Processes – Problem-solving methods Presentation Methods lectures audio-visual techniques
  • 6.
    Lecture – Trainers communicatethrough spoken words – Least expensive and least time-consuming ways to present information – Easily employed with large groups of trainees – Supports behavior modeling and technology-based techniques Variations of the Lecture Method
  • 7.
    Audiovisual instruction – Usedfor improving communications, interviewing, and customer- service skills – Used for illustrating how procedures should be followed Disadvantages • Too much content for the trainee to learn • Poor dialogue between the actors hinders credibility or clarity of the message • Overuse of humor, music, or drama may make it difficult to understand the important learning points
  • 8.
    Hands-on Methods Require traineeto be actively involved in learning On-the-job training (OJT) – New or inexperienced employees learn work by: • Observing peers or managers performing the job • Trying to imitate their behavior – Needs less investment in terms of time or money
  • 9.
    On-the-job training (OJT) AdvantagesDisadvantages • Customized to the experiences and abilities of trainees • Training is immediately applicable to the job • Save costs • Can be offered at any time, and trainers will be available because they are peers • Managers and peers may not use the same process to complete a task • Managers/Peers may pass on bad habit as useful skill • Unstructured OJT can result in poorly trained employees
  • 10.
  • 11.
    An effective OJTprogram should include: – A policy statement that describes OJT purpose – Clear specification of who is accountable for conducting OJT – Review of OJT practices in other companies – Availability of lesson plans, checklists, manuals, learning contracts, and progress reports – Evaluation of employees’ levels of basic skills
  • 12.
    Self directed learning AdvantagesDisadvantages Employees • Take responsibility for all aspects of learning • Determine when it is conducted and who will be involved Trainers serve as facilitators • Allows trainees to learn at their own pace and receive feedback about the learning performance • Requires fewer trainers, reduces costs associated with travel and meeting rooms, and makes multiple-site training more realistic • Provides consistent training content • Makes it easier for shift employees to gain access to training materials • Trainees must be motivated to learn on their own • Higher development costs • Development time is longer
  • 13.
    Apprenticeship Advantages Disadvantages • Learnerscan earn pay while they learn • Involves effective learning about “why and how” • Results in full-time employment for trainees • Meets specific business training needs and help attract talented employees • High development costs • Increased time commitment required of management and journey workers • Limited access for minorities and women • No guarantee of full-time employment • Training results in narrow focus expertise
  • 14.
    Simulation – Represents areal-life situation – Trainees’ decisions and the resulting outcomes mirror what would happen in real work situations – Replicates the physical equipment that employees use on the job – Is used to teach production, process skills, management, and interpersonal skills
  • 15.
    Case studies – Descriptionabout how employees or an organization dealt with a difficult situation – Trainees are required to: • Analyze and critique the actions taken • Indicate the appropriate actions • Suggest what might have been done differently – Assumes that recall and use knowledge and skills is better if: • Learnt through the process of discovery – Appropriate for developing higher order intellectual skills – Help trainees develop the willingness to take risks – Case may not actually relate to the work situation or problem that the trainee will encounter
  • 16.
    Business games – Requiretrainees to gather information, analyze it, and make decisions – Primarily used for management skill development – Mimic the competitive nature of business – Designed to demonstrate understanding or application of knowledge, skill, or behavior – Provides several alternative courses of action – Rules limit participant behavior Questions to Use When Debriefing A Game
  • 17.
    Role plays Trainees actout characters assigned to them – Trainers need to engage in several activities before, during, and after the role play – Differ from simulations on the basis of: • Response choices available to the trainees • Level of detail of the situation given to trainees • Outcomes of the trainees’ response Activities for Effective Role Plays
  • 18.
    Behavior modeling – Demonstrateskey behaviors to replicate – Provides trainees with the opportunity to practice the key behaviors – Based on the principles of social learning theory – More appropriate for teaching skills and behaviors than factual information
  • 19.
  • 20.
    Table 7.8 -Activities in a Behavior Modeling Training Program
  • 21.
    Hands-on Methods – Modelingdisplay • Key behaviors that the trainees will practice to develop the same set of behaviors • Characteristics of effective modeling display – Clearly presents key behaviors – Is credible to trainees – Overview of key behaviors is presented – Key behavior is repeated – Review of key behaviors is included – Both positive and negative use of key behaviors is presented
  • 22.
    Hands-on Methods – Applicationplanning: Prepares trainees to use the key behaviors on the job • Involves identifying specific situations in which to use the key behaviors – Developing behavior modeling training programs requires determining: • The tasks that are not being adequately performed due to lack of skill or behavior • The key behaviors that are required to perform the task. – Key behavior: Set of behaviors that are necessary to complete a task – Modeling display: Key behaviors that trainees will practice to develop the same set of behaviors
  • 23.
    Group Building Methods Designedto improve team or group effectiveness – Team • Two or more people with specific roles and shared responsibilities working to achieve a common goal Experiential learning: Four stages are: – Gaining conceptual knowledge and theory – Taking part in a behavioral simulation – Analyzing the activity – Connecting the theory and activity to real-life situations
  • 24.
    Adventure learning – Focuseson the development of teamwork and leadership skills through structured activities – Includes wilderness training, outdoor training, drum circles, and cooking classes – Develops skills related to group effectiveness To be successful: Exercises should be related to the types of skills participants are expected to develop After the exercises, a skilled facilitator should lead a discussion about: What happened in the exercise What was learned How events in the exercise relate to job situation How to apply what was learned on the job
  • 25.
    Group Building Methods Teamtraining: Designed to improve team effectiveness Effective team training helps – Develop procedures to identify and resolve errors – Coordinate information gathering Three components of team performance: – Knowledge – Attitudes – Behavior
  • 26.
    Group Building Methods Crosstraining: Team members understand and practice each other’s skills Coordination training – Sharing information and decision- making responsibilities to maximize team performance Leader training: Training for team manager or facilitator Scenario-based training: Places team members in a realistic context while learning Guided team self-correction: Emphasizes continuous learning and knowledge sharing in teams
  • 27.
    Group Building Methods Actionlearning: Teams or work groups: – Solve an actual problem – Commit to an action plan – Are accountable for carrying out the plan Addresses how to: – Change the business – Better utilize technology – Remove barriers between the customer and company – Develop global leaders
  • 28.
    Choosing a TrainingMethod Identify the type of learning outcome Consider the extent to which the learning method facilitates – Learning – Transfer of training Evaluate the related costs Consider the effectiveness of training method
  • 29.
  • 30.
  • 31.
    Learning Objectives • Explainhow new technologies are influencing training • Evaluate a web-based training site • Explain how learning and transfer of training are enhanced by new training technologies • Explain the strengths and limitations of e-learning, mobile learning training methods (such as iPads), and simulations • Explain the different types of social media and the conditions conducive to their use for training
  • 32.
    Learning Objectives Describe toa manager the different types of distance learning Recommend what should be included in an electronic performance support system Compare and contrast the strengths and weaknesses of traditional training methods versus those of technology-based training methods Identify and explain the benefits of learning management systems
  • 33.
    Technology’s Influence onTraining and Learning New technologies have made it possible to: – Reduce costs associated with delivering training – Increase effectiveness of the learning environment – Help training contribute to business goals
  • 34.
  • 35.
  • 36.
    Benefits of Technology Employeescan gain control over when and where they receive training Employees can access knowledge and expert systems on an as-needed basis The learning environment can look, feel, and sound just like the work environment Employees can choose the type of media they want to use in a training program Paperwork and time needed for administrative activities is reduced Employees’ accomplishments during training can be monitored Traditional training methods can be delivered to trainees rather than requiring them to come to a central training location
  • 37.
    Technology and Collaboration Digitalcollaboration: Use of technology to enhance and extend employees’ abilities to work together regardless of their geographic proximity – Requires a computer, tablet, or phone with a web browser or app, but collaborative Types – Synchronous communication: Trainers, experts, and learners interact with each other live and in real time, the same way they would in face-to-face classroom instruction – Asynchronous communication: Non-real-time interactions
  • 39.
    Computer-Based Training, OnlineLearning, Web-Based Training, E-learning Refers to instruction and delivery of training by computer through the Internet or the web Include and integrate into instruction text: – Interaction using simulations and games, and video – Collaboration using blogs, wikis, and social networks – Hyperlinks to additional resources  In some types of CBT training: – Content is provided stand-alone using software or DVDs with no connection to the Internet • Online learning, e-learning, and web-based training include delivery of instruction using the Internet or web
  • 40.
  • 41.
  • 42.
    Research Results Regardingthe Effectiveness of Online Learning
  • 43.
    Tips for DevelopingEffective Online Learning
  • 44.
    Developing Effective OnlineLearning Needs assessment - Includes getting management to support online learning – Bandwidth: The number of bytes and bits (information) that can travel between computers per second – Plug-ins: Additional software that needs to be loaded on the computer to listen to sound, watch video, or perform other functions  Creating a positive online learning experience  Rapid prototyping: An iterative process in which initial design ideas are proposed and provided in rough form in an online working prototype that is reviewed and refined by design team members  Repurposing: Directly translating an instructor-led, face-to- face training program to an online format
  • 45.
    Developing Effective OnlineLearning Learner control: Giving trainees the option to learn actively through: – Self-pacing – Exercises – Exploring links to other material – Conversations with other trainees and experts
  • 46.
    Providing Time andSpace for Online Learning Given the work demands that employees face, trainees need incentives to complete online learning – Presenting cash awards and merchandise – Certifying programs to ensure that online courses are completed
  • 47.
    Technology for Collaborationand Linking Hyperlinks: Links that allow a trainee to access other websites that include: – Printed materials – Communications links to experts, trainers, and other learners Learning with and creating a network with peers an important aspect for some employees – Prefer instructor-led face-to-face instruction over online learning
  • 48.
    Social Media: Wikis,Blogs, Microblogs, and Social Networks Online and mobile technology used to create interactive communications allowing the creation and exchange of user-generated content Useful for: – Providing links to resources related to new learning content – Helping determine future training needs reinforcing and sustaining learning – Being used as a coaching and mentoring tool – Linking learners through a formal training event – Engaging Generation X and millennial employees – Providing content before a face-to-face learning event
  • 49.
    Social Media: Blogs Awebpage where an author posts entries and readers can comment – Personal blogs - Written by one person – Company blogs - Used for marketing and branding purposes – Topic blogs - Focus on a specific topic area – Video blogs and mobile device blog
  • 50.
    Social Media: Wikisand Microblogs Wiki: A website that allows many users to create, edit, and update content and share knowledge Microblog: Software tools like Twitter – Enable communications in short bursts of text, links, and multimedia through: • Stand-alone applications, online communities or social networks – Shared media: Audio or video such as YouTube that can be accessed and shared with others
  • 51.
    Factors to Considerin Deciding to Use Social Media for Training and Learning
  • 52.
    Blended Learning Combines onlinelearning, face-to-face instruction, and other methods for distributing learning content and instruction – Provides increased learner control – Allows for self-directedness – Requires learners to take more responsibility for their learning – More face-to-face social interaction – Ensures a dedicated learning environment
  • 53.
    Types of Simulations Avatars:Computer depictions of humans that are used as: Imaginary coaches Coworkers Customers in simulations
  • 54.
    Simulations and Games AdvantagesDisadvantages • Eliminate need to travel to a central training location • Get trainees involved in learning, and are emotionally engaging • Provide a consistent message of what needs to be learned • Put employees in situations that would be dangerous in the real world • Result in positive outcomes as shorter training times and increased ROI • High development costs • Trainees may not be comfortable in learning situations that lack human contact
  • 55.
    Virtual Reality A computer-basedtechnology that provides trainees with a three-dimensional learning experience  Advantages:  Allows trainees to practice dangerous tasks without putting themselves or others in danger  More memory available for learning  Disadvantages:  Poor equipment that results in a reduced sense of presence  Poor presence may result in the trainee experiencing simulator sickness
  • 56.
    Virtual Worlds Computer-based, simulatedonline three-dimensional representations of the real world where learning programs or experiences can be hosted  Advantages  Imitates an actual workplace without any harm  Provides a place to meet with trainers, managers, or other employees who can serve as teachers  Disadvantages  Lack of ease of use for first-time users  Potential risk of a difficult keyboard and mouse interface  High investment of time and money  Lack of evidence supporting effectiveness
  • 57.
    Mobile Technology Consists of: –Wireless transmission systems - Wi-Fi and Bluetooth – Mobile devices - PDAs, smartphones – Software applications related to processing audio files, word processing, spreadsheets, Internet, e-mail, and instant messaging
  • 58.
    Mobile Learning Training deliveredusing a mobile device such as a smartphone, netbook, notebook computer, or iPad Involves: – Formal learning - Include e-learning courses, podcasts, or videos on the mobile device – Informal learning - Engaging in communication and messaging via Twitter, blogs, or Facebook Apps: Applications designed specifically for smartphones and tablet computers
  • 59.
    Intelligent Tutoring Systems(ITS ) Instructional systems that use artificial intelligence Three types of ITS environments: – Tutoring - Increases trainee understanding of a content domain – Coaching - Provides trainees with flexibility to practice skills in artificial environments – Empowering - Refers to the student’s ability to explore the content of the training program freely
  • 60.
    Intelligent Tutoring Systems(ITS ) Different from other technologies: – Has the ability to match instruction to individual student needs – Can communicate and respond to the student – Can model the trainee’s learning process – Can decide, on basis of a trainee’s previous performance, what information to provide – Can make decisions about trainee’s level of understanding – Can complete a self-assessment resulting in a modification of its teaching process
  • 61.
    Components of IntelligentTutoring Systems
  • 62.
    Distance Learning Involves twotypes of technology: – Teleconferencing: Synchronous exchange of audio, video, and/or text between two or more individuals or groups at two or more locations • Virtual classroom: Using a computer and the Internet to distribute instructor-led training to geographically dispersed employees  Distance Learning: Used by geographically dispersed companies to provide information about new products, policies, or procedures, as well as deliver skills training and expert lectures to field location
  • 63.
    Distance Learning – Interactivedistance learning (IDL): Uses satellite technology to broadcast programs to different locations and allows trainees to respond to questions posed during the training program using a keypad • Webcasting: Involves instruction that is provided online through live broadcasts
  • 64.
    Distance Learning Advantages – Companysaves on travel costs – Allows employees in geographically dispersed sites to receive training from experts who would not otherwise be available to visit each location Disadvantages – Lack of interaction between the trainer and the audience – Technology failures – Unprepared trainers
  • 65.
    Conditions When TrainingSupport Technologies are Most Needed
  • 66.
    Technologies for TrainingSupport Expert systems: Technology (usually software) that organizes and applies the knowledge of human experts to specific problems Three elements: – Knowledge base – Decision-making capability – User interface Electronic Performance Support Systems (EPSSs): An electronic infrastructure that captures, stores, and distributes individual and corporate knowledge assets throughout an organization To enable individuals to achieve required levels of performance in the fastest possible time and with a minimum of support from other people
  • 67.
    Technologies for TrainingSupport The typical EPSS includes: – An assistant to automate tasks and lighten the workload – A librarian to provide task-specific information – A teacher to guide the user through the process step by step – An advisor to provide expert advice
  • 68.
    Learning Management Systems: Systemsfor Training Delivery, Support, and Administration A technology platform that can be used to automate the administration, development, and delivery of all of a company’s training programs
  • 69.
  • 70.
    Why Develop anLMS? Important for human capital management – Human capital management: Integrates training with all aspects of the human resource function to determine how: • Training dollars are spent • Training expenses translate into business dollars for the company
  • 71.
    Why Develop anLMS? Major reasons companies adopt an LMS: – Centralize management of learning activities – Track regulatory compliance – Measure training usage – Measure employee performance
  • 72.
    Developing an LMS Seniormanagement needs to be convinced that an LMS will: – Benefit employees – Improve business functions – Contribute to overall business strategies and goals The company must have an e-learning culture The online learning environment needs to be under the control of the learner
  • 73.
  • 74.
    Choosing New TechnologyTraining Methods Advantages of these methods: – Cost savings due to training being accessible to employees at their home or office – Reduced number of trainers needed – Reduced costs associated with employees traveling to a central training location (e.g., airfare, food, and lodging)
  • 75.
    Choosing New TechnologyTraining Methods Should be considered when: – Sufficient budget and resources are provided – Trainees are geographically dispersed – Trainees are comfortable using technology – It is a part of the company’s business strategy and suits its culture – Employees have limited or no time for training – Current training methods allow limited time for practice, feedback, and assessment – Its use fits into the organizational culture or business strategy
  • 76.
    Transfer of Training Traineeseffectively and continually applying what they learned in training on their jobs The work environment plays an important role in ensuring that transfer of training occurs Transfer of training is also influenced by: – trainee characteristics – training design
  • 77.
    T.T. Baldwin Modelof The Transfer Process of Training Trainee Characteristics Training Design Work Environment Motivation Ability Create a Learning Environment Apply Theories of Transfer Use Self-Management Strategies Climate for Transfer Management and Peer Support Opportunity to Perform Technological Support Learning Retention Generalization and Maintenance Based in part on Salas, Cannon-Bowers, Rhodenizer, & Bowers, 1999 & Baldwin & Ford, 1988.
  • 78.
    Figure 5.1 presentsa model of the transfer process. This model is useful for considering what you can do to ensure that trainee characteristics, training design, and the work envi-ronment are conducive to transfer of training. The chapter is organized based on this model. As the model shows, transfer of training includes both the generalization of train-ing to the job and the maintenance of learned material. Generalization refers to a trainee’s ability to apply learned capabilities (verbal knowledge, motor skills, etc.) to on-the-job work problems and situations that are similar but not identical to those problems and situ-ations encountered in the learning environment. Maintenance refers to the process of con-tinuing to