THREEPHASE FULLWAVE rectifier
Submittdto submittedbyMr.dharmendra
vinaysingh
Upaddahya 1404620904
THREE PHASE BRIDGE RECTIFIER
• USING 6 DIODES.
• UPPER DIODES D1,D3,D5 CONSTITUTES +ve GROUP.
• LOWER DIODES D4,D6,D2 CONSTITUTES –ve GROUP.
• THREE PHASE T/F FEEDING THE BRIDGE IS CONNECTED
IN DELTA-STAR .
CONSTRUCTION
Positive group of Diodes conduct When these have
the most positive anode.
Negative group of diodes conduct if these have the
most negative anode.
WORKING
This group will conduct during +ve half
cycle of I/P source.
This group will conduct during -ve half
cycle of I/P source.
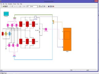
Three-Phase, Full-Bridge Rectifier
A
B
C
A
B
C
a
b
c
D1 D5D3
D4 D2D6
R
Va
Vc Vb
Vo
ia
ic
ib
n
Fig. Three phase Bridge rectifier using Diodes
CIRCUIT DIAGRAM
D5 D1 D3 D5
D6 D2 D4 D6
Vo
ᾠt0
Vcb Vab Vac Vbc Vba Vca Vcb
90⁰ 360⁰270⁰180⁰
Fig.2(a)
Fig.2(c)
Fig.2(b)
Fig.
Vo
ᾠt0
Vcb Vab Vac Vbc Vba Vca Vcb
90⁰ 360⁰270⁰180⁰
Fig.2(c) output voltage waveform
ia or is
0
30⁰
270⁰210⁰
150⁰90⁰
330⁰
390⁰
iab iac
0
iD1
Fig.2(d) Input current waveform
Fig.2(e) Diode curent waveform through D1
Fig.
0
150⁰ 390⁰270⁰
-1.5 Vmp
-√3 Vmp
or Vml
VD1
30⁰
D5 D1 D3 D5
D6 D2 D4 D6
Fig .2(f) Voltage variation across Diode D1.
Voltage variation across D1 can be obtained in a similar manner as in the
case of 3-phase half wave diode rectifier.
Fig.
Average output voltage V0 =(1/periodicity) ∫VmL sin(ᾠt+30⁰) d(ᾠt)
=(3/∏) ∫VmL sin(ᾠt+30⁰) d(ᾠt)
= (3/∏)VmL = (3√2/ ∏)VL = (3√6/∏)Vp
Where, VmL = maximum value of line voltage
VL = rms value of line voltage
Vp = rms value of phase voltage
R.M.S value of output voltage(Vor) =[3/∏ ∫VmL sinᾠt d(ᾠt)]
= 0.9558 VmL
Ripple Voltage (Vr) = √(Vrms – Vavg.) = 0.0408 VmL
Voltage ripple factor (VRF) = Vr/Vo = 0.0408 VmL/(3/∏)VmL = 0.0427 or 4.27%
Form Factor = Vor/Vo = 1.0009
R.M.S value of O/P current (Ior) = 0.9558Vml/R = 0.9558 ImL
ᾳ2
ᾳ1
∏/2
∏/6
∏/3
2∏/3
22 1/2
2 2
Pdc = Vo Io = (3/∏) VmL ImL
Pac = Vr Ir = 0.9558 VmL ImL
Rectifier efficiency = Pdc/Pac = 0.9982
% Rectifier efficiency = 0.9982 ×100 = 99.82%
Rms value of source voltage(Vs) = Vmp/√2 = VmL/√6 (Since, VmL= √3Vmp)
Rms value of line current(Is) = rms value of T/F secondary current
= [2/∏ ∫ ImL sinᾠt d(ᾠt)]
= 0.7804 ImL
VA rating of transformer = 3Vs Is = 3 (VmL/√6) × 0.7804 ImL
= 0.955791 VmL ImL
Transformer Utilization Factor(TUF)= (Pdc / Transformer VA Rating)
= (3/∏)^2 /0.955791 = 0.9541
2
2 2
1/2
∏/3
2∏/3
2
Working of 3 phase bridge rectifier
Summary
• Line-frequency diode rectifiers converts line-frequency ac into dc in an
uncontrolled manner
• Various diodes rectifier circuits have been discussed
• Three-phase rectifiers are preferable in most respects over the single-
phase ones
• Rectifiers inject large amounts of harmonic currents into the utility
systems – remedies would have to be implemented
Three phase  full wave rectifier
Three phase  full wave rectifier
Three phase  full wave rectifier

Three phase full wave rectifier

  • 1.
    THREEPHASE FULLWAVE rectifier SubmittdtosubmittedbyMr.dharmendra vinaysingh Upaddahya 1404620904
  • 2.
    THREE PHASE BRIDGERECTIFIER • USING 6 DIODES. • UPPER DIODES D1,D3,D5 CONSTITUTES +ve GROUP. • LOWER DIODES D4,D6,D2 CONSTITUTES –ve GROUP. • THREE PHASE T/F FEEDING THE BRIDGE IS CONNECTED IN DELTA-STAR . CONSTRUCTION
  • 3.
    Positive group ofDiodes conduct When these have the most positive anode. Negative group of diodes conduct if these have the most negative anode. WORKING This group will conduct during +ve half cycle of I/P source. This group will conduct during -ve half cycle of I/P source.
  • 4.
  • 5.
    A B C A B C a b c D1 D5D3 D4 D2D6 R Va VcVb Vo ia ic ib n Fig. Three phase Bridge rectifier using Diodes CIRCUIT DIAGRAM
  • 6.
    D5 D1 D3D5 D6 D2 D4 D6 Vo ᾠt0 Vcb Vab Vac Vbc Vba Vca Vcb 90⁰ 360⁰270⁰180⁰ Fig.2(a) Fig.2(c) Fig.2(b) Fig.
  • 7.
    Vo ᾠt0 Vcb Vab VacVbc Vba Vca Vcb 90⁰ 360⁰270⁰180⁰ Fig.2(c) output voltage waveform ia or is 0 30⁰ 270⁰210⁰ 150⁰90⁰ 330⁰ 390⁰ iab iac 0 iD1 Fig.2(d) Input current waveform Fig.2(e) Diode curent waveform through D1 Fig.
  • 8.
    0 150⁰ 390⁰270⁰ -1.5 Vmp -√3Vmp or Vml VD1 30⁰ D5 D1 D3 D5 D6 D2 D4 D6 Fig .2(f) Voltage variation across Diode D1. Voltage variation across D1 can be obtained in a similar manner as in the case of 3-phase half wave diode rectifier. Fig.
  • 9.
    Average output voltageV0 =(1/periodicity) ∫VmL sin(ᾠt+30⁰) d(ᾠt) =(3/∏) ∫VmL sin(ᾠt+30⁰) d(ᾠt) = (3/∏)VmL = (3√2/ ∏)VL = (3√6/∏)Vp Where, VmL = maximum value of line voltage VL = rms value of line voltage Vp = rms value of phase voltage R.M.S value of output voltage(Vor) =[3/∏ ∫VmL sinᾠt d(ᾠt)] = 0.9558 VmL Ripple Voltage (Vr) = √(Vrms – Vavg.) = 0.0408 VmL Voltage ripple factor (VRF) = Vr/Vo = 0.0408 VmL/(3/∏)VmL = 0.0427 or 4.27% Form Factor = Vor/Vo = 1.0009 R.M.S value of O/P current (Ior) = 0.9558Vml/R = 0.9558 ImL ᾳ2 ᾳ1 ∏/2 ∏/6 ∏/3 2∏/3 22 1/2 2 2
  • 10.
    Pdc = VoIo = (3/∏) VmL ImL Pac = Vr Ir = 0.9558 VmL ImL Rectifier efficiency = Pdc/Pac = 0.9982 % Rectifier efficiency = 0.9982 ×100 = 99.82% Rms value of source voltage(Vs) = Vmp/√2 = VmL/√6 (Since, VmL= √3Vmp) Rms value of line current(Is) = rms value of T/F secondary current = [2/∏ ∫ ImL sinᾠt d(ᾠt)] = 0.7804 ImL VA rating of transformer = 3Vs Is = 3 (VmL/√6) × 0.7804 ImL = 0.955791 VmL ImL Transformer Utilization Factor(TUF)= (Pdc / Transformer VA Rating) = (3/∏)^2 /0.955791 = 0.9541 2 2 2 1/2 ∏/3 2∏/3 2
  • 12.
    Working of 3phase bridge rectifier
  • 13.
    Summary • Line-frequency dioderectifiers converts line-frequency ac into dc in an uncontrolled manner • Various diodes rectifier circuits have been discussed • Three-phase rectifiers are preferable in most respects over the single- phase ones • Rectifiers inject large amounts of harmonic currents into the utility systems – remedies would have to be implemented